繼續開會(14時34分)
主席:現在繼續開會,繼續進行施政報告之質詢
請王委員惠美質詢,詢答時間為30分鐘。
王委員惠美:(14時35分)主席、行政院毛院長、張副院長、各部會首長、各位同仁。施政就好像醫生在看病人一樣,開對藥,藥到病除;如果開不對藥方,藥到會命除,院長能否認同這樣的論點?
主席:請行政院毛院長答復。
毛院長治國:(14時35分)主席、各位委員。是。
王委員惠美:聽說你們現在叫做看守內閣,院長能否認同這句話?
毛院長治國:我想我們現在的所作所為,絕對不是看守。
王委員惠美:應該都是大有為吧?對不對?
毛院長治國:我們面對問題,解決問題。
王委員惠美:可是整個行政部門給人家的感覺,氣氛、氛圍不太對啊!有一點大軍潰散的感覺,甚至有部分部會的官員都有一點靠邊站,你到底知不知道?
毛院長治國:我想我們的行政團隊基本上都是堅守崗位,努力工作。
王委員惠美:這部分我希望你們能當一天和尚敲一天鐘,該盡什麼樣的職責,就一定要去把任務完成,這樣可不可以?
毛院長治國:我們會比當和尚敲鐘有更積極的態度。
王委員惠美:我常常說行政團隊即使不要「相鬥」,至少也不要「相害」。
006688方案當時是什麼背景,請問經濟部長知道嗎?
鄧部長振中:我知道。
王委員惠美:當時因為工業區很多土地沒人要進來,所以只好想了一個辦法,先讓他們來租,先騙他們來投資,然後說土地20年給他,對不對?沒錯嘛!在102年,當時的杜次長也到彰濱工業區跟廠商座談,談到這個問題時,他說:「我們過去、現在、未來都不會改變。」,可是最近接到你們的公文,卻又變了,現在這些廠商都說政府說話不算話。
我舉個例子,92年當時有人標售土地,一坪不過8,000元,可是當時進來跟你們承租的廠商,他們的地價是算2.8萬元,等於比當時的市價貴很多,那是因為你們有用租金的誘惑引導他們進來。而在94年之後,契約後來寫得很清楚,依照現有公告現值來做承買,大家都沒有話講,但是在94年以前的這些廠商,現在都很不甘願。請問部長,現在的景氣好不好?
鄧部長振中:景氣當然稍微……
王委員惠美:不是很理想嘛!你們在不是很理想的過程中,要求他們現在快點買回去,不然到時候要依市價處理,你只看到現在的市價,但你有沒有看到過去沒到市價時他們肯進來,並為我們政府政策背書的那一份熱情?結果現在怎麼處理啊?政府現在是欠錢欠到呆掉了嗎?怎麼處理?
鄧部長振中:報告委員……
王委員惠美:能不能依照過去的契約來處理?
鄧部長振中:報告委員,因為價格的差異太大了,假如為了整個公平性……
王委員惠美:你說價格差異太大,那以我剛剛舉的例子來講,92年人家在現場買土地,連廠房一坪也才8,000元,可是當時廠商進去時卻是用2.8萬元承租,當時的背景是如此,而現在的狀況一坪也不過才3萬出頭而已,結果你們就在計較這些東西。然後又恐嚇這些廠商說,你們現在不買的話,到時候就會如何如何。中小企業現在占我們的稅收比例約百分之六十幾,而且中小企業還造就了非常多的勞工。
鄧部長振中:我們知道中小企業對我們重要,相信政府有很多措施都是在幫助中小企業的。
王委員惠美:不要逼死這些中小企業好不好?要創造更多環境給中小企業,可以嗎?
鄧部長振中:我們絕對不會逼死中小企業,我們一定是重視中小企業的。這個案子我們再回去商量好嗎?
王委員惠美:研究一下看政府如何才能既有公信力地將原則性守住,又不至於讓人覺得政府在圖利,這樣可以嗎?
鄧部長振中:好,我們回去再研究。
王委員惠美:接下來,我想談的是跟農業區比較有關係的農地問題。農委會陳主任委員,本席不反對農地農用,但是當你們前主委與副主委的農舍都蓋好之後,才要人家以後都不能蓋,這樣的說法在民間就是「只准州官放火,不許百姓點燈」。如果你們要改的話就要整套改,但你們現在卻又改一半。2000年的農發條例是管地不管人,這個問題起初是地方政府無法落實農地農用的管理,才導致這些豪華別墅的產生。可是這樣的行政命令自9月14日開始實施後,本席有位勞工朋友,他說自己白天在工廠上班,一個月領二萬多元,但因為家庭收支不足,家中剛好又有一小塊農地,所以他在上班之前會先去巡田水,下班之後又回家除草以增加家庭收入。如今颱風害他的老家出現問題,於是打算來蓋農舍,請教主委,他可以蓋農舍嗎?
陳主任委員保基:可以。
王委員惠美:可是現在問題來了,條例規定第一類的人是參加農保者,第二類的人是參加健保第三類者,至於第三類的人是有心從事農業而且還有生產佐證者,但第三類人的標準與格式卻沒有出來。
陳主任委員保基:已經公告了。
王委員惠美:所以本席的勞工朋友還是可以蓋農舍,對不對?
陳主任委員保基:對。政府的農地管理都不會影響到實際從事農業的人。
王委員惠美:主委,這是時機性的問題,我常常跟你說,時機是很重要的,而且後續是不是還要修改農發條例?你們為何不一併處理,還要分階段呢?為何不要求縣市政府嚴格執行?嚴格執行之後不就又符合2000年管地不管人的原則了嗎?你們把人分成這麼多類,地方政府的管理會不會又出問題?會不會又造成一批假農民?他們只要借人家的東西去申報,未來還是可以蓋農舍。
陳主任委員保基:不會。
王委員惠美:你非常有把握?
陳主任委員保基:2000年就是因為管理以及相關的規範才造成今日農地流失得這麼嚴重。
王委員惠美:主委,有理念很好,但是要和實際面相吻合才行。你知不知道我們這些農業縣的委員為了你的政策,大家都在跳腳?
陳主任委員保基:受影響的是仲介而不是農民。
王委員惠美:但是政府一下子就把不是很完善的政策推行下去之後,你會不會擔心後續還會引發貸款的問題?
陳主任委員保基:對此我們有調查過,在我們的農會信用部以及農業金庫的調查中指出,這種問題是不會出現的。現在就是仲介……
王委員惠美:農民們經常在怨嘆,認為自己種了一輩子的田,好不容易田地價格才上漲,但政府的這項政策一出,害他們現在的田連賣都不敢賣,本想賣一塊田來養老,現在也不敢了。
另外,我們斯文一點的說法是暴殄天物,這是不好的,對農民來說,如果浪費的話就會被雷公打死,對不對?請問主委,現在我們該如何防制重金屬存在農田裡的問題?
陳主任委員保基:最主要就是不要污染它。
王委員惠美:如果不去污染它?
陳主任委員保基:因為農地一經污染,要再恢復就非常困難了。
王委員惠美:現在我們的重金屬整治有三慢:公告污染慢、補償金領得慢、整治的速度更慢。院長,政府應該要在幾年之內把土地整治好還給農民才比較適當?你能不能告訴我應該在幾年之內才合理?
魏署長國彥:在整治方面是由環保署來做的,整治有很多方法,目前比較快的就是直接換土。
王委員惠美:早期是用酸洗法,我20年前在擔任議員的時候就已經土地有污染了,當時就是用酸洗法,現在則是用翻土的方式在整治,對不對?
魏署長國彥:有化學的、有物理的,也有好幾種方法。
王委員惠美:現在錢少了,所以你們就改用翻土的方法。土地整治是環保署的專業,對不對?請告訴我,對於被檢查出有污染的土地,你覺得在多久之內可以整治完,交給農民讓他能夠繼續生活?
魏署長國彥:這與污染的程度以及土地當初被哪些重金屬污染有關,不應該一刀切。
王委員惠美:一般是多久?你們怎麼都不敢講?
魏署長國彥:5年、10年都有可能。
王委員惠美:幾年?
魏署長國彥:5年、10年都有可能。
王委員惠美:如果要5年、10年的話,靠這塊田在吃穿的農民,他的運氣還真差。這個問題跟他無關,這個狀況可能是源自於排放水的問題才影響到農民的,對不對?
魏署長國彥:彰化地區因為歷史因素,確實比較嚴重。電鍍業分布在田野間……
王委員惠美:是不是5到10年?
魏署長國彥:有這樣的紀錄。
王委員惠美:我剛剛為什麼講公告慢、為什麼說會被雷公打死就是這樣。公告污染地區從確定採樣到檢驗出來,現在可以壓縮到2個月,可是你們放了四、五百個點,工作天卻不知道要幾天。你們並不是一批、一批地送去採樣,而是500個點一併採樣完之後,才送去讓人檢驗的,這樣的期間就是2個月。從等檢驗出來確定是污染的土地,到縣市政府公告的程序走完,時間又過了2個月。請教農委會陳主任委員,一般從播種到收成中間要隔多久?
陳主任委員保基:大約是120日左右。
王委員惠美:是三、四個月對不對?
陳主任委員保基:大約是120日左右。
王委員惠美:農民才剛把種播下去,政府就在檢查,他都還沒有收成,你們就說有污染。結果這一期的收穫都完了,全都要毀掉了,這對農民來講心多痛?更麻煩的是,這批稻米是誰吃下去的?流到哪裡?這些政府都還要再去追查。這樣的情形一而再、再而三地發生,難道都沒有一個SOP嗎?既然政府要檢驗農民的土地,難道沒有辦法請他在這一期休耕嗎?
陳主任委員保基:我支持這樣的作法。
王委員惠美:既然支持,你們部會就要去研究,看該如何處理呀!政府只要前往採樣,就要要求農民休耕,休耕的時候就先把補助給農民。這樣的狀況,難道你們部會無法處理嗎?卻要等到農民辛辛苦苦播種後,要收成時,你們才告訴他們,這個農田是污染的,那真是好慘!他們就靠這個農田生活,要領補助款時,你們更惡質!你們撥給縣市政府的補助款竟然還打折,要縣市政府先行墊付。如果縣市首長有同理心,他們會認為這很重要,中央沒錢沒關係,他們先行墊付。如果縣市首長沒有同理心,就擱置在一旁。你們在3月要求人家申報,農民等半年多,還等不到補償金,你們於心何忍?這半年來,你們要農民吃什麼?用什麼?你們居然還可以給一半補償金,要縣市政府先行墊付,這是為何?請回答。
陳主任委員保基:這個污染場域的標準是依我們的休耕標準,但是補償金的發放是使用環保的土污基金,所以我們會請環保署儘快撥款。我們的休耕標準僅是作為標準而已,那和停灌休耕是一樣的。
王委員惠美:院長,他們各有其立場,你們的本位主義都很強。本席現在要問院長,你們的SOP到底何時要定出來?
毛院長治國:我過去確實較沒注意這個問題,委員現在提出後,我會將這個問題當成很重要的題目,讓他們兩個部會……
王委員惠美:這些農民不是自願的,這也不是他們的錯,他們是很無辜的。
毛院長治國:瞭解,我們會制定一套標準作業程序。
王委員惠美:在整治期間,我看到很多農地停耕了兩年,通告了兩年……
毛院長治國:我們會將相關環節都進行檢視。
王委員惠美:他們這兩年來連翻土都沒翻過半次,這就是行政程序有問題,好不好?
毛院長治國:是。
王委員惠美:本席要替我們很委屈的農民請命。
毛院長治國:謝謝委員提醒,我們會處理這個問題。
魏署長國彥:關於整治部分,我們在今年9月底已補助彰化縣一億兩千多萬元,其實地方還是要加強他們的工作,我們數年來已補助四億元,都在做這個整治的工作。
王委員惠美:對啦!你們補助很多,可是污染地區也真是滿多的,那不是問題。
魏署長國彥:這是有歷史的原因。
王委員惠美:問題是為何你們這次核准的補償金要分段發放,不一次給他們?地方政府說中央政府的經費給得不夠。有擔當的、有同理心的縣長會認為這是他們的縣民,怕其生活有困難,於是先行代墊。沒有同理心的縣長就不會這樣處理,他們會認為為何中央不撥付經費。
魏署長國彥:今年我們在銷燬農作物及停耕補償方面已補助5,000萬元。
王委員惠美:本席之前有push農委會關於污染的農地可不可以種電一事,後來你們研議這可以種電。請問現在種電的申請已經有幾筆?
陳主任委員保基:我要查查。不是耕作地區……
王委員惠美:沒半筆啦!這是為何?因為環保署規定要無法整治至污染物濃度低於管制標準,還規定太陽能設施不會妨礙到我們的管制或改善的執行,因此迄今我們沒有半個土地申請通過。
魏署長國彥:請委員容我說明,環保署必須堅守這個立場,否則會鼓勵污染農地。
王委員惠美:署長以為每位農民真的喜歡這樣嗎?你這樣說等於打農委會一巴掌。
魏署長國彥:如果污染的農地進行種電,他們能另外得到種電的利益,這樣的話,農地就要變更為其他土地使用。
王委員惠美:你們規範得很嚴格,他們今年有其他收穫的話,會拿不到補償金。包括他們種植的樹木或其他作物,只要他們拿去賣,都會拿不到補償金。本席在此要強調,既然農委會支持種電,這確實也是綠能,那麼希望環保署要有相關配套,不然至少也要指導他們如何才能申請,好不好?
魏署長國彥:我們還是規定要整治到低於污染標準才可以進行其他的土地利用。
王委員惠美:接下來請教文化部,上次部長親自來看過中央廣播電台的鹿港分台。
陳次長永豐:是在5月時。
王委員惠美:對,已經過4個月,本席想瞭解你們的進度為何?
陳次長永豐:關於鹿港的央廣,我們分成兩個部分處理,第一個,要維持其原來的廣播功能,其他閒置空間約三點多公頃的宿舍區則視鹿港地方的需要,分為兩個部分,一是活化,我們可能規劃為廣播博物館,特別是心戰博物館可能成為台灣的特色;二是可以結合地方需要,開放讓學校作為廣播電台的學習空間。至於草地部分,我們配合彰化地方的需要,可以辦理草地音樂會。
王委員惠美:對,當時部長承諾要辦理草地音樂會,你覺得你們何時可以開始辦理第一場?
陳次長永豐:藝發司目前已在規劃,大約於11月初,會結合國臺交和地方藝文團隊,首先在彰化鹿港……
王委員惠美:本席希望你們在這個很特殊、範圍也滿大的宿舍區進行文創。上次部長看到也非常驚豔,雖然他幾十年前就是鹿港的榮譽鎮民,但是他還不知道有這塊寶地。你們過去幫忙鐵道宿舍、眷村等等辦理非常多的文創,這個央廣是你們自己的財產,本席希望你們要做給人家看。
陳次長永豐:這是應該的。
王委員惠美:本席希望以最快的速度幫助在地,那塊土地是我們很精華的區域,長期以來因為中央廣播電台而無法繼續發展,所以這個部分拜託你們,可不可以?
陳次長永豐:好。
王委員惠美:最後,請教交通部,我們真的滿肯定之前你們在觀光方面的推動,有一千萬以上的遊客到來,但是對於鹿港和台南這些都市計劃區內無法有民宿一事,本席認為較可惜。之前觀光局一直有承諾要努力,但是至今我一直沒看到你們的進展,能不能有所突破?
陳部長建宇:觀光局如今在進行「民宿管理辦法」的修正,也找相關的……
王委員惠美:我希望你們不要因為飯店反對,就不敢再有作為。
陳部長建宇:這應該不致於,我們是客觀在處理。
王委員惠美:在某些國家公園區、原住民區及偏遠地區都可以設立民宿,而在非常具有特色的台南、鹿港這種有在地文化之地卻無法設立民宿。本席希望你們是否寬列一項歷史風貌區?鹿港每年的觀光客這麼多,你們卻說這不是觀光區,竟然連民宿也無法設立。
陳部長建宇:照「民宿管理辦法」,有九個區域可以設立,當然,如果可以指定為觀光地區是最好。另外,他們現在也在研究有沒有其他辦法可以設立,有人就建議可以用文資法或都市計畫法中提到的跟歷史相關的區域來處理。
王委員惠美:你們還要研究多久?這個從我101年請你們研究到現在……
陳部長建宇:沒有,現在已經在做修法的工作,他們已經在談了,我會督促他們儘快來做。
王委員惠美:好,拜託你們,因為現在很多年輕人想要回到在地來經營,把地方的特色拿出來,拜託,好不好?
陳部長建宇:了解,了解。
王委員惠美:再來請教院長一個施政的觀念,就是「投資人民」應該從「家庭可支配所得」的概念做為施政重點,減輕民眾家庭負擔,增加照顧銀髮族及培育下一代的相關經費,短期內,在無法拉高民眾所得的狀況下,至少我們可以從這方面努力。我們都知道所謂長照的重要性,特別是現在失能人口不斷攀升,扶養失能親屬不但是一種人倫,也是家庭價值的表現,但在長照法未通過或尚未把保險法納入的狀況下,我想政府應該要有更積極的作為。通常一個家庭如果有失能者,一般一個月的開銷少說都要2.5萬上下,甚至高的3、5萬元都跑不掉,因此,我們是不是可以研議在醫療、健保之外,所得稅制也可以有特別扣除額?目前失能區塊的這部分是沒有,是不是可以研議看看?
蔣部長丙煌:可不可以請委員再說明你所關切的議題,如果失能,相關支出可以在……
王委員惠美:如果家庭有人失能,通常家庭的照顧有幾個方式,第一,自行看護,等於這個家庭所得會減少;第二,送安養院照顧,那麼一個月的基本開支就是2.5萬到3萬起跳;第三,請外勞照顧,外勞雖然薪資不到2萬元,但加上一些有的沒的,平均一個人也要2萬元以上,所以,本席建議,是不是可以針對失能部分,在所得扣除額部分予以減免?可以嗎?
毛院長治國:這部分是屬於財政部稅制方面的規定。跟委員報告,我們認為……
王委員惠美:這樣的家庭一年平均要多花費24萬元,如果用最低所得稅稅率6%來計算,就可以扣掉1萬4,000元,至少是省了半個月的支出。
毛院長治國:對於這個案子,我們的主張是請貴院支持我們的長照保險法,我認為這樣才是正辦。
王委員惠美:但是在長照保險法沒有通過之前,政府沒有辦法有更積極的作為嗎?
毛院長治國:要通過這樣一個扣除額,一樣要修法啊!
王委員惠美:因時間關係,這個建議同樣提供給你們參考。
再者,目前政府規劃以長照保險法來因應長照相關財務支出,但以目前的國民年金來看,超過50%以上,也就是有200萬以上的保險人是沒有繳保費的,這是非常高的比率,對不對?
蔣部長丙煌:是,沒有錯。
王委員惠美:面對民眾可能一輩子都不會用到的長照保險,請問有多少人會乖乖繳錢?你們有沒有評估過?再者,對於要負擔保費6成的雇主,因為需要長照通常是員工退休後的事,所以有雇主針對這一項規定不太能接受。
蔣部長丙煌:跟委員報告,國民年金的保費繳交我們是採取軟性措施,未來如果推動長照保險,它會跟健保制度一樣,所以不會發生類似國民年金保險的事。
王委員惠美:雖然長照法已經通過,但本席非常擔心人力來源的問題,現在一年大概只培養三千多名學生,對不對?另外,你們長期培養了10萬的長照人力,但現在長照人力顯然還是不足,一旦長照法實施,恐怕會變成很大的災難,你們要如何克服?
蔣部長丙煌:是,我們都了解這個問題,所以我們積極在儲備相關人力。
王委員惠美:這個問題你們務必要考量清楚。
毛院長治國:所以105年我們就編了一百多億來提升這部分能量。
王委員惠美:問題是你要去評估,為什麼訓練了十萬多人,卻不太有人要下來做長照,主要的癥結點你們要找出來啊!好不好?
毛院長治國:是。
王委員惠美:加油啦!
毛院長治國:謝謝。
主席:請陳委員明文質詢,詢答時間為30分鐘。
陳委員明文:(15時5分)主席、行政院毛院長、張副院長、各部會首長、各位同仁。最近國民黨原本從「挺柱」,到現在要「換柱」,引起社會各界的關注,說實在,國民黨最後到底要推誰擔任總統候選人,我們都尊重,也不是我們今天要過問的,不過,我要特別在這裡提出來,就是朱立倫在上個禮拜的國民黨中常會提到,要更換洪副院長下來的主因,是因為洪副院長多次提到兩岸政策,和國民黨長期以來的主張有所落差。這個新聞,院長應該有看到吧?沒有錯吧!後來我們副院長也特別提到,她的兩岸政策基本上和馬英九總統沒有太大差別。我想副院長人也在這裡,這些話大家應該都有看到,也都有聽到。毛院長是國民黨黨員,目前又是執政黨最高行政首長,所以我想就執政黨現在內部所謂兩岸路線的分歧,提出幾個問題請教院長,可以嗎?你同意嗎?
主席:請行政院毛院長答復。
毛院長治國:(15時7分)主席、各位委員。我想我在這邊是針對行政院施政事項做答詢。
陳委員明文:沒錯,我想我們不會超過,我只是要請問你,因為朱立倫說洪副院長所提的兩岸政策跟國民黨,也就是執政黨有所落差,但我不知道落差在哪裡,你是不是能夠說明?
毛院長治國:這是屬於黨務方面的事,我不便回答。
陳委員明文:這是屬於黨務嗎?
毛院長治國:對!我想這些問題……
陳委員明文:這是兩岸政策哩!洪副院長提出的「一中同表」,和現在朱立倫去參加朱習會時提出的「兩岸同屬一中」,有什麼不一樣?你能不能說明?「兩岸同屬一中」和洪副院長提出的「一中同表」,有什麼不一樣?
毛院長治國:我們現在的基本政策是「九二共識」、「一中各表」。
陳委員明文:「兩岸同屬一中」是不是「九二共識」、「一中各表」的基本政策?
毛院長治國:我們的政策就是「九二共識」、「一中各表」。
陳委員明文:「九二共識」、「一中各表」跟現在洪副院長提出的「一中同表」,又有什麼不一樣?
毛院長治國:我們是「九二共識」、「一中各表」。
陳委員明文:「一中同表」和「一中各表」有什麼不一樣?我問你啊!
毛院長治國:是不是請陸委會說明?
林副主任委員祖嘉:「一中各表」是兩邊各講,我們是講中華民國,而「一中同表」應該是說兩邊同時來解釋一中,但是在同時解釋的過程中,我們的解釋當然指的是中華民國。
陳委員明文:馬總統7月2日在電視上接受採訪時特別提到,洪副院長的「一中同表」並沒有溢出「一中各表」的範圍,「一中各表」和「一中同表」互為表裡,所以他是同意洪副院長的「一中同表」喔!馬總統是說他和洪副院長的看法是一致的哦!你記得吧!你有沒有聽到這一段?有沒有?應該有吧!他接受華視新聞廣場專訪時特別提出來的啊!如果馬總統和朱立倫的兩岸政策立場不同的話,請問院長,你是要聽馬總統的?還是要聽黨主席的?
毛院長治國:現在陸委會執行的政策非常清楚,就是九二共識、一中各表。
陳委員明文:現在朱立倫自己說,洪副院長所提的「一中同表」背離臺灣的主流民意,其實我認為都差不多,他所提出的兩岸同屬一中,在回到臺灣的時候,他的支持度才19.5%,你記得吧!而洪副院長所提的「一中同表」則有高達61%的人不同意,所以其實大概都一樣,你們所謂的「一中同表」和「一中各表」都是承認「一中」啦!沒有錯吧!是不是這樣?
林副主任委員祖嘉:都是「一中」,但是這個中國就是中華民國,這是我們大家一致的立場。
陳委員明文:所以其實你們的本質是「一中」嘛!請問院長,我們憲法是不是國家的根本大法?
毛院長治國:是。
陳委員明文:所以在中華民國現在所統治的疆域裡面,沒有任何一部法律比憲法的位階還要高,沒有錯吧!
毛院長治國:是。
陳委員明文:所以我們是遵從中華民國憲法。請問院長同意「在中華民國現行憲政體制下,依循普遍民意,持續推動兩岸關係的和平發展。」這段話嗎?
毛院長治國:兩岸關係當然一定要維持和平。
陳委員明文:院長應該同意這段話吧!這個立場是符合目前臺灣社會的主流民意,我想也是目前國內許多不同政黨所達成的最大公約數,沒有錯吧!其實這段話是蔡英文在訪美時所提出來的,我想他所謂維持現狀的內涵就在這裡,如果你同意的話,關於明天的夏張會,本席建議你應該通知夏主委一下,明天我們跟張志軍會談時,是不是要把我們的立場講出來?我們現在就是在中華民國現行憲政體制下,依循普遍民意,持續推動兩岸關係的和平發展,這部分沒有錯吧!
臺灣是一個民主國家,坦白說,政黨輪替未來會常態化,所以不論國內任何一個政黨再怎麼樣競爭,我們都不能犧牲國家的主權、安全甚至以利益做為代價,我們要珍惜兩岸的和平發展,這是一個基本原則。關於兩岸的政策主張,我想維持現狀是目前最大的公約數,也就是說,我們在中華民國現行憲政體制下,如果大家認為這樣是好的,我想對於兩岸關係的和平發展是有幫助的,本席在此特別提出這部分,最近國民黨亂成這樣,我也替副院長抱屈。
另外,總統在雙十國慶的這篇談話,你應該看過吧!總統的文告看起來像是總統的文宣,這裡面主要是在講這幾年來他做得多麼好,經濟多麼發展,對於兩岸和平,他是多麼努力,最後,可能他知道下屆總統大概不可能是國民黨候選人當選,所以他特別在這裡下指導棋,提出5項所謂馬英九的紅線,就是希望怎麼做才能讓兩岸和平,好像在替蔡英文下指導棋,好像知道民進黨候選人會當選總統,很多不應該在雙十國慶講的話都把它講出來。其實總統的談話應該要超越這樣的內容,我覺得講這些不是很好,不過,今天我們也不需要在這裡批判馬總統……
林副主任委員祖嘉:過去這段時間,兩岸維持非常難得的和平穩定,大家應該要珍惜這種和平穩定關係,所以總統在呼籲大家應該要持續珍惜這部分。
陳委員明文:沒有錯,我們的立場是一致的,兩岸的和平發展是大家共同努力的。這本總統文告談了很多,幾位委員同仁質詢時也有特別提出來,總統文告當中提及中華民國全球競爭力排名是第11.5名、勞工基本工資連續5年調漲等。
毛院長治國:那些也都是事實。
陳委員明文:如果是事實的話,人民應該要有感。
毛院長治國:國家有很多面向,基本工資調5次也是事實。
陳委員明文:為什麼人民會無感?我也沒有說這不是事實,我要告訴你的是,現在我們的基本工資漲到20,008元,我們年輕人的起薪只有2萬2,000元,我想你應該都知道,現在人民的實質薪資不但是亞洲四小龍當中最低的,甚至比我們2000年的實質薪資還要倒退,我國20歲至24歲年輕人的失業率已達12%,這也是事實,沒有錯吧!
毛院長治國:整體的失業率是下降的。
陳委員明文:如果講這些人民有感的話,11月29日的九合一選舉你們就不會大敗了,我覺得總統不需要講這些,也不需要去講一些他不應該講的話。
毛院長治國:國家發展有很多面向,有些面向有做出我們的成績,有些面向我們還要再加強。
陳委員明文:事實上,馬英九上任7年5個月以來做得好不好,臺灣人民都很清楚啦!其實他的歷史定位已經定了啦!這幾年來,不管是美牛的問題、證所稅的風暴、食安風暴,以及林益世、賴素如索賄案,其實他的無能以及他的清廉執政都破功了,他已經被定位了,所以這都是多講的。
本席要在此提醒你,你是馬英九的愛將,沒有錯吧!你在馬政府當了將近5年的交通部長、21個月的行政院副院長,以及10個月的行政院院長,都是扮演非常重要的角色,但是本席拿你的執政成績跟江宜樺比較一下,發現你並沒有他做得好,像江宜樺主政時,102年的經濟成長率(GDP)還有2.23%。
毛院長治國:GDP的事其實有時跟全球是連動的,像金融海嘯就是一個大衝擊,最近這一次則是另外一個大衝擊。
陳委員明文:經濟部長、財政部長及杜主委今天都有列席,而我們的GDP在江宜樺時是從2.2%到3.7%,反觀你主政的這一年,現在已到了第3季,請問現在的GDP是多少?
毛院長治國:上半年我們的成績是不錯的。
陳委員明文:第3季是1.56%,只達江宜樺主政時的一半,現在已是第4季了,而主計總處預估是無法保1了。
毛院長治國:這應與世界去比較才對,若自己跟自己比較,當然就會有起起伏伏,基本上,台灣是出口導向的,所以在談這些數字時,一定要跟全球的趨勢去做比較。
陳委員明文:數字是下滑,這是事實。
毛院長治國:下滑是事實,但全球這部分也是在下滑。
陳委員明文:GDP跟出口、內需、投資等因素有關,像台灣外銷的部分就是下滑的。
毛院長治國:全球的出口部分都在下滑。
陳委員明文:我們訂單部分是連五黑、出口部分連八黑,這是事實吧?
毛院長治國:全球都是這樣的。
陳委員明文:這怎麼會跟全球有關?
毛院長治國:台灣的GDP跟全球是連動的。
陳委員明文:像內需部分也是有問題的。
毛院長治國:現在的重點是如何在下次經濟恢復的時候……
陳委員明文:你並不認為自己治國無方,而是認為全球的景氣不好,所以導致無法保1?
毛院長治國:我們的重點是在下一波的景氣恢復,那時我們就可以重新恢復。
陳委員明文:政府到現在都沒有所謂的反省能力。
毛院長治國:我們有提出相關的措施,以改變產業的結構。
陳委員明文:現在已經是出口連八黑,內需的部分,證所稅的問題至今也都還沒有處理好。
毛院長治國:證所稅修正案目前大院正在處理,我們希望能夠趕快修正通過。
陳委員明文:發生這麼大的風暴,課也課不到錢,就只是讓成交量萎縮,而股市也從1萬點跌到7,200點,雖然現在已慢慢回復到8,500點,但是扣掉台積電、大立光、鴻海的股價,股市可能剩不到6,000點。
毛院長治國:股市不是這樣在計算的。
陳委員明文:除了股市不好,房市你們也故意打趴,真的是莫名奇妙。何謂居住正義?其實居住正義跟打房是無關的,你們故意打趴房市,讓台灣整個產業的火車頭一蹶不振,真不知你們在想什麼,其實你們所謂的居住正義也只是在替北部的這些人設想而已。
毛院長治國:那是把房價合理化、把相關稅制合理化。
陳委員明文:請問這樣一來,房價有跌下來嗎?事實上是沒有的。
毛院長治國:我們認為這部分應該可以重新出發。
陳委員明文:現在就只是沒有成交量而已,可見你們這些政策都是有問題的,照理應該要好好檢討才是,難道你們認為現在的打房政策是正確的?
毛院長治國:有些市場要藉機重整、讓它重新出發。
陳委員明文:你認為現在的打房政策是正確的?你們到底是在實現居住正義還是在打房?
毛院長治國:我們是把稅制合理化,因為若不合理化,就沒有辦法有正義。
陳委員明文:你們就是用公權力來干預市場,然後一體適用,換言之,你們本來要打台北的房市,結果打到全國的房市,像嘉義這種弱勢的地區,本來平常的公共建設就不夠,人口也沒有增加,但因一體適用,連帶也把這些弱勢地區給一起打下去,請問這樣子對嗎?
毛院長治國:不同區域的稅負並不一樣。
陳委員明文:都是全國一致性,哪有什麼稅負不一樣?我只是要說,其實GDP的算法很清楚,就是出口、內需、投資,談到投資,我們的狀況也不是很好。
毛院長治國:所以從105年開始會增加政府投資。
陳委員明文:你們把房市、股市都打下去,難怪現在的GDP是趴下來的,對此,難道你們不需要檢討嗎?
毛院長治國:目前GDP趴下來最主要的因素是出口,所以我們加強國內的投資,提高創新能力,希望下個階段出口的部分能夠在景氣恢復時……
陳委員明文:我們希望台灣的經濟能夠好起來。
毛院長治國:大家努力的目標都是如此。
陳委員明文:目標一樣但你們卻在擺爛,特別是這幾個月,忽然之間台灣的經濟就這樣趴下來,這是因為無能還是故意?
毛院長治國:這不是政策導致的,而是全球景氣導致的,而我們目前的政策就是希望將來反轉時,能夠隨著國際景氣起飛,這是我們現在努力的目標。
陳委員明文:我們的景氣燈號已經連續3個月藍燈了,且台灣的景氣、經濟可說是大衰退,所以你應該好自為之,不要故意擺爛。
毛院長治國:我們沒有擺爛,而是推出很多的政策。
陳委員明文:你是故意的,我們都很清楚現階段你應該怎麼做,基本上,現階段我們應該從3方面來做解套,第一,放寬不動產市場的全面管制。
毛院長治國:這個我們已經做了。
陳委員明文:第二,儘速將證所稅問題做個解決。
毛院長治國:希望能夠得到大院的支持。
陳委員明文:第三,台灣要加入區域組織。
毛院長治國:這三點都是目前我們努力在做的,而且這三點我們完全同意委員的看法,就是房市管制予以放寬、證所稅修正案希望大院能夠支持,然後就是TPP一案國內趕快形成共識,也就是要去參與國際區域組織。
陳委員明文:馬總統在2012年時提到8年內要入T,就是2020年要入T,這個時間表是他訂出來的,沒錯吧?
毛院長治國:以現在TPP的進度來說,這個期程應該會加速。
陳委員明文:10月5日TPP第一輪所有發起國都已經達成共識,所以該組織就快要成立了,而這裡面涉及一萬八千多項的關稅減免,這對我們台灣出口影響很大。
毛院長治國:占我們出口的36%。
陳委員明文:目前我們TPP的進度是如何?
毛院長治國:目前TPP12國已取得基本協議,但是有30個章節(chapter)需要完成法定程序以及其國內法的訂定,依經濟部的報告來看,這可能需要1年的時間,俟這些工作都完成,包括TPP12國當中有超過一半以上都要通過,之後TPP才能正式成立,而正式成立之後才會受理第二輪的申請,我們的目標就是希望在第二輪申請的時候,可以開始積極進行相關的工作。
陳委員明文:經濟部部長跟國發會主委都在這裡,其實我們都很清楚,加入TPP還是要得到美國首肯,目前我們跟美國談到什麼程度呢?
毛院長治國:本人請經濟部長代為答復。
陳委員明文:這不用經濟部長來答復,因為我們已經在經濟委員會詢答很多次了,所以本席要請教院長,截至目前為止,行政院都沒有積極的動作,而美方也認為我們在加入TPP一事上並不積極,所以不是很滿意,沒有錯吧?
毛院長治國:這次TIFA的談判中,他們認為我們是有建設性的。
陳委員明文:你就是故意在擺爛,所以不願意去談。
毛院長治國:不對!不對!這個說法我不接受,他們的貿易代表這次公開在記者會上表示我們非常有建設性。
陳委員明文:他們不滿意我們中華民國現在的談判態度。
毛院長治國:我不接受您的說法。
陳委員明文:所以你們現在就是故意的。
毛院長治國:沒有,我絕對不接受這個說法。
陳委員明文:今天我要很清楚的告訴你,絕對不能擺爛。
毛院長治國:我沒有擺爛,我不接受您這個說法。
陳委員明文:做一天和尚敲一天鐘。
毛院長治國:美國代表都很肯定我們的作法
陳委員明文:我是希望你們真的應該好好的做,其實這幾個月來,有時把你的作為檢討一下,我真的覺得你實在不是很有作為,像是大家所關心的食安風暴,你看江宜樺時發生的這件事,你也沒有作處理,還有黑心豆乾、海帶及防腐劑白飯等都出來了。
毛院長治國:這些都是我們制度建立之後,經由我們的制度把它抓出來的。
陳委員明文:我覺得到現在為止,也沒有什麼具體的作法,所以看起來就是放著讓它爛,頂多就在行政院成立一個食安辦公室,到現在為止,你根本也沒有特別去關照食安問題。
毛院長治國:現在抓出來的案件,都是我們食安系統在發揮效果,基本上,食安問題就是要長期努力,碰到問題解決問題。
陳委員明文:事實上,我們台灣經濟這幾年來大幅明顯衰退,尤其是我們的出口最近連八黑,因此我認為我們應該要有一個更有作為的政策,要不然台灣的GDP或台灣的景氣、經濟都不會起來,在這裡本席要特別提出這點。
最後,院長應該清楚嘉義有個故宮南院,雖然故宮南院是民進黨執政時所核定的計畫,但是歷經12年的波折,總算現在預算已經在執行了。本席曾在教育委員會質詢過馮院長好幾次,問她故宮南院是否會如她自己所開出的支票,於12月28日正式開館,馮院長當時允諾沒有問題,沒有錯吧?毛院長,你認為12月28日能否如期開館?
毛院長治國:我們以此為目標,努力克服困難來達成。
陳委員明文:不是只作為目標,而是能否正式開館?
毛院長治國:所以現在按照進度在進行。
陳委員明文:你看,你都不敢拍胸脯。坦白說,12月28日是不可能正式開館的,我為什麼不相信馮院長講的話?因為現在正在趕工的是營建署所負責的博物館區主體工程,而不是故宮博物院所負責的園區。馮院長,你們負責什麼?
馮院長明珠:軟體工程和園區。
許主任委員俊逸:報告委員,實際上故宮南院要開館有3個條件,3條路線要同時到位,1是硬體和軟體,2是展示工程和裝修工程,3是展示品的準備,剛才委員提及不能如期開館,我們認為可以開館,關鍵在於使用執照要發下來。
陳委員明文:現在完工的時間點為何?軟體何時可完成?
許主任委員俊逸:完工的時間點是這個月底。
陳委員明文:使用執照什麼時候正式送審、要檢查多久才能發執照,我想這個都有一定的時程,我記得毛院長去到工地時,還親自告訴馮院長都沒有無障礙設施,這些都還沒有做吧?
馮院長明珠:這些都已經在做了,使用執照也正在申辦中。
陳委員明文:你說有,我們去看都沒有,其中的原因何在?我覺得不是我在唱衰,我也不希望12月28日不能正式開館,全嘉義及雲嘉南地區所有的人都希望能如期開館。
馮院長明珠:那就要請委員支持。
陳委員明文:我們覺得你們說12月28日開館是不可能的事情,但是我還是要為你們加油。最後,請問院長,本席一再講,我們提供70公頃的土地給故宮,故宮把一部分的土地拿去做BOT,這樣就有權利金、有收益,所以本席一再建議,應讓我們嘉義縣人免費入園、入館,你們到現在都不敢承諾,院長,你能否在此提出承諾?
馮院長明珠:試營運期間,嘉義人免費入館已經確定了。
陳委員明文:不是,我已經講得很清楚了,毛院長,你是否同意?應該讓嘉義人能免費入園、入館,因為70公頃的土地是我們嘉義人提供的,故宮把它拿去BOT,所以應該回饋嘉義人,我一再這樣建議,有過分嗎?毛院長、馮院長,你們同不同意?
毛院長治國:就我的了解,這部分有規費法等相關規定,我們可以來研究。
陳委員明文:好,你不同意也無所謂,等政黨輪替,我們就自己做。
主席:請蔣委員乃辛質詢,詢答時間為30分鐘。
蔣委員乃辛:(15時36分)主席、行政院毛院長、張副院長、各部會首長、各位同仁。院長,辛苦了。昨天報載有關少子化的問題,內容提及在政府補助鼓勵生育的情況下,還是有8成的年輕人不願意生孩子。毛院長是否看過這篇新聞?
主席:請行政院毛院長答復。
毛院長治國:(15時37分)主席、各位委員。是,我想我們最近針對促進生育、友善家庭這部分做了一系列的努力,我們如果以指標數據來看的話,出生率事實上是從0.89上升到目前的1.16,所以我也聽聞一些說法,有人因為已經生了2胎,但因為現在有這些友善措施,所以他計畫要生第三胎,因此就這部分,我們有哪些地方做得還不夠,我們可以繼續來發掘問題、解決問題,但是我認為整體來講,現在鼓勵大家結婚、生育、撫育幼兒等措施,是有一定效果的。
蔣委員乃辛:如果照您這樣講的話,這份民調跟行政院目前的認知和作法是有差別的。
毛院長治國:我們可以進一步了解,在這份調查中有哪些地方我們目前還做得不到位,我們再繼續努力,不過從整個數據來看,過去都只能靠龍年把出生率拉高,現在這幾年,我們看到有緩緩上升的趨勢,從0.89上升破1,到現在1.16,而且還在往上走,所以我們希望這部分的效益能繼續發揚光大。
蔣委員乃辛:我想鼓勵生育這部分是政府一定要做的事,鼓勵生育不能只是由地方政府發放補助金,因為效果不大,所以由報載這份調查,對於孩子的未來、教育及撫養負擔,是目前年輕人最在意的事,也是最重要的事,所以應該讓孩子們在一個良好的教育環境下受到良好的教育,讓年輕人能夠減輕的負擔,因為現在養一個孩子,光一個保姆、光一個幼稚園,一個月就要好幾萬塊,就雙薪家庭來講,可能就占了一半的薪水,如果是單薪家庭的話,可能全部的薪水都要擺在孩子身上,所以這個會造成很多年輕人不願意生孩子,如果年輕人不願意生孩子,將來人口結構就會產生變化,其實2015年就是非常關鍵的一年,從一些統計數字看來,幼兒比例與老年人比例在今年就要黃金交叉了,老年人比例增加到超過幼兒的比例了。勞動人口也是今年到最高峰,明年開始要往下降了,再過3年,我們的死亡人口就大於出生人口了,這都顯示出未來一個非常重要的問題──如何幫助年輕人解決其周邊問題,當年輕人身上及周邊所面臨到的問題能夠克服與解決,生育率自然而然就會增加,否則為什麼以前一年可以生出四十多萬個孩子,現在一年只有十幾萬,不到二十萬?我們到底有什麼辦法能真正落實,讓人口結構可以改變、讓出生率可以提高?對於這個部分,你們有沒有什麼具體辦法?
杜主任委員紫軍:確實如同委員所說,生育不是唯一的問題,養育對於需要生養下一代的人也是非常重要的議題,所以國發會針對生育與養育問題需要持續改善的部分提出了完善生養環境方案,目前正在行政院由馮政務委員審查中,我們希望在養育過程中,政府能提供各種可能的環境,使這些年輕人願意及早生養下一代,以增加出生率。
蔣委員乃辛:總統也說過少子化是國家的危機,如何讓國家能夠永續經營、讓經濟能持續發展,生育率的提高絕對是有必要的。當然我們也看到很多國家在教育水平提高後,生育率也會下降,但如何讓下降速度能減緩,如何以其他因素來提升他們的生育意願,幫助年輕人解決其問題,我認為這是政府應該要馬上去規劃的事情,這個問題也許10年、20年之後才會看到其結果,但如果現在不去做,將來要做也永遠做不到了!
杜主任委員紫軍:整個國家的人口問題,生養其實只是其中一環,我們除了要強化這個部分之外,對於勞動力人口的增加,也要藉由提升勞參率及搭配留才攬才一起進行,至於生產力提高的部分,生產力4.0計畫也要增加個人經濟生產力,也就是必須多管齊下才能解決未來整體的人口政策問題。
蔣委員乃辛:所以我們希望看到政府有具體的作法,而且是能夠落實的作法,這樣未來才會有希望。現在的年輕人不願意生孩子,對此,行政院針對年輕人到底有什麼重要政策來幫忙他們解決問題?
毛院長治國:就像剛才委員所說的,年輕人的問題,一個是結婚、一個是就業,我們先抓這二個,在結婚方面,我們希望他們不只是結婚,還要願意養育兒女,有關這方面,我剛才在答復時提到我們做了很多的措施,從鼓勵生育到方便養育,在養育方面,我們也有很多搭配,例如養育的部分,不光是生產的媽媽可以有育嬰假,爸爸也有可以參與孩子成長的育嬰假,所以對於這方面,我們採取了相當多的措施,還有金錢上的補貼等,使得我們的生育率在不是龍年時也一樣有逐漸上升的現象,這部分我們會繼續努力。至於就業部分,我們看到的現象是年輕人畢業後不太願意馬上投入職場,這就是我們所謂的「晚進」,所以他們的失業率比總失業率多了幾乎10%左右,這個現象如何克服?我們發現現在的年輕人與我們當年投入就業市場不同,相當多的年輕人在尋找的不是就業機會,而是創業機會,所以我們必須雙管齊下,對於想要創業的人,我們創造一個創新創業的環境,讓他們去試試看、闖一闖。就業問題也會涉及到教育問題,在教育方面,過去我們對技職教育的發展相對不足,原本很好的技職教育系統有相當長一段時間萎縮掉了,也使得過去高職畢業就能就業的年輕人選擇繼續升學,約占30%到40%的年輕人就業人口,但繼續升學有時候反而會出現高不成低不就的情況,使他們在就業市場上猶豫。因此,我們要如何把技職教育這一塊重新重建起來,讓大家的價值觀有所改變,在教育部、勞動部及經濟部等幾個部會的合作下,最近也有一些成績已經慢慢看得出來了,但這個部分相對是要花多一點的時間,反而是生育的部分,我們倒不見得要等5年、10年,希望能儘快看到一些成績。至於就業這一塊,轉變可能稍微複雜一點,但是我們目前也不能停下來,所以對此也做了相當多的工作。
蔣委員乃辛:今年4月行政院頒布青年發展政策綱領,請問行政院有多少部會的業務跟這青年發展政策綱領有關?
毛院長治國:如果要扳扳手指頭,可以從教育部算起,還有經濟部、勞動部、衛福部……
蔣委員乃辛:在座的部會首長有一半以上的部會是跟青年發展政策綱領有關的。
毛院長治國:是,這有各種不同的面向,農委會等等也都有關係,基本上,中間最主力的那一塊還是經濟部,經濟部一方面是從中小企業的角度切入,另一方面是從幾個比較大的產業主軸來下手,另外還有一塊是鼓勵創業,這大概是過去將近一年以來我們投入最多的一塊。
蔣委員乃辛:院長,行政院各部會大概有一半以上的業務與青年發展政策綱領有關,但我不知道各位首長是否知道自己有哪些業務與青年發展政策綱領有關,這是第一點。第二,我看過青年發展政策綱領,事實上,你們也寫出了很多願景與方向,但是年輕人知不知道?院長,你有沒有看過所謂的青年發展政策綱領的懶人包?
毛院長治國:什麼包?
蔣委員乃辛:懶人包,你有沒有看過?我想院長沒有看過。請問跟此業務有關的首長有沒有看過青年發展政策綱領的懶人包?有看過的人請舉手,我相信也都沒有看過。
毛院長治國:請委員指教。
蔣委員乃辛:我可以給院長看一下,這是6月11日發布的,可是點擊的只有140人,從6月11日到10月13日共計125天,卻只有140人點閱,這些人當中,我的辦公室可能就占了好幾個,包括我自己也有點進去看看這是什麼東西,所以,如果承辦業務的部會相關人員自己都不去瞭解,現在的年輕人更不會去看這些東西,那麼政府提出的青年發展政策綱領有誰知道?沒有人會知道。
毛院長治國:報告委員,某種角度這也算是某種App,像這個做得不好,我們會檢討,事實上我們另有一個網站,經濟部中小企業處把跨部會的甚至包括原民會、客委會等剛才提到的部會通通納入,做了一個青年創業的圓夢網,那個網站的點擊率是上百萬的。所以,可能我們在有些地方,像這個就做得不夠,我們來檢討,但是有些……
蔣委員乃辛:青年圓夢只是發展綱領其中的一部分,對不對?
毛院長治國:對,因為那個可能比較實用。
蔣委員乃辛:因為青年發展政策綱領有六大面向,對不對?
毛院長治國:對。
蔣委員乃辛:如何能讓青年人瞭解政府到底有沒有在幫他們做事?青年人到底未來要做什麼?政府在為他們做什麼?
毛院長治國:是。
蔣委員乃辛:也要讓部會首長知道如何去落實,只有落實才是最重要的,如果只是一個綱領擺在那邊而不去落實,就只是一個表面而已。
毛院長治國:瞭解。這部分我們要改進,像這部分比較屬於政策的說明,而圓夢網那部分,相對來講就比較實用,所以像這個做得不好的部分,我們會改善。
蔣委員乃辛:這段時間我經常跟一些年輕朋友交談、聊天,藉以瞭解年輕人的想法。有一次我跟一些大學剛畢業或正在念大學的年輕朋友聊天,他們問我依照目前的規劃,臺灣未來10年會變成怎麼樣?我說你們想想看,你們想像中臺灣未來10年會是怎麼樣?他們告訴我他們的看法,我作個總結,這就是在年輕人的想像中,未來臺灣10年後的模樣:現在年輕人心裡很悶;年紀大一點的人則是感到焦慮,為什麼?因為家有妻小,依靠自己的薪資能不能把孩子教育成人,工作的未來等等都令人感到焦慮;那年紀大的人呢?不要說期望孩子將來會照顧他,到現在有些三、四十歲的孩子還是需要父母親的協助、關心。所以他們認為10年以後年輕人會更窮,壯年人則缺乏競爭力、人力輸出,10年之後我們變成超高齡的、老老人的社會,如果未來變成這樣,臺灣還有什麼希望呢?臺灣就一點希望都沒有嘛!
毛院長治國:報告委員,人口問題是所有問題的核心,但是要解決人口問題,基本的對策其實在於經濟,有了經濟才有解決所有問題的條件,所以我們如何把經濟做好,讓臺灣這樣一個小規模的海島經濟能夠維持過去的榮景,這是根本課題。當我們能在這個根本課題上站穩腳步的情況下,最終就像古人講的「老有所終、壯有所用、幼有所長」,還是跑不掉這幾個努力的方向。
在「老有所終」這部分,目前我國高齡化的速度很快,整個社會機制也還不夠完整,所以我們才會推動「長照服務法」,希望把整個系統建構起來,希望貴院也能夠支持「長照保險法」,把這個體系建立起來,讓年輕人打拚的時候沒有後顧之憂,可以全力打拚經濟。另一方面,沒有長者的後顧之憂時,也能讓年輕人願意生育、撫育下一代,這樣的畫面是我們都樂見的,所以我們現在必須多管其下,以創造此一美好遠景。
蔣委員乃辛:對於國家未來的競爭力,年輕人認為出現了嚴重的危機,第一個就是未來是老老人的社會,年輕人的負擔誰來幫忙他們解決?
毛院長治國:對,我們希望建立一個保險制度。
蔣委員乃辛:以前6個年輕人負擔1個老人,將來1.2個年輕人就要負擔1位老人。教育部曾在教育委員會提及,如果要維持現有的經濟成長,未來大學生的生產力要提高2至3倍,才能維持現有的生產力,為什麼?因為勞動力人口減少,所以每個人的生產力就必須提高。這些年輕人要提高自己的生產力,又要負擔老年人的問題,他們現在都自顧不暇了,將來怎麼辦?這是年輕人很關心的事情。如果我們今天想要提高年輕人的生產力,年輕人的生產力難道平白無故就能提高嗎?還是要靠教育嘛!
毛院長治國:一方面是靠教育,另一方面像剛剛杜主委提到的生產力4.0,我們思考如何藉助科技來達成。另外一個臺灣大概也跑不掉、必須要去面對的是移民政策,因為我們整個勞動力每年將減少18萬。由於少子女化跟高齡化的衝擊,每年減少18萬人次的勞動力,我認為我們不需要補進18萬的勞動力人口,但是制訂適當的移民政策以補充勞動力的缺口可能跑不掉,像這部分我們也開始做了。我們第一步做的就是爭議最小的,我們希望把到台灣留學的僑外生留下來,過去我們的政策是僑外生畢業後要先有兩年工作經驗後再回來,現在我們把這個門檻取消,歡迎僑外生畢業後找到工作就留下來,我們從這一步開始。
蔣委員乃辛:說實話,移民政策不是治本之道,治本之道還是我們自己國內的問題。
毛院長治國:對,治本之道在生育。
蔣委員乃辛:如何提高年輕人未來的能力就是要靠教育,所以,我們必須投資教育,如果不投資教育,如何可能提高孩子們的生產力?因此,在這一次總預算的詢答時我就請教過院長,教育委員會將「教育經費編列與管理法」中規定的,各級政府教育經費預算合計應不低於該年度預算籌編時之前三年度決算歲入淨額平均值之22.5%提高為23.5%。現在我還是想請教院長,因為行政院的態度很重要,行政院是否支持此案?
毛院長治國:先向委員報告,我們編列預算時一定遵守現行22.5%的規定。事實上吳部長也跟我討論過這個問題,因為目前在教育的制度面也需要相當多的改革,大家認為如果能有更多經費挹注,對於目前亟需的教育改革也會有所幫助,所以我認為雖然政府整體的預算還很辛苦,但是針對教育這部分,是否可將其經費從22.5%提高到23.5%,我覺得這一點大家可以討論。如果增加1%的經費,能有很明確地改善教育系統制度的作為、措施與想法,我認為這個題目是可以討論的。
蔣委員乃辛:謝謝院長今天有一個正面的答復,也希望我們一起合作,在這個會期結束之前能把「教育經費編列與管理法」修正通過,將教育經費下限從22.5%提高到23.5%。當然,光只是經費的通過與增加,並不能完全解決問題,還要其他配套措施,而且對於國立大學的整併和私立大學的退場機制也應該要積極處理,否則就算增加二百多億,每個大學平均一分,還有高教、技職和國教,大家能夠分到多少?所以,太多的學校要如何濃縮、減少?因為按照人口比例,以現在的學生人數來講,一所大學平均也只能收到一千多個學生,不用等到10年後,一所大學就只能收到幾百個、不足1,000個學生,這樣怎麼能符合當初設校的規模?不可能的事!所以有關大學的部分,我們也希望行政院能夠積極處理私立學校退場、國立學校整併的問題,把錢花在刀口上。
毛院長治國:我剛剛特別報告,如果我們要考慮增加一點比重的話,一定要有明確的使用對象,有些時候事實上也可以分年來達成這樣的目標等等,這些都可以討論。
蔣委員乃辛:下一個問題是:老人社會來臨以後,年輕人的負擔沈重,我們能為他們做些什麼?這也是年輕人非常關心的事情。根據國發會的資料,我們可以看到未來的人口結構,到150年,65歲以上的人口將占45%以上,這是很可怕的事,這就是我剛剛講的,1.2個年輕人就要負擔1個老人,怎麼負擔得起來呢?
再看年輕人的失業率,10年前大學畢業生的失業率還低於總失業率,可是從民國94年黃金交叉以後,大學畢業生的失業率就節節高升,高於總失業率。這些都是教育上的問題:如何和社會銜接,讓年輕人畢業後就能直接就業,減少學用落差和技職改造?都是未來我們要在教育方面做的事。
接下來請看99年到103年大專校院各級教師離職人數統計表,從這個表可以看出離職人數最多的是助理教授。現在的助理教授就是未來的副教授和教授,也可以說是高等教育裡面最重要、非常中堅的一環,如果這些人的流動率可以這麼高,將來我們的高等教育要怎麼辦?
昨天我們在教委會和中研院翁院長談到人才培育的問題,他也講到現在有阿拉伯國家以一千多萬年薪來挖我們的教授。二十多年前,我們的大學教授最高一個月九萬多塊,現在是十萬多塊,增加了1萬塊,當時大陸最好學校的教授一個月領150塊人民幣,現在是我們台灣的5倍,所以有很多台灣的教授跑到大陸去,或者被東南亞等其他很多國家挖走。如何讓這些人穩定地用自己的所學來培育我們未來的人才?這就是我們一直在爭取教育經費提高的原因,唯有教育才是解決經濟下降、人力不足的最重要的動力。
我今天真的非常謝謝院長在這邊同意一起努力把教育經費從22.5%提高到23.5%,我真的要在這個地方為未來的年輕人向院長道謝。
另外一個就是潛藏性負債的問題,這當然是未來可能會發生,也可能不會發生的事情,可是在今年的中央政府總預算案當中,我們的潛藏性負債畢竟一直在提升,所以未來如何能夠把潛藏性負債降低,以減輕年輕人的負擔,也是年輕人非常關心的事情。
毛院長治國:是的,我認為政府目前的潛藏性負債最主要的問題和四大年金的制度有關,針對這樣的問題,行政院的版本已經在貴院,所以我們希望將來大家能夠儘快在這些問題上形成共識。我們提出來的方案可能不見得完美,但是我們希望大家能夠儘快認真地來討論,形成共識並付諸實施,如果能夠付諸實施的話,隱藏性負債的警報大概就可以解除。所以這個問題很清楚,解法也很清楚,只是這個解法的內容要怎麼樣形成共識,然後把它付諸實施。
蔣委員乃辛:怎麼去解要靠大家的智慧。我們希望行政院能夠解決年輕人未來競爭力的危機,讓年輕人有一個有色彩的未來,我們也希望讓年輕人感受到政府的努力,讓他們擁有光明的前程。希望院長能夠在未來的這段時間積極努力,謝謝。
毛院長治國:謝謝。
主席:請費委員鴻泰質詢,詢答時間為30分鐘。
費委員鴻泰:(16時7分)主席、行政院毛院長、張副院長、各部會首長、各位同仁。我今天想跟院長談一下補充保費的問題。我們的二代健保自102年開始實施補充保費,從96年到100年累計虧損達55億,所以一代健保在101年調高薪資所得的比率,可是從102年開始實施補充保費以後,我們就有大量的結餘,到今年的第二季,累計的盈餘將近2,000億,已經超過法定3個月的安全水位。我們1個月大概要四百多億的健保費用,換句話說,2,000億就達到4.5個月的安全水位,也就是超過現在法定3個月的標準,所以我們勢必要來討論多收補充保費的問題。
我想,健保是以收支平衡為第一要務,第二,我們不是為了要賺錢。法令規定不要超過3個月的水位,但現在已經到了4.5個月的安全水位,顯然是多收了,多收了要怎麼辦?院長,補充保費扣除雇主負擔部分,前年200億元,去年217億元,其他6種所得中,股利所得太多,102年89億,103年116億,實不相瞞,跟大家報告,根據金管會的資料,填權以後,大概有超過50%的股票無法完成填息,換句話說,大致上股民沒有賺到錢,就拿自己的錢來繳補充保費。從這樣的邏輯來看,我認為到了要檢討的時候。
曾主委,這幾年股市行情不好,再加上股利要抽2%做為補充保費,102年抽了13億,去年抽25億,很多人已經哇哇叫,如果這些錢是賺來的,拿去繳補充保費或一些費用,大家也沒有意見,但是有超過50%的股票沒有辦法完成填息,換句話說,有超過50%的人真的沒有賺錢,甚至是虧錢。曾主委,50%沒有辦法填息是什麼意思?
曾主任委員銘宗:跟委員報告,根據證交所的統計,就是投資人買完股票之後,參加除權、除息,在一年之內有超過50%沒有完成填息,這就是表示這些投資人是拿自己的錢來繳補充保費,尤其對菜籃族來講,其實是不盡合理的。謝謝委員關心這件事,這件事基本上涉及衛福部的權責,謝謝。
費委員鴻泰:院長,我再跟大家報告一下。有50%的股民手中股票無法完成填息,也就是說,其實他們沒有賺錢,是拿自己的本錢去繳補充保費,再加上健保第二季累計盈餘有1,968億,將近2,000億,超過法定的3個月安全水位,到達4.5個月的安全水位,所以我覺得有理由,也是時機,應該去調整一下補充保費。蔣部長,你有什麼話要說?免得等一下我們做決定時,你變成局外人,不好意思。
蔣部長丙煌:謝謝委員。我首先要跟委員報告一下,因為實施補充保費,健保的財務今天的確是有史以來比較健全和安定的,不過我要跟委員報告,健保的支出每年大概從會持續成立3%到5%,成長的原因包括新興藥物的推出、醫療科技的發展及人口老化等等,我們預估安全準備到了106年就會往下走,所以我們還是要力求安定,不要因為在短暫的時間內看到這些數字,就做一個……
費委員鴻泰:部長,在103年審查補充保費的時候,限於手頭上的資料不足,都是在預估,後來不用家戶所得,用其他6種所得,當時預估是涵蓋了家戶所得的80%,這個方法最省錢,所以用類似試算的方式直接就源扣繳,當時因為資料不足,所以真的沒想到會超收那麼多。106年、107年的部分也是用預估的,所以我認為現階段就應該適度調整,預留一點空間。院長,我提出兩個具體建議,請你們二選一,現在的做法是股息超過5,000元的就扣2%當作補充保費,是不是這樣?
毛院長治國:沒有錯。
費委員鴻泰:如果一個人買了2張台積電的股票,曾主委,台積電去年配的股息是多少?
曾主任委員銘宗:我相信每張會超過2萬元以上。
費委員鴻泰:這個人有2張台積電的股票,一張可以領到1萬元股息,大概沒有主委說的那麼多。
曾主任委員銘宗:我說的是股票股息和現金股利加起來。
費委員鴻泰:是。
我建議用兩個方式來處理,一個是把現金股利扣2%變成1%,也可以變成1.5%;第二個是把5,000元這個門檻適度調高。第三種方式就是全年股利未達一個標準的,統統不收補充保費。我要就教於院長:我剛才講的合不合理?
毛院長治國:先請蔣部長說明。
蔣部長丙煌:跟委員報告,補充保費2%在健保法第三十三條有明定,第一年是2%,以後要跟著一般費率去調整,所以如果要直接修改補充保費的百分比,必須要修法,而且影響層面比較廣。
剛才委員提到的第二個可能的做法,就是把5,000元這個扣繳標準調整,這個我們可以來研議。
費委員鴻泰:今天可不可以有一個具體答案?怎麼個研議法?
毛院長治國:事實上最近我也在跟衛福部的同仁談這方面的問題,大家也有反映補充保費是否超收,是不是該降一降,後來我進一步瞭解,就像剛剛蔣部長講的,整體保費每年有3%到5%的成長,換言之,我們今天看到補充保費好像多了,可是這個水位很快會下降,過兩年就會降到3個月以下,甚至持續往下降。
另外,現在我們講水位高,也是假設健保系統可以不要動,維持現狀,但事實上除了健保會持續成長之外,內部有些地方也要調整,在整個健保系統中,有一個部分我們應該優先改善,這部分也有很多人反映,用比較俗的說法,不是專業的說法,就是改善醫事人員待遇的部分,我們一直說五大皆空……
費委員鴻泰:這部分目前有改善了。
毛院長治國:其他醫事人員譬如護理人員的收入相對於國際也是較低……
費委員鴻泰:院長講的是支出的部分,但是收入面成長得太快了。
毛院長治國:因為我們認為這部分的支出應該要改善,若是這部分的支出改善就會影響到補充保費。
費委員鴻泰:我同意。
毛院長治國:因此,我的建議是2%這部分暫時不要動,因為這部分要降容易,但要升不容易。
費委員鴻泰:但你們超收那麼多,股利在補充保費中占的比例太高了。
毛院長治國:我們認為不要動2%的部分,但內部的結構我們可以研議及調整,有關費委員特別指出的股利這部分,剛才蔣部長也提到,現在我們課徵2%的起徵點是5,000元,是不是可以將門檻往上拉高一點,一方面也回應剛才委員提到的……
費委員鴻泰:把門檻拉高就是剛才我所講的第二種或第三種方式,拉高的方式可以把5,000元拉高或是把股利的總額定一個門檻。
毛院長治國:比較單純的是把門檻拉高,要把股利拉高可能在操作面、稽徵面的成本也會增加,如果單純是把門檻拉高,我們也已經和衛福部研議這方面的可能性。
費委員鴻泰:我有一個建議,今天早上記者訪問我時我也是這樣建議,股利總額沒有達到20,008元者,免徵補充保費。這個數字是用一個月的基本工資換算,若基本工資調整這部分也可以調整。今天早上我也有請教衛福部及財政部這樣的建議會影響多少支出?但可能我給的時間太短了,你們還沒有算出來。我在昨天和前天不想問你們,因為問了你們就知道我今天要問什麼問題。我現在講了兩個方式,每筆股利從5,000元課徵調成10,000元課徵,或是全年的股息未達到一個月的基本工資不予課徵,這兩個方法院長喜歡選哪個?
蔣部長丙煌:報告委員,讓我們研議一下,誠如剛才委員所講的,我們要算影響的金額。
費委員鴻泰:你們不要研議,我今天不厭其煩的建議你們。
毛院長治國:可不可以容許我們不要在議場做決策,給我們一點空間。基本上我們就朝這個方向努力,我和曾主委也在討論,就像委員剛才提出菜籃族的說法,因為他們除息、除權後實際上拿到的並沒有那麼多,我們朝這個方向努力,但我們不傾向在這個地方做決策,請委員給我們一點空間,我們會儘快處理這件事情。
費委員鴻泰:院長可以告訴我儘快是多久以內嗎?
毛院長治國:會非常快,因為我們已經要開始研議……
費委員鴻泰:快到什麼程度?是今天晚上或是明天早上,還是下個禮拜?
毛院長治國:會非常快,一定會給委員一個交代。
費委員鴻泰:今天是禮拜二,禮拜四是行政院的院會,我希望不要拖到行政院院會之後,你們要快速地反映民意,我拿出這兩個表格給你看,表示我今天提出的要求並不過分,因為這兩年多來盈餘快速地增加,從100年開始沒有累計盈餘,經過3年時間盈餘變成2,000億,盈餘多了一點。因為以前沒有歷史的資料可以判斷,當時你還沒擔任副院長,你還在擔任交通部長,這是在陳先生擔任行政院副院長時做的決策,當時苦於沒有直接的資料可以提供我們試算,到今天經過3年的時間試算,跟院長報告,這部分確實可能多收了一點,要趕快反映一下。
你們要增加醫護人員的薪資我支持,甚至將一些特殊、罕見疾病納入健保我也支持,可是我覺得還是會多收,所以針對菜籃族我們讓他們減輕一點負擔,而且主要的重點是他們並沒有賺錢,有賺錢去繳補充保費、二代健保大家沒有意見,但是他們並沒有賺錢,蔣部長懂我的意思嗎?
蔣部長丙煌:是。
費委員鴻泰:根據金管會的資料,有50%的股民除息後並沒有填息,換言之,他們沒有賺錢。院長可不可以在禮拜四前給我們答案?
毛院長治國:我們會儘快,一定給您交代,給我們一點空間,我們不希望在這個地方做決策。
費委員鴻泰:好。
毛院長治國:謝謝。
費委員鴻泰:再請教院長一個問題,我相信您會儘快回應社會。針對替代役,我想就教院長一個問題,目前替代役有分成一般替代役及研發替代役。請問部長,研發替代役是做些什麼事?
陳部長威仁:一般研發替代役有在行政機關也有在民間機構。
費委員鴻泰:說起來也很籠統。
陳部長威仁:但如果就產業別來講,民間機構有半導體、民生化工、金屬、通訊、資訊或電子等,總共有好多種。
費委員鴻泰:現在大家常常會談所謂的大數據,舉例來說,現在台南很多地區登革熱很嚴重,財政部資料中心上個月研究發現台南有幾個地區買麻油的人特別多,經過比對發現那些地方登革熱的病例比較多,這就是從大數據裡分析到的資料。你們在施政時常常苦於不知道民意是什麼,或是不知道大家心裡想些什麼,這部分可以從一些資料整理出來,做為各部會在施政或是擬定政策時的參考依據。
我有一個提議,在一般替代役中有警察役、消防役等等,總共有8類,還有一種是其他經行政院指定的役別,有關這個問題我也請教過蔡政務委員,但我們通常不請政務委員到檯上,請蒙藏委員會的主委回答這個問題也不太好,這樣對陳部長有所不敬,所以我建議在其他行政院指定的役別裡增加一類資訊替代役,至於怎麼定義資訊替代役就讓你們自己去定義。因為大數據的時代來臨了,資料的分析,不管是從網路或是從各種資料,其實很多資料庫包括財政部資訊中心、中央健保局或經濟部等都有很棒的資料,大可藉由這些來分析或是協助各個部會以加強資訊的處理、資訊的教育及資訊的使用。所以本席建議增加一個「資訊替代役」,請問院長及部長的看法如何?
陳部長威仁:目前的替代役有15種,各機關若有資訊專長的需求可以挑選這類人才,委員剛才建議增列「資訊替代役」,基本上,我們可以研議。
費委員鴻泰:這並沒有減少國庫的收入,可否請院長給一個具體的承諾?
毛院長治國:如果內政部認為沒有問題,我會支持他們。
費委員鴻泰:非常謝謝院長。現在已經進入資訊時代,手機從4G進入到5G以後,資訊的利用是超過大家想像的,所以我們真的可以朝這方面前進。記得院長曾經講過,因為相對於很多國家我們在4G部分是落後的,所以先要朝5G的方向去迎頭趕上,本席認為增設資訊替代役也可以顯示我們要朝向資訊發達的時代迎頭趕上的一個決心,具有指標性的意義,好不好?
毛院長治國:是。
費委員鴻泰:接下來要請教學生就學貸款的問題,若將助學貸款分成公立大學、私立大學、公立高中職及私立高中職四部分的話,在公立大學貸款的總額是34億元,私立大學的貸款總額是207億元將近208億元,公立高中職一年的金額是7,150萬元;私立高中職的金額是4億6,900萬元。首先要請問的是都會區人口進入公立大學的學生數大概是多少?例如臺灣有2,300萬人,臺北市有265萬人,所以占人口比例不到九分之一,請問在公立大學裡面臺北市的學生有沒有超過這個比例?
吳部長思華:顯然是超過的。
費委員鴻泰:本席其實不太願意說這其中含有社經關係因素。若家長的社經地位高,就比較有多餘的錢讓孩子去補習或者進修,因此進入到公立大學的人數超過人口的相對比例。從助學代表來看,私立大學一年貸款208億元,公立大學才34億元,換句話說,很多私立大學學生家庭收入相對來說是比較低的,當然貸款的需求就比較多,本席這樣簡單的推論,請問院長同意嗎?
毛院長治國:依這個數字來看可能有這個義涵,我們要……
費委員鴻泰:本席來不及整理出都會區人口與進入公立大學學生分布的數據如果拿出這個數據,相信會讓大家有點感受。
基此,本席要提出兩點建議,一個是針對中低收入戶家庭,尤其是低收入戶,他的孩子的就學貸款終其一生給予零利率優惠,不過這個到底對我們財政狀況會有多少影響,我目前還沒有細估。或者是至少要做到另外一點,現在的狀況是大學畢業一年以後就要開始償還助學貸款的本息,但是很多人一年以後不一定可以找到工作,如果是沒有找到工作,他的父母又是低收入戶,請問他要如何去償還助學貸款?再者,就算他找到工作,但是所得很低,他也同樣沒有辦法馬上償還,所以本席另外提出一個比較容易做到的建議,就是將償還本息的年限從畢業以後一年延長到三年,他自己可以做選擇,當然本席希望的還是推動針對低收入戶或是中低收入戶終其一生貸款零利率的方案。請問院長,對此有何看法?
毛院長治國:這個問題請教育部吳部長答復。
吳部長思華:謝謝委員的建議,事實目前教育部也正在就這個方向認真的研究,我們也很認同這個想法,但是要考慮財源問題,如果有財源,我覺得這是一個可以思考的方向。
費委員鴻泰:錢是永遠不夠的,本席認為最簡單方式的就是針對中低收入戶的家庭,學生畢業三年之後再開始償還本息。這個其實很容易做到,一年要支付的錢也大概幾百萬元、幾千萬元,並沒有多少錢,長期來說,則是推動針對中低收入戶,終其一生的學貸利率是零,因為這些孩子──尤其是進入私立大學的孩子──不但學費高,他的償還能力也是不足的,幫助年輕人就是幫助我們國家的未來。謝謝院長!
毛院長治國:謝謝。
主席:報告院會,現在休息10分鐘,休息之後繼續進行施政報告之質詢。
現在休息。
休息(16時38分)
繼續開會(16時57分)
主席:報告院會,現在繼續開會,進行施政報告之質詢。
請許委員智傑質詢,詢答時間為30分鐘。
許委員智傑:(16時57分)主席、行政院毛院長、張副院長、各部會首長、各位同仁。院長,你喜歡聽音樂會嗎?
主席:請行政院毛院長答復。
毛院長治國:(16時57分)主席、各位委員。如果有機會,我會去。
許委員智傑:最近有沒有去過哪幾場音樂會?
毛院長治國:最近機會比較少。
許委員智傑:不太記得嗎?
毛院長治國:最近機會比較少。
許委員智傑:我有整理一下院長最近參加的音樂會,就是2015年5月看過鄧麗君逝世20週年紀念演唱會、監察院建築落成百年閉幕音樂會,還有今年9月外交部辦的抗戰紀念音樂會。
毛院長治國:委員好厲害!
許委員智傑:院長參加這3場音樂會一半是因公,一半是順便去聽,院長有沒有打算專程去聽一場世界最棒的音樂會?
毛院長治國:要看機會。
許委員智傑:如果有的話,想不想去?
毛院長治國:看機會。
許委員智傑:機會就在眼前。後天晚上維也納愛樂在高雄,這是世界最棒的的交響樂,機會難得,是不是可以邀請院長到高雄來看一下這場精彩的音樂會?
毛院長治國:謝謝委員邀請,我查一下我的時間,好不好?
許委員智傑:現在可不可以請幕僚趕快查?
毛院長治國:給我一點空間,好不好?
許委員智傑:好。
毛院長治國:謝謝委員。
許委員智傑:跟院長報告一下,維也納愛樂演奏將來的版權已經被大陸買斷了,所以這場音樂會院長如果沒有去,以後要在台灣看到維也納愛樂表演的機會幾乎就沒有了。這麼有水準的表演,而且以後看的機會又很少,所以我才慎重地邀請院長到高雄欣賞,請問可以慎重考慮嗎?
毛院長治國:是,我會慎重考慮。謝謝。
許委員智傑:什麼時候可以給我答案?
毛院長治國:我來查一下,好不好?我儘快跟委員……
許委員智傑:請趕快查一下,剩下兩天的時間而已,如果你查個兩天就來不及了。
毛院長治國:好。
許委員智傑:你知道這一場在高雄的哪裏辦嗎?
毛院長治國:文化中心戶外。
許委員智傑:對,在高雄文化中心舉辦的,而且還有一場轉播在台東,主辦單位相當有心,讓南部、東部鄉親都有機會享受這麼豐盛的音樂饗宴。你知道這個是誰主辦的嗎?這個是文化部國家表演藝術中心衛武營主辦的,所以我們對這個活動相當肯定,認為可以提升南部的音樂水平,為什麼衛武營舉辦的活動地點是在高雄市活動中心而不是在衛武營?
毛院長治國:應該是因為衛武營現在尚未完工吧?
許委員智傑:答案就在接下來要播放的這首歌裡面。
(播放音樂)
許委員智傑:院長,你有沒有聽過這首歌?
毛院長治國:很抱歉。
許委員智傑:這是洛城三兄弟所唱的一首歌──「跳」,裡面的歌詞唱到:「跳、跳、跳予伊爽,跳、跳、跳予伊勇,跳、跳、跳甲要起痟,跳、跳、無跳凍未條」。而我們的毛院長、馬總統及江前院長可謂「跳票三兄弟」,你知道本席為什麼這麼說嗎?
毛院長治國:不曉得。
許委員智傑:你知道衛武營何時會完成嗎?
毛院長治國:我的瞭解應該是明年吧!
許委員智傑:明年會完成?我們來看看所有官員對衛武營的承諾,2012年7月30日工程會主委表示2014年可以完成,現在已經是2015年了,可見已經跳票了。2014年1月27日,籌備處主任表達2015年5月可以完工,現在幾月了?又跳票了。馬英九總統曾經到衛武營去視察,他在視察時表示2015年年底會完成,年底又將到了。江宜樺院長在2014年5月時也去衛武營走了一趟,他在去年的8月16日表示今年5月會完工,所以又跳票了。文化部龍應台部長在去年也曾表示今年年底會完工,你們國表藝的人也表示今年年底可以完工,現在本席要請教院長、次長,今年可以完工嗎?
陳次長永豐:報告委員,我們是預計在明年6月完工,取得執照,明年年底初驗……
許委員智傑:所以今年年底確定無法完工?
陳次長永豐:對。
許委員智傑:是不是又跳票了?
陳次長永豐:應該是。
許委員智傑:你知道我跟多少我們鳳山鄉親、高雄鄉親說,我們行政院信誓旦旦表示在今年年底會完工?多少人拭目以待?因為全亞洲最大的劇院即將來臨。院長和次長,你們知道目前全亞洲最大的劇院在哪裡嗎?
毛院長治國:請委員指教。
許委員智傑:目前全亞洲最大的劇院是北京大劇院。我們衛武營蓋好之後將會比北京大劇院還大,可以號稱全亞洲最大的劇院,這是我們臺灣之光,但政府卻一再跳票!讓鳳山人的期望一再落空。本來我們認為年底完工是「阿婆生子──誠拚」,現在變成「火燒罟寮──全無望」,就是說年底完工已經是不可能了,對不對?
陳次長永豐:對。光是今年我就去過3次,最主要是因為過去這個標發包7個標,工程複雜度很高。但完工之後將會是高雄市、鳳山的驕傲,很多工法……
許委員智傑:我們也是這麼期待,讓鳳山超越北京。
陳次長永豐:對。
許委員智傑:這是我們鳳山的驕傲,部長在今年3月本席質詢時也曾講過今年年底會完成,一直到上週本席質詢時才聽到次長現在的講法,即明年6月才能完工,後年6月才要驗收、11月才會交給國表藝,這到底是執行不力還是監督不力?
陳次長永豐:我剛才跟委員報告過,也跟行政院報告過,因為其中很多工法在國內都是首創,很多技術都是來自外籍工程師,最主要是因為介面問題,因為7個標……
許委員智傑:需要究責?
陳次長永豐:7個標相互干擾,特別是第6標又跟高雄輕捷運有關……
許委員智傑:你們完全沒有疏失?完全都是因為工法、廠商的問題?所以文化部完全沒有疏失?
陳次長永豐:對於所有工程、每個標案,文化部每週都會召開整合的會議……
許委員智傑:院長,對於次長這樣的講法,你可以接受嗎?有沒有人需要負責?有沒有人需要被議處?
毛院長治國:我想這個案子在執行之初可能預估得太過樂觀。
許委員智傑:本席現在對院長有兩個要求,第一,衛武營到底什麼時候完工?誰來負責?現在文化部的講法是明年6月可以完工,有沒有辦法保證?
陳次長永豐:這是我們籌備處主任盧本善向部裡的回報。
許委員智傑:所以,你也不能保證,對不對?
陳次長永豐:對。
許委員智傑:所以,院長也不能保證,對不對?可見都沒有上緊發條。你們現在站在這裡告訴我:「那是底下的人決定的,我不能保證」。這樣子的話,對於國家所有的工程,你們只要統統說:「這是底下的人講的,我不能保證」,那國家如何能治理得好?
毛院長治國:關於本案,我會去瞭解。
許委員智傑:馬英九總統有去看過衛武營,江宜樺院長也去看過衛武營,就只剩下毛院長還沒去過,我可以邀請毛院長來看看嗎?
毛院長治國:我會進一步瞭解本案,掌握狀況。
許委員智傑:不是瞭解而已。你來看看就會讓這項工程更上緊發條,就可以早一天滿足我們鳳山人的期待,所以在此請院長來看一看衛武營,可以嗎?
毛院長治國:我會去。
許委員智傑:何時來最好呢?其實我剛才就特別邀請你本週四來聽音樂會,你當天下午就可以來,這樣可以嗎?
毛院長治國:我要查一下時間。
許委員智傑:還有一個理由可以請院長考慮是否本週四就可南下。院長,這個地點是哪裡,你知道嗎?
毛院長治國:88線的匝道。
許委員智傑:這邊發生了什麼事情?
毛院長治國:這個我倒沒有去追蹤它,請交通部來說明一下。
許委員智傑:院長不知道,那我們看部長知不知道這到底是什麼事情?
陳部長建宇:跟委員報告,這是88大發交流道上匝道的部分,因為那邊長期有工業區重車以及大型車輛碾壓,所以10月5日他們在巡察的時候,我要特別強調的是,他們每天都會定期巡察兩次,10月5日巡察時發現問題,當天就把它封起來了,而且立即決定要趕快拆除……
許委員智傑:這一點交通部做得還不錯……
陳部長建宇:馬上要拆除,而且10月底就會重新發包……
許委員智傑:多久完成?
陳部長建宇:而且明年農曆過年前一定會通車。
許委員智傑:會不會太久了?
陳部長建宇:需要給他們一點時間,包括發包、設計、立即施工,4個月是需要的時間。
許委員智傑:施工期要那麼久嗎?
陳部長建宇:我想非得要有,而且前後還是有匝道可以上。
許委員智傑:你們10月底發包?
陳部長建宇:現在已經是10月中了。
許委員智傑:那個幾乎都是一些橋樑,現在都是做成一塊、一塊預鑄的,然後組裝嘛!
陳部長建宇:對。
許委員智傑:10月底發包的話,其實大概2個月就夠了,因為品質差不多都固定了嘛!我想第一個要求的是預鑄的品質,你剛才講的原因是重壓嘛!
陳部長建宇:對。
許委員智傑:我現在要求兩個,第一個是品質,你們有沒有去規範,到底現在的品質有沒有比以前好?
陳部長建宇:委員是在地人,應該非常清楚……
許委員智傑:因為現在要重新發包,你有沒有去看其品質是否比以前好?
陳部長建宇:這個一定要用現在的規範來要求。
許委員智傑:有?
陳部長建宇:對。
許委員智傑:那我先問另外一個問題,其實組裝大概兩個月左右,因為都是預鑄好組裝的,品質也差不多是固定的,所以只要組裝的速度加快,不見得要等到農曆年前才能完成。
陳部長建宇:其實這種工法也要有場地去做處理,所以確實需要給他們一點時間。
許委員智傑:部長是否可以加強要求?
陳部長建宇:我們原則上會要求他們儘快處理,但是工程的品質我們一定會要求。
許委員智傑:當然啦!我叫你儘快絕對是叫你維持品質,沒有叫你把品質犧牲掉。
陳部長建宇:是,我瞭解。
許委員智傑:在安全、品質都可以兼顧的情形下,發包之後2個月大概就有機會完成,所以在今年年底之前,應該就可以完成。
陳部長建宇:我跟委員報告,我們只能講說交通部儘早……
許委員智傑:請院長加強要求,其實鳳山到大寮上班的人口真的非常多,要鳳山人再等4個月實在很辛苦,之前上班的時候都已經很擁擠了,何況還封掉一個匝道,那對我們上下班是非常困擾。我希望你體諒人民的痛苦,在這邊是3個月、4個月,在那邊就差很多了,所以這個部分我希望院長跟部長可以要求他們儘快完成。
陳部長建宇:是。
許委員智傑:其實院長星期四要開行政院院會,開完你就下高雄,我先帶你去看88快速道路的匝道口,然後再帶你去看衛武營,工作完了再讓你享受一場音樂的饗宴,這麼精緻美妙的安排,不知道院長有沒有興趣?
毛院長治國:我會去,高雄我一定去。
許委員智傑:謝謝,那我們就拭目以待,我們就等著院長過來。再來,大發交流道這是個案還是通案呢?
陳部長建宇:除了大發交流道以外,我要求公路總局針對所有預鑄橋梁進行全面檢查,看有沒有異常、間隙的部分……
許委員智傑:所以你的理由是大車重壓?
陳部長建宇:是。
許委員智傑:大發交流道一天的重車流量是1,900輛,以往鳳山交流道這個匝道口大概是1,900左右。你可以看到投影片上面的數據,還有三千多的。你知道一般工程的壽命是多久嗎?
陳部長建宇:這個交流道大概已經二十幾年了,車子……
許委員智傑:你是說這個交流道已經做好二十幾年了嗎?
陳部長建宇:對。
許委員智傑:部長,你的數據並不清楚。
陳部長建宇:就我瞭解,確實是二十幾年。
許委員智傑:應該是15年,你可以去查查看,這是2000年通車的。正常來說,工程可以維持多久?
陳部長建宇:大概是50年左右。
許委員智傑:可以維持50年左右,但是至今才15年……
陳部長建宇:50年的壽命還要看車輛使用的狀況……
許委員智傑:對,所以我告訴你,這個工程才做完15年,而且其車流量也才1,900左右,看到投影片上的那個三千多的流量,我很害怕。
陳部長建宇:我們都全面檢查過了。
許委員智傑:檢查過之後就沒問題了嗎?不會再發生了嗎?
陳部長建宇:有請公路總局全面檢查,檢查的結果指出,現階段除了大發交流道的問題已主動發現並處理以外,目前其他的交流道都還好。
許委員智傑:你們主動發現、主動處理部分,該肯定的要肯定,但是該擔心的還是要擔心。
陳部長建宇:是,謝謝委員指教。
許委員智傑:後面會不會再發生同樣的事情?
陳部長建宇:我們有定期巡檢及不定期巡察。
許委員智傑:新北市八里、五股交流道與彰化縣和美交流道,這些都是快速道路,你可以看到這些交流道的車流量有多大,其車流量都比大發交流道的重車數量還大。所以我要告訴部長與院長的是,這絕對不是單一個案的問題,希望政府要為人民的安全著想,對於全台灣的快速道路要有不一樣的思考。不要讓快速道路變成道安的死角!請問高速公路有沒有地磅的設計?
陳部長建宇:有。
許委員智傑:快速道路有沒有?
陳部長建宇:沒有。
許委員智傑:這樣你知道問題的所在了嗎?
陳部長建宇:公路總局研究,考慮在部分特殊的地點(包括工業區或是使用車輛較多的部分)增設地磅。
許委員智傑:你們可能沒有考慮到,其實很多重車,都會先走快速道路再走高速公路,所以你們對於重車載重的規範要先定出來。以這個角度來看,全國的快速道路都有可能發生大發交流道匝道口發生的事件,狀況都有可能重演。本席在此要先行預告和防範,還請院長和部長承諾。首先,時間上要儘快,不要等到農曆年底,希望能在國曆年底前儘快完成。希望交通部加把勁,也希望院長過去看,這樣他們就會再加一把勁。其次是全台總體檢,希望全台灣的快速道路不要再發生類似的個案了。此外,所有的載重和地磅要儘速考量,否則民眾走在快速道路上會人心惶惶。對於人民的安全,希望交通部和行政院幫我們看管好,因此期待這個部分可以做一個總體檢。另外是剛剛提過的,我希望部長和院長可以來走一趟,為我們的生命安全做個最好的防範。
接下來有個小學堂的問題,要請教毛院長。請問毛院長,台灣哪一項運動是成功的?你覺得我們的哪項運動比較成功?
毛院長治國:有好幾項運動都不錯。
許委員智傑:比如呢?
毛院長治國:我們的棒球就不錯。
許委員智傑:還有沒有?
毛院長治國:高中生的籃球也打得不錯。
許委員智傑:只有這兩項嗎?
毛院長治國:在這次的世界青年運動大會中,我們的足球其實也不錯。
許委員智傑:院長有沒有想過讓我們的體育可以發展得更好?你有何方法?
毛院長治國:以訓練代表國家的國際選手而言,體育署最近有很多新措施,其效果不錯。
許委員智傑:本席今天要幫我們的選手向院長請命。你知道Ptt的網友、鄉民留言我們的體育運動以何項最成功嗎?就是踢皮球。他們的留言提及,台灣很多運動項目都有人專通,但是很多都得不到政府的支持。要怎麼改善現階段的情況?讓政府可以重視到體育方面?
我想請教院長和吳部長,將來台灣的體育環境、對體育選手的照顧要如何讓台灣的體育發展得更好?你們曾想過要如何整體規劃和設計嗎?
吳部長思華:體育運動需要讓競技選手及國民運動同步發展。
許委員智傑:有件事說來真是心酸!你知道我們世界盃國腳集訓每人每天可以領多少錢嗎?
吳部長思華:照我們的資料,如果他們是奧運選手,每個月有零用金、交通費……
許委員智傑:你說的是奧運選手,如果我是學生,現在去踢球,每天可以領多少錢?你們要栽培的體育選手不僅有尖端的選手,尖端的體育選手一定是從底層、有國手潛力時就要好好培養,而不是等到他們在奧運、亞運得獎時,你們才說可以多給他們一些錢,這是錦上添花。本席請教部長,如果一般學生有國手水準,參加世界盃足球賽的訓練時,你們一天給他們多少錢?
吳部長思華:委員剛剛提到,他們參加足球集訓時,每人每天是200元。
許委員智傑:部長覺得這足夠嗎?你滿意嗎?
吳部長思華:這確實是不足,不過,需要照顧的球隊很多。
許委員智傑:院長知道這件事嗎?
毛院長治國:我以前沒注意這件事。
許委員智傑:院長滿意這200元嗎?
毛院長治國:我會請教育部檢討。
許委員智傑:請教練檢討?教練一定說要多給些錢。
毛院長治國:我說請教育部檢討這個標準。
許委員智傑:本席以為是請教練檢討,現在教練都唉唉叫了!每個教練都在叫,可不可以多給一點錢,他們才比較好成為訓練未來國手的搖籃。部長,院長說要請你們檢討,你覺得要不要再加些錢?
吳部長思華:是,我們會全面檢討,也會爭取更多資源來支持各個不同層級的選手。
許委員智傑:這真是可憐!我沒有騙你們。我們國家培養未來國手一天才給200元,你想到這會不會心酸!這連你們的特支費都比不上,且不如很多倍。
世界棒總最近要舉辦世界棒球12強,比賽地點在台灣。棒協一開始認為沒有保險,且若得獎,要抽一半獎金,所以很多選手不想參加。結果中職工會拒絕12強的徵召,棒協說年輕人不重視「為國爭光」。難道一句「為國爭光」,就要他們不要計較,給200元就來嗎?我們要的是如何培養台灣的體育選手,我們要的是國家給體育選手什麼樣的尊重,什麼樣的保障,而不是說給他們多少的施捨,200塊我認為是施捨!我們可不可以給他們一點保障呢?可不可以給他們一點尊嚴呢?想想,如果我們可以給所有體育選手更多的照顧,那也許亞運、奧運,我們就可以得更多的獎牌,這樣子一個人200元的投資,想起來實在讓人很心酸。
我們不要用「愛國心」三個字,當然,愛國心是需要的,但「先顧好腹肚,才有法度顧佛祖」,不能只要大家「顧佛祖」,全然不顧「腹肚」,所以我希望部長和院長能夠有人飢己飢、人溺己溺的精神,你要顧全選手的「腹肚」,這樣才能激發他們更多的愛國心,把國家的光榮拚出來!不能又要馬兒肥、又要馬兒不吃草啊!
或許體育署沒有告訴部長,部長這一點漏了講,其實體育署有時候還會回答說一個月3萬元,但這是針對沒有工作的無業遊民,如果有工作或是學生,就沒有這個津貼,所以體育署這樣的講法還是不夠。院長,選手、球迷期待的,是國家真的能夠尊重他們、保障他們,當然,現在是有一點改善,像棒球12強賽,現在多了球員保險,我們希望將來所有國手都能夠有保險,而不是只有棒協、只有這場活動給予選手保險,本席希望我們可以多花一點經費來照顧選手,給他們應有的保障,這樣我們國家以後也會變得比較好。
本席認為,台灣選手值得更好的對待,所以本席有幾點要求,第一,在明年元旦之前,以既有的零用金和生活津貼合併發放為基準,就是6,000元+3萬元,給選手一個基本保障,這是尊嚴,而不是施捨,在此,本席鄭重公開呼籲,希望可以給選手獎金及津貼。再者,所有的保險比照棒球12強賽辦理,這樣OK嗎?
吳部長思華:我們會整體檢討,朝這個方向來努力。
許委員智傑:最後結束前,再跟院長報告,我們要求教育部給我們報告,但是教育部的報告完全沒有改善措施,只是講現狀問題,我今天提的就是改善方案,希望教育部真的可以尊重我們國家選手,真的去改善現狀,也希望院長可以重視這個區塊,OK嗎?
毛院長治國:OK。
許委員智傑:謝謝。
主席:請廖委員國棟質詢,詢答時間為30分鐘。
廖委員國棟:(17時28分)主席、行政院毛院長、張副院長、各部會首長、各位同仁。首先要請教院長的是,最近GDP問題備受關注,真的不能保1,真的是1以下嗎?院長的看法如何?
主席:請行政院毛院長答復。
毛院長治國:(17時29分)主席、各位委員。GDP的成長率其實和全球是連動的,我們會盡我們最大的努力把它拉高。
廖委員國棟:關於出口、消費以及投資,能夠操之在我們手上的應該就是投資這個部分,出口的部分反而不容易,因為競爭對手太多。就投資而言,我們最近的投資真的是逐年下降,臺灣跟亞洲國家過去所謂的四小龍來做比較,從100年到104年,中華民國的固定投資是逐年下降,而香港、新加坡和南韓則是逐漸升高,當你的出口不行,消費也不行,只剩下投資可用的時候,我們在這部分的數字……
毛院長治國:105年我們已經把這部分拉高了。
廖委員國棟:拉高到多少?
毛院長治國:連同基金預算,105年整個拉高幅度是13.6%。
廖委員國棟:升到13.6%?
毛院長治國:增加13.6%。
廖委員國棟:另外,國營事業資本門的投資去年甚至出現單年度衰退了27%。
毛院長治國:105年也把這部分拉高了,兩者加起來是成長13.6%。
廖委員國棟:剛才講的部分跟國營事業的部分加起來提升了13.6%?
毛院長治國:對。
廖委員國棟:但是它的成效可能是後年的事情了。
毛院長治國:到年底只剩下幾個月的時間,我們不可能在這個時候增加政府支出,因為這需要預算,所以明年在這部分我們是用最大的可能度來把它拉高。
廖委員國棟:過去尤其是去年,這部分真的是一直往後退,如果今年編列明年的預算是有成長,也許就是我們的機會,如果我們還是不做投資的話,我看我們的GDP真的……
毛院長治國:我們已經注意到這個問題了,所以這個算是一種擴張性的財政支出。
廖委員國棟:我知道前幾個月你們有提出擴張性的財政支出,本席認為應該要投資,由政府來帶動整個產業,經濟成長、發展才有機會。請問部長對此的看法如何?
鄧部長振中:完全同意。
廖委員國棟:院長,本席要說的是,政府不但不投資,連依法行政都做不到,方才有一位委員也特別提及今年的補充保費是否要降低一事,今年的補充保費確實有成長,但是整體而言,依據全民健康保險法之規定:「政府每年度負擔本保險之總經費,不得少於每年度保險經費扣除法定收入後金額之百分之三十六。政府依法令規定應編列本保險相關預算之負擔不足每年度保險經費扣除法定收入後金額之百分之三十六部分,由主管機關編列預算撥補之。」,這是法所明定的,二代健保法是這樣規定,但是我們現在看到的是,政府的部分只有29%,依法政府每年應該要有36%的預算要進來,但是到現在為止卻只有29.67%。也就是說,政府部門只負責29.7%,企業部門負擔26.5%,家庭部門是占32%,而保費收入的補充保費這部分是占11.7%,政府該做的沒有做到!
毛院長治國:最主要是過去有2年,關於政府應該負擔部分的計算基礎方面,主計總處的算法跟衛福部的算法一直有爭議,後來我們在編105年預算時,就把整個計算基礎統一照衛福部的算法來計算。做了這個決定之後,以衛福部計算出來的額度,屬於要用國庫來編補給健保這部分的錢,大概沒有辦法一次全部撥補,所以分成4年來補足,而105年就會開始執行這項補足的工作。
廖委員國棟:但政府該做卻未做到的部分已經高達1,500億,請問4年能夠撥補足夠嗎?
蔣部長丙煌:應該是六百多億。
廖委員國棟:我們算出來的數字是一千五百多億。
蔣部長丙煌:沒有,應是600多億。
廖委員國棟:就算是600億,一年也要撥150億。
毛院長治國:有的,105年就是這樣在撥補的,總之,一定要補足。
廖委員國棟:希望這個目標可以達成。
再來是媒體報導說「醫師賺不過髮型師、開盲腸還不如剪頭髮」,這讓人情何以堪呢?據了解,醫師開一個盲腸才收700元……
蔣部長丙煌:跟委員報告,這完全是一個不正確的資訊,以開盲腸為例,單單手術費用就有一萬五、六千元,而醫師可以拿到7,000元,而且若是DRG,則是3萬到6萬之間的費用。
廖委員國棟:所以你們應針對此事做充分的說明,不然民眾還以為真的是如此!
蔣部長丙煌:現在很多網路謠言都是亂說的。
廖委員國棟:這是文字媒體。
蔣部長丙煌:我知道,但那也是從網路上面抓下來的。
廖委員國棟:所以你們應趕緊做個說明。
蔣部長丙煌:我會要求健保署多做一點說明。
廖委員國棟:因為健保經費不足,導致現在醫藥產業是慘兮兮,尤其是藥業,據了解,最近國內的藥廠是跑的跑、退的退,很多的藥品都沒有辦法在第一線為民眾來服務,當然這不是所謂的「砍殺」,但因為總經費不足,衛福部健保署變成是以砍藥價為樂,事實上,現在已經砍了8次的藥價,金額高達好幾百億,請問有哪一個產業可以承受被砍了好幾百億呢?因此,大家是慘兮兮、唉聲連連。
我們現在來看二代健保藥費支出目標,依健保法第六十二條第四項規定「藥品費用經保險人審查後,核付各保險醫事服務機構,其支付之費用,超出預先設定之藥品費用分配比率目標時,超出目標之額度,保險人於次一年度修正藥物給付項目及支付標準」,但現在健保署的做法並沒有去修正藥物給付項目及支付標準,反而去砍藥價,而且是砍到見骨,部長知道這件事嗎?
蔣部長丙煌:我知道。
廖委員國棟:但你們一直沒有拿出具體的辦法。
蔣部長丙煌:委員也很清楚,整個健保的總額中,藥價大概是25%到26%。
廖委員國棟:1,500億左右。
蔣部長丙煌:這些年一直都是維持這樣的比例,但總共的額度卻一直成長,而且不斷有新藥產生,所以對於一些成熟的學名藥當然就必須做一些處理。
廖委員國棟:現在外界都合理的懷疑你們砍了兩次,即你們在當年度醫藥費用中,就已經用浮動點值的方式扣除了相關的費用,然後隔年又從藥費中砍殺,等於是砍了兩次。
蔣部長丙煌:沒有砍兩次的問題,因為第一年是先由醫療給付總額中扣除,然後下一年再去反映它的支付標準,這樣並沒有砍兩次的問題,這可能是外界的誤解。
廖委員國棟:絕對不是誤解,我已經以厚生會會長的身分多次跟藥界討論這個問題,只是一直還沒有找到你來談,事實上,我們開會時你們署長也不來,都只是躲著不敢面對這個事情,可能部長不是很清楚藥費跟醫療費用的雙重扣除,但這是一項事實,希望你們回去再查證看看,好不好?
蔣部長丙煌:好。我們會來查證。
廖委員國棟:或許我有錯,但據所有的資訊顯示,你們就是扣了兩次。
蔣部長丙煌:好。我們會來查證。
廖委員國棟:院長,我想告訴你一件事情,政府要做的事情很多,但是不要以砍殺產業、不要以砍殺原住民的權益福利為樂。
過去我們一直講文化流失、母語消失,現在原住民最大的痛就是連土地也開始要消失了,去年才修正過原住民基本法,我現在念其中一段文字讓你們了解,原住民族基本法第二十一條第二項規定「政府或法令限制原住民族利用前項土地及自然資源時,應與原住民族、部落或原住民諮商,並取得其同意;受限制所生之損失,應由該主管機關寬列預算補償之。」,可是我們現在的補償費用真是微乎其微,甚至根本就編不出來。最近發生了幾件事:卑南族的傳統祭儀要獵捕野生動物,被警察取締;阿美族在潮間帶進行傳統的漁撈行為,被海巡署取締;太魯閣族在國家公園內進行傳統祭儀,被國家公園管理處禁止;私有的原住民保留地、林業用地禁止開發,就是我們一直講的禁伐補償部分,到現在法案也無法通過;水庫的集水區、水資源的保護區及國家公園內的原住民土地也禁止開發使用,這些依據原住民族基本法第二十一條的相關規定,政府應該寬列經費予以補償,但是我們現在看到的幾乎微乎其微。
除此之外,我們最近碰到一個土地使用及建築物合法化的議題,本席現在也請內政部長來共商這件事。本席最近下鄉才注意到有這樣的事情,不是保留地而已,有很多原鄉、原住民族地區的集會所、活動中心,都是公共建物,還有很多私人土地,在建築法規規範之前,他們早就居住在那裡,但是在使用分區或使用編定開始公告時,原住民怎麼會知道?誰看得懂呢?你公告你的,原住民根本就不曉得,卻沒有辦法同時保障他們相關的權利,以致現在有很多房子破的破、爛的爛,無法進行修繕,因為可能不是合法的建地,根本是林業用地。所以現在有3件事要處理:一、本席要求政府應主動查察,辦理原鄉地區符合辦理鄉村區更正編定,就其證明文件應放寬相關規範。現在這部分要老百姓舉證,但老百姓怎麼舉得出證明?應該是政府要舉證他非法,而不是要老百姓舉證他是合法的,但現在你們反過來,要求老百姓舉證,試問原住民怎麼懂得什麼叫做舉證?除非政府能舉證他非法,要求他進行更正。關於舉證部分,請陳部長答復。
陳部長威仁:就原住民地區建築物合法的問題,我想廖委員非常關心,也多次與我們討論過這個問題,我想這可以從好幾個方向來努力,第一,您剛才提到也許當時在編定時土地的地目可能有錯誤,或是當時的條件可能過於嚴苛,最早的規定是土地必須有200人以上居住人口才能編定為鄉村區,這個部分我們願意來檢討,看看土地能不能編定為適當的土地使用分區。第二,您剛才提到有關建築的問題,基本上來說,實施建築法之前的建築物都是合法建築物,之後的才需要依照建築法規。剛才委員提到,如果編定錯誤而需要去更正編定時,必須證明該建物是在建築法制定前就已經興建完成的建物,而原住民那裡可能沒有水電,要怎麼提出水電費的證明呢?對於舉證的證明文件,我們可以來檢討。
廖委員國棟:那是舉證,而且應該是你要舉證,不是叫老百姓去舉證。
陳部長威仁:這個……
廖委員國棟:其次,有關使用分區的部分,當時確實有所謂200人或山地鄉100人以上可以編定為鄉村區的規定,現在的人口早就超過這個數目了,但你們都沒有去修改,一直用所謂製定非都市土地使用分區圖及編定各種使用地作業須知,這是老套啊!早就該修正的部分你們都沒有修正嘛!
陳部長威仁:規定在那裡,但我們可以隨著情況的不同來做檢討。
廖委員國棟:在民國94年通過原住民基本法之後,你們就應該要去修正了,今年年初我就與你、林主委三人一起坐下來討論過這件事,到現在又快要一年了耶!
陳部長威仁:有,都有進展。
廖委員國棟:那請你告訴我有什麼進展。
陳部長威仁:我們與原民會等相關單位討論出幾個原則,在土地方面,大方向是去檢討看看能不能變更分區或更正編定,另外在建築技術規範部分,我們也請原民會找二個社區當成樣版去實際考察,考察之後,由原民會去歸類,看看哪些是屬於原住民地區的特色,而在適用建築法上有困難的地方;他們提出之後,我們就會進行討論,看看能不能引用建築法第九十九條的規定來排除建築法的適用,這些都有進展。
廖委員國棟:進展是口說而實不至!
陳部長威仁:都有紀錄啦!
廖委員國棟:真的嗎?
陳部長威仁:有,當然有紀錄。
廖委員國棟:我今天雖然是講給院長聽,但實際上是你們這二個部會要去處理的,我要求修正製定非都市土地使用分區圖及編定各種使用地作業須知,我建議修正為「前項第一款屬中央原住民族主管機關核定之原住民族部落,如部落人口達二百人地區(山地鄉之部落達一百以上),直轄市、縣(市)政府主管機關應進行劃定或檢討變更為鄉村區」,也就是把部落改為鄉村區就好了,這樣就沒事了,可以這樣嗎?
陳部長威仁:基本上現在的精神是往這個方向走,對於您提出的具體修正建議,我們帶回去之後,會找相關單位及同仁開會,針對委員的建議來進行討論。
廖委員國棟:不要只有方向,要去執行!
陳部長威仁:有,有在執行。
廖委員國棟:除了剛才提到的二個問題之外,還有容積率與建蔽率的問題,鄉下或部落的住宅是一房接一房的,根本就沒有什麼容積率、建蔽率的規範,對於人家早就建好的房子,你們現在才說這樣不行,要符合容積率、建蔽率的規範,這叫原住民情何以堪!
陳部長威仁:我向委員報告,有關建蔽率、容積率的問題,我們當然可以來檢討,但是鄉村區的建蔽率、容積率本來就要考慮其原野特性,尤其在山裡面不可能蓋太高嘛!
廖委員國棟:就沒有地可以蓋了,你還考慮原野幹什麼?
陳部長威仁:我們希望更正編定,如同剛才所講的把鄉村區劃出來以後,我們希望透過重劃把道路留出來。
廖委員國棟:你總不會要求原住民把房子打掉重建吧?
陳部長威仁:這不會吧!
廖委員國棟:對啊!建蔽率跟容積率一定要放寬啦!
陳部長威仁:這要個案來看,因為其實現在在鄉村區建蔽率是60%……
廖委員國棟:我們的好像是40%,主委,是不是?
陳部長威仁:山坡地是40%。
廖委員國棟:你就放寬到100%也可以啊!
陳部長威仁:若放寬到100%,假如沒有空地就……
廖委員國棟:部長,原住民族特定區你們現在還在研議嘛!就趁這個時候一次解決,讓原住民所有的權益符合原住民基本法所規範的權利就可以了嘛!
陳部長威仁:我們來研究,但是也要考慮到公共安全啦!
廖委員國棟:當然我們也會注意公共安全。現在你到每個部落都會看到,房子都是緊鄰著、沒有間隔的。
陳部長威仁:緊鄰著不好吧?
廖委員國棟:好不好那就讓原住民自己處理啦!你就先將它放寬,不然你叫他們拆房子嗎?要拆房子嗎?
陳部長威仁:我們來討論。
廖委員國棟:OK,請主委補充。
林主任委員江義:跟委員報告,剛剛陳部長已經講得非常詳細,內政部跟原民會所建立的協商合作平臺,從今年1月份就開始積極地推動。關於土地使用的分區,包括建築管理的合法化等等,都是透過這個平臺來討論,第二次的綜合性討論將於本月(10月)召開,我們將請包括內政部的次長及本會的副主委兩位副首長一起來討論,我們希望能在很短的時間內朝著剛剛陳部長所回答的內容,並參考委員的意見努力去推動。
廖委員國棟:OK,我回頭整理一下。本席在年初1月15日約兩位討論原住民地區的土地跟建物的合法化方案,我也看過你們的報告,你們都有在做,都有在進行,但是年初至今即將1年了耶!我記得當時我要求半年內必須提出一個可據以執行的方案,結果到現在你們尚未提出方案。
陳部長威仁:現在整個步驟,包括整個處理原則,其實都滿具體的,我們會往這個方向來走。
廖委員國棟:不但要具體,也要實在、可行啊!
陳部長威仁:沒問題。
廖委員國棟:如果可行,就開始執行啊!
陳部長威仁:向委員報告,明天下午營建署就要向我報告具體的方案,下個禮拜他們將跟原民會就這個問題再度召開會議繼續討論。
廖委員國棟:我已經聽說過是10月28日……
陳部長威仁:對,所以你知道啦!
廖委員國棟:我要求證啊,我怕你呼嚨我啊!
院長,我能否要求在1個月之內,就是11月13日之前要完成,你們28日開會之後……
陳部長威仁:報告委員,方案出來以後就要採取行動了,所謂「行動」就是要找縣市政府來進行分區的檢討變更,我們要採取動作了。
廖委員國棟:所以你們要更快啊!我要求的就是下個月13日之前我就要看到你們最新的進度,包括我今天提議的是否可行,這不需要花很多時間,一個禮拜就解決了嘛!
陳部長威仁:我們來努力。
廖委員國棟:對啊!那只是內部會議而已,當然我知道你要找各縣市政府開會,每個縣市的狀況容或不同……
陳部長威仁:這個討論完以後,就要找縣市政府開會。
廖委員國棟:對,所以我要求一個月內要有進度,院長,請你給個承諾。
毛院長治國:沒有問題吧?
陳部長威仁:沒有問題啦!我們絕對可以在一個月內提出方案。
廖委員國棟:我有沒有聽錯,部長說「沒有問題啦」!
陳部長威仁:我說的是方案。
廖委員國棟:你說沒有問題喔?!
陳部長威仁:是方案。
廖委員國棟:什麼叫方案?
林主任委員江義:報告委員,我們會按階段,處理到什麼階段就跟委員報告……
陳部長威仁:對啦,隨時都會跟委員報告啦!
其實4位原住民委員都非常關心這件事情,我們都會把……
廖委員國棟:因為這個問題非常嚴肅,以前我們都沒有注意到,是我們下鄉考察才發現。院長,連活動中心和集會所這樣的公共建築物都沒有建照和使用執照耶!他們跟我說要修繕,我找林主委說一定要修,結果到了相關的地方政府才發現什麼都沒有,要怎麼修繕!連修繕都不行耶!漏水的漏水,有一個活動中心,從天花板都可以看到太陽、看到星星,下雨的時候裡面就積水,我要幫他們維修,跟主委商量如何進行,結果非常嚴重啦,居然沒辦法修,所以我才會積極找兩位首長來討論這件事情。我們應該要急一點,苦民所苦、急民所急啦!好不好?
陳部長威仁:好。
廖委員國棟:部長,我已經很清楚地聽到你說沒有問題了喔!
陳部長威仁:我們一直很努力在做,才會有一些步驟,包括土地和建物的……
廖委員國棟:問題是要有成效啊!
陳部長威仁:會啦!這樣下去一定會有成效的。
廖委員國棟:主委,你滿意部長這樣的說法嗎?
林主任委員江義:我非常滿意,我們之間對推動這項工作有非常高度的合作。因為原民會不是建管的主管機關,所以我們非常仰賴內政部的協助。
廖委員國棟:你滿意我也就滿意了。
最後一個問題和交通部有關。交通部要在台東金崙蓋一座非常漂亮、高約100公尺的高架橋,從西往東看非常美,但它往西就是金崙溫泉區。沙烏地阿拉伯某位企業家曾經到現場去看,認為那是世界一流的場域,要在那邊蓋一個溫泉旅館,當時還吵得沸沸揚揚。那裡原本是原住民的土地,20年前被交通部觀光局徵收,但是現在雜草叢生,連落腳的地方都沒有,後來沙烏地阿拉伯方面覺得後繼無力,國內的投資朋友也都裹足不前,20年了還是這樣,所以我要求解編!如果你們再不開發,就把土地還給原住民;如果不還,最起碼也要讓當初的地主承租使用來種植。現在是雜草叢生啊!院長,如果你是地主,你會怎麼想?
陳部長建宇:我想這件事情……
廖委員國棟:我是問院長啦!
毛院長治國:是不是先請部長說明一下那邊的狀況?
廖委員國棟:好。
陳部長建宇:這個案子我是頭一次聽到……
廖委員國棟:頭一次啊?
陳部長建宇:抱歉,因為觀光局並沒有跟我說明這件事情,我回去會立刻處理,好不好?
廖委員國棟:你回去要問啦!
院長,如果你是地主,你的土地被徵收,可是隔了這麼多年都沒有開發,就一直閒置在那邊,放任它雜草叢生,你要怎麼辦?
毛院長治國:跟委員報告,我們會瞭解一下這個案子,不能讓它這樣停在那邊啦!要嘛就歸還土地,要嘛就往前開發。
廖委員國棟:一個月之內給我答案,好不好?
陳部長建宇:好。
廖委員國棟書面質詢:
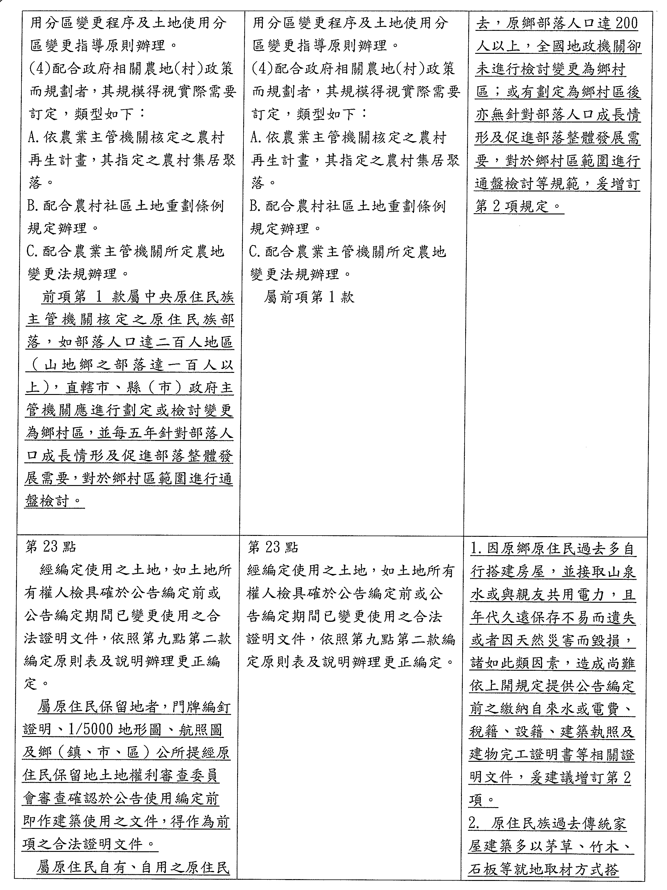
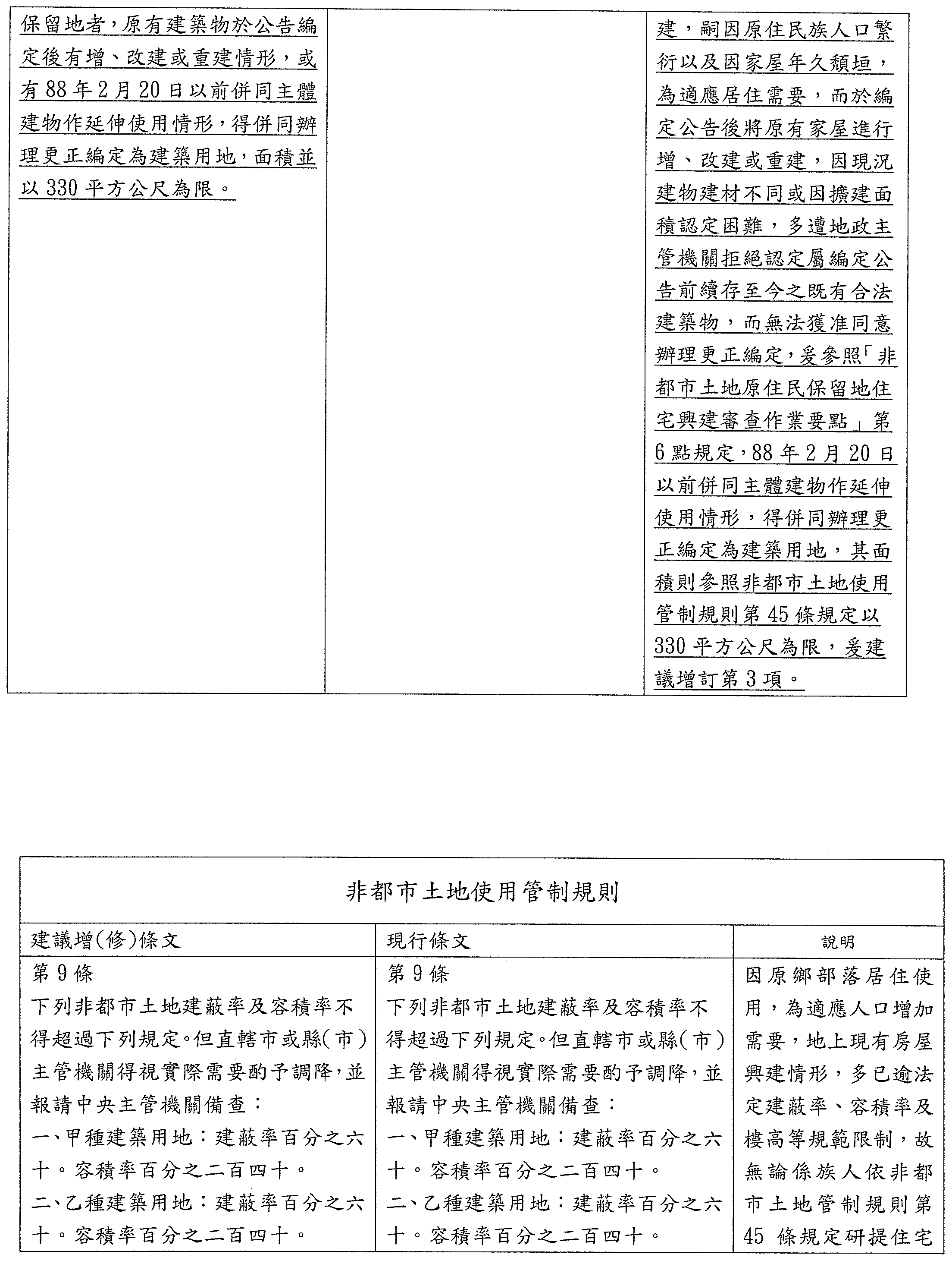
原住民族地區土地合法化面臨問題應檢討如下:
(一)政府應主動查調及辦理原鄉地區符合辦理鄉村區更正編定,並就證明文件及認定標準未合宜部分,應予以檢討。
(二)針對原鄉部落人口達200人(山地鄉達100人)應研提檢討變更為鄉村區之機制。
(三)原住民自有自用之保留地,辦理變更編定為建築用地案件,應適度檢討放寬現有建蔽率及容積率規定。
建議:
(一)請內政部針對上開事項,儘速就非都市土地使用管制、製定非都市土地使用分區圖及編定各種使用地作業須知等進行檢討修正。
(二)建議修正法令及條文





主席:請邱委員文彥質詢,詢答時間為30分鐘。
邱委員文彥:(17時59分)主席、行政院毛院長、張副院長、各部會首長、各位同仁。在海研5號沉沒那一天晚上,我知道院長全程坐鎮在海巡署,海巡署那天表現非常好,我也知道你們非常辛苦,一直到所有人救起來,你才離開。但是海研5號的沉沒,對我們海洋研究的能量產生非常大的衝擊,院長您知不知道,我們現在海洋的研究在近岸的地方到底以什麼樣的船舶為主?
主席:請行政院毛院長答復。
毛院長治國:(18時)主席、各位委員。據我所知,我們還有比較老的船、比較小的船,目前還在使用。不過科技部那邊好像也編了預算,要去添購這方面的船。
邱委員文彥:事實上我們的海洋研究在近岸的地方,因為需要吃水比較淺的船,大部分都租用漁船,我今天要跟大家討論一件事情,就是海洋研究的能量還可以再斟酌一下,民國90年發生阿瑪斯號事件,所以92年環保署編列一筆經費,買了很多設備,包括4艘除污船(ORB),這4艘之中,除了澎湖那艘比較老舊之外,其他的3號、5號、6號停泊在基隆、台中、高雄,使用率非常低。另一方面,環保署在民國92年為了強化海洋污染的應變,除了船舶以外,還配備了相當多的設備,花了七十幾萬購置一個多功能的水質監測系統,還有都卜勒超音波海流儀、拖曳式的海洋資料蒐集系統等等,上千萬的經費都花在那邊,但是這些設備到現在還全部放在花蓮的倉庫裡,沒有拆封過。我現在在想,我們對油污染的應變能量已經越來越強,這些設備可不可以轉移做為海洋科研設備,做為近岸船隻研究調查之用,甚至把這些沒有拆封的儀器設備都拿出來運用?至於適不適用,安全性非常重要,所以我建議院裡請一位政務委員召開一個協調會,邀請海巡署、環保署、科技部(特別是科技部裡的TORI,即財團法人海洋研究中心)及一些研究海洋的大學系所老師們,討論一下這些船舶、設備是不是可以拿來運用,因為我們花了上千萬的錢,這些東西卻全部放在倉庫,我們又不能完全怪海巡署,因為他們可能不太熟悉海洋的研究調查,這就是為什麼我們上個會期極力推動設立國家海洋研究院的原因。
毛院長治國:我想瞭解一下,委員提到的ORB幾乎沒有拆封嗎?
邱委員文彥:不是,這些船舶使用率非常低,但是後面這些設備其實是沒有拆封的,院長,是不是請……
毛院長治國:我請魏署長來說明一下,他現在不是以環保署署長身分來說話,而是以海洋研究的學者身分來表示意見,好嗎?
邱委員文彥:請先就這部分去瞭解,如果還可以適用,而且安全無虞,是不是可以轉撥給TORI或海洋研究單位,來進行海洋研究調查?
毛院長治國:我會照您的建議,找一位政務委員來研究這個案子。
邱委員文彥:是,召開協調會議,這樣相關單位可以有一個對策。
接著是我們正在推動的國土新三法,內政部陳部長也非常清楚,國土計畫法是我們第一優先的法案,也是行政院最優先的法案之一,然後為了補足3海哩到12海哩的部分我們需要海域管理法,但現在我們也在處理景觀法的部分。
有關景觀法的問題,大家可以看到陽明山小坪頂上破壞天際線的三棟建築,其實臺灣有很多的景觀需要改善。下一張照片看到英國的湖區Lake District,他們的天際線就保護得非常好,國外有非常多保護天際線的法案及實例,他們不會把建築蓋在山頂上,這就是非常好的例子。現在我們積極地推動景觀法和景觀師法,雖然有很多技師、建築師有不同意見,經過溝通之後大家都認為保護景觀是大家共同的責任,但在各種專業之間應該不要產生排他性的影響,這些我們都同意,也會儘量溝通。我們看到下張圖片,有很多景觀非常自然,連一根電線桿都沒有,就像台東的池上鄉,這種景觀我們要不要保護?當然需要。國外也有很多例子,像杭州瘦西湖是中國大陸認為最好的景觀保護範例,站在涼亭裡往外看不可能看到一幢房子,西湖也有這種景觀的規範。因此,我們認為這些景觀都需要做一些規範,請內政部及行政院長一定要支持景觀法及景觀師法專業人員的建議,但我們承諾,我們會讓各行業間各盡所能,不會產生排他的影響,這部分請行政院長大力支持。
然而,現在有幾個景觀的問題讓我們非常擔心,包括我們向陳部長反映過有人陳情澄清湖景觀的案例,請你們跟院裡好好研究,我們當時要求營建署應該跟當事人溝通,做一個衡平的法律解釋,但營建署卻置之不理,有關這部分,你們應該做詳細的瞭解,並做出合理、合法、合情的解釋。現在北京也有非常多奇形怪狀的高樓建築,其中有很多不雅的聯想,所以他們已經開始禁止這種建築。反觀臺灣最近的發展,雲嘉南國家風景區要建高跟鞋教堂,花的經費是2,317萬元,根據我們的瞭解,這只要處長決定就好,這些奇怪的建築在這些地方是否恰當、區位是否適合,交通部及觀光局是否應該要瞭解?
師範大學李素馨老師寫了一篇文章,今天刊登在聯合報上,這篇文章使我們想到當年葉世文擔任國家公園管理處的處長時,在合歡山上建了一間房子,最後他被撤職了,當時我們不知道他之後還會捅出更多的婁子。我們認為雲嘉南國家風景區是國家非常重要的濕地,這位處長先帶頭反對國家濕地的劃設,繼而弄出非常多的幸福產業,我們不反對地方發展觀光,但是適當的區位、嚴謹的審查以及取得大家的共識是非常重要的事情,本席不清楚交通部、觀光局是否了解他所建的相關措施及建設適不適當,據說他甚至還要建一個「性公園」,我們也不清楚它的內容是什麼,所以本席希望行政院要求交通部或觀光局,針對這個部分於一個星期內提出調查報告及適當對策,如果這件事情真的衝擊到當地的濕地環境及國家風景區景觀的品質,是不是可以及時踩煞車?
陳部長建宇:委員剛剛提到的「性公園」一事,我可以跟委員報告:沒有這件事情,因為當初一提出來,我從報紙上看到時,就立即要求他來報告及停止此事,所以這件事情不會發生。至於您剛剛提到「玻璃鞋」踩進潟湖的部分,我也會很快地要求觀光局提出報告,瞭解到底是怎麼一回事,是不是真正已經進入設計的階段……
邱委員文彥:部長,可不可以請他們暫緩施工,先了解清楚?
要為此花費2,317萬元,且不需要經過局裡批准,只要地方首長就可以決定這件事,景觀界和學界對此有很多不同的聲音,我們不反對地方的發展或是觀光的發展,但是本席覺得這件事情應該要很慎重,所以是不是請部長特別關注此事?
陳部長建宇:是,我回去後會立即處理。
邱委員文彥:為了首長們看不到委員準備的投影片,本席講過三次應在前面加個電視牆,可是本院的總務單位卻像賈寶玉一樣,置若罔聞!
雪霸國家公園曾經拆除了七家灣溪的攔沙壩,最近發現澎湖國家風景區的險礁嶼,建了一個碼頭,建這個碼頭只為了一家人、一個房子及一個公司,但是大部分的時間船並不是停靠在碼頭裡面,而是讓人搶灘跳下去,導致現在已經淤積了,我們的看法是興建這個碼頭不具合理性,這是政府的資源,不應該獨厚一家人,經過澎管處的研究這個碼頭是可以拆掉的,得以藉此回復它非常漂亮的自然地形,成為海岸復育的一個典範。但是澎管處現在面臨一個問題,因為這碼頭已被登錄為中華民國的財產,要60年才可以報廢,為了生態環境的復育,為了將來景觀的品質,甚至資源做更合理的利用,請問是不是可以把國有財產所有時間縮短,讓他們儘速拆除?相關規定為何?
陳部長建宇:我今天還特地去了解整個案子的狀況,蘇迪勒及杜鵑兩次颱風讓碼頭這邊淤沙淤得非常厲害,其實都快壞掉了,所以澎管處可能會按照程序來報觀光局將它拆除。
邱委員文彥:其實這不只是颱風造成的,而是平常就有淤積,政府的投資建設不能獨厚一家人,應該具合理性,問題是該碼頭現在屬於政府財產,若要拆除須待六十年之後,請部長和主計長研究一下這項國有財產該如何處理方能讓海岸復育得更好。澎湖因為有太多這種人工結構,所以該海域的漂沙已經亂了,導致原本不淤沙的地方都淤沙了,使得本來平整的海岸變成了侵蝕性海岸,本席認為這部分值得我們做全盤檢討,方才所提只是其中一個案例而已。
接下來本席要談的是水下文化資產保護問題,上星期在台中召開了一個有關水下文化資產的國際研討會,並在會中提出了「台中宣言」,請問次長知道此事嗎?
陳次長永豐:我知道。
邱委員文彥:你知道是誰起草的嗎?
陳次長永豐:是邱委員。
邱委員文彥:當天大概有十個國家的學者參與,本席是以學者身分提出此一宣言,並在宣言的最後一段提出建言,其實本席也曾在歐盟議員訪問立法院詢及該如何支持中華民國參與國際時提到,包括漁業比如鮪魚公約或其他協議等,我們都是以「Fishing Entity of Taiwan」或「Fishing Entity of Chinese Taipei」即「中華台北漁捕實體」為名,那麼在參加UNESCO或申請世界文化遺產時,可否採用「文化實體」的概念?他們對此表示很支持,本席希望文化部將此一建議列入考慮,並請行政院研究此事的可行性,期能參與更多的國際活動。再者,近幾年,文化部尤其是文化資產局及保存中心等和中研院合作做了非常多的研究,也的確發現了不少東西,比如北洋艦隊的「廣丙艦」就沈沒在澎湖海域,100年前的英輪「蘇布倫號」沈沒在馬祖,其實在這個周邊有將近上百艘的疑似沈船目標點,本席在東沙島也做過很多研究,承蒙海巡署的協助,我們從歷史上得知在當地至少有28艘沈船,這些都是非常珍貴的文化資源,可以進行國際上的合作,所以本席認為制定這方面的法律是非常重要的工作,UNESCO的水下文化遺產保護公約已在2009年生效,該公約規範了相當多的作為,規定每個國家都應將水下文化資產視為人類共同的資產,共同予以保護,但是行政院送來的水下文化資產保存法草案的架構卻和UNESCO的不同,UNESCO的架構是分為兩個部分,一個是以水下文化資產為標的的活動,需先提出申請並由主管機關進行審查,另一部分則為非以水下文化資產為標的的活動,比如鋪設電纜、浚深航道或風力發電等,這些則需先進行整合協調,但是政院提出的法案卻將這些都整合在一起,與國際公約的架構有所不同,本席提出的版本則是完全依照聯合國公約架構。我們認為這個法非常重要,若能在本會期完成立法,對我們保護那些無數的珍貴資產非常有助益,我們建議毛院長或文化部官員有機會到綠島去看看綠島一號,據說那是1840年左右的西方大帆船,內容非常精彩,我們有非常多的資源應該要保護,就這部分請文化部在未來審議過程中思考一下,讓水下文化資產保存法能回歸到UNESCO的架構。請次長回應。
陳次長永豐:謝謝委員長時間對水下文資法及水下文化資產的推動,這草案目前送到大院來,俟大體討論時再請委員多多指教。
邱委員文彥:接下來我要談的是海陸風機的問題。總統的國慶講話特別提海陸風機千架,這從黃金十年、國家願景一直延續到現在陽光屋頂百萬座,我們大家都會背了。對於這些風機我們比較擔心的是,經濟部能源局現在已經規劃36塊地方,依照離岸風力發電規劃場址申請作業要點,由各方有興趣的人提出來,受理申請期限至106年12月31日,主要得先通過環評,當然也要跟漁民溝通,否則會有相當的難度。申請應檢附的文件,尤其是第8項包括飛航、雷達、軍事管制、禁限建、船舶安全、水產動植物繁殖保育區、漁業權及礦業有關單位意見書,這在剛才的區位圖上有個排除的部分,我知道已經排除掉了,但光是這些資料是否足夠?我認為是不夠的,就像我剛剛提到的,我們周邊有一百多艘沈船,這些未來在設立基樁或施工時,一定會受到很大的影響,而現在是環評通過就可以了,這裏面其實涉及非常多問題,比如很多反對黨委員所提工作船的問題,因為我們沒有相關的規範,又沒有相當的實力,現在又急急忙忙想要將海上風力產業扶植起來,事實上,我們還有很大的落差,難怪招致反對黨委員的批判,這36區劃定以後,在工作船方面又開了一個大門。
我們再看一看經濟部能源局在網頁上公開說明的新聞稿,我建議行政部門的首長對於你們每天發出來的新聞稿要看一下。報載「又36個風力電場 對中國工作船開大門」,結果經濟部的答復是「國內亦有業者規劃打造臺灣本土自有工作船,預計將於107年完工」,既然是107年完工,等於是現在並沒有,這就落實人家的指控了;又答復「考量業者規劃風場開發及申設尚需數年時間,屆時我國自有工作船應可及時支援我國離岸風場開發。」,這答的是什麼?文不對題嘛!所以我覺得很奇怪。
中山大學胡念祖特別提到,我們現在沒有相關的機制,所以我們在立法院急急忙忙希望趕快補足海域管理法。今年1月我們通過海岸管理法,但海岸管理法規範的只到3浬、水深30公尺的地方,經濟部核准的那3塊地區,光是以芳苑的來看,其水深已經到達25米至40米了,已經超出海岸管理法規範的範圍,而且區位也超過3浬到11公里外,那地方是沒有法可以規範的,我們現在擔心的是這些海上風場可能是各自為政、散漫的規劃,因為它申請准了之後就可以開始做,缺乏協調統合的機制,所以,我們才會希望儘快補全一個海域管理法,期能在3到12海里部分有一個通盤的規劃,這是我們一直在積極推動的部分。胡念祖教授提出的這篇文章講得很清楚,因為這些海域將來有非常多重的用途,但我們缺少一個海域規劃的政策或措施,所以,本席才會提出這些意見,因為這個真的非常急迫,希望將來在推動海上風力時有一個比較好的發展方向,否則四、五百億甚至更多的產業都會發展不起來,如果沒有配套,光是靠經濟部能源局公布的36塊區申請作業要點是不足以規範這些相關的海域活動,也無法做全盤規劃。我們現在非常急的是,看到政府希望我們國家能夠朝一個再生能源、綠能發展的方向,甚至邁向一個非核國家發展,可以知道國家是有這個大方向,但是配套是有落差的,這是這篇文章所提到的重點。本席今天講這些主要是希望經濟部與環保署仔細思考。
我們再看看國外的案例,過去這幾年,本席雖然不是全部著力在海上風力、環評相關規範,但我也蒐集了相當多的資料,從英國的例子來看,剛才我們提到的要點裡面,至少在文化資產部分就是沒有,反觀英國,相關的環評規範非常詳細,包括海底底質、生態、漁業、航運及相關文化資產部分、海底電纜等等都有非常完整的規範在,所以我現在的疑問或希望行政院應該要積極面對的問題是,我們到底有沒有海上風場的環境影響評估作業規範?能否在最近的不久提出此一規範?我們真的很期待我國能夠邁向一個再生能源的大國,但這個環評是否有所依據?海上超過3海里之外部分的配套又是什麼?相關法制又是什麼?本席對此相當期待,是否請魏署長及鄧部長表達一下對這方面的看法,稍後再請院長做一個政策的裁示?
魏署長國彥:跟委員報告,這個海上風機確實是我們未來的風能開發希望之所冀,所以,本署在政策環評及個案環評上已經展開很多作業,誠如您方才所提,英國或北歐有許多國家都有案例,歐盟也有一些指引可供參考,此其一。其次,本最近也跟能源局針對您剛才提出的細部規定做過討論,中間還有很多工作要做。
邱委員文彥:鄧部長呢?
鄧部長振中:報告委員,關於現在能源局風場規劃的案子,您剛才提到是兩件具體的事情,包括工作船有沒有人投資、現在的問題又是如何等。沒有錯,這個案子要等107年,但現在已經有人投資,而且已經在進行,只是需要兩、三年的時間才能把船做好,在這當中如果要用大陸船的話會受到很多的抨擊,我們希望他們能夠用其他國家的船。其次,關於這些環評、漁業的規範部分,是否要統統在一個法律裡面規範,目前是分別規定在不同的法律內,我們都嚴格地遵守,將來要求他們提出環評、漁業權、航行安全等等計畫時,我們會在現有的法律結構底下嚴格審查。至於將來這些部分有沒有必要併成一個法律,可能值得再考慮。
邱委員文彥:我們現在提出的海域管理法,將來希望由海洋委員會主政,因為將來有一個國家海洋研究院,我們希望未來10年、20年、50年甚至更遠的時間,台灣能變成一個海洋的大國,我們對於海洋的經營管理,應該有一個通盤的規劃。因此,這個部分也要請院裡能夠支持,但是風場的部分一定要很慎重,大家可以來討論一下。謝謝院長,謝謝兩位部長。
主席:報告院會,本日排定質詢的委員均已質詢完畢,謝謝毛院長、張副院長及各部會首長列席備詢。現作以下決定:「下次會議繼續進行施政報告之質詢。」
現在散會。
散會(18時30分)