黨團協商紀錄
立法院第9屆第1會期黨團協商會議紀錄
時 間 中華民國105年3月4日(星期五)12時10分至13時4分
地 點 本院議場3樓會議室
主 席 蘇院長嘉全
協商主題
一、研商「立法院議事影音訊號委託轉播試辦實施要點草案」案。
二、研商「立法院會議錄影錄音管理規則第二條條文修正草案」案。
三、研商各黨團推薦6位學者專家擔任國家金融安定基金管理委員會委員相關事宜。
主席:現在民進黨黨團、國民黨黨團、親民黨黨團和時代力量黨團都有派代表出席本次協商會議,在此本席宣布開會。
今天要請各黨團討論協商的議題有三:第一個是研商「立法院議事影音訊號委託轉播試辦實施要點草案」案。本案基本上是因為過去外界希望立法院能設置國會頻道,但是經過法制局、NCC等相關單位討論後的結果為,因國會頻道可能涉及廣電法等相關法案的修法,因此有些緩不濟急。所以若能以委託轉播的方式,就不涉及相關的法律問題。經過相關單位大家一致討論後所達成的結果是,本會期就以試辦的方式來推動,讓我們整個會議,無論是委員會、大會整體的議事狀況,於委託之後,能夠呈現在所有人民的眼前,因此相關單位即草擬一份「立法院議事影音訊號委託轉播試辦實施要點草案」案,就這部分還請大家一起討論。
現在先請業務單位宣讀草案,讓大家能夠了解草案的內涵。請公報處尹處長說明。
尹處長章中:主席、各位委員。立法院議事影音訊號委託轉播試辦實施要點(草案)
一、立法院(以下簡稱本院)為保障人民知的權利,落實國會公開透明願景,試辦本院議事影音訊號委託電視頻道業者(以下簡稱業者)作公益無償轉播,特訂定本要點。
二、本院議事影音訊號來源,為公報處提供之本院院會及各委員會議事影音訊號。
三、為維護轉播之公正客觀及獨立性,轉播時段內,業者不得播放任何廣告、新聞採訪或評論畫面。
四、議事影音訊號之相關權利屬於本院,業者應於委託合約到期後自行刪除,不得再行儲存。
五、業者應遵守下列事項:
(一)議事影音訊號不得做為任何形式之商業目的、廣告、促銷、宣傳、政治目的、選舉或訴訟使用。
(二)議事影音訊號不得重製、修改或提供予他人。
(三)應於播出畫面載明受本院委託公益無償轉播。
(四)不得為其他不當使用之行為,導致本院權益受損害。
六、本要點經院長核定後實施。
主席:這個要點是一個草案,整體的內容我們也想聽聽各黨團的意見,看看有哪些要點有修正、增列或刪除的必要,各黨團可以先提出相關的意見,這個草案在通過之後,我們就會依照草案的內容去進行,現在請各黨團表示意見。
請李委員鴻鈞發言。
李委員鴻鈞:主席、各位列席官員、各位同仁。這個草案講真的確實是不錯,但我滿懷疑會有人想要做這件事,因為這等於是做功德、做好事。不過我在這邊要建議一下,因為這項要點只是針對委員會與院會,我建議應該將程序委員會納入,畢竟程序委員會算是非常重要的關鍵,此外本院還有二個特殊委員會─紀律委員會及修憲委員會,當然這二個委員會召開的機會並不多,可是也有開會的時候,所以應該將程序委員會、紀律委員會及修憲委員會都納入,而不是只限於一般的委員會,特別是程序委員會長期為外界所質疑,因為它在法案能否順利排入院會議程的過程中扮演很重要的角色,如果要達到全民監督的目的,我覺得透過全程公開播放是有必要的,所以親民黨在此建議將這三個委員會都同時納入。
另外,坦白講,因為這並不屬於商業行為,所以對於在非商業行為前提下願意來做的業者我們都很感謝,不過我們也要有相對的防範措施,萬一他們不遵守規定時,要不要有相對的罰則條款?例如業者不遵守要點上所規定的行為,需不需要制定一些罰則條款,以及罰則要如何規定,我想我尊重各黨團的意見,大家可以廣泛做討論,親民黨的建議是大家先思考是不是要制定罰則條款,我大概針對這兩點提出報告,謝謝。
主席:請高潞‧以用‧巴魕剌委員發言。
高潞‧以用‧巴魕剌Kawlo.Iyun.Pacidal委員:主席、各位列席官員、各位同仁。在「業者應遵守的事項」下有提到影音訊號不得重製、修改或提供予他人。我的問題是所謂「委託電視頻道業者」的部分是委託給單一的頻道業者嗎?還是說都可以?如果只是委託給單一的頻道業者,但又有其他業者也想要播送本院的議事內容時,是不是就沒有權利了?
再者,草案名稱上面是寫試辦實施,請問有沒有期限的限制?以上,謝謝。
主席:關於各黨團的意見,請問要先一個一個回答還是等整體提問後,再請業務單位逐一回答?
請李委員鴻鈞發言。
李委員鴻鈞:我補充說明一點,我剛才說過無論哪一家業者願意來做,我們都很高興,因為這等於是公益性的行為,但我們還是要做某種程度的條件篩選,例如它的普及率,如果是現在列在100多台之後的頻道,或是幾乎沒人在看的電視台,那選它的意義就不大了,所以在普及率上是不是要規定需遍佈多廣的電視台,這樣才有更好的意義性存在,請大家思考一下是否要規定一個門檻,如果有二家以上的業者願意來做這項工作,關於我們的徵選過程或其他過程,我建議我們可能還要再討論一次。
主席:請江委員啟臣發言。
江委員啟臣:主席、各位列席官員、各位同仁。今天我們討論的主題為立法院試辦國會議事轉播實施要點草案,實際內容屬於較技術性且如何辦理的細節,當然,設立國會頻道,目前社會輿論已有共識,甚至許多黨團跟委員均已提出相關組織法的修訂草案,如果我們要把此事做得較為完善、完備一點,並落實讓委員參與的原則,今天直接討論實施要點,其上的法源問題,當然可以說目前並未規定不能辦理,所以即使沒有法源還是可以辦;但是若從比較周延的角度來看,是否應讓那些有提出國會改革法案,尤其是國會頻道設立法案的相關委員,包括本席跟其他委員都有提出,是否應落實委員會的討論,讓這些與國會改革相關,尤其是與國會頻道設置之改革相關的立法院組織法修訂法案能有一個完整的討論,然後再送到院會通過,讓實施要點有一個上位法源。即使目前只是試辦,這樣是否比較完善、完備,否則若僅是在朝野協商談一談就直接通過實施要點草案,或者將此草案逕送院會通過,我覺得這個過程某種程度是否太過草率?畢竟設置一個國會頻道也算一件大事,對全民來講是一件大事,應該非常審慎、謹慎為之。因此,本席建議大家可再討論一下,據本席所知,目前許多有關設置國會頻道等相關的國會改革法案有些已進入委員會,有些可能還在程序委員會,是否這些法案應先討論完之後再討論實施要點這部分?
主席:請柯委員建銘發言。
柯委員建銘:主席、各位列席官員、各位同仁。剛剛大家講得都不錯,司法及法制委員會下週四已排定審查親民黨所提的立法院會議錄影錄音管理播送辦法草案,我的看法是今天在此大家都點出了一些很實際的問題,剛剛鴻鈞委員提到,各委員會錄影的範圍應該包括程序委員會、稽核委員會及修憲委員會,既然此處寫「各委員會」當然也包括上述委員會,若不遵守是否應有罰則或者就把它停下來?其次,現在有這麼多委員會,原來的委員會有優先,有多少業者願意提供頻道?也許他們只能夠提供一個頻道而已,這樣究竟要先以院會或是程序委員會優先?當然,修憲委員會所處理的一定是修憲大事,大家一定會趕快轉播修憲委員會的開會過程,至於各委員會的優先選擇,這部分可能就變成院長的麻煩了,或許你會主觀判定最具衝突的、處理黨產問題的內政委員會優先播放。剛剛啟臣委員講得也有道理,既然有人提出法案,而且下週四委員會已排定議程加以審查,還是讓委員會去討論,這樣比較好。新的會期一開始,大家對很多遊戲規則都有不同的看法,徹底予以尊重再做處理會比較好。當然,以後要如何選商就變成你的事情了,有多少人有意願,有多少台有意願,不能播廣告,整天只能從事公益播放,實際上有沒有辦法落實?可能透過正式的委員會討論時凝聚朝野的共識,免得今天我們在此得出結論又變成我們不尊重委員會,既然下週四已經排定議程,我們先聽聽國民黨有何意見,然後再協商。禮拜四也排了很多有關立法委員行為法等相關法案,這裡面親民黨的案子也進來了,就是有關這個辦法的修正,大家可以一起來討論。而且不可以重製刪改,還有要如實播出,不能喜歡的就排進去轉播,不喜歡的就排除掉,像這些都要規定好。本席認為,等委員會審竣之後再打算,到時候再進行朝野協商都還來得及。
主席:請陳委員亭妃發言。
陳委員亭妃:主席、各位列席官員、各位同仁。基本上,我們絕對支持一定要有這樣的頻道,因為要公開透明,可能要麻煩議事人員大家比較辛苦一點,就我們所擔憂的幾個部分在事前就做好規劃,包括未來國會會議實況可能會在哪一個頻道轉播。剛剛李委員也有提到,如果是在很後面的頻道,在有些地方根本就收看不到,這樣就會失去我們提出設國會頻道的意義。關於到底要在哪個頻道播出,是1個頻道、2個頻道或3個頻道,或是在委員會同時進行的時候我們要怎麼去取捨,是不是要有一套SOP,像這些都要在事前做好規劃,這樣才不會變成有人又針對這個議題去做文章。我們本來是出於好意,但是如果沒有做好一個比較完整的規劃,可能又會引發其他人的質疑。本席認為,我們一定要朝這個方向去做,可是要如何做得更完整、更透明、更公開,讓大家能夠在第一時間看到國會的運作,包括程序委員會、紀律委員會、院會和各委員會開會的實況,直接聽到每位委員所表達的意見,我相信這才是最重要的事情。
主席:請陳委員其邁發言。
陳委員其邁:主席、各位列席官員、各位同仁。本席已經把這個要點草案的內容從頭看到尾,可是我不知道這是採購還是承攬,如果是承攬,看起來好像是出租,這樣會牽涉到著作權的問題,就是這個財產權到底是屬於誰的?假設發生了一種情況,他們做到一半卻說沒有辦法、做不下去了,因為不能播廣告,什麼都不可以,本席實在想不出來這種商業模式到底是怎麼樣。
李委員鴻鈞:沒有什麼商業模式。
柯委員建銘:就是做功德。
陳委員其邁:如果是做功德的話,要是他們突然說不做了,那要怎麼辦?
李委員鴻鈞:所以我才說要有相對的罰則條款。
陳委員其邁:對,本席認為,即使租金或採購金額是零,至少也要區分清楚大家的權利義務到底是什麼。如果這個法令沒有釐清,就很難說能夠維持多久,最後會衍生出一些問題。
第二,假設是公益,那這些轉播的有線電視頻道到底是屬於商業電視台還是公益性質的公共電視?如果訂定一個要點規定這個部分是公益,本席也不知道這是不是一種採購,可是恐怕這樣未來跟系統業者之間會產生問題。就像總召所講的,這是大家都想要推動的事情,但是我覺得不差一個月的時間,現在要趕快做的事情就是,第一,要有法律授權;第二,應該要有比較詳細清楚的規範,如此後續才不會衍生出一些問題。
柯委員建銘:坦白說,國會頻道就是要轉播,大家也記得過去有人做過,但是沒有多久就停掉了,現在網路非常發達,可以即時收看,我們主要是想讓只能看得到電視的人也看得到,現在大家都說要朝這個方向,但是要先有一個完整的規範,像現在到底有幾個頻道業者有意願,我們也不知道。
主席:對。
柯委員建銘:所以應該要先去問問看。
李委員鴻鈞:這是後面的事情。
柯委員建銘:這是後面的事情嘛!如果到時候沒有人要來怎麼辦?去委員會討論好了。
主席:這樣子啦!要作決定之前,是不是讓我們來做一些說明?
請賴委員士葆發言。
賴委員士葆:主席、各位列席官員、各位同仁。我比較支持剛才江委員啟臣和其他委員的意見,包括立法委員職權行使法在內,這些法很多都屬於我們立法院的內規,而這個案子也算是一種法律案。既然如此,理當進入委員會討論比較好,光是第六點實施日期「本要點經院長核定後實施」,就是一句很有問題的陳述,如果是這樣的話,根本就不用提到這裡來,等於在院長的內部規範就可以做,院長要做什麼,院長自己決定就好,也不需要提到朝野協商來,跟我們都沒有關係。今天來看的話,這又很重要,等於類似建立一個國會頻道,這當然又回到委員會去討論才較正辦,院長不需要挑這麼重。這是第一點。
第二點,我認為應該找自己有把握的頻道去講,要做就要做成功,公廣集團是最好的對象,現在公視也找不到compact來源,我們也常「釘」公視節目收視率不佳,所以要轉播國會開會情形,應該優先考慮公視,成本相對也比較低,反正現在行政立法都一條鞭,整個做下來就很容易handle,一開始成功機率會很高。公視是政府的,就不會有問題,要不然以後發包出去,還要搞半天。而且我相信,雖然你覺得做這件事是功德一件,可能有很多人會搶破頭搶著做,但也可能出現很多閒言閒語,那是第二個層次。
今天談的既然是一個要點,如果是院長就能夠核定的話,我建議不必提到這裡來,你自己要決定就去決定,對不對?我尊重院長職權。但如果要我們來討論,那就應該送去委員會討論才對。
主席:好。我先來整體做一個說明,這一個多月我跟NCC、本院法制局及各單位都有討論過,如果要用國會頻道的名義,一定要修廣電三法,因為黨政軍不能介入媒體,所以我們就是要用委託播放的方式,就像議會那樣。我們內部也做了一些關於經費的討論,如果要自己管理一個頻道,還不是三、四個頻道,一年度就要花一億元左右,如果委託播放,一個頻道要3,000萬到5,000萬元,而我們有8個委員會,院會跟委員會不衝突,假設要播委員會開會,就要有8個頻道,金額非常嚇人。我們也有打公視的主意,但是公視不可能從2月份到6月份早上9時到下午6時都提供實況轉播時段給我們,這樣就不像公視了。
剛才大家提到的這些問題,我們在討論過程中都有提出,在合約裡面都可以訂,包括沒有履行合約要如何處理,我們儘量以最簡單的方式來試辦,試辦以後委員會要討論就比較好討論。試辦下去後,假設只有3個頻道有興趣,這3個頻道要如何分配給8個委員會?要如何排時間,讓每個委員會有固定的時段?如果某個委員會沒有開會,這個節目當然就空出來,所以委員會排好之後,召集人就要注意他的委員會是在何時、於哪個頻道播出。現在我們沒有辦法選擇頻道是因為熱門頻道本身已經賺錢了,根本不願意提供頻道,所以為什麼我們希望以現階段比較不賺錢的頻道提供試辦,且是以公益的性質。只要給我們一個會期的時間,到下會期,問題出在哪裡、頻道怎麼分配給各委員會,我們大概就有經驗了,然後把這些經驗交給委員會討論,委員會就比較容易討論非常實際的問題。其實我們剛才講的這些問題,法制局、公報處同樣都提出過,大家還是以比較內規的方式來做,當然是由我頒布施行就進行,但是大家還是覺得要讓黨團知道有國會議事實況轉播的試辦措施。如果大家今天同意的話,我們下個月的委員會大概就可以開始試辦,會有一個公告期。
大家擔心要來轉播的頻道之普及率到底如何的問題,這也在合約之內,合約會規定要有一定戶數的頻道商才能承攬這個公益轉播,這方面我們也都有所準備,到現在為止已有兩三個頻道商有興趣願意試辦,而且都是規模滿大的頻道商。但是這個會期試辦之後,該修的法令就要修,該編的預算就要編,要從下會期還是明年度開始,就依照委員會決議正式啟動,未來就是依照法令規範辦理。如果黨團同意讓我們試辦一個會期,相信未來在討論這個議題時一定會非常有經驗,問題出在哪裡我們也都知道。所以,試辦可以造就未來正式推動國會議事實況轉播,我覺得對我們的幫助也最大。如果現在進入委員會,委員會訂出來的可能也會像我們現在討論這個議題一樣,這些問題都會存在,如果黨團同意試辦的話,我相信三個月後輸贏就知道了,結論大概就可以做為大家未來討論的經驗。
請徐委員永明發言。
徐委員永明:我是滿同意院長的看法,因為這是一個試辦,我想跟江委員講的法制化並不衝突,目前也都有準備了合約,大家可以看一下。我只補充一點,是不是也讓網路媒體有一些機會?因為他們的成本比較低,搞不好意願會更強,也就是說,除了電視之外,其實可以開放網路媒體。
主席:跟委員報告,網路的實況轉播現在已經有了,但是因為頻寬太窄,所以大家進來不容易,現在同時間大概可有300個,現在要擴充10倍,所以同一時間大概會有3,000個,但這要跟中華電信訂合約,未來如果超過3,000個,我們也可以開放到3萬個,只是牽涉合約金的給付問題而已,所以現在已經有網路直播了,這沒有問題。現在社會大眾,包括公督盟的建議是希望比較鄉下的地區在電視上都可以看到,只要星期一9點打開電視就可以看到委員會開會實況轉播,因為我們有8個委員會,所以那天我們在討論這個問題,可能每個委員會都會有同等的時間,哪個委員會在上午播出、哪個委員會在下午播出的問題,可能還有重播,重播是另外一個委員會。從幾時至幾時是一個委員會,晚上幾時至幾時是另一個委員會,第二天另外再由其他委員會優先轉播。如果能有四個頻道願意公益轉播最好,那麼上午及下午輪流轉播一個委員會即可。
李委員鴻鈞:有沒有辦法做到分割畫面?
主席:會,他們會分割畫面,自由選擇。
李委員鴻鈞:如果在同一個螢幕可以分割畫面,我們可以挑選委員會,若能做到這樣就是100分了。
主席:我們都要試辦之後,才知道能不能這樣做。第一個,試辦不花錢,應該不屬於採購,只是公益委託,這個方式最簡單。這個會期試辦之後,公報處會非常有經驗,法制局會找NCC,針對過程中該修哪些法或行政命令,都會提交委員會讓大家討論,這個經驗絕對是非常值得委員會好好地討論。因為現在我們都沒有經驗不知道提供何種資料給大家,所以大家是否願意在不花任何經費,而我們所找的頻道商也符合有收視率,也就是有戶數的頻道商。假設最後我們的節目都沒有人收看,也可以作為未來審查的經驗,因為網路資訊發達,也許實況轉播民眾沒有興趣。
高潞‧以用‧巴魕剌Kawlo.Iyun.Pacidal委員:院長,不好意思,因為本席對於「電視頻道業者」的定義有些疑問,所謂「電視頻道的業者」是廣義的電視頻道業者的名稱嗎?因為剛剛聽院長講的好像是系統業者……
主席:都有。
高潞‧以用‧巴魕剌Kawlo.Iyun.Pacidal委員:電視系統業者……
主席:都可以,只要……
高潞‧以用‧巴魕剌Kawlo.Iyun.Pacidal委員:有線電視系統業者、無線電視系統業者或是有關電視頻道提供商,這是一個廣義的……
主席:都可以,但是它在NCC……
李委員鴻鈞:它有一個限制,要有普及率……
主席:如同李委員所說要有一個普及率,否則根本沒有客戶,只有頻道也沒有用。
高潞‧以用‧巴魕剌Kawlo.Iyun.Pacidal委員:我剛剛在想好像沒有一個叫「電視頻道」的名稱。
主席:尹處長在規劃的過程中用了非常多的心思,請公報處尹處長說明。
尹處長章中:主席、各位委員。針對剛剛各位委員所提到的問題,我做一個綜合性的說明。第一個,李委員所說,程序、修憲及紀律委員會要納入,程序及修憲委員會在規劃範圍內,本來我們就要轉播。關於紀律委員會,立法院從來沒有開放採訪,所以紀律委員會不在轉播的範圍之內。依現在的轉播辦法,紀律委員會是不轉播的。至於修憲委員會及程序委員會在規劃範圍裡。剛剛很多委員提到普及率的門檻,我們是設定在八成,也就是有線收視戶的80%,目前全台灣大約有850萬戶,有線電視的收視戶是五百多萬戶,假設八成就要四百多萬戶。
李委員鴻鈞:本席請教一下,普及率八成的電視業者有幾家?
尹處長章中:70家。
李委員鴻鈞:這麼多?
尹處長章中:但是公益性的播出並不是每個業者都有興趣,但是我們希望有業者有意願。院長有指示,這是公益性質播出,門檻不能訂得太嚴也不能訂得太鬆,在寬嚴之間找到一個平衡點。按照80%,大約有1,200萬人(400萬戶)的潛在性收視人口。剛剛還有很多委員提到,假如我們有8個委員會頻道該如何選擇時間?我們預演推估時有考慮到這個問題,我們希望有兩家至四家頻道業者來轉播,立法院會請他們選擇兩個委員會做專業性的播出。假設是播交通委員會及衛環委員會,我們就知道哪一台播衛環委員會。今天我們不敢把話講得十足把握的原因,就是因為我們不知道有幾家要來,假如有8家要來,剛好一個人一家、一個……
李委員鴻鈞:這樣他們不是恰好要連在一起?
尹處長章中:這個沒有辦法,這個連NCC都辦不到的事情。
柯委員建銘:沒有辦法定頻的?
李委員鴻鈞:要不然一下子跳一百多台,一下子跳五十幾台。
柯委員建銘:沒有意外的話……
尹處長章中:報告委員,你一毛錢都不花,就想要要求這麼多的東西。另外還有一個時間的問題,我要答復一下,這個試辦院長有給我們一段時間,就是4月到7月會期結束,假如8月有召開臨時會,也在這個合約的試辦範圍之內,試辦時間每天從上午9點到下午6點鐘。
陳委員亭妃:這個部分其實是非常好的出發點,也可以讓我們看到國會的改變,之後我們如果在談頻道的時候,一定要跟它確認,沒有錯,雖然頻道很多,但是在哪一台?因為是公益無償轉播,我們無法要求業者放在哪一台,可是起碼要確認它的全國頻道一定看得到,就是放的頻道位置能夠被看得到。畢竟,雖然有那麼多頻道,可是有些地方,是看不到轉播頻道的。所以,像臺南可能是哪幾個頻道、臺中是哪幾個頻道,這個頻道在一般收視戶是要看得到的,而且除了普及率之外……
主席:這個是八成,我瞭解。
陳委員亭妃:收視沒有問題,可是不一定看得到那個頻道,他可能看得到80台,可是我們擺在第100台。
李委員鴻鈞:現在二百多台,還是三百多台?
陳委員亭妃:沒有開放那麼……
陳委員其邁:我一開始就講,什麼是公益?誰說公益就是公益,會解決我們的問題嗎?如果不是公益,就無法放在比較前面的頻道,如果是放在一百多台與阿彌陀佛電視台在一起的頻道,或者再切開,這樣要怎麼收看?這是一個問題。
主席:對,但是我們沒有辦法假設未來,如果我們真的委託出去,8個委員會剛好有8個頻道來轉播,這樣真的要花很多錢。
李委員鴻鈞:我坦白講啦……
柯委員建銘:剛才委員有不同的意見,你說先試辦看看,才知道以後的情況怎麼樣,這個都可以想像得出來,現在就可以想像試辦的樣態怎麼樣、未來怎麼樣,不是先試看看才知道未來要怎麼改進,我想那個部分倒是不需要。我這樣講比較實際,既然親民黨已經提出在委員會要審查了,現在本黨正為了國會改革要開會,大家也打電話來說對此案有一些看法,我們尊重大家,不要硬去試辦,試辦之後搞得烏煙瘴氣的,這件事並沒有急到下個星期不試辦立法院就「漏氣」了。至於以後變成怎麼樣?大家差不多想得出來,「頭燒燒」、「尾巴冷冷」,要怎麼去想得周全一點,你不要自己攬在身上,叫他們趕快弄。
主席:我知道啦,但是……
柯委員建銘:我們的國會小組剛剛也打電話進來,有很多不同的意見和看法,我看交給委員會審查一下。
主席:沒有關係……
柯委員建銘:沒有急到現在不弄不行。
主席:假設黨團大家覺得……
柯委員建銘:大家想想看,沒有關係。
主席:沒有關係,如果黨團要交給委員會討論之後再來推動,其實我們也不反對,但是這是公益免費的,只是未來黨團討論之後,可能需要付經費,如果付經費之後,我們再來修正未來的一些事項,恐怕我們的錢都花了,一樣面對這些問題,讓我們覺得花這些錢好像沒有結果,又重回一些問題要討論。現在是試辦不必花錢,未來我們花錢就可以花在刀口上,知道問題在哪裡;如果我們討論之後,一定會編列預算,花錢買頻道,結果跟現在一樣還是有那麼多問題要解決,而且是花了錢之後,我比較擔心這一點。反正現在我們就先試辦,做做看。
柯委員建銘:免錢的先做。
主席:對啦!免錢的先做,如果要花錢的話,就要再斟酌。
林委員德福:試辦一個會期,絕對是OK的,試辦結束之後,我們再來評估。本席認為,他們要提供公益性的頻道給我們使用,不可能是那些熱門的頻道,一定是很偏遠的,如果收視率不高的話,最後也是夭折,我覺得不是很理想。我們就不花錢,試辦看看,審完之後,如果要花錢……
主席:那個時候就要放在頻道裡面……
林委員德福:不然就會被百姓罵死!花了人民那麼多的血汗錢,如果最後成效不佳,那些可都是民脂民膏!所以本席認為,先試辦一個會期之後,再來評估,如果好的話,就做,不好就不要做。
主席:我們的用意也是這個樣子。
陳委員亭妃:無償的OK啦!
主席:如果大家沒有意見,這個草案就通過,讓行政單位去推動試辦,試辦結果如何,請相關業務單位提報告給各黨團,然後交付委員會討論,作為下次修法的一個重要參考。
林委員德福:院長,我再補充一句話,既然他們是基於公益要幫我們做,該要求的配套還是要要求,否則他們去弄一些商業行為,會對我們造成負面影響。
陳委員亭妃:要點已經寫得很清楚了。
主席:第二,針對要來配合的相關頻道商的合約,請業務單位提供合約內容給各黨團,讓他們提出相關意見。這部分由法制局擬定之後,提供各黨團做參考;各黨團如有修正意見,亦請於接獲合約書草案後,一星期內回覆,讓我們有修正的機會。如果大家對上述兩點沒有意見,針對國會議事實況轉播一案,我們試著草擬出一份協商文字,就請秘書長來為大家說明。
林秘書長志嘉:主席、各位委員。根據剛剛提到的要點,本院試辦委託電視頻道業者辦理國會議事轉播,提請黨團協商文字草擬如下:
一、鑒於人民對於國會議事公開透明之要求,並保障人民知的權利,各黨團同意將本院院會及各委員會之議事影音訊號,委託電視頻道業者進行轉播。
二、為求周延,前項轉播於本屆第一會期擇期開始試辦,由本院公開徵求有意願之電視頻道業者基於公益無償辦理。
三、本院委託轉播之院會及各委員會議事影音訊號相關權利屬於本院。
四、為維護轉播之公正客觀及獨立性,轉播時段內,電視頻道業者不得播放任何廣告、新聞採訪或評論畫面。
五、試辦期間結束後,本院將視電視頻道業者轉播情形,檢討是否續行試辦轉播、採行編列預算或透過修法等適當措施,以實踐國會公開、透明之目標。
六、有關委託轉播試辦實施要點及其他技術性協調事項,授權院長核定並視實際情況處理。
主席:這裡面已經把大家剛剛的意見都納進來,不知道各黨團有沒有什麼意見?沒有意見就通過,並依照黨團交辦事項,請各業務單位即刻推動,我們隨時向黨團報告相關進度。
第二案有關研商「立法院會議錄影錄音管理規則第二條條文修正草案」案。
|
修正條文 |
現行條文 |
說明 |
|
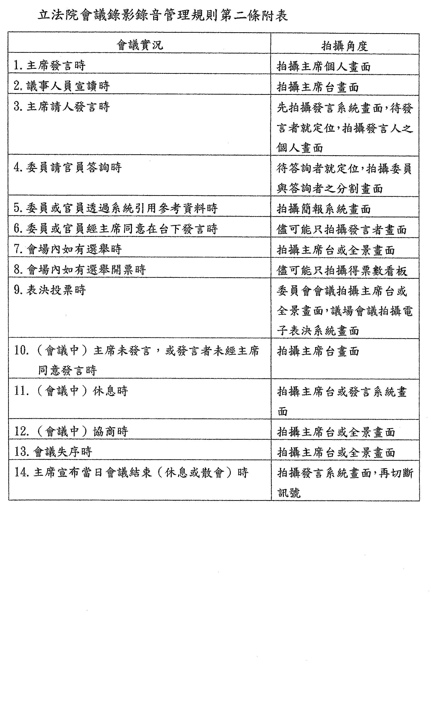
第二條 本院院會及委員會會議實況,應全程錄影、錄音。影音訊號以不經剪輯,不加旁白,不設主持人之方式播出。 前項影音訊號不得做為任何形式之商業目的、廣告、促銷、宣傳、政治目的、選舉或訴訟使用。 第一項會議屬秘密者,不予錄影。 第一項影像之拍攝,應公開透明、忠實記錄會議實況,並維護國家形象,其拍攝原則如附表。 |
第二條 本院院會及委員會會議實況,應全程錄影、錄音;影像之拍攝應顧及國會形象,以會議主席及取得發言權並在發言台發言者為主。影音訊號以不經剪輯,不加旁白,不設主持人之方式播出。 前項影音訊號不得做為任何形式之商業目的、廣告、促銷、宣傳、政治目的、選舉或訴訟使用。 第一項會議屬秘密者,不予錄影。 |
一、刪除拍攝以會議主席及取得發言權並在發言台發言者為主之規定。 二、增列第四項影像拍攝之原則。 |
|
會議實況 |
拍攝角度 |
|
1.主席發言時 |
拍攝主席個人畫面 |
|
2.議事人員宣讀時 |
拍攝主席台畫面 |
|
3.主席請人發言時 |
先拍攝發言系統畫面,待發言者就定位,拍攝發言人之個人畫面 |
|
4.委員請官員答詢時 |
待答詢者就定位,拍攝委員與答詢者之分割畫面 |
|
5.委員或官員透過系統引用參考資料時 |
拍攝簡報系統畫面 |
|
6.委員或官員經主席同意在台下發言時 |
儘可能只拍攝發言者畫面 |
|
7.會場內如有選舉時 |
拍攝主席台或全景畫面 |
|
8.會場內如有選舉開票時 |
儘可能只拍攝得票數看板 |
|
9.表決投票時 |
委員會會議拍攝主席台或全景畫面,議場會議拍攝電子表決系統畫面 |
|
10.(會議中)主席未發言,或發言者未經主席同意發言時 |
拍攝主席台畫面 |
|
11.(會議中)休息時 |
拍攝主席台或發言系統畫面 |
|
12.(會議中)協商時 |
拍攝主席台或全景畫面 |
|
13.會議失序時 |
拍攝主席台或發言系統畫面 |
|
14.主席宣布當日會議結束(休息或散會)時 |
拍攝發言系統畫面,再切斷訊號 |
主席:請公報處尹處長說明。
尹處長章中:主席、各位委員。第二案主要解決外界對立法院議事轉播有關黑畫面、藍畫面的問題,事實上,立法院議事轉播黑畫面、藍畫面,主要在呈現會議的狀態,相關規定制定於「立法院會議錄影錄音管理規則」中。我們針對「立法院會議錄影錄音管理規則」第二條增列第四項,其文字如下:「第一項影像之拍攝,應公開透明、忠實記錄會議實況並維護國會形象,其拍攝原則如附表。」事實上,我們將從頭到尾的會議程序及會議中發展的各種情況,均詳列於附表。在這張附表中,所有的情況都明列制式轉播的規範,這項規範是參照世界各主要的民主國家轉播規範制定而成,儘量減少立法院議事轉播有黑畫面、藍畫面的情況。以上報告完畢。
主席:針對今日政黨協商的第二案。不知道大家有何意見?
請陳委員亭妃發言。
陳委員亭妃:主席、各位委員。首先,針對第二案的修正條文,本席建議,既然我們要做修改管理規則的內容,就應刪除畫蛇添足的部分。根據「立法院會議錄影錄音管理規則」第二條增列第四項文字為「第一項影像之拍攝,應公開透明、忠實記錄會議實況並維護國會形象,其拍攝原則如附表。」本席認為所謂的「維護國會形象」有點贅詞,僅需保留「忠實記錄會議實況」即可。
其次,有關立法院會議錄影錄音管理規則第二條附表第十三點,因為過去立法院議事轉播黑畫面、藍畫面的部分遭到外界質疑,依照規定,未來當會議失序時,就拍攝主席台或發言系統畫面,這一樣是定格的畫面。因此,本席建議採用全景畫面,如此才能讓大家知道會議所發生的情況。當然,若會議有失序時,連電視台都不可以播放,只要把它room in就好了。因此,本席建議,若會議發生失序時,議事轉播仍應採用全景畫面,要讓大家清楚到底會議發生什麼事,如此才符合我們要求議事公開、透明的原則,也才能夠瞭解整體會議程序到底發生了什麼狀況。以上是我的意見。謝謝。
主席:好。請問其他委員有沒有意見?方才陳委員亭妃建議刪除「並維護國會形象」等文字,以及附錄四「立法院會議錄影錄音管理規則」第二條第十三點,修正為「拍攝主席台或全景畫面」,而不是拍攝發言系統……
李委員鴻鈞:不用換來換去啦!
主席:對,就是只要拍攝主席台或全景畫面。請問其他黨團有沒有意見?
李委員鴻鈞:沒有。
主席:既然其他黨團沒有意見,第二案決定如下:各黨團同意本院議事轉播畫面拍攝事宜,立法院會議錄影錄音管理規則第二條條文及附件二,修正通過,提報院會後施行。
第三案針對「行政院函請推薦6位學者專家擔任國家金融安定基金管理委員會委員」一案,依政黨比例由民進黨黨團推薦3人,國民黨黨團、時代力量黨團及親民黨黨團各推薦1人代表組成,名單請於3月10日(星期四)中午12時前送至議事處彙整,逾時視同放棄。請問各位,對第三案有沒有意見?
李委員鴻鈞:沒有。
主席:第三案行政院函請推薦6位學者……
賴委員士葆:不是啦,我是建議……這跟我剛才講的一樣,民進黨是我們的3倍……
主席:3:1:1:1,這是照比例。
賴委員士葆:有沒有可能4:2:1:1?我們的人數是他們的2倍以上。
主席:沒有4:2:1:1,總共6名。
賴委員士葆:多爭取2名,有什麼關係?人數是11至13人。4:2:1:1,你們剛好是我們的2倍,席次就是這樣,對不對?
主席:請議事處高處長說明。
高處長明秋:主席、各位委員。這個是依據國家金融安定基金設置及管理條例,資料的第2頁有列這個條文,第五條第二項規定「委員會置委員十一人至十三人,其中一人為主任委員,由行政院副院長兼任,其餘委員由中央銀行總裁、財政部部長、交通部部長、行政院主計處主計長、行政院勞工委員會主任委員、銓敘部部長兼任及由主管機關就立法院各黨團推荐之學者、專家遴聘之。」目前是13人,其中法定兼職人員就是7人,實際上我們能推薦的只有6位。
賴委員士葆:改一下就好了,改為15人,我們增加2人就解決了。
高處長明秋:這是一個法律。
主席:要修條例。
李委員鴻鈞:你沒有聽他說,這6個人進去也沒有過半。
高處長明秋:沒有,總共13人。
李委員鴻鈞:要13人,所以立法院推薦的6人進去也影響不了。
高處長明秋:而且這6人不是委員,是推薦學者專家。
賴委員士葆:我知道啦,但是我們可以多推薦一個。
陳委員亭妃:一增加就超過半數了,他們怎麼可能讓我們增加?
李委員鴻鈞:不要爭這個。
賴委員士葆:這樣他們就變成我們的3倍了,差那麼多。
林秘書長志嘉:他們有計算的標準,就這樣子啦!
李委員鴻鈞:如果真的是由這6個人決定一切的話,他們要力爭,我覺得合理,問題是,現在這6個人進去也輸那7人。
賴委員士葆:我聽李鴻鈞委員說的。
主席:我們就照這個案通過,請民進黨黨團推薦3人,國民黨黨團、時代力量黨團及親民黨黨團各推薦1人,名單請於3月10日中午12時前送至議事處,逾時視同放棄,這件事情拜託黨團回去以後稍微注意一下。今天協商的3個案子均已討論完竣,拜託各位代表在協商結論上簽名,謝謝大家。
散會(13時4分)


主持人:蘇嘉全 蔡其昌
協商代表:徐永明 賴士葆 林德福 江啟臣
高潞‧以用‧巴魕剌Kawlo.Iyun.Pacidal 柯建銘 陳亭妃 吳秉叡(陳亭妃代) 李鴻鈞
附件1

附件2

