立法院第9屆第1會期司法及法制委員會「刑法修正弒童處死刑或無期徒刑爭議」公聽會會議紀錄
時 間 中華民國105年4月13日(星期三)9時至12時29分
地 點 本院紅樓302會議室
主 席 林委員為洲
主席:今天舉行「刑法修正弒童處死刑或無期徒刑爭議」公聽會,係因本委員會於3月31日併案審查中華民國刑法第七十七條及增訂第二百七十一條之一與第二百七十二條之一之殺害幼童處死刑或無期徒刑,同時不得假釋之修正案。
近年來社會屢傳無差別殺人事件,如鄭捷於捷運隨機殺人案及近日發生內湖女童小燈泡被殺之重大案件,此種殺害無辜孩童的案件引起社會之公憤與恐慌,也讓廢死議題再度浮上檯面,成為大眾關注的焦點。惟各方對此仍有不同意見,為使未來接續審查法案時,能凝聚共識、化解爭議、解決爭點,爰此,邀集各方專家學者針對刑法修正弒童處死刑或無期徒刑之爭議做更詳盡地探討,並聽取各專家學者所提供之相關意見,以作為將來委員們修法之參考,俾使法律之修正更為完善、周延。
宣讀討論提綱。
討論提綱
一、他國針對弒童之刑責及立法參考。
二、我國刑法增訂弒童處死刑或無期徒刑之法理探討及實務運作影響。
三、刑法增訂處死刑或無期徒刑能否遏阻弒童案之發生。
四、針對無差別殺人及弒童之其他修法建議。
主席:請學者專家及相關代表團體按簽到先後順序發言,若各位因另有要事需提早發言,請告知主席台,我們會酌予調整;本會委員按照登記先後順序發言,如陸續到場,本席會請委員穿插發言;最後再請政府機關代表發言,針對學者專家及委員的意見加以回應;每位專家學者及委員發言時間皆為12分鐘,若發言結束後仍有時間,可以登記第2輪發言。
請真理大學法律學系吳景欽教授發言。
吳景欽教授:主席、各位委員。首先,我的疑問是此修正草案的目的何在?如果是為了應報或嚇阻此類殺童案件再次發生,其實根本做不到。就現行法制而言,針對被害對象有加重刑責的規定,只有刑法規定殺害直系血親尊親屬處死刑或無期徒刑,還有兒童及少年福利與權益保障法第一百十二條,針對殺害對象為18歲以下之兒童或少年,加重其刑二分之一,也就是原本刑期10年,加重二分之一則變為15至20年、無期徒刑或死刑。針對殺害12歲以下孩童,如果修法規定判處死刑或無期徒刑,與現行兒少法的差異不大,因為現在類似案件的判決大部分都沒有跳脫死刑或無期徒刑的範圍。因此,我認為就這部分改變的實質意義不大。其次,若要把殺害12歲以下兒童的刑責限縮為死刑或無期徒刑,將限縮司法者在具體案件中對法定刑的裁量空間,而且這類案件在審判時原本的判決大多為死刑或無期徒刑,限縮的範圍有限,所以限縮這部分裁量權的實質意義不大。
況且這種重刑若是要有嚇阻效果,必須要迅速審判與迅速執行,一定要縮短案件的審判時間,但是依現行刑事妥速審判法規定,最長的羈押時間為8年,這會給法官一種只要在8年內確定判決即可的感覺,因此,若要讓加重處罰有某種程度的嚇阻效果,在刑事妥速審判法的部分也要併同修正,否則依現行情況,案件還是會一再發回。另外,加重刑罰要有效果,除了要迅速審判之外,判決確定後也要能夠執行,但依目前國內或國際的情況,是否允許我們在判決確定後馬上執行死刑呢?我覺得這是不可能的,因此若沒有解決刑事審判期間拉長及無法迅速執行的問題,我認為修法後與現在不會有太大的區別。
再連結到修正殺害12歲以下兒童不得假釋的規定,若這兩條條文修正通過,將促使法官大量判決無期徒刑。目前法官在具體審判時面臨很多壓力的情況下,可能會在一、二審判處死刑,俟最高法院發回後,慢慢改判無期徒刑,但若是加上此配套規定,則會讓法官認為有不能假釋的無期徒刑,而我國的死刑在實質上其實已被廢止。
如果判決慢慢都流向沒有假釋的無期徒刑,這時必須考慮的問題為,是否只有殺害12歲以下兒童的犯人才不得假釋?難道我們對於兇殘的殺人事件只有定義為殺害12歲以下兒童,如果將最近的隨機或無差別殺人一併列入,又是否要做相同考量呢?若要將其列入,則還需思考無差別殺人的定義。
另外,如果立法規定不得假釋,未來一定會慢慢走向實質廢除死刑的路線,然而不得假釋馬上會面臨的問題是,應如何處理這群犯罪者?這群人絕對不能跟一般的受刑人關在一起,因為一旦沒有假釋的可能性,他們就已經無所失了,如果在監獄中和一般受刑人發生衝突,他們一定會不顧一切,對他們來說,殺1個人、2個人或3個人都沒有差別,這樣將產生很大的風險,所以為了這群人必須興建特別的監獄,例如美國的重度監獄,請問法務部有辦法這麼做嗎?光是刑後強制治療的地方法務部就找不到了,我不相信還能找到興建特別監獄的地方。而且除了要興建特別監獄之外,還要面臨未來這些人老年化,產生各種老年病的問題,雖然他們的人數未必很多,但一定會存在,所以也要思考如何解決這類問題,這樣更麻煩。我甚至還沒提到不得假釋可能違憲的問題,若再考慮此問題,情況可能會更複雜。在無法解決這些問題的情況下,是不是還要走這條路呢?
我認為現在還不適合討論不得假釋的無期徒刑這個問題,畢竟這是終局性剝奪人身自由,所以這一定是最後的手段,我們應該思考是否還有其他手段。如果不判處死刑,就要想到教化的可能性,此時應強化保安處分的部分,目前的保安處分都有上限,譬如針對精神障礙監護處分的上限約為5年,我們應該思考這個期限是否足夠;或是可以學習德國法保安式監禁的政策,譬如將刑法九十一條之一刑後強制治療的範圍擴大,但這仍有目前刑後強制治療無上限期限規定可能涉及違憲的問題。所以,我認為不應該優先考慮不得假釋的問題,反而比較建議思考刑後強制治療的部分,針對此種較兇殘的暴力犯罪,如果不判處死刑,而改判處無期徒刑或有期徒刑時,在他們服刑完畢及在監期間,應想辦法利用保安處分解決問題。
綜上,我認為修法加重刑責的實質意義不大,若再連結到不得假釋,實質上一定會走向廢除死刑,而且還需解決未來他們在監獄特別處遇的問題,與其思考這部分,不如好好思考強化保安處分的部分。
主席:請政治大學法律學系許恒達教授發言。
許恒達教授:主席、各位委員。很高興今天有機會到此與各位談論有關刑法第二百七十二條之一修正條文的意見,我有幾個重點要向大家說明,第一,在此次修法的立法理由中,兒童權利公約第六條規定應保護兒童的生命權是一個很關鍵的理由,所以為了保護兒童的生命權必須加重刑罰,但其實這是一個非常不合理的理由,因為我們可以透過很多社會福利機制加強保障兒童的生命權,比如對精神病患的處遇及社會福利措施對酗酒者的介入等等,而非在最初就使用刑法這種最後的手段,加重這些殺害兒童者的刑事責任,使其刑事責任的效果等於與社會隔離,從兒童權利公約的角度而言,這是一個非常不好的作法。
第二,刑法對於量刑的看法,基本上是由法官針對個案考量加害者對被害人及社會法律規範的威脅有多強,並考量加害者個人的處遇需求有多高,再決定最終量刑的結果。但在立法理由中提到,基於量刑不符合社會期待的理由必須加重其法定刑,我覺得這是一種本末倒置的作法,我們可以在個案中針對法官設計很多量刑規則或限縮量刑規則,包括修正刑法第五十七條,對法官做量刑的指引,甚至像司法院最近開發的量刑資訊系統等等,都是可以考慮的作法,但現在卻不考慮法官對個案量刑的問題,而直接修改法定刑,刪去原本殺人罪有期徒刑的規範。如此會產生2個效果,第一,將刑罰的目的導向於單純的社會隔離,除了判決無期徒刑之外再加上不得假釋,實際上的作法就是社會隔離或判處死刑,完全忽略刑法的教育機能及再社會化機能所扮演的角色及功能,在這點上不應予以贊同。
另外,有些先進認為可以透過量刑的方法解決這個問題,但若要將殺害兒童這種殺害特定被害人的行為當成量刑理由,以我個人而言,其實也是不甚妥適的作法,因為量刑的理由不可能寫得太過直接、明確,不可能寫說殺一個人應該判幾年、殺兩個人應該判幾年,這是在法治國家刑罰人道原則的思考之下不可能做得到的事情,而我們卻想要用這一種方法去強化,就我們的社會期待必須要由法官去幫忙實現。我覺得這個說法是本末倒置,而且是不合刑法學理基本看法的一個想法。
第三點,我國刑法針對這種特定被害人,如果硬要講的話,其實有第二百七十四條的規定,它跟現在所提出來的修正案相較,剛好都是殺童的案例,第二百七十四條是有關生母殺嬰的規定,生母在生產時或甫生產後就把小孩子殺掉,這當然是殺12歲以下的小孩子,那為什麼第二百七十四條的刑事責任不是加重,反而是減輕?這涉及到的是,他們之所以要殺童,其實都會有很多一般社會上所想像不到的原因,如果母親殺害出生還不到1個月,甚至還不到2個小時的孩子,結果可以減輕刑責的話,為什麼殺12歲以下兒童者之刑罰就必須要加重到這種程度?此處對於加重或減輕理由的篩選,或許有很多更需要考量的地方。或許有人認為,今天因為這種情況是無差別殺人,他只是隨機殺人,而另外那個加害者是母親,母親殺自己的孩子有很多值得寬恕的理由,無差別殺人則沒有任何寬恕的理由。我覺得其實這個說法也有一點不符合真正的常理,今天之所以會有一個人去選擇無差別殺人,表達對於這個社會的觀感,表示他與社會在相當程度上有不能夠match的地方,等於說這一個人跟社會存有無法相互妥協之處,會造成他的異常性人格,其實刑事法或刑事政策上就必須要給予相當程度的寬容性處遇,或者它是屬於需特殊處理的一種病態社會人格。如果你們直接把這種單純的病態社會人格當作是加重的理由,完全認定這個人沒有任何再回到社會的空間,我認為這是跟現在刑法學理完全不相吻合的一個看法。
第四點,有關這個條文之所以要加重的實質原因,簡單說就是殺害12歲以下的兒童,然而這種加重的原因在某種程度上完完全全找不到任何實質的法益保護,刑法在處理一個人的刑事責任時,必須先找到所要保護的是什麼東西,殺一個12歲以下的小孩子跟殺一個12歲以上的小孩子、18歲以上的大人,是不是都是侵害一個生命?生命在整個法律體系中的定位是沒有辦法估量其大小值的,不能夠說12歲以下小朋友的生命就比較重要。假設有一個人去殺重要的政府官員,請問這個人所造成的法益破壞跟殺12歲以下的小朋友相比,到底哪一個比較嚴重,哪一個比較輕微?在這當中根本沒有辦法因為其身分地位或社會聲譽,就對於這個生命給予不同法益程度的評價。所以,從這個角度上來看,此條文所篩選出的理由,對於年紀比較小的小孩,認為其是比較重要的法益,就這一點上可能不具有正當性。
第五點,一般而言,對於加重刑事責任的殺人罪,就刑法的觀點大概都會強調在個人責任上有比較高的期待。比方刑法第二百七十二條,雖然最高法院針對這個問題並沒有很明確的看法,但一般的看法會認為,刑法第二百七十二條之所以要加重,不是因為增加了法益的破壞或侵害,而是因為被害人跟加害人之間具有高度的親屬關係,殺害自己的父親,就這方面的期待相對來講比較高,所以必須要加重處罰。第二百七十二條之一的修正草案則欠缺了這種親屬的連帶感,他只是無差別地去找了一個被害人,其實甚至連「無差別」此一用語都沒有很清楚地界定出來,就只是單純殺一個12歲以下的兒童。在這個地方,有沒有辦法從個人的期待、個人對規範的反應這個重點去找到加重責任的存在理由?我個人是找不到任何一個這樣子的理由。甚至從比較法的觀點,德國法有一個所謂的謀殺罪,在臺灣的法律中是沒有的,其加重的理由很多是出自於程度嚴重,必須要採用殘忍的手法、有非常強烈的殺害動機,這些部分都可以做為適度加重刑事責任的理由,但這邊的第二百七十二條之一在描述上完全沒有從這個面向著手,就是加害者在執行殺害行為之時,對於殺人行為本身所具有的個人特殊動機、其手法的殘虐度,只有規定被害者是12歲以下就要加重刑事責任,在整個刑法學理上完全沒有一個正當性的說明。
最後一點,有關假釋之禁止,假釋制度的說理核心在於,當一個人服刑期滿,他已有悛悔實據,而且能夠再社會化的時候,我們不需要把一個人永遠隔離在社會之外,應該儘早讓他復歸社會。今天你們要完完全全排除其復歸社會、假釋的可能性,我個人認為這有兩個重點存在,第一個重點,這個作法完完全全導向1970年代後新自由主義、新保守主義觀點之下所採取的一種正義模式或社會隔離的刑事政策,這種刑事政策在英國、美國已經有了相當程度的施展,可是它所產生的問題遠比該模式所帶來的解套作用來得大。以美國為例,在這個模式之下的作法是把大家認為已經沒有救的人長期隔離在社會之外,就會產生大監禁的需求,讓監獄裡面的人愈來愈多,國家對於一個受刑人所需要負擔的成本愈來愈高,到時候監獄也是人滿為患,實質上這是創造加害者、創造收容人的一個作法。第二個重點,現在的刑事政策上,我們會強調刑事政策不是單純的應報,也不是由於這個人做了很嚴重的事,就把他完完全全隔離在社會之外,我們要清楚地觀察這個人所需要的處遇到底是什麼。今天你們完完全全把假釋排除之後,把這個人關到監獄裡面,某種程度上就已經把他當成是監獄的垃圾般,跟監獄裡面的葉子其實沒有任何差別,待在這裡,永遠不可能出去,他在這裡沒有希望,你們又長期監禁他,這跟死刑沒有兩樣。所以,我覺得這個條文實際上的作法根本就是創造另外一種非死刑的死刑,該條文最後所導致的政策上作法,大概是這個樣子。
我再補充一點,簡單的說,目前刑法上針對死刑、無期徒刑這兩種單純性社會隔離的選擇,在條文中只有強盜殺人罪,強盜殺人罪的條文規定中包括殺人,還必須要是強盜行為,如果今天只是單純殺死一個未滿12歲之人,其可罰性是不是達到跟強盜殺人一樣嚴重的程度?強盜殺人必須要有先前階段的強盜行為,使用強盜、脅迫的手段致人不能抗拒,接下來殺了人,這個時候才能判這麼重的刑,現在你們的這個條文修正案可以做相同的處理嗎?
因此,不管是從刑法學上所可以想像到的,以及從任何刑法學上的原理原則來檢視這個修正案的正當性,我認為不僅第二百七十二條之一沒有任何正當性,連這邊禁止假釋的規定都應予以暫時擱置,不繼續討論。以上是我的看法,謝謝。
主席:等一下委員如果要發言的話就提示主席一下。也跟各位專家學者說聲抱歉,今天各委員會也都在開會,委員們除了在本會發言,有時也要去別的委員會,所以會穿插發言。
請眾律國際法律事務所蔡昆洲律師發言。
蔡昆洲律師:主席、各位委員。首先跟大家介紹一下我的背景,大家可以看到我的學經歷,我完全是一個商務律師的類型,我相信今天來這邊的絕大多數都是刑事法跟公法的專家,當時我收到國會邀請的時候,也有思考過為什麼會邀請我來講這個題目。相較於大部分從事刑事案件的律師而言,他們會覺得商務律師可能是少數會支持死刑的法律人。另外還有一件事情,就是當初我可能是極少數在臉書上有公開轉貼這張圖的律師之一。為什麼我要把這張圖在國會現場再秀一次呢?我想今天我們之所以會在這邊討論是否要增訂殺害幼童的條文,不可否認就是因為有一個具體的社會事件發生。
就一位生活在台灣的公民立場,或是就一個法律人的立場來說,我認為今天在討論法律的時候,不能夠把實際發生在社會上的事情當作不知道,或在討論的時候刻意忽略或避免討論這件事,因為發生在3月28日的這件不幸事件確實非常嚴重,而且也引起全國人民非常大的憤怒跟悲痛。這張被轉貼的圖,總共有26萬人按讚,而且有二十幾萬人直接在他們自己的臉書分享,我想這是一個非常可觀的數字。無論這些轉貼或按讚的行為背後有沒有經過思考,我想講的是,在絕對理性的討論之外,其實人民就這個事件所造成的不管是悲痛也好,或者是憤怒也好,甚至是恐懼也好,都是一個非常真實的反應,我認為不論是從法律或從國會的觀點來看,其實都應該正視這件事情。所以我們在討論刑事政策的時候,雖然絕大多數會從比較學理的方向去討論,但是我認為整個國家、社會對於所謂的防衛性社會或者是應報的訴求都有這樣的呼聲的話,我覺得在討論刑事政策的時候,其實是不能夠忽略的。
首先是針對殺害幼童的部分,我先簡單列出相關可能的立法,因為我個人是去英國跟美國留學的,所以我主要會從英國跟美國的立法例來說明。英國在2003年的時候,立了一個Criminal Justice Act,因為英國在加入歐盟之後廢除死刑,但是在2003年的新立法,英國又將刑事政策改由長期監禁,特別是以暴力手段殺害幼童的情況,法官最高可以判處到不得假釋的終生監禁,當然這樣後續會產生一些獄政上的問題,剛剛其實刑事政策的專家吳教授已經說明得非常清楚,所以我就不再多提。再來是美國的部分,目前只有佛羅里達州有針對殺害兒童而特別立法,它認為殺害兒童屬於一級謀殺的重罪,所以最高可以判處到死刑。至於大家認為最嚴刑峻法的中國大陸,反而對於殺害幼童這件事情沒有特別立法,但是他們基本的刑法第二百三十二條就已經有規定,對於故意殺人的人,本來就可以判處死刑或無期徒刑的罪責。
我今天主要想報告的是另外一個比較實際且可能的解決途徑,就是所謂的量刑準據(Sentencing Guidelines)。其實台灣已經討論很久了,在英美各國也都施行很多年了,就英國的情況來講,在Crown Prosecution Service,就是有點類似台灣各地地檢署的司法機關,它其實有一個Sentencing Guidelines的Manual,這個Manual有非常詳盡的說明,在哪種情況之下刑事要如何加重或減輕,特別是配合剛剛提到Criminal Justice Act的新立法,對於各個不同刑事犯罪的態樣有一個附件,並表列各種犯罪態樣的基本刑度,因為我剛剛有提到,他們的新立法是以長期的自由刑為基準。另外針對Schedule 21的殺人部分,在它的Sentencing Manual裡面其實有特別詳列各種情況,簡單講就是類型化到非常非常細,只要符合它上面的特定條件,基本上就可以知道應該要怎樣判刑。另外,他們有一個非常重要的組織叫Sentencing Council for England and Wales,是屬於英國司法部的獨立機構,而且最重要的是,對於Sentencing Council所做的量刑準據,法院有遵守的義務,這部分等一下會跟美國與我國的情況來一併討論。
至於美國則有一個聯邦量刑準則(Federal Sentencing Guidelines),這個其實已經行之有年了,到目前為止,就美國官方的統計,依據這個準則判刑的被告已經數以百萬計了。我發現陳清秀老師在他的說明裡面,其實也有詳細說明這個聯邦量刑準則的相關緣由跟原則,所以我這邊只會很簡單的提一下。在這個量刑準則後面是有一個所謂的United States Sentencing Commission,也就是量刑的委員會,它是一個隸屬於司法部門的獨立機構,而且要提供給委員參考的是,像這樣的一個量刑機構,它除了是司法權之外,也必須協助國會以及行政權來制定更合適、更新的刑事政策。在台灣即將導入國會調查權的階段,我覺得這其實可以提供給各位委員做參考,也就是國會調查權在制定法規的時候,類似這樣的獨立機構專業意見,其實是非常珍貴且值得參考的。另外,針對量刑準則的拘束力,雖然2005年的布克案,聯邦最高法院認為它不能有所謂的強制性約束力,不能是Mandatory的,可是它同樣也要求法官在判決理由裡面必須要把量刑準則納入判決理由進行考量。
接下來回到我國的情況,我國的刑事法規針對量刑標準,主要是在刑法第五十七條以下的各條規定,其實相較於剛剛提到的各國量刑準則規定,它其實只是一個相當原則性的規定而已。針對對於兒童的犯罪,其實台灣的現行法已經有所謂的加重規定,過去是兒童及少年福利法第七十條,現在是兒童及少年福利與權益保障法第一百十二條。至於實際判決如何形成,在座不論是從事律師或審判實務的各位先進應該都很清楚,台灣法院在判決時是不是真的依照刑法第五十七條進行考量,或是照已有的判決、前輩的建議來進行量刑?這是個非常值得思考的問題。今天許多民眾認為法院判決的刑度和犯罪的罪責並不相當,很多情形是在於法院對判決的刑度到底有沒有合理的說明,讓人們懷疑法院在判決刑度時是否有進行實質的考量,是否有實質審理犯罪的情狀?
在量刑準據的部分,司法院早在2007年之前就已進行研議,當初沒有制定是因為顧慮有違反審判獨立之虞。但是是否真的會違反審判獨立,剛才我已提過英美的例子,這點是值得思考的。2010年發生了著名的白玫瑰運動,那也是一則關於幼童的重度犯罪,當時司法院的回應是希望儘早制定出合理的量刑準據。但到目前為止,我們唯一有的,而且是從去年下半年才開始有的,是司法院量刑資訊系統。各位實務上的先進如果使用過可以發現,這個系統的內容相當有限。
不過我們從這套系統統計目前的實際狀況,我國殺害幼童的案件在90年到100年之間總共有21件,其中有3件是死刑,6件無期徒刑,12件有期徒刑。相對於一般殺人事件,法院對殺害幼童案件的判決是偏重的。在101年之後,殺害兒童的案件總共有3件,無期徒刑占了2件,有期徒刑占了1件。由於這個資訊系統並沒有提供案號和相關資料,所以我大膽猜測可能跟我國在98年12月通過兩公約施行法有關。從事實務工作者都知道,兩公約施行法開始施行是在100年12月之後,所以在100年以後法院幾乎都會以該法為由拒絕判被告死刑。我個人一直覺得兩公約施行法有很大的問題,今天剛好有專家廖老師在場,可以請他跟大家說明一下。我認為這是一個進步的法律,但不應該成為法院拒絕進行犯罪情狀實質審理的藉口。
現在要新修正的法律是參考現有第二百七十二條殺害直系血親尊親屬罪,這條法律雖規定是死刑或無期徒刑,但實際判決時法官常會用第五十九條情堪憫恕來減刑,減到無期徒刑或有期徒刑。另外,這次發生非常大爭議的其實是針對精神障礙或心智缺陷的被告的判刑應如何處理的問題。我覺得這是一個非常值得思考的問題,我們對有精神障礙的人,在刑事政策上到底要採取永久隔離的政策,還是把他當成病人來看待?不同的面向可能導出不同的結論。
以下謹提出簡單的結論和個人的幾點建議。首先,我國現行法對兒童被害案件已有加重的特別規定,實務上對這樣的案件也傾向重判。只是對這種殘暴的犯罪或極端的犯罪型態,可否考慮列為量刑的因素來考量,以取代特別立法?用特別立法比較不好的地方是,對台灣的國際形象有影響,如果我們在刑法裡針對殺害幼童有特別立法,這是否暗示台灣這種案件特別多呢?所以我比較傾向對極端情況可用量刑的因素來規範。更重要的是,我認為我國應制定有效的量刑準則,而不是現有一個簡單的資訊系統,而要讓這個量刑準則有效必須搭配適當的立法。
我們從事司法工作常遇到的問題是,法官判決最後的結論是怎麼出來的,很多時候是缺乏適當的說理及合適的判決理由。人民對司法缺乏信心,往往是因為判決無法說服他們,這是需要思考的一個點,謝謝各位。
主席:請東吳大學法學院暨法律學系陳清秀教授發言。
陳清秀教授:主席、各位委員。我個人的看法和蔡昆洲大律師有點不謀而合。我們都知道,刑法的功能可以從3個面向來觀察,第一個是受害人面向,第二個是加害人面向,第三個是社會大眾面向。首先從被害人面向來觀察,有所謂的衡平正義,也就是殺人償命,這是以因果報應的法則來撫平被害人法益的侵害。衡平正義要符合罪責相當,殺人償命就是罪責相當的作法。
其次是加害人觀點,也就是為什麼加害人會有這種犯罪行為,未來能否透過刑罰加以改善?或許加害人有人格缺陷如反社會人格,無法融入社會,因此有了偏差,我們就透過一些刑罰加以矯正,避免他將來再犯。這是從加害人的面向來觀察。
第三個面向是從社會大眾維護社會秩序的面向來觀察,這就是所謂的預防功能,以刑罰產生威嚇作用,避免大家有樣學樣,可以說是以儆效尤、殺雞儆猴。這是要維護社會秩序,達到大家都能遵守法令的狀態。刑法的功能角色必須兼顧上述3種面向。
對於殺害兒童案件的犯罪類型,我們可以分析它的動機目的以及犯罪情節,根據實證調查了解幼童被殺害到底是哪些原因、類型,包括到底是隨機殺人還是家庭經濟困難產生的家庭悲劇。這些因素都必須詳細調查了解,再針對原因加以類型化。
假設無緣無故去殺害幼童,幼童並沒有反抗能力,加上與國民平均壽命年齡相較,小孩子的剩餘生命期間是比較長的,所以它的法益侵害是比較嚴重的。從這些觀點來看,加重刑罰確有其正當性,同時為了避免社會上有人效法這樣的行為,為了維持社會秩序,達到預防功能,加重處罰也有其正當性。反過來說,假設殺害幼童有一些特殊的情況,過去我們看到有些家庭因為經濟困難,所以父親帶小孩子一起去自殺,甚至是先殺害小孩,之後自己再自殺。如果針對這種類型予以從重量刑的話,可能大家會覺得這其實是值得同情的,像這樣的家庭悲劇,我想是大家所不願意看到的。所以我們的刑法也規定如果母親在生產時或生產後殺害她的子女,這可說是人倫悲劇,刑法考量其中可能有一些特殊情況,所以是處罰六個月以上、五年以下有期徒刑,換句話說,這是做類型化的處理。究竟殺害幼童應該怎麼處理比較好?這可能必須要做類型化的處理,如果只是抽象的統一,一律都是加重刑罰的話,基本上可能沒有什麼問題,因為這都是有惡性重大的情況,但我們並不排除有少數例外情況,可能案件情節還是有一些值得同情的因素,在這種情況下,如果處罰過重的話,就會違反刑法的罪責相當原則。因此如果我們要導入這樣的立法,也許我們可以參考加入一些特別的條件限制,針對屬於惡性重大的類型來做處理。
如果我們不這樣處理的話,其實也可以導入量刑基準制度,英國及美國都有所謂的量型基準,也就是說,因為殺人罪的態樣很多,如果沒有辦法以法律統一規定的話,那麼就在量刑基準當中加以區隔,加以類型化。這方面必須要有法律的授權,我們建議立法院針對刑法總則第五十七條增訂第二項,授權司法院邀請法務部及學者專家共同研擬並訂定統一的量刑基準,作為法官審判時的依據,也就是將殺人罪予以類型化,有一些應該要加重刑罰,有一些則作一般處理。
另外,立法院也可以參考德國、英國、美國的立法例,殺人罪其實不應該只有一種類型,就外國的立法例而言,殺人罪分為一級殺人罪與二級殺人罪,一級殺人是要從重量刑的。換句話說,目前我們對於殺人罪的規範其實是不太充分的,並沒有加以類型化。外國立法例分為一級殺人與二級殺人,將來我們可以把殺害幼童這種比較殘暴的類型放在一級殺人的類型當中。就我們目前的立法例而言,殺人罪只有一種類型,這可能會有一些法律漏洞,或許需要進一步加以類型化,當然類型化的模式可以包括我剛才所提量型基準制度的導入,由司法院或法務部進一步研究該如何加以類型化。
就預防犯罪而言,犯罪行為人的異常人格如果要矯正的話,恐怕還是得從思想人格教育著手,讓他們能夠融入這個社會。融入社會的思想教育分為兩部分,一是倫理道德教育,過去中小學都有倫理道德課程,如今卻已被淡化或取消,過去的公民與道德倫理課程,現在都被拿掉了,我覺得中小學的教育課程不應該把倫理道德教育淡薄化,反而應該要加強才對。這是過去教育改革失敗的地方,許多學者專家也都有提出相同的呼籲。二是我們可以參考歐洲國家的做法,他們把宗教心靈課程導入中小學的教育課程當中,過去我們受到美國式的影響,都認為宗教必須跟學校保持距離,可是我們發現歐洲國家並非如此,像德國基本法就明文規定宗教課程必須納入學校必修課程當中,也就是讓小孩子從小就接受一些宗教經典的薰陶,培養比較有慈悲心、博愛的人格,如此一來,相信將來他們會更容易融入社會。就我個人的看法,我們在教育方面應該要從根本著手,當然我們也要考慮到整個社會的安全制度、福利制度是不是有不夠完備之處,導致有些人走投無路、鋌而走險,這些也是我們必須進一步探討的問題。
基本上,我們可以支持應該要加重處罰,但是要注意比例原則,有一些類型如果這樣處理的話,會不會有不夠周延的地方?因此在構成要件方面應該要再做一些調整,加入一些要件。我們所要針對的是惡性比較重大的殺害幼童案件,至於某些特殊情況,我們就必須考慮一下。其次,如果在立法技術上有困難的話,我建議可以放在量刑基準當中,其實立法院只要修正一條條文,加入授權司法院會同法務部訂定量刑基準就可以了,這樣也可以解決問題。將來可以在量刑基準當中做細節性的規範,否則如果把細節性規範放在母法當中的話,恐怕法律只會更加複雜化,並不是那麼妥當,所以有一些部分把它放在量刑準則裡面,參考英國、美國的作法,我覺得也是一個可以嘗試的方向。另外一個辦法就是將殺人罪類型化,區分為一級殺人罪和二級殺人罪,這樣也許比較妥當。
以上淺見,請多多指教,謝謝。
主席:請中央警察大學犯罪防治學系賴擁連教授發言。
賴擁連教授:主席、各位委員。非常榮幸今天能夠受邀到這場公聽會來發言,針對今天的討論提綱,在此本人有幾點想法想和與會的先進們分享。今天的第一項提綱是「他國針對弒童之刑責及立法參考」,剛才幾位先進都已經說明過,我也針對日本及美國的情況特別加以瞭解,就如陳清秀教授所說,基本上,他們都是屬於量刑的參考依據。就美國而言,包括聯邦政府在內,目前美國有三十幾個州都還有死刑制度的存在,但是他們也特別提到,如果是單一罪名列為死刑的話,其實涉及第八修正案殘忍而不人道之懲罰的牴觸。就如方才蔡律師所提有關佛羅里達州的案例一樣,雖然最重可判死刑,但事實上還是有裁量空間。個人認為這部分應該還是屬於加重判處死刑的要件或因素的考量之一,而不應該單獨列為這樣的條文。關於這部分,因為剛剛許多刑事法及刑法方面的先進已經提到了,所以我就不再加以贅述。
第二項是「我國刑法增訂弒童處死刑或無期徒刑之法理探討及實務運作影響」,有關這個部分,我滿同意方才幾位先進所提到的,處死刑或無期徒刑,特別是無期徒刑的部分,我們在民國94年通過類似三振出局法案概念的刑法第七十七條,這個三振出局法在美國自1994年實施後就不斷檢討,2008年因雷曼兄弟導致美國經濟惡化,各州也都開始檢討與修改,誠如方才政大許老師所提到,在正義模式的部分,他們現在已經修正了,也就是不需要再花這麼多錢蓋監獄去養這些三振出局、終身不得假釋的罪犯,因為這違反了刑法所謂的罪責原則,也就是罪刑均衡原則的概念。有關這個部分,剛才先進們提出很多看法,我就不再從法理的角度來探討,我比較想從實務運作的角度來分析,今天與會的學者大部分都是刑法、刑事法背景,我願意從犯罪學的角度來跟大家分享實務上的運作情況。
關於死刑的實務運作,臺灣目前仍有死刑制度存在,也沒有缺死刑犯,各位可以去調查,目前北所的死刑犯還有20位,全臺灣則尚有40位待執行的死刑犯。我非常佩服當前的羅部長,其任內還有幾次執行死刑,過去曾有部長因為沒有執行死刑而掛冠求去的,我認為應該要去瞭解的是為什麼部長不依法執行死刑?是受到什麼因素的干預導致他無法簽署死刑執行令?我更認為監察院應該去做個調查,這樣的干預對嗎?對被害當事人及其家屬來說公平正義嗎?另外,在實務運作的工作人員都很清楚,死刑犯在看守所羈押過程中是非常辛苦的,過去有不少死囚寫信給部長表示願意放棄任何非常上訴或再審的機會,只求一死、早日投胎,但是都不能如願以償。從管理者的角度來看,對於死刑犯的管理與看守是要花特別多的精神、人力與資源,因為我們害怕他被其他人犯欺負,就像幾週前王景玉進去後被其他雜役修理,所以就必須花更多的時間與人力去戒護他,更重要的是我們害怕他自殺。上週鄭捷到最高法院出庭時曾說矯正署是懲罰署,我想說的是,他是得了便宜還賣乖,他在羈押期間,台北看守所花了多少人力戒護他?有關這個部分,各位可以從一些媒體所拍攝到的照片就可以清楚看到,有戒護人員在戒護他打羽毛球,而且他還與其他人犯有說有笑,再對照他入監前後的情況,他剛進去的時候瘦瘦的,現在則是白白胖胖的,由此可知他在看守所待遇應該是不錯的,他享盡看守所中較為高級的囚犯福利,居然還指責看守所、監所是「人形廢棄場」,我覺得現今監所對死刑犯的實務運作就是吃力不討好,還要被羞辱!對照被害家屬在陰暗角落啜泣、創傷症候群的難以回復及躲不掉的恐懼與陰影等,我們的司法為這些人做了什麼事情?其正義何時得以伸張?
其次,在無期徒刑的運作上,誠如剛才陳教授所說,有遏阻功效、隔離功效、關進監獄就眼不見為淨的功效,剛才我也提到我們有三振出局法案的情況,還有大家的想法,特別是現在法官判刑時很喜歡用的教化可行性,但是我要告訴各位的是,教化可行是非常抽象的概念,目前監所戒護人力比是1比12,教誨師人力比是1比350,以一個國小班級來看,一位老師帶30個到35個學生都還沒有辦法全部掌控,現在卻要求教誨師在1比350的情況下讓所有人犯都教化有成效,這不是緣木求魚嗎?更誇張的是,去年211發生大寮監獄6個死囚劫持典獄長、戒護科長後自戕的事件之後,臺灣的戒護警力還是沒有改善!台北監獄最近有一棟新建舍房要啟用,預計收容1,500人,報矯正署需要67名戒護警力,矯正署的答復是一個都無法給,因為行政院沒有針對新增收容額增加警力,換言之,就算台北監獄多收容了1,500人入監,還是沒有足夠的戒護警力予以戒護!對於目前的運作,我認為以實務單位來說是存在著非常多的問題。剛才有先進提到,對於在監的無期徒刑者要有更多的管理與照護,以防止這些人犯欺負與霸凌其他同學,因為無期徒刑、三振出局或過去假釋出去後撤銷假釋回監執行的無期徒刑人犯,很多都是監所中的頑劣犯,他們沒有累進處遇之適用,沒有累進處遇之適用就表示他們已經與假釋脫鉤,這種人犯最惡劣的就是,如果同舍房、同工廠有人犯已經符合累進處遇要件而可以提報假釋時,這些頑劣犯就會去挑釁人家,只要對方一出手打架就是違規,這個人過去三個月的表現就付諸流水,又要重新再來三個月,這就是我所說的,不得假釋者是大錯不犯、違規不斷,是監所中的頭痛人物。如果我們要將這些人集中起來,誠如方才有先進提到要打造超高度安全管理的監獄,但是沒有人、沒有錢要如何做得到呢?人力不足的情況怎麼能達到教化功效呢?
總結來說,現在實務上判死但不執行死刑,只是增加預算與戒護人力,讓看守所花費更多人力與時間去戒護這些死刑犯有什麼意義與功效嗎?社會動盪不安,而監所還是關押了這麼多的人犯,而國際人權團體來考核我們的監獄後又指摘監獄人權落後、不人道,我覺得這是非常矛盾的事情。把這些人全部都丟在監獄裡,人權團體又來指責這樣作法不人道,我不知道國家的刑事政策到底有沒有相關的配套措施?這是我覺得從實務角度應該要去分析的。
第三項是「刑法增訂處死刑或無期徒刑能否遏阻弒童案之發生」,以目前針對弒童案人犯的分析來看,有些犯罪者是有理性的,例如台南殺童事件的曾文欽,他會去看條文並瞭解有多少人被判死刑,對於弒童人犯極刑化之後,想要犯罪的人是不是有可能將對象改鎖定在80歲以上的人或是老弱、懷胎婦女?實際上,有些人是有自由意志的,我們保障了幼童,是不是會導致他們把對象改為其他老弱婦孺?若是這樣,是不是乾脆直接增訂殺害老弱婦孺的條款?
其次,有很多人在殺人時是所謂瞬間情感、精神喪失及用藥後遺症,這部分應該強調醫療、強制治療,而不是採取極刑方式。
此外,剛才律師及陳老師都提到,最近幾年針對所謂的殺童案件進行分析可以發現,很多都是家長或家屬因經濟不好而舉家燒炭自殺,結果孩童死亡而大人沒死,最後的結果是這些經濟差且屬於高風險的家庭,我們又把家長判死刑或無期徒刑,請問這個家庭豈不更慘?所以,我認為這部分仍應回歸刑法第兩百七十一條,強化法官對判處死刑的心證,甚至量刑的授權,才能發揮其效果。
第四項是「針對無差別殺人及弒童之其他修法建議」,我觀察到一個社會現象,兩個禮拜前內湖殺童案件發生之後不久,在台南也發生類似的案例,在臉書社團「爆料公社」披露之後,很多台南市民去包圍派出所,甚至要求進入派出所查看其中的情形,上週聯合報社論稱這是「社會盲動」,認為警察應該要硬起來、杜絕這種社會盲動行為。我要講的是,我從另一個角度觀察到,雖然媒體稱之為社會盲動,但其中可能存在一種因素,也就是人民對於國家的公權力已不再信任,在不信任國家公權力的心態下,民眾想向政府要回自己原有處理糾紛的權力,透過私力救濟,替被害人討回公道。也就是說,政府或是司法單位在過去這幾年來處理相關事件,特別是重大刑案時,其審判可能曲高和寡,對所謂兩公約的誤解跟濫用,導致審判的結果跟民眾的期許有落差,無法滿足人民的法情感時,民眾可能想把權力要回來,尋求私力救濟。我向各位介紹一部美國電影,片名是「重案對決」,英文片名「Law Abiding Citizen」(守法公民),片中男主角為何不尋求司法救濟而採私力救濟?最重要就是因為他看到當前的司法系統中,檢察官為求升官跟加害人妥協而犧牲了被害人的權益,最終男主角走入私力救濟之途。易言之,剛才我們提到的台南民眾包圍派出所的所謂「社會盲動」,可能只是冰山一角,但是如果司法體系的審判實務仍然一再地的脫離民眾的法情感、脫離民眾的民意,我很難想像這樣的社會盲動不會再繼續地滋生跟蔓延。我的發言到此,謝謝。
主席:請中央研究院法律學研究所廖福特研究員發言。
廖福特研究員:主席、各位委員。非常榮幸參與今天的公聽會,據個人瞭解,今天的提案最主要有兩個內容,第一個就是把殺死12歲以下兒童者的刑罰範圍限縮或者提高到死刑跟無期徒刑;另一個則是規範這種犯罪類型必須終身監禁不得假釋。我先談一談終身監禁不得假釋這部分,我個人比較贊成法務部所提的書面意見,如果我們要建立一個終身監禁不得假釋的制度時可能會面臨到一個問題,也就是法務部所提到的歐洲人權公約「禁止酷刑」的概念,我們判定一個人終身監禁不得假釋可能變成他一輩子被監禁,沒有任何未來的可能性而形成某種酷刑,而「禁止酷刑」其實是全世界普世人權的共通概念,不僅是歐洲人權公約,也包括公民政治權利公約以及其他所有人權條約,同時它也應該包括在國內的法律概念中,因此若要設立終身監禁不得假釋的制度,個人認為應該要非常非常非常地慎重,現在真的不應該值得考慮。另外,這種終身監禁不得假釋的制度是針對特定的犯罪類型而設立,也就是對殺害12歲以下兒童之人所做的規範,而非作為一個普遍性的概念、制度去討論,因此我認為它將具有非常強烈的針對性,這個社會要針對特定的犯罪類型設定終身監禁不得假釋的刑責時必須更慎重,比剛才所提的要更為慎重。其他的犯罪類型呢?我們為何特別挑這個犯罪類型而設定終身監禁不得假釋的刑罰,我認為太過度地挑選某一種犯罪類型,可能會影響整個國家權利的保護以及刑罰的制度。
第二點,如果我們討論到刑罰時限縮殺死12歲以下兒童者的刑度只限於死刑跟無期徒刑時,我們應該想到一個問題,就是刑罰的基本概念。我們挑選了特定的被害人主體類型,其他的類型呢?我們現在所選擇的標準是12歲以下,即使是12歲以下還是有不同的類型,比如12歲以下的原住民兒童或身心障礙兒童,可能會有各種不同情況的兒童,這個部分要不要考量?其次,如果我們挑選的主體類型是12歲以下,那其他不同類型的國民,例如年齡較大的人或者是其他的身心障礙兒童呢?比如你殺死一個玻璃娃娃,殺死一個80歲以上的老年人,殺死了其他類型的人,它可能對生命權的傷害其實是一樣的,如果我們針對某種特定的犯罪被害人主體類型去設定不同的刑罰,而且是限縮在死刑跟無期徒刑,我認為可能會造成刑罰上的不平衡,同時也會發生一種狀況,就是刑罰平等對待不同犯罪類型的刑罰平衡的概念可能會失衡。
第三,提案的理由舉出聯合國兒童權利公約中對兒童生命權的特別保障概念,但我個人的理解是,兒童權利公約對兒童的定義是18歲以下之人,如果我們的提案是針對12歲以下,或許我們也應該要思考為什麼兒童權利公約所規範的是18歲以下,而我們所提的刑法修正案卻只針對12歲以下的被害人主體?這個概念恐怕並不能完整地保障兒童。另外一個核心的問題是,兒童權利公約是國際上最普世化的人權條約,它總共有174個會員國,幾乎全世界所有的國家都是會員國,因此我們可以思考其他國家如何實踐兒童權利公約,特別是對於兒童生命權的保障。許多專家都提出了一個概念,可是我們到目前為止好像很少聽到一個真正的實例是針對殺死12歲以下兒童而採用必須判死刑或無期徒刑,甚至是終身監禁不得假釋的刑罰。如果這真正是一個可以實踐兒童權利公約的規範,其他國家應該會有這樣實踐的方法。所以,我覺得應從核心去思考所謂對兒童生命權的保障,這當然代表某種國家的義務,國家的義務最主要是在前端必須讓兒童不發生被剝奪生命的情況,跟對於一個殺害兒童的人,你後來對他如何處以刑罰,我認為是兩件事情,我們必須要衡量,最重要的是在保障兒童的生命不要被剝奪。
第四,為了保障兒童生命權而加重殺害者的刑罰,但眾人皆知我們已有兒童及少年權益保障法,針對殺害兒童的情況得加重其刑罰,也就是我們在法律上其實已有特別考量這種情況而給予特別的保護,若要再增加刑罰的程度,可能要更慎重地思考。
第五,剛才多位專家都談到量刑的問題,量刑最大的前提是要有量刑的可能性,這樣才必須制定量刑的基準。若以目前的提案來看,我認為它的量刑可能性已經限縮到幾乎沒有,因為提案的內容是將殺死12歲以下兒童者判死刑或無期徒刑,同時設定了無期徒刑不得假釋的制度,因此法官在面對這樣的案件時沒有任何選擇性,他最少必須判無期徒刑,同時此一無期徒刑不能假釋,沒有任何其他的選擇性。如果我們要設定量刑基準,對這個提案而言恐怕不是有太大的幫助,因為法官幾乎沒有選擇性。也就是說,如果要設定量刑基準的話,恐怕對此案沒有太大的幫助,因為法官幾乎沒有選擇性,如果要有量刑標準,就必須要有量刑的可能性。如果以現在制度來看,法官可以量刑,可以判死刑、無期徒刑或採其他刑罰的處罰規範,因此就可以依照每個個案的嚴重程度予以判斷,這樣才能達到量刑的可能性。
第六,我們可能會開始嘗試比較其他的情況,其中一種情況就是殺直系血親的模式,但我認為這兩種案例恐怕不太一樣。我們之所以一直強調無差別殺人的狀況,就是因為他是針對不特定的對象,而殺直系血親則不同,它因為血緣上的命脈關係,可能被認為違反倫常的嚴重度較高,因此雖然我們會去比擬殺直系血親的犯罪模式,可是殺12歲以下兒童的情況並不是針對特定對象,他可能是隨意地殺兒童,因此我覺得在規範刑罰時應該思考到,過去的刑罰發展模式是慢慢取消唯一死刑,也就是說,我們現在雖有刑罰規範,但為何只有某些刑罰規範才有規範死刑或無期徒刑,這是因為當時規範模式的發展方向是從唯一死刑修正為死刑或無期徒刑,其原因是擔心法官在面對個案時,無法有任何的裁量或量刑空間,所以過去才將唯一死刑變為相對應的死刑和無期徒刑。可是,現在的修改方式反而變逆向的,就是把法官的量刑空間逆向限縮到幾乎沒有,這目標似乎與我們原本想達到的目標相反。因此,我認為我們應該共同面對社會的悲劇,當社會悲劇發生時,我一直認為有句話非常重要,這也是當挪威發生殺人魔事件時,挪威社會一直相信的基本核心概念。就是當有一個人失去理性的時候,社會不應該失去理性,因為當社會失去理性時,反而就達到殺人魔想得到的目的。因此,社會應該要更堅持理性,不要因為發生悲劇讓我們社會失去理性,這樣反而會造成更大的傷害。以上是我簡短的意見,提供大家作參考,謝謝。
主席:跟大家說明一下,下一位專家學者發言完後,我們會休息5分鐘。
請國家政策研究基金會李訓民顧問發言。
李訓民顧問:主席、各位委員。今天很榮幸來參加這個研討會,待會我會從基本權的論述、國外的規定及法理政治學的說明論述等方面來探討。剛剛很多學者專家講到,在現在社會機制及教育機能失常下,刑法並非最後手段,如果能夠改善教育及家庭問題的話,或許就不會再有殺童的案件。而這次法務部或立法委員所提出的加強版本似乎對此提出了反對看法,不過,其實我個人是滿贊成這個意見的。首先,從基本權的觀念來看,在隨機殺害兒童的處罰方面,依台灣人口的比例,雖然台灣人數不多,但人口比例卻比美國高很多。這是相當可怕的事件,這或許是因為教改或家庭教育失常所引起,當然我們不在此探討原因,但是我們必須務實地來防止,至於那些其他空洞的言論,其實我們已經聽了3、40年,套句英文的說法「useless at all」。像是假如前端事先預防,後端避免再犯,後續的受害者家屬保護、社會安全網的強化、刑事政策的重新檢討等語言,各位!這些話我們聽了3、40年,一點用都沒有!如果與公民基本人權相比,其實這些言論都是很大的諷刺,再加上殺童案件的審理,我們國家是很重視人權的,所以案件審理必然進入很長期的訴訟,就像其他學者專家所講的,鄭捷還在裡面嘻嘻哈哈地打羽毛球,所以被告在生死之間糾葛的人權,怎麼可以超過被害人家屬繼續在黑夜哭泣的生存權及生命基本權?我們必須回歸到現實,當然我們嚮往歐洲、美國等已開發國家的人權,可是我們的國民所得只有1萬5,000到2萬美金,為何我們停滯了20年?其實還是必須回歸到解決事情的問題,不要望梅止渴。
很多案件因為廢死團體反對或為顧及國際觀感,導致判決死刑的案件都拖到N年以後,如此一來,一點威嚇效果也沒有,既然沒有威嚇效果,卻又反過來說加重刑罰的立法沒有效果,其實這本來就是很矛盾的事情。雖然我是比較喜歡國際政治及國際經濟法的學者,可是如果有機會,我也很樂意向各位報告我個人的看法。
另外,有位學者專家提到,如果針對殺害兒童來立法,似乎會不符合世界立法的趨勢。可是先看看台灣的狀況,現在台灣出生率是全世界最低的,我們一天到晚講兒童保護,可是卻任由兒童這樣被殺害,相對地,我們對於照顧老人的長照做得那麼好,但兒童才是未來的主人翁,如果我們能將長照做好,為何不多給兒童一些保護呢?其實這些都是很錯誤的觀念。從美國立法例來看,美國的U.S . Code§1111中有稍微提到,而並非如法務部所講的,所有國家都沒有以殺害兒童為特別立法。美國的法律特別提到「perpetrated as part of a pattern or practice of assault or torture against a child or children」,也就是說,如果在美國將兒童謀殺的話,實際上就是第一級的重罪。因為時間關係,我沒有翻美國其他50州的規定,但我相信他們有將殺害兒童視為第一級重罪的部分定出來,所以在美國如果以任何形式殺害小孩,無論暴力或虐待,均是一級謀殺(first degree murder),刑期可能是死刑或終身監禁。即使在廢除死刑的州內,終身監禁也是該州所全力維持的。
說到終身監禁,我給各位一點概念。在終身監禁方面,美國跟英國大概都規定30年以上,30年以上才可以討論,也就是說,假定犯人是20幾歲犯罪,50歲以後對社會的犯行大概就會很少。但回頭看看我們的案例,很多犯人殺害小孩後,判了10幾年,然後7、8年出來後又殺害小孩,這些情形都是有案例的。假如我國的終身監禁是以25年為基準,實際上我個人覺得太少,以美國和英國的life imprisonment為例,其起迄期間至少30年,30年以後才能談假釋。當然美國也有廢除死刑,所以他們也相當重視終身監禁。而我也從維基百科中查到這方面的資訊,截至去年為止,哥倫比亞特區及以下19個州已經廢除死刑,但在廢除死刑的州裡,其終身監禁都是30年以上。在英國方面,或許如同法務部所講的,它沒有把殺害兒童的罪明列出來,可是根據2003年Criminal Justice Act的刑事正義法案,他們特別臚列出,如果殺害兒童─the murder of a child or if involving the abduction of the child or sexual or sadistic motivation,當然英國是廢除死刑的歐盟國家,這個起碼終身監禁30年。
各位可以想一想,有人說終身監禁的話,以後我國的監獄要養很多人,將無法負荷或者無法負擔所謂的教育刑,在我看來這完全是推托之詞,我們現在活著的人,包括你我的小孩及1至12歲的兒童該怎麼保護?這必須很務實的回覆。我們不要再談過去三、四十年來所謂的刑事政策,這些是我個人的感覺。
此外,我要提的是法理政治的論述,基本上,海耶客所講的立法委員的任務,不是建立特種的秩序,而是創造有利秩序的條件並能夠更新。尤其是現在不斷有殺人者案件,我們的法律條件為何?這個法律條件最簡單,就是塑造兒童免於被殺害、綁票、強暴的自由。實際上,在家庭教育、社會感化能夠全力阻止加害者的行為前,更新現有殺人者的刑罰是必須的。
在此我強力堅持,殺害12歲以下兒童處死刑或無期徒刑,其犯行不適用假釋規定,但對此有一個例外,假設以後立法者將無期徒刑改為30年以上,可將其犯行不適用假釋規定這部分予以放寬。要不然我覺得再這樣下去,20年後我們這些學者專家仍舊在討論這個老問題。各位可以想一想,20年來我們歷經教改後的孩子是什麼樣子,你有辦法回復教育刑或者家庭教育嗎?我想這次內湖事件受害者的母親是蠻不錯的,他受過美國的教育,然而假定我的小孩被如此殺害,我自己也是受美國的教育,我真的懷疑我是否有那麼大的tolerance。
最後我要提的是,我個人很喜歡19世紀英國功利主義學家穆勒所說的,作一個不滿足的人比作一個滿足的豬還好,作一個不滿足的蘇格拉底比作一個滿足的愚人還好,如果愚人或者豬不同意這個話,是因為他們只知道問題的一面。對這些問題的一面,他們就只知道利用教育刑或者家庭教育來改善。可是實際上,過去30年我們根本作不到,他們沒有想到另外一面,我們改善的同時是否也該改善現行的法令?相對地,我個人比較看得到問題的兩面,所以那些主張廢死或教化而反對輔以嚴刑峻法的人,到底要作滿足的豬或愚人,你們自己選擇吧!
主席:現在休息5分鐘。
休息
繼續開會
主席:現在繼續開會。
請臺灣基隆地方法院陳志祥法官發言。
陳志祥法官:主席、各位委員。今天議題的兩個重點,一是要將殺人處死刑、無期徒刑或有期徒刑的「有期徒刑」排除,當然我們必須對此進行違憲審查。目前全國在判決書進行違憲審查的法官,只有我一人,雖然是多此一舉,我還是孜孜不倦。所以,貴院有很多刑法或是特別法的罪名,在我的判決書中都提到這些有違憲之虞。如果在座各位想知道我判過的案件是如何寫的,可以上網搜尋。最典型的案件,例如吸毒完全是自我傷害,根本沒有傷害任何人,也將其視為犯罪,這是立法委員的怠惰。這應該屬於保安處分的範圍,應該是強制治療及強制戒治的問題,而不是把他判刑入獄。所以社會防衛應該是保安處分的範圍,結果立法委員以監獄有期徒刑代替保安處分,這是刑法理論的一大錯誤,於是我想藉這次會議點出這個問題。
今天討論的是殺人罪,在罪的審查方面,我認為它符合法益保護原則,也符合比例原則的前兩項,所以他是應該承擔這項罪名,本質上它就是殺人罪。至於刑的部分,如果死刑、無期徒刑及有期徒刑這三者都存在,這應該是符合比例原則的最後一項,所以應該沒有問題。但是我們現在要將有期徒刑排除,恐怕會產生問題。
根據我國的兒童權利公約施行法第二條,公約的規定具有國內法的效力,然而該公約規定的兒童是未滿18之人,我國則是將兒童定義為未滿12歲之人,並將12歲至18歲之人定義為少年,所以這項草案所指的兒童,是我國定義的12歲以下之人。因為第六條說要保護兒童,所以,這個草案有兩個重點,一個是加重其刑,一個是不得假釋。我們就來分別探討一下。
關於加重其刑,事實上,就是把有期徒刑拿掉。因為我們有一個法律叫做兒童及少年福利與權益保障法,該法第一百十二條前段已經規定「成年人教唆、幫助或利用兒童及少年犯罪或與之共同實施犯罪或故意對其犯罪者,加重其刑至二分之一。」殺害罪的刑度有三個,由於死刑及無期徒刑的部分沒辦法加重,就是那個樣子,所以就變成有期徒刑加重,按照刑法第三十三條之但書,變成十年至少加一個月,而且它規定只能加到二十年,沒辦法再往前加。所以,刑度就是十年一個月到二十年這個有期徒刑。
也就是說,殺害兒童的話,變成只能判死刑、無期徒刑或十年一個月到二十年的有期徒刑,這個草案則是要把有期徒刑排除,這樣是讓法官沒有裁量權。可是,我們現行的刑法第二百七十二條是殺害父母親的罪,各位想想,把自己的父母親殺掉比較嚴重,還是把一個別人12歲的小孩殺掉比較嚴重?當然是殺害父母親比較嚴重,而這個罪也是處死刑或無期徒刑。我們是沒有被宣告,可是日本,已經被他們的最高法院宣告是違背憲法,德國則是已經把它刪掉了。因為我們的刑法第五十九條規定,法官如果覺得這個人犯罪的情況沒有必要到死刑,也不需要判無期徒刑的話,事實上,他也是可以用第五十九條,減了之後,依然可以判有期徒刑。所以,這個立法是沒有辦法禁止法官使用有期徒刑的,除非你把第五十九條的規定排除,不然是沒辦法的。當然,殺害兒童確實很可惡,可是大家要知道,只要是殺人的都很可惡!沒有一項殺人是不可惡的,事實上,還有很多很可惡的狀況。有沒有必要把這個單獨抽離開來做這樣的刑度,把它類比到殺害父母親的罪?其實我是深感懷疑。所以,應該加重其刑事實上是沒有必要的,你覺得很可惡,法官也會覺得很可惡嘛!法官不會覺得他不可惡,所以故意判得很輕。不會!應該不會這樣。
刑法第五十九條雖然規定犯罪情狀顯可憫恕,量處最低刑度仍嫌過重,得減輕其刑,事實上的關鍵就是認為法官覺得不用判到最低度,如果你今天把刑罰判到無期徒刑,法官就會去考量「無期徒刑就是要關到死為止」,有沒有那個必要?你可能說,無期徒刑可以假釋,這是另外一個問題。這是我們立法者跟外國立法者共通的誤會,「無期徒刑」這四個字沒有假釋的概念。他有開釋的機會,也不能套用假釋;假釋指的是有期徒刑。也就是說,如果今天被告犯了一個罪,法官判他有期徒刑十年。站在刑法的意義,第一個叫什麼?他必須失去自由十年,我們一般叫報應,它叫做責任抵償。第二個意義是說,他在被關的時候自己在懺悔,國家給他教化。所以,當十年之後他抵償責任了,他是一個新生命的更生人,他可以重新回歸社會,可以再社會化成功。附帶的才是威嚇別人,你看他犯罪被關了。但那是附帶的,法官宣告那個時候,可能沒有預料到他的表現那麼好,所以,經過監獄執行行政的考核,結果發現這個人關了八年,表現非常好,認為他應該直接就可以回歸社會,可以再社會化了。因此,把他附條件地提早開釋,這叫做假釋;假釋就不是真釋。把他開釋之後,果然他兩年之內做得非常好。所以,監獄行刑法的行刑累進處遇,讓他可以達到一定成績,才得以提早開釋,這就叫做假釋嘛!法官預定在十年後開釋,執行的結果,他提早兩年開釋。無期徒刑則沒有那個概念,我們習慣「無期徒刑」這四個字,其實它就是說關到死為止,沒有期限的,就是終身監禁嘛!如果法官判了終身監禁,那個時候不會考慮到關多久要把他放出來,沒有那個概念。把無期徒刑適用假釋,是我們的立法者與外國立法者共通的誤會。要給他開釋的機會,可以經由總統的大赦或特赦,乃至於減刑或成立一個特別委員會給他審核。那個叫特別開釋,絕對不是假釋的概念,如果你硬要套上假釋的概念,那也最多稱為特別假釋,絕不是一般假釋。假釋的本質適用有期徒刑,不該適用無期徒刑。至於我們要不要修赦免法,這個以後再研究。
這個修正案不但說要加重其刑,排除有期徒刑,還說不可以假釋。不可以假釋,事實上就是否定監獄教化的可能性,這其實是立法權很嚴重地侵害行政權。你怎麼可以預先認為這個教化不會成功?天下沒有不能教化的人。廢除死刑者的主張其實就這樣子,他們沒有什麼深奧的理論,就是說我們無權殺害任何人,除了你自己殺自己之外。即使是法官來審判也是一樣,基本上,都是國家殺人。所以,如果可以用不要假釋的無期徒刑取代死刑,那是最好。如果有一天真的廢掉死刑,剩下無期徒刑,我希望可以用長期自由刑,就是可以判到五十年、六十年的徒刑來取代無期徒刑。哪一天我們的社會變得比較和諧的時候,我希望可以用比較短的,譬如用二十年的有期徒刑來取代長期自由刑。我們目前的發展是只廢掉「唯一死刑」。然後,沒有殺人罪的,還有一些死刑。只是司法比較制約,司法現在判只判殺人罪有死刑,我們目前到這個階段。監獄行刑的目的是在考核這個人再社會化的狀況,結果你預先說「他不可以假釋。」這個恐怕違背權力分立原則,有違憲之虞。各位可能知道,過去為了要杜絕貪污,貪污犯不可以假釋,這變成立法上的一個笑話。貪污罪沒有比較可怕,也沒有比較可惡,比它可惡的罪還很多;後來這個還是刪掉了。
我們最近看到很多殺人罪,大概沒有經過正式鑑定,但看起來很像是精神病患。假設他今天鑑定的結果真的是精神病,符合刑法第十九條那種心神喪失的,那是要判無罪的。如果是精神耗弱,是要減刑。一減刑之後,你想判死刑也都判不了了。也就是說,我們這個社會怎麼可以容許一個精神病患趴趴走?這是社會的恥辱!我們的社區醫療沒有建立,我們沒有公醫制度、沒有公共護士制度,也沒有防護網。當精神病患到處犯案,才需要用死刑來威嚇,這是做不到的!就算只要殺人就唯一死刑,也嚇阻不了精神病患殺人。所以,這個不是刑法的輕重問題,也不是死刑存廢的問題,這個是有待我們社會全面去改善的問題。所以,我的結論就是,這個草案的兩項都不可行,希望立法委員可以撤回提案。法官要不要判死刑,讓法官個案去決定就好了。謝謝各位。
主席:請王委員育敏發言。
王委員育敏:主席、各位學者專家、各位同仁。非常謝謝召委今天願意在司法及法制委員會再辦公聽會,讓我們聽取各方針對這個修法的意見。我很希望各界在討論這個議題的時候,大家都是非常理性的探討,不要用非常情緒化的字眼。很可惜!我看到某位法官的一份報告,我希望他能修正這樣子的一個說法,他說「立法委員這麼想殺人,乾脆刪除刑法第十九條,敢不敢?」我抗議這樣的字眼。這對立法委員是一個很大的、不當的指責。沒有立法委員想要殺人!我們今天在討論的,是一個立法與修法,我希望與會的專家學者尊重自己的專業,在遣詞用字上可以回歸到一個非常理性的討論。你可以有你的主張,但是用「立法委員想殺人」這樣的字眼,我必須表達非常嚴正的抗議,而且應該要收回這樣的字眼。尤其是在今天的公聽會上以書面報告呈現,實在非常不恰當!這一點我必須指出來,請尊重立法委員的職權,也請尊重自己的專業。在今天這個公聽會上,大家可以提供各式各樣的修法意見,但是寫這樣的意見,本席就是覺得不妥,這根本是藐視立法院。
接下來,本席要針對今天所探討的這個法條內容,提出我自己的一些看法。第一、聽了許多專家學者的意見,大家都會覺得為什麼只針對殺童案要提出特別的第二百七十二條之一這個修法?大家觀察一下台灣的社會輿情,歷年來重大的社會案件當中,成人之間的殺害案有沒有引發這麼巨大的社會討論?有哪次殺害幼童的案件沒有引發社會如此大的震撼?大家別忘了!台南的方姓男童在「湯姆熊」被割喉,引發社會非常大的震撼。北投劉姓女童被潛入的歹徒割喉殺害案,引發社會非常大的震撼。再加上最近這起「小燈泡」的案例,也引發社會非常大的震撼。大家如果不健忘的話,「小燈泡」事件發生後不久,台南又傳出一起女童疑似被割喉的案件,民眾的情緒高張,直接殺到了警局,要警局把這個人交出來。大家可能會覺得這些群眾太過激動了,但是,我要問各位,為什麼其他事件發生時,民眾沒有這樣的反應?在這個殺害女童的案件發生後,民眾的情緒為什麼如此激動?大家可以說這些民眾不理性、民粹,但是,大家有沒有想過,殺害女童這件案子,是一個手無寸鐵的孩子在公共場所被無端的殺害,這件事情是不是讓很多的台灣民眾覺得完全看不下去了?竟然有人如此凶殘地去殺害一個手無寸鐵的孩子,大家已經忍不住了,才會有這麼衝動的行為。這件事情大家有沒有思考過?剛剛有很多與會者說,為什麼要針對兒童特別訂定?那為什麼我們要特別訂定兒少法?在兒少法裡面規定要加重其刑二分之一,為什麼?因為孩子還沒能力自我保護啊!所以,大家都會覺得任何一個大人如果刻意要去欺負、傷害一個小孩,是絕對不允許的。在這件事情上,就是大家都覺得不允許,不僅在道德上不允許,我們也試圖透過法令去告知大家,一旦你做出這樣的行為,就必須負擔法律上更大的責任。它的道理就在這邊啊!所以,我們今天討論這個法條,先要把這個道理說通。為什麼是殺害兒童?很多人提出這樣的質疑,說殺害老人就不用嗎?我們原本就有殺人罪,為什麼殺害兒童還需要特別訂定法條?那是因為現在社會有這樣的一股聲音。每一次判決之後,都會讓大家覺得不能滿意、不能接受這樣的司法判決。所以,在這件事情上我希望大家回歸到我們的社會現況與事實,大家來討論為什麼今天要提出這樣的修法。老實說,如果今天我們對觸犯刑法第二百七十一條所有的判決大家都滿意、也都接受,覺得還給孩子司法正義,的確如大家所說,我們大可不用再增訂修法的意見。如果現況大家是滿意的、接受的,確實不需要。今天為什麼要提出來?我跟各位報告,並不是現在才提出來的,在第八屆的時候就已經提出來了。為什麼要提出來?就是我剛剛跟各位報告的,已經有連續幾起殺童的案例,不是只有單單一起。
我們再來看一下隔壁鄰近的日本,很多人說如果我們制定了這樣的法律,台灣就會變成不文明。請問,日本有不文明嗎?在今年的3月25日日本法務省又執行了兩名死刑犯的死刑,其中一名就是殺害9歲女童的死刑犯。我請問各位,近幾年來台灣有執行過任何一件關於殺害幼童的死刑案件嗎?我們的司法體系有作過任何判決嗎?從來沒有。所以,當然不會執行。大家說我們的法律已經夠用了,我們的兒少法規定加重其刑,所以不需要。我要請各位看看實務上我們用了沒?如果都有達到,很好!表示我們的法律已經夠用。剛剛也有人說是執行面的問題,說得太好了!正是執行面的問題。刑法第二百七十一條已經有定了,為什麼就是判不上去?理由何在?問題在哪裡,我們看到了嗎?就是因為我們的實務面沒有做到執行嘛!我很感謝剛剛有專家學者提出很好的意見,比如說,量刑系統,這是非常有正面、積極意義的。如果在目前法律尚未修訂的情況下,可以去把量刑系統做好,讓大家知道我們國家的法律對於殺害兒童或傷害兒童,就是要加重其刑二分之一。我們的刑法第二百七十一條到現在都沒有廢除死刑,就是有死刑可以用這樣子的情況。我覺得,這個就是一個很正面的建議。我們可以採用這樣的模式,怎麼樣讓我們的司法判決更符合孩子的公平、正義。我覺得,在這一點上面大家是可以討論的。法務部也提出來,如果真的要修法,刑法第二百七十二條已經規定殺直系血親尊親屬者,就是處死刑或無期徒刑。我們今天提出來的修法意見,只是比照第二百七十二條的法意而已。剛剛有一位法官說,殺害直系血親尊親屬與殺害兒童哪一個罪重?他認為是殺害直系血親尊親屬。我想,這件事情還有待社會來討論。不一定是這個答案,為什麼?殺害直系血親尊親屬可能是成人之間的謀殺,有恩怨。今天我們社會為什麼對於殺害一個手無寸鐵的孩子的憤怒是如此的巨大?家庭之間的悲劇還不見得引發社會這麼大的抗議,就是因為他傷害的是一個沒有能力保護自己的人,這完全違反了一般人對於正義的看法,傷害了人民的情感。所以,如果要討論殺害直系血親尊親屬與殺害幼童哪一個在法律上應該要接受更嚴重的懲罰,我覺得這個問題是大家可以討論的。但是,我必須告訴大家,從聯合國兒童權利公約到我們國內兒少法的精神,大家在講的都是你一個大人去殺害一個未成年的、手無寸鐵的兒童,就是大家無法接受的,就是應該要加重其刑的、就是應該要去懲罰的。我想,這樣一個根本的道理走到世界其實都會是通的。所以在很多事情上,傷害孩子的事情是要特別規定的,聯合國要特別去訂定兒童權利公約,為什麼?在很多戰亂危急的時候,為什麼優先顧慮的都是兒童?因為他還沒有長大,需要這個社會的保護啊!所以如果任何人以他為對象,試圖要傷害他,甚至剝奪他的生命,那麼我想這不僅是法律上不允許,很多人在情感上、道德的紅線上,都是無法接受的。
本席要強調,今天這樣的修法,不是個別立委想要做什麼事情,其實我們從上一屆就開始研究,試圖要解決這樣的問題,大家可以不認同這個修法方向,但是麻煩拿出更積極、具體的辦法,讓我們了解到底怎麼做才能改善目前的現象。很多人把改善這個問題和修法完全畫上等號,我要告訴各位,改善這樣的現象,當然要有很多配套,個人擔任社環委員會召委,也在上個禮拜排入「社會安全網的探討」這個議程,這是從預防面著手,而我們今天討論的是,針對已經犯案的部分,在司法上到底要接受怎樣的懲罰?什麼樣的量刑才屬合情、合理、合法?什麼樣的量刑才可以還給孩子司法上的公平正義?所以請大家不要混為一談,我們並不是只處理這件事情,社會安全網的建構,包括精神疾病患者應該接受什麼樣的處遇、藥酒癮應該怎麼樣進一步防治、我們要怎麼樣強化家庭教育、怎麼樣強化學校的安全系統等等,這些事情統統都該做,但並不代表做了這些事情之後,我們就不能來討論刑法上還有沒有修法空間。謝謝。
主席:我向大家說明一下,我們這次的修法,總共有兩個法案,一個是王育敏委員等人所提增訂刑法第二百七十一條之一,另一個是徐志榮委員等人所提修正刑法第七十七條,這是有關不得假釋的條文修正案。
現在請徐委員志榮發言。
徐委員志榮:主席、各位學者專家、各位同仁。一般重大案件的犯罪者,他對無期徒刑並不畏懼,只怕死刑,所以如果判了無期徒刑又讓他假釋,時間到了,他又可以出來犯案。大家看看,有多少被判無期徒刑獲得假釋的罪犯出來之後又再犯案?舉例來說,有個邱志明先生在多年前因殺死1名14歲女童被判無期徒刑,之後獲得假釋出來又再殺人被關,像這種例子很多。但是那天在提案說明時,法務部次長竟然說如果不得假釋就宛如酷刑。殊不知在美國,如果被判無期徒刑,幾乎是進去就出不來了。法務部次長還說,法官針對殺害幼童的罪犯予以假釋,必會經過慎重考量。好啊!如果法官這麼有自信,就要有把握被你假釋出去的人絕對不會再犯案,否則你就要為自己的自信和犯案者連坐,因為他明明是殺害幼童的那種可怕的人,你又放他出來,不是給他另一次機會嗎?所以我們提出不得假釋的條文修正案,用意就在這裡,次長竟然還說宛如酷刑,那你有把握的話,就請法官慎重考量是否可以給予假釋,萬一假釋出來再出事情,法官連坐。謝謝。
主席:請中國文化大學法律學系吳盈德教授發言。
吳盈德教授:主席、各位委員。在兩位委員之後發言,感覺心情有點沈重;不過,也跟在我的老師─基隆地院陳志祥法官的發言之後,就老師所言,我敬表贊同,實在沒有太多可以批判老師的部分,但我個人要提出一點小小的看法。
針對今天的第一個討論提綱:「他國針對弒童之刑責及立法參考。」我先提出自己的看法。首先,我想這個修法之所以會受到如此密切關注,當然是跟最近發生的殺童案有很大關係。事實上,這幾年發生的冷血殺童案,兇手都有幾個特徵,亦即都是選擇弱小無抵抗力的幼童,但是如果各位注意看最近的媒體報導,會發現一個很特別的地方,那就是兇手在被追打時,還會喊說:「不要打了!不要打了!」可見他們對於自身受到迫害時懂得呼救,他很了解這個情況對他來說是非常危急的。從這種情形來看,我並不覺得他的精神狀態是有問題的,當然,我不是醫學專家,所以我無法做出明確的判別,但是我想是不是可以從事更嚴格的醫學鑑定?因為在這類案件發生之後,大家討論的,不外乎他是不是精神病患?是不是有心神喪失的狀況?我舉一個例子,2001年日本有1名男子闖入大阪池田小學,他持刀殺害8名兒童並且造成15人受傷,這起事件震驚日本社會,大家都在問:「怎麼會發生這樣的事情?」依照日本刑法第三十九條的規定,如果兇手是心神喪失就不罰、精神耗弱就得減刑,所以這個案件的審判焦點就在於該名犯罪嫌疑人,也就是加害者,到底有沒有精神問題。後來經過醫學專家鑑定,而且還做了核磁共振,發現他腦部的確異常,是有病變的情況,但醫學專家說這個腦部病變並不會影響他行為的辨識能力,換言之,他在從事這個犯罪行為時,並非處於心神喪失或是精神耗弱的狀態,所以日本法院依舊對他處以極刑。這個判例對日本社會產生極大影響,大家認為為了避免兇手裝神弄鬼來逃避刑責,所以嚴格的醫學鑑定是有必要的。反觀我國,近年來連續發生多起殺童案件,而在法院實質審理的過程中,都會進行精神鑑定,因為我不是這方面的專業,所以並不了解我們的醫學專家在從事鑑定時是否像日本一樣嚴格?還是只是從一些行為的表徵上就認定犯案者已達心神喪失或精神耗弱的狀態?我想這部分或許可供大院做為參考。
第二個討論提綱是:「我國刑法增訂弒童處死刑或無期徒刑之法理探討及實務運作影響。」對此剛才多位學者專家都有不同見解,有的認為這樣會壓縮法院審判的空間或是法官適法的空間,有的認為這有其必要性。依個人之見,這應從實務面來看,就如同方才許多先進所言,兩公約通過之後,從客觀數據觀之,我國法院的法官在適用上已經盡可能不去判處死刑。但就我個人而言,我覺得這已嚴重脫離民眾的法感情。如果是這樣的情況,我認為立法者透過立法手段來限縮法官在適法上的空間未嘗不可。理由很簡單,如果法條是這樣規範,法官依法獨立審判,那這樣判決就好了,問題是包括刑法第五十九條及聯合國兩公約,讓法官在適法上有非常大的空間,因此,我想如果大院真的覺得這樣的空間有點太大,必須透過立法來限縮,那也未嘗不可。正所謂「鋼刀雖利,不斬無罪之人;律法雖嚴,不上無罪之身。」我並不認為嚴刑峻法不具一定的嚇阻效果;當然,很多先進都會提到縱使判處死刑,還不是會有人繼續做同樣的事。我想如果依循這個邏輯脈絡,那整部刑法都可以廢除了,因為強制猥褻罪也是有規範,但是在捷運及大眾運輸系統上不也是有人會強制猥褻他人嗎?可見按照這樣的邏輯,刑法真的可以廢除了。我的意思是,我們應該不是做個案上的考量,因為有些個案無法受到拘束或約束,並不等同這個法律系統是失靈的,也不等同這個立法是有問題的。
第三個討論提綱是:「刑法增訂處死刑或無期徒刑能否遏阻弒童案之發生?」誠然,死刑的執行未必能夠遏阻弒童案的發生,但是我們現在除了法院在客觀面並不會主動判處死刑之外,法務部也不會非常快速的執行死刑。方才中央警大的教授提到我們的死刑犯有40位,但我昨天查了資料,目前尚未執行的應該是42位。基本上,我認為法務部明確的執行有其必要性,因為如此一來,民眾在情感面上也許可以獲得較大慰藉。當然,廢死聯盟也有他們的主張,但我國現階段刑法就是有死刑的規範,如果各位覺得死刑是一種酷刑,不僅不人道,而且違背世界潮流,那麼請修正刑法,把裡面的死刑予以廢除。雖然這是最明確的方式,不過,根據民調結果顯示,目前大多數民眾並不主張廢死,甚至部分民調結果如同方才有先進提到,如果不廢死,那我選擇終身監禁可不可以?也有高達53%的民眾是選擇以永無假釋、終身監禁的方式來替代死刑。這點或許可供大院參考。
再者,我要談的是有關死刑執行的部分,在這方面世界各國都有自己的規範,不過,剛才很多先進都提到兩公約,針對這點,我要以日、美為例。日本到現在依舊維持死刑的制度;而美國的50個州當中,目前還有31州維持死刑的制度。其實個人認為有沒有死刑跟一個國家的文明程度並不能完全畫上等號,甚至國家的刑事政策或立法政策是否也要優先考量國民的情感?就像日本每一年都捕鯨,每一年也遇到世界護鯨團體的抗議,認為日本捕捉太多鯨魚已經導致海洋生態遭受浩劫,所以這些護鯨團體就在日本捕鯨船的周圍環繞,不准他們再捕鯨。但是日本政府說:「捕鯨是我們日本長久以來的傳統!」所以他們還是堅持啊!我想國家在自己的政策或是法律面的思考是不是應該優先於其他公約的考量?這點請大家想一想。
最後,有關兩公約的部分,至少我看過了,除非我理解錯誤,否則就我印象所及,兩公約第六條並沒有提到對於心神喪失或精神耗弱的人是不可以判處死刑的。
以上淺見,敬請指教,謝謝。
主席:請群勝國際法律事務所歐陽弘律師發言。
歐陽弘律師:主席、各位委員。現在我很簡單的針對大家所發現的若干問題表達一點意見。
首先,我們從這次所提的修法草案來看,當然,到目前為止,大家咸認殺害一個未來生命期限可能還很長的幼童,是罪無可赦的。如果考量到殺害幼童是一件非常嚴重的事情,那我們必須思考的第一個問題是,若與刑法第二百七十四條相較,該條規範的生母殺嬰罪是不是更嚴重的剝奪了孩童的生命權?但生母殺嬰罪的刑罰並不是更重,反倒是更輕,它是處六個月以上、五年以下有期徒刑。事實上,在生母殺嬰罪裡面,被殺的嬰兒很明顯的是比12歲以下的幼童還要年幼,所以如果純粹就今天的修法理由,針對所謂幼童的部分,就應科以更嚴重的刑罰來做比較,那刑法第二百七十四條的規範,反而與這個修法理由相互牴觸。因此,從這個角度來看,在第二百七十四條條文依然存在的情況下,我們就要思考是否可以單純針對年齡因素來做為修法上加重刑罰的唯一考量?從這個點所延伸的第二個問題是,在修法理由裡面以年齡為加重刑罰之因素而衍生出的死刑考量是否有違憲之虞?在這次修法當中,王育敏委員的立法說明第五點是:「根據實務經驗發現,殺子自殺案件中,加害者往往出於經濟困難、家庭婚姻衝突、健康不堪負荷等多重壓力,考量其犯罪情狀堪屬可憫,應有死刑以外之量刑考量。」從這個修法理由來看,只有這種所謂殺子自殺的案件,才有可能適用這次修法草案裡面所說的另外一種死刑的替代刑罰,也就是無期徒刑。反面推論是,從這個修法理由來看,今天當你殺害一個幼童,這很有可能會變成是唯一的死刑考量,如果法官真的這樣處理,那怎麼辦呢?當然,我相信在座絕對有睿智的法官,請問有沒有可能因為這樣的立法理由,而讓執法者或審判者認為只要不是屬於殺子自殺案件,就去做唯一死刑的考量?果若如此,我們就必須思考,這種唯一死刑的制定是否有可能違反憲法?
如果從比較法來看,方才有人提到所謂過酷刑罰的概念,這其實是美國憲法第八條修正案裡面的問題,這個修正案就是禁止過酷刑罰。在過酷刑罰的概念裡面包括兩個子問題,第一個是必須考慮我們今天要怎麼樣透過類型化的方法來禁止死刑的適用;第二個是死刑的適用,必須考量比例原則。從這個角度來看,第二個點很明顯跟我國憲法第二十三條比例原則有異曲同工之妙。換句話說,從最基本的比例原則考量來看,就必須在某種程度上連結到刑法第五十條的規範,也就是你必須要做的是,針對每一個觸犯嚴重刑罰的被告,在量刑上針對每一個因子加以考量,而不是一概的處以死刑。
其次,剛才我提到所謂類型化的禁止概念,它所指的就是,當我們科以過為嚴重的刑罰時,尤其死刑是最嚴重的剝奪生命權的刑罰,那就必須思考,是不是只有在某些特定類型之下,我們可以明確的說,死刑是不應該施加的?美國最高法院就說,一個未成年人觸犯謀殺罪,是不可以科加死刑的,因為科加死刑這件事在法律上面來講,它是違憲的。我想這是一個非常特別的概念,那就是它必須是一個不斷演進的變動化基準,所以今天當我們在談是不是科以殺害未成年兒童唯一死刑時,必須考量在這樣一個流動演進的適當化基準下,是不是已經達到我們必須針對每一個殺害幼童都科以死刑的嚴重程度?
我非常follow之前各位先進所提的意見,其實今天這個問題是量刑的問題,不是法律的問題,也不是修法的問題,原本刑法第二百七十一條規範的殺人罪裡面,就已經處理到了殺害幼童這個狀況,所以我們現在要做的,不是立刻修正第二百七十一條或增訂第二百七十一條之一,而是應該想想我們在量刑基準上,要怎樣進一步考慮到被害人的身分。或許我們應該這麼說,刑法第五十七條基本上並沒有針對到底要如何科加死刑做出明確宣示,它考慮到的只是犯罪動機、手段等等,但事實上,手段這件事原本就已經在第五十七條的量刑考慮裡面,所以這應該是委由法官判斷,而不是由立法者判斷,因為每個個案都不一樣。不過,某種程度上,因為第五十七條這樣的規範,所以法官在量刑時,說不定認為被害人身分原本就是第五十七條一個不成文的考量要素,所以目前我們要做的是量刑基準,我們應該要讓每一件量刑上的考量點,都有一個可資遵循的依據。
在上述情形下,是不是可以科加死刑,我們會進一步看到下一個問題,那就是最高法院已明確指出,是不是可以科加死刑,應該考慮到有無教化可能。如果從這個角度來看,我們就可以回歸刑法最基本的學理,即原因決定論?抑或原因非決定論?也就是說,今天被告之所以殺害幼童,到底是被告這個行為人的問題?還是社會環境所造成的問題?如果我們無法完全排除社會環境對他加諸的影響,完全無法考量到整個社會在他幼年時施加給他多大的壓力,包括給他挫折感,使他根本無法見容於這個社會,那麼單純的因為他現在的殺人行為而把死刑加諸在他身上,究竟是否妥當?我們的社會做了什麼?我們的社會環境給他加諸了什麼?這是不是我們應該反省的,而不是讓被告一個人承擔?
從比較法上面來看,方才有多位先進提到,其他各國的立法是不是也有類似針對殺害幼童者科加嚴重刑罰的規定?對此我要提出否定意見,因為到目前為止,據我觀察,美國及英國的立法並未以被害者為幼童而成為殺人罪加重刑罰的唯一考量。剛才我還私下跟李訓民顧問討論,根據美國刑法U.S . Code第一千一百一十條的規定,原本一級謀殺罪就是針對所有蓄意的、惡意的殺人行為所做的規範,並沒有考量到被害人的年齡,它裡面之所以會提到「child」這個字,是因為敘明如果不是蓄意的、惡意的殺人,而是導因於長時間虐待兒童的一種行為模式,那麼仍然可以被當成是謀殺。換句話說,他們談到幼童,並不是單純考慮到他的年齡及身分,而是考量被告是否長時間施以一種虐待的行為模式,所以才有可能把被害人的死亡結果論定為謀殺。因此,我要特別澄清,美國刑法U.S . Code第一千一百一十條的規定,對於有關幼童的部分,它是過失犯的立法,不是故意犯的立法,它只是把長時間不當虐待幼童的行為模式,導致幼童被虐待致死的情況拉到一級謀殺的概念。事實上,剛才提到的一級謀殺、二級謀殺的立法,在我國根本沒有這個問題,因為原本在美國刑法底下,所謂一級謀殺罪就是針對所有蓄意的、惡意的殺人行為來加以定義;而所謂二級謀殺罪,在本質上應該叫做過失犯,他是魯莽的殺人,所以對於二級謀殺罪,在某種程度上,你可以想像成它只不過是過失犯的一種加重形態而已,你根本不會因為被害人的年齡或身分而突然加重或提升加害人的刑罰,甚至是額外立法。同樣的,我們再看英國的刑罰規定,他們雖然有提到幼童,但概念跟剛才講的類似,必須是虐待、性虐待或是一種性的侵犯,這時才能認定為謀殺,簡單的講,這是一種結合犯的形態,並不是單純的無差別殺人或是單純考量到年齡、身分的問題。我要特別強調,至少在美國刑法、英國刑法上,並沒有類似我國這次修法所加以考量的因素。
最後,我要談的是,我們真正應該考量的關鍵點是,究竟要如何量刑?還有,我們的監獄要如何教誨這些被告?也許我們的社會並沒有負擔起應負的責任,當我們把每一個大家所不樂意見到的被告關入監獄,是否應該想想,我們到底有沒有發揮教化的功能?西元1970年Martinson提出「Nothing works」,也就是矯治無效論,他告訴我們,當你把一個人放到監獄裡面,並無法發揮任何遏阻犯罪或是使犯人改善的功能。但是到了21世紀以後,我們發現的狀況居然不太一樣,因為我們看到的是「Something works」,如果你在監獄裡面有好好的教誨一個收容人,他是有機會改善再犯率的。不過,根據民國100年我們所做出來的一項研究顯示,在監獄裡面,1個教誨師要負責352名收容人的教化。我想問題點在這裡,就是在監獄裡面,我們要怎麼教誨這些人?
以上淺見,提供各位參考。謝謝。
主席:請致策國際法律事務所黃致豪律師發言。
黃致豪律師:主席、各位委員。今天受邀參與這個公聽會,我想跟大家分享一些看法,但在此之前,我要先報告幾個簡單的事情。
提案人王委員及徐委員無法留下來聽聽我們後續的討論,真的很可惜。今天雖然討論的是殺童犯罪是否應該判處死刑或無期徒刑,但並不是針對死刑制度的存廢進行辯論,如果是的話,我們可以花上1個月的時間來討論,因為4月7日我才為了鄭捷案在最高法院的辯論裡面,向最高法院法官詳細報告有關死刑違憲論的問題。今天我們是從立法的政策觀點、犯罪的預防觀點及行為的矯治觀點來看看這樣的立法到底會不會有什麼實際效果?我的答案是不會,而且是違憲的,接下來我就敘明理由。
以我多年學習法律、執行法律並且身為心理學及精神醫學的研究者來看,在今天的論述過程裡,我發現大家對於心理學、精神醫學及法律相關的規範,有著非常多的誤解跟奇怪的想像。我最常聽到的是,因為民意認為法官不判死刑,所以我們必須改革審判程序,速審速結;所以我們必須改變法律,立下唯一死刑及無期徒刑的嚴刑峻法。但事實上,法律規範是屬於立法程序,審判過程的重點在於基本權的保障及正當法律程序的理解;至於執行以及實際的定刑論法,那是另一層次的問題。換句話說,這個裁量權在法官手上,除非我們剝奪法官對於事實的裁量權,全面改採陪審制,也就是讓人民判定這個被告有沒有處以死刑的必要性,否則我們就不可能在一個司法的實務體系裡面,終極的、不分青紅皂白的、一律性的去剝奪法官的裁量權,除非我們把刑法第五十條、第五十七條及第五十九條等等具有裁量性的條文統統拿掉。這在立法實務上可行嗎?我覺得會有問題。
回頭來講,當今天我們討論到第二百七十一條之一規定的殺童處唯一死刑或無期徒刑這個罪時,最嚴重的問題出現在哪裡呢?第一,我想從立法政策,也就是從犯罪學的角度來談這個問題,就法律上或實務上的觀點來看,什麼樣的人會在沒有動機的情形下,對素不相識的小孩痛下殺手?各位有沒有想過是為什麼?在實務上大家都可以理解,90%、95%,甚至98%的犯罪是有動機的,這就是為什麼刑法上必須有第五十七條等10條條文來讓法官做量刑的盤點,並提供檢辯雙方做量刑的辯論,因為每個人的環境是不一樣的,每個人的心智及精神狀態是不一樣的,所以每個個案都有進行裁量的必要性。從這個觀點來看,如果我們回頭審視這些隨機殺童的犯罪人,就會發現他們有兩個驚人的相似處:第一個是自毀傾向嚴重,他認為自己沒有存在社會的必要,他想死,但卻希望透過國家的手來毀滅他,因為他沒有勇氣自毀,這種人在人生過程中通常充滿虛無感,所以他一開始動手就是瞄準小孩,因為小孩沒有抵抗力,他可以很確定這樣做之後,一定會讓司法送他上斷頭台,換句話說,他是來求死的。第二個是對於自身行為,因為精神障礙或其他心智疾患而沒有辨識能力或控制能力,這種人就是刑法第十九條第二項特別提到的部分,也就是刑事責任能力受到減損或影響的對象。就精神醫學及心理學的實務觀之,這種人叫做「病人」,而不是「罪人」,當他無法控制自己行為時,是否要為自己的行為負責?這裡面有非常多值得辯論的地方。但不論如何,現在隨機殺童案幾乎是如出一轍,都是以這兩類為基本動機,或者我們也可以說是沒有動機。因此,如果我們今天增訂刑法第二百七十一條之一,明定殺童者處唯一死刑或無期徒刑,從行為經濟學的觀點來看,會得到什麼結果?很簡單,那就是你鼓勵了所有希望被判死刑的人,統統對12歲以下的兒童犯下殺害的罪行,而且還只能針對12歲以下的兒童。換句話說,就刑事政策來看,這個立法將會嚴重提高12歲以下的我國人民的生命危險,因為你阻止不了隨機殺人犯,反倒是賦予隨機殺人犯更好、更大的誘因去追求死刑。事實上,對精神障礙者來講,自始他就不知道這個法律對他的規範意義是什麼,這是有關隨機殺人立法最弔詭的地方,因為我們沒有辦法懲罰他,也沒有辦法想清楚這個法律對他有何嚇阻功能,但是我們卻希望透過死刑去嚇阻他做這樣的事情。
第二,就刑事政策來看,其實過去我們曾經有一段時間是規定擄人勒贖處唯一死刑,後來證明當這個唯一死刑降低為相對死刑,就是有選擇的時候,統計數字顯示肉票的性命得到大幅度的保全,也就是綁票之後再撕票的比率降低很多,為什麼?因為犯案者有後路走嘛!這就是人的行為。也就是說,當你不給他後路走的時候,他有什麼選擇?殺1個人跟殺8個人對他來說是沒有任何差別的,因為在法律上你沒有給他任何回頭的動機,這是一個最基本的問題。
第三,如果我們在這裡討論針對隨機殺童的犯罪者處唯一死刑或無期徒刑且終身不得假釋的話,那麼等於是在刑事政策上犯下一個很奇怪的矛盾,亦即我們透過殺害精神病患或不明瞭這個法律意義的人來阻止殺害未成年人的犯罪。舉例來說,1993年在英國有兩個分別為10歲及9歲的兒童綁架並且殺害1個3歲幼童,這就是著名的James Bulger case,過程非常悽慘;2009年同樣在英國有兩個分別為11歲及10歲的兒童,對於另一對10歲及9歲的兄弟犯下了折磨然後殘殺的罪行。這一類的犯罪之所以會發生,是因為這些人的道德觀及道德體系沒有得到建構,他的家庭環境通常也有問題,如果依照我們現在所提案的法條,顯然的,我們必須對這些少年犯做出同樣的處理,也就是我們透過殺死這些犯罪的少年來教導其他人不要殺死未成年人。這是一個何其嚴重的問題!
以上幾點是有關犯罪刑事政策部分的討論,接下來我想討論一下比較學術的觀點,也就是所謂違憲的問題。我要請教各位,我們現在在立法理由裡面特別把12歲以下的人跟一般人分開來看的用意何在?如果這樣的話,我可不可以把6歲以下的人再分一個等級出來?可不可以把3歲以下的人再分一個等級出來?亦即殺害12歲以下者處死刑或無期徒刑、殺害6歲以下者處唯一死刑、殺害3歲以下者再加上一個「凌遲」好不好?我想到最後,這個分類會永無終點,所以我的觀點是回歸憲法來看,憲法上有一個觀念叫做平等原則,意思就是基本上,人不會因為種族、性別、性取向、年齡等等而受到法律不同的對待,這點大家都可以理解,人人生而平等的基本原則,大家也可以理解。如果是這樣,那麼這條增訂條文,有沒有可能一開始就擺明違反平等原則?倘若它的前提是12歲以下少年或未成年人的性命,顯然比一般人來得重要,這不是違反平等原則嗎?我不是說12歲以下的人生命不重要,我也是兩個孩子的爸爸,我也認為全天下沒有比剝奪兒童生命更令人髮指或是齒冷的事情,但重點是我們在法律上真的可以做出這樣的區辨跟思考,然後試著去說服別人說12歲以下的生命價值優於其他年齡的生命嗎?我想這在立法政策上,必須考慮到違憲的可能性。
我們在今天的討論中提到幾個不同的案例,同時也援引諸多不同的外國比較法,其中有一個非常特別的誤解是,當我們援引比較法講量刑論據時,都忽略了援引的德國法及英國法,基本上這些國家是沒有死刑存在的,他們討論的是量刑的判斷問題;而當我們援引日本法時,其實也忽略了一件事,那就是日本的死刑確實存在,但是日本已經明白的針對特別的死刑類型予以加重的觀念,去認定它是違憲的。舉例來說,剛才有委員提到增訂刑法第二百七十一條之一的殺童死刑罪應該跟第二百七十二條殺害直系血親尊親屬的規範做類比。其實不是這樣的,第二百七十二條的重點除了殺人之外,還多了一個人倫破毀的概念,那是法律所要評價的觀點,相形之下,殺童有沒有這個觀點?剛才陳廳長講得非常清楚。第2件事情,剛才委員援引的日本案例,也就是在1973年(昭和48年)4月4日,日本最高裁判所在栃木殺害親父事件的判決中已經明白提到,日本刑法第二百條的殺害直系血親尊親屬罪是違憲的,德國也採取一樣的觀點。在其他國家已經明白規定與認定違反平等原則的前提下,我們如何再去做這樣的立法?就如同各位先進提到的,這其實是立法的倒退,而且一開始已經有違憲的問題。
另外,有些委員會拿這條法律來與結合性犯罪相比,例如強盜殺人、強制性交殺人、海盜殺人等,如果這些犯罪可以做死刑或無期徒刑的論據,為什麼殺童不行?事實上,這是不一樣的,各位要注意到,這些犯罪都具有不同犯行結合的罪質,例如強盜殺人中同時包含了殺人惡性與強盜惡性,強制性交殺人中包含了強制性交惡性與殺人惡性,也就是所謂的結合犯。但是在殺童的情況,如果單純針對犯罪中的被害客體來做判斷,很可能會出現違反憲法第二十三條比例原則的問題,也就是說,我們必須討論,為什麼第二百七十一條之一的殺童在刑法上會比這些結合罪行有更高的不法內涵,因此,我認為,這樣的立法一開始就會違反比例原則與平等原則。
我可以理解我們希望反映民意的聲音,我非常清楚這一點,但在討論民意的聲音之前,或許我們應該考慮到刑罰的教化、刑罰的矯正是否可能透過單一、不斷地提高刑期來達成社會希望達到的目的。我還有2點補充,第1,我想提醒大院一件事,所有自由都必然伴隨危險,身為父親,我也很擔心自己的孩子在路上跌倒、被誘拐、被隨機殺害,我非常害怕,但我能夠因此不讓他出門,或是因此把孩子的監護權交給國家、請求國家監護嗎?那是不可能的。隨著自由而來的,更多的是獨立思考與理性思考的必要性,我想,這是公民社會需要被教育的觀點。第2,大院各位委員為民意發聲沒有錯,但是今年英國上議院議員Lord Purvis來台時提到一個觀念,就是各位雖然是人民以選票選出來的,但你們有義務憑著良知立法,在人民沒有辦法理解政策走向時,帶領人民走到更光明的一面,而今天這個法案充分反映了這件事。至於鑑定、精神醫學、強制治療等事宜,我就不在這裡討論。以上是我的觀點,請各位參考,謝謝。
主席:請臺灣桃園地方法院錢建榮法官發言。
錢建榮法官:主席、各位委員。說實在的,我們今天就是來討論立法委員可不可以制定刑法第二百七十一條之一,也就是立法委員到底可不可以制定一項殺人的條款,本來就是在討論立委可不可以殺人,所以,對於剛才有委員指教這種說法是不理性的,但我反而一直覺得這樣的法律才是不理性的立法,這也是我的結論,我先在這裡說明。
我想,我會來這邊,可能是因為我之前曾經在風傳媒投書,用意就是提醒立法委員、提醒社會注意,如果我們制定了這樣的殺童條款,真的會導致殺童。我在投書中舉例,不管是鄭捷、殺害北投國小女童的龔重安,或者是最近殺害小燈泡的王景玉,其實我們都可以從他們的行為模式歸納,以龔重安為例,士林地方法院已經判決、認定他就是為了紓解情緒上的壓力而殺人。這是我們很難理解的思維,沒錯,就因為他是不正常的人。事實上,會做出這麼不正常行為的人,常常就是所謂的精神病患,我們沒有辦法以正常心態去理解與了解他,所以,要是制定這樣的條文,與其說他們在打算殺小孩時,會因為忌憚、想起殺小孩一定會被判死刑而住手,不如說他們正是藉由殺人這種手段去達到自殘的目的,有太多的例子顯示,他們根本不敢自殺,而是希望藉由殺人這種作為由國家把他們殺死,同時也使整個社會達到癲狂,而我們的社會在前些時候就是處在癲狂狀態,法國思想大師卡繆形容得好:「罪犯想要的不只是犯罪,他還要隨之而來的不幸,甚至是極大的不幸。當罪犯這種詭異慾望膨脹起來,進而支配了他的行動時,死亡威脅不但無法阻止他犯罪,反而還讓他更瘋狂。於是他把殺人當成了某種尋死的方式」。我們都清楚,死刑不僅無法嚇阻殺人,反而會促使更多人被殺。先不要講世界其他各國的例子,就連中華民族到台灣之後,也從來沒有一天在法律上廢除死刑,但我國的殺人犯有沒有減少?沒有啊!我們從來沒有放棄用死刑去懲罰殺人犯,但謀殺者也沒有因而消失。殺雞不能儆猴,或者說到底干猴子什麼事?
英國以前對竊盜犯、也就是扒手處以死刑,而且是公開在絞刑台上展示死刑,但絞刑台上在殺扒手,台下卻有受刑人的同行在繼續偷竊,因為現場有很多人圍觀,更好偷。嚇阻得了嗎?事實上,其他早已廢除死刑的國家包括歐盟,我們都很清楚,而且我們最喜歡去歐洲玩。歐洲的治安最好,儘管歐盟廢除死刑,但凶殺案反而沒有因此增加。反觀最愛殺人的國家就是中國,中國執行那麼多死刑,聯合國公布的資料顯示,仍有一些未公開的資料,所以根本不知道中國到底殺了多少人,可是這些強國人還是天天犯罪、天天有人殺人,如果要把中國歸類為治安最不好的國家之一,我想沒有人會反對。那制定這些死刑來殺人有意義嗎?所以,沒有人敢推論死刑真的有嚇阻效力,因為社會上永遠都會有情緒不穩、鋌而走險,甚至病態的人,更不要說有太多所謂的「正常人」,是在不知不覺中陷入殺人的情境。我審過將近30件殺人案件,有太多都是情殺,而且是談判中途發生,所以在談判時,桌上絕對不能放刀子,以免一時氣憤拿起刀刺向對方。試問,兇手在行刺時,會因為想起將觸犯殺人罪而縮手嗎?不可能嘛!我們永遠不知道人什麼時候會陷入特定情境而殺人,所以,我一直覺得,死刑沒有辦法嚇阻這些犯罪。
一定會有人問,既然死刑沒有嚇阻效力,那能不能反過來說無法證明死刑真的沒有嚇阻效力?要定死刑制裁犯罪的是國家,所以要舉證的是國家,不會是我們這些要被拘束的人民,也從來不會是由人民來負舉證責任。如果國家沒有辦法舉證死刑有嚇阻犯罪的效力,那就連比例原則第一階段的適合性原則都通不過了,我在模擬憲法法庭就提出過這樣的論點。我在投書中還特別提到一個例子,就是常常被學界或實務界稱為死刑製造機的懲治盜匪條例,它終於在2002年廢除了。為什麼懲治盜匪條例被稱為死刑製造機?因為該法在第二條訂了10款,都是絕對死刑的犯罪,特別是我舉例的第九款擄人勒贖,刑法規定,擄人勒贖並殺害被害人、也就是擄人勒贖後撕票,才會判到死刑,懲治盜匪條例則規定,只要是擄人勒贖,即使未撕票,也一定處死刑。我剛才提到,嚴刑重罰無法嚇阻這些窮途末路的犯罪者,反而會讓犯罪結果更形嚴重,請問,綁匪這時要殺人質,還是不殺?留下的人質可能指認犯罪者,而許多擄人勒贖案件都是擄熟人,所以綁匪可能乾脆把肉票殺掉,以免被指認犯罪。我們聲稱要重罰擄人勒贖,只要擄人勒贖就殺人,結果顯示不對,綁匪在擄人勒贖之後原本可以不殺人,卻因為這樣的法律決定殺害人質,所以我才說這種殺人條款根本無法嚇阻犯罪,而且通不過比例原則的審查。所以,立法院現在想制定的殺童條款,看似要保護兒童,但我認為註定會變成置兒童於死地的凶器。我要提醒立法諸公,如果這樣的條文通過,下一次再有精神不正常的人在街上殺人,還宣稱「因為你們訂了法律,規定殺童者一定要判死刑,所以我就是要殺童,趕快判我死刑吧!」請問,哪一位立委要負責、要不要下台?哪一個人提案的?這樣的法律不只沒有制止殺童,反而造成更多殺童案,我想請問,屆時哪一位立委要負責?
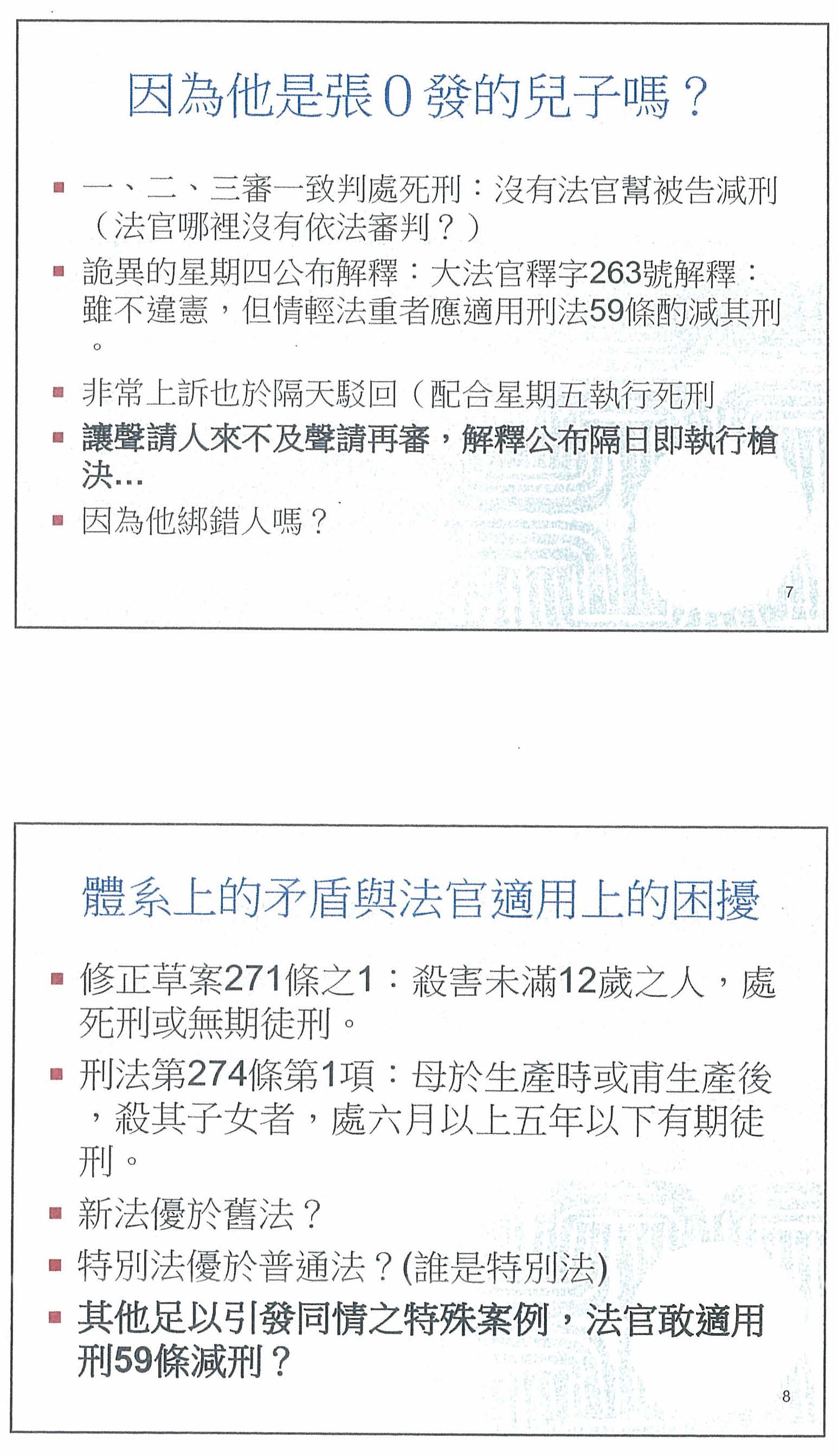
我在投書中提到懲治盜匪條例時,還特別提到一個絕對死刑案例。立委常常說要限縮法官的裁量權,因為法官從不依法審判,那我現在跟大家提這個例子,這是釋字第二六三號解釋的案例,在座比較有年紀的人可能比較清楚,就是反共義士馬曉濱等3人綁架一名大企業家之子,我想大家也都清楚,就是張榮發先生的兒子張國明先生。馬曉濱等人要求的贖金是5千萬,他們也在拿到贖款5千萬當天就放人,而且放走張國明時,張國明說自己沒錢坐車,馬曉濱等人還給了他1千塊。請問,在這個擄人勒贖未撕票的例子中,從一審、二審到三審法官,有人幫馬曉濱等人減刑嗎?沒有,一、二、三審全都判他們死刑,而且馬上確定,這是一件不到1年就確定的案子。外界都指控法官沒有依法審判,請問法官到底哪裡沒有依法審判?擄人勒贖當時固然是絕對死刑,但法官明明可以依照刑法第五十九條酌減刑度,法官有減嗎?沒有。台權會主張絕對死刑違憲,當時還去聲請解釋。我舉這個例子是要告訴大家,國家要殺人時,會是整個體系動起來配合的,明明大法官通常在禮拜五公布解釋,大家都很清楚,但在這起案件中,大法官特別選在禮拜四公布了這項解釋,非常詭異,所以我形容為詭異的星期四。大法官特別選在禮拜四公布這項解釋,為什麼?因為禮拜五馬曉濱等人的死刑令就批了;同一時間,馬曉濱等人還聲請非常上訴,最高檢察署也在隔天就把非常上訴駁回,當天是禮拜五,馬曉濱等3人的死刑就執行了。換言之,即使大法官提醒法官可以適用刑法第五十九條酌減,但法官有嗎?沒有。而大法官提醒可以適用刑法第五十九條酌減,代表該案是可以聲請再審的,結果國家各機關卻卯起來配合,解釋一公布,竟然是絕對死刑不違憲,國家隔天就把人給殺了,完全沒有挽救的餘地。我不得不說,難道就因為他綁錯人了嗎?他綁到的是誰?
接下來,我想向大家提一個法官專業上的問題,其實剛才陳清秀老師就提到了,不過我的見解與他不同。如果草案這樣通過,先不談其他法條,就談刑法第二百七十四條的生母殺嬰罪,我們知道,有很多產婦出現產後憂鬱症狀,台灣的例子也很多,有媽媽親手把嬰兒給殺死,很多人主張,這時應該依照第二百七十四條判刑。是嗎?我們來看看現行法律體系會導致什麼問題。新法優於舊法,在場的吳委員也是律師,他很清楚,這裡的新法是第二百七十一條之一,而新法優於舊法,舊法指的是第二百七十四條。如果你們說沒有關係,因為還有特別法優於普通法的原則,試問現在哪一條是普通法?可能很多人會認為第二百七十四條是普通法,但還有一個原則,我不好意思寫在上面,因為我要提最高法院。最高法院在特別法優於普通法的原則之中還特別發明一點,在場許多專業人士與實務界的工作者都知道,就是「重法優於輕法」原則,也就是刑度重者優於刑度輕者,請問哪一條刑度較重?我想不用比吧!依照最高法院的解釋,最後很可能讓生母殺嬰罪完全形同具文,因為這類案子會統統適用重罪優於輕罪原則,直接執行第二百七十一條的死刑與無期徒刑。剛才歐陽弘律師還提醒大家,這次的立法理由寫得很清楚,仍有情堪憫恕的案子,也就是其他足以同情的例子,根據立法委員自己寫的立法理由,這些例子包括經濟困難、家庭婚姻衝突、健康不勝負荷等種種多重壓力,考量犯罪情節,情堪憫恕,應有死刑以外之量刑考量,所以制定無期徒刑。換言之,立法者在這裡告知法官,已經代為將死刑減為無期徒刑,所以法官不能再引用第五十九條酌減刑度。最高法院法官真的非常遵守法律,這樣的條文若是通過,法官看到這樣的立法理由,別說是生母殺嬰案,連剛才提到的那位父親,因為照顧腦性麻痺的兒子,最後受不了,把兒子載到街上說:「我親手把你殺了,好不好?」如果那個孩子未滿12歲,這個爸爸就只能處無期徒刑了。你們真的覺得這樣的量刑合適嗎?所以我才說,光是立法體系上就產生矛盾了。
我想請立法委員告訴我任何一個先進國家是這樣做的,剛才有位研究員提到美國的條文,但那都是量刑規定,用來限制法官的量刑。至於立法者直接訂定法律規定殺害兒童都要處比較重的刑,不參考任何別的要素,如果立法委員告訴我有任何一個國家這樣規定,那我們就跟著走。可是沒有啊!剛才王委員說日本剛執行了兩個,那是執行,法律並沒有這樣的規定。
大家看一下德日的立法例,德國的規定是分成謀殺罪和普通殺人罪,謀殺的定義很清楚,就是基於殺人嗜好、性慾之滿足、貪財或其他卑劣動機,以殘忍、殘暴或危害公共安全的方法去殺人,其中可以找出殺童的例子。日本和我國都只有殺害直系血親尊親屬罪,日本還有殺害姻親罪,並沒有兒童部分。這種詭異的殺童案件通常都是精神病患所犯,可是我們刑法第十九條訂得很清楚,如果精神病患搞不清楚自己在做什麼,還要判無罪,不然也要減輕其刑。
剛才有委員提到湯姆熊割喉案或是北投女童割喉案都沒有判死刑,立法院開記者會時就是舉這兩個例子,認為怎麼可以處無期徒刑!其實這兩個案子之所以處無期徒刑,就是因為都符合第十九條必減的要件,既然一定要減,怎麼判他們最高的死刑?如果立法委員這麼想要殺人的話,拜託你們乾脆刪除第十九條,你敢不敢?這句話我絕對不會收回,我也請立法委員聽清楚,不然你就提案把第十九條廢除,我拜託你提案,我看你敢不敢?另外我也提醒你,身心障礙者權利公約施行法是立委才剛通過的,是21世紀首次通過的一個公約,要保障這些人。我們刪掉這一條好不好?我一直覺得重點在第十九條,不在其他條文。很多人會說王昊的案子也沒有判死刑,但立委有沒有人在看判決書?那個判決書最後確定判決不是判殺人罪,而是傷害致死罪,所以沒有判死刑。傷害致死罪在法律上沒有死刑,你要如何判死刑呢?
每個人都喜歡講曾文欽案,也就是湯姆熊割喉案,曾文欽說殺一個人不會判死刑,真相是什麼?各位有看判決書嗎?台南高分院法官非常詳細地研究他講這句話的心態,他其實在激法官判他死刑,並不是不要死刑。判決理由提到:「……憑藉過去曾自殺的數次經驗,一心求死以圖解脫,但想死又怕死,在此扭曲思考的折磨中,產生脫離現實,幾乎達妄想程度的犯罪動機,即殺害二三名兒童,以求受死刑執行。」他殺一個就被抓到了,如果再不抓他,可能會再殺第二個。所以他的目的是想被判死刑,不是要吃牢飯,這才是真正的真相。可是到底有幾個委員看了判決書?社會大眾到底看了判決書沒有?媒體一句話說他這樣講,你就不理他,判決書沒有人要看,老是講這種話。以後請你們看一下判決書,法官寫得很清楚,曾文欽不是為了吃牢飯而殺人,是為了讓國家把他殺了而殺人。
剛才有委員說我國到底有沒有執行殺童的案子?事實上馬政府執行死刑32人中,至少有10人是殺兒童或少年的。其中張俊宏是綁架7歲乾女兒並撕票,已執行。張文蔚、鐘德樹、王國華、林金德、陳瑞欽都是殘忍地殺人,詐領保險金或是討債殺人,再如王秀昉、曹添壽都是因殺童的案子被執行。你們一定會說怎麼還不趕快執行殺童的案子,對不起,現在42個死囚中已經沒有殺童案了。我可以提醒大家,我們已經執行32人,但死囚還有42人,因為在2008年馬政府執政以來,最高法院確定的死刑案件共有47件,所以執行的還沒有確定的多。誰說法官沒有判死刑?法官好愛判死刑,為什麼說法官不判死刑?真不知這個觀念是從哪來?法官到底哪一個案子沒有判死刑?法官依據第十九條不能判死刑,只好不判死刑,其他不適用第十九條的,法官曾經手軟過嗎?
總之,民眾可以不理性,但拜託政府和專業的立法者不要不理性,專業的法官更不可以不理性。我要提醒立法委員們,真的要理性一點,剛才有委員提醒大家不要太情緒,可是卻訂出一個非常不理性的條文,到底是誰情緒化?這種情緒化的條文怎麼可以出現在台灣民主法治的國會殿堂裡?我認為這個法案根本就不該制定,如果一定要這樣修法,只能說這是錯誤的修法,最後不會保護兒童,反而可能一次殺死兩個人。這樣的法律是奇怪的法律,只管自己造成的謀殺,卻從來不知阻止了哪一個謀殺?事實上兒福條例已規定殺害兒童及少年必須加重其刑,剛才確定執行的那10個案子有很多是殺害少年,法官也是判死刑啊!現在你們訂這樣的條文,是要告訴法官殺少年的不要判死刑嗎?司法實務對真正殘忍的殺童案件從來沒有手軟,都判了死刑或無期徒刑,而很多無期徒刑是法官不得不用第十九條減輕其刑。如果一定要訂這樣的條文,我要提醒立委諸公,你們到底保護了誰?你想要殺了誰?你殺了你想要殺的殺童的人,但之前他必須先殺一個兒童,這樣的條文真是荒謬到極點!
由於時間關係,我無法提無期徒刑的問題,剛才陳志祥法官已經講得非常清楚,那是對監所教化的可能性的侮辱。無期徒刑不得假釋其實是死刑的配套措施,如果死刑沒有廢掉的話,我們就直接訂這樣一個條文,那更是荒謬!中研院民調很清楚顯示,當無期徒刑終身不得假釋時,台灣民眾贊成死刑的機率就不到一半。所以台灣民眾怕的是這些罪犯放出來,如果我們能有這樣的規定,死刑就可以廢除了。立法院不管針對哪個罪,如果你們要規定無期徒刑終身不得假釋,拜託請先廢掉死刑,這時才應該有這樣的制度。至於終身不得假釋的規定,在我的概念裡也是違憲的。這就是後話了。
主席:今天會議原訂至12點,但因發言人數還剩幾位,所以酌延時間至發言結束。
請66護童連署劉志枰總召集人發言。
劉志枰總召集人:主席、各位委員。今天非常榮幸在這邊跟大家做報告,我要先感謝這一年來共13場7600份連署,有430名大學生共同參與這場連署活動。我不是法學專家,今天我是以人民的觀點來看待殺童的議題。首先我必須說人性為本善、天生溫馴慈悲,人類犯罪乃出生於環境,而非犯人本身,也就是一個人犯罪社會也有責任不能獨責犯罪人或是一味責備廢死聯盟團體,但這個社會中仍然有少數人,有著人性本惡的特質,我們能做的是什麼?我們必須抑制人性中的邪惡,怎麼抑制?靠的就是立法!但往往法律的本身不一定就是正義的化身,如果法律規定的內容不能為人民所接受,則這樣法律的執行,便只是為達到施政目標及維持紀律的統治工具而已,因此所謂邪惡亦法的情況便無法予以避免,我在去年六月六日開始發動護童法案連署主張「若殺害15歲以下孩童與少年及蓄意殺害老弱婦孺者應處以死刑,若判定有罹患精神疾病之嫌犯,經法官判處無期徒刑則終身不得申請假釋的增修法條」。我想回顧稍早警大賴教授所說,我們不能只是保障幼童,也要保障老弱婦孺,我們一定要把他們納入加以修正。
很不幸的在上月31日又發生一起駭人聽聞的隨機殺童割頸事件。我非常懊惱為什麼我沒有加速護童法案的連署,看到小燈泡如此可愛的生命就這樣走了,我感到悲痛萬分,但我仍然關心法務部對於日後殺害兒童刑責的看法與詮釋,在第9屆第1會期司法委員會針對殺害兒童刑責是否調整進行審議中,我看到法務部針對委員所提出的殺童罪判無期徒刑不得假釋一文建議中,法務部的回答居然是違反歐洲人權公約。現行法律針對殺害兒童的罪刑,都有加重刑責的規定,且國外無相關加重刑責的特別規定,如果修法可能造成法官裁量空間受局限;我對法務部的說法感到非常非常的失望。
那我倒想試問法務部這樣對受害者及家屬還有什麼公正、公義可言?我想引用新加坡國父李光耀曾說過的話來送給法務部,西方民主模式本就不應無差別地用於東方國家之上,過多的民主和自由只會破壞社會的秩序和穩定,維護人權方面的觀點是『尊重』而不是『放縱』,『秩序』先於『民主』,『公益』重於『私利』。新加坡式的嚴刑峻罰獲得極大多數老百姓的認同,為什麼台灣做不到?
我也要主張修正刑法第23章第286條如有施以凌虐或設法妨害身體自然發育者,從原本處以五年以下有期徒刑應該要再加重其刑。還記得去年爆發8歲女童校園遭割喉身亡案後,引發全社會眾怒並出現要求政府立刻執行死刑的聲浪。事隔一周後,法務部於6月5日當天一口氣處決死刑定讞犯6人,當然很諷刺的是,這口口聲聲說遵從歐洲人權公約的法務部無外乎是自打嘴巴。台灣在去年國際特赦組織報告中全球死刑處決率居然排名第12名,為何執行死刑率世界排名12的台灣仍然還是發生數起隨機殺童事件,從鄭捷捷運隨機殺人事件到曾文欽湯姆熊割喉案、龔重安泯滅人性割喉殺童案、到最近王景玉喪盡天良女童割頸案來看,這個社會已經出現了「模仿效應」,我今天報告主要重點就是這4個字。無論針對現行兒少法、刑法修正或是立法,我想我必須義不容辭建請委員,應加速推動強而有力的嚇阻法案,最後我想給法務部幾個建言『嚴刑峻法以刑去刑』。『不論對象嚴厲執法』。『法律平等、明確、威嚇功能』是建立社會安定與信任的最根本基礎。
我想再提醒我們的法務部長,近三年來殺害兒童主嫌所說過的話,再思索保護兒童立法是不是更應該以積極態度來看待。湯姆熊割喉案主嫌曾文欽在被捕後直言「犯案前有上網查過,現在台灣殺1、2個人也不會判死刑,我就被關在牢裡一輩子就好」,又說「如果今天犯案後沒有被抓,我以後還要再去殺人,直到被捕為止。北市女童割喉案的嫌犯龔重安落網後向檢方供稱,自己想學鄭捷,原本要到捷運站隨機行兇,但因人潮太多而打消念頭,最後才回到母校行兇,殺害8歲劉小妹妹。而在上個月自稱有精神障礙主嫌王景玉居然只是依「直覺」隨機挑上被害女童,還說「不會」覺得對不起小女童。
我想今天如果還無法推動具有嚇阻效應的法律,而這個模枋效應恐怕還會在台灣持續發生。我必須說精神障礙為由的審判確有商榷餘地,但我個人表達反廢死的立場,固然採終身監禁的社會成本太高,但我仍然強調司法要保護人民,而非姑息泯滅人性的兇嫌,這樣才能有效遏止悲劇一再上演。
最後,我給在座嘉賓做個結論,廢除死刑這項議題,雖然經過台灣民間社會多年的倡議,但目前「廢死」已經是一種「社會禁忌」,更是一種「政治不正確」,在台灣目前這種處於難以討論的狀態。怎麼說呢?在政客一方面處於「執政不力」,一方面認為「民氣可用」的情況下,多數政治人物對死刑的討論,不是趨於噤聲不語,要不就是以「主流民意」作為拒絕對話的藉口。我仍然以個人身份重申死刑可嚇阻犯罪,我反對廢除。如果我們不斷主張犯人的人權,那身為有可能為下一個受害者的平民百姓們,我們的權利在哪裡?台灣目前已判死刑,等待執行的死刑犯,都是已殺死被害人的。我想告訴有犯罪念頭的人,如果你不殺人,要被判死刑,幾乎不可能?
許多有死刑的國家,治安都比沒死刑的國家好,如新加坡的嚴格法律制度,治安就很好。去年我特別為這些事件去新加坡,他們路邊貼了個布告讓我非常震撼,「低犯罪不等於零犯罪」。他們的政府居然敢把這樣的標語貼在馬路邊,為什麼台灣做不到呢?
刑事法制的設計上,「死刑」寧可備而不用,但不宜完全廢除。
殺人償命實屬天經地義!
誰為受害者的家屬們發聲?廢死聯盟總是以加害人的立場思考,為他們找尋出路,但當他們在殺害被害人時,是否也有尊重被害人的生命?
最後我要呼籲各個政黨委員們放下鬥爭,齊力為我們國家未來的主人翁,共同打造一個安全與信任的社會環境。
主席:請法務部檢察司林司長說明。
林司長邦樑:主席、各位委員。今天早上聆聽各位專家學者的寶貴意見,獲益良多,作為刑法主管部會的法務部,我們將會把這些相關意見納為刑法研修的參考。
今天有關刑法修正弒童處死刑或無期徒刑爭議的公聽會,法務部已提出相關書面意見,在此我再向各位簡單報告。第一點,現行法律對於殺害少年及兒童的犯罪依法已可判處死刑或無期徒刑,並且就有期徒刑的法定刑另有加重刑罰的規定。現行刑法第二百七十一條第一項規定就是死刑、無期徒刑及十年以上有期徒刑,對於殺害兒童的犯罪行為,法官本來就可以依照個案情節來判處被告死刑或無期徒刑。所以我們在檢討這個法律是否有缺漏或不足之處時,必須思考這個法律的規範是否無法產生任何的效能?在這樣一個法律規定之下,看起來法律規範並沒有疏漏,實際上屬於法官量刑的裁量空間。今天早上各位專家學者都有提到,根據兒童及少年福利與權益保障法第一百一十二條的規定,成年人如果故意對少年及兒童犯罪者應該加重其刑至二分之一。殺人罪的被害人如果是少年或兒童,有期徒刑須依法加重,最重是到20年。
第二點,如果增訂殺童行為處死刑或無期徒刑,對犯罪情節比較特殊的案件恐怕會有限縮法官裁量空間的問題。
關於這個問題,其實早上不管是法官或專家學者都有提到有一些特殊的個案,對於這些特殊的個案,如果沒有裁量的空間,恐怕會讓一些具體的個案在處理上產生一些意想不到的後果。就像今天早上發言的法官或專家學者都有提到,在實務上曾經發生過罹患重度憂鬱症的母親在貧病交迫、身心受創的情況之下,殺害了也罹患重病的稚齡子女的案例,如果適用死刑及無期徒刑的法定刑限縮法官依照具體個案情節加以量刑的裁量權,這樣是不是妥適?這其實是值得商榷的問題。如果認為法官的量刑過輕,而有適用法律不當或或認定事實錯誤的情形,其實檢察官也可以對於被告的不利益提起上訴,並不是完全沒有救濟的途徑。
另外,在國際的立法例裡面,我們試著蒐尋一些國家的立法例,比如像我們在書面提到德國、法國、奧地利、義大利、荷蘭、挪威、丹麥、瑞典等國刑法殺人罪章的規定,除了法國刑法有對於未滿15歲之人為被害客體而以無期徒刑為法定刑的特別規定之外,其他各國的殺人罪與我國的規範內容其實是大同小異的,並沒有再以少年或兒童為被害客體而另外訂定較重的法定刑。
再者,觀諸近年來法官對隨機殺人案的量刑情形,以最近幾個比較社會矚目的案件為例,就像台南市湯姆熊遊藝場割喉案及台北市北投文化國小殺童案的被告,到目前為止我們看到的實務判決都是判決無期徒刑,也都是如立法委員們所提的無期徒刑、死刑或無期徒刑,並沒有溢出這樣的範圍。
當然,如果從整個法制面來看,本部認為增訂殺童行為處以死刑或無期徒刑有法律重疊的地方,法制面確實有值得研酌之處;但是如果委員有基於保護幼童及社會安全等信念而提案修法的考量,我們也尊重立法委員審議的結論。以上為關於增訂死刑及無期徒刑的部分。
另外,對於無期徒刑不得假釋的規定是否妥適,我們建請再酌,理由就如同今天早上很多專家學者都有提到,根據假釋的審核實務,對於情節嚴重、也就是沒有發現已經有教化、改善情形者,並不會核准其假釋。其次,如果規定不得假釋,誠如今天早上廖福特研究員所提,這與歐洲人權公約第三條禁止酷刑的規定及歐洲人權法院的見解是相違背的,而且我們也認為這與刑法的平等原則相牴觸,受刑人恐怕也會因為出獄無望,導致監獄無法發揮矯正、教化的功能,對於獄政的管理會產生重大負面的影響,所以我們建請這部分還是應該再三參酌。
最後,我們在書面資料裡面有提出建議的條文,這完全是就法制面的部分提供意見,請委員及各位加以參酌。謹補充以上意見,謝謝。
主席:請司法院刑事廳胡調辦事法官發言。
胡調辦事法官宜如:主席、各位委員。今天早上有幾位專家曾經提到關於量刑的問題,特別是應該引進量刑基準或量刑準據(sentencing guideline)等英美法概念的問題,司法院爰就這個議題簡單做一點補充及回應。
其實早在民國100年7月份,司法院已經針對民眾特別關心的妨害性自主罪的犯罪類型,訂定了妨害性自主罪的量刑資訊系統。從100年7月迄今,我們已經完成了八大罪章的量刑資訊系統,其中包括了妨害性自主罪,以及與今天的議題有關聯的殺人罪或傷害致死罪,這些部分都有量刑資訊系統可供參考。這個量刑資訊系統也在今年(105年)1月1日正式地在司法院全球資訊網上對外開放,因此只要在家裡透過家用電腦連結上司法院全球資訊網的網站,就可以依據每一個待決個案的量刑因子、也就是刑法第五十七條各項的量刑因素進行查詢,包括被害者的年齡(是不是兒童或少年)、造成損害的結果(死亡或傷害)、被害人與加害人之間有沒有一些特殊的關係(比方特定的親屬或負有教養、保護、照顧的義務,甚至可能是像最近發生的隨機殺人的不幸案件,兩者之間沒有任何關係)。
其次,針對外界質疑法官的量刑恐有偏輕、不當或不妥適的情形,我們從100年迄今陸續召開了多次的焦點團體會議。這些量刑的焦點團體會議不只邀集了法官、檢察官、律師等參與,同時還邀請了刑法學者、犯罪學學者,甚至多位民間公益團體的代表。王育敏委員辦公室也曾經在殺人罪量刑審酌參考事項的焦點團體會議裡面應邀出席,並提出了一些建議,比方將在兒童面前殺人、犯罪手段特別殘酷,或者加害人對被害人負有保護、教養、扶助、照顧義務等等情況,都列為建議司法院訂定作為加重量刑的因子。
因此,簡單向在座各位先進報告,關於這些量刑建議或法官量刑時應審酌之事項,司法院在這段期間一直都有努力著手進行。以上報告。
主席:所有發言都已經完畢。非常謝謝大家所提的建議,今天的發言到此告一段落,所有發言及書面意見均會列入紀錄,刊登立法院公報,並製作公聽會報告送交本院全體委員及本日出席、列席之人員參考。
吳景欽教授書面意見:
內湖又再發生女童遭隨機割喉事件,這已經是四年內第三起的殺童案,社會譴責聲不斷,並已有立委提出刑法第271條之1,即對故意殺害十二歲以下兒童者,必須處死刑或無期徒刑的提案。如此的立法,雖想以重刑的方式,來防止類似悲劇再度發生,惟以目前司法之現況,此等修法所能發揮的作用,實屬有限。
現行法的加重
依據刑法第271條第1項,殺人者,處十年以上、無期徒刑或死刑,而目前針對殺害特定對象為法定刑加重者,除刑法第272條第1項,殺直系血親尊親屬可處無期徒刑或死刑外,若殺害對象為十八歲以下兒童或少年者,依據兒童及少年福利與權益保障法第112條第1項,亦應加重其刑至二分之一,也就是法定刑成為十五至二十年、無期徒刑或死刑。只是這樣的加重,仍有相當大不判死刑的空間,致有提出殺童者必處死刑的修法建議,來將法官的裁量權完全壓縮。
加重立法的問題
而針對殺童處死刑或無期徒刑的修法,就算撇開是否侵害司法權致違憲的爭議不談,在殘暴殺人的樣態,實不僅是殺害兒童下,如鄭捷之情況,是否也該對捷運殺人、隨機殺人、連續殺人等等,亦同列此條文之中?且所列情狀若過於空泛與不明確,還是會回到由法官判斷的老路,實質意義並不大。顯見,根據單一事件所為的修法,恐須有更完整的思維與配套。
其次,重刑要有嚇阻效果,必以迅速審判與執行為前提,但依刑事訴訟法第344條第5項,宣告死刑或無期徒刑之案件,原審法院應依職權上訴。換言之,只要是殺人案件,都必然會來到第三審,這就不可能達到速審的目的。而立法者即便規定為唯一死刑,但法院未嘗不可以刑法第59條,即情狀可憫來為減刑。
雖然在我國所簽署的公民與政治權利公約第6條,並無對精神障礙者不得判處死刑的明文,惟聯合國在1984及2005年卻曾有,不得對精神障礙或心智缺陷者,判處或執行死刑之決議,最高法院即遵循此意見,致逐漸採取對精神障礙者不得判死刑的原則,這就使此等案件陷入不斷接受精神或心理鑑定的循環中。
不管是精神、抑或是心理鑑定,都不可能百分之百的客觀,是否能藉由一、兩份鑑定報告,即足以為審理上的判斷基礎,實也難有定論。也因此,不管在哪個審級,當事人雙方必然會繼續提出精神或心理鑑定之聲請,而出現更多且結論可能相異的鑑定報告,這必然將使審理時間更為拉長。如四年前發生的台南湯姆熊殺童案,被告所接受的精神與心理鑑定已不下十數次,而隨著案件尚未終結,未來仍可能繼續接受鑑定,從此案就可看出目前涉及死刑案件的審判實況。
而一旦案件審理進入漫長的訴訟,不僅被告將在生、死之間糾葛,被害人及其家屬,亦將繼續在暗夜中哭泣。而即便以死刑確定,但顧及國際觀感,也未必立即被令准執行。凡此種種,就使死刑的威嚇效果逐步降低,甚至到零的地步。
不得假釋的疑問
針對殺童不得假釋的修正,亦有疑問存在。因如此的規定,是否會促使法官,反而因有實質的終身刑存在,致有更大的理由與可能不判極刑,則處以死刑或無期徒刑的修法,在實質上,恐會成為殺童者,處無期徒刑的實質效果。
其次,無期徒刑不得假釋,讓受刑人終身監禁,在出獄無望下,即便不論是否有終局性剝奪人身自由致違反憲法的爭議,亦必須考量,對於此類受刑人的處遇問題。而除非能專門設立終身刑的監獄或監禁於孤島,否則對於其他受刑人,隨時有造成不計後果傷害的可能,這將造成監獄管理上的麻煩與負擔。凡此狀況,欲藉由其於獄中工作以來彌補被害人損失為救贖,無異是緣木求魚。更麻煩的情況是,由於終身監禁之故,則監獄管理必然面臨高齡受刑者的處遇問題,這包括高齡者所最常見的心血管疾病、糖尿病、失智症等等,必須長期且全天的照護,這都將給予監獄管理帶來重大的負擔,而在國家赤字逐年升高,且在健全監獄設備難有選票下,國家有無可能花費如此龐大的經費,恐有疑問,而不管如何,這種負擔,最後都必須由全民來承擔。
所以,不管就憲法考量、還是現實面的處遇困境,不得假釋的無期徒刑,顯然是下下策。與其如此,不如思考保安式監禁(Sicherungsverwahrung),即針對暴力犯罪為刑後矯治的保安處分。(註1)
處死的不夠多、還是根本無嚇阻效果?
在去年五月,北投殺童案發生後,法務部在民意怒吼下,核准了六名死刑犯的執行,沒想到,在不到一年的時間,又再度發生更殘暴的殺童事件。如此的結果,到底是死刑犯執行的還不夠多,抑或是死刑根本不可能抑制瘋狂的殺人者,恐是大家必須思考的深層課題。
註1:目前刑法第91條之1,針對性侵害犯再犯風險高者,有所謂刑後的強制治療,但由於此條文僅限於性侵害犯,且無矯治期間上限的規定,就有重新檢討之必要。
蔡昆洲律師書面意見:






陳清秀教授書面意見:
一、刑罰的功能:
刑罰屬於對於犯罪行為之制裁,依據刑罰理論,對於犯罪行為制裁處罰之目的功能有下列三種(註1):
(一)衡平(對等)正義(Ausgleichende Gerechtigkeit):應報理論(因果報應法則,以牙還牙),屬於絕對刑罰理論。
採取報復原則,要求「罪責平衡」(Schuldausgleich),亦即罪責與處罰間之絕對平等。所處制裁處罰與其行為產生侵害他人或社會國家法益之程度,亦即所生危害結果,應維持衡平,以符合「罪責與處罰之相當性原則」。由此實現個別案件正義。
(二)分配正義(Austeilende Gerechtigkeit):特別預防功能(改過自新功能),屬於相對的刑罰理論。
按照犯罪行為人之個人人格標準處罰,以再社會化,警告以及排除危險,所處刑罰應能防止犯罪行為人嗣後再犯之可能性。由此實現個別案件正義以及社會正義。
(三)法律正義(Gesetzesgerechtigkeit):一般預防功能(以儆效尤功能)。
按照社會的需要之標準處罰,以使社會回復原狀,維持社會秩序不被破壞。包括:
a.積極的一般預防:以使社會穩定,防衛法律秩序;以及
b.消極的一般預防:一般性的威嚇。
所處刑罰制裁能否發生威嚇作用,防止其他社會上其他人也違法從事相同犯罪行為?由此實現社會的正義。在此要發揮一般的預防功能,必須先行準於統計的確認類似犯罪行為多少,如果此類犯罪行為甚多,則有必要採取足以遏止其他人仿效犯罪行為之處罰措施。
二、對於殺童案件之犯罪行為類型之分析
有關殺人案件中,涉及殺害兒童案件的犯罪類型,其動機目的、以及犯罪情節為何,宜有「實證調查」統計分析,掌握其犯罪成因以及犯罪危害社會之情節輕重,以理解制裁處罰刑罰額度應如何才符合罪責相當性原則。
有關殺童案件的原因甚多,難以一概而論,以往有些殺童案件,是父母因為家庭經濟困難,難以維生,因此一起燒炭自殺或殺害子女再自殺。也有無故隨機殺人者。對於因為家境困難而殺害子女之類型以及隨機殺人之殺童案件,應該區別對待處罰。因此刑法第271條規定殺人罪,處罰死刑、無期徒刑或十年以上有期徒刑,以區別犯罪情節輕重而為制裁處罰。在個別案件,由法院衡酌犯罪情況量刑,以符合罪責相當性原則。
三、殺童案件從重處罰之必要性與正當性
在隨機故意殺害未滿十二歲之兒童案件,由於受害人欠缺抵抗防衛能力,處於弱勢地位,加上對於兒童的生命法益侵害比較嚴重(與國民平均壽命年齡比較,其剩餘生命期間較長),因此加害人在隨機故意殺害兒童案件,其犯罪情節較為嚴重,應可從重處罰。例如應處死刑或無期徒刑。在此如從遏止對於殺童犯罪行為觀點而言,加重處罰,應可發揮以儆效尤,而維持社會秩序之一般預防效果;且從因果報應之衡平正義觀點,也具有正當性。
反之,如果其犯罪原因,是基於家庭經濟困難或其他可能令人同情之因素(例如因為兒童挑釁加害或嚴重侮辱等可歸責於受害人之因素),是否要從重處罰犯罪人死刑或無期徒刑,則可能較有爭議。例如刑法第275條規定基於義憤而殺人者,處七年以下有期徒刑。刑法第275條規定母親於生產時或生產後殺害其子女時,處六月以上五年以下有期徒刑。此類因為犯罪動機可能值得同情而減輕處罰。因此犯罪動機目的及相關犯罪情節輕重,必須一併考量。
日本以往刑法第200條也有對於殺害尊親屬加重其刑的規定,但在昭和48.4.4大法庭宣告違憲(違反憲法第14條平等原則),認為如果在犯罪動機等各項因素考量下值得同情時,縱然兩度減輕處罰,仍然過重,而違反「無合理根據,不得為差別待遇」的平等權。因此實務上即停止適用該加重處罰規定,而直到1995年國會才廢止殺害尊親屬加重處罰的規定,回歸按照一般殺人罪處罰規定(註2)。因此日本並無殺童加重處罰的規定。德國刑法立法例亦無殺童加重處罰的規定,而是按照其殺人犯罪動機(例如強暴殺人或謀財殺人等)及手段情節輕重,進行分類處罰(德國刑法第211條至第213條)。
四、量刑基準制度之導入
對於殺人犯罪行為進行類型化分類規定處罰,並針對某種惡性重大之殺人犯罪類型加重處罰,而對於一般性之殺人行為,則採取一般刑事處罰。在此刑事處罰的類型化規定,必須注意該類型殺人犯罪是否普遍性的均屬於重大惡性犯罪行為,如果實證結果,採取肯定立場,則或許可以正當化加重處罰的規定。反之,如果犯罪型態不一,是否屬於惡性重大行為,難以一概而論時,則不適當在刑法法律中統一規定加重處罰。在此情形,比較合適的作法,是在法規命令或行政規則位階的「量刑基準」中進行類型化規定,分別就其殺人行為惡性重大與否,而有不同的處罰額度。
為使犯罪行為確實可以按照情節輕重,進行處罰,避免法官濫用量刑裁量權,以公平的、前後一致性的、並統一的執行處罰規定,以提高處罰規定的預測可能性,美國有導入「量刑基準」制度,在此可以考慮在我國刑法第57條規定(註3)授權司法院訂定統一的量刑基準,分別按照犯行為情節輕重而訂定量刑基準,以供法官審判上量刑參考。以避免法官量刑時疏忽,而導致量刑不當的情形。
例如在隨機故意殺害兒童案件,而手段兇殘或動機惡劣等犯罪情節嚴重者,即可在量刑基準中,建議法官應處罰死刑或無期徒刑,不應任意科處有期徒刑。
又參考美國最高法院2005年之判例(United States v.Booker,543 U.S . 220,2005.),量刑基準(Federal Sentencing Guidelines)基於憲法第六條修正案(犯罪處罰之正當法律程序)的精神,僅能供法官諮詢參考(effectively advisory),並不得有強制的法律上拘束力(mandatory nature),以免侵害法官依據法律所享有之個案之裁量權(註4)。亦即一方面量刑基準實際上發揮某種程度之事實上拘束力,另一方面保障法官行使自由裁量權量刑。
五、有關犯罪預防之建議:應從加強倫理道德教育與淨化人心著手
(一)我國早年教育制度,注重儒家思想的倫理道德教育,中小學教科書中充滿儒家思想,並有公民與道德課程,然而近年來教育改革,受到西方文化影響,將儒家倫理道德教育觀念從課本內容中刪除或減少,又取消公民與道德課程,導致國民倫理道德觀念日趨薄弱。建議應該恢復此部份之課程與內容。
(二)歐洲國家(如德國)中小學教育課程,導入宗教經典教育課程,讓國民從小接觸宗教經典文化思想薰陶,以淨化人心,培養國民博愛的慈悲愛心,我國教育制度受到美式教育影響,以往過度與宗教經典課程保持距離,反而讓國民失去接觸宗教經典,以培養完美人格之機會。建議教育內容應參考德國等歐洲國家作法,以培養國民人道關懷的情操。據了解,以往煙毒犯的矯正,大多透過宗教力量(佛教或基督教等),才能讓人改邪歸正,否則再犯率相當高,由此可見宗教力量防止犯罪,屬於有效預防手段。
(三)為維持祥和的社會秩序,我們應該加強健全社會安全與社會福利保障制度,以使每個國民均有良好生存發展契機與環境條件,也可以預防國民因為無法受到國家社會良好照顧,而成為社會邊緣人甚至犯罪的情況。
註1:亞圖、考夫曼原著,劉幸義等合譯,法律哲學,五南出版,2001年5月,初版2刷,頁162。
註2:西田典之,刑法各論,第四版,2007年,頁12以下。
註3:刑法第57條規定:「科刑時應以行為人之責任為基礎,並審酌一切情狀,尤應注意下列事項,為科刑輕重之標準:一、犯罪之動機、目的。二、犯罪時所受之刺激。三、犯罪之手段。四、犯罪行為人之生活狀況。五、犯罪行為人之品行。六、犯罪行為人之智識程度。七、犯罪行為人與被害人之關係。八、犯罪行為人違反義務之程度。九、犯罪所生之危險或損害。十、犯罪後之態度。」
註4:蕭宏宜,量刑原則與罪罰相當,台灣法學雜誌,第214期,2012.12.15,頁118以下(頁129)。
賴擁連教授書面意見:
一、他國針對弒童之刑責及立法參考
回覆:經查本案提出,是針對「隨機殺人」(indiscriminate killer)而來,日本翻譯成「無差別殺人」,強調的是一種非理性的攻擊。相同的案件在美國稱為大規模或暴怒(mass or rampage)殺人。在美國殺害幼童或老人,僅算是加重因素(aggravating factors),主要是因為他們沒有充足的抵抗或自衛之能力。但是美國在1976年的Gregg v. Georgia與1987年的Sumner v.Shuman判例,聯邦最高法院的判例中已接櫫,沒有唯一死刑的量刑要求,因為唯一死刑被視為違憲。換言之,美國對於死刑制度的存在是合憲的,沒有爭議,有爭議的是:唯一死刑以及判處死刑的程序是否符合正當程序原則的問題。因此,如果從美國法的角度來看,隨機殺人或無差別殺人,或是弒童,應該是法官量刑的考量因素(即加重判處死刑的要件或因素),似乎不需要再額外訂定專門條文。
二、我國刑法增訂弒童處死刑或無期徒刑之法理探討及實務運作影響。
回覆:針對此一議題,個人僅從實務運作影響分析。首先,在死刑的實務運作上,個人淺見以為,臺灣目前不缺死刑制度、也不缺死刑犯,而欠缺有魄力的死刑執行者。我非常敬佩當前的羅部長,任內還有幾次執行死刑,但目前北所的死刑犯仍有20名,全臺尚有40名待執行。過去還有部長沒有執行死刑而下台的情況,我覺得監察院應該去查查為何法務部長不能依法執行死刑,是受到政治因素的影響,而是特定團體的干預,這樣的干預對嗎?對被害當事人及其家屬的正義公平嗎?這些死刑犯在看守所等待死刑,箇中煎熬,非一般人所能體會,有多少死囚曾寫信給部長稱願意放棄任何非常上訴或再審的機會,只為求一死,找日投胎,但不見得都能如願。從管理者的角度來看,死刑犯的管理,其實是非常辛苦的,看守所要花更多的人力戒護與監視他,提防他自殺或被其他人犯欺負。上週鄭捷蒞庭最高法院,還說矯正署是「懲罰署」,我想說的是,他得了便宜還賣乖,他在羈押期間,我們看守所要花多少人力戒護他,各位從媒體都看到的他還打羽毛球,與其他人犯有說有笑的,我們旁邊兩位戒護人員戒護著,他還吃的白白胖胖的,與他剛進去的樣子,判若兩人,享盡看守所中較為高級的囚犯福利,還指責看守所是「人形廢棄場」,這就是今日死刑犯的實務運作。對照被害人家屬在陰暗角落的啜泣、創傷症候群的難以回復以及躲不掉的恐懼與陰影,我們的司法正義何在?其次,我想說的是,在無期徒刑的實務運作上,大家總認為將這些惡行重大的犯罪人丟到監獄中「眼不見為淨」即可。無期徒刑外,還希望終身監禁不得假釋,在監獄中終身「教化」。我想說的是,大家好像又太抬舉矯正署了,目前監所戒護人力比是1:12,教誨師人力比是1:350,一個小學班級,一個老師教授35個學生,都不能保障這些學童的行為都能正常發展,更何況要求教誨師教化要能成功?更誇張的是,去年211發生後,臺灣的戒護人力問題,還是沒有改善,台北監獄最近一棟新建房舍要啟用,預計收容1,500人,需求67名戒護警力,矯正署說,1個都無法給,面臨到有設施卻無管理人員戒護人犯的窘境。更不用講這些無期徒刑的人犯,在監需要更多的管理與照顧,防止欺負或霸凌其他同學。如果是不得假釋者,因為沒有明天,大錯不犯、違規不斷,是各監所的頭疼人物,法務部矯正署欲集中管理,苦無經費預算與足額警力,因此,僅能維持原狀,由各監所打散在各工場與舍房中管理,祈求平安,不要發生重大戒護事故。這就是實務運作,所以,如果沒有相關配套措施,將這些人判處無期徒刑而奢望教化有功?無異是緣木求魚。
三、刑法增訂死刑或無期徒刑能否遏阻弒童案之發生
回覆:刑法針對遏阻弒童案件增訂死刑或無期徒刑是否能達到嚇阻效能,個人淺見認為效果有限。分三點說明。首先,今天針對弒童案件增訂死刑或無期徒刑,是否會迫使社會上潛在性殺人犯,將對象鎖定七、八十歲的老年人?抑或是懷胎婦女?或殘疾人士等這些社會上的老弱婦孺,若是這樣,今日的增訂條文乾脆直接訂一個殺害老弱婦孺條款好了。須知,社會上仍是有些潛在性犯罪人是有理性的、是功利的,會算計的,例如在台南電動遊樂場殺害男童的曾文欽,法律條文與法律判例,是會被這些人瞭解與識破的,當您規範了殺害某些族群時會判死刑,他可能就找其他的族群殺人,這樣法律是增訂不完的,與其如此,不如回歸刑法第271條的規定。其次,死刑或無期徒刑無法遏阻殺人事件的發生,是因為很多殺人事件的發生,行為人不見得都是處於完全的自由意志,可能是係基於瞬間情感、或是精神喪失或是用藥的後遺症等,因此,針對弒童案件增訂死刑或無期徒刑以達嚇阻效能,效果有限。國外的研究已證實,死刑是無法達到嚇阻的效果,換言之,倡議以死刑嚇阻弒童事件或隨機殺人事件的再度發生,個人淺見是無法達成的。最後,在本修正條文立法理由說明提到,近三年(101年至103年)涉及故意殺人罪的案件中,有48名被害人是未滿十二歲兒童,如果仔細去瞭解,可以發現很多都是家長或親友殺害的,像內湖案或北投文化國小或是台南曾文欽的案件,少之又少,而家長殺害,有些也是經濟問題,舉家自殺結果小孩死掉,大人還活著的案例,亦有所在,這種家庭已經屬於高風險了,您又將這個家長判死刑或無期徒刑,這有刑罰的意義嗎?因此,個人認為,還是回歸刑法271條殺人罪,強化法官對於判處死刑的心證,才是王道。勿庸再增列本條。
四、針對無差別殺人及弒童之其他修法建議。
回覆:即使有上述的建議,不代表本人支持廢除死刑。我們觀察一個社會現象,就在上上週,內湖女童被砍殺事件發生後不久,台南也發生類似的事件,在爆料公社披露之後,警方馬上介入偵查,甚至發生群眾圍住派出所要求警方把嫌疑犯交出來公審,否則不離開派出所的鬧事事件,聯合報在四月六日的社論裡稱這是「社會盲動」,挑戰國家公權力,質疑警察機關的無能,認為這種行為不應該助長,要杜絕,要警察機關硬起來。
但我從另一個角度觀察,我看到的是,這是一種民眾向政府討回私力以求救濟的運動,且可能逐一蔓延之中,它代表的表徵是,民眾已經不再信任公權力,因為對司法審判已經失望透頂的結果,他們想要回自己原有處理糾紛的權力,透過私力救濟,替被害人討回公道的行動。各位看看美國電影〈重案對決〉,英文譯為〈守法公民〉(law abiding citizen),本案男主角為何最後尋求私力救濟,為自己的妻女討回公道?就是因為對於當前的司法系統,僅著重加害人的權利而犧牲被害人的利益,更有甚者,司法官僅強調自己在每個案件中的表現,為了升官,即使犧牲了被害人的權益也在所不惜!莫怪呼民眾對於司法判決沒有信心,進而要回自己的權力,尋求私力救濟以伸張自己的正義。這部電影,對照台南地區民眾包圍派出所要求警察交出嫌疑犯的行動,反映出臺灣過去幾年來司法對於重大刑事案件判決的顢頇、曲高和寡與背離民意,特別是一些該判死刑的罪,受到廢死聯盟掣肘,抑或是法官對於兩公約錯誤的解讀,進而判處無期徒刑或有期徒刑的結果,讓被害者的正義無法伸張,讓臺灣民眾的法情感無法獲得滿足。須知,國家司法權的擁有,是民眾所給予的,但國家的司法權無法代替民眾伸張正義,還給他一個公道時,這種「社會盲動」將會一直出現,壓迫政府、壓迫司法,直到做出公平的處斷為止,大家希望社會如此動盪下去嗎?因此,個人主張,法官應該回歸到刑法的規範以及過去判例的羈束,構成要件該當者,該判死刑就判死刑,不要受到一些團體或沽名釣譽的影響,左右心中的尺度,並且多多關注被害者的心聲與冤情,向其討回公道,才是死刑或任一刑罰制度存在的本質。以上淺見,謝謝指正。
李訓民顧問書面意見:
一、基本權的論訴
對於隨機殺害兒童的處罰,如要再姑息養奸,任令以下的花言巧語:前端的事先預防、後端的避免再犯,後續的受害者家屬保護、社會安全網的強化、刑事政策的重新檢討等空洞的語言,阻礙刑法的修正,將是對公民基本權中最基本的生命權保護,產生極大的諷刺與後退。
殺童案件審理,必然進入漫長的訴訟,被告在生、死之間糾葛的人權,怎麼可以超過被害人及其家屬,將繼續在暗夜中哭泣的生存權及生命基本權。
即使判處死刑確定,均因顧及國際觀感、或廢死團體的全力阻礙,被准予執行的時間,已拖到N年以後。如此結果,自然降低死刑的威嚇效果,於此,就不能以該威嚇效果少,而據以拒絕加強刑法272條的修正,如此論調是倒果為因。更何況,殺童案的被告,常假借精神耗弱、心神喪失為由,僅被判處有期徒刑,竟期望未來,又有可能被假釋的機會及漏洞。
根據內政部統計處資料顯示,台灣人口出生率,是逐年下滑的,我國出生率逐年減少,少子化現象愈趨明顯,將加速人口結構的老化,於此我們暫不討論其形成原因,但如不再保護台灣的幼苗,賦予正常發展的機會,才是對兒童人權最大的傷害。保護兒童,就要像照顧老人的長照一樣,給予相同的對待與生存機會。
在達到以家庭教育的改善,可全面消除隨機殺童的境界以前,加強刑法從重處罰,本來就是責無旁貸之事。至少應作到以下兩項:
(一)殺害十二歲以下兒童者處死刑或無期徒刑。
(二)其犯行不適用假釋規定。
隨機殺害十二歲以下兒童者,惡性更大,如因精神耗弱、心神喪失,被判無期徒刑者,當然不適用假釋的規定。
二、國外規定:
(一)美國法例:U.S.Code§1111-Murder
Murder is the unlawful killing of a human being with malice aforethought. Every murder perpetrated by poison, lying in wait, or any other kind of willful, deliberate, malicious, and premeditated killing; or committed in the perpetration of, or attempt to perpetrate, any arson, escape, murder, kidnapping, treason, espionage, sabotage, aggravated sexual abuse or sexual abuse, child abuse, burglary, or robbery; or perpetrated as part of a pattern or practice of assault or torture against a child or children; or perpetrated from a premeditated design unlawfully and maliciously to effect the death of any human being other than him who is killed, is murder in the first degree.
在美國以任何形式殺害小孩,無論暴力或虐待,均是一級謀殺,刑期可到死刑或終身監禁。即使在廢除死刑的州內,終身監禁也是該州法律全力維持的。目前哥倫比亞特區及以下19個州已廢除死刑:(資料來源:維基百科)
|
州(英文) |
廢除死刑年份 |
注釋 |
來源 | |
|
阿拉斯加州 |
Alaska |
1957 |
|
|
|
康涅狄格州 |
Connecticut |
2012 |
|
【4】 |
|
夏威夷州 |
Hawaii |
1957 |
|
|
|
伊利諾州 |
IIIinois |
2011 |
|
【5】 |
|
愛荷華州 |
Iowa |
1965 |
|
|
|
緬因州 |
Maine |
1887 |
|
|
|
馬里蘭州 |
Maryland |
2013 |
|
【6】 |
|
麻薩諸塞州 |
Massachusetts |
1984 |
|
|
|
密西根州 |
Michigan |
1846 |
|
|
|
明尼蘇達州 |
Minnesota |
1911 |
|
|
|
內布拉斯加州 |
Nebraska |
2015 |
|
【7】【8】 |
|
新澤西州 |
New jersey |
2007 |
|
【9】 |
|
新墨西哥州 |
New Mexico |
2009 |
|
【10】 |
|
紐約州 |
New York |
2007 |
|
|
|
北達科他州 |
North Dakota |
1973 |
|
|
|
羅德島州 |
Rhode Island |
1984 |
|
|
|
佛蒙特州 |
Vermont |
1964 |
|
|
|
西維吉尼亞州 |
West Virginia |
1965 |
|
|
|
威斯康辛州 |
Wisconsin |
1853 |
|
|
(三)英困法例
英國雖已廢止死刑,但根據刑事正義法案(Criminaljustice Act 2003 Mandatory Life Sentence: Determination of Minimum Term) Order 2010 (SI 2010/192)之新規定,對殺害小孩的行為,係應判終身監禁的,起迄期間至少三十年。
「Where the offender is 21 or over at the time of the offence and the court takes the view that the murder is so grave that the offender should spend the rest of their life in prison, a "whole life order" is the appropriate starting point. The early release provisions in section 28 of the Crime (Sentences) Act 1997 will then not apply. Such an order should only be specified where the court considers that the seriousness of the offence is exceptionally high. Such cases include:
a)the murder of two or more persons where each murder involves a substantial degree of premeditation, the abduction of the victim, or sexual or sadistic conduct;
b)the murder of a child if involving the abduction of the child or sexual or sadistic motivation;
c)a murder done for the purpose of advancing a political, religious or ideological cause; or
d)a murder by an offender previously convicted of murder」
三、法理政治的論述
於此筆者寧願相信海耶客的論述:立法者的任務,不是建立特種的秩序,而僅是創造條件,以便使有序的安排,能夠確立並得到更新。該創造條件,也就是塑造兒童免於被殺害、綁票、強暴的自由,在家庭教育、社會感化能夠全力阻止加害者的行為前,更新現有殺人者的刑罰是必須的。就像十九世紀英國功利主義思想家穆勒所說的,「作一個不滿足的人比作一個滿足的豬更好,一個不滿足的蘇格拉底,比作一個滿足的愚人好,如果愚人或豬不同意這話,那是因為他們只知問題的一面,相對的,和他們對照者確知問題的兩面。」對於那些主張廢死,或主張教化,卻反對輔以嚴刑崚罰,竟是否要選擇滿足的豬及愚人者,自己作決定吧!
錢建榮法官書面意見:







主席:本次公聽會到此結束,謝謝各位,現在散會。
散會(12時29分)