黨團協商紀錄
立法院第9屆第1會期黨團協商會議紀錄
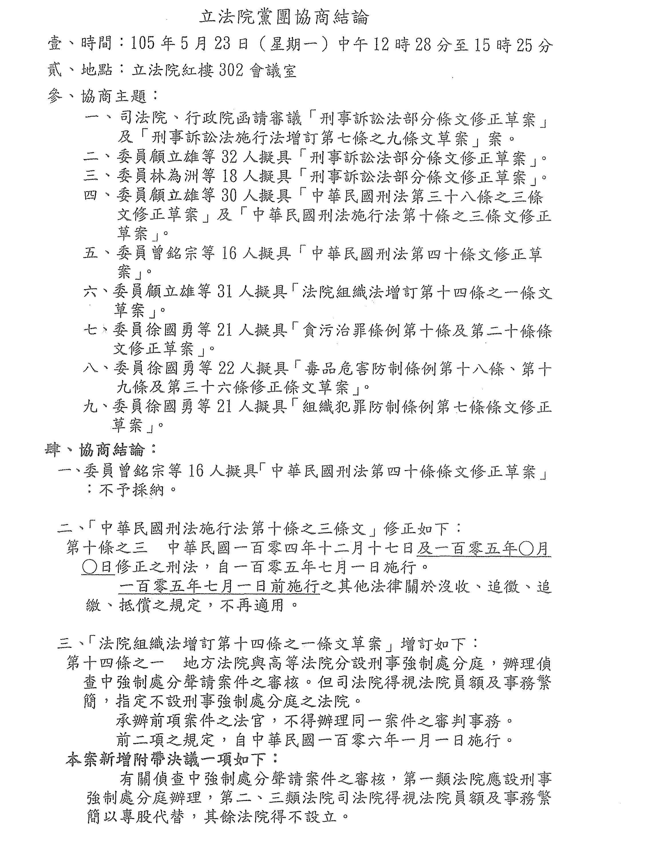
時 間 中華民國105年5月23日(星期一)12時28分至15時25分
地 點 本院紅樓302會議室
主 席 段委員宜康
協商主題 協商(1)司法院、行政院函請審議「刑事訴訟法部分條文修正草案」及「刑事訴訟法施行法增訂第七條之九條文草案」案(2)委員顧立雄等32人擬具「刑事訴訟法部分條文修正草案」(3)委員林為洲等18人擬具「刑事訴訟法部分條文修正草案」(4)委員顧立雄等30人擬具「中華民國刑法第三十八條之三條文修正草案」及「中華民國刑法施行法第十條之三條文修正草案」(5)委員曾銘宗等16人擬具「中華民國刑法第四十條條文修正草案」(6)委員顧立雄等31人擬具「法院組織法增訂第十四條之一條文草案」(7)委員徐國勇等21人擬具「貪污治罪條例第十條及第二十條條文修正草案」(8)委員徐國勇等22人擬具「毒品危害防制條例第十八條、第十九條及第三十六條修正條文草案」(9)委員徐國勇等21人擬具「組織犯罪防制條例第七條條文修正草案」。
主席:現在開始開會。今日協商的法案可分為三部分:第一部分是司法院、行政院函請審議「刑事訴訟法部分條文修正草案」及「刑事訴訟法施行法增訂第七條之九條文草案」,在本委員會已經審查完竣,但是,在5月17日第13次院會決議:交黨團協商。原本在院會審議本案時,由林召集委員為洲補充說明。因為今天我們安排召開協商會議,所以我徵詢林委員的同意,由我一併主持協商會議。第二部分是委員顧立雄等32人擬具「刑事訴訟法部分條文修正草案」;委員林為洲等18人擬具「刑事訴訟法部分條文修正草案」;委員顧立雄等30人擬具「中華民國刑法第三十八條之三條文修正草案」及「中華民國刑法施行法第十條之三條文修正草案」;委員曾銘宗等16人擬具「中華民國刑法第四十條條文修正草案」;委員顧立雄等31人擬具「法院組織法增訂第十四條之一條文修正草案」。上述幾項法案是我們在上週四本委員會已經審查完竣,但是,我們有特別提請交由黨團協商的法案。
另外,還有委員徐國勇等21人擬具「組織犯罪防制條例第七條條文修正草案」;委員徐國勇等21人擬具「貪污治罪條例第十條及第二十條條文修正草案」;委員徐國勇等22人擬具「毒品危害防制條例第十八條、第十九條及第三十六條條文修正草案」,這部分是在5月20日(上週五)第13次院會決議逕付二讀、交付協商的條文。以上跟大家報告的總共有9案。
本席提出今日會議的爭議的內容分為下列幾個部分:第一,「中華民國刑法第四十條條文修正草案」,係請法務部將條文所定有罪判決確定後的追溯期間及有無溯及既往予以釐清並訂定相關條文。第二,「法院組織法增訂第十四條之一草案」,也就是專庭的部分,係請司法院將事務分配辦法之文字,修正為法院組織法條文之內容。第三,上星期五院會逕付二讀由委員徐國勇等人所提3案。第四,委員林為洲等18人擬具「刑事訴訟法部分條文修正草案」,其中第四百五十五條之二認罪協商之範圍是否包括「沒收」,迄今院檢仍未協調出一致的意見。請問各位,對上述重大爭議有無補充說明?(無)若無補充說明,我們隨即依序審查法案。
請法務部針對「中華民國刑法第四十條條文修正草案」有關追溯期間與有無溯及既往的部分進行說明。
陳次長明堂:有關「中華民國刑法第四十條條文修正草案」,我們認為其追溯期間為5年,但是,不溯及既往的部分在條文中已有規定。
主席:請各位參考法制局所整理的刑訴相關法案黨團協商會議資料。請大家參閱第二頁相關修正建議第一點。
陳次長明堂:針對「中華民國刑法第四十條條文修正草案」的追溯期間認定為5年,並配合修正「中華民國刑法施行法第十條之三第二項規定,我們將「刑法第四十條第四項規定,於中華民國一百零五年七月一日前判決有罪確定者,不適用之」兩者搭配處理;換言之,我們要等到七月一日以後判決有罪確定的案件才算。
主席:請大家參閱刑訴相關法案黨團協商會議資料第二頁三、相關修正建議中的第(一)點與第(二)之1點。
法務部針對刑法第四十條條文修正建議,及中華民國刑法施行法第十條之三,為了配合刑法第四十條所提出的修正建議,請問各位有何意見?
顧委員立雄:當時我們討論的疑慮是,到底其他國家有沒有這樣的立法例?這部分你們找的結果為何?
余副司長麗貞:我們這兩天詢問德國學者,也參考德國刑事訴訟法及刑法,在德國有三個事後宣告沒收是依據德國刑法第七十六條的規定。
顧委員立雄:你唸一遍條文內容,好不好?
余副司長麗貞:我們參酌德國刑法第七十六條規定,因第七十三條a規定,在規定相關沒收的要件於裁判後始為該當或知悉的話,那麼在特定客體的沒收,如果無法完全執行的時候,可以在事後宣告這些的沒收與狹義的沒收。另外,在英美法的部分……
顧委員立雄:這一條在我看起來都是追徵執行的問題,這不是單獨宣告沒收的規定。我坦白說,我不太喜歡有人糊弄我,好不好?如果它是,你就說是;但如果它不是,你就說它不是。若你說不是,而是我們要創造立法例,我也沒意見,但不要把我顧立雄當成笨蛋一樣,好像我查到的資料都是假的,任由你們隨便講,我又不是沒有……
余副司長麗貞:這是德國學者寫給我的,他說德國刑法第七十六條……
顧委員立雄:我問余副司長,德國刑法第七十六條與我國刑法第四十條是不是一樣的意思?我要問的是,我們現在要規定的,與你們在刑法第四十條第四項是不是一樣?至少我們講出去不會被人家笑。今天也不是要由哪位學者承擔立法的責任,而是法務部、司法院與在場的幾位委員必須承擔。我講得白一點,就是如此嘛!今天我們在這個位子上,我不希望未來有人質疑我們立的是什麼法?如果以後我對人家說「當初我參照德國刑法第七十六條的規定」但人家卻說「德國刑法第七十六條不是這個意思」,那麼我要請問余副司長,依照德國刑法第七十六條是不是這個意思?如果你說不是,那麼我們就略過。
余副司長麗貞:德國的沒收是在裁判事後才該當或知悉的話,因為之前就已經沒有辦法去扣押那些財物,所以也沒有辦法足以執行,當然,在事後發現就可以宣告沒收,與追徵執行的程序。依照德國刑法第七十六條的規定,事後始為該當或知悉。
顧委員立雄:那你所引用的德國刑法第七十六條,其相關的程序規定在刑事訴訟法第四百六十二條,那麼刑事訴訟法第四百六十二條所規定的內容為何?
余副司長麗貞:就是程序規定啊!
顧委員立雄:是不是單獨聲請沒收的程序規定?
余副司長麗貞:是,因為本案已經不見了。根據德國刑事訴訟法第四百六十二條,法官可以不經過言詞辯論,如果要經言詞辯論,也要聽從檢察官跟受有罪判決者的意見,這對程序的保障比較周延。
顧委員立雄:根據我的理解,這是指已宣告沒收的事後追徵程序,若有追徵不足的狀況,根據德國刑事訴訟法第四百六十二條的程序,不須經過言詞辯論,就可以進一步執行追徵不足的問題,我這樣的理解,對不對?
余副司長麗貞:照第七十六條的本文「處理沒收裁判後,始為該當或知悉」,應該是指第四十條事後發現這個要件的沒收。
尤委員美女:根據你們的翻譯,第七十六條是:處理沒收裁判後(確定後),始為該當或知悉,致沒收無法或不足以完全執行時,法院得事後宣告追徵或追繳不足額之情形;所以那個部分並不是原來法院沒有宣告沒收,俟判決確定之後,才突然單獨宣告沒收,而是原來已宣告沒收多少金額,但現在這個東西已經不存在,必須變價,或沒收的標的物有所減損、滅失,這個時候可以再下一個裁定予以追繳;法院的裁判則直接講扣案的東西或未扣案的所得財物共多少錢,應予追繳、沒收,如果全部或一部分無法追繳,以其財物抵償之;這和法院連宣告沒收都沒有,卻在判決確定後,突然單獨宣告沒收當事人的財產,是完全不一樣的東西。現在指的是,原來法院有宣告沒收,但他的東西不足以抵償,所以必須從別的地方追繳,這是兩個完全不一樣的東西,你們怎麼可以隨便糊弄我們?
顧委員立雄:畢竟我們沒有德國的實務經驗,所以不是充分理解德國的做法,但是就我的理解,德國刑法第四百六十二條是更嚴格的程序規範,是進一步的追徵執行,要求法官進一步審查,總的來講,它就是德國刑法第七十六條a,第七十六條的獨立宣告沒收是指沒有事實理由可以做有罪判決認定的部分,上一屆你們已經參照德國刑法第七十六條的規定了,德國刑法確實沒有判決確定後還可再以新證據、新事實單獨聲請酌予沒收的立法例存在。
余副司長麗貞:第七十六條的翻譯文字是:處理沒收裁判後,始為該當或知悉;當之前扣押、保全扣押的財產沒有辦法cover這些數額的時候,必須經過法院宣告,才能沒收其他財產,第七十六條第一項的原委就在這裡。德國的訴訟法就是在調查不夠cover時的程序如何進行,歐洲處理NCBC不予定罪為前提的沒收時,只要發現贓錢就得沒收。
顧委員立雄:NCBC的資料能不能說明一下?這個部分我不太懂。
余副司長麗貞:NCBC(Non-conviction based confiscation)就是以「非定罪沒收」概念來討論的,基本上,英國和美國只要發現犯罪,即使是事後的程序也可以宣告沒收,美國對物是採取民事訴訟,但只要證明是犯罪所得,不管是用刑事程序或民事程序沒收,國家都不能讓任何人在這次的犯罪中獲得利益,如果我們把這個程序放在刑事,當然會有事後發現犯罪所得的問題。
陳次長明堂:我們的規定跟德國刑法第七十六條不完全相同,不過聯合國反貪腐公約對不法利得也有追償的問題,所以我們就創一個例,當被告或第三人隱藏性的財產在判決過程中完全沒有查到時,就參考稅捐稽徵法、行政程序法的請求權,以5年為界,而不是原先所提的追訴權,只要在這5年內查到確實的新證據,就可再追償、剝奪其不法利得,這是從不法利得來看,請各位委員支持。
顧委員立雄:既然整個刑事訴訟法版本都是抄德國的,也納入一些比德國還鬆散的處理流程,如果現在又再加一個,我們到底是根據哪一國的法理導出這樣的結論,我實在無法安心。
尤委員美女:如果有隱藏性的不法利得,本應在審理過程中被認定,怎麼可以在審理過程中完全沒有認定的情況下,突然在判決確定之後宣告其中有隱藏性不法利得,而單獨宣告沒收?
陳次長明堂:這個部分確實該考慮,所以我們才認為判決確定後要有確實的新證據,但如果是審判中可得發現、可得調查而不做,就不可以,基本上,條件是限縮的,而且量應該也不多。這是為了避免在前案判決確定之前沒有調查或無法調查其整體隱藏性不法利得,事後發現時無法追償,只能眼睜睜看著他們享受不法利得,所以我們才建議將不法利得追償期定為5年,超過5年就不能追償,這是考慮國內整體狀況而定的,當然量不是很多。本來案子審過就沒有了,雖然這就像是對被告、第三人不利益的再審那種方式,但這是以不法利得為前提,如果是合法利得當然沒有問題,對不法利得部分增訂5年追訴期,其實行政執行法、獻金法都有執行期間5年加5年的規定,稅捐稽徵法的「大咖條款」又再加5年,所以最高是15年,這個部分可能要參酌各國的國情,我國確實有在審判中沒有發現或未及發現的部分,請委員參考。
周陳委員秀霞:我們不要一直為德國的立法例爭執,我們要考慮的是,有沒有必要制定這個法案。
尤委員美女:剛剛陳次長提到行政執行法有幾年內發現可以再執行的規定,但那是在判決確定後再追償他的財產,現在我們討論的是,判決內容中根本沒有任何發現,在判決確定後5年內發現有不法利得,而單獨宣告沒收,完全違反一事不再理原則、雙重起訴的禁止,這是違背人權的。
顧委員立雄:德國刑事訴訟法第四百六十二條是指依一般慣例追徵、追繳而由執行檢察官處理的部分,再由法院介入;我們則是針對原判決沒有宣告的部分,事後請求法院單獨宣告再一次的沒收;我覺得這兩個觀念是完全不一樣的。依照你們的看法,目前在第三審進行中的案子,若按照施行法在7月1日施行後被判決有罪確定,只要在5年內被發現不法利得,就可單獨宣告沒收,等於是實質的溯及,這個案子若適用現行刑法規定,本來是沒有問題的,修正後會有事後實質追溯的問題,這也是我們那天的疑慮。
周委員春米:剛剛次長表示,之前沒有發現的,等裁判確定後再給5年時間,如果之前的偵查、審理已經3年了,在這3年中,他已經承受法律對他的追訴和審判,結束後,還要再容忍5年的調查時間。如果前面的偵查、審理、判決確定時間長達10年,這10年內他都要接受法律的追訴和審判,10年確定後,他還要忍受5年不確定的追溯,對被告、第三人不太公平。
許委員淑華:我贊同剛剛幾位委員的看法,雖然前提是發現新證據,但是就算有新證據,在還沒有判決之前,單獨宣告沒收,確實會侵犯人權,所以應該重新考慮。
蔡委員易餘:現在是判決確定後,如果在判決確定前決定沒收1,000萬,但是從被告身分拿不到1,000萬,在判決確定之後,當然可以追徵這1,000萬,也許只沒收到200萬,但因他的犯罪所得是1,000萬,所以事後再追徵800萬,想像上,這是合理的,這是執行的問題。可是現在的狀況是,在整個審理過程中沒收1,000萬,一直到判決確定後才翻盤認為應該沒收1億,還要再沒收9,000萬,顯示之前的審理過程已經出狀況了,證券交易法會依金額多寡決定判決的刑度,倘若適用證交法,勢必會讓整個判決確定陷入非常危險的狀況。我們認為法務部、檢察官有義務在審理過程、偵查過程中釐清所謂的犯罪所得,而不是拖到判決確定後5年,在這5年內對被告不斷的偵查,請問判決確定後的偵查怎麼知道他的犯罪所得,難道判決確定後還可以繼續發動監聽、強制處分嗎?這是我無法想像的。
陳次長明堂:這個部分不是新刑事案件的重啟,也不涉及有罪或無罪,因為有罪、無罪是再審的問題,現在沒收是把主刑與從刑中的刑罰拿掉,是對被告或第三人不利的處斷,這一項只單純針對沒收的部分,不會涉及有罪、無罪重新認定問題。如果要發動調查,既然不是犯罪的調查,就不會涉及其他的強制處分權問題,所以要由其他管道發現確實新證據,而不是重新監聽。數額大小方面,如果是原來調查不清楚的,應該不在這個範圍內,現在指的是單獨存在的事實,第四百二十二條規定要發現確實的新證據,第四百二十條也規定判決確定後存在或成立的事實、證據才有可能性。基本上,偵查、審理中調查不清楚的部分不在這個範疇,所以這個範圍是限縮的。
顧委員立雄:我覺得剛剛蔡委員講得很對,如果原來宣告沒收9,000萬,後來覺得應該宣告沒收1億,依證交法,兩者的刑度是不同的;另外,不講罪和刑的問題,原來沒收1億和原來沒收1,000萬,法官判的刑也不同。如果只宣告單獨沒收,而沒有校正原來的罪和刑,我實在沒有辦法接受,因為這完全動搖罪的本身,不是事後追徵、追繳的問題。
尤委員美女:這個部分是否應該就本案去提起再審?因為你已經牽涉到罪跟刑了,亦即你已經發現不對,所以應該是提起再審,然後由法院再就這個去重新認定。
余副司長麗貞:關於這部分,參考立法例是一回事,更何況剛才第四百六十二條的事後命令指的就是法院的裁判,所以,這樣是有事後裁判規定的話,表示德國也是承認事後沒收的程序。先不談我們要不要依照德國來立法或委員對德國法制有無疑義,剛才有委員也講得很好,我們不要去管德國,那現在我們到底需不需要?事實上,我們現在常常碰到的情況是,提出來變現金後,就造成我們在追查資金的斷點。如果我們事後查出它就是前案另一個被告的犯罪所得,甚至他們藏到海外子公司或孫公司的錢,難道事後查出的這一些資金,我們可以不予以沒收嗎?亦即我已經證明它是屬於贓錢,更何況現在的沒收也不是刑罰,我個人認為應該沒有一事不兩罰的概念,這部分請委員支持,我們已經查到……
周委員春米:那部分不能用洗錢防制法處理嗎?
余副司長麗貞:洗錢防制法是針對特定重大犯罪。
周委員春米:你剛才講到的特例部分不能用洗錢防制法處理嗎?
余副司長麗貞:因為要用洗錢防制法一定要有一個特定重大犯罪存在。
周委員春米:你們增訂的就是有被告犯罪所得及第三人犯罪所得,這就會牽涉到你原來判決的刑事認定,你原來刑事判決的事實一定會認定你的犯罪所得是多少、又沒收多少,這個已經牽涉到原來判決事實的架構,也會牽扯到刑的認定。
余副司長麗貞:我們現在沒收的話,其違法行為一定要由我們來證明,那這個財產到底是否為犯罪所得,中間一定要有一個關聯性,如果之前沒有證明出這個關聯性的話,在原審的關聯性部分其實是沒有被調查的,這個關聯性沒有被認定,而這個要宣告單獨沒收的話,並不是檢察官說了算,還是要經過法官實質的調查程序,司法院訂的那個也是一個很完備的法律。總之前提是檢察官還是必須證明它與犯罪之間的關聯性,它就是贓錢。
周委員春米:這個認定下來之後,原來前面的被告犯罪事實就是錯的嘛!當然它有既判力存在,但有關聯性只是代表你們可以來沒收你們在爭取的這部分,但如果這樣認定下去、予其這樣的裁判空間的話,前面判決的犯罪事實就是錯的嘛!
顧委員立雄:你們那個判決不用去認定它的犯罪所得啊!
余副司長麗貞:但它有錯的話,我們就要尊重既判力。
顧委員立雄:你不從根源去提再審而只提一個單獨聲請宣告沒收,這在法理上不通啦!
余副司長麗貞:這是刑的部分,其實對……
尤委員美女:是否請司法院表示一下意見?
蔡廳長彩貞:主席、各位委員。我們對這個規定最大的疑慮是,除了違背既判力是一件事,另外,法務部代表一再地強調,沒收現在是一個獨立的法律效果,我們可以看一下第三十八條第二項及第三項的「供犯罪所用」(即犯罪工具及產物)其實還是以犯罪行為為前提,我們認為這部分應該還是具有刑罰的性質,此其一。另外,剛才蔡委員提到的事實的翻動,我認為這部分可能是一個比較大的疑慮,尤其很多的財產犯罪不只是有無犯罪所得會牽涉到犯罪成立,甚至連犯罪的金額都牽涉到要適用不同的法律,我們認為這裡這樣處理,即便我們今天有增訂一個施行法的規定,也劃定一個時間範圍,但這些可能都無法基本解決這一條所存在的理論上有瑕疵的問題。謝謝。
主席:關於中華民國刑法第四十條條文修正草案,以目前的狀況,沒有委員支持法務部的立場,如果狀況還是持續如此,我們最後只好做協商結論。但現在先不下結論,法務部再想想看要怎麼說服委員。
繼續處理法院組織法增訂第十四條之一條文修正草案,請司法院將事務分配辦法的文字修正為法院組織法條文的內容,請各位看資料的第3頁,司法院和法務部有各自提出新增條文的建議文字,先請司法院說明。
林廳長瑞斌:主席、各位委員。關於這部分,經過審慎考慮之後,我們認為可以就原來的文字酌予調整,內容包括:第一,限於偵查中強制處分聲請案件的審核。我們的意見非常地具體,以現行的規定而言,偵查中聲請令狀需要由法院審核的有四種,包括:搜索票的聲請、羈押票的聲請、監聽票的聲請及鑑定留置票的聲請,如果將來把扣押保全部分加上去的話,現行的規定應該是有五種。我們認為應該是令狀的聲請由法院審核才有必要有一個強制處分庭來處理。
第二,有關法院設置強制處分庭的部分,因為強制處分案件不是非常固定、平衡,它有時候忽然多、有時候又忽然變少,各法院的業務量差距也頗大,因此如果這部分勉強要每個法院去設置處分庭,實際上法院人力資源的調配與充分利用都會受到很大的挑戰,因此我們認為應該是容許法院可以視法院員額及事務繁簡來指定哪些法院可以不設強制處分庭,以現況而言,我們的第二類法院中,有些法院全院法官的名額也才不過25名左右,如果扣除家事、少年、民事庭的法官,實際上辦理刑事案件的法官可能只剩下十來個,如果也要求這類的法院設置強制處分庭,法官人力的浪費實屬嚴重。因此,我們認為容許司法院可以在這部分多一點空間。
第三,有關承辦前項案件的法官不得辦理同一案件的審判程序,對此我們予以尊重,只是要做一些文字的調整,以上報告的是司法院的立場。另外,關於施行日期,因為法院年度的事務分配原則上是從每年的1月1日到當年的12月31日,今年的事務分配因早已預定好,如果修正通過後要立刻施行,對既定的事務分配可能會有很大的衝擊,所以,我們建議在施行日期上可否容許我們從106年的1月1日開始施行?以上,謝謝。
主席:請法務部說明。
余副司長麗貞:針對要不要限於偵查中強制處分這部分,法務部的立場認為,第一,既然案件起訴後開始進入審理階段,無論是人犯的移審或其他,移審時,在法官決定要不要羈押一事上,應該要由專庭來處理,因為我們不是一直強調要避免法官有預斷的情況嗎?如果法官負責同一個案件的話,他還能公平審判嗎?其次,延押的部分,如果還要延押的話,可想而知,法官還能做出無罪判決嗎?因此就決定要不要移審時的羈押及延押部分,應該讓比較客觀、專業的強制處分專庭之法官來處理,似乎會比較周延,且讓法官能夠維持法院的公平、沒有預斷。第二,我們也承認司法院方面可能考慮到法院員額多寡及事務繁簡的問題,對於要不要設置強制處分專庭,我們也可以理解,因此我們在但書裡面也針對司法院這一項考量有所處理,因為這個案件似乎也跟檢察機關要不要向特定法官聲請監聽票、搜索票有關,因此,排除專庭與否的部分是否也能有法務部參與,以及要不要有替代專庭的作法,針對這部分我們也提出建議條文,請委員指教。
主席:針對法院組織法第十四條之一,司法院及法務部分別提出了修正條文,請問各位同仁有何意見?
周陳委員秀霞:法務部版本第四行的「專股或專人代替強制處分法庭」部分,我認為不要採專人,就由一人來決定並不好,本席認為只要「專股」即可,「專人」就不用了。
主席:謝謝。請顧委員立雄發言。
顧委員立雄:關於但書裡面的「會同行政院指定」,其實我不是很理解法務部所指為何,難道是指調哪個人要會同、經過你們去指定嗎?沒有吧?會不會司法院回過頭來說將來法務部要怎樣也要會同司法院指定專人等等,這樣會不會造成大家互相踩線?有需要嗎?應該是說現在司法院會具體承諾第一級的法院原則上會在明年的1月1日開始施行。
林廳長瑞斌:有關法務部提出的條文,我們認為可能還要再多做思考,尤其它把審判中只要是法官核發的強制處分案件的審查都由強制處分庭來做,這樣在實務上會有幾種情形:第一,行政訴訟裡面的行政收容,按照行政訴訟法第二百二十九條第二項第五款規定,現在行政收容案件,很簡單,你要不要延長收容、續予收容、要不要收容,只需很簡單的程序即可處理,按照行政訴訟法的規定是要由行政訴訟庭來受理,如果法律已經規定行政訴訟庭的法官來處理,你又拉出一個強制處分庭來做的話就打架了,這是第一點。第二,不只是行政訴訟有收容的問題,行政訴訟也有扣押的問題,民事訴訟也有保全扣押的問題,例如選舉訴訟案件中要扣票箱,而扣票箱是一件很重要的事,此是否也要將其定義成強制處分?難道民事的案件也要有一個刑事的強制處分庭來處理嗎?第三,有關家事事件,例如交付子女,臨時緊急禁止某一造把子女帶出境,這是不是也會納入強制處分的概念?所以如果把這類案件都當成強制處分的一種,這樣子整個訴訟法、實體法、作用法就沒完沒了。所以,我們比較建議採我們的條文,即只限定在刑事偵查中由檢察官向法院聲請令狀的那四種或將來的五種情形。以上。
顧委員立雄:法務部如果希望連審判中的案件都納進去的話,現在就依職權,除了第一次移審過去也是法院依職權,後來要延押的話也是依職權,根本不用檢察官聲請。這個現在依職權的話,將來要怎麼辦?刑事訴訟法規定的依職權是指本案的法官依職權,還是你要他設計一個非本案的法官依職權?我現在很難想像依照現行法的話,你要他怎麼操作?這個也是需要一個很高明的作法,因為現在法官不用聲請,完全是依職權來認定,你現在要他分開,用強制處分專庭處理,那他要如何操作強制處分專庭的羈押?這不太可能吧?除非全部變動,改採人犯是在要聲請的檢察官手上,檢察官要向法院提出聲請,即使在審判中也是如此,這個不太可能吧?難道你們現在要翻動整個刑事訴訟法?如果你要這樣改的話,我當然也很樂意。我們大家可以來討論一下,不過,就現制而言,你是做不到吧?
林廳長瑞斌:這確實是一個現制上的考量,固然沒有錯,但如果從避免預斷的角度來看,其實它並不是沒有道理的。現行刑事訴訟法中是規定經過法官詢問,因此若要思考此一問題的話,當然可以全面性檢討。
顧委員立雄:你如果要說避免預斷的話,我就要從起訴狀一本主義講起,那我們就可以開個三天三夜的會議來談,這個只有我們念法律的人聽得懂,總之就是不要搞得那麼複雜,一件、一件處理,比較單純。
主席:這個法如果授權給司法院視法院員額及事務繁簡去做,我不曉得司法院能否提出一個標準,例如法院員額的標準或是像你們所提的法院分級,你不要跟我們說你們盡量,而是能否提出一個標準,在這個標準以上就必須要設專庭,在標準以下你們會盡量,應該是這樣子比較明確,是不是這樣?
林廳長瑞斌:容我跟主席及各位委員報告,以現況而言,同樣是一類法院,臺北地方法院的員額是193人,它是最高的,嘉義地方法院的54名是同類法院的最後一名。所以同樣是一類法院,差距也是頗大。如果單純用法院的類別來處理,還是滿困難的。
主席:可否告訴我二類法院有哪些?
林廳長瑞斌:二類法院有基隆、花蓮、宜蘭、雲林、臺東。
主席:所以還有三類法院嗎?
林廳長瑞斌:有,我們一類法院已經占第一審法院的一半左右,其實已經算非常多了,我們充分考量過……
顧委員立雄:臺北、桃園、新竹……
林廳長瑞斌:新竹是一類法院,新竹地院大概有54位法官。
主席:請廳長再說一次一類法院有哪些。
林廳長瑞斌:一類法院包括臺北、新北、士林、桃園、新竹、臺中、彰化、嘉義、臺南、高雄、屏東。所以,我們是真的很有誠意,但是,因為其員額的差距實在是太大了。跟主席及各位委員報告,法院的分類不是司法院說了算,因為法院組織法的附表裡面有嚴格規定,什麼樣才可以當第一類、第二類的法院……
顧委員立雄:主席也講了,不要說什麼儘量,完全看你們,有沒有一個具體的文字?
陳次長明堂:這樣好不好?「辦理偵查中……」,就按照司法院前面的文字,不過但書以下的部分,能不能參考法務部的意見?不要「會同行政院」也罷,但不設專庭的法院能不能夠指定專股來辦?金門、馬祖很小沒有錯,但也許也不要說統統不設,以後照輪序分的話,以臺東來講,說小也不是小,但也不大,在這種情況之下,不設專庭的法院是不是就設專股?當然我們尊重各法院的事務分配權。以專股來講,這樣的話標準會一致,以後檢察官或司法警察還要視A法官、B法官輪值的情形再去申請,又會發生某些層次的流弊。後段部分,是不是參考法務部的意見,指定專股來替代強制處分法庭?
顧委員立雄:所以你們的意思是改成「經會同行政院指定」就不要了,直接寫「司法院法院員額或事務繁簡不適宜設置,以專股或專人代替強制處分法庭者,不適用之。」?
主席:請問廳長,有沒有第二類法院的員額是比第一類還要多的情形?不會嘛!
林廳長瑞斌:不會。剛剛法務部代表提到專人或專股這件事情,如果我們可以做得到,其實也就不會拒絕他們,但事實上真的是做不到。理由很簡單,以我的理解,現在連江法院只有兩個法官,如果還要迴避、指定專人,那就等同於是他自己了,所以實際上真的是做不到。一樣的道理,像金門、澎湖這類法院,已經分成民、刑事以及家事、少年法庭,真的找不出其他的專人,勉強要找一個人的話,就變成是他自己了,沒有其他的選擇。
顧委員立雄:你們就是各分庭……
主席:我說了就是第五類和第六類嘛!可不可以排除第五類、第六類?
顧委員立雄:看要不要做三級……
主席:就是第一類設專庭,當然方向上我們是希望你們設專庭,但第二類以下「得」指定專股或專人,實務上沒有第四類嘛!在第五類、第六類就都不用指定,這樣可以嗎?
顧委員立雄:寫在立法說明裡面,第一類……
主席:我們寫附帶決議,好不好?讓院會也予以宣讀。除了第一類之外的法院,得設專股或專人。如果大家沒有意見,就請法制局整理文字,可以嗎?
顧委員立雄:現在要先決定是用司法院或法務部的版本。
尤委員美女:司法院的版本嗎?
顧委員立雄:用司法院的版本,然後寫一個附帶決議,這樣子是不是?
尤委員美女:剛剛那部分要不要加進來,沒有專庭的要設專股或專人……
在場人員:用附帶決議。
顧委員立雄:附帶決議要寫清楚,第一類的法院要設,對不對?第二、三類可能……
沒有專人的概念,就是以設專股的方式來代替強制處分法庭,那你們可以加一句話,除非如第五、六類這種有明顯困難的法庭,文字上看要怎樣「喬」……
主席:應該這樣寫,我們還是期待他們都設專庭,譬如第三、四類以上的法庭應該都要設專庭,但第二、三類法院,司法院得視法院員額及事務繁簡指定專股或專人,原則上規定哪一類以上的法就應該要設置,但其中的第二、三類法院,司法院得視員額及事務繁簡指定專股或專人。這樣可以嗎?
顧委員立雄:我們提附帶決議,希望文字上能比較清楚,至於具體文字是不是麻煩司法院跟法制局會商一下,儘量符合委員所希望的那樣子,也讓法務部可以接受,好不好?
主席:好,等文字擬出來以後,我們等一下再處理。
現在請各位看第1頁「二、重大爭點:……(三)委員徐國勇等人所提3案」,就是逕付二讀的部分,以及第2頁「三、相關修正建議(二)刑法施行法第十條之三規定:……2.……法制局為配合其他特別法有關沒收之規定,建議文字如下:……」,法制局要不要說明一下?
郭組長宏榮:請各位委員參看第2頁(二)「刑法施行法第十條之三規定:……2.」,上次我們在討論第十條之三第二項的文字,本來的文字是「施行日前制定之其他法律關於沒收、追徵、追繳、抵償之規定,不再適用。」,那就牽涉到其他特別法,也就是委員徐國勇等人所提的3案要不要繼續存在,之前幾次會議在討論時都有這個爭點。昨天我們跟法務部討論這個問題,就後來法務部的想法,我們將之轉化為文字,變成「施行日前制定或修正之其他法律關於沒收、追徵、抵償之規定,不再適用。」,就是回到新施行的刑法。但是他們考慮到,有些特別法沒收規定的範圍比現在所要施行的刑法規定來得大,就不再回到前面的原則,讓它繼續適用。這是昨天我們跟法務部協商後,把他們的意思予以文字化的結果。
主席:所以你們的意思是,如果刑法施行法第十條之三第二項規定照這樣修正的話,委員徐國勇等人的這3個案子就可以不用處理?好,除了這3案之外,其他特別法有關沒收、追徵的規定,就回到刑法的規定……
尤委員美女:能不能請法務部解釋一下,所謂「其範圍超過一百零四年十二月十七日修正之刑法者,不在此限。」這是指什麼,能不能比較具體的說明?
陳次長明堂:這個部分很難,因為各機關、部會的法律要個別去修,上次我們報告過,3月份時也請各機關自己去修,但大部分都沒有提出來,現在是為了要避免空窗期,7月1日以後就統統不再適用,這段空窗期要怎麼辦?是不是能讓部分法規不必修正、還可以繼續存在,但其範圍要比刑法第三十八條之一更嚴格,至於跟它相同或比它的標準還低的部分就回到第三十八條之一這邊來?在法制上有困難度,所謂的範圍超過或未超過,這樣改的話,可能會變成要由檢察官、法官依個案來認定,將來形成通案的例子。剛剛我們比較晚到的原因也就在於檢察司對這個條文還是有疑慮,恐有無法完全涵蓋之虞,請副司長說明一下。
余副司長麗貞:去年就第十條之三的規定其實大家是有共識的,將所有特別法統統凍結,這部分行政院在審查的時候也有共識,雖然沒有訂定凍結的條文,因為那時候抵償和追繳的部分已經不存在了,當時政委是指示其他部會就要包裹立法或用提案修法的方式,儘量讓其他特別法的附屬刑法能夠隨著刑法這次的修正而配合調整文字,所以當時各部會其實有共識,我知道這個訊息。後來在協商的時候,民進黨黨團版本剛好有這一條,增加第二項,就是整個凍結。凍結的是實體法的部分,上次我也提到,新法有關沒收的規定修正之後,到底是特別法優於普通法還是後法優於前法?未來在實務上,會讓法官在適用時覺得很為難,因此當看到民進黨黨團版本之中有這一條的時候就說好,全部都凍結、全部都適用刑法沒收的部分,不管是對人、沒收的物或者犯罪所得,範圍也算滿大的,幾乎可以涵括特別法的部分。特別法無法涵括者就是指「不問屬於犯罪行為人與否」中的「不問」,包括一些善意第三人的部分,可能刑法總則就無法予以涵括。當時在協商的時候是說好、通過,我們還是照這樣來凍結,其他部會就去檢討修正,假設是比刑法總則沒收的範圍還大的話,就去修各特別法或附屬刑法,如果他們認為這樣夠了、不修法的話,也就尊重各部會的意見。
現在的情況就是,針對這一條之修正,我們建議還是維持、不修刑法施行法第十條之三,但對於特別法的部分,就是貪污治罪條例、毒品危害防制條例及組織犯罪防制條例,但書的文字其實……
主席:我打個岔,副司長的意思是,現在你們的講法又不一樣了,法務部的態度是不要修刑法施行法第十條之三,還是去修這3個特別法,是不是?
余副司長麗貞:對,今天有請示部長,部長的意思是不修第十條之三,就修特別法。
陳次長明堂:原先我們是有提幾個方案給法制局做參考,但今天早上檢察司再檢視的結果,也怕無法涵括全部的情況,後來所給的建議是不修第十條之三第二項,去修另外的3個法案,7月1日起各部會的特別規定就不適用、凍結了,未來等他們修完法以後再做,這一點跟各位委員報告。
主席:確實在7月1日之後,其他部會相關的特別法就會被凍結嗎?上次不是有委員提出質疑是特別法優於普通法還是後法優於前法,那個部分現在沒有問題了嗎?
陳次長明堂:凍結以後就是歸零,就沒有特別法關於沒收的規定,等他們修法以後,再去適用修正後的刑法第二條規定「沒收……適用裁判時之法律。」,但事實上不可能在這個會期提出修法並通過,因為還要審預算,最快也要到年底,大概是11月、12月左右才有可能真正來修法案。假設1月1日各個機關都修法完畢,等於7月1日至12月31日這段時間內的判決就沒辦法用原來其範圍較廣的規定來予以沒收,明年1月1日以後個別機關的修法統統完成了以後,如果該法的範圍比刑法第三十八條之一還廣的話,就可以回到新修的法裡面來處理,等於有一個空窗期,為期大概是幾個月。
顧委員立雄:有兩個問題,第一個,你們一直提到第十條之三第二項原來是民進黨黨團的版本,反正現在要修,如果我們歸零、重新來過,有關「施行日前制定之其他法律關於沒收、追徵、追繳、抵償之規定,不再適用。」的文字,你們覺得要怎麼寫比較好,還是說也沒有更好的寫法?在概念上,要怎麼去處理其他法律有關沒收的規定?如果就沒收的規定,你們認為不全然要規定為「不再適用」,我實在是搞不懂,就是整個刪掉嗎?
第二個,我們現在在談的是,包括舊法的時代、你們現在要新修的法,或者「其他法律關於沒收之規定,其範圍超過……,不在此限。」的部分,當這些都不適用刑法規定之時,那訴訟法的部分怎麼辦?特別是沒收的部分,要由法官裁定,假設按照現在第十條之三的但書「其範圍超過……,不在此限。」,會不會就回到原來的規定,不需要法官同意什麼的,應該不至於解釋成這個樣子吧?因為刑事訴訟法只有一套,現在是實體法有兩套,我也搞不清楚,每次講到這個我就轉不過來。
蔡廳長彩貞:特別法的部分本來要停止適用,在特別法裡頭的保全追徵規定會因此而空洞化;如果現在不停止適用的話,特別法裡頭的保全追徵規定就不會空洞化,換句話說它繼續有效。
顧委員立雄:就是說它帶有持續性……
蔡廳長彩貞:對,它繼續有效的話,就變成會跟現在所通過的保全追徵規定並存,這時對於特別法的規定,保全的規定完全沒有法官保留原則,但是它只有符合法律保留,沒有法官保留的要求,那麼將來法官在用法的時候,就會產生像現在他們重新提出來也有一個保全追徵的規定,這樣子法官到底要不要法官保留,那個真的是很難解釋,所以我們不建議這個部分。當時會過這樣的提案,是因為在立法現場突然提出來,我們也很難去表示意見。
顧委員立雄:那你們覺得要怎麼辦啊?我也覺得……
蔡廳長彩貞:看看主管機關怎麼辦,我們尊重他們提出來的草案,我們再來看怎麼處理。
尤委員美女:能不能再請教一下,你們這裡講說「其範圍超過一百零四年十二月十七日修正之刑法規定者,不在此限。」那是指怎樣?是指說只要它的特別法有超過刑法規定的話,是只有超過的部分適用特別法?還是整個就全部適用特別法?如果是只有超過的部分適用特別法,那超過的部分要不要依照刑事訴訟法所謂的令狀、法官保留等等規定,還是說超過的部分不用?不要的話,回到特別法,這樣的規定到底是不是都不用令狀還是怎麼樣?因為現在會變成特別法排除普通法,所以就變成這邊都完全不用令狀了,如果這樣的話,那我們在修什麼?就全部都不用,回到原點。
余副司長麗貞:當時在提的時候,保全扣押其實還沒有很確定,所以那個留著是留著,如果看起來保全扣押會過的話,那確實是可以把它刪掉。
顧委員立雄:那現在這一條你們有沒有什麼想法?第十條之三第二項要不要動,還是說要怎麼辦?還是寫「不再適用」就對了?就是修正完的這個東西就對了?那你們就個別條文去修。
尤委員美女:我沒有聽懂,法務部的意思是說如果保全扣押的部分有通過的話,那第十條之三就不用動?
顧委員立雄:他們現在是說第十條之三第二項不要動,一一修特別法包括組織犯罪防制條例、貪污治罪條例還有毒品危害防制條例等等,個別一條一條修,那其他還有的、不歸他們管的,也一個一個送進來。我覺得既然是一個一個送進來,我們就一個一個審好了。
主席:現實上,除非是行政院去彙整,否則法務部也不可能去幫人家修啊!也只好等他們一個一個送進來,他們可能檢討之後,有的部會覺得需要,有的就覺得不需要。
顧委員立雄:已經送進來的徐國勇委員等這三個案子,現在逕付二讀,我們要怎麼辦?我們也要花時間一條一條審啊!
主席:它的條文不多啦!
尤委員美女:我還是搞不清楚,現在依照它們的特別法,上面到底有沒有法官保留?
林司長邦樑:委員所指教關於保全扣押的部分,如果訴訟法裡面保全扣押的條文可以過的話,我們在特別刑法裡面,本部業管有關保全扣押的部分,其實在大院審查的時候,我們是建議那一部分可以刪掉,我們是覺得……
尤委員美女:什麼東西可以刪掉?
林司長邦樑:就是保全扣押……
顧委員立雄:我們現在一個一個來,要讓尤委員理解的話,組織犯罪防制條例第七條你們現在不是提出來嗎?現在第三樣是保全扣押,所以第三樣可以不要了,那你的第一項是不是也不用?「其參加之組織所有之財產」,如果這裡的沒收讓你發現它的財產,那還要不要取得法官的同意?
余副司長麗貞:你說扣押?
顧委員立雄:沒收,因為現在不是沒收要扣押嗎?那我再講一個,7月1日前通過跟7月1日以後通過,在解釋上,7月1日以後通過會不會比較明確一點?好像7月1日以後通過會比較明確一點喔!因為7月1日先通過刑事訴訟法等相關規定,然後再一個法一個法去通過,因為是後法,程序當然要遵照前面已經通過的刑事訴訟法,只是特別法上面的沒收範圍可能稍微大一點,沒收的程序還是要按照新的刑事訴訟法,意思是這樣。
蔡廳長彩貞:換句話說,原來的保全追徵根本不急著現在修,這也就是我們一開始一再強調的,就是沒收程序的本體一定要先過,扣押保全的部分,其實並沒有急著一定要綁住。
顧委員立雄:7月1日以後一條一條送進來。
蔡廳長彩貞:但是實體法規範的部分,依照現在的特別法有一些可以沒收,可是回到刑總沒有辦法沒收的部分,那就變成會有先依普通刑總來處理,等到將來貴院把這些一一補足以後再回來,那法官適用就會擺來擺去,對人民的公平性也會有問題。
顧委員立雄:大家是講說還有什麼更好的方法,你現在……
蔡廳長彩貞:我們現在是提醒會有這樣的問題,至於有沒有更好的方法……
顧委員立雄:但是反而在7月1日以後通過會比較明確,所以最好的方法是在7月1日施行之後,我們用最短的時間趕快把相關的條文包裹全部通過。
蔡廳長彩貞:但是沒收的部分還是會有新舊法比較的問題喔!那個會有犯罪點正好落在空窗期,又會有新舊法比較的問題。
主席:這個部分我徵求各位的建議,徐國勇委員等三個逕付二讀的提案,如果大家都有共識要等到7月1日以後的話,我們今天就不做決定,繼續協商,然後一個月協商期滿之前我們做個決定,到院會通過之後就過了7月1日了,這個時間可以抓。
陳次長明堂:貪污治罪條例跟組織犯罪防制條例裡面都有寫7月1日施行,貪污治罪條例第二十條,還有毒品危害防制條例第三十六條,我們都有明文規定是7月1日施行。
顧委員立雄:我的問題是7月1日施行比較好,還是7月1日以後施行比較好?
陳次長明堂:其實同步應該沒有問題。
顧委員立雄:同步嗎?解釋上有沒有問題?
陳次長明堂:同步應該沒問題。
蔡廳長彩貞:另外我們也想請教,所謂「前項施行日前制定或修正」指的是什麼意思?制定是指公布?還是立法院完成立法三讀就是制定?還有修正指的又是什麼時點?其實就制定這個時點,原來在施行法第十條之三,去年通過的這個問題就有發生,我們舉一個例子,去年底刑法已經制定完成,可是它的生效日期是在今年7月1日,那麼在去年制定到今年7月1日中間,因為我們的新刑法跟包括施行法本身都還沒有生效,所以法官都繼續引用這些特別法的沒收、追徵、追繳、抵償的規定,可是等到7月1日刑法生效、施行法也生效的時候,如果這裡的制定指的是去年底的制定的話,那這一段時間合法進行的沒收、追徵、追繳、抵償會溯及既往全部變成違法。所以我們建議,如果此時此刻要來修這個規定的話,所謂的制定跟修正務必要嚴謹,要把它講清楚,到底講的是法規制定日還是真正的生效日,還有修正指的又是什麼?
顧委員立雄:現在為了聚焦,簡單講就是現在已經經過你們修正但還沒有生效的就是寫「施行日前制定」,對不對?
蔡廳長彩貞:制定指的是什麼?
顧委員立雄:所以我剛才才疑問說,我們假設現在去通過什麼組織犯罪防制條例,然後又把它繞在7月1日施行的話,那是不是叫施行日前制定?那不是一樣不再適用嗎?我的問題就是這裡嘛!你們現在假設說不清楚,如果大家都想不出來,那我也沒辦法啊!現在到底要怎麼改,那是可以改的嘛!你如果都繞在7月1日施行,那不是都施行日前制定嗎?那你改了半天,也都是不再適用啊!所以我才會說,是不是要施行日後……
主席:我能不能請教現在是什麼狀況?
顧委員立雄:就是有一堆法律人坐在這邊束手無策,說文字上要怎麼訂到讓人家看得懂,因為我們自己都看不懂。我剛剛就一直在講,施行日前制定的這些所有規定都不再適用,如果我們現在就通過一個毒品危害防制條例,然後說7月1日生效,那它還是落在施行日前制定啊!它還是不再適用啊!改了半天還是不再適用……
主席:現在提的是法制局本來擬的文字是不是?那個不是放棄了嗎?
顧委員立雄:放棄了,但是既有的規定,也就是去年已經通過的規定是寫說施行日前制定,所以我們現在一定要想辦法讓其他的法律不要修了半天不被適用嘛!所以我剛剛直覺就認為徐國勇委員等三個提案一定要在7月1日以後。
主席:那這樣有困難嗎?我們如果寫7月1日以後,那結果會怎樣?
郭組長宏榮:是不是就把現行條文改成「前項施行日前施行之其他法律」?前項施行日就是105年7月1日之前施行之其他法律。
主席:他現在是修施行法第十條之三。
郭組長宏榮:這三個特別刑法如果落在7月1日那一天,接上去就不會有被凍結的問題了。
蔡廳長彩貞:「施行日前施行之其他法律」這樣的用語實在是有點怪怪的,可是語意上是比較沒有錯的。
主席:郭組長剛才提的方向可以嗎?
顧委員立雄:我真的還是建議這三個我們還是再找時間一一審,然後7月1日以後通過。就讓法官去新舊法比較就好,我們也沒辦法了啊!程序從新,實體從舊,反正司法院法官很厲害,法官就可以想出一招來……
主席:可是這樣大家會不會都不一樣的步數?
顧委員立雄:會有一段混亂期。
林司長邦樑:我補充說明,關於第十條之三第二項的部分,剛剛法制局郭組長有建議文字,如果是把剛剛所提到的,擔心有兩個「施行」,這樣的文字過於重複,那麼能不能直接把前面施行的日期標出來?亦即直接寫「一百零五年七月一日」,這樣的話就不會有兩個「施行」文字重複的問題,把這三個法案做這樣的處理,不曉得是否可行?
主席:不好意思,請司長再說明一下,要做什麼樣的處理?
郭組長宏榮:司長的意思是直接把它改成「一百零五年七月一日前施行之其他法律關於沒收、追徵、追繳、抵償之規定,不再適用。」,這樣就不會有兩個「施行」的概念,前面的施行日直接把日期押進來。
主席:所以這樣訂定的話,我們還是要審徐國勇委員等那三個法律案,對不對?各位的意見如何?
尤委員美女:如果這樣的話,十個法案都要審,不能只審三個法案,那其他的……
主席:我們現在因為時效的問題,只能先處理這三個案子,因為其他主管機關沒有送,也沒有人代為提案。
陳次長明堂:其實各機關送出來的時間不一,如果要一一等待,可能會等不到,所以是不是這個先通過,法務部再跟行政院要求各部會要繼續送出來?不然7月1日以後歸零就不得再用,這會產生這樣的問題,我們會再提醒跟督促,也會請行政院再督促,請他們個別送出來修。
主席:廳長還要再講話嗎?請說。
蔡廳長彩貞:現在討論的如果是第十條之三的規定,除了這個制定修正的日期比對以外,另外所謂範圍超過,我們覺得這部分的問題也很大。
主席:好,我們請法制局整理一下刑法施行法第十條之三第二項文字的修正。好,請法制局處理,處理好之後,最後我們來處理這三個法案的修正。
刑事訴訟法部分條文修正草案裡面第四百五十五條之二認罪協商之範圍是否包括「沒收」,這個到目前為止並沒有解決的建議。請問各位委員的意見如何?我相信到現在司法院跟法務部大概還是沒有辦法達成共識。
陳次長明堂:跟前面講的一樣,法務部基本上還是認為協商範圍不會牽涉到裁判本質的事實認定,一方面也是幫助法院在審判時,因為透過協商,對於「罪」能夠快速的加以確定,包括量刑範圍,同時我們也曾提過有許多法官和檢察官跟我們建議過。所以這個事實上跟「罪」與「刑」本身並不影響,同時如果對於沒收的範圍差異過大,根據第四百五十五條之四,法院也可以做「不得為協商」的判決,所以還是有後續處理的機制,這一點是不是再請司法院參考?
顧委員立雄:我覺得我們可以理解司法院的立場,但是我想我們就把它包括進來,應該也ok。我們就看委員的意見,好不好?
尤委員美女:有關「被告願受科刑及沒收之範圍或願意接受緩刑之宣告。」這部分要不要界定清楚?就是它只有範圍,不包括整個沒收、「罪」的部分。
周委員春米:如果把沒收可以協商訂定進去,將來可以沒收的會變得很少,法官一定不會用的,因為這會牽扯到犯罪事實認定,也就是雖然可以訂下去,但是以後法官用的機會不多,因為不太敢用這一條去協商。
陳次長明堂:這個協商對事實認定有幫助,因為有時候查東查西,人家責罵我們是祖宗八代、全部家族都去搜尋。假如能夠在某些範圍內做為協商的標的,對於加速整個判決以及事實認定應該有所幫助,而且對於法院量刑應該也有助益,當然也可以不協商。如果顯然是差異過大的協商,當然就是第四百五十五條之四,本來就可以「不得為協商」判決。
主席:顧委員的意見是照林為洲委員等的提案通過,司法院的意見我們就列入紀錄,請問各位同仁是否有不同意見?如果沒有其他意見,有關這部分,我們就這樣處理。
現在我們回頭處理剛才花最多時間的刑法第四十條,請問法務部是否有新的建議,或者是否有其他要提出向委員說明的?否則剛才在場委員中沒有人支持法務部的意見,如果沒有的話,我們就要宣告了。
陳次長明堂:拜託委員再斟酌,我們也承認這個確實算是新創,但是因為我們過去在法制上比較沒有那麼健全,所以在調查的過程中,確實還有一些隱藏性的財產存在,必須對這些不法利得加以剝奪,所以我們建議是判決確定後5年內,以短期來看,好不好?在5年內能夠追得到,當然是要有確實的新證據,而不是無的放矢,同時在原來的審判中,如果已經去調查過的或是怠惰不調查、能調查而不調查的,這部分本來不在這個範圍內,所以保留這5年的空間,老實說大部分可能會針對第三人的沒收,對於被告,因為之前有調查過,基本上應該比較不會發生,但是對於第三人的部分,可能性會比較大。在這種情況之下,是不是請各位委員再斟酌,先保留這個空間,將來假如認為這是惡法,我們再把它刪掉也可以,針對整體的法制,拜託委員能不能先考慮看看?
主席:請林秘書長說明。
林秘書長錦芳:請問一下,剛剛有提到沒收的部分可以協商,協商之後能不能再適用這個?
顧委員立雄:我瞭解秘書長講的意思,但是剛剛沒收的部分已經過了,沒收既然經過協商,大家也知道協商不可以再上訴了,如果這個也沒有了,就沒有秘書長講的問題了。
主席:所以意思是第四百五十五條之二的部分有適用,這個部分沒有,是不是這個意思?好!那我們宣讀協商結論……
陳次長明堂:我們能不能在第四十條加上一條但書,再將它限縮?亦即「但應可歸責於檢察官沒有提出判決確定者,不在此限」?可不可以再考慮一下?
顧委員立雄:這部分真的是本案申請再審的問題了,這就不用再談了,這確實涉及到基本法理的問題了。因為我們沒有人支持,我也沒有辦法支持。
主席:委員曾銘宗等16人擬具「中華民國刑法第四十條條文修正草案」,不予採納。
現在處理第二個部分,委員顧立雄等31人擬具「法院組織法增訂第十四條之一條文草案」。對於司法院的提案,有沒有要修改的?沒有修改嗎?好,法院組織法這部分採用司法院提出的新增條文建議,另做附帶決議,內容如下:有關偵查中強制處分聲請案件之審核,第一類法院應設刑事強制處分庭辦理,第二、第三類法院司法院得視法院員額及事務繁簡以專股代替,其餘法院得不設立。
現在處理第三個部分,徐國勇委員等所提三案。
顧委員立雄:因為我們還是要通過,有關這部分,我建議可以先讓這些案子通過,但是徐國勇委員等的這三個案子,我們要找時間再來協商。
主席:這部分因為要修刑法施行法第十條之三第二項規定……
顧委員立雄:現在因為刑法第四十條條文修正草案不予採納,所以就沒有刑法施行法第十條之三第三項了,但是有關刑法施行法第十條之三第二項「施行日前制定……」,這部分剛才大家認為要更明確,所以剛才有人提議修正為「中華民國一百零五年七月一日」。
主席:刑法施行法第十條之三第一項「中華民國一百零四年十二月十七日及一百零五年○月○日修正之刑法,自一百零五年七月一日施行。」,第二項「一百零五年七月一日前施行之其他法律關於沒收、追徵、追繳、抵償之規定,不再適用。」
現在處理第四部分,委員林為洲等18人擬具「刑事訴訟法部分條文修正草案」中第四百五十五條之二認罪協商之範圍是否包括「沒收」。這個部分,我們就照林為洲委員等提案第四百五十五條之二修正案通過。
請問各位,包括徐國勇委員等的提案,因為看起來條文很少,我們要另外擇期,還是現在可以進行?現在有沒有協商通過的問題,還是要等到7月1日以後?
顧委員立雄:因為那個條文要改,主要是剛才有一些保全扣押不用……
主席:現在不用了?
顧委員立雄:它要拿掉。
主席:我們可以直接拿掉啊!
顧委員立雄:你們要不要再想一下?今天就要過嗎?因為有一些要拿掉,有一些要再……
郭組長宏榮:照剛才的構想,如果施行法第十條之三第二項已經修正為105年7月1日之前施行的不再適用,所以這三個案子一定要接到7月1日,才能夠同一天。這邊規定是消滅,但是它原來特別刑法又復活,這部分必須在同一天,所以應該要在今天協商完成。
主席:今天協商完成才有辦法定7月1日施行。
郭組長宏榮:對。
主席:對啊!好不好?
蔡廳長彩貞:如果剛才第四百五十五條之二的協商規定通過的話,是不是請建議的機關在立法說明裡把它寫清楚?要不然我們將來不知道要怎麼跟法官講這個協商的效果到底是怎麼樣的協商法,亦即沒收可以協商的規定。
主席:你所說的建議單位是指顧立雄委員嗎?
蔡廳長彩貞:看看是哪個機關提出的想法……
主席:請法務部寫一下,好不好?
陳次長明堂:這個法務部負責……
主席:現在趕快處理徐國勇委員等的提案。請問法務部,貪污治罪條例第十條第二項是不是可以刪掉?那我們看第一項,請問各位,有沒有問題?
顧委員立雄:這個範圍會不會太大了一點?
主席:請法務部說明。
余副司長麗貞:因為現行貪污治罪條例第十條第一項與刑法總則重疊,所以我們建議刪除重疊的文字;第三項,刑法也已經有規定,而且第四條所規定扣押的部分,我們已經做處理了,所以只剩下第二項中段「視為所得財物」,這就是沒收的規定。因此,我們建請將現行貪污治罪條例第十條僅保留第二項,將財產來源不明的所得「視為犯罪所得」,並予以沒收,作為特別法中沒收不法所得的特別規定。
顧委員立雄:我認為這就是刑法規定,你們建議現行貪污治罪條例第十條第一項、第三項及第四項都不用了,僅維持現行條文的第二項「經檢察官或法院於偵查、審判程序中命本人證明來源合法而未能證明者,視為其所得財物」,這是實體法的規定,所以這部分的文字就不再更動。依照貪污治罪條例第十條第一項所規定的前提是,犯第四條至第六條之罪者,所以後面才會規定視為其所得財物。至於你要如何沒收、保全、追徵等等,這部分在新的刑法中已有規定就可以沒收。如果你再規定可以沒收,這豈不是又與刑法總則重疊了?
余副司長麗貞:這是解釋貪污治罪條例第六條之一所規定的犯罪所得,到底這是在處理構成要件,還是處理沒收的部分?這樣就會不清楚。
顧委員立雄:貪污治罪條例第十條第一項規定,犯第四條至第六條之罪者,它前面已經戴上一個帽子,因為犯了這個罪,就視為其所得財物。大家在這裡有不清楚的地方嗎?
陳次長明堂:委員,這是指本人的……
顧委員立雄:難怪有人會說,沒念過法律的人,根本不知道該怎麼處理。
陳次長明堂:另外,我們在修正條文增列「或財產上利益」,這部分能否一樣也保留?因為財產上利益在過去是指物,並沒有包括權利及其他利益,那如果得到……
對啊!我知道啊!可疑財物是一點,還有可疑的財產利益。
余副司長麗貞:因為刑法沒收犯罪所得有包括財產利益,如果這裡沒有把它含括在內的話,就會限制在有體物的範圍之內。
顧委員立雄:這是兩件事啊!
余副司長麗貞:對啊!既然刑法已經放寬它的犯罪所得範圍了。我講得具體一點,譬如抵押權利,就是權利的意思。因為財物在實務上似乎是限制在有體物的部分。
主席:所以呢?
顧委員立雄:所以就是徐國勇委員等人針對貪污治罪條例提出第十條第一項修正條文,「犯第四條至第六條之罪,本人及其配偶、未成年子女自犯罪時及其後三年內取得之來源可疑財產,經檢察官或法院於偵查、審判程序中命本人證明來源合法而未能證明者,視為其犯罪所得」。此外,本席建議刪除本條第二項文字。好不好?
主席:好,請將顧委員立雄的建議納入協商結論中。
請蔡廳長說明。
蔡廳長彩貞:這裡我們想瞭解的是,如果將「財物」修改為「財產」,這點我們當然贊同,不過,其他部分是否也有相類似的情況?其實我們在內部作業時很快就檢索到貪污治罪條例第八條也有相同的問題,如果我們要做修改,就不應該只修改一條。此其一。
第二,貪污治罪條例第十條第一項指稱「其犯罪所得」,這包括本人、配偶及未成年子女,經過檢察官命本人證明來源合法而未能證明為犯罪所得,這個「其」可能是指本人的,就會變成本人的犯罪所得。至於配偶的部分,因為沒有辦法證明合法來源,就會變成配偶的犯罪所得。在未成年子女的部分,如果沒有辦法證明合法來源的話,也就會成為子女的犯罪所得,所以我們在討論是否需要保留「其」字?我們建請大家再思考。當然,我知道原本是有「其」字。
顧委員立雄:這個「其」字是指犯罪人的犯罪所得。
蔡廳長彩貞:也就是說,檢察官只能針對犯罪人來證明他的所得是有合法來源。如果沒有辦法證明的話,受到第二項法律擬制效果者只有本人。果真如此,我們沒有意見;但如果包括配偶與子女,恐怕又會不一樣,但是,前面被命證明的人卻又只有本人。因為這一條條文本來就有一些法律適用上的疑慮,所以我們提出來供大家討論。如果這部分要嚴格遵守現行條文的語意,把它搬到修正條文,當然如同委員所言就要加上「其」字。不過,在文字上似乎有些不順,所以我們要提醒大家。謝謝。
尤委員美女:現在是命本人去證明這些來源合法而未能證明的話,不需要叫他的配偶去證明啊!你這裡是讓本人來證明,本人和配偶不見得關係都很好,也不見得知道配偶的財產在哪裡,他證明不出來就全部認為是他本人的犯罪所得,全部要沒收,我覺得茲事體大。
陳次長明堂:這是現行條文。
尤委員美女:現行條文不合理也要改,不是說現行條文就是天經地義,這有問題。現在夫妻關係不像以前女主內、男主外,太太都沒有工作。如今很多夫妻感情不好,只是沒有離婚,太太有自己的財產,現在你們卻要整個涵括進來。
陳次長明堂:在這裡,配偶和子女只是證據方法之一,當時這一條是為了肅貪而訂定的,基本上它還是本人的犯罪所得,不會禍及無辜到配偶。當然,以後配偶也可以舉反證給本人來證明。所以這一條是針對貪污被告本人要證明合法來源,如果證明不出來,你太太不給你,那就是沒收。
尤委員美女:是沒收誰的?
陳次長明堂:把這個財產視為被告本人的。
尤委員美女:對呀!就是把太太的財產視為是被告本人的,然後一起沒收嘛!
陳次長明堂:對啦……
尤委員美女:你沒有給太太去作證明。
陳次長明堂:太太可以來說明啊!
尤委員美女:今天先生犯罪,除非你能證明他們兩人是共犯,否則先生犯罪,為什麼太太需要把自己所有的財產都拿出來證明說那是她的財產?
陳次長明堂:前提是偵查審判中命本人去證明合法來源而未能證明,也許在調查中他抗辯說太太都不給他,法院也不見得會判。如果無法證明出來,才會視為犯罪所得,這裡面還有調查證據的過程作為過濾的方式。
顧委員立雄:那就是根本推翻了,這裡有個帽子是犯第四條至第六條之罪,也就是違背職務收賄罪、不違背職務收賄罪和圖利罪。
主席:第十條修正後再來通過,就是說提案第4行「取得之來源可疑財產,經檢察官或法院於偵查、審判程序中命本人證明來源合法而未能證明者,視為其犯罪所得,沒收之。」
請問各位,對貪污治罪條例第二十條有無異議?(無)無異議,照案通過。
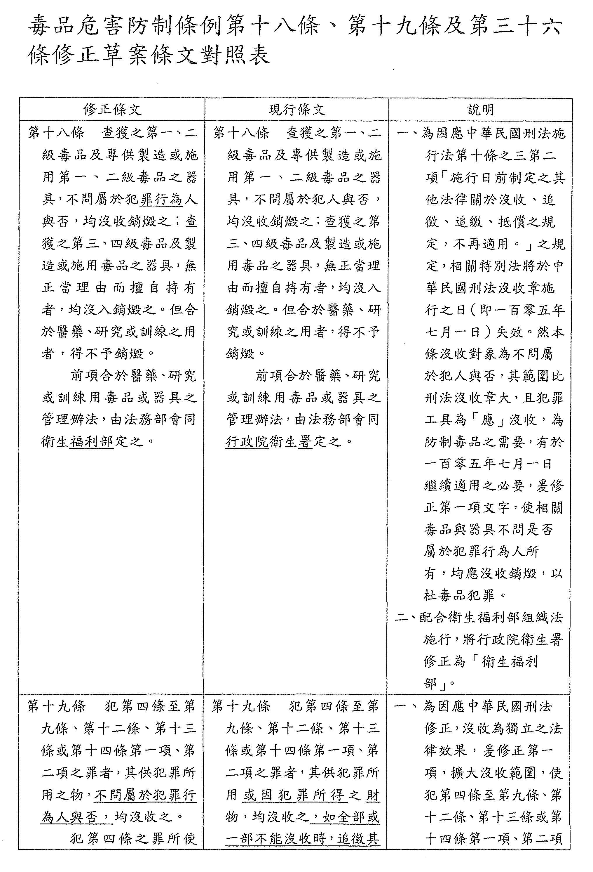
現在處理毒品危害防制條例第十八條,請法務部說明。
余副司長麗貞:這條同樣是要讓現行條文在7月1日復活,這條裡面沒收還包括沒收或銷燬之,即便委員提到查獲二級毒品這部分可能和刑法重疊,但是這裡的規定是說均沒收或銷燬,所以當時條文設計是整條都留下來,再作一些文字的修正。
至於第十九條的修正是把追徵、追繳、抵償和扣押部分拿掉,草案第十九條第二項可以拿掉,回復到刑事訴訟法來規定,所以第十九條要增訂的只剩下第一項和第二項有關販毒的交通工具。
主席:我更正一下,貪污治罪條例第十條第一項最後是「視為其犯罪所得。」,現在再回到毒品危害防制條例。
顧委員立雄:第十九條「犯第四條至第九條、第十二條、第十三條或第十四條第一項……其供犯罪所用或犯罪所得,均沒收之。」這部分還要嗎?這看半天都滿空洞的,就是刑總的規定,不是嗎?「其供犯罪所用或犯罪所得,均沒收之。」這不是刑總都會規定嗎?
余副司長麗貞:包括第三人部分。
顧委員立雄:它有意義的就是「其供犯罪所用或犯罪所得,均沒收之。」,這不是有點重複嗎?
余副司長麗貞:犯罪所用的這些工具部分,刑法總則是規定得沒收,這裡是規定應沒收。
陳次長明堂:7月1日施行的第三十八條第二項的沒收是「得」沒收,這裡是「應」沒收。第三項留著,第二項拿掉。
蔡廳長彩貞:請教一下,第十八條這樣的修正,在法律適用上,法官會不會認為有復活的效果,我們沒有把握,所以必須作個提醒。
另外,第十九條有關「供犯罪所用」這部分在刑總是得沒收,這裡規定成應沒收,是有它的規定實益,但犯罪所得其實是跟刑總一樣的。我們要提醒的是,第十九條第三項依照目前實務的見解,修訂條文的文字沒有修訂,和現行法的文字完全相同,實務界的法官會認為,這裡只是排除得和應的適用,把刑總的「得」在第十九條變成「應」,它到底是不是以被告所有者為限還是必須受到刑總的規範,並沒有說不論是否被告所有都要沒收,沒有這樣的效果。所以我們現在修正第十九條第三項是不是也是持相同的看法?實務上的見解在此舉其一例,最高法院93年台上字第2751號判決就是根據這樣的想法。
顧委員立雄:第十九條第一項一定要應沒收嗎?是不是可以回到刑總的規定,讓法官作裁斷?我們可以理解針對查獲毒品或施用毒品之器具的部分應該要作特殊規範,但是針對供犯罪所用或犯罪所得的部分,也有在刑法總則以外特別規定的必要嗎?
陳次長明堂:這裡所要強化的就是肅毒,基本上就是要剝奪其所得。
蔡廳長彩貞:這裡把「得」拿掉,只是把「得」變成「應」的例外而已,並沒有排除以被告所有違憲的刑總限制。
陳次長明堂:另外還有犯罪器具,萬一屬於第三人所有也不行。
顧委員立雄:是不是可以把第十九條第一項改為「犯……之罪者,其供犯罪所用,不問屬於犯罪行為人與否,均沒收之。」?這樣的話,可能比較具特殊性。
陳次長明堂:也好啊!
顧委員立雄:我的意思是說一件事情不要一直重複規定,感覺上好像沒有什麼意義的樣子。
陳次長明堂:我們接受顧委員的意見,也就是不問屬於犯罪行為人與否……
顧委員立雄:只限於「其供犯罪所用」,亦即「其供犯罪所用,不問屬於犯罪行為人與否,均沒收之。」,至於犯罪所得,本來就可以沒收,所以那部分回歸刑總的規範就好了。
主席:所以是加上「其供犯罪所用」是不是?
蔡廳長彩貞:如果如委員上述所言修正的話,我們當然也不反對,不過這樣的話,第三人能不能抗辯刑總所規範的善意與否?
顧委員立雄:現在已經限縮在「其供犯罪所用」,和那已經沒有關係了。
蔡廳長彩貞:第三十八條第三項所指的就是犯罪所用,第三人可不可以提善意抗辯的問題?
顧委員立雄:不行。
蔡廳長彩貞:可能不行的話,那就是要排除,如果大家確認這樣的法律效果,那麼我們就要說清楚。請問第三項是不是也要用相同的方式來處理?
顧委員立雄:第一項前面的文字不改,後面的文字則是「其供犯罪所用,不問屬於犯罪行為人與否,均沒收之。」
原本的第三項改為第二項,我們來討論一下文字是不是要修正為「犯第四條之罪所使用之水、陸、空交通工具,不問屬於犯罪行為人與否,均沒收之。」,不知以前有沒有沒收過水、陸、空交通工具?
主席:請問第十八條和第十九條要如何修正?
顧委員立雄:第十八條按照徐委員國勇等提案條文通過有沒有問題?
蔡廳長彩貞:針對第十八條和第十九條第三項,我們的疑問都是看起來好像並沒有修正,這樣會不會發生復活的效果?
顧委員立雄:那就沒辦法了。
蔡廳長彩貞:尤其第十九條第三項更是一個字都沒有修正。
顧委員立雄:它有加上一個逗點。
既然如此,第十八條就按照法務部的……
主席:第十八條照案通過。
顧委員立雄:本席建議第十九條第一項修正為「犯第四條至第九條、第十二條、第十三條或第十四條第一項、第二項之罪者,其供犯罪所用,不問屬於犯罪行為人與否,均沒收之。」,然後將徐國勇委員等提案條文第十九條第二項刪除,並將徐國勇委員等提案條文第十九條第三項改為第二項,文字則按照徐國勇委員等提案條文內容通過。
主席:也就是說,第一項修正,第二項刪除,第三項照案通過,這樣可以嗎?
尤委員美女:等一下,本席還是不太清楚,這裡的規定是「其供犯罪所用,不問屬於犯罪行為人與否,均沒收之。」,至於犯罪所得的部分則是回到刑總的規範,也就是「得沒收之」對嗎?
在場人員:應該是「應沒收之」,犯罪所得是「應沒收之」。
蔡廳長彩貞:這樣好像有點問題,「其供犯罪所用」的後面沒有東西啊!
顧委員立雄:「其供犯罪所用」的後面要不要加上「之物」?也就是改為「其供犯罪所用之物,不問屬於犯罪行為人與否,均沒收之。」這樣會不會比較好一點?
主席:好的,我們再修正一下。
第三十六條照案通過。
尤委員美女:等一下,請問第三項為什麼不加上「不問屬於犯罪行為人與否」?
陳次長明堂:交通工具有大有小,萬一是用飛機載過來,也要把飛機沒收嗎?萬一是搭華航的話,是不是也要把華航的飛機沒收?像貨櫃走私……
尤委員美女:如果不是全部沒收的話,為什麼不用「得」?
余副司長麗貞:當初修正這一條時,針對那些當作犯罪工具的車輛,法官認為多數不符比例原則,所以之前修法時,認為只要是販毒、運毒的交通工具就要「應沒收」,當時是為了達到緝毒的功能,所以才會訂定這種沒收交通工具的條文。
顧委員立雄:尤委員的問題是對於交通工具為什麼不是「得沒收之」?
余副司長麗貞:如果是「得沒收之」就是還有裁量權,這樣就會回到像過去一樣,法官會以……
尤委員美女:按照你們剛才的講法,有些並沒有沒收,現在並不是所有的都沒收啊!
余副司長麗貞:其實現在就是都沒收,我們剛才所說的是指第三人不沒收,這一項是只限於被告。
尤委員美女:看不出來是只限於被告啊!
余副司長麗貞:如果包括第三人的話,都會寫上「不問屬於犯罪行為人與否」,通常都會寫上這樣的文字。
蔡廳長彩貞:你這裡會包括第三人、非善意的第三人喔!沒有排除刑總的適用嘛!
顧委員立雄:看主席要不要進行下一條。
主席:好,接下來是組織犯罪防制條例第七條。
余副司長麗貞:這一條一樣配合,第一項把追徵、追繳的部分刪除,第二項也是刪除追徵、追繳的部分,第三項扣押的部分也是整個刪除。不過這一條我們要跟主席和各位委員報告,這是我們的疏漏啦!就是我們沒有提施行日期,所以可能就會發生7月1日如果審查通過的話,會不會造成不符合剛剛第十條之三第二項的問題。
可以加一項啊?
顧委員立雄:第一項有要改嗎?「犯第三條之罪者,其參加之組織所有之財產,除應發還被害人者外,……」,它的意思是說組織啦!組織的財產應予沒收就對了?就是按照現行條文,把「沒收」拿掉,把它的意思留下來就對了?
對不起,可不可以確認一下,現在徐國勇委員版的第七條第一項和第二項都按照他的條文就對了?因為我剛剛沒聽清楚,你們的意思是不動就對了,是不是?然後第三項刪除就對了?
尤委員美女:第七條並不是最後一條,把施行日期放在第七條不是很奇怪嗎?
主席:好,請各位聽一下,徐國勇委員等所提的組織犯罪防制條例第七條修正條文第三項刪除,改為「中華民國○年○月○日修正之前二項規定,自一百零五年七月一日施行。」,請問各位,有無異議?這一項原來沒有,是為了救濟法務部的疏漏。
好,組織犯罪防制條例第七條修正通過。現在休息一下。
休息
繼續開會
主席:現在繼續開會,宣讀協商結論。
協商結論:
一、委員曾銘宗等16人擬具「中華民國刑法第四十條條文修正草案」:不予採納。
二、「中華民國刑法施行法第十條之三條文」修正如下:
第十條之三 中華民國一百零四年十二月十七日及一百零五年○月○日修正之刑法,自一百零五年七月一日施行。
一百零五年七月一日前施行之其他法律關於沒收、追徵、追繳、抵償之規定,不再適用。
三、「法院組織法增訂第十四條之一條文草案」增訂如下:
第十四條之一 地方法院與高等法院分設刑事強制處分庭,辦理偵查中強制處分聲請案件之審核。但司法院得視法院員額及事務繁簡,指定不設刑事強制處分庭之法院。
承辦前項案件之法官,不得辦理同一案件之審判事務。
前二項之規定,自中華民國一百零六年一月一日施行。
本案新增附帶決議一項如下:
有關偵查中強制處分聲請案件之審核,第一類法院應設刑事強制處分庭辦理,第二、三類法院司法院得視法院員額及事務繁簡以專股代替,其餘法院得不設立。
四、委員林為洲等18人擬具「刑事訴訟法部分條文修正草案」:刑事訴訟法第四百五十五條之二照審查會審查結果通過,並請法務部補充修法說明如附件。
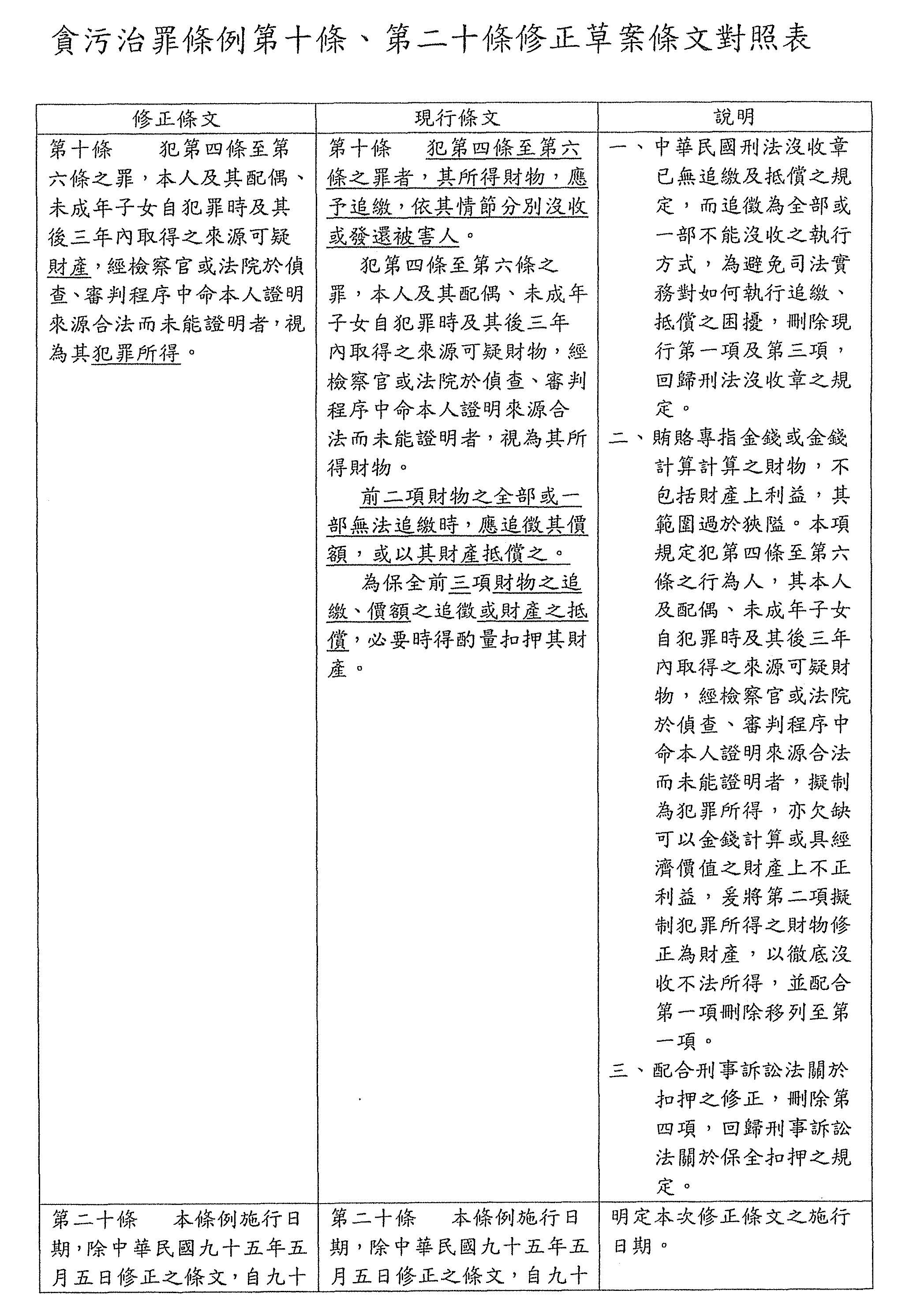
五、委員徐國勇等21人擬具「貪污治罪條例第十條及第二十條條文修正草案」
(一)草案第十條,修正如下:
第 十 條 犯第四條至第六條之罪,本人及其配偶、未成年子女自犯罪時及其後三年內取得之來源可疑財產,經檢察官或法院於偵查、審判程序中命本人證明來源合法而未能證明者,視為其犯罪所得。
(二)草案第二十條,修正如下:
第二十條 本條例施行日期,除中華民國九十五年五月五日修正之條文,自九十五年七月一日施行,及一百零五年三月二十五日修正之條文,由行政院定之;一百零○年○月○日修正之條文,自一百零五年七月一日施行外,自公布日施行。
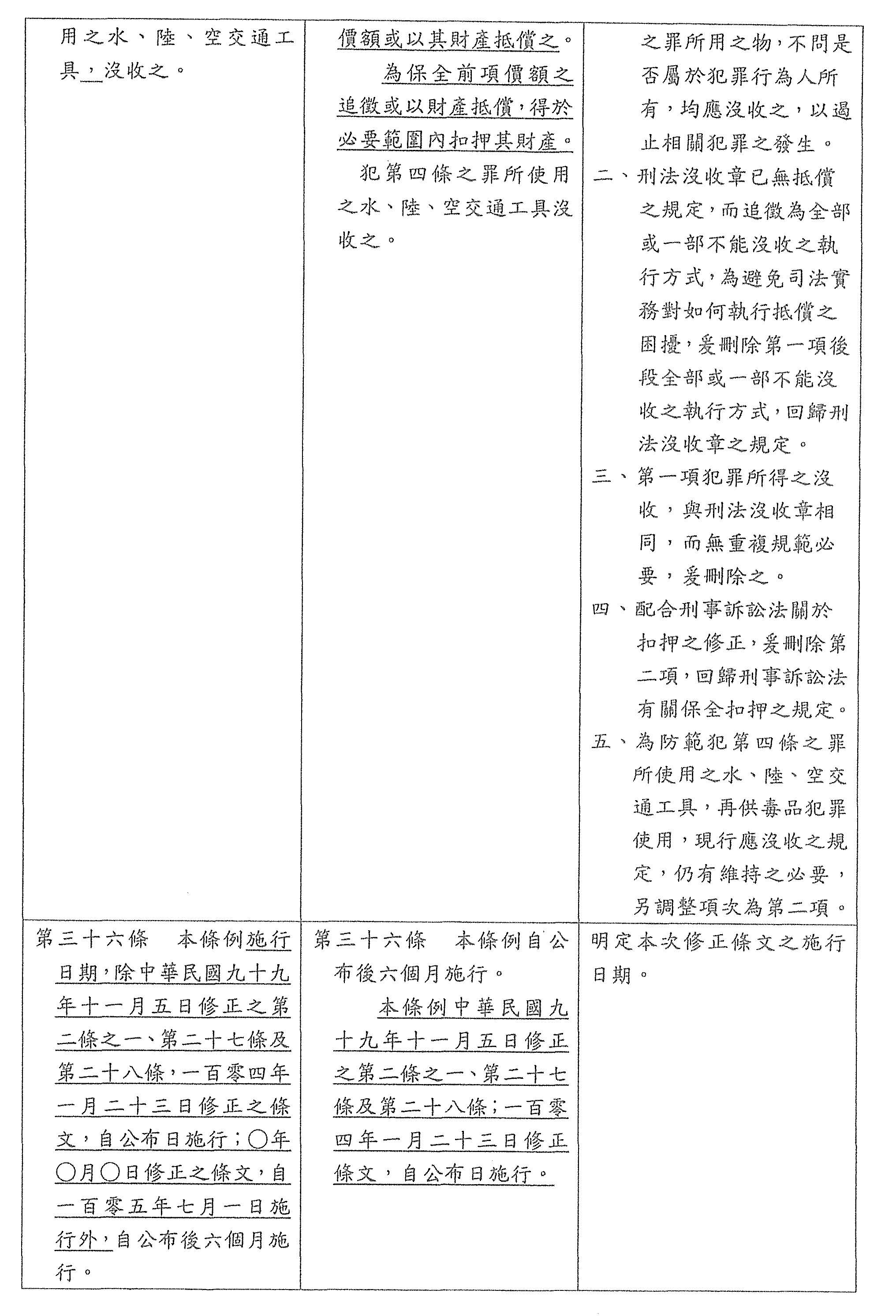
六、委員徐國勇等22人擬具「毒品危害防制條例第十八條、第十九條及第三十六條修正條文草案」
(一)草案第十八條,修正如下:
第十八條 查獲之第一、二級毒品及專供製造或施用第一、二級毒品之器具,不問屬於犯罪行為人與否,均沒收銷燬之;查獲之第三、四級毒品及製造或施用毒品之器具,無正當理由而擅自持有者,均沒入銷燬之。但合於醫藥、研究或訓練之用者,得不予銷燬。
前項合於醫藥、研究或訓練用毒品或器具之管理辦法,由法務部會同衛生福利部定之。
(二)草案第十九條,修正如下:
第十九條 犯第四條至第九條、第十二條、第十三條或第十四條第一項、第二項之罪者,其供犯罪所用之物,不問屬於犯罪行為人與否,均沒收之。
犯第四條之罪所使用之水、陸、空交通工具,沒收之。
(三)草案第三十六條,修正如下:
第三十六條 本條例施行日期,除中華民國九十九年十一月五日修正之第二條之一、第二十七條及第二十八條,一百零四年一月二十三日修正之條文,自公布日施行;○年○月○日修正之條文,自一百零五年七月一日施行外,自公布後六個月施行。
七、委員徐國勇等21人擬具「組織犯罪防制條例第七條條文修正草案」修正如下:
第 七 條 犯第三條之罪者,其參加之組織所有之財產,除應發還被害人者外,應予沒收。
犯第三條之罪者,對於參加組織後取得之財產,未能證明合法來源者,亦同。
中華民國○年○月○日修正之前二項規定,自一百零五年七月一日施行。
八、以上各案其餘條文,均照審查會審查結果通過。
尤委員美女:第四百五十五條之二十七的立法理由,上次漏掉了,也就是漏掉了說明三、四,所以這個部分要加進來,是不是要補唸一下呢?
在場人員:就以「第四百五十五條之二十七增加修法說明三、四如附件」來補充。
主席:這個協商結論會印給大家,請大家再看一下。
現在休息5分鐘。
休息
繼續開會
主席:現在繼續開會。方才宣讀的協商結論中,增列第八點:「八、司法院、行政院函請審議『刑事訴訟法部分條文修正草案』及『刑事訴訟法施行法增訂第七條之九條文草案』:補充第四百五十五條之二十七修法說明三、四如附件。」原列第八點改列第九點。
另外,請法務部補充協商結論五、六、七委員徐國勇等所提貪污治罪條例、毒品危害防制條例及組織犯罪防制條例部分條文修正草案的修法理由。
蔡廳長彩貞:主席,還有刑事訴訟法第四百五十五條之二的修法理由。
主席:那個已經在裡面了。
尤委員美女:第一百三十三條之一的立法理由也要補充。
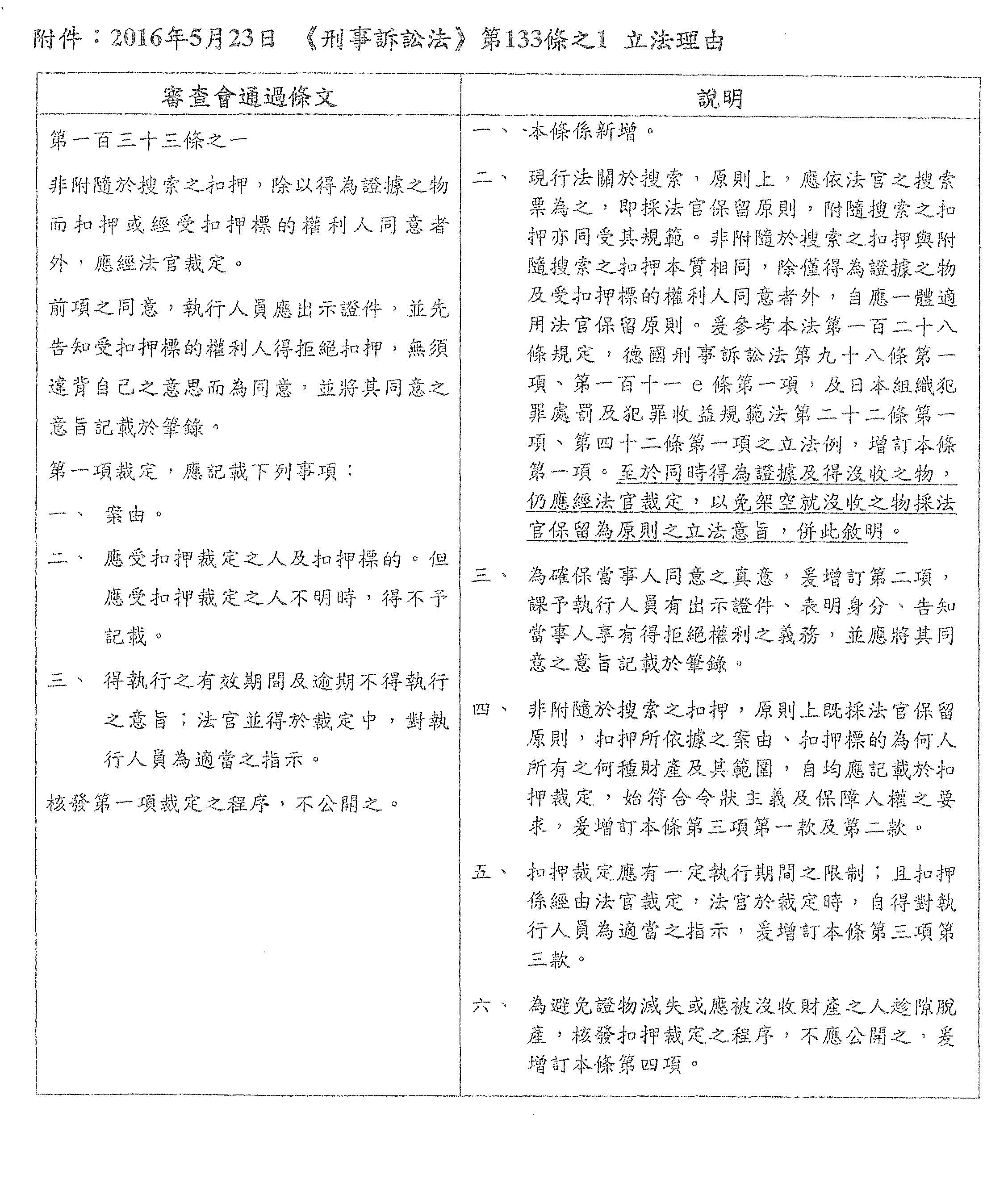
主席:這部分請顧立雄委員代為草擬刑事訴訟法第一百三十三條之一的立法理由,這部分稍後會補充上去。
請問各位,對以上協商結論有無異議?(無)無異議,通過。
現在已經完成協商,謝謝各位委員及各機關代表的參與。散會。
散會(15時25分)

