質詢事項
甲、行政院答復部分
(一)行政院函送顏委員寬恒就梅姬颱風造成臺中地區水稻、香蕉及芝麻損害之清查及救助問題所提質詢之書面答復,請查照案。
(行政院函 中華民國105年10月21日院臺專字第1050094577號)
(立法院函 編號:9-2-5-261)
顏委員就梅姬颱風造成臺中地區水稻、香蕉及芝麻損害之清查及救助問題所提質詢,經交據農業委員會查復如下:
一、梅姬颱風造成農業嚴重損失,本會前於本(105)年9月28日公告全臺為辦理農業天然災害現金救助地區,受災農民可於公告日翌日起10日(至10月11日)內向受災地鄉(鎮、市)公所提出申請。倘農民種植(設置)之作物(設施)確因梅姬颱風災害導致損失,並經公所現場勘查認定損失達20%以上,且無農業天然災害救助辦法第5條所定不予救助情形者,即可依救助辦法規定核予救助金。
二、本會另提供復原重建措施如下:
(一)輔導災損嚴重溫網室重建:
1.協助設施結構受損難以修復,且有意願新建耐受力強度較高設施之農民,本會農糧署推動生產設施重建計畫,凡符合梅姬颱風救助「塑膠布溫網室」或「水平棚架網室」現金救助(整體結構)標準之受災農戶,可於105年10月31日前持受災地鄉(鎮、市、區)公所核發之「105年度農業天然災害審核通知」等申請書件, 向該轄區農會申請設施重建,補助面積以核定現金救助之實際災損面積為上限,依生產設施類型每公頃補助45萬元至550萬元不等。
2.農民可循救助作業程序,先領取設施整體結構受損現金救助,再申請本計畫補助重建,並於設施重建完成、抽勘查確認重建型式無誤後,由農會核撥補助款差額,意即扣除前已申領現金救助之金額。
(二)為協助胡麻作物產業發展,維持明年春季種原,凡現金救助有案農民,辦理胡麻原地重新翻耕種植者,補助種苗及清園管理費每公頃2.4萬元。
(三)輔導果樹種苗重新種植:凡領取梅姬颱風救助金有案農民,依果樹作物類別每公頃最高補助種苗費5萬元,受災田區以補助一次性、原地新植種苗為限。
(四)補助國產有機質肥料:改善農田地力,儘速恢復生產,協助受災符合現金救助有案農民申請國產有機質肥料,每公頃最高9,000元。本(105)年已申請過補助有機質肥料之農友,倘因近來颱風遭受損害,仍可持公所核發之災害審核通知文件再次向農民團體提出申請。
(五)水稻受損協助措施:受損水稻倘為移植稻田區,農友除申領救助金每公頃1.8萬元外,得另辦理災害穀收購。惟對於再生稻或落粒稻栽培田區,其非政府鼓勵之栽培模式,依規定不得繳交公糧或災害榖,僅得申請現金救助。
(二)行政院函送盧委員秀燕就「臺中市將於2019年舉辦第一屆東亞青年運動會,為使比賽場館符合國際標準及成立國家級中部訓練基地,建請教育部研議補助經費,使比賽場館及中部訓練中心得以順利建設」案所提質詢之書面答復,請查照案。
(行政院函 中華民國105年10月24日院臺專字第1050095049號)
(立法院函 編號:9-2-6-278)
盧委員就「臺中市將於2019年舉辦第一屆東亞青年運動會,為使比賽場館符合國際標準及成立國家級中部訓練基地,建請教育部研議補助經費,使比賽場館及中部訓練中心得以順利建設」案所提質詢,經交據教育部查復如下:
臺中市政府103年10月24日取得「2019東亞青年運動會」主辦權,本部即啟動輔導機制,協助市府成立籌備委員會及研提籌辦計畫等事宜。臺中市政府105年3月28日提送「2019臺中東亞青年運動會籌辦計畫」,總經費為新臺幣13億9,353萬5,294元,含場館整修(硬體)經費新臺幣4億8,416萬3,548元,經本部陳報行政院審議後,業於105年7月13日准予核定。
有關「2019臺中東亞青年運動會」競賽場館規劃,國立臺灣體育運動大學部分場館將作為開幕、田徑、五人制足球等使用,整修經費原則由本部教育預算專案支應,其餘競賽場館則依本部體育署相關規定核予補助;惟目前場館擇定及整修項目,仍需由東亞奧林匹克委員會(EAOC)確認,爰籌辦計畫之場館整修經費尚屬暫估,已請臺中市政府於場館定案後,再依相關規定提報個案申請計畫到部審查,並修正籌辦計畫陳報行政院核定。
本部將積極輔導國立臺灣體育運動大學與臺中市政府,建立良好溝通平臺,並整合跨域資源,如期如質完成各項籌備工作,確保賽會順利舉行。
另有關臺中市政府規劃以國立臺灣體育運動大學為核心,整合苗栗、臺中、彰化、南投等縣市所屬場館,成立國家級中部訓練基地乙節,本部105年9月21日函復原則認同其構想,將依分擔比率暫匡新臺幣390萬元額度,請市府依審查意見調整計畫內容後報部,據以核定「中部訓練基地興設先期作業計畫」補助經費。
(三)行政院函送盧委員秀燕就臺中市北屯區中平路509巷及576巷年年發生自來水管破裂情事,建請應優先汰換管線問題所提質詢之書面答復,請查照案。
(行政院函 中華民國105年10月24日院臺專字第1050095048號)
(立法院函 編號:9-2-6-277)
盧委員就臺中市北屯區中平路509巷及576巷年年發生自來水管破裂情事,建請應優先汰換管線問題所提質詢,經交據經濟部查復如下:
本部台水公司第四區管理處業將本案納入汰換管線實施計畫辦理,編列預算約1,700萬元,預計於本(105)年11月底完成設計作業,12月底委託臺中市政府辦理發包及施工作業。
(四)行政院函送盧委員秀燕就臺中市北屯區北興里集會所前之長安新村及國立臺灣體育運動大學用地撥予臺中市政府闢建停車場所問題所提質詢之書面答復,請查照案。
(行政院函 中華民國105年10月24日院臺專字第1050095050號)
(立法院函 編號:9-2-6-279)
盧委員就臺中市北屯區北興里集會所前之長安新村及國立臺灣體育運動大學(下稱臺體大)用地撥予臺中市政府闢建停車場所提質詢,經交據財政部查復如下:
經洽臺中市政府交通局查告,本案需用土地為臺體大經管之臺中市北屯區北屯段304、304-2、304-3、304-6、304-14、304-39、311-6地號國有土地。該等土地都市計畫使用分區為住宅區,臺體大規劃興建學生宿舍及體育場館,當地民眾有停車需求,建請臺中市政府與臺體大協商納入該校整體規劃之可行性。
(五)行政院函送盧委員秀燕就船隻漏油預防及應變問題所提質詢之書面答復,請查照案。
(行政院函 中華民國105年10月21日院臺專字第1050094563號)
(立法院函 編號:9-2-5-247)
盧委員就船隻漏油預防及應變問題所提質詢,經交據有關機關查復如下:
一、有關莫蘭蒂颱風造成高雄港數艘船舶斷纜、擱淺,並肇生環境污染問題,行政院環保署於事發後第一時間,即責成高雄市政府海洋局全力協助洩漏油污清理作業,並全程密切掌握清理進度,派員協助相關船隻應變處置,透過中央與地方通力合作儘速化解污染損害。該事件至本(105)年9月18日已大致完成第1階段油污清理工作,岸際及水面油污清除完畢後,臺灣港務公司高雄港務分公司持續要求船東,應針對殘留於消波塊細縫及礁石之油漬進行細緻清理作業,整體環境復原工作已於本年9月20日全部完成。
二、另為防止或減輕商港區域油污染災害事件之影響,臺灣港務公司業依「商港法」、「海洋污染防治法」等,訂定商港區域災害防救業務計畫,就商港區域船舶漏油污染之防治預防及應變處理予以規範。針對前開漏油污染事件,該公司已依災害應變編組,協調相關單位協助救災,除於最短時間完成斷纜擱淺船舶移除及油污清除工作,並於本年9月23日邀集相關單位重新檢討港區防颱機制與防範精進作法,且已督促航商、船舶所有人加強防颱措施,除大型新造船舶要求進入船塢繫固,港內漁港區漁船亦要求加強繫固及於安全水域避風,後續亦將檢討納入港區防颱作業規範,以避免船舶飄移危及港區安全與肇生漏油污染情事。
三、又,鑑於近年來我國沿海水域常因船舶擱淺事件致生人命、財產及海洋污染危害,交通部航港局已就常發生事故海域,建議於海圖標識警語,並於本年7月14日函請海軍大氣海洋局標識航行警戒區,且刻正進行劃設「航行安全警戒區」之可行性規劃,以避免船舶擱淺漏油污染海洋生態環境。
四、至盧委員所提前開漏油污染事件嚴重傷害我國柴山西海岸特有種珊瑚一節,查行政院農委會已於本年8月8日預告修正「保育類野生動物名錄」,修正重點包括新增「福爾摩沙偽絲珊瑚」及「柴山多杯孔珊瑚」等刺胞動物為保育類野生動物,其保育等級為「瀕臨絕種野生動物」。前開漏油污染事件屬高雄港港區範圍,鄰近「柴山多杯孔珊瑚」之原生地,臺灣港務公司高雄港務分公司已要求船東,並經船東聯繫相關公司辦理水質及「柴山多杯孔珊瑚」監測調查,以利掌握漏油污染事件對海洋生態環境之影響。
(六)行政院函送許委員淑華就生技醫藥產業發展問題所提質詢之書面答復,請查照案。
(行政院函 中華民國105年10月21日院臺專字第1050094566號)
(立法院函 編號:9-2-5-250)
許委員就生技醫藥產業發展問題所提質詢,經交據有關機關查復如下:
一、行政院已將生技醫藥列為五大創新研發計畫之一,期推動臺灣成為亞太生技醫藥研發產業中心,規劃以完善生技醫藥生態體系及以臺灣利基推動焦點領域為二大重點,說明如下:
(一)完善臺灣生技醫藥生態體系:
1.延攬及培育創新研發與產業經營高階領導人才:培訓轉譯醫學人才,鼓勵學研人才參與新創公司,競逐全球生醫研發經營人才,完善攬才留才機制,鏈結產學研醫及培訓國際化法規人才等。
2.強化智慧財產保護、提升技術移轉效能:強化學研機構智財佈局能力,例如成立區域技轉中心,以提升學研機構技術移轉績效;成立整合育成專責單位,促進國際專利佈局與新創事業。
3.推動國際標竿法規標準協合:修訂「科學技術基本法」、「生技新藥產業發展條例」、醫藥品查驗中心行政法人化及醫療器材專法等。
4.營造友善經營環境、促進招商引資:鼓勵引進生技創投資金,鼓勵生技公司研發製造生技新藥;藉由優惠措施挹注資金,吸引跨國生技醫藥公司投資臺灣及引導民間資金參與生技產業併購活動等。
5.整合生醫核心設施與資源中心、支援生技產業創新研發:持續建構及完善健康相關巨量資料庫;加強學研機構及研究法人之技術支援平臺;整合在地創新聚落及串聯生醫廊帶等。
6.慎選醫藥產品研發主題、聚焦及掌握東亞疾病之特殊健康照護:開發結合ICT及生技人性化產品,精進再生醫學技術;促進醫療產品之開發,發展亞洲盛行或高齡疾病防治療法與產品及運用巨量健康資料開拓精準醫療產品與服務等。
(二)以臺灣利基推動焦點領域:
1.藥品產業轉型創新:推動產業聚落連結;強化新藥探索、研發、臨床能量及提高技術移轉;強化選題機制,聚焦於區域特有疾病、未滿足醫療需求、法規利基與精準醫療之新藥開發;整合跨業價值鏈資源,加速利基生物藥品上市;開拓國際合作契機,聚焦外銷利基品項開發,活絡國際市場;鼓勵改良型新藥開發,促進產業轉型。
2.智慧創新高值醫材:慎選研發主題,構築完整專利佈局;加速醫材商品化,有效連結臨床研究人員參與產業開發;強化國際藥政合作,整合行銷平臺,推高產值,鏈結國際創新研發及設計量能,提升國際競爭力。
3.健康福祉創新服務:藉資通訊科技及跨業整合,推動國內健康福祉產業創新服務模式;扶植健康福祉旗艦品牌,帶動相關服務與產品拓展國內外市場;瞭解健康福祉服務資源缺口,推動支援系統之鏈結;運用醫療與社福需求端相關資訊,輔導國內廠商生產因應需求之輔具產品。
二、衛福部針對生技醫療產業轉型,提出藥品及醫療器材領域之相關作法如下:
(一)藥品執行策略:
1.建構與國際協和之藥品管理法規與臨床試驗環境,包括藥品審查、管理法規制度及產品開發諮詢輔導。
2.培訓跨領域國際法規藥業專才、深化藥品產業經貿國際合作。
3.生技藥業發展利基環境建構,如檢驗技術規範與平臺等,以協助業者開發新藥。
(二)醫療器材執行策略:
1.建立與國際接軌之醫療器材管理法規,推動我國醫療器材法規國際協和化與區域合作,協助聚焦創新智慧醫療。
2.優化醫療器材之臨床試驗環境,吸引多國多中心臨床試驗案至我國進行。
3.醫療器材檢測驗證平臺及法規人才庫等資源利用建置。
三、行政院農委會為持續提升農業生物科技研發量能及產業發展,已研提106-109年度「推動農業生物經濟產業國際化與永續發展計畫」,以強化具全球競爭力之農業生物經濟科技能量,建構農業生物經濟產業化發展環境,培育產業導向之跨領域多元化人才,推動農業生物經濟產業國際化發展。有關將生技醫療技術擴散至農業成為「生物經濟」產業、借鏡國外強化農業生技發展及建立農業技術平臺,將農業生技產業化、國際化,打進區域市場等,均已參考各界意見納入上開計畫中規劃推動辦理。
四、另鑑於全球生物科技朝向預防醫學及再生醫學等領域發展,相關應用科技將成為未來發展主軸項目,先進國家均積極投入,且已有眾多廠商投入該領域發展,亦有少數產品獲准上市,未來該市場規模將快速成長。為提升我國生技產業技術能量與產品國際競爭力,經濟部研擬新增新興生技醫藥產品之適用範圍,以鼓勵產業投入具高技術門檻之預防醫學及再生醫學等領域新技術新產品開發,搶得先機,進而掌握戰略優勢,以提升生技產業產值與競爭力,推動產業之發展。
(七)行政院函送許委員淑華就捍衛太平島主權及沖之鳥等相關問題所提質詢之書面答復,請查照案。
(行政院函 中華民國105年10月21日院臺專字第1050094573號)
(立法院函 編號:9-2-5-257)
許委員就捍衛太平島主權及沖之鳥等相關問題所提質詢,經交據有關機關查復如下:
一、有關捍衛太平島主權問題:
(一)南海仲裁案判斷公布之後,外交部於第一時間聲明我國對「南海仲裁案」之立場,鄭重表示不接受仲裁結果,此一判決結果對中華民國不具任何法律拘束力。太平島原不在菲律賓請求裁判之標的,仲裁庭卻自行擴權,將我方統治之太平島,連同由越南、菲律賓及馬來西亞等國所占領之南沙群島其他島嶼,全數宣布為「岩礁(rocks)」,不得擁有專屬經濟海域(Exclusive Economic Zone),嚴重損害我南海諸島之法律地位及其相關海域權利。
(二)我國主張太平島可維持人類居住及其本身經濟生活,符合「聯合國海洋法公約」第121條「島嶼」之要件,南海諸島及其相關海域主權屬於中華民國所有,中華民國對包括太平島在內之南海諸島及其相關海域享有國際法及海洋法上一切權利,此為中華民國之立場與堅持,未來政府將繼續堅定捍衛國家領土與主權。
二、有關沖之鳥問題:
(一)沖之鳥議題重點在附近海域之國際法地位,此項國際法地位並非由我國片面決定,即使我方片面宣布,亦無法確保我國漁民之權益。
(二)我國長期以來均認為沖之鳥附近海域係國際爭議海域,主張相關爭議應由當事各方依據國際法協商,或尋求國際相關組織協助和平解決。國際間對沖之鳥附近海域法律地位之爭議未有定論前,日方應該尊重我國及其他國家在該海域航行及魚捕等公海自由權益。
(三)在沖之鳥法律地位未有定論前,日方不得主張200海浬專屬經濟海域,係我方一貫立場,我並已多次向日方抗議扣捕我漁船。另臺日雙方刻正研商成立「臺日海洋事務合作與對話機制」,期藉此溝通平臺,有效處理海洋事務爭議,確保我國漁民權益。在臺日雙方協商獲致共識前,除由相關部會持續要求日方勿侵害我國漁船權益外,行政院海巡署將持續權衡現有執勤能量及沖之鳥海域情勢,將該海域納入年度公海巡護範圍,以確保我國漁民作業安全。
(八)行政院函送黃委員昭順就兩岸關係及提升國家整體競爭力問題所提質詢之書面答復,請查照案。
(行政院函 中華民國105年10月21日院臺專字第1050094582號)
(立法院函 編號:9-2-5-266)
黃委員就兩岸關係及提升國家整體競爭力問題所提質詢,經交據有關機關查復如下:
一、堅定維護兩岸關係和平穩定現狀,建立具一致性、可預測及可持續性之兩岸關係是政府一貫立場,未來推動兩岸政策將落實傾聽民意、決策透明及依循民主原則與程序,遵循臺灣最新民意及最大共識,堅持和平及利益共享原則,以創造民眾長遠福祉。另有關中國大陸配偶取得身分證年限問題,因社會各界尚有不同意見,政府必須有更整體、均衡及周延之思考,未來將在取得社會共識下,完整考量新住民之權益保障,逐步檢討相關政策,持續營造對中國大陸配偶更友善之生活環境。
二、臺灣經濟當前面臨諸多挑戰,政府將打造一個以創新、就業、分配為核心價值,追求永續發展之新經濟模式,並採創新思維提振國內投資,以帶動國內經濟結構轉型,提升長期經濟競爭力,具體做法如下:
(一)激發投資動能:推動「擴大投資方案」,藉由優化投資環境、激發民間投資、加強國營及泛公股事業投資、強化數位創新等四大主軸著手,期發揮短期提振景氣、中長期打造下一世代產業、厚植整體成長潛能之效益。此外,政府已設立「產業創新轉型基金」,由國發基金匡列1,000億元,與民間資金以共同投資方式,協助國內企業進行合併、收購、分割及其他有助企業創新轉型之投資計畫,以促進企業轉型升級。
(二)推動五大創新產業:為帶動產業結構轉型,已啟動五大創新產業推動方案,將以「亞洲.矽谷」、「智慧機械」、「綠能科技」、「生技醫藥」及「國防產業」五大創新產業,作為驅動臺灣下世代產業成長之核心。
(三)推動新南向政策:「新南向政策推動計畫」秉持「長期深耕、多元開展、雙向互惠」核心理念,整合各部會、地方政府,國內企業與NGO,以及海外僑民及臺商之資源與力量,從「經貿合作」、「人才交流」、「資源共享」與「區域鏈結」四大面向著手,期望與東協、南亞及紐澳等國家,創造互利共贏之新合作模式,建立「經濟共同體意識」。
(四)推動法制革新:將持續針對與投資環境攸關之法規制度與生產要素,逐一檢視並全面革新。法制創新方面,將前瞻數位時代之發展趨向,預先籌劃、建置新經濟時代法規,並就攸關經濟成長之各項要素進行優化,配合五大創新產業推動,針對資金、人才、國土規劃、行政效能等,全面革新現行法規。
(九)行政院函送王委員惠美就日商百尺竿頭公司公開收購樂陞科技普通股,逕行宣告停止收購,嚴重影響投資人權益一案所提質詢之書面答復,請查照案。
(行政院函 中華民國105年10月24日院臺專字第1050095044號)
(立法院函 編號:9-2-6-273)
王委員就日商百尺竿頭公司公開收購樂陞科技普通股,逕行宣告停止收購,嚴重影響投資人權益一案所提質詢,經交據金融監督管理委員會查復如下:
一、有關本會於審查過程中是否失職及相關責任一節:
(一)依證券交易法第43條之1第2項規定,公開收購制度採「申報制」。公開收購人於公告並向本會申報後即可開始進行公開收購,故本會對公開收購申報書件無准駁之問題,但仍會就申報書件是否齊全、資訊揭露是否完整進行瞭解,倘有資訊揭露不足情事,即請收購人修正內容並公告。本案收購人百尺竿頭於105年5月31日申報後,本會檢視公開收購申報書件內容後,已請收購人就本案成就條件尚包括投審會核准及交割處理方式等事項加強說明,收購人105年6月15日將修正事項公告於公開資訊觀測站。
(二)本會已於105年9月19日及24日發布新聞稿詳細說明,本會於收購人違約前,業採行下列措施,包括:1.函促百尺竿頭應確實辦理交割;2.督請中國信託銀行催促及追蹤收購價款;3.加強樂陞股票、權證及可轉換公司債交易之監視查核;4.查調百尺竿頭及關係人之財產,並預防蓄意脫產。
(三)本會對於樂陞案之處理,已1.盡全力保障投資人權益;2.嚴辦相關涉及證券詐欺及不法交易,追究相關人責任;3.檢討公開收購制度等三項原則積極辦理,對於違法違規者,絕不寬貸,追究到底。
二、有關中國信託於樂陞案應負之責任一節:
本會已於105年9月19日對本公開收購案,擔任受委任機構之中國信託銀行,及擔任財務顧問之中國信託證券,因辦理相關業務有未訂定或未落實執行相關內部控制制度,違反信託業及證券管理法令,予以行政處分,包括依信託業法第57條規定,處中國信託銀行最高300萬元罰鍰,及依同法第44條第2款規定,停止該銀行辦理公開收購相關業務3個月,並至缺失完成改善為止,及依證券交易法第66條第3款規定,停止中國信託證券辦理財務規劃及諮詢顧問業務3個月,並至缺失完成改善為止。
三、有關投資人民事求償一節:
投資人保護中心已向法院聲請假扣押,並已於105年10月7日正式向法院遞件向百尺竿頭及其負責人埜由昭、關係人Mega Cloud VR Investment Limited提起團體訴訟進行民事求償。另投資人保護中心將依105年9月29日立法院第9屆第2會期財政委員會會議決議蒐集相關證據後,代投資人對中國信託銀行及中國信託證券提起團體訴訟。
四、有關檢討公開收購法規一節:
(一)本會已請投資人保護中心於105年9月9 日召開「關於公開收購人未履行交割義務所衍生法制面問題之探討」座談會,蒐集學者及業者等外界意見,作為公開收購修法之參考。
(二)本會依上開會議與會人員建議,朝向由獨立第三方出具收購資金來源確認書或擔保證明、強化被收購公司董事會及審議委員會成員的責任、公開收購支付收購對價時間原則上不可變更、及強化公開收購資訊揭露,並參考英國及香港等立法例,修正「公開收購公開發行公司有價證券管理辦法」及「公開收購說明書應行記載事項準則」,刻正辦理法規預告程序,蒐集外界意見中。
(十)行政院函送林委員為洲就新竹縣人口長期不斷增長,逐步達到60萬人口大關,建請教育部相關單位參酌區域運動資源平衡發展下,應儘速同意竹東鎮運動中心經費補助案,以早日完成場館興建,提供縣民優質運動生活等問題所提質詢之書面答復,請查照案。
(行政院函 中華民國105年10月24日院臺專字第1050095041號)
(立法院函 編號:9-2-6-270)
林委員就針對新竹縣人口長期不斷增長,逐步達到60萬人口大關,對於運動休憩設施之需求,亦日益增加。且新竹縣的產業為科技類為主,其員工特別需求運動場館以方便健身與放鬆心靈。經查目前僅有竹北市成立新竹縣內第一座國民運動中心,若以人口數及需求度來看恐無法負荷。而新竹縣府有意選擇縣內人口數第二高之竹東鎮興建國民運動中心。故建請教育部相關單位參酌區域運動資源平衡發展下,應儘速同意竹東鎮運動中心經費補助案,以早日完成場館興建,提供縣民優質運動生活等所提質詢,經交據教育部查復如下:
本部體育署「改善國民運動環境計畫」為行政院核定之中長程個案計畫,計畫期程為99至104年,項下編列新臺幣(以下同)66.6億元辦理「國民運動中心興建計畫」,計畫已屆期,惟因應已核定補助執行之國民運動中心興建必要執行期程,故本部函報行政院辦理計畫修正,奉核定計畫期程展延至106年。
參考其他已完工之國民運動中心興建工程整體執行期程,自辦理促參可行性評估、先期規劃及委外營運招商等第一階段先期作業至工程完工,至少需時3年半至4年,現始依本部體育署「國民運動中心規劃參考準則」辦理第一階段先期作業,將無法於上開改善國民運動環境計畫屆期前如期完成,爰本部體育署不再受理國民運動中心興建工程相關補助案之申請。
(十一)行政院函送許委員淑華就建議制定「國土安全法」,以有效統合國內反恐工作問題所提質詢之書面答復,請查照案。
(行政院函 中華民國105年10月25日院臺專字第1050094568號)
(立法院函 編號:9-2-5-252)
許委員就建議制定「國土安全法」,以有效統合國內反恐工作問題所提質詢,經交據有關機關(單位)查復如下:
一、鑑於恐怖主義犯罪呈現國際化、本土化、科技化及隱密化之交互發展情勢,綜觀各國相關立法及修法趨勢,有擴大國家反恐職權傾向;惟反恐作為須與公民權利保障平衡,因此,政府將審慎考量國際接軌問題、國內安全實際需求、法律體制及社會成本等,妥予規劃。有關制定「國土安全法」一節,因事涉相關國土安全業務機關(單位)職權及現行法令之競合、整合問題,需進一步評估;至現階段政府具體反恐作為已藉由行政院院長、副院長主持之「行政院國土安全政策會報」及政務委員主持之「行政院國土安全業務會議」,邀集國安機關、國土安全業務各應變組中央業務主管機關及相關機關(單位),專案研析恐怖組織及恐怖攻擊事件,並請有關業務主管機關強化以下作為,包括:國際交流與情報合作、國境管控、國內安全環境維護、關鍵基礎設施防護、多元文化發展與族群融合、青少年對恐怖主義精神免疫能力、國民海外安全風險評估及應對措施等,並賡續檢討精進。此外,行政院修正「行政院國土安全政策會報設置及作業要點」與增訂「行政院國土安全應變機制行動綱要」,如遇有重大人為危安或恐怖攻擊事件,即由各應變組中央業務主管機關召開先期應變小組或應變中心及擔任指揮,與國安機關、行政部門及地方政府密切配合,共同因應處理。相關應變計畫亦進行檢討、修正,並加強演訓,以厚植應變能量,保障國人生命財產安全。
二、內政部移民署職司我國各國際機場、港口旅客入出國證照查驗,為防制涉恐對象入境我國,該署運用航前旅客資訊系統(Advanced Passenger Information System,簡稱APIS)連結警示名單,執行篩濾及預審涉恐對象,如查獲疑似涉恐對象,即予拒絕入境並遣返,並於第一時間通報各相關國安單位,有效阻絕涉恐危安不法人士入境我國。另該署民國103年業於各國際機場、港口建置「外來人口個人生物特徵識別系統」,有效確認入出境外籍旅客真實身分,防止持用不同身分或偽、變造護照入出境。又該署與各國安單位聯合執行查處行蹤不明外勞專案,要求所屬於執行專案或平時查察時,針對轄內外勞、外來人口易聚集之場所等加強查察,聯合執行過程中特別留意國籍與特定宗教團體之異常徵兆,配合即時通報相關國安單位應處。
三、內政部警政署為因應近年世界恐怖主義情勢,已全面指導、督促各警察機關,針對重大人為危安事件、孤狼式犯罪行為及恐怖攻擊活動,落實情報蒐集,精進判讀技巧,化被動為主動,藉以提升預警與分析能量,俾即時因應處置相關涉恐情報。
(十二)行政院函送顏委員寬恒就針對已開闢省道之私人土地未辦理補償問題所提質詢之書面答復,請查照案。
(行政院函 中華民國105年10月25日院臺專字第1050095040號)
(立法院函 編號:9-2-6-269)
顏委員針對已開闢省道之私人土地未辦理補償問題所提質詢,經交據交通部查復如下:
一、行政院於67年7月14日台67內字第6301號解釋,政府辦理道路工程,對該道路範圍內之私有日據時期既成道路土地,目前仍作為道路使用,依土地登記謄本記載,該土地於總登記時已登記為「道」地目者,依行政法院45年判字第8號判例意旨,以公用地役關係繼續使用,可暫緩徵收補償。惟自85年司法院大法官會議釋字第400號解釋,「既成道路符合一定要件而成立公用地役關係者,其所有權人對土地既已無法自由使用收益,形成因公益而特別犧牲其財產上之利益,國家自應依法律之規定辦理徵收給予補償,各級政府如因經費困難,不能對上述道路全面徵收補償,有關機關亦應訂定期限籌措財源逐年辦理或以他法補償」,合先陳明。
二、查本部公路總局經管省道之私有既成道路土地,以105年市價估計約需809億433萬餘元,因所需經費龐大非預算所能負擔且無法在相關財源籌列經費辦理,公路總局為期逐步解決省道公路系統中私有既成道路土地問題,已依前開大法官解釋意旨,訂有「交通部公路總局經管之省道私有既成道路土地取得處理要點」,其主要取得方式,係於辦理道路工程計畫時將工程計畫範圍內之私有既成道路土地一併編列預算辦理取得,另輔助性取得方式,則由土地所有權人依「都市計畫私有公共設施保留地與公有非公用土地交換辦法」申請交換、依「都市計畫容積移轉實施辦法」申請容積移轉、「捐贈國有」及依相關法規規定抵繳稅款移轉登記為公有等方式辦理,期能逐步解決私有既成道路土地問題。
三、鑑於既成道路係符合一定要件而成立公用地役關係及土地之徵收補償所需經費龐大且屬全國通案性問題,公路總局將賡續依「交通部公路總局經管之省道私有既成道路土地取得處理要點」規定辦理。
(十三)行政院函送蔣委員萬安就大眾運輸工具之博愛座存廢問題所提質詢之書面答復,請查照案。
(行政院函 中華民國105年10月26日院臺專字第1050095039號)
(立法院函 編號:9-2-6-268)
蔣委員就大眾運輸工具之博愛座存廢問題所提質詢,經交據有關機關查復如下:
一、現行大眾運輸工具設置博愛座係依「身心障礙者權益保障法」第53條第3項規定(如設置博愛座比率、標示或播放提醒禮讓座位之警語等)辦理,供身心障礙者及老弱婦孺優先乘坐,交通部並視需要標示或播放提醒禮讓座位之警語,以宣導方式提醒民眾謙讓,俾利博愛座確實提供有需求者使用。
二、自大眾運輸工具依法設置博愛座以來,交通部除曾接獲民眾提出廢除博愛座之建議外,亦曾有身障團體及民眾提出應修法增設博愛座或立法強制讓座等建議,因事涉政策方向,交通部已請衛福部參考評估,後續交通部將配合衛福部之檢討結果,再行續處。
(十四)行政院函送盧委員秀燕就「重新開放加拿大牛肉進口僅查看帶骨肉是否帶有禁止進口的脊髓與神經組織,應加強檢驗普利昂蛋白」問題所提質詢之書面答復,請查照案。
(行政院函 中華民國105年10月27日院臺專字第1050095047號)
(立法院函 編號:9-2-6-276)
盧委員就「重新開放加拿大牛肉進口僅查看帶骨肉是否帶有禁止進口的脊髓與神經組織,應加強檢驗普利昂蛋白」所提質詢,經交據衛生福利部查復如下:
一、本部秉持全力為民眾食品安全和健康把關之立場,並以科學化之風險評估為最高指導原則,在確認食用風險極低及管理體系可信任並審慎評估後,始允許牛肉及相關產品輸入申請事宜。
二、世界衛生組織(WHO)和世界動物衛生組織(OIE)皆確認,牛海綿狀腦病病原(prion,變異性普立昂蛋白)不會存在於肌肉組織,歐盟科學執委會(EUSSC)亦認定不論經由自然感染或實驗感染的牛隻,在任何罹病階段,變異性普立昂蛋白不會存在於骨骼肌組織。變異性普立昂蛋白只存在於特定部位,這些部位即稱為「特定風險物質」。
三、牛海綿狀腦病病原(變異性普立昂蛋白)只存在於感染牛海綿狀腦病牛的「特定風險物質」中,本部已要求牛海綿狀腦病發生國家輸臺牛肉不可以含「特定風險物質」,也不可以是來自於罹患或疑似罹患牛海綿狀腦病的牛隻,俾使「特定風險物質」不得進入食品供應鏈。
四、我國與世界各國包括日本、韓國等國採取之管理的方法相同,咸要求在肉品源頭端管控,於牛隻屠宰前就排除病牛或可疑牛隻,並在屠宰時去除「特定風險物質」,不合格之產品皆不得輸入,是以在邊境上並無對變性普利昂蛋白項目加以檢驗。
(十五)行政院函送盧委員秀燕就「多數醫師表示照護人員多半無法察覺受照顧者營養失調問題而造成受照顧者身體健康受損,建議將營養照護納入長照服務體系」一案所提質詢之書面答復,請查照案。
(行政院函 中華民國105年10月27日院臺專字第1050095046號)
(立法院函 編號:9-2-6-275)
盧委員就「多數醫師表示照護人員多半無法察覺受照顧者營養失調問題而造成受照顧者身體健康受損,建議將營養照護納入長照服務體系」所提質詢,經交據衛生福利部查復如下:
一、因應失能、失智人口增加所衍生之長期照顧需求,行政院於民國96年核定我國長期照顧十年計畫(以下簡稱長照1.0),但隨著照顧服務需求多元化,亟待各類新興照顧服務模式回應不同族群需求,提供從支持家庭、居家、社區到住宿式照顧之多元連續服務,建立以社區為基礎之長照服務體系,本部爰於105年規劃長照十年計畫2.0(以下簡稱長照2.0),以回應高齡化社會隨之而來的長期照顧問題。
二、長照2.0推動重點如下:
(一)服務對象:除原先長照1.0之服務對象外,擴大納入55-64歲失能原住民、50歲以上失智症者、未滿50歲失能身心障礙者,以及65歲以上僅IADLs失能之衰弱老人等。
(二)服務項目:由原有長照1.0之八項服務項目,另增加七項服務,包括:1.失智症照顧服務、2.小規模多機能服務、3.家庭照顧者支持服務據點、4.成立社區整合型服務中心、複合型服務中心與巷弄長照站、5.社區預防性照顧、6.原住民族地區社區整合型服務、7.預防失能或延緩失能與失智之服務,此外,尚銜接出院準備服務及居家醫療。
三、長照2.0中提供與營養照護相關之服務如下:
在預防或延緩失能惡化之創新服務中,即有規劃提供膳食營養服務,希強化受照顧者對於膳食營養之認知,增進其健康飲食之自我效能與選擇食物之技巧,避免造成受照顧者營養失調問題。
(十六)行政院函送許委員淑華就強化與新南向各國政府關係相關問題所提質詢之書面答復,請查照案。
(行政院函 中華民國105年10月27日院臺專字第1050094570號)
(立法院函 編號:9-2-5-254)
許委員就強化與新南向各國政府關係相關問題所提質詢,經交據有關機關查復如下:
一、「新南向政策」推動計畫係秉持「長期深耕、多元開展、雙向互惠」之核心理念,整合各級機關、國內企業、NGO及友我第三國之資源與力量,從「經貿合作」、「人才交流」、「資源共享」與「區域鏈結」四大面向著手,期與東協、南亞及紐澳等國,創造互利共贏之新合作模式,建立「經濟共同體意識」,並打造臺灣經濟發展新模式。又上開推動計畫「區域鏈結」面向,未來亦將加強推動與東協及南亞國家雙邊與多邊制度化合作,提升雙方協商對話位階,並強化投資保障及風險控管。相關作法如下:
(一)成立行政院經貿談判辦公室,提高對外談判能量,與東協、南亞及紐澳等國進行全方位之協商與對話。
(二)研議建立經貿服務專網,將提供東協、南亞及紐澳等國經貿相關資訊,使國內企業尋找新南向政策相關資訊更為省時、便利。
(三)全面推動與東協、南亞及紐澳等國,洽簽雙邊投資協定或經濟合作協議(ECA);並參考新國際法有關保護外國投資之原則與精神,更新及強化與其他新南向國家已簽訂之雙邊投資及保障協定。
(四)經濟部已於本(105)年9月發布「新南向國家投資環境安全報告」,並按季更新公布於「全球臺商服務網」,以提高臺商投資風險意識。另該部已建立完善之臺商聯繫網絡,並配合外交部駐外單位建立緊急應變機制,協助臺商因應。此外,亦將強化與新南向國家之官方溝通管道,與各國政府建立緊密經貿關係,協助臺商排除障礙。
二、至有關越南台塑河靜鋼廠及中鋼赴印度設廠等2事件,分別說明如下:
(一)越南台塑河靜鋼廠事件發生後,外交部於第一時間全力協處,妥善保障越南臺商安全,促成台塑與越方恢復協商,並加強推動臺越環保議題合作,請臺商務必遵守當地環保等法令,以增進臺商在地形象。外交部持續會同經濟部及行政院環保署,敦促越方與我儘速簽署新版「臺越投資保障協定」及環保合作協定,以保障臺商合法投資權益。
(二)印度政府為保護其國內鋼鐵業者,兩度調升外國鋼材原料進口關稅,造成中鋼印度公司生產成本大幅提高,外交部獲悉後透過多方管道向印方表達關切,說明此舉可能影響該公司在印度投資計畫及未來臺商赴印度投資信心,外交部及經濟部除持續籲請印方應儘速檢討該項作法,並加強推動雙方洽簽「經濟合作協定(ECA)」,以摒除或減低雙方投資貿易關稅及障礙,提升兩國經貿投資往來與合作。
(十七)行政院函送邱委員泰源就醫療暴力頻傳問題所提質詢之書面答復,請查照案。
(行政院函 中華民國105年10月27日院臺專字第1050095042號)
(立法院函 編號:9-2-6-271)
邱委員就醫療暴力頻傳情事所提質詢,經交據衛生福利部查復如下:
一、本部已於本年8月29日行政院105年第8次治安會報進行醫院暴力事件研析與策進作為專案報告,醫療從業人員提供民眾醫療照護服務,人身安全應受保障,以維護醫療環境與醫護人員執業安全,保障民眾就醫權益。期藉由從政策端、醫院環境端、作業程序端、人員訓練端、大眾溝通端、執法端、法規端等面相推動各項策進作為,確實降低急診醫療暴力之發生率。
二、為防制醫療暴力,保障醫療環境安全,醫療法於103年1月29日增訂第106條第2項至第4項毀損醫療場所設備及以強暴脅迫方法妨害醫事人員執行醫療業務之刑事處罰規定,施行迄104年底,醫療暴力案件通報件數無明顯增加,但依醫療法處罰之個案數則成長2倍,其中有約1/2為移送檢察機關之刑事案件,起訴率達82%,起訴後經有罪判刑確定則達100%。針對修法後醫療暴力行為有較重及更完整之處罰規定,如何修正才能更兼顧醫病關係及醫療環境安全,需再審慎評估分析與研議。
三、本部已於105年10月3日衛部醫字第1051666614號函,要求各縣市衛生局,除強化全國醫院急診室五項安全防暴措施(門禁管制、警民連線、24小時保全人員、張貼反暴力海報及急診室之診療區與候診區作業空間明顯區隔),落實110通報,並應督導醫院成立暴力事件應變小組,訂定標準作業流程。醫院應辦理暴力防治教育宣導、訓練及演習,強化醫護人員預防及溝通技巧之訓練、增強辨識有傷害性行為問題病人。如發生醫療暴力,除依「滋擾醫療機構秩序或妨礙醫療業務案件通報與處置標準流程」確實通報,衛生局並應即去函地檢署舉發,並積極追蹤查處情形。
四、為要求地方衛生局應確實督導醫院辦理相關醫療暴力防治措施及相關策進作為,本部已將醫療暴力應變執行納入106年各縣市醫政業務考評項目。
五、本部除繼續力行反醫療暴力政策外,並將製作多元素材與通路積極從公眾教育著手,杜絕醫療暴力事件的發生。
(十八)行政院函送廖委員國棟就農業缺工問題所提質詢之書面答復,請查照案。
(行政院函 中華民國105年10月27日院臺專字第1050094574號)
(立法院函 編號:9-2-5-258)
廖委員就農業缺工問題所提質詢,經交據有關機關查復如下:
一、為促進國民就業及協助紓緩國內農業缺工問題,勞動部自本(105)年起推動「鼓勵國民從事農業工作就業獎勵試辦計畫」(以下簡稱試辦計畫),運用就業獎勵措施,鼓勵國民從事農業工作,並由地方政府自行或結合民間團體招募農務人員組成農事服務團,擔任用人單位,針對轄區農產業發展及用人需求,向該部提送執行計畫申請試辦,行政院農委會則協助參加之NGO團體辦理招募人力後所需之農業專業訓練,以及於試辦計畫期間會同地方政府勞工及農政單位輔導農家農業生產轉型及升級。
二、另為擴大農產業之勞動力來源,勞動部運用就業獎勵措施鼓勵失業勞工投入農產業,並在不干擾原有就業市場、不排擠原有農業工作者就業機會之原則下推動試辦計畫,規定招募農務人員條件為不具農保身分之失業勞工,且符合失業期間連續達30日以上、非自願離職、經公立就業服務機構評估推介等情形之一者,得申請擔任農務人員。凡符合之在地婦女、新住民及原住民等皆可申請,試辦計畫亦規定用人單位應依農產業別與工作屬性辦理必要之農務工作訓練,以強化農務技能及職場安全,勞動部則提供用人單位辦理教育訓練所需費用,並核發農務人員參加教育訓練之獎助。
三、又,試辦計畫自本年6月15日起陸續核定補助苗栗縣、臺中市、宜蘭縣、彰化縣、南投縣及高雄市等6個提案地方政府、16個用人單位、398名農務人員,截至本年9月30日止,農務人員招募累計已有1,092人報名應徵,用人單位依實際農產業用人需求及期程進用所需人力,目前上工人數為320人。未來試辦計畫將視執行情形再行檢討調整,以符合農產業用人需求及有效促進國民就業。
四、此外,「行政院新住民事務協調會報」於民國104年8月14日召開第1次會報決議,請勞動部及行政院農委會除研議於農忙期間引進農業外勞方式外,並擴大運用新住民成為農忙期間之補充人力;內政部亦提出「展新計畫─全方位培力展能方案」,計畫內容分為語言拓能、一代就業、二能、多元服務、關懷協助等五大展能領域,本年度一代就業領域已列入「農忙協助」項目,內容為「推動從事農業工作獎勵試辦計畫」,包括勞動部主辦之試辦計畫及行政院農委會提供之農業專業教育訓練。
(十九)行政院函送王委員惠美就台化公司彰化廠汽電共生設備操作許可證展延問題所提質詢之書面答復,請查照案。
(行政院函 中華民國105年10月28日院臺專字第1050095045號)
(立法院函 編號:9-2-6-274)
王委員就台化公司彰化廠汽電共生設備操作許可證展延問題所提質詢,經交據有關機關查復如下:
一、針對彰化縣政府審查台化公司彰化廠汽電共生設備操作許可證展延案,行政院環保署李署長應元已於本(105)年10月3日赴彰化縣瞭解狀況,該署並已於本年10月7日促成彰化縣政府與台化公司溝通對話及增進共同認知,包含加強環境保護、遵循法令規定及確保勞工權益等。目前台化公司已循法律途徑,除針對許可證展延駁回提起行政救濟外,亦可依法提出汽電共生製程或一般鍋爐之操作許可證申請。未來行政院環保署及各地環保局將秉持環境保護及依法行政之立場,持續加強與產業界就環保法令及政策進行溝通及說明,俾利公私協力推動環境保護工作。
二、另針對台化公司彰化廠停爐並面臨關廠,致近千名勞工權益受影響,彰化縣政府前於本年10月6日與該公司及該公司工會代表進行協商,惟因法令見解不同,協商不成立;行政院環保署於本年10月7日促成彰化縣政府與台化公司協商,針對勞工權益之保障,各方達成列為優先考量之共識。另據台化公司表示停工期間將正常給付工資,並儘可能安置所屬員工,如無法安置者,則優於法令辦理離退相關作業;彰化縣政府亦表示,未來如發生大量解僱勞工情事,將積極協助該公司依「大量解僱勞工保護法」等法令辦理。
勞動部將持續關注本案並與彰化縣政府密切聯繫,以確實掌握後續發展,適時提供勞工必要協助,維護其應有權益。
(二十)行政院函送廖委員國棟就原住民族捕獵野生動物問題所提質詢之書面答復,請查照案。
(行政院函 中華民國105年10月28日院臺專字第1050094562號)
(立法院函 編號:9-2-5-246)
廖委員就原住民族捕獵野生動物問題所提質詢,經交據有關機關查復如下:
一、依據「原住民族基本法」第19條第1項規定:「原住民族得在原住民族地區『依法』從事下列非營利行為:一、獵捕野生動物。二、採集野生植物及菌類。三、採取礦物、土石。四、利用水資源」;第2項規定:「前項各款,以傳統文化、祭儀或自用為限」。
故原住民從事上開行為,仍須依法為之。
二、另依「野生動物保育法」(以下簡稱動保法)第21條之1第1項規定:「原住民族基於其傳統文化、祭儀,而有獵捕、宰殺或利用野生動物之必要者,不受第17條第1項、第18條第1項及第19條第1項各款規定之限制」,第2項規定:「前項獵捕、宰殺或利用野生動物之行為應經主管機關核准,其申請程序、獵捕方式、獵捕動物之種類、數量、獵捕期間、區域及其他應遵循事項之辦法,由中央主管機關會同中央原住民族主管機關定之」。上開條文所定「野生動物」,包括「一般類」及「保育類」;行政院農委會依該條第2項規定,於民國101年6月6日與原民會會銜發布之「原住民族基於傳統文化及祭儀需要獵捕宰殺利用野生動物管理辦法」,已涵括「傳統文化、祭儀」之自用行為。
三、又,原住民族違反動保法第21條之1第2項規定,應依該法第51條之1規定處罰,惟因第51條之1僅規定原住民族未經主管機關許可,獵捕、宰殺或利用「一般類」野生動物,供傳統文化、祭儀之用或非為買賣者,處1,000元以上1萬元以下罰鍰,並未規定獵捕、宰殺或利用「保育類」野生動物之行政罰,如依第41條規定,可處6月以上5年以下有期徒刑,得併科20萬元以上100萬元以下罰金。行政院農委會為平衡對原住民族傳統文化、祭儀之尊重及野生動物之保育,避免司法爭議,爰擬具動保法第51條之1修正草案,報經行政院核轉貴院審議,明定原住民族違反第21條之1第2項規定,獵捕、宰殺或利用「保育類」野生動物,不以刑事處罰,而採處2萬元以上10萬元以下罰鍰,已較上述罰金大幅降低額度。
四、此外,依本(105)年4月14日貴院第9屆第1會期經濟委員會第14次全體委員會議,併案審查動保法部分條文修正草案及孔委員文吉等18人擬具動保法第21條及第21條之1條文修正草案之決議略以,「併案審查完竣,提報院會討論,須交由黨團協商」,其中第21條之1第1項首句「臺灣原住民族基於其傳統文化、祭儀」等文字後,已增列「及非營利自用」等文字。未來相關機關亦將針對動保法第51條之1修正草案之立法目的及核心價值廣為宣導,以避免民眾誤解政府為原住民族之傳統狩獵行為除罪化之政策意涵。
(二十一)行政院函送許委員淑華就衛福部計畫提高醫學中心部分負擔,但「以價制量」可能無法落實分級醫療,應透過發展社區健康照護模式及提供未來醫療人員第一線社區醫療教育的管道。對基層院所的介入,應擺脫消極性思維,推出更多實質強化輸送系統的方案問題所提質詢之書面答復,請查照案。
(行政院函 中華民國105年10月31日院臺專字第1050095531號)
(立法院函 編號:9-2-7-303)
許委員就衛福部計畫提高醫學中心部分負擔,未經轉診而直接到醫學中心就診,部分負擔將會小幅調整。認為「以價制量」無法落實分級醫療,應透過發展社區健康照護模式及提供未來醫療人員第一線社區醫療教育的管道。要求行政院應責成衛福部對於基層院所的介入,應擺脫消極性思維,推出更多實質強化輸送系統的方案所提質詢,經交據衛生福利部查復如下:
一、依全民健康保險法第43條第3項規定,主管機關應每年公告部分負擔金額。另部分負擔的調整,僅是促進分級醫療的配套措施之一。調整幅度須考量民眾接受度、整體醫療環境配合及是否造成民眾過重經濟負擔。爰本部中央健康保險署(以下稱健保署)係本於保險人職責,例行性試算各種調整方案,以供政策參考。對於重大傷病、山地離島、分娩或低收入戶等弱勢者,依法規定將予以保障就醫不受影響。
二、另為增進分級醫療,健保署推動相關措施如下:
(一)為推動分級醫療,擬定「溝通與論述」、「促進醫療體系合作」、「導引保險對象就醫習慣」及「法規面配套修正」等4項策略,除已於105年10月20日舉辦分級醫療公聽會,邀請醫界、學界、付費者代表、立法委員、健保會委員及關心本議題民眾約130人,共同討論及溝通。
(二)短期內將朝壯大基層醫療實力、擴大家醫計畫、促進醫療體系合作及鼓勵民眾自我健康管理方向努力,分述如下:
1.壯大基層醫療實力
(1)將原來限定由醫院實施的健保醫療費用支付標準表項目,放寬多數可由基層診所實施,藉由開放基層表別,壯大基層醫療實力,並加強轉診機制,提升民眾到基層診所就醫意願,並增進醫療體系之分工與合作。106年基層總額已協商編列開放表別2.5億元及因配合分級醫療政策,預期至基層就醫量成長而增編6億元。
(2)另考量維持醫院適當營運,逐步轉向提供急重症醫療為主,醫院因減少初級照護之費用,用於調整急重症支付標準,106年醫院總額非協商因素89.7億元用於調整相關支付標準。
2.擴大家庭醫師整合性照護計畫擴大社區醫療群服務量能與品質,結合居家醫療與院所間垂直與水平合作。規劃106年擴大組成家醫群、增加收案對象及服務內容,本項亦增編4億元,全年預算達15.8億元。
3.促進醫療體系合作
(1)推動區域醫療整合促進診所與醫院間垂直及水平合作,提升基層診所醫療品質與量能,讓基層提供民眾優質的初級照護服務,可減輕大型醫院之負荷,並能更專注提供急重症醫療。後續將陸續召開專家諮詢及相關討論會議,逐步凝聚推動共識,未來將經由評選機制決定正式試辦團隊,並於106年編列預算3億元。
(2)積極開發轉診資訊系統為鼓勵醫療的垂直與水平合作,讓病人至基層診所就醫後,如需轉診,可透過資訊平台將病人及其病情資料等,轉介至接受轉診的院所。
(3)推動社區化之居家醫療整合照護健保自開辦起,陸續推動多項居家醫療照護,為改善不同類型居家醫療照護片段式服務模式,自105年2月起將一般居家照護、呼吸居家照護、安寧居家療護及104年居家醫療試辦計畫等4項服務,整合為「居家醫療照護整合計畫」。計畫特色為擴大照護對象、強化個案管理機制,且著重於促進社區內照護團隊之合作,包括各類醫事人員間水平整合,及上、下游醫療院所垂直整合,以病人為中心提供完整醫療服務。現有663家醫事服務機構組成95個團隊,照護4,854人,並持續增加中。本部健保署將持續鼓勵組成社區內照護團隊,並均衡分布於各區域,以照顧更多行動不便患者。
4.鼓勵民眾自我健康管理分級醫療的成功,民眾就醫習慣也占很重要部分,為導引民眾就醫行為,除加強民眾宣導並提供各項就醫資訊,建立社區照護網絡。另推出「健康存摺2.0版」,鼓勵民眾自我健康管理並預防疾病發生。
(二十二)行政院函送許委員淑華就產業創新轉型基金解決企業創新轉型問題所提質詢之書面答復,請查照案。
(行政院函 中華民國105年10月31日院臺專字第1050095525號)
(立法院函 編號:9-2-7-297)
許委員就「產業創新轉型基金」解決企業創新轉型問題所提質詢,經交據國家發展委員會查復如下:
一、國發基金成立「產業創新轉型基金」與民間資金共同投資國內企業,除引導民間資金共同參與產業結構調整外,並借重民間投資人專業投資輔導能量,協助被投資事業取得前瞻技術、引進新商業模式,並提供經營諮詢建議,促進產業轉型升級及創造就業機會。
二、「產業創新轉型基金」相關投資申請案評估及審議,須經國發基金評估符合政策方向,並提請國發基金「產業創新轉型基金投資評估審議會」審議,經審議同意後須再提請國發基金管理會通過後,國發基金始得參與投資,國發基金藉此嚴謹的投資審議機制,慎選合適投資標的,以達成協助企業創新轉型的政策目的。
(二十三)行政院函送許委員淑華就「五加二」創新產業並建請創造國內投資機會所提質詢之書面答復,請查照案。
(行政院函 中華民國105年10月31日院臺專字第1050095530號)
(立法院函 編號:9-2-7-302)
許委員關心「五加二」創新產業並建請創造國內投資機會所提質詢,經交據國家發展委員會查復如下:
一、「五加二」創新產業包括「智慧機械」、「亞洲.矽谷」、「綠能科技」、「生技醫藥」、「國防產業」、「新農業」及「循環經濟」等,皆具有國內需求及在地特色,可促進民間投資,以驅動臺灣產業成長動能,為臺灣經濟注入活水。上開創新產業之推動方案刻正由相關部會積極研擬及推動中,其中,「智慧機械」已於105年7月21日行政院第3507次院會通過、「亞洲.矽谷」於105年9月8日第3514次院會通過,各方案之推動方向說明如次:
(一)智慧機械:以臺中精密機械產業聚落優勢為基礎,串聯彰化、雲林、嘉義等地區,建構智慧機械產業生態系,打造我國成為全球智慧機械及高階設備關鍵零組件的研發製造中心。
(二)亞洲.矽谷:由強化創新創業生態系、連結國際研發能量、提升軟實力建構物聯網供應鏈、打造智慧化多元示範場域等策略推動,期能搶進下一世代的未來產業,並成為亞太青年創新與創業發展基地。
(三)綠能科技:以創能、儲能、節能、系統整合為主軸,積極開發太陽光電、離岸風電等技術,透過國內綠能需求之先期市場,持續試驗並提高技術成熟度,再打入國際綠能產業供應鏈,並爭取系統服務商機。
(四)生技醫藥:以西部生醫廊帶之產業基礎,對內積極完善生態體系,並結合未來健康趨勢和既有優勢,聚焦東亞疾病及精準醫療等領域;對外強化全球連結並與歐美先進國家生技醫藥核心區域接軌,打造臺灣成為亞太生技醫藥研發中心。
(五)國防產業:以航太、船艦、資安三大領域為核心,厚植現有臺中航太、高雄造艦與臺北資安三大聚落產製能量,發展高教機、無人飛行載具、潛艦等關鍵技術,並加強資安人才培訓,期提升自研自製能力,提高國防自主程度。
(六)新農業:以建立農業典範、建構農產品安全體系、提升農業行銷能力為三大政策主軸,並透過試辦稻穀保價收購與對地給付雙軌並行、培育新世代農業工作者、安全農業及有機農業耕作、農業新南向政策等重要措施,致力提高農家所得、強化源頭管理,及拓展國內外市場,期強化體質、創新價值,推動全民農業。
(七)循環經濟:推動綠能資源整合鏈結,發展物質循環核心技術與創新產業應用,導入綠色創新科技於產品設計與生產,同時推動綠色工廠技術發展與環境資訊揭露,以提高資源生產力,活絡綠色經濟,將循環經濟理念深植於產業發展中,促進資源的多元永續利用。
二、為創造國內投資機會,行政院已於105年8月25日第3512次院會通過「擴大投資方案」,聚焦優化投資環境、激發民間投資、加強國營及泛公股事業投資及強化數位創新等面向,促進民間投資。說明如次:
(一)優化投資環境:針對工業區、科學園區等產業用地研擬調降土地租金或提供優惠措施,並研議穩定工業區土地價格方案;加速布建智慧電表,積極推動太陽光電及離岸風力發電設置,並加速汰換自來水管線等,提供產業穩定的水、電供給。
(二)激發民間投資:配合新興產業發展趨勢,檢討「固定資產耐用年數表」;規劃國內試驗場域,並協助智慧機械、綠能科技等創新產業投入實驗平臺;檢討放寬產業法規及程序、積極促成產業創新轉型等,以激發民間投資。
(三)加強國營及泛公股事業投資:由國營及泛公股事業提出新增及擴大投資計畫,包含:確保能源供應、加強交通基礎建設、加強對綠能及新興產業投資,以及生產環境改善與服務品質提升等。
(四)強化數位創新:加強校園高速寬頻、無線連網、偏鄉網路布建,推動「電子化政府雲端基礎建設計畫」等,並建置資訊服務生態系統,推動網路金融相關措施。
(二十四)行政院函送許委員淑華就金管會新任正副主委應致力於金融產業發展,戮力興利,才不負全民所託所提質詢之書面答復,請查照案。
(行政院函 中華民國105年10月31日院臺專字第1050095526號)
(立法院函 編號:9-2-7-298)
許委員期望金管會新任正副主委應致力於金融產業發展,戮力興利,才不負全民所託所提質詢,經交據金融監督管理委員會查復如下:
一、行政院已於10月19日宣布由李瑞倉先生出任本會主委:依據本會組織法第9條,本會置主任委員一人,副主任委員二人。本會主委確定由李瑞倉先生出任,並將於105年10月27日進行交接,新任政務副主委人選將由新任主委決定。本會將持續秉持健全金融機構財務業務經營、維持金融穩定及促進金融市場發展的任務,監理責任與促進金融產業發展並行。因金融與產業互利共榮,藉金融的專業及資源對一般產業提供協助,以金融協助產業,產業發展金融,俾對經濟發展作出更大貢獻。
二、本會已提出「金融科技發展推動計畫」:金融科技(FinTech)的發展應用是金融業未來重要趨勢。業者須在兼顧公平、安全及風險管理基礎上,強化消費者權益之保護,以負責任創新的原則發展金融科技。本會已擬訂金融科技發展十大計畫,並列入三力四挺政策專案,期透過金融專業及資金支持產業發展。十大計畫重點包括:擴大行動支付的運用與創新、促進群眾募資平台健全發展、鼓勵保險業者開發大數據應用的創新商品、建立金融資安資訊分享與分析中心(F-ISAC)及打造身分識別服務中心等。計畫內容將因應金融科技發展趨勢,滾動修正檢討實施成效。本會也將持續與其他政府部門及民間單位密切合作,共同提升臺灣金融科技的發展,提供民眾安全便捷的金融創新服務。
三、本會已於近期修正電子支付相關規定:
(一)本會近期修正5項電子支付相關法令之滾動檢討,鬆綁措施包括調整固定密碼安全設計、放寬連線中斷機制、擴大約定連結存款帳戶付款適用之業務範圍,及簡化使用者身分確認程序等,可提高行動支付之使用者體驗及支付便利性。另為促進電子支付機構順利推展業務,本會也提供專案諮詢窗口,協助業者釐清相關法令規定疑義。
(二)「電子支付機構管理條例」自104年5月3日施行迄今,本會已許可5家專營電子支付機構及23家兼營電子支付機構;其中首家專營電子支付機構已於本(105)年10月7日正式開業,其餘將陸續於本年10月間至明(106)年第1季開業。
(二十五)行政院函送許委員淑華就美國商會及歐洲商會將聯名函請金融監督管理委員會解釋對TRF監理原則一事,要求檢討修正金管會處理TRF事件之政策問題所提質詢之書面答復,請查照案。
(行政院函 中華民國105年10月31日院臺專字第1050095534號)
(立法院函 編號:9-2-7-306)
許委員就美國商會及歐洲商會將聯名函請金融監督管理委員會解釋對TRF監理原則一事,要求檢討修正金管會處理TRF事件之政策所提質詢,經交據金融監督管理委員會查復如下:
一、有關媒體報導美國商會及歐洲商會已作成決議,將聯名函請本會說明TRF監理原則一節,經本會與歐洲商會暨美國商會聯合銀行委員會聯繫,該聯合銀行委員會表示媒體報導非商會對外發布內容且有落差;另媒體報導本會不管銀行是否涉有TRF商品交易疏失就強迫銀行分擔損失等內容,亦與事實不符。
二、本會對於銀行辦理衍生性金融商品業務,一向採取開放與監督並重之監理原則,惟當銀行內部控管制度失當,商品銷售管理未能有效落實,導致商品無法適切配合客戶交易目的及風險承受能力,進而影響客戶權益(不論為專業客戶或一般客戶),甚使銀行須承擔業務風險而影響正常經營,本會基於客戶權益保障、確保金融機構穩健經營與市場健全發展,對於特定商品業務,有必要採取適當之監理措施,並就爭議建立處理原則以化解紛爭,使市場回復正軌。
三、本會自103年起,透過日常監理與金融檢查發現銀行辦理人民幣TRF等衍生性金融商品業務有認識客戶(KYC)、商品適合度評估、風險控管機制、OBU開戶作業及客戶財務資料審核作業等多項缺失,爰分別於103年4月及6月、105年1月及9月針對業務涉有缺失之銀行,處以罰鍰、糾正或停止辦理部分衍生性金融商品業務之處分,本會並已主動採行多項強化管理措施,包括調高專業法人客戶資格條件、限制商品交易對象、訂定契約期限限制、損失上限、要求客戶繳交期初保證金、訂定客戶交易額度控管機制等,及增訂銀行開辦複雜性高風險衍生性金融商品應先報經中央銀行或本會核准或備查之商品審查程序,以進一步強化銀行落實KYC、商品適合度及風險管理等業務核心管理制度。
四、對於金融商品交易爭議之處理,本會向來鼓勵銀行與客戶先以協商和解方式處理金融消費爭議,另為公正迅速有效處理未能以協商方式解決之TRF交易爭議,本會於今(105)年4月委託財團法人金融消費評議中心建置調處機制,並邀集相關單位研議爭議案件申請調處或依仲裁法進行仲裁之處理原則,爰目前客戶針對TRF交易爭議,可透過與銀行協商和解、申請調處或聲請仲裁方式解決。
五、鑑於TRF等複雜性高風險衍生性金融商品交易爭議已持續多時,且本會金融檢查發現銀行辦理TRF商品交易部分案件涉有業務缺失,為重建銀行與客戶間之信賴關係,讓市場早日回復正軌,本會爰於105年9月30日邀集相關銀行召開會議,重申前述調處與仲裁處理原則,並請銀行自行檢視個案缺失情形,衡酌缺失內容,儘速與客戶協商和解、消弭爭議,如爭議案件未能透過雙方協商方式獲得妥善解決,為公正迅速處理爭議,本會建議銀行立即配合客戶意願,透過財團法人金融消費評議中心之調處機制或依仲裁法進行仲裁,以交付公正、客觀之第三人化解爭議。並無媒體報導所述本會強迫銀行針對TRF交易爭議案件分擔損失之情形。
六、本會將持續透過日常監理與金融檢查,監控銀行辦理TRF等複雜性高風險衍生性金融商品業務情形及風險,及在業務開放與監督並重之監理原則下,適時檢討法規,以保障客戶權益、確保金融機構穩健經營與市場健全發展。
(二十六)行政院函送許委員淑華就「特別休假」問題所提質詢之書面答復,請查照案。
(行政院函 中華民國105年10月31日院臺專字第1050095538號)
(立法院函 編號:9-2-7-310)
許委員淑華就「特別休假」問題所提質詢,經交據勞動部查復如下:
一、為落實勞工週休二日,行政院所提週休二日法案,明定勞工每7日至少應有2日之休息,其中一日非有法定事由者嚴格禁止出勤,一日得經勞工同意出勤,希望從制度上建構週休二日之明確法源,係現階段最務實之作法。同時配套採取提高休息日出勤之加班費,並將休息日出勤時數納入延長工時總數計算,必然會使雇主於要求勞工休息日出勤時,更為審慎,對於勞工權益,將有一定程度的確保。
二、國定假日為國之儀典,本應全國一致,給予全國一體適用的秩序,避免人民作息的困擾。在能夠落實週休二日法制之前提下,明定勞工國定假日與內政部所定應放假之紀念日及節日一致,並維持勞動節放假規定,勞工全年的例假、休息日及國定假日,將由現在最差可能僅有71天的情況(52天例假加上19天國定假日),大幅改善為法令明定的116天,對於勞工之休假權益,只有強化,沒有損害。
三、我國因為產業特性,勞工工作年資偏低,本部也願意就勞工特別休假的制度進行檢討。
初步的方向,是對於「初入職場」的年輕人以及「資淺勞工」之特別休假,應給予特別考量。至檢討不同職業類別之休假型態,本部當衡平考量勞資雙方權益,適當處理。
四、本部未來將把「特別休假」列入勞動檢查的重點項目,加強勞動檢查,保障勞工休假權益。將持續秉持傾聽及溝通的原則,為總統「落實週休二日」「國定假日全國一致」的政策主張與承諾,規劃更優質的勞動條件。
五、另為督促雇主遵守法令,104年2月4日修正公布勞動基準法部分條文,增訂第80條之1,規定違反本法經主管機關處以罰鍰者,主管機關應公布事業單位或事業主名稱、負責人姓名,並限期令其改善;屆期未改善者,應按次處罰。此外,並增訂「主管機關裁處罰鍰,得審酌與違反行為有關之勞工人數、累計違法次數或未依法給付之金額,為量罰輕重之標準。」爰現行法令已有加重處分及連續處罰之條款,主管機關可酌情量罰。至所提大企業、大財團等財力雄厚企業,可能寧可繳納罰鍰而拒絕遵守相關規定心態之疑慮,本部已設置1955檢舉專線,加強勞動檢查,並研議適度提高罰鍰上限至一定合理額度,以保障勞工權益。
(二十七)行政院函送許委員淑華就「週休二日修法」問題所提質詢之書面答復,請查照案。
(行政院函 中華民國105年10月31日院臺專字第1050095536號)
(立法院函 編號:9-2-7-308)
許委員淑華就「週休二日修法」問題所提質詢,經交據勞動部查復如下:
一、為落實勞工週休二日,行政院所提週休二日法案,明定勞工每7日至少應有2日之休息,其中一日非有法定事由者嚴格禁止出勤,一日得經勞工同意出勤。同時配套採取提高休息日出勤之加班費,並將休息日出勤時數納入延長工時總數計算,必然會使雇主於要求勞工休息日出勤時,更為審慎,對於勞工權益,將有一定程度的確保。
二、國定假日為國之儀典,本應全國一致,給予全國一體適用的秩序,避免人民作息的困擾。在能夠落實週休二日法制之前提下,明定勞工國定假日與內政部所定應放假之紀念日及節日一致,並維持勞動節放假規定,勞工全年的例假、休息日及國定假日,將由現在最差可能僅有71天的情況(52天例假加上19天國定假日),大幅改善為法令明定的116天,對於勞工之休假權益,只有強化,沒有損害。
三、我國因為產業特性,勞工工作年資偏低,本部也願意就勞工特別休假的制度進行檢討。
初步的方向,是對於「初入職場」的年輕人以及「資淺勞工」之特別休假,應給予特別考量。至檢討不同職業類別之休假型態,本部當衡平考量勞資雙方權益,適當處理。
四、本部未來將把「特別休假」列入勞動檢查的重點項目,加強勞動檢查,保障勞工休假權益。並將持續秉持傾聽及溝通的原則,為總統「落實週休二日」「國定假日全國一致」的政策主張與承諾,規劃更優質的勞動條件。
(二十八)行政院函送柯委員志恩就「申請直接聘僱外籍勞工作業程序複雜、電子系統紊亂無章,恐不利直接聘僱制度推動,建請勞動部整合改善」問題所提質詢之書面答復,請查照案。
(行政院函 中華民國105年10月31日院臺專字第1050095519號)
(立法院函 編號:9-2-7-291)
柯委員志恩就「申請直接聘僱外籍勞工作業程序複雜、電子系統紊亂無章,恐不利直接聘僱制度推動,建請勞動部整合改善」問題所提質詢,經交據勞動部查復如下:
本部為保障外籍勞工基本人權,致力推動直接聘僱服務,96年12月31日成立「直接聘僱聯合服務中心」(以下簡稱直聘中心),現設有8個服務窗口(包括臺北、羅東、中壢、臺中、臺南、高雄、新竹、嘉義),提供申請聘僱外勞相關文書代轉、代寄,及提醒雇主辦理外勞入國後相關事項,並提供多國語言諮詢,協助雇主自行引進外勞,自成立至105年9月已服務雇主13萬9,186名,外勞14萬7,106名,為雇主及外籍勞工節省登記費、介紹費及海外仲介費總計新臺幣62億374萬6,349元。
直聘中心以單一服務窗口方式,協助雇主辦理直接聘僱,包括申請招募許可、入國引進許可、勞動契約驗證、來臺簽證及聘僱許可等表件之代收代轉服務。雇主申請招募許可透過「網路填表引導系統」,直接於網路上填寫及套印相關聘僱外籍勞工申請書,即可送直聘中心代轉代寄至本部申請招募許可。另雇主依各來源國及外交部相關程序,申請勞動契約驗證及外國人來臺工作簽證,均由直聘中心採單一窗口服務方式代收代轉,雇主毋需再向不同單位申請,節省申辦時間。另直聘中心亦建置「外籍勞工小幫手APP」及「入國後管理資訊平臺」,整合案件進度查詢、相關法規資訊,以利雇主自行聘僱及管理外籍勞工。
為利雇主辦理直接聘僱,本部現已建置「直接聘僱資訊網站系統平台」,網站中整合「網路填表引導系統」、「入國後管理資訊平臺」、「外籍勞工案件申辦進度查詢」、「全國外籍勞工動態查詢系統」、「入出國外勞機場服務計畫」、「外籍勞工小幫手APP」等網頁連結服務,透過單一網站,雇主即可獲得申請直接聘僱及外國人入國後所需資訊。另雇主辦理直接聘僱過程,僅需運用直聘官網所提供之表單文件或連結網頁即可申辦,為提升雇主辦理直接聘僱之便利性,本部另規劃建置「直接聘僱線上申辦系統」,整合來源國資訊系統,使雇主可線上申辦外籍勞工驗證手續,另「外籍勞工申請案件網路線上申辦系統」預計於明年開放直接聘僱雇主可於線上申辦招募許可,再行簡化雇主聘僱外國人流程。直接聘僱服務將持續建置相關系統及整合資源,協助雇主申辦文件及自行管理外籍勞工,提升雇主使用直接聘僱意願。
(二十九)行政院函送柯委員志恩就「外籍勞工申請案件網路線上申辦系統」問題所提質詢之書面答復,請查照案。
(行政院函 中華民國105年10月31日院臺專字第1050095520號)
(立法院函 編號:9-2-7-292)
柯委員志恩就「外籍勞工申請案件網路線上申辦系統」問題所提質詢,經交據勞動部查復如下:
一、為提供雇主更便捷的申辦管道及減化應備文件,本部已建置「雇主聘僱外籍勞工申請案件網路線上申辦系統」(以下簡稱線上申辦系統),自105年7月1日起,針對製造業、海洋漁撈工、家庭看護工、家庭幫傭、機構看護工業別之雇主,提供24小時零時差線上申請服務,除維持現行書面紙本送件方式外,增加線上作業申請新選擇,節省雇主郵寄時間及大幅縮短文件往返時間。
二、有關反映申請帳號紊亂無法統一改善原因部分,按現行雇主申請聘僱外國人作業實務上,多委由私立就業服務機構申請或由雇主自行提出申請,爰本部規劃線上申辦系統接受採工商憑證或自然人憑證方式登入申辦。針對部分無法向憑證主管機關申請取得上開憑證之雇主(如漁船、養護機構、外國人),倘有使用線上申辦系統之意願者,得採紙本申請取得帳號密碼方式登入,另該等雇主亦得直接以書面紙本方式送件申請招募、聘僱外國人。
三、關於反映雇主自行線上送件申請仍須紙本用印上傳部分,按雇主申請招募、聘僱外國人,應依雇主聘僱外國人許可及管理辦法規定應檢附相關文件提出申請。為審查雇主資格,避免他人持雇主憑證偽冒申請引進外國人衍生爭議,又依據雇主團體與仲介公會於「外勞申請案件網路線上申辦會議」建議申請書須經由雇主加蓋公司及負責人印信以確認真實性,目前雇主須於申請書用印後再掃描上傳以茲檢核。鑑於自線上申辦系統開辦以來,民眾使用線上申辦情形日趨普遍,在簡政便民立場下,考量雇主本應負擔工商憑證、自然人憑證妥善保管之責,針對雇主持上開憑證自行申請者,本部將審慎研議免除紙本用印上傳之可行性。
(三十)行政院函送王委員惠美就建請主管機關研擬宗教寺廟合法化輔導之相關配套措施問題所提質詢之書面答復,請查照案。
(行政院函 中華民國105年10月31日院臺專字第1050095508號)
(立法院函 編號:9-2-7-280)
王委員就建請主管機關研擬宗教寺廟合法化輔導之相關配套措施問題所提質詢,經交據內政部查復如下:
一、現行寺廟登記制度要求寺廟建築物及土地須為寺廟所有並符合土地管制、建築管理等規定,係基於寺廟永續性及其為供公眾使用之建築物公共安全考量。
二、近年各界對於不合法濫墾、濫建之寺廟,認為對環境及國土保育造成影響,而質疑政府未能積極有效處理;再加上近年地震、颱風、土石流災害頻傳情形下,放寬土地使用及建築管理規定,倘該寺廟有災情發生,政府可能難脫輕忽縱容之責。
三、為了協助解決補辦登記寺廟辦理合法化面臨之問題,本部於101年成立輔導小組,並訂定「輔導補辦登記寺廟土地或建物合法化推動計畫」,分別由地方及中央政府組成輔導合法化小組,依業務推動需要召開會議,近期輔導寺廟土地、建物合法化作為說明如下:
(一)依寺廟座落土地樣態分為「土地已符合使用管制規定,但建物尚未符建管規定者」、「位於都市計畫範圍內,尚未符合土地使用管制規定者」、「位於非都市土地,尚未符合土地使用管制規定,且屬第一級環境敏感地區(舊稱限制發展地區)者」、「位於非都市土地,尚未符合土地使用管制規定,但非屬第一級環境敏感地區者」、「位於非都市土地,尚未符合土地使用管制規定,有辦理更正編定之可能者」等幾種類型,由地方政府依不同類型辦理輔導合法化。
(二)請各地方政府利用講習、座談會等機會鼓勵補辦登記寺廟辦理合法化,並請地方政府提供宗教興辦事業計畫業經核准之寺廟名單及聯絡方式,公告於本部「全國宗教資訊網」,作為各補辦登記寺廟於辦理土地合法化時之徵詢對象,此於未登記寺廟亦可參考援用。
(三)請各地方政府清查坐落都市計畫範圍「工業區」補辦登記寺廟數量,並通知該寺廟得逕向當地都市計畫單位申請核准使用坐落之土地。
(四)請本部營建署轉知各地方政府都市計畫單位,於辦理都市計畫通盤檢討時,通知民政單位,以轉知補辦登記寺廟提出變更都市計畫申請,並研議訂定「宗教專用區審議原則」,以利宗教團體瞭解提出申請土地變更為宗教專用區之審議要件及申請資格。
四、有關委員建議對於既有宗教信仰場所土地及建物使用規定予以適度放寬,並積極輔導其合法化,俾解決寺廟建築與土地問題1案,因涉及供公眾使用建築物之公共安全、環境保護與國土保育,及對循合法程序興建及辦理寺廟登記者之公平性等問題,政策牽涉層面甚廣,仍有須各方面周延評估之必要,本部將於符合公共安全要求及社會公義原則之前提下,審慎研議相關規定放寬之可行性。
(三十一)行政院函送黃委員昭順就「教官退出校園」方案所提質詢之書面答復,請查照案。
(行政院函 中華民國105年10月31日院臺專字第1050095545號)
(立法院函 編號:9-2-7-317)
黃委員就「教官退出校園」方案等所提質詢,經交據教育部查復如下:
一、本部係配合立法院102年通過高級中等教育法第31條附帶決議進行相關規劃。
二、為因應當前民主、多元、開放的教育環境,並考量各級學校在校園安全方面的需求及強化校外會的功能等,本部刻正針對校園安全與學務創新進行系統性的思考與規劃工作,並草擬相關方案。各項方案目前尚在規劃研議階段,規劃時也將廣泛徵詢各界的意見,使各級學校的學生事務工作及校園安全維護工作能獲得提升與保障。
三、對於教官離退校園制度轉變過程,本部咸認應有周延妥適規劃,讓各級學校的校園安全,獲得更好的服務,本部將廣納各界意見、妥慎考量規劃,以建構「家長放心、老師安心、學生安全」的友善校園環境;本部亦將維護現職軍訓教官應有工作權益。
(三十二)行政院函送吳委員志揚就「勞工保險規定45歲以下子宮切除始得請領失能給付是否妥適」問題所提質詢之書面答復,請查照案。
(行政院函 中華民國105年10月31日院臺專字第1050095540號)
(立法院函 編號:9-2-7-312)
吳委員志揚就「勞工保險規定45歲以下子宮切除始得請領失能給付是否妥適」問題所提質詢,經交據勞動部查復如下:
一、勞工保險失能給付「生殖器遺存顯著失能」項目之修正,涉及性別平權、勞保財務、給付權益及其他社會保險之連動等諸多面向,勞動部為研擬可行修法方向,多次邀集專家學者、相關部會及團體(醫學、婦女、勞資)會議研商,惟因各界意見紛歧,目前尚無具體共識。
二、另依據相關數據推估,放寬「生殖器遺存顯著失能」之年齡限制至50歲,每年將增加約10億元支出,鑒於目前勞保財務困窘,且刻正進行年金改革,保險給付標準之放寬均需審慎。勞動部未來將基於被保險人權益及保險財務等因素,適時通盤考量,並研議可行之修法方向。
(三十三)行政院函送黃委員昭順就房屋稅提議要追溯30年、為長照將遺贈稅調升及我國個人所得稅最高稅率45%產生內外資課稅待遇不一致等節所提質詢之書面答復,請查照案。
(行政院函 中華民國105年11月1日院臺專字第1050095512號)
(立法院函 編號:9-2-7-284)
黃委員就房屋稅提議要追溯30年、為長照將遺贈稅調升及我國個人所得稅最高稅率45%產生內外資課稅待遇不一致等節所提質詢,經交據財政部查復如下:
一、有關房屋稅問題
(一)依房屋稅條例第11條第1項規定:「房屋標準價格,由不動產評價委員會依據下列事項分別評定,並由直轄市、縣(市)政府公告之:一、按各種建造材料所建房屋,區分種類及等級。二、各類房屋之耐用年數及折舊標準。三、按房屋所處街道村里之商業交通情形及房屋之供求概況,並比較各該不同地段之房屋買賣價格減除地價部分,訂定標準。」同條第2項規定:「前項房屋標準價格,每3年重行評定1次,並應依其耐用年數予以折舊,按年遞減其價格。」依上,地方政府依法應每3年重行評定房屋標準價格乙事,屬地方自治團體之「自治事項」,由地方政府基於自有權能辦理。
(二)關於「房屋稅提議要追溯30年」一事,目前已辦理重行評定房屋標準價格之地方政府,並無追溯30年舊屋之情事。
二、遺產及贈與稅問題
為配合長照制度之建立,財政部致力於穩定財源籌措,俾長照制度得以永續發展,長期照顧服務法修正草案明定以遺產稅及贈與稅稅率由10%調增至20%以內所增加之稅收,作為長照之支應經費,爰該部配合提出遺產及贈與稅法修正草案。
三、綜合所得稅稅率問題
(一)現行我國個人綜合所得稅最高稅率45%,與鄰近國家(地區)相較,較新加坡(20%)、韓國(38%)、香港(17%)為高,與大陸(45%)及日本(45%)相當,如與先進國家相較,現行日本、德國、法國、英國等國家之個人所得稅最高稅率亦為45%,我國稅率尚不致過高。
(二)是否檢討個人綜合所得稅最高稅率45%部分,涉及整體稅制調整,須從租稅公平、財政收入及經濟發展等三大面向綜合評估,為避免外界質疑此舉係為高所得者減稅,尚須凝聚社會共識後,再通盤審慎考量稅制檢討方向。
四、內外資課稅待遇不一致問題
(一)按所得稅法第2條、第5條、第13條、第71條及第73條規定,凡有中華民國來源所得之個人,應就其中華民國來源之所得課徵綜合所得稅,其課徵方式,依所得人課稅身分為中華民國境內居住之個人及非中華民國境內居住之個人(分別簡稱居住者及非居住者),適用不同繳納所得稅方式。考量非居住者屬短暫停留及可能隨時離境之情況,基於稽徵簡便,並兼顧行政成本與納稅義務人負擔,爰採就源扣繳方式完納稅捐,係因應非居住者特性而予規範。
(二)查各國對外資個人或法人之所得通常採用就源扣繳方式課徵所得稅,爰我國現行課稅規定與國際作法一致。另本國個人雖不若外資個人或法人採單一稅率就源扣繳,而須就各類所得合併申報,但可享有減除免稅額及扣除額規定,且尚可適用稅額扣抵等優惠,兩者尚無法比較租稅負擔高低。
(三)對於外界關切之內外資股利所得課稅不一致問題,涉及綜合所得稅及營利事業所得稅稅制調整、資本市場整體稅制設計、各類所得稅負衡平及財政健全,尚有待各界凝聚共識,財政部已將檢討我國個人股利所得課稅制度列入中期政策推動方向,並於該部賦稅署網站設置「友善租稅環境」專區,廣徵各界意見,作為未來政策研議參考。
(三十四)行政院函送徐前委員國勇就第九屆第二會期施政質詢之書面答復,請查照案。
(行政院函 中華民國105年11月1日院臺施字第1050094954號)
(立法院函 中華民國105年10月14日台立院議字第1050705134號 施政報告質詢1號)
徐前委員就國際情勢與氣候變遷,恐將影響糧食價格等問題所提質詢,經交據有關機關查復如下:
一、關於國際情勢與氣候變遷,恐將影響糧食價格問題:
(一)臺灣自民國70年代起,受貿易自由化趨勢影響及國外農產品進入市場競爭下,綜合糧食自給率(以熱量計算)自56.1%逐年下降,至90年約在34.8%水準。其後更因我國加入「世界貿易組織」(WTO),受其規範對境內(農業)保護措施必須逐步削減,使自給率再下滑,至94年達到歷史低點30.2%。惟近年全球人口快速擴張,糧食供應與糧食安全逐漸成為國際重要議題,我國亦以提升糧食自給作為政府重要施政方針,自102年起推動「調整耕作制度活化農地計畫」,鼓勵農田生產國內進口需求量大之進口替代作物,或種植具外銷潛力、地區特產等作物,有效增加國產糧食供應及提升農地生產效益,103年糧食自給率已回升至34.1%。
(二)行政院農委會在最新一期(106-109年)中程施政計畫中,亦將「建構農業安全體系─提升糧食安全,強化農產品溯源管理,確保食的安心」納入重點施政目標,其相關措施說明如下:
1.建立糧食安全體系,除積極維護我國優良農地資源,並推動活化休耕農地,全面提升農地資源利用效率、國內糧食自給及農產品生產能量。
2.推動大糧倉計畫,規劃非基改雜糧生產區,鼓勵休耕地種植進口替代作物或非基改大豆、玉米等,輔以建構完善契作生產、採後處理與加工機制等產銷鏈結,以強化國產雜糧產品之市場競爭力,進而降低國內對進口穀物之依賴。
3.建立農產品安全制度與標章,包括推動產銷履歷等國產優良農產品驗證標章,塑造市場區隔,並提升國人選用國產農產品之意願及消費習慣。
4.提升農業行銷能力,拓展海內外市場,開創新類型農產品銷售平臺,如農產品直銷場域、電子商務等,以活化物流通路。
5.另打造國際農業開發公司,整合進出口業者,以外銷為導向,強化農產品契作生產、集貨、品管、品牌建立、海外行銷等層面,建構臺灣農產品質量穩定之外銷供應體系,帶動農業外銷新契機。
二、關於漁源枯竭、技術外流與國際制裁,對漁業形成巨大挑戰問題:
(一)有關制定全國性之鯖魚保育措施部分:為加強鯖鯵資源之永續,行政院農委會將輔導鯖鯵漁船業者成立全國性組織,以及訂定自主性之休漁管制規定,增加漁船休漁之機動性,並進一步檢討修正「鯖鯵漁業管理辦法」,以維護並復育鯖鯵漁業資源。
(二)有關拖網及刺網管理部分:
1.拖網漁業:中國大陸漁船進入臺灣海域違法作業,自104年起,「臺灣地區與大陸地區人民關係條例」已將罰鍰額度由5萬元至50萬元,提高至30萬元至1,000萬元;另為加強海上及岸際非法捕魚取締,行政院農委會與海巡署共同執行「沿近海漁業管理執法合作專案計畫」,並針對多次違規者累計加重罰鍰處分。
2.刺網漁業:行政院農委會已於本(105)年6月召開「研商沿近海漁業資源復育事宜」會議,請各地方政府就3浬內禁止刺網作業及劃設漁業資源保育區,加強與漁民溝通說明。另預計於本年10月完成修正「漁船建造許可及漁業證照核發準則」,限制經營刺網漁業漁船數量,並研擬輔導各地方政府協助刺網漁船業者辦理轉型措施。
(三)有關漁業技術保護部分:
1.石斑魚養殖技術:有關石斑魚苗政府已列為禁止在大陸地區從事投資或合作項目,以避免我國優良之養殖技術外流,保護核心知識。
2.秋刀魚漁撈技術:為確保我國重要漁業產業技術不外流至中國大陸,目前所公告之「在大陸地區從事投資或技術合作禁止類農業產品項目」,秋刀魚為禁止在大陸地區投資或技術合作魚種。
(四)有關面對歐盟黃牌警告之因應措施部分:
1.針對歐盟指出問題,由行政院農委會研擬(修)「遠洋漁業條例」等3法,已於本年7月5日由貴院完成三讀通過,並於7月20日由總統公布,提升我國遠洋漁業管理之法制架構;另強化執法管理制度(訂定管控檢查計畫、推動電子漁撈日誌(e-logbook)、卸魚聲明、指定港口卸魚)及執法能力,建置完整之水產品可追溯機制,加強國際漁業合作等。
2.行政院已指派張政務委員景森率相關部會副首長成立跨部會打擊非法、未報告及未受規範(IUU)漁業專案小組,督導各相關機關共同推動打擊IUU工作,展現我國具體作為及決心,相信此等正面訊息,將有利歐盟後續進行之評估,期能儘速解除黃牌警告。
(五)有關「中西太平洋漁業委員會」(WCPFC)保育措施部分:
1.WCPFC委員會每年召開會議,由各會員國依據科學證據,討論法律面與技術面問題,達成共識後通過養護與管理措施,由各會員國遵行。在會員國合作下,中西太平洋長鰭鮪、黃鰭鮪及正鰹之資源狀態皆良好健康,大目鮪與黑鮪雖有資源過度開發情形,惟WCPFC每年皆依據科學家進行之資源評估結果檢討並調整管理措施,使資源狀態不會持續惡化,並有機會逐漸恢復。
2.我國為WCPFC會員國之一,行政院農委會為維持國家漁業權益,積極參與該組織,每年皆派員參與各項會議,與各國積極協商,在遵守保育措施之前提下,維護我國政府及業者最大利益。
三、關於中國政府大量縮減中國遊客來臺數量,衝擊觀光業問題:
(一)為因應陸客減少所造成產業衝擊,經交通部觀光局(以下簡稱觀光局)與各相關公協會業者溝通瞭解其訴求,已積極從開拓多元市場、協助產業轉型升級、擴大國內旅遊措施及創新產品穩固陸客等4面向研提對策,短期內以透過鼓勵國內旅遊、協助觀光產業紓困等方式協助產業度過目前困境,中長期則以輔導國內觀光產業轉型升級為目標,調整臺灣觀光市場結構體質,健全優化旅遊產業環境。相關措施說明如下:
1.開拓多元市場:開拓東南亞、穆斯林等新興市場客源,並增加日、韓、港澳等成熟市場來客數及重遊率,另持續扎根歐、美、澳長程市場。
2.協助產業轉型升級:獎勵旅行業開發多元產品,包裝區域、深度及主題行程,配合自由行旅客研發新產品,或朝網路旅行社發展,並輔導旅宿業增進接待技巧(如穆斯林旅客),轉型經營更多元客群,降低營運風險,同時協助導遊取得第二外語能力資格,提升接待其他國家旅客之競爭力。
3.擴大國內旅遊措施:透過酌予獎勵補助費用方式,協助原接待陸團之旅行業者辦理國內旅遊及活絡受陸客市場影響變化較大之地區,刺激國內非假日旅遊消費。另鼓勵公務人員辦理國內團體旅遊、各級學校擴大辦理校外教學、社區村里、社團及企業多舉辦國內團體旅遊,以帶動觀光產業商機。
4.創新產品、穩固陸客:透過民間赴大陸交流加強赴臺旅遊行銷,落實旅遊品質、安全,推動創新旅遊產品、爭取自由行陸客。
(二)另為提升大陸觀光團旅遊品質,對於低價團及劣質一條龍經營模式,觀光局除持續提供大陸觀光團體接待資料予稅捐稽徵機關,加強購物商店稅務查核,減低購物商店與旅行社結合操作低價團之空間外,並將加強旅遊品質稽查力度,防制旅行社有擅增購物行程、購物停留時間過長等違規情事,同時結合權責主管機關及地方政府積極辦理旅遊地區聯合稽查,確保各接待環節品質與安全無虞,積極維護旅遊品質。
(三)至遊覽車數量及品質控管一節,經查近2年並無開放新設遊覽車業者,故業者數量並無增加,有關車輛數量部分,交通部公路總局(以下簡稱公路總局)業已邀集遊覽車公(工)會研商,針對既有遊覽車客運業者以營業額申請增車,納入遊覽車客運審議會審議機制事宜,以維持遊覽車市場之供需平衡。此外,公路總局亦定期辦理遊覽車服務評鑑,評鑑成績公布於網站,提供民眾租用遊覽車時參考。
四、關於國家年金改革問題:
(一)政府為推動年金改革,於總統府設置國家年金改革委員會(以下簡稱委員會),自本年6月23日起每週四召開會議,迄10月20日已召開17次會議,已就我國財政概況及13項年金制度進行專案報告,並針對年金改革實質議題中有關「年金制度架構」部分進行充分討論,未來將陸續就「財源」、「給付」、「領取資格」、「特殊對象」、「基金管理」及「制度轉換機制」等議題進行討論,逐步尋求委員會最大共識。
(二)委員會自設置以來,均秉持資訊公開透明原則,歷次會議全程網路直播,所有資料及紀錄並公開於網站,以利社會大眾瞭解及參與。針對有民眾刻意扭曲或剪輯委員會影音檔、資料、數據,並透過手機即時通訊及網路流傳不實資訊,委員會及行政院年金改革辦公室均透過記者會或製作簡單易懂之文宣即時澄清,以導正視聽,籲請國人支持年金改革,拒絕不實謠言。
(三)委員會預定於召開20次會議後,即綜整各項議題共識,提出改革備選方案,並於本年11月中下旬召開北中南東分區會議,明(106)年1月召開國是會議,以擴大社會參與,凝聚改革共識;國是會議結論將作為年金改革修法之依據,修法草案將循行政院及考試院行政程序,送請貴院審議。
五、關於雄三飛彈誤射事件、新兵猝死、CM11戰車翻覆到CM11戰車砲管膛炸等事件頻傳問題:
(一)國防部將以務實態度,記取教訓、痛定思痛、澈底革新。
(二)重要革新事項以持續強化教育訓練、精準武器管控、裝備管理、資電安全、人員紀律及部隊內部管理等作為為重點,以澈底改變組織文化,重振國軍尊嚴。
六、關於國機國造之政策目標問題:
(一)國防部將秉持「國防法」第22條,發展國防自主科技能力,以帶動相關產業發展,並依蔡總統提出「五大產業創新研發計畫─振興國防產業」政見,戮力執行,以建立新式「高級教練機」完整設計、製造、組裝與測試之能量,續為研發下一代戰機做好準備,並帶動航空產業往核心設計、製造與高產值方向發展,提升國內產業科技水準,達成「國防自主」願景。
(二)依據「連結未來、連結全球、連結在地」之原則,行政院將以「因應產業發展趨勢,推動產業技術升級」、「結合在地資源與能量,建構地方型航太產業聚落」、「連結國際軍機大廠,引進關鍵技術與拓展海外市場」、「整合關聯產業能量,帶動智慧設備發展與應用」為發展國防航太產業主軸。
七、關於兆豐金控爆出遭美國裁罰及衍生之相關爭議問題:
(一)兆豐銀行遭美裁罰案依美國紐約州金融服務署(NYDFS)出具之合意令所示,肇因海外分支機構法令遵循主管對當地法規缺乏瞭解,且有職務衝突情形。為避免再度發生類此情事,財政部於本年8月22日公股金融事業海外分支機構內控內稽及法令遵循檢討會中指示,各公股銀行法令遵循主管應為專任,如為兼任,須經當地金融管理主管機關同意,並以在地化、專業化為原則,確實熟諳必備金融法令及具適足經驗與訓練,以勝任法令遵循職務;另總行就各分支機構法令遵循辦理情形,應密切聯繫、充分掌握,以落實各分支機構法遵業務。
(二)金管會依據約詢紀錄、兆豐銀行對相關疑義之說明及本年9月對該行總行實地檢查結果,進行資料分析比對,該行核有稽核單位未將重大訊息及時並充分提供董事會,未能落實公司治理,法令遵循人員之工作安排有職務衝突,且未充分瞭解防制洗錢法令規範,並針對NYDFS之相關檢查意見提出反駁,致NYDFS認為該行對檢查意見之輕蔑回應令人憂心等經營管理及處理過程之缺失。本案金管會已責成兆豐銀行檢討其他失職人員責任,並將議處情形函報金管會,該會並於本年9月14日處分如下:
1.銀行部分:核有未確實建立或未落實執行內部控制制度之缺失,有礙健全經營,依「銀行法」規定,核處兆豐銀行1,000萬元罰鍰,併予糾正,且暫停該行申請增設海外分支機構至本案缺失完成改善為止。
2.人員部分:依「銀行法」規定,解除蔡○○於兆豐金控所派任兆豐銀行法人代表之董事職務,並命令兆豐銀行解除吳○○之總經理職務、黃○○之紐約分行經理職務、梁○○之副總經理職務、劉○○之總稽核職務、陳○○之法遵長職務。
(三)至於兆豐銀行及相關人員有無涉及洗錢或其他不法,已由臺北地方法院檢察署偵辦中,金管會持續積極協助司法檢調機關偵辦,若發現有違反法令之新事證,將依法處分,決不寬貸,追究到底。
八、關於樂陞公司研發遊戲獲經濟部補助及遭百尺竿頭公司收購失敗問題:
(一)有關本案經濟部說明如下:
1.樂陞公司自98年10月至104年4月期間,獲經濟部工業局(以下簡稱工業局)補助研發「數位內容產業發展補助計畫」4件、「主導性新產品開發計畫」1件;總補助金額5,800萬元(占總計畫經費32%),樂陞公司總自籌款9,593萬元(占總計畫經費68%)。
2.經濟部依「產業創新條例」訂定「經濟部協助產業創新活動補助及輔導辦法」,並據以訂定「數位內容產業發展補助計畫」及「主導性新產品開發計畫」。廠商申請研發補助案件,審議評選過程均依據上述計畫相關作業須知辦理;由工業局聘用外部學研界相關領域專業背景之專家擔任審查委員,並針對計畫之創新性、可行性及市場競爭優勢、開發實績與執行能力、細部實施方法、預期效益及人力與經費編列之合理性等項目進行審查,審查機制及標準明確,並無特例或護航情事。核定通過後每半年進行計畫實地查證或查訪,針對計畫進度、經費運用情形進行查核;補助效益衡量指標除計畫目標規格外,亦期望藉由支持產業發展,創造國內人才就業機會、衍生創造外匯收入等,以奠定產業發展基礎,推動我國產業發展。
3.樂陞公司獲得研發補助後產生效益:
(1)樂陞科技自2009年至2015年共7年間獲得5案補助,開發標的橫跨家用遊戲機、線上遊戲、手機遊戲及遊戲引擎開發,成為亞洲地區極少數同時具備研發PS、Xbox、Wii、PC平臺及手機遊戲之遊戲研發商;期間樂陞公司營收由2008年度營收1.53億元成長至2015年之21.97億元,成長13倍;員工人數2009年度為205人,繼陸續於臺北設立遊戲開發營運中心、高雄設立美術製作中心後,在臺員工人數達500人以上,成長幅度達147%。
(2)樂陞科技於2010年與全球遊戲第一大發行商Activision Blizzard及好萊塢Dreamworks合作製作家用遊戲機平臺(Xbox、PS3、Wii)遊戲,並於2010年至2012年間成為Sony Interactive Entertainment在臺灣設立研發中心合作單位;獲得研發補助開發之遊戲皆行銷或授權海外,銷售地區包括北美、歐洲、日韓、東南亞、中國大陸及俄羅斯等,累積營收超過11.8億元。
(3)樂陞公司在2012年與高雄市政府共同簽定合作備忘錄,於高雄市設立美術製作中心,成為第1家文創產業臺商回流之公司,並於2013年7月31日在高雄市登記成立「樂陞美術館股份有限公司(XPEC Art Center Inc.)」,實收資本額2億350萬元,著力於遊戲美術設計與製作之專業服務品牌,已在全球遊戲美術外包製作領域中建立口碑,專司承接國際遊戲大廠AAA級遊戲美術製作。
4.本年5月31日英屬維京群島商億豪投資有限公司向經濟部申請增加投資百尺竿頭及轉投資樂陞科技,本次公開收購如順利完成,百尺竿頭公司及MEGA CLOUD公司將合計持有樂陞公司40.1%股權。經濟部經檢附投資人背景、投資人完整投資架構、本案資金來源及產業效益等說明資料送金管會、央行、國發會審核,據金管會表示本案尚符合公開收購相關規定。
5.經濟部依職掌「外國人投資條例」經各有關機關審核無對國家安全、公共秩序、善良風俗或國民健康有不利影響之情事或非法律禁止投資之事業,於本年7月22日委員會議審核通過,且決議增加投資人是否具陸資背景之事後監管機制,並提示投資人應依「證券交易法」、「公司法」等有關規定辦理。
6.百尺竿頭收購樂陞科技案失敗後,經濟部為配合金管會及「財團法人證券投資人及期貨交易人保護中心」(以下簡稱投保中心)後續救濟程序,於本年9月2日以投資人不履行經濟部核准函之附帶要求應依「證券交易法」等規定辦理之條件,依「外國人投資條例」第18條規定,取消所得盈餘或孳息之結匯權利,期間2年。未來經濟部核准該等案件將加強說明經濟部投審會係審核外資投資之投資計畫是否對國家安全(含產業效益)、公共秩序、善良風俗或國民健康有不利影響之情事或非法律禁止投資之事業,非核准公開收購案之主管機關,投資人應審慎評估應賣之風險。
(二)有關本案金管會說明如下:
1.受託銀行中信銀是否盡查證責任一節:
(1)金管會已於本年9月19日對本公開收購案,擔任受委任機構之中國信託銀行,以及擔任財務顧問之中國信託證券,辦理相關業務有未訂定或未落實執行相關內部控制制度,違反信託業及證券管理法令,進行處分,包括依「信託業法」第57條規定,處中國信託銀行最高300萬元罰鍰,以及依同法第44條第2款規定,停止該銀行辦理公開收購相關業務3個月,並至缺失完成改善為止;依「證券交易法」第66條第3款規定,停止中國信託證券辦理財務規劃及諮詢顧問業務3個月,並至缺失完成改善為止。
(2)另考量已有應賣投資人就與中國信託銀行所生應賣之民事爭議,向投保中心申請調處,金管會已將相關資料轉送投保中心作為調處之參考,並請該中心據以積極為應賣投資人主張權益。
2.樂陞科技發行可轉換公司債之時機令人起疑一節:公開收購期間樂陞科技股票、權證及可轉換公司債交易異常,金管會於公開收購之重大消息發布後,立即督導「財團法人中華民國證券櫃檯買賣中心」(以下簡稱櫃買中心)依「臺灣證券交易所股份有限公司實施股市監視制度辦法」查核,並已於本年9月9日將涉嫌炒作及內線等不法交易之分析報告及相關資料,移送檢調偵辦。
3.樂陞科技獨立董事們是否盡到把關責任一節:
(1)獨立董事責任與一般董事相同,執行業務應依循「公司法」及「證券交易法」規範,並應盡善良管理人之注意義務及忠實義務。如違反法令執行職務造成他人損害,須負賠償責任,另如有涉及違背職務之行為者,亦應負其刑責。
(2)金管會已請櫃買中心調閱相關會議資料,併案於本年9月9日移送檢調單位偵辦,並請投保中心追究相關民事責任。
(三)針對樂陞公司遭百尺竿頭公司公開收購違約交割案,臺北地方法院檢察署於本年9月23日即發動搜索,並傳喚許姓涉嫌人及相關證人共50人偵訊,釐清本案案情。目前以「證券交易法」第171條第1項第1款業務資料不實、證券詐欺及第175條等罪嫌偵辦中,臺北地方法院檢察署除對部分涉嫌人諭知具保外,並以被告樂陞公司負責人許○○犯罪嫌疑重大,且有勾串共犯或證人之虞,向法院聲請羈押獲准,對於本案進行最大努力。
(三十五)行政院函送許委員淑華就梅姬颱風來襲讓許多民眾連放兩天颱風假,一些放錯假之縣市則怪罪氣象局預測失準;建請應運用國家經費協助氣象專業升級乙案所提質詢之書面答復,請查照案。
(行政院函 中華民國105年11月2日院臺專字第1050095527號)
(立法院函 編號:9-2-7-299)
許委員針對梅姬颱風來襲讓許多民眾連放兩天颱風假,一些放錯假之縣市則怪罪氣象局預測失準;建請行政院應運用國家經費協助氣象專業升級乙案所提質詢,經交據交通部查復如下:
一、近年來極端天氣事件頻傳,常導致明顯災害,氣象預報準確與否,攸關人民生命與財產之安危。爰此,對於許委員所提應運用國家經費強化氣象基礎建設、提升氣象預報技術及培育預報人員等工作之意見,經查目前行政院核予本部中央氣象局(以下簡稱氣象局)專業升級所需之相關列管計畫經費共計約91.08億元(分年編列年度預算),分別說明如下:
(一)基本需求經費合計約2.22億元,除維持氣象局一般作業所需經費外,並透由相關計畫推動辦理如下:
1.新發射氣象衛星資料之接收及其產品應用計畫:計畫期程105年-110年,經費約1.23億元,執行開發日本新一代地球同步衛星資料海陸氣象監測產品等工作。
2.佈建海象監測網及精進海象預報計畫:計畫期程99年-108年,經費約0.99億元,執行佈建及維運海象監測網,精進海象預報技術等工作。
(二)科技發展計畫經費合計約62.64億元,分別透由以下計畫執行:
1.氣象資訊之智慧應用服務計畫(I):計畫期程105年-108年,經費約14.19億元,執行包括氣象資訊建設、強化氣象資訊便民服務、推動跨域合作服務及拓展氣象安全預警服務等工作。
2.地震與海嘯測報效能提升整合計畫:計畫期程99年-106年,經費約45.82億元,執行包括加強建置高品質井下地震觀測站、擴建臺灣東部海域電纜式海底地震儀及海洋物理觀測系統、加強大屯火山群與龜山島火山地震活動即時監測、增進強震即時警報系統及東部外海地震海嘯預警能效能等工作。
3.發展小區域災害性天氣即時預報系統:計畫期程104年-107年,經費約1.52億元,執行包括發展小區域災害性天氣預報作業技術及應用系統等工作。
4.氣候變遷應用服務能力發展計畫:計畫期程103年-106年,經費約1.11億元,執行包括蒐集先進國家氣象機構之氣候資訊應用服務相關作為、評估國內農業、漁業、畜牧、公共衛生、水資源及防災等領域之氣候資訊應用與氣候變遷調適分析及需求等工作。目前氣象局已與行政院農業委員會農業試驗所、水產試驗所以及財團法人中華經濟研究院等單位積極尋求合作。
(三)強化臺灣海象暨氣象災防環境監測計畫:包含公共建設計畫經費(約16.38億元)、科技發展計畫經費(約6.63億元)及經濟部流域綜合治理計畫特別預算(約3.2億元),合計總經費約26.22億元,計畫期程為104年至109年,執行包括強化雨量監測網、強化海域監測網、建構臺灣海象及氣象災防環境服務平臺等三大工作項目(內含8個子計畫)。
二、另有關提升颱風預報準確度部分,未來氣象局將持續增進颱風預報水準之相關作為如下:
(一)持續與國內外作業及學術單位合作,引進最新國際技術,並結合局內研發能量,開發第二代颱風預報輔助系統(TAIFS II),希望結合最新觀測及來自世界各國的預報指引,提升颱風預報及風雨預報準確度。
(二)持續開發最新颱風預報技術(如強度預報、路徑預報、高解析度區域預報模式等),與國際間最新預報技術相結合。
(三)積極增加相關觀測設施,建構涵蓋更完整之雷達網、本島氣象觀測、相關海氣象觀測、剖風儀、飛機投落送觀測等,期望藉由更多即時與先進的觀測,更加精準地掌握颱風動態。
三、本部將持續督促氣象局,積極執行各項計畫,以發揮強化氣象科技及提升氣象預報準確度之預期效益。未來對於氣象局因應世界氣象科技發展趨勢所提出之相關計畫需求,本部亦將督請氣象局妥適規劃執行,以期持續增進我國氣象預報水準。
(三十六)行政院函送許委員淑華就產業發展政策所提質詢之書面答復,請查照案。
(行政院函 中華民國105年11月2日院臺專字第1050095532號)
(立法院函 編號:9-2-7-304)
許委員淑華對產業發展政策所提質詢,經交據國家發展委員會查復如下:
一、五大創新產業是當前重要產業政策,研擬過程已廣納各界意見
五大創新產業包括「亞洲.矽谷」、「生技醫藥」、「智慧機械」、「綠能科技」及「國防產業」。特殊之處在於選定具內需含量及在地特色的產業,以在地需求為起點,結合地區優勢,並透過產業發展計畫,由中央與地方政府共同合作,結合國內與國外的資金、技術及人才,開發整體解決方案,並經在地試驗場域驗證及建立營運實績,再複製擴散至全臺及整案輸出到海外市場。此將可協助廠商所提供的服務,由單一零組件、模組或產品升級為軟硬系統整合之整體解決方案,進而帶動產業創新轉型及提升附加價值;也會整合在地產官學研的資源,建立地方自行創新研發的能量,進而發展創新產業聚落及區域均衡發展。
在政策研擬過程中,政府相當重視各界的意見,除邀集產官學研針對政策推動方向,多次召開內部會議外,主要部會首長亦持續拜會國內業者,虛心向企業學習,並瞭解產業界對於政府施政的期待。
以研擬中的「亞太生技醫藥研發產業中心」為例,計畫草案已提報至105年9月6~8日舉行之2016行政院生技諮議策略委員會(BTC),由國內外的產學研醫界委員討論,會中委員建議,政府應加速完善法規環境,並聚焦癌症精準醫療等重大議題,以發揮我國優勢。刻正依委員意見修正中,期使計畫內容更加周延。
二、各方案之推動方向,簡要說明如下:
(一)亞洲.矽谷:從IT到IoT的全面轉型升級發展計畫,以推動物聯網產業創新研發及健全創新創業生態系為兩大主軸,輔以連結國際、連結未來及連結在地的三大連結,並透過四大推動策略來推動,希望能讓臺灣連結矽谷等全球科技核心聚落,並成為亞太青年創新與創業發展基地。
(二)智慧機械:以臺中精密機械產業聚落為核心,串聯彰化、雲林、嘉義等地,建構智慧機械產業生態系,打造我國成為全球智慧機械及高階設備關鍵零組件的研發製造中心。
(三)生技醫藥:因應全球高齡趨勢,打造完善生態體系,整合在地創新聚落,連結國際市場資源,推動特色重點,藉以促進生技產業,提升台灣經濟與國人健康福祉,全力打造台灣成為亞太生醫研發產業重鎮。
(四)綠能科技:以臺南沙崙為核心,規劃設立綠能科技聯合研究中心及示範場域,同時以創能(太陽光電、風電等)、節能(新節電運動等)、儲能(SOFC燃料電池等)及系統整合(智慧電網等)等4大主軸為重點,推動新能源及再生能源之科技創新,帶動新興綠能產業發展,並提升能源自主。
(五)國防產業:以航太、船艦、資安三大領域為核心,厚植現有臺中航太、高雄造艦與臺北資安三大聚落產製能量,發展高教機、潛艦等關鍵技術,並加強資安人才培訓。提升自研自製能力,以提高國防自主程度。
(三十七)行政院函送許委員淑華就兼顧經濟發展與環境保護相關問題所提質詢之書面答復,請查照案。
(行政院函 中華民國105年11月2日院臺專字第1050095528號)
(立法院函 編號:9-2-7-300)
許委員就兼顧經濟發展與環境保護相關問題所提質詢,經交據有關機關查復如下:
一、依「能源管理法」第10條規定,能源用戶生產蒸汽達中央主管機關規定數量者(生產蒸汽達100噸/小時之業者),應裝設汽電共生設備。另依「汽電共生系統實施辦法」第5條規定,汽電共生系統符合有效熱能比率不低於20%及總熱效率不低於52%之基準或為專業處理廢棄物,且經登記者,稱合格汽電共生系統。汽電共生系統主要配合製程需求產出蒸汽與電力,具有節能、分散電源供應及提高電力供應可靠度等優點,截至本(105)年9月底,符合總熱效率規定之合格汽電共生系統共計83家業者,其裝置容量為707.1萬瓩,占全國發電系統15.1%。汽電共生系統設置、運轉操作均需符合環保規範,經濟部將持續推動既有發電設施空污改善等相關工作,並持續推廣產業清潔生產等,以利我國產業邁向循環經濟時代。
二、另為兼顧環境保護與經濟發展,經濟部已秉持「符合法令規定、產業配合可行」及「環保法規漸進落實加嚴,給予產業適當調適期程」原則,與行政院環保署及各地方政府就提高環保規範進行溝通協調。鑑於境外傳輸對我國細懸浮微粒(PM2.5)年平均濃度影響比率為43.3%,且分析國內各類污染源移動源影響比率為37%,較工業源31%為高,故經濟部與行政院環保署等已合作推動二行程機車汰換及大客車補助政策,期能推動電動機車與電動巴士,減少空氣污染物排放量。另在產業輔導方面,經濟部要求大型企業使用最佳可行控制技術,儘量降低空氣污染物排放量,並與行政院環保署研議籌措財源,針對中小企業空氣污染防制作為,給予輔導、補助及資金融貸等協助,以利中小企業符合環保規範要求。
三、又,針對彰化縣政府審查台化公司彰化廠汽電共生設備操作許可證展延案,行政院環保署李署長應元已於本年10月3日赴彰化縣瞭解狀況,該署並已於同年月7日促成彰化縣政府與台化公司溝通對話及增進共同認知,包含加強環境保護、遵循法令規定及確保勞工權益等。目前台化公司已循法律途徑,除針對許可證展延駁回提起行政救濟外,亦可依法提出汽電共生製程或一般鍋爐之操作許可證申請。未來行政院環保署及各地環保局將秉持環境保護及依法行政之立場,持續加強與產業界就環保法令及政策進行溝通及說明,俾利公私協力推動環境保護工作。
(三十八)行政院函送黃委員昭順就陸客縮減,影響觀光產業問題所提質詢之書面答復,請查照案。
(行政院函 中華民國105年11月2日院臺專字第1050095515號)
(立法院函 編號:9-2-7-287)
黃委員就陸客縮減,影響觀光產業案所提質詢,經交據交通部查復如下:
一、經查內政部移民署初步統計資料,105年大陸十一長假期間(10月1日至7日),陸團入境13,268人次,自由行入境42,152人次,總計55,420人次,較去年同期80,785人次,減少31.4%。大陸官方公布資訊統計基礎或有不同,我國入出境統計仍以內政部移民署資料為主。
二、有關陸客減少因應策略,本部觀光局以「開拓多元客源」,「資源到位協助受影響業者、地區度過難關」及長期「協助國內觀光產業轉型」為目標,就積極開拓多元客源、短期鼓勵國內旅遊、協助國內觀光產業紓困以及中長期產業轉型等擬定具體策略。
(一)開拓多元市場
1.開拓新興市場客源
(1)擴大免簽適用國家:東協國家除現有新加坡、馬來西亞2國外,自105年8月1日起對泰國及汶萊旅客來臺實施30天免簽,並先行試辦1年。
(2)擴大團簽簡化作業(觀宏專案)團進團出適用對象:自105年9月1日起,由原來印尼、印度、越南、菲律賓等國家,增加寮國、柬埔寨及緬甸納入適用國家。(原適用國家泰國已另試辦免簽)
(3)擴大線上簽核適用國家:自105年9月1日起,10年內曾持美、加、英、日、澳、紐、歐盟申根及韓國等指定國家簽證之印尼、越南、菲律賓、印度、緬甸、柬埔寨及寮國旅客,得先上網登錄,取得憑證後,免簽入境臺灣。(原適用國家泰國已另試辦免簽)
2.增加成熟市場來客數及重遊率
(1)加強廣告宣傳:強力放送廣告片、微電影、國片影劇、跟著偶像遊台灣與主要旅行社簽約擴大送客。
(2)擴大包機:日本地方包機及熊本復航高雄、日韓市場運動行銷如西武台灣日、阪神台灣日、汝矣島櫻花馬拉松、香港包機東部離島。
(3)優惠促銷:馬來西亞參團送福袋及印尼參團旅客送刷卡金、港澳市場與航空、飯店、農場等合作推出重遊誘因、港星馬送出採果券等。
3.紮根歐美市場
(1)擴大開發通路、增加銷售業者:與香港合作推動長線1程2站、擴大亞洲郵輪聯盟參與港口及宣傳力道、非國籍航空合作加強吸引過境旅客。
(2)強化網路影音傳播如:YouTube、增加影音庫資料,導入通路follower。
(3)掌握異業結盟機會:與國際品牌及在地重要活動結盟合作,強打品牌意象。
(二)協助產業轉型:輔導產業調整經營東南亞市場及國民旅遊市場
1.旅行業:獎勵開發多元產品,包裝區域、深度及主題行程;補助業者辦理市場轉型相關教育訓練,協助參與海外推廣活動與海外業者洽談媒合,補助公協會辦理市場開拓座談會。
2.旅宿業:輔導學習東南亞旅客接待技巧及觀光旅館取得清真餐飲認證,於東南亞地區進行星級旅館及好客民宿品牌網路宣傳,協助業者赴東南亞行銷推廣及加入國際訂房平臺。
3.遊覽車:公路總局辦理駕駛員招募及建立駕駛員轉職之媒介機制,協助遊覽車司機轉業。
4.購物店:透過旅行業品保協會邀請購物商店參與轉型交流座談會,以協助轉型開發新產品或轉營其他國際或國內旅客購物市場。
5.導遊人員:辦理導遊外語(韓語、印尼語、越南語、泰語)訓練課程,加強現職導遊人員取得第二外語能力資格。鼓勵旅行社新聘及培養東南亞語相關人員,提升旅行業僱用及培育東南亞語別導遊人員接待服務能力及儲備接待人才之意願。
(三)擴大國內旅遊:針對受衝擊較嚴重之旅遊業、縣市加強推動國旅,及接待東南亞華裔市場旅客。
1.針對受衝擊影響較大之陸客團旅行社調查轉型意願,辦理轉型國內旅遊行程規劃研習營,輔導其轉型辦理國內旅遊及接待東南亞華裔人士旅遊。並且辦理受影響重大之旅宿、餐廳及遊覽車等業者媒合會。
2.鼓勵轉型業者包裝國內旅遊產品,優先規劃安排到受影響地區旅遊,安排國內旅遊之旅宿、餐食及交通費,帶動相關產業發展,同時優先僱用華語導遊隨團服務。
(四)創新產品、穩固陸客市場
1.鼓勵臺灣接待社開發多元商品:透過鼓勵臺灣接待社開發創新旅遊產品,主動提供大陸組團社攬客,推動大陸旅客來臺多元創新旅遊產品,推廣臺灣分區分流團體行程及主題產品,推廣環島以外優質行程為主,深化來臺體驗行程。
2.積極行銷來臺市場:邀請旅遊達人、部落客、網紅來臺體驗,以主題性及故事性為題材,藉此宣傳臺灣優質旅遊環境及友善人情,並結合臺灣觀光年曆重要活動之參與,宣傳推廣臺灣主題旅遊。
(三十九)行政院函送羅委員致政就公布中國大陸對我打壓之事例於官網事所提質詢之書面答復,請查照案。
(行政院函 中華民國105年11月2日院臺專字第1050095043號)
(立法院函 編號:9-2-6-272)
羅委員致政就公布中國大陸對我打壓之事例於官網事所提質詢,經交據外交部查復如下:
本案本部於本(105)年10月27日「立法院第9屆第2會期外交及國防委員會第7次全體會議」質詢中說明立場略以,本部於官網主動公布中國大陸對我打壓事例資料,不僅有違我政府致力重啟兩岸對話的善意與目標,亦恐成為各界(尤其陸方)情蒐工具,不利後續外交工作之推展;又若干打壓案經我方努力獲致改善後經媒體披露,反予陸方持續施壓之機,此節並已取得羅委員諒解在案。
(四十)行政院函送黃委員昭順就落實分級醫療的改革,應該落實「強化基層醫療體系」,輔以周全配套措施問題所提質詢之書面答復,請查照案。
(行政院函 中華民國105年11月3日院臺專字第1050095543號)
(立法院函 編號:9-2-7-315)
黃委員就落實分級醫療的改革,應該落實「強化基層醫療體系」,輔以周全配套措施所提質詢,經交據衛生福利部查復如下:
一、現行部分負擔自94年7月實施,本部中央健康保險署(以下稱健保署)例行性試算各種調整方案,以供政策參考。部分負擔的調整,僅是促進分級醫療的配套措施之一。調整幅度須考量民眾接受度、整體醫療環境配合及是否造成民眾過重經濟負擔,並對於重大傷病、山地離島、分娩或低收入戶等弱勢者,依法規定將予以保障就醫不受影響。
二、健保署於105年10月20日舉辦「推動健保法43條分級醫療公聽會」,邀請醫界、學界、付費者代表、立法委員、健保會委員及關心本議題民眾約130人,共同討論及溝通。透過各方充分的意見交流,有助凝聚共識規劃具體可行方向。
三、為落實分級醫療,增進民眾健康,健保署近期陸續展開分級醫療推動策略如下:
(一)強化基層醫療體系:強化基層服務量能、照護能力及品質,積極規劃放寬基層可適用之診療項目,檢討或放寬相關專科別、層級別之限制,業經全民健康保險會協議同意於106年西醫基層總額增加編列專款預算。
1.「家庭醫師整合性照護計畫(下稱家醫計畫)」105年預算11.8億元,106年增加4億元達15.8億元,成長約35%。
2.新增「擴大基層適用表別」專款2.5億元。
3.配合分級醫療政策基層就醫人次成長,於「其他醫療服務及密集度的改變」編列預算6億元,強化社區醫療功能。
(二)調整急重症支付標準:建議於106年醫院總額非協商因素用於調整重症及急診給付相關支付標準。
(三)擴大「家醫計畫」服務量能:目前家醫計畫,由同一地區5家以上的基層診所與該地區的醫院合作,共同組成「社區醫療群」,照護社區的民眾,提供醫療諮詢專線及初級醫療照護服務。105年共有415個醫療群,3,075家基層診所共3,813位醫師參與計畫,約三成基層西醫診所及25%基層醫師參加計畫,收案人數約260萬人。在此基礎下,擴大慢性病收案對象、整合與銜接論質、居家等醫療服務,提升涵蓋率及增加整合服務。
(四)促進醫療體系合作:持續推動精進各項整合性照護計畫,如「醫院以病人為中心門診整合照護計畫」、「跨層級醫院合作計畫」、規劃建立轉診資訊交換系統、精進醫療資訊雲端分享、擴大急性後期照護範圍、推動居家醫療整合等。
(五)鼓勵民眾自我健康管理:分級醫療能否落實,民眾就醫習慣也有很重要的影響,因此,推動導引民眾就醫行為之措施如下:
1.推出「健康存摺2.0版」,鼓勵民眾加強自我健康管理並預防疾病發生。
2.加強民眾宣導,並於「全民健保行動快易通」APP或網站提供各項就醫即時資訊查詢(如看診時段、急診、病床等),提供民眾即時了解居家附近醫療院所開診狀況。
3.家醫計畫醫療群提供醫療諮詢專線,提供病人就醫指引,並加強宣導衛教。
(四十一)行政院函送黃委員昭順就「提升老年人健康,與其照顧一堆臥床十年的失能老人,不如提早重視老年人身體、心智、感官等功能的完整,增加高齡人口健康生命,建立一個零失能的超高齡社會」問題所提質詢之書面答復,請查照案。
(行政院函 中華民國105年11月3日院臺專字第1050095542號)
(立法院函 編號:9-2-7-314)
黃委員就「提升老年人健康,與其照顧一堆臥床十年的失能老人,不如提早重視老年人身體、心智、感官等功能的完整,增加高齡人口健康生命,建立一個零失能的超高齡社會」所提質詢,經交據衛生福利部查復如下:
一、隨著我國社會變遷與醫療衛生進步,生育率與死亡率雙雙出現下降趨勢,整體人口結構快速趨向高齡化,長照需求人數也同步增加。同時因家庭照顧功能逐漸式微,使得個人與家庭的照顧壓力日益加重,進而連帶產生社會與經濟問題,因此,建立完善長照體制,已成為完備我國社會安全體系關鍵議題之一。
二、依國際老人福利政策發展趨勢,均朝減少老人失能照顧年數、壓縮失能期間為目標,基此,長期照顧十年計畫2.0(以下簡稱長照2.0)亦加強發展各類預防保健、健康促進等減緩失能之預防性服務,並以社區為需求導向,辦理增強疾病預防健康促進服務,如肌力強化運動、生活功能重建訓練、膳食營養、認知促進、口腔保健、社區照顧關懷據點、日間托老服務等。
三、長照2.0規劃銜接前端初級預防功能,預防保健、活力老化、減緩失能,以促進長者健康福祉,提升老人生活品質;向後端提供多元社區式支持服務,轉銜在宅臨終安寧照顧,壓縮失能期間,期望減少長期照顧年數,使老人均能獲得在地且妥適的照顧服務。
(四十二)行政院函送黃委員昭順就B型肝炎治療藥品之健保給付規範及加強B型肝炎篩檢問題所提質詢之書面答復,請查照案。
(行政院函 中華民國105年11月2日院臺專字第1050095541號)
(立法院函 編號:9-2-7-313)
黃委員就B型肝炎治療藥品之健保給付規範及加強B型肝炎篩檢所提質詢,經交據衛生福利部查復如下:
一、健保對於藥品收載、給付規定以及支付價格之訂定,皆由專家學者、被保險人、雇主、保險醫事服務提供者等代表組成之全民健康保險藥物給付項目及支付標準共同擬訂會議,就療效、成本效益及財務衝擊等因素通盤考量,最後做出決議。
二、近期台灣消化系醫學會建議再度放寬給付限制,包括B型肝炎e抗原陽性患者使用長效型干擾素之療程由6個月延長為12個月,B型肝炎口服抗病毒藥物之給付規範則依亞太肝臟醫學會治療準則,由現行規定每次最長治療3年(e抗原陽性患者於3年治療期間內有e抗原轉陰者,可再給付鞏固治療1年)、每人限治療2次,修訂相關停藥標準(「HBeAg陽性患者可治療至HBeAg血清轉換後加上鞏固治療1年」、「HBeAg陰性患者至少治療2年,檢驗血清HBV DNA三次,每次間隔6個月皆檢驗不到可停藥,每次療程至多3年」),且不限治療次數。該項建議業於105年10月20日召開之「全民健康保險藥物給付項目及支付標準共同擬訂會議」討論同意修正給付規定,本部中央健康保險署(以下稱健保署)將依會議決議盡速公告生效。
三、對於B型肝炎帶原者,本部健保署藉由實施全民健康保險B型肝炎帶原者及C型肝炎感染者之醫療給付改善方案,提供個案追蹤管理機制,促使醫療院所持續追蹤B型肝炎帶原者和慢性C型肝炎感染者,使其能定期接受後續追蹤檢查,並導入B型肝炎帶原者及C型肝炎感染者個案管理追蹤之誘因,鼓勵醫療院所設計以病人為中心之完整照護,遵守個案管理追蹤指引,加強患者之追蹤及衛教服務,提供完整且連續性的照護模式。
四、有關委員建議全面對30歲以上不知自己是否為B型肝炎帶原者提供篩檢乙事,說明如下:
(一)本部於民國99年研議新增成人預防保健服務B、C型肝炎篩檢條件時,因國人肝硬化發生年齡高峰在54歲以後,故依國內專家建議以45歲為篩檢起始點,並自100年8月1日起,凡民國55年以後出生且滿45歲,可搭配該服務終身接受1次B、C型病毒肝炎篩檢服務,至於未符合上開病毒肝炎篩檢條件者,可利用成人預防保健服務之肝功能檢查(GOT、GPT)等項目,如有發現異常者,民眾可依醫師建議及利用健保提供病毒性肝炎檢查、追蹤及治療等醫療服務。
(二)自民國75年7月實施全國新生兒免費B型肝炎疫苗接種以來,已有效控制30歲以下B肝帶原者,建議放寬B型肝炎篩檢之年齡條件乙事,因我國B型肝炎主要傳染因素係來自於母體垂直傳染,已開發國家則以靜脈注射毒癮者、多重性伴侶及需經常接觸血液、體液之醫療檢驗人員為主,本部於「傳染病防治工作手冊」中已針對孕婦進行全面篩檢,亦對高危險群體提供預防接種相關建議。
(四十三)行政院函送黃委員昭順就我國開放泰國及汶萊免簽證之相關疑慮問題所提質詢之書面答復,請查照案。
(行政院函 中華民國105年11月3日院臺專字第1050095517號)
(立法院函 編號:9-2-7-289)
黃委員就我國開放泰國及汶萊免簽證之相關疑慮所提質詢,經交據外交部查復如下:
一、東南亞國家為重要新興市場,近年來經濟快速蓬勃發展,政府提出「新南向政策」,旨在積極開拓東南亞市場,在經貿戰略上尋求更多的外部經濟支撐力量,並非要取代中國大陸市場轉移至東南亞,另「新南向政策」內涵與兩岸關係亦互不衝突,政府將持續與陸方溝通對話,致力維持兩岸關係之穩定並加強交流與合作。
二、為落實「新南向政策」並增進東南亞國家人民來臺觀光洽商,衡酌泰國及汶萊為東南亞觀光客成長主力市場,且日韓兩國亦予東南亞等國免簽證待遇,爰政府自本(105)年8月1日起先行試辦泰國及汶萊兩國國民來臺停留30天免簽證措施,試辦期限為一年,屆期將視成效決定是否延長辦理。
三、據觀光局最新統計數據,本年8月及9月泰國觀光客來臺人數分別為13,589及14,042人次,均較去年同期增長65%以上。另據內政部移民署資料,本年8月及9月泰國在臺逾期未出境人數分別為3人及5人,違常率在0.03%以下。另東南亞色情團體來臺經營性交易服務事,時有所聞,目前查獲係屬增加個案,警政單位已加強查緝,以防堵此一情況擴大或惡化。為維護境管安全並兼顧社會治安,政府相關單位將共同研商強化管控機制,並隨時進行通盤檢討,以評估開放泰國免簽證措施是否持續實施。
三、有關泰國政府自9月27日起將落地簽證費用由1千泰銖調漲為2千泰銖事,係為因應大量外國旅客抱怨在泰國機場排隊久候辦理落地簽證所作之調整,透過以價制量機制降低申請落簽人潮,且係針對各國赴泰旅客,並非僅我國旅客受到影響。為提升我國人赴泰國觀光之便利性,外交部將持續積極進洽泰國政府基於互惠原則予我免簽證待遇。
(四十四)行政院函送黃委員昭順就有關長照財源問題所提質詢之書面答復,請查照案。(行政院函 中華民國105年11月3日院臺專字第1050095511號)
(立法院函 編號:9-2-7-283)
黃委員就有關長照財源問題所提質詢,經交據有關機關查復如下:
一、為推動長照十年計畫2.0,民國106年各相關部會合計已編列177.52億元(含公務預算及基金預算);該計畫服務對象由4類擴大為8類,服務項目由8項擴增至17項,照顧品質及照顧對象範圍並未打折;並將充實長照人力及佈建服務資源納入規劃。
二、為更積極回應失能家庭需求,並擴大長照服務經費,必須有額外且穩定財源挹注,期全力發展社區化之長照服務,用最快速度建構平價、普及之長照服務體系;經評估現階段以遺產稅及贈與稅(以下簡稱遺贈稅)、菸稅作為長照服務之指定用途,是較為可行之作法,也是目前支撐長照最佳財源。依財政部預估遺贈稅稅率由現行10%調增至20%,推估增加基金額度1年約60億元;另依該部規劃菸稅每包調增20元,初步估計1年挹注225億元。
三、課徵菸品稅捐,係為達到以價制量、降低菸品消費,於獲得長照財源之同時,亦有助於適度降低吸菸率,達到增進健康。政府以指定稅收,如遺贈稅、菸稅等項目為指定財源,較能夠「量出為入」,視長照需求做調整,更有彈性,並達社會重分配。
四、基此,為擴大並穩定長照財源,「長期照顧服務法」部分條文修正草案業於本(105)年10月6日經行政院會議通過,並於10月7日函送貴院審議。另「遺產及贈與稅法」及「菸酒稅法」兩修正草案亦已於本年10月20日經行政院會議通過,並於10月21日函送貴院審議。衛福部將持續進行各界之溝通與說明。未來並將視長照資源布建、整合服務模式試辦、需求評估與支付標準滾動式檢討長照財源,籌措發展長照服務。
(四十五)行政院函送許委員淑華就「提升老年人健康,與其照顧一堆臥床十年的失能老人,不如提早重視老年人身體、心智、感官等功能的完整,增加高齡人口健康生命,建立一個零失能的超高齡社會」所提質詢之書面答復,請查照案。
(行政院函 中華民國105年11月3日院臺專字第1050095529號)
(立法院函 編號:9-2-7-301)
許委員就「提升老年人健康,與其照顧一堆臥床十年的失能老人,不如提早重視老年人身體、心智、感官等功能的完整,增加高齡人口健康生命,建立一個零失能的超高齡社會」所提質詢,經交據衛生福利部查復如下:
一、隨著我國社會變遷與醫療衛生進步,生育率與死亡率雙雙出現下降趨勢,整體人口結構快速趨向高齡化,長照需求人數也同步增加。同時因家庭照顧功能逐漸式微,使得個人與家庭的照顧壓力日益加重,進而連帶產生社會與經濟問題,因此,建立完善長照體制,已成為完備我國社會安全體系關鍵議題之一。
二、依國際老人福利政策發展趨勢,均朝減少老人失能照顧年數、壓縮失能期間為目標,基此,長期照顧十年計畫2.0(以下簡稱長照2.0)亦加強發展各類預防保健、健康促進等減緩失能之預防性服務,並以社區為需求導向,辦理增強疾病預防健康促進服務,如肌力強化運動、生活功能重建訓練、膳食營養、認知促進、口腔保健、社區照顧關懷據點、日間托老服務等。
三、長照2.0規劃銜接前端初級預防功能,預防保健、活力老化、減緩失能,以促進長者健康福祉,提升老人生活品質;向後端提供多元社區式支持服務,轉銜在宅臨終安寧照顧,壓縮失能期間,期望減少長期照顧年數,使老人均能獲得在地且妥適的照顧服務。
(四十六)行政院函送許委員淑華就台化公司彰化廠停廠相關問題所提質詢之書面答復,請查照案。
(行政院函 中華民國105年11月3日院臺專字第1050095533號)
(立法院函 編號:9-2-7-305)
許委員就台化公司彰化廠停廠相關問題所提質詢,經交據有關機關查復如下:
一、依司法院釋字第498號及第553號解釋意旨,中央政府對於地方自治團體辦理自治法規,依法僅得為適法與否之監督,對於核定及備查地方自治法規,應敘明其內容有無牴觸憲法、法律或基於法律授權之法規,無須審查其內容有無不妥適之處,以落實適法性監督。故地方自治團體函送中央政府核定或備查之自治條例,倘其條文內容牴觸憲法、法律或基於法律授權之法規,將函復各該地方自治團體再行研酌、不予核定、全部或部分函告無效,若無牴觸者則依「地方制度法」(以下簡稱地制法)規定予以核定或備查。另依地制法第18條及第19條規定,環境保護為地方政府自治事項,地方政府得依地制法第25條規定制(訂)定自治法規,故地制法對於地方政府擬定環保法規,仍有一定程度之授權。
二、另為維持產業供應鏈與兼顧在地就業,促進廠商經營發展及產業在臺投資,經濟部將配合行政院環保署採行下列措施,以達社會、環保與經濟共容共存之目標:
(一)強化與地方政府溝通:依「空氣污染防制法」第20條規定,地方政府雖可因地制宜加嚴空污排放標準,惟應考量技術可行性及合理性,並給予業者合理改善緩衝期(2年)。未來將推動既有發電設施持續空污改善、因應嚴重空污配合緊急降載、電廠汰舊換新要求採行最佳可行技術等相關工作,並將加強與各地方政府互動,期於擬定環保法規時能有更全面之考量。
(二)嚴守法律優位原則:依「能源管理法」第6條,能源供應事業關於能源之調節、限制、禁止之規定,屬中央主管機關權限,地方自治法規如牴觸中央法規,將提出適法性意見。如地方政府以自治條例管制生煤使用或對電力設施加嚴空污排放,標準過嚴將影響國家能源政策及電力穩定供應,將及時提出適法性意見,以維國家法規穩定性。
(三)定期與行政院環保署溝通:透過定期聯繫會議,就相關議題進行溝通,於環保法規逐漸加嚴同時,亦協調該署強化環保法規之穩定性與明確性,提供產業良好、穩定投資環境,以利兼顧環境保護與經濟發展。
三、又,針對彰化縣政府審查台化公司彰化廠汽電共生設備操作許可證展延案,行政院環保署李署長應元已於本(105)年10月3日赴彰化縣瞭解狀況,該署並已於本年10月7日促成彰化縣政府與台化公司溝通對話及增進共同認知,包含加強環境保護、遵循法令規定及確保勞工權益等。目前台化公司已循法律途徑,除針對許可證展延駁回提起行政救濟外,亦可依法提出汽電共生製程或一般鍋爐之操作許可證申請。未來行政院環保署及各地環保局將秉持環境保護及依法行政之立場,持續加強與產業界就環保法令及政策進行溝通及說明,俾利公私協力推動環境保護工作。此外,目前國外陸續提出廢除燃煤電廠構想,惟考量我國短期內廢除燃煤尚有困難,為確保我國能源安全及電力供應穩定無虞,行政院環保署於能源轉型期間,將持續強化各項污染行為之排放標準,以嚴格管制污染排放。
(四十七)行政院函送許委員淑華就有關落實社區安全相關問題所提質詢之書面答復,請查照案。
(行政院函 中華民國105年11月3日院臺專字第1050095524號)
(立法院函 編號:9-2-7-296)
許委員就有關落實社區安全相關問題所提質詢,經交據有關機關查復如下:
一、為落實社區安全、降低事故傷害發生,衛福部健康署於民國91年結合專業團隊,逐步推廣安全社區計畫,同時發展都會型(臺北內湖區)、農村型(臺中東勢鎮、原民會補助)、山地型(嘉義阿里山鄉)及濱海型(花蓮豐濱鄉)等4種不同類型之安全社區網絡模式。另自97年至105年,將安全社區或安全促進列為社區健康營造計畫之辦理議題,如推動居家安全、兒童安全等,依照地區人口結構分布、疾病型態、生活型態之變化,整合協調社區資源,建立溝通與聯絡機制,發展在地專業團體建立在地化輔導機制,並促進社區參與,建立夥伴合作關係,以促進民眾健康與生活品質,全面於社區健康營造中納入安全促進議題推動。
二、為普及與推廣社區之安全促進工作,衛福部自103年起成立專家輔導團隊輔導社區推動安全促進計畫,並於全國北、中、南、東區辦理事故傷害教育訓練,期提升地方政府衛生局及社區推動安全促進工作之知能,並自該年起未再補助辦理國際安全社區認證計畫相關經費。又為鼓勵地方政府跨局處、跨單位的整合推動相關安全工作,於「台灣健康城市暨高齡友善城市獎項評選」中,訂定健康安全獎-城市與社區安全,參與之地方政府依世界衛生組織城市指標所提報作品包括緊急應變、道路安全、水域安全、暴力防治、人身安全、緊急醫療、防救災等各項城市安全方案,並期由地方政府相關具體成果可供其他縣市學習與效法。
三、內政部並將透過「建立社區安全維護體系」、「落實社區防災系統」及「建立婦幼安全保護機制」等三大政策執行面向,持續輔導並編列經費補助各地方政府,一方面發揚社區主義精神,鼓勵在地居民自發參與社區營造工作,推動由下而上提案機制,透過社區治安會議討論,實施治安問題診斷及分析,強化社區治安意識及安全防護能量;另一方面透過「內政部社區治安聯合推動小組」,積極整合各地方政府、警政、消防、民政、社政機關等多方資源,持續發現問題,研擬精進作為,期能以此建立自主運作、永續經營之社區治安運行模式,營造永續成長、成果共享、責任分擔之優質社區治安環境。
(四十八)行政院函送吳委員志揚就有關長照財源問題所提質詢之書面答復,請查照案。
(行政院函 中華民國105年11月3日院臺專字第1050095521號)
(立法院函 編號:9-2-7-293)
吳委員就有關長照財源問題所提質詢,經交據有關機關查復如下:
一、為推動長照十年計畫2.0,民國106年各相關部會合計已編列177.52億元(含公務預算及基金預算)。為更積極回應失能家庭需求,並考量要擴大長照服務經費,提升服務質量、推動普及化社區照顧服務,必須有額外財源挹注,期全力發展社區化長照服務,用最快速度建構平價、普及之長照服務體系;經評估現階段以遺產稅及贈與稅、菸稅作為長照服務之指定用途,是較為可行之作法,亦是目前政府可運用、支撐長照之最佳財源。
二、基此,為擴大並穩定長照財源,衛福部擬具「長期照顧服務法」部分條文修正草案,其中修正條文第15條,明定以遺產稅及贈與稅稅率由10%調增至20%以內所增加之稅課收入,及菸酒稅菸品應徵稅額由每千支(每公斤)徵收590元調增至1590元增加之稅課收入,作為長照之經費;該修正草案業於本(105)年10月6日經行政院會議通過,並於10月7日函送貴院審議。另「遺產及贈與稅法」及「菸酒稅法」兩修正草案亦已於本年10月20日經行政院會議通過,並於10月21日函送貴院審議。
三、未來衛福部將視長照資源布建、整合服務模式試辦、需求評估與支付標準滾動式檢討長照財源,籌措發展長照服務。
(四十九)行政院函送林委員淑芬就第九屆第二會期施政質詢之書面答復,請查照案。
(行政院函 中華民國105年11月3日院臺施字第1050095233號)
(立法院函 中華民國105年10月21日台立院議字第1050705289號 施政報告質詢2號)
林委員就超高齡社會等相關問題所提質詢,經交據有關機關查復如下:
一、關於超高齡社會問題:
(一)為因應少子女化及高齡化等人口情勢變遷,我國人口政策白皮書已依生育、養育、教育各階段,訂定「提升婚姻機會與重建家庭價值」、「健全生育保健體系」、「建構平價、優質、多元且近便之幼兒教保體系」、「提供育兒家庭之經濟支持措施」、「營造友善家庭之職場環境」、「落實產假及育嬰留職停薪措施」、「強化兒童保護體系」等7項對策目標及34項具體措施,由相關機關落實執行,政府並積極針對人口結構所衍生問題進行相關制度調整,致力建構優質且照顧健全之高齡友善社會。
(二)民國104年我國出生登記數達21萬3,598人,較103年21萬383人增加3,215人,增加率為1.53%,僅次於101年(龍年)22萬9,481人,已為近10年次高紀錄。104年結婚對數為15萬4,346對,較103年14萬9,287對,增加5,059對,增加率為3.39%,亦為近10年來第3高。政府刻正積極加強各項婚育鼓勵措施,期使上述成效持續提升,俾利我國未來人口狀況之改善。
(三)另鑑於高齡社會到來,衛福部已持續以經濟安全、健康維護、生活照顧三大面向為政策主軸,積極解決人口高齡化帶來之長壽風險,俾有效保障民眾老年基本經濟生活。為協助家庭經濟收入偏低之經濟弱勢老人,該部現階段已依「老人福利法」第11條與第12條授權規定,訂定「中低收入老人生活津貼發給辦法」,對於年滿65歲之老人未接受政府公費收容安置者給予生活津貼,其中每人每月未達最低生活費用標準1.5倍以下者,每人每月7,463元,達1.5倍未達2.5倍者,每人每月3,731元。至貧窮線以下之經濟弱勢部分,該部另提供社會救助,審核通過資格之經濟困難家戶,由政府提供生活扶助滿足基本生活需求。針對低收入戶及中低收入戶戶內年齡為65歲以上之老人,政府已提供福利項目如下:
1.低收入戶部分:
(1)健保保費全額補助。
(2)因疾病、傷害治療所需醫療費用補助100%。
(3)依列冊低收入戶款別,每月發給生活扶助費。
(4)依實際需求及財力,由戶籍所在地之地方政府提供在地服務措施,如居家服務、喪葬補助等。
2.中低收入戶部分:
(1)健保自付保費補助二分之一(70歲以上老人全額補助)。
(2)患嚴重傷、病,所需醫療費用超過本人或扶養義務人所能負擔,補助醫療費用80%。
(3)依實際需求及財力,由戶籍所在地之地方政府提供在地服務措施如居家服務、喪葬補助等。
二、關於勞工退休金問題:
(一)依世界各國經驗,勞工老年經濟保障體系宜由強制性公共年金(即社會保險年金制度)、雇主職業年金及個人商業保險與儲蓄等多層次保障組成。目前我國於勞工老年退休生活保障部分,已建構第1層勞工保險老年給付及第2層「勞動基準法」及「勞工退休金條例」之退休金制度保障。勞工保險為我國納保人數最多之職業社會保險,截至本(105)年6月底止,納保人數達1,004萬123人,有80萬7,158人領取勞保老年年金,104年平均月給付金額為1萬6,179元,以當年度工業及服務業每人每月經常性薪資為基準,所得替代率為41.8%,業與OECD國家平均41.3%相近。
(二)另「勞工退休金條例」部分,現階段規定由雇主每月不得低於勞工每月工資6%提繳退休金,無提繳率上限之規定,並由國家提供保證收益。又,勞工得於不超過每月工資之6%範圍內自願提繳退休金,自願提繳部分得自當年度個人綜合所得總額中全數扣除,並已享有相關稅賦優惠。
(三)考量勞工老年經濟保障體系之財務受人口結構影響甚大,面對高齡化趨勢,如何確保財務永續,並保障適切年金給付水準,係當前年金改革之嚴峻挑戰。總統府已設置國家年金改革委員會,積極邀集各團體代表共同開會研商討論,刻正通盤評估及審慎考量,將致力形成改革共識。
(四)至有關促進勞工薪資成長部分,目前各相關部會已加速推動經濟轉型、改善投資環境、加強人才培訓,增強青年就業競爭力等措施,期打造以「創新、就業、分配」為核心價值,並追求永續發展之新經濟模式,以推動薪資及經濟成長同步提升。勞動部亦將持續落實各項勞動政策,現於「最低工資法」未完成法制程序前,將定期檢討基本工資,並鼓勵勞工加入工會組織,經由運用團體協商等機制,促進薪資之改善。
三、關於國民年金問題:
(一)依世界銀行「多層式老年經濟保障架構」所規劃之老年經濟安全體系,除第1層社會保險(如國民年金保險、勞工保險)外,尚包括第2層員工退休金制度(如勞工退休金)、第3層自願性商業保險儲蓄及第4層倫理性家庭供養制度,並須納入第零層之社會救助或津貼給付,始能建構完整適足之老年經濟安全保障體系。
(二)國民年金保險係屬第1層之社會保險年金給付,僅提供老年基本經濟生活保障,惟民眾如因個人因素落入貧窮線以下,現於社會保險老年給付之外,仍將有社會救助、社福津貼等介入協助。加速推動國民年金保險,有助全面建構我國社會安全網,落實政府照顧全民理念,並補足過往僅有職域性社會保險之缺口,國民年金保險制度已使臺灣邁入全民均有社會保險之時代。
(三)國民年金保險開辦迄今滿8年,因被保險人至65歲累計年資尚少,104年平均所領年金金額平均為3,794元,爰訂有最低3,628元之基本保障。俟未來被保險人年資可累計至40年時,則每月將可領9,507元,未來物價指數累積成長率達5%,亦將配合調高,以保障年金之實質購買力。截至本年6月底止,其在保人數349萬3,264人,領取老年年金人數總計140萬5,503人,惟被保險人多屬未就業者,故訂有10年保費補繳期限,致繳費率僅約五成,易有危及國民年金保險整體財務穩健及國人老年經濟安全之虞,政府已積極研商相關改革對策。
(四)此外,依「國民年金法」第47條規定,中央政府應負擔之國民年金款項財源,依序由公彩盈餘、調增營業稅徵收率1%及公務預算支應。考量對經濟及物價之可能衝擊,營業稅徵收率迄未調增,103年起因中央財政困窘,延後1年編列公務預算撥補數,按月到位之財源僅公彩盈餘一項(每月約10億元),爰未足支應當月中央應負擔之國民年金款項(平均約37億元)。衛福部自同年6月起暫緩繳納應補助保費(仍須依法負擔利息),並將獲配公彩盈餘先行支應年金差額及保險人之人事行政費用,不足部分則向國民年金保險基金短期週轉支應,本年度衛福部應負擔款項已於106年度公務預算編列撥補。
(五)有關前開保費緩繳及向國民年金保險基金週轉作業,均屬短期之財務調度因應措施,衛福部於相關經費到位後即刻歸還。至106年及往後年度之中央應負擔國民年金款項不敷數,該部仍將依法籌措可行財源,並配合總統府國家年金改革委員會之改革共識及推動期程,通盤檢討辦理。另「國民年金法」第49條已規定,國民年金保險財務由政府負最後支付責任,故民眾依法繳納保費者,於年滿65歲或發生其他保險事故時,均可依規定領取國民年金保險之老年年金或相關保險給付,權益不受影響。
四、關於年金改革問題:
(一)依國發會「中華民國人口推估(105至150年)」報告,預估我國將於107年成為高齡社會(老年人口比率超過14%),115年成為超高齡社會(老年人口比率超過20%)。鑑於年金制度之設計本應隨人口老化、經濟條件及產業結構等調整改良,為維我國年金制度永續健全,避免人口快速老化及少子化趨勢衝擊年金財務,總統府國家年金改革委員會刻正研議相關改革措施,以因應人口變遷適時調整,年金改革目標除為健全財務外,亦包括拉近各年金給付水準及各世代保費責任,將於合理給付水準下照顧弱勢者經濟安全,確保所有國民老年生活不虞匱乏。
(二)總統府國家年金改革委員會由各年金制度利害關係人代表組成,該會為人民表達年金改革意見之民主參與平臺,宗旨在凝聚相關改革共識。該會自第12次會議起,已進入各項實質議題討論,截至本年10月27日止,業召開18次會議,逐步就年金之「制度架構」、「財源」及「給付」等議題討論,後續將依序就「領取資格」、「特殊對象」、「基金管理」及「制度轉換機制」等進行探討,並訂於11月12日、13日、19日及20日分別在北、東、中、南區辦理4場分區座談會,以擴大蒐集民意。另預定106年1月中旬召開年金改革國是會議,將凝聚社會改革共識,會議結論並作為年金改革修法依據,嗣後循行政院暨考試院相關程序,將修法草案送請貴院審議。
(五十)行政院函送陳委員其邁就第九屆第二會期施政質詢之書面答復,請查照案。
(行政院函 中華民國105年11月3日院臺施字第1050095658號)
(立法院函 中華民國105年10月27日台立院議字第1050705475號 施政報告質詢5號)
陳委員就儘速核定高雄都會區大眾捷運系統岡山路竹延伸線問題所提質詢,經交據有關機關查復如下:
一、高雄都會區大眾捷運系統路竹延伸線分兩階段,第1階段(R24南岡山站至RK1岡山站)可行性研究報告業經行政院於民國103年6月12日核定,現由高雄市政府辦理綜合規劃作業,經交通部於本(105)年7月20日召開「大眾捷運系統建設及周邊土地開發計畫審查委員會」第18次會議進行審查,高雄市政府業依審查意見修正綜合規劃報告書後於8月22日函報交通部,嗣經該部於10月7日陳報行政院,行政院亦已於10月13日函送國發會審議。
二、至捷運延伸至岡山路竹第2階段(RK1岡山站至RK8大湖站)可行性研究報告,行政院業於本年6月24日核復交通部:請重新檢討後再行報院,本案有關機關審查意見主要係涉系統型式妥適性、推動本計畫必要性、與交通部臺鐵局競合及台1線省道拓寬經費等議題,嗣經高雄市政府修正後於8月15日函報可行性研究報告書至交通部,該部業於10月17日陳報行政院,行政院亦已於10月20日函送國發會審議,該會將儘速審議。
乙、審計部答復部分
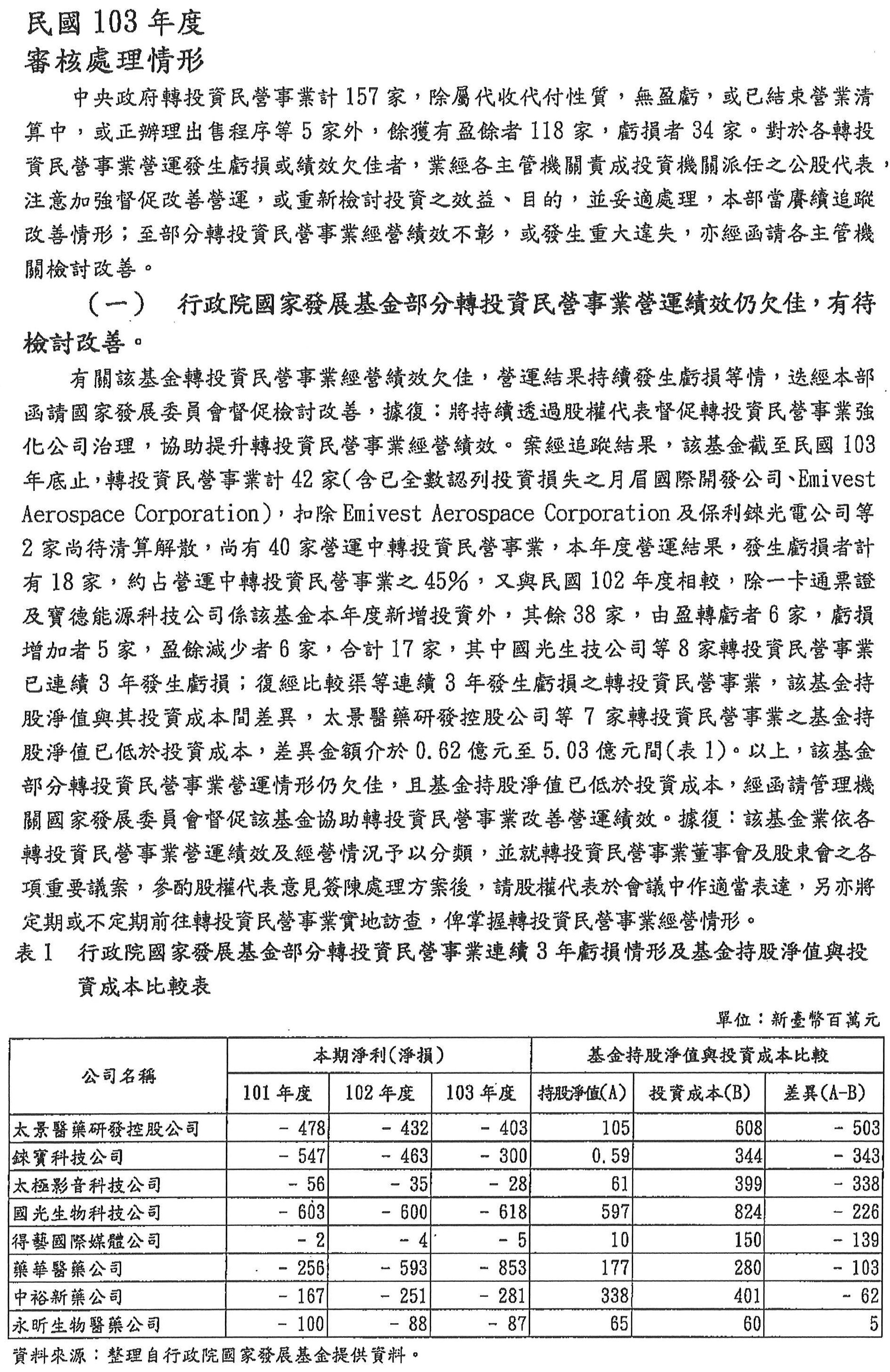
一、審計部函送委員黃偉哲、黃昭順等2人就「中華民國104年度中央政府總決算審核報告、中央政府流域綜合治理計畫第1期特別決算審核報告(中華民國103年度至104年度)」等案審核經過所提諮詢之書面答復,請查照案。
(審計部函 中華民國105年11月4日台審部國字第1050059709號)
(立法院函 中華民國105年10月27日台立院議字第1050705477號)

















































