質詢事項
甲、行政院答復部分
(一)行政院函送黃委員昭順就公設財團法人及公股事業機構應全面檢討其設立必要性相關問題所提質詢之書面答復,請查照案。
(行政院函 中華民國106年11月3日院臺專字第1060100041號)
(立法院函 編號:9-4-5-233)
黃委員就公設財團法人及公股事業機構應全面檢討其設立必要性相關問題所提質詢,經交據有關機關查復如下:
一、按「財團法人榮民榮眷基金會」係依「臺灣地區與大陸地區人民關係條例」第68條第4項規定,由國防部及輔導會將民國82年9月17日以前,在臺亡故現役軍人及退除役官兵無人繼承之遺產,依「民法」第1185條規定捐助設立,基金性質屬100%由政府捐助,各年度之預算與決算均應受貴院審議與監督,該基金會之董事長不宜由民選董事擔任,應由公派董事擔任,期以鏈結輔導會與其他行政機關資源,落實榮民榮眷福利事務及服務照顧之遂行。
二、有關陳俊生先生當選前開基金會董事長後,未依「財團法人榮民榮眷基金會捐助暨組織章程」第9條履行法定職務之情事,已造成基金會服務榮民榮眷之功能受社會大眾質疑與形象受損,為確保基金會之正常運作、專注基金業務監督,維護榮民榮眷權益,該基金會已於本(106)年9月27日召開第8屆第3次臨時董事會,經出席董事表決,過半數同意,解任陳俊生前董事長,並補選改由李文忠董事擔任董事長,以落實監督及發揮該基金會之綜效。又依「財團法人榮民榮眷基金會捐助暨組織章程」第17條前段規定,該基金會之董事長、董事及監察人均為無給職,故無酬庸之情形。
三、另為全面檢討公設財團法人設立必要性、正當性及目的性,行政院於100年成立「政府捐助之財團法人行政監督專案小組」,擬具5項通案性行政規則供所屬機關遵循,督促其善盡監督管理政府捐助之財團法人之責,各主管機關並就財團法人設立許可及監督管理之職權命令及行政規則訂定必要規範。具體作法如下:
(一)各主管機關每年檢討各財團法人業務,依「政府捐助之財團法人財產登記董監事任期及退場注意事項」檢討有無違反設立許可條件或績效評估欠佳者,須辦理合併、解散退場之情事,檢討結果並納入年度行政監督報告,並持續滾動檢討。
(二)各主管機關對所主管之財團法人各項工作成果與決算,就其設立目的、業務需要、營運績效、投資效益及財務狀況等詳予評估,切實審核,作為以後年度編列相關預算及董監事遴派聘之參據。
四、此外,有關政府捐助之財團法人人事公開部分,為強化行政監督資訊公開,行政院人事總處已建置從業人員薪資查詢平臺,並責由各部會於主管網站公開行政監督報告、預算、決算、董監事名單、捐助章程等,以及將年度行政監督總報告公布於國發會及政府資料開放平臺(data.gov.tw),有助各界檢視公設財團法人運作績效,藉由公眾監督減少政府監督成本。另為避免退休再任人員支領雙薪或薪酬過高之情事,行政院全面盤點政府捐助財團法人董事長或經理人報酬、獎金紅利等非固定收入,於本年9月5日修正「政府捐助之財團法人從業人員薪資處理原則」,重新訂定董事長或經理人之薪資基準上限、從業人員之獎金、其他給與之支給項目及基準範圍等規定,以完善人事管理機制。
五、再者,法務部已擬具「財團法人法」草案,區分「政府捐助之財團法人」及「民間捐助之財團法人」,並對「政府捐助之財團法人」採高密度監督,俾確實引導財團法人積極從事公益目標。另為避免公產轉私產,該草案已納入接收日本政府或人民所遺留財產,並以該等財產捐助成立之財團法人,視為政府捐助之財團法人,該草案行政院已於本年4月17日函請貴院審議。
六、至公股事業之檢討辦理情形,財政部說明如下:
(一)該部所管公股事業機構公股代表董監事派任,係依「財政部派任公民營事業機構負責人經理人董監事管理要點」規定,遴聘學有專長及經驗豐富人士擔任,渠等人員均須符合上開管理要點及金融監督管理等相關法令規定所定資格條件。
(二)另該部於99年訂定「財政部派任或推薦至公股民營事業及其轉投資事業之董事長、總經理薪資標準規範」,目前公股事業董事長、總經理之待遇均於相同性質、規模之公營事業同級人員待遇2倍之上限範圍內支給。上開薪資標準規範已兼顧人才延攬需求,並將企業規模、經營目標達成情形及經營績效程度納入評核因素,合理評核渠等薪資,該部並定期辦理清查,相關人員均依規定支領薪資。
(二)行政院函送黃委員昭順就台糖公司土地環評及農地使用問題所提質詢之書面答復,請查照案。
(行政院函 中華民國106年11月3日院臺專字第1060100043號)
(立法院函 編號:9-4-5-235)
黃委員就台糖公司土地環評及農地使用問題所提質詢,經交據有關機關查復如下:
一、行政院於本(106)年10月11日召開「加速投資臺灣專案會議」第2次會議,會中由國發會提出「啟動法規鬆綁排除投資障礙」報告,請各機關從興利便民角度,主動檢視業管函釋、行政規則及法規命令,以建構友善企業經營之法制環境,並由該會列舉相關案例供各機關檢討,以檢視訂定法規之合理性。有關台糖公司土地之環評規定,依行政院環保署101年11月13日公告,位於台糖公司釋出之土地,提供設立工廠或開發園區之開發行為,不分開發面積之規模大小,均應實施環評,與該署訂定之「開發行為應實施環境影響評估細目及範圍認定標準」(以下簡稱環評認定標準)第3條及第4條規定,工廠之設立及園區之開發位於非都市土地,申請開發或累積開發面積10公頃以上者,應實施環評之規定不一致。針對同樣位於非都市土地、進行工廠設立與園區開發之行為,如就台糖公司土地給予差別待遇,應有合理之具體說明,國發會爰請該署研議檢討,而非建議台糖公司土地之開發應放寬10公頃以下免實施環評。為研議妥適之環評認定標準,行政院已責成相關機關就台糖土地進行盤點,並針對環評設計合理有效之配套措施。又行政院環保署已於本年4月27日預告修正環評認定標準,並將該署上開101年公告一併納入檢討,以通盤考量各界意見,審慎辦理修法事宜。
二、台糖公司土地係屬國內僅剩大面積、集中完整之優良農地,為確保糧食安全,宜以供農業使用為優先。另全國區域計畫針對「特定專用區仍須供農業使用之土地」,已納入特定農業區劃定或檢討變更原則,以供地方政府辦理非都市土地使用分區檢討變更之依據。為維護台糖公司優良農地之資源,經濟部已督促台糖公司妥為管理所有之優良農地,其餘土地則配合內政部本年6月16日公告實施「修正全國區域計畫」規定,依據土地區位與性質,進行使用分區之檢討變更作業,以保留適當之產業用地及優良農地。此外,針對企業投資障礙「五缺」之缺地問題,行政院已於本年10月14日開會研商,並責成相關機關盤整土地供需問題及研議可行作法。政府將在兼顧糧食安全之前提下,持續進行土地有效管理,以達提振經濟、促進產業並保存優良農地之目標。
三、至有關所提農地發展再生能源一節,為配合國家再生能源政策,行政院農委會已於本年6月28日修正發布「申請農業用地作農業設施容許使用審查辦法」(以下簡稱容許辦法),將「再生能源發展條例」所定之太陽能設施等納入容許辦法之綠能設施。依據容許辦法第8章綠能設施專章規定,綠能設施除符合第30條規定位於行政院農委會公告之不利農業經營農地,始得容許設置「免與農業經營相結合」之綠能設施,其餘均應「與農業經營使用相結合」,以落實農地農用原則。行政院農委會已請各地方政府加強營農型綠能設施之許可案件查核作業,如經查有未依核定之農業經營計畫內容使用者,應依容許辦法第33條規定,廢止其容許使用同意,以避免種電不種田、破壞良田之情事發生。
(三)行政院函送盧委員秀燕就中華郵政公司於本(106)年8月起調整郵資,致出版產業經營艱困問題所提質詢之書面答復,請查照案。
(行政院函 中華民國106年11月3日院臺專字第1060100034號)
(立法院函 編號:9-4-5-226)
盧委員就中華郵政公司於本(106)年8月起調整郵資,致出版產業經營艱困問題所提質詢,經交據有關機關查復如下:
一、中華郵政公司本次郵資調整案係於長年虧損之成本考量之下,報經交通部核定公告。惟國內雜誌郵資調整後為每50公克3元,仍低於郵件單位成本4.2元,即係考量雜誌與文化業者經營環境因素。為避免本次郵資調整衝擊雜誌出版業者,文化部已邀請交通部及該公司召會研商,該公司爰提供下列郵資優惠措施:
(一)每次交寄雜誌10件以上之寄件人,第1階段至民國107年2月底止,給予普通資費30%折扣優惠(即每重50公克2.1元),第2階至108年2月底止,給予普通資費20%折扣優惠(即每重50公克2.4元)等短期郵資優惠方案。
(二)針對大宗雜誌客戶提供專案議價優惠。
(三)該公司已訂有「大宗平常印刷物、新聞紙、雜誌分區捆紮郵資折扣要點」,一次交寄1,000件以上,本地郵件基本折讓達21%(50公克內2.37元/件),其他視客戶交寄量及節省作業成本程度,再給予不等之附加折讓。
(四)持續對符合「中華郵政股份有限公司推展社會福利郵資折讓要點」之慈善或殘障團體每次交寄100件雜誌郵件以上者,給予普通資費30%折扣優惠(即每重50公克2.1元)。
二、鑑於出版產業正面臨數位科技所帶來之衝擊及閱讀型態之轉變,為促進出版產業發展,文化部已研提「出版產業振興方案」,並輔導雜誌業者數位化發展、數位人才培訓及國際交流。另該部亦將主動提供相關獎補助資源訊息供雜誌業者參考,以促進出版產業轉型升級。
(四)行政院函送馬委員文君就「蕉價跌谷底,蕉農苦不堪言,希望政府拿出有效解決方案」所提質詢之書面答復,請查照案。
(行政院函 中華民國106年11月3日院臺專字第1060100493號)
(立法院函 編號:9-4-6-238)
馬委員就「蕉價跌谷底,蕉農苦不堪言,希望政府拿出有效解決方案」所提質詢,經交據本院農業委員會查復如下:
一、受去(105)年連續颱風影響,災後農民同時復耕,打亂原有生產秩序,產期集中在本(106)年6-9月,評估有超產壓力。本會農糧署除每月於該署網站公布蕉苗供應情形外,並於去年12月發布簡訊提醒農民進行產期調節,疏花、疏果並減量供應。另自5月起啟動外銷、擴大超市行銷、企業訂購、體育賽事促銷及多元行銷等措施。
二、另本年10月份天氣持續炎熱,高屏夏蕉產期延續未停,又逢雲嘉投秋蕉產出,產期重疊,市場頓時無法消化。爰再強化促銷、加工及外銷措施,經前開多元促銷及加工後,目前香蕉產銷已趨穩定。
三、改進香蕉產銷精進作為如次:
(一)精進產銷資訊預測及發布傳達:透過每月蕉苗數量與農情調查及果菜批發市場行情等資料,強化「蔬果產銷資訊整合查詢平臺」準確性,並運用農業相關電臺、農會電子看板跑馬燈及手機簡訊等農民可接受訊息管道,公布香蕉產銷狀況,俾利農民評估種植風險,達產銷資訊透明化。
(二)管制育苗總量與調節每月供苗上限:現行管控蕉苗總量為每年550萬株,精進至每月供苗上限,並快速公布提供農民下一批種植香蕉參考。倘超過控管量,即調減售苗。或經抽穗調查確有超產之虞,即採行疏花、疏果調減產量及留萌調整產期等措施。
(三)拓展外銷及產銷調節輔導措施:
1.農作物外銷具有價格指標作用,兼具穩定產銷功能,將協助台農發公司等外銷業者拓展中東等重要國外市場。
2.針對現行香蕉供應鏈問題如未落實分級選別、集貨場常溫集貨及規模過小等,輔導設置現代化大型蔬果理貨包裝場,並建立冷鏈供應體系,引進企業化經營與資金,建立契作契銷等模式,確保質量穩定及農民收益。
(四)研議推動收入保險:因應氣候變遷、天然災害強度及頻率不斷提升,農業生產風險增加,天然災害救助已不足以保障農民經濟,為強化農民風險意識、保障收益,已研議規劃香蕉納入收入保險,加入產銷風險之保單設計,積極鼓勵農民加入,以確保收入穩定。
(五)建立區域型蔬果加工中心:研發多元加工品及技術,於盛產期進行加工調節。
(五)行政院函送盧委員秀燕就國道施工人員因執行公務時,遭後方來車追撞事件層出不窮,建請改善道路管制之硬體設備問題所提質詢之書面答復,請查照案。
(行政院函 中華民國106年11月6日院臺專字第1060100497號)
(立法院函 編號:9-4-6-242)
盧委員就國道施工人員因執行公務時,遭後方來車追撞事件層出不窮,建請改善道路管制之硬體設備問題所提質詢,經交據交通部查復如下:
一、有關國道施工之交通維持,係依據本部高速公路局「施工之交通管制守則」辦理,該守則係參考美國「交通管制設施標準手冊(Manual on Uniform Traffic Control Devices, MUTCD)」修訂並符合部頒「交通工程規範」規定。經查100年至今,國道因外來車輛闖入造成施工人員死亡事故共有4件;經檢討前揭事故,多屬短暫性及移動性施工,施工交維均符合相關規定,並以清晨與深夜為主要肇事時間,肇因主要為大型車職業駕駛未注意前方施工相關警示或疲勞駕駛導致,高速公路局將持續透過多種管道呼籲用路人行車務必注意車前狀況,切勿疲勞駕駛,養足精神再上路。
二、有關緩撞設施配置,經參考美國MUTCD,建議於短期性施工時使用,再參考歐盟近期之施工交通維持改善檢討報告,僅建議用於移動性施工,故現行規定之緩撞設施使用時機,尚符合國際趨勢;惟參考前述報告,施工區之安全防護,多以增加前方警示為主,故高速公路局依實際需求,於短期性及中期性施工之工作區域之近端,將增設標誌車或緩撞車,用以加強警示及防範車輛於近端闖入施工區域,至長期性施工已規定設置預鑄鋼筋混凝土活動護欄,尚足夠保護施工人員,故暫不另增設標誌車或緩撞設備。
三、經研究國外先進擺放交維設備之自動化機械工具,於放置交通錐之機具作業時仍有限制,例如交通錐放置後不可移位或傾倒,否則機具無法回收交通錐,另中、短期性及移動性施工之工程時間甚短,較需頻繁變換工區範圍,不利自動化機械工具頻繁進出國道使用。惟高速公路局將持續研議引進國外施工交通維持之自動化機械工具之可行性,減少施工人員未受機具保護之作業時間。
四、本部將持續透過交通3E策略(教育、工程與執法),塑造安全的交通環境並落實培養用路人正確的交通安全觀念與行為。
(六)行政院函送陳委員超明就重新檢討「修正全國區域計畫」苗栗縣應維護農地資源總量之限制比例問題所提質詢之書面答復,請查照案。
(行政院函 中華民國106年11月7日院臺專字第1060100036號)
(立法院函 編號:9-4-5-228)
陳委員就重新檢討「修正全國區域計畫」苗栗縣應維護農地資源總量之限制比例問題所提質詢,經交據有關機關查復如下:
一、按內政部本(106)年5月16日公告實施「修正全國區域計畫」訂定直轄市、縣(市)應維護農地資源總量,係由行政院農委會提供。該會為確保國內糧食安全、維護農地資源及因應農業多元發展目標等需求,已協助15個地方政府辦理農地資源分類分級劃設,且依據農地資源分類分級成果,優先保留第1種農業用地、第2種農業用地及第4種農業用地,以該等面積範圍內供農業使用土地之加總,作為維護農地資源之控管基礎。
二、有關陳委員所提苗栗縣實際耕作面積僅3.34萬公頃,與該縣應維護農地資源總量5.09萬公頃之比例不符常理一節,說明如下:
(一)查農業統計年報調查苗栗縣農耕土地面積3.34萬公頃,係僅指現況可供栽培農糧作物生產之土地面積,未計入其他農業使用(如畜牧、養殖魚塭或農田灌排)所需之土地面積;另依105年度內政統計資料,苗栗縣所轄法定農業用地面積為12.2萬公頃,其中非都市土地農牧用地及都市計畫農業區面積計5.9萬公頃,亦均高於「修正全國區域計畫」建議苗栗縣應維護農地資源總量5.09萬公頃。
(二)又,「修正全國區域計畫」明定之應維護農地資源總量,係指行政院農委會農地分類分級成果之第1種、第2種及第4種農業用地合計面積,而農地分類分級之調查範圍,包括特定農業區、一般農業區、其他使用分區之農牧用地、都市計畫農業區等,該範圍並包含農、林、漁、牧等農業使用土地,故耕地與應維護農地資源總量之意義及面積均不同,且二者無比例關係,該會業多次表示該總量控管資料係作為農地規劃利用方向之參考,尚不宜逕為農地管制或變更准駁之依據。
三、另查,「國土計畫法」已於105年5月1日施行,後續自國土功能分區圖公告之日起,「區域計畫法」將不再適用,爰內政部尚無修正全國區域計畫之規劃。惟為符合農業發展需求,該部刻已依「國土計畫法」規定研擬「全國國土計畫」(草案),行政院農委會亦於本年度9月底完成農業及農地資源盤查作業,未來各地方政府應維護農地資源總量,將依該項盤查結果,作為「國土計畫法」農業發展地區劃設作業之參考。
(七)行政院函送陳委員超明就第9屆第4會期施政質詢之書面答復,請查照案。
(行政院函 中華民國106年11月7日院臺施字第1060100363號)
(立法院函 中華民國106年10月27日台立院議字第1060703815號 施政報告質詢1號)
陳委員就能源政策等問題所提質詢,經交據有關機關查復如下:
一、關於能源政策問題:
(一)電力供應攸關民生、產業及經濟發展至鉅,能源轉型政策之推動係以確保國家能源供應穩定為前提,由供給及需求面策略相互搭配,穩定開源及擴大需量管理,確保供電穩定。經濟部將推動加速台電機組設置及機組延後除役、民間獨立電廠(IPP)擴建等供給面措施及強化用戶需量管理、時間電價等需求面措施,穩定電力供應,預計民國108年起備用容量率可回復至法定之15%,備轉容量可提升至10%。
(二)考量進口中斷、船期延誤與卸收延期等情境,經濟部已研擬訂定天然氣安全存量相關規範,將由天然氣進口業者儲存一定使用天數之天然氣,以達成天然氣穩定供應,並已強化國際合作,持續加強與日本、韓國緊急調度支援機制(Swap)合作,以及追求氣源(如美國、澳洲等)多元化之供應目標。另將修正「天然氣生產或進口事業自備儲槽容量」公告,明定安全存量規定,並採漸進式逐年提高安全存量天數及自備儲槽容積天數;規劃107年修正「天然氣事業法」,將安全存量規定納入「天然氣事業法」,以落實法律明確性原則及確立法律授權依據。
(三)觀塘第三接收站現因藻礁等相關環境保護議題,致工程較預定進度稍有延遲。中油公司已於本(106)年9月29日完成「桃園市觀塘工業區工業專用港環境影響說明書環境現況差異分析及對策檢討報告」(修訂本)、「觀塘工業區開發計畫環境影響評估報告書藻礁生態系─因應對策」,將由行政院環保署辦理後續審查作業。
(四)未來電價將依「確保基本民生電價不調漲」、「訂定電價調幅限制」、「設置電價穩定機制」原則處理,維持電價穩定;高用電量用戶電價則依成本漲跌合理反應,兼顧節能減碳目標。
二、關於苗栗醫療人權問題:
(一)衛福部為提升苗栗地區民眾就醫之可近性與強化急重症醫療量能,近年積極挹注資源,辦理相關措施如下:
1.辦理獎勵計畫提升在地醫療能力。
2.分發公費醫師補充不足人力。
3.全民健康保險巡迴醫療計畫。
4.全民健保挹注專款提升苗栗縣山地及醫療資源不足地區計畫。
(二)此外,衛福部將持續辦理「醫學中心或重度級急救責任醫院支援離島及醫療資源不足地區醫院緊急醫療照護服務獎勵計畫」、「提升兒科急診醫療品質及資源整合計畫」等多項計畫,以充實苗栗地區醫療資源與醫事人力。短期目標將於兩年內,於苗栗縣3個醫療次區域4家中度急救責任醫院輔導至少1家通過重度級急救責任醫院。另為保障當地民眾緊急轉診安全,強化中苗合作急診轉診網絡及轉診作業程序,以臺中榮民總醫院為基地醫院,童綜合醫療社團法人童綜合醫院為合作基地醫院,以確保緊急傷病患之就醫權益。
(三)另有關建構苗栗醫療健康生技專區一案,如由苗栗縣政府撥用取得土地,進行整體規劃招商,鼓勵國內醫療機構進駐,該開發案土地則可不必重新環評,並依地方之需興建醫院,可加快行政程序順利進行。衛福部業於本年8月22日函請苗栗縣政府依權責檢討及規劃整合縣內醫療資源,評估由該府撥用苗栗縣後龍鎮大庄小段101-
9.101-47地號土地,採自建或民間參與公共建設方式興建縣立醫院之可行性。
三、關於修正「農業用地興建農舍辦法」問題:
(一)農舍係與農業經營不可分離之建築物,提供經營農業者放置農機具,兼具居住之功能,以便利其農事工作,與一般家居住宅性質不同,且於農業用地興建農舍係為特許之行為,並非擁有農業用地即可興建農舍。
(二)申請興建農舍應依「農業用地興建農舍辦法」(以下簡稱農舍辦法)規定辦理,並應落實「農業發展條例」第18條規定,以不影響農業生產環境及農村發展之立法意旨。
(三)農業用地興建農舍申請案件之審查係屬地方政府權責;地方政府如為審查之需要,得依農舍辦法第2條第3項之規定組成審查小組予以審查,並基於農舍與農業經營不可分離,爰得考量農業使用之內涵、當地農業經營發展、農業生產經營之必要性及合理性,視個案實務予以審認。
(四)行政院農委會考量各地生產條件不同,且農業生產使用涉及個別農業經營內容,已訂定通案性原則,地方政府得因地制宜訂定相關審查標準,以符地方產業需求,並得依轄內農業生產環境條件、區域特色,訂定自治規定、原則或審查標準,依個案事實予以審酌核處。
四、關於加速投資臺灣問題:
(一)政府積極推動「亞洲.矽谷」等「五加二」產業創新計畫,作為驅動臺灣下世代產業成長之核心,並推動前瞻基礎建設計畫、提出解決五缺因應對策、強調以服務取代管制及全面檢討鬆綁法令,為經濟成長注入新動能。此成長概念與台積電張董事長之目標一致。新內閣是做實事、踏實解決問題之政府,對於產業先進之指教,會虛心接受與檢討,以營造良好之經營環境,行政院院長已召開「加速投資臺灣專案會議」,聚焦民間促參、產業五缺、啟動法規鬆綁等重點,盼儘速排除投資障礙,增加民間投資案源,完善投資環境,活絡投資動能,促使企業根留臺灣。
(二)針對產業界持續關切投資五缺問題,行政院院長已於本年9月19日聽取「產業五缺的情形及因應對策」報告,並責成業管政務委員協調部會解決五缺問題。目前已陸續開會研商,將遵照「誠實面對,務實擬定策略,踏實解決問題」之方向,積極提出對策以加速企業投資臺灣。
(三)另經濟部已於105年10月6日完成轉型設置「招商投資服務中心」(以下簡稱招商中心),作為單一窗口提供投資前、中、後全程客製化服務,加速協助投資案落實,說明如下:
1.專案列管5億元重大投資案件:對於5億元以上且有服務需求之投資計畫,以專案編號列管方式,依業別分案由專案經理專責提供服務。
2.24小時內回復網實合一機制:為協助廠商排除投資障礙,強化與投資者互動,於收件後立即個案問題分析,於24小時內回復投資者,後續視個案問題提供廠商客製化服務與資訊。
3.提升層級跨部會排除投資障礙:廠商面臨之投資障礙,由招商中心召開工作會議,針對個案需求,分別邀集廠商及相關主管機關召開會議,共同研商解決方式。若無法排除,則由經濟部部長定期召開跨部會協調會議協助解決;如仍無法解決者,則由行政院跨部會投資平臺會議處理,以加速投資案件進行。
4.完善土地供給資訊,強化媒合服務:彙整各地方可提供投資進駐土地資訊,協尋合宜用地。
(四)科學工業園區係以提供優良投資環境滿足廠商投資設廠之需求(包括用水、用電等)為目標,惟台積電落腳臺南園區,係為廠商之決策。位於苗栗縣之銅鑼園區,目前提供71.15公頃供廠商設廠,迄今已出租37.98公頃,引進產業類別以低污染與低耗電產業為主,如先進半導體測試技術(SiP及3D IC)、潔淨能源、通訊知識產業及車電產業等,新竹科學園區管理局刻正積極針對目標產業進行招商,未來將持續創造苗栗地區之就業機會及產業發展。至有關台積電於竹南大埔所購置之土地,為該公司私有,其用途經洽台積電,目前無規劃。
(八)行政院函送黃委員昭順就國內人才外流問題所提質詢之書面答復,請查照案。
(行政院函 中華民國106年11月7日院臺專字第1060100038號)
(立法院函 編號:9-4-5-230)
黃委員就國內人才外流問題所提質詢,經交據有關機關查復如下:
一、行政院本(106)年4月21日函送貴院審議之「外國專業人才延攬及僱用法」草案,業經貴院於本年10月31日三讀通過。該法推動放寬外國專業人才來臺簽證、工作、居留相關規定,並優化保險、租稅、退休等待遇,以建構更友善之工作及居留環境,吸引外國專業人才來臺留臺,促進產業升級轉型,提升國際競爭力。國發會刻正協同相關機關加速完成相關子法及配套措施,且將協調相關機關擴大推動積極性攬才政策,啟動新一波外國專業人才全球延攬行動。
二、另為鼓勵我國人才留臺發展,行政院已於本年3月成立人才政策會報,從「促進投資與協助產業升級」、「改善薪資與留才條件」、「提升就業能力」及「鼓勵人才海外交流及回流」等面向,協調相關機關強化因應對策。相關措施如下:
(一)促進投資與協助產業升級:推動擴大投資方案,以優化投資環境,激發民間投資,強化數位創新;推動「五加二」產業創新計畫、「A+企業創新研發淬鍊計畫」及「產業升級創新平臺輔導計畫」等,以促進產業結構升級轉型,創造薪資較高之就業機會。
(二)改善薪資與留才條件:運用「高等教育深耕計畫」持續推動彈性薪資,改善學術研究人員薪資待遇;編製及公布臺灣高薪100指數,強化企業社會責任;落實「公司法」規定,年度獲利分派員工酬勞;落實「產業創新條例」,公司獎酬員工股票可延緩課稅。
(三)提升就業能力:積極整合產業、學校及研發機構之能量,從強化產學合作、鼓勵創新研發、培育數位人才等面向著手,以提升青年就業能力,增加就業機會,提升留在本國發展之意願。
(四)鼓勵人才海外交流及回流:推行「優秀青年學子國外短期蹲點試辦計畫」及「博士創新之星計畫」等措施,以促進人才交流;推動「海外人才歸國橋接方案」,透過引進國際新知,激勵產業創新;建置Contact Taiwan網路平臺,鼓勵海外人才回流。
三、至有關所提「外國專業人才延攬及僱用法」排除中國大陸白領人士來臺工作,以及相關政策導致觀光產業受挫、企業投資及就業機會減少等節,分別說明如下:
(一)依「臺灣地區與大陸地區人民關係條例」第95條規定,主管機關於實施大陸地區人民進入臺灣地區工作前,應經貴院決議。依上開規定及現行政策,目前尚未開放大陸勞工來臺工作,爰「外國專業人才延攬及僱用法」並未開放大陸白領人士來臺工作。政府將視國內產業需要、社會共識及兩岸整體情勢發展,適時檢討大陸人士來臺相關規定。
(二)本年1月至9月中國大陸來臺旅客整體負成長31.2%,惟減少程度已趨緩,8、9月均正成長5%以上,交通部觀光局(以下簡稱觀光局)將掌握陸客回流趨勢,開發創新及在地特色旅遊產品,並全力確保旅遊安全及品質。同時,積極開拓其他主力市場,非陸客市場正成長達13.22%,包含東北亞市場(正成長6.01%)、新南向市場(正成長33.82%)、歐美長線市場(正成長10.46%)等,已緩減陸客來臺人數減少造成之衝擊,且各市場客源占比趨於均衡、自由行旅客提升等,均有助於整體觀光及周邊相關產業優質化發展,創造更高附加價值。此外,為促進臺灣觀光發展,觀光局已規劃「Tourism 2020-臺灣永續觀光發展策略」,透過「開拓多元市場、活絡國民旅遊、輔導產業轉型、發展智慧觀光、推廣體驗觀光」等策略與多項工作計畫,發揮臺灣觀光資源及產業優勢,同時透過政策性貸款、利息補貼、協助展延抵押貸款償還寬限期及法規鬆綁等措施,協助觀光產業紓困,並鼓勵青年人才返鄉投入在地觀光事務,以有效輔導產業轉型升級,提升整體觀光產業價值。
(三)為加速產業升級及結構轉型,政府刻正加速推動「五加二」產業創新計畫及「前瞻基礎建設計畫」,將由政府帶頭投資,發揮擴大內需之添柴點火作用,以吸引國內外企業投資臺灣,強化臺灣產業之國際競爭力。同時,持續推動「太陽光電2年推動計畫」、「風力發電4年推動計畫」及沼氣發電等再生能源開發,並加速佈建智慧電網,增強電網之分散性與強韌性,穩定電力供應;持續精進環評作業程序,並以分階段、漸進方式調整環評制度及修正環評法規,期以公私協力方式,達成環保、經濟、公義之永續發展新模式。
(九)行政院函送邱委員志偉就自行車專用道之規劃管理問題所提質詢之書面答復,請查照案。
(行政院函 中華民國106年11月7日院臺專字第1060100496號)
(立法院函 編號:9-4-6-241)
邱委員就自行車專用道之規劃管理問題所提質詢,經交據有關機關查復如下:
一、自行車道之建置係以符合多數騎士需求,考量路線之安全性、連續性、友善性,以及與主要車站及重要景點結合、土地使用同意等因素綜合考量,並依據「自行車道系統規劃設計參考手冊」、「自行車路線規劃及設計原則參考手冊」、「市區道路及附屬工程設計標準」(以下簡稱設計標準)、「市區道路及附屬工程設計規範」(以下簡稱設計規範)及「都市人本交通規劃設施手冊」等規定進行設計,依現地狀況採取自行車專用道或與車輛共行之共用道劃設,以維騎乘安全。另依「道路交通管理處罰條例」第90條之3及設計標準第16條規定,公路主管機關、市區道路主管機關或警察機關得在不妨害行人通行或行車安全無虞之原則下,於人行道設置必要之標誌或標線供慢車行駛;人行道允許自行車通行,其設計不得有礙行人通行。依上開規定,地方政府於規劃設置自行車道時,其設計得參採設計規範第5章有關「腳踏自行車與行人共用道」之規定,淨寬以2.5公尺以上為宜,最小2公尺,設計速率得依路段特性調整,為10~30公里/小時,並應依「道路交通標誌標線號誌設置規則」佈設相關標誌及劃設標線,以供用路人遵循。
二、目前全國自行車道路網之建置,除由各地方政府自行建置外,亦透過交通部建置觀光風景區自行車道並協調各部會分工完成環島1號線,內政部營建署補助地方政府辦理市區道路自行車道規劃及建設,以及教育部體育署辦理全國運動休閒型自行車道規劃、興建,並補助地方政府建置環島1號線。為提升自行車行車安全及維護行人路權,相關機關已積極辦理下列措施:
(一)交通部公路總局配合「全國自行車友善環境路網整體規劃及交通部自行車路網建置計畫」,已針對該局所轄路段採用標誌標線系統串聯自行車廊帶,經由增設慢車道之方式,與快車、行人區分路權,提供自行車、其他車種及行人相對友善之行駛空間,並以識別性概念指引用路人相關資訊,以維自行車騎乘安全。另該局已於隧道、彎道、上下坡、車道寬度變化等路段設置警告標誌,提醒車輛駕駛人當心自行車,並於設置全國自行車路網相關標誌、標線時,配合當地環境進行相關交通工程手段改善,以有效降低各路段自行車肇事風險。
(二)臺北市政府警察局本(106)年已將「自行車違規行駛人行道及騎樓」等違規態樣列為重點執法項目,並加強勸導、取締及宣導。自行車駕駛人在開放自行車通行之人行道,如未禮讓行人,得依「道路交通管理處罰條例」第74條第8款規定,處300元以上、600元以下罰鍰。
(三)教育部體育署已出版「國民中小學自行車教學手冊」,自民國95年起,每年執行國中、小學自行車安全教育工作,並辦理「國中小學自行車種子教師研習會」,培育種子教師;辦理「自行車假日體驗隊」活動,教導家長與學生正確騎乘技巧、運動傷害防護及交通安全注意事項,以達騎乘安全之目標。
(十)行政院函送馬委員文君就農業缺工問題所提質詢之書面答復,請查照案。
(行政院函 中華民國106年11月7日院臺專字第1060100492號)
(立法院函 編號:9-4-6-237)
馬委員就農業缺工問題所提質詢,經交據有關機關查復如下:
一、為確保農民福利、增加農民收益及吸引青農投入農業生產,行政院農委會配合「新農業創新推動方案」,推動執行策略如下:
(一)調整農業結構促進農業轉型:
1.自民國107年推動「對地綠色環境給付計畫」,結合現行公糧稻穀保價收購制度及稻作直接給付併行,依作物種類核予不同額度獎勵及友善環境補貼。
2.積極推動「有機農業促進法」立法,以減少使用化學資材,並推動學校午餐採用有機食材及協助地方政府建立供應體系。
3.鼓勵稻田轉作雜糧作物,檢討現行進口替代作物品項,提高對重點雜糧、具進口替代性質或重點發展作物之獎勵或補貼額度。
(二)確保農產品安全:執行食安五環,落實源頭管理,並自本(106)學年度起全面協助學校午餐食材採用四章一Q之農產品,以及整合吉園圃、CAS優良農產品、產銷履歷標章,成為未來臺灣良好農業規範(TGAP)。
(三)改善行銷通路,提高農業附加價值:
1.辦理農民直銷站、農夫市集及社區市集等銷售平臺,藉由農特產品行銷,促進小農與消費者交流,同時推廣食農教育。
2.輔導設置優質農糧作物外銷及集團產區,透過擴大整合個別農民及毗鄰產區,規模化生產,並加強自主管理及導入技術,提升品質安全,進而拓展內外銷競爭力。
3.以產地包裝場為中心,建立現代化農產品物流中心,健全外銷蔬果供應體系,擴展海外市場效益。
4.透過區域農產加工中心,以冷藏(凍)庫進行原料或產品調節等措施,穩定產銷。
二、另行政院農委會及勞動部針對農業勞動環境條件不佳致缺工等情形,亦已採取相關措施如下:
(一)行政院農委會:
1.持續辦理自動化機具設備、省力裝置、省工栽培管理方式之研發,或自國外引進、改造,以改善作業環境及流程。
2.成立農業技術團、農業耕新團及茶業專業團等,招募農務人員;除勞務薪資外,另給予就業獎勵及交通津貼等,以提高其就業所得,並同時享有勞健保。
(二)勞動部:
1.與行政院農委會建立合作機制,自104年2月起,依該會提供茶、果樹、菇蕈、蘭花、屠宰及乳牛飼育業等6項產業缺工名冊,透過300餘個就業服務據點,辦理專案就業媒合,截至本年10月13日止,求才數2,446人,已補實2,319人。
2.透過就業服務據點提供媒合服務,並運用僱用獎助及跨域津貼等促進失業勞工投入缺工產業。
3.於臺灣就業通設置「農業專區」,提供農友經驗及相關資訊,促進民眾對農產業之認識,並加速求職求才訊息流通。
4.自105年1月起推動「鼓勵國民從事農業工作就業獎勵試辦計畫」,運用就業獎勵,鼓勵國民從事農業工作,計補助宜蘭縣、苗栗縣、臺中市、彰化縣、南投縣及高雄市等6個地方政府、16個用人單位,核定農務人員數398人。
三、又,為鼓勵青年投入農業經營,行政院農委會以「青年從農創業貸款」提供青年從事農業生產、農產運銷等所需資金,額度為500萬元至1,000萬元,可專案申請提高額度,利率為年息1.29%,擔保能力不足者,得由貸款經辦機構送請農業信用保證基金保證。
四、此外,教育部為解決產業缺工與高職(五專)、技專學生以升學為導向之問題,95年辦理產學攜手合作專班,針對特殊類科、嚴重缺工產業及政府提倡新興產業,鼓勵技職校院積極申請,103至104學年度農業相關類科之專班已有屏東科技大學與關西高中等3所高職合辦之畜產科技實務專班50人、屏東科技大學與北門農工合辦之食品科學產學專班50人。
(十一)行政院函送黃委員昭順就「政府為達成2025全面廢核目標,又要避免缺電,將增加火力發電恐影響人民的健康,及空污與排碳量上升」,請政府檢討修正能源政策等問題所提質詢之書面答復,請查照案。
(行政院函 中華民國106年11月8日院臺專字第1060100500號)
(立法院函 編號:9-4-6-245)
黃委員就「政府為達成2025全面廢核目標,又要避免缺電,將增加火力發電恐影響人民的健康,及空汙與排碳量上升」,請政府檢討修正能源政策等問題所提質詢,經交據經濟部查復如下:
一、在能源轉型過程中燃煤發電是確保電力供應穩定之重要基載。政府考量環保與效率,已積極進行燃煤電廠汰舊換新為超超臨界高效率機組,並逐步降低燃煤發電占比,目前燃煤發電占比將由2016年45%於2020年降至43%,於2025年再下降至30%目標。
二、為提升空氣品質,政府規劃燃煤機組採彈性調度,配合尖離峰用電及地區空污嚴重降載低碳環保調度,同時亦考量燃煤電廠之合理操作。
三、然電力供應攸關民生、產業及經濟發展至鉅,為確保電力穩定供應,政府透過長短期策略搭配,短期擴大需量管理、推動積極節能,逐步擴大潔淨能源發展、加速布局儲能及智慧電網,全面推動能源轉型,同時加速推動台電機組設置及機組延後除役、IPP擴建等供給面措施,以及強化用戶需量管理、時間電價等需求面措施,預計108年起備用容量率可回復至15%。
四、有關天然氣第三接收站之進度,現因藻礁等相關環境因素,致工程較規劃預定進度稍有延遲,未來仍朝如期完工努力,將有助於我國未來天然氣之穩定供應,中油公司已於106年9月29日完成「桃園市觀塘工業區工業專用港環境影響說明書環境現況差異分析及對策檢討報告(修訂本)」、「觀塘工業區開發計畫環境影響評估報告書藻礁生態系-因應對策」,將由行政院環境保護署辦理後續審查作業。
(十二)行政院函送黃委員昭順就外交及兩岸政策問題所提質詢之書面答復,請查照案。
(行政院函 中華民國106年11月8日院臺專字第1060100502號)
(立法院函 編號:9-4-6-247)
黃委員就外交及兩岸政策問題所提質詢,經交據有關機關查復如下:
一、中國大陸長期以來透過各種手段,在國際間惡意操作其「一中原則」,拒絕面對中華民國存在之事實,以零和思維打壓我國際空間;任何對我外交空間之打壓,除將傷害2,300萬臺灣人民感情外,亦不利於兩岸關係發展。
二、政府將秉持「踏實外交」之原則,持續協助友邦增進人民福祉,全力鞏固邦誼,共創雙贏,惟絕不與中國大陸進行金錢外交之競逐,並將克服各種挑戰,捍衛國家主權及維護國家利益。另在兩岸關係方面,政府維護兩岸和平穩定、國家尊嚴與民眾福祉之政策方向一貫且明確,始終秉持不挑釁、不對抗之態度,展現最大善意與彈性,審慎處理兩岸關係。至有關中國大陸對臺所提新一波國民待遇政策部分,政府將持續關注陸方政策後續發展,並提醒赴陸臺商及國人,應注意並審慎評估可能風險,以維護自身權益。
(十三)行政院函送馬委員文君就要求台中電廠降載及減少使用生煤,以澈底改善中部地區空污問題所提質詢之書面答復,請查照案。
(行政院函 中華民國106年11月8日院臺專字第1060100494號)
(立法院函 編號:9-4-6-239)
馬委員就要求台中電廠降載及減少使用生煤,以澈底改善中部地區空污問題所提質詢,經交據經濟部查復如下:
一、台中電廠第1至10號燃煤機組(每部機組55萬瓩,合計550萬瓩),於106年10月至12月份供電能力(扣除第1及第5號機組大修後)約423萬~475萬瓩,約占全國電力系統備轉容量率14.0%至15.5%,為我國重要之基載電廠。
二、台中電廠採高效率空氣污染防制設備,並裝設煙氣排放連續自動監測儀器,營運期間各項空污排放於排放前均經防制設備妥善處理,且持續進行空污防制設備精進改善,相關空污排放情形皆符合環保署及臺中市政府環保法規標準。
三、台電公司為協助改善中部地區空氣品質,已訂定「台中發電廠配合臺中市空氣品質PM2.5高污染事件日之因應原則」,於空氣品質不良期間,供電安全無虞時,執行台中電廠燃煤機組負載調整計畫。若當日確因電源緊澀電廠無降載減排空間,則改於翌日清晨離峰時段執行降載,截至106年10月27日止,台中電廠已執行過22次燃煤降載計畫。
四、此外,台電公司另已規劃興建2座室內煤倉(預定於110年及113年完成),亦對於第1至4號機既有空污防制設備進行改善及升級(預計於109年完成),以及規劃於台中電廠內新設2部130萬瓩燃氣機組(預計於114年商轉)。
五、綜上所述,現階段燃煤電廠仍為我國重要基載電源,推動能源轉型亦須確保多元穩定供電,本部將持續督導台電公司確實執行相關空污改善措施,並配合行政院環保署積極推動行政院空氣污染防制策略等作法,以提供穩定電力、產業經濟發展與兼顧環境品質。
(十四)行政院函送邱委員志偉就「玻璃瓶、燈泡未妥善分類,導致環保清潔人員之職業傷害」問題所提質詢之書面答復,請查照案。
(行政院函 中華民國106年11月8日院臺專字第1060101001號)
(立法院函 編號:9-4-7-253)
邱委員就「玻璃瓶、燈泡未妥善分類,導致環保清潔人員之職業傷害」問題所提質詢,經交據本院環保署查復如下:
一、廢玻璃容器為本署公告之應回收廢棄物,回收管道包括:超商、超市、量販店、社區、學校、村里資收站、各公共場所回收筒及清潔隊……等等。本署並給予廢玻璃瓶的回收處理業者每公斤1.85元(單色)或1.55元(雜色)之補貼費。
二、我國105年共回收20萬4,617公噸廢玻璃容器。102年至105年廢玻璃容器平均回收率達86%,回收成效良好。
三、本署每年補助各地方環保局辦理回收玻璃瓶兌換日用品或加值金活動,並設置村里資源回收站,提供民眾實質回收誘因。
四、有關委員關切玻璃未妥善回收造成清潔隊人員傷害,本署將加強宣導民眾妥善回收玻璃瓶,注意避免玻璃瓶破損以及妥善存放等措施,以免造成人員受傷,並責請各縣市政府應落實環保清潔隊人員於回收分類時,應有防止玻璃瓶破損及個人安全防護措施。
五、針對廢照明光源防破損作為,本署除宣導民眾在更換廢照明光源時,以新品之紙盒或紙包裝包裹後,再交給資源回收車之回收人員外,另規範資源回收車及貯存場須設置廢照明光源堅固防破損容器並裝置內襯,以降低廢照明光源在回收及貯存過程中破損,避免資源回收人員受傷害。
(十五)行政院函送邱委員泰源就第9屆第4會期施政質詢之書面答復,請查照案。
(行政院函 中華民國106年11月9日院台施字第1060100979號)
(立法院函 中華民國106年11月6日臺立院議字第1060703972號 施政報告質詢3號)
邱委員就分級醫療、家庭醫師及安寧緩和等問題所提質詢,經交據衛福部查復如下:
一、關於分級醫療、家庭醫師及安寧緩和問題:
(一)有關分級醫療部分:為促進醫療資源均衡發展,本部業擬定「推動分級醫療,落實雙向轉診」兼具各面向之6大策略24項配套,內容包括提升基層醫療服務量能;導引民眾轉診就醫習慣與調整部分負擔;調高醫院重症支付標準,導引醫院減少輕症服務;強化醫院與診所醫療合作服務,提供連續性照護;提升民眾自我照護知能;加強醫療財團法人管理等面向,目前各項配套措施之辦理期程及進度,均置於本部中央健康保險署(以下簡稱健保署)全球資訊網公開,並定期更新執行進度進行管控。現階段初步成效如下:
1、總就醫次數申報情形:本(106)年4月至8月總就醫次數1億2,156萬件,較民國105年同期1億2,227萬件減少0.58%。
2、各層級占率變化情形:本年4月至8月各層級總就醫件數較105年同期之占率變 化,至基層診所就醫占率由63.1%增加至63.8%;至地區醫院就醫占率由10.1%增加至10.2%;至區域醫院就醫占率從15.6%下降至15.4%;至醫學中心就醫占率則從11.3%減少至10.6%。
3、轉診案件申報情形:本年4月至8月轉診就醫20萬1,102件,較105年同期14萬2,637件增加41%。其中醫學中心轉診就醫9萬8,996件,占該層級就醫件數比率0.77%(105年同期為0.47%)。另區域醫院轉診就醫8萬1,284件,占該層級就醫件數比率0.44%(105年同期為0.33%)。
4、急診就醫情形:統計急診屬輕症之檢傷分類第4級及第5級案件數,本年4月至8月較105年同期約減少4萬7,000件。
(二)有關「家庭醫師整合性照護計畫」部分:依本年度西醫基層醫療給付費用總額協商結論,計畫預算增加4億元,達15.8億元,成長率近35%,貴院及監察院並要求擴大辦理。另為利計畫推動,本年2月23日「西醫基層總額研商議事會議106年第1次會議」報告案,通過本年度執行目標為收案數增加80萬人、參加診所數增加533家、預估增加醫療群80群,以及各次醫療區均有社區醫療群提供服務。本年度總收案數已達413萬人,參與院所總數為4,063家,參與計畫之醫療群總計526群,另各次級醫療區均已達到至少有1群醫療群診所服務之目標。
(三)有關居家及社區安寧緩和醫療部分:查健保安寧居家療護105年服務人數8,739人,醫療費用約1.42億點,本年1月至8月服務人數7,509人,醫療費用約1.1億點。另為落實安寧療護人員之專業訓練,健保署持續辦理安寧療護觀摩會,101年至本年共辦理57場,參與人次逾4,600人次,邀請執行良好之院所分享服務模式,互相學習,並與安寧相關協(學)會及地方政府衛生局,合作辦理醫事人員安寧教育訓練,截至本年8月底止,符合安寧療護服務資格之醫事人數約2,200人。本年8月業委託臺北市立聯合醫院辦理北、中、南、東4場「居家醫療整合照護之專業訓練及實務見習計畫」,參與人員逾700人。
二、關於健保永續經營問題:
(一)總額支付制度依「全民健康保險法」規定辦理,係考量醫療資源有限下,鼓勵醫療服務提供更具效益,達到費用合理,提升效率、品質及效果,並促使醫療費用結構合理化及公平化分配。健保點值之高低,旨在達成有限資源下合理配置之目的。本部全民健康保險會(以下簡稱健保會)係依「全民健康保險法」第61條規定,於行政院核定之醫療給付費用總額範圍內,協議訂定年度總額及其分配方式,並報請本部核定,若無法達成共識,則由本部決定。
(二)健保會於本年9月21日及22日已就核定之107年度總額範圍內(2.349%至5%),進行全民健康保險醫療給付費用總額協商,其中牙醫門診、中醫門診總額及門診透析服務費用已達成共識。至醫院及西醫基層總額部門,雖經醫界代表與付費者代表協商,雙方反覆折衝,惟對部分協商項目仍有差距,致未能達成共識。健保會爰依「全民健康保險法」第61條及「全民健康保險會組成及議事辦法」第10條規定,將醫界與付費者代表之委員方案報請本部決定,本部將予通盤考量,並公告107年度全民健康保險醫療給付費用總額及其分配。
(三)另為積極改善總額支付制度,健保署積極與醫界合作,推動各項提升服務效率及品質之措施,其中推動分級醫療即為近年來之重要政策,該署將就107年總額持續建議編列相關專案費用,如擴大基層表別、推辦「家庭醫師整合性照護計畫」,並增列鼓勵院所轉診合作機制等,同時將致力減輕分級醫療對基層之可能財務衝擊,俾強化分級醫療之實施效果。
(四)又,針對「家庭醫師整合性照護計畫」本年度收案人數大幅增加,恐致獎勵金點值下降等問題,健保會於本年8月25日第3屆106年第7次委員會已決議:本案依健保會前所議定本年度總額協商通則四、(一)「專款專用項目之款項不得以任何理由流出」辦理,請健保署考量在不重啟本年度總額協商程序及符合相關規定之前提下,提出適當之處理方式;對於本年度「家庭醫師整合性照護計畫」預算超支議題,可納入107年度總額協商時考量。爰健保署後續將依上開決議辦理。
(五)此外,健保署於107年西醫基層總額協商已建議「家庭醫師整合性照護計畫」預算增加10億元(達25.8億元),惟健保會付費者代表建議增加8.8億元(達24.6億元),西醫基層代表則建議增加13億元(達28.8億元),案經西醫基層代表與付費者協商,未能達成共識,爰健保署將俟107年「家庭醫師整合性照護計畫」核定後,再召開協商會議,並就106年增加經費額度及內容進行討論。
(十六)行政院函送陳委員超明就新菸品稅制施行後,菸價調漲使香菸走私誘因大。為避免私菸無法課稅影響長照基金與國家歲入,要求行政院建立實質緝私策略,加強私菸查緝以維護租稅公平之問題所提質詢之書面答復,請查照案。
(行政院函 中華民國106年11月9日院臺專字第1060101000號)
(立法院函 編號:9-4-7-252)
陳委員就新菸品稅制施行後,菸價調漲使香菸走私誘因大。為避免私菸無法課稅影響長照基金與國家歲入,要求行政院建立實質緝私策略,加強私菸查緝以維護租稅公平之問題所提質詢,經交據財政部查復如下:
一、菸酒稅新制自106年6月12日施行,因應目前市面上同時存在新、舊菸品情形,為避免業者利用舊稅菸品混充新稅菸品銷售賺取差價利益,本部各地區國稅局及直轄市、縣(市)政府加強就菸品供貨售價、走私及新菸辨識標記聯合查察,並持續對菸品銷售業者及消費者宣導;為有效遏止低價銷售未稅菸酒逃漏稅情事,各地區國稅局將菸酒稅查核列為經常性業務,本部亦將賡續督導各地區國稅局積極執行菸酒稅查核。
二、為有效打擊不法,維護市場秩序及確保國家稅收,本部於105年10月20日邀集相關查緝機關研商訂定「查緝走私菸品精進執行方案」,統合邊境及市面查緝機關人力及資源,依查緝權責分工落實執行;嗣於106年4月28日及10月30日邀相關查緝機關(單位)滾動檢討上開方案,精進防杜措施;未來仍將密切觀察私菸違法態樣,如有新穎、變異之走私手法,及時配合檢討方案。上開方案執行以來,截至106年10月15日,查獲違法菸品逾2,023萬包,充分展現政府嚴正執法之決心。
三、分析歷年海關緝獲私菸之走私模式,包括轉口貨櫃調包、進口貨櫃虛報貨名或夾藏,及以港區工作船、油船或國內線貨輪走私等,近2年則有走私菸葉(絲)原料進口加工製成菸品。海關對上該模式加強查緝走私菸品工作如下:
(一)加強過濾艙單,對高風險地區可疑船舶、航班,加強監視卸櫃(物)作業、船(機)邊抽核、港區門禁管理,以防疏漏。
(二)對三角貿易方式轉口菸品櫃,無論進口菸品放行後移至出口區,或出口放行後裝船機出口,均由關員押運,並加強裝船前之抽核。
(三)運用RFID電子紙封條強化控管自由貿易港區菸品櫃,及電腦連線實施遠端帳冊查核,掌握港區事業菸品進、銷、存量。
(四)建置情資分析專責單位,負責情資蒐集、分析及運用,並與大陸、香港、越南、菲律賓等外國(地區)海關建立通報合作機制,逐案通報轉口菸品次一進口國海關,追蹤流向。
(五)利用高科技儀器及緝菸犬輔助檢查貨櫃(物),建立儀檢圖檔資料庫,並加強辦理相關儀檢訓練。
(六)每月配合縣(市)政府執行市面查緝,並將菸品進口資料透過電子閘門提供本部國庫署,協助主管機關掌握高風險業者進口資料。
(七)積極對入境旅客宣導攜帶菸品限量數額並加強查核。
四、本部關務署高雄關106年10月12日緝獲私菸案,簡述如下:該關是日發現高雄港49號浮筒水域日安升號運油船屬高風險管控目標,派查緝關員搭乘緝私艇,會同內政部警政署高雄港務警察總隊隊員登輪抄查,惟該輪拒放繩梯,關員冒險攀附船緣並強行登輪,嗣經1小時餘搜索,發現艙內堆滿匿未申報之未稅洋菸,立即命該輪移泊至7號碼頭,並會同高雄地檢署、高雄市政府財政局與海巡署人員進行私貨卸艙及清點,經過5日漏夜清點,查獲「阿莎力」、「阿囉哈」及「勝利」等牌私菸554.78萬包,可裝滿40呎貨櫃逾11只,為高雄港史上最大宗菸品走私案。本部於106年10月19日函請相關機關就查緝有功人員專案從優敘獎,以激勵士氣。
(十七)行政院函送馬委員文君就東南亞國家免簽證開放問題所提質詢之書面答復,請查照案。
(行政院函 中華民國106年11月10日院臺專字第1060100495號)
(立法院函 編號:9-4-6-240)
馬委員就東南亞國家免簽證開放問題所提質詢,經交據有關機關查復如下:
一、東南亞國家近年經濟快速蓬勃發展,係重要新興市場,為積極開拓東南亞市場,政府提出「新南向政策」,俾於經貿戰略上尋求更多外部經濟支撐力量,以及擴大我與新南向國家之交流,作法包括藉由各項簽證簡化措施便利人員流通,陸續就泰國、汶萊及菲律賓國民試辦免簽證,以利該等國家人民來臺觀光、洽商;政府為遏止以免簽證來臺從事不法活動,業推行相關因應措施如下:
(一)內政部移民署
1.造冊列管泰國籍異常旅客名單(條件為年齡20歲至50歲、來臺次數頻繁,每次停留期間逾20日者),於入境時由國境事務大隊人員加強口詢,應禁止入國者,逕予拒絕入境。
2.已入境之具疑慮泰國籍旅客,由專勤隊派員實地查察,如查有違法違規情事者,依規定處分或移送司法機關偵辦。
3.針對轄內小吃店、卡拉OK店等泰國籍人士易聚集或活動處所造冊列管,並加強派員查察,以掌握渠等活動情形。
4.加強與警方或友軍單位橫向聯繫與協力合作,定期安排規劃聯合查察勤務,另透過情資交換及分享,機先掌握泰國籍人士涉有不法活動之情資,以有效預防及查處渠等在臺從事與許可目的不符之活動或工作。
(二)內政部警政署
1.為掌握外籍人士犯罪趨勢,採取防制作為,業就東南亞之泰國及菲律賓等國家人民違反刑案之類別、人數及犯罪特性詳細分析,並採取相關防範措施。
2.鑑於泰國籍人士在臺違反公共危險及毒品案件有增加趨勢,已責成各警察機關加強情蒐及查緝,並與泰國駐臺機構保持密切聯繫與合作。
3.針對犯罪熱點增派警力,轄區警察機關將於下班及休假時段,針對外國人易聚集場所加強巡邏,並實施專案性臨檢,以期有效嚇阻犯罪。
二、政府予泰國、汶萊及菲律賓等國國民免簽證待遇均屬試辦性質,試辦期滿將視辦理成效及違常情形,決定是否延長辦理;此外,外交部針對我予各國之免簽證待遇及簽證放寬措施,將不定期進行滾動式檢討,並與負責國安、警政、移民管理、觀光、經貿等業務之相關機關密切聯繫,持續就新南向簽證放寬措施進行控管,倘相關評估顯示可能對我國家安全、社會治安或就業市場造成負面影響,外交部將會同相關機關研商,及時據以調整我對新南向國家之簽證待遇措施。
(十八)行政院函送賴委員瑞隆就國防事務問題所提質詢之書面答復,請查照案。
(行政院函 中華民國106年11月13日院臺專字第1060100491號)
(立法院函 編號:9-4-6-236)
賴委員就國防事務的問題所提質詢,經交據國防部查復如下:
一、全案已由高雄憲兵隊及刑鑑中心共同實施調查,刑鑑中心於10月17日至林園靶場勘查丈量設施狀況,作為後續研判依據;另憲兵隊於18日赴陸戰九九旅蒐整監視器畫面、射擊波次、槍枝合格鑑定書及射擊人員名冊,於27日上午扣押5把射擊槍枝,下午送往北部刑鑑中心,預計11月初憲兵可完成調查報告。
二、本部已責由陸指部,於10月27日完成背彈牆整治、清除場地石塊、改善地面平整及割草等項目,並於該日下午1500時由海軍副參謀長梁少將邀集林園分局督察組、射擊隊及清水寺主委召開說明會;陸指部亦召集各所屬單位幹部於靶場實施射擊訓練安全講習,再次教育官兵射擊安全觀念,避免類案肇生。
三、本部已於5月15日以國訓軍事字第1060000685號令,核定陸指部107年2,400餘萬整建需求案,規劃將「背彈面上緣增高3公尺擋彈鋼板」納入施作(詳如附件)。
四、後續依委員指導及建議,本部將重新申請土地變更作業,並函文縣府審查,如獲同意,預於108年度將林園遮板式靶場納入整建規劃,並賡續辦理投綱計畫、實施環評、水保等作業,預於111年完成改建。

(十九)行政院函送管委員碧玲就第9屆第4會期施政質詢之書面答復,請查照案。
(行政院函 中華民國106年11月13日院臺施字第1060100980號)
(立法院函 中華民國106年11月6日台立院議字第1060703972號 施政報告質詢4號)
管委員就太陽光電推動計畫等問題所提質詢,經交據有關機關查復如下:
一、關於太陽光電推動計畫問題:
(一)2019年至2025年太陽光電各年度目標:2020年達6,500MW(百萬瓦)及2025年達20,000MW。
(二)「太陽光電2年期計畫」推動現況:
1.規劃於民國105年7月至107年6月目標量達1.52GW(十億瓦),統計至本(106)年9月30日已核准907.33MW,包括屋頂型713.81MW,地面型193.52MW,整體達成率符合計畫進度。
2.有關中央單位盤點資料部分,「太陽光電2年推動計畫」就中央屋頂規劃推動設置目標為60MW,由中央單位釋出屋頂空間以出租方式設置太陽光電,藉此帶動示範效應。截至本年9月底止,中央屋頂累積申設同意備案量達54.38MW,各單位陸續投入標租與設置。另盤點結果為太陽光電建築物2,714棟,總合適面積約281萬平方公尺;國有土地適合太陽光電土地107筆,總合適面積約503萬平方公尺。
二、關於我國公民安全問題:
(一)李明哲案發生迄今,政府已持續在維護國家尊嚴前提下,以確保李明哲先生人身安全及早日平安返臺為第一優先,相關營救行動、發布新聞稿或對外立場說明等作為,均通盤考量國內民意、兩岸及國際面向,為最妥適之處理。鑑於每一個案仍有其特殊性,包含家屬立場、當事人態度,以及當前兩岸情勢變遷等,故尚難全按相同模式比照處理。惟政府於類此案件均有相當之處理經驗,將持續採取最有助益方式,積極營救李明哲先生,並致力維護我國公民安全。
(二)有關未來兩岸互動部分,民主、自由及法治係臺灣最寶貴之資產,亦為臺灣社會之多元核心價值。政府將與我方民間團體密切合作,以推動各項交流活動,深化兩岸良性互動基礎。政府亦將循適當方式及管道,對國人及非政府組織(NGO)團體赴陸交流活動加強提醒,持續注意相關風險,並提供必要協助。目前行政院陸委會於該會網站已就陸方之新頒法規彙整公布,期增進國人與相關團體瞭解中國大陸對各項活動之規範,以提醒國人提高赴陸活動之安全意識,並及時反映人身安全問題。
三、關於勞動條件問題:
(一)有關兩性薪資落差部分:
1.依行政院主計總處受僱員工薪資調查,105年工業及服務業男性受僱員工每人每月總薪資為5萬2,824元,總工時171.7小時,平均時薪308元;女性受僱員工每人每月總薪資為4萬4,168元,總工時166.9小時,平均時薪265元,女性平均時薪為男性之86%,兩性薪資差距為14%。兩性平均時薪差距,由100年之17.2%減至105年之14%,下降3.2個百分點,兩性薪資雖仍存在差距,但已漸呈縮小趨勢。
2.為使受僱者與事業單位瞭解同工(值)同酬法令相關規定,勞動部每年與各地方政府辦理「職場平權暨性騷擾防治研習會」,俾使雇主遵守法令規定及建立性別平等觀念,該部並持續透過多元化管道(透過臉書及手機簡訊)加強相關政策之宣導。
3.另為改善性別部分之職業隔離及薪資落差,政府持續鼓勵女性進入薪資水準較高之科學、技術、工程及數學(STEM)領域,致力平衡科技產業中性別不均現況。行政院近期業由講座、工作坊及培訓營等系列活動,積極結合各公私部門力量,加強改善就學及就業之性別隔離現象,以促使女性薪資提升。
4.此外,行政院將引導各部會重新訂定性別平等推動計畫,在「提升女性經濟力」部分,將以縮減性別薪資差距作為推動重點,由各部會推動有助女性就業措施,包含鼓勵女性進入STEM領域、企業強化性別友善措施、推動工作生活平衡、強化女性人才培育等作法,以逐步縮減兩性經濟差距,促使我國優良女性人力資本得以適切發揮,並提升國家競爭力。
(二)有關「勞動基準法」週休二日修法部分,本案嗣經勞動部蒐集各界之意見反映,以保障勞工安全與福利權益為前提,並兼顧企業經營與人力彈性,提出「勞動基準法」部分條文修正草案,行政院並於106年11月9日將該草案送請貴院審議。
四、關於工業區及加工出口區公共建設問題:
(一)茲因經濟部轄管工業區眾多,廠商需求不盡相同,為掌握廠商需求並提供適當服務,廠商協進會每季定期召開理監事會議,經濟部轄管服務中心並派員參與。另工業區廠商聯合總會每季亦召開理監事聯繫會議,經濟部工業局(以下簡稱工業局)亦派員參加,積極瞭解廠商需求。針對遇有急迫性,亟需修復之工程,工業區服務中心尚可依「工業區開發管理基金預(概)算編制及採購作業手冊」等規定,另行爭取相關預算支應。
(二)有關大發及林園工業區之公共設施改善情形一節,經濟部說明如下:
1.大發工業區淹水部分:查大發工業區內易淹水路段包含華中路莒光三街口、建業路西段,經濟部工業局本年度業已核撥98萬元予大發工業區服務中心,辦理淹水情形較嚴重之興業路臨華東路路段雨水收集管線增設,以及辦理華中路莒光三街口、建業路西段等路段兩側增設格柵進水口(計124處)之作業,相關工程於本年5月22日均已竣工。截至本年10月17日止,大發工業區皆未發生積水狀況。
2.林園工業區對外公共交通運輸部分:林園工業區由台29及台17線橫貫其中,台29線可連接台88號快速道路,與國道1號及國號3號連結,台17線往西可通往小港國際機場及高雄市區,往西則可連結林邊交流道進入國道3號。目前該區結合工業局設置工業一路、工業二路、工業三路、石化二路、石化三路、石化四路等,交通路網已臻完整。工業局將持續與高雄市政府定期召開產業園區業務聯繫座談會,致力提升當地之公共交通運輸。
(三)另經濟部加工出口區管理處(以下簡稱加工處)每年均編列基金預算辦理前開園區公共設施經常性維護工作,近期完成包括全區路燈汰換為LED節能路燈、寬頻管道與監視系統建置、各園區分期分區道路鋪面刨鋪等改善工程,已有效改善公共設施缺乏或待修情形。經濟部亦將積極進行楠梓園區排水整治,期提升園區防洪標準,以解決園區部分區段淹水困擾。未來加工處將持續辦理既有園區公共設施維護整備工作,並推動加工出口區之更新活化,同時循序爭取預算經費編列,以充實各項公共基礎設施,強化生活服務機能,俾打造有利勞工就業與企業經營之優質環境及園區風貌。
(二十)行政院函送劉委員世芳針對研議高雄橋頭新市鎮後期開發為科學園區,建請科技部發揮行政效能,加速相關行政流程,並於一個月內提出進度說明所提質詢之書面答復,請查照案。
(行政院函 中華民國106年11月13日院臺專字第1060100997號)
(立法院函 編號:9-4-7-249)
劉委員世芳針對研議高雄橋頭新市鎮後期開發為科學園區,建請科技部發揮行政效能,加速相關行政流程,並於一個月內提出進度說明所提質詢,經交據科技部查復如下:
一、科技部已啟動相關作業,後續並將優先辦理下列工作:
(一)「科學園區未來十年規劃」(下稱十年規劃),將以跳脫現有之框架,以臺灣未來產業發展為方向,探討園區可能進駐之廠商屬性及員工需求,進而評估園區應提供之服務型態。近期科技部已召開數場會議討論未來規劃方向,並持續蒐集資料,強化評估內涵。
(二)「新設(含擴建)科學園區政策評估說明書」(下稱政策環評)科技部已於106年9月20日函送行政院環境保護署(下稱環保署),環保署訂於106年11月8日召開徵詢意見會議,科技部會後將據以研修報告書,再函送行政院核示,作為後續園區開發案辦理環評之規劃及審查原則。
(三)「科學工業園區新設園區遴選作業須知」配合前述十年規劃及政策環評方針通盤研修,並據以研訂基地遴選指標。目前刻正遴選學者專家籌組委員會,近期將召開諮詢會議。
二、前述籌備規劃工作已同步積極推動中,俟完成後,將邀請高雄市政府依科技部遴選程序提出推薦基地開發企劃書,後續由科技部依相關遴選作業進行基地評選,將參照既有園區設立時程儘速辦理。另短期因應產業需求,南科高雄園區將檢討變更土地使用,預計109年第一季前可增加約50~70公頃土地供產業進駐。
(二十一)行政院函送陳委員超明就「企業向招商中心尋求之服務項目,土地協尋比例高達40%,顯示我國產業缺地嚴重」問題所提質詢之書面答復,請查照案。
(行政院函 中華民國106年11月13日院臺專字第1060100998號)
(立法院函 編號:9-4-7-250)
陳委員就「企業向招商中心尋求之服務項目,土地協尋比例高達40%,顯示我國產業缺地嚴重」問題所提質詢,經交據經濟部查復如下:
一、為處理產業缺地問題,期以「媒合、前瞻、修法、輔導」等四大面向著手,包含強化土地媒合、運用前瞻提升公共設施效能、設置在地型園區、活化利用都市計畫工業區、修法都會型工業區更新立體化發展、訂定閒置土地強制拍賣,輔導新設園區提供儲備用地等七項策略,釋出產業用地,以滿足廠商設廠需求。
二、有關盤點現有可供使用之產業用地,並加速媒合,以及針對未設置基礎設施工業區,儘快設置水電、馬路等設施,說明如次:
(一)政府編定開發園區可供立即設廠使用之產業用地約370.8公頃。其中科技部約167.1公頃,本部(含工業局及加工區管理處)約121.2公頃,地方政府約82.5公頃;財政部國產署可供設廠都市計畫或非都市土地丁種建築用地19.2公頃。本部工業局已推出優惠出租方案、專案仲介媒合、優惠金融貸款,加速產業媒合。
(二)未設置基礎設施工業區,運用前瞻計畫補助,強化產業園區公共設施,以利釋出產業用地,連結在地產業需求,帶動在地產業發展。
三、因應未來新增產業用地之需求,仍應適當的開發新園區,針對新產業園區開發,已規定需符合下列四項原則,才能編定開發:
(一)明確產業需求:係採用預登記並預繳保證金,以確認需求。
(二)鄰近無閒置用地:以縣為單位,需先使用既有園區土地,倘有不足,才能開新區。
(三)水電供給無虞:確定水電可供給。
(四)區內土地處理規劃:採限期使用,逾期強制按原價買回,保留20%只租不售用地,以配合產業發展,適時提供土地。
四、北部工業區土地價格漲幅達74.09%,使產業用地成本增加,土地媒合更加困難,為解決產業用地南北失衡,本部工業局對於已開發園區之土地管理,已透過金融管制、維護費加收及空地稅等方式提高持有土地成本,並以土地資訊公開及專案仲介方式,加強實價媒合,避免土地炒作。
五、有關閒置土地活化策略,修法增訂強制拍賣規定,以符合社會期待,採取必要性作為遏止閒置土地,使人民依法取得所有權受保障及限制。而且產業園區開發設置目的為爭取時效,作產業使用,以防止蓄意閒置,該行政管制措施具正當性。又依據司法院釋字515號認屬處理土地所有權人不作合目的性使用,基於社會義務性所採取之限制財產自由處分之行政管制措施,與憲法保障財產權之意旨並無牴觸;而強制拍賣查估市價審定合理價格,以保障其財產權亦符合憲法第15條應予保障及第23條比例原則之意旨。
(二十二)行政院函送劉委員世芳就重新評估高雄機場限建高度管制規定問題所提質詢之書面答復,請查照案。
(行政院函 中華民國106年11月14日院臺專字第1060100996號)
(立法院函 編號:9-4-7-248)
劉委員就重新評估高雄機場限建高度管制規定問題所提質詢,經交據交通部查復如下:
一、高雄國際機場目前有一條09-27跑道及一條平行滑行道(即S滑行道),該平行滑行道兼作備用跑道功能,爰又稱南跑道(以下統稱南跑道),目前該機場之禁限建範圍係以前開09-27跑道及南跑道為基礎劃設,並公告實施迄今多年。
二、為因應高雄國際機場及其周邊都市地區整體發展之需求,本部民用航空局(下稱民航局)於「高雄國際機場2035年整體規劃」中檢討南跑道禁限建之必要性,考量09-27跑道容量已可滿足未來運量需求,且09-27跑道與南跑道相距僅184公尺,無法提供同時起降作業,經評估在不影響機場營運、安全及未來發展前提下,南跑道將不再提供備用跑道功能,僅作平行滑行道使用,爰民航局擬解除南跑道之禁限建管制。
三、為掌握時效,本部已督同民航局同步辦理「高雄國際機場2035年整體規劃」陳報行政院核定程序,以及「航空站飛行場助航設備四周禁止限制建築物及其他障礙物高度管理辦法」修法前置作業,前開整體規劃本部已於106年9月25日陳報行政院,並於106年11月1日經國發會審議獲致原則支持之決議。本案將俟行政院核定前開整體規劃後,即辦理前開辦法之本部、內政部、國防部三部會銜修正發布作業,俾提升高雄國際機場周邊之土地利用率與開發彈性。
(二十三)行政院函送陳委員超明就國內液化石油氣(桶裝瓦斯)價格連續3個月上漲,要求行政院應補貼國內使用桶裝瓦斯之弱勢族群,以減輕民眾負擔問題所提質詢之書面答復,請查照案。
(行政院函 中華民國106年11月14日院臺專字第1060100999號)
(立法院函 編號:9-4-7-251)
陳委員就國內液化石油氣(桶裝瓦斯)價格連續3個月上漲,要求行政院應補貼國內使用桶裝瓦斯之弱勢族群,以減輕民眾負擔問題所提質詢,經交據經濟部查復如下:
一、中油公司液化石油氣批售價調價機制,係每月初依據沙烏地阿拉伯國營石油公司公告之當月期約離岸價CP(Contract Price)、海運費,以及匯率〔(CP+海運費)*匯率〕與上月比較的變動情形之90%來檢討調價金額,調整後家用氣批售牌價維持亞鄰國家之最低價。
二、國內液化石油氣來源為自產及進口,冬季為液化石油氣需求旺季,國際價格上漲機率高,以106年11月為例,依中油公司調價機制計算,每公斤應調漲0.2元,惟未達每公斤0.25元之調整門檻,故未予調整。
三、近年來國際液化石油氣價格起伏大,當國際價格上漲,為反映成本,國內價格隨之調漲。考量液化石油氣為民生必需品,其價格影響民眾家庭支出,為減輕低收入戶於高氣價時之負擔,中油公司自103年1月起即實施低收入戶燃料補助辦法,當中油公司公告之家用氣批售牌價每公斤高於30元之月份,即予以補助,補助金額視人口數而定,每戶100元至200元。103年補助戶數為4萬餘戶,補助金額6,090萬元。近年來因國際油氣價格相對疲軟,104年至今因中油公司家用氣批售牌價未達補助標準每公斤30元,而未補助。
(二十四)行政院函送蘇委員治芬就第9屆第4會期施政質詢之書面答復,請查照案。
(行政院函 中華民國106年11月15日院臺施字第1060100981號)
(立法院函 中華民國106年11月6日台立院議字第1060703972號 施政報告質詢2號)
蘇委員就實踐能源轉型與循環經濟之永續發展系統性思維政策整合等問題所提質詢,經交據有關機關查復如下:
一、關於實踐能源轉型與循環經濟之永續發展系統性思維政策問題:
(一)為協助產業面對全球化競爭、氣候變遷與能資源耗竭等挑戰,經濟部接軌國際趨勢,早期以管末處理、工業減廢相關輔導為主,近年來轉向協助產業提升能資源使用效率,推動涵蓋產品設計、生產、服務等全方位產業永續發展輔導方案。此外,亦積極引導企業重視社會責任與環境資訊揭露,使產業在創造經濟效益之同時,亦能兼顧經濟、環境、社會之發展。
(二)主要以系統化整合策略推動循環經濟發展,法規面、財政面與技術面齊頭並進。在法規制度面,定期檢討現階段之廢棄物處理與再利用法規,以協助產業排除不利於資源循環之法規障礙;在財政誘因方面,針對綠色採購、政府補助與銀行放款納入循環經濟優惠條款,提升產業推動誘因;在技術面,針對循環經濟示範專案,提供專項資金與學研界資源,以共同創造有利於產業循環永續之發展環境。
二、關於建立儲能設備安全與效能標準問題:
(一)現行儲能相關國家標準,包含鉛酸電池、鎳鎘電池、可攜式設備用鋰電池、不斷電系統、部分再生能源儲能系統、電動車動力用儲能系統、電動車充電系統、氫燃料及燃料電池等共計58種。儲能相關國家標準,其屬性約可區分為機械性能要求、電性安全要求、電磁相容安全要求、相容性與互換性要求、安全連接要求、動態性能要求、耐久性能要求、異常使用效應試驗及傳導式性能安全要求等。
(二)在太陽光電系統之儲能部分,經濟部標準局(以下簡稱標準局)前參照「國際電工委員會」(IEC)國際標準,業制定包含二次單電池與電池組安裝安全性及性能要求試驗法國家標準。除可供太陽光電能源系統儲存電力,亦可供使用者或製造者進行評估及檢測二次電池相關產品,已公布之國家標準分為CNS 15120及CNS 15533-2,可供使用。
(三)再生能源對儲能設備之防火、排氣、放電及消防安全、容量限制、門禁等建築法規安全要求非常嚴格,標準局業盤點「大型儲能系統」國內外標準,並研擬國家標準制定方案。至建築物設置儲能設備一節,因涉能源政策管理事宜,未來經濟部能源局(以下簡稱能源局)如有建築法規之具體建議事項,內政部將納入修法參考。
(四)我國目前尚需建置適用於各種電池技術之通用安全標準、儲能系統安全、儲能系統併網相關安全標準、儲能案場管理標準、儲能防火標準、儲能系統安裝與環境要求等相關標準,因儲能系統係新興科技及產業,爰目前IEC等國際標準組織,尚缺相對應之標準可供參採,標準局將持續蒐集相關資料,作為制定國家標準之參考。
(五)目前國內儲能設備檢測驗證以鋰電池為主,現具有儲能安全檢測能力多以電池與模組為主,另儲能系統檢測能量以儲能模組及小型儲能系統為主。而國內大型儲能系統與案場檢測驗證能力較為缺乏,另財團法人工業技術研究院執行能源局「區域性儲能設備技術示範驗證計畫」,預計於民國107年底前建置儲能系統性能實證平臺,將可提供變電站使用MW級儲能系統進行性能測試。
三、關於智慧電網與區域電網問題:
(一)行政院於101年9月3日核定「智慧電網總體規劃方案」,正式啟動我國智慧電網建設,已於102年6月底完成全數高壓用戶AMI建置。有關低壓用戶AMI部分,將於106年完成20萬具採購並逐步進行後續布建、109年完成100萬戶、113年完成300萬戶,未來將配合住商多元時間電價之實施,以吸引低壓用戶參與需求面管理,抑低尖峰負載需求。
(二)區域電網概念類似「微電網」(Micro grid),目前國際間對於微電網定義約為「在區域內,以分散式電源、儲能與當地負載成為一個運作系統,能與大電網併聯運轉或獨立運轉。」微電網業納入「智慧電網總體規劃方案」項下之環境建構面工作,就技術層面而言,國內已有許多實際案例驗證可行,台電公司目前正在辦理「微電網示範區之合宜地點與試辦建置評估研究」案,該案係以建置一處微電網試辦場域及評估規劃離島地區建置微電網之可行性為目標。
(三)有關綠能補助與租稅優惠應要求設置一定比例之儲能設備部分,我國綠能補助以再生能源躉購制度為主,皆以再生能源區域性利用為基本精神。另政府以獎勵補助推動儲能設備,需先由標準檢驗單位制定合宜之儲能設備標準及規範,以確保消費者安全。
(四)農委會為推動綠能熱點結合儲能系統之相關措施,說明如下:
1.農委會水試所已著手於臺西進行「文蛤養殖與(立架式)光電設施整合計畫」,以試驗取得文蛤養殖最佳遮蔽率之模場,提供農委會修正「申請農業用地作農業設施容許使用審查辦法」(以下簡稱審查辦法)綠能設施之遮蔽率規定,以利推廣養殖漁民申請設置綠能設施,創造「農電雙贏」之效益。
2.另雲林縣政府亦得依其綠能結合養殖發展需求,依據審查辦法第29條規定,劃設「農業經營結合綠能之專案計畫範圍」送農委會審查核准,以集中方式設置綠能(避免零散設置),俾利台電公司或相關業者設置饋線,以輸送綠能電力供鄰近養殖產業等使用。
3.至有關沼氣發電設備國產化並推動國內相關產業部分,農委會將配合經濟部提供符合條件之養豬場名單,以進行實場測試,為前進東南亞市場打下良好根基。
(二十五)行政院函送顏委員寬恒就晶片國民身分證個資安全保障問題所提質詢之書面答復,請查照案。
(行政院函 中華民國106年11月17日院臺專字第1060101651號)
(立法院函 編號:9-4-8-260)
顏委員就晶片國民身分證個資安全保障問題所提質詢,經交據內政部查復如下:
一、我國自94年12月全面換發國民身分證迄今已逾10年,當事人人貌多有變化,其間已出現多起不法變造國民身分證案件,偽變造手法難以辦識證卡真偽,為強化國民身分證防偽措施,及維護社會秩序,本部朝兼顧強化卡片防偽功能及網路身分識別目標,規劃將國民身分證卡體汰換為晶片卡,並整合自然人憑證,除加強實體卡片之防偽功能,亦加入晶片設計之電子防偽及存取安全管控機制,可偵測身分資料是否遭竄改及確保晶片無法拷貝或複製,以有效保障全民個資。至錄存生物特徵資訊(指紋及虹膜)部分,不納入此次換發計畫內,免除各界對此疑慮。
二、規劃身分證內之晶片僅儲存個人基本資料,沒有儲存個人健保或其他機關(構)使用身分認證之紀錄,本部亦不會整合這些非業管的資料,各機關(單位)對其個人資料的蒐集利用,應遵循個人資料保護法規範。
三、戶政系統是國家關鍵基礎設施,資安保護列為A級,對於資訊系統安全及個人資料保護的防護作為,均以最高資安等級辦理,同時也定期辦理稽核作業及資訊安全國際標準ISO27001認證,以保障整體資訊安全。
四、國民身分證全面換發計畫目前尚未定案,尚在與各界溝通的階段,針對委員及各界建議與指教,本部將納入後續研析之參考,並在兼顧隱私保障及資訊安全無虞與資訊自主的前提下,再行推動晶片國民身分證全面換發。
(二十六)行政院函送顏委員寬恒就都市更新案件釘子戶應從嚴或放寬面對、都更案整合協調之前置作業冗長,影響民間投入意願,以及成效有限,應擬定相關政策,妥善解決相關問題所提質詢之書面答復,請查照案。
(行政院函 中華民國106年11月17日院臺專字第1060101656號)
(立法院函 編號:9-4-8-265)
顏委員就都市更新案件釘子戶應從嚴或放寬面對、都更案整合協調之前置作業冗長,影響民間投入意願,以及成效有限,應擬定相關政策,妥善解決相關問題所提質詢,經交據內政部查復如下:
一、加速都市更新推動,一直都是政府重要政策之一,以達都市防災、復甦都市機能、提升都市環境與居住品質及增進公共利益之目的。為達上開目的,都市更新條例一方面提供容積獎勵及賦稅減免等獎助措施鼓勵更新,另一方面亦明定如果計畫經踐行一定公開透明之法定程序予以核定後,即得由實施者或請求地方政府代為拆遷,政府公權力會適度的介入,以加速推動並落實執行。截至目前為止,已有640件都市更新案核定實施,其中352案已完工,而106年度已核定實施計61案,有逐年增加之趨勢。
二、為強化現行都更機制,本部已研擬都市更新條例修正草案,從「增強都更信任」、「連結都市計畫」、「精進爭議處理」、「簡明都更程序」、「強化政府主導」、「協助更新整合」、「擴大金融參與」、「保障民眾權益」等8大面向全面檢討,希望能讓都市更新實施機制更加透明及公平合理,提升民間參與或實施都市更新之意願,來加速推動,修正草案已由行政院完成審查,俟提報行政院院會通過後即可送立法院審議。
(二十七)行政院函送邱委員志偉就玉山計畫經費應分配於年輕學者問題所提質詢之書面答復,請查照案。
(行政院函 中華民國106年11月17日院臺專字第1060101653號)
(立法院函 編號:9-4-8-262)
邱委員就玉山計畫經費應分配於年輕學者問題所提質詢,經交據教育部查復如下:
一、玉山計畫之推動係為強化延攬及留任國內外頂尖人才,藉由提供符合國際競爭之薪資待遇,吸引國際人才來臺任教,讓國際人才的學術能量能在臺灣學術環境扎根,並針對我國現任大專校院優秀教學與研究人員給予加薪,引導學校投入補助款用於彈性薪資及擴大彈性薪資差距,以達留任及延攬人才之目的。
二、為提攜年輕學者,本部已鼓勵各大學善用高教深耕經費增聘專任教師,並規劃玉山計畫透過彈性薪資支持大學留任年輕教師。相關措施說明如下:
(一)為鼓勵各大學延攬國際年輕優秀人才,本部已規劃國際人才延攬分成「玉山學者」及「玉山青年學者」兩類,延攬對象分成「玉山學者」及「玉山青年學者」,除薪資外,將由本部及大學共同提供延攬人才所需配合措施(如行政費、教學研究費、住宿搬遷、子女教育協助及設備費等),其中延攬對象若為玉山學者,必須與我國年輕學者共組研究團隊,讓學術在地扎根。
(二)玉山青年學者一次將核給5年,本計畫目標亦設定至少50%名額用於延攬玉山青年學者,以鼓勵各校增聘優秀青年學者,讓具國際學術水準的青年學者進入大學任教,逐步達到世代交棒及舒緩大專校院優秀教師年齡老化問題。
(三)有關彈性薪資方案,為留住國內優秀年輕人才,各校除可依照校內彈性薪資規定給予教師非法定待遇加薪之外,本部規劃於107年度開始,要求各校於校內彈性薪資規定中,針對副教授職級以下獲彈薪人數應占學校一定比例(比例由學校自訂),以確保年輕教師能獲得彈性薪資的資源。
(二十八)行政院函送邱委員志偉就車禍頻傳人車分道未能落實,建請加強宣導取締之問題所提質詢之書面答復,請查照案。
(行政院函 中華民國106年11月17日院臺專字第1060101654號)
(立法院函 編號:9-4-8-263)
邱委員就車禍頻傳人車分道未能落實,建請加強宣導取締之問題所提質詢,經交據內政部查復如下:
一、有關道路車道配置係屬交通工程範疇,係由公路主管機關依據地區轄內交通狀況,如道路特性(路型、路寬等)、交通流量、車種分布等因素,綜合考量並規劃之。警察職司交通執法工作,經統計近3年全國各警察機關取締機車行駛禁行機車道、汽車在多車道不依規定駕車(行駛公車專用道、機車優先道、自行車專用道等)等爭道行駛違規件數為103年19萬3,342件、104年27萬7,966件、105年31萬5,656件;另取締違反行人路權違規(車輛行經行人穿越道未讓行人優先通行、行人違規穿越車道等)件數為103年1萬6,067件、104年2萬1,289件、105年2萬4,287件。
二、為降低交通事故發生,本部警政署除持續配合交通部政策,規劃執行重點交通執法工作外,另督促各警察機關嚴正執法,並透過廣泛、深入之交通安全宣導方式,教育、灌輸民眾守法及正確路權觀念,減少不當爭道行為,保障用路人交通安全。
(二十九)行政院函送何委員欣純就國內現行並無電子煙產品相關規範,僅以藥事法或菸害防制法進行管理,未能對電子煙進行法制上的定義及規範,不僅造成執法上的困難更是讓消費者無所適從,面對市面上各式各樣電子煙與新型態菸品,恐無法以同一標準做規範及定義,爰此建議衛福部等相關單位應廣納國際標準及其他多方意見後,進行檢討調整所提質詢之書面答復,請查照案。
(行政院函 中華民國106年11月17日院臺專字第1060101657號)
(立法院函 編號:9-4-8-266)
何委員就國內現行並無電子煙產品相關規範,僅以藥事法或菸害防制法進行管理,未能對電子煙進行法制上的定義及規範,不僅造成執法上的困難更是讓消費者無所適從,面對市面上各式各樣電子煙與新型態菸品,恐無法以同一標準做規範及定義,爰此建議衛福部等相關單位應廣納國際標準及其他多方意見後,進行檢討調整所提質詢,經交據衛生福利部查復如下:
一、電子煙是全球新興健康危害議題,在網購便利的時代,各國管制上均面臨挑戰,世界衛生組織建議各國針對電子煙應從嚴管制。
二、依據兒童權利公約第3條規定,所有關係兒童之事務,無論是由公私社會福利機構、法院、行政機關或立法機關作為,均應以兒童最佳利益為優先考量,且該公約第24條揭示兒童健康權是兒童重大權益之一,各締約國應「確認兒童有權享有最高可達水準之健康」之權利。根據2016年小兒科雜誌(Pediatrics)之世代追蹤調查發現,青少年若曾在2年內吸過電子煙,其嘗試一般菸品機會為未吸過電子煙青少年之6倍。電子煙是吸菸之入門磚,依兒童權利公約所揭示保護兒少健康權之立場,加強管制電子煙具有必要性及正當性。
三、電子煙外型似菸品形狀,違反菸害防制法第14條規定:任何人不得製造、輸入或販賣菸品形狀之糖果、點心、玩具或其他任何物品。違反者,對製造或輸入業者可處1萬元以上5萬元以下罰鍰,販售業者可處1,000元以上3,000元以下罰鍰。若含有尼古丁,則屬偽劣假藥,依藥事法處理,製造或輸入者,最高可處10年以下有期徒刑;販賣者最高可處7年以下之有期徒刑。倘電子煙產品宣稱具「幫助戒菸」、「減少菸癮」或「減輕戒斷症狀效果」等醫療效能詞句,即使不含尼古丁成分,亦違反藥事法有關廣告之規定,可處60萬元以上2,500萬元以下罰鍰,並沒入銷燬之。政府已跨部會動員,強化各部會之分工,從邊境攔檢、溯源追查、流通稽查、監控管理、宣導傳播及戒治輔導等各方面著手,全面防制電子煙之危害。
四、是以,政府業積極以現有法令及跨部會動員,對電子煙產品及廣告進行多面向管理,惟在「未滿18歲及孕婦使用」以及「在禁菸公共場所之吸食行為」等面向,尚難以現行法規逕予規範。
五、鑒於電子煙管理「易放難收」,依據國內105年民意調查結果,72.9%贊成全面禁止電子煙輸入國內、92.6%贊成應禁止販售電子煙給未成年人、72.3%不贊成將電子煙視為「菸品」。因此為防止青少年藉吸食電子煙進而提早接觸菸品,及有效避免國人暴露於有害的電子煙及其二手煙霧環境,爰參考各國規定,研擬菸害防制法修正草案。考量目前戒菸亦採取尼古丁替代療法,而電子煙多含有尼古丁,故該草案擬明定依法取得藥品或醫療器材許可證之電子煙,得適用各該法律之規定,否則禁止製造、輸入、販售與廣告,違者最高可罰25萬元;同時亦禁止於禁菸場所使用電子煙,且未滿18歲及孕婦亦不能使用。
乙、審計部答復部分
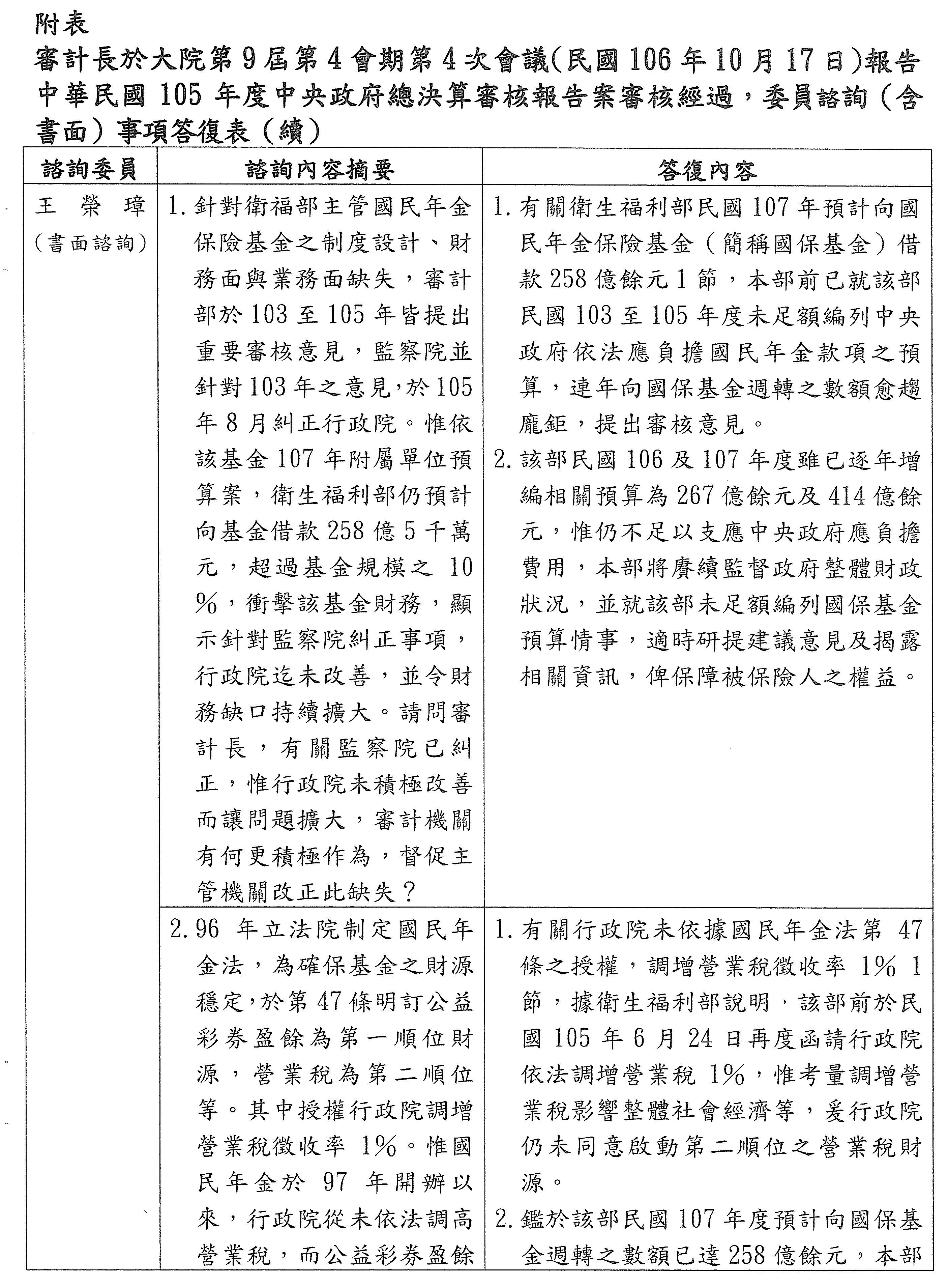
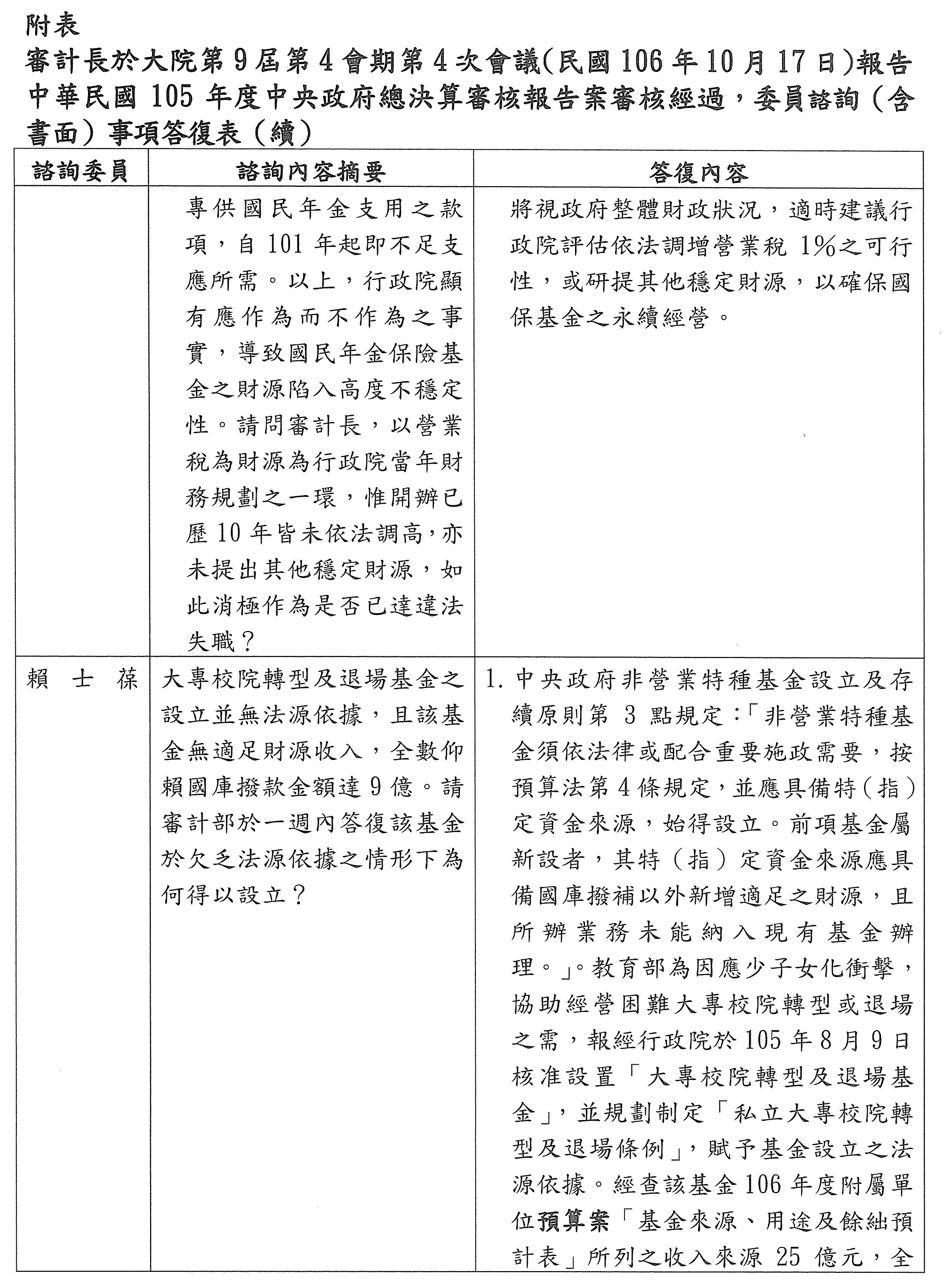
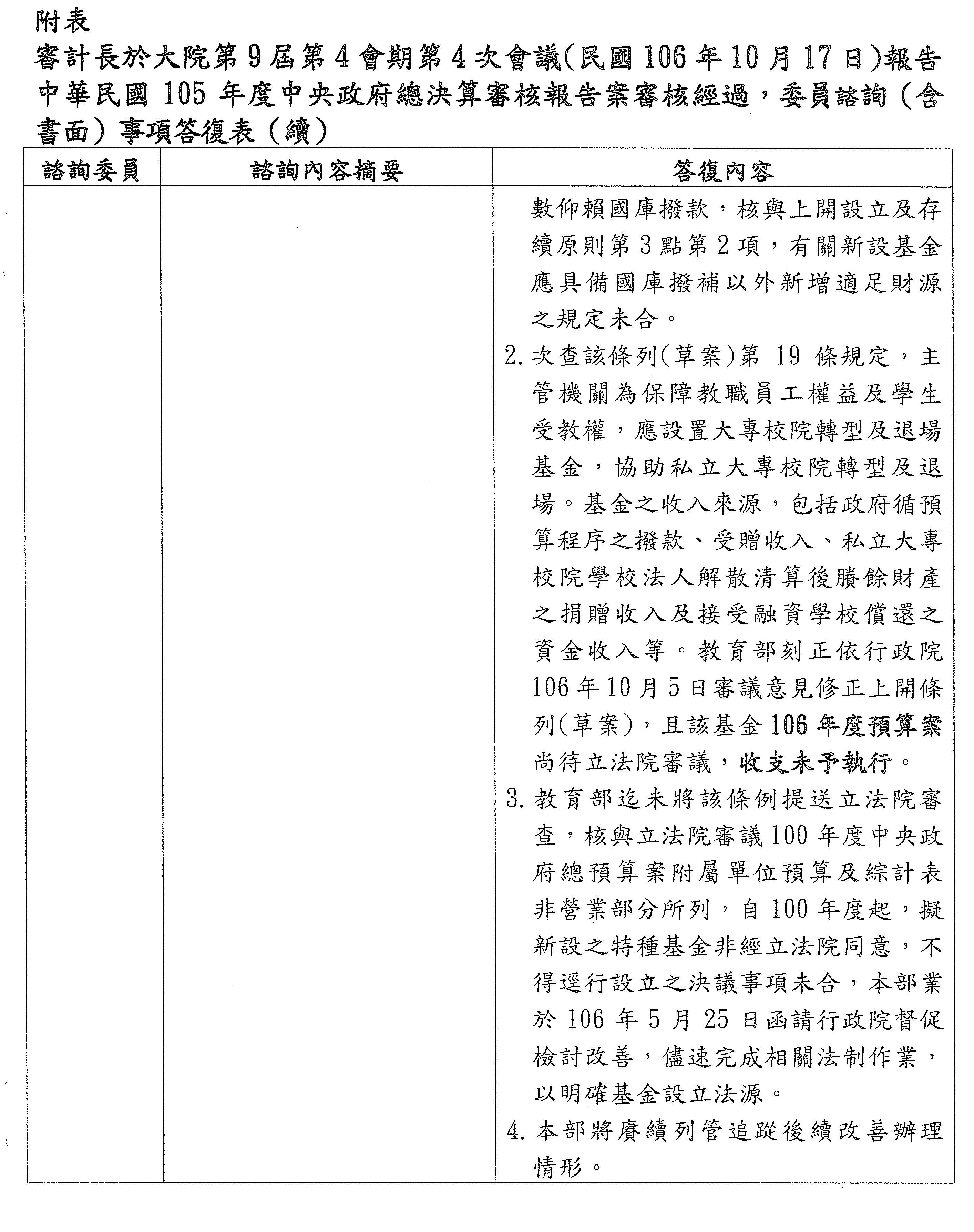
(一)審計部函送委員鄭寶清、王榮璋、賴士葆等3人就「中華民國105年度中央政府總決算審核報告案」審核經過所提諮詢之書面答復,請查照案。
(審計部函 中華民國106年11月13日台審部一字第1060059564號)
(立法院函 中華民國106年11月8日台立院議字第1060704054號)




