立法院第9屆第4會期社會福利及衛生環境委員會舉行「勞動基準法」修法公聽會會議紀錄
時 間 中華民國106年11月29日(星期三)9時5分至12時59分
地 點 本院群賢樓801會議室
主 席 蔣委員萬安
主席:今天的主題是舉行「勞動基準法」修法公聽會。首先謝謝各位專家學者、團體代表以及政府單位人員出席本日會議,有鑒於這次「勞動基準法」整個修法過程外界都非常關注,也提出很多質疑,因為勞基法是對勞工朋友權益最低限度的保障。這幾天我們看到賴清德院長接受很多媒體專訪,也再次強調這次行政院提出版本的立場,等一下我們也可以邀請上台發言的各位與會代表針對賴清德院長昨天接受媒體專訪所談到的,包括他說輪班制目前間隔8小時並沒有過勞或在身心俱疲的狀況下照顧病患,他也說這一次提出修法版本是給勞資雙方彈性,而且他說過去他在台南市長任內聽到民眾向他陳情說自己的兒子因為一例一休月薪銳減2萬元,所以這一次修法必須要讓很多勞工朋友能夠提高薪資。
我不禁要問賴清德院長,你知道勞工朋友低薪、薪資減少是個事實,但是解決低薪除了加班之外,還有另外一種方式是加薪,你卻選擇走回頭路,用傳統思維要勞工朋友不斷地工作、不斷地加班,用血汗去換取加班費,而不是去真正的改善整體臺灣經濟結構的體質問題,呼籲大老闆把利潤拿出來分配給員工。關於這部分,我相信等一下團體代表都會有很多想法、意見要表達,所以今天、明天各開一場公聽會,聽取各界的意見。
這一次公聽會的主要討論提綱是:
一、針對行政院修法版本:
(一)政府如何做好把關責任?
(二)對勞工過勞及對其身心健康之影響。
(三)現行工會組織涵蓋率低,以及勞資會議形同虛設等問題如何解決?
二、現行「職業促發腦血管及心臟疾病(外傷導致者除外)之認定參考指引」過勞職業病認定之工時時數是否合理,應予檢討?
我希望今天這場公聽會的與會代表可以暢所欲言,包括學者、專家,今天也有很多從中南部上來的與會代表,這是難得的機會,各界也非常關注,所以我會讓各位至少有兩輪發言的機會,第一輪發言時間每人10分鐘,第二輪發言時間則視情況再行宣告。
各位專家學者、團體代表發言可填寫發言單登記,第一輪登記完畢可登記第二輪發言。每位第一輪發言時間為10分鐘,上台發言者請先報告單位、職稱、姓名,以利於公報記錄。
請登記第一位的臺灣汽車貨運倉儲工會林志雄理事長發言。
林志雄理事長:主席、各位委員。等一下如果我情緒上有點激動,請各位見諒,因為後來的勞基法修惡真的是攸關我們汽車貨運業工時過長以及過勞的狀況,這次的勞基法修正案真的對我們汽車貨運倉儲產業是工時過長、過勞的修惡法案。各位大家好,我是臺灣汽車貨運倉儲工會的理事長,我自己本身在貨運宅配業前前後後也做了大概將近15年,在這裡我非常沉痛的告訴各位,錯誤的修法不只是荼毒勞工,更凸顯許多立委根本就是外行領導內行,完全不來了解勞工的聲音,讓立法院針對勞基法的修法變成是一場鬧劇,撕裂了臺灣社會的和諧。
以下請麻煩替我播放影片。
(播放影片)
林志雄理事長:從影片裡面我們可以看到民進黨立院黨團何欣純書記長已經講得很清楚,因為一例一休,所以我們這個產業很多公司是週日休息,可是事實上何委員如果真的有好好的去了解、去問,就會發現還是有好幾家公司週日根本還是在送,為什麼?因為法律規定的一例一休不是只能休禮拜天,可以休別天,重點是在這個行業的人力,有多少人就做多少事。臺灣就是有太多的物流業雇主把一個人當作好幾個人用,開車、送貨、賣東西、談客戶,政府你還要成為幫凶,逼迫臺灣邁入過勞的鬼島!勞動部長,對不起,請問你覺得你還適任嗎?
我們這個產業界知名的業者還是有維持365天全年無休的,但是據我所了解,他們預計要給客戶的通知函裡面有寫明「每逢週末就加價」,為的是給週日配送的員工出勤的津貼。也就是說,如果何委員這麼在意週日要有服務,就請業者拿出津貼給員工加給嘛!不要一直拿鬆綁7休1來當理由討好資方,幫資方省錢。一直以來廣大的勞工跟我本身十幾年來都是把票投給民進黨的,沒有什麼染紅,也沒有什麼染藍啦!真的不要在那邊曲解我們這些廣大的勞工。我們投票不希望投給一些搞不清楚狀況、作秀的立委,但是蔡總統跟各位立委,我的票也不是投給你們去養出這些慣老闆,背叛廣大的勞工。我想請問一下,難道政治獻金比選票重要嗎?
我們這個行業流動率很大,為什麼?我們可以看到交通部統計處今年4月公布的報告,汽車貨運業在運輸及倉儲業的十幾個行業裡面,我們的平均薪資是倒數第二名,平均才3萬4,000多元。請看這一張薪資單,本俸900元、本俸3,200元,這個指的是他們的底薪喔!他們的加班費當然就是根據他們的本俸900元跟3,200元下去計算的。你在路上看到很多機車宅配員,他們都是算時薪的,幾乎都是算時薪的,時薪一百三十幾元、一百四十幾元,連150塊都不到,每天無論颳風下雨,他們還是照樣出勤。
請問各位委員及官員,如果你的小孩以後領140元,騎著摩托車在路上送貨,你作何感想?他們可以維持一個正常的家庭嗎?院長說開放彈性,不讓想加班的勞工過勞,這根本就是個屁!如果政府連讓上市上櫃的公司起薪3萬塊都做不到,連讓很多貨運倉儲產業勞工的本俸連基本工資的一半都不到,那請問賴清德院長,真的不要只會講幹話。「顧佛祖嘛愛顧腹肚」,如果真的要做功德,請賴清德院長也要捐薪,跟我們大家一樣3萬塊錢過一個月,看他可不可以過?
最後,我們再來談一下勞資協商。現在像遠東航空、美光晶圓這樣的公司,一直假借名義行打壓工會之實在開除工會的幹部,請問一下,勞動部有去關心他們嗎?空服員工會還有一些工會代表一直在勞動部門前絕食抗議,勞動部長,你有去關心過他們嗎?有要求資方出面協商嗎?我的會員裡頭也有很多根本就沒有勞資會議的,就算有開,也只是資方指定的勞方代表,只為了應付勞檢被查而已。我相信在座的也有一些老闆,你們應該心有戚戚焉。勞動部面對這樣的情況,請問一下要怎麼處理?
我是產業工會的理事長,我要跟我會員所屬的公司來溝通、協調,可是很多公司連理都不理、連鳥都不鳥我,勞動部有任何作為嗎?目的事業主管機關交通部,你們有作為嗎?我們有企業工會的會員,他們的企業還是會開勞資會議,甚至對他們有利的一些協議就是在勞資會議中通過的,但是資方跟工會從來沒有開過會,甚至連工會法保障的每月50小時的會務假也要從中作梗,想東想西看你是否能夠不要請那麼多,請問這樣我們如何去招募會員?如何去處理會務呢?
請問勞動部,這樣他們有打壓工會的嫌疑嗎?如果勞動部連勞資會議的運作情況都無法實際去了解,無法實際去掌握,到底憑什麼要開放鬆綁的權力給勞資會議?讓這些慣老闆更肆無忌憚。正因為老闆肆無忌憚,才會造就像遠東航空這麼囂張的老闆!林美珠部長,你沒有為蔡總統鼓勵組工會的政策辯護,還開倒車把勞工的權益賣掉,最終歷史將會記錄。賴清德院長,你也忘了當醫師時的誓詞了嗎?臺灣的歷史將會記錄,記錄這一頁臺灣工運的笑話。謝謝。
主席:請物流業勞動權益自救會曾堉誠會長發言。
曾堉誠會長:主席、各位委員。本人是物流業勞動權益自救會會長,今天很高興參加立法院公聽會,針對勞基法要再次修惡的作為提出一些看法。因為我們真的是忍無可忍,士可殺,不可忍!重點是再這樣修惡的話,對勞工真的很不利,本人提出以下資料來印證。
首先,我手上拿的是貨運公司大搖大擺欺負員工的證據!有一家景山物流專門載麥當勞的冷凍食品,老闆開口就說:抱歉!我們公司欠人,6月份開始不能讓員工放假;另外一張是講7月份也不能讓員工放假。那是怎樣?都不用讓員工放假嗎?當貨運公司老闆,不要這樣啦!真的不可以這樣子。要7休1也是可以,就是把人請足就好,何必欺負員工到這樣的地步?外面一些當老闆的,尤其是物流貨運的老闆經常是這樣子。
我再提到運輸報表,運輸報表是什麼東西?就是貨運公司每天都會做的營業報表,這很簡單,寫得很清楚,一件貨抽多少?我們都沒有算加班費,證據都在這裡!貨運公司的老闆就是這樣搞的。剛才我們秘書長有講到900元的薪水,這是怎麼來的?這就是900元的是薪水單據,不好意思,這是我個人的,本俸900元,真的沒在騙人,當老闆竟然惡質到這種地步,這就是貨運老闆!員工的本俸是900元,叫我們做抽分,現在外面就是這樣啦!完全都沒有變,這麼多年來就是900元,真的以為臺灣的勞工是領美金嗎?900元是台幣耶!1個月才900元,怎麼維持生活?
另外一張是營收抽分表,這個也有得玩。如果一件貨抽5元,平均下來大約是5元,很清楚就是5元,要賺到5萬元,請教一下,要做多少件?要送多少貨?至少要送1萬件,是整個月份。我請教一下,當官的都是怎樣?當我們做工的什麼?賺5萬元要做1萬件,就算沒做到血尿,也過勞了,這是事實,那些當老闆的真的會聽我們做工的講話嗎?不可能啦!什麼勞資協商?開會至多就是講「歹勢」,然後就是說要怎麼做啦!難道會跟做工的講什麼嗎?
另外,還有一個更好玩的,就是股票上市公司,有關特休假的部分,很明喔!很直白、真的非常直白,貨運公司開口就說:歹勢!年度結束特別休假,如未休完,一律不折發不休假工資,這是什麼意思?就是不會給特休假獎金啦!這是股票上市公司,身價幾百億元的公司就是這樣玩的!現在又把特休假遞延,我們根本一輩子都看不到了,要把工時加長,特休假又拿不到錢,加班費就更不用講了。 營收抽分表寫加班費6,363元,這是1個月6,363元,每天工時就是13、14小時,為什麼我們算起來會是6,363元?我們的底薪就是900元啊!900元真的會笑死啦!拿去買罐奶粉都不夠。我兒子才2歲多,900元是要做什麼?放任老闆這樣欺負勞工,怎麼可以這樣?勞基法修惡要幹什麼?臺灣的勞動法律要往前走才對,不是後退,現在是直接走倒退路了,不是講幹話、做功德、做善事,能夠幹什麼呢?老百姓要的是什麼?我們是要填飽肚子,不是嗎?放任那些老闆欺負員工,欺負成這個樣子,你們出來沒有克制他們就算了,還把法律修得這麼惡劣,怎麼對呢?
在座的立法委員或是部會首長,麻煩你們一下啦!做工的實在很弱勢,不要把什麼事情都推給老闆,叫我們做工的跟老闆講,那是不可能的事情,真的是不可能的事情啦!現在的老闆真的非常惡質,這是事實,我們每天上班都十多個小時,我早上6點10分上班,下班時已經是晚上7、8點了,這樣是幾個小時?連小便的時間都沒有,1個月要送幾萬件的貨。可以告訴我們嗎?到底我們要血汗過勞到何時?做工的確實就是這樣啦!這不是只有一天而已喔!我有好幾個月份,因為我們公司非常惡質,只可以印出2個月的工時紀錄,「歹勢」,我手上有3個月份,每天都超時,怎麼可以這樣?如果是做1給4,核實計算就還好,重點是我們拿得到嗎?拿不到耶!1個月六千多元,那是我們的抽分,講白一點,我們是做抽分的,我們一個月做的就是這些錢,把我們的薪水切開,說那是加班費!
再者,有位惡質到極點的老闆,他開口就說:歹勢!做工的沒有過勞死的。這種話說得出來,他敢講,我不敢聽,真的不敢聽,每天工時十多個小時,員工讓你這樣操,沒病也操出病來了!如果操死人了,我們臺灣還很好笑,勞動基準法完全沒有用,為什麼?因為沒有辦法控制老闆啊!不把刑責放在法律裡面,現在隨便開車撞死人,至少還會判公共危險罪或是刑法上的業務過失致死,就算是拿刀子殺死人都還有刑責,為什麼我們這些做工的過勞死了,老闆都沒事?是做工的命比較賤就對了?拜託一下,如果你們要修改勞基法也可以,拜託也要把刑責套過來,不過重點都不是啊!那修惡要幹什麼?不能修惡就是不能修惡,憑什麼?到底有沒有想到這些做工的?說到那些欺負做工的老闆,實在有很多話要講啦!要「撟」卻「撟」不出來就是這樣啦!
主席:謝謝曾堉誠會長。很希望賴清德院長好好聽聽與會代表的聲音,不要再請一些似是而非的話,只是為了貫徹自己的意志,堅持這樣的修惡法案強行通過,如果賴清德院長有同理心,好好聽聽基層勞工朋友的聲音,甚至不要再講輪班間隔8小時恐讓醫護過勞在目前並沒有發生,院長這樣的說法跟上星期在公聽會發言的蕭姓資方代表講臺灣沒有過勞死一樣。醫護人員輪班從11小時縮短為8小時,就是因為有過勞的情形,結果賴院長竟然說,接受訪問目前沒有發生,聽了讓人非常心痛,也認為最高行政首長毫無同理心,面對這樣的修惡法案,還講出這種話!不要為了貫徹自己的意志,為難下面的各部會單位。
本席很同情勞動部,當時都一直講沒有修法計畫,結果就是賴清德院長一上任,強行公告勞基法修法版本,就要強行在立法院排案審查,甚至要限期通過。實在希望賴清德院長好好聽聽今天公聽會每一位與會代表的心聲。
繼續請中華民國醫師公會全聯會林恒立副秘書長發言。
林恒立副秘書長:主席、各位委員。剛才各行業代表已經提出勞動條件的困難處,主席也特別提到醫療行業醫護人員的辛苦,我想各行各業都有特殊的地方,臺灣的勞動基準法應該是規範基本的標準,各行各業有不同的執業環境,我在此代表醫療行業報告醫療行業的現狀。
雖然有勞基法的保障,但我們知道各個行業有不同的潛規則,這些潛規則其實就是造成勞工過勞最大的原因。我想大家都很清楚,之所以醫療行業的人希望加入勞基法,以及護理人員提出若沒有超過11個小時的休息,就沒有辦法讓他們獲得充分的休息,原因就是我們經常會有工作外的文書時間。所謂工作外的文書時間常常都是屬於自己分內必須完成的工作,這就是醫療行業的潛規則,不管是醫師、藥師或是護理師都面臨同樣的情況。再者,醫療行業還有一個特殊的狀況,就是有總額限制,跟其他行業有相當大的差異,這個總額限制就是壓榨必須更多的勞力來為所有民眾的健康服務,這就是剛才幾位勞工朋友所提的。基本上,我們也希望假日能夠有充分的休息時間,我們的日常工作時間有一定的限制,但是常常因為病患的需求、人力不足等等,我們必須要延長工時,這個部分如果沒有一個適當的規範,真的會像很多勞工朋友所提的,會有過度勞動的問題。
報章媒體常常報導醫師、護士或是其他醫療人員因為過勞而產生身體上的疾病,這個時候醫院的主管或是老闆經常不會做非常適切的補償,這也是醫療從業人員心裡永遠的痛。醫療從業人員過去一直都被社會所尊敬,認為是自由業,是幫助病人、急救及協助病人恢復健康,但是社會上都沒有給予適當的法律規範,只有口頭上的尊敬,所以醫師或是護理人員常常會因為自己的責任而過勞,好在這幾年社會有點進步,讓醫療從業人員慢慢知道自己能夠有勞基法的保障,對自己的工作權益和工作條件有比較好的改善。但是,如果任憑這樣的工作條件繼續惡化的話,在座很多人都很清楚,我們的醫療人員尤其是護理人力,常常因為勞動條件不佳而紛紛離開勞動職場,我們有非常多的護理師,但實際投入護理行業的護理師卻相當不足,這是大家都知道的現象。
最後提及工會,我在此呼籲勞動部要積極輔導各個產業成立工會,尤其是醫療產業,我自己還身兼臺灣醫療產業工會的理事長,我知道全臺灣只有少數的醫院有所謂的工會,因為如果沒有工會,他們根本沒有辦法跟資方即院方協調相關的事務,不管是值班或是其他的勞動條件,或者是休假、薪資等等,這些都必須靠個人去爭取。在場有幾位是醫療人員就很清楚,如果爭取不到就離開這個醫院,而且離開醫院並沒有帶走任何的資源,這是醫療人員尤其醫師心裡最大的痛。我們想在醫院裡面爭取權益,但醫院的潛規則告訴我們,如果要爭取權益就自己到醫院外面去爭取權益,不要在醫院裡面爭取權益。
以上是醫療從業人員目前的現況,除了勞動部之外,當然我們也希望自己要努力,希望能夠在產業內產生一些變化,最近因為大家都有正視醫療人員的勞動條件,除了我們公會之外,各地也陸續有一些醫院成立工會,但是剛才幾位提到的,臺灣對於工會的保障相當不足,這部分我們的確還需要相當大的努力。像我們想要加入國際勞工組織,但是我們連勞工組織的門檻都還過不去,很多產業連保障基本的勞動公約都沒有辦法做到,怎麼樣讓國際認為我們是保障勞動權益非常先進的國家而有權利加入勞動組織?所以,我在此強調,真的要以醫療產業的角度來看,真的要讓各地不管是醫院、不管是什麼產業別,都能夠成立工會來保障醫療勞動條件,讓更多的人願意投入醫療行業,謝謝。
主席:請臺灣勞工陣線孫友聯秘書長發言。
孫友聯秘書長:主席、各位委員。我接到這個公聽會的開會通知時感到有一點茫然,因為想講的、該講的、能講的,我在過去這一年來都已經講完了,到底還能講什麼呢?我想我就從基本的道理來講這一次的修法到底有什麼正當性。我想先唸一段我昨天接到簡訊的內容,其實簡單的說,我們這種團體最好都不要接到這種個案,因為接到這種個案會讓人家很難過。有一位在醫療產業工作的夥伴在宿舍裡面因為心因性疾病而死亡,老師們問我可不可以協助處理,後來家屬說人都已經走了,就不要再繼續在自己的傷口上面挖下去。很抱歉,我沒有得到個案的同意,所以我沒有辦法進一步說明這個個案的詳細情形,但是說實在的,每每聽到這種個案,我就覺得這肯定跟工作有關,只是有沒有可能被認定是職業病或非職業病而已。
在今天的公聽會,我要講倒退式修法會斲傷勞動權益,而且還不只斲傷勞動權益。我們可以從一些基本的道理來講起,例如1886年勞動節的由來,那個時候就已經確立一些事情,包括一天工作8小時、休息8小時,做為一個自由人,可以自由支配的時間是8小時,僅僅如此而已。我想很多在現場看VOD的朋友從來沒有聽過勞動節的由來,勞動節的由來就是爭取工作8小時、休息8小時,任何人做為一個自由人可以自由支配8小時的時間。當時有8個工會幹部被逮捕,有5個被判死刑,在1889年為了平反而將這一天定為五一勞動節,勞團在每年的勞動節都會走上街頭,就是為了紀念這個屬於大家的日子,當然也是為了爭取自身的權益,這就是在這100多年以來我們一直要確立的一個原則。從勞基法的發展脈絡來看,這是一個基本的道理,在1984年有了勞動基準法,一週工作48小時,一天工作8小時,在滿了8小時以後繼續工作就是加班,加班不得超過12小時,這是一個基本原則。在1996年那一次的修法是一體適用勞動基準法,為什麼我會記得很清楚是在1996年12月6日,因為我就在議場前面被扛出去,就是那麼簡單。本來應該要一體適用勞基法,可是經過了20幾年,臺灣社會到現在還在討論一部勞基法無法適用於所有行業這樣的問題,難道服務業的勞工一天有25小時嗎?如果服務業的勞工一天有25小時,那我們再來談,可是顯然每個人都跟我一樣、跟委員一樣一天只有24小時,院長也是一樣,任何人都只有24小時,不會有第25小時。在一天這24小時裡面,法律已經允許可以把一半的時間用在勞動上了,對這樣的一部法律,我們還在假性的討論它無法適用於所有的行業!2000年雙週84小時、2015年一週40小時到2016年週休二日的這些修法,這樣的趨勢明明白白、清清楚楚的告訴大家,縮短工時是朝野的共識,也是社會的共識,因為過去臺灣承擔了太多過勞的問題而導致我們無法承受。
我可以引用官方的統計數字說明我們在過去一年來努力解決這些問題,難道我們要讓這些努力都付諸流水嗎?包括我們講在一例一休修法後缺工的問題增加,這就表示其實因為這樣的修法使得部分的雇主已經在補足人力了,他們被迫要補足人力。在一例一休修法通過以後,衛福部林奏延前部長有邀請我到衛福部跟一些署立醫院的院長來講所謂的一例一休,其實有很多的問題都跟一例一休無關,而且過去修法的理由都是假一例一休之名來做這樣的修法。當然,我也很感動,因為有一些院長跟我說間隔11小時這個部分還沒有上路,但是它早晚會上路,所以我們已經提早因應了,難道我們要把它往後推嗎?這就是我今天站在這個地方覺得有一點茫然的原因,因為我們過去的努力,我們Q1的加班費創同期新高,我們的失業率也創最低,根據主計總處的資料,我們加班費的年增率也增加,而這些數字明明白白、清清楚楚的寫在政府的統計資料裡面,這個如此重要的社會政策、勞動政策、工時政策應該以這些政府的統計數字為參考,但是我們卻視而不見,我們把它丟棄了,我們覺得這些數字足以讓現在的執政黨可以認為自己做了對的事情,但是它卻選擇了倒退修法。
勞動部過去一年有真正在努力,我稱之為勞動部的努力,勞動部在過去一年來所有的宣導裡面,包括改善過勞的現象、降低勞工的工時,我們所謂的其他間隔11小時、週休二日的部分,包括7休1這樣的堅持,7休1的目的就是在於終止勞工的連續勞動,避免因此而導致勞工最終過勞的結果。其實過勞很簡單,就是把一條橡皮筋套在一個桶子上面,3個月後再把橡皮筋拿下來,它的彈性是回不去的。同樣的道理,勞工在一個強度勞動的情況之下,他們的健康也是回不去的,即使再怎麼努力也回不去,這就是這次修法所要解決的問題,包括這次因為一例一休的上路所做的法律解釋,當時在8月31日是說仍需堅守7休1這樣的規定。也就是說,其實大家都知道應該要如此,但是現在卻選擇了一個反方向,而這個反方向是建立在一些虛假的需求之上,對於這些努力,我稱之為勞動部的努力,因為在勞動部的官網上面很容易可以找到在新法上路以後協助調適的指引,就是要如何做到7休1、要如何做到這些國家重要的政策。根據勞動部的資料,到目前為止總共有885場、平均下來2.6場的說明會,像這些事情,包括地方政府的說明會,如果這次真的修法,這些都會付諸流水,形成行政的浪費,這是很多人的努力,包括基層公務員、各界人士的努力,就是希望讓臺灣往好的方向,但是有可能因為這次的修法而讓他們所有的努力都白費了,變成過去一年整個臺灣社會在做白工。
到底是誰有這個需求呢?身為勞工陣線的秘書長,我姑且相信不是所有的雇主都是那樣,但是這次的修法到底是要滿足誰的需求呢?根據勞動部的統計數字,如果從勞動檢查的數字來看,在105年的處分才只有百分之十五點多而已,移送率也才有6%。根據2017年到8月的統計數字,在2萬7,221的受檢廠次裡面,合計有5,510件違法,處分率是20%,難道我們這次的修法是要建立在滿足這20%違法者的需求之上嗎?我對這個部分非常的confuse、非常的不以為然,如果是這樣的話,我只能講這一次勞基法的修法是建立在臺灣某些雇主長期違法的文化之上,也是滿足了這些雇主貪婪的需求。
我們的勞動主管機關有沒有去滿足所謂勞動的需求?請各位看一下,大家可以很輕易的google到司機過勞猝死的新聞,媒體也有報導這樣的事情,有些乘客在接受訪問時會說司機很偉大,我做過大大小小的演講,包括對官員的演講、對學生的演講,我在每次演講時都會舉這個例子,這個司機偉不偉大?他救了全車的人,他當然很偉大,但是如果我們是這位司機的家人,我們並不需要一個偉大的家人,而是需要一個可以回家吃晚餐的家人,就是這麼簡單。那一次的修法就是這麼簡單,就是為了讓這樣的悲劇不再發生,因為發生了這樣的悲劇,對他的家人來講是沒有社會正義的。可是這一次倒退的修法不只斲傷了勞動權益,也斲傷了臺灣進步的契機,我還是非常堅定的反對這次的修法,而且我們應該要去看這些好的統計數字,包括以工時政策解決工時的問題、工資的政策、本俸的問題,也希望勞動部趕快推動最低工資法,明定最低工資的內涵,不應該讓雇主再繼續用各種名目來裂解基本工資和最低工資的意涵,這是用工資的政策來解決工資的問題,我就提出以上的意見,謝謝。
主席:請臺灣職業安全健康連線黃怡翎執行長發言。
黃怡翎執行長:主席、各位委員。在討論這一次的修法以前,我想先問一個問題,就是我們在談修法的時候有一個很重要的修法因素,因為在一例一休之後休息日的加班費增加了,所以雇主不讓勞工去加班,導致勞工的加班費減少了,所以要修法讓勞工可以多賺加班費。好,如果這個命題是正確的,我想請問一下,如果7休1是要讓勞工不在休息日加班,變成14休2的時候,在休息日就會讓他們加班了嗎?在休息日的加班費是一樣的,所以7休1不能加班,但是14休2的時候雇主就願意讓勞工加班了。我們再來說,上個月加班的總時數是沒有改變的,只是就整個時數用工時帳戶的方式,以3個月的工時來計算,所以事實上工時還是一樣的,雇主為了不讓勞工多領到休息日的加班費,而在這樣的修法之後就會讓勞工加班嗎?我相信在這次修法以後並不會讓勞工多領到加班費,說穿了不過就是把工時集中在一個短暫的時間裡面讓勞工去工作,這會造成什麼問題呢?其實會使勞工的健康風險增加。
一直有人說我們臺灣是過勞之島,我們就從健康方面來談,自2010年開始不斷的發生過勞事件,在座很多勞動部的長官們也都參與整個過程,這些家屬、這些勞工的事件都歷歷在目。我們從勞動部的工時指引可以看到,其實對於長工時這件事情,他們認為只要加班到一定的時數以上,對健康就是一種風險。我要說的就是,勞動力不是可以儲存的,不是現在比較有空大家就可以多加班,比較沒有事情的時候就可以多休息,事實上,人的工作時間是有上限的,並不是可以無限制的去調整,有所謂的彈性其實就會有過勞的風險。在這些指引上面都已經清楚的寫發病日前一到六個月的月平均加班時數超過45小時的時候,可以允許勞工一個月加班時數最高可以到54小時,這個指引就告訴我們加班時數會有造成勞工過勞的風險。之前立法院在討論的時候也有人提到,在新的修法通過以後,班表可以排到30天內上班可能達到300個小時,當然也有人回應這樣的排班方式是一個極端的個案。但是我要說的是,依照剛剛這個指引來算的話,勞工在發病的前30天總工時達到276小時就已經是過勞了,不必到300小時。276小時跟300小時還有差了24小時,可能不必加滿,只要正常工時8小時就好了,那這會是一個極端的個案嗎?會是一個極端的例子嗎?真的不會這樣排班嗎?事實上,這次的修法本來就是為了讓勞工在短期間裡面多上一些班,所以過勞的問題還是存在。
再者,我們在談修法的時候一直有人提到國際潮流,事實上真的就像行政機關的人所說的,這次的修法是非常進步而且符合國際潮流嗎?事實上,ILO在1921年就已經頒布了公約,是針對工業部門所做的規範,規定雇主應該要讓勞工每7天至少要有1天連續24小時的休息時間,這裡的每7天並不是間隔前後的7天,而是在這7天內至少要有1天連續24小時的休息時間。到1957年的時候再頒布了商業部門跟事業部門即服務業的部分,事實上,ILO早就已經在1957年就告訴我們7天要休息1天,這樣才符合健康的規範。甚至在103號的建議書裡面也已經進一步的提出建議,雇主要讓工作者在每一個工作天即24小時裡面有連續12小時的休息時間,我實在不太曉得所謂8小時的休息間隔是符合健康的這種說法是從哪裡來的,難道8小時的睡眠是不需要的嗎?難道勞工們有一個任意門,只要下班打卡後就可以立刻回到家躺在床上睡著嗎?可以睡飽、睡滿8小時然後隔天再起來上班嗎?我想這是不可能的事情。
我們都是從健康這個方面來談,不只是ILO,歐盟的規範也是一樣,歐盟在2003年的時候就已經頒布了工作的時間指令,很明確的告訴大家,其實每7天內而且含加班時數在內,工時都不應該超過48小時。甚至在休息時間方面,這個指引也告訴大家,雇主必須要讓受僱者每天至少有連續11個小時的休息時間。我相信這些都已經很清楚的告訴大家,勞工需要合理的休息時間,他們不是機器,不可以不斷的工作,無法先儲存勞動力等之後再使用,這是不可能的。其實在國際潮流的修法裡面,不只是限制工時,還要更進一步去規範夜班工作者的工時,不是只有看到工時的總數而已,對輪班工作者的工時有更進一步的要求。像ILO對夜間工作者就要求,如果工時橫跨凌晨0點到上午5點,不是只有在這整段期間工作的人,只要在這個區間有占到其中一兩個小時的工作者,其夜間工時就不可以超過8小時,為什麼?因為他們很清楚的知道,夜間工時跟白天的工時是不可以相提並論的,它的工作強度不一樣,因為人是日行性動物而不是夜行性動物,夜間的工作對他來說,健康上的負荷是更高的,所以在各個國家,不管是ILO或是英國、德國,他們對於在夜間工作的工作者還有進一步的工時規範,他們要求不能超過8個小時到10個小時,而臺灣在夜間工時上還沒有任何規範,我們只是卑微的要求,只是要求一個總時數不可以超過的一種時數,所以,事實上我們離國際的潮流還是非常遙遠。其實,媒體上也有許多這種資料,做了非常多整理,最近這幾年來大客車駕駛過勞案例不斷發生,尤其今年10月就有3起駕駛在道路上發生過勞的案例,其中有2例就是我們的台南經驗。
我必須要說的是,從整體職災案件的統計來看,我們發現臺灣的職災死亡比例遠比國際高非常多,我們致死性職災的比例僅次於羅馬尼亞,排名第二。我們也進一步分析,致死性職災有半數是發生在道路上,這裡面有非常多成因,包括你本身就是一個通勤職災,或者你就是一個執行職務的駕駛人而發生職災,這兩者加起來的致死性職災比例有50%,但是有沒有可能是因為疲勞駕駛?我個人協助過非常多職災個案,我發現許多值大夜班的勞工在回家的路上,就是因為自己騎車又太過疲勞,然後就在路上直接自撞而發生災害事故,所以過勞不只會導致腦心血管疾病,還會發生非常多災害事故,勞動部要不要再去分析一下,為什麼會有這麼高的致死性職災在道路上發生?還有什麼樣的問題?是不是疲勞的問題?是不是長工時的問題而導致這些人不斷在道路上發生事故?
再來是根據勞動部相關研究資料顯示,許多國內外重大工安事件,起因都來自於長期睡眠不足與過度疲勞,這些都是非常知名、重大的國際事件,其實臺灣也一樣,我們每天打開電視就可能看到駕駛不斷發生災害事故,甚至有些勞工可能都還沒有到腦心血管疾病發作,但因為在工廠趕工或是因為疲勞而導致一些事故發生。
接下來我們可以看到2011年至2016年的相關數據,有將近500名勞工因為過勞而導致傷病、失能或死亡,平均不到5天就有1名勞工過勞發病,我想這個數字大家都已經很清楚了,因為這幾天一直在談、一直在談,難道這些數字大家看不見嗎?臺灣的工時狀況有比較進步了嗎?所以我們可以再把這個法律修得更彈性、讓這些狀況不再發生嗎?我們的環境有改變嗎?沒有嘛!為什麼當時要修一例一休,或是要縮短工時到40小時?就是為了要改變過勞的問題。我們可以看到整個過勞問題,其實過勞之島已經蔓延到各行各業,各行各業都會有過勞的現象。
最後要談到政府把關一事,其實過去已經有相關案例發生,關於勞基法第八十四條之一,雖然說有4道關卡,但真的有達到所謂把關的機制嗎?其實過去就已經發生過了,今年初臺北市勞工局在進行勞檢時就發現,責任制雖然有4個關卡的把關,但還是有一半以上的違法,這代表我們政府真的有把關的能力嗎?
再來是關於勞動檢查,我們不用談雇主自律,如果雇主可以自律的話,其實違法率就不會那麼高了,如果要談勞動檢查,像上個月監察院才去糾正勞動部,認為它的勞檢覆蓋率不夠,導致致死性職災不斷發生,我們職災的發生率就是跟勞檢不足有關,在相關的把關上,我們都看不到有相關合理的方式,我不太認為在這個時間點需要再去做這樣的修法。
最後我想要講的是,我們工作是為了謀生,不是為了找死,有將近500個個案已經發生過勞死、過勞傷亡或是過勞失能,有更多數字可能還沒有呈現在勞保的統計數字裡面,因為很多人拿不到證據可以去證實,這些人已經沒有辦法再說了,只能靠我們來幫他們說,我們不應該讓這些事情不斷再發生。我在陪這些家屬時,他們表示只要他們的孩子好起來、活過來,這有可能嗎?我們只能讓這些事情不要再發生,謝謝!
主席:謝謝黃怡翎執行長。接下來請臺灣航空貨運承攬股份有限公司倪進德人資長發言。
倪進德人資長:主席、各位委員。大家早!剛才大概看了一下,在今天的發言人裡面,我好像是唯一一個代表企業來發言的。方才聽了一些先進的報告,因為我也是運輸物流業者,聽完大家的控訴,我發覺我們公司還真是一個幸福企業,要怎麼說呢?一切按照勞基法之規定,好像很多運輸物流業都已經做不到,我想應該不見得都是慣老闆,應該也需要一個比較有說服及溝通能力的人資主管去跟老闆好好溝通,這是我對運輸物流業其他同業的小小建議。怎麼說我們公司是幸福企業呢?因為剛剛看到有人曬出薪資單,像900元基本薪資,這對我們來說真的是蠻不可思議的,現在這個社會竟然還有這樣的情況發生。
我今天要跟大家報告的是,之前限制加班時數這件事情對我們公司來講,實際上導致我們一直不斷增加用人、一直找人,從今年年初以來大概陸陸續續增加約10%,我們也同時要求部門主管要限制每個員工每月加班時數要在法令的限制內,到最後就變成時間快到了趕快把他趕下班,是真的下班哦!不是刷卡下班,是實質上的下班,但是因為航空運輸業經常要趕最後一班飛機,所以變成經常有人為了要通關而必須在那裡加班,到最後甚至也有一些運輸的司機從臺中拉了貨要到桃園機場,但是他這個月的加班時數46小時可能已經快到了,我們不可能叫他在新竹路邊停車,所以我覺得政府這次放寬某部分的加班時數,對業者來講是有一定的幫助。
雖然大家都是討論到過勞死的問題,但是對於過勞,其實每個人身心所能承受的程度不見得都一樣,與其討論過勞死要如何界定、認定,我倒是建議政府:第一,應該加強對勞工體檢的頻率,因為目前依照勞工健康保護規則第十一條之規定,年滿65歲以上才每年檢查1次,40歲以上未滿65歲的是3年檢查1次,未滿40歲的則是5年檢查一次。說實話,可能你檢查出有毛病的時候都已經來不及了,可能積勞已經快要過勞,而且即將導致死亡了。剛剛為什麼會說我們公司真的比較像幸福企業?因為我們所有員工是1年檢查1次,而且到目前為止找的都是同一家,所以可以持續追蹤。因此,我建議這個頻率要加強。
此外,我覺得勞動部做了很多事情,但是他們的宣導很不夠力,為什麼?因為我要來參加這次公聽會,所以我有去做一些調查研究,其實勞動部在106年11月已經在修訂所謂的勞工健康保護規則,但是並沒有改到我剛剛建議的,就是要加強勞工健康檢查的頻率,他們只是增加幾人到多少人,必須增加一些醫護人員,委託他們去做一些像學校的這種醫護工作,但是我覺得公司裡面根本不可能會有這些設備、設施,如果真的有什麼問題,能夠即時查出來的也有點困難,所以我反而是建議勞動部,員工體檢的頻率在立法時是否應該列入考量?還有就是自己做了什麼也應該多做一些宣導,不要讓大家都一直覺得勞動部現在反而是反過來壓榨勞工,謝謝。
主席:謝謝倪進德人資長。接下來請柯劭臻律師發言。現在有柯劭臻律師、賴秀鳳女士(陳俊男先生的母親陳媽媽)、陳淑璉女士(陳俊男先生的妹妹)等人一起上台。
柯劭臻律師:主席、各位委員。我是柯劭臻律師,今天代理了3位過勞死的勞工。幾個月以前,這3位都還活生生的跟所有家屬、跟小孩子還有跟他的爸爸、媽媽一起吃飯、聊天,但是今天他們都已經不在了。右手邊這一位是鄭志明的照片,去年11月12日他在駕駛座上連續開車16小時而心肌梗塞猝死,拿著他照片的是他的弟弟,他是台中客運以及捷順客運的司機,而這一位是陳俊男,今年3月6日他連上46天班,也是心肌梗塞倒臥在駕駛座,然後自撞民宅死亡。最右邊這一位是羅玉芬,他是全聯的員工,他在全聯任職10年,今年5月1日勞動節,他也因為長期的過勞,在前一天下班到隔一天上班間隔不到8小時的情況之下,從冷凍庫出來後倒地,一直延誤了1.5小時才送醫,也因為腦溢血而不治身亡。關於這3個案子,其實上禮拜的公聽會我們就想從台中上來,後來又看到民進黨所找的資方代表在會議上說:臺灣怎麼會有過勞死呢?就算有過勞死,也是這些員工自己本身有病。後來那天我非常懊悔我怎麼沒有帶他們上來,所以今天無論如何,即使是狗吠火車,我們也要在此呼籲立法委員、行政機關,請你們正視這部分!
方才林恒立副秘書長說臺灣有很多潛規則,其實這些不是潛規則,這是長久以來,從2000年工時保障修法以來都沒有落實的,尤其是我們現在一再強調的交通運輸業、客運業、遊覽車業、量販業等,這些全都是運用這樣的潛規則來剝削血汗勞工!
我們先談鄭志明司機這個例子,他當了十幾年司機,原本在台中客運當了5年的司機員,我們是透過勞檢調到他的這個大餅圖、班表,其實每天的出勤都是超過12小時,就算你扣掉中間所謂的待命時間,也許勉強是12個小時,但是他每天不斷地、不斷地超時工作,尤其我們調出他最後6個月的出勤紀錄,很可怕的是他每個月的工作時間都是超過300小時,其中還有一個月是高達351個小時,而我們現在的修法,他說是極端惡例才有可能一個月工作超過336小時,這是極端惡例嗎?不是!這是長時間以來,鄭志明司機每天照表操課的日常啊!所以這不是所謂的極端惡例、特例,而是目前客運司機的日常,當然職災認定就是認為他的月加班時數超過100小時,認為他是過勞,所以認定了過勞的判定。
我們在訴訟當中也跟勞動部說明這些司機為什麼要這麼努力的加班,他們是為了賺加班費嗎?那我們就來看他的薪資結構長什麼樣子,這些司機的底薪其實是非常低的,都比我們所謂的基本工資還低,他所賺的是什麼?公司把它分成所謂的載客獎金、里程獎金,或者像客運業可能還有刷卡的部分,就是刷悠遊卡的獎金,他們用這些獎金制度,說這個就是加班費,我們覺得非常可惡,勞基法已經有規定,加班費是8小時超過之後就要加碼、要以三分之四、三分之五去計算,但是他們沒有耶!
談到勞資協議,我們在跟台中客運及捷順客運調解時,他們拿不出任何勞資協議,當然他們沒有工會,所以我們唯一拿到的就是這兩家公司的加班同意書,就是勞工自己簽的自願加班同意書,這是非常不平等的賣身契協議,於是就這麼加班了。而他們的工作規則是怎麼計算加班費?除了我剛才講的,他們把一些待命時間、用餐時間扣掉之外,他的加班費是1小時加100元,不分平假日,每個月只有休息4天,大家就排班,也不會刻意排在國定假日或是所謂的六、日,也不管什麼7休1,反正就是照排。關於他們的特休,那時候我們也有跟資方說,他之前的加班費、之前的特休、之前的國定假日,你總要加倍給付給勞工吧!他們說有給,但怎麼給?1天750元,算在年終獎金,所以他的例假,他做了5年,他有七十幾天的特休假,但都沒有放過假,就是全部按年終獎金一天750元去算,這不是很荒謬嗎?這些應該是政府、資方的資產,可是我們今天把他們當做耗材,用完就丟了。我們去調解的時候提出要求,資方還說這些都是機器計算,是透過管理資訊系統計算工時及加班費,以及所謂的特休獎金,我們要求提出明細及究竟是怎麼計算來的,他們就是提不出來,甚至我們還遇過客運業者說這是公司營業秘密,不願意提供。按照目前的計算方式計算這位鄭姓司機的加班費,他每月基本工時是176元,但他的加班時數是151小時,這等於他的加班費都超過他的工資。也就是說,如果他每個月的收入是3萬元,他的加班費就是3萬元,於是我們去追溯5年來的加班費,發現高達一百多萬元、二百萬元的情形非常多。所以資方在怕什麼?資方就是不想負擔這麼高額的加班費!所以他們希望解套、鬆綁,讓原本這種不合時宜且超過人體極限的工時制度就地合法,就地合法之後就是造成這麼多生命的就地伏法,我們是用制度在殺人!因此我們今天不得不拜託這些家屬站出來,讓社會大眾看看,這樣的殺人法案在臺灣已經造成多少人命傷亡,我們還要這樣繼續下去嗎?這是鄭姓司機的案例。
接下來是更多的黑數,首先我先講這個全聯員工的案例,今天本來羅媽媽也要上來的,是我要他不要上來的,因為他已經瘦得像紙片人,而且哭到眼睛都快瞎了,就不要來了,所以我今天帶羅玉芬的照片上來,他是一個在全聯工作10年、非常認命而且誠實認真的一個員工,他通過好幾次的組長、副組長考試,原本希望今年可以升店長,但是很遺憾的,在還沒有升店長之前他就倒下了。倒下的當下家屬也是一直相信全聯會好好處理,所以家屬不斷要求全聯提供玉芬最後的工作身影畫面給家屬,至少讓他們知道為什麼他會在職場殞命,並從最後的身影、最後的畫面知道他是否痛苦、情況又是如何,至少讓家屬能夠有個明白。但是一直到現在半年了,都沒有提供任何出勤打卡紀錄以及錄影畫面,所以家屬才受不了站出來抗議,為什麼資方不敢提供畫面?因為就在5月1日勞動節那天玉芬被調到生鮮部門,生鮮部門是要進入負25度C的冷凍庫工作,這樣的狀況對年輕力壯的勞工也許可以支撐,但是負25度C的情況對於高血壓或者有一些心血管疾病、甚至前一天睡眠不足的人而言可能是無法負荷的。根據世界衛生組織統計,人需要8小時充足睡眠才有辦法負荷隔天12小時的工作,所以玉芬前一天11點45分下班,但隔天7點之前就已經到公司了,因為他被調到生鮮部門,所以需要進入冷凍庫理貨,但是他進入冷凍庫並沒有任何安全防護及保暖措施,大家知道為什麼高緯度國家的人出門一定要戴毛帽,因為腦血管很有可能就是在這樣的冷凍之下急速破裂,我們的玉芬就是這樣。冷凍庫裡面一定有監視畫面,但是我們看不到,我們不知道他在裡面做了多久,5月1日又是他必須盤點所有冷凍貨品,資方表示他只有進去15分鐘,且裡面的溫度是正18度C,不會有問題,這你們相信嗎?這就是為什麼我們會跳出來,在這麼惡劣的工作環境之下,我們的政府、勞檢視而不見。很遺憾的,羅玉芬的案子沒有被判定為過勞,因為資方所提出來的班表都非常漂亮,8點打卡上班、5點打卡下班,全公司都是同一個時間。我們詢問資方後,資方表示員工是打2張卡,一張是正常工時卡,一張是加班卡,加班必須事先跟資方協調,經同意後才可打加班卡。玉芬在全聯做了10年沒有打過一張加班卡,合理嗎?不合理!因為責任制,所以他把他的青春全部都給了全聯,假日也在全聯。他很希望自己有一天當了店長可以改變這個制度,但是沒有。現在的修法想要回復現況這樣惡劣的環境,幫資方解套、鬆綁,這是我們覺得非常可惡而且誤謬的地方。
第三個案子就是我們的陳俊男,他是裡面最年輕的,鄭志明和玉芬如果還活著,現在是47歲,我們的陳俊男如果現在還活著就是44歲,但不幸的是他們都離開了。最悲慘的是俊男的兩個小孩一個10歲、一個12歲,俊男是單親,所以是他媽媽從小將他撫養到大,而且俊男是家裡的獨子,現在是阿嬤在撫養這兩個10歲及12歲的小孩。陳俊男的案子更是黑數裡面的黑數,去年爆發蝶戀花事件之後,大家就發現很多遊覽車司機是靠行的、沒有勞健保的,陳俊男就是這樣的情況。中部的大陸團業務開始減縮時,他為了生計、為了養兩個小孩,所以他北上到寶泰通運遊覽車公司,而且是馬上上工,都不需要健康檢查,就直接上工,即使他在長時間駕駛生涯裡已經有點不堪負荷了,但就是不管,因為過年時間是旺季,所以要馬上帶班、馬上成為正職,而且沒有投勞健保,一直到3月6日往生之前,在3月3日才投勞健保。更扯的是連上46天班,連過年都沒有辦法回家跟家人團聚,必須全省走透透、全台走透透,非常無奈的一個家庭!我們看了一下俊男的工作時間,他前一天的班表是9點30分熄火,因為客運業者都會記錄車子的熄火時間,也就是之前勞動部所講的手握方向盤10小時才算工時,那我們就嚴格來檢驗陳俊男先生到底手握方向盤多久?他熄火的時間是晚上9點半,但隔天帶中客團到北海岸野柳的出發時間是6點半,晚上9點半到隔天6點半不到11個小時,他的睡眠時間呢?他一早要出門、要用餐,還要幫忙把客人們的物品拿上遊覽車,所以他真正睡眠時間有沒有8小時是我們非常懷疑的。像這樣的工時、這樣的休息時間充足嗎?人體的耐受能力能夠撐得下去嗎?我們還要讓這些勞工撐多久?
原本我們很期待去年修法之後勞動權利的升級,能夠有更多工會去輔導更多勞工了解目前勞動權利是怎麼樣的情況,讓勞工知道自己能夠爭取的合法權益在哪裡。我們知道過勞不是一個單一個案而已,而是有傳染效益的,所謂傳染效益就是當一個人倒下,影響的是全家人,送醫院時影響的是醫護人員的過勞,還影響到後續勞檢的過勞,以及影響到後續去勞工局申訴時這些公務人員的過勞,甚至進行法律訴訟程序時法律從業人員的過勞,以致今天我們特地跑來台北造成多少媒體朋友的過勞,像這樣的效益要到什麼時候才能解脫血汗臺灣過勞之島的惡名?我們不需要這樣的排行在全世界前十名,今天我們要解決的是超時工作的情況可以降低,讓平均工資可以升高,我們唯一能夠接受的是,勞資協議應該是在解決資方真的面臨困難時如何跟勞方協調加班費、休息時間,要怎麼樣讓勞方得到最基本的保障,而不是透過勞資協議鬆綁目前還碰觸不到的勞基法這個天花板,勞基法應該是樓地板,應該是最低標準的一個法案,但是我們今天所提出來的血淋淋案例都沒辦法達到勞基法最低門檻的天花板,怎麼辦呢?我們居然要把天花板再降低,回到目前日常的樓地板,這只會造成更多更多前仆後繼死不完的勞工。
今天我們在這裡很沉痛的發出三點聲明,第一個,過勞駕駛比酒駕更可怕。目前已經有數據證實,30%的車禍是因為過勞,既然我們嚴懲酒駕,我們是不是應該也要嚴懲資方讓勞工過勞?歐美經過多少次鐵公路罷工才爭取到目前所謂的駕駛工時法,他們是獨立專法來保障職業駕駛員的工時及休息時間,而且是用非常強烈的罰則處罰放任過勞勞工上路造成公共危險的資方。
交通運輸業、旅行社業可能有很多聲音不斷向立法委員施壓,那就請立法委員針對這些特例案件訂定職業駕駛工時專法,而不是讓所有勞工適用同一個勞基法,甚至修正勞基法,這是非常不合理的。在為資方鬆綁的同時也要讓勞方喘一口氣啊!所以歐盟才會有基本工時法的規定,因為他們一方面加深資方彈性之餘,也給了勞方更多保障及保護,這才是合理的立法。最後我們不客氣的講,假如今天就讓這個法案通過,除了學術界學者已經連署抵制之外,我們實務界也一定會抵制到底,甚至我們會無限制支持罷工行動。
第三點,我們希望還有一些良知的立法委員不要忘了,也許你們拚不過二分之一席次,但是你們有三分之一的席次,你們可以將這個違憲法案送請大法官釋憲。我們不希望這個違憲的法案、殺人的法案通過之後造成目前違憲的事實。以上是我的說明。
本來想請俊男媽媽說幾句話,但我希望大家能夠體諒,他們原本都是一個很平凡的家庭,也都很保守,而且非常認命,這是必須講的。也就是因為這些勞工的認命,造成現在過勞有那麼多黑數的一個原因。最後還是請鄭志明的弟弟鄭志強先生說幾句話。
鄭志強先生:主席、各位委員。說實話,我們對於這次民進黨要修正的一例一休法案,本來我們已經完全失望了,原本是想就讓它過了吧!反正我們再怎麼疾呼也是沒有用,反正你們民進黨就是硬要過,就是要強渡關山。但是今天我們為什麼會上來?其實不只是柯律師堅決要上來而已,而是還有一個人讓我覺得很奇怪,明明台中就不是他的選區,為什麼會突然跑到台中來?那就是蔣萬安委員。上禮拜他專程跑到陳俊男家屬的家裡去看陳媽媽,那時他也堅持要來找我,但因為陳俊男的家屬不知道我家在哪裡,於是就沒有帶蔣萬安委員來。各位,我想請問一下,蔣萬安委員是台北松山區、中山區的立法委員,他跑到台中來幹什麼?對他有什麼好處?實在是因為看不過民進黨這次修的惡法,這真的是惡法!我手上這張是我大哥在台中榮民總醫院急診時插管的照片,我很少拿這張照片出來,因為我捨不得看這張照片,在座官員手上也都有一張,但我不是來陳情的,因為人已經死了,也沒什麼好陳情的。只是民進黨如果還有良心的話,既然我們也都已經上來了,我真的希望你們能夠懸崖勒馬。
後面這一張照片是我大哥,他為什麼會掛掉?不好意思,14休2,他最後上班14天。難道民進黨還要走回頭路嗎?我在這邊真的要疾呼,我們沒有看過修法是走回頭路的。拜託民進黨,撇開勞方、資方不談,單就法條來看,沒有人修惡的啦!一定是越修越好嘛!我要在這邊疾呼,我也真的非常感謝蔣萬安委員,我在這裡代表受害者家屬,真的謝謝你給我們這次的機會,讓我們能夠發揮一點小小的力量。雖然我到現在還是一樣,不抱持這個法案會被擋下來的想法,因為那是不可能的事,可是我希望受害者家屬出來,能夠讓民進黨至少還有一點點的良心發現。真的,拜託,感謝各位。
主席:我們謝謝陳媽媽、柯律師,以及陳淑璉、賴秀鳳及鄭先生,這些都是不幸罹難勞工的家屬。
請臺灣專櫃暨銷售人員產業工會廖郁雯秘書發言。
廖郁雯秘書:主席、各位委員。這張照片是在日本京都二條車站拍攝的,其實當地的車站或是公共空間都會有日本厚生勞動省刊登出來的告示,就是我們要停止過勞死;厚生勞動省是相當於我們的衛福部加上勞動部的官方機構。日本雖然是以過勞聞名的國家,但是至少他們的政府還會承認有過勞死這件事情。相對的,就像剛剛前面幾位前輩提到的,在上個禮拜的公聽會,有一位蕭先生完全沒有任何醫學的專業知識就上來發言,說臺灣沒有過勞死,讓所有勞工朋友超傻眼、超憤怒。
第二個,既然今天是勞基法修法的公聽會,其實10月19日衛環委員會的時候,很多委員都提出勞基法第四十條之一,也就是天災假、颱風假相關規定的修法。我們工會從兩年前開始進行籌備工作,到今年5月正式成立,我們一直以來都在推動天災假、防災假的立法。我們推動這麼久,每次颱風來的時候就開記者會,去百貨公司抗議,告訴所有的社會大眾說:你們颱風天就是乖乖待在家。這個東西我們推動兩年了,10月19日有人提到,要在一個月內針對各行各業的特殊性逐條詳細討論,可是現在因為賴院長在11月初提出草案,使這個部分嚴重延宕,它其實也是勞基法的一部分。事實上,不只有專櫃人員工會,還有臺鐵的工會、空服員的工會、家樂福的工會,幾個理事長及工會代表當時都跟著我們一起開記者會。我們推動這麼久的東西,政府到現在都沒有正視我們的訴求,賴院長反而提出會導致過勞的勞基法修正草案,竟然想要這樣強行通過。
前面幾位先進有舉出很多國際潮流下的案例,我就不贅述。我要講的事情是臺灣目前的狀況,現在的勞基法修正草案,也就是行政院的版本、賴院長的版本、民進黨的版本,是不是可以解決目前偏鄉屬於勞動權益化外之地的問題?完全不行。從現在最新的狀況來看,基隆、南投、嘉義、花東、離島地區沒有專門的勞檢處或是勞工局,他們都是社會處辦理勞工業務。前兩天甚至有一位臺東的醫師在他自己的臉書發文,說原來臺東沒有勞檢員,當地觀光旅遊業很發達,如果那裡的勞工舉發違法雇主,竟然是高雄的勞檢員跑到臺東做勞動檢查。這是非常沒有效率的,新的勞基法修正草案又放很多權利給勞資會議,加上93%的企業沒有企業工會,假設修法通過的話,勢必有很多勞資會議需要召開,召開之後就要送到各縣市政府的勞動主管機關備查,看一下勞方代表是不是真的是以民主的方式選出來。可是我們發現臺灣的勞檢員不到1,000位,卻要負責144萬個企業,144萬個乘以93%還是100多萬個;連勞檢員都過勞的情況下,他真的有辦法把關嗎?更何況之前有幾個網路媒體說,勞檢員領不到加班費,很多狀況都出現,加上許多政府機關把勞檢業務整個外包出去,在勞檢員自己的勞動狀況都很差的情況下,他要怎麼做很詳細的查證、查核?這個草案一實施下去,很多勞資會議一召開的話,臺北市等六都很OK,都市是非常沒有問題的,可是偏鄉怎麼辦?每個縣市的資源都這麼少,誰要幫偏鄉的勞工解決他們現在本來就面臨的問題?不是只有百貨專櫃人員,各行各業其實都這樣。花蓮遠百跟臺東秀泰影城等服務業的朋友有跟我們投訴,我們去求證,結果的確是社會處幫忙處理,好像沒有聽過勞動檢查的東西,也不會有主動查看勞工工作狀況的政府機構。
最後一張投影片,這個班表是現行作法,事實上,因為百貨銷售人員和醫護人員,甚至很多行業的勞工早已適用四週變形工時,所以這個班表是合法的,這個月休四天的班表是合法的。
剛剛柯律師提到一位低底薪的司機,他的月薪要再加上各種獎金才可以達到3萬元,其實非常多百貨專櫃人員也是如此,不論是精品香氛專櫃或家電品牌專櫃,還是女鞋女包專櫃,他們很多人的底薪真的都是1萬2,000元到1萬8,000元,可能要再疊加紅利、抽成等等,才能剛好超過2萬1,009元,這是遊走在勞基法邊緣的情況。
再者,既然底薪這麼低,例假日他們就會去另一間公司代班,如同這個班表,這個班表就是工會其中一位理事的班表,現在他正被週年慶卡住,不然,一定要請他過來發言。在底薪這麼低的情況下,大家只能一直工作。因此,我們要問,今天這個勞基法修正草案可不可以解決剛剛我所講連勞檢人員都過勞,無法把關偏鄉勞工勞動權益的問題?能不能解決像百貨專櫃人員和剛剛那位運輸業司機這類遊走在法律邊緣的低底薪問題?這是我們關注與關切的。
同時報告各位,勞工才是維持社會運作的根本!勞工才是維持社會運作的根本!我們希望勞基法修法不要再分黨派,每個人都能真正重視現今臺灣面臨的過勞情形,不要再出現超時工作導致死亡的案例。以上發言,謝謝大家。
主席:謝謝廖郁雯秘書。現在休息5分鐘,謝謝。
休息
繼續開會
主席:繼續開會。請台灣鐵路工會張文正理事長發言。
張文正理事長:主席、各位委員。首先,感謝主席蔣萬安委員,為何我要特別先感謝主席蔣萬安委員呢?因為我昨日下午才臨時接到這場公聽會的通知,不過,向委員了解之後,我也可以接受臨時邀約。但在這裡我還是忍不住,不知道交通部祁次長有沒有來?聽說你打電話逼我們局長,我本來不想提的,可是剛剛專櫃產業工會的廖秘書提到,有一個記者會是颱風假召開的;他講完之後,我特別去跟他說明,我沒有跟你開這個記者會,原因是我們臺灣鐵路工會從來不強調是企業工會,但我們從36年成立到現在,你可以google一下,從戒嚴時期到現在,我們是怎麼對工運抗爭的。
去年12月23日勞基法修正後,如果次長有注意到,去年1月1日的四大訴求中,我是唯一一個勞團敢公開說支持一例一休的,因為它修好了。哪裡知道現在又改成所謂的彈性12休2、7休1;還有那個所謂的11小時,勞動部林部長也很清楚,你根本就沒有實施嘛!哪來的彈性?實施日期根本就沒有訂。12月23日修法通過後,我花了半年時間跟鐵路局相關主管協調,為了適應一例一休的班表,我們提出人力嚴重不足的問題,所以要補足2,860人,臺鐵才有辦法實施一例一休,上一任的林全院長也同意了,但因為剛好碰到院長交接,就又擱下來。我記得我跟賀陳部長抗議過、強調過,11月10日我到行政院去跟賴院長溝通時,我就特別強調,你所謂的修法,美其名是彈性,事實上根本做不到,還彈什麼性?你在糊弄嘛!
我為什麼今天特別來跟次長抗議?就如同我剛才跟專櫃產業工會廖秘書說明的,你要搞清楚,所謂「臺灣鐵路產業工會」是去年我們改選時,由三、五十個沒有選上代表的人組成的,連會員名稱都不敢提出來。現在是什麼時代了,不像我們30幾年前戒嚴時期在體制外面搞的時候,那才會被跟監,現在勞動部搞一個100年的工會自由化,我合理懷疑你是故意搞勞勞之爭。
對於現在的修法方向,有一些勞團朋友在講,臺灣工會的覆蓋率只有不到7%,認為工會還是弱勢的,我認為我們工會團體不需要這麼悲情,運動跟政治一樣靠實力,我們鐵路工會的勞資會議從來沒有不能解決的問題,除非是交通部惡搞。這就是一個例子,我是全體1萬4,000名員工的代表,你不來找,卻去找那三、五十個人的代表。也許你不管鐵路,我可以諒解,但你怎麼可以給我們鐵路局的相關主管施加壓力?我不是在維護資方,我是站在工會角度很明白的告訴你,我企業工會針對這次修法,如果有應經工會同意的部分,我台灣鐵路工會有這個實力、也有這個運動的本錢告訴你:我接受!所以我支持。
但我在這裡還是良心的建議,林部長,我希望你在修法的這個部分,第一,應經工會同意的,希望你用函釋;有企業工會的,應經企業工會同意,不要在後面又拖了一條尾巴,說什麼勞資會議,還是要經勞工本人同意。我們經過幾十年的打拚,從體制外、從戒嚴時期搞到現在,我們工會會去惡搞嗎?我們4年改選一次,沒有人願意幹理事長,所以我才會第三度回鍋,這是吃力不討好的事耶!所以你要搞清楚,你要相信工會的實力,對於沒有工會的勞工,才是你們輔導的對象、才是你們要強勢介入的對象,我們的部分你要區隔開來。
我要建議的第二點,是11小時休8這個問題,這是上一屆火車駕駛聯誼會,也是我企業工會的一個次級團體提出來的,當時的缺額只有289人,那是兩年前的事。另外,這部分也是臺鐵司機兩年前提出來的,臺鐵司機為何要有電動叫床?因為他們外站休息的時間平均大概4到5個小時,譬如這一班車開到臺中,下一班車平均要滯留4到5個小時,這4到5個小時是沒有錢的,不像空服員還有外站津貼,我們什麼都沒有,我們公務人員兼具勞工身分是四不像。
臺鐵最可憐了,今年鐵路特考分發報到,錄取177人,結果前兩個禮拜報到,有46人放棄;還沒有通知他報到,他就說放棄了,理由是他考上高普考。我是沒有能力,我要是考上高普考,再笨也不來鐵路,同樣的公務人員,簡薦委的待遇跟我們平均差3,000元到1萬元都有,這是起薪哦!你怎麼留住人?現在還沒有實施11小時,人都沒有補。拜託!祁次長,賴院長給我的回應是說交通部在評估,你評估什麼?缺額2,860人,你沒有補給我們,還說什麼一例一休、什麼12休2,臺鐵根本做不到。但是為什麼我們99%的員工忍氣吞聲?就像邱吉爾講的:我所能奉獻的只剩下辛勞,只剩下汗水跟眼淚。所以我拜託祁次長,我們報上去的2,860人,請你在年底以前要給我們,否則真的是官逼民反。你google一下,我臺灣鐵路企業工會是唯一可以癱瘓鐵路運輸的企業工會,不是勞團在那裡講的千人癱瘓鐵路,只有我們才有這個實力。另外……
主席:理事長,如果還要講的話,待會還有第二輪發言,先讓後面一些與會代表發言。
張文正理事長:其實臺鐵的悲情也滿像受難者家屬的,我們過勞死的部分很難去證實,因為我們的平均死亡替代率比一般簡薦委少2年,尤其是司機員,少3年,這是15年前統計的。臺鐵的司機員或輪班制人員死亡替代率比一般簡薦委少,行政院人事總處、銓敘部估的是8年,我們15年前統計就已經少了2至3年。
主席:好,待會行政部門會做作回應,包括交通部。
請中華民國醫師公會全聯會劉建良理事發言。
劉建良理事:主席、各位委員。事實上這個時代大家都很忙,今天大家有一點點的過勞,在這邊參加公聽會,表示大家都很關注我們國家的未來,還有我們所有國民的健康、福祉。國以民為本,本來人民就是國家最重要的資源,所以政府絕對有責任要維護國民的健康和福祉,我想政府是基於這個考量,想說過去真的是有一些過勞的現象,才會推動勞基法的修正,運作了這麼一陣子之後,各方面的評論都有了,試想如果按照現行的勞基法走下去的話,會發生什麼狀況?第一,我們可以獲得一個好處,就是勞工朋友可以多一點休息,只要利用那些時間去作促進健康的活動,健康也會很好。第二,誠如剛剛鐵路工會理事長所說的,各行各業為了因應勞基法的修正會缺很多人,所以只要是欣欣向榮的行業,一定會需要很多人,我們希望我們國家所有行業都能夠欣欣向榮,所以失業率會降低,這是按照現行勞基法繼續走下去可能會有的好處。
我是一個醫生,深知任何一種治療、手術或藥物都可能有併發症或副作用,按照現行勞基法繼續走下去,可能會有一些併發症:第一,薪水可能會縮水,就像剛剛有幾位先進說,可能老闆會為了避免支付昂貴的加班費,所以降低員工的基本薪資,這是否違法、法律有沒有辦法規範我不知道,我覺得政府真的應該透過法令好好去管制不肖業者,讓貧富比較平均,這是題外話。但是依照現行勞基法走下去,大家的薪水有可能變得比較少。第二,可能物價會上揚,因為營運成本會增加,未來5至10年可能我們要忍受物價逐漸上漲。第三,國民生活可能變得不方便,像國外,如果禮拜天想購物,百貨公司根本沒有營業,晚上5點、6點,頂多到7點,幾乎所有的商店都關了,除了那些夜店之類的,尤其是醫療行業,國外很多國家,禮拜六、禮拜天沒有一家診所開業,那就會造成整體生活不方便。所以這個法律繼續走下去,我們將來就是要接受這樣的狀況,如果我們願意這樣,那當然就繼續走下去,但是從另外的角度看來,目前運作下就已經浮現了很多問題。一個法律要適用這麼多行業,真的會有很多問題,剛剛有些人講到說好像是為了實現個人的意志什麼的,我想應該不是,我們對什麼事情都應該從正面來看。政府也是基於這個法律有一些狀況,想要把它修得更完善,所以在修法過程中就需要各方理性溝通、共同努力。各行各業都有不同的狀況,也有工作性質不同的工作人員,排班狀況也都不一樣,雇主和勞工當然立場也不完全一樣,但是就勞工本身來講,並不是每一個勞工想法都完全一致,有些勞工認為身體還好,希望多加一些班、多賺一些錢,在某個地方買一個小房子,當然,從另外一個角度,就像剛剛有人提到勞工的健康檢查,這一點一定要加強,這是另外一回事。所以,同樣是勞工,也有不一樣的看法,一個法律如果太僵化的話,就會出現很多問題。
我從事醫療行業,針對現行勞基法可能對醫療行業造成的問題提出以下兩點:一、下班之後到下一次上班的時間間隔點,衛福部次長的報告寫得很好,他說對於常態輪班制的勞工,可能要限制嚴一點,因為白班、小夜班、大夜班這樣輪班的,有時候會逆向排班、順向排班,很多學者都作過研究,在座關心這個議題的人應該都有所了解,可能那個時間點就要久一點,如果只是8小時的話,真的會過勞。但是有時候並不是輪三班的問題,而是臨時碰到情況加班的,因為醫療行業有其特殊性,譬如開刀房有急診刀進來,有些人本來預定要下班的,突然要加班,甚至加班還會超過法定時間,雖然在範圍之內都會報勞工局核准,但是他第二天早上8點就又要來上班,這個間隔的時間如果太緊了,以致第二天8點他不能來上班,可能就要臨時調配人員,有時候調得到,有時候調不到,就會影響整個醫療體系的運作。當然如果要再講下去,會有很多細節,由於時間限制,我就不講了。二、休假日加班費的問題,因為現在的設計對雇主來講真的是有點沉重,所以可能有些醫療從業人員會想說成本那麼高,禮拜六、禮拜天是不是就不要看診了,可能這樣就會造成民眾禮拜六或禮拜天有急症時不方便就診。如果因為雇主顧慮假日加班費太高,所以讓勞工減薪,站在醫療行業的立場,希望周末看診,健保給付可以多一點,但是偏偏健保給付又採總額制,因此,周末看診費用增加就是等於懲罰禮拜一到禮拜五一般上班的時間,因為總額就那麼多,一定會減少。所以如果要這麼做,就一定需要另外一筆額外的經費,而不是在總額裡鼓勵、獎勵禮拜六、禮拜天看診,但是健保經費就這麼多,大家又擔心可能哪一天健保費率又要調高,也就是這樣運作下去,可能就會有這樣的問題。
總結來說,就是一套西裝不能所有人、各行各業都適用,所以一定要適度鬆綁,本來勞基法就是製造業或辛苦的運輸業比較可行,對於一些專業性的特殊行業,應該要從另外一種角度思考。不過,總希望大家看待這件事情可以正面思考,理性溝通,而不是只用比較負面的說法,我們希望不管是勞工、雇主、社會大眾,甚至是我們國家的競爭力,都可以四贏。最後一句話,就是希望大家可以理性面對這樣的議題。謝謝。
主席:請國立東華大學財經法律研究所張鑫隆副教授發言。
張鑫隆副教授:主席、各位委員。做為一個勞動法的學者,我想最大的任務,就是在這個非常有爭議的立法時刻,提出一個有效的解決方案。當然,參加公聽會,提供意見,主要是要讓我們的立法委員及官員參考,但我比較同情的是,這個案子其實是一個人決定的,今天我們說給在場官員聽,事實上是沒有什麼作用,我們只能期待把關這個法案能不能通過的重要人物──立法委員,問題是剛剛我們看到立委的座位上都是空的,現在當然陸續有委員進來,可能是要發表自己的意見,但畢竟連立法委員都不是很重視我們參加公聽會人員的發言,包括我等一下要發表的意見,這是比較令人遺憾的。
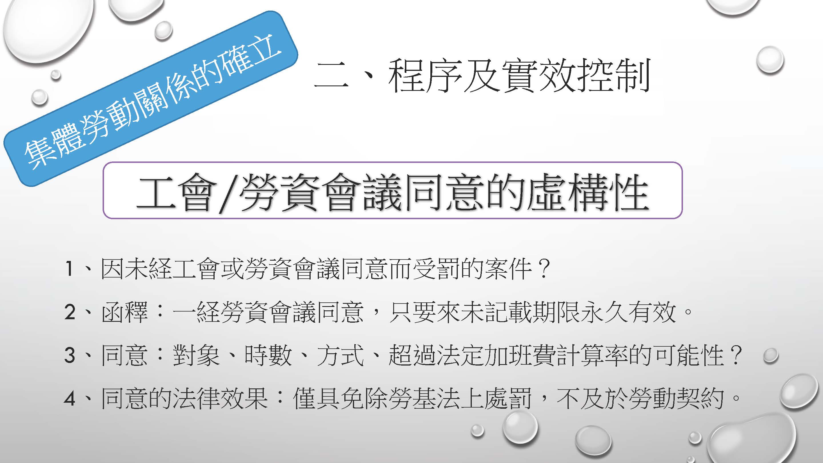
有關勞動法規中,對於彈性安全部分,是既有的三支箭,也就是所謂的彈性安全三支箭。第一支箭,現在的勞基法是以原則和例外模式來設計,所以不管是正常工時也好,休息時間的例假或休假日也好,都在勞基法裡幫勞工訂定了勞動契約的最低基準,也就是說,如果沒有比這個勞基法更好的話,那麼這個勞動條件就是勞動契約的內容。OK,勞動關係成立以後,如果雇主認為有必要變動勞動條件,譬如在工時上,希望加班或採變形工時,這就是勞基法的例外,例外不能當作契約裡預先預定的內容,因為例外是不可能事先知道的,例外就是有需求時才會增加,要不然勞基法的約定就被架空了,如果一開始就在契約裡約定同意加班、同意變形工時,那這個勞工根本沒有決定的能力,勞基法對他的所謂原則保護,也就根本不存在。所以在例外時,第一個條件當然要另外得到勞工的同意,可是我們知道勞工的同意是很虛構的,在勞動契約上,他們沒有充足的能力決定要或不要,所以就必須另外有一個程序上的限制與控制,這個程序上的控制,除了行政機關所謂的行政控制譬如備查,或是司法機關的處罰、刑罰等等,這都是一種行政上的控制。另外,還有所謂集體勞動關係的控制,譬如勞基法設計的,有工會時,必須經得工會同意;沒有工會時,需經勞資會議同意,但這個機能、功能現在有嗎?這點我們等一下再來檢討。
再者,剛才那個所謂實質的必要,基準要如何訂定?像客運業、貨運業司機,工作危險性那麼高,過勞的危險性也很高,是不是應該針對這些行業有另外特別的加班限制或基準?這次的修法,在這部分是沒有的。至於實質基準要如何訂定?這次的立法有關單位一直強調是因為考量中小企業的經營能力,或是能不能負擔勞基法規定的基準?這個是不是可以做為我們訂定實質控制的考量基準?這點,等一下也可以一併檢討。
最後就是實效的確保。現在的勞檢和處罰制度是不是充足?剛才我也提到,客運業和一些行業是有比較高的過勞風險,可是我們在這次修法中,完全看不到這方面的設計,勞動部的研究和我個人參與的研究,對於很多行業都有很深入的研究,甚至提出來不應該給予那麼寬的彈性,可是這個意見似乎沒有在這次修法中被採納。
第二,既然過勞是一個很大的問題,那為什麼勞工自己要選擇加班,不斷的選擇很危險的工時?我想很重要的原因就是低薪結構,如果我們要設計一個實質的保護,讓加班或彈性工時能夠避免過勞的危險,就一定要在低薪問題上做一個防制。低薪問題除了要提高勞動條件之外,最大問題在於企業主,特別是中小企業主,他們設計出很低的低薪結構,然後引誘勞工加班,這樣才能夠給勞工一個可以符合他生活水準的薪資,事實上,這個也是我們控制上一個很重要的內容。我舉一個例子,上個禮拜我到南部一家有5萬員工的大工廠,這個大工廠當然有工會,可是工會告訴我,他們的會員只有1萬2,000人,其他4萬人都是所謂的協力廠商員工,協力廠商就是我們現在講的中小企業,中小企業的員工不可能會有所謂工會的保護。這個大廠有1萬多名正職勞工,工會理事長告訴我,公司每年盈餘200多億元,他們要求雇主讓年資15年以上的勞工,薪資可以維持到接近平均工資3萬9,000元,但雇主說不行。我大概幫他們計算一下,其實只要提出5%盈餘,就可以讓每位勞工增加1萬元薪資,但雇主不願意做。所以不只是中小企業,甚至連大公司,都是把成本轉嫁給所謂協力廠商的中小企業,中小企業為了獲取盈餘,當然要壓榨其他的這些勞工,這是低薪結構的問題所在。
政府說這是以中小企業為考量,這當然是想要說服民眾接受這樣的政策的最大理由,但就像我剛才講的,低薪結構是一種互相的壓制,大公司壓制中小企業,中小企業再壓制勞工,這是低薪結構的最大主因,如果是要考量中小企業的負擔能力,等於就是同意這樣的壓榨結構。有一個日本學者說過這樣的話,他說:如果連保護勞工的最低基準都無法承擔的話,根本沒有資格經營事業,那個企業應該要退出市場!所以,為了保護中小企業,可不可以考量中小企業的負擔能力?這真的要好好地考量。
第二是彈性工時,除了過勞的問題之外,我覺得還有一個很重要的就是防止勞工生活的崩解。事實上勞動部在好幾年前就提出所謂的「工作與生活調和」,可是它只把工作與生活調和當做一種宣傳,也就是用一種道德的期待,讓企業考量勞工生活上面的一些不方便,能夠增加他的休息和家庭生活時間。可是今天的修法卻是讓雇主來決定什麼時候加班、可以增加工時,這樣勞工的生活調和在哪裡?
工時的彈性設計應該不是單方面給予雇主完全決定工時的權力;彈性的意義應該是給勞工有選擇不同工時制度的機會,他可以選擇要不要加班、選擇要不要減少工時,可是我們卻沒有這樣的制度!
我記得部長曾經說過一個滿正確的道理,他說即使工會同意加班,勞工還是可以拒絕。這是沒有錯的。因為勞基法所謂的工會同意或勞資會議同意,只不過是勞基法上面免除雇主被處罰的一個要件而已。所以,如果工會同意或者是勞資會議同意,但勞工還是不願意加班呢?它並不會發生契約上面的改變。
所以,要怎麼樣才會讓這個制度比較圓滿?最重要的是程序上的設計。我們現在以工會和勞資會議同意為條件,根據很多朋友的說法和最近的報導,都凸顯這其實是虛構的,並沒有實質的效力。
今天早上我們得到一份資訊,就是我們一個朋友分析台中的1,300多件勞檢,裡面沒有任何一件是違反未經勞資會議或工會同意而加班的。也就是說,連這個最基本的同意,我們的行政控制都做不到,或者是怠惰、根本不做!換句話說,雇主有沒有開勞資會議,我並不會確實去檢查,而是你只要弄出一張所謂的同意書就好了。
我們的勞動部還有一個函釋,說如果勞資會議同意,而且沒有寫期限的話,就永久有效,這個公司就永久可以加班。可見這樣的制度設計很有問題,它讓一個公司只要很容易地經過所謂同意的程序,就可以無限地加班。
日本的工時同意最少也要有一個協定,這個協定裡面還包括對象,而不是一同意之後,該企業每個人統統都可以加班。所以,對象是誰?他的工作時間怎麼樣加?也就是包括形式、範圍,最重要的是,同意加班之後,他的加班費至少要比法定加班費還高。我們有沒有這個可能?完全沒有!因為我們只有一個「同意」而已;只要同意,就把整個企業的勞工全部劃進去了。這是很危險的一個狀態。
時間所限,我有三個建議:第一,這個所謂彈性工時的修法,我個人認為在集體勞動關係沒有建立前不應該鬆綁。集體勞動關係應該是具有獨立自主能力的工會和雇主所形成的,而不是用一種表面上的同意,讓工會或者是勞資會議同意後,雇主就取得控制全部公司員工加班的權力。
其次,實質上為了促使雇主不要任意違反我們所定的基準,就要有一個有效的做法。如果我問:健康檢查是不是有效?很多人都會覺得奇怪。可是各位要了解,我們很多企業都有在做,而且做得很詳細,因為它要把那些不能「操」的勞工挑出來,然後請他走路。結果就是能「操」的、通過健康檢查的就要儘量加班、儘量「操」,因為它知道不會出事情。所以,若真要對這種違法加班予以處罰,就應該學日本;日本對於違法超時加班是用刑事來制裁,最高可以處6個月以下有期徒,這樣才對雇主具有威嚇的效力。
最後我想建議的就是,這個集體勞動關係的形成應該透過協商,而且我認為是唯一的,就是要簽訂團體協約才能夠取得這個彈性。在歐洲各國,彈性都是以團體協約來約定。目前在勞動三法中架構的團體協約,規定是相當嚴格的,並不是雇主可以任意操作的。如果以團體協約做為彈性工時的唯一條件,我想不只是加班的問題,勞動條件也可以同時和加班的同意一起放在這個團體協約裡面,增進勞工其他的勞動條件,甚至這個團體協約也可以把特定的加班的人做一個適當的限制。以上是我的建議。
主席:謝謝張鑫隆副教授。
接下來請陳委員曼麗發言,發言時間為10分鐘。
陳委員曼麗:主席、各位學者專家、各位同仁。在今天的公聽會中,我真的吸收了非常多,因為我聽到勞工代表所談到的一些東西,可能就是長期以來臺灣對於勞工的保護並沒有很到位,所以這是長期累積的。過去可能很多勞工都在隱忍,所以這些資訊暴露的並不是太多。
其實我自己投保勞保差不多有三十幾年,所以我過去也一直都有勞工的身分。可能我的運氣比較好,就是說我服務的單位都是勞資比較和諧的,所以我沒有看到各位今天所講的這樣子的事情,因此今天就讓我增長了見識。
當然,不管勞方還是資方,如果心情不好的話就會有很多意外發生。我們今天聽到一些運輸業者、貨運、客運業者的發言,這些部分都是交通部所管理的系統平常就應該注意到的,所以我也滿贊成把相關主管機關納進來,一起來關心我們的勞動問題,而不是全部丟給勞動部,讓勞動部來總攬。
今天也聽到交通部是不是可以規劃駕駛工時法,讓我們的駕駛工時能夠受到一個保障。我想這個部分未來我們可能可以繼續做一些努力。如果有勞工能夠工作46個小時而都沒有睡覺、一直都在開車,我覺得這樣子真的是一個超人,這是不可能的!所以我是希望,如果有這樣的情形,其實真的是要讓我們的勞工有充分的休息。尤其是駕駛這個行業,他身負了整個車輛裡面的乘客安全,所以這個部分一定要特別注意。
我們現在的基本工資是2萬1,009元,明年就會調整為2萬2,000塊錢,剛剛我聽到有些勞工反映,他們的本俸只有900塊錢或者是只有3,200塊錢,所以我特別去查了一下勞動基準法當中對於工資的定義,所謂工資的定義就是勞工因工作而獲得之報酬,包括工資、薪金及按計時、計日、計月、計件以現金或實物等方式給付之獎金、津貼及其他任何名義之經常性給與均屬之,也就是說,這些東西都算是工資,所以大家可以好好看一下你們的工資到底合不合於2萬1,009元的最低基本工資,如果高於2萬1,009元的話,基本上它還是沒有違反勞基法。但如果公司在計算加班的時候是用900元除以30天再除以8小時,或是用3,200元除以30天再除以8小時來計算的話,那麼公司就是違法的,他們不能用這樣的方式來計算各位的加班費。另外,有些人在我的群組裡面反映有些公司的全勤獎金是要配合公司加班才能領取,如果沒有配合加班的話,那麼連全勤獎金都沒有,我想這是非常不合理的,所以這部分我也要特別提出來。
就臺灣的勞工而言,有些人確實是過勞的,根據某些資料顯示,大概有六成以上的勞工都是按照勞基法進行相關的規範與處理,但是有兩、三成的勞工卻沒有完全受到勞基法的保障,所以我們這次修正勞基法時,應該是針對這兩、三成勞工的權益作一些討論。本席一直都很關心我們的勞工是不是有過勞的情形,其實臺灣的過勞標準還滿高的,我統計了103年7月份至106年6月份的數據,針對有過勞情形的勞工,有傷病給付的有100位,有失能給付的有59位,有死亡給付的有66位,這些資料都是從勞保局拿過來的。如果勞工過勞或罹患職業病的話,我想在認定上應該要更寬鬆,現在好像都是按照時間來計算,可能是因為按照時間計算會比較明確,比較不會使用許多形容詞,它是一個比較定量的方式,針對這部分我們也會繼續商討該如何將相關規範訂定得比較好一點。
再者,本席還是要提醒一下勞動部,在資訊公開的情況下,其實違反勞基法的公司應該要上網公布出來,這樣就能讓一些想要找工作的人,在找工作的時候瞭解某些公司的信用是怎麼樣,我指的並不是賺錢的信用,而是對於勞工狀況的掌握,所以資訊公開是非常重要的。有關職業傷病的部分,可能勞工因此而無法再回到原本的工作崗位上繼續工作,如果雇主不能或不願進行損害賠償的話,我們希望能夠針對這部分加以規範,藉此加強對於勞工損害賠償的擔當,甚至我們希望能夠更進一步減少勞工的職業傷害或加以預防,這些都是大家可以繼續努力的方向。
有關勞資會議的部分,本席在質詢的過程當中曾不斷提及勞資會議的數量太少,臺灣的企業家數共有114萬家,但是有進行勞資會議的卻只有6.6萬家,比例大概只有4%。在這種情況下,我們必須設法繼續監督公部門落實勞資會議,甚至輔導他們作更好的規範。透過這一、兩年勞工議題的討論,我相信很多勞工都已經開始注意到自己的權益,甚至也開始關心自己是不是過勞或是沒有經過勞資會議就被強迫做一些事情,經過這一、兩年來的討論,我想勞工的智慧會增加很多,而在empower的部分也能夠做得很好,當然這方面我們還要更加努力。我相信資方也都有看到勞工的意見反彈,過去可能沒有這樣的公開討論,許多個案都只是在報紙或媒體上曇花一現,所以有些人並沒有注意到。針對這部分,我們希望能夠往好的方向去輔導和督促,讓這方面能夠落實。當然我們也很希望團體協約能夠再繼續往好的地方調整,我們可以看到,2010年所簽訂的團體協約只有665份,有進行勞資會議的家數為5萬6,000家,可見這方面還有很大的進步空間。
臺灣長期以來累積了許多問題,要在這部法修法的過程中解決全部的問題,當然有其困難度,本席建議針對勞基法當中能夠做得比較好的地方加以改善。剛剛有許多人提到把它退回、不要修法,如果是這樣的話,各位是不是贊成現在就用去年所通過的法條來規範?我們就用這樣的法律條文而不要再修了,請問各位是不是贊成呢?在討論問題時,可能有些時候是意氣用事,講出一些氣話,但本席還是希望大家往好的方向進行討論,同時也希望勞方和資方能夠更加和諧,唯有公司賺錢,大家才能賺錢,所以大家一起來努力,謝謝。
主席:請陳委員宜民發言。
陳委員宜民:主席、各位學者專家、各位同仁。剛剛張鑫隆教授說很少有立法委員在這邊聽,其實我今天早上都很專心在聽大家講話,中途之所以離開了一會兒,乃是因為我們舉辦了一場協調會,必須回去主持一下。
接續方才陳曼麗委員的講法,她提到如果目前的法律很好的話,是不是可以不要修?當然是要修啊!只不過不是大大的修。今天我們說一例一休是惡法,但它是往進步的方向在前進,它的確應該要修。有許多專家學者及勞工團體代表都有講到不要修惡,我覺得這是非常重要的,也就是說,我們要小小的修,而不是大大的修,並不是要全面鬆綁、彈性增加,然後就變成倒退30年,這樣是不對的。我認為公聽會應該要多多召開、多多傾聽民意,但並不是不修法。前幾天本席曾經問過部長,我說之前至少5次以上的質詢我都問部長要不要修法,部長都很堅定的說不修,可是到賴院長上台之後卻變成要修。賴院長可能沒有記取去年那種血淋淋的教訓,去年的狀況是什麼?去年修法的時候,郭芳煜部長一直拿不出行政院的版本,當時都是由柯建銘總召在主導修法,其實這是不對的,因為裡面有許多規定都像是不食人間煙火,修出來的法有些地方其實並不符合勞資雙方的期待。在執行快一年的過程當中,有許多窒礙難行之處,尤其中南部有許多勞工朋友都說看得到卻吃不到。照理說,加班應該要核實計算,其實有關核實計算的爭議並不大,勞工朋友並沒有要求要占雇主的便宜,所以不需要作1算4、作5算8,也因此核實計時是正確的。但是他們希望不要用1.33倍或1.67倍來計算,要算到小數點第二位真的很麻煩,而且勞工朋友也記不住,我一直在講應該用1.5倍或2倍來計算,這樣大家比較好算。我要講的是一例一休應該要修,但應該是小小的修,往正確而進步的方向走,而不是「倒退攄」的修。
在此要提到很重要的一點,昨天卓榮泰副院長開始在喊話,他說現在的修法是個套餐,拜託!勞工朋友哪有可能每天都吃套餐?他們吃不起啦!三餐能溫飽就不錯了,為什麼要吃套餐?今天的重點並不在於是不是套餐,本席必須再次強調修法是重要的,但是要小小的修,雖然我們希望彈性變大,但是大家擔心特例會變成通則,當特例變成通則,當勞資雙方的勞動條件依然不平等,再加上勞動部勞檢人力不足的時候,怎麼可能用這種彈性的方式來解釋法條?
另外一點,過去這兩個禮拜大家一直在講過勞死的問題,本席要強調過勞(overwork)不是一個疾病,沒有列入國際疾病分類表,但是慢性疲勞症是有定義的。WHO在1988年就已經針對慢性疲勞症候群下了定義,必須符合一些標準,例如慢性疲勞症狀要達6個月以上、疲勞的症狀不因休息而改善、非疾病或其他因素可能會引起的疲勞所造成的原因,所以它是有定義的。另外,它還有幾個標準,包括在症狀上有短暫的記憶力喪失或注意力不集中、喉嚨痛、頸部或腋下淋巴結壓痛、肌肉疼痛、非發炎性關節疼痛、和以往疼痛強度或模式不同的新發作的頭痛、怎麼睡都睡不飽、活動後感覺疲勞但超過24小時都沒有改善,我覺得我自己也有慢性疲勞了。
今天勞動部提出了一些數字,在過去6年過勞死有170幾個,過勞的病例也有一些,但是這都是勞動部訂出來的定義,它是用工時而不是用症狀來訂定的。全國900萬勞工如果自我身體檢查或是去醫院看病,把過勞、慢性疲勞症的定義和醫師商談,相信過半數的勞工可能都有慢性疲勞症。所以我們欠缺的其實是國內長期針對勞工進行流行病學有關過勞、慢性疲勞症的調查,這是很重要的。
今天我們要修這個法是要往進步的方向走,而不是走倒退的路。我的助理幫我準備了很多資料,但是我一面對今天與會的3位過勞死勞工的家屬就崩潰了,人間竟然有這樣的狀況,我看到陳媽媽低頭講不出話來,我是感同身受,心裡很難過。我們身為不分區的立委,今天不是為了選舉,我們是認為國家政策的訂定要有高度,要能體察民意。今天我們不是為財團在立法,大家想一想,這個法案修訂之後為什麼六大資方代表都沒有人來反對呢?可見很多規定都是往資方靠攏的。我們勞工的意見這麼多,為什麼勞動部部長不能傾聽民意呢?我現在在講話時,部長有抬頭看我,但是剛才柯律師講話時,還有三位家屬拿著照片站在那邊,部長連一次都沒有抬頭,可能覺得很慚愧吧!
總之,我們真的是感同身受,勞工朋友的辛勞無法用言語來表達,希望這次修法不要分藍綠,因為這件事對我國的勞工朋友非常重要。我們要往進步的方向走,大家要好好來思考。很多的彈性講歸講,賴神每次都用話術來做錯誤的引導,民眾對一例一休不滿意,但是我們不是往倒退的路去修。明天還有一天的公聽會,本席真的期待大家能傾聽民意,更細緻地來修法。我不贊成陳曼麗委員所說的,如果這樣就不要修,我覺得當然應該修,但是我們要好好地修,不是往倒退的路去修,謝謝。
主席:請周陳委員秀霞發言。
周陳委員秀霞:主席、各位學者專家、各位同仁。首先,我代表親民黨團表示,我們堅持反對修改七休一,以及輪班間隔11小時改為只要8小時的立場。
去年12月修法規定輪班需間隔11小時,法條中留下施行時間另行公布的規定,可是快要一年了,行政院卻都還遲遲沒有公告實施,這樣怠忽職守,是非常不負責的做法。
現在更離譜的是,沒有做過詳細的調查報告,就說實施有問題,改為原則上間隔11小時,但彈性只要間隔8小時也可以,這樣的做法根本沒有考量勞工的身心健康狀況,應該予以嚴厲譴責。
本席認為,通過的法條應該要先實行後,經過一段時間,如果真的有窒礙難行的問題時再來檢討調整才對,不能先把通過的法條冠上莫須有的罪名,然後就要胎死腹中、把它廢除。
去年勞基法修法時,行政院說採取「提高休息日出勤工資」以及「休息日出勤時數納入延長工時總數」的配套作法,並且透過「工時安排,總量管制」、「工資成本,以價制量」的方式,可以促使雇主指派勞工在休息日出勤時,更為審慎嚴謹,這樣除了可以有效保障勞工週休二日權益外,更可以合理兼顧企業運作彈性,所以拜託委員要支持。當時說這是進步的修法,如果真的好處多多,好到冒泡,那為什麼現在卻要再修改,難道是民進黨執政已經屈服資方、背棄勞工了嗎?
七休一的規定從73年實施到現在都沒有出現任何問題,勞動部也說,多數團體認為應該維持七休一。而且世界人權宣言以及兩公約都明定,休息權是勞工最基本權益,更說為了顧及勞工健康與安全,最好是要連續休息2天。政府也不斷說要遵守國際人權公約,可是修法的方向卻是完全違反、倒退的,根本把公約當兒戲!
勞基法的目的是「規定最低勞動條件,保障弱勢勞工的基本權益」,現在說可以連續工作12天,這一定會嚴重衝擊勞工的身心健康。這樣的修法是進步的嗎?很明顯的,這對勞工的勞動條件是更惡化的,簡直是一個大倒退的修法,我希望行政院一定要懸崖勒馬,回頭是岸。
政府主管機關就是要以本位的立場,彼此要為你所主管的事務協調而努力,例如經濟部通常會為了資方與環保署爭執,勞動部則是應該要為了勞工與經濟部爭議。但是這次修法過程中,我看到勞動部偏離立場,不為勞工發聲,而是在平衡勞資權益,令人非常痛心。
另外,當初為了推一例一休,砍了七天國定假日,現在計劃廢掉七休一、還增加加班時數。來回修法的結果,最後勞工得到的,只是最長的工時及更少的假日,這根本是圖利財團的做法。勞動部實在非常對不起勞工,讓一例一休變成一場空笑夢,我要求應該還給勞工七天的國定假日。
勞動部修法中還有一個問題,就是3項延長工作時數、日數的規定,企業要實施的前提都是要「經工會同意,無工會者經勞資會議同意」。但全臺灣140萬家企業中,只有5,400多家成立工會,也只有7萬2,000家有勞資會議。但勞基法早就規定各種加班情況都須經勞資協商,可是卻只有約5%企業開過勞資會議,其他95%的企業要不未曾加班,要不都是非法加班,勞動部卻視若無睹、不聞不問。
勞動部如此罔顧臺灣職場的現實,表面上的修法同時賦予勞資雙方彈性,但真實的情況是資方才有享受到彈性、享受到利益。因為臺灣其實沒有勞資協商的空間啦!勞工只要拒絕就會被解僱,所以,勞動部的作為根本是護航資方、欺壓勞工。
舉例來說,昇陽光電今年4月要求員工從「做二休二」改成「做四休二」,延長工作時間,只要員工不願意改,就直接解僱,根本無視員工意願與權益。現在又以公司發生火警、人力過剩,無預警惡意資遺83位員工,工會要求公司要對等協商,卻被回文「無協商必要」,最後整個工會的幹部、理事長也被剷除、資遣。像這樣的情形,我們還能相信勞動部所說的「經工會同意,無工會者經勞資會議同意」這個機制嗎?相信大家都知道絕對不能相信,信的人是癡人說夢。
去年修法後,蔡英文總統大聲說「實現周休二日,讓勞動所得與工作條件不斷提升」。勞基法新制「一例一休」以後其實有一定的成果,1至9月加班工時年減0.3小時,同期間加班費年增7.15%。那現在行政院的再修法根本就是打臉蔡總統,陷蔡總統於不仁不義,更陷勞工處於更惡劣的勞動環境。每人一條命生命是非常可貴的,生命是不分貧賤的。
親民黨長期關懷弱勢、關注食安、正視環境保護,更為勞工權益把關,我們不能也不會讓勞動權益更惡劣,我們會堅持讓勞動法規對勞工保障更完善與進步。我們也會莫忘初衷跟勞工朋友站在一起。
謝謝大家!
主席:現在進行第二輪發言,每位發言時間5分鐘。
請台灣鐵路工會張文正理事長發言。
張文正理事長:主席、各位委員。我很簡單地補充台灣鐵路工會針對這次修法的立場和態度。首先,12月23日勞基法修正通過以後,我們花了將近半年的時間好不容易跟鐵路局資方在9月底達成共識,10月1日已經按照新的一例一休的辦法在走。在這個過程中,鐵路員工很委屈,在人員沒有補充之前,鐵路局把現場人員直接砍掉,有十幾個站不派副站長和監控人員,因為要擠出人力來適應一例一休,而人力招考還沒有到位。這造成今年4月一直到10月總共有12次的出軌,其實我們之前就警告過,人力沒有到位以前,用這種方式來強迫適應勞基法的修正,會有發生事故的危險。但是沒辦法,在此情況下,我們員工還得背負誤點事故的原罪。
我們在此再次強調,7休1絕對不能鬆綁,因為如果改成12休2,對於原來人力不足的部分,交通部又不動了,這是我們非常擔憂的。未來臺鐵再因為車輛老舊的關係,所有事故難道都要現場員工來背負嗎?都要工會員工來背負嗎?這是非常惡質的管理手段!
第二點,間隔11小時的部分,我們也反對鬆綁,因為現在根本做不到,現有人力也做不到。我們為什麼要用我們的汗水和眼淚去接受呢?是因為我們還兼具公務員身分,必須承擔社會責任。我們不像高鐵那麼輕鬆,說不開就不開,我們現在的正常人力有接近二分之一去配合高鐵做接駁,結果中下階層的旅客坐不起高鐵,都是搭臺鐵,造成臺鐵排班明明可以3個半小時到達高雄,硬是被擠成要排5個小時。民怨也是我們員工在承擔,這公平嗎?你們要知道,我們一天肩負著60萬的旅次,高鐵比我們多嗎?高鐵都是商務旅客啊!你把我們正常的人力特別是司機員和列車長派去接駁,當他們的接駁小弟,10分鐘停在那裡等著高鐵旅客下來接駁,實在讓人忍無可忍!坐不起高鐵的呢?每天60萬要搭臺鐵的呢?難道是次等國民啊?所以我們反對修法。
第三點,如果一定要修法,我拜託勞動部林部長,國營事業員工兼具勞工身分,我們的企業工會不是弱勢而是強勢,你可以明示,也可以針對國營企業工會來講,沒關係。應經企業工會同意,否則我懷疑你故意的!你找才三十幾個人的工會來代表勞檢,至於我則代表有一萬四千多個會員的工會,我是唯一窗口,他只有三十幾人,結果你們自己的文行給我,這不是想故意引起勞資爭議嗎?這就是勞工永遠弱勢的原因所在。先從國營企業工會做起,只要我們企業工會同意,那麼你就可以放心,我們絕不會犧牲會員的健康,當然會把關。以上意見,敬請指教,謝謝。
主席:請國立東華大學財經法律研究所張鑫隆副教授發言。
張鑫隆副教授:主席、各位委員。由於剛才最後的結論沒能講清楚,所以我想再利用一點時間向各位官員說清楚。
剛才我的結論提到,在集體勞資關係沒有建立以前,我不認為現在的修法是適當的,且充滿危機。如若真要保留彈性,那麼這是不是建立臺灣集體勞動關係的契機?特別是將鬆綁或是彈性條件設定在簽訂團體協約上時,這對臺灣現在的勞動關係而言會是一個很重大的改革。我們一直認為不論人數多寡,凡企業工會即足以代表勞工來行使是否加班的同意權,但事實上很多企業並未滿三十人,沒有工會存在,故設計由勞資會議代表。其實研究過工會法的人就會知道,之所以有此設計,正是不希望工會太過強大,故無企業外工會之說,甚至限制組織企業工會的人數與場廠工會,其目的正在於不希望工會太強大。至於各縣市,則以單一的縣市工會、聯合會來控制,而全國也只能有一個。但現在時代改變了,工會已經多元化,所以為何不倒轉過來,讓工會發揮其實力呢?有人說我們的企業員工未滿三十人,沒有工會,請問彈性從何而來?以現在的多元工會而言,可以設立職業工會或產業工會;團體協約法也規定,如果企業工會裡面有一半的會員屬於該公司員工,亦可向該公司要求協商,這就是集體勞動關係的初步建立,讓中小企業員工得以享有工會的保障,若需要彈性,亦可透過團體協約來設定。所以除了確立安全實質的內容外,其勞動條件的提升均可藉此取得配套,雇主亦可聯合其他的勞動條件一起協商。我認為這樣的改革是很重要的。
現在的企業工會屬於單一、封閉型的,無法讓其他人參與。如果有企業工會,則其本質類似於歐洲的勞工代表委員會,但歐洲企業層級並不同意工會的存在,因為很容易為雇主所控制。倘若我們所設計的是這樣的工會,那麼現有的企業工會即是如此,只是掛上工會名稱,而歐洲共同決定法的勞工代表委員會即具備這樣的功能。所以讓現在的企業工會直接透過團體協約法來取得彈性,我覺得是最安全的設計。謝謝。
主席:現在請相關政府單位代表回應,首先請衛福部薛次長發言。
薛次長瑞元:主席、各位委員。勞基法的修正牽動了很多行業,而有許多行業衛福部並不是很清楚,謹就與衛福部執掌相關的產業做說明,亦表達衛福部對此次修法的立場。
衛福部關注的不僅是醫療福利產業、醫療保健服務業員工之權益,亦必須同時兼顧病人安全,故需從中取得平衡。針對此次修法,本部要表達的第一點是,由於醫療保健服務業在民國86年已納入勞基法第三十條之一的適用行業,適用四周變形工時,所以鬆綁七休一限制與醫療保健服務業較無關。
至於延長工時上限這部分,所謂延長工時對醫療保健服務業而言,大部分是為了臨時性需求。依照勞動部的解釋,on-call也納入工時計算,所以一些特殊的工作人員就會有加班問題存在。大致而言,所謂延長工時的加班屬非常態性,且其每個月上限為46小時,用得雖然不多,卻具有各種不同狀況,如能採用延長工時帳戶制,則能讓該產業在排班時比較具有彈性。只是我們堅持三個月不能超過138小時的限制。
第三,輪班制的護理人員或其他的醫療人員,在每一個班跟班之間應該要有11小時的休息時間,這是我們所承諾且需予以保障的,惟突發事件需加班者,則不在規定範圍內。若因特殊事件發生,如突發事件、重大疫情,致使工作時間需延長,為了服務病人並保障病人能得到及時照顧,就有可能需要做彈性調整,造成工作時間延長,然而我們仍會予以把關、檢核,不會放任業主隨意地彈性處理,衛福部會就此妥為把關。
其他部分,大家比較關心的是在醫院診所服務的護理人員,因為他們是三班制的工作人員,所以我們在今年4月就勞基法規定整理出合理的護理排班指引與範例給醫療院所,並請孫友聯秘書長等人向醫療產業主管們說明,以在勞基法的規定下妥為排班。當然,除了配合勞動部的勞檢外,我們也會將工時、排班等勞基法所規定的項目列為平常督導考核及醫院評鑑的項目。謝謝。
主席:請交通部祁次長發言。
祁次長文中:主席、各位委員。勞工是交通運輸業非常重要的工作伙伴,而交通運輸業又以安全為最高指導原則,所謂安全,係指所提供的服務是安全的,故工作團隊理當在安全範圍內。爰此,我們非常重視所有工作伙伴的安全。
在現行七休一法規中,勞動部在105年9月10日的函釋給了彈性,但須事先徵得勞工同意,且限制於因應產業特性上。剛才東華大學張副教授提到,這樣的例外管理,必須在程序上有所控制,所以行政機關一定會訂定相關規範,以確定何謂特殊狀況。若因市場變化而有臨時性需求,我們也會在規範之上予以排除。不管是客運業、貨運業,我們都會在規範訂定後,要求產業必須與勞團協商並落實,同時尊重勞工選擇。
就公司治理而言,我們會加強監督管理,並與勞動部共同保障勞工權益,確實提供安全的方式與安全的服務。
另外,有關鐵路工會張理事長提到的問題,我在此向各位報告。關於臺鐵請增人力案,已報至行政院審議中,新增人力會在明年逐一陸續進駐。誠然,這段時間臺鐵的經營會比較困難,我們也特別感謝工會給予臺鐵的各項協助。臺鐵勞資雙方於106年10月1日取得共識,暫訂實施作業兩輪一例隔週休班表。交通部對於臺鐵的特殊狀況非常重視,兩天前還特別召開會議,也預定在109年1月1日克服所有困難,落實休息間隔11小時的規定。
再者,張理事長提到臺鐵待遇相較其他事業單位,或與簡薦委人員有所差距,由於這是工會的具體建議,所以我們已經把營運獎金併入專業加給,希望整體待遇能因此有所調整。我想臺鐵局應該會在一年內提報交通部,希望能儘快實施,唯有工作團隊同仁得到足夠的照顧與福利,才能保證服務永續。
有關勞基法的修正,本部會持續與勞動部保持密切聯繫。對於任何彈性,身為目的事業主管機關都會盡到把關責任,以照顧工作同仁,並保障服務安全,謝謝。
主席:請經濟部龔次長發言。
龔次長明鑫:主席、各位委員。承蒙貴委員會邀請經濟部列席勞基法修法公聽會,本部除表感謝外,亦甚珍惜此一機會,得以聆聽各界聲音與意見。
經濟部主管之相關行業中有製造業、服務業中的批發零售、餐飲與倉儲業。先前週休二日新制實施後,經濟部即配合勞動部針對製造業及服務業做過說明與產業調適指引。在這段時間中,我們透過辦理說明會與座談會廣泛蒐集相關業者的意見,業者普遍認同週休二日乃國際趨勢,但在實際調適過程中,的確有需鬆綁之處,如企業為因應淡旺季或急單需求的調整時,是否給予些許彈性?眾所皆知,企業接到急單有兩種選擇:由於企業不可能在短時間內招攬大量勞工因應,所以會提出加班需求;另外一個選擇就是放棄急單,可是一旦放棄急單,或許連正常單也會丟掉,這就是現實。另外一種選擇就是違規,但我們並不希望發生這種事。所以企業希望在保障勞工安全與健康的條件下,給予一些彈性,這是他們的需求。
以經濟部的立場而言,認同勞動部針對勞工保障所提出的四不變要求:加班總工時不變、週休二日精神不變、正常工時不變、加班費的計費不變,對此,經濟部敬表支持。
至於彈性部分,剛才有與會先進提到,落實勞基法相關規範以保障勞工才是重點。作為目的事業主管機關,將來在勞檢或其他相關措施上,我們一定完全配合,以充分保障勞工的健康與安全。謝謝。
主席:請科技部鄒次長發言。
鄒次長幼涵:主席、各位委員。針對此次公聽會所討論的議題,科技部就業管相關部分如勞動檢查、勞工健康、工會及勞動會議做初步回應。
科技部在園區一共有824家廠商,27萬員工,企業工會4家,勞動會議593家,106年一共做過316場次的勞動檢查。為配合政策,未來我們會加強宣導、輔導及監督、檢查,保障勞工權益,同時也會加強落實企業社會責任,穩定勞資關係。未來本部也會配合此次修法,積極執行。對各項勞動基準法之勞工權益,除辦理定期與不定期之勞動檢查外,亦會配合勞動部之相關政策辦理宣導、輔導及各項專案檢查,以確保勞工權益。對勞工申訴案(檢舉事業單位違反勞工法令),即派員實施勞動條件檢查,並將檢查結果及裁處情形回復申訴人,及通知事業單位改善;如係申訴人誤解法令規定者,亦將相關規定回復申訴人。
對勞工過勞及對其身心健康之影響部分,勞基法修法後放寬加班彈性、排班彈性,對於勞工身心健康影響,宜由中央主管機關勞動部邀集相關領域專家學者進行長期追蹤及評估。
另為確保勞工身心健康,本部三園區管理局將要求園區廠商依職業安全衛生法第六條第二項規定,對於輪班、夜間工作、長時間工作之員工,務必妥為規劃及採取必要之安全衛生措施。
針對現行工會組織涵蓋率低,以及勞資會議形同虛設等問題如何解決的部分,三園區管理局計有4家事業單位勞工成立企業工會。因應法令要求及配合勞動政策,於實行勞動檢查時,除詢問該事業單位是否有工會需協同檢查,對未設立工會之事業單位,並主動宣導籌組工會相關程序及訂定團體協約法之益處,藉以協助事業單位籌組工會,保障勞資權益。未來將繼續配合政府勞動政策規劃相關宣導會,以提升勞工地位及改善勞工生活,穩定勞資關係及促進勞工團結。有關勞資會議,三園區管理局轄內824家事業單位中,依法設立並申報核備之事業單位593家,對於未成立勞資會議之廠商,各管理局將積極輔導成立。目前依據勞動基準法第八十三條及勞資會議實施辦法,僅就勞資會議成立與運作之相關程序說明,並無訂定相關之罰則,爰建議法制化各項勞資會議之程序及申報機制,以落實協商機制及維護勞工權益。
有關現行「職業促發腦血管及心臟疾病(外傷導致者除外)之認定參考指引」過勞職業病認定之工時時數是否合理,應予檢討的部分,「職業促發腦血管及心臟疾病(外傷導致者除外)之認定參考指引」之工時時數係勞動部職業安全衛生署邀集職業醫學、心臟內科、流行病學及法學等學者專家經開會研商所認定,因係屬醫學專業,其工時之認定,建議仍由勞動部依前例邀集相關領域專家學者研議,並納入指引供參考,本部三園區將依規定實施宣導、輔導及檢查,落實保障勞工健康。
以上報告,謝謝。
主席:請勞動部林部長發言。
林部長美珠:主席、各位委員。非常感謝今天所有與會者的發言,我們聆聽到非常多的意見,但我還是要利用這個機會在此感謝臺灣的勞工朋友長期以來對於臺灣的經濟所做的貢獻及付出,我想任何一位勞工的權益都是勞動部需要去保護的,所以今天也要跟各位提出報告。
「週休二日」新制實施迄今,的確有很多聲音建議我們不要修正,今天的與會者也有一些是建議不修正的,但亦有部分團體反映現行勞動基準法規定過於僵化,例如剛才也有不同的目的事業主管機關表示在適用上的確有一些困難,鑑於現行規定過於僵化,彈性不足,希望適度做修正。此次的適度調整是在四不變、四彈性的原則下提出的,這部分我就不再贅述了。
對於此次公聽會中,大家關切在修法之後,政府機關是否能夠強力的利用有效機制去予以把關,以免勞工權益受到損害,我利用這個機會向各位報告,未來勞動部會提出一些機制,透過這些機制,希望能夠有效做好把關,以免企業濫用來損害到勞工的權益。
第一,透過備查機制,各位可能會覺得備查機制沒什麼用,但我們希望藉此讓地方主管機關能夠充分掌握事業單位運用彈性的情形,也會列為未來監督、輔導及檢查的重點。
第二,我們有裁罰的機制,如果發現有濫用的情形,或是沒有依法報備,地方主管機關得依勞動基準法第七十九條的規定,處新臺幣2萬元至100萬元之罰鍰。
第三,我們會透過目的事業主管機關的行政措施去進行把關,所以非常感謝方才各目的事業主管機關的發言,包括衛福部的發言,其實目前各部會都有相關的機制,例如衛福部的醫院評鑑、金管會對上市櫃的准駁、經濟部的租稅減免、財政部的相關機制、公共工程委員會在招標方面的機制等等,相關機制都可以加以運用。如果發現部分企業去濫用彈性,沒有確實進行勞資協商,或者出現違法的情況,我們都會要求目的事業主管機關列為重大缺失,不予補助,我想這是屬於行政機關相互之間的協調。
另外,今天也有先進建議我們必須提升工會組織相關的措施,例如林副秘書長建議是否能夠鼓勵成立醫師工會,或組成醫療產業工會、護理師工會等等,關於這個部分,在聽完今天各位的意見之後,其實我們過去都是這樣,未來也會採取比較積極的作法,投入比較大的資源來協助。我們也會直接找衛福部,希望透過衛福部的協助,至於其他產業也會透過目的事業主管機關的協助。非常感謝方才幾位代表的發言提醒,未來在組成工會的部分,目的事業主管機關將會採取比較積極的輔導態度,希望協助勞工籌組工會,並輔導他們有關工會會務的運作。其實如果違反工會法第三十五條規定,對於勞工籌組工會有不利對待的情況,我們也會送請相關主管機關作為准駁的依據。過去我們在這一點上面做得可能還不夠,但未來行政機關之間會有相互的聯繫管道,所以工程會針對這個部分,也會列為重要的企業責任,未來在採購的評選案件上,目前我們已經具體要求工程會把這一點列進來了。
第四,獎勵地方政府的部分,我們希望協助勞工籌組工會,提升工會組織,雖然過去並沒有採取獎勵措施,但是我們希望未來能夠以獎勵來取代過去的輔導,這樣可能會比較有效果。
第五,提升事業單位召開勞資會議相關措施的部分,經過勞動檢查如果發現有違法、沒有召開勞資會議的事業單位,我們會進行輔導,並且要求它馬上改善。我們也會請地方勞工行政主管機關,針對沒有召開勞資會議的事業單位進行入廠輔導,並且限期它必須完成勞資會議。此外,我們也會加強審查雇主申請外勞的程序,如果依照雇主聘用外國人許可及管理辦法第十六條規定應檢附之依法召開勞資會議的證明,由最近一次會議紀錄,研議到底要不要修正,應該檢附過去可能不是只有一年的紀錄,我們希望一年內至少要召開幾次會議,例如召開4次勞資會議以上,必須有這樣的會議紀錄我們才會允許聘用外勞。另外,我們會拜託經濟部及科技部,對於他們輔導及所轄的工業區、加工出口區、產業園區、科學園區廠商,希望他們能夠依法召開勞資會議,剛才他們也都表示將來會配合辦理。
為了要提升勞資會議勞方代表相關的知能,我們會辦理勞資會議的培訓及宣導活動,也會與工程會研議,將召開勞資會議列為未來的企業責任範圍。並建議證交所與櫃買中心辦理公司治理評鑑制度時,能夠把召開勞資會議納入107年評鑑新增指標項目之一,促使上市櫃公司依法召開勞資會議。
其次,我們也會協助各部會,包括交通部、衛福部及其他目的事業主管機關,訂定各個行業別的工時指引,提供企業在考量身心健康及福祉的前提下,合理安排勞工的出勤。對於外界所關切的過勞認定指引是不是要修正的問題,本部也會從積極預防的角度,檢討工時彈性運用對於勞工身心健康的影響,適時調整認定之標準,以確保勞工的安全。
最後,我要回應有關勞檢的部分,目前各縣市都有勞動條件的檢查員,至於偏鄉地區安全衛生的部分,當然是由本部職安署各區的職安衛生中心負責檢查。有關勞檢員是否有過勞的情況,目前我們已經在檢討合理工作的狀況,建立即時溝通管道,解決所有基層反映的問題。至於勞檢員加班費的問題,非常感謝各縣市均已編列相關經費,未來我們也會協助各縣市處理及解決請領上的相關問題,各地方的勞工申訴案,也可以透過「1955」檢舉專線來入案追查。
有關勞檢中過勞的部分確實是大家關切的議題,非常感謝陳宜民委員在委員會中提出來,希望衛福部能夠去做專案研究,針對這個部分,勞動部願意與衛福部針對這個問題一齊研議,提出一個比較可行的解決方案。
以上報告,謝謝。
主席:今天舉辦之勞基法修法公聽會到此告一段落,謝謝今天所有與會的代表、相關部會官員。本席在此做一個簡單的總結,今天很多與會代表談到這一次的修法,包括政府部門在內,都認為一例一休的確引發雇主、勞工朋友很多的批評。的確大部分的民眾認為一例一休的問題要解決,但是這一次的修法版本並沒有針對一例一休的問題直接加以解決,而是偷渡了很多勞基法非常核心的條文,包括鬆綁7休1,甚至是去年底才修法通過的輪班制必須間隔11小時的規定。
這幾天我看到賴清德院長接受媒體的專訪,他提出幾個說法,我認為是非常荒謬,甚至沒辦法接受的。賴清德院長表示,輪班間隔要經過勞資同意才可縮短為8個小時,因此不會有護士在體力不支下去照顧病人的情形,他說這在目前並沒有發生。賴院長這樣的說法,就像上個星期公聽會上資方蕭姓代表所講的「臺灣目前沒有過勞死,過勞都是勞工本身有病」的說法一樣,怎麼會有這樣子毫無同理心的說法呢?賴清德院長在專訪中還講,對於輪班制上一次修法法條中,留下施行時間另定的條文,是要讓勞工輪班間隔休息時間11小時遲遲無法上路,而透過這一次增加彈性,讓例外狀況經過勞資協議同意之下,可適用間隔8小時,我認為賴清德院長完全沒有瞭解去年本院修法的真正目的。輪班制間隔11小時,這是底線,這是不容許有例外的!當時修法時為什麼包括其他部會在內,衛福部也好,交通部也好,都沒有人站出來表示意見?結果不到幾個月的時間,現在問題全部出來了。當時訂定施行時間另定的原因,是希望給予行政部門緩衝的時間,讓你們去補足人力,讓你們去調整相關的營業模式,確保輪班制的勞工朋友間隔必須足夠11個小時,這是毫無退讓可言。賴清德院長居然說可以允許例外的情形,在勞資協商之下適用8個小時,這不是退步嗎?這不是退步的立法,什麼才是退步的立法?
賴清德院長甚至說,三班制的工作大家批評很多,他說公司不會故意排整人班表,你乾脆說公司根本不會故意違反勞基法好了!我們還需要勞基法幹嘛?你也可以直接說就交由資方去自律,你到底瞭不瞭解勞基法是給予勞工最低限度的保障?還說如果有這種極端例外的情形一定會爆出來。今天很多與會的代表、很多勞工朋友,甚至一些家屬都出來說話了。剛剛陳俊男委任的柯律師也講,實際上不要說這是極端的例子,這就是他們的日常,今天我們看到的只是冰山一角,絕對不是說有這種狀況一定會爆出來。賴清德院長,你還要等看到多少過勞死才願意面對呢?
其實有太多這種因為過勞而死亡的黑數我們沒有看到,這些家屬表示,其實有很多長期工作的駕駛,事實上並不是我們在新聞上看到的報導,說他們是在駕駛座上、在工作現場,他們很常的時候是因為回家途中像騎著摩托車而發生不幸的,太多這種案例了,居然還說這些極端案例要爆出來!
賴清德院長甚至還說,根據研究理論指出,勞工是在某個薪資臨界點之前願意加班讓收入變多,到達這個薪資臨界點之後,就比較不願意加班了,所以他說他也是在幫助勞工。賴清德院長,你這樣是逼迫勞工跨越過勞的紅線,以血汗去換取微薄的加班費。院長,當勞工朋友已經超過過勞的臨界點,一一倒下的時候,還談什麼薪資臨界點!還談什麼賺錢!荒謬!
今天孫友聯秘書長提出的比喻很貼切,他說這就像橡皮筋纏在一個瓶子上面,過1個月之後,這條橡皮筋是回不去的。每一位長工時工作過勞的勞工朋友,你讓他連續工作12天,你讓他有這種你們所說的極端例外班表,之後他再怎麼休息,都補不回來了,是補不回來的。所以今天我們審查勞基法的再修法,我們要面對的是歷史,沒有人是局外人,我們都不願意成為歷史的罪人,但是我要再次呼籲賴清德院長、所有相關部會官員,以及每一位立法委員。我們手握權力,今天如果我們就讓這樣修惡的版本三讀通過,我們都將成為歷史的罪人。
今天各位的發言,包括提供的電子檔及相關資料,以及委員劉建國所提書面資料,將列入立法院正式公報紀錄,作為本院審查法案之參考。
林志雄理事長書面補充資料:


孫友聯秘書長書面補充資料:











張鑫隆副教授書面補充資料:






曾堉誠會長書面補充資料:




黃怡翎執行長書面補充資料:








廖郁雯秘書書面補充資料:


主席:茲就本次公聽會作成會議結論如下:依照立法院職權行使法規定,本次公聽會內容將作成書面報告,分送本院全體委員及出席者,公聽會報告並將作為立法的參考,現在散會。
散會(12時59分)