立法院第9屆第4會期第11次會議紀錄
繼續開會
時 間 中華民國106年12月5日(星期二)9時6分
地 點 本院議場
主 席 蘇院長嘉全
秘書長 林志嘉
副秘書長 高明秋
主席:現在繼續開會。進行討論事項第一案「促進轉型正義條例草案」,本案經本次會議決議協商後提出本次會議處理,因協商已逾一個月,無法達成共識,依立法院職權行使法第七十一條之一規定,由院會定期處理,爰於本次會議提出討論。
本案爰於106年12月1日完成協商,但因有黨團幹部事後撤簽,現在依黨團協商共識先進行處理,如有委員想再繼續發言,因為我們沒有協商結論,也可以登記發言。本來我們的共識是希望各黨團能夠輪流發言,但如果要依原有共識來進行,後面登記發言的委員,恐怕時間會有一點亂掉,所以現在依登記順序發言。
現在針對討論事項第一案進行廣泛討論,每位委員發言3分鐘。
首先請徐委員永明發言。
徐委員永明:(9時8分)主席、各位同仁。今天是非常關鍵的一天,關於轉型正義是我們新國會非常關心的,時代力量一開始也非常關心這個議題,並提出我們的版本,我們跟出委員會的版本一個最大差別是,我們認為「促進轉型正義條例」可以稱「實踐轉型正義條例」,為什麼?因為一開始只是在推動過程,但我們後來發現不只是要宣傳,更重要的是要如何將它落實,這不只是一個政治動作,而且還應該變成未來政治體制及社會體制轉型、更正、追求正義的一環,所以我們認為應該叫「實踐轉型正義條例」,「實踐」取代原本的「促進」當然我們知道我們黨團的人數比較少,未來每一條在爭執實轉條例時,應該都無法成功,因此本席在此說明,我們的立場是實踐轉型正義。接下來在逐條討論時,我們不會再爭執這個名稱,但希望趁這個機會向各位報告,就時代力量的角度而言,本條例不只是規劃、架構而已,應該是要來推動的。
時代力量也認為不只是開放政治檔案、清除威權象徵、保存不義遺址,更重要的是,除了撰寫調查報告外,還包括人事清查、除垢的部分。為什麼除垢非常重要?大家也知道原本蔡總統第一次提名司法院院長時,提了一位曾在威權時代參與壓迫行為的人員,經過大家討論,引起社會譁然,甚至總統還撤回提名。我認為這就是沒有處理除垢的部分,不代表這些人在過去作為威權的幫兇,不能再有公職的機會,而是將其標誌清楚,呈現其過去的歷史,才不會發生被提名的司法院院長,過去竟然是威權政治的幫兇,如此離譜的事情。所以時代力量認為人事除垢是非常重要的。
再者,雖然已經有了黨產會,但黨產會處理的是政黨及其附隨組織的部分,也有很多私人透過政權交替的過程,獲得許多財產利益,我們也認為應該要處理這部分,其他部分我們會逐步向各位報告。
主席:請林委員昶佐發言。
林委員發言完畢後,截止廣泛討論之發言登記。
林委員昶佐:(9時12分)主席、各位同仁。從去年一路走到現在,也過了一段滿長的時間,在此先跟大家回顧促轉條例走到今天的歷程。記得在兩星期前,我還聽到有民進黨的朋友表示,時代力量沒有自己的版本,何必急著敦促民進黨的版本,拿這個版本來提動議?如果大家曾參與促轉條例審議過程,應該還記得在去年4月執政黨拋出這個議題,剛開始我們聽到的部分是框架性的立法。時代力量認為若是框架性的立法的話,內容應該要更完整,時間也應該拉長,因此當時我們也提出了歷史正義與權利回復法。到了6月份,民進黨的朋友也認為應該要加緊腳步,針對威權時期訂定促轉條例,也希望有實質的內容,讓轉型正義能實質地被實現,當時時代力量也配合民進黨的節奏,雖然我們也提出我們的真促條例,但是為了加速進到委員會,將我們的方案以動議的方式融入民進黨的版本中。如果到現在都還有人認為時代力量沒有自己的版本的話,這是非常大的誤解!
今天我們提出的動議內容,最重要的兩部分是,也請在座的同志思考,一是徐永明委員剛才提到的除垢規劃,在轉型正義的工作中,有一個很重要的部分就是除垢;另一是,在威權時期,也就是戰後,除了被國民黨侵占的國家財產之外,還有一些被非國民黨的其他組織或個人侵占的國家財產,應如何處理?這兩個部分都是民間關心轉型正義的朋友,長期關注的層次,也是現場很多的同志在立法院推動很久的層面,希望大家一起讓轉型正義條例可以涵蓋到我們所關注的每一個層次。
主席:現在截止廣泛討論之發言登記。
請吳委員思瑤發言。
吳委員思瑤:(9時12分)主席、各位同仁。此時此刻,對於台灣民主深化及社會進步具有關鍵的時代意義,轉型正義條例歷經委員會的嚴謹審查、多次密集協商,今天終於挺進院會進行立法。進步國家早已完成轉型正義相關的法制建設,並進行社會各項重整的工程,但台灣作為華人世界最進步的民主典範,如此攸關社會公平正義與和解的重大工作卻落後國際甚多,民間望穿秋水,我們必須有所回應,而且是快速地回應!
首先,本席向大會說明,感謝大會同意將本席的條文,以逕付二讀的方式融入協商,併案處理,經過上週幾次的密集協商,本席所提版本的精神及主要內容皆已納入協商的共同版本,因此我願意在今天撤回本席的版本。在此我也特別說明有關本席所提的版本第七條規定,針對不義黨產之追討所得,除社會福利措施的指定用途之外,得以延伸擴大用於人權教育及深化相關文化的工作、保存、維護、活化不義遺址,作為文化空間的充足財源,感謝在朝野協商中獲得採納。
轉型正義的善後工作,必須落實於司法、歷史、行政、憲法、賠償及文化等各層次及面向中。雖然在操作過程中,有可能違反信賴原則及法安定性原則,因此今天的立法特別重要,設置專責機構,依循符合國際法及國內法所公認的法律原則,在政府體制內創設可行的制度予以實現。如此的立專法、設專責機構,推動轉型正義不是新生事物,更非台灣獨創。綜觀國際的經驗,從歐洲的德國、西班牙、捷克、波蘭到中南美洲的阿根廷、瓜地馬拉,從近在咫尺的南韓或遠在天邊的南非,都是透過這樣的方式運行,他們這些年所發展的轉型正義工作,皆可作為台灣推展的借鏡,我們也都採納這些作為,融入法案當中。希望在野黨的同仁放下偏見與歧異,讓過去的歷史不再是台灣分裂的原因,而是和解的開始,希望大家支持等一下要審議的協商版本。
主席:請蔡委員易餘發言。(不發言)蔡委員不發言。
請李委員俊俋發言。
李委員俊俋:(9時19分)主席、各位同仁。我們今天終於要討論促進轉型正義條例,其實每一個國家歷史發展的過程都不一樣,自己走過的軌跡也不見得相同,但是有時候我們會發現,歷史的軌跡確實會有錯誤的一步。如果歷史走錯了,我們應該要怎麼辦?我們沒有辦法背負原來的歷史,我們所能做的就是面對問題、解決問題。過去歷史走錯了,我們看到在美國有種族歧視;在德國有納粹主義;在南非有種族隔離制度,他們都能面對歷史、解決問題,這才是一個國家要往前發展的最大契機。
過去在台灣的歷史有沒有踏出錯誤的一步?確實有!在威權時代,我們很多很不幸的民主前輩,因為二二八事件、白色恐怖事件而遭受非常大的歷史蒙難,所以我們現在就是要面對歷史、解決歷史;而在面對歷史、解決歷史的時候,第一、我們發現有很多的政治檔案並不清楚,所以我們必須透過促進轉型正義條例把這些檔案找出來;第二、我們發現白色恐怖受難的這些人遭受很大的冤屈,我們必須幫他們平反,這些事情都必須藉由促進轉型正義條例來進行,這也是我們大家共同努力的目標。
但是很遺憾地,今天國民黨的朋友告訴我們,威權又不是只有國民黨時代才發生,在清朝在日本時代也有威權!試問國民黨的朋友是不是應該訂定「唐宋元明清威權促進處理條例」?當然不是如此,我們只能針對現在所面臨的問題,探究如何解決問題才是真正的方向!不過國民黨的智庫又說了,其實台灣從來沒有威權,台灣從頭到尾都是民主,所以沒有威權更沒有轉型正義的問題,如果這樣說的話,二二八受難的家屬,還有很多遭受白色恐怖到現在還沒有平復的這些人,你們要如何交代?
至於時代力量的朋友,你們很認真的推動這個法案,卻也不停地指責民進黨就是不處理,民進黨就是要跟國民黨交換,事實真的是如此嗎?我給大家幾個數字,轉型正義條例是在去年的4月1日就交付審查,去年的4月21日、22日完成審查後送出委員會,時代力量的朋友第一次提的是「歷史正義與權利回復法草案」,在去年的6月24日正式提出後交付審查,當然沒有在委員會審查,所以今天送來的版本,也當然沒有時代力量的版本,但是我要在此提醒,當你一隻手指頭指責別人的時候是不會墊高自己的角度。
最後,我們要講的是,面對歷史的錯誤,我們要共同來解決,所以在此呼籲大家,今天要認真思考問題、面對問題,共同面對歷史的錯誤,共同從歷史的錯誤中學習、成長,謝謝大家。
主席:請葉委員宜津發言。(不發言)葉委員不發言。
請段委員宜康發言。
段委員宜康:(9時23分)主席、各位同仁。促進轉型正義條例是立法院這一屆第1會期,由我擔任司法法制委員會召委的時候完成初審,從4月21日第一次報告、詢答、開始審查,並在兩個月的時間召開五次公聽會,才完成初審。
一開始,促進轉型條例就和原住民族的歷史正義相互糾結,對各黨團和許多委員同仁們推動原住民族的歷史正義,所花的心力、認真的動機,我們表示感佩!但是轉型正義和原住民族的歷史正義從頭開始就相互糾結,所造成的結果是彼此拖延立法的腳步,因為兩個性質完全不同的歷史傷口應該要一一清創,而不是彼此拉扯。
唯有今天,我們才可以用理性的態度及堅定的腳步,先處理了威權時期的轉型正義,我們才可以清理戰場,繼續地大步向前,才可以繼續推動屬於原住民族的歷史正義。所以,我們衷心的期盼所有的黨團及每位委員同仁可以用理性的態度、真誠面對歷史這樣一個真誠的態度,來處理所有台灣人民應該要還給台灣人民的轉型正義,我們今天就要完成這個歷史的任務。謝謝各位。
主席:請黃委員偉哲發言。
黃委員偉哲:(9時26分)主席、各位同仁。今天要審議的促進轉型正義條例是一個歷史的創舉,但它並不是第一個!過去在民國89年的時候處理過戒嚴時期人民受損權利回復條例;民國95年的時候就處理過戒嚴時期不當叛亂暨匪諜審判案件補償條例;也曾經處理過二二八事件處理及賠償條例,它原先是補償後來改成賠償。這些都是過去在國民黨執政,或者是國民黨在立法院多數的時期,在那個時候的氛圍、那個時候的立法院結構,我們都能面對歷史。現在已經2017年了,十幾年前的時候都能夠面對二二八事件、戒嚴時期及不當叛亂暨匪諜審判這些案件,我們現在只是把面對的角度更擴大,提出促進轉型正義條例,這事當然非常難,但它不是歷史上的創舉或唯一,難道說大家真的沒有辦法面對?所以,我覺得今天當然是歷史性的時刻,我們希望不管藍、不管綠,都能夠放下所謂的結構及意識形態,誠實的面對歷史,來處理這個條例。
有人說慰安婦及台籍老兵也應該納入,其實這都是這個社會應該要面對的,不過慰安婦跟台籍老兵都是日治時期,是日本佔領台灣時所發生的事情,那個時候台灣人所面對的一些不公平的對待,這並不是我們的政府要賠償,應該是我們的政府對外去爭取,向其他的國家提出要求,就像韓國面對日本一樣。可是促轉條例是我們自己的政府,面對我們自己的人民,對他的權利、生命財產給予不正當的壓迫,以及強取豪奪,甚至犧牲生命。所以我們今天對於促轉條例處理的範圍跟處理的對象應該清楚界定,其他包括慰安婦及台籍老兵也一定要處理,我們也呼籲政府應該嚴肅面對其他國家為我國人民所帶來苦難,也要一起處理;但是今天先處理促轉條例就好,謝謝。
主席:請周委員春米發言。(不發言)周委員不發言。
請賴委員士葆發言。
賴委員士葆:(9時30分)主席、各位同仁。我們知道今天這個促轉條例是道地的鬥爭條款,道地的東廠條款,道地的錦衣衛條款!各位,促轉條例跟黨產會其實一個是爸爸,一個是兒子,黨產會是兒子,促轉會是爸爸,促轉會是一個大架構,裡面要處理所謂的不當黨產、政治檔案解嚴、名譽回復以及賠償四大塊。各位,民進黨真正要的是黨產會,要的是錢的這一塊,向各位報告,這一塊已經處理了。老實講,促轉就沒有這麼急啦!因為名譽回復的部分,不當司法沒有人會反對,大家舉雙手、雙腳贊成,它就等於是二二八的擴大版,為什麼會反對?二二八都處理了啊!二二八的擴大版就是在戒嚴期間有任何的司法冤獄、回復當事人的名譽、賠償,沒有會人反對啊!既然,二二八的擴大版沒有人反對,黨產會也已經處理,剩下來的是什麼?就是威權象徵。
各位,什麼叫做威權象徵?就是鬥爭而已!下一次,在幾年以後,蔡英文是威權象徵,要不要處理一下呢?所以,我們都很清楚,民進黨為什麼這麼怕日本,我們促轉條例的轉型正義時間能不能向前延十年,涵蓋日本?日本是怎麼殺台灣的人民,對台灣人民的不公義,難道不應該要正義一下嗎?連日本的記者都緊張,我們會不會處理日本,民進黨同仁卻老神在在,日本不能碰、日本神主牌,要抱住大腿,不要碰日本。後面的時間往後延,這個條款過的話,以後就是後朝鬥爭前朝。
再來,這是一個道地的東廠條款。第十七條寫得很清楚,調查人員、促轉會人員居然可以到你家,說你家可能放蔣公公仔、有檔案,他就可以翻箱倒櫃行使司法權。想一想,檢察官要搜索你家,處分你的財產都還要法院通過,但是這個法通過以後,統統不需要了,他們可以處理,他是檢察官兼法官、兼神、兼上帝啊!大哉,所謂的促轉條例,悲哀!這是人權倒退的一個法案!我們反對這個法案其中的幾個條文,其它我沒有意見。請各位委員拿出良心,我們要讓民主進步,不要讓民主進步在民進黨的身上變成民主退步,臺灣最引以傲人的是,我們在世界的自由法制、民主法制,而且大法官釋憲案585號解釋寫得這麼清楚,司法權、行政權要分開,怎麼可以讓司法權去行使行政權呢?那些調查人員沒有檢察官資格,沒有法官的資格,怎麼可以行使強制處分權,這不是人權倒退是什麼?
請各位偉大的政治人物,你們每天高舉著人權大旗,第十七條、第十九條一定要反對,否則這個就是假的,否則就是道地的東廠。大家不要高興,下次換國民黨執政,就派人到你家去搜,對不對?那時候蔡英文變成新威權的象徵,看一下我們蔡英文的照片……
主席:謝謝賴委員。
報告院會,只要我們的發言時間到,實況轉播就會沒有聲音,只會看到你在那邊比手劃腳而已,這是給各位……
費委員鴻泰:(在台下)那是講給你聽的。
主席:沒關係,我都聽得到,我只是跟各位報告實況轉播的狀況而已,並不是你們不能講。
下一位請柯委員建銘發言。
柯委員建銘:(9時35分)主席、各位同仁。我們要知道,二二八事件已經70週年、解嚴30週年、美麗島事件也38年了!在這歷史時刻,我們來共同面對歷史的傷痛,尋求國家和解,這是促轉條例最主要的目的。
剛才我看到賴士葆委員聲嘶力竭在嘶喊:這是東廠、這是清算!假如國民黨還是用這種心態的話,我想這個黨還沒有辦法澈底檢討,這個黨要重新領導臺灣,可以說是緣木求魚。今天是一個最好的機會,大家共同面對歷史,促轉條例在立法院裡面,我今天講一個中肯的話,請大家不要再爭功諉過,不要再拿這個來抹黑,但是要面對歷史。
去年12月30日本黨提出促轉條例,經過4月、6月3次委員會審查、5次公聽會,6次朝野協商,終於走到今天我們能夠來面對。促轉條例第一個是要政治檔案,第二個是威權遺址如何清除,不移除就保存,大家要瞭解整個歷史走向。最重要的是司法的平復,給他補償、賠償、真相調查以及和解。今天我要談的是,全世界都在轉型正義,我們要如何來看待,戰後已有100多個國家完成轉型正義,臺灣今天在面對轉型正義的時候,我們看到賴士葆委員的這種說法,這實在是國民黨的悲哀。
民國六、七○年的時候,連中共經過文革大躍進,他們在11屆三中全會對毛澤東都做歷史功過的評判;東德、西德也是一樣,在1990年、柏林圍牆倒了以後,經過兩次轉型正義;韓國的光洲事件經歷兩任總統。在臺灣,我們要面對一個事實,二二八以及白色恐怖在歷史的今天死了多少人,大家是不是清楚,有被害者卻看不到加害人,所以我們要還原歷史真相,在歷史傷痛中大家要尋求團結,讓國家往前走!
主席:請劉委員櫂豪發言。(不在場)劉委員不在場。
請姚委員文智發言。(不發言)姚委員不發言。
請尤委員美女發言。
尤委員美女:(9時39分)主席、各位同仁。今年是解嚴30週年,大家共同面對轉型正義,所以今天要處理促進轉型正義。二二八事件到今天已經超過70年,解嚴30年後的今天,我們面對轉型正義,非常重要的一點,何謂轉型正義?轉型正義就是威權時代走到民主化之後,大家共同面對在威權時代政治迫害所造成的社會分裂,讓歷史的真相能夠復原,讓歷史的真相能夠復原,讓整個社會能夠寬恕及和解,重新邁向一個和平而且和諧的社會。所以這裡的轉型正義絕對是從威權到民主,它起源於1980年,各個民主國家紛紛面對威權時代所面臨的這些問題,所以在轉型正義中非常重要的是要面對傷害人民的這些掌權者,第二個是要面對所有受傷害的受害者,第三個就是面對創傷的歷史真相。對於加害者的處置、被害者的賠償以及歷史真相的還原,這是非常重要的三大因素。這裡跟所謂的殖民統治是不一樣的,殖民統治所面對的是另外一個國家的暴力統治,它則是在威權時代,自己的國家因為威權的統治,所造成對人民的迫害;它跟原住民的歷史正義又是另外一回事,原住民生長在這塊土地上,所面對歷來各個族群的迫害,這是另外一個浩大的工程。
因此,今天我們面對轉型正義,轉型正義的最大敵人就是時間,我們看到二二八事件的這些受害者屍骨已寒,看到白色恐怖的這些受害者漸漸凋零,今天大家能夠共同來面對、共同來促進轉型正義,讓台灣的社會能夠真正的邁向和解、邁向寬恕,但是真相絕對不能被抹煞。所以政治檔案的調查以及對加害者的處置、司法的平復、對於被害者的補償,以及對於不義遺址的處置,我認為這些都是轉型正義不可或缺的。希望所有的政黨,大家能夠一起來面對這個問題,謝謝。
主席:請柯委員志恩發言。
柯委員志恩:(9時42分)主席、各位同仁。面對一個心理創傷的人,學理及實務的經驗告訴我們,他總要協助,慢慢地讓他來面對過去的創傷及傷痛,這樣的感覺,我們懂,不是由執政黨的委員來告訴我們要面對歷史的事實。國民黨在很早期的時候,即願意用負責任的態度來面對他們過去可能造成的創傷,所以我們有二二八事件處理及賠償條例、刑事補償法,在你們在提出的平復司法不法的過程中,我們早就提出了戒嚴時期人民受損權利回復條例。這些法都在各位手上,只是這些法是國民黨當初所制定的,但大家是很不信任的態度,但是不要忘記,現在你們是大權在握,執政黨要做什麼就可以做什麼,在現有的法律當中,你們大可用更精緻的處理方法來做為你們所認為要轉型的不正義。但是現在你們卻要額外再制定一個所謂的促進轉型正義條例,面對被你們批判的我們國民黨這一群人,好似你們才是正義的一方,我們是背叛正義的這一方,若真如此,你們覺得我們能夠不做出一些反彈嗎?
今天並不是我們不願意面對這樣的問題,而是你們所採用的所有方式,以及所有使用的語言,讓我們覺得我們反而是被迫害的一方。所以如果你們要促進族群的和諧,並不是用這樣的方式,很多道理我們都懂,但是要怎麼處理的更細緻,這是我們朝野共同要面對的。
面對轉型正義這樣的一個條例,當然有很多不合法的地方,隨便舉一個例子,譬如第五條提到公共場所紀念或緬懷權威者的遺物都應該移除,試問全國有多少中正路、經國路,還有相關建築物的名稱?如果要全部要移除、全部要改名,你們覺得這要耗費多少社會的成本?歷史本來就是該被緬懷,歷史有很多我們必須去面對的,但是並不是用這樣的方法,更何況這其中還有很多的規定,包括有權派員到各私人機關、可以攜去或留置資料,此門一開,形同檢警的搜查,如果不配合就祭以最高的罰則30萬元,這個權力之大,完全已經超乎司法警察的權限。這只是其中的一小部分。
所以我們今天要說,新國會成立之後,執政黨以優勢的權益,大張旗鼓推行所謂的轉型正義,不當黨產委員會已經成立,目前正大張旗鼓的調查國民黨的財產,而轉型正義的內容也包括很多有關不當黨產的處理,我們還是要告訴大家,真相不是擁有權力者的裁判或是報復,謙卑才是真正面對過去歷史的最佳手段,請朝野各方大家各退一步,大家好好為我們的和諧共同努力吧!謝謝。
主席:請李委員鴻鈞發言。
李委員鴻鈞:(9時46分)主席、各位同仁。今天我們在國會殿堂,我們要訂定的這個轉型正義的名稱是要促進轉型正義,這樣的一個正式立法;可是今天非常諷刺的是,我們所站的國會殿堂是日據時代的女子高校,諷刺的是,我們國會議長辦公室是日據時代的校長辦公室。今天我們修法訂定個促進轉型正義,結果中華民國的國會居然是日據時代的女子高校,這是何其的諷刺?所以今天我們不是要談論威權時代的轉型正義,因為你們把它訂定為促進轉型正義,就必須要包含我們整個國家長久以來的歷史,特別是我們的原住民,他們所該有的尊嚴,也應該一併納入討論,才合乎其他該有的原則跟法令。
雖然我不是原住民,可是當我們跨入原住民部落,我們在那裡看到多少日據時代所立的碑,何其諷刺!原住民的部落不是完全被消滅,我們國會還有這麼多原住民立委,我們還有這麼多原住民散佈、居住在各個原鄉部落,當他們打開門,走出門外時,看到日據時代所立的碑在那個地方,那是何其的諷刺!那是第二度所造成的傷害,今天我們在這裡,必須設身處地為他們著想。我再重申一次,在我們中華民國、在我們台灣,我們的原住民部落不是完全不見,他們還有代表民意,他們還是一群生活在原鄉部落,非常純樸的一個族群,他們要的只是一個卑微的需求─還給他們一個尊嚴、還給他們一個該有的正義,難道這樣一個卑微的要求,我們國會在立法時,為什麼不做?我們為什麼做不到?
今天這麼難得的一個機會在討論,我希望大家放下己見,二二八受難者該有的尊嚴,我們幫他們討回來,該有的賠償,我們賠償給他們;相對的,原住民族群長期以來所受到的,我們也應該給他們一個尊嚴,也該給他們該有的一個公義。謝謝。
主席:請蔣委員萬安發言。
蔣委員萬安:(9時49分)主席、各位同仁。10月份的時候,台灣政治受難者關懷協會蔡寬裕理事長來立法院拜會黨團,希望促進轉型正義條例草案能夠儘速三讀通過,當時我也在場。協會主張修正檔案法、重新調查與平反刑事案件、回復並賠償被害者及家屬的名譽及權利損害、撤銷有罪判決等,我認為這些訴求對受難者家屬十分重要,也當場表達我可以理解,也以開放的態度來面對。促轉條例第六條提到平復司法不法,確實回應了蔡理事長當時的訴求。我相信面對歷史,還原真相,臺灣才能邁向和解的第一步。
轉型正義代表國家願意面對過去不正義的行為,並進行賠償,同時回復受害者及其家屬的名譽和權利,但是無論執行程序及內容,都應秉持公平正義的原則。然而,我們看到民進黨版的促轉條例夾帶具有針對性、清算式的條文,讓原本可以促進臺灣和解、和諧的法案因此變調。第十六條、第十八條、第十九條竟然賦予促轉會可以越過檢察官與法院的司法調查權,嚴重違反憲法權力分立的原則。轉型正義不應該有選擇性,違法違憲的條文無法重建或還原歷史真相,也無法促進臺灣社會民眾團結及社會的和解。蔡理事長說,他們不要帶著不法判決的有罪之身入土,希望讓臺灣的轉型正義真正開啟第一哩路。
蔡理事長多年的堅持與奔走,就是為了促轉條例能夠早日通過。我認為促轉條例的立法精神就是讓受害者得以平復,不是無止境的、有針對性的清算式鬥爭,我們要透過對話相互理解。我真心希望歷史的傷痕可以在我們這一代完全撫平,消除仇恨跟對立,這樣傷痛才能癒合。只有社會和諧,臺灣才能真正大步的往前邁進。謝謝。
主席:謝謝蔣委員。請王委員育敏發言。
王委員育敏:(9時53分)主席、各位同仁。剛剛很多民進黨的委員提到,促轉條例是要面對歷史。真正面對歷史的部分,國民黨絕對不回避,過去國民黨其實已經在任內陸續制定了戒嚴時期人民受損權利回復條例、二二八事件處理及賠償條例、戒嚴時期不當叛亂暨匪諜審判案件補償條例、冤獄賠償法及國家賠償法等法律。面對歷史,追求歷史真相,這一點,國民黨絕對不會逃避。
今天本席要問民進黨的是,如果是面對歷史,為什麼是選擇性的歷史?為什麼當我們要訂定促轉條例,落實轉型正義的時候,你們卻只想處理民國34年8月15日到民國81年11月6日這段期間發生的、你們認為不正義的事項?為什麼民進黨只有選擇性的正義?如果只有選擇性的正義,那不代表真正的正義。當民進黨高舉轉型正義的旗幟時,我希望你們心裡想的不要只有政治上的清算鬥爭。這一點國民黨的立場跟主張非常清楚,我們希望追求轉型正義,應該是追求臺灣這片土地上的轉型正義。
目前國人最關注的兩大議題,一個是慰安婦的議題,慰安婦的人權到現在仍得不到正義的伸張,倖存的慰安婦阿嬤們只剩下兩位,他們等不到正義,請問他們還要等多久?當我們有機會訂定促轉條例的時候,為什麼慰安婦的議題不可以納入?為什麼慰安婦的議題不能夠被討論?為什麼慰安婦的正義不可以被伸張?在這一點我們看到民進黨政府的態度就是逃避,就是閃躲,就是不敢面對這一段歷史,本席對此覺得非常的遺憾。我們看到南韓日前在國會正式通過,將8月14日訂為慰安婦的紀念日,他們也正式跟日本求償。然而臺灣到目前為止,在慰安婦議題上做了什麼?如果我們真的要追求轉型正義,請民進黨放開心胸,把慰安婦的議題納入,可以嗎?
另外,如果我們要追求轉型正義,必須兼顧程序正義。我們現在看到行政權可以有準司法權,這樣的立法內容違背了憲法五權分立的架構。如果程序正義沒有辦法被堅守,不正義的程序正義最後得到的果實會是真正的轉型正義嗎?我想這是非常困難的,所以我希望關鍵條文還有朝野協商的空間,請民進黨真正聽到在野黨理性的聲音跟意見,並予以納入,讓這次促轉條例的修正可以更周全,使轉型正義可以真正的被落實。謝謝。
主席:謝謝王委員。請鄭委員天財發言。
鄭天財Sra Kacaw委員:(9時57分)主席、各位同仁,排除原住民族的轉型正義就是不正義。民進黨立委一直說,原住民族屬於歷史正義,不屬於轉型正義。這是由民進黨來定義嗎?你們應該尊重原住民族的自我定義,不尊重原住民族的主張跟定義,以及原住民族主張的權利,根本就是不正義。更何況蔡總統在2016年8月1日,發表原住民族政策主張的時候特別提到,基於尊重原住民族為臺灣的原住民主人的地位,以及為達成保障原住民族權利的目標,提出以下政策主張:第一,總統代表政府向原住民族道歉,積極實現轉型正義。蔡總統說要向原住民族道歉,積極實現原住民族的轉型正義,所以不是如民進黨的立委在這邊說的,原住民族的是歷史正義,不是轉型正義。因此,我們要嚴重的向民進黨抗議,原住民族的立委事實上在立法院也提出了原住民族轉型正義的法案。
去年4月,民進黨口口聲聲說,會審查原住民族轉型正義的法案,但是非常非常的遺憾,去年6月29日雖然安排了原住民族轉型正義法案的詢答,卻沒有安排審查。第一會期沒有安排審查,第二會期沒有安排審查,第三會期沒有安排審查,第四會期快要結束了,也沒有安排審查。刻意不安排審查原住民族立法委員所提出的原住民族轉型正義法案,更是不正義!今天在談促進轉型正義,刻意排除原住民族的轉型正義,就是不正義!就是不正義!
主席:謝謝鄭委員,下一位請孔委員文吉發言。
吳委員秉叡:(在席位上)……
鄭天財Sra Kacaw委員:不正義!
主席:請鄭委員控制一下自己的情緒。
請孔委員文吉發言。請各位委員尊重其他委員發言的權利。
李委員彥秀:主席要處理。
主席:那我來處理。我知道這些談話難免大家會有不同的感受,但是我請大家尊重發言委員的權利;我們也不希望在院會裡面拿會傷到人的東西亂丟,這個丟到人會受傷。至少講話不會受傷,丟到人是會受傷的。我們希望不要在院會裡面……
鄭天財Sra Kacaw委員:鄭天財為剛才的行為表示歉意,我為我剛才丟東西的行為表示歉意。
孔委員文吉:吳秉叡委員先道歉,跟原住民道歉!鄭天財委員已經道歉了。
主席:現在請孔委員文吉發言。
張委員麗善:吳委員先挑釁,他要道歉。
主席:沒關係,我來處理,如果大家都希望……
高委員金素梅:他有勇氣講,就要有勇氣面對。
主席:吳秉叡委員講什麼?我也沒有聽到。你們要跟我們講到底吳委員是誰、他到底講了什麼。
大家請回座,我來了解一下。吳委員講什麼,我們要知道一下,到底他講了什麼?
許委員淑華:有勇氣就出來面對。
主席:各位回座,我終於知道了,吳委員是講當了那麼多年的立委,白當了。是這一句話嗎?來,沒關係,我們勇敢面對,大家一起維持院會的秩序。吳委員你來說明一下你剛才是講什麼。
吳委員秉叡:第一,他已經離開發言台了,這是事實。第二,我說:鄭委員,你是第一年當立法委員嗎?你以前那麼久都沒有提這樣的轉型正義條例。我是這樣講的。
許委員淑華:不是這樣啦!
呂委員玉玲:不是這樣,律師不能說謊。
主席:我覺得在院會大家真的要互相尊重。
許委員淑華:你不處理唷!
主席:我們再一次宣告。拜託!我們都是人民選出來的立法委員,有人在發言時,我們盡量不要干擾人家的發言,縱然是你不喜歡聽的話,絕對不要干擾!絕對不要干擾!好不好?大家互相尊重。但是我們也希望時間到,大家就主動的不要再發言。
許委員淑華:他沒有超過時間呀!
主席:他沒有,他沒有。鄭委員沒有超過,這一點我們可以作證,鄭委員沒有超過發言的時間;鄭委員在講話時,也沒有人干擾,是離場的時候,吳委員喊了一句不知道什麼話,那個時候發言時間已經到了。但是我們也不希望在議場裡面丟東西,因為我們的茶杯是鋼製的,丟到人是會受傷的。
王委員育敏:他後來也道歉了。
主席:縱然要道歉,也不能亂丟人。以後打人之後,大家都來道歉,這個都不好啦!我也不希望有人干擾發言,我們都不希望有人干擾發言。拜託各位委員,這個都有實況轉播,全國人民都在看,我們不希望院會有人來干擾發言委員的權利,絕對不行!
呂委員玉玲:主席處理不公!
主席:現在休息3分鐘,請各黨團稍微平復一下,也請柯總召私底下協調一下,到底他講什麼,我們都沒有聽到。
休息(10時10分)
繼續開會(10時15分)
主席:謝謝大家能夠彼此互相體諒,非常謝謝大家。
現在繼續開會,進行討論事項第一案之廣泛討論。
請孔委員文吉發言。
孔委員文吉:(10時15分)主席、各位同仁。剛才我們原住民的立委來自花蓮阿美族的鄭天財在發言完畢的時候,聽到民進黨的委員吳秉叡說:「你當了那麼多年的立委,為什麼不提轉型正義條例?」我覺得像這樣的言論對於我們原住民立委是不公平的,大家都要尊重我們在立法院的發言權,雖然我看到吳秉叡委員已經跟鄭天財委員握手言和了,但是我希望吳委員能夠尊重每位委員的發言權及發言的內容。
今天談轉型正義條例,本席認為最重要的是出發點在哪裡,如果出發點不是站在一個寬恕和和解的立場,那我覺得是不正義的。轉型正義最重要的目的應該是寬恕跟和解,而不是報復跟鬥爭。我第一點要談的是,這一次我們要審查的版本只有涵蓋1945年8月15日到1991年4月30日,其間包括了二二八事件、白色恐怖。1991年李登輝總統宣布終止動員戡亂時期,廢止動員戡亂時期臨時條款,簡而言之,1945年至1991年就是蔣氏父子執政的時候,這還不只是清算國民黨,因為全民直選總統的時候是1993年,目的就是要清算和鬥爭外省政權!去蔣化就是去中國化!這是站在報復和鬥爭的立場來審查轉型正義條例。
第二點,我要嚴正的譴責原住民委員的版本及我提出的版本「促進轉型正義原住民權利回復及補償條例」草案在去年6月22日司法及法制委員會審查的時候,被民進黨的召委硬生生的全部排除,引發國民黨的委員及原住民的委員退席抗議。對原住民而言,轉型正義包括了土地正義、歷史正義及人權正義,本席提出來的反族群歧視法、野生動物保育法修正案,也在這裡被民進黨硬生生的否決掉,對照蔡英文跟原住民道歉,這是最大的諷刺!因為民進黨黨團沒有辦法接受我們原住民的版本,那你憑什麼跟原住民道歉?你道歉就是作秀!
主席:請吳委員志揚發言。
吳委員志揚:(10時19分)主席、各位同仁。關於促轉條例,我們國民黨的立場非常清楚,就是正面面對,而且希望能促其實現,但是對於現在的版本若干不合理的地方,我們還是認為應該要提出來修正。
首先,轉型正義的重點是要讓臺灣人民對在這片土地上發生的不公不義有機會去認識、矯正,然後對未來產生正面的效果。所以促轉條例的針對性不能只針對國民黨執政的時期,當然我們不會無聊到把什麼唐宋元明清都拿來講,而是要跟這塊土地有關係。對於我們現代人還有深刻歷史感情傷痕的事件,我們不能把它放掉。所以國民黨的版本非常清楚,我們把起始點提升到民國19年10月27日,這就是著名的霧社事件的起始日,關於霧社事件,現在的課本也都有教,難道不應該讓這些受傷的人平復嗎?慰安婦的事件有離我們很遠嗎?所以我們不希望有一個針對性的法案,模糊了焦點,讓全世界的人都以為臺灣都已經三次政黨輪了、竟然還在搞文革!這本來是一部很好的法律,但如果針對性太強就是有政治的目的。
第二,我們希望整個促進轉型正義的過程中本身使用的手段要符合正當的法律程序、比例原則,這些都是臺灣這幾十年來好不容易一步一步改革達成的正義,轉型正義最容易看出來的是什麼呢?就是刑事訴訟法所有的進步,在大家的努力下,我們已經把過去認為威權的監聽、搜索、羈押等等都一一歸到法院的權限了,讓三權分立非常的清楚,如果我們這一次為了促進轉型正義,又忘掉了這些正當程序的話,豈不是又走回頭路了嗎?所以我們不要再製造新的不正義!如果再製造新的不正義,將來又要麻煩我們的子孫再訂一個什麼條例來糾正我們現在所做的事情。我強烈反對這種不正義的手段,謝謝。
主席:請張委員麗善發言。
張委員麗善:(10時23分)主席、各位同仁。今天民進黨急著通過促進轉型正義條例,我在這裡提出嚴正的提醒,提醒各位委員,司法是保障人權的重要防線,所有的人權幾乎都要仰賴司法制度給予保障。司法人權就是人民向司法機關請求保障其他人權的人權,所以司法人權是比其他人權更基本、更重要的基礎人權。
今天我們制定促進轉型正義條例草案,之所以要非常審慎,就是因為草案當中有條文指出可以在無司法授權下進入人民的處所去做調查勘驗,此與司法人權有直接的衝突,司法人權保障人民可以向司法機關或是法院陳訴,也包含人民在向司法機關尋求正義的過程當中不能有延遲或不妥當,唯有如此,最後才能獲得有效及實質的正義。本席要提醒,切勿讓促轉條例成為毀壞我國憲法保障人權的兇手。
此外,平復司法不法事項固然重要,但我國有關轉型正義之法律也已經有了,例如「二二八事件處理及賠償條例」以及「戒嚴時期不當叛亂暨匪諜審判案件補償條例」,以賠償或補償被害人並協助回復名譽之方式達到立法目的。今天促轉條例讓促轉會變成行政院的獨立機關,我們要知道,獨立機關是要有相當的正當性跟獨立性,才有設計的必要。但促轉條例的第一條僅言「為促進轉型正義,落實自由民主憲政秩序」,究竟如何界定範圍?如何執行?接下來都是空白授權,令人沒有辦法信服,也使人權危在旦夕。甚至大法官第585號解釋(處理真調會案),國會為行使調查權是可以設組織,限於調閱、要求對象陳述,對違反陳述者科處罰鍰。但這是在廣泛立法權之下所賦予的國會調查權,而促進轉型正義委員會是在廣義的行政權之下行使調查權,將涉及非常大的爭議。因此本席要說,就組織、權限、程序而言,促進會都有再三檢討的必要。謝謝。
主席:請林委員麗蟬發言。(不發言)林委員不發言。
請許委員毓仁發言。
許委員毓仁:(10時26分)主席、各位同仁。轉型正義的意義應該在於追求真相、回歸正義、尋求和解,讓過去的加害者承受錯誤,讓受害者的心靈可以得到慰藉。
但是今天我們面對的轉型正義並不是真正的轉型正義。主要原因有三:第一,轉型正義不應該是勝利者的正義,我們今天討論的轉型正義到底是以誰為主體?到底是以哪一個勝利者或失敗者作為討論的對象?如果政府是帶著一種對付政敵的態度來追究責任,就會引起勝利者正義的質疑。如果政府是以勝利者的姿態去決定某人,那就是侵犯人權的主謀。利用這個方式將任何人定罪而不是謹慎的求證,完全訂定真相的基礎上,以司法的程序追究責任,那就不是真正的轉型正義,那只是勝利者的正義。
第二,轉型正義也不是以暴制暴的正義,諾貝爾和平獎得主也是南非大主教屠圖,在其著作─「沒有寬恕就沒有未來」裡面講到,像二次世界大戰後把盟軍所有的戰犯送上法庭,這個方案對於南非的穩定和發展顯然是很不合適的。
第三,忽略日本人強徵慰安婦、屠殺原住民的選擇性正義不是真正的轉型正義,前民進黨文宣部主任陳芳明教授說,歷史受難者應該對歷史寬容,不要用報復的心態,如此臺灣沒有和解的可能。政府當前以轉型正義為由的錯舉,在心態上有必要檢討之處。選擇性的正義沒有辦法讓大家幸福,也無法達成轉型正義,讓社會真正回歸正義的功能。臺灣經過三次和平的政黨輪替,成為亞洲民主的燈塔,希望這一次的機會是創造和諧而撫平歷史傷口的一個可能性,而非以勝利者的姿態自居再一次地撕裂族群、清算。如果我們可以的話,應該好好的來討論,在轉型正義的架構底下,我們的教育、社會的對話應該要成為什麼樣的多元溝通的可能性,讓這個時代重新有再思考過去歷史真相的過程與可能性。謝謝。
主席:請李委員彥秀發言。
李委員彥秀:(10時30分)主席、各位同仁。轉型正義有一個非常重要的核心價值,就是落實正義及完成和解。轉型正義也牽涉到社會價值的重現和教育文化內涵的更新,但非常遺憾的是,我們看到在這次的促轉條例當中,在委員會只用一個小時就匆促地送出法案,更遺憾的是,在這次法條討論當中,我們認為是框架式的立法,因為我們認為原住民也應該包含進來,陸一特也應該包含進來,甚至是在威權時期當時未經足夠行政權保障而被徵收的土地,我們都認為也該一併納進來討論。好不容易立法院有一次促轉條例的討論,我們認為不應該只針對政黨,而獨缺整體國家應還原的事實和真相,但非常遺憾的是,在這次的討論當中,我們只看到民進黨處理政黨的部分。
身為國民黨的中生代,對於過去國民黨黨政合一時代的歷史,我們願意面對,也願意檢討,但是功與過應該留給國人、留給未來的真相調查好好去理解。而我必須提醒民進黨,如果轉型正義是選擇性的,而不是面對整體國家社會、歷史而有獨特性的選擇的話,這個正義就是打假球,這個正義就是有針對性的,這個正義也過於狹隘,包括慰安婦的部分,既然韓國能夠勇於面對去爭取慰安婦應有的權益和真相歷史,難道我們不該在這次促轉中也好好地討論嗎?
其次,我必須要強調的是,在這次的草案當中賦予太多行政機關太大的權力,我們常說司法權應該是獨立的,但是在這整部法令當中卻賦予委員會太大的司法權,這就是我們常說的,我們可以允許行政調查權,但是我們要不要允許整個過程當中擁有過大的司法權?我要再次強調,促轉的目的是為了達到社會真正的和解,但如果是有選擇性的,包括賦予行政機關太大的司法權,那就是破壞國家基本法制的精神,這樣的轉型正義也變成了轉型不正義。
所以我再次呼籲民進黨,現在我們還是希望能有機會逐條好好討論,對於司法權調查的部分要不要無限上綱賦予行政機關有司法權的權力,我希望大家能夠再三思。
主席:請陳委員其邁發言。(不發言)陳委員不發言。
請高委員金素梅發言。
高委員金素梅:(10時34分)主席、各位委員。對原住民族而言,第一次面對的法律就是1895年12月26號日令,這一刻開始,原住民的土地統統被掠奪,今天轉型正義推出來,對台灣這塊土地的主人──原住民族來說,是何其痛苦和不堪。在此我要代表我的族人謝謝親民黨黨團,你們對於轉型正義有提出原住民的修正動議案,非常地感謝。這個條例從去年開始,從公聽會到委員會的討論甚至到最後的朝野協商,我想要問問民進黨的朋友們,你們改變了什麼?你們接受了什麼?我們只看到行政流程的跑,還有流於形式的討論而已,如果只是這樣子的話,那什麼叫做民主討論機制?毫無這樣的機制可言。
對於這個法律案,一開始我就不斷地高喊轉型正義怎麼可以用選擇性、切割式、針對性的方式?剛剛我們聽到非常多民進黨的朋友發言,尤其我要提段宜康委員,他剛剛說清理戰場,我聽到後嚇了一跳,轉型正義用這樣「清理戰場」的用語,我覺得太可怕了!我們如果是把轉型正義當作戰爭在打,我看也只有所謂自稱民主進步的民進黨才做得出來!而絕大部分的台灣人民堅持的是什麼?堅持的是真正的轉型正義,我們只有真實、完整地面對台灣所有族群的坎坷歷史,台灣人民才能夠真正放下心中的仇恨,達成寬恕及和解。
我要請原住民的族人記得這一天,我要請大家睜開雙眼看看,到底是誰在支持這個不正義的法案?歷史絕對會記住這一天,這一天是台灣民主的可恥日,也是不正義的延續!民進黨的朋友們,你們要接受台灣人民對你們的審判。最後我要講的是,轉型正義沒有原住民就是不正義,轉型正義如果沒有把時間點推到1895年,台灣這塊土地的仇恨就不會和解,原住民的土地也不可能有回復的一天!我再說,原住民碰到法律的可恥日就是1895年12月26號日令!
主席:請林委員德福發言。
林委員德福:(10時37分)主席、各位同仁。關於這次整個促進轉型正義條例,站在國民黨黨團立場,促轉會隸屬於行政院獨立機關,不受中央行政機關組織基準法的限制,而且民進黨執政之後,即放寬政府機關用人規定,破壞國家文官體制,也造成國家機關組織之混亂。此外,轉型正義要以威權統治時期作為起點根本是毫無定義標準,若真正要轉型正義,應加入日據時期及原住民轉型正義等訴求。
促轉會置委員九人,由行政院長提名,經立法院同意後任命之;行政院長為提名時,應指定一人為主任委員,一人為副主任委員。主任委員、副主任委員及其他委員三人為專任;其餘四人為兼任。促轉會得指派、調用或聘僱適當人員兼充研究或辦事人員。前項調用人員,行政機關不得拒絕。」促轉會成員由執政黨最高行政機關首長任命,對異己「一言堂」式的追殺,將更加輕而易舉。促轉會所需經費,全由行政院項下預算支應,無視現有監察院、司法檢調等政府架構,將形同疊床架屋下的「小東廠」重現江湖。促轉會調查人員必要時,得知會當地政府或其他有關機關(構)協助;其於進行調查遭遇抗拒,或為保全證據時,亦可通知「憲警」機關等協助。
此外,條例規定,違反檔案保全及禁止處分之情事,將可處五年以下有期徒刑。另規定接受調查之機關(構)、團體或個人不得規避、拒絕或妨礙調查,違反者處新台幣三萬元至三十萬元以下罰鍰,並得按次連續罰款,如果受害者不尋求行政救濟途徑,須向促轉會本身申請複查,複查決定不服才能提起行政訴訟,這樣的作法根本就是曠日廢時,而且在官官相護之下,要討回公道可說是難上加難,因申請複查並不是向原處分機關的上級機關提出,而是向原處分機關提出,在無法期待處分機關自我否定的情況下,複查根本不會有效果。這次讓人家看起來有行政權覆蓋司法權的情形,而且就像是民進黨的東廠一樣,促轉會可以作為鬥爭的工具,其中有許多條文並不適當,我們一定會提出來強力要求改進。
主席:請黃委員昭順發言。
黃委員昭順:(10時41分)主席、各位同仁。面對歷史的傷痛,我們應該思考該如何還原真相。國民黨執政時也曾面對許多歷史,當時我們都嚴肅的正視,包括制定戒嚴時期不當叛亂暨匪諜審判案件補償條例、冤獄賠償法、二二八事件處理及補償條例等等,在相關過程當中,我們並沒有把手伸入司法當中,可是這次我們看到在民進黨所提出來的促轉條例當中,卻充滿了針對性及政治性,從去年民進黨執政一直到現在,只要是正式的法案,民進黨想通過就能夠用人數的優勢通過。
這次我們看到兩個部分真的讓我們百思不解:首先,民進黨說在所有機制當中,只要成立促轉會之後,他們就可以派憲警直接到相關處所進行必要的調查或勘驗,其實這樣的作法就是東廠,甚至是警總的復辟,嚴格講起來就是錦衣衛治國,而且整個法案充滿算計與酬庸。如果我們今天讓這樣的法案通過的話,雖然民進黨自稱以人權治國,但我們要問這是人權倒退還是人權治國?其次,在轉型的過程當中竟然還要分族群,剛才鄭天財委員、孔文吉委員及幾位原住民委員都在此提出質疑。面對轉型正義,如果還要分歷史、分族群,卻不處理大家急迫希望還予正義的慰安婦問題以及原住民當時發生的霧台事件等等,恐怕大家都會有所質疑。尤其我們看到上個月韓國總統文在寅在宴請美國總統川普的晚宴上,邀請高齡89歲的韓國慰安婦倖存者,而且非常明白的告訴她們要還給她們正義、給她們安慰,同時還正式向日本求償。請問大權在握的民進黨,為什麼此時要處理這件事情的時候,我們卻不能給僅存的慰安婦倖存者一些安慰及轉型正義?為什麼我們不能面對歷史?為什麼不能給予原住民同樣的轉型正義?當我們看到蔡英文總統在那邊向原住民道歉的時候,在此我們要呼籲今天的轉型正義不能是選擇性的轉型正義。
主席:請周陳委員秀霞發言。(不發言)周陳委員不發言。
請高潞‧以用‧巴魕剌Kawlo.Iyun.Pacidal委員發言。
高潞‧以用‧巴魕剌Kawlo.Iyun.Pacidal委員:(10時44分)主席、各位同仁。轉型正義是民主國家對於過去的政權實施違法及不正義行為的彌補,本席相當支持轉型正義以及轉型正義的立法,但對於執政黨所提出來的促轉條例,今天本席並不會支持,因為在轉型正義的討論過程中,原住民族完全被忽略。對於轉型正義,時代力量黨團一貫的立場就是在這塊土地上的每一個人、每一個族群,在過去歷史上所受到的各種迫害都能夠得到平反,還原歷史真相並回復個人至於集體的權利,如此一來,台灣的社會才會真正的邁向和解。
去年審查促轉條例的時候,本席就已經明確表達轉型正義不能忽略原住民族的立場,當時民進黨版的促轉條例送出委員會之後,段宜康召委確實依承諾排審了原住民族轉型正義相關法案,也陸續舉辦了兩場公聽會,但到現在為止,原住民族轉型正義相關法案卻是完全沒有進度,因為從公聽會之後就沒有後續了。民進黨的朋友們,你們口口聲聲說重視原住民族,原住民族轉型正義的法案會另外排案處理,但是到現在已經過了一年,卻是連排都沒有排,勞基法都已經修正兩次了!而國民黨的朋友們,我想要問你們,審查促轉法案時,你們也口口聲聲說不能沒有原住民,結果這個會期你們在司法及法制委員會已經有召委,請問你們排案了嗎?你們根本都沒有排案!
有關於促轉法案的內容,大家都說1945年後原住民族的土地被侵占的問題也可以處理到,請問花蓮光復鄉台糖大農大富的土地有辦法因為這項促轉條例而還給原住民嗎?並不會!台糖公司的土地大多是在1945年號稱台灣光復之後接收日本糖業株式會社的財產而來,而這些土地在花東地區原本都是原住民族的土地,過去日本不當的掠奪,把我們祖先的耕地及獵場搶走。國民政府進駐台灣的時候,頒布了收復敵偽產業處理辦法,堂而皇之、順理成章的接收日本從我們祖先手上搶走的土地,甚至台糖原本只接收300多公頃的土地,後來在1945年卻從300多公頃變成1,000多公頃,突然之間多出700多公頃的土地,這些土地就是你們在1945年之後所掠奪的土地,也就你們接收了不當的土地。在台糖公司民營化之後,這些土地竟然還變成台糖的私有財產,而這些土地統統無法透過促轉條例還給原住民族。今天會通過的促轉條例,其實對於原住民族土地掠奪的情形根本沒有辦法完整的確實調查,而屬於原住民族的土地更沒有辦法因此而還給原住民族,所以我無法認同這種缺乏原住民族的轉型正義,也無法認同忽略原住民族長久以來遭受侵害的事實!
主席:請陳委員宜民發言。
陳委員宜民:(10時49分)主席、各位同仁。針對促進轉型正義條例的制定,本席認為本法案有很多需要商榷之處,必須好好地考量。一個人在法庭上應該先被假定為無罪,除非被證實及判決有罪,這是目前世界大多數國家都在憲法或刑事訴訟法典中規定的「無罪推定原則」,是我國刑法基礎之一,也是聯合國國際公約確認和保護的基本人權。在這個原則下,提起公訴的檢察官應負起舉證責任,應負責收集足夠的可靠證據,以證明被告在事實上的確有罪;而若法院要判被告有罪,則所使用的證據必須符合法律限制,而且超越合理懷疑。
自從去年5月20日民進黨全面執政以來,重大政策反反覆覆,施政跌跌撞撞,民怨日深,施政滿意度持續探底。不過,民進黨似乎無意順納民意,改變錯誤的政策,反而不斷逾越憲法界線,集權又濫權,甚至企圖打造「新威權體制」,開民主的倒車。
例如以這次要審查的促轉條例第十六與第十七條為例,因民意反彈,民進黨在協商中多有修正,但依舊無法掩飾違法違憲的本質。「憲警」等名詞從法條中拿掉,換上的是更為不確定的「機關」,讓「機關」陪同促轉會調查人員調查,由被調查者「自己證明自己」無罪,這是相當奇怪的一件事,也踩到了多項憲政天條。
此外,這個條例更是破壞了憲法中行政與司法分立的核心界限,大法官釋字392號解釋闡明,「偵查、訴追、審判、刑之執行均屬刑事司法之過程」是廣義司法的一部分,而進入民居「檢查」,乃是偵查行為中,對人身權利侵害最重的手段之一。此一手段的行使是司法權的範圍,不該被行政機關輕率染指,但促轉條例中提供行政單位一份法律上的空白授權,授權促轉會可以無條件地搜索每一個人,甚至不用顧慮個人資料保護法,將促轉會置於台灣五院之上。
一個從所謂「黨外時期」就一路對抗威權體制、努力打破白色恐怖的政黨,一朝得權完全執政,才1年有餘就急忙著手重建屬於自己的新威權體制,要為台灣蓋上另一面「綠色恐怖」布幔。黨外時期諸多先進前輩若仍在世,能不悲哀嗎?請在場的民進黨委員三思,謝謝!
主席:請許委員淑華發言。
許委員淑華:(10時53分)主席、各位同仁。轉型正義在世界各地1990年代的民主化浪潮中,是相當重要而且被熱烈討論的概念。這股風潮也影響了台灣,在國民黨重新執政後,馬英九總統任內幾乎每年出席二二八事件的紀念儀式,每次必定表態道歉,還特別清查並返還政治受難者私人書信。然而,台灣解嚴30年,全國性與地方性大選完全由台灣人民參與,政權輪替三次,政治上之表現自由充分開放,也進入法治國家的常軌,是否還有必要使用轉型正義這樣激烈卻模糊的概念?
台灣人民追求的是讓一切回歸正常的民主憲政,但民進黨倡議轉型正義,卻是要把台灣多年的民主憲政發展,定位成一個需要特別守護的不正常體制,甚至要採用非正常手段來守護。連法律學者都指出,促進轉型正義條例草案,依任何憲法標準來檢驗,都有諸多違憲之虞。但在轉型正義的大旗下,這些離譜違憲的法律,卻被冠上正義的光環!為了對付所謂的威權餘孽,正常的憲法標準就可以拋之腦後嗎?法律明確性、正當程序、禁止溯及既往,只要為了轉型正義,都可以放寬標準,甚至是不同的標準嗎?這種作法是非常危險且有害憲政主義的。
民進黨的轉型正義其實只是選擇性的正義,把重點擺放在對於國民黨兩蔣時期的政治性處理,充滿針對性,而忽略原住民族、慰安婦轉型正義等問題。國民黨支持恢復受害者名譽、對被迫害的家屬給予適當補償,但國民黨也再三強調促轉條例必須周延完整,全面處理各種族群的轉型正義。民進黨刻意政治性的操作軌跡如此明顯,依靠行政與立法都處於優勢的情況下強硬通過,成立調查性組織,並使組織擴權到無法可管,等同封建時期整肅異己的東廠再現。
台灣已歷經三次政黨輪替,但威權幽靈並未散去,民進黨在執政後「仇恨放中間,理性擺旁邊」,一旦掌權即以各種手段展開全面性的報復行為,將民主精神視為無物。在民主社會中,政治與社會的轉型一旦跳脫民主精神,以仇恨對待政治競爭對手,則台灣勢將陷入無止盡的對立當中,讓人感到相當遺憾。
主席:請曾委員銘宗發言。(不發言)曾委員不發言。
請蔣委員乃辛發言。
蔣委員乃辛:(10時57分)主席、各位同仁。對於威權時代受到迫害的百姓給予平反和補償,本席是支持的,可是今天的促進轉型正義條例開宗明義第一句話是:「為促進轉型正義,落實自由民主憲政秩序」,可是後面又規定只限於威權時代的統治,也就是從民國34年8月15日到民國80年4月30日。至於剛才很多同仁提到原住民、慰安婦和陸一特、土地徵收等等問題,卻不在範圍內。我們不禁想到,民國34年以前沒有需要轉型正義的嗎?民國80年4月30日以後,也沒有需要轉型正義的嗎?請問何謂公平?何謂正義?如果今天我們只局限於威權時代,從民國34年8月15日到民國80年4月30日,我覺得這是不公平的,這是假正義。所謂的公平正義,我們要推動轉型正義,手段不能違反憲政秩序和法律原則,否則就是藉由建立制度的手段,實則違背憲政民主和法律的原則,這又哪來真正的公平正義的轉型呢?這哪來的平反呢?今天我們要審查促進轉型正義條例,第一個就是要把時間前後推,往後延。我們可以看到,最近行政院準備推出的資通法,就是一個違反人權的法律,可以做任何想做的檢查。至於依促進轉型正義條例所成立的促轉會,也可以跳脫法律,直接進行搜索與調查,請問人權在哪裡?還有產創條例,土地竟然可以隨便徵收,老百姓的人權又在哪裡?今天在訂定促進轉型正義條例時,一定要把相關問題統統納入,如此方能稱為促進轉型正義,謝謝。
主席:請徐委員榛蔚發言。
徐委員榛蔚:(11時)主席、各位同仁。昨天備受爭議的勞基法以強制性包裹表決出了委員會,於是早上有人說,台灣未來不是被累死,就是被毒死,而現在假借轉型正義之名所立的法將會把臺灣給嚇死!
賴清德說推動國家進步,壯大臺灣,才是他最重要的考慮,請問民進黨,在你們黨意至上、民意至下的行事作風中,你們看到國家進步了嗎?臺灣壯大了嗎?民進黨不斷操作轉型正義,彷彿法國大革命時期雅各賓專政所施行的恐怖主義!轉型正義的意涵究竟為何?還原歷史真相,促進社會和解。民進黨打著轉型正義之美名,說是要還原歷史真相,促進社會和解,但所有的條款項都埋伏著玄機,可謂用心良苦。也因此,我們只看到所謂的轉型正義充滿了針對性的政治動作,完全不見真正的正義,亦不見所應追求的社會和諧,只是不斷塑造社會對立!民進黨為追求利己的目的,對於異己族群與群體採用專制手段壓迫,致使國家的民主一次次被鞭踏,社會和諧也一次次被撕裂!如若民進黨尊重民主價值,即不應強制的表決,用多數暴力來通過、霸凌。促轉條例通過後將設置促轉會,若促轉會之設置只是如民進黨所說的是階段性任務,就不會看到民進黨在法案中大開後門,讓促轉會未能於期限內完成任務時,得以永無止盡地延長,可見所謂階段性任務,也只是民進黨用來進行民主肅殺與政治清場罷了!真正的民主是要互相溝通取得共識的,而非強硬地要求別人去認同一部紊亂法制體系的法律!要求別人同意一部疊床架屋的法律!要求別人同意一部既破壞憲法也不保障人權、更是破壞公務人事體制的法律!請問這部促進轉型正義條例到底是在轉型正義,還是正義被轉型了?就像勞基法不斷被修正,卻也不斷被修到變惡法,倒退一百年!民進黨口口聲聲說我們是民主之島,但中華民國的民主倒退其實就在民進黨手中。
主席:報告院會,吳委員思瑤等同意撤回提案,同意予以撤回。
現在進行逐條討論。
|
國民黨黨團修正動議: |
親民黨黨團修正動議: |
委員鄭天財Sra.Kacaw等12人修正動議: |
|
名稱:轉型正義及促進人民團結與和解條例 |
名稱:促進轉型正義條例 |
|
|
第一條 為促進轉型正義,落實自由民主憲政秩序,回復受害者名譽、尊嚴,賠償受害者及其家屬損失與應有權利,減輕過去由國家對人民所造成之不當傷害,特制定本條例。 中華民國自由地區自日據殖民時期、威權統治時期違反自由民主憲政秩序之不法行為與結果,其轉型正義相關處理事宜,依本條例規劃、推動之。本條例未規定者,適用其他相關法律之規定。 |
第一條 為促進轉型正義,落實自由民主 憲政秩序,特制定本條例。 過去原住民族遭受不當之對待,回復被侵害之權利,及威權統治時期違反自由民主憲政秩序之不法行為與結果,其轉型正義相關處理事宜,依本條例規劃之。本條例未規定者,適用其他相關法律之規定。 |
|
|
第二條 本條例主管機關為促進轉型正義委員會(以下簡稱促轉會),不受中央行政機關組織基準法第五條第三項、第三十二條、第三十六條及行政院組織法第九條規定之限制。 促轉會隸屬於行政院,為二級獨立機關,依本條例第四條至第七條規定、規劃、推動下列事項: 一、開放政治檔案。 二、保存、規畫並全面推動開放不義遺址及殖民、威權象徵建築。 三、平復司法不法、還原歷史真相、釐清責任歸屬,並促進社會和解。 四、處理國家、政黨、附隨組織不當取得財產之調查、賠償、返還、權利回復。 五、處理慰安婦賠償及向日本政府求償。 六、處理陸軍第一特種兵薪俸補償。 七、處理日據殖民時期日本政府國庫券及債券,並向日本政府求償。 八、金門縣、連江縣戰地政務期間及澎湖縣於準戰地政務期間,國家侵害人民權益之補償事宜。 九、因土地徵收未完成救濟補償之案件。 十、中華民國三十九年十月廿五日 之「古寧頭戰役」與四十四年一月十八日之「一江山戰役」與四十七年八月廿三日之「八二三戰役」之重要性予以重新檢視與肯定。 十一、日據時期反抗日本高壓殖民統治之受害者與原住民等之救濟補償事宜 十二、威權統治時期參加反共事業犧牲之敵後情報工作人員與游擊隊人員等之救濟補償事宜。 十三、其他轉型正義事項。 不當取得財產之認定方式與程序,准用《政黨及其隨附組織不當取得財產處理條例》第四條、第五條、第六條相關規定。發還之要件與程序,由促轉會定之。 |
第二條 本條例主管機關為促進轉型正義委員會(以下簡稱促轉會),不受中央行政機關組織基準法第五條第三項、第三十二條、第三十六條及行政院組織法第九條規定之限制。 促轉會隸屬於行政院,為獨立 機關,依本條例第四條至第七條所定之原則規劃下列事項: 一、對原住民族所受之權利侵害。 二、統治政權對人權之侵害。 三、開放政治檔案。 四、平復司法不法、還原歷史真相,並促進社會和解。 五、其他轉型正義事項。 |
第二條 本條例主管機關為促進轉型正義委員會(以下簡稱促轉會),不受中央行政機關組織基準法第五條第三項、第三十二條、第三十六條及行政院組織法第九條規定之限制。 促轉會隸屬於行政院,為獨立機關,依本條例所定之原則辦理下列事項: 一、處理不當國產,歸還原住民族土地。 二、其他轉型正義事項。 |
|
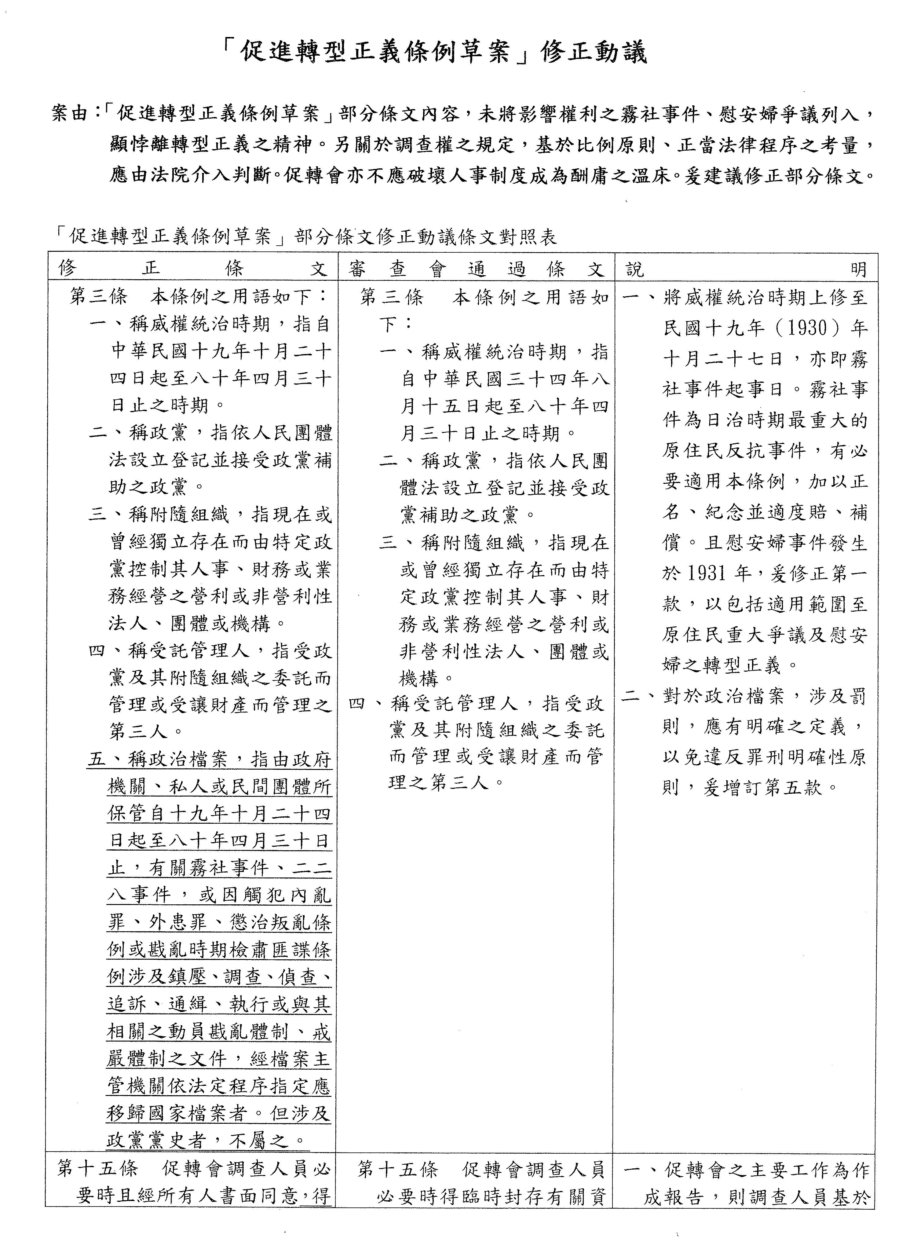
第三條 本條例之用語,定義如下: 一、日據殖民時期,指清光绪二十一年三月二十三日(西元一八九五年四月十七日)起至中華民國三十四年八月十五日止之時期。 二、威權統治時期,指自中華民國三十四年八月十五日起至八十一年十一月六日「金門、馬祖、東沙及南沙地區宣告解嚴前一日」止之時期。 三、政黨,指依人民團體法設立登記並接受政黨補助之政黨。 四、附隨組織,指現在或曾經獨立存在而由特定政黨控制其人事、財務或業務經營之營利或非營利性法人、團體或機構。 五、受託管理人,指受政黨及其附隨組織之委託而管理或受讓財產而管理之第三人。 六、不當取得財產,指政府、政黨、附隨組織、受託管理人以違反自由民主憲政秩序或其他悖於民主法治原則等方式取得之財產。 七、慰安婦,指二戰期間,遭誘騙、徵召、強迫為大日本帝國陸軍提供性服務的女性。 八、陸軍第一特種兵,指中華民國五十六年至七十六年期間,因抽中陸軍第一特種兵籤,而多當一年兵(共三年)的義務役退伍兵。 九、日據殖民時期日本政府國庫券及債券,指日據殖民期間,日本政府在台灣發行多種國庫債券。 十、戰地政務與準戰地政務,戰地政務指金門縣、連江縣依據國防部頒發的「金馬地區戰地政務實驗辦法」、「金馬地區實驗戰地政務施政綱要」、「戰地政務工作大隊工作綱要」實行之戰地統治。準戰地政務:指戒嚴時期,為配合政策需要,澎湖地區實屬軍事管制之政務管制措施。 |
第三條 本條例之用語如下: 一、原住民族歷史遺留問題:指統治者為各種目的,犧牲原住民族權益,進行徵地、驅趕、同化、鎮壓,及其他不當對待問題,且確認有事實證據者。 二、威權統治時期:指自中華民國三十四年八月十五日起至八十年四月三十日止之時期。
|
|
|
第四條 促轉會為加速執行轉型正義事項,經促轉會評估、規劃後,得分時程、分階段辦理之。 促轉會分階段推動轉型正義時程及順序如下:
促轉會應於每年三月、六月、九月及十二月底前,將轉型正義實施進度及相關資訊,公告於其網頁上。 |
第四條 原住民族歷史遺留問題的處理原則如下: 一、各民族應對等。 二、土地資源回復。 三、尊嚴及文化的回復。 第一項土地資源回復應以原土地或土地置換為主,財政補償為輔,以等價值補償為基本原則。 |
|
|
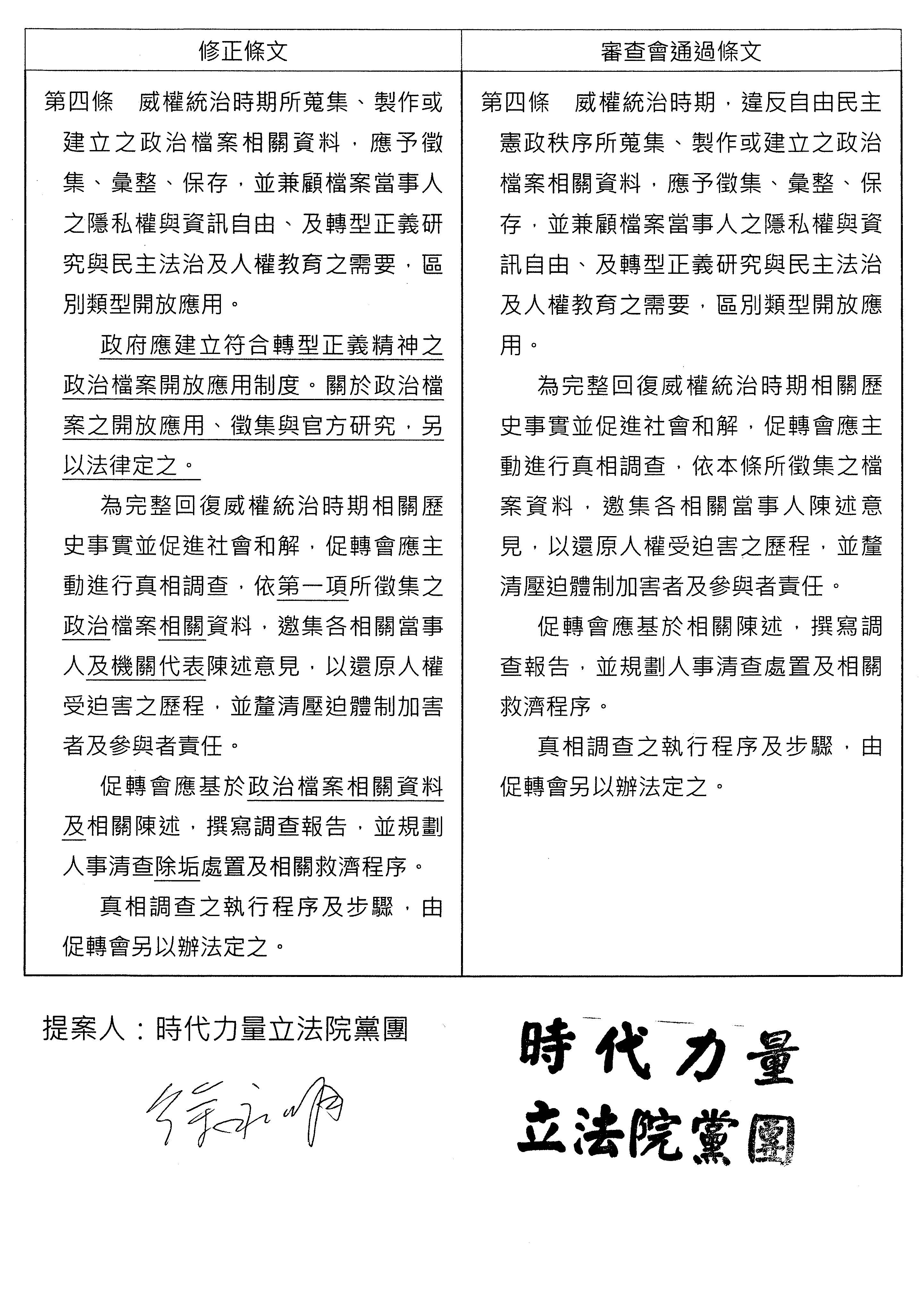
第五條 日據殖民時期及威權統治時期,違反自由民主憲政秩序所蒐集、製作或建立之政治檔案相關資料,應予徵集、彙整、保存,並兼顧檔案當事人之隱私權與資訊自由、及轉型正義研究與民主法治及人權教育之需要,區別類型開放應用。 為完整回復日據殖民時期、威權統治時期相關歷史事實並促進社會和解,解決日據殖民時期日本政府國庫券及債券、慰安婦等戰爭遺留問題,促轉會應主動進行真相調查,依本條所徵集之檔案資料,邀集各相關當事人陳述意見,以還原人權受迫害之歷程,並釐清壓迫體制加害者及參與者責任。 促轉會應基於調查結果及檔案資料,撰寫調查報告,並規劃人事清查處置及相關救濟程序。 真相調查之執行程序及步驟,由促轉會另以辦法定之。 日據殖民時期日本政府國庫券及債券、慰安婦及其他因不正義統治行為對人民權利侵害之賠償與回復,由中華民國政府先行賠償與回復受侵害人或其家屬後,向日本政府求償之,其申請程序及步驟,由促轉會另以辦法定之。 陸軍第一特種兵薪俸補償,其申請程序及步驟,由促轉會另以辦法定之。 前兩項所定事項之處理經費,促轉會得要求主管機關編列特別預算辦理之。 日據殖民時期、威權統治時期,濫用國家行為所徵收或沒收之受害者財產,由促轉會依本條進行真相調查報告後,依據調查結果回復原來狀態,未能回復者,另定法律賠償之。 日據殖民時期、威權統治時期,發生之侵害人權事件,應編入國民小學與國民中學之教科書。 |
第五條 威權統治時期,違反自由民主憲政秩序所蒐集、製作或建立之政治檔案相關資料,應予徵集、彙整、保存,並兼顧檔案當事人之隱私權與資訊自由、及轉型正義研究與民主法治及人權教育之需要,區別類型開放應用。 為完整回復威權統治時期相關歷史事實並促進社會和解,促轉會應主動進行真相調查,依本條所徵集之檔案資料,邀集各相關當事人陳述意見,以還原人權受迫害之歷程,並釐清壓迫體制加害者及參與者責任。 促轉會應基於相關陳述,撰寫調查報告,並規劃人事清查處置及相關救濟程序。 真相調查之執行程序及步驟,由促轉會另以辦法定之。
|
|
|
第六條 為確立自由民主憲政秩序,否定日據殖民、威權統治之合法性及記取侵害人權事件之歷史教訓,出現於公共建築或場所之紀念或緬懷威權統治者之象徵,具公益性、學術性及公共性者,應予保留,以作為歷史、法治及人權教育之用。 日據殖民時期、威權統治時期,統治者大規模侵害人權事件之發生地,最高行政中心,應予保存或重建,並規劃為歷史遺址;現存之遺址若作為辦公廳舍使用者,應於本條例通過後規劃搬遷時程。
|
第六條 統治者大規模侵害人權事件之發生地,及原住民族重大歷史事件應予保存或重建,並規劃為歷史遺址。
|
|
|
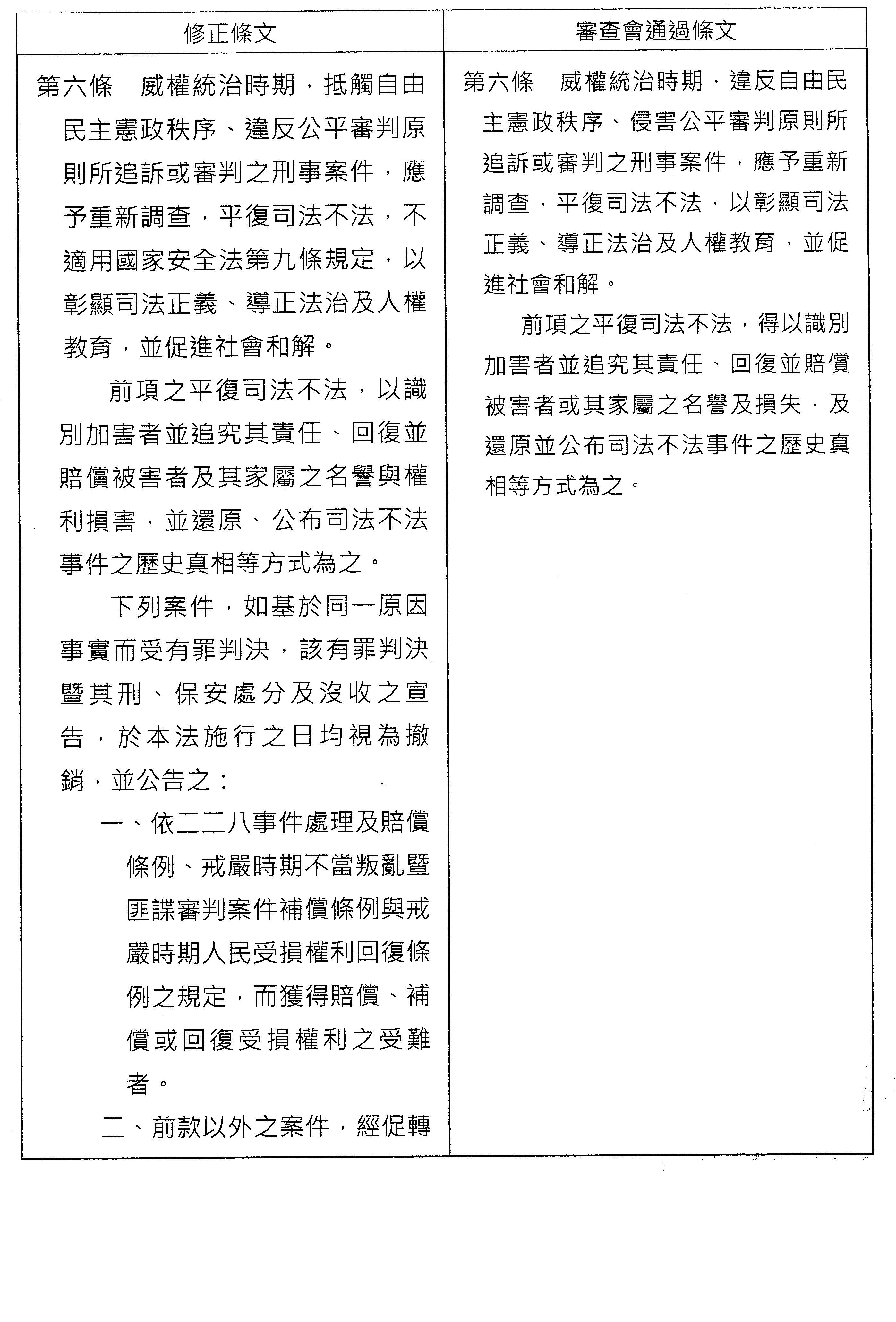
第七條 日據殖民時期、威權統治時期,違反自由民主憲政秩序、侵害公平審判原則所追訴或審判之刑事案件,應予重新調查,平復司法不法,以彰顯司法正義、導正法治及人權教育,並促進社會和解。 前項之平復司法不法,得以識別加害者並追究其責任、回復並賠償被害者或其家屬之名譽及權利損害,及還原並公布司法不法事件之歷史真相等方式為之。 受不法判決之被害者及其家屬,得向促轉會申請賠償、返還可資確定之財產,執行程序及方法,由促轉會另以辦法定之。 故意向促轉會為不實陳報之申請人,依刑法詐欺罪論處。 |
第七條 威權統治時期,違反自由民主憲政秩序、侵害公平審判原則所追訴或審判之刑事案件,應予重新調查,平復司法不法,以彰顯司法正義、導正法治及人權教育,並促進社會和解。 前項之平復司法不法,得以識別加害者並追究其責任、回復並賠償被害者或其家屬之名譽及損失,及還原並公布司法不法事件之歷史真相等方式為之。 |
|
|
第八條 為落實自由民主憲政秩序及促成政黨公平競爭,政黨、附隨組織自中華民國三十四年八月十五日起取得之不當取得財產,除可明確認定其原屬之所有權人或其繼承人外,應移轉為國家所有,得由中央成立特種基金,作為推動轉型正義、賠償受害者及其家屬之用。 不當黨產之處理,另以法律定之。 |
本條刪除 |
|
|
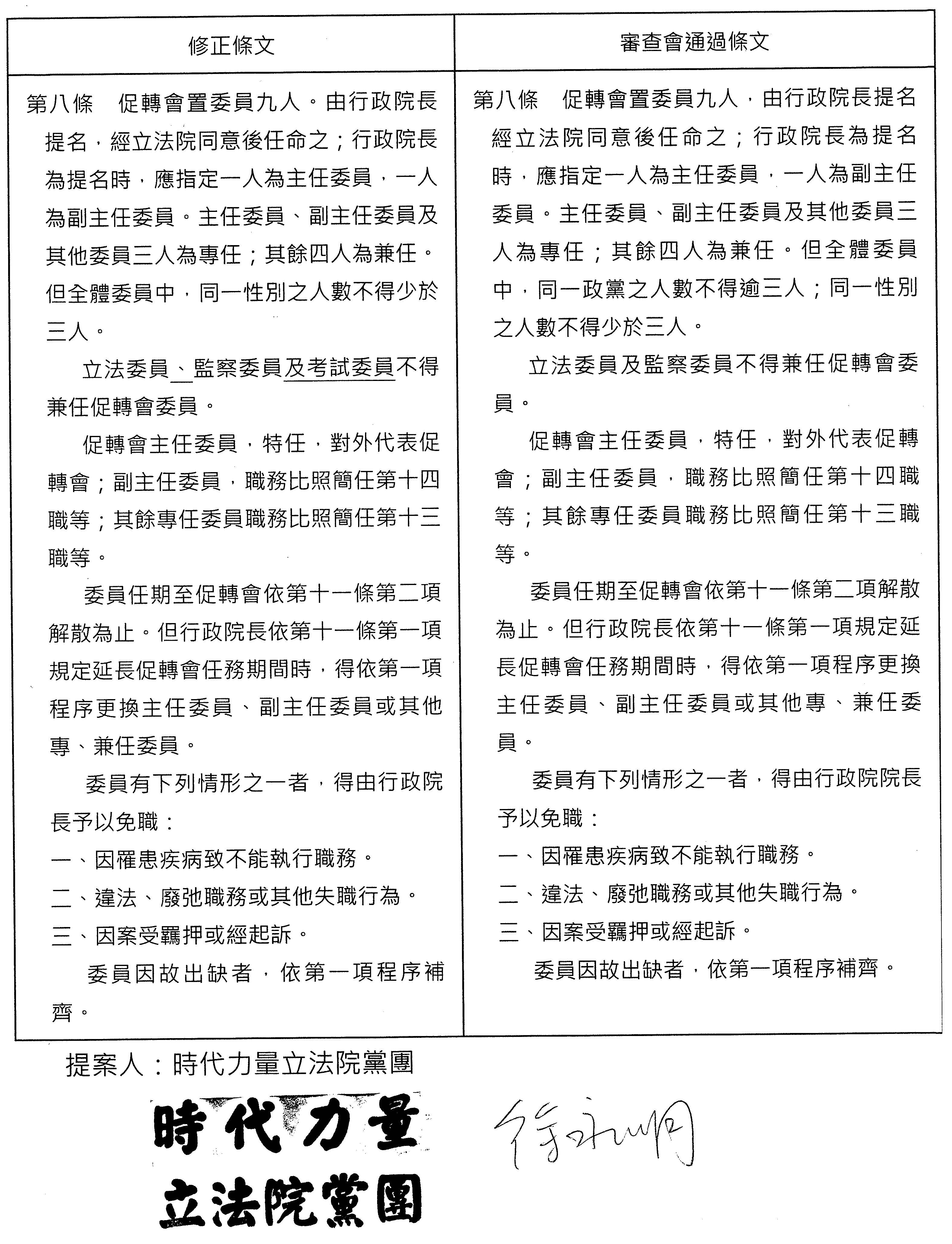
第九條 促轉會置委員二十一人,由行政院長提名經立法院全體委員三分之二以上人同意後任命之;行政院長為提名時,應指定一人為主任委員,一人為副主任委員。主任委員、副主任委員及其他委員三人為專任;其餘十六人為兼任。但全體委員中,同一政黨之人數不得逾五人;具原住民族身份之委員不得少於二人;受難者或其家屬代表之委員不得少於委員數三分之一。 立法委員及監察委員不得兼任促轉會委員。 促轉會主任委員,特任,對外代表促轉會;副主任委員,職務比照簡任第十四職等;其餘專任委員職務比照簡任第十三職等。 委員任期至促轉會依第十二條第二項解散為止。但行政院長依第十二條第一項規定延長促轉會任務期間時,得依第一項程序更換主任委員、副主任委員或其他專任、兼任委員。 委員有下列情形之一者,得由行政院院長予以免職: 一、因罹患疾病致不能執行職務。 二、違法、廢弛職務或其他失職行為。 三、因案受羈押或經起訴。 委員因故出缺者,依第一項程序補齊。 |
第八條 促轉會置委員十三人,由行政院長提名經立法院同意後任命之;行政院長為提名時,應指定一人為主任委員,一人為副主任委員,副主任委員應具原住民族身份。主任委員、副主任委員及其他委員三人為專任;其餘八人為兼任。但全體委員中,同一政黨之人數不得逾三人;同一性別之人數不得少於三人;具原住民族身份之委員不得少於三人。 立法委員及監察委員不得兼任促轉會委員。 促轉會主任委員,特任,對外代表促轉會;副主任委員,職務比照簡任第十四職等;其餘專任委員職務比照簡任第十三職等。 委員任期至促轉會依第十一條第二項解散為止。但行政院長依第十一條第一項規定延長促轉會任務期間時,得依第一項程序更換主任委員、副主任委員或其他專、兼任委員。 委員有下列情形之一者,得由行政院院長予以免職: 一、因罹患疾病致不能執行職務。 二、違法、廢弛職務或其他失職行為。 三、因案受羈押或經起訴。 委員因故出缺者,依第一項程序補齊。 |
第八條 促轉會置委員九人,由行政院長提名經立法院同意後任命之;行政院長為提名時,應指定一人為主任委員,一人為副主任委員。主任委員、副主任委員及其他委員三人為專任;其餘四人為兼任。但全體委員中,同一政黨之人數不得逾三人;同一性別之人數不得少於三人;具原住民族身分之人數不得少於二人。 立法委員及監察委員不得兼任促轉會委員。 促轉會主任委員,特任,對外代表促轉會;副主任委員,職務比照簡任第十四職等;其餘專任委員職務比照簡任第十三職等。 委員任期至促轉會依第十一條第二項解散為止。但行政院長依第十一條第一項規定延長促轉會任務期間時,得依第一項程序更換主任委員、副主任委員或其他專、兼任委員。 委員有下列情形之一者,得由行政院院長予以免職: 一、因罹患疾病致不能執行職務。 二、違法、廢弛職務或其他失職行為。 三、因案受羈押或經起訴。 委員因故出缺者,依第一項程序補齊。
|
|
第十條 促轉會應設若干任務小組,分別研究規劃及推動第二條第二項各款所列及委員會議決之重要事項,除主委外,每人應加入二個小組,協助處理相關事務;每個小組由三人組成,應選任其中一人擔任召集人。 前項任務小組,得個別聘請無給職顧問二人至三人;一年一聘。 |
第九條 促轉會設四任務小組,分別研究規劃及推動第二條第二項各款所列事項,由副主任委員及其他專任委員三人擔任召集人;兼任委員八人,並分別以每小組二人之方式加入,協助處理相關事務。 前項任務小組,得個別聘請顧問二人至三人;一年一聘。 |
第九條 促轉會設四任務小組,分別研究規劃及推動第二條第二項各款所列事項,由副主任委員及其他專任委員三人擔任召集人;兼任委員四人,並分別以每小組一人之方式加入,協助處理相關事務。 負責研究規劃及推動第二條第二項第四款所列事項任務小組之委員,應具原住民身分。 第一項任務小組,得個別聘請顧問二人至三人;一年一聘。 |
|
第十一條 促轉會得調用適當人員兼充研究或辦事人員。 前項調用人員,行政機關因合理業務需求理由外不得拒絕。 促轉會所需經費由行政院預算支應。 |
第十條 促轉會得指派、調用或聘僱適當人員兼充研究或辦事人員。 前項調用人員,行政機關不得拒絕。 促轉會所需經費由行政院預算支應。 |
|
|
第十二條 促轉會應於二年內就第二條第二項所列事項,以書面向行政院及立法院提出含完整調查報告、規劃方案及具體實施步驟在內之任務總結報告;有制定或修正法律及命令之必要者,並同時提出相關草案。其於二年內未能完成者,得報請行政院長延長之,不得逾二次;每次以一年為限。 促轉會完成第二條第二項所定任務後解散,由行政院長公布任務總結報告;促轉會解散須經立法院同意。 在第一項期間內,促轉會每季應以書面向行政院及立法院提出任務進度報告;其就第二條第二項事項所為之規劃已具體可行者,並得隨時以書面提請召集各相關機關(構)依規劃結果辦理。 |
第十一條 促轉會應於二年內就第二條第二項所列事項,以書面向行政院長提出含完整調查報告、規劃方案及具體實施步驟在內之任務總結報告;有制定或修正法律及命令之必要者,並同時提出相關草案。其於二年內未能完成者,得報請行政院長延長之;每次以一年為限。 促轉會完成前項任務後解散,由行政院長公布任務總結報告。 在第一項期間內,促轉會每半年應以書面向行政院長提出任務進度報告;其就第二條第二項事項所為之規劃已具體可行者,並得隨時以書面提請行政院長召集各相關機關(構)依規劃結果辦理。 |
|
|
第十三條 促轉會依據法律,獨立行使職權。 促轉會主任委員於任職期間不得參加政黨、政治團體及其活動;任職前已參加政黨、政治團體者,應於就任後退出。 促轉會全體委員經任命後,應退出政黨活動,不得擔任政黨職務,依法獨立行使職權,於任職期間不得參加政黨活動。 促轉會主任委員違反第二項規定,促轉會委員違反第三項規定,立即解職。 |
第十二條 促轉會依據法律,獨立行使職權。 促轉會委員應超出黨派以外,依法獨立行使職權,於任職期間不得參加政黨活動。 促轉會委員違反第二項規定者,立即解職。 |
|
|
第十四條 促轉會之決議人數,應經三分之二委員出席,出席委員過半數之同意行之。 促轉會依第十一條第一項及第三項規定向行政院長提出之書面報告,其定稿應經全體委員過三分之二以上同意通過。 促轉會委員對前項報告,得加註不同意見或協同意見。 |
第十三條 促轉會之決議,應經全體委員過半數之同意行之。 促轉會依第十一條第一項及第三項規定向行政院長提出之書面報告,其定稿應經全體委員過三分之二以上同意通過。 促轉會委員對前項報告,得加註不同意見或協同意見。 |
|
|
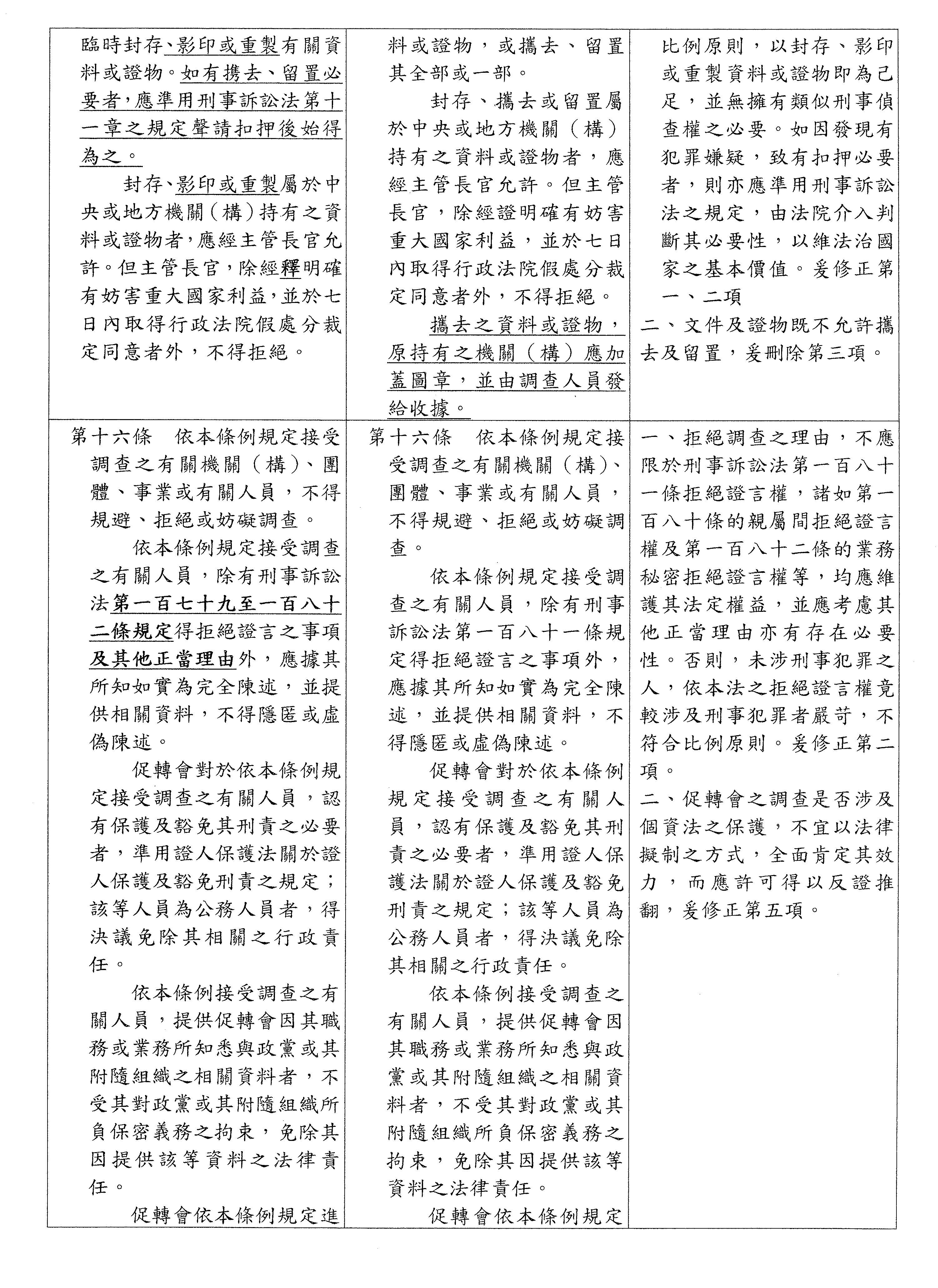
第十五條 促轉會為完成本法所定任務,應依前條第一項決議始得為下列行為,調查相關事項並作成調查記錄: 一、通知有關機關(構)、團體、事業或個人到場陳述事實經過或陳述意見。 二、請求有關機關(構)、團體、事業或個人提出檔案冊籍、文件及其他必要之資料或證物。但審判中案件資料之調閱,應經繫屬法院之同意。 三、派員前往有關機關(構)、團體、事業或個人之辦公處所、事務所、營業所或其他場所為必要之調查或勘驗。 四、委託鑑定與研究。 五、委託其他機關(構)辦理特定案件或事項。 六、其他必要之調查行為。 各機關接受前項第五款之委託後,應即辦理,並以書面答復辦理結果。 促轉會調查人員依法執行職務時,應出示相關證明文件;其未出示者,受調查者得拒絕之。 其他關於本條例所定調查之相關事項,由促轉會另以調查程序辦法定之。 |
第十四條 促轉會為完成第十一條第一項及第三項之任務,得以下列行為,調查相關事項: 一、通知有關機關(構)、團體、事業或個人到場陳述事實經過或陳述意見。 二、要求有關機關(構)、團體、事業或個人提出檔案冊籍、文件及其他必要之資料或證物。但審判中案件資料之調閱,應經繫屬法院之同意。 三、派員前往有關機關(構)、團體、事業或個人之辦公處所、事務所、營業所或其他場所為必要之調查或勘驗。 四、委託鑑定與研究。 五、委託其他機關(構)辦理特定案件或事項。 六、其他必要之調查行為。 各機關接受前項第五款之委託後,應即辦理,並以書面答復辦理結果。 促轉會調查人員依法執行職務時,應出示相關證明文件;其未出示者,受調查者得拒絕之。 其他關於本條例所定調查之相關事項,由促轉會另以調查程序辦法定之。 |
|
|
第十六條 促轉會調查人員必要時且經所有人書面同意臨時封存有關資料或證物,或攜去、留置其全部或一部。 封存、攜去或留置屬於中央或地方機關(構)持有之資料或證物者,應經主管長官允許。但主管長官認為有妨害重大國家利益得拒絕之。 攜去之資料或證物,原持有之機關(構)應加蓋圖章,並由調查人員發給收據。 |
第十五條 促轉會調查人員必要時得臨時封存有關資料或證物,或攜去、留置其全部或一部。 封存、攜去或留置屬於中央或地方機關(構)持有之資料或證物者,應經主管長官允許。但主管長官,除經證明確有妨害重大國家利益,並於七日內取得行政法院假處分裁定同意者外,不得拒絕。 攜去之資料或證物,原持有之機關(構)應加蓋圖章,並由調查人員發給收據。 |
|
|
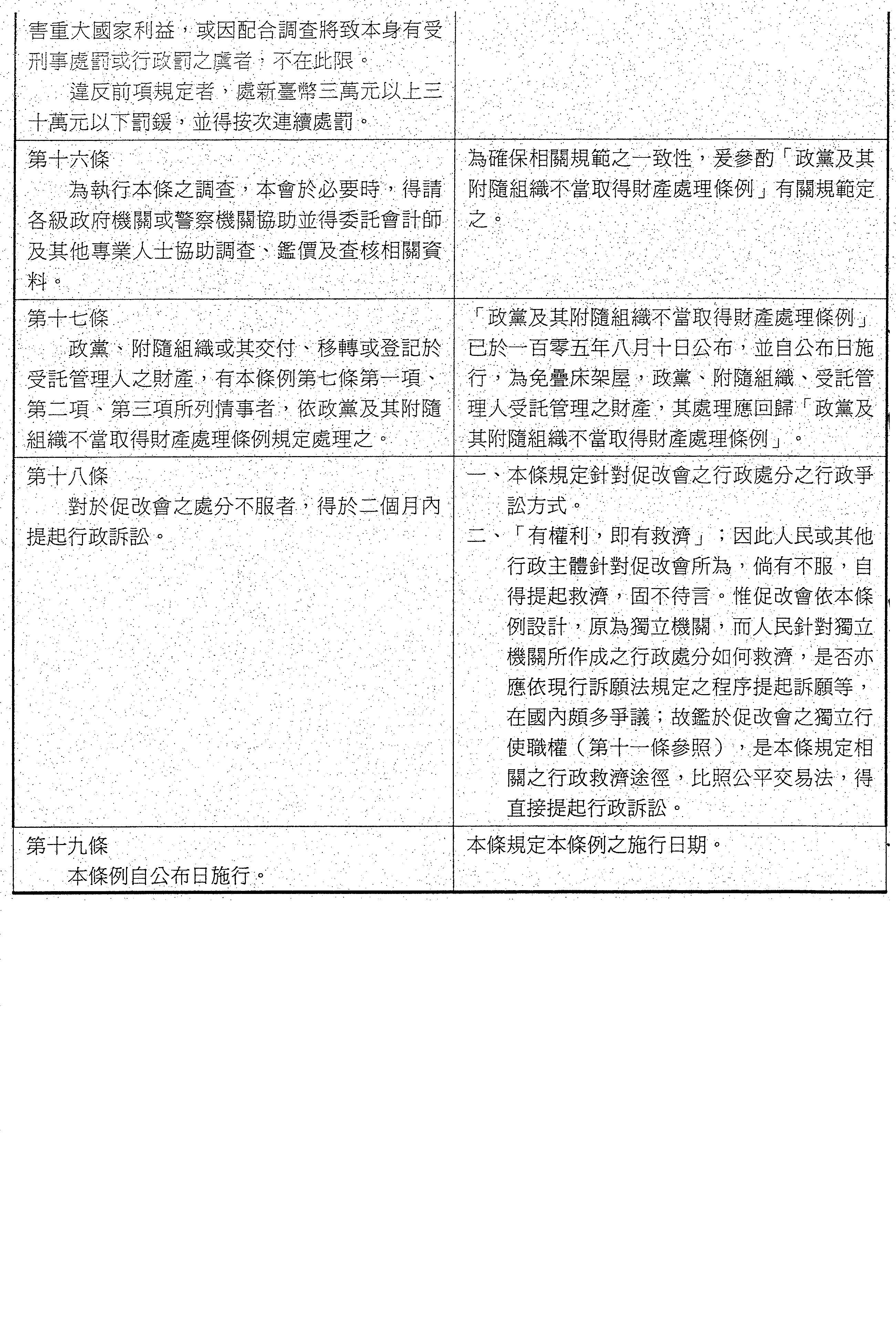
第十七條 依本條例規定接受調查之有關機關(構)、團體、事業或有關人員,不得規避、拒絕或妨礙調查。但接受調查者認為促轉會之調查不適當者,得請求促轉會處理之。 依本條例規定接受調查之有關人員,除有刑事訴訟法第一百八十一條規定得拒絕證言之事項外,應據其所知如實為完全陳述,並提供相關資料,不得隱匿或虛偽陳述。 依本條例規定接受調查之有關人員,法院或檢察官認有保護及豁免其刑責之必要者,得準用證人保護法關於證人保護及豁免刑責之規定;該等人員為公務人員者,得決議免除其應負之行政責任。 依本條例接受調查之有關人員,提供促轉會因其職務或業務所知悉與政黨或其附隨組織之相關資料者,不受其對政黨或其附隨組織所負保密義務之拘束,免除其因提供該等資料之法律責任。 促轉會依本條例規定進行之調查,涉及個人資料保護法所定個人資料之使用者,視為符合該法第十六條第二款及第二十條第一項第二款所定之增進公共利益所必要之事由。 違反第一項規定者,處新臺幣三萬元以上三十萬元以下罰鍰,並得按次連續處罰。促轉會於處罰前,應給予受處分人陳述意見之機會。 促轉會於執行此條職權有違反本條與相關法律規定時,處新台幣十萬元以上五百萬元以下罰鍰,並應追究執行人員之刑事、行政責任。刑事責任並應加重其刑二分之一。 |
第十六條 依本條例規定接受調查之有關機關(構)、團體、事業或有關人員,不得規避、拒絕或妨礙調查。 依本條例規定接受調查之有關人員,除有刑事訴訟法第一百八十一條規定得拒絕證言之事項外,應據其所知如實為完全陳述,並提供相關資料,不得隱匿或虛偽陳述。 促轉會對於依本條例規定接受調查之有關人員,認有保護及豁免其刑責之必要者,準用證人保護法關於證人保護及豁免刑責之規定;該等人員為公務人員者,得決議免除其相關之行政責任。 依本條例接受調查之有關人員,提供促轉會因其職務或業務所知悉與政黨或其附隨組織之相關資料者,不受其對政黨或其附隨組織所負保密義務之拘束,免除其因提供該等資料之法律責任。 促轉會依本條例規定進行之調查,涉及個人資料保護法所定個人資料之使用者,視為符合該法第十六條第二款及第二十條第一項第二款所定之增進公共利益所必要之事由。 違反第一項規定者,處新臺幣三萬元以上三十萬元以下罰鍰,並得按次連續處罰。 |
|
|
第十七條 促轉會調查人員必要時,得知會當地政府或其他有關機關(構)協助;其於進行調查遭遇抗拒,或為保全證據時,亦得通知憲警機關協助,作必要之措施。 |
|
|
第十八條 促轉會人員於執行第二條第二項所規定之相關職權時,得請求各級政府機關(構)或其他有關人民團體及個人配合調查。於進行調查時如遇涉有犯罪嫌疑案件,得敘明事由,報請檢察官許可,並向該管法院聲請核發搜索票後,會同司法警察進入存放檔案文件之處所實施搜索。經搜索獲得之檔案文件,統一由參加搜索人員攜回促轉會依法處理。 前項搜索及扣押事項,準用刑事訴訟法之規定。 |
|
|
|
本條刪除 |
|
|
第十九條 故意毀棄、損壞或隱匿由政府各級機關(構)、政黨、附隨組織所保管之政治檔案,或致令不堪用,造成對特定事項之調查無法完備者,處五年以下有期徒刑。 前項之未遂犯罰之。 |
第十八條 毀棄、損壞或隱匿保管之政治檔案,或致令不堪用者,處五年以下有期徒刑。 前項之未遂犯罰之。 |
|
|
第二十條 對於促轉會之處分不服者,得於收受處分書後三十日內向促轉會申請復查;對於復查決定不服者,得於二個月內提起行政訴訟。 |
第十九條 對於促轉會之處分不服者,得於收受處分書後三十日內向促轉會申請復查;對於復查決定不服者,得於二個月內提起行政訴訟。 |
|
|
第二十一條 本條例自公布日施行。 |
第二十條 本條例自公布日施行。 |
|






























民進黨黨團再修正動議:










































































主席:宣讀審查會、修正動議及再修正動議名稱。
促進轉型正義條例草案(二讀)
審查會條文
名稱 促進轉型正義條例
國民黨黨團修正動議
名稱 轉型正義及促進人民團結與和解條例
時代力量黨團修正動議
名稱 實踐轉型正義條例
委員賴士葆等再修正動議
名稱 促進民主改革條例
主席:現在依協商共識,由黨團推派代表發言。
首先請高委員金素梅發言。(不在場)高委員不在場。
請廖委員國棟發言。
廖委員國棟:(11時6分)主席、各位同仁。今天我們正面對一個偉大的時刻!何以偉大?因為我們願意面對過去,展望未來!但當前所見,不管是民進黨或國民黨提案,乃至委員個人提案均有一項缺漏,那就是剛才很多同仁都提到的,到底是要整體面對,還是選擇性面對?我認為我們必須勇敢面對過去臺灣這塊土地與人民所遭受之不法或不公!剛剛有幾位委員提到原住民,對此,本席的提案寫得非常清楚,不能只處理民國34年以後的部分,而是必須處理過去100年,甚至更久之前的土地與人民所遭受的不公與不法。
民進黨有些委員說,是不是往更早,往三、四百年前來處理呢?請問處理的依據呢?是的,更早之前,也就是沒有任何文字紀錄那段確實難以處理,但日據時代沒有紀錄嗎?有的!而且是一字不漏地把從1895年到這塊土地上的一切都紀錄得非常清楚,不管是從宜蘭登陸或南部登陸都有。或許有人知道,有人不知道,原住民土地在清朝時是以台三線為界,這點在以前的地圖上有清楚記載,台三線以西屬清朝國土,台三線以東屬蕃界,即原住民土地。請問台三線還在不在?在,這就是非常清楚的紀錄!所以不能說沒證據,怎會沒證據?證據非常清楚。本席要求有兩個階段必須處理:一個是日據時期,一個是威權時期。我們都願意面對問題,但不能選擇性面對,除非無據可考,當然就得另做處理,只是日據時期的證據寫得清清楚楚,各位,是清清楚楚!難道可以不處理嗎?可是視而不見嗎?
主席:請費委員鴻泰發言。
費委員鴻泰:(11時9分)主席、各位同仁。這個法案的名稱叫做轉型正義,可是使用的方法完全不正義,思維邏輯也完全不正義!今天原住民的委員發言很多次,請問原住民的正義要不要?我真的想請問民進黨的委員,尤其是明年要參選縣市長的委員,對於原住民的正義,你們到底要不要?我曾經在這個任期的總質詢時詢問過行政院長,慰安婦到底是被強迫還是自願的?院長居然說有一些是自願的。我想請問在場的民進黨委員,尤其是要參選縣市長的委員們,我們的婦女真的不如韓國婦女嗎?韓國政府一直在為他們的慰安婦爭取正義,但民進黨的委員卻說這一次不要討論這個問題,好像這個問題不重要。原住民的正義你們不要,婦女的正義你們不要,請問你們心裡要的正義到底是什麼?
除了共產極權國家,全世界可能沒有任何一個國家在查一件事情時是可以跳過司法的,我們知道民主正義很重要的一環就是司法、立法、行政彼此是監督、獨立的,但是促轉會卻食髓知味,食髓黨產會的知味,只要懷疑你、認定你,不需要經過檢察官的調查,不需要經過法院的裁定,就可以直接認定你就是,如果你不服從命令,還可以找警察、憲兵強制到你家去進行搜索、拘押,請問這是什麼正義手段呢?民進黨不要口口聲聲說要通過促進轉型正義條例,你的思想不正義,你的手段不正義,何來正義之有?
在此我要告訴民進黨的朋友,這些事情有一天都會應用在你們身上的!
主席:請賴委員士葆發言。
賴委員士葆:(11時13分)主席、各位同仁。現在的法案名稱是促進轉型正義條例,但本席與十幾位委員認為這個名稱根本不對,所以有另外提案,本席等提案的法案名稱為促進民主改革條例。
所謂的轉型正義,東德與西德合併,東德是由共產國家併入民主國家,所以稱為轉型正義,還有南非由否定特定主義轉為平等主義。但臺灣的轉型正義,講真的,就時間的定義,講穿了這不是陰謀而是陽謀,就是要針對國民黨!如果想要名符其實,這不是轉型正義條例,而是國民黨清算鬥爭條例或清算鬥爭國民黨條例。執政黨有種就改為清算鬥爭國民黨條例,這樣才能名符相實、名符其實,不要遮遮掩掩,打著正義的牌子專門搞一些不正義的事。
我們可以看到,這個條例如果通過的話,以後就會變成冤冤相報條例,只要政黨輪替,我們絕對會說上一代不正義。我在這裡可以先預言,蔡英文總統什麼時候下台,國民黨上台之後,一定修正這個條例,把時間往後拖,不要限於民國90年之前,以後的也統統都納入。請問蔡英文總統當政時,難道不夠威權嗎?難道不夠不正義嗎?看人家水利會的土地多、錢多,就要把會長的職位收回來改為官派。財團法人的部分也準備要修法,經營不善就要強制收回。各位,黨產會也是這樣,還有鎮長也要官派,位子不夠嗎?立法院人多,一舉手就給你了。
我不知道促轉會成立的目的是要幹什麼,原本是要處理國民黨的黨產,但黨產會已經處理了,還剩下什麼?就是創造更多的官位,有人可以當政務官,有人可以當準司法官,有人可以當調查官,完全就是官位分派。
我的結語是私產變國產,促轉會讓私產變國產,例如他們想要沒收國民黨黨史,這是私產,但他們還是可以沒收。各位,人作孽不可活,奉勸蔡英文總統。謝謝。
主席:請姚委員文智發言。
姚委員文智:(11時16分)主席、各位同仁。因為前幾天我去參加立法院過去的同事─耀伯的喪禮,所以我在今天討論轉型正義的時候,用台語來追思、紀念過去的老同事。剛才我聽到很多委員同仁的發言,腦中只有一個想法,當年耀伯土直、樸實、沒有心機、疼惜這塊土地,為了這塊土地認真打拚的耀伯,在我剛才所聽到的立法委員發言裡面有沒有出現?但很失禮的,我聽了老半天,坦白講,面對歷史的正義轉型,我只有看到過去的執政者、過去追隨軍事威權統治的這群人,現在同樣使用各種不同的理由來反對這個法案。
對於原住民的問題,總統府已經成立歷史正義與轉型正義的委員會,總統也道歉了,原住民基本法、原住民語言發展法等一步一步的往前走,坦白講,民進黨推動的進度贏你們太多了!
今天制定促進轉型正義條例的主要目的是要處理軍事戒嚴時期的問題,所以開宗明義在第二條規定的很清楚,臺灣種種問題,民主要繼續深化、社會要繼續進步,這些價值要在國會實現,有很多法案要一步一步來推動。因此我向此懇求大家,當你們半夜捫心自問時要怎麼面對這個歷史?要怎麼實現轉型正義?這才是今天重要的目標。
我要向大家報告,今天這個法律通過以後,也不過是個處理轉型正義的方案而已,還有很多事情需要打拚。舉例來說,最大的轉型正義、過去威權時代的圖像、象徵─中正紀念堂,就需要趕快處理,我希望2018年就能把銅像排除,最後,本席提一個最好的建議,現在南門市場要找臨時集中用地,其實就把南門市場遷移到中正紀念堂,用貧民的菜市場來改造、解構、除魅,這是真正解放台灣人心靈的最好措施。
我們還有很多事情要努力,今日我以台語發言來紀念耀伯,感謝大家。
主席:謝謝姚委員。
所有黨團推薦登記發言的委員均已發言完畢,報告院會,時代力量黨團撤回協商時所提之修正動議,所以時代力量黨團的修正動議不予處理。
現在進行處理名稱之表決順序,依再修正動議、修正動議、審查會條文順序,依序進行表決,表決後如果其中有任何一案通過,即不再處理其他的案。
現在按鈴7分鐘,並分發表決卡,請按鈴。
(按鈴)
主席:請問各位委員,是否有人沒有拿到表決卡?大家都拿到表決卡了,現在就進行處理。首先處理賴委員士葆等對本案名稱再修正動議。
現有民進黨黨團要求採記名表決。
現在進行表決。贊成委員賴士葆等對本案名稱再修正動議者請按「贊成」,反對者請按「反對」,棄權者請按「棄權」,計時1分鐘,現在進行記名表決。
(進行表決)
主席:報告表決結果:出席委員95人,贊成者31人,反對者64人,棄權者0人,贊成者少數,委員賴士葆等對本案名稱再修正動議不通過。
表決結果名單:
一、贊成者:31人
林德福 林為洲 李彥秀 曾銘宗 孔文吉 林麗蟬 呂玉玲 張麗善 許淑華 徐榛蔚 羅明才 楊鎮浯 費鴻泰 賴士葆 許毓仁 徐志榮 鄭天財Sra Kacaw 陳宜民 蔣乃辛 吳志揚 蔣萬安 馬文君 柯志恩 陳雪生 王育敏 江啟臣 黃昭順 顏寬恒 陳學聖 廖國棟 王金平
二、反對者:64人
黃國書 鄭寶清 呂孫綾 何欣純 柯建銘 劉櫂豪 劉建國 尤美女 王定宇 鍾孔炤 陳素月 李麗芬 蔡適應 蔡易餘 施義芳 鄭運鵬 吳秉叡 吳琪銘 周春米 許智傑 林俊憲 邱議瑩 蕭美琴 羅致政 蔡培慧 蘇巧慧 陳亭妃 陳其邁 黃秀芳 陳明文 林靜儀 葉宜津 吳玉琴 林淑芬 蘇震清 楊 曜 余宛如 劉世芳 吳焜裕 高志鵬 邱泰源 邱志偉 李俊俋 陳 瑩 管碧玲 陳賴素美 賴瑞隆 陳歐珀 Kolas Yotaka 洪宗熠 江永昌 段宜康 黃偉哲 林岱樺 吳思瑤 張宏陸 李昆澤 陳曼麗 王榮璋 郭正亮 張廖萬堅 蘇治芬 姚文智 莊瑞雄
三、棄權者:0人
主席:現在表決國民黨黨團修正動議名稱。
現有民進黨黨團要求記名表決。
現在進行表決。贊成國民黨黨團對本案名稱所提修正動議者請按「贊成」,反對者請按「反對」,棄權者請按「棄權」,計時1分鐘,現在進行記名表決。
(進行表決)
主席:報告表決結果:出席委員99人,贊成者35人,反對者64人,棄權者0人,贊成者少數,國民黨黨團對本案名稱所提修正動議不通過。
表決結果名單:
一、贊成者:35人
林德福 林為洲 李彥秀 曾銘宗 孔文吉 林麗蟬 呂玉玲 張麗善 李鴻鈞 高金素梅 陳怡潔 周陳秀霞 許淑華 徐榛蔚 羅明才 楊鎮浯 費鴻泰 賴士葆 許毓仁 徐志榮 鄭天財Sra Kacaw 陳宜民 蔣乃辛 吳志揚 蔣萬安 馬文君 柯志恩 陳雪生 王育敏 江啟臣 黃昭順 顏寬恒 陳學聖 廖國棟 王金平
二、反對者:64人
黃國書 鄭寶清 呂孫綾 何欣純 柯建銘 劉櫂豪 劉建國 尤美女 王定宇 鍾孔炤 陳素月 李麗芬 蔡適應 蔡易餘 施義芳 鄭運鵬 吳秉叡 吳琪銘 周春米 許智傑 林俊憲 邱議瑩 蕭美琴 羅致政 蔡培慧 蘇巧慧 陳亭妃 陳其邁 黃秀芳 陳明文 林靜儀 葉宜津 吳玉琴 林淑芬 蘇震清 楊 曜 余宛如 劉世芳 吳焜裕 高志鵬 邱泰源 邱志偉 李俊俋 陳 瑩 管碧玲 陳賴素美 賴瑞隆 陳歐珀 Kolas Yotaka 洪宗熠 江永昌 段宜康 黃偉哲 林岱樺 吳思瑤 張宏陸 李昆澤 陳曼麗 王榮璋 郭正亮 張廖萬堅 蘇治芬 姚文智 莊瑞雄
三、棄權者:0人
主席:請問院會,對本案名稱照審查會名稱通過,有無異議?(無)無異議,名稱照審查會名稱通過。
現在進行第一條。宣讀審查會條文、修正動議條文及再修正動議條文。
審查會條文:
第 一 條 為促進轉型正義,落實自由民主憲政秩序,特制定本條例。
威權統治時期違反自由民主憲政秩序之不法行為與結果,其轉型正義相關處理事宜,依本條例規劃之。本條例未規定者,適用其他相關法律之規定。
民進黨黨團修正動議條文:
第 一 條 為促進轉型正義,落實自由民主憲政秩序,特制定本條例。
威權統治時期違反自由民主憲政秩序之不法行為與結果,其轉型正義相關處理事宜,依本條例規劃、推動之。本條例未規定者,適用其他相關法律之規定。
國民黨黨團修正動議條文:
第 一 條 為促進轉型正義,落實自由民主憲政秩序,回復受害者名譽、尊嚴,賠償受害者及其家屬損失與應有權利,減輕過去由國家對人民所造成之不當傷害,特制定本條例。
中華民國自由地區自日據殖民時期、威權統治時期違反自由民主憲政秩序之不法行為與結果,其轉型正義相關處理事宜,依本條例規劃、推動之。本條例未規定者,適用其他相關法律之規定。
親民黨黨團修正動議條文:
第 一 條 為促進轉型正義,落實自由民主憲政秩序,特制定本條例。
過去原住民族遭受不當之對待,回復被侵害之權利,及威權統治時期違反自由民主憲政秩序之不法行為與結果,其轉型正義相關處理事宜,依本條例規劃之。本條例未規定者,適用其他相關法律之規定。
民進黨黨團再修正動議條文:
第 一 條 為促進轉型正義及落實自由民主憲政秩序,特制定本條例。
威權統治時期違反自由民主憲政秩序之不法行為與結果,其轉型正義相關處理事宜,依本條例規劃、推動之。本條例未規定者,適用其他相關法律之規定。
親民黨黨團再修正動議條文:
第 一 條 為促進轉型正義,落實自由民主憲政秩序,特制定本條例。
過去原住民族遭受不當之對待,回復被侵害之權利,及威權統治時期違反自由民主憲政秩序之不法行為與結果,其轉型正義相關處理事宜,依本條例規劃之。本條例未規定者,適用其他相關法律之規定。
委員賴士葆等再修正動議條文:
第 一 條 為使解嚴前政府組織運作公開透明,並受全民檢驗,以健全改革機制,確保政府組織之運作符合民主原則,特制定本條例。
非解嚴時期違反自由民主憲政秩序之不法行為與結果,其民主改革相關處理事宜,依本條例規劃之。本條例未規定者,適用其他相關法律之規定。
主席:現在請曾委員銘宗發言。
曾委員銘宗:(11時35分)主席、各位同仁。第一條是本法之立法目的,第一項規定「為促進轉型正義,落實自由民主憲政秩序,特制定本條例。」,第二項規定「威權統治時期違反自由民主憲政秩序之不法行為與結果,其轉型正義相關處理事宜,依本條例規劃之。」,基本上,國民黨也好,本席也好,是贊同本法之立法目的,但是我們希望能夠面對它、處理它,假設我們用客觀的態度來檢視所有立法條文,我們發現條文裡面存在很多問題,也違反大法官釋字第585號解釋,比如說促轉會它違法、違憲擴權,破壞權力分立原則。另外,促轉會可任意向其他行政機關調用行政人員,違反行政機關人事分立及人事穩定。再者,草案裡面存在太多政治用語,針對性太強、過多不明確的相關概念,違反了法律明確原則。
此外,跟各位同仁報告,目前民進黨已經是執政黨,已經充分掌握了政府機器,真正要推動轉型正義,實在無需疊床架屋、浪費國家資源,另行成立有違法之虞的促轉會來進行相關的事項,所以我在此呼籲民進黨,假設今天下午你們以多數暴力強行通過促轉會的條例,假設表面上是為了進行相關的轉型正義,實際上卻是為了實施清算鬥爭,則未來將會創造更多的轉型不正義,將會導致社會更多分裂,實在非國家之福,所以再次跟大家報告,國民黨也好,本席也好,都認為國家要轉型,相關的處理事項我們都贊成,但是不需要另行成立促轉會來做這些事情,因為民進黨已經掌有國家的行政機器,依現行的法制就可以進行。謝謝。
主席:請廖委員國棟發言。
廖委員國棟:(11時39分)主席、各位同仁。我再次舉出這個標題,如果我們不談原住民的相關事項,那就不是在討論轉型正義了。方才提到原住民最大的痛,在台灣這塊土地上,原來都是台灣原住民的土地,但是台三線來了以後,就分界成一半是漢族的、一半是原住民的,但是在日本時代,日本進入台灣以後,發了一個26號令,直接說台三線以東要提出你的土地所有權,那時候原住民怎麼可能有土地所有權呢?如果沒有土地所有權或任何字據就全部收歸國有、官有,致使所有台灣原住民的土地,就在那個時候依日人所提的26號令而被收歸國手!等到中華民國到台灣時,依樣畫葫蘆,政府承受所有日產,包括原住民的土地也全變為國有!當我們在今日高喊轉型正義時,有人說過去的不要處理了,只要處理威權時代的部分就好,試問可以這樣分割嗎?不可能分割!土地就是這麼一塊,完整的一塊,而且歷史的脈絡記錄得非常清楚,不可能分割!所以我提議民進黨的朋友,如果你們是真心要處理轉型正義,請先處理原住民土地的轉型正義。剛剛吳兄也提議要一步一步來,我也同意。但我們看到民進黨的提案卻只處理後段,不處理前段,這是什麼樣的轉型正義啊!我個人非常讚賞蔣萬安委員,他願意面對過去、展望未來,這是一個很有未來性的想法,這是民進黨所欠缺的,你們只有選擇性地作法,轉型正義的目的就只為了消滅國民黨!這就叫做轉型正義嗎?本席在此再次呼籲民進黨的朋友知所警惕、知錯能改還來得及去改,我們要優先處理原住民的土地問題後,才能進入所謂的威權階段。
剛才高潞‧以用委員也特別提及,花蓮現在有很多號稱台糖的土地,事實上,就是原住民在日據時期被日人所強迫徵收、占有的土地!
主席:請鄭天財Sra Kacaw委員發言。
鄭天財Sra Kacaw委員:(11時42分)主席、各位同仁。原住民族的土地被劃為國有就是在1947年,這一年就是你們口口聲聲說的威權統治時期,當時的台灣省政府公報明明白白地寫著,1947年根據行政院的指令制訂了「台灣省土地權利清理辦法」,明文規定台灣總督府之前所占有的土地概不發還,也就是說,1947年的這項法律明文規定,經台灣總督府占有的土地全部概不發還給原住民族!這裡有個很清楚的法律就是1947年的這項法律;到了1969年制訂了「國有財產法」,更是將原住民這些所謂的不是私有的財產全部登記為國有,因此台灣的原住民族因為這些法律無法依土地法進行總登記,將土地作為自己的私有財產,這是非常清楚的事情!這個國家透過法律的制訂,非常清楚地、白紙黑字地將原住民族的土地全劃為國有土地,原住民族完全沒有辦法依土地法申請總登記,申請自己土地的所有權!這個不是土地爭議應該處理的事情嗎?這個不是轉型正義應該處理的事情嗎?為何要排除原住民族的土地正義?這是非常明確的事,絕非猜測,其他的事是猜測的,這件事非常清楚地就是透過法律的手段去執行!現在我們這個國家如果今天三讀通過了促進轉型正義條例的話,就是仍透過法律的手段,繼續占有原住民的土地,這就是不當的國產,應該返反還給原住民族!
主席:請江委員啟臣發言。
江委員啟臣:(11時45分)主席、各位同仁。國家法律的用語及內容必須明確,不可以含糊籠統,以確保人民對國家行為的可預測性,才符合法律明確的要求,這是立法者在立法時必須注意到的立法重點。然而促轉條例的草案內容當中,卻充滿了許多不確定的法律概念,一旦三讀通過,人民將如何遵守?恐怕只會成為主管機關一人獨大、一黨獨大、獨自解釋、恣意妄為的惡法!具體來說,本條所謂的威權統治時期違反自由民主憲政秩序之不法行為與結果中,何謂威權統治?日據時代算不算?清朝時期算不算?甚至有人說,去年520民進黨執政至今算不算是威權統治時期?所以,若將威權統治時期的概念只侷限在國民黨政府的時代,只針對單一政黨,對其他歷史事件視而不見,其心著實可議!因此,國民黨持續主張除威權時代外,日據時期也應該納入,針對台灣這塊土地上發生的歷史不應該選擇性地失憶,讓法律成為政治鬥爭的工具;再者,本條例所謂開放政治檔案部分,其實是本條例要達到促轉的四大任務之一,然而這一定會涉及國家檔案的應用及管理,未來在法律的適用上,也必然跟檔案法有所衝突,屆時是否將以轉型正義凌駕一切,摒棄既有的法律於不顧?如此摒棄及無視國家法律體制的執政黨,不正是威權的象徵嗎?所以將來促轉條例與其他法律之間發生衝突時,執政黨或政府是不是又會以所謂促轉的大帽子,遂行其所有的公權力,進一步製造更多的社會對立、仇恨,乃至於更多的不正義?因此國民黨自始自終持續提出所謂的威權時期也應將日據殖民時期一併納入的主張,將當初日本政府在台灣所作所為公開於世。民進黨不是日本的附屬,不應該為日本政府在台灣所犯下的罪行遮遮掩掩。促轉條例應該進一步充分地討論,不應該草草率率地三讀通過。謝謝。
主席:謝謝江委員。請羅委員致政發言。
羅委員致政:(11時49分)主席、各位同仁。謝謝主席。去年有一部非常賣座的韓國片,片名叫做「我只是個計程車司機」,在10年前還有另外一部賣座的電影,片名是「華麗的假期」,我看完這些影片後,內心既感動又感觸,感動的是韓國人用那樣真誠及反省的態度去面對過去光州抗暴的歷史,感觸的是到今天為止,台灣還有人說,過去台灣沒有所謂的威權時代,這是一個錯置、錯亂的認知,韓國在1980年發生光州事件之後,不到十年,韓國就成立光州518民主運動相關者的賠償法,不到15年時間,通過破壞憲政秩序公訴時效的特別法,對所謂威權時代的集體犯罪,沒有追溯的終止。但是台灣解嚴30年過去了,現在才要真正面對過去威權歷史,這是一個轉型正義,更是一個遲來的正義,今天最重要的是透過轉型正義條例的通過,我們要彰顯我們是個民主、文明、有尊嚴的國家,對受害者視而不見是最簡單的事,但反過來講,能夠把受害者的尊嚴和正義放在前面,這表示社會上每一個人在未來不會受到相同的不幸待遇,也讓我們在未來不用再受到威權的壓迫,國民黨的朋友們不斷提到不應該只剩1945年之後的威權時期,試著要把日據時代,甚至更早的原住民相關受害也列入轉型正義,如果國民黨誠心要處理問題,我們認為是對的做法,但若國民黨只是為了要阻擋、拖延審查或要模糊焦點,乃致於淡化責任、逃避責任,我們認為是不智的做法,今天的轉型正義是優先處理威權時代的轉型正義,如果國民黨或其他不同的政黨認為原住民的歷史正義或更早的日本殖民時代相關的歷史正義問題,我們也歡迎在未來有更多的修法動作,所以這只是一個開始,不是一個結束,這是台灣走向一個正常民主國家、尊重人權國家的開始,所以轉型正義條例的通過,我相信是符合台灣現階段的需要,也是邁向正常國家的重要一步,我們不希望國民黨再繼續用原住民,繼續用過去的日據時代相關議題,作為阻擋轉型正義的遮羞布,謝謝。
主席:請莊委員瑞雄發言。
莊委員瑞雄:(11時52分)主席、各位同仁。今天我們在這裡審查轉型正義條例,我特別有感,一個現代化的國家、一個文明的國家或一個有反省的政黨,針對過去威權時期的不法統治或不法結果,我們到底要不要處理?光州事件以後,我們看到韓國人反省,德國的納粹到現在還在對加害者追究。今天本條例的審查,我們對於真相的發掘以及歷史的調查,難道不是每一個政黨或每一個現代化的國民,大家應該共同關注的嗎?剛剛我聽了很多國民黨的好朋友講了很多的意見,但是所有的意見,可以看得出來幾乎都是對本條例的杯葛,所以我們期待國民黨的朋友好好地想一想,難道過去的政治檔案,我們不應該開放嗎?對過去司法不公的受害者,難道我們不應該為他們平復嗎?我們希望且全民也期待還原整個歷史的真相,促進整個社會的和諧,其實很多加害者或受害者已經不在當今社會了,今天為什麼我們要制定本條例?我相信正義總是會到,雖然它常常遲到,我們期待過去在威權統治時期曾經參與的,其實被指射最具體的一個政黨應該要反省,我們期待中國國民黨的好朋友針對本條例的制定,其實國民黨比任何一個政黨更需要反省,更有責任支持本條例的制定,所以我們期待這個條例的制定,可以不分黨派,大家共同反省過去的歷史,我們不希望任何一個政黨在本條例制定過程中,用任何的理由杯葛。畢竟,太多人過去受到的迫害到現在找無主,中國國民黨過去有能力處理、有條件處理,但是完全沒有處理,所以今天我們期待各政黨一起支持本條例的制定,謝謝。
主席:請柯委員建銘發言。
柯委員建銘:(11時56分)主席、各位同仁。沒有真相就沒有和解,歷史可以原諒,但是歷史不可忘記,再過5天就是世界人權日,解嚴30週年,228事件70週年的今天,我們開始要面對,所謂的轉型正義在談什麼?轉型正義在談威權時期的轉型正義,民國30年到80年這段時間的轉型正義,這段時間被加害者所迫害的,造成多少家庭已經家破人亡、分裂、妻離子散。但所有轉型正義中有一塊是大家都不敢碰及的,有這麼多受害者,但是加害者從來沒有還原真相,沒有做法律及道德上的追究,這是今天我們要面對的問題,大家瞭解加害者是誰,一定要明確化,歷史是可以原諒的,我們不是要鞭屍,在談轉型正義的時候,請大家不要再轉移焦點,原住民轉型正義中當然包括原住民,也包括本省人及外省人,雷震案也罷,每個案子都是一樣的,孫立人將軍也是一樣,我們要把歷史真相還原,不要再模糊焦點,原住民轉型正義是不同國家的。國民黨、時代力量及親民黨所談的原住民轉型正義,都是在1895年以前,乃致於到明鄭時期400年的轉型正義,全世界轉型正義沒有在處理不一樣的國家,所以今天我告訴原住民朋友,我們不反對處理原住民轉型正義,但這屬於不同的法律、不同的規範。過去在談原住民基本法、原住民自治法及土海法,都是往這個方向在處理,今天在這裡希望大家不要把慰安婦都納進來,把原住民在1895年以前的事情,包括清朝荷蘭時期都拿進來講,這是不對的。我剛剛聽到江啟臣的講法非常錯愕,大家都認為江啟臣是國民黨開明派,他竟然還在扯這個部分,連法律條文都沒有看清楚,所謂轉型正義談的是威權時期,包括所有的原住民轉型正義是另外處理,所以今天大家好好面對整個國家最後一哩路。
主席:請李委員鴻鈞發言。
李委員鴻鈞:(11時59分)主席、各位同仁。本席來唸一段蔡英文總統對原住民道歉文的內容,「臺灣這塊土地,四百年前早有人居住,這些人原本過著自己的生活,有自己的語言、文化、習俗、生活領域,接著,在未經他們同意之下,這塊土地上不斷出現了另外一群人,歷史的發展是,後來不斷出現的另一群人,剝奪了原先這一群人的一切,讓他們在最熟悉的土地上流離失所,成為異鄉人,成為非主流,成為邊緣」。
這段話是蔡英文總統對原住民道歉時所講的話,如果依照這段話的精神,什麼叫做原住民?就是原來居住的人民。如果依照這段話的詮釋,在座除了原住民以外,我們都是屬於外來政權,我們都是外來的一群人、一群人、一群人。今天我們在討論轉型正義,其整個精神價值就是還原歷史真相,或許大家會講到,已經成立原住民轉型正義委員會,我想請問各位同仁,原住民轉型正義委員會跟我們今天要在這裡立法通過的促進轉型正義會的位階會一致嗎?它的法律效果會一致嗎?它會讓原住民轉型正義委員會所檢討出來的內容,還給原住民該有的基本尊嚴跟公道嗎?絕對不可能。
因此,從立法的基本精神來討論的話,我們必須就事論事,今天不是單純成立原住民促進轉型正義委員會,就能對原住民有交代;這交代不過去,法的位階、比例完全不一致,我們愧對原住民。我們立這個法不要有針對性,要有一致性、公平性,這才是立法精神,所以我再次呼籲各位同仁,我們要真正靜下心來看待這個問題,謝謝各位。
主席:報告院會,登記發言的委員均已發言完畢。現在進行處理,依再修正動議、修正動議及審查會條文之順序進行表決。依序進行表決,如果其中有任何一案通過,即不再處理其他案。
現在先表決委員賴士葆等再修正動議條文。
現有民進黨黨團要求記名表決。現在進行表決。贊成委員賴士葆等再修正動議條文者,請按「贊成」,反對者請按「反對」,棄權者請按「棄權」,計時1分鐘,現在進行記名表決。
(進行表決)
主席:報告表決結果:出席委員95人,贊成者31人,反對者64人,棄權者0人,贊成者少數,委員賴士葆等再修正動議條文不通過。
表決結果名單:
一、贊成者:31人
林德福 林為洲 李彥秀 曾銘宗 孔文吉 林麗蟬 呂玉玲 張麗善 許淑華 徐榛蔚 羅明才 楊鎮浯 費鴻泰 賴士葆 許毓仁 徐志榮 鄭天財Sra Kacaw 陳宜民 蔣乃辛 吳志揚 蔣萬安 馬文君 柯志恩 陳雪生 王育敏 江啟臣 黃昭順 顏寬恒 陳學聖 廖國棟 王金平
二、反對者:64人
黃國書 鄭寶清 呂孫綾 何欣純 柯建銘 劉櫂豪 劉建國 尤美女 王定宇 鍾孔炤 陳素月 李麗芬 蔡適應 蔡易餘 施義芳 鄭運鵬 吳秉叡 吳琪銘 周春米 許智傑 林俊憲 邱議瑩 蕭美琴 羅致政 蔡培慧 蘇巧慧 陳亭妃 陳其邁 黃秀芳 陳明文 林靜儀 葉宜津 吳玉琴 林淑芬 蘇震清 楊 曜 余宛如 劉世芳 吳焜裕 高志鵬 邱泰源 邱志偉 李俊俋 陳 瑩 管碧玲 陳賴素美 賴瑞隆 陳歐珀 Kolas Yotaka 洪宗熠 江永昌 段宜康 黃偉哲 林岱樺 吳思瑤 張宏陸 李昆澤 陳曼麗 王榮璋 郭正亮 張廖萬堅 蘇治芬 姚文智 莊瑞雄
三、棄權者:0人
主席:現在表決親民黨黨團再修正動議條文。
現有民進黨黨團要求記名表決。
現在進行表決。贊成親民黨黨團再修正動議條文者請按「贊成」,反對者請按「反對」,棄權者請按「棄權」,計時1分鐘,現在進行記名表決。
(進行表決)
主席:報告表決結果:出席委員98人,贊成者34人,反對者63人,棄權者1人,贊成者少數,親民黨黨團再修正動議條文不通過。
表決結果名單:
一、贊成者:34人
林德福 林為洲 李彥秀 曾銘宗 孔文吉 林麗蟬 呂玉玲 張麗善 李鴻鈞 高金素梅 陳怡潔 周陳秀霞 許淑華 徐榛蔚 羅明才 楊鎮浯 費鴻泰 賴士葆 許毓仁 徐志榮 鄭天財Sra Kacaw 陳宜民 蔣乃辛 吳志揚 蔣萬安 柯志恩 陳雪生 王育敏 江啟臣 黃昭順 顏寬恒 陳學聖 廖國棟 王金平
二、反對者:63人
黃國書 鄭寶清 呂孫綾 何欣純 柯建銘 劉櫂豪 劉建國 尤美女 王定宇 鍾孔炤 陳素月 李麗芬 蔡適應 蔡易餘 施義芳 鄭運鵬 吳秉叡 吳琪銘 周春米 許智傑 林俊憲 邱議瑩 蕭美琴 羅致政 蔡培慧 蘇巧慧 陳亭妃 陳其邁 黃秀芳 陳明文 林靜儀 葉宜津 吳玉琴 林淑芬 蘇震清 楊 曜 余宛如 劉世芳 吳焜裕 高志鵬 邱泰源 邱志偉 李俊俋 陳 瑩 管碧玲 陳賴素美 賴瑞隆 陳歐珀 Kolas Yotaka 洪宗熠 江永昌 段宜康 黃偉哲 林岱樺 吳思瑤 張宏陸 李昆澤 陳曼麗 王榮璋 張廖萬堅 蘇治芬 姚文智 莊瑞雄
三、棄權者:1人
馬文君
主席:現在表決民進黨黨團再修正動議條文。
現有民進黨黨團要求記名表決。
現在進行表決。贊成民進黨黨團再修正動議條文者請按「贊成」,反對者請按「反對」,棄權者請按「棄權」,計時1分鐘,現在進行記名表決。
(進行表決)
主席:郭委員正亮聲明對剛才之表決與民進黨黨團意見一致,列入紀錄。
報告表決結果:出席委員103人,贊成者68人,反對者35人,棄權者0人,贊成多數。
作以下宣告:第一條照民進黨黨團再修正動議條文通過。
表決結果名單:
一、贊成者:68人
黃國書 鄭寶清 呂孫綾 何欣純 柯建銘 劉櫂豪 劉建國 尤美女 王定宇 林昶佐 洪慈庸 黃國昌 徐永明 鍾孔炤 陳素月 李麗芬 蔡適應 蔡易餘 施義芳 鄭運鵬 吳秉叡 吳琪銘 周春米 許智傑 林俊憲 邱議瑩 蕭美琴 羅致政 蔡培慧 蘇巧慧 陳亭妃 陳其邁 黃秀芳 陳明文 林靜儀 葉宜津 吳玉琴 林淑芬 蘇震清 楊 曜 余宛如 劉世芳 吳焜裕 高志鵬 邱泰源 邱志偉 李俊俋 陳 瑩 管碧玲 陳賴素美 賴瑞隆 陳歐珀 Kolas Yotaka 洪宗熠 江永昌 段宜康 黃偉哲 林岱樺 吳思瑤 張宏陸 李昆澤 陳曼麗 王榮璋 郭正亮 張廖萬堅 蘇治芬 姚文智 莊瑞雄
二、反對者:35人
林德福 林為洲 李彥秀 曾銘宗 孔文吉 林麗蟬 呂玉玲 張麗善 李鴻鈞 高金素梅 陳怡潔 周陳秀霞 許淑華 徐榛蔚 羅明才 楊鎮浯 費鴻泰 賴士葆 許毓仁 徐志榮 鄭天財Sra Kacaw 陳宜民 蔣乃辛 吳志揚 蔣萬安 馬文君 柯志恩 陳雪生 王育敏 江啟臣 黃昭順 顏寬恒 陳學聖 廖國棟 王金平
三、棄權者:0人
主席:報告院會,現在休息,下午1時30分繼續開會。
休息(12時8分)
繼續開會(13時31分)
主席:現在繼續開會。繼續進行討論事項第一案,現在進行第二條。
請宣讀審查會條文、修正動議條文以及再修正動議條文。
審查會條文:
第 二 條 本條例主管機關為促進轉型正義委員會(以下簡稱促轉會),不受中央行政機關組織基準法第五條第三項、第三十二條、第三十六條及行政院組織法第九條規定之限制。
促轉會隸屬於行政院,為獨立機關,依本條例第四條至第七條所定之原則規劃下列事項:
一、開放政治檔案。
二、清除威權象徵、保存不義遺址。
三、平復司法不法、還原歷史真相,並促進社會和解。
四、處理不當黨產。
五、其他轉型正義事項。
民進黨黨團修正動議條文:
第 二 條 本條例主管機關為促進轉型正義委員會(以下簡稱促轉會),不受中央行政機關組織基準法第五條第三項、第三十二條、第三十六條及行政院組織法第九條規定之限制。
促轉會隸屬於行政院,為二級獨立機關,除政黨及其附隨組織不當取得財產處理條例另有規定外,依本條例第四條至第七條規定規劃、推動下列事項:
一、開放政治檔案。
二、清除威權象徵、保存不義遺址。
三、平復司法不法、還原歷史真相,並促進社會和解。
四、不當黨產之處理及運用。
五、其他轉型正義事項。
國民黨黨團修正動議條文:
第 二 條 本條例主管機關為促進轉型正義委員會(以下簡稱促轉會),不受中央行政機關組織基準法第五條第三項、第三十二條、第三十六條及行政院組織法第九條規定之限制。
促轉會隸屬於行政院,為二級獨立機關,依本條例第四條至第七條規定、規劃、推動下列事項:
一、開放政治檔案。
二、保存、規畫並全面推動開放不義遺址及殖民、威權象徵建築。
三、平復司法不法、還原歷史真相、釐清責任歸屬,並促進社會和解。
四、處理國家、政黨、附隨組織不當取得財產之調查、賠償、返還、權利回復。
五、處理慰安婦賠償及向日本政府求償。
六、處理陸軍第一特種兵薪俸補償。
七、處理日據殖民時期日本政府國庫券及債券,並向日本政府求償。
八、金門縣、連江縣戰地政務期間及澎湖縣於準戰地政務期間,國家侵害人民權益之補償事宜。
九、因土地徵收未完成救濟補償之案件。
十、中華民國三十九年十月廿五日 之「古寧頭戰役」與四十四年一月十八日之「一江山戰役」與四十七年八月廿三日之「八二三戰役」之重要性予以重新檢視與肯定。
十一、日據時期反抗日本高壓殖民統治之受害者與原住民等之救濟補償事宜。
十二、威權統治時期參加反共事業犧牲之敵後情報工作人員與游擊隊人員等之救濟補償事宜。
十三、其他轉型正義事項。
不當取得財產之認定方式與程序,准用《政黨及其隨附組織不當取得財產處理條例》第四條、第五條、第六條相關規定。發還之要件與程序,由促轉會定之。
親民黨黨團修正動議條文:
第 二 條 本條例主管機關為促進轉型正義委員會(以下簡稱促轉會),不受中央行政機關組織基準法第五條第三項、第三十二條、第三十六條及行政院組織法第九條規定之限制。
促轉會隸屬於行政院,為獨立 機關,依本條例第四條至第七條所定之原則規劃下列事項:
一、對原住民族所受之權利侵害。
二、統治政權對人權之侵害。
三、開放政治檔案。
四、平復司法不法、還原歷史真相,並促進社會和解。
五、其他轉型正義事項。
委員鄭天財Sra.Kacaw等12人修正動議條文:
第 二 條 本條例主管機關為促進轉型正義委員會(以下簡稱促轉會),不受中央行政機關組織基準法第五條第三項、第三十二條、第三十六條及行政院組織法第九條規定之限制。
促轉會隸屬於行政院,為獨立機關,依本條例所定之原則辦理下列事項:
一、處理不當國產,歸還原住民族土地。
二、其他轉型正義事項。
時代力量黨團再修正動議條文:
第 二 條 本條例主管機關為促進轉型正義委員會(以下簡稱促轉會),不受中華民國總統府組織法第二條規定之限制。
促轉會隸屬於總統府,依本條例第四條至第七條所定之原則規劃並推動下列事項:
一、開放政治檔案。
二、清除威權象徵、保存不義遺址。
三、還原歷史真相、撰寫調查報告、建議人事清查除垢處置,並促進社會和解。
四、平復司法不法、進行相關司法救濟。
五、其他轉型正義事項。
民進黨黨團再修正動議條文:
第 二 條 本條例主管機關為促進轉型正義委員會(以下簡稱促轉會),不受中央行政機關組織基準法第五條第三項、第三十二條、第三十六條及行政院組織法第九條規定之限制。
促轉會隸屬於行政院,為二級獨立機關,除政黨及其附隨組織不當取得財產處理條例另有規定外,依本條例第四條至第七條規定規劃、推動下列事項:
一、開放政治檔案。
二、清除威權象徵、保存不義遺址。
三、平復司法不法、還原歷史真相,並促進社會和解。
四、不當黨產之處理及運用。
五、其他轉型正義事項。
親民黨黨團再修正動議條文:
第 二 條 本條例主管機關為促進轉型正義委員會(以下簡稱促轉會),不受中央行政機關組織基準法第五條第三項、第三十二條、第三十六條及行政院組織法第九條規定之限制。
促轉會隸屬於行政院,為獨立機關,依本條例第四條至第七條所定之原則規劃下列事項:
一、對原住民族所受之權利侵害。
二、統治政權對人權之侵害。
三、開放政治檔案。
四、平復司法不法、還原歷史真相,並促進社會和解。
五、其他轉型正義事項。
委員賴士葆等再修正動議條文:
第 三 條 本條例主管機關為促進民主改革委員會(以下簡稱促改會)。
促改會隸屬於行政院,為獨立機關,依本條例第四條至第七條所定之原則規劃下列事項:
一、開放政治檔案。
二、消除政治權威,保存史蹟遺址。
三、平復司法不法、還原歷史真相,並促進社會和解。
四、監督政黨財政。
五、其他民主改革事項。
主席:請廖委員國棟發言。
廖委員國棟:(13時37分)主席、各位同仁。本席要在第三次的發言中,再次回顧早上的兩次發言,以及眾多委員的發言。我們可以從這些發言內容非常清晰的看到,轉型正義如果沒有談到原住民的部分,那就是偏頗的轉型正義、騙人的轉型正義。我們希望大家在後續的討論能夠多多關注。從上午很多委員的談論,我們已經看到,原住民的土地議題是跨世代的,不單單是在日據時期,中華民國政府到臺灣以後,也繼續把原住民的土地充公為國有。現在這個土地到底在哪裡呢?在財政部國有財產署的管理當中。當我們在談轉型正義的時候,不應該故意漠視事實,應該找出真相。早上柯總召特別提到,我們談轉型正義就是要找出歷史的真相,我非常同意這句話,我們就是要找出真相。如果我們能夠處理原住民從日據時期一直到中華民國的問題─原住民土地變成不當國產,才是真正的面對了歷史,檢討了歷史,這樣的轉型正義才是大家需要的。
針對第二條,本席的提案後來由國民黨提出了修正動議,臚列非常多事項,因為時間的關係,我不一一的跟大家說明,請參考。
除了原住民的土地以外,慰安婦其實是另外一個我們非常關注的議題,我相信每個人都感同身受,如果今天這件事情發生在你身上,你會如何去面對?所以我們要用同理心來看這件事情,除了原住民之外,包括慰安婦、陸一特、金馬地區等,都是在歷史過程中發生的,我們不應該選擇性的只做自己想要做的部分。
我也要謝謝民進黨的朋友,願意在本文之後還有其他可以討論的事項,可以在附帶決議的時候一起討論。最後再次謝謝大家聆聽我們從早上一直在談的原住民轉型正義。
主席:請楊委員鎮浯發言。
楊委員鎮浯:(13時41分)主席、各位同仁。今天大家在這邊討論了非常久有關轉型正義的議題,儘管朝野政黨對於轉型正義還有非常多的部分沒有形成共識,但是本席在這裡必須要很嚴正的講,一個最基本的轉型正義,竟連金門、馬祖、澎湖在特定的時空背景當中所扮演的角色、所承受的苦難、所受到的不公不義,都完完全全沒有被看見。
本席今年45歲,在本席小的時候就曾聽過砲聲、躲過防空洞,當時我們的長輩們有多少人莫名的失蹤!當時我們的長輩們流傳著一句話:「能活下來的都是沒有被打死的。」當時的金門、馬祖是何等的風聲鶴唳。但是我們看看這一個促轉條例的截止時間點是以台灣解除戒嚴的時間點,也就是91年4月,竟然完全漠視金門、馬祖是在91年7月才解除戒嚴,足足比台灣晚了1年7個月,難道金門、馬祖在這一段歲月中所承受的都沒有被看見嗎?都不被承認嗎?
我們在審國家人權博物館組織法的時候,本席也提出了修正案,並獲得在審國家人權博物館組織法的朝野委員的同意,將這個截止日期延到91年11月7日,也就是金馬解除戒嚴的時間,我相信這應該是相對單純而有共識的。等一下審查第三條時,本席也提出了一個再修正動議,至少要將這個截止日期延長到91年11月7日金門、馬祖解除戒嚴的那一天,這樣一個時代的結束才是完整的,對金馬人民曾經的付出也才是正面承認的,我希望各位委員能夠支持。謝謝。
主席:請賴委員士葆發言。
賴委員士葆:(13時44分)主席、各位同仁。第二條提到幾個重點:一、這次促轉涵蓋的時間是從民國34年到80年,我的版本是戒嚴期間民國34年到76年,少了4年,認真講起來的話更理想,應該往前多加20年,這樣就可以把日據時代、原住民、慰安婦都加進來了。我們要請教民進黨的朋友們,你們在怕什麼?怕日本?碰到日本,就懼日!恐日!媚日!不敢跟日本講一句話!其實我們都瞭解,日本在面對慰安婦問題時,韓國怎麼對待他?美國怎麼對待他?2014年美國國會就通過,譴責日本的慰安婦行為。各位,台灣身受其害,可是到現在為止,政府惦惦惦!碰到日本就像龜孫子一樣!什麼話都不敢說!我們要護衛什麼?原住民的權利在哪裡?慰安婦的權利在哪裡?所以促轉涵蓋的期間應該往前追20年,往後也要延伸,我認為不要訂定時限。各位想一想,我們有多少冤獄啊?其實民國48年就有冤獄賠償法,早上很多同仁提到這個法是為了那些因司法不公受害的民眾,各位不要忘了,我們還有冤獄賠償法,也不要忘了,也有檔案法在這裡了,所以政治檔案行政院正在規劃當中,促轉會幾乎沒有功能,剩下最重要的就是,它底下弄一個黨產會,我才想到以後促轉會的主委說不定也會找一位民進黨的不分區立委來擔任,功勞怎麼訂呢?想想顧立雄,我就想到秦王時代殘暴的秦兵,他們怎麼建功?就是砍下敵人的頭顱掛在腰上,晉功一級,於是他們就比賽,看誰砍的人頭多。我們現在看到顧立雄上來之後,人頭拼命砍,建功!升金管會主委。下一次促轉會主委,我在想也是民進黨不分區委員出任,說不定要跟顧立雄比一比,誰的人頭砍得多,那我就要告訴新任主委,已經沒有機會了,因為剩下的都是看不見的,謝謝。
主席:請吳委員思瑤發言。
吳委員思瑤:(13時48分)主席、各位同仁。以法制來實現正義是所有法治國家最低的標準,唯有透過教育與文化的深化來落實轉型正義,才是文明國家的最高典範。現在討論的第二條甚至到第七條是整個促轉的核心,明定促轉委員會獨立運行的方式、四大功能、定位,以及針對不當黨產的規劃方向、原則,追討所得亦應當成立特種基金,並且指定用途,讓全民受惠。
綜觀轉型正義的作法,在國際相對有一致而且相當完整的運行脈絡與經驗。南非通過了促進民族團結與和解法案,成立真相暨和解委員會;德國也在聯邦補償法的授權之下,設立了轉型正義基金會;波蘭頒布了非常知名的除垢法,設置國家記憶研究院;而西班牙也為了恢復佛朗哥時期統治下的一個轉型正義,設置歷史記憶法來落實復原歷史記憶協會所推動的各項轉型正義工作。所以今天我們在討論的促轉條例,其實已經充分的借鏡、仿效、融入了國際二、三十年來成功運行的經驗,也在委員會以及協商過程當中,嚴謹周延地討論。在野黨朋友所說的,擔心這個法案會成為轉型不正義,在這個周延的討論法案過程當中,你們真的是過於憂慮了,如果國民黨委員充分的理解整個促轉條例的內涵與精神,你們早上所論述的以暴制暴、甚至會重建新威權的這些質疑,根本都不可能發生。
而本席在這裡也要特別指出,為了使轉型正義能夠全民受惠,條文當中的指定用途,除了長期照顧以及落實社會福利措施之外,也加入了本席所提的深化人權教育以及推動與轉型正義相關的文化事務之上,這也就是我主張的,將珍貴的不義黨產所追討所得用於落實人權文化深化的工作,國際已經行之有年,而台灣正要及時趕上。懇請所有的委員能夠支持協商以及委員會中心主義討論下的一個完整促轉版本,再次懇請大家支持。
主席:請蔡委員易餘發言。(不發言)蔡委員不發言。
請高委員金素梅發言。
高委員金素梅:(13時51分)主席、各位同仁。我們剛剛看到第一條條文的表決結果,從過去到今天,原住民族權利的被侵害,其實還在持續地上演當中。原住民族的被殖民史,今天在場的每一位委員都是見證人,民進黨的朋友們,你們口中吶喊著轉型正義,但是你們的行為卻掩蓋不了殖民者的立場,本席很驚訝,臺灣的國會竟然充斥著這麼樣荒謬怪誕的行徑。民進黨的朋友說原住民的轉型正義方面,小英總統已經在總統府成立的原轉會,然而原轉會是什麼樣的任務編組呢?沒有人力、沒有權力、沒有行政權、沒有預算!這一點跟現在你們民進黨推出所謂表決的促轉會條例,有預算、有人力、有權力,真的是天差地別!民進黨朋友,你們不要忘記,當初我們的前輩曾經手牽著手跟你們走上街頭,一起衝破威權體制,而你們現在已經二次的政黨輪替,阿扁執政8年,我們看到原住民的權利也沒有回來。現在小英政府跟原住民族道歉,可是促轉條例卻又把原住民一腳踢開!我覺得民進黨的朋友讓我們無法理解也無法接受的是,你們除了一腳踢開我們之外,還消遣我們,開宗明義地把你們促進轉型正義條例大大方方、公公然然的放在法律條文裡面,然後讓它有行政權、作為行政院的獨立機關,而原住民的轉型正義呢?很抱歉,因為你們原住民非常的好騙,所以為了讓大家認為我們民進黨小英政府是最尊重、最在乎原住民的,所以我們把你們高高在上地擺在總統府裡面的促轉會,此何其可笑?何其可恥?不要以為原住民的朋友現在還停留到看不懂文字的狀況,不要以為我們立法院的原住民立法委員看不清楚你們現在的行徑,也更不要以為我們在基層、沒有念過書的長輩看不懂你們要做什麼事情。所以我要告訴民進黨的朋友,不要得到了政權就把原住民族踢開。如果你們執意要這麼做,請別再告訴我們說小英總統對我們的道歉是真心誠意的。謝謝。
主席:請黃委員國昌發言。
黃委員國昌:(13時55分)主席、各位同仁。從1990年初期,台灣的民主經過所有台灣人民共同的努力,已經逐漸完成轉型了21年,但是正義到今天始終還未獲得實現,這也正是為什麼有這麼多過去在威權統治時期勇敢選擇不服從者的家屬。所有關心轉型正義實踐的公民團體、學者專家在這過去20年大聲疾呼,台灣不能成為一個民主已經轉型,正義卻未實現的國家。
今天我們在這邊討論轉型正義的實現,我想最重要的出發點是,這個正義的追求及正義的實現並不是一個戰勝者的征服行動,它是這個國家及其全體人民面對過去國家不法行為歷史的克服。正如同聯合國秘書長安南在提交給聯合國安理會的報告當中清楚地說的,一個國家在處理轉型正義的時候,事實上它所在處理的就是過去大規模濫權的遺緒,它必須要建立一個完整的程序和機制,其目標在確立責任、追求真相、平復不法、服膺正義以及在這個過程以後最後所達成的和解。
2016年5月20日,當蔡英文總統就任的時候,蔡總統在就職的演說當中做出了非常莊嚴的宣誓,他說他要在總統府下面設立一個真相和解委員會,要在3年之內提出一個完整的調查報告。也正因如此,我們認為藉由轉型正義所有完整的工程應由總統親自來加以領導,因此,時代力量在第二條的再修正動議當中提出,將實現正義、促進轉型正義這樣的工作在總統府下設立一個委員會,敬請各位委員支持。
主席:請高潞‧以用‧巴魕剌委員發言。
高潞‧以用‧巴魕剌Kawlo.Iyun.Pacidal委員:(13時58分)主席、各位同仁。針對促轉條例第二條,時代力量主張促轉會應該隸屬於總統府,因為總統府應該代表國家對於過去政府所造成的大規模違反憲法、侵犯基本權利的事實提出檢討報告及具體作法,並且背負歷史的責任,以總統的高度及職權指揮全體國家投入轉型正義的實踐,才是我們認為在這個條文中非常重要的意義。其實無論是時代力量黨團版本或是其他委員、黨團的提案,都實質提到司法不法的案件應予以重新調查,時代力量更提出應重新審判的要求,因此時代力量認為,這項重要的任務攸關行政權與司法權的平衡,將促轉會設置於總統府,由總統府指揮才合乎憲法的安排。
其次,在規劃推動的事項上,時代力量黨團贊同出委員會版本的開放政治檔案、清除威權象徵,但是我們認為在還原歷史真相的部分,除了撰寫調查報告以外,也要明確建議人事清查除垢處置。過去在司法機構、教育單位、軍事單位、情治機構、國營企業、國有媒體等公職單位,於獨裁體制中屬於特別容易侵害人權的機構,公務人員及公職人員也最有可能在政府體制中主導或聽從長官命令侵害人權,所以時代力量黨團希望朝野各黨能夠支持,不要再重蹈過去轉型正義做一半、改革一半的覆轍。我們在條文中增訂司法救濟程序,主要是因為第六條修正動議搭配國安法第九條修正草案作出一貫的調整,將司法救濟的程序納入比較完整的內容當中。
轉型正義不是太遲太晚的問題,而是時間流逝,許多政治檔案都會面臨銷毀及失去的風險,所以才會把政治檔案放在條文當中。就促轉條例而言,時代力量黨團的立場就是要把促轉會放置在總統府,而原住民的原轉會同樣也是放在總統府,但卻沒有法制化,所以當小英總統說原轉會是讓台灣找到克服歷史傷痛、促進和解的道路,但如果沒有法制化的話,它就沒有辦法調查真相,因為它沒有調查權,那就根本沒有辦法發揮它應有的作用,所以不管是傳統領域劃設辦法、原住民身分法或是土海法等關於原住民轉型正義的相關法案,原轉會因為沒有法制化的關係,所以它沒有辦法發揮作用。在此本席要呼籲各黨同仁,在未來促轉條例通過之後,請針對原住民轉型正義及歷史正義相關法案積極審理完畢,藉以達到台灣實質和解、和平共處的未來。在此也要懇求各位,當促轉條例通過的時候,請積極的繼續審理原住民促轉條例及歷史正義條例,謝謝。
主席:報告院會,所有委員均已發言完畢,現在開始處理。
現在依一、再修正動議,二、修正動議,三、審查會條文之順序進行表決,依序進行表決後,如果其中有任何一案通過,即不再處理其他案,現在按鈴7分鐘並分發表決卡。
(按鈴7分鐘)
主席:請問有沒有委員沒拿到表決卡?既然沒有,現在就進行處理。
現在表決時代力量黨團再修正動議條文。
民進黨黨團及時代力量黨團要求本案採記名表決。
現在開始進行表決,贊成時代力量黨團再修正動議條文者請按「贊成」,反對者請按「反對」,棄權者請按「棄權」,時間1分鐘,現在進行記名表決。
(進行表決)
主席:報告表決結果:出席委員88人,贊成者5人,反對者70人,棄權者13人,贊成者少數,時代力量黨團再修正動議條文不通過。
表決結果名單:
一、贊成者:5人
林昶佐 高潞‧以用‧巴魕剌Kawlo.Iyun.Pacidal 洪慈庸 黃國昌 徐永明
二、反對者:70人
黃國書 鄭寶清 呂孫綾 何欣純 柯建銘 劉櫂豪 劉建國 尤美女 王定宇 鍾孔炤 陳素月 李麗芬 蔡適應 許淑華 施義芳 鄭運鵬 吳秉叡 吳琪銘 周春米 許智傑 林俊憲 邱議瑩 蕭美琴 羅致政 蘇巧慧 羅明才 楊鎮浯 賴士葆 徐志榮 陳亭妃 陳其邁 黃秀芳 陳明文 林靜儀 葉宜津 吳玉琴 林淑芬 蘇震清 楊 曜 余宛如 劉世芳 吳焜裕 鄭天財Sra Kacaw 吳志揚 高志鵬 邱泰源 李俊俋 管碧玲 陳賴素美 賴瑞隆 陳歐珀 Kolas Yotaka 洪宗熠 江永昌 柯志恩 王育敏 江啟臣 段宜康 黃偉哲 林岱樺 吳思瑤 張宏陸 李昆澤 陳曼麗 王榮璋 郭正亮 張廖萬堅 蘇治芬 姚文智 廖國棟
三、棄權者:13人
林德福 曾銘宗 孔文吉 林麗蟬 呂玉玲 張麗善 徐榛蔚 許毓仁 蔣萬安 馬文君 陳 瑩 黃昭順 顏寬恒
主席:現在表決親民黨黨團再修正動議條文。
民進黨黨團要求本案採記名表決。
現在開始進行表決,贊成親民黨黨團再修正動議條文者請按「贊成」,反對者請按「反對」,棄權者請按「棄權」,時間1分鐘,現在進行記名表決。
(進行表決)
主席:報告表決結果:出席委員88人,贊成者28人,反對者59人,棄權者1人,贊成者少數,親民黨黨團再修正動議條文不通過。
表決結果名單:
一、贊成者:28人
林德福 林為洲 曾銘宗 孔文吉 林麗蟬 呂玉玲 張麗善 李鴻鈞 高金素梅 陳怡潔 周陳秀霞 許淑華 徐榛蔚 羅明才 楊鎮浯 賴士葆 許毓仁 徐志榮 鄭天財Sra Kacaw 蔣乃辛 蔣萬安 馬文君 柯志恩 王育敏 江啟臣 黃昭順 顏寬恒 廖國棟
二、反對者:59人
黃國書 鄭寶清 呂孫綾 何欣純 柯建銘 劉櫂豪 劉建國 尤美女 王定宇 鍾孔炤 陳素月 李麗芬 蔡適應 施義芳 鄭運鵬 吳秉叡 吳琪銘 周春米 許智傑 林俊憲 邱議瑩 蕭美琴 羅致政 蘇巧慧 陳亭妃 陳其邁 黃秀芳 陳明文 林靜儀 葉宜津 吳玉琴 林淑芬 蘇震清 楊 曜 余宛如 劉世芳 吳焜裕 高志鵬 邱泰源 李俊俋 管碧玲 陳賴素美 賴瑞隆 陳歐珀 Kolas Yotaka 洪宗熠 江永昌 段宜康 黃偉哲 林岱樺 吳思瑤 張宏陸 李昆澤 陳曼麗 王榮璋 郭正亮 張廖萬堅 蘇治芬 姚文智
三、棄權者:1人
陳 瑩
主席:現在表決委員賴士葆等再修正動議條文。
民進黨黨團要求本案採記名表決。
現在開始進行表決,贊成委員賴士葆等再修正動議條文者請按「贊成」,反對者請按「反對」,棄權者請按「棄權」,時間1分鐘,現在進行記名表決。
(進行表決)
主席:報告表決結果:出席委員83人,贊成者23人,反對者60人,棄權者0人,贊成者少數,委員賴士葆等再修正動議條文不通過。
表決結果名單:
一、贊成者:23人
林德福 林為洲 曾銘宗 孔文吉 林麗蟬 呂玉玲 張麗善 許淑華 徐榛蔚 羅明才 楊鎮浯 賴士葆 許毓仁 徐志榮 蔣乃辛 蔣萬安 馬文君 柯志恩 王育敏 江啟臣 黃昭順 顏寬恒 廖國棟
二、反對者:60人
黃國書 鄭寶清 呂孫綾 何欣純 柯建銘 劉櫂豪 劉建國 尤美女 王定宇 鍾孔炤 陳素月 李麗芬 蔡適應 施義芳 鄭運鵬 吳秉叡 吳琪銘 周春米 許智傑 林俊憲 邱議瑩 蕭美琴 羅致政 蘇巧慧 陳亭妃 陳其邁 黃秀芳 陳明文 林靜儀 葉宜津 吳玉琴 林淑芬 蘇震清 楊 曜 余宛如 劉世芳 吳焜裕 高志鵬 邱泰源 李俊俋 陳 瑩 管碧玲 陳賴素美 賴瑞隆 陳歐珀 Kolas Yotaka 洪宗熠 江永昌 段宜康 黃偉哲 林岱樺 吳思瑤 張宏陸 李昆澤 陳曼麗 王榮璋 郭正亮 張廖萬堅 蘇治芬 姚文智
三、棄權者:0人
主席:現在表決民進黨黨團再修正動議條文。
現有民進黨黨團要求記名表決。
現在進行表決。贊成民進黨黨團再修正動議條文者請按「贊成」,反對者請按「反對」,棄權者請按「棄權」,計時1分鐘,現在進行記名表決。
(進行表決)
主席:報告表決結果:出席委員89人,贊成者59人,反對者29人,棄權者1人,贊成者多數。
作以下宣告:民進黨黨團再修正動議條文通過。
表決結果名單:
一、贊成者:59人
黃國書 鄭寶清 呂孫綾 何欣純 柯建銘 劉櫂豪 劉建國 尤美女 王定宇 鍾孔炤 陳素月 李麗芬 蔡適應 施義芳 鄭運鵬 吳秉叡 吳琪銘 周春米 許智傑 林俊憲 邱議瑩 蕭美琴 羅致政 蘇巧慧 陳亭妃 陳其邁 黃秀芳 陳明文 林靜儀 葉宜津 吳玉琴 林淑芬 蘇震清 楊 曜 余宛如 劉世芳 吳焜裕 高志鵬 邱泰源 李俊俋 管碧玲 陳賴素美 賴瑞隆 陳歐珀 Kolas Yotaka 洪宗熠 江永昌 段宜康 黃偉哲 林岱樺 吳思瑤 張宏陸 李昆澤 陳曼麗 王榮璋 郭正亮 張廖萬堅 蘇治芬 姚文智
二、反對者:29人
林德福 林為洲 曾銘宗 孔文吉 林麗蟬 呂玉玲 張麗善 李鴻鈞 高金素梅 陳怡潔 周陳秀霞 許淑華 徐榛蔚 羅明才 楊鎮浯 賴士葆 許毓仁 徐志榮 鄭天財Sra Kacaw 蔣乃辛 吳志揚 蔣萬安 馬文君 柯志恩 王育敏 江啟臣 黃昭順 顏寬恒 廖國棟
三、棄權者:1人
陳 瑩
主席:現在進行第三條。
請宣讀審查會、修正動議及再修正動議條文。
審查會條文:
第 三 條 本條例之用語如下:
一、稱威權統治時期,指自中華民國三十四年八月十五日起至八十年四月三十日止之時期。
二、稱政黨,指依人民團體法設立登記並接受政黨補助之政黨。
三、稱附隨組織,指現在或曾經獨立存在而由特定政黨控制其人事、財務或業務經營之營利或非營利性法人、團體或機構。
四、稱受託管理人,指受政黨及其附隨組織之委託而管理或受讓財產而管理之第三人。
民進黨黨團修正動議條文:
第 三 條 本條例用詞定義如下:
一、威權統治時期,指自中華民國三十四年八月十五日起至八十一年十一月六日止之時期。
二、政治檔案,指由政府機關(構)、政黨、附隨組織及黨營機構所保管,於威權統治時期,與二二八事件、動員戡亂體制、戒嚴體制相關之檔案或各類紀錄及文件;已裁撤機關(構)之檔案亦適用之。
三、政黨,指依據政黨及其附隨組織不當取得財產處理條例第四條第一款所稱者。
四、附隨組織,指依據政黨及其附隨組織不當取得財產處理條例第四條第二款所稱者。
五、黨營機構,指獨立存在但現由政黨實質控制其人事、財務或業務經營之法人、團體或機構。
六、政府機關(構),指中央、地方各級機關、行政法人及受政府機關委託行使公權力之個人、法人或團體,及各級機關設立之實(試)驗、研究、文教、醫療等機構、財團法人或公營事業機構。
國民黨黨團修正動議條文:
第 三 條 本條例之用語,定義如下:
一、日據殖民時期,指清光緒二十一年三月二十三日(西元一八九五年四月十七日)起至中華民國三十四年八月十五日止之時期。
二、威權統治時期,指自中華民國三十四年八月十五日起至八十一年十一月六日「金門、馬祖、東沙及南沙地區宣告解嚴前一日」止之時期。
三、政黨,指依人民團體法設立登記並接受政黨補助之政黨。
四、附隨組織,指現在或曾經獨立存在而由特定政黨控制其人事、財務或業務經營之營利或非營利性法人、團體或機構。
五、受託管理人,指受政黨及其附隨組織之委託而管理或受讓財產而管理之第三人。
六、不當取得財產,指政府、政黨、附隨組織、受託管理人以違反自由民主憲政秩序或其他悖於民主法治原則等方式取得之財產。
七、慰安婦,指二戰期間,遭誘騙、徵召、強迫為大日本帝國陸軍提供性服務的女性。
八、陸軍第一特種兵,指中華民國五十六年至七十六年期間,因抽中陸軍第一特種兵籤,而多當一年兵(共三年)的義務役退伍兵。
九、日據殖民時期日本政府國庫券及債券,指日據殖民期間,日本政府在台灣發行多種國庫債券。
十、戰地政務與準戰地政務,戰地政務指金門縣、連江縣依據國防部頒發的「金馬地區戰地政務實驗辦法」、「金馬地區實驗戰地政務施政綱要」、「戰地政務工作大隊工作綱要」實行之戰地統治。準戰地政務:指戒嚴時期,為配合政策需要,澎湖地區實屬軍事管制之政務管制措施。
親民黨黨團修正動議條文:
第 三 條 本條例之用語如下:
一、原住民族歷史遺留問題:指統治者為各種目的,犧牲原住民族權益,進行徵地、驅趕、同化、鎮壓,及其他不當對待問題,且確認有事實證據者。
二、威權統治時期:指自中華民國三十四年八月十五日起至八十年四月三十日止之時期。
親民黨黨團再修正動議條文:
第 三 條 本條例之用語如下:
一、原住民族歷史遺留問題:指統治者為各種目的,犧牲原住民族權益,進行徵地、驅趕、同化、鎮壓,及其他不當對待問題,且確認有事實證據者。
二、威權統治時期:指自中華民國三十四年八月十五日起至八十年四月三十日止之時期。
原住民族歷史遺留問題的處理原則如下:
一、各民族應對等。
二、土地資源回復。
三、尊嚴及文化的回復。
第一項土地資源回復應以原土地或土地置換為主,財政補償為輔,以等價值補償為基本原則。
民進黨黨團再修正動議條文:
第 三 條 本條例用語定義如下:
一、威權統治時期,指自中華民國三十四年八月十五日起至八十一年十一月六日止之時期。
二、政治檔案,指由政府機關(構)、政黨、附隨組織及黨營機構所保管,於威權統治時期,與二二八事件、動員戡亂體制、戒嚴體制相關之檔案或各類紀錄及文件;已裁撤機關(構)之檔案亦適用之。
三、政黨,指依據政黨及其附隨組織不當取得財產處理條例第四條第一款所稱者。
四、附隨組織,指依據政黨及其附隨組織不當取得財產處理條例第四條第二款所稱者。
五、黨營機構,指獨立存在但現由政黨實質控制其人事、財務或業務經營之法人、團體或機構。
六、政府機關(構),指中央、地方各級機關、行政法人及受政府機關委託行使公權力之個人、法人或團體,及各級機關設立之實(試)驗、研究、文教、醫療等機構、財團法人或公營事業機構。
國民黨黨團再修正動議條文:
第 三 條 本條例之用語如下:
一、稱威權統治時期,指自中華民國十九年十月二十四日起至八十年四月三十日止之時期。
二、稱政黨,指依人民團體法設立登記並接受政黨補助之政黨。
三、稱附隨組織,指現在或曾經獨立存在而由特定政黨控制其人事、財務或業務經營之營利或非營利性法人、團體或機構。
四、稱受託管理人,指受政黨及其附隨組織之委託而管理或受讓財產而管理之第三人。
五、稱政治檔案,指由政府機關、私人或民間團體所保管自十九年十月二十四日起至八十年四月三十日止,有關霧社事件、二二八事件,或因觸犯內亂罪、外患罪、懲治叛亂條例或戡亂時期檢肅匪諜條例涉及鎮壓、調查、偵查、追訴、通緝、執行或與其相關之動員戡亂體制、戒嚴體制之文件,經檔案主管機關依法定程序指定應移歸國家檔案者。但涉及政黨黨史者,不屬之。
委員賴士葆等再修正動議條文:
第 二 條 本條例之用語如下:
一、政府組織,指依中央行政機關組織基本法或其他組織法組成,運用治權,來管理國家、人民和領土,以達到延續國祚和讓國家發展的目的,而依法設立之機關、機構或團體。
二、非解嚴時期,指自中華民國三十四年八月十五日起至七十六年七月十五日止之時期。
二、政黨,指依人民團體法設立登記並接受政黨補助之政黨。
三、附隨組織,指獨立存在而由政黨實質控制其人事、財務或業務經營之法人、團體或機構;曾由政黨實質控制其人事、財務或業務經營,且非以相當對價轉讓而脫離政黨實質控制之法人、團體或機構。
四、受託管理人,指受前二款所稱政黨、附隨組織之委託而管理或受讓財產而管理之第三人。
委員楊鎮浯等再修正動議條文:
第 三 條 本條例之用語如下:
一、稱威權統治時間,指自中華民國三十四年八月十五日起至八十一年十一月七日止之時期。
二、稱政黨,指依人民團體法設立登記並接受政黨補助之政黨。
三、稱附隨組織,指現在或曾經獨立存在而由特定政黨控制其人事、財務或業務經營之營利或非營利性法人、團體或機構。
四、稱受託管理人,指受政黨及其附隨組織之委託而管理或受讓財產而管理之第三人。
主席:李委員彥秀對方才之表決,聲明與國民黨黨團意見一致,列入公報紀錄。
現在請Kolas Yotaka委員發言。
Kolas Yotaka委員:(14時26分)主席、各位同仁。(原住民族語,略)我要唸一份清單,案號371:被逮捕時的戶籍地:新竹縣五峰鄉泰雅族,罪名:台灣蓬萊民族自救鬥爭青年同盟叛亂組織,被判有期徒刑15年、褫奪公權10年。案號511:新竹尖石鄉泰雅族,蓬萊民族解放鬥爭青年同盟叛亂組織案,被判有期徒刑5年、褫奪公權3年。案號740:桃園復興鄉參加叛亂組織山防隊,被判有期徒刑7年、褫奪公權5年。案號1551:桃園復興鄉泰雅族,組織共匪高砂族自治委員會叛亂案,死刑。案號1591:台北烏來鄉泰雅族,明知為匪諜而不告密,被判有期徒刑2年6個月。案號2371:宜蘭大同鄉,蓬萊民族解放鬥爭青年同盟叛亂組織案,被判有期徒刑7年、褫奪公權5年。案號2420:苗栗泰安鄉,在辦公室書寫共產黨萬歲,交付感化教育。案號5025:南投信義鄉,台灣民主自治同盟大甲支部叛亂案,涉叛亂案羈押看守所,病逝於看守所。案號9517:嘉義吳鳳鄉鄒族,台灣省工作委員會阿里山武裝支部叛亂案,被判處死刑。這是一份原住民族的先輩為了追求台灣原住民族的自治,在白色恐怖時期,被當時的威權政府羅織罪名、清算、關押、判刑、處決的清單,我唸都唸不完,他們都是原住民,有的人已經死了,有的倖存者還活著,是我們的寶貝,我們希望通過促轉條例、開放政治檔案、開放這些追求原住民族自治原民先輩的政治檔案,清除威權的象徵,刨除他們被關押、宰殺的遺址、地點,我們要轉型正義,誰說轉型正義沒有原住民,難道這些人白白去死、活該?我們要轉型正義,不要用片段的資訊扭曲真相,每一條條文都反對,都說與原住民無關,我們要轉型正義。
主席:請高委員金素梅發言。
高委員金素梅:(14時30分)主席、各位同仁。這些的確是我們原住民的痛苦,但是我要講,民進黨的轉型正義只有1945年到1986年的轉型正義,之前的呢?難道轉型正義還有切割式的嗎?1895年日軍攻台,發動了138次的剿番戰役,強制集團進移住,奪走了原住民族的土地。1945年台灣光復了,中華民國政府接收日產納為公產,包括林務局、國產局、台糖公司、農林公司這七十多年來的土地不但沒有歸還,輪流執政的兩個政黨都在賣這些公產土地,亦即原住民口中的「贓物」。
1986年中華民國解除戒嚴體制,2017年到今天還沒有歸還原住民族的土地給我們。民進黨政權揮刀斬斷了原住民族還我土地的期待,所以剛剛Kolas委員講得很好,我同意,之前的前輩有這麼多的血淚史,民進黨不斷地污衊說,把原住民加進來就是要追查400年以上的歷史。對於這部分,親民黨黨團要說清楚,原住民族遭受到外來統治政權不斷地壓迫,這是歷史也是事實。親民黨提出的版本是,當「統治者為各種目的,犧牲原住民族權益,進行徵地、驅趕、同化、鎮壓,及其他不當對待問題,且確認有事實證據者」,這樣有什麼不對?我期待稍後表決時,民進黨的朋友,尤其是Kolas委員能夠支持親民黨的版本,把所有的不正義全都放在第三條,把所有應該還給原住民的正義放在第三條表決。
以上是我要告訴我的族人同胞,轉型正義很好,但絕對不是切割式的,也絕對不是針對性的,我們要講轉型正義就要一併來談。原住民是這塊土地的主人,我們有太多辛酸,也有太多痛苦,我們有太多需要轉型正義的部分,希望民進黨的朋友依然與我們手牽著手,找回原住民應有尊嚴與正義,不要再度把我們踢開。有一首歌其實也是唱給你們聽的「你可以戲弄我,也可以呀不理我,就算你不再愛我,見面也該說哈囉。」以前我以為這首歌是男女之間的情歌,原來它講述的就是原住民的辛酸。
主席:請曾委員銘宗發言。
曾委員銘宗:(14時33分)主席、各位同仁。第三條是法律用詞,依照委員會通過的版本「稱威權統治時期,指自中華民國三十四年八月十五日起至八十年四月三十日止」,本席建議將此期間修正為「中華民國十九年十月二十四日起至八十年四月三十日止」,修正理由主要是將威權統治時期向前推進15年,也就是起自霧社事件發生的民國19年10月27日。霧社事件是日據時期原住民最重大的反抗事件,因此有必要適用本條例加以證明,並予適度賠償。且慰安婦事件發生在1931年,爰修正第一款,以包括適用範圍至原住民重大事件及慰安婦之轉型正義。
另外,有關政治檔案的部分,目前沒有任何定義,未來執行上將產生重大爭議,所以我們希望增訂其定義為「由政府機關、私人或民間團體所保管自十九年十月二十四日起至八十年四月三十日止,有關霧社事件、二二八事件,或因觸犯內亂罪、外患罪、懲治叛亂條例或戡亂時期檢肅匪諜條例涉及鎮壓、調查、偵查、追訴、通緝、執行或與其相關之動員戡亂體制、戒嚴體制之文件,經檔案主管機關依法定程序指定應移歸國家檔案者。但涉及政黨黨史者,不屬之。」修正的理由係因政治檔案涉及刑責,故應有明確定義,以免違反罪刑法定原則之相關規定。以上就是國民黨黨團所提出的修正動議,呼籲民進黨、親民黨與時代力量都能支持我們的修正動議。謝謝
主席:請吳委員志揚發言。
吳委員志揚:(14時36分)主席、各位同仁。第三條涉及名詞的解釋,相信學法律的都知道這一條非常重要,我們認為尚有兩個部分還須明定。第一個是大家爭議比較大的威權統治時期,行政院原本的版本比較僵化,是自「民國三十四年八月十五日起至八十年四月三十日止」,我們看了很多版本,包括楊鎮浯委員等幾位委員的再修正動議,都將時點往後移到「民國八十一年十一月六日」,此即所謂金馬戰地政務終止的時間。大家知道金馬地區受限於戰地政務,很多法規均與台灣本島所適用的不一樣,致使人民權益受到諸多限制,相信大家對於把時點的終點往後移到「民國八十一年十一月七日」不會有太多異議。
至於起點的部分,既然這次要處理的是促進轉型正義而不是促進國民黨執政威權時代的轉型正義,所以我覺得現在大家要共同面對的歷史是一樣的,也是不能切割的,只要現在大家都還有集體的記憶、印象及傷痛存在,我們都應該使其平復。因此我們具體建議把威權統治時期的定義提前到「民國十九年十月二十四日起」,這一天就是剛剛曾銘宗委員講到的霧社事件的起點。日本大規模屠殺原住民,日據時代也對原住民的土地正義做得非常過份,大家別忘了,如果國民黨當時的政權是威權統治的話,日據時代就不可能不是威權,也不會比國民黨更民主,台灣人受到的傷害還是非常大。日本統治台灣發動了138次的戰役,強制集體遷村移住,與現在談到的居住正義有關,同時還奪走了原住民族的土地。二戰期間還強徵台籍人士充當軍伕及慰安婦等,難道這些我們已經忘記了嗎?沒有忘記的話,就把這部分放進來,一起好好的還原歷史,該賠償給人家的就予以補償,該向人家道歉的以及回復名譽的,是不是也要有所作為呢?如此才是一個完整的政府。
對此,我們希望第三條第一項的威權統治時期要向後和向前各延一段適當的時間,以涵蓋大家現在最在意的幾項轉型正義的議題,謝謝。
主席:請王委員育敏發言。
王委員育敏:(14時40分)主席、各位同仁。國民黨所提促轉條例第三條的確要將時間往前回溯,不只是民進黨所提民國34年8月15日起,我們要回溯到民國19年(1930年)10月27日霧社事件起。請問民進黨的朋友,現在我們要探討中華民國這100多年來在台灣這片土地所發生過歷史事件的轉型正義,這樣的回溯有很遙遠嗎?這樣不應該嗎?特別是剛剛我們委員提到霧社事件已經被拍成電影,對於霧社事件當時原住民朋友因抗日而遭受的不公平待遇與生命損失,大家的印象應該非常深刻!如今我們追求並還給他們應該有的轉型正義,有何不可?請民進黨的朋友說說,為何不可以探討?為何期間不可以再往前拉長?
接下來,探討慰安婦的轉型正義,事情大致發生在1931年,看看這些被強徵、被逼迫從事慰安婦工作的婦女,他們的人權在哪裡?既然今天我們口口聲聲說要轉型正義,這些慰安婦的人權、正義難道一點都不重要嗎?請大家看看,目前國家為這些慰安婦做過何事?政府於1996年2月6日曾經發表聲明,要求日本政府接受聯合國人權委員會建議,對慰安婦作出一次性給付的個人賠償。同年12月11日,正式遞交150位立法委員致日本首相及日本參議院、眾議院之連署函,請日本政府盡速制定特別法,以解決台籍慰安婦問題。而民間婦女團體─婦女救援基金會更在1999年陪同9名慰安婦前往日本,對日本政府提出訴訟,但是都未獲解決。既然我們看見過去政府為慰安婦做的事都未能還給他們應有的人權與公平正義,這次修法難道不應納入這個議題,讓我們共同用朝野的力量,透過修法,讓他們回復應有的公平正義?我要再次強調,今年11月23日南韓已經通過日軍慰安婦受害者生活穩定資源的修正案,也將8月14日訂為慰安婦紀念日。既然今天我們花費這麼多時間在此討論促轉條例,為何慰安婦的公平正義、人權不可以被回復、不可以被討論、不可以納入我們的促轉條例?請民進黨朋友告訴我們,這到底為何?
主席:請孔委員文吉發言。
孔委員文吉:(14時43分)主席、各位同仁。本席來自南投縣仁愛鄉賽德克族,首先,要非常感謝曾銘宗委員、王育敏委員和親民黨的委員,方才他們都談到原住民的轉型正義,也都談到霧社事件。
霧社事件發生於1930年10月27日,當時由於日本殖民政府的專制、壓迫,致使我們族人流離失所、死傷將近1,000人,這個事件是日本殖民政府時期發生過最重大的歷史事件,但是今天民進黨所提促轉條例的期間是自1945年起,沒有含括1930年10月27日的霧社事件,所以本席誠懇呼籲朝野各黨團,拜託今天我們審查的促轉條例能納入日本殖民政府時期1930年的霧社事件與1942年當時許多原住民被徵召為高砂義勇軍派至南洋打戰一事。
剛剛Kolas Yotaka委員所提是針對白色恐怖、228事件,但是他可能忘記1945年以前原住民如何被迫害、如何被專制統治、如何被送到南洋打戰而沒有回來,因此,我們必須面對這樣的歷史。
今天世界各國,不管是澳洲或加拿大,他們所提轉型正義第一個面對的就是當地原住民族的歷史正義。本席懇請朝野黨團能將這段歷史納入促轉條例,因為原住民是台灣歷史真正的主人,不要忘記原住民在明鄭時期漢人來台時是台灣真正的主人,今天我們不能選擇性只針對1945年之後直到1992年11月6日這段期間的228事件、白色恐怖等歷史,本席懇請大家支持原住民的轉型正義,不要忘記原住民是遭受迫害的民族,對於霧社事件,今天大家只看到霧社山胞抗日紀念碑立在當地,我們的族人有受到正名、有受到適度的補償和賠償嗎?沒有!連一個紀念館都沒有!
另外,某些委員指出,我們拿原住民和慰安婦的轉型正義故意拖延和阻擋促轉條例制定,我在此要特別澄清,我們必須面對原住民和慰安婦的這段歷史。
主席:請鄭委員天財發言。
鄭天財Sra Kacaw委員:(14時47分)主席、各位同仁。既然民進黨所提促轉條例草案第三條明定,威權統治時期時間是自民國34年8月15日起,為何民國36年中華民國政府訂定的臺灣省土地權利清理辦法剝奪原住民族土地一事,沒有列入這個轉型正義的法案?為何民國36年中華民國政府訂定的臺灣省土地權利清理辦法,將原住民族土地全部登記為國有土地一事,沒有列入這個條例應該處理的條文呢?為何不願意將原住民族土地返還給原住民族呢?原住民族土地被登記為國有土地的時間是在民國34年,這是在民進黨所提版本的威權統治時期期間,對於這樣的條文草案,不論是去年司法及法制委員會或是今年蘇院長主持的朝野協商,我都一再呼籲這一點。
事實上,第二條規定促轉會可以排除中央行政機關組織基準法某些條文的限制,但是對於原住民族要成立的土地調查處理委員會,行政院106年10月26日函文原民會,表示這是違反中央行政機關組織基準法,為什麼原住民族的調查處理委員會就會違反?何況原住民族基本法第二十條第二項非常明確的規定,國家應該要制定原住民族土地調查處理條例,並要成立原住民族土地調查處理委員會,我們有這樣的法律依據,卻不能成立,而今天促進轉型正義條例卻要另外成立一個促進轉型正義委員會,難道就沒有所謂的違反中央行政機關組織基準法嗎?
主席:請李委員彥秀發言。
李委員彥秀:(14時51分)主席、各位同仁。剛才聽到各位委員針對第三條發言有關原住民部分,我們就可以看得出來,第三條的精神到底應該納入哪些時期?又哪些身分是應該被促轉條例討論的對象?從剛才幾位委員的發言,包括原住民的部分,我們很清楚的知道,這一次處理促轉的過程中,好幾位民進黨委員說我們是惡意用原住民及慰安婦的部分在杯葛這次促轉條例的討論,請問,理性的討論,包括慰安婦部分、包括原住民部分,哪裡來的杯葛?在朝野協商過程中,大家都是和平的辯論,透過辯論之後,我相信真相有機會越釐越清楚,包括在日據時代,因為行政權的擴大,立法權和司法權不能有效制衡行政權,也因此我們認為,只要民眾在這段時間被侵害,都應該有救濟的權利,但非常遺憾的是,民進黨版本第三條只限於民國34年到81年,對於更早之前政府體制不當侵害人民的行為,完全沒有處理。我必須要提醒,如果大家記憶還深刻的話,104年8月14日「國際慰安婦日」前夕,我們偉大的蔡英文總統在臉書發表了一篇短文,內容提到:身為人的尊嚴誰都沒有資格剝奪,歷史的傷口與這些女性的生命歷程,我們都要看見,更要面對過去的不公義,實行轉型正義,記取教訓,讓傷害不再出現。這篇文字在蔡英文的臉書上,文字非常動人,但是現在要處理轉型正義的同時,原本說好的慰安婦已經不見了!104年,日本跟韓國已經就慰安婦議題達成基本共識,日本向南韓慰安婦道歉,並提供10億日圓支援設立慰安婦基金,反觀我們的民進黨政府,對於日本,不但不敢主張,甚至內部在討論促轉的同時都避而不談。我在這邊必須誠懇呼籲民進黨立委,正視慰安婦轉型正義的問題,我們台灣的慰安婦認證其實是非常嚴格,根據婦女救援基金會的統計,當時約有2,000名以上婦女被日本人強制擔任慰安婦,但是到85年時,只剩下58位女性可以確認,隨著時間流逝,現在大概只剩下兩位阿嬤,還在等待日本或國家的道歉,所以現在正是把這個議題納入轉型正義幫助他們的最後時機點,他們的年紀都已經大了,請民進黨不要針對這個問題再逃避,我認為這一次轉型正義應該要納入的內容,就包括原住民及慰安婦問題。以上。
主席:請柯委員建銘發言。
柯委員建銘:(14時54分)主席、各位同仁。剛才李彥秀委員提到要民進黨不要逃避,民進黨從來不會逃避任何問題,請大家注意,轉型正義是屬於威權時期的問題,我不希望有人把它拿來挑撥族群的分化、族群的分裂。這是屬於框架立法,在第二條已經通過框架立法,主要是要處理什麼問題呢?第一,開放政治檔案。第二,清除威權象徵、不義遺址的保存。第三,平復司法不法、還原歷史真相,並促進社會和解。第四,黨產處理問題,所以這是一個框架立法,大家都很清楚,就是已經框在這些範圍裡。
第三條寫得很清楚,是時間和定義問題。時間是什麼時候?時間就是威權統治時期,從民國34年8月15日開始,到民國81年11月6日止,為什麼是11月6日?因為金馬解除戒嚴時期比較晚一點,所以框在民國81年11月6日。剛才楊鎮浯委員還講錯,講成民國91年,所以這就是框架立法。
這是屬於歷史正義的部分,有委員談到賠償、補償問題,請問不同的國家,要如何去賠償、補償?國民黨提的版本,又提到慰安婦問題,民進黨在野時期,乃至於歷任總統,針對慰安婦問題,都曾表達對日本的高度抗議,但是大家也很清楚,慰安婦紀念館「阿嬤家」,去年12月10日已經成立,文化部也予以補助,今年3月8日開館,請大家不要急於撕裂族群。至於國民黨提到日據時代的債券、國庫券等等,要叫今天的政府補償,這做得到嗎?全世界轉型正義沒有針對不同國家來處理的。至於陸一特問題,那是另外的問題。我們今天要把轉型正義講清楚,轉型正義就是針對威權時期,找出真相、找出加害者,國民黨不要在講轉型正義時,又說民進黨在清算、在鬥爭,還違法、違憲,這個是今天早上蔣萬安委員談到的問題,竟然講到違法、違憲、清算、鬥爭,難道這個歷史真相,在今天的臺灣不必再還原嗎?賠償、補償,國家如何針對過去400年的歷史正義去管賠償、補償呢?那是另外一個議題,請大家不要模糊焦點。
主席:請尤委員美女發言。
尤委員美女:(14時57分)主席、各位同仁。現在討論的第三條,其實牽涉到促進轉型正義所要處理的威權統治的時期到底是什麼?國民黨一直在講要把所謂威權統治時期向前延伸到日本殖民時期,其實威權統治跟殖民統治是不一樣的,威權統治要處理的是從威權到民主,因為威權時期政治的迫害造成社會的分裂,大家要共同來面對、反省,這是一個所謂的善後工程,讓大家能夠還原真相,共同面對過去的這個真相,一起來反省,同時能夠寬恕、能夠和解,讓社會重歸於民主跟和解的和諧社會。至於殖民統治所面對的是另外一個國家,一個法律沒有辦法漫天蓋地的把它放進來。另外,國民黨也一直提到所謂的慰安婦,慰安婦是日本殖民統治對我們女性的一個迫害,但是我們的政府,從李登輝總統、陳水扁總統、馬英九總統,到現在的蔡英文總統,對於慰安婦的事件,對於歷史真相的平反,對於這些被害者的賠償及安撫,甚至對於這些真相的還原,建立了所謂的「阿嬤家」等等都不遺餘力,現在慰安婦所要處理的是日本政府的道歉,這樣的事件是沒有辦法在我們的促進轉型正義條例裡去處理的,對於日本政府道歉的部分,其實民間團體透過所有NGO組織舉辦2000年日本東京大審,當時本席還在東京大審裡扮演檢察官。這麼多年來,就是希望能夠還原慰安婦的歷史真相,能夠給這些被害者補償、賠償,甚至陪伴他走過這一段漫長的歷史,他們要的是日本政府的道歉,但是這一塊也是最困難的地方,所以他沒有辦法訂在促轉條例裡面。
促轉條例要面對的是我們的政府從威權到民主,對這一段時間社會應該去面對、去反省,讓真相還原,社會共同來面對。所以我在此要呼籲國民黨,不要再對號入座,我們所要看的是,大家怎麼樣一起來面對過去傷痛的歷史,謝謝。
主席:所有委員均已發言完畢,現在進行處理。處理順序如下:依一、再修正動議;二、修正動議;三、審查會條文之順序進行表決,依序進行表決後,其中有任何一案通過,即不再處理其他案。
現在表決國民黨黨團再修正動議條文。
現有民進黨黨團要求記名表決。
現在進行表決,贊成國民黨黨團再修正動議條文者請按「贊成」,反對者請按「反對」,棄權者請按「棄權」,計時1分鐘,現在進行記名表決。
(進行表決)
主席:報告表決結果:出席委員88人,贊成者28人,反對者59人,棄權者1人,贊成者少數,國民黨黨團再修正動議條文不通過。
表決結果名單:
一、贊成者:28人
林德福 林為洲 李彥秀 曾銘宗 孔文吉 林麗蟬 呂玉玲 張麗善 許淑華 徐榛蔚 羅明才 楊鎮浯 賴士葆 許毓仁 鄭天財Sra Kacaw 徐志榮 蔣乃辛 吳志揚 蔣萬安 馬文君 柯志恩 陳雪生 王育敏 江啟臣 黃昭順 顏寬恒 廖國棟 王金平
二、反對者:59人
黃國書 鄭寶清 呂孫綾 何欣純 柯建銘 劉櫂豪 劉建國 尤美女 王定宇 鍾孔炤 陳素月 李麗芬 蔡適應 施義芳 鄭運鵬 吳秉叡 吳琪銘 周春米 許智傑 林俊憲 邱議瑩 蕭美琴 羅致政 蘇巧慧 陳亭妃 陳其邁 黃秀芳 陳明文 林靜儀 葉宜津 吳玉琴 林淑芬 蘇震清 楊 曜 余宛如 劉世芳 吳焜裕 高志鵬 邱泰源 李俊俋 管碧玲 陳賴素美 賴瑞隆 陳歐珀 Kolas Yotaka 洪宗熠 江永昌 段宜康 黃偉哲 林岱樺 吳思瑤 張宏陸 李昆澤 陳曼麗 王榮璋 郭正亮 張廖萬堅 蘇治芬 姚文智
三、棄權者:1人
陳 瑩
主席:現在表決親民黨黨團再修正動議條文。
現有民進黨黨團要求記名表決。
現在進行表決,贊成親民黨黨團再修正動議條文者請按「贊成」,反對者請按「反對」,棄權者請按「棄權」,計時1分鐘,現在進行記名表決。
(進行表決)
主席:報告表決結果:出席委員90人,贊成者30人,反對者59人,棄權者1人,贊成者少數,親民黨黨團再修正動議條文不通過。
表決結果名單:
一、贊成者:30人
林德福 林為洲 李彥秀 孔文吉 林麗蟬 呂玉玲 張麗善 李鴻鈞 高金素梅 陳怡潔 周陳秀霞 許淑華 徐榛蔚 羅明才 楊鎮浯 賴士葆 許毓仁 徐志榮 鄭天財Sra Kacaw 蔣乃辛 吳志揚 蔣萬安 馬文君 柯志恩 陳雪生 王育敏 黃昭順 顏寬恒 廖國棟 王金平
二、反對者:59人
黃國書 鄭寶清 呂孫綾 何欣純 柯建銘 劉櫂豪 劉建國 尤美女 王定宇 鍾孔炤 陳素月 李麗芬 蔡適應 施義芳 鄭運鵬 吳秉叡 吳琪銘 周春米 許智傑 林俊憲 邱議瑩 蕭美琴 羅致政 蘇巧慧 陳亭妃 陳其邁 黃秀芳 陳明文 林靜儀 葉宜津 吳玉琴 林淑芬 蘇震清 楊 曜 余宛如 劉世芳 吳焜裕 高志鵬 邱泰源 李俊俋 管碧玲 陳賴素美 賴瑞隆 陳歐珀 Kolas Yotaka 洪宗熠 江永昌 段宜康 黃偉哲 林岱樺 吳思瑤 張宏陸 李昆澤 陳曼麗 王榮璋 郭正亮 張廖萬堅 蘇治芬 姚文智
三、棄權者:1人
陳 瑩
主席:現在表決委員賴士葆等再修正動議條文。
現有民進黨黨團要求記名表決。
現在進行表決,贊成委員賴士葆等再修正動議條文者請按「贊成」,反對者請按「反對」,棄權者請按「棄權」,計時1分鐘,現在進行記名表決。
(進行表決)
主席:報告表決結果:出席委員87人,贊成者26人,反對者60人,棄權者1人,贊成者少數,委員賴士葆等再修正動議條文不通過。
表決結果名單:
一、贊成者:26人
林德福 林為洲 李彥秀 曾銘宗 孔文吉 林麗蟬 呂玉玲 張麗善 許淑華 徐榛蔚 羅明才 楊鎮浯 賴士葆 許毓仁 徐志榮 蔣乃辛 吳志揚 蔣萬安 柯志恩 陳雪生 王育敏 江啟臣 黃昭順 顏寬恒 廖國棟 王金平
二、反對者:60人
黃國書 鄭寶清 呂孫綾 何欣純 柯建銘 劉櫂豪 劉建國 尤美女 王定宇 鍾孔炤 陳素月 李麗芬 蔡適應 施義芳 鄭運鵬 吳秉叡 吳琪銘 周春米 許智傑 林俊憲 邱議瑩 蕭美琴 羅致政 蘇巧慧 陳亭妃 陳其邁 黃秀芳 陳明文 林靜儀 葉宜津 吳玉琴 林淑芬 蘇震清 楊 曜 余宛如 劉世芳 吳焜裕 高志鵬 邱泰源 李俊俋 陳 瑩 管碧玲 陳賴素美 賴瑞隆 陳歐珀 Kolas Yotaka 洪宗熠 江永昌 段宜康 黃偉哲 林岱樺 吳思瑤 張宏陸 李昆澤 陳曼麗 王榮璋 郭正亮 張廖萬堅 蘇治芬 姚文智
三、棄權者:1人
馬文君
主席:現在表決委員楊鎮浯等再修正動議條文。
現有民進黨黨團要求記名表決。
現在進行表決,贊成委員楊鎮浯等再修正動議條文者請按「贊成」,反對者請按「反對」,棄權者請按「棄權」,計時1分鐘,現在進行記名表決。
(進行表決)
主席:報告表決結果:出席委員92人,贊成者32人,反對者59人,棄權者1人,贊成者少數,委員楊鎮浯等再修正動議條文不通過。
表決結果名單:
一、贊成者:32人
林德福 林為洲 李彥秀 曾銘宗 孔文吉 林麗蟬 呂玉玲 張麗善 李鴻鈞 高金素梅 陳怡潔 周陳秀霞 許淑華 徐榛蔚 羅明才 楊鎮浯 賴士葆 許毓仁 徐志榮 鄭天財Sra Kacaw 蔣乃辛 吳志揚 蔣萬安 馬文君 柯志恩 陳雪生 王育敏 江啟臣 黃昭順 顏寬恒 廖國棟 王金平
二、反對者:59人
黃國書 鄭寶清 呂孫綾 何欣純 柯建銘 劉櫂豪 劉建國 尤美女 王定宇 鍾孔炤 陳素月 李麗芬 蔡適應 施義芳 鄭運鵬 吳秉叡 吳琪銘 周春米 許智傑 林俊憲 邱議瑩 蕭美琴 羅致政 蘇巧慧 陳亭妃 陳其邁 黃秀芳 陳明文 林靜儀 葉宜津 吳玉琴 林淑芬 蘇震清 楊 曜 余宛如 劉世芳 吳焜裕 高志鵬 邱泰源 李俊俋 管碧玲 陳賴素美 賴瑞隆 陳歐珀 Kolas Yotaka 洪宗熠 江永昌 段宜康 黃偉哲 林岱樺 吳思瑤 張宏陸 李昆澤 陳曼麗 王榮璋 郭正亮 張廖萬堅 蘇治芬 姚文智
三、棄權者:1人
陳 瑩
主席:現在表決民進黨黨團再修正動議條文。
現有民進黨黨團要求記名表決。
現在進行表決,贊成民進黨黨團再修正動議條文者請按「贊成」,反對者請按「反對」,棄權者請按「棄權」,計時1分鐘,現在進行記名表決。
(進行表決)
主席:報告表決結果:出席委員96人,贊成者63人,反對者32人,棄權者1人,贊成者多數。作以下宣告:第三條照民進黨黨團再修正動議條文通過。
表決結果名單:
一、贊成者:63人
黃國書 鄭寶清 呂孫綾 何欣純 柯建銘 劉櫂豪 劉建國 尤美女 王定宇 林昶佐 洪慈庸 黃國昌 徐永明 鍾孔炤 陳素月 李麗芬 蔡適應 施義芳 鄭運鵬 吳秉叡 吳琪銘 周春米 許智傑 林俊憲 邱議瑩 蕭美琴 羅致政 蘇巧慧 陳亭妃 陳其邁 黃秀芳 陳明文 林靜儀 葉宜津 吳玉琴 林淑芬 蘇震清 楊 曜 余宛如 劉世芳 吳焜裕 高志鵬 邱泰源 李俊俋 管碧玲 陳賴素美 賴瑞隆 陳歐珀 Kolas Yotaka 洪宗熠 江永昌 段宜康 黃偉哲 林岱樺 吳思瑤 張宏陸 李昆澤 陳曼麗 王榮璋 郭正亮 張廖萬堅 蘇治芬 姚文智
二、反對者:32人
林德福 林為洲 李彥秀 曾銘宗 孔文吉 林麗蟬 呂玉玲 張麗善 李鴻鈞 高金素梅 陳怡潔 周陳秀霞 許淑華 徐榛蔚 羅明才 楊鎮浯 賴士葆 許毓仁 徐志榮 鄭天財Sra Kacaw 蔣乃辛 吳志揚 蔣萬安 馬文君 柯志恩 陳雪生 王育敏 江啟臣 黃昭順 顏寬恒 廖國棟 王金平
三、棄權者:1人
陳 瑩
主席:現在進行處理國民黨黨團修正動議第四條條文及親民黨黨團修正動議第四條條文,此2條係協商時單獨保留的修正動議,請宣讀。
國民黨黨團修正動議條文:
第 四 條 促轉會為加速執行轉型正義事項,經促轉會評估、規劃後,得分時程、分階段辦理之。
促轉會分階段推動轉型正義時程及順序如下:
一、威權統治期間。
二、日據殖民期間。
促轉會應於每年三月、六月、九月及十二月底前,將轉型正義實施進度及相關資訊,公告於其網頁上。
親民黨黨團修正動議條文:
第 四 條 原住民族歷史遺留問題的處理原則如下:
一、各民族應對等。
二、土地資源回復。
三、尊嚴及文化的回復。
第一項土地資源回復應以原土地或土地置換為主,財政補償為輔,以等價值補償為基本原則。
主席:此兩條條文係協商時單獨保留之修正動議,無委員登記發言。我們現在進行處理,表決順序如下:一、國民黨黨團修正動議第四條條文;二、親民黨黨團修正動議第四條條文。依序進行表決後,如果其中有任何一案通過,即不再處理其他案;如均未通過,即均不予採納。
現在表決國民黨黨團修正動議條文。
現有民進黨團要求記名表決。
現在進行表決。贊成國民黨黨團修正動議條文者請按「贊成」,反對者請按「反對」,棄權者請按「棄權」,計時1分鐘,現在進行記名表決。
(進行表決)
主席:報告表決結果:出席委員86人,贊成者26人,反對者60人,棄權者0人,贊成者少數,國民黨黨團修正動議條文不通過。
表決結果名單:
一、贊成者:26人
林德福 林為洲 李彥秀 曾銘宗 孔文吉 林麗蟬 呂玉玲 張麗善 許淑華 徐榛蔚 賴士葆 許毓仁 徐志榮 鄭天財Sra Kacaw 蔣乃辛 吳志揚 蔣萬安 馬文君 柯志恩 陳雪生 王育敏 江啟臣 黃昭順 顏寬恒 廖國棟 王金平
二、反對者:60人
黃國書 鄭寶清 呂孫綾 何欣純 柯建銘 劉櫂豪 劉建國 尤美女 王定宇 鍾孔炤 陳素月 李麗芬 蔡適應 施義芳 鄭運鵬 吳秉叡 吳琪銘 周春米 許智傑 林俊憲 邱議瑩 蕭美琴 羅致政 蘇巧慧 陳亭妃 陳其邁 黃秀芳 陳明文 林靜儀 葉宜津 吳玉琴 林淑芬 蘇震清 楊 曜 余宛如 劉世芳 吳焜裕 高志鵬 邱泰源 李俊俋 陳 瑩 管碧玲 陳賴素美 賴瑞隆 陳歐珀 Kolas Yotaka 洪宗熠 江永昌 段宜康 黃偉哲 林岱樺 吳思瑤 張宏陸 李昆澤 陳曼麗 王榮璋 郭正亮 張廖萬堅 蘇治芬 姚文智
三、棄權者:0人
主席:現在表決親民黨黨團修正動議條文。
現有民進黨團要求記名表決。
現在進行表決。贊成親民黨黨團修正動議條文者請按「贊成」,反對者請按「反對」,棄權者請按「棄權」,計時1分鐘,現在進行記名表決。
(進行表決)
主席:報告表決結果:出席委員92人,贊成者32人,反對者60人,棄權者0人,贊成者少數,親民黨黨團修正動議條文不通過。
表決結果名單:
一、贊成者:32人
林德福 林為洲 李彥秀 曾銘宗 孔文吉 林麗蟬 呂玉玲 張麗善 李鴻鈞 高金素梅 陳怡潔 周陳秀霞 許淑華 徐榛蔚 羅明才 楊鎮浯 賴士葆 許毓仁 徐志榮 鄭天財Sra Kacaw 蔣乃辛 吳志揚 蔣萬安 馬文君 柯志恩 陳雪生 王育敏 江啟臣 黃昭順 顏寬恒 廖國棟 王金平
二、反對者:60人
黃國書 鄭寶清 呂孫綾 何欣純 柯建銘 劉櫂豪 劉建國 尤美女 王定宇 鍾孔炤 陳素月 李麗芬 蔡適應 施義芳 鄭運鵬 吳秉叡 吳琪銘 周春米 許智傑 林俊憲 邱議瑩 蕭美琴 羅致政 蘇巧慧 陳亭妃 陳其邁 黃秀芳 陳明文 林靜儀 葉宜津 吳玉琴 林淑芬 蘇震清 楊 曜 余宛如 劉世芳 吳焜裕 高志鵬 邱泰源 李俊俋 陳 瑩 管碧玲 陳賴素美 賴瑞隆 陳歐珀 Kolas Yotaka 洪宗熠 江永昌 段宜康 黃偉哲 林岱樺 吳思瑤 張宏陸 李昆澤 陳曼麗 王榮璋 郭正亮 張廖萬堅 蘇治芬 姚文智
三、棄權者:0人
主席:現在進行第四條。
宣讀審查會、修正動議及再修正動議條文。
審查會條文:
第 四 條 威權統治時期,違反自由民主憲政秩序所蒐集、製作或建立之政治檔案相關資料,應予徵集、彙整、保存,並兼顧檔案當事人之隱私權與資訊自由、及轉型正義研究與民主法治及人權教育之需要,區別類型開放應用。
為完整回復威權統治時期相關歷史事實並促進社會和解,促轉會應主動進行真相調查,依本條所徵集之檔案資料,邀集各相關當事人陳述意見,以還原人權受迫害之歷程,並釐清壓迫體制加害者及參與者責任。
促轉會應基於相關陳述,撰寫調查報告,並規劃人事清查處置及相關救濟程序。
真相調查之執行程序及步驟,由促轉會另以辦法定之。
民進黨黨團修正動議條文:
第 四 條 威權統治時期,違反自由民主憲政秩序所蒐集、製作或建立之政治檔案相關資料,應予徵集、彙整、保存,並兼顧檔案當事人之隱私權與資訊自由、及轉型正義研究與民主法治及人權教育之需要,區別類型開放應用。
為完整回復威權統治時期相關歷史事實並促進社會和解,促轉會應主動進行真相調查,依本條所徵集之檔案資料,邀集各相關當事人陳述意見,以還原人權受迫害之歷程,並釐清壓迫體制加害者及參與者責任。
促轉會應基於相關陳述、調查結果及檔案資料,撰寫調查報告,並規劃人事清查處置及相關救濟程序。
真相調查之執行程序及步驟,由促轉會另以辦法定之。
國民黨黨團修正動議條文:
第 五 條 日據殖民時期及威權統治時期,違反自由民主憲政秩序所蒐集、製作或建立之政治檔案相關資料,應予徵集、彙整、保存,並兼顧檔案當事人之隱私權與資訊自由、及轉型正義研究與民主法治及人權教育之需要,區別類型開放應用。
為完整回復日據殖民時期、威權統治時期相關歷史事實並促進社會和解,解決日據殖民時期日本政府國庫券及債券、慰安婦等戰爭遺留問題,促轉會應主動進行真相調查,依本條所徵集之檔案資料,邀集各相關當事人陳述意見,以還原人權受迫害之歷程,並釐清壓迫體制加害者及參與者責任。
促轉會應基於調查結果及檔案資料,撰寫調查報告,並規劃人事清查處置及相關救濟程序。
真相調查之執行程序及步驟,由促轉會另以辦法定之。
日據殖民時期日本政府國庫券及債券、慰安婦及其他因不正義統治行為對人民權利侵害之賠償與回復,由中華民國政府先行賠償與回復受侵害人或其家屬後,向日本政府求償之,其申請程序及步驟,由促轉會另以辦法定之。
陸軍第一特種兵薪俸補償,其申請程序及步驟,由促轉會另以辦法定之。
前兩項所定事項之處理經費,促轉會得要求主管機關編列特別預算辦理之。
日據殖民時期、威權統治時期,濫用國家行為所徵收或沒收之受害者財產,由促轉會依本條進行真相調查報告後,依據調查結果回復原來狀態,未能回復者,另定法律賠償之。
日據殖民時期、威權統治時期,發生之侵害人權事件,應編入國民小學與國民中學之教科書。
親民黨黨團修正動議條文:
第 五 條 威權統治時期,違反自由民主憲政秩序所蒐集、製作或建立之政治檔案相關資料,應予徵集、彙整、保存,並兼顧檔案當事人之隱私權與資訊自由、及轉型正義研究與民主法治及人權教育之需要,區別類型開放應用。
為完整回復威權統治時期相關歷史事實並促進社會和解,促轉會應主動進行真相調查,依本條所徵集之檔案資料,邀集各相關當事人陳述意見,以還原人權受迫害之歷程,並釐清壓迫體制加害者及參與者責任。
促轉會應基於相關陳述,撰寫調查報告,並規劃人事清查處置及相關救濟程序。
真相調查之執行程序及步驟,由促轉會另以辦法定之。
民進黨黨團再修正動議條文:
第 四 條 威權統治時期,違反自由民主憲政秩序而蒐集、製作或建立之政治檔案相關資料,應予徵集、彙整、保存,並兼顧檔案當事人之隱私權與資訊自由、及轉型正義研究與民主法治及人權教育之需要,區別類型開放應用。
為完整回復威權統治時期相關歷史事實並促進社會和解,促轉會應主動進行真相調查,依本條所徵集之檔案資料,邀集各相關當事人陳述意見,以還原人權受迫害之歷程,並釐清壓迫體制加害者及參與者責任。
促轉會應基於相關陳述、調查結果及檔案資料,撰寫調查報告,並規劃人事清查處置及相關救濟程序。
真相調查之執行程序及步驟,由促轉會另以辦法定之。
委員賴士葆等再修正動議條文:
第 四 條 非解嚴時期,政府組織違反自由民主憲政秩序所蒐集、製作或建立之政治檔案相關資料,應予彙整、保存,並兼顧檔案當事人之隱私權與資訊自由、及民主改革研究與民主法治教育之需要,區別類型開放應用。
時代力量黨團再修正動議條文:
第 四 條 威權統治時期所蒐集、製作或建立之政治檔案相關資料,應予徵集、彙整、保存,並兼顧檔案當事人之隱私權與資訊自由、及轉型正義研究與民主法治及人權教育之需要,區別類型開放應用。
政府應建立符合轉型正義精神之政治檔案開放應用制度。關於政治檔案之開放應用、徵集與官方研究,另以法律定之。
為完整回復威權統治時期相關歷史事實並促進社會和解,促轉會應主動進行真相調查,依第一項所徵集之政治檔案相關資料,邀集各相關當事人及機關代表陳述意見,以還原人權受迫害之歷程,並釐清壓迫體制加害者及參與者責任。
促轉會應基於政治檔案相關資料及相關陳述,撰寫調查報告,並規劃人事清查除垢處置及相關救濟程序。
真相調查之執行程序及步驟,由促轉會另以辦法定之。
主席:請高委員金素梅發言。(不發言)高委員不發言。
請林委員昶佐發言。
林委員昶佐:(15時20分)主席、各位同仁。剛才我在這裡聽到,包括柯總召在內的同事說,這是威權時期轉型正義的最後一哩路,所以非常重要。我在此要提醒大家,既然是最後一哩路,我希望我們要勇敢踏出去,不要只走一半。我相信在場有很多朋友,我們過去一起在追求轉型正義,也都知道轉型正義包括四項工程:真相調查、究責、恢復名譽及賠償、機構與人事的改革。在機構與人事的改革部分,就是大家通稱的除垢法(Lustration Law),很多歐洲國家如德國及波蘭等,他們在處理轉型正義工程時都必須去完成這部分,可是我們台灣卻長期都不去碰這一塊。我認為既然是最後一哩路,我們就不要只走一半而沒有走完,難道我們要把除垢工程放到未來,然後再說我們還有最後一哩路要走嗎?我覺得這是很可惜的事情。
我們當然知道世界各國在做除垢的工程都有不一樣的層次,所謂的除垢就是過去的加害者是誰,他們是否還適合繼續擔任政府機關、司法單位、國營事業、學術教育及公營媒體等職位,我相信大家都可以來討論。剛才我已經說過,有些國家是公布出來,有的是在一段時間內不適合繼續做,而有的是需要重新進行認證或考試,有的則是永遠不能再做。由於有不同層次的差別,所以才要經過討論,也要經過調查,不過絕對不能當成沒有這件事情。誠如剛才柯總召所說,最後一哩路很重要,包括除垢我們應該一次就做完。
本席在此再一次強調,我並非主張我們要完全比照哪個國家的除垢來辦理,我並不是這個意思,而是至少我們要賦予促轉委員會應該去研擬除垢的方案。我相信在場有很多對轉型正義有研究的好朋友,過去我們在民間為了推動轉型正義時,我記得在2007年與很多推動轉型正義的好朋友,大家一起來找現場的很多好朋友。大家都知道也對這四個轉型正義工程倒背如流,至於如何讓促轉委員會來研擬這四項工程,並一步步來走完最後一哩路,本席期待大家支持我們的版本。謝謝。
主席:請高潞‧以用‧巴魕剌委員發言。
高潞‧以用‧巴魕剌Kawlo.Iyun.Pacidal委員:(15時24分)主席、各位同仁。我們現在談的轉型正義所面臨的最大問題,就是時間流逝,許多政治檔案都可能面臨被銷毀的風險,真相有可能就這樣消失而石沈大海。既然轉型正義的最重要環節,就是還原歷史真相,相關政治檔案的徵集、彙整及保存工作都非常重要,無論是學術界或民間團體都認為有必要制定專法,並公布所有政治檔案,不要讓加害人可以躲在個資機密保護傘之下,以規避他們應負的責任。因此時代力量的修正條文,就是要讓促轉條例及政治檔案法能夠串連起來,以使轉型正義可以更加完整及明確,也透過深入的解構政治檔案,才能使台灣人民對於威權統治的歷史可以有更深層的理解。有關這次我們提出來的第四條條文,就是希望能勾黏政治檔案法,也希望各黨團能夠支持。
主席:請呂委員玉玲發言。
呂委員玉玲:(15時25分)主席、各位同仁。今天我們在這裡討論促轉條例,綜觀這部促轉條例,可以看得出來,這是一威力非常強大的怪獸!權力分立是我國憲法之核心要素,我國憲法採五權分立,各機關依其法定職權,有自由運作空間,不能侵奪其他憲政機關權力或運作。但從「促進轉型正義條例」草案中,充斥大量不確定和矛盾的用語,諸如轉型正義、威權統治、統治者及附隨組織等,已經違背法律明確性原則。
就民進黨規劃的執行轉型正義的機關─「促進轉型正義委員會」,其職權包括「開放政治檔案」、「清除威權象徵及保存不義遺址」、「平復司法不法、還原歷史真相並促進社會和解」、「處理不當黨產」等四大任務項目之外,還包括「其他轉型正義事項」,無疑是立法的空白授權,將造成促轉會權限不受節制,只要促轉會認定的事項統統都可包山包海納入職權之中。
促轉會除了包山包海的職權外,甚至還擁有證據保全及處罰的權力,可禁止政黨進行財產移轉,還可任意調用人員,此一委員會等於成為凌駕現有憲政體制的「東廠」,集行政、立法、司法、考試及監察五權於一身的憲政怪獸!
以現在我們要討論的第四條來說,明定「違反自由民主憲政秩序所蒐集、製作或建立之政治檔案相關資料,應予彙整、保存」,這又是一個違反法律明確性原則的案例,如何去界定違反自由民主憲政秩序,結果還是要回到促轉委員會來認定。此外,彙整或保存的手段為何,是否具有強制性,這些都模糊不清,是否會侵害憲法第十五條,人民財產權的保障,這些都應該討論清楚,並且去界定範圍,否則無限上綱,只是徒增爭議,這並非是人民所樂見的。
主席:請許委員毓仁發言。(不發言)許委員不發言。
請鄭委員天財發言。
鄭天財Sra Kacaw委員:(15時29分)主席、各位同仁。有關原住民族權益的爭取,本席無論是在早期擔任公務人員時,也不管是在藍綠執政的階段,我都不斷提出很多相關的法律案,包括原住民族基本法在立法院完成三讀也都有參與其中。2012年我開始擔任立法委員後,也特別提出廢除對原住民族不平等的法律,針對原住民族土地正義的法案也提出來了,然而2012年4月11日在這個會場,當時民進黨黨團封殺經濟委員會所送出委員會的一個法案,因此到現在尚未完成。本席在上一屆內政委員會對於行政院政務委員羅瑩雪對原住民族土地不正義的法案,她在行政院予以否決。我跟高金素梅委員、簡東明委員、孔文吉委員等立法委員都在內政委員會痛批、痛罵行政院政務委員羅瑩雪,對原住民族的土地,本席在2015年也三讀通過原住民族基本法第二十一條,授權中央原民會訂定原住民族土地的劃設辦法。
現在蔡總統在外面,或是夷將主委、行政院院長,或是柯總召一再提到原住民族傳統領域可以開始劃設,就是本席在上一屆所完成的。但是這只是一個諮商同意權的範圍,現在我們要爭取的,就是原住民族土地的正義要如何返還給我們。因此,我在2015年也提出自己的版本,關於原住民族土地轉型正義條例,但是很遺憾,現在還躺在司法及法制委員會。我們的偉大的段宜康召委說他會審查,是安排詢答,但是沒有審查,目前第四會期已經快結束了,剩下不到幾個禮拜,還是沒有審查。現在可否告訴我們,下禮拜可不可以審查?這個月能不能完成審查?拜託大家。
主席:請蔡委員易餘發言。
蔡委員易餘:(15時32分)主席、各位同仁。我們在講促進轉型正義條例,其中很重要的是關於政治檔案,也就是我們要知道過去歷史的真相。臺灣在處理轉型正義的過程中,最遺憾的是,當時被迫害的這些人,他們在漫長的等待中,一直沒辦法進入真實的轉型正義。不管是德國在檢討納粹時期或是韓國在檢討光州事件,甚至最近烏克蘭在進行轉型正義的時候,都不會像臺灣從過去到現在已經隔了超過40年的時間。不管是228事件,甚至是歷經38年又40天的白色恐怖時期,或是過去清鄉的時候,大家都知道這樣的一段歷史,但是這樣的歷史卻永遠找不到相關的政治檔案、相關的司法審判檔案,去告訴大家當時到底由誰做了什麼樣的決策,或是由誰做了什麼樣的處置。
所以促進轉型正義是一種框架式立法,當促進轉型正義條例今天可以順利三讀通過之後,未來也還是要處理政治檔案法。如同促轉條例通過之前,在不當黨產處理條例的處置作為中,我們對黨產做了處置。在上個月通過的國家人權博物館組織法,我們希望把景美園區及綠島園區作為未來不義遺址的重要地點,接下來政治檔案的部分,促轉條例要去蒐集所有相關的檔案,而且告訴大家當時發生什麼事,因為只有發現真相,才會有和解。
當然,時代力量有提出另外的版本,他們的修正動議告訴大家,政府應該開放應用這些政治檔案。我們想告訴時代力量的朋友,基本上民進黨也是同意這樣的修法,我們把它定在修正動議第十八條第六項,所以你們第二項的內容我們已經有規劃在這部草案中。至於規劃清查人員除垢這件事,我覺得平復司法正義這件事要去做,但是真相有待發掘。是否要進行進一步的除垢?我們需要更大的社會溝通以及未來如何包容所有層次的問題,所以這部分我覺得是未來可以再來進行的。
主席:請柯委員建銘發言。(不發言)柯委員不發言。
所有委員均已發言完畢,現在進行處理。表決順序如下:依一、再修正動議;二、修正動議;三、審查會條文之順序進行表決。依序進行表決後,若其中任何一案通過,即不再處理其他案。
現在表決時代力量黨團再修正動議條文。
現有民進黨黨團及時代力量黨團要求記名表決。
現在進行表決。贊成時代力量黨團再修正動議條文者請按「贊成」,反對者請按「反對」,棄權者請按「棄權」,計時1分鐘,現在進行記名表決。
(進行表決)
主席:蔡委員易餘聲明對於剛才之表決與民進黨黨團意見一致,列入公報紀錄。
報告表決結果:出席委員92人,贊成者4人,反對者88人,棄權者0人,贊成者少數,時代力量黨團再修正動議不通過。
表決結果名單:
一、贊成者:4人
林昶佐 洪慈庸 黃國昌 徐永明
二、反對者:88人
黃國書 鄭寶清 呂孫綾 何欣純 柯建銘 劉櫂豪 林德福 林為洲 李彥秀 曾銘宗 孔文吉 林麗蟬 呂玉玲 張麗善 劉建國 尤美女 王定宇 鍾孔炤 陳素月 李麗芬 蔡適應 蔡易餘 許淑華 徐榛蔚 施義芳 吳秉叡 吳琪銘 周春米 許智傑 林俊憲 邱議瑩 蕭美琴 羅致政 蘇巧慧 羅明才 楊鎮浯 賴士葆 許毓仁 徐志榮 陳亭妃 陳其邁 黃秀芳 陳明文 林靜儀 葉宜津 吳玉琴 林淑芬 蘇震清 楊 曜 余宛如 劉世芳 吳焜裕 鄭天財Sra Kacaw 蔣乃辛 吳志揚 蔣萬安 馬文君 高志鵬 邱泰源 李俊俋 陳 瑩 管碧玲 陳賴素美 賴瑞隆 陳歐珀 Kolas Yotaka 洪宗熠 江永昌 柯志恩 陳雪生 王育敏 江啟臣 黃昭順 顏寬恒 段宜康 黃偉哲 林岱樺 吳思瑤 張宏陸 李昆澤 陳曼麗 王榮璋 郭正亮 張廖萬堅 蘇治芬 姚文智 廖國棟 王金平
三、棄權者:0人
主席:現在表決委員賴士葆等再修正動議條文。
現有民進黨黨團要求記名表決。
現在進行表決。贊成委員賴士葆等再修正動議條文者請按「贊成」,反對者請按「反對」,棄權者請按「棄權」,計時1分鐘,現在進行記名表決。
(進行表決)
主席:報告表決結果:出席委員88人,贊成者27人,反對者61人,棄權者0人,贊成者少數,委員賴士葆等再修正動議條文不通過。
表決結果名單:
一、贊成者:27人
林德福 林為洲 李彥秀 曾銘宗 孔文吉 林麗蟬 呂玉玲 張麗善 許淑華 徐榛蔚 羅明才 楊鎮浯 賴士葆 許毓仁 徐志榮 蔣乃辛 吳志揚 蔣萬安 馬文君 柯志恩 陳雪生 王育敏 江啟臣 黃昭順 顏寬恒 廖國棟 王金平
二、反對者:61人
黃國書 鄭寶清 呂孫綾 何欣純 柯建銘 劉櫂豪 劉建國 尤美女 王定宇 鍾孔炤 陳素月 李麗芬 蔡適應 蔡易餘 施義芳 吳秉叡 吳琪銘 周春米 許智傑 林俊憲 邱議瑩 蕭美琴 羅致政 蘇巧慧 陳亭妃 陳其邁 黃秀芳 陳明文 林靜儀 葉宜津 吳玉琴 林淑芬 蘇震清 楊 曜 余宛如 劉世芳 吳焜裕 高志鵬 邱泰源 邱志偉 李俊俋 陳 瑩 管碧玲 陳賴素美 賴瑞隆 陳歐珀 Kolas Yotaka
洪宗熠 江永昌 段宜康 黃偉哲 林岱樺 吳思瑤 張宏陸 李昆澤 陳曼麗 王榮璋 郭正亮 張廖萬堅 蘇治芬 姚文智
三、棄權者:0人
主席:現在表決民進黨黨團再修正動議條文。
現有民進黨黨團要求記名表決。
現在進行表決。贊成民進黨黨團再修正動議條文者請按「贊成」,反對者請按「反對」,棄權者請按「棄權」,計時1分鐘,現在進行記名表決。
(進行表決)
主席:邱委員志偉對方才之表決聲明與民進黨黨團意見一致,列入公報紀錄。
報告表決結果:出席委員93人,贊成者61人,反對者32人,棄權者0人,贊成者多數。
作如下宣告:第四條照民進黨黨團再修正動議條文通過。
表決結果名單:
一、贊成者:61人
黃國書 鄭寶清 呂孫綾 何欣純 柯建銘 劉櫂豪 劉建國 尤美女 王定宇 鍾孔炤 陳素月 李麗芬 蔡適應 蔡易餘 施義芳 吳秉叡 吳琪銘 周春米 許智傑 林俊憲 邱議瑩 蕭美琴 羅致政 蘇巧慧 陳亭妃 陳其邁 黃秀芳 陳明文 林靜儀 葉宜津 吳玉琴 林淑芬 蘇震清 楊 曜 余宛如 劉世芳 吳焜裕 高志鵬 邱泰源 邱志偉 李俊俋 陳 瑩 管碧玲 陳賴素美 賴瑞隆 陳歐珀 Kolas Yotaka 洪宗熠 江永昌 段宜康 黃偉哲 林岱樺 吳思瑤 張宏陸 李昆澤 陳曼麗 王榮璋 郭正亮 張廖萬堅 蘇治芬 姚文智
二、反對者:32人
林德福 林為洲 李彥秀 曾銘宗 孔文吉 林麗蟬 呂玉玲 張麗善 李鴻鈞 高金素梅 陳怡潔 周陳秀霞 許淑華 徐榛蔚 羅明才 楊鎮浯 賴士葆 許毓仁 徐志榮 鄭天財Sra Kacaw 蔣乃辛 吳志揚 蔣萬安 馬文君 柯志恩 陳雪生 王育敏 江啟臣 黃昭順 顏寬恒 廖國棟 王金平
三、棄權者:0人
主席:現在進行第五條。
請宣讀審查會、修正動議及再修正動議條文。
審查會條文:
第 五 條 為確立自由民主憲政秩序,否定威權統治之合法性及記取侵害人權事件之歷史教訓,出現於公共建築或場所之紀念或緬懷威權統治者之象徵,應予移除、改名,或以其他方式處置之。
威權統治時期,統治者大規模侵害人權事件之發生地,應予保存或重建,並規劃為歷史遺址。
民進黨黨團修正動議條文:
第 五 條 為確立自由民主憲政秩序,否定威權統治之合法性及記取侵害人權事件之歷史教訓,出現於公共建築或場所之紀念、緬懷威權統治者之象徵,應予移除、改名,或以其他方式處置之。
威權統治時期,統治者大規模侵害人權事件之發生地,應予保存或重建,並規劃為歷史遺址。
國民黨黨團修正動議條文:
第 六 條 為確立自由民主憲政秩序,否定日據殖民、威權統治之合法性及記取侵害人權事件之歷史教訓,出現於公共建築或場所之紀念或緬懷威權統治者之象徵,具公益性、學術性及公共性者,應予保留,以作為歷史、法治及人權教育之用。
日據殖民時期、威權統治時期,統治者大規模侵害人權事件之發生地,最高行政中心,應予保存或重建,並規劃為歷史遺址;現存之遺址若作為辦公廳舍使用者,應於本條例通過後規劃搬遷時程。
親民黨黨團修正動議條文:
第 六 條 統治者大規模侵害人權事件之發生地,及原住民族重大歷史事件應予保存或重建,並規劃為歷史遺址。
民進黨黨團再修正動議條文:
第 五 條 為確立自由民主憲政秩序,否定威權統治之合法性及記取侵害人權事件之歷史教訓,出現於公共建築或場所之紀念、緬懷威權統治者之象徵,應予移除、改名,或以其他方式處置之。
威權統治時期,統治者大規模侵害人權事件之發生地,應予保存或重建,並規劃為歷史遺址。
親民黨黨團再修正動議條文:
第 六 條 統治者大規模侵害人權事件之發生地,及原住民族重大歷史事件應予保存或重建,並規劃為歷史遺址。
委員賴士葆等再修正動議條文:
第 五 條 為確立自由民主憲政秩序,否定政府組織政治威權之合法性及記取侵害人權事件之歷史教訓,出現於公共建築或場所有礙民主改革之政治權威象徵,應予移除、改名,或以其他方式處置之。
非解嚴時期,政府組織大規模侵害人權事件之發生地,應予保存或重建,並規劃為歷史遺址。
主席:現在請馬委員文君發言。
馬委員文君:(15時44分)主席、各位同仁。這次民進黨推出的促轉條例草案,其實是用了一個非常漂亮的名字,不過針對性也非常得強,我們最擔心的是,未來執政黨會拿著白色恐怖做白色恐怖,因為歷史是延續的,各位看看我們往上推的祖祖輩輩,下面還有我們的子子孫孫,現在我們只針對一小段歷史做這樣的一個追究,看起來是專挑軟的吃、專挑有利的做。其實日本殖民時期也有殘虐的歷史紀錄,民進黨從頭到尾都沒有吭聲,而且我們是站在自己的土地上,是在自己的國家,我們也沒有發生什麼,這還要說什麼轉型正義呢?
第五條規定,對於出現在公共建築或場所之紀念或緬懷威權統治者之象徵,應予移除、改名或以其他方式處置之。其實在日本殖民時期,他們對台灣的殘虐更多,甚至更為嚴重,可是卻有很多歷史的美化,這部分其實我們執政黨做得不遺餘力,比方說八田與一,也許他在水利建設上面有貢獻,民進黨覺得這是好的,可是有些人卻覺得他是錯的,因為過去他也剝削我們台灣人民很多,不管是土地或是其他的爭議也好,其實歷史會做一個還原。
再來,依據第五條,有人認為相關的銅像要予以拆除,其實民進黨已經做了,所以大可以另立一個拆除銅像以及其附屬設施這樣一個條例就好了。因此,我們希望這些轉型正義,包括我們剛剛就提到,韓國都敢跟日本據理力爭,要求補償費、要求道歉,我們的政府卻說這是困難的,只能靠我們民間團體去爭取,那我們要這個政府做什麼?台灣是一個謙恭善良的社會,台灣該有的正義,執政黨也積極的落實,其實我們要落實的正義還有很多,包括面對低薪環境需要就業正義、貧富差距需要分配正義、面對高房價需要居住正義、面對空氣污染我們需要環境正義、面對教改亂象需要教育正義,台灣迫切需要的正義非常多,我們同意過去如果有受到傷害的,只要生活在台灣這塊土地上的,我們都應該去彌平,我們都應該去讓他獲得應有的撫平跟正義,不過我們唯獨不需要的就是急救章的、針對性的促轉條例。謝謝。
主席:請孔委員文吉發言。
孔委員文吉:(15時48分)主席、各位同仁。第五條第一項是針對否定威權統治的合法性及記取侵害人權事件的歷史教訓,出現於公共建築或場所之紀念和緬懷威權統治的象徵,應予以移除、改名,或以其他方式處置之。我真的很擔心這個條文會是一個政治迫害合法化的條文,而且這可能也會是一個「去蔣化」的條文,這個條文如果通過的話,我們的中正紀念堂,還有學校跟公園裡的蔣公銅像,甚至我們現在使用的10塊錢硬幣還有紙鈔等等,我們要怎麼樣移除?怎麼樣處置?本席認為,我們應該要面對歷史,對於蔣氏父子在台灣的歷史功過,我們要公正的評價,要去正視、要去面對蔣氏父子在台灣的歷史功過,但是我希望我們的目的應該是和解跟寬容,而不是鬥爭跟報復,無止盡的仇恨及追殺。所以針對第一項,本席建議,我們還是應該好好考慮,就是看看要怎麼修正,才不會像是在鬥爭、報復、仇恨及追殺。第二項「威權統治時期,統治者大規模侵害人權事件之發生地,應予保存或重建,並規劃為歷史遺址。」,很可惜威權統治時期沒有包括日本殖民政府時期,所以今天民進黨說要把原住民人權歷史交給我們總統府的原住民轉型正義委員會處理,但是原住民轉型正義委員會連我們原住民的傳統領域都沒有辦法解決,那怎麼有辦法解決1930年的霧社事件?又怎麼解決1942、1943年的高砂義勇軍的問題?他們根本沒有辦法處理。所以本席再次呼籲民進黨政府轉型正義不是在打擊異己、打擊政敵的手段,不是針對蔣氏父子,而是在這次促轉條例的立法中應嚴肅考量面對原住民歷史正義的部分,請問促轉條例通過之後,原住民的歷史正義該如何解決?所以在此希望這個條文能公正的完成立法,我們的促轉條例應是何等寬容的,而不是仇恨跟報復。
主席:請李委員俊俋發言。
李委員俊俋:(15時51分)主席、各位同仁。我們今天討論促進轉型正義條例,其實最重要的一個目的就是希望大家能藉由通過這個條例從歷史錯誤中學習;從面對問題中成長,所以我們一方面在促進轉型正義,卻一方面又在紀念威權主義的統治者,這樣不是非常人格分裂嗎?所以世界各國都有這樣的例子,包括威權統治時期的人、雕像或是紀念館都應做適當的處理,譬如說南非,他們就要求要拆除,東德要求要重新處理,要改以博物館或紀念碑的方式來處理,東歐國家明確規定不可以豎立銅像,西班牙甚至明確立法說有關佛朗哥的紀念銅像、路名等一律要剔除,目的就是要去除威權統治時期的標誌,重新建立轉型正義的國家,這就是台灣未來要走的路,也就是第五條的規定,所以第五條就是明白規定希望藉由我們來促進轉型正義,可以把威權時代拿掉。剛才孔委員文吉再次提到原住民轉型正義的問題,關於原住民的問題,如同我早上在大體討論中說到,他們在台灣的歷史軌跡中本來就走得比人家辛苦,承受更多的壓力,也受到更多的侵害,荷蘭人、西班牙人、日本人、國民黨來都讓他們不斷的受到侵害,但是在不斷受到侵害的同時,我們應該保障原住民的權益,更重要的是原住民朋友口口聲聲說非常在意的土地正義,但是時間軸、標的物不同,你如何能雞兔同籠把轉型正義條例跟原住民需要的轉型正義這兩個完全不一樣的東西湊在同一個法規裡面?所以我們今天當然贊成原住民朋友的轉型正義,我們也表示支持,但是沒有辦法放在今天的促進轉型正義條例中,所以我們應該一步步的做,先在總統府成立所謂的歷史真相跟促進轉型正義委員會,然後如果要讓它法制化,我們就讓它法制化,接著再一步一步來處理原住民朋友的土地正義問題,這才是真正建立原住民朋友的轉型正義,而不是說今天我沒辦法藉由促進轉型正義條例一下子把我的土地正義拿回來,我就反對促進轉型正義條例,我還要提醒大家促進轉型正義條例裡面,並未排除原住民朋友的適用,原住民朋友如果符合這項條例的條件,他一樣適用,所以必須一碼歸一碼,一件事一件事來解決,關於第五條,我們認為我們要去除威權時代統治的標誌,所以我們必須拿掉,因此第五條必須這樣規定,但關於原住民朋友的權益,我們希望好好建立制度,真正追求原住民朋友的轉型正義,而不是雞兔同籠把它放在一起,謝謝。
主席:請李委員鴻鈞發言。
李委員鴻鈞:(15時55分)主席、各位同仁。我們今天已經審查到第五條,第五條最主要的內容是針對大規模侵害人權事件發生的地點,應該建立歷史的遺跡,其出發點非常好,可是我們設身處地的想一想,剛才有原住民的委員提及霧社事件、賽德克巴萊事件,還有大豹社事件,大豹社事件還立了一個忠魂碑,忠魂碑不是原住民立的,是當初日據時代日本為了砍伐樟樹製作樟腦油所引發的衝突事件,原住民為了捍衛他們的土地犧牲了多少的生命,所以由一個日本的警察在該地立了一個忠魂碑,他們每天都會看到那個忠魂碑,我們設身處地的想一想,他們情何以堪?這還只是一個地方而已,在他們的部落地方又有多少件類似這樣的事情?今天我們在談促進轉型正義,當然可以現在都說是一個政權,而另外一個是外國的政權,雖然你可以用這方面來解釋,可是今天我們所講的不是威權時代的促進轉型正義,名稱並不是這樣,真正的名稱是促進轉型正義,所以今天要談的是如何讓台灣的恩恩怨怨到此為止,如何由此開始合作共享?你們應該要有這樣的心胸,這樣才叫做立法,之前我也提過,你們成立了原住民轉型正義委員會,然而這個原住民轉型正義委員會並沒有跟我們今天修法的促進轉型正義的立法有平階的位階,今天原住民轉型正義委員會所查出來的東西也沒有讓他們得到該有的尊嚴與補償,所以今天大家在這裡應該好好放下身段,重新好好檢討,讓這個恩怨就此打住,這才叫做立法,立法的精神必須看到未來,何況今天不單純只有這個年代而已,所以你真的要看待這個年代,名稱就應該是威權時代促進轉型正義而不是全面性的促進轉型正義,謝謝。
主席:請鄭委員天財發言。
鄭天財Sra Kacaw委員:(15時58分)主席、各位同仁。對原住民族而言,數百年來歷代政權在台灣對原住民族所造成的權益侵害都應該要轉型正義,無論是民進黨或國民黨所執政的政府都叫做中華民國政府,中華民國政府來到台灣、統治台灣作為一個政權的政體,你們接收了整個台灣的土地,並領導統治整個國家,你們得到了好處,卻不想處理之前對原住民族權益的侵害嗎?譬如說歷史事件,不是只有二二八事件啊,對原住民族而言,不是只有二二八事件。對阿美族來說,有大港口事件、七腳川事件;對賽夏族而言,有南庄事件;對排灣族而言,有牡丹社事件;對噶瑪蘭族、撒奇萊雅族而言,有加禮宛事件;對泰雅族而言,有大嵙崁事件、大豹社事件;對太魯閣族而言,有太魯閣事件;對布農族而言,有大分事件、丹大事件;對賽德克族而言,有霧社事件。
民進黨的立委朋友說,我們不可能去向日本要,不是要向日本要啊!因為中華民國接收了在臺灣的政權,難道中華民國政府只接好處嗎?對於過去的負債要處理啊!過去政權的負債也要處理。權利義務都要一起承接,而不是只有接權利不接義務,這是完全錯誤的。所以對於原住民族的轉型正義,不應該做切割,這種切割就是不正義。對原住民族的轉型正義,不能口口聲聲說因為總統府已經設有原住民族歷史正義與轉型正義委員會,總統府的原住民族歷史正義與轉型正義委員會有什麼權限?毫無權限啊!它有調查權嗎?沒有調查權,連預算都沒有,預算還要由原住民族委員會來編列支應,這成何體統!對於原住民族的轉型正義,我要深切的拜託大家。
主席:所有委員均已發言完畢。現在進行處理,依一、再修正動議條文;二、修正動議條文;三、審查會條文之順序進行表決。依序進行表決後,如果其中有任何一案通過,即不再處理其他案。
現在表決親民黨黨團再修正動議條文。
現有民進黨黨團要求記名表決。
現在開始表決,贊成親民黨黨團再修正動議條文者請按「贊成」,反對者請按「反對」,棄權者請按「棄權」,時間1分鐘,現在進行記名表決。
(進行表決)
主席:王委員金平及黃委員昭順聲明對第四條之表決與國民黨黨團意見一致,列入公報紀錄。
報告表決結果:出席委員:93人,贊成者33人,反對者60人,棄權者0人,贊成者少數,親民黨黨團再修正動議條文不通過。
表決結果名單:
一、贊成者:33人
林德福 林為洲 李彥秀 曾銘宗 孔文吉 林麗蟬 呂玉玲 張麗善 蔡易餘 李鴻鈞 高金素梅 陳怡潔 周陳秀霞 許淑華 徐榛蔚 羅明才 楊鎮浯 賴士葆 許毓仁 徐志榮 鄭天財Sra Kacaw 蔣乃辛 吳志揚 蔣萬安 馬文君 柯志恩 陳雪生 王育敏 江啟臣 黃昭順 顏寬恒 廖國棟 王金平
二、反對者:60人
黃國書 鄭寶清 呂孫綾 何欣純 柯建銘 劉櫂豪 劉建國 尤美女 王定宇 鍾孔炤 陳素月 李麗芬 蔡適應 施義芳 吳秉叡 吳琪銘 周春米 許智傑 林俊憲 邱議瑩 蕭美琴 羅致政 蘇巧慧 陳亭妃 陳其邁 黃秀芳 陳明文 林靜儀 葉宜津 吳玉琴 林淑芬 蘇震清 楊 曜 余宛如 劉世芳 吳焜裕 高志鵬 邱泰源 邱志偉 李俊俋 陳 瑩 管碧玲 陳賴素美 賴瑞隆 陳歐珀 Kolas Yotaka 洪宗熠 江永昌 段宜康 黃偉哲 林岱樺 吳思瑤 張宏陸 李昆澤 陳曼麗 王榮璋 郭正亮 張廖萬堅 蘇治芬 姚文智
三、棄權者:0人
主席:現在表決委員賴士葆等再修正動議條文。
現有民進黨黨團要求記名表決。
現在開始進行表決,贊成委員賴士葆等再修正動議條文者請按「贊成」,反對者請按「反對」,棄權者請按「棄權」,時間1分鐘,現在進行記名表決。
(進行表決)
主席:報告表決結果:出席委員:88人,贊成者27人,反對者61人,棄權者0人,贊成者少數,委員賴士葆等再修正動議條文不通過。
表決結果名單:
一、贊成者:27人
林德福 林為洲 李彥秀 曾銘宗 孔文吉 林麗蟬 呂玉玲 張麗善 許淑華 徐榛蔚 羅明才 楊鎮浯 賴士葆 許毓仁 徐志榮 蔣乃辛 吳志揚 蔣萬安 馬文君 柯志恩 陳雪生 王育敏 江啟臣 黃昭順 顏寬恒 廖國棟 王金平
二、反對者:61人
黃國書 鄭寶清 呂孫綾 何欣純 柯建銘 劉櫂豪 劉建國 尤美女 王定宇 鍾孔炤 陳素月 李麗芬 蔡適應 蔡易餘 施義芳 吳秉叡 吳琪銘 周春米 許智傑 林俊憲 邱議瑩 蕭美琴 羅致政 蘇巧慧 陳亭妃 陳其邁 黃秀芳 陳明文 林靜儀 葉宜津 吳玉琴 林淑芬 蘇震清 楊 曜 余宛如 劉世芳 吳焜裕 高志鵬 邱泰源 邱志偉 李俊俋 陳 瑩 管碧玲 陳賴素美 賴瑞隆 陳歐珀 Kolas Yotaka
洪宗熠 江永昌 段宜康 黃偉哲 林岱樺 吳思瑤 張宏陸 李昆澤 陳曼麗 王榮璋 郭正亮 張廖萬堅 蘇治芬 姚文智
三、棄權者:0人
主席:現在表決民進黨黨團再修正動議條文。
現有民進黨黨團要求記名表決。
現在進行表決。贊成民進黨黨團再修正動議條文者請按「贊成」,反對者請按「反對」,棄權者請按「棄權」,計時1分鐘,現在進行記名表決。
(進行表決)
主席:報告表決結果:出席委員97人,贊成者65人,反對者32人,棄權者0人,贊成者多數。
作以下宣告:第五條照民進黨黨團再修正動議條文通過。
表決結果名單:
一、贊成者:65人
黃國書 鄭寶清 呂孫綾 何欣純 柯建銘 劉櫂豪 劉建國 尤美女 王定宇 林昶佐 洪慈庸 黃國昌 徐永明 鍾孔炤 陳素月 李麗芬 蔡適應 蔡易餘 施義芳 吳秉叡 吳琪銘 周春米 許智傑 林俊憲 邱議瑩 蕭美琴 羅致政 蘇巧慧 陳亭妃 陳其邁 黃秀芳 陳明文 林靜儀 葉宜津 吳玉琴 林淑芬 蘇震清 楊 曜 余宛如 劉世芳 吳焜裕 高志鵬 邱泰源 邱志偉 李俊俋 陳 瑩 管碧玲 陳賴素美 賴瑞隆 陳歐珀 Kolas Yotaka 洪宗熠 江永昌 段宜康 黃偉哲 林岱樺 吳思瑤 張宏陸 李昆澤 陳曼麗 王榮璋 郭正亮 張廖萬堅 蘇治芬 姚文智
二、反對者:32人
林德福 林為洲 李彥秀 曾銘宗 孔文吉 林麗蟬 呂玉玲 張麗善 李鴻鈞 高金素梅 陳怡潔 周陳秀霞 許淑華 徐榛蔚 羅明才 楊鎮浯 賴士葆 許毓仁 徐志榮 鄭天財Sra Kacaw 蔣乃辛 吳志揚 蔣萬安 馬文君 柯志恩 陳雪生 王育敏 江啟臣 黃昭順 顏寬恒 廖國棟 王金平
三、棄權者:0人
主席:報告院會,現在休息3分鐘,3分鐘後繼續開會,休息期間不收表決卡,亦即稍後進行表決前不再按鈴7分鐘。現在休息。
休息(16時7分)
繼續開會(16時11分)
主席:報告院會,現在繼續開會。
現在進行第六條。
請宣讀審查會之條文、修正動議及再修正動議條文。
審查會條文:
第 六 條 威權統治時期,違反自由民主憲政秩序、侵害公平審判原則所追訴或審判之刑事案件,應予重新調查,平復司法不法,以彰顯司法正義、導正法治及人權教育,並促進社會和解。
前項之平復司法不法,得以識別加害者並追究其責任、回復並賠償被害者或其家屬之名譽及損失,及還原並公布司法不法事件之歷史真相等方式為之。
民進黨黨團修正動議條文:
第 六 條 威權統治時期,違反自由民主憲政秩序、侵害公平審判原則所追訴或審判之刑事案件,應予重新調查,不適用國家安全法第九條規定,平復司法不法,以彰顯司法正義、導正法治及人權教育,並促進社會和解。
前項之平復司法不法,得以識別加害者並追究其責任、回復並賠償被害者或其家屬之名譽及權利損害,及還原並公布司法不法事件之歷史真相等方式為之。
下列案件,如基於同一原因事實而受有罪判決者,該有罪判決暨其刑、保安處分及沒收之宣告,於本法施行之日均視為撤銷,並公告之。
一、依二二八事件處理及賠償條例、戒嚴時期不當叛亂暨匪諜審判案件補償條例與戒嚴時期人民受損權利回復條例之規定,而獲得賠償、補償或回復受損權利之受難者。
二、前款以外之案件,經促轉會依職權或依當事人之聲請,認屬依本法應予平復司法不法之刑事有罪判決者。
依第三項規定撤銷之有罪判決前科紀錄,應塗銷之。
第三項第二款之聲請人對於促轉會駁回聲請之處分不服者,自送達駁回處分後十日內,得以第一項之事由就該刑事有罪判決,向高等法院及其分院設立之專庭提起上訴。
被告死亡者,刑事訴訟法有關被告不到庭不能進行審判及第三百零三條第五款之規定,於前項規定不適用之。
高等法院及其分院設立專庭審理第五項之案件,其組織及相關辦法,由司法院定之。
國民黨黨團修正動議條文:
第 七 條 日據殖民時期、威權統治時期,違反自由民主憲政秩序、侵害公平審判原則所追訴或審判之刑事案件,應予重新調查,平復司法不法,以彰顯司法正義、導正法治及人權教育,並促進社會和解。
前項之平復司法不法,得以識別加害者並追究其責任、回復並賠償被害者或其家屬之名譽及權利損害,及還原並公布司法不法事件之歷史真相等方式為之。
受不法判決之被害者及其家屬,得向促轉會申請賠償、返還可資確定之財產,執行程序及方法,由促轉會另以辦法定之。
故意向促轉會為不實陳報之申請人,依刑法詐欺罪論處。
親民黨黨團修正動議條文:
第 六 條 威權統治時期,違反自由民主憲政秩序、侵害公平審判原則所追訴或審判之刑事案件,應予重新調查,平復司法不法,以彰顯司法正義、導正法治及人權教育,並促進社會和解。
前項之平復司法不法,得以識別加害者並追究其責任、回復並賠償被害者或其家屬之名譽及權利損害,及還原並公布司法不法事件之歷史真相等方式為之。
民進黨黨團再修正動議條文:
第 六 條 威權統治時期,違反自由民主憲政秩序、侵害公平審判原則所追訴或審判之刑事案件,應予重新調查,不適用國家安全法第九條規定,藉以平復司法不法、彰顯司法正義、導正法治及人權教育,並促進社會和解。
前項之平復司法不法,得以識別加害者並追究其責任、回復並賠償被害者或其家屬之名譽及權利損害,及還原並公布司法不法事件之歷史真相等方式為之。
下列案件,如基於同一原因事實而受有罪判決者,該有罪判決暨其刑、保安處分及沒收之宣告,於本法施行之日均視為撤銷,並公告之:
一、依二二八事件處理及賠償條例、戒嚴時期不當判亂暨匪諜審判案件補償條例與戒嚴時期人民受損權利回復條例之規定,而獲得賠償、補償或回復受損權利之受難者。
二、前款以外之案件,經促轉會依職權或依當事人之聲請,認屬依本法應予平復司法不法之刑事有罪判決者。
依第三項規定撤銷之有罪判決前科紀錄,應塗銷之。
第三項第二款之聲請人對於促轉會駁回聲請之處分不服者,自送達駁回處分後十日內,得以第一項之事由就該刑事有罪判決,向高等法院及其分院設立之專庭提起上訴。
被告死亡者,刑事訴訟法有關被告不到庭不能進行審判及第三百零三條第五款之規定,於前項規定不適用之。
高等法院及其分院設立專庭審理第五項之案件,其組織及相關辦法,由司法院定之。
親民黨黨團再修正動議條文:
第 六 條 威權統治時期,違反自由民主憲政秩序、侵害公平審判原則所追訴或審判之刑事案件,應予重新調查,平復司法不法,以彰顯司法正義、導正法治及人權教育,並促進社會和解。
前項之平復司法不法,得以識別加害者並追究其責任、回復並賠償被害者或其家屬之名譽及權利損害,及還原並公布司法不法事件之歷史真相等方式為之。
依二二八事件處理及賠償條例、戒嚴時期不當叛亂暨匪諜審判案件補償條例與戒嚴時期人民受損權利回復條例之規定,而獲得賠償、補償或回復受損權利之受難者,如基於同一原因事實而受有罪判決者,應依本法撤銷該有罪判決暨其主刑及從刑之宣告,並公告之。
依第三項規定撤銷之有罪判決前科紀錄,應塗銷之。
委員賴士葆等再修正動議條文:
第 六 條 非解嚴時期,如有違反自由民主憲政秩序、侵害公平審判原則所追訴或審判之刑事案件,應予重新調查,平復司法不法,以彰顯司法正義、導正法治教育,並促進社會和解。
前項之平復司法不法,得以識別加害者並追究其責任、回復並賠償被害者或其家屬之名譽及損失,及還原並公布司法不法事件之歷史真相等方式為之。
時代力量黨團再修正動議條文:
第 六 條 威權統治時期,抵觸自由民主憲政秩序、違反公平審判原則所追訴或審判之刑事案件,應予重新調查,平復司法不法,不適用國家安全法第九條規定,以彰顯司法正義、導正法治及人權教育,並促進社會和解。
前項之平復司法不法,以識別加害者並追究其責任、回復並賠償被害者及其家屬之名譽與權利損害,並還原、公布司法不法事件之歷史真相等方式為之。
下列案件,如基於同一原因事實而受有罪判決,該有罪判決暨其刑、保安處分及沒收之宣告,於本法施行之日均視為撤銷,並公告之:
一、依二二八事件處理及賠償條例、戒嚴時期不當叛亂暨匪諜審判案件補償條例與戒嚴時期人民受損權利回復條例之規定,而獲得賠償、補償或回復受損權利之受難者。
二、前款以外之案件,經促轉會依職權或依聲請,認定屬於依本法應予平復司法不法之刑事有罪判決者。
依前項規定撤銷之有罪判決前科紀錄,應塗銷之。
第三項第二款之聲請人對於促轉會駁回聲請之處分不服者,自送達駁回處分後二十日內,得以第一項之事由就該刑事有罪判決,向高等法院及其分院設立之專庭提起上訴。
被告死亡者,刑事訴訟法有關被告不到庭不能進行審判及第三百零三條第五款之規定,於前項情形不適用之。
有關促轉會審查司法不法案件之管轄、機關配置與程序進行,由促轉會定之。
高等法院及其分院設立專庭審理第五項之案件,其組織及相關辦法,由司法院定之。
主席:請費委員鴻泰發言。(不在場)費委員不在場。
請張委員麗善發言。
張委員麗善:(16時20分)主席、各位同仁。今天轉型正義不是不允許討論,但是我們面對第六條的威權統治時期這個定義,要用謹慎的態度、理性的作法來面對,對於是否處理轉型正義,有肯定、有否定,其利弊得失有不同的見解,肯定的部分是認為如此可使新政權與舊政權有效的區隔,重新建立新秩序,並確認加害者的責任,達到治癒受害者的目標。否定的部分則認為不需要再費力尋找法律依據來制裁過去統治者或整肅現職的官員,如此簡直是在浪費司法資源,並使新政權無法集中資源來推動更重要的政策。現在台灣處於長工時、低薪資、經濟蕭條、民怨四起的狀態,民進黨竟然將轉型正義條例列為優先法案。簡單的說,這就是在翻舊帳,既然要翻舊,那就翻得澈底一點,涵蓋原住民族、慰安婦、日據時期等等,不要只是針對性、選擇性的以政治鬥爭的手段來做片面的轉型正義。
在國會這個殿堂上,能夠以草率、獨裁的態度來通過這個條例嗎?我們要嚴正的告訴執政黨,現在是要面對真相、平復白色恐怖所造成的傷害,還是要創造新的綠色恐怖?轉型正義於實際運作上可能利用數種手段進行,我們主張絕對不可有違法、濫權的刑事追究,任何的調查都應該改以尋找真相並促成和解為前提,一定要採取適合我國國情的轉型正義手段,不是在國會把綠色恐怖法制化。我在這裡要特別提醒現在的執政黨──民進黨,你們的核心價值到底是在哪裡?今天一再假借轉型正義之名,到底是為了台灣未來的發展、和解以及和解共生,還是為了民進黨的世代接班?我在這裡特別嚴正的希望,我們今天針對轉型正義條例一定要審慎的評估,絕對不要針對性的來做政治的鬥爭。
主席:請李委員彥秀發言。
李委員彥秀:(16時24分)主席、各位同仁。本席在廣泛討論的時候已經有提過了,過去之所以會存在威權體制,就是因為當時的行政權獨大,當立法權和司法權無法有效制衡行政權的時候就會形成威權體制,所以如何去預防行政權不斷的擴大,在我們促轉條例的精神裡面就顯得非常重要。現在我們在審查第六條,我贊成民進黨所提修正動議的方向,就是在威權統治之下遭受不公平判決的人民可以去聲請撤銷判決。我們是一個民主法治的社會,國家權力之間相互制衡其實是非常重要的,所以司法權、立法權應該要有效的去制衡行政權,但是我們看到在這一次修正的條文當中,民進黨的修正動議卻賦予行政機關促轉會可以撤銷判決的權限,這就表示要讓促轉會具有準司法機關的性質。
對於這個部分,我個人在朝野協商的時候有極力反對,依第八條規定,促轉會的委員是由行政院長提名,而依照第二條,促轉會是隸屬於行政院底下的獨立機關,可是我們到底要不要對一個獨立機關賦予司法的權力?按照剛才我所講的,在組織的設計上都是屬於行政機關,如果這個機關可以逕自撤銷判決,那就等於是侵害了我們的司法權,司法判決其實是司法權很重要的核心,依照戒嚴法第十條規定,在解嚴之後是可以上訴的,但是國安法第九條卻架空了戒嚴法的規定,考慮到權力分立及法律制度的穩定性,我認為應該要回復戒嚴法的設計方式。也因此自本條例施行之日起,促轉會認定欲平復司法不法的刑事有罪判決得上訴到普通的法院。如果民進黨堅持要對促轉會賦予司法機關的性質,那我更認為其機關的編制就不應該隸屬在行政院底下,而應該要隸屬在司法院或監察院底下,如果是隸屬於監察院,那不應該給它準司法權,或許應該可以有一個調查的機制,在最後交給檢察官來上訴,在國內權力分立之下這樣會是一個比較好的狀況。促轉條例的目的是為了平復過去在威權體制底下造成的不法,我不認為應該用威權的制度來做平復,也不應該破壞我們中華民國權力分立的制度,過度擴張行政權。其實對於我們現在的立法模式,我是堅決反對的,我們國民黨黨團認為第六條規定會造成行政權不斷的擴張,也破壞我們司法的獨立性,以上是我的意見。
主席:請王委員定宇發言。(不發言)王委員不發言。
請柯委員建銘發言。
柯委員建銘:(16時27分)主席、各位同仁。第六條在所有的條文裡面是重中之重,轉型正義不是只有去發掘真相,我們也不是要對過去的加害者鞭屍,但最重要的就是司法的平復及賠償跟補償,所以在這個條例裡面我們要同時來看的是什麼?轉型正義一定要和司法改革一起來看,因為過去統治者就是用司法、用三個法律,一個是大家非常熟悉的刑法第一百條,用刑法第一百條及懲治叛亂條例,另外一個就是檢肅匪諜條例,用這三個法來進行軍事審判,形成白色恐怖,加害了多少人?我們一定要從這個角度來看,轉型正義要跟司法改革一起來看,所以司法平復是非常重要的,在這個條例的設計上,第一項就是規定不適用國安法,為什麼?因為戒嚴法第十條有規定,在解除戒嚴以後,所有的軍事審判是可以重新上訴的。但是國民黨卻用國安法第九條把它框住了,所以第一個就是要先把這個緊箍咒打開,為了要予以解除,所以在第六條第一項規定不適用國安法第九條的規定。
接下來我們要面對一個問題,在這裡面的重中之重是什麼?就是受害者不但家破人亡,他們的財產還被沒收了,財產沒收是在古時候皇帝時代才有的思維,藉由不當審判打死人又沒收財產,所以一定要回復權利,這一點是非常重要的,這屬於不當國產,不當國產應該要還給受害者、應該要還給家屬,所以第二項就是規定權利回復。第三項是規定什麼?
我們有3個條例分別是二二八事件處理及賠償條例、戒嚴時期人民受損權利回復條例及戒嚴時間不當叛亂暨匪諜審判案件補償條例,這3個條例只讓他們的名譽回復,但連公職都無法擔任,所以要馬上撤銷所有主刑及從刑,這是第三項的規定,很重要!
既然國安法第九條已經打開了,可以有上訴的機會,除了這3個條例以外,對於所有被抓去槍殺的或者用其他法律硬抓去關的,都要回復他們的名譽、回復他們的財產,要讓這些人的罪名透過促轉會予以撤銷,這是很重要的,至於其他部分,等一下周春米委員會將整個條文再得更講清楚。
主席:請周委員春米發言。
周委員春米:(16時31分)主席、各位委員。平復司法不法是促進轉型正義工程非常重要的一環,促轉條例第六條就是具體規範如何平復司法不法,在委員會審查的時候我們通過兩項規定,第一項是規範如何平復司法的目的,就是威權統治時期違反自由民主憲政秩序、侵害公平審判原則所追訴或審判之刑事案件;第二項則是規範平復司法不法的一些手段、作為,也就是識別加害者並追究其責任、回復並賠償被害者或其家屬之名譽及損失,及還原並公布司法不法事件之歷史真相。經過討論、經過朝野協商,我們另外再加上剛剛總召說明的那幾項,這部分立法我們是參照德國撤銷納粹時期一些刑事不法判決的規範及條例,也就是我們透過國會立法的方式、透過法律撤銷的方式將司法不法的判決撤銷,而沒有回到法院。考量的理由為那些審判是依據當時合法的法令,但事過境遷,現在有新的民意,認為當時的判決是錯誤的。
其次,我們要回過頭來看,戒嚴四十年,解嚴也已經三十年了,經過這麼多的時間,如果再把相關事實證據放到法院去,法院是否能夠做出合乎我們預期的判決,這是有困難的。所以我們要告訴國民黨的委員,這部分我們就是參考德國的模式、德國的立法。早上國民黨委員的指教,我們已經透過二二八事件處理及賠償條例、戒嚴時期人民受損權利回復條例及戒嚴時間不當判亂暨匪諜審判案件補償條例做了民事賠償或補償,但是我們要告訴你們,這是不夠的!不法的刑事判決還是存在,這些被害者的家人以及被害者的名譽還是沒有回復,所以我們必須透過這樣轉型正義的手段、我們必須透過平復司法不法的手段撤銷當時一些不法的判決,這是必要的。
另外,除了這3個條例之外,沒有在這3個條例裡面可依法補償、賠償的案件,我們也在這個制度中設計了促轉會可以依職權或依申請處理,如果沒有處理或者受理,還可以再到法院尋求法院專庭之調查及救濟。
最後,被害人及其家屬在這條漫漫長路上期待天光,敬請各位委員支持。
主席:請高委員金素梅發言。(不發言)高委員不發言。
請黃委員國昌發言。
黃委員國昌:(16時34分)主席、各位委員。整個促進轉型的工程,時代力量黨團從一開始的提案就是將其置於回復自由民主憲政秩序之下所應該實現的法治國原則,以這個當作主軸做為我們推動整部法律最重要的精神,也正是因為這樣,過去在戒嚴時期、在威權統治時期已完全牴觸自由憲政民主原則以及法治國原則所做成的集團性、透過法律的曲解羅織罪名、大規模透過軍事審判將人構陷於罪,讓他們背負著刑事犯罪這樣的烙印。這件事情不管是從我國憲政民主的高度,還是從世界國際法轉型正義的前例,國家都負有積極回復的義務,只有當國家負起這樣積極回復義務的時候,整個自由民主的憲政所應該有的秩序才能夠完滿。這絕對不是從一個政權到另外一個政權的問題,這也絕對不是清算鬥爭的問題,它關乎的是台灣做為一個民主憲政國,我們到底要維持什麼樣秩序的問題。
怎麼樣讓國家負起回復的義務,在立法例上有很多不同的選擇,在這一次法律的構成上,我們了解非常多受害者家屬的心情,不希望再經過另外一場司法審判,因此透過立法回復的模式作為主軸。但是在另外一方面,我們要強調的事情是,在回復司法不法轉型正義的工程當中,真相的追求是非常重要的,怎麼樣透過司法的程序回復過去司法不法所造成的傷害,更是重中之重!
我在這邊要利用這個機會感謝在過去這段時間以來,在幕後默默奔走、振筆疾呼說服我們的司法院,以至最後對這樣一個修正條文能夠點頭的非常多學界朋友,他們的努力、他們的心血都在這個條文當中。時代力量黨團提出我們的修正動議是希望能夠讓這個制度的運轉更順暢,但是這些智慧、這些努力、這些在幕後默默耕耘、默默付出的朋友,在這歷史的一刻,對於這個條文,必須要給他們最大的肯定與感謝。
主席:請徐委員永明發言。
徐委員永明:(16時38分)主席、各位委員。關於第六條,時代力量對於轉型正義的最基本主張就是整個國家機器要動起來,全面檢討在威權獨裁時期的所作所為。過去國民黨政府藉由司法權追殺異議人士,其中很多人都是無辜的,所以我們在送出委員會的版本中再加入重新審判平復司法不法,不僅是要重新調整,還要重新審判,藉由國家司法權重新平復當事人的名譽,也撫慰當事人被國家機器無故追殺的心情,更大的意義是國家應該藉此表示對過往的歷史有所錯誤,只有國家承擔歷史錯誤,我們認為社會才能夠真正的和解。時代力量的第二項、第三項及第四項是針對重新調查、重新審判的程序做了更完整明確的規範。如同前述,轉型正義需要國家動起來,重新調查的刑事案件,因為國安法還沒有進行修法,所以加入不受國安法限制的條文,第三項規定高等法院、最高法院應該設立專庭處理本法規定的再審案件;第二項也規定法務部應該指派檢察官主動向高等法院、最高法院的轉型正義案件專庭主動提起再審,另外若有需求,也要求國防部必須有協助指派檢察官的義務。
在威權獨裁之下,這類案件的調查跟審判通常都沒有遵守程序正義,審判的過程通常也很不嚴謹,當然我們知道無罪推論是刑事案件的基本原則,但是我們在條文裡也一再地重複及強調,一方面是讓促轉條例的法律架構更加嚴謹,另一方面也展現我國國會立法過程中對轉型正義的重視。謝謝各位。
主席:謝謝徐委員。
所有委員均已發言完畢。現在進行處理,依一、再修正動議條文;二、修正動議條文;三、審查會條文之順序進行表決。依序進行表決後,如果其中有任何一案通過,即不再處理其他提案。
現在表決時代力量黨團再修正動議條文。
現有民進黨黨團及時代力量黨團要求記名表決。
現在開始進行表決,贊成時代力量黨團再修正動議條文者請按「贊成」,反對者請按「反對」,棄權者請按「棄權」,時間1分鐘,現在進行記名表決。
(進行表決)
主席:莊委員瑞雄及黃委員偉哲聲明對今天下午所有之表決與民進黨黨團意見一致,列入公報紀錄。
費委員鴻泰及陳委員宜民聲明對今天下午所有之表決與國民黨黨團意見一致,列入公報紀錄。
報告表決結果:出席委員94人,贊成者3人,反對者90人,棄權者1人,贊成者少數,時代力量黨團再修正動議條文不通過。
表決結果名單:
一、贊成者:3人
洪慈庸 黃國昌 徐永明
二、反對者:90人
黃國書 鄭寶清 呂孫綾 何欣純 柯建銘 劉櫂豪 林德福 林為洲 李彥秀 曾銘宗 孔文吉 林麗蟬 呂玉玲 張麗善 劉建國 尤美女 王定宇 鍾孔炤 陳素月 李麗芬 蔡適應 蔡易餘 許淑華 徐榛蔚 施義芳 吳秉叡 吳琪銘 周春米 許智傑 林俊憲 邱議瑩 蕭美琴 羅致政 蘇巧慧 羅明才 楊鎮浯 費鴻泰 賴士葆 許毓仁 徐志榮 陳亭妃 陳其邁 黃秀芳 陳明文 林靜儀 葉宜津 吳玉琴 林淑芬 蘇震清 楊 曜 余宛如 劉世芳 吳焜裕 鄭天財Sra Kacaw 陳宜民 蔣乃辛 吳志揚 高志鵬 邱泰源 邱志偉 李俊俋 陳 瑩 管碧玲 陳賴素美 賴瑞隆 陳歐珀 Kolas Yotaka 洪宗熠 江永昌 柯志恩 陳雪生 王育敏 江啟臣 黃昭順 顏寬恒 段宜康 黃偉哲 林岱樺 吳思瑤 張宏陸 李昆澤 陳曼麗 王榮璋 郭正亮 張廖萬堅 蘇治芬 姚文智 莊瑞雄 廖國棟 王金平
三、棄權者:1人
蔣萬安
主席:現在表決親民黨黨團再修正動議條文。
現有民進黨黨團要求記名表決。
現在開始進行表決,贊成親民黨黨團再修正動議條文者請按「贊成」,反對者請按「反對」,棄權者請按「棄權」,時間1分鐘,現在進行記名表決。
(進行表決)
主席:報告表決結果:出席委員:96人,贊成者32人,反對者64人,棄權者0人,贊成者少數,親民黨黨團再修正動議條文不通過。
表決結果名單:
一、贊成者:32人
林德福 林為洲 李彥秀 曾銘宗 孔文吉 林麗蟬 呂玉玲 張麗善 李鴻鈞 高金素梅 陳怡潔 許淑華 徐榛蔚 羅明才 楊鎮浯 費鴻泰 賴士葆 許毓仁 徐志榮 鄭天財Sra Kacaw 陳宜民 吳志揚 蔣萬安 馬文君 柯志恩 陳雪生 王育敏 江啟臣 黃昭順 顏寬恒 廖國棟 王金平
二、反對者:64人
黃國書 鄭寶清 呂孫綾 何欣純 柯建銘 劉櫂豪 劉建國 尤美女 王定宇 鍾孔炤 陳素月 李麗芬 蔡適應 蔡易餘 周陳秀霞 施義芳 吳秉叡 吳琪銘 周春米 許智傑 林俊憲 邱議瑩 蕭美琴 羅致政 蘇巧慧 陳亭妃 陳其邁 黃秀芳 陳明文 林靜儀 葉宜津 吳玉琴 林淑芬 蘇震清 楊 曜 余宛如 劉世芳 吳焜裕 蔣乃辛 高志鵬 邱泰源 邱志偉 李俊俋 陳 瑩 管碧玲 陳賴素美 賴瑞隆 陳歐珀 Kolas Yotaka 洪宗熠 江永昌 段宜康 黃偉哲 林岱樺 吳思瑤 張宏陸 李昆澤 陳曼麗 王榮璋 郭正亮 張廖萬堅 蘇治芬 姚文智 莊瑞雄
三、棄權者:0人
主席:現在表決委員賴士葆等再修正動議條文。
現有民進黨黨團要求記名表決。
現在開始進行表決,贊成委員賴士葆等再修正動議條文者請按「贊成」,反對者請按「反對」,棄權者請按「棄權」,時間1分鐘,現在進行記名表決。
(進行表決)
主席:報告表決結果:出席委員:91人,贊成者29人,反對者62人,棄權者0人,贊成者少數,委員賴士葆等再修正動議條文不通過。
表決結果名單:
一、贊成者:29人
林德福 林為洲 李彥秀 曾銘宗 孔文吉 林麗蟬 呂玉玲 張麗善 許淑華 徐榛蔚 羅明才 楊鎮浯 費鴻泰 賴士葆 許毓仁 徐志榮 鄭天財Sra Kacaw 陳宜民 蔣乃辛 吳志揚 蔣萬安 柯志恩 陳雪生 王育敏 江啟臣 黃昭順 顏寬恒 廖國棟 王金平
二、反對者:62人
黃國書 鄭寶清 呂孫綾 何欣純 柯建銘 劉櫂豪 劉建國 尤美女 王定宇 鍾孔炤 陳素月 李麗芬 蔡適應 蔡易餘 施義芳 吳秉叡 吳琪銘 周春米 許智傑 林俊憲 邱議瑩 蕭美琴 羅致政 蘇巧慧 陳亭妃 陳其邁 黃秀芳 陳明文 林靜儀 葉宜津 吳玉琴 林淑芬 蘇震清 楊 曜 余宛如 劉世芳 吳焜裕 高志鵬 邱泰源 邱志偉 李俊俋 陳 瑩 管碧玲 陳賴素美 賴瑞隆 陳歐珀 Kolas Yotaka
洪宗熠 江永昌 段宜康 黃偉哲 林岱樺 吳思瑤 張宏陸 李昆澤 陳曼麗 王榮璋 郭正亮 張廖萬堅 蘇治芬 姚文智 莊瑞雄
三、棄權者:0人
主席:現在表決民進黨黨團再修正動議條文。
現有民進黨黨團要求記名表決。
現在進行表決。贊成民進黨黨團再修正動議條文者請按「贊成」,反對者請按「反對」,棄權者請按「棄權」,計時1分鐘,現在進行記名表決。
(進行表決)
主席:報告表決結果:出席委員96人,贊成者63人,反對者33人,棄權者0人,贊成者多數。作以下宣告:第六條照民進黨黨團再修正動議條文通過。
表決結果名單:
一、贊成者:63人
黃國書 鄭寶清 呂孫綾 何欣純 柯建銘 劉櫂豪 劉建國 尤美女 王定宇 鍾孔炤 陳素月 李麗芬 蔡適應 蔡易餘 施義芳 吳秉叡 吳琪銘 周春米 許智傑 林俊憲 邱議瑩 蕭美琴 羅致政 蘇巧慧 陳亭妃 陳其邁 黃秀芳 陳明文 林靜儀 葉宜津 吳玉琴 林淑芬 蘇震清 楊 曜 余宛如 劉世芳 吳焜裕 蔣萬安 高志鵬 邱泰源 邱志偉 李俊俋 陳 瑩 管碧玲 陳賴素美 賴瑞隆 Kolas Yotaka 陳歐珀 洪宗熠 江永昌 段宜康 黃偉哲 林岱樺 吳思瑤 張宏陸 李昆澤 陳曼麗 王榮璋 郭正亮 張廖萬堅 蘇治芬 姚文智 莊瑞雄
二、反對者:33人
林德福 林為洲 李彥秀 曾銘宗 孔文吉 林麗蟬 呂玉玲 張麗善 李鴻鈞 高金素梅 陳怡潔 周陳秀霞 許淑華 徐榛蔚 羅明才 楊鎮浯 費鴻泰 賴士葆 許毓仁 徐志榮 鄭天財Sra Kacaw 陳宜民 蔣乃辛 吳志揚 馬文君 柯志恩 陳雪生 王育敏 江啟臣 黃昭順 顏寬恒 廖國棟 王金平
三、棄權者:0人
林委員昶佐聲明對第六條之表決與時代力量黨團意見一致,列入公報紀錄。
報告院會,現有時代力量黨團及民進黨黨團針對本日會議分別提出延長開會時間之提議,請議事人員一併宣讀提議內容。
時代力量黨團提案:
本院時代力量黨團針對第9屆第4會期第11次會議12月5日之會議,提出延長會議時間之動議,延長開會時間至處理完本次討論事項第二案公民投票法修正草案為止。
提案人:時代力量立法院黨團 黃國昌 徐永明
民進黨黨團提案:
案由:本院民進黨黨團針對第9屆第4會期第11次會議12月5日(星期二)之會議時間,因議事未畢,擬請院會同意延長時間,延長至進行討論事項第2案,並請本次會議不處理臨時提案。
提案人:民主進步黨立法院黨團 柯建銘
主席:現在依序處理,先處理時代力量黨團提議,請問院會,對時代力量黨團提議有無異議?(有)有異議,我們就進行處理。
針對時代力量提議,現有民進黨黨團及時代力量黨團要求記名表決。
現在開始進行表決,贊成時代力量黨團提議者請按「贊成」,反對者請按「反對」,棄權者請按「棄權」,時間1分鐘,現在進行記名表決。
(進行表決)
主席:報告表決結果:出席委員96人,贊成者4人,反對者72人,棄權者20人,贊成者少數,時代力量黨團提議不通過。
表決結果名單:
一、贊成者:4人
林昶佐 洪慈庸 黃國昌 徐永明
二、反對者:72人
黃國書 鄭寶清 呂孫綾 何欣純 柯建銘 劉櫂豪 劉建國 尤美女 王定宇 鍾孔炤 陳素月 李麗芬 蔡適應 蔡易餘 李鴻鈞 高金素梅 陳怡潔 周陳秀霞 施義芳 吳秉叡 吳琪銘 周春米 許智傑 林俊憲 邱議瑩 蕭美琴 羅致政 蘇巧慧 羅明才 楊鎮浯 陳亭妃 陳其邁 黃秀芳 陳明文 林靜儀 葉宜津 吳玉琴 林淑芬 蘇震清 楊 曜 余宛如 劉世芳 吳焜裕 鄭天財Sra Kacaw 陳宜民 高志鵬 邱泰源 邱志偉 李俊俋 陳 瑩 管碧玲 陳賴素美 賴瑞隆 陳歐珀 洪宗熠 Kolas Yotaka 江永昌 柯志恩 陳雪生 段宜康 黃偉哲 林岱樺 吳思瑤 張宏陸 李昆澤 陳曼麗 王榮璋 郭正亮 張廖萬堅 蘇治芬 姚文智 莊瑞雄
三、棄權者:20人
林德福 林為洲 李彥秀 曾銘宗 孔文吉 林麗蟬 呂玉玲 張麗善 許淑華 徐榛蔚 賴士葆 許毓仁 徐志榮 吳志揚 王育敏 江啟臣 黃昭順 顏寬恒 廖國棟 王金平
主席:現在針對民進黨黨團提議進行表決。
現有民進黨黨團要求本案採記名表決。
現在開始進行表決,贊成民進黨黨團提議者請按「贊成」,反對者請按「反對」,棄權者請按「棄權」,時間1分鐘,現在進行記名表決。
(進行表決)
主席:報告表決結果:出席委員80人,贊成者62人,反對者0人,棄權者18人,贊成者多數。作如下宣告:本案照民進黨黨團提議通過,本日會議延長開會時間至進行討論事項第二案公民投票法修正草案,本次會議不處理臨時提案。
表決結果名單:
一、贊成者:62人
黃國書 鄭寶清 呂孫綾 何欣純 柯建銘 劉櫂豪 劉建國 尤美女 王定宇 鍾孔炤 陳素月 李麗芬 蔡適應 蔡易餘 施義芳 吳秉叡 吳琪銘 周春米 許智傑 林俊憲 邱議瑩 蕭美琴 羅致政 蘇巧慧 陳亭妃 陳其邁 黃秀芳 陳明文 林靜儀 葉宜津 吳玉琴 林淑芬 蘇震清 楊 曜 余宛如 劉世芳 吳焜裕 高志鵬 邱泰源 邱志偉 李俊俋 陳 瑩 管碧玲 陳賴素美 賴瑞隆 陳歐珀 Kolas Yotaka
洪宗熠 江永昌 段宜康 黃偉哲 林岱樺 吳思瑤 張宏陸 李昆澤 陳曼麗 王榮璋 郭正亮 張廖萬堅 蘇治芬 姚文智 莊瑞雄
二、反對者:0人
三、棄權者:18人
林德福 林為洲 李彥秀 曾銘宗 孔文吉 林麗蟬 呂玉玲 張麗善 許淑華 徐榛蔚 許毓仁 徐志榮 陳宜民 吳志揚 王育敏 江啟臣 顏寬恒 廖國棟
主席:現在進行第七案。
請宣讀審查會條文、修正動議條文及再修正動議條文。
民進黨黨團修正動議條文:
第 七 條 為落實自由民主憲政秩序及促成政黨公平競爭,自中華民國三十四年八月十五日起取得之不當黨產,除可明確認定其原屬之所有權人或其繼承人外,應移轉為國家所有,並由中央成立特種基金,作為推動轉型正義、人權教育、長期照顧、社會福利政策及轉型正義相關文化事務之用。
不當取得財產之調查、返還、追徵、權利回復及其他相關事項,由不當黨產處理委員會依政黨及其附隨組織不當取得財產處理條例為之。
審查會條文:
第 七 條 為落實自由民主憲政秩序及促成政黨公平競爭,自中華民國三十四年八月十五日起取得之不當黨產,除可明確認定其原屬之所有權人或其繼承人外,應移轉為國家所有,並由中央成立特種基金,作為推動長期照顧及社會福利政策之用。
政黨、附隨組織或其交付、移轉或登記於受託管理人之所有財產,除實際繳納之黨費、個人、團體或營利事業所為之合法捐贈、競選費用補助金及該三種收入之法定孳息外,推定為違反自由民主憲政秩序及政黨本質所取得之不當黨產。以無償或顯不相當對價,自政黨、附隨組織或其受託管理人原始或繼受取得之相對人財產,亦同。
不當黨產之處理,以法律定之。
國民黨黨團修正動議條文:
第 八 條 為落實自由民主憲政秩序及促成政黨公平競爭,政黨、附隨組織自中華民國三十四年八月十五日起取得之不當取得財產,除可明確認定其原屬之所有權人或其繼承人外,應移轉為國家所有,得由中央成立特種基金,作為推動轉型正義、賠償受害者及其家屬之用。
不當黨產之處理,另以法律定之。
親民黨黨團修正動議條文:
本條刪除。
民進黨黨團再修正動議條文:
第 七 條 為落實自由民主憲政秩序及促成政黨公平競爭,自中華民國三十四年八月十五日起取得之不當黨產,除可明確認定其原屬之所有權人或其繼承人外,應移轉為國家所有,並由中央成立特種基金,作為推動轉型正義、人權教育、長期照顧、社會福利政策及轉型正義相關文化事務之用。
不當取得財產之調查、返還、追徵、權利回復及其他相關事項,由不當黨產處理委員會依政黨及其附隨組織不當取得財產處理條例為之。
親民黨黨團再修正動議條文:
本條刪除。
委員賴士葆等再修正動議條文:
第 七 條 為落實由民主憲政秩序及促成政黨公平競爭,如政黨財產無從認定其原屬之所有權人或其繼承人,且有不法取得之具體事證,經司法機關判決確定者,應移轉為國家所有,並由中央成立特種基金,作為推動長期照顧及社會福利政策之用。
政黨、附隨組織自中華民國三十四年八月十五日起取得,或其自中華民國三十四年八月十五日起交付、移轉或登記於受託管理人,以—百零五年八月十日現存財產為限,除黨費、政治獻金、競選經費之捐贈、競選費用補助金及其孳息外,有合理依據可認非合法取得者,推定為不當取得之財產。
政黨、附隨組織自中華民國三十四年八月十五日起,除黨費、政治獻金、競選經費之捐贈、競選費用補助金及其孳息外,以無償或交易時顯不相當之對價取得之財產,有合理依據可認非合法取得者,雖於一百零五年八月十日已非政黨、附隨組織或其受託管理人所有之財產,亦推定為不當取得之財產。
政黨取得之財產,應否推定為不當取得財產,及是否有合理依據可認非合法取得者,其調查、處理,依政黨及其附隨組織不當取得財產處理條例定之。
時代力量黨團再修正動議條文:
第 七 條 為落實自由民主憲政秩序,自中華民國三十四年八月十五日.自日本政府移交後之國家財產遭受政黨、團體或個人不當侵占.或無正當理由以無償或顯不相當對價轉讓之處理,除可明確認定其原屬之所有權人或繼承人外,應移轉為國家所有,並由中央成立特種基金,作為推動轉型正義、人櫂教育、長期照顧、社會福利政策及轉型正義相關文化事務之用。
遭政黨不當取得財產之調查、返還、追徵、櫂利回復及其他相關事項.由不當黨產處理委員會依政黨及其附隨組織不當取得財產處理條例為之。
遭非政黨之組織或個人取得財產.實轉會應接受檢舉並予以調查。相關調查報告、被侵占財產清冊「與處置之建議」,應連同本法第十一條所定之書面報告向總統提出.並揭露於網站。
國家財產遭受個人或團體不當侵占之處理、揭弊者及主動返還之當事人之保護及獎勵,以法律定之。
主席:請吳委員思瑤發言。
吳委員思瑤:(16時58分)主席、各位同仁。追討而得的不當黨產是推動轉型正義相關工作非常珍貴的資源,如何用得對、用得好就是第七條條文要審議的重點,長照很重要、社會福利措施很重要,都已經納入立法,但本席認為與轉型正義本質最為貼近的事項,如同推動人權教育及啟動攸關轉型正義所有相關的文化事務,也都應當做為指定用途、明確入法。這是與國際接軌的作為,參酌執行轉型正義最為澈底的德國經驗,將當初追討來的納粹政黨之不義財產,除了30用於振興國家經濟、40用於償還國家債務之外,特別明定將20的不義黨產用於支持文化保存與不義遺址的復興活化,德國因為有這一筆珍貴的專款專用,所以在各項與轉型正義相關的文化保存、發展、學術研究與教育推廣等等都具備相當正向的成果,也就是藉由轉型正義讓它更有意義,能夠將負面的歷史教材轉化成為國家正向軟實力的功能。臺灣的文化預算向來有限,目前由文化部所掌管、要進行盤點的不義遺址已經有45處,今天立法通過促轉條例後,將會產生更多的紀念性空間,需要進行硬體的保存、活化,也需要有軟體的配套,後續進行營運以及活用。因此本席請各位同仁支持第七條的協商整合條文,未來能夠將轉型正義之專款使用於史料蒐集、研究與典藏,支持、補助公私部門進行與轉型正義相關的各項藝文工作,包括策展、出版及鼓勵相關藝術創作;而且更有強化的能量,進行不義遺址與紀念性文化空間的系統性保存、活化工作,我們也能夠將這筆珍貴的資源用於支持學術文化研究,舉辦學術研討、設置獎學金;更可以將臺灣具華人世界民族典範的轉型正義經驗連結國際交流,推動公共外交、貢獻世界的人權經驗,落實轉型正義,文化與教育是最中性的語言,請大家能夠支持,謝謝!
主席:請李委員俊俋發言。(不發言)李委員不發言。
請高委員金素梅發言。(不發言)高委員不發言。
請林委員昶佐發言。
林委員昶佐:(17時2分)主席、各位同仁。首先,不好意思,我借用這個時間討論一下今天許多人提到的原住民族轉型正義的部分。剛才有幾位民進黨的委員說,轉型正義無法處理對外國的權利追討問題,這個有爭議我同意,但是原住民族被日本政府侵占的土地並沒有被拿回日本,那些土地現在還是被中華民國政府侵占,資料與證據都還很周全地保留。這個部分雖然不能放在威權時期的轉型正義條例來處理,但是執政黨的各位更要花心思去面對,現在總統府的原轉會顯然努力不夠,連傳統領域的劃設都很不完整。我認為應該可以透過一套原住民族的轉型正義專法來規範與處理,這可以嚴肅來討論,時代力量也有提出專法,希望可以在委員會審議。
關於第七條,其一部分是在討論不當黨產收回來以後要怎麼運用;另外一個部分,其實不當黨產本來是國家的財產,被一些團體所侵占,也不只是被國民黨侵占而已,我相信許多在場的前輩們都應該知道有很多案例是發生在1945年8月15日之後,那時候在點收日本政府這些財產的過程裡面有很多不公平、不正常的對價關係,不是只有國民黨去把東西拿來,還有很多不屬於國民黨的個人或團體,可能是公務機關藉由這個過程有上下其手的機會,把它變成自己的財產,最清楚的案例包括在場段委員過去也一直在追蹤的,就是本來是公立機構的「仁濟院」與其轄下於台北市區精華地段的龐大地產,現值高達新臺幣數十億元,從本來在日本時代是公立的機構,到了1945年8月15日以後變成私人的機構,而且被連戰他們家族所掌控,這個過程是怎麼一回事?數十億資產從公家變成私人的,接收員在接收的過程中有沒有上下其手?這是轉型正義條例裡面要處理的,而這些接收要員在這個過程裡面的部分就是我們要調查的。我相信轉型正義在處理國家財產被侵占的部分,這是一直被遺忘的一塊,它也不能直接說是不當黨產,因為這些人不等於是國民黨,仁濟院乃至很多不清不楚、從公家變成私人的這些財產,應該是我們要去調查的,希望大家可以支持我們的修正動議,謝謝。
主席:請徐委員永明發言。(不發言)徐委員不發言。
請盧委員秀燕發言。(不發言)盧委員不發言。
請陳委員雪生發言。
陳委員雪生:(17時6分)主席、各位同仁。今天的促進轉型正義條例裡面所講的好像都是提到二二八白色恐怖之類,我跟楊鎮浯委員代表金門、馬祖的民意所提出來的一些條款,還有國民黨所提的部分,好像全部都被封殺了。各位要曉得,今天這裡面的時期是在民國34年8月15日到81年11月6日,在這個時期裡面,最足以談這件事情的應該是金門、馬祖,金門、馬祖在威權統治時期,也就是戰地政務實施的時間是從38年5月20日到81年11月6日止,在這期間金門、馬祖所遭受到的不便,到臺灣來要受到管制;我們所擁有的錢也受到管制、錢幣在臺灣不能夠使用;金門、馬祖人民在金門、馬祖不可以擁有籃球、收音機;在受教的部分,初中到臺灣來唸書,高中部分就要到金門去;還有一些人力的調配等等,受到一些不公平的待遇。
第二個是有關宣傳彈,中共的砲尖彈致人於死的在馬祖有40位,在金門有400位,我們在上一個會期曾經提出來,大家都認為這是錢坑條款,所以相對地以今天所提出來的促轉條例來比較,我們在整個促轉條例裡面沒有看到任何所謂金馬的字樣,我也希望所有委員們要拿出一點良心,金門、馬祖捍衛著臺灣海峽的安全、捍衛著臺灣人民生命的安全、財產的安全,在這個時候所有委員同仁要正視這個問題,我希望在促轉條例裡面同仁要秉持著良心、秉持著正義,也要替我們金門、馬祖的老百姓發聲,所以我在這邊很嚴正地跟各位委員報告,希望獲得大家的支持,我想金門、馬祖的促轉條例能夠在施行細則裡面給我們一個規範、給我們一個公平正義,謝謝大家。
主席:所有委員均已發言完畢。現在進行處理。依一、再修正動議條文;二、修正動議條文;三、審查會條文之順序進行表決;依序進行表決後,如果其中有任何一案通過,即不再處理其他案。
現在先表決親民黨黨團再修正動議。
現有民進黨黨團要求記名表決。
現在進行表決。贊成親民黨黨團再修正動議者請按「贊成」,反對者請按「反對」,棄權者請按「棄權」,計時1分鐘,現在進行表決。
(進行表決)
主席:報告表決結果:出席委員97人,贊成者34人,反對者63人,棄權者0人,贊成者少數,親民黨黨團再修正動議條文不通過。
表決結果名單:
一、贊成者:34人
林德福 林為洲 李彥秀 曾銘宗 孔文吉 林麗蟬 呂玉玲 張麗善 李鴻鈞 高金素梅 陳怡潔 周陳秀霞 許淑華 徐榛蔚 羅明才 楊鎮浯 費鴻泰 賴士葆 許毓仁 徐志榮 鄭天財Sra Kacaw 陳宜民 蔣乃辛 吳志揚 蔣萬安 馬文君 柯志恩 陳雪生 王育敏 江啟臣 黃昭順 顏寬恒 廖國棟 王金平
二、反對者:63人
黃國書 鄭寶清 呂孫綾 何欣純 柯建銘 劉櫂豪 劉建國 尤美女 王定宇 鍾孔炤 陳素月 李麗芬 蔡適應 蔡易餘 施義芳 吳秉叡 吳琪銘 周春米 許智傑 林俊憲 邱議瑩 蕭美琴 羅致政 蘇巧慧 趙天麟 陳亭妃 陳其邁 黃秀芳 陳明文 林靜儀 葉宜津 吳玉琴 林淑芬 蘇震清 楊 曜 余宛如 劉世芳 吳焜裕 高志鵬 邱泰源 邱志偉 李俊俋 陳 瑩 管碧玲 陳賴素美 賴瑞隆 陳歐珀 洪宗熠 Kolas Yotaka 江永昌 段宜康 黃偉哲 林岱樺 吳思瑤 張宏陸 李昆澤 陳曼麗 王榮璋 郭正亮 張廖萬堅 蘇治芬 姚文智 莊瑞雄
三、棄權者:0人
主席:現在表決時代力量黨團再修正動議條文。
現有民進黨黨團及時代力量黨團要求記名表決。
現在進行表決,贊成時代力量黨團再修正動議條文者請按「贊成」,反對者請按「反對」,棄權者請按「棄權」,時間1分鐘,現在進行記名表決。
(進行表決)
主席:報告表決結果:出席委員98人,贊成者5人,反對者90人,棄權者3人,贊成者少數,時代力量黨團再修正動議條文不通過。
表決結果名單:
一、贊成者:5人
林昶佐 高潞‧以用‧巴魕剌Kawlo.Iyun.Pacidal 洪慈庸 黃國昌 徐永明
二、反對者:90人
黃國書 鄭寶清 呂孫綾 何欣純 柯建銘 劉櫂豪 林德福 林為洲 李彥秀 曾銘宗 孔文吉 林麗蟬 呂玉玲 張麗善 劉建國 尤美女 王定宇 鍾孔炤 陳素月 李麗芬 蔡適應 蔡易餘 許淑華 徐榛蔚 施義芳 吳秉叡 吳琪銘 周春米 許智傑 林俊憲 邱議瑩 蕭美琴 羅致政 蘇巧慧 趙天麟 羅明才 楊鎮浯 費鴻泰 賴士葆 許毓仁 徐志榮 陳亭妃 陳其邁 黃秀芳 陳明文 林靜儀 葉宜津 吳玉琴 林淑芬 蘇震清 楊 曜 余宛如 劉世芳 吳焜裕 鄭天財Sra Kacaw 陳宜民 蔣乃辛 吳志揚 蔣萬安 馬文君 高志鵬 邱泰源 邱志偉 李俊俋 陳 瑩 管碧玲 陳賴素美 賴瑞隆 陳歐珀 Kolas Yotaka 洪宗熠 江永昌 柯志恩 陳雪生 王育敏 江啟臣 顏寬恒 段宜康 黃偉哲 林岱樺 吳思瑤 張宏陸 李昆澤 陳曼麗 王榮璋 郭正亮 張廖萬堅 蘇治芬 姚文智 莊瑞雄
三、棄權者:3人
黃昭順 廖國棟 王金平
主席:現在表決委員賴士葆等再修正動議條文。
現有民進黨黨團要求記名表決。
現在進行表決。贊成委員賴士葆等再修正動議條文者請按「贊成」,反對者請按「反對」,棄權者請按「棄權」,時間1分鐘,現在進行記名表決。
(進行表決)
主席:趙委員天麟聲明對今天所有表決與民進黨黨團意見一致,列入公報紀錄。
報告表決結果:出席委員91人,贊成者28人,反對者63人,棄權者0人,贊成者少數,委員賴士葆等再修正動議條文不通過。
表決結果名單:
一、贊成者:28人
林德福 林為洲 李彥秀 曾銘宗 孔文吉 林麗蟬 呂玉玲 張麗善 許淑華 徐榛蔚 羅明才 楊鎮浯 費鴻泰 賴士葆 許毓仁 徐志榮 鄭天財Sra Kacaw 陳宜民 蔣乃辛 吳志揚 蔣萬安 馬文君 柯志恩 陳雪生 王育敏 江啟臣 顏寬恒 廖國棟
二、反對者:63人
黃國書 鄭寶清 呂孫綾 何欣純 柯建銘 劉櫂豪 劉建國 尤美女 王定宇 鍾孔炤 陳素月 李麗芬 蔡適應 蔡易餘 施義芳 吳秉叡 吳琪銘 周春米 許智傑 林俊憲 邱議瑩 蕭美琴 羅致政 蘇巧慧 趙天麟 陳亭妃 陳其邁 黃秀芳 陳明文 林靜儀 葉宜津 吳玉琴 林淑芬 蘇震清 楊 曜 余宛如 劉世芳 吳焜裕 高志鵬 邱泰源 邱志偉 李俊俋 陳 瑩 管碧玲 陳賴素美 賴瑞隆 陳歐珀 洪宗熠 Kolas Yotaka 江永昌 段宜康 黃偉哲 林岱樺 吳思瑤 張宏陸 李昆澤 陳曼麗 王榮璋 郭正亮 張廖萬堅 蘇治芬 姚文智 莊瑞雄
三、棄權者:0人
主席:現在表決民進黨黨團再修正動議條文。
現有民進黨黨團要求記名表決。
現在進行表決。贊成民進黨黨團再修正動議條文者請按「贊成」,反對者請按「反對」,棄權者請按「棄權」,計時1分鐘,現在進行記名表決。
(進行表決)
主席:報告表決結果:出席委員97人,贊成者63人,反對者34人,棄權者0人,贊成者多數,作以下宣告:第七條照民進黨黨團再修正動議條文通過。
表決結果名單:
一、贊成者:63人
黃國書 鄭寶清 呂孫綾 何欣純 柯建銘 劉櫂豪 劉建國 尤美女 王定宇 鍾孔炤 陳素月 李麗芬 蔡適應 蔡易餘 施義芳 吳秉叡 吳琪銘 周春米 許智傑 林俊憲 邱議瑩 蕭美琴 羅致政 蘇巧慧 趙天麟 陳亭妃 陳其邁 黃秀芳 陳明文 林靜儀 葉宜津 吳玉琴 林淑芬 蘇震清 楊 曜 余宛如 劉世芳 吳焜裕 高志鵬 邱泰源 邱志偉 李俊俋 陳 瑩 管碧玲 陳賴素美 賴瑞隆 陳歐珀 洪宗熠 Kolas Yotaka 江永昌 段宜康 黃偉哲 林岱樺 吳思瑤 張宏陸 李昆澤 陳曼麗 王榮璋 郭正亮 張廖萬堅 蘇治芬 姚文智 莊瑞雄
二、反對者:34人
林德福 林為洲 李彥秀 曾銘宗 孔文吉 林麗蟬 呂玉玲 張麗善 李鴻鈞 高金素梅 陳怡潔 周陳秀霞 許淑華 徐榛蔚 羅明才 楊鎮浯 費鴻泰 賴士葆 許毓仁 徐志榮 鄭天財Sra Kacaw 陳宜民 蔣乃辛 吳志揚 蔣萬安 馬文君 柯志恩 陳雪生 王育敏 江啟臣 黃昭順 顏寬恒 廖國棟 王金平
三、棄權者:0人
主席:進行第八條。
請宣讀審查會條文、修正動議條文及再修正動議條文。
審查會條文:
第 八 條 促轉會置委員九人,由行政院長提名經立法院同意後任命之;行政院長為提名時,應指定一人為主任委員,一人為副主任委員。主任委員、副主任委員及其他委員三人為專任;其餘四人為兼任。但全體委員中,同一政黨之人數不得逾三人;同一性別之人數不得少於三人。
立法委員及監察委員不得兼任促轉會委員。
促轉會主任委員,特任,對外代表促轉會;副主任委員,職務比照簡任第十四職等;其餘專任委員職務比照簡任第十三職等。
委員任期至促轉會依第十一條第二項解散為止。但行政院長依第十一條第一項規定延長促轉會任務期間時,得依第一項程序更換主任委員、副主任委員或其他專、兼任委員。
委員有下列情形之一者,得由行政院院長予以免職:
一、因罹患疾病致不能執行職務。
二、違法、廢弛職務或其他失職行為。
三、因案受羈押或經起訴。
委員因故出缺者,依第一項程序補齊。
民進黨黨團修正動議條文:
第 八 條 促轉會置委員九人,由行政院長提名經立法院同意後任命之;行政院長為提名時,應指定一人為主任委員,一人為副主任委員。主任委員、副主任委員及其他委員三人為專任;其餘四人為兼任。但全體委員中,同一政黨之人數不得逾三人;同一性別之人數不得少於三人。
立法委員及監察委員不得兼任促轉會委員。
促轉會主任委員,特任,對外代表促轉會;副主任委員,職務比照簡任第十四職等;其餘專任委員職務比照簡任第十三職等。
委員任期至促轉會依第十一條第二項解散為止。但行政院長依第十一條第一項規定延長促轉會任務期間時,得依第一項程序更換主任委員、副主任委員或其他專、兼任委員。
委員有下列情形之一者,得由行政院院長予以免除或解除其職務:
一、死亡或因罹患疾病致不能執行職務。
二、辭職。
三、受監護或輔助宣告,尚未撤銷。
四、違法、廢弛職務或其他失職行為。
五、因刑事案件受羈押或經起訴。
委員因故出缺者,依第一項程序補齊。
國民黨黨團修正動議條文:
第 九 條 促轉會置委員二十一人,由行政院長提名經立法院全體委員三分之二以上人同意後任命之;行政院長為提名時,應指定一人為主任委員,一人為副主任委員。主任委員、副主任委員及其他委員三人為專任;其餘十六人為兼任。但全體委員中,同一政黨之人數不得逾五人;具原住民族身分之委員不得少於二人;受難者或其家屬代表之委員不得少於委員數三分之一。
立法委員及監察委員不得兼任促轉會委員。
促轉會主任委員,特任,對外代表促轉會;副主任委員,職務比照簡任第十四職等;其餘專任委員職務比照簡任第十三職等。
委員任期至促轉會依第十二條第二項解散為止。但行政院長依第十二條第一項規定延長促轉會任務期間時,得依第一項程序更換主任委員、副主任委員或其他專任、兼任委員。
委員有下列情形之一者,得由行政院院長予以免職:
一、因罹患疾病致不能執行職務。
二、違法、廢弛職務或其他失職行為。
三、因案受羈押或經起訴。
委員因故出缺者,依第一項程序補齊。
親民黨黨團修正動議條文:
第 八 條 促轉會置委員十三人,由行政院長提名經立法院同意後任命之;行政院長為提名時,應指定一人為主任委員,一人為副主任委員,副主任委員應具原住民族身份。主任委員、副主任委員及其他委員三人為專任;其餘八人為兼任。但全體委員中,同一政黨之人數不得逾三人;同一性別之人數不得少於三人;具原住民族身份之委員不得少於三人。
立法委員及監察委員不得兼任促轉會委員。
促轉會主任委員,特任,對外代表促轉會;副主任委員,職務比照簡任第十四職等;其餘專任委員職務比照簡任第十三職等。
委員任期至促轉會依第十一條第二項解散為止。但行政院長依第十一條第一項規定延長促轉會任務期間時,得依第一項程序更換主任委員、副主任委員或其他專、兼任委員。
委員有下列情形之一者,得由行政院院長予以免職:
一、因罹患疾病致不能執行職務。
二、違法、廢弛職務或其他失職行為。
三、因案受羈押或經起訴。
委員因故出缺者,依第一項程序補齊。
委員鄭天財Sra Kacaw等12人修正動議條文:
第 八 條 促轉會置委員九人,由行政院長提名經立法院同意後任命之;行政院長為提名時,應指定一人為主任委員,一人為副主任委員。主任委員、副主任委員及其他委員三人為專任;其餘四人為兼任。但全體委員中,同一政黨之人數不得逾三人;同一性別之人數不得少於三人;具原住民族身分之人數不得少於二人。
立法委員及監察委員不得兼任促轉會委員。
促轉會主任委員,特任,對外代表促轉會;副主任委員,職務比照簡任第十四職等;其餘專任委員職務比照簡任第十三職等。
委員任期至促轉會依第十一條第二項解散為止。但行政院長依第十一條第一項規定延長促轉會任務期間時,得依第一項程序更換主任委員、副主任委員或其他專、兼任委員。
委員有下列情形之一者,得由行政院院長予以免職:
一、因罹患疾病致不能執行職務。
二、違法、廢弛職務或其他失職行為。
三、因案受羈押或經起訴。
委員因故出缺者,依第一項程序補齊。
民進黨黨團再修正動議條文:
第 八 條 促轉會置委員九人,由行政院長提名經立法院同意後任命之。行政院長為提名時,應指定一人為主任委員,一人為副主任委員。主任委員、副主任委員及其他委員三人為專任;其餘四人為兼任。但全體委員中,同一政黨之人數不得逾三人;同一性別之人數不得少於三人。
立法委員及監察委員不得兼任促轉會委員。
促轉會主任委員,特任,對外代表促轉會;副主任委員,職務比照簡任第十四職等;其餘專任委員職務比照簡任第十三職等。
委員任期至促轉會依第十一條第二項解散為止。但行政院長依第十一條第一項規定延長促轉會任務期間時,得依第一項程序更換主任委員、副主任委員或其他專、兼任委員。
委員有下列情形之一者,得由行政院院長予以免除或解除其職務:
一、死亡或因罹患疾病致不能執行職務。
二、辭職。
三、受監護或輔助宣告,尚未撤銷。
四、違法、廢弛職務或其他失職行為。
五、因刑事案件受羈押或經起訴。
委員因故出缺者,依第一項程序補齊。
親民黨黨團再修正動議條文:
第 八 條 促轉會置委員十三人,由行政院長提名經立法院同意後任命之;行政院長為提名時,應指定一人為主任委員,一人為副主任委員,副主任委員應具原住民族身份。主任委員、副主任委員及其他委員三人為專任;其餘八人為兼任。但全體委員中,同一政黨之人數不得逾三人;同一性別之人數不得少於三人;具原住民族身份之委員不得少於三人。
立法委員及監察委員不得兼任促轉會委員。
促轉會主任委員,特任,對外代表促轉會;副主任委員,職務比照簡任第十四職等;其餘專任委員職務比照簡任第十三職等。
委員任期至促轉會依第十一條第二項解散為止。但行政院長依第十一條第一項規定延長促轉會任務期間時,得依第一項程序更換主任委員、副主任委員或其他專、兼任委員。
委員有下列情形之一者,得由行政院院長予以免職:
一、因罹患疾病致不能執行職務。
二、違法、廢弛職務或其他失職行為。
三、因案受羈押或經起訴。
委員因故出缺者,依第一項程序補齊。
委員賴士葆等再修正動議條文:
第 八 條 促改會置委員九人,由行政院長提名經立法院同意後任命之;行政院長為提名時,應指定一人為主任委員,一人為副主任委員。主任委員、副主任委員及其他委員三人為專任;其餘四人為兼任。但全體委員中,同一政黨之人數不得逾三人,其雖不具該黨黨籍身份,但曾出任該黨政務人員或黨務人員者,亦同:同一性別之人數不得少於三人。
立法委員及監察委員及公務員不得兼任促改會委員。
促改會主任委員,特任,對外代表促改會:副主任委員,職務比照簡任第十四職等:其餘專任委員職務比照簡任第十三職等。
委員任期至促改會依第十條第二項解散為止。但行政院長依第十條第一項規定延長促改會任務期間時,得依第一項程序更換主任委員、副主任委員或其他專、兼任委員。
委員有下列情形之一者,得由行政院院長予以免職:
一、因罹患疾病致不能執行職務。
二、違法、廢弛職務或其他失職行為。
三、因案受羈押或經起訴。
委員因故出缺者,依第一項程序補齊。
時代力量黨團再修正動議條文:
第 八 條 促轉會置委員九人,由行政院長提名,經立法院同意後任命之;行政院長為提名時,應指定一人為主任委員,一人為副主任委員。主任委員、副主任委員及其他委員三人為專任;其餘四人為兼任。但全體委員中.同一性別之人數不得少於二人。
立法委員、監察委員及考試委員不得兼任促轉會委員。
促轉會主任委員,特任,對外代表促轉會;副主任委員,職務比照簡任第十四職等;其餘專任委員職務比照簡任第十三職等。
委員任期至促轉會依第十一條第二項解散為止。但行政院長依第十一條第一項規定延長促轉會任務期間時,得依第一項程序更換主任委員、副主任委員或其他專、兼任委員。
委員有下列情形之一者.得由行政院長予以免職:
一、因罹患疾病致不能執行職務。
二、違法、廢弛職務或其他失職行為。
三、因案受羈押或經起訴。
委員因故出缺者,依第一項程序補齊。
主席:請高委員金素梅發言。(不發言)高委員金素梅不發言。
請黃委員國昌發言。(不發言)黃委員國昌不發言。
請徐委員永明發言。
徐委員永明:(17時27分)主席、各位同仁。時代力量黨團的再修正動議跟審查會條文較大差別在於,我們認為其實不需要「同一政黨之人數不得逾三人」這個規定,因為我們在第十二條規定:「促轉會委員應超出黨派以外,依法獨立行使職權,於任職期間不得參與政黨活動。」甚至針對主委若於任職前已參加政黨者,應於就任後退出,已經給予嚴格的規範。另外,我們在談到立法委員及監察委員不得兼任促轉委員時,其實忽略了考試委員,所以我們的修正動議把立法委員、監察委員及考試委員放進來,避免出現漏洞,希望各位委員能支持,謝謝。
主席:請吳委員志揚發言。(不發言)吳委員不發言。
吳委員焜裕發言。
吳委員焜裕:(17時28分)主席、各位同仁。今天我們審查促進轉型正義條例,這是一個調查真相、給受害者交待的條例。這個條例非常重要,因為我們要了解真相,進而促進和平,要諒解並且團結,讓臺灣人面對國際上各種威脅之時能夠團結,有一個共同目標以對抗外國的侵略。我們也感謝國民黨在1995年制定二二八事件處理及賠償條例,但這個條例重視賠償,比較沒有重視真相的調查,及回復受害者的名譽與司法,我覺得訂定這部條例非常重要。當然國民黨有種種原因無法進行賠償及真相調查等工作,期望這次立法後,真相可以重現,讓受害者內心平靜,並與加害者和解。我引用1958年我們很熟悉也很愛聽的一首歌「阮若打開心內門窗」來互相勉勵,這是由王昶雄作詞、呂泉生作曲。「阮若打開心內的門,就會看見五彩的春光,阮若打開心內的窗,就會看見心愛彼的人,阮若打開心內的門,就會看見故鄉的田園,阮若打開心內的窗,就會看見青春的美夢。」台灣有很好的夢,我們未來子孫也要有很好的夢,我們一起來創造我們子孫未來的好夢,非常感謝。
主席:所有登記發言委員均已發言完畢。現在進行處理,依一、再修正動議;二、修正動議;三、審查會條文之順序進行表決。依序進行表決後,如果其中有任何一案通過,即不再處理其他案。
現在表決親民黨黨團再修正動議條文。
現有民進黨黨團要求記名表決。
現在進行表決。贊成親民黨黨團再修正動議條文者請按「贊成」,反對者請按「反對」,棄權者請按「棄權」,計時1分鐘,現在進行記名表決。
(進行表決)
主席:報告表決結果:出席委員95人,贊成者34人,反對者60人,棄權者1人,贊成者少數,親民黨黨團再修正動議條文不通過。
表決結果名單:
一、贊成者:34人
林德福 林為洲 李彥秀 曾銘宗 孔文吉 林麗蟬 呂玉玲 張麗善 李鴻鈞 高金素梅 陳怡潔 周陳秀霞 許淑華 徐榛蔚 羅明才 楊鎮浯 費鴻泰 賴士葆 許毓仁 徐志榮 鄭天財Sra Kacaw 陳宜民 蔣乃辛 吳志揚 蔣萬安 馬文君 柯志恩 陳雪生 王育敏 江啟臣 黃昭順 顏寬恒 廖國棟 王金平
二、反對者:60人
黃國書 鄭寶清 呂孫綾 何欣純 柯建銘 劉櫂豪 劉建國 尤美女 王定宇 鍾孔炤 陳素月 李麗芬 蔡適應 蔡易餘 施義芳 吳琪銘 周春米 許智傑 林俊憲 邱議瑩 蕭美琴 羅致政 蘇巧慧 趙天麟 陳亭妃 陳其邁 黃秀芳 陳明文 林靜儀 葉宜津 吳玉琴 林淑芬 蘇震清 楊 曜 余宛如 劉世芳 吳焜裕 高志鵬 邱泰源 邱志偉 李俊俋 管碧玲 陳賴素美 賴瑞隆 Kolas Yotaka 洪宗熠 江永昌 段宜康 黃偉哲 林岱樺 吳思瑤 張宏陸 李昆澤 陳曼麗 王榮璋 郭正亮 張廖萬堅 蘇治芬 姚文智 莊瑞雄
三、棄權者:1人
陳 瑩
主席:現在表決時代力量黨團再修正動議條文。
現有民進黨黨團及時代力量黨團要求記名表決。
現在進行表決。贊成時代力量黨團再修正動議條文者請按「贊成」,反對者請按「反對」,棄權者請按「棄權」,計時1分鐘,現在進行記名表決。
(進行表決)
主席:報告表決結果:出席委員91人,贊成者5人,反對者72人,棄權者14人,贊成者少數,時代力量黨團再修正動議條文不通過。
表決結果名單:
一、贊成者:5人
林昶佐 高潞‧以用‧巴魕剌Kawlo.Iyun.Pacidal 洪慈庸 黃國昌 徐永明
二、反對者:72人
黃國書 鄭寶清 呂孫綾 何欣純 柯建銘 劉櫂豪 劉建國 尤美女 王定宇 鍾孔炤 陳素月 李麗芬 蔡適應 蔡易餘 施義芳 吳秉叡 吳琪銘 周春米 許智傑 林俊憲 邱議瑩 蕭美琴 羅致政 蘇巧慧 趙天麟 賴士葆 陳亭妃 陳其邁 黃秀芳 陳明文 林靜儀 葉宜津 吳玉琴 林淑芬 蘇震清 楊 曜 余宛如 劉世芳 吳焜裕 陳宜民 鄭天財Sra Kacaw 吳志揚 蔣萬安 馬文君 邱泰源 邱志偉 李俊俋 管碧玲 陳賴素美 賴瑞隆 陳歐珀 Kolas Yotaka 洪宗熠 江永昌 柯志恩 陳雪生 王育敏 江啟臣 段宜康 黃偉哲 林岱樺 吳思瑤 張宏陸 李昆澤 陳曼麗 王榮璋 郭正亮 張廖萬堅 蘇治芬 姚文智 莊瑞雄 廖國棟
三、棄權者:14人
曾銘宗 孔文吉 許淑華 徐榛蔚 羅明才 楊鎮浯 費鴻泰 許毓仁 徐志榮 蔣乃辛 陳 瑩 黃昭順 顏寬恒 王金平
主席:現在表決委員賴士葆等修正動議條文。
現有民進黨團要求記名表決。
現在進行表決。贊成委員賴士葆等修正動議條文者請按「贊成」,反對者請按「反對」,棄權者請按「棄權」,計時1分鐘,現在進行記名表決。
(進行表決)
主席:報告表決結果:出席委員94人,贊成者30人,反對者63人,棄權者1人,贊成者少數,委員賴士葆等再修正動議條文不通過。
表決結果名單:
一、贊成者:30人
林德福 林為洲 李彥秀 曾銘宗 孔文吉 林麗蟬 呂玉玲 張麗善 許淑華 徐榛蔚 羅明才 楊鎮浯 費鴻泰 賴士葆 許毓仁 徐志榮 鄭天財Sra Kacaw 陳宜民 蔣乃辛 吳志揚 蔣萬安 馬文君 柯志恩 陳雪生 王育敏 江啟臣 黃昭順 顏寬恒 廖國棟 王金平
二、反對者:63人
黃國書 鄭寶清 呂孫綾 何欣純 柯建銘 劉櫂豪 劉建國 尤美女 王定宇 鍾孔炤 陳素月 李麗芬 蔡適應 蔡易餘 施義芳 吳秉叡 吳琪銘 周春米 許智傑 林俊憲 邱議瑩 蕭美琴 羅致政 蘇巧慧 趙天麟 陳亭妃 陳其邁 黃秀芳 陳明文 林靜儀 葉宜津 吳玉琴 林淑芬 蘇震清 楊 曜 余宛如 劉世芳 吳焜裕 高志鵬 邱泰源 邱志偉 李俊俋 陳 瑩 管碧玲 陳賴素美 賴瑞隆 Kolas Yotaka 陳歐珀 洪宗熠 江永昌 段宜康 黃偉哲 林岱樺 吳思瑤 張宏陸 李昆澤 陳曼麗 王榮璋 郭正亮 張廖萬堅 蘇治芬 姚文智 莊瑞雄
三、棄權者:1人
高金素梅
主席:現在表決民進黨黨團再修正動議條文。
現有民進黨黨團要求記名表決。
現在進行表決。贊成民進黨黨團再修正動議條文者請按「贊成」,反對者請按「反對」,棄權者請按「棄權」,計時1分鐘,現在進行記名表決。
(進行表決)
主席:報告表決結果:出席委員97人,贊成者62人,反對者34人,棄權者1人,贊成者多數。作以下宣告:第八條照民進黨黨團再修正動議條文通過。
表決結果名單:
一、贊成者:62人
黃國書 鄭寶清 呂孫綾 何欣純 柯建銘 劉櫂豪 劉建國 尤美女 王定宇 鍾孔炤 陳素月 李麗芬 蔡適應 蔡易餘 施義芳 吳秉叡 吳琪銘 周春米 許智傑 林俊憲 邱議瑩 蕭美琴 羅致政 蘇巧慧 趙天麟 陳亭妃 陳其邁 黃秀芳 陳明文 林靜儀 葉宜津 吳玉琴 林淑芬 蘇震清 楊 曜 余宛如 劉世芳 吳焜裕 高志鵬 邱泰源 邱志偉 李俊俋 管碧玲 陳賴素美 賴瑞隆 陳歐珀 Kolas Yotaka 洪宗熠 江永昌 段宜康 黃偉哲 林岱樺 吳思瑤 張宏陸 李昆澤 陳曼麗 王榮璋 郭正亮 張廖萬堅 蘇治芬 姚文智 莊瑞雄
二、反對者:34人
林德福 林為洲 李彥秀 曾銘宗 孔文吉 林麗蟬 呂玉玲 張麗善 李鴻鈞 高金素梅 陳怡潔 周陳秀霞 許淑華 徐榛蔚 羅明才 楊鎮浯 費鴻泰 賴士葆 許毓仁 徐志榮 鄭天財Sra Kacaw 陳宜民 蔣乃辛 吳志揚 蔣萬安 馬文君 柯志恩 陳雪生 王育敏 江啟臣 黃昭順 顏寬恒 廖國棟 王金平
三、棄權者:1人
陳 瑩