立法院公報 第106卷 第114期 委員會紀錄
委員會紀錄
立法院第9屆第4會期教育及文化委員會第10次全體委員會議紀錄
繼續開會
時 間 中華民國106年11月22日(星期三)9時1分至17時25分
地 點 本院群賢樓101會議室
主 席 張廖委員萬堅
主席:現在繼續開會。進行今日議程所列討論事項。
討 論 事 項
繼續審查107年度中央政府總預算案有關教育部及所屬單位預算案。
主席:今日的議程是繼續審查107年度中央政府總預算案有關教育部及所屬單位預算案。
接下來我們要進行預算案的審查。請議事人員宣讀預算數及提案內容,一共542案,並進行討論與協商。
一、預算部分:
歲 |
||||
頁次 |
科目 |
名稱 |
預算案數 |
審查結果 |
|
第2款 |
罰款及賠償收入 |
|
|
32 |
第86項 |
教育部 |
1,360萬元 |
|
33 |
第87項 |
國民及學前教育署 |
35萬元 |
|
33 |
第88項 |
體育署 |
無列數 |
|
33 |
第89項 |
青年發展署 |
45萬元 |
|
33 |
第90項 |
國家圖書館 |
無列數 |
|
33 |
第91項 |
國立公共資訊圖書館 |
23萬4千元 |
|
34 |
第92項 |
國立教育廣播電臺 |
無列數 |
|
3 |
第93項 |
國家教育研究院 |
無列數 |
|
|
第3款 |
規費收入 |
|
|
101 |
第76項 |
教育部 |
3,841萬9千元 |
|
101 |
第77項 |
國民及學前教育署 |
150萬元 |
|
102 |
第78項 |
體育署 |
198萬5千元 |
|
102 |
第79項 |
國家圖書館 |
170萬元 |
|
103 |
第80項 |
國立公共資訊圖書館 |
88萬5千元 |
|
103 |
第81項 |
國家教育研究院 |
863萬1千元 |
|
|
第4款 |
財產收入 |
|
|
168 |
第100項 |
教育部 |
1,466萬6千元 |
|
168 |
第101項 |
國民及學前教育署 |
205萬4千元 |
|
169 |
第102項 |
體育署 |
1,100萬元 |
|
169 |
第103項 |
青年發展署 |
6萬7千元 |
|
169 |
第104項 |
國家圖書館 |
117萬2千元 |
|
169 |
第105項 |
國立公共資訊圖書館 |
261萬5千元 |
|
170 |
第106項 |
國立教育廣播電臺 |
4千元 |
|
170 |
第107項 |
國家教育研究院 |
286萬3千元 |
|
|
第7款 |
其他收入 |
|
|
237 |
第98項 |
教育部 |
3億2,300萬3千元 |
|
238 |
第99項 |
國民及學前教育署 |
3億8,012萬7千元 |
|
238 |
第100項 |
體育署 |
無列數 |
|
238 |
第101項 |
青年發展署 |
16萬元 |
|
238 |
第102項 |
國家圖書 |
100萬6千元 |
|
239 |
第103項 |
國立公共資訊圖書館 |
2萬5千元 |
|
239 |
第104項 |
國立教育廣播電臺 |
91萬6千元 |
|
2 |
第105項 |
國家教育研究院 |
55萬1千元 |
|
頁次 |
科目 |
名稱 |
預算案數 |
審查結果 |
318 |
第11款 |
教育部主管 |
2,405億3,657萬5千元 |
|
318 |
第1項 |
教育部 |
1,334億7,083萬4千元 |
|
318 |
第1目 |
一般行政 |
10億3,403萬元 |
|
318 |
第2目 |
高等教育 |
941億9,292萬2千元 |
|
324 |
第3目 |
中等教育 |
14億1,135萬5千元 |
|
324 |
第4目 |
終身教育 |
19億1,283萬9千元 |
|
325 |
第5目 |
學務與輔導 |
20億1,277萬5千元 |
|
326 |
第6目 |
各項教育推展 |
43億7,912萬元 |
|
327 |
第7目 |
非營業特種基金 |
51億7,052萬6千元 |
|
331 |
第8目 |
第一預備金 |
4億6,629萬2千元 |
|
331 |
第9目 |
加強文化與育樂活動 |
13億3,294萬6千元 |
|
332 |
第10目 |
非營業特種基金 |
331萬1千元 |
|
332 |
第11目 |
學校教職員暨社教機構聘任人員退休撫卹給付 |
215億5,471萬8千元 |
|
333 |
第2項 |
國民及學前教育署 |
1,006億1,069萬5千元 |
|
333 |
第1目 |
一般行政 |
2億5,426萬2千元 |
|
333 |
第2目 |
國民及學前教育 |
994億5,206萬3千元 |
|
342 |
第3目 |
非營業特種基金 |
8億6,027萬元 |
|
352 |
第4目 |
一般建築及設備 |
410萬元 |
|
352 |
第5目 |
第一預備金 |
4,000萬元 |
|
352 |
第3項 |
體育署 |
46億2,972萬6千元 |
|
352 |
第1目 |
學校體育教育 |
31億1,759萬6千元 |
|
3 |
第2目 |
一般行政 |
1億6,846萬2千元 |
|
3 |
第3目 |
體育行政業務 |
2,944萬2千元 |
|
353 |
第4目 |
國家體育建設 |
13億1,102萬6千元 |
|
354 |
第5目 |
第一預備金 |
320萬元 |
|
354 |
第4項 |
青年發展署 |
4億9,182萬2千元 |
|
354 |
第1目 |
一般行政 |
8,663萬3千元 |
|
354 |
第2目 |
青年發展工作 |
4億0,446萬9千元 |
|
354 |
第3目 |
第一預備金 |
72萬元 |
|
354 |
第5項 |
國家圖書館 |
3億7,643萬4千元 |
|
355 |
第1目 |
一般行政 |
2億4,805萬4千元 |
|
355 |
第2目 |
館務業務活動 |
1億2,631萬4千元 |
|
356 |
第3目 |
一般建築及設備 |
129萬5千元 |
|
356 |
第4目 |
第一預備金 |
77萬1千元 |
|
356 |
第6項 |
國立公共資訊圖書館 |
1億6,482萬5千元 |
|
356 |
第1目 |
一般行政 |
1億2,864萬6千元 |
|
356 |
第2目 |
館務業務活動 |
3,607萬9千元 |
|
356 |
第3目 |
第一預備金 |
10萬元 |
|
356 |
第7項 |
國立教育廣播電臺 |
2億0,930萬6千元 |
|
356 |
第1目 |
一般行政 |
1億5,757萬5千元 |
|
356 |
第2目 |
臺務業務活動 |
5,136萬元 |
|
357 |
第3目 |
一般建築及設備 |
12萬6千元 |
|
357 |
第4目 |
第一預備金 |
24萬5千元 |
|
357 |
第8項 |
國家教育研究院 |
5億8,293萬3千元 |
|
357 |
第1目 |
一般行政 |
2億9,413萬8千元 |
|
357 |
第2目 |
院務業務活動 |
2億8,761萬3千元 |
|
3 |
第3目 |
第一預備金 |
118萬2千元 |
|
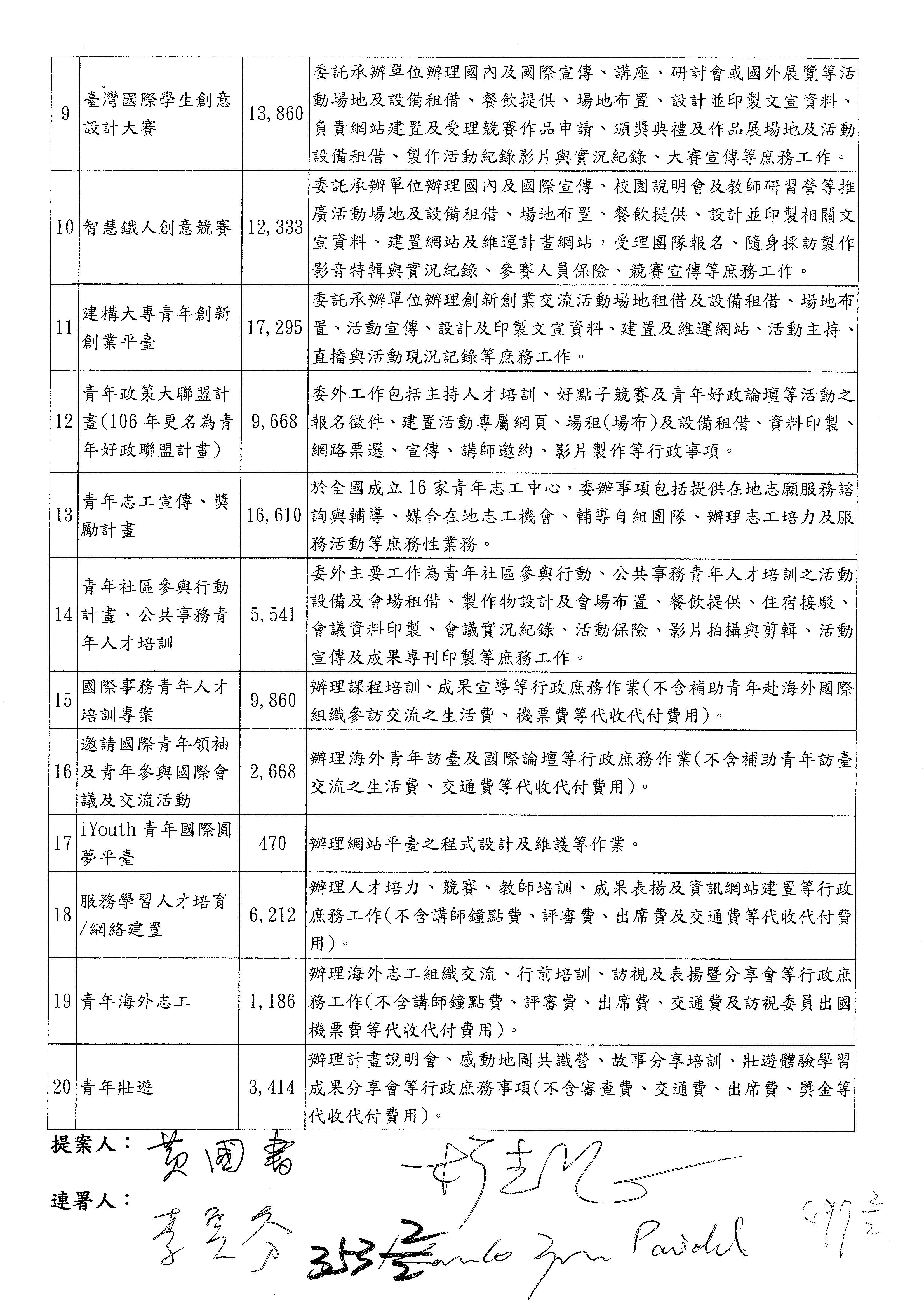
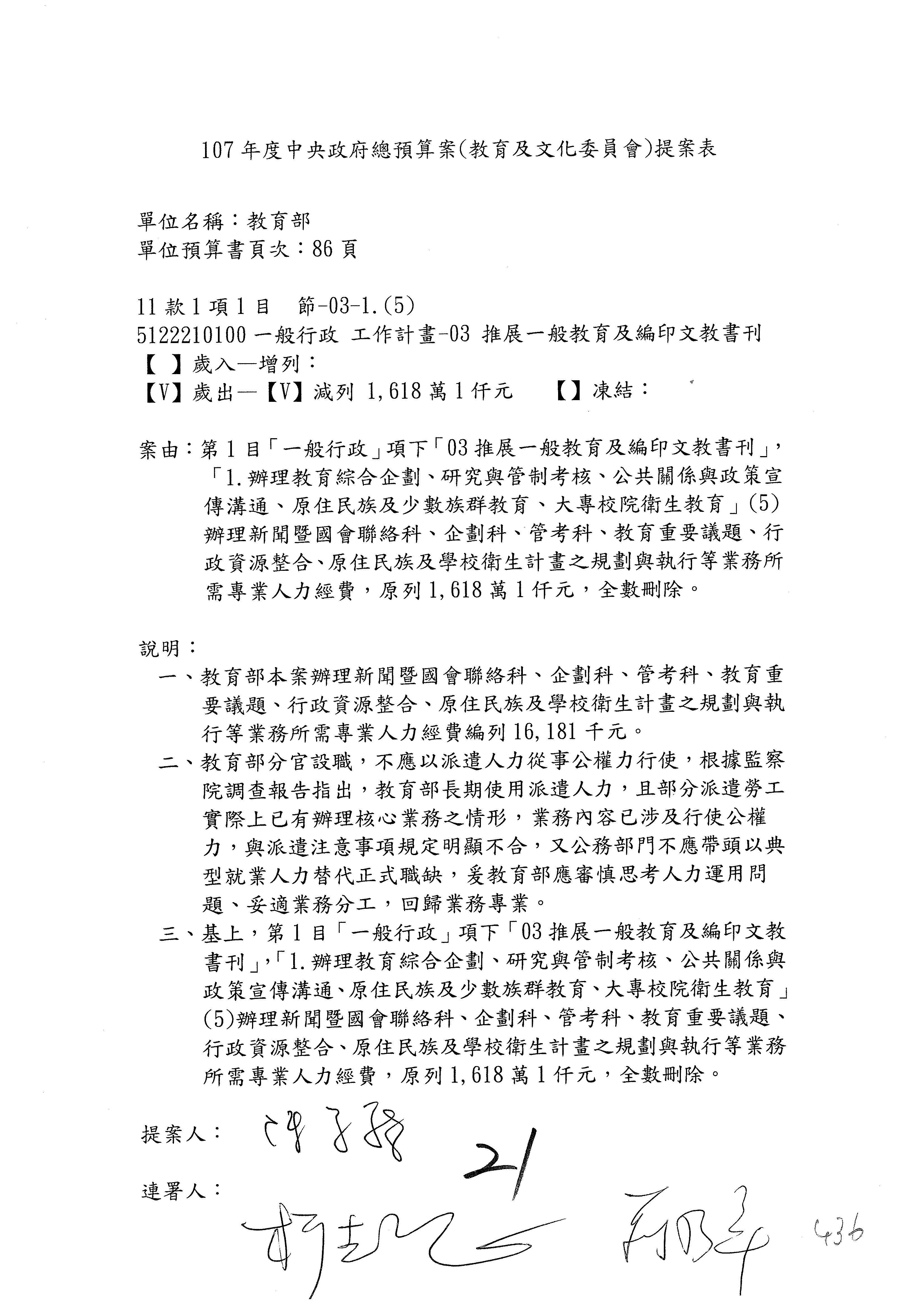
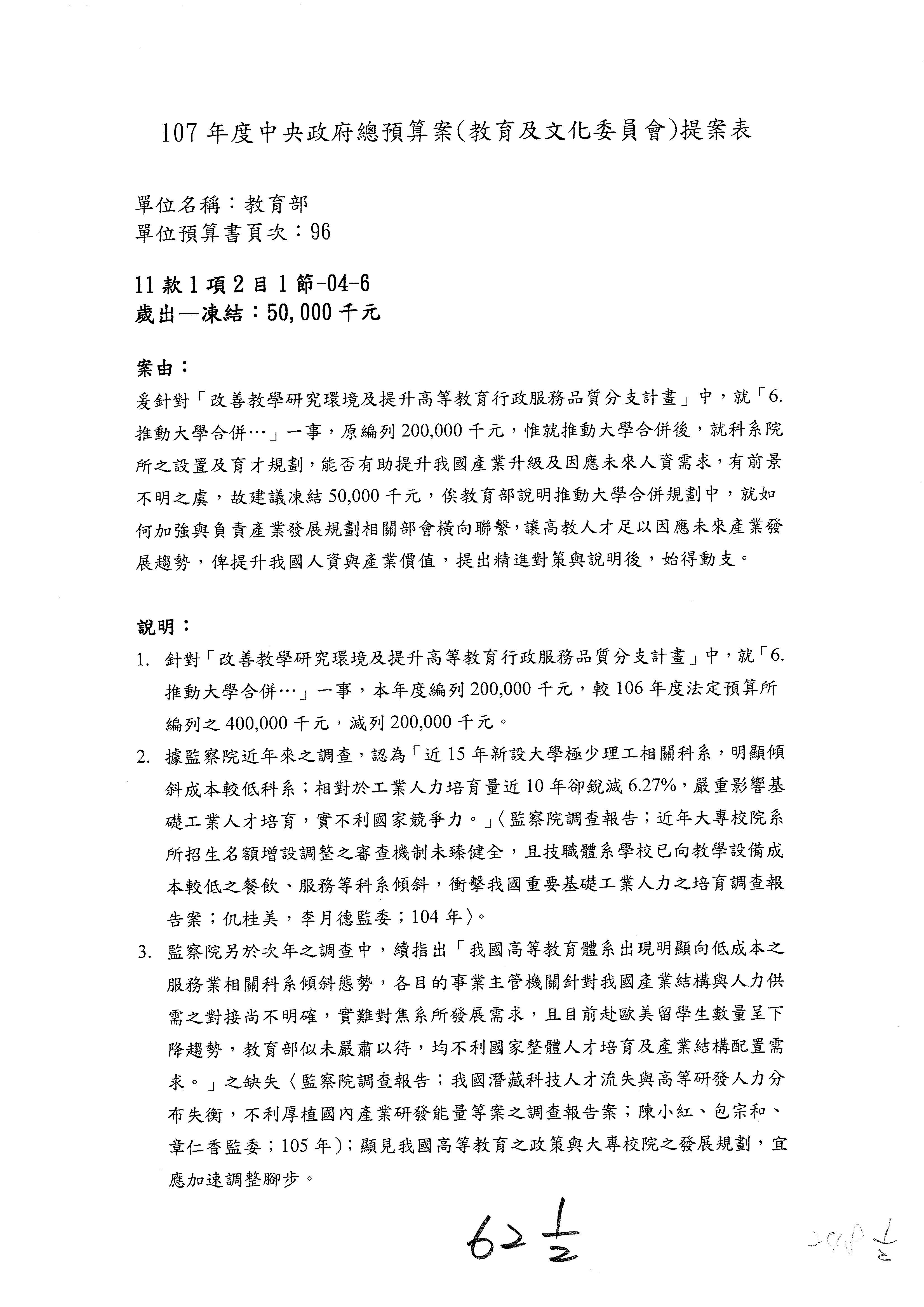
二、委員提案部分:
〔106年11月22日(星期三)紀錄未完部分續刊於本期公報下冊〕