立法院第9屆第4會期內政委員會「新住民基本法草案」公聽會會議紀錄
時 間 中華民國106年12月7日(星期四)14時31分至17時21分
地 點 本院紅樓202會議室
主 席 鄭天財Sra Kacaw委員
主席:現在開會。
林麗蟬委員、各位新住民協會的負責人、各位專家學者以及列席的政府官員,非常歡迎,並感謝各位能夠參加今天的公聽會,立法院為審查新住民基本法草案,特別舉行今天的公聽會,邀請各位先進發表高見,各位所提的意見我們會做翔實紀錄,做為審查新住民基本法草案的重要參考依據,今天的討論提綱我們簡要列出兩點,提供給各位參考之用,你們可以不用照提綱,就提綱之外的意見及看法也都非常歡迎大家提出。
今天公聽會的程序我們按照簽到的先後順序,由新住民協會的負責人及學者專家做第一輪的發言,行政機關的代表若有回應再請發言,因為同時有其他委員會在召開,如有本院委員到場,我們也會視實際情況請委員們發言,每人發言時間為8分鐘;第一輪發言結束之後,如果各位學者專家及新住民協會的負責人仍有高見,可以再進行第二輪發言。
首先請內政部花次長發言。
花次長敬群:主席、各位委員。非常感謝立法院鄭委員對新住民的用心,召開「新住民基本法」草案公聽會。很榮幸與在場各位先進、專家學者們進行交流。
立法委員林麗蟬等委員所提「新住民基本法」草案,已於106年10月31日經立法院院會決議交付內政委員會審查。
讓新住民融入臺灣社會,有更好的生活環境,是政府在推動新住民政策最重要的工作目標。我國面臨少子高齡化,導致工作年齡人口減少,大量高階及專業人才外移,移入人口則以婚姻移民為多,目前對於移民輔導,也是以此為重點,在移民政策方面,已配合國家發展委員會研擬移民政策推動策略草案,將結合各部會資源,鬆綁法令,以擁抱國際人才,填補人力缺口及落實人權保障為目標,讓移民進得來、留得住、有尊嚴。
為了提高層級整合跨部會資源,穩健新住民在臺生活,行政院在104年6月成立新住民事務協調會報,每6個月召開會議,彙整各新住民相關議題,落實對新住民家庭的各項服務。該協調會報由內政部擔任幕僚單位,規劃整合新住民事務相關措施,以跨部會跨區域協力方式,精進各項照顧服務,以接軌國際,並拓展國家經濟社會發展新視野。
該協調會報因應新住民需求,歷次會議議題包括外藉配偶照顧輔導基金轉型方向、新住民及其二代培力規劃、新住民放寬學歷採認、展新計畫、新南向政策中新住民語言文化及經貿人才培育、新住民語文教材及師資、修正國民中小學教學支援工作人員聘任辦法等,也鼓勵新住民考取專業證照(如觀光導遊、餐飲烘焙等)或擔任通譯人員等,保障新住民權益。
為協助婚姻移民來臺後生活,內政部於92年訂定「外籍與大陸配偶照顧輔導措施」(現更名為新住民照顧服務措施),分為8大重點工作,分別為生活適應輔導、醫療優生保健、保障就業權益、提升教育文化、協助子女教養、人身安全保護、健全法令制度及落實觀念宣導,由各中央部會及地方政府等相關機關依所編預算積極辦理,並定期(每半年)召開檢討會議作為跨部會溝通平臺。
新住民在婚姻移民的部分近年來從高點逐步減少,然而在數量上的比例仍不至於太低,過去政府對這方面的資源協助多著重於外配設籍之前,而在其入籍之後即比照國人享有相同的待遇。然而,最近外藉配偶到臺灣之後,設籍的意願確實有降低,原因為東南亞或中國大陸的快速發展,使得在臺設籍的吸引力不如過去那麼強烈。
「新住民基本法」草案與內政部對於辦理新住民照顧服務事項方向相同,但本法草案適用對象涵括婚姻移民與其子女及外籍工作者,較目前新住民發展基金服務對象僅限新住民及其子女,更為廣泛;另涉及相關部會業務,如教育、醫療衛生福利、文化、勞動、就學及整體國家移民政策,涉及中央及地方政府各項業務,和前面所述八大重點工作亦有重疊,如何研議最佳立法內容,本部現正蒐集先進國家立法例及執行方式,審慎研議最佳模式。
希望透過與各位先進交流,聆聽各位對新住民照顧作為精進建議,以解決問題為導向,落實推動全方位的照顧服務及權益保障,謝謝大家。
主席(林委員麗蟬代):請行政院陸委會法政處何研究委員發言。
何研究委員達仁:主席、各位委員。今天貴委員會召開「新住民基本法草案」公聽會,以下謹提出本會說明,敬請各位委員指教。
壹、中國大陸配偶係新住民重要一環,政府修法逐步調整相關政策及規定
一、身分證取得年限
(一)中國大陸配偶身分證年限規範於臺灣地區與大陸地區人民關係條例(下稱兩岸條例)第17條。政府於93年修正前揭規定,將中國大陸配偶取得身分證年限明定為8年,嗣於98年再度修正前揭規定,由8年縮短為6年。
(二)另為調整中國大陸配偶取得身分證年限為4年至8年,行政院在去(105)年2月1日再度將修正草案送請大院審議,經貴委員會於去年6月27日初審完成,維持現行規定6年,本會尊重貴委員會審查結果。
(三)未來行政部門將秉持「實質照顧更重要」,持續保障中國大陸配偶在臺生活權益,優先解決渠等融入臺灣社會所迫切面對的經濟、家庭、子女等需求問題,讓中國大陸配偶在臺生活更加便利。
二、工作權
(一)為保障中國大陸配偶工作權,政府於89年及92年修正兩岸條例第17條之1,放寬渠等於停(居)留期間,經許可後,得在臺工作;嗣於98年再度修正前揭規定,全面放寬中國大陸配偶在臺居留期間,即可在臺工作。
(二)基於重視中國大陸配偶工作權益之保障及滿足生活需求,本會經多次徵詢及綜整相關機關意見,在去年10月27日發布函釋,凡中國大陸人民在臺依親居留、長期居留或已設有戶籍(即取得身分證)者,皆可受僱於各機關(構)、學校擔任臨時人員,本會已積極透過各類管道向相關機關、地方政府、民間團體進行相關宣導。
(三)至於近來外界所關切中國大陸配偶得報考導遊、記帳士、房屋仲介等專門職業技術證照問題,本會業邀集相關機關開會研商,有關機關認為須進一步評估,本會將持續綜整相關機關意見,研擬各項方案,再次邀集各相關機關共同研商,並徵詢民間團體之意見,在取得多方共識下,朝逐步放寬方向研議。
三、關懷輔導
(一)本會為「新住民發展基金」成員,配合內政部推動中國大陸配偶等新住民的照顧及輔導、以適應及融入臺灣社會的生活,並與內政部共同辦理關懷偏遠地區中國大陸配偶活動。
(二)為協助及關懷中國大陸配偶在臺生活,本會編列預算執行相關輔導計畫,如辦理政策說明及座談會、基層工作人員研習營、民間團體負貴人工作坊、拍攝DVD及編印書籍等。
貳、兩岸婚姻相關議題多元,本會將持續跨部會協調,以保障中國大陸配偶在臺生活權益
一、本會統籌處理兩岸事務,鑒於中國大陸配偶制度涉及政策研議、法規檢視、實務執行,有賴各部會協助,以建立完善制度。
二、中國大陸配偶與臺灣人民共組家庭,在臺生活需求的工作、教育、醫療、金融、駕照等問題,涉及各部會權責,本會後續將持續跨部會協調,保障中國大陸配偶在臺生活權益,以建立更友善的生活環境。
三、至於外界關心中國大陸配偶親屬來臺探親之親等問題,本會刻正與內政部移民署朝進一步放寬方向評估,希望能更兼顧兩岸家庭親情需求,同時也符合中國大陸配偶的期待。
參、有關「新住民基本法草案」,本會尊重立法委員之提案
一、大院委員林麗蟬等20人所提「新住民基本法草案」之主要目的係保障新住民之基本權益,為本會及各行政機關所努力的目標。
二、「新住民基本法草案」對於推動新住民文化發展、語言及文化交流、人才資料庫建立、關懷補助、媒體近用權、公共參與等,均有其規範,涉及各相關部會之權責,本會尊重立法委員之提案。
以上報告,敬請指教,謝謝。
主席:請教育部終身教育司黃司長發言。
黃司長月麗:主席、各位委員。教育部對於「我國各級教育制度針對新住民及其子女,於文化、語言教育之具體規劃;目前針對新住民及其子女教育相關問題,進行跨部會協調時是否有窒礙之處。」說明如下:
壹、各教育階段對新住民及其子女,於文化、語言教育之具體規劃
一、國民中小學教育階段:對於新住民子女曾在國外居住後返國就學,缺乏基礎華語表達溝通能力者,由學校聘請教師進行華語補救課程;為強化新住民子女語言與文化的學習成效,特訂定推動新住民語文樂學活動實施計畫,結合學校特色,精進新住民語文實施內涵,以營隊、親子共學、暑期多元文化跨國體驗等學習活動,希望以生動、活潑及創新方式,協助學生樂於體驗學習新住民語文;另為讓新住民子女認同並樂於學習及運用其父(母)之母語,形成其另一語言資產,增進國家未來之競爭力,本部發布的十二年國民基本教育課程綱要總綱中,自108學年度起將新住民語文列為國民小學必選,國民中學為選修課程,刻正積極籌辦新住民語文課程開課事宜,茲就開課模式、師資及教材面向,說明如下:
(一)開課模式規劃:
1.108學年度入學小一的新生必須自閩南語、客家語、原住民語、新住民語四種語文任選一種修習,每週以一節為原則,無開課人數的限制,學校若於第一至七節開課確有困難時,可專案報經主管機關同意於課餘或假日開課。
2.106學年度第二學期將針對師資暫時無法到位偏遠地區學校,試辦小校聯盟直播共學,於試辦完成評估實施成效後,作為未來是否推廣至全國之參據,以確保有意願修習新住民語文學生均能順利修讀。
3.研議修訂「教育部國民及學前教育署補助推動新住民語文教學支援人員培訓要點」,由中央與地方政府協力達成培育新住民成為母語教學支援主力目標。並持續與直轄市、縣(市)政府整合與連結,政策引導地方政府參考部分縣市原住民族語文師資聯合聘任模式,以媒合並促成用人單位與新住民語文教學支援人員授課機會。
(二)師資培訓:師資以教學支援工作人員為主,師培系統培育合格教師為輔。為求穩定培育新住民語師資,茲將師資職前培育與教學支援工作人員培訓分述如下:
1.師資職前培育
(1)國小階段:開設師資生東南亞語文專長學分班:配合本部師資生多專長規劃,請各師資培育之大學針對國小階段師資生開設第二專長學分班,其中東南亞語文專長學分班,目前已有文藻外語大學、國立臺南大學、國立臺北教育大學、國立屏東大學及國立高雄師範大學等5校開設,以增加師資生多元文化知能,符應現場教學所需教學能力。
(2)中等階段:新住民語為國、高中選修課程,本部亦配合新課綱規定,請國立暨南國際大學規劃中等學校第二外語東南亞語專門課程,並於105年11月及106年7月核定該校中等學校第二外語東南亞語(越南語、印尼語、泰語、緬甸語)4語種專門課程,以正式培育東南亞師資。並鼓勵師資培育大學以雙專長方式進行培育,以因應中等學校師資需求。
2.教學支援人員之培訓:
(1)開設教學支援培訓課程:105年起開設教學支援人員資格班培訓課程36小時(含教材教法、班級經營、母語課程26小時、增能課程及其它)完整培訓,須通過教學演示評定合格,發給結業證明,截至106年10月止,通過教學資格評量者共計1,262人,賡續辦理中。106年針對已取得前項新住民語文教學資格人員,辦理「教學進階班」11班,迄9月完成36節培訓課程並經評量合格人數共計122人。
(2)已著手修訂「國民中小學教學支援工作人員聘任辦法」,增訂學校新住民語文教學支援人員之甄選若無合格人員報名或合格人員經甄選未通過者,得聘任具備新住民語語文專長之新住民或相關人士擔任。未來參考目前本土語教學支援人員做法,對區域內學校開班及師資進行調配,以因應108學年課程實施師資之安排。
3.未來精進作為
(1)請各級學校推薦優秀教學支援人員,本部評估開設教育專班,提供轉銜機會:配合108課綱實施後,與國教署及各縣市政府召開研商會議,讓表現優良之教學支援人員有機會修習教育專班,成為正式之新住民語教師。
(2)鼓勵東南亞地區外籍生、僑生修習教育學程,投入新住民語教學行列:與各師資培育大學合作,建立新住民語人才庫,提供各縣市政府或學校未來聘任新住民語教師,能夠找到具有語言專才及教學專業之外籍師資投入教學。
(三)教材研編:編撰越、印、泰、柬、緬、馬、菲等七國語言教材,每國教材共分四級各18冊,共126冊。目前已編撰完成並經審議通過之各語文學習教材共計29冊,106年9月(106學年第1學期)試辦第一學習階段教材試教方案,全國計有15個直轄市縣(市)44校參與試辦;共計開設越語44班、印語8班、泰語2班、柬語1班、馬語1班、菲語1班、及緬語1班,合計58班;學校試辦完成後之教材使用及意見回饋,可作為編撰單位修正教材之參據。
二、高級中等教育階段:除將東南亞語納入第二外國語方式推動,並辦理以下活動
(一)補助辦理新住民子女國際職場體驗,於暑假期間進行為期二週以內之海外職場體驗活動,增進新住民子女國際職場實務知識與技能,提升其就業競爭力。
(二)補助辦理國際文化交流活動,透過國際教育與交流的推動,密集接觸及文化認同感,提升不同文化間彼此的理解與認識。
(三)辦理新住民多元文化教育議題融入課程教案競賽及新住民多元文化教育議題微電影競賽,藉以提升新住民文化之校園能見度,促進文化融合與交流,提高學生對新住民國家多元文化之理解與尊重。
三、高等教育階段:為擴展技專校院學生之多元語文能力,配合新南向政策於106年度訂定發布「教育部補助技專校院培育東南亞語言及產業專業人才計畫申請要點」;另在大學校院已新增東南亞語及區域文化及經貿人才養成課程。高等教育學習階段辦理方式說明如下:
(一)新增東南亞語課程:以跨校方式推動,課程設計為結合MOOCs線上課程機制及實體課程,並搭配由老師輪流巡迴中心內學校進行實體教學之課程。每門課程明確規劃語言種類及語言級別,並與其他學校分享,以利語言教學之推廣。另各語種負責學校編撰語種之檢測工具,用以分級檢測語言程度。為因應國內通譯人才之需求,推動跨域學習,鼓勵法律、社福、醫藥相關系所學生至區域教學資源中心學習東南亞語言。
(二)區域文化及經貿人才養成方案:採系統性的跨校課程整合,著重文化及經貿領域專長的養成,與當地貿協建立連結,共同培養優秀人才。針對有先備語言能力之大四生及研究生,開設「短期經貿班」;各語種與國外臺商企業合作成立,擇優挑選學生赴當地企業參訪見習。
(三)東南亞語言與產業學分學程:補助技職校院辦理以東南亞語言與產業為課程內容,並與產業(含臺商)合作之學程或訓練班,優先錄取新住民二代學生,培養同時具備語言能力、國際觀、商管經貿能力及其他產業需求之優質專業人才。
(四)補助大學增設「東南亞語言與文化學士學位學程」,增聘2名專案教師,實有助增進學生國際競爭力,累積我國日後與東南亞各國進行文化、經貿交流之能量。
(五)新住民二代培力計畫:補助大學三年級及四年級或專科學校四年級及五年級學生,東南亞語言及產業(學分)學程成績優良,且有意願於畢業後至東南亞國家就業至少一年之新住民第二代學生補助新住民二代學生參加娘家外交勵學方案,給予獎學金補助,畢業後協助媒合至母國工作。
(六)補助技專校院開設東南亞語言課程,增加技專校院學生就業競爭力。
四、終身學習階段:
(一)法規研訂:
1.依終身學習法(以下簡稱本法)第二十條第四項規定「各級主管機關針對居住臺灣地區設有戶籍國民之外籍(含大陸地區、香港澳門)配偶,應考量其特殊性,設計符合其需求之課程並提供具可近性之服務;其課程、教材、師資與補助及其他相關事項之辦法,由中央主管機關定之。」據此,本部業於105年8月22日發布「外籍配偶終身學習課程實施辦法」。(前揭外籍配偶用詞,係依終身學習法規定,未來將俟該法用字修正後,配合修法。)
2.為執行外籍配偶終身學習課程實施辦法,本部另於105年11月10日發布「教育部補助辦理外籍配偶學習及推廣多元文化活動實施要點」,補助對象原則上為開設新住民終身學習課程或推廣多元文化之終身學習機構,均得申請補助,惟為確保政策能確實執行,特別將直轄市、縣(市)主管機關設立之新住民學習中心與其他終身學習機構之申請、審查、補助比率及成效考核加以區隔,引導直轄市、縣(市)主管機關落實轄區均衡原則規劃辦理相關活動。
(二)補助設立新住民學習中心:教育部因應新住民人口增加之趨勢,結合學校與社區特色,提供貼近新住民及其家庭於社區內參與多元化文化學習活動之機會,同時善用新住民人力及文化資源,促使新住民與一般民眾有更多文化交流機會。各中心需規劃新住民終身學習活動,課程類型含括六大類:
1.語文學習:我國語文及新住民母國語文等教育活動。
2.人文鄉土:民俗節慶、傳統手工藝、戲劇樂曲、鄉土建築、地方產業及古蹟等人文鄉土特色之各類教育活動,或於新住民母國文化節慶期間,辦理相關文化宣導活動,促進與國人民眾文化交流。
3.家庭教育:親職、子職、性別、婚姻、失親、倫理、多元文化、性別平等、家庭資源與管理等教育活動,並鼓勵新住民及其本國籍配偶、家人共同參加。
4.法令常識:憲政、移民法規、戶籍法規、國籍法規、民事、刑事、社會秩序維護、消費者保護、教育、衛生福利、勞動及其他基本法律常識。
5.多元培力:提供新住民各類生活技能之輔導學習,例如考駕照前之學習輔導、烹飪、美容美髮、手工藝、家庭及幼兒照護、衛生環境及布置技巧、數位學習及導遊等課程。
6.其他各級主管機關因應實際需要開設之課程:例如志工培訓、生命教育、終身學習教育、永續環境教育、反詐騙、反毒教育等,或統合衛生單位依新住民家庭組成之生命週期,提供具文化適切性之健康資訊。
(三)補助辦理成人基本教育研習班:為增進新住民語文溝通能力,本部補助地方政府辦理成人基本教育研習班,培養新住民基本之聽、說、讀、寫、算的能力;編印「成人基本識字教材」、「外籍配偶成人基本識字雙語教材」(中越、中泰、中柬、中菲、中印),以增進新住民語文溝通能力,拓展人際關係,融入現代社會環境,提升生活品質。
貳、未來與部會間合作之策進作為
一、加強資源整合,以建構推動架構與制度:新住民多有經濟壓力,能抽空參與學習課程實屬不易,如能提供近便之學習場域,將有利其學習,未來將積極整合跨部會資源,並引導地方政府跨局處資源整合,如教育部體系之社區大學、新住民學習中心、家庭教育中心、終身學習機構及各級學校;社政單位如新住民家庭服務中心;移民署及民政體系如移民署服務站及民間團體等,透過跨局處行政體系、學校及民間團體策略聯盟共同推動,將可系統性與制度化地提供新住民及其子女較完備之照顧與服務。
二、久居海外新住民子女就學權益保障:依據國民教育法第2條現行規定,凡6歲至15歲之國民,應受國民教育;已逾齡未受國民教育之國民,應受國民補習教育。爰本部制定強迫入學條例,以保障國民教育階段學生受教權。本部對於出境之新住民未成年子女返國就學機制為:當出境學生回國滿3日,將以電子郵件方式通知縣市及學校,請其瞭解關心學生是否返國就學,倘回國超過30日,則重新踐行未就學列管個案之追訪流程,惟對於久居國外返國就學,缺乏基礎華語表達溝通能力者,導致日後適應與學習之困難。106年10月13日監察院辦理「新住民融入臺灣社會所衍生之相關權益探討」通案性案件調查研究座談會議亦關切此議題,對於新住民攜未成年子女出境時,本部將評估提供6歲至15歲國民應受國民教育之相關提醒文件,並與內政部研議妥適作法,以保障新住民子女就學權益。
主席:請勞動部勞動力發展署呂副組長發言。
呂副組長美慧:主席、各位委員。勞動部就新住民工作權保障及就業服務措施說明如下:
壹、新住民工作權保障
一、勞動部依據就業服務法以及臺灣地區與大陸地區人民關係條例對於與在中華民國境內設有戶籍之國民結婚,且獲准居留依法得在臺灣地區工作之外國人、大陸地區人民、香港居民或澳門居民,不需申請工作許可,即得在臺工作。
二、自100年10月起宣導新住民居留證上已直接加註「持證人不需申請工作許可」,協助新住民順利就業。
三、新住民工作權益、工作保障、勞工保險、就業保險、職業災害補償等保護措施與我國國人相同。
貳、提供實體與網路平台相輔之可近及方便性的就業服務
一、為強化求職服務管道,本部於全國五分署設有300餘個就業服務據點,提供新住民就近尋求就業服務。就服員依個案需求提供就業、職訓諮詢,提供一案到底個別化服務,必要時提供陪同面試,協助新住民順利就業。
二、本部設有24小時全年無休的0800-777-888就業諮詢專線,求職者可隨時透過電話即時了解就業相關訊息與服務等資訊。
三、為整合就業、職訓、檢定、創業等資訊服務,本部設置專屬網站「台灣就業通」,並開設「新住民專區」,提供求職求才、就業權益等相關資訊,協助新住民暸解各項政府措施。
四、自99年起更結合四大超商的觸控式系統(ibon找工作),運用其企業據點資源,讓新住民可於社區就近尋找工作機會,提供更多元及近便性的求職管道。
參、提供多元類別的職業訓練協助新住民適性選訓
一、本部以自辦、委外及補助等方式,開辦多元職類之職業訓練,包括工業類、商業類、農業類、醫事護理及家事類、藝術類等供待業之新住民選訓。從94年起,本部開始辦理新住民職業訓練專班。
二、新住民常因家庭照顧因素,而無法從事全天候之工作,故新住民依其就業需求選擇適訓之職類,如個人服務(如照顧服務、指甲彩繪、美容美髮)、電腦技能(如美工設計、文書應用、商務管理)、地方特色服務(觀光導覽、農產品加工)等,爰訓練課程之規劃,以從事個人服務之項目者為多,以兼顧家庭及工作。
肆、提供技能檢定國語口唸試題服務,補助具特定對象身分之新住民相關技能檢定費用
一、持居留證在臺者,即可報名參加技術士技能檢定。
二、為協助新住民參加技能檢定,針對新住民報檢人次較多的「保母」、「照顧服務員」、「女子美髮」、「美容」、「中餐烹調─葷/素」及「烘焙食品」丙(單一)級職類,提供國語口唸學科試題服務,本服務不額外收取費用。
三、106年5月23日修正發布「特定對象參加技術士技能檢定補助要點」,自107年1月1日起對外籍配偶及大陸地區配偶符合特定對象身分資格者,例如獨立負擔家計、中高齡、中低收入戶或是二度就業婦女等條件,提供報名費及證照費之全額補助。
伍、訂定「促進新住民就業補助作業要點」,運用就業促進措施,促進新住民就業
一、訂定「促進新住民就業補助作業要點」,運用臨時工作津貼、職訓生活津貼(每個月依照基本工資60%發給,最長六個月)、僱用獎助(依照雇主僱用人數,每個發給11,000元,最長10個月)等措施,協助新住民就業。
二、新住民若技能不足,可透過失業者免費職業訓練,鼓勵新住民習得謀生技能,全日制訓練期間給予生活津貼,使其安心學習。
三、為協助新住民就業準備及適應,透過「職場學習及再適應計畫」,推介新住民進入職場學習並提供職場學習津貼,並補助企業工作教練輔導費,依月補助每人5,000元,最長三個月,鼓勵企業提供新住民職場學習的機會。
陸、設置1955專線,強化勞動權益保障,提供申訴管道
一、為強化勞工權益之保障,本部設置24小時免付費1955勞工諮詢申訴專線,該專線提供雙語服務(華語、泰語、印尼語、越南語、菲律賓語、英語)及線上三方通譯服務,隨時受理勞工有關工作權益、勞動條件及就業歧視等申訴與檢舉,新住民朋友亦可直接向地方勞政機關提出申訴檢舉。
二、積極透過大眾傳播媒體及辦理宣導活動宣導勞動法令,提升勞動者勞動意識,並實地查核事業單位,針對違法行為,依法裁罰,強化勞動權益保障。
柒、結語
勞動部對於新住民的工作權保障及就業促進,將賡續積極依法維護其工作權益並提供適切就業服務,助其穩定經濟生活。
主席:請文化部綜規司高副司長發言。
高副司長明秀:主席、各位委員。文化部推動新住民多元文化之相關計畫說明如下:
一、本部為推廣多元文化、彰顯文化平權理念,積極透過相關政策、計畫,擴大各類族群之文化參與,辦理文化平權政策,新住民的文化參與亦是本部關切重點之一,透過補助相關單位辦理新住民培力計畫,增加新住民之文化參與機會,由計畫個案到活動成果集結與展現,以一系列執行機制,透過多元形式協助新住民融入臺灣社會,促進彼此文化的理解、包容與尊重。
二、本部規劃辦理、獎補助與輔導有關推動新住民多元文化之相關計畫及活動,各項工作內容與辦理情形,重點說明如下:
(一)106年成立「文化平權推動會報」:透過定期會議及相關機制,推動本部及所屬館所共同深化發展友善平權意識,達到確保人民的文化近用,不會因為身分、年齡、社會/性別、族群、身心障礙等原因產生落差之目的。
(二)建置資訊交流平台:本部藝文資源整合網站(iCulture)新增「新住民多元文化專區」,鼓勵新住民踴躍參與外,更希望讓一般民眾獲取相關資訊,俾利了解新住民母國文化,以促進多元文化交流。另與內政部移民署「新住民培力資訊網」介接,以增加新住民使用率。
(三)訂定相關補助作業要點,補助相關團體推動新住民多元文化活動:
1.推廣文化平權補助作業要點:為推動、保障公眾平等之文化參與及文化近用權,補助依法設立登記或立案之法人、公私立學校、民間團體及個人,辦理文化平權理念宣導、文化近用權之促進、推廣相關活動等之示範計畫。
2.推廣文學閱讀及人文補助作業要點:係針對新住民族群之親子家庭、社區、學員之語言師資培訓、親子共讀、技藝學習、促進文化交流面向之多元性講座與活動等,參與達3萬人次,且每年審查均將歷年辦理情形納入考量,以落實計畫目的及效益。
3.東南亞人士來臺文化交流合作補助要點:鼓勵申請者應以創新方式辦理相關活動,以提升著重東南亞文化識讀之國際交流為評審重點,並適時訪視,瞭解執行情形及意見回饋,做為後續補助之參考。
(四)補助地方政府推動與扶植新住民文化主體性工作:
1.引導強化新住民文化主體性,培育新住民文化種子,鼓勵新住民或臺灣民眾共同參與公共事務,逐步建立新住民社造人才培育策略,包括成立提案輔導小組、簡化流程等,進而理性發聲爭取平等權益,提升新住民(包含女性外籍配偶)的社會地位及影響力,落實性別平等價值。
2.各縣市分別就整體資源盤點與新住民聚落特質,適時適地規劃相關計畫並落實。透過縣市進行在地輔導,協助社區組織關注社區內的新住民,引導在地組織與新住民擴展社區互動網絡,使其能夠在所處的社區內與在地居民交流與融合,並能主動連結所需的資源。
3.透過補助案讓社區單位建立社區文化、凝聚社區共識、建構社區生命共同體及在地學,有新住民融入之補助案,多能透過社區機制建構彼此協力、理解暨包容的環境,相關補助計畫包含新住民及其家庭、社區成員,透過學習語言、文字、飲食、表演及體認文化差異等課程,亦能促進文化之間的對話與交流,打破文化之間藩籬,而各相關新住民補助案之年度成果,也會透過如藝術節型式,辦理成果展示及動態表演,邀請各社區社團呈現年度成果,除能激發社區動能,亦能以此將新住民文化呈現於國人面前。
(五)辦理新住民人才培力相關計畫:
1.新住民藝文體驗推廣實驗計畫:104年12月2日至105年12月10日,廣邀全國新住民及社會大眾共同參與關注及推動新住民議題,透過專業輔導培育,協助其與社區共同形成合作方案,提案主題為培育新住民文化種子、促進新住民參與公共事務,透過合作方案引介其母國文化,共計101組團隊參與培力,其中55組提案送件,並評選出21組合作方案,協助新住民透過執行創意提案,展現自己的生命故事及母國文化特色。
2.新住民服務大使培訓計畫:除為常態母語導覽服務,在增進各項東南亞識讀活動之深度,本部所屬國立臺灣博物館因長期與東南亞社群密切接觸合作,亦常受邀參與在臺東南亞社群主辦之活動,以期更深入認識東南亞社群在臺生活之現況並建立長期之友善與信任之互動。針對文化平權之相關活動辦理及其相關業務之問題、需求與長期發展性等,均會定期與相關社群團體討論,並透過館內各國的新住民服務大使,與在臺的東南亞社群進行各項活動合作的討論與規劃,以確保各項東南亞文化識讀活動真正符合該國文化藝術內涵,且透過東南亞社群以母語協助宣傳相關活動,搭配臺博館長期提供各常設展與特展之中英文與印尼、越南語等摺頁,現已常見東南亞觀光容、新住民家庭、東南亞移工結伴進入館內參觀。
(六)博物館相關展覽、文化藝術體驗活動與工作坊研習,提升文化近用:
1.本部所屬國立中正紀念堂管理處將既有的社區日活動擴展深化,舉辦「新住民心歸屬」系列活動,整體為期約1個月,除進行文化展演之外,也設計具持續性、非一次性的活動,例如製作文化學習單長期供一般民眾索取,並以學習單為基礎,規劃有獎闖關活動,促進民眾對新住民母國文化之理解;另也廣邀新住民家庭至該處參與親子園藝療育課程,鼓勵新二代與社區學童積極溝通、互動。
2.為促進學校教師、相關領域工作者及一般社會大眾對新住民及移工的理解與尊重,本部所屬國立臺灣歷史博物館進行移民主題教具箱規劃與教案設計,期透過更長期的學校教育推廣,使學校師生對新住民的生命經驗有更深刻的體驗與同理。無論是展覽、工作坊、教具箱教案設計或戲劇演出,皆突破一般民眾對東南亞移民、移工單一的刻板印象,以個人生命故事概念為基礎,呈現個案生命中移動的經驗和情感,突顯其各自的主體性,也試圖拓展對新住民議題之視角,讓社會大眾看見移民、移工生活中所共同面臨的問題與困境。另為致力消除因文化、認知及社會經濟所造成之障礙,製作了印尼、越南、泰、菲律賓等語言版本之〈臺史博探索指南〉,協助新住民使用慣用母語,輕鬆一覽館內各空間、服務與常設展,提升文化近用,拉近博物館與新住民的距離。自開館以來除透過民間補助新住民參訪館所之食宿與交通費用,亦透過簡便的友善服務預約機制,提供以新住民為對象的社福團體和火炬學校入館免票、免費借用語音器材、安排專人導覽與推廣活動等服務。
3.藉由廣播節目提升新住民文化參與:自本(106)年1月起,本部所屬國立歷史博物館與國立教育廣播電臺「幸福聯合國」合作,以一年時間製播「喜新戀舊會客室」專輯,邀請來自越南、柬埔寨、泰國、緬甸、印尼、馬來西亞、中國大陸及等國的新住民朋友,以博物館物件作為溝通的媒介,跨越不同的文化脈絡,於每週五晚間在空中相會。該館以博物館藏品連結新住民朋友的生活經驗與情感,從冰冷文物裡發掘溫暖故事,促進相互的文化理解與尊重交融,藉由廣播節目的無遠弗屆,提升該館對新住民觀眾擴大參與之效益,並邀集新住民朋友們參與,與博物館研究人員共同協作建置節目內容,以增進對於多元文化的理解與推廣。
(七)文化節慶活動:如文化資產局辦理「看見印尼‧守護臺灣─2017無形文化資產交流展」,進行兩國無形文化資產交流展覽,邀請國外專業團隊與學者專家以示範表演、講座,讓參與民眾體驗文化資產的多元樣貌;國立傳統藝術中心辦理「亞太傳統藝術節」,持續建構亞太地區藝術主體性,展現亞太地區民族樂舞、偶藝、戲曲等主題之多元節目,促使臺灣積極融入亞太文化體系,透過觀摩與對話機制,傳遞亞太傳統藝術的知識與論述體系,逐步建構「亞太文化生活圈」意象。
三、辦理「全國文化會議分區論壇─新住民文化論壇」:
於106年6月18日假中壢藝術館辦理新住民文化論壇,邀請新住民、移工、新二代、學生與社會大眾進行對話及討論,討論議題包含:從歷史的角度探討新住民遷徙進入臺灣社會的歷史、文化背景,以及從過去到現今在各個面向的發展狀況,由專家學者、新住民代表、新住民事務推動者擔任引言人進行發表,以及現場民眾的意見交流,結合多重觀點進行討論;並一同思考與建構新住民各項事務的未來樣貌,如何培力新住民之文化參與,促進新住民文化多樣發展與交流,以及將新住民文化保存與在地連結,建構出土地與人民新的歷史記憶及永續扎根的生命力。
四、未來本部仍將透過各項政策及活動,鼓勵新住民參與文化事務,協助文化傳承推廣,並引介新住民母國文化,促進多元文化交流。
主席:請衛福部社家署婦女福利及企劃組莊代理組長發言。
莊代理組長金珠:主席、各位委員。衛生福利部社會及家庭署針對如何加強照顧新住民並提供關懷協助做簡要的報告。有鑑於國籍、文化與性別的差異,它會深刻影響到跨國婚姻家庭每個家庭的角色、功能及權利運作,所以積極透過各方面的教育訓練及培力,提升第一線工作人員的性別敏感度,還有多元文化的認知,多元文化家庭動力的評估能力,以利協助新住民得到所需的協助。
另外,為了要減少新住民因為語言隔閡導致資訊取得的障礙,我們也隨時更新社會福利相關的資訊,隨時也跟內政部保持聯繫,提供他們可以上傳到新住民培力發展的資訊網,以利新住民即時掌握重要的訊息來妥善運用。
再者,為了促使新住民社區服務據點的普及率與增進服務的涵蓋率,也透過補助的經費協助地方政府結合民間單位來設置新住民社區服務的據點。
最後,對於部分處於經濟弱勢或社會弱勢的新住民,需要協助的時候,也會結合相關部門的資源及民間的資源,提供及時的協助、關懷與支持。
以上報告,謝謝。
主席:謝謝今天與會的專家學者,還有行政部門及媒體,大家百忙當中參與新住民基本法的公聽會。本席草擬這個公法案花了快2年的時間,跟很多的專家學者、縣市政府的社會處、還有專職在做相關新住民的工作者,我們都做了很多的溝通。在全省也辦了很多場的座談會,針對團體做溝通,今天與會的有些團體也是我們邀請過的,在很多場公聽會也一直在談這件事,很多團體都非常有興趣、非常地支持。有很多論壇資訊,我們整個辦公室團隊都儘量出去宣傳,讓大家知道。
今天是針對移民人口最多的婚姻移民的第一場公聽會,新住民在臺灣不是只有婚姻移民,還有商業移民、投資移民、來這邊工作的移民以及我們吸引的人才,都是在整部移民政策裡,希望這樣的新住民基本法可以是完善的。剛剛各部會也做了很多的報告跟說明,新住民相關的業務都散落在各部會,有些是有主管的部會,有些是兼辦的,有些是順便辦的,行政院協調會報只是半年開一次,我們都一直在做這方面的檢討。
本席認為人口政策乃國家基本的政策,人口的質與量對一個國家未來的發展,不管與教育、經濟、商業、環境、勞動、國防都息息相關,一個國家的盛與落、敗與衰,都靠人口。這部法經過一讀之後,本席參閱很多資訊,不管是任何的商業雜誌,還是周刊,在近2期都談到所謂的人口斷崖,負成長更是提早2年來臨,他們談到最好的解決方式就是考量我們的人口政策提出一部完整的移民政策。
本席非常感謝協助參與並提出很多意見的專家學者。很多委員提出要不要直接排審,本席還是希望再辦一場婚姻移民的公聽會,再下一場是針對各個族群在臺灣的商業移民、投資移民。
現在談到婚姻移民為什麼是最多的?整個人口政策,從102年馬政府研擬人口政策白皮書以來,針對未來的人口政策沒有具體規劃。近年來我國面臨的,不管是人口負成長,或政府所提的移民法都只談到限制、管制什麼人可以進來,攬才專法也都是片段性的,沒有做到後端的或是前端的,始終沒有完整的人口政策,我們希望是可以考量到整體的。觀察我國對外的人口政策,是以非經濟移民的,就是婚姻移民最多,到106年7月為止,婚姻移民的人數已超過52萬人,相對地來看,婚姻移民人數為什麼會這麼多呢?因為白領的外勞或白領的工作者,比例是偏低的,包括投資移民,這突顯出不管是否有攬才法,不管是否做了很多的人才延攬,在整部人口及移民政策方面是不足的,所以才會顯示人數是很少的。
今天我們只針對陸、外配在臺灣的生活適應性相關事項,要求完整做到照顧面,也要有專門的部會辦理,不管是原民會還是客委會都有,未來新住民也必須要有。上次選舉的時候,不只總統承諾要有新住民委員會,很多委員喊出來的口號也都有,所以這部法除了照顧婚姻移民外,可以幫臺灣做整個人口政策的規劃,也可消除很多對於婚姻移民的負面訊息,包括今天中午在審預算時也談到澎湖的新住民姊妹被歧視的事情。唯有完整的人口及移民政策才能讓臺灣吸引更多移民,不論是戀愛婚姻或投資來到臺灣的。臺灣有非常多的優勢,不管是言論自由、醫療或是科技,還有非常好的環境可吸引更多移民來到臺灣。希望今天的專家學者跟團體代表可以多多給建議,本席收到很多學者給的一些修正,裡面很多條文都有專家學者的意見,我們都會一併做考量,也希望多聽大家的意見,謝謝。
剛剛有宣布以簽到先後為優先的發言順序。請花木蘭文化產業發展協會宋怡蕙理事長發言。
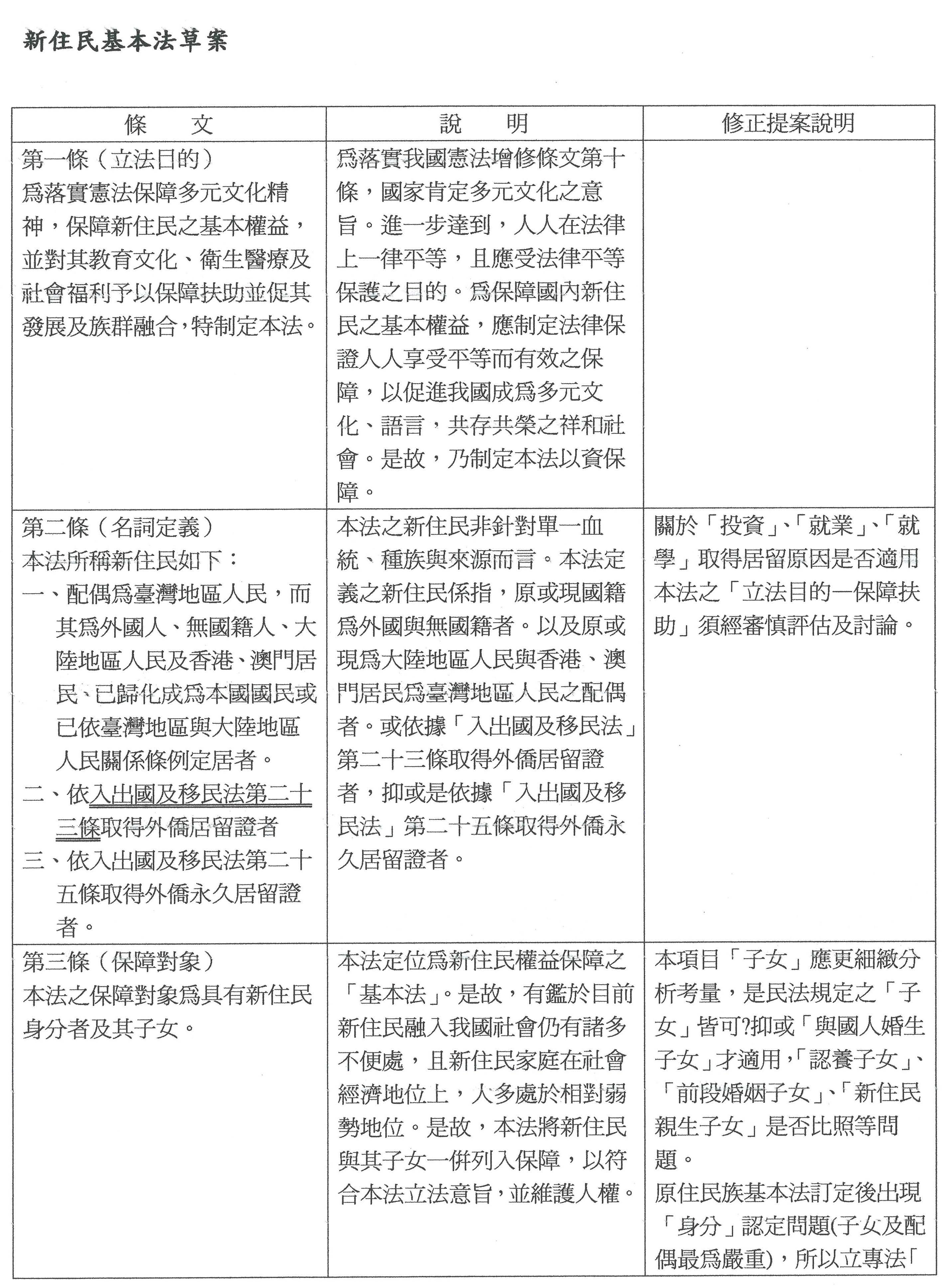
宋怡蕙理事長:主席、各位委員。花木蘭協會對於新住民基本法提出一些意見與說明。感謝林委員麗蟬及另20位委員提出新住民基本法,我們相當肯定委員對這方面的用心,包括基本權益的部分都已經列在裡面了,有新住民文化的發展、語言、文化交流、人才資料庫的建立、關懷補助、媒體近用權、共同參與等等,都在這些範圍以內,規劃得很周全,相當地感謝。
做為第一位發言者的優勢就是可以講整個概論,這個法就如麗蟬委員說的,它的格局要放在國家的發展政策上去做考量,它是一個移民的人口政策,不是一個補助的條例或輔助的辦法,是要把它的格局拉高,各政府部會與會的人員要把這樣的想法放進來,而不是只看現在已經在做什麼或什麼東西在研議了,事實上還是有不夠的地方。新住民在臺灣已經是第5個族群了,也有52萬的人口,在有這樣人口數的時候,設立這樣的法是非常有必要性的,這個法本身也提到「及其子女」,加上子女的數量之後,它的人數就更多,甚至已經超過原住民的人口數。把這個格局及目標放上去之後,在討論草案時,大家可以排除族群對立、新住民姊妹或新住民的移入人口是在爭取福利的想像,這樣就不容易造成往後的衝突。我們講的是以一個族群的發展、以國家的發展為前提,來討論這樣的法案,條文的部分比較細,我提出一些建議請把紙本列入紀錄。
剛剛提到它是一個人口政策,雖然現在52萬人口數中婚姻移民有百分之九十多的比例,我們也希望要引進一些人才,在人才建置的情形下,如果我們的法令不夠完整,他們縱使進來工作,也未必希望取得國籍,認同國家。雖然我們的移民政策或相關的福利政策在亞洲地區是相當先進的,但還有歐美國家的移民法規,也是可以參考的。這個法令裡,對投資就業、就學的部分也都已經提到,我補充其中不足或需要修正的部分。
法條的第一條是立法的目的,這部分的法條是保障與扶助,當然在立法的時候,是想像有百分之九十多的是婚姻移民,在相對弱勢的情形下,認為要去做扶助與保障,但這個法條立上去之後會發現,剛才說它是一個移民法,比方說像新加坡就有很優渥的移民條件,或吸引人才進來時,他未必需要扶助,但有些社會保障福利的部分,還是必須為他考量。因此,是不是要寫成「保障扶助」?剛才麗蟬委員也講到,還有其他商業等公聽會,我們會在更多公聽會的時候,再補充一些想法。
就第二條的部分,特別援用入出國及移民法第二十三條和第二十五條中什麼人適用的條例,除了第一條、第二條是婚姻移民內容之外,其實第三條、第四條、第五條及第六條討論適用的人,考慮的是投資、就業跟就學,這些拿到居留權人的適用性,還好委員剛才有提到後面還要再做公聽會,否則我對這點會有比較多的意見,這些人要進入到這個條款的時候,我們需要更多的考慮跟想像,所以審慎地評估和討論是有必要的。
第三條是保障對象,除了剛才第二條裡新住民的身分之外,講到的是子女的部分,已經有在幫助新住民一些事項的團體們都發現「及其子女」這件事的複雜度非常高,把新住民的「及其子女」排除掉之後,先來看現在已經有立法成功的原住民族基本法,它對身分另外有訂定原住民身分的法條,所以真正在考慮扶助新住民的時候,要考慮是不是只要是民法規定的子女都把他列入?或新住民的親生子女,或他的配偶的子女,配偶的子女算嗎?前段婚姻的子女,或現在已經取得,或這個基本法出來後發生的收養子女,對於怎麼樣的條件可以符合「及其子女」,必須要更詳細地考慮或界定。
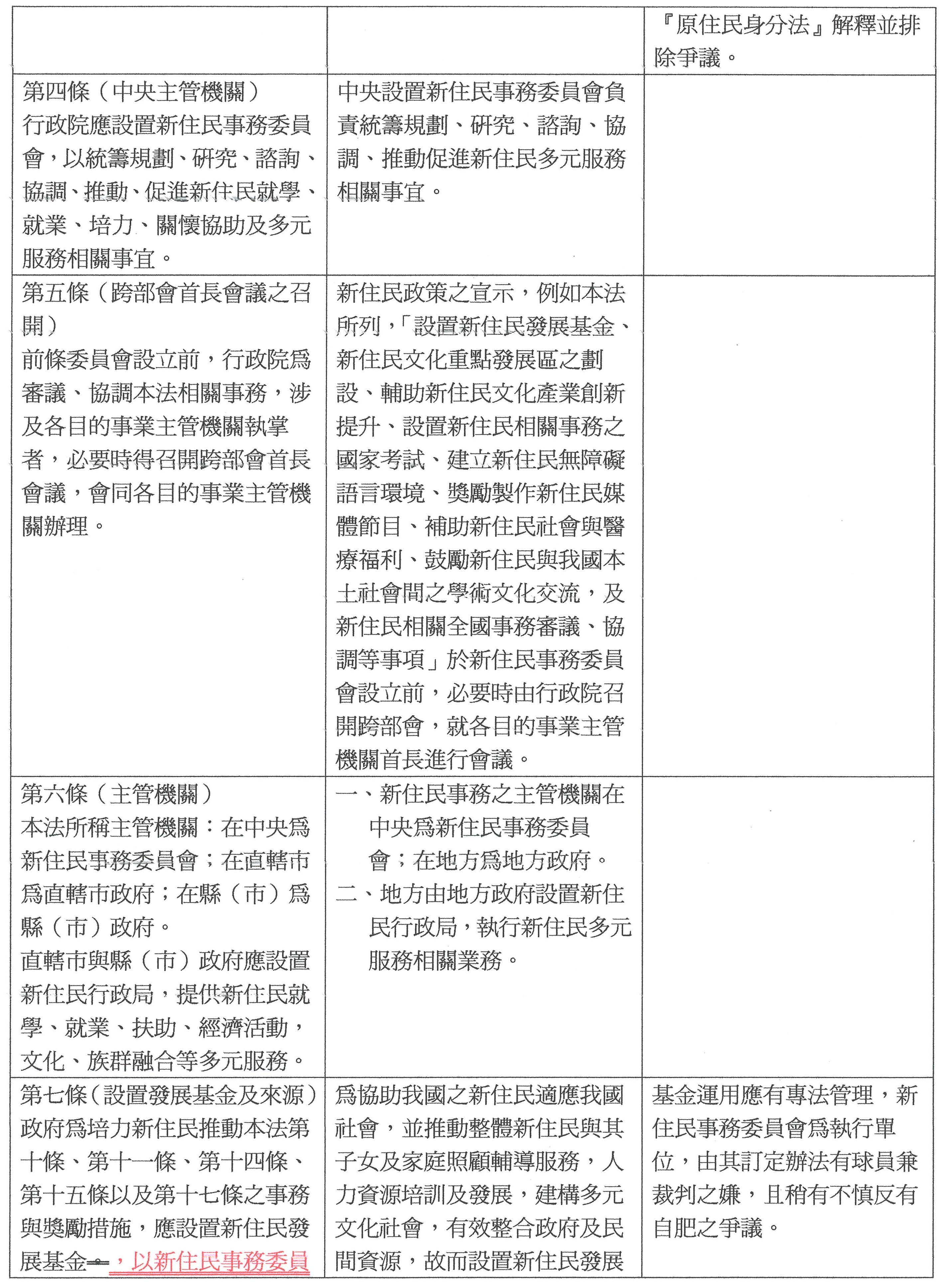
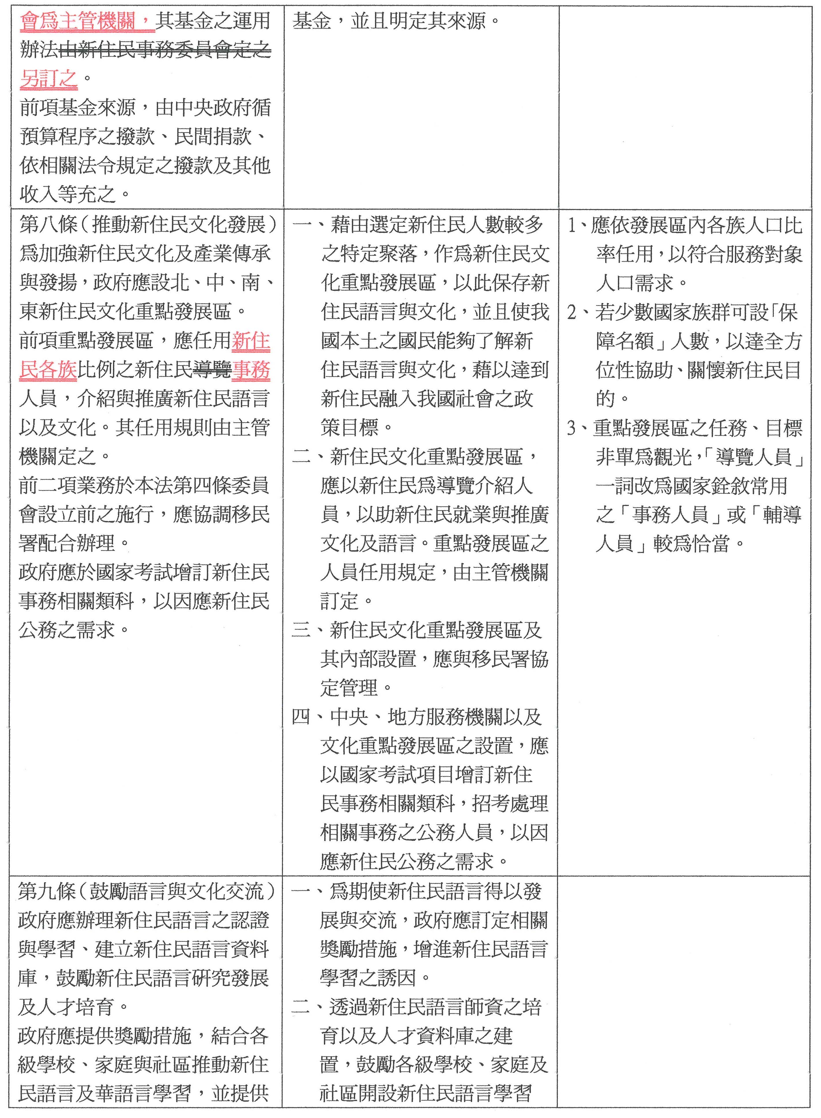
第七條的部分,對於設立新住民發展基金這件事,原本的意思是相關辦法由主管單位即新住民事務委員會定之,但我個人覺得不太妥當,基本上如果新住民事務委員會是主管機關,它不適合自己定一個管理辦法,所以這個條文應該要改成「以新住民事務委員會為主管機關,基金之運用辦法另定之。」,後面這個部分是我覺得這個條例做得相當不錯的地方,它已經把傳承的部分分區來做,客家這一塊就已經做得不錯了,不但有分區,甚至還做了一個台三線的專區,只要是在台三線上的縣市,都符合這樣的區。我覺得北、中、南的新住民人口配置及生活型態都不相同,所以這樣分區是非常好的,但是在任用上,正如我剛才講的,他們的配置其實不太相同,所以我希望比例是以新住民各族的比例來分配。還有不要用導覽人員這個名詞,因為這是專區,他們可能是專業人員,而不是只有導覽觀光,那只是一個小的字面的調整。
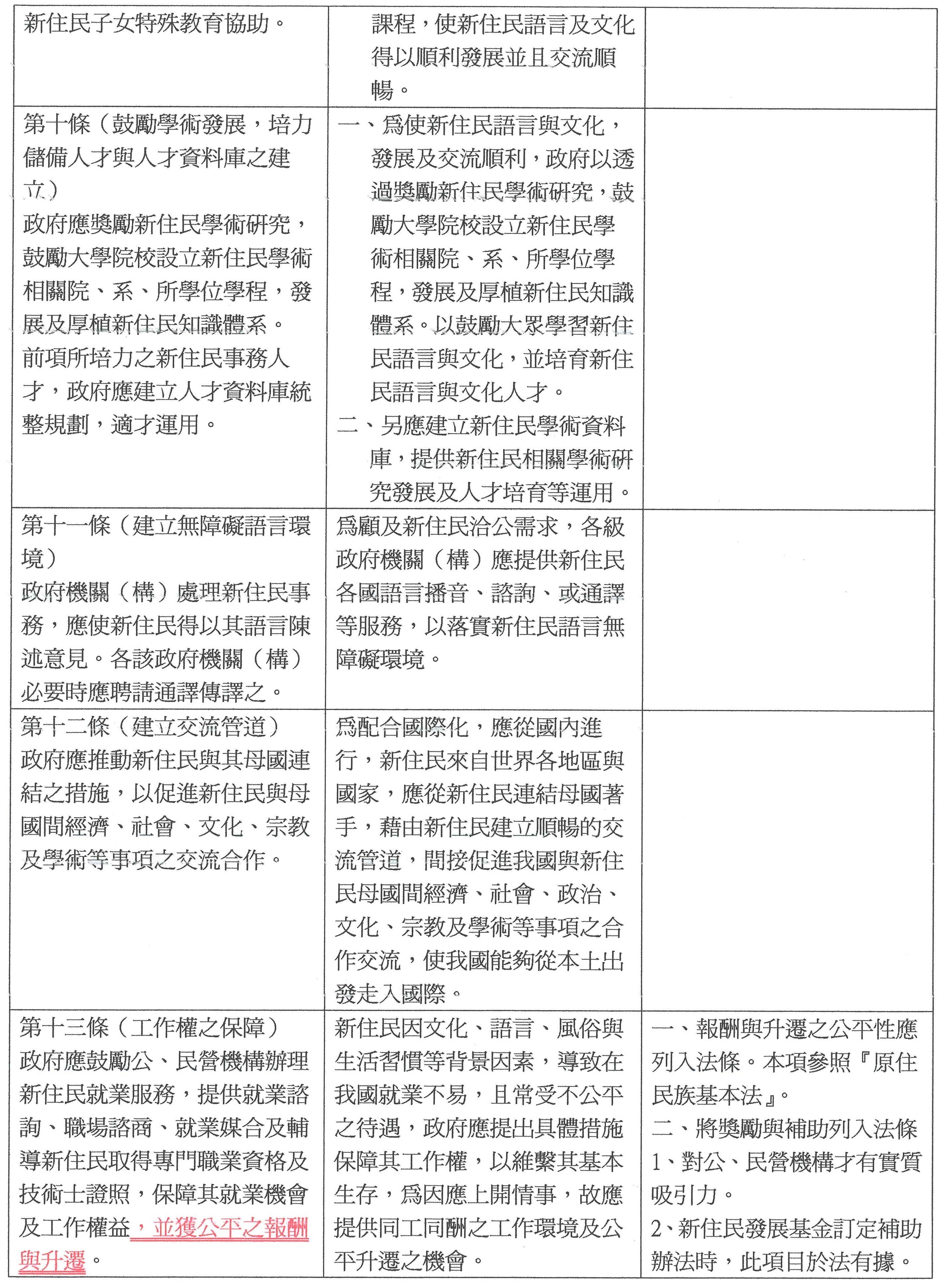
關於第十三條,我希望在法令上直接加註新住民姐妹的就業權利,必須要獲得公平的酬勞和升遷,這一點應該在法律上直接加入,這是工作權保障的部分。
至於公民營單位去協助新住民辦理就業的業務,或是任用新住民,應該直接在法令上寫就其前項業務直接給予獎勵和補助,這樣才能吸引這些公民營團體提供新住民姐妹更多就業保障或就業機會。
以上是我的第一次發言。謝謝。
宋怡蕙理事長書面補充意見:





主席:謝謝宋理事長。請台灣新住民權益關懷協會羅美玲理事長發言。
羅美玲理事長:主席、各位委員。很感謝林麗蟬委員提出新住民基本法草案,我本身也是新住民,我來自馬來西亞,林麗蟬委員一直都是我們新住民的標竿,是我們的偶像。我今天看了新住民基本法草案,說實在的,很感謝委員在各個面向都有照顧到、顧及到。因為我自己本身是來自於東南亞,所以我特別留意到一個區塊,在這裡提供一個小小的意見。
我們新住民在還沒有歸化之前,都還屬於原屬國家的公民,台灣都是以國際公約做為移民在台灣基本權利保障的依據,在2009年制定兩公約,在2011年制定CEDAW的施行法,在2014年制定兒童權利公約施行法及身心障礙者權利公約施行法,都跟婦幼有很大的關係,尤其是兩公約。在制定新住民基本法之前,是不是要先對相關國際公約進行全盤檢視?我們來釐清一下新住民基本法和上述這些國際公約之間的法律關係。除此之外,新住民基本法和國內一些相關的法令有沒有牴觸?我們也不希望立法之後窒礙難行,影響到執行面,我發現有很多法純粹只是立法,在立法之後執行起來有困難,所以我在這裡提供一個小小的意見。在逐條方面我就不再多作解釋,因為宋理事長講得非常清楚,宋理事長講的事情我都有留意到,而理事長也都提出來了。我希望我們能就國際法及國內法令來交叉比對,看看有沒有互相牴觸。謝謝。
主席:請台中市親子閱讀協會謝涼理事長發言。
謝涼理事長:主席、各位委員。我認識麗蟬委員很久了,我從事新住民服務15年以上,我和麗蟬委員是很好的朋友,我看著他一直在爭取新住民的各項福利和權益,我真的非常感動,今天他召開這樣的公聽會,我特地來參加,也提出幾項建議。
剛才麗蟬委員提到新住民發展基金,其實它設立至今有很多爭議,它缺乏法源依據,也沒有主管機關,是以行政規則來管理,數次遭審計部決算評估報告點名指出它不符合預算法的規定。在馬政府末期倉促成立的新住民事務協調會報,同樣沒有法源依據,導致該會報的定位、功能、效力至今模糊不清,剛剛麗蟬委員也有講到這一點,所以是不是該讓它真的有功能和效益存在?若能做到這一點,對我們新住民真的有很大的助益。
接下來要說的是,我們的入出國及移民法的修正應該快速推動,去年有一位外配被先生莫名地離婚掉,也被先生檢舉非法工作、逾期居留,所以就被遣送回國,他要回來探視孩子時竟然無法入境,這時他才知道他被境管,關於這一點,我也希望能夠修正移民法並急速通過,上個月開會時臨鳳組長說這是沒有問題的,可是到地方的公部門時,工作同仁說這是通案,我們希望這部分能夠急速修改。謝謝。
主席:請財團法人台北市賽珍珠基金會陳庭安專員發言。
陳庭安專員:主席、各位委員。我是台北市賽珍珠基金會的庭安專員,在此代表本基金會董事長,針對本次新住民基本法草案,發表一些淺見。
首先非常感謝林麗蟬委員這段時間以來的奔走,促成本草案的訂定,做為長期服務跨國婚姻家庭的單位,我們也非常樂見新住民基本法的制定,也期望這個草案可以為新住民帶來更多的優勢。
就本草案來討論,我們有幾點意見,第四條提到行政院應設置新住民事務委員會,然而草案中並沒有提到如何規定委員會的組成分子,我們建議在條文中明列出來,希望委員們可以參考原住民基本法第三條第二項來定。
本草案第八條第一項規定「政府應設置北中南東新住民文化重點發展區」,此用意非常良好,但是我們認為分成四區似乎不太容易去掌握到新住民實際生活樣貌,也無法精準掌握人數,建議參考客家基本法第六條,以新住民人口數到達一定比例之鄉鎮市區來劃定文化發展區域,在法案的實行上或許較為可行。
本草案第十三條有關工作權之保障的部分,我們建議參考原住民基本法第十七條之文字,做一些修正。
近年來立法院在推動反歧視法,我們建議委員可以考慮將反歧視之文字列入新住民基本法。謝謝。
陳庭安專員書面補充意見:
一、我們基金會是有四十九年歷史(明年九月就是成立五十年),專注於新住民的社會福利團體。對於立法委員在百忙中,還有心力要制定「新住民基本法」表示感謝。對於一般新住民當然都會歡迎早日通過。
二、不過,客家基本法(共十五條,在本年十一月三十日立法院內政委員會又初審通過修正草案)以及文化部推動的文化基本法草案(共二十九條),與新住民基本法的部分條文似乎可互相參考之處。文化基本法草案的第一條還在立法理由之說明中,指出:「我國現有六部基本法,其中不乏對於文化事務亦有規定者,惟各該基本法均屬於特定事務及族群相關之基本法,就文化事項之規定可視為相對於文化基本法之特別規定」。
三、立法委員在提出本草案前,似未先與新住民團體或新住民(雖然提案人之一是傑出新住民立委)溝通或舉辦公聽會,會不會匆促了一些?可能有需要與相關部門先交換意見或整合意見。
四、我國一向很重視新住民,94年度起設置外籍配偶照顧輔導基金,強化新移民體系、推動整體照顧輔導服務。後行政院新住民事務協調會報104年8月4日第1次會議決議修正基金名稱為「新住民發展基金」,補助辦理「新住民社會安全網絡服務計畫」、「新住民家庭學習成長及子女托育、多元文化推廣及相關宣導計畫」、「家庭服務中心計畫」及「新住民創新服務、人才培力及活化產業社區計畫」,迄今仍在運作。
五、類似照顧特定族群的法律,目前有:原住民族基本法與客家基本法。但實際仍有原住民身分法、原住民族委員會組織法、客家委員會組織法等之配合。因此,如果制定「新住民基本法」之後,顯然還有很多之法律需要再制訂。
六、若純就本草案之條文來討論,則有下列幾點淺見:
(一)整體而言,因本草案有參考其他法律,似乎比其他法律妥適。例如第十條條文參考客家基本法第十一條,但又增加第二項建立人才資料庫之文字。
(二)本草案第二條條文定義新住民之意義,相當不容易。而其包括範圍之寬狹仁智互見,恐將引起相當之爭議。本基金會還在研究文字之妥適性,無法表示意見。
(三)對於本草案第四條「行政院應設置新住民事務委員會(此或可考慮改為新住民委員會,類似客家委員會),惟該委員會之組成分子並未規定,是否要規定以資明確,或參考原住民族基本法第三條第二項而有所規定,請斟酌。」
(四)本草案第八條第一項規定「政府應設置北、中、南、東新住民文化重點發展區」,用意固然不錯;但分四區似不易掌握人數,似可參考客家基本法第六條,以新住民人口數到達一定之鄉(鎮、市、區),列為文化重點發展區,較為實際。
(五)本草案第十三條工作權之保障,要不要再參考原住民基本法第十七條之文字修正,請斟酌。
(六)有無必要增訂反歧視之文字(立法院似在推動反歧視法),亦可參考入出國及移民法第六十二條訂定相關之規定。
主席:請台灣新移民發展與交流協會徐鴻欽秘書長發言。
徐鴻欽秘書長:主席、各位委員。針對新住民基本法,我剛剛聽了很多意見,還有內政部、衛福部、教育部及勞動部的相關意見,我就我個人及協會的立場,發表一下簡單的立場或意見的說明。
關於這部基本法,我們看起來是定義在推動我們國家的人口政策和移民政策,我個人從事新住民研究多年,我知道台灣目前的人口政策確實已經面臨很大的問題,呈現嚴重的負成長,而移民政策又是人口政策中非常重要的一環,剛剛大家都有討論過,在這二、三十年,來到台灣的移民有99%都是屬於婚姻移民,然而婚姻移民的樣態現在可能在變,剛剛很多人提到婚姻移民人數現在急速銳減,雖然累積人數是上升的,但是近5年進來的人數是下降的,這對於我們人口的補充當然是沒有幫助的,跟台灣人目前面臨的狀況一樣,包括新住民的二代國小端,也都是急劇下降的,這部分也關係到我們為什麼要定這個法。本協會的意見是,既然這個法的位階是放在人口政策,而我們台灣人生的人口又不足,那我們一定要仰賴外來人口,剛剛很多人提到,未來可能會開放商業移民、白領移民或投資移民,期待台灣的競爭力可以吸引這方面的移民進來,以目前台灣的經濟情況,除了婚姻移民,其他的移民政策如果沒有相關的法律配套,是很難推動的。為了參加今天的公聽會,昨天我看了一份資料,得知台灣在移民政策上是引領亞洲的,包括日本都還要來向我們學習,我們可能像新加坡一樣,是屬於亞洲裡面移民政策的先鋒或典範。我期待這部基本法可以帶領台灣未來的經濟發展,以人口培育的角度或人口補充的角度,去造就台灣另外一個經濟發展。
在細部的狀況,剛才大家有提到,新住民進來的時候,相關的部分實在太多了,剛才政次也提到少子化、高齡化,剛剛幾個部會報告時,我就把我昨天看過的資料統整一下,新住民進來,一開始跟他們接觸的是內政部的移民署、戶政司,到後來生小孩、打預防針,就是衛福部主管的部分,新住民或他們的小孩要讀書,就和教育部有關,在創業、求職的部分,則與勞動部有關。以目前的狀況來看,新住民的相關事務職權確實是散落在各個部會,剛剛很多專家也提到,真的需要一個統合的機關,而未來人口的補充、開放白領或藍領移民都有機會成為我們未來的人口政策,我知道現在勞動部好像在推攬才專法,以吸引白領的技術移民,這部分是不是也可以架構在攬才專法上面,去架構一個比較前瞻的眼光?我真的很佩服麗蟬委員去做這個大家比較不願意去看到的事情,因為這個部分有點深,有點遠,但是對國家未來是重要的。根據國發會的數據,在2030年或2050年,我們的人口會降到1,700萬或1,500萬,如果我們不想面對這樣的結果,我很期待這部法律可以讓它有所改變。
就我個人的研究,婚姻移民是屬於不對等的經濟移民,現在台灣在東南亞的經濟優勢也已經慢慢消失,所以這種不對等的經濟移民也已慢慢消失,我們未來要如何引領台灣或亞洲的移民政策?看了這部法,聽了這麼多專家學者的報告之後,我總是覺得,既然我們將這部法定調為人口政策的一環,要解決人口問題,除了自己生之外,當然就是靠移民政策,而在移民政策中,婚姻移民又只是一小部分,過去婚姻移民占99%,那未來呢?我們期待未來可以人數上升,定這部法才有意義和目的,也可以跳脫剛剛很多理事長講的搶食資源的情形。
剛剛有幾位提到客家基本法和原住民基本法,我個人比較有不同的意見,我認為新住民基本法應該跳脫客家基本法和原住民基本法,我在很多場合都發言過,我都問大家幾個問題,第一個問題是原住民和新住民到底有沒有一樣,能夠答出來的人可能不多,我就直接說明。原住民和客家人在台灣絕對有語言、文化、血緣保存的壓力,但是新住民是沒有的,既然沒有,我期待新住民基本法是以培力和我們國家要運用新住民能力的角度,或國家要用新住民的資源去發展經濟、發展國力的角度去看,在新住民基本法和客家基本法、原住民基本法不一樣的狀況下,格局和方向是不是就不一樣了?不管是來自印尼、越南、柬埔寨或泰國,新住民嫁過來台灣,他們的血緣、語言、文化絕對不會因此而消失,既然我們不是用文化保存、血緣保存的角度去看,我們是要運用人家的資源,培養國家未來的新住民二代,我們就要思考新住民基本法是不是一定要比照原住民基本法或客家基本法,我個人認為其實不見得一樣,因為角度完全是不一樣的,我必須要再強調,原住民和客家族群有血緣、語言、文化保存的壓力,新住民沒有,未來如果沒有一個良善的法規,新住民也不會進來了。
現在立法委員想要再召開另外一個公聽會,討論開放投資移民、商業移民或白領移民等等,在來之前,我又做了一個功課,有個教授跟我談到一件事,雖然這個不在我們今天討論的範圍,但是我覺得可以當作一個發想,他說現在全球都面臨高齡化社會的問題,他大膽地提出一個創意,我乍聽之下覺得他的創意是可行的,現在提出來跟大家簡單分享。他說現在全球都面臨人口老化問題,我們為什麼不用「上流老人」的策略去吸引一些退休的歐美、日本等先進國家的老人來到台灣?這些人在55歲、65歲或70歲退休以前,在他們本國的經濟條件或學經歷背景都不錯,台灣的醫療水準又很高,我們為什麼不吸引他們來這邊養老?我們是不是要另外吸引他們進來,而不見得一定要跟人家搶年輕人?我覺得他講得很好,這可不可以定義成我們要搶上流老人?因為如果臺灣某些時候的關鍵技術可以引用日本、德國或美國的技師制度等等。他是一位大學教授、創新學院的院長,他說:「這個也很好啊!」,我在要修這項法案之前曾經跟他稍做談論,他說:「你是不是可以把上流老人招進來?」,我問:「什麼是上流老人?嗯!好像還不錯。」,這部分就是在國家未來的發想上,講一個「上流老人」,大家聽起來好像還滿開心的,為什麼?因為我國未來的醫療素質可能會是全世界或全亞洲的典範,真的可以招一些比較好的優質人力進來。
我也期待這一部法以後可以加上所謂的移工轉移民,亦即藍領移民,政府目前對於藍領移民好像也沒有一個具體的做法,包括目前我們招了很多東南亞的學生,不管新南向政策怎麼樣、不管這些東南亞的學生具不具備華籍,可能有一些不具華籍的東南亞學生來臺灣讀書,而我們有沒有機會讓他們留下來?這部分是不是可以考慮架構在法條裡面?因為如果沒有,那我們還是只落入幫東南亞訓練人才。因為我碰到很多學生,對於學生我們可能暫時不將之分為藍領、白領,他們都很喜歡留在臺灣,但目前沒有管道可讓他們留下來。以企業界來講,在白領端或高端的移民裡,我碰到很多來臺教語文的外師,有歐洲籍、美國籍,他們留在這裡的機會是有的,不管他有沒有成為我們的補充人力,但至少有機會在這裡結婚生子,他們不見得會拿臺灣的身分證,但他們至少會進入永居的階段,對臺灣來說還是有貢獻度的。
我還碰過一位歐洲的留學生,他跟臺灣的留學生談戀愛,因而從國外到這裡來當一位音樂老師,這些是比較少數的例子,是我們以後想要去拓展的,而不見得要聚焦在目前我們所認定的東南亞移民,因為既然要把位階拉高到所謂的人口政策與移民政策,那麼以後在我們的補充人口中,高端移民要占多少、投資移民要占多少、婚姻移民又要占多少?我期待今天可以看到國發會提出相關的數據資料,我就可以比較中肯、有數據地對這部法律的條文提供更多意見,我想行政部門如果能多提供一些具體數據,例如從以前到現在,我們的移民數據及人口數據是什麼、未來的移民數據預估又是什麼。我們架構這一部新住民基本法要有別於客家基本法保存與保留的壓力或原住民基本法對於身分的認定,因為它有太多福利襯飾。
這些是我個人的意見,我也很認同剛才幾位所說的,可能還有一些不同的意見,是不是需要再召開公聽會等。我真的很希望這部基本法能夠完成,在過程中也可以引領臺灣走出未來失落的二十年。至於法條細部部分,我尊重大家個別的討論,我只是在這段時間趕快蒐集資料,既然有幸被邀請列席與會,就儘量提供我個人或本協會以及我在民間這麼多年來對新住民政策的看法。謝謝大家。
主席:請中華民國南洋台灣姐妹會謝世軒主任發言。
謝世軒主任:主席、各位委員。我們很肯定麗蟬委員及幾位委員提出制定新住民基本法的想法,長期以來,臺灣的新住民、移民及移工面臨很多法令的法源不一樣,因為各部會有各部會的做法,所以常常無所適從、不知道適用哪個法條。今天推出新住民基本法草案,我想請教在座各位,這項法案的重點是在促進國家發展或是保障大家的基本人權?因為我覺得這個觀點會牽涉我們如何制定這項法案,我覺得確立這個原則之後再進一步去看法條,這樣的檢視才會讓大家站在同樣的基調上去發展,而不是大家各懷著對新住民基本法的不同想像而對草案發展出不一樣的想法。南洋姐妹會一直以來最著重的在於做到基本人權的維護,所以某些程度上,如果社會發展、國家發展是在傷害人權前提下推動的話,我們也不會認同,這是我們主要的立場,謹提供各位參考。
草案第二條界定適用對象,一樣重複移民法及就業服務法排除了藍領、移工,這些移工在臺灣的身分是移工,可是他在其他國家有可能成為移民,這是因為各國移民政策的差異,所以新住民基本法有沒有考慮納入藍領移工呢?如果納入了白領移工(白領人士來台工作者叫做白領移工)、納入投資移民,可是我們卻不能接受藍領移民,那麼我們的新住民基本法就又再進行一次階級歧視,這是我們對這部分的想法。
其次,對於第三條所談之保障對象部分,我們希望保障的對象是具有新住民身分者及其子女,我覺得這樣的考慮非常周延,但可否進一步再擴大為新住民的家庭?因為很多相關政策的推動方式很難只針對個人,而是一個以家庭為單位的政策方式,所以是不是可以考慮進一步擴大適用對象?
接下來我就不逐條做出我們的回應,只有一個簡單的建議,就是如果我們把新住民基本法草案做為母法的法源,那麼有很多條文或施行辦法可能就要再考慮一下,例如第八條明定要設北、中、南、東新住民文化重點發展區,這看起來像是對新住民文化推動的後續施行辦法,可能沒必要放在母法的法源之中,它的層級可能不用那麼高。另外,剛才宋理事長及幾位老師、先進都提到關於新住民發展基金,如果未來制定的新住民基本法中已經設有一個常設部會,那麼新住民發展基金是不是考慮退場或轉成另外一種形式去做運用?因為我們一直對新住民發展基金有很多質疑、有一些建議,我們希望在這個過程中能有一些改善。
剛才徐老師提到新住民與原住民的差異在哪裡?其實很簡單,我個人的心得是,原住民人數或客家族群人數是固定的,族群發展是在臺灣內部一個封閉的狀態;可是新住民基本法制定之後,如果它是一個非常友善新移民、友善外來人口的政策,自然就能吸納世界上的優秀人才,因為對於要移出母國的那些人,當他們評估要移民到哪個國家的時候,必然會考慮當地的移民政策是甚麼,所以我們友善新住民的法案建立得愈完備、對新移民朋友愈友善,其實不僅只保障到原先所設定的弱勢移民,而是同樣提供外來移民更好的條件。基本上當我們去做各種事情的比較時,我們都會選擇理性判斷之下比較好的選擇,所以新住民基本法可能不光從保障本土現有的弱勢移民而言,我們可能可以把眼光再放遠大一點。
再者,我覺得有幾個條文可能可以在一個大原則的考量下做整併,例如語言部分,語言牽涉教育相關業務、無障礙環境、溝通及資訊能自由平等交流,我覺得這非常重要,特別是通譯,我們常常期待司法程序的各項通譯,目前臺灣的相關資源非常缺乏,即便有,但是各地通譯的品質及水準不一,也沒有專業認證制度。因為司法程序的通譯牽涉基本人權的維護、牽涉正當法律的原則,所以我認為這部分在新住民基本法中要有一個充分的保障,建立足夠的制度與資源,並建立一個合理、有效的專業評核制度。
至於工作權保障部分,關於對新住民朋友工作權的保障,我們看新住民基本法草案中的想法,其實現在相關部會都在執行了,執行的方式就像剛才報告的那樣,基本上我覺得就只是換在另一個法源去執行這件事,相較來看,我覺得新住民朋友在臺灣所面臨工作上、勞動環境上的問題應該不會是所謂鼓勵公、民營機構辦理就業服務、就業諮詢,絕對不是這個!大家都很清楚新住民朋友在就業上所碰到的問題不是這個,他們並不是找不到工作,他們有工作,問題是那些工作是什麼類型,也就是後面所提到的同工不同酬、有升遷的天花板、有薪資的天花板、就業選擇少以及他們過去的專業技術及專業能力不被認證等相關問題,這些問題要怎麼解決?其實這和臺灣其他階層、其他族群碰到的勞動問題非常相似,所以我也不會苛責新住民基本法沒辦法處理好,因為這是大家的共業。
最後,有關獎助媒體近用權部分,這是一個良善的美意,但是我想不通在實施上要怎麼執行?現在原住民有16族,原民臺可以設置16語節目,可是新住民是對全世界開放,未來針對新住民提供媒體內容時是不是也要依新住民人口比例開設節目呢?在提供頻道有限的情況下,我覺得媒體經營非常困難,想必張正先生一定非常了解。我們完全認同立法的美意,只是我比較好奇在執行上要怎麼兼顧各個族群的需求?以上是南洋姐妹會的報告,謝謝。
主席:請財團法人伊甸社會福利基金新移民家庭成長中心朱雅萍組長發言。
朱雅萍組長:主席、各位委員。剛才聽了很多前輩們的分享,在政策面上我很認同,因為這部法律的制定攸關人口政策移民的部分,本中心係提供實務服務,因此謹就實務上所看到的提供意見。首先在新住民基本法第二條名詞定義「已歸化成為本國國民」這一塊,以現行一些社會福利補助而言,未取得身分證的新住民和取得身分證的新住民在福利上的差別待遇很大,從社會救助法來看,這是一個綁定戶籍的法規,大家是否知道現在新移民單親的比例愈來愈高?尤其是那些還沒拿到身分證的單親新移民,他們獨自帶著孩子在臺灣生活其實很辛苦,如同剛才提到的,他們的勞動條件不是很好,大部分從事勞動性大、低薪、工時長的工作,這是很多新移民姊妹遇到的問題,社會補助對這些新移民家庭可以提供的社會福利不是那麼好。
有關長照2.0部分,最近我們常遇到高齡、未有國籍、沒有合法居留權的新移民姊妹其實不在長照保護下,實務上當他們要使用社會福利時,一定程度上有很大的難題,我們在請各相關單位協助時,他們都說現行的法規不允許他們使用相關的福利,所以這些新移民姊妹的現實生活過得非常辛苦。新住民基本法第十四條提到「政府應提供新住民關懷協助,並對弱勢新住民應給予扶助。政府對新住民參加社會保險或使用醫療資源無力承擔者,應予補助。」基本上牽涉到其他相關法令的部分都要一併做考量,例如衛福部主管的法令,尤其是針對有戶籍限定或是未納入目前在使用的法條部分。
有關社會保險部分,尚未領有臺灣身分證的新住民是沒有就業保險及國保的,如果沒有工作就沒有保險,有新移民姊妹向我們反應,他們工作到一半不能再繼續工作,就業一中斷相關保險就沒了,雖然之後可以累積,可是他們不確定怎麼累積。另外,剛才提到設籍意願降低,很多新移民姊妹都說臺灣環境對他們算是友善,但是在他們需要使用的一些福利並不是那麼完整,使他們設籍的意願偏低,這是我們看到的一些現況。
有關技能培力的部分,其實很多姊妹願意去培養技能,可是在後續企業任用這部分,我認為很多企業對任用新住民還不是那麼友善,我覺得光做到培力部分,而後續要怎麼讓新住民姊妹發揮培力或本身專業能力,使之持續應用在全臺灣社會上,這部分可能要再思考。以上是我的發言,謝謝。
主席:請燦爛時光東南亞主題書店負責人張正先生發言。
張正先生:主席、各位委員。我就不感謝麗蟬委員了,每個人都感謝他,他的耳朵應該都長繭了!不過麗蟬委員確實是國民黨在上次立法委員選舉裡唯一或最大的勝利,也是朱立倫做得最好的一件事。
今天針對法案及各部會目前做的一些事情,我提出五個不和一個堅持,第一個「不」是要回應次長,就是不要老是想要他們融入我們,而是我們該去向他們學習;第二個「不」是我們不要老是只看血緣,我們應該要看他們的興趣和能力,這是針對現在通緝新二代的狀況,現在全臺灣的新二代一直被通緝,我們像仲介一樣,一天到晚都有人找我們要新二代;第三個「不」是不要老是只想賺錢,不要老是說人家不認識我們,其實我們也不認識他們,我覺得我們應該要先認識東南亞,再去想要怎麼賺錢,或者認識清楚後,錢就自然來了;第四個「不」是不要排除移工,這一點剛才被謝世軒主任講掉了,不過意思一樣,我稍後再解釋。關於不要排除67萬的移工,我覺得這是制定新移民基本法的高度問題;第五個「不」是不要零零落落,這些年不管藍或綠執政的政府部門都做了很多和新移民相關的事情,我很感謝,不過可能有點缺乏協調,你做一點、我做一點,這是我們未來要努力的;而「一個堅持」是指要堅持臺灣成為一個更寬容、更多元、更公平的社會,堅持我們是有自信的,不要看到新移民就覺得每個人都是要來偷、來搶的。
我再回頭說明一下,第一個「不」是不要老是想要他們融入我們,而是我們要向他們學習、借重他們的能力,不管他們是藍領或白領,剛才有人提到我們可能要招白領進來,但藍領就不太算,可是即使是藍領、在臺灣工作的外籍勞工,也不是隨隨便便就可以來,他們都是20~40歲的青壯人力,而且要有勇氣,才能到一個有點歧視他們的地方工作,對於這些人的勇氣要非常珍惜,因為我們若真的缺人,這些人很容易變成我們的人,不管他是婚姻移民,還是工作移民。其實這一點,我們真的要跟韓國學習,因為什麼都是我們的,這樣才好,才會變大,若老是把他排除,會越來越小,我們土地不能變大、又不生小孩,就會慢慢變小,如果想變大,就不要跟大陸比土地大、比錢多,可以跟韓國學習這一塊,多吸收一些文化進來,跟他們學習,並借重他們的能力。
第二個「不」是不要只看血緣,要看興趣和能力,這真的是回應了現在各部會很努力做的一些案子,譬如教育部提到,補助新住民子女國際職場體驗活動等等。前一陣子,我有寫一篇文章叫「通緝新二代」,談的是「新二代和土二代」。什麼是土二代?像我在臺灣土生土長,就是土二代,現在大家為了新住民好,為了新二代好,雖然立意良善,但有一些問題已經出來,例如我剛剛說的,新住民子女國際職場體驗活動,就是針對新住民子女,可是有些土二代,也很想去體驗,為什麼要排除他呢?如果他媽媽是越南人,我們不要強迫他一定要喜歡越南,因為他可能喜歡泰國;像我爸媽是臺灣人,我為什麼不能喜歡越南呢?因此,如果公部門要推這些活動,我會建議把血緣拿掉,而是看興趣和能力,如果有年輕人想去東南亞發展,就推他一把,給予一點助力。像外交部的外交勵學方案也是針對新二代,但應該讓土二代也有機會,這樣土二代和新二代之間才不會有隔閡。
第三個「不」,是不要老想賺錢。賺錢這個能力,並不是喊著要賺錢,就會賺錢,新南向也不是蔡英文開始喊的,從李登輝那個時候就喊了,至於能不能賺到錢,還要看運氣和天命,不過有一些是自己可以掌握的,我們要不要先了解他們?了解之後,就算沒賺錢,也賺到知識和視野,那才是對臺灣穩賺不賠的事情,而且要先談人權,包括先了解在臺灣六十幾萬的外籍勞工、五十幾萬的婚姻移民,怎麼樣讓他們在這邊過得好?我剛才看了一下,交通部的朋友沒有在這邊,但交通部是最關鍵的部門,因為這些人要在臺灣移動、要去玩。
前一陣子說,陸客沒有來觀光,既然有70萬的外籍勞工在臺灣,就讓他們去觀光,但為什麼不去?因為我們的路標指示是中文、英文、日文及韓文,好像穆斯林、印尼人不會去觀光,雖然他們包著頭巾,也很想玩啊!我們有沒有可能,把一些費用投資在這邊,讓這些已經在臺灣的移民、移工,可以更便利的移動,他們等於幫忙踩線,等這些收入不是那麼高的移民、移工踩完線之後,印尼、越南的大戶、大款要來就更方便,錢就自然來了,可是前面的那一段,要讓已經在臺灣生活的人,可以過得更好一點。
我想提醒教育部,希望教育部不要搶了經濟部的功能,教育部推廣文化的班級也不要一直想經貿班等等,教育部就先談教育、文化、社會、歷史等等,其他要賺錢的部分,就留給經濟部去傷腦筋。
第四個「不」,是不要排除67萬的外籍移工,應該爭取他們留下來。我前面講過,這些人是勇敢、四肢健全的人,而且比我們都健康,因為他們一天到晚被要求去做健康檢查。像我從來不做健康檢查,可能很不健康,各位我就不知道了,可是外籍移工被規定要健康檢查,所以他們超健康的,不但年輕力壯、體力好、吃苦耐勞,又敢出國打拚,所以我們要爭取他們留下來。
有關身分的部分,這個法第二條是依據入出國及移民法第二十三條取得外僑居留證,這個又是依據就業服務法第四十六條第一項第一款至七款及第十一款,這些人是可以取得外僑居留證;換句話說,第八款到第十款的外籍勞工,也就是藍領外勞不能取得。如果這個基本法有機會通過,一定要澈底處理這種歧視,這是丟臺灣人的臉!如果這個基本法是依據移民法,移民法又依據就業服務法,等於一路歧視到底,就是擺明了歧視,我們只要白領、上流的人來,這樣會讓我覺得不喜歡這樣的臺灣。
有關第五個「不」的部分,我想大家也知道,各部會都很辛苦在推動,但可能缺一個統整單位,我未必支持一定要成立新住民委員會,就算是會報也可以,只要這個單位可以真的統整,不論是要部會,還是委員會,或規定要有一個立法委員是新住民代表之類,就是用任何方式,可以讓大家努力十幾年的東西,可以穩定、有方向性的往前走。
最後,就是要堅持,希望臺灣更多元、更寬容、更公平,要對我們的制度有信心,讓這些移民來我們這裡,也喜歡這裡,但怎麼樣讓他們喜歡?你一天到晚想他的錢,他不會喜歡,所以要讓我們的制度更好,因為我們可以贏中國的,是我們的制度和自信。謝謝大家。
主席:謝謝。我覺得召開公聽會,就是要多聽大家的意見,也多收納意見,因為有很多想要講的內容,所以我剛剛問過我們主秘,就不做回應了,所以待會有還沒講到的部分,可以進行第二輪發言,既然召開公聽會,就是希望大家多提供意見。
現在請中央警察大學國境警察學系王智盛助理教授發言。
王智盛助理教授:主席、各位委員。非常感謝有機會參加今天的座談會,前面聽了很多學者先進,還有很多實務專家的意見,我想表達幾個看法:第一,我覺得新住民基本法立意非常完善,大家主要看到的是,保障臺灣在整體發展過程中,對於婚姻移民、一些弱勢族群的權益需求,所以整個法制推動的過程和精神,非常值得敬佩。目前臺灣的確面臨整體移民制度轉型的需要,確實有思考整個移民政策的急迫性。不過我有幾個看法,可能跟前面的學者專家不太一樣。
第一,如果是基本法,這樣基本性的法律,在剛才行政部門一系列的報告中,我第一個疑問是,問題的根本癥結到底是各部會現行法律不足,需要更上位的基本法作為指導綱領,來做總則性的法令,統整各部會現在不足的法令?還是各部會法令中有缺陷,但其規範是存在的?換句話說,新住民基本法看起來是一個統整性、綱領性的法令,但面對現在整體移民法制的狀況,其必要性到底有多強?其實,我在拿到這份資料的時候,第一個直覺跟很多學者專家一樣,會先去比對原住民基本法、客家基本法,因為同樣都是涉及族群權益保障的相關基本法律。剛剛前面也提到,客家基本法及原住民基本法涉及族群的單一性,相對而言沒有歧異,然而新住民的組成則非常多元,怎麼樣一體包裹,以一個基本法適用?我個人還是存有疑問,可能需要更多思考。
第二,講到對象,就會提到組成多元的問題,對於這個基本法,剛才很多先進都提到,根據我個人的判斷,也許不一定是對的,我認為不是用婚姻移民的概念來界定。事實上,從時間軸的角度來看,在第二條裡面包括移民法中的居留、長期居留、永久居留、歸化到兩岸條例的定居等等,但很好玩的是,講到陸配跟港澳居民的時候,又發現沒有拿到居留和長期居留的部分,而且它對外籍的婚姻移民,跟對港澳及大陸移民,至少在那個法條上面,是沒有呈現相對應的東西。由此可以看出,如果單純用時間軸去定義誰是新住民會有問題,若對那個問題更進一步去思考,它其實包含兩塊:一是沒有取得身分或國籍;還有一塊是取得身分和國籍,有這兩種不同階段的婚姻移民。
剛剛也有提到,在沒有定居或歸化之前的婚姻移民,目前是依照國際公約和內國法化來處理,或許做得不夠好,但是這樣的處理方式,跟我們設立一個基本法,全部一體適用,用包裹的方式,把剛剛我所提到的外來人口,大陸地區人民、港澳居民、無國籍人、外國人,甚至還有無戶籍國民,要不要算?雖然這是極少的弱勢,可是要不要算?譬如泰緬,也有一點點這樣的狀況,所以必須整體考慮,到底用哪一種方式比較好。
如果不用時間軸來看,就要用更整體的方式來看,包括剛剛林麗蟬委員提到的,要用整個移民類別或事由來看,可能會有婚姻、專技、投資等不同類型的移民,可是身分別這些東西怎麼樣被同時納入所謂的新住民基本法?如果做最廣的定義,它都是新住民或新移民的概念,針對這些不同移民的需求,是否可以同樣在這個法律一體適用?我覺得還需要更多的考量,而且這個基本法,若跟其他法律產生衝突,怎麼去競合?例如裡面有提到國家考試的權利,但我們都知道,近年一直有爭議的是,大陸配偶在考試權的部分,目前的年限是10年,如果在這個地方產生競合上的衝突,怎麼去同時競合跟適用?事實上,一體適用的包裹法律,到底能不能滿足我們對新移民保障權益的需求?我覺得這部分可以去思考。當然,也包括剛剛很多人提到的,新住民衍生性人口的問題在這裡並沒有規範到,如果要一體適用,包括衍生性人口,可能也要納入範圍。
第三,關於組織跟內容的問題,剛剛有很多先進提到新住民委員會成立的部分,我比較會去擔心和思考的是,它和現行各部會所報告的內容在整合上是否有疊床架屋的問題?最直接衝擊到的是移民署和移民法之間的競合問題。多一個基本法總體性的綱領,是不是能夠更有效的去推動我們所期待的事情?就是保障新移民的輔導或權益,但這些在現行法規中都有,只是做得不夠好,所以我們需要面對的是,到底是沒有法規的問題,還是法規不完善的問題,抑或組織面沒有辦法整合,導致執行能力不足?這個根本層次釐清之後,可以更清楚的思考,是要制定一個基本法,或從現行散落在不同部會的法制上思考,這是值得思考的問題,也是我對基本法的看法。
這次在討論提綱當中,除了新住民基本法之外,第二個部分,包括林麗蟬委員、立法部門都很慎重的在思考未來整個臺灣的人口政策、移民政策的走向,我覺得這是更大,更需要被急迫處理的上位問題。現在新住民基本法處理的是有關輔導、權益保障及多元族群融合等相關法制,我覺得目前臺灣有相關法制,但是必須更快、做得更好,所以它不是一個真空狀態,但如果檢視前面的移民政策,我覺得的確應該有一個高階的移民整合機構,或許真的是新住民委員會,但需要一個跨部會、有能力的整合機構,去處理從婚姻、專技、投資到移工的問題。
其實,移工是非常嚴重,而且是全面性的問題。我覺得當務之急,有3個東西可以回答第二個提綱的問題。首先,應該重新啟動移民政策白皮書的檢討,我記得移民政策從討論到最後定稿,是從99年到102年,現在106年已經快結束了,雖然談少子化,但結構已經不一樣,現在面臨更嚴重的問題包括人才外流、移工缺口,還有移工未來如何在臺灣更獲得保障,並留下來成為我們社會一環等問題,所以我覺得移民政策白皮書,可能需要重新檢視,以正視移入人口。如果我們從這個部分來看,應該趕快重新檢視移民法,並對移民輔導及歧視政策做出調整。
還有,我在上課的時候常常提到,我們的入出國及移民法有很大一塊是管制性法律,是去思考我要管這些人要不要進來,而不是去思考,這些人進來之後,我們怎麼照顧他?如果是這樣的管制性法律,會一直沒有辦法正視移入人口進來臺灣社會之後,我們所關心的移民權益保障的問題。如果這個部分可以做更快速的調整跟修正,才能讓行政部門的執法人員更理解未來的方向,才有可能真正從心態上去改變我們現在所面臨的困境。
最後,我認為還是要有一個整合性的機構,才有辦法真正落實,包括新住民、新移民,或讓未來整個臺灣的移民政策,可以有更完整的發展。以上,是我個人的一些淺見和看法,也就教於各位。謝謝。
主席:請真理大學蔡震榮教授發言。
蔡震榮教授:主席、各位委員。新住民基本法草案一共有十七個條文,在條文的設計上,都是屬於福利行政措施,這跟「新住民基本法」的題目好像比較不類似,等於是一個移民輔導的措施。因為這個法案第二條的名詞定義是依據入出國及移民法第二十三條,確實把藍領排除在外,也就是依據就業服務法第四十六條第一項第一款至第七款及第十一款規定,是屬於白領階級,未將藍領階級包括在內。至於第三款規定「依入出國及移民法第二十五條取得外僑永久居留證者」就比較沒有問題,所以從第二條規定來看,是將涉及入出國移民署的移民輔導、涉及勞動部依照就業服務法實施的就業服務輔導措施以及涉及經濟部的相關法規綜合在內。但本條也有一個缺點,也是今天討論滿久的一個焦點,那就是條文中只列出相關法條,卻未對何謂新住民加以定義,這個條文涉及了經濟部、勞動部、移民署、衛福部的相關規定,如果要濃縮規範之,起碼要在第二條對新住民給予定義,不是用法條來解釋定義。
再者,我們到底是要從人口政策去考量還是要從普及福利措施的方向來思考呢?假如要將就業服務法中有關移工的輔導也納入新住民的範圍內,那就不符合規定,對於移工提供輔導本來是勞動部的事,有必要再成立一個部會來專職輔導嗎?就人權的角度雖然是好的,但是從人口政策而言,是否要將移工亦視為新住民,這部分恐還需考量,可能需做跨部會的整合,我認為制定本法主要是要加強移民署的移民輔導工作,由於目前並無統一事權機構,所以依照草案第七條規定,包括衛福部、勞動部、移民署、各縣市政府等,每個單位都設有新住民發展基金,既然國家對於新住民非常重視,目前的分散情況確實有必要加以整合,未來如果確定要設一個基金,應該規定統合運用原本各單位已經存在的基金,至於是否由新住民事務委員會處理則是另一個問題,我們必須從第一條的立法目的去看制定本法的主要目的為何,剛剛也有委員提到立法目的到底是要保障扶助還是要保障他們的權利的問題,因為現在的新住民有些是婚姻移民,有些是投資移民,還有一些是科技移民,對於這些不同的方向當然要有不同的目的,是不是要統合在立法目的裡,這也是可以思考的。所以我建議要在第二條中對新住民加以定義,比如入出國及移民法會定義何謂無國籍者、何謂有戶籍的國民,有完整的定義才會減少爭議。個人的意見是是否將藍領階級包含在本法規範範圍內,會對我們的人口政策造成影響,且可改良未來的人口素質,大家可以對此加以思考。
第四條是有關設置新住民事務委員會的規定,在目前的立法政策上,如果要設置一個委員會,必須要包含新住民各方代表,因此可能會涉及入出國及移民法、兩岸人民關係條例及香港澳門條例的相關規定,如果要將藍領階級亦包括在內,則還將涉及就業服務法的相關規定,屆時如何對委員會組成分子做適當的比例分配,也是立法技術上需要克服的問題。再者,對於跨部會及基金設置問題,目前的立法技術是以法規命令方式,授權主管機關──如果成立了新住民委員會的話,就是授權新住民委員會訂定一個相關規定。
本法除了給予新住民福利措施外,還有兩個重點,那就是新住民的工作權及社會地位的平等,相關規定出現在第十三條,但只是一種宣示性的規定,並沒有充分的保障。其實有關工作權的保障可以參考就業服務法第五條及性別工作平等法的相關規定;至於社會地位的平等,目前新住民身分有可能在社會上受到歧視,所以有關歧視的規定應該出現在法條中,除了我剛才提到的就業服務法及兩性工作平等法之外,性騷擾防治法的相關規定也可以做為立法的參考,也就是應該將哪些基本權利會受到台灣社會不尊重的部分納入新住民基本權的法條中。
以上是我的建議,重點在於對新住民的定義應以文字敘述為宜,不能只規定依哪個法條,至於是否要包括藍領階級,未來可以再討論,這部分恐怕需要與勞動部主管的就業服務法相關規定契合。以上報告,敬請指教,謝謝各位。
主席:現在請台灣新移民勞動權益促進會劉茜理事長發言。
劉茜理事長:主席、各位委員。首先要感謝委員會為我們制定這個新住民基本法,顯示各位肯定新住民的議題非常重要。之前幾位理事長的發言都講得非常詳細,也說出了我的心聲,我代表的是大陸配偶,這裡只做兩點補充。
第一個要補充的是有關第二條對新住民的定義問題,剛才幾位理事長都說得非常好,這個問題會引申出很多的人口問題,我想要瞭解的是所謂的新住民是否包括在台灣依親居留者及其子女?這部分涉及第三條規定的保障對象,比如之前談到取得依親居留權者不需申請工作證即可工作,但如果所謂的新住民包括這些人的子女,由於他們繳交的是高額學費,請問這些人在求學階段的子女可否利用寒暑假出外打工?這是很多姊妹來向我諮詢的問題,也是我相當疑惑之處。
第二點要補充的是有關第五條規定的召開跨部會首長會議,請問這部分到底會如何具體、實在的規劃?有關發展基金的來源,我絕對不是要分化陸配和外配,但陸配占在臺新住民絕大部分人口,所以我想要瞭解這個基金的來源是否亦有一定的比例原則?剛才有一位理事長講得很好,我們不必特別注重血緣關係,我的小孩從大陸來了之後非常認可臺灣,就算要他回大陸去也一次都不願回去,所以我認為不用刻意強調血緣關係,讓新住民就成為本土的人,這樣才是最好的,我覺得與其由政府傷腦筋如何發展陸客來臺觀光,倒不如放寬陸配親屬來臺探親,一個家庭至少可帶一至二團來臺觀光,這其實也是一種發展臺灣經濟的考量。以上淺見,請各位指教。謝謝!
主席:現在請桃園市新住民女性關懷協會牛春茹總幹事發言。
牛春茹總幹事:主席、各位委員。首先要感謝委員非常用心地推動制定新住民基本法,誠如剛才與會貴賓所言,最重要的是到底新住民的定義和所涵蓋的人權範圍為何,毋庸置疑的,因婚姻來台、早期被稱為外籍配偶的族群一定是新住民的一部分,而且可以說是占了絕大部分,我本人也是因婚姻來台的陸配,來臺灣已經十七年了,所以今天我謹就外配族群在法律方面可能需要有更多依循的部分簡單報告如下。
我覺得對新住民而言,生活性部分不會有太大的問題,最重要的還是就業問題,這些年來,各部會在外籍配偶、新住民就業的部分都訂有一些福利措施和保障,但是客觀來說,就業歧視還是存在的,所以我就想,我們很多企業每年都僱用很多外勞,那麼可不可以訂出一些獎懲機制,讓這些企業主願意僱用我們這些新住民?我認為若能讓新住民有獨立的經濟,對其家庭的穩定是非常有幫助的。
其次是有關新住民的學歷認證,這部分以陸配的問題比較多,當然這是有鑑於兩岸人民關係條例等等規定,但既然今天要推動這部新住民基本法,我希望在陸配學歷認證部分也能一併有更好的進展,當然,有學歷者的工作能力和各方面一定足以讓他在臺灣適任更多的工作,在工作範圍上能有更多的選擇,對臺灣而言,也能因才適用,如果能讓高學歷的為人母者在臺灣社會有更好的位子,有所發揮的話,絕對會對其新二代有正向的影響。
再者,還有與新住民學歷認證有關的一點是我們一直都在說臺灣社會要認同新住民,加強對新住民的多元包容接納,但是我覺得更重要的是應該要體現在讓更多優秀的新住民參與更多的公共事務,尤其是在新住民領域,可是現行法令規定要從事任何公職都必須取得身分證滿10年,而這其中又存在著一些差異,比如除陸配之外的其他國籍者,取得身分證滿10年的總時間數大概是14年,但對陸配就要求到18年,即便已經是8改6,算起來也要16年,我們今天不是要求一個絕對的平等,而是說推動新住民法就是為了消除我們之前存在的一些差異,包括投資移民、科技移民、婚姻移民等之間的差異,應該要思考如何將這些全部整合起來,包括取得身分證之前和之後。所以新住民法的內容如何規定、如何推動真的需要花費很大的心力和心血,當然也需要各部會的配合,所以今天才有這麼多部會的人員來參與此一公聽會。
以上是就婚姻移民來臺也就是外籍配偶部分在法律上可能需要有法源依據的地方,提出一點小小的建議,敬請各位指教,謝謝。
主席:現在請中華兩岸婚姻協調促進會鍾錦明會長發言。
鍾錦明會長:主席、各位委員。其實之前的發言者都講得非常好,實在沒有什麼需要補充的。我首先要強調的是,中華兩岸婚姻協調促進會絕對不是婚姻介紹團體,而是社會團體,我是兩岸婚姻當事人,已結婚20年,從早期的狀況一直看到現在政府重視這些大陸姊妹,看到這個基本法後感觸很深,我想的是除了陸配之外,這部法有沒有想要引進大陸地區的一些高端的、專業的人士?兩岸人民關係條例初始規範的是大陸地區人民,後來才把配偶加進來,最後修正成這樣。我們看這部法雖然有幾條的內容是在就業上不要歧視,我知道委員很辛苦,但委員是否知道今年第二十一條函釋的廚工問題,目前大陸姐妹仍然沒辦法做廚工?所以是不是用這部法規範,將來讓大陸姐妹來臺10年可以任公職,或者公務人員那部分可以給予她們全面的平等?我希望這部法令能涵蓋這部分。除了移民署管這個人能不能進來,或這個人有沒有逾期之外,我覺得移民署的專業應該是這部分;陸委會則是對大陸地區人民這部分,那麼配偶是不是要拿出來討論?對於這部基本法,我們要思考有沒有這種方向。
另外,我們一直在講臺灣是民主國家,我們不要把門關起來,覺得大陸地區人民過來會對我們不好,或是會有國安問題等等,這個帽子太大了。這幾年我看到一件讓我很憂心疑慮的事情,就是無論官方或企業,大陸一直在做挖臺灣人才的事情,我在臺灣出生我有點擔心,我們很多人才會不會就直接到大陸去了?這部基本法要不要涵蓋大陸地區人民?是把門關起來排除,只有東南亞的部分?還是有其他國家,包括中國大陸?我和很多陸生聊天,陸生來臺灣半年後,非常嚮往臺灣的民主制度,所以應該是我們統戰他們,怎麼會是他們統戰我們?我覺得這個觀念是錯的,我們一直要把臺灣的民主、臺灣的選舉等制度推廣到大陸,讓他們的人可以來,多學習我們這個制度,或學習我們的人文環境,以上講的是大陸地區人民。
第二個要講的是大陸配偶,這部基本法將來是不是會涵蓋第二條在講的這些人民,除了大陸朋友適用兩岸人民關係條例,港澳臺人民適用另外一個法,其他外國人又適用另一個法,怎麼規範將這些人全部納入?因為國籍法、移民法及兩岸人民關係條例,對於每一位婚姻移民來講,時間都不一樣,外籍朋友拿的可能是居留權,大陸朋友是依親居留、長期居留、定居,是不是從他們進來臺灣那一天,我們開始就要協助他們?如果是,有很多法要涵蓋進去,包括剛剛前面幾位先進講的,有關社會福利的申請,這個法是不是能夠涵蓋?互有衝突時我們怎麼界定?是跨部會處理,還是各單位統統依據這部法處理?剛剛很多部會報告,幫新住民等辦了很多活動,那個錢是來自新住民發展基金,還是各部會自己編列?是各部會自己有編列,這樣很好。那是不是將來因為這個法,各地方政府會成立新住民事務局處,對轄內新住民做生活上的輔導?當然,我期望這部法能夠一次到位,解決很多我剛剛講的,包括大陸地區人民在移民方面能不能納入?大陸配偶能不能依據這個法,在來臺10年任公職方面,或可平等的做廚工工作,這部分是不是能夠一次解決?如果是,在此我非常認同能夠一次解決這些問題,以上大概簡短的發言,因為前面的先進講得都非常好,我只能講這些,謝謝。
主席:謝謝。待會如果有人想要再發言,可以再發言,現在先請行政部門作一個回應。
我先說明一下,其實我們希望有一個新住民基本法這樣的指導綱領,我也一直在追蹤原住民工作保障法,並協助及關心原住民相關的就業,這部分我滿熟的,所以未來新住民不管在工作保障或其他方面,一定要有一個高位的領導綱領這樣的概念才能去做更多的事情,這只是第一步,我們大家一起努力,未來還有很長的路,大家要一起打拚。
請內政部花次長發言。
花次長敬群:主席、各位專家學者、各位委員。非常感謝各位專家學者提供這麼多寶貴意見,剛剛我在台下聽到很多論述,有一部分讓我有一語驚醒夢中人的感覺,真的非常謝謝大家,而且我也跟大家報告,在這樣的公聽會聽到大家這麼理性、溫柔及專業的發言,讓我們行政單位覺得還滿溫馨的。
首先,我大概做幾個面向的回應,我必須跟大家講,關於移民或新住民的議題,其實臺灣還是處於不斷學習和演進過程的狀態,這個議題來得快,也變得快,大家站在第一線有非常多的感觸,行政部門站在法制面,在行政政策及公共政策的推動下,我們不斷地銜接,當然,面對這麼快速變動,議題又不斷創新的情況下,特別是這裡面又涉及屬於國際或兩岸不同面向比較複雜的結構,在分寸的拿捏或如何更加積極地推動,政府部門願意認真思考。剛剛也提到很多關於人口政策的需求,或關於人權,或關於臺灣應該更敞開心胸迎向國際等,這一切政府部門都願意認真思考,我們觀察這些部分,剛剛大家提到了滿多面向的問題,例如純粹就行政面的缺失,包括基金沒有法源,這就是一個很直接我們必須要面對的問題,或移民政策白皮書是不是應該重新再認真檢視,思考比較大幅度的調整,這都是很直接且具體的事務,我們一定會認真面對和處理。
從各位的報告裡,我可以感受到,現階段不管是新住民或移民相關的配套制度,大家比較迫切且急切的問題,應該是關於歧視或不公平對待或一些不合理的規定,希望趕快積極的來處理,我覺得這是我們面對這個課題,應該先思考和面對的事。這些事情不管從剛剛提到的兩公約的角度,或從一些法制的角度,或從中央和地方執行各項業務的角度下,我們如何讓歧視或不公平對待能夠逐步地降低?因為終究這裡面的成員及其所處的工作或生活上的情境,跟國人比較確實還有一定程度的差異,所以當然有一些相對弱勢情境下的問題,不只是在移民的工作上,還有勞動及衛生福利等等,我相信各部會應該都可以積極面對和處理。
當然也從這裡看到一些進步的觀念,進步的觀念絕對是我們要認真面對和學習的,但終究政府在施政過程要評估一個務實的作法,所以在進步的觀念和務實的作法之間,我們會歸納得到一個結論叫做可以進步的範圍到哪裡,這就是我們在政策評估檢討下,需要跟大家不斷對話,不斷針對各種事項來進行溝通的內容,以政府施政的立場和態度,我相信絕對會積極做到可以進步的範圍。
還有一些部分可能也需要再跟大家多做溝通,過去我們做很多法案、法制或政策的推動,會有幾種面向,一種是以人為分類然後來擬訂政策,一種是以議題或事務為對象來擬訂政策,長期的經驗告訴我們,以議題或事務為對象來擬訂政策會是比較精確完整的方式,不會出現爸爸委員會或媽媽委員會,或是男生委員會、女生委員會,從爸爸的角度有好多事情在政策上需要加強及關注,從媽媽的角度那就更多了,我這樣講不是我們不支持新住民委員會的概念,而是就很多事務的推動下,我們過去及現在的作為也是一樣,屬於內政部移民署該精進的,或從戶政司、從勞動部、從衛福部的事務方面,其實可以從專業的角度來做。在個別議題的面向裡面,我們對新住民這部分的重視或照顧的程度是否完整,這部分是一種角度,當然,把它整合成一個從人為類別的角度來思考也不是不行,只是在單一議題的精緻度上,最後還是要回歸到勞動部、衛福部來做專業的支援,這裡面是一個很有趣的思考話題,這部分大家可以再做一些溝通。
我覺得現在面對新住民各式各樣的問題時,首先應該先把問題釐清,現階段希望處理解決的是什麼問題,說實在話,行政部門從來不敢奢想可以全面解決問題,我們一定是一步步地把問題釐清,現階段大概要處理的重點問題是什麼,我們先釐清那個問題,之後才思考解決問題的策略、路徑和目標,一定是這樣的過程。我們的目標是什麼、現在問題是怎麼樣、中間有哪些路徑、哪些策略要規劃?從這樣的角度來思考就會很精確,至少有某些問題會因為這樣真的被解決,而不會是,我希望解決那麼多問題,如果你沒有提出一套可以解決那麼多問題的方案就不要談,這樣很多問題就會繼續延宕,這就是取捨。所以在有限資源或有限量能的情況下,面對這些事情時,是要用法案的方式,還是用方案的方式,這都是選擇。對於很多實務的問題,我們過去常常有建立一些執行方案,還真的可以務實地解決一些課題;至於法案的部分,是我們為了解決一個問題,在法律的基礎缺了什麼,我們就立新法或修法來補強法制基礎,這就是過去處理問題的經驗。這一切當然只是跟大家溝通指教,倒不是說這叫做政策,因為終究我也不能代表各部會,只是說今天聽完大家很多指教,確實有很多心得,新住民遭遇到的各式各樣課題,政府部門願意跟大家攜手同心一起解決。以上我做這樣的回應,謝謝。
主席:兩岸婚姻也30年了,對於兩岸婚姻及移民婚姻走到現在,我們也知道很多福利面及照顧面需要關注,剛剛次長說的我也非常有感的是,我們一直用新住民是弱勢這個概念去做照顧,我必須承認,我們的婚姻移民其實樣態非常多,剛剛為什麼會談到商業移民或工作移民等等,我希望顛覆大家對新住民的概念,因為剛剛我理解的,大家認為新住民就是婚姻移民而已,其實我常講,很多時候我們應該做滾動式的推動,可是當已經滾到沒地方滾動的時候,我們必須要有一個真正的上位法源,不只是照顧而已,它是一個為臺灣走向國際的概念。所以剛剛很多專家學者談到,到底是要福利還是要人權?我期待的是福利及人權都是我們考量之內,因為我不希望我們都要二選一,為什麼只能二選一?
我們在做婚姻新住民的工作,大家常問我,如何告訴大家不要標籤化?我在做一些分享的時候,常用一本繪本來陳述這件事,就是「你很特別」,就是灰點點跟星星,我無法將身上的灰點點拔除,總可以把它變星星吧!因為灰點點已經貼上去,沒辦法被拔除時,它可以變成星星。我覺得我們對這樣的概念推動可以再進一步,所以我提出這個法,希望未來多多聽各部會的意見,而不只是聽專家學者的意見而已。
剛剛鍾理事長問到,各部會辦的活動是不是基金的錢?我必須承認有些是基金的錢,有些是各部會編列的錢,有些是申請公益彩券的錢,有些是跟民間團體的基金申請的錢,就是散布在各個部會,我覺得這如何讓臺灣邁向國際,不管是人權還是移民政策反而讓臺灣走到另外一種我們常講的經濟的困境。我是用不同的面向思考,或許這種思考邏輯,一時之間可能無法跟大家講得很清楚,但我是為了臺灣好。
是否有專家學者或教授需要再補充發言?
請花木蘭文化產業發展協會宋怡蕙理事長發言。
宋怡蕙理事長:主席、各位委員。聽到大家的發言後,第一位發言的人又再跳出來了,其實是因為次長發言了,我才再跳出來講。基本上,次長剛剛已經講過他不代表各部會,但是他講的問題,是我們這些實際在第一線執行面的人碰到的最困難的地方,非常多的法源,非常多的人在做事,然後叫我們選擇實務面或基本面或剛才林麗蟬委員講的人權的問題。我們一開始就希望這樣的法條是定位在,這些所有細部分配在各個部會執行的高位階的人口政策及移民政策,我們這些單位在執行很多法條的時候,其實都會碰到,這個人是不是我們可以補助的對象、這個人到底符不符合條件?在不同的情況下,我們都在做選擇,結果有非常多的情形在不同的條文下,這個被排除、那個被排除。所有選擇之下,我都相信有務實及實際的執行面,但是我們希望我們支持的基本法,對於婚姻移民、白領移民及商務移民等可以先訂定位階,之後這些條文才有辦法有一個執行的面向和基本的立基點,否則在執行時,這個也被排除,那個也被排除,就不可能做好嘛!剛才非常多移民的先進,其實就已經講到這個困難了,像我們這樣的單位要去申請一個福利政策來造福這些兄弟姐妹的時候,我們都當做他已經進來臺灣,希望留在臺灣,我們希望照顧他,那有什麼樣的方式照顧他,他符不符合我們來照顧,才有這樣的基本法出來,所以我們討論的重點是哪些人適合?至於實際的操作面,我相信在座的各位前輩或者長官都非常會背條文,也非常容易將條文分類出來執行,但如果沒有高位階的基本法去做界定,你們在執行時是不是也會遇到很多的困難?不要再做選擇,不用再去排除,我現在就應該要去做這個,誠如剛才林麗蟬委員所言,當你滾到沒有辦法滾的時候才跑出這個東西來。譬如102年的白皮書,事實上是要的,而且本來這就是涉及國際,本來它滾動的速度就是很快,遇到的問題一定很多,所以他必須很切實地去做調整,去認定出來,這樣的法律我們希望多加討論,把它凸顯出來,因為我們也考慮到政府部門第一線的執行人員現在在很多實際執行面就是有執行上的困難,所以我們希望透過這樣的討論,將這些問題拿出來讓大家檢討,因為它真的有可能需要很久的時間去界定,但我相信會把所有的單位或新住民所遇到的問題都列出來。以上是我要補充的。
主席:請台灣新移民發展與交流協會徐鴻欽秘書長發言。
徐鴻欽秘書長:主席、各位委員。我也是針對花次長的發言感到很遺憾,我們的主管機關對於新住民議題的熟悉度還是很薄弱,因為他剛剛第一句話講得非常好,他說他今天來上了一課,而且他覺得「原來」新住民的議題是這麼重要。以我們今天從頭到尾在談的議題,我一直沒有拿到國發會關於臺灣未來人口的補充資料,這是我自己查出來的。其實它不是事務性的東西,因為事務性的東西就像大家所談的,關於新住民的東西都已經散落在各部會,也都在做了,但目前因為新南向政策的關係,造成某些時候是非常急就章的散落在各部會,包括我剛才聽到教育部還有很多預算都是在這1、2年因為新南向政策所以急就章地編進去的。在急就章的狀況下就會變成像剛剛張正大哥所講的,現在都在獵新住民二代,這對於國家的未來絕對不是好事,這是一個放煙火式的效果,當煙火放完後,未來人口怎麼辦?
我認為剛剛花次長講得很好,他們應該要再研擬移民政策或人口政策,這是對的,但移民政策或人口政策絕對不會落在新住民立委的身上,因為新住民立委沒有掌握行政資源,所有的行政資源都掌握在行政院或者是內政部手上,在這樣的狀況下,你們對於未來國家的人口和經濟發展有沒有期待?有沒有期待優質的移工轉成移民?如果是有,當然新住民基本法架構完成之後,後續各個部會將新住民相關的業務推出來時,才能夠統合,有事務性的經費才能夠讓大家去認識新住民。為什麼我說有些時候大家不懂事務性的東西?我必須說句重話,教育部真的懂新住民嗎?還是急就章地做事務性的協調或事務性的工作?那勞動部呢?他們也不見得懂,因為我們基層在協助勞動部執行方案,包括培力、教育訓練等等,發現他們對新住民是不熟悉的,衛福部也一樣。也就是說,新住民是一個專業,我必須強調我非常佩服林麗蟬委員,林委員是專業的新住民立委,新住民議題是族群議題也是人口議題,既然它是高位階的族群、人口議題,就不是單純我們這一群人可以做得好的。
應該是說國家未來有沒有移民政策、人口政策?人口政策的位階在哪裡?人口位階是最高階,鼓勵大家生育,現在內政部和衛福部應該很清楚,現在的人生不出來了,未來生育率一定是下降的。現在鼓勵大家生育政策遇到問題,又沒有鼓勵移民政策,我必須說目前國籍法和兩岸人民關係條例都還是停留在管制階段,它沒有吸引。新住民基本法只是讓大家有宣示性的作用,臺灣可能想要吸引國外的移民人口進來臺灣。就像剛才有幾位很關心陸配的議題,人家中國大陸已經很大方的說準國民待遇,反觀我們有說過什麼政策來吸引外來的人口?包括高端的中國大陸移民,而不是帶有問號的說,中國大陸的移民會有國安疑慮。我想有犯罪就抓起來,沒犯罪就不要懷疑人家,這是很基本的常識。但現在的政府有一點害怕的心態,因為臺灣政府或臺灣人對自己非常沒信心,好像自己會被怎樣一樣。坦白說我都不會害怕,只要他們來一個我們就「吃」一個;只要來一個,我們就統一個。因為我對臺灣太有自信了,臺灣的民間活力太強了。最好大陸的人和錢都來,我們也不害怕,因為我們的軟實力比他們還強,我們並不是比國家面積大或小。
我們很高興看到新住民立委提出有關移民政策或人口政策的議題,剛剛真理大學的蔡教授,他是從移民署副署長退休,他跟我說,好不容易看到國家未來經濟發展或人口發展的一線曙光,也好不容易在立法院國會殿堂上可以很務實的討論到這個議題。所以剛剛花次長在發言時,我真的很開心他說的第一句是「我真的上了一課!」,代表他真的有認真提到或關心到臺灣基層的很多協會,包括林麗蟬委員和很多官員不懂的部分。我必須說事務性的東西散落在各個部會,如何將事務性的東西統整起來,變成可以吸引國外移民進來的政策?我必須一直強調目前我掌握到的數據,99.5%都是婚姻移民。未來如果我們的人口變成負成長之後,移民人口也變成零的狀況下,臺灣就要面臨未來人口變成1,500萬人的狀況,這部分的責任絕對不是在新住民立委和在座的身上,而是在大家、在行政院或在國發會身上,我今天一直期待國發會可以帶資料來發言,我覺得如此我們才能將實務的經驗結合政府的數據來看出臺灣的未來。
再者,我也很認同剛剛很多位大哥對於藍領移民的部分,據我所知,目前政府對於藍領移民有一點點血統主義或高端主義,我剛剛有跟宋理事長和幾位人士在席位上談到,其實很多優質的藍領,尤其是近5年、10年被老闆推薦的藍領移工想留在臺灣,雇主也很想推薦他們留下來,這個篩檢機制只要建立好了,其實藍領的補充人口也是可行的;或者如我一剛始就強調的,現在僑委會一直補助很多僑生回台,包括海青班、僑生班等等,我認為我接觸到的這些人有很多都很想留在臺灣,但臺灣拿什麼讓人家留下來?如果沒有,他們還是會去韓國、新加坡或中國大陸。臺灣是一個很好的高級人才培力所,培力完了之後,他們就出去了,臺灣的未來還是淪為不斷的代工而已。所以我們能不能留住人才就取決於政府是否面對未來的移民人口政策或少子化的問題?因為我記得剛開始花次長有提到,設籍的人口越來越少,為什麼白領的不設籍?假設優秀的藍領願意設籍,但你們又不讓藍領設籍,這就是目前的問題。我覺得白領不設籍也沒有關係,因為可能有些不設籍的白領舉家都在臺灣生活了,那是他們的選擇,我們可以不予理會,但你們還是要有一個吸引人的誘因或宣示性的作用,以目前看來是沒有的,我們連一個宣示性的作用去統整各部會的資源可能都還沒有。如果以這1、2年我所看到的來講,獵殺新住民、獵殺新二代,因為這是放煙火式的效果,各部會的錢很多,但那都是短期的,也都不會有效果。在3年、5年後,錢花完了,大概就沒了,大概很多行政部門都很有經驗,當錢進來了就趕快找個新住民、新二代來演一演就結束了,但國家的未來是什麼?國家有沒有希望他們留下來?如果沒有,我覺得國家長遠的發展落在一位新住民立委的身上,或在我們這些關心新住民團體的身上是非常不公平的。
我真的很開心今天有機會參與這次的公聽會,未來如果還有機會,我還想多參與,因為這是攸關國家未來非常重要的東西,也真的得到一些政府官員的肯定,至少在立法院裡面有一個委員會、一位委員真正對於新住民議題、國家議題,真正專業、真正關心。
最後,我必須說包括美國到現在為止,立法禁止歧視,但大家都很清楚,美國是個移民國家,也歡迎新住民、移民,但美國的黑、白種族問題到現在還在,所以移民問題絕對不是一天可以促成的。剛剛委員談到灰點點變星星的問題,今天在座的大家已經是專家了,都知道到處存在著就業歧視、種族歧視和性別歧視等等問題,這絕對不是一蹴可成的,但新住民基本法只是要吸引大家正視移民、移工問題。臺灣正式進入一個移民國家的社會,因為臺灣從以前到現在都號稱為移民國家,但沒有一個專業的移民法規、移民法律,大概是這樣子,我想提供一些基礎建議給大家。謝謝大家。
主席:請內政部花次長發言。
花次長敬群:主席、各位委員。我還是作個補充,剛剛各位可能沒有聽到我們提到「我們支持新住民基本法」這幾個字?
宋怡蕙理事長:(在台下)有聽到。
花次長敬群:我必須要這樣講,不管有沒有新住民基本法,各部會相關的配套措施一定要跟上,所以我剛剛真的是站在跟大家善意溝通的角度告訴大家,行政院部門的各項方案才是未來落實到新住民各項政策、事務底下最具體的內容,而不是好像沒有新住民基本法,這一切、一切就沒有價值,這麼多同仁這麼多年的努力,雖然還不是100分,但我也希望大家給予一定程度的肯定。大家也都提到,臺灣的移民政策在亞洲甚至在世界上都是相對進步的,所以我想我們還是必須要肯定同仁的努力,而不是說因為還有很多問題,所以大家的努力根本都是白費的,我希望大家都有這樣的態度。當然我們都瞭解林麗蟬委員在這方面的努力,但我們真的不可能讓林麗蟬委員孤軍奮戰,政府有這麼多的部會、這麼多的同仁,做了這麼多事,還有必要的資源,所以我要告訴大家很重要的一點是,這些方案該有的作為、該有的精進,甚至我剛才特別提到的移民政策、移民白皮書,其實它是一個上位的實質內涵,跟新住民基本法之間,可能也是一種銜接和過度的過程,所以只要移民白皮書的內涵做得更好,後面的政策推動得更完善,我們才會更清楚知道新住民基本法該訂什麼樣的內容,怎麼樣訂是比較好的。如果我們的基礎沒有打好,只是一味地說我們只要新住民法,坦白說,它有點本末倒置,我只是希望透過這樣的過程和大家溝通,而不是說你們沒有聽到我是支持的,於是你們感覺到遺憾,我希望各位能夠看到行政部門在這方面的努力。你們的努力,當然我們表示尊敬,我們也會和大家攜手同心。所以我剛剛在發言的最後也是希望站在大家合作和攜手同心的立場。以上補充說明。謝謝。
主席:謝謝花次長,希望未來各部會大家一起努力,我們也很肯定各部會對於相關新住民工作的努力,但我們希望好還要更好,也希望我們未來因為這部法的引領,未來會有很多、很多的方面,不管是吸引人才,還是藉新住民讓臺灣打進國際市場,雖然很多人跟我說,這樣好像是在利用新住民,但我並不這麼認為。我們很感謝臺灣在婚姻移民這30年來對於新住民的照顧,現在有很多的新住民有能力為臺灣做一些貢獻,我覺得應該朝這個方向做合作的概念。
今天中央警察大學林盈君助理教授因故無法與會,改提出書面意見,列入紀錄,刊登公報。
林盈君助理教授書面意見:
我目前是新住民發展基金委員,新住民發展基金每年有三億經費幾乎都是花在新住民身上有關新住民是否需要一個另外的法條來保障其權利,我認為首先要思考的是有什麼福利、政策或服務是現在身為新住民沒有而其他公民有的,而且這些部分是需要立法完成,目前的草案我的感覺是新住民發展基金都做了,而且做的比這還多。例如媒體部分每年花費數千萬元,包含全國性與地區性的電視廣播網路與平面媒體,我們全都一直在做。我相信有許多細節是可以繼續修正努力,但是訂專法的內涵到底要什麼真的需要好好思考。
另外,有關訂定新住民專法的相關研究,本基金已公布邀請各位學者參與研究,然而這項研究並無任何學者投標,我想這也部分的顯示出大家對於是否需要專法的考慮。畢竟依照社會研究方法執行研究,其研究成果不太可能是『不需要本法』,只會出現『需要哪些內涵』的結論。
我國目前有原住民族基本法與客家基本法,看似新住民也應該有個基本法,但這樣的結構只是分裂國家民族罷了,是否要考慮統一各民族,整合為多元族群法案,將多元族群的我國立法保障各族群的母語文化得以傳承等等,會是各全面的考量。
以上意見還請參閱,感謝!
主席:如果在座的各位有任何的想法,不一定要透過公聽會,可以將意見寄到麗蟬的辦公室,因為我覺得要更完善地蒐集到各位的聲音和建議。今天很感謝大家提供寶貴的意見,也感謝各部會官員從頭坐到尾,跟著我們的公聽會是比較辛苦一點,因為我希望大家都可以將自己的意見完整的陳述。今天大家的發言會整理成冊,送交本院全體委員做為審查新住民基本法的重要參考,也會送給各位出席者,再度感謝大家,今天辛苦了!謝謝大家!現在散會。
散會(17時21分)