委員會紀錄
立法院第9屆第3會期社會福利及衛生環境委員會「空氣污染防制法修法」公聽會紀錄
時 間 中華民國106年3月23日(星期四)9時5分至12時50分
地 點 本院群賢樓801會議室
主 席 李委員彥秀
主席:謝謝大家!特別感謝今天出席的所有專家及列席官員。今天是「空氣污染防制法修法」公聽會,也是這一屆立法院第一次辦有關空污的公聽會,我要特別感謝現場所有學者專家以及政府單位人員,為今天社會關注的重要議題提供寶貴意見。本次公聽會討論提綱為:
「一、異常天候燃煤機組降載機制建立。
二、國營企業空污排放精進改善作為。
三、特殊性工業區跨縣市污染防治工作。
四、非核減碳的能源政策與空污防制之展望。」
希望透過今天的公聽會,大家集思廣益,提出寶貴建言,做為空氣污染防制法未來修法的參考。
首先向各位說明,我們所有委員都會在研究室直接看直播,等大家發言到一個段落,委員會陸陸續續來到現場發言,因為今天本院還有多個委員會同時開會,大家剛剛很擔心會不會有委員來聽各位的意見,事實上,大家都在看直播,陸陸續續也都會來參加。
今天會議進行程序,我希望有兩輪發言機會,讓現場學者專家可以多發言,今天也有很多媒體在現場,所以我會儘量在上午前讓所有學者專家都有機會發言,也讓所有委員都有機會跟大家分享他們對於這個議題的看法。最後,我們再讓官員發言。
今天學者專家的發言時間為6分鐘,得延長2分鐘。上台發言者請先把單位及職稱告訴大家,以利議事人員做完整會議紀錄。
首先請國立台北科技大學環境工程與管理研究所林文印教授發言。
林文印教授:主席、各位委員。今天算是我第一次參加這種類型的公聽會,所以有一點緊張,也不知道要講什麼,不過基本上,等一下後面還有一些專家學者會提供他們精闢的看法,現在我想跟大家報告的是,我們可以從幾個角度來看這個問題。第一,在知識上有所謂的know what、know why、know how,what是指有哪些東西是跟空氣品質、空氣污染有關的問題?和這些問題有關係的,譬如排放源,我們對排放源的掌握到底怎麼樣?很對不起,我覺得這個部分還有很多提升空間,譬如很多電廠固定污染排放的量測要轉成PM2.5懸浮微粒的排放量,其實是有很大落差,就是在光學的特性及濾鏡分布成分,其實是有很多落差,所以我覺得對於排放源排放量及排放特性的掌握,尤其是重要的,這部分一定要再加緊腳步了解它的狀況及變動情形。
第二,就現有監測資料來講,不管是連續監測或是研究性的監測,這些監測在時間的解析是不錯,但是在空間的解析畢竟是不夠的,因為我們人的活動空間其實是散布在很多地方,如果我們要掌握不同空間,這個時候所暴露的情形,就要從它的排放源,包括固定、移動、逸散等等來掌握,還有天氣的狀況,這樣才知道它的影響會到哪裡。譬如,我們在一些可能的事件日想要去改善、降載,但是我們要先知道影響的區域是什麼,那這方面要怎麼去了解?可以從我們的排放、監測、天氣型態及對大氣條件擴散等等的掌握,從中間把這些基本的量測、監測數據串連起來,也就是需要模式,因為監測都是比較有限,以模式來講,我們把這些都串連起來,包括天氣模式、空氣品質模式等等,藉由模式我們才能理解它的時間、空間的廣泛分布是怎樣,這個模式所掌握的,我們還要進一步去了解,那就是know why,為什麼會造成這樣的空氣排放?在不同天候下,影響的區位、濃度、狀況是怎麼樣?哪邊是熱點?變動又為什麼是如此?這個why就很重要。
接下來是我們要改善的標的在哪裡?這個一樣也是what。為什麼我們要設定這個標的?設這個標的是以降載當作標的?還是降載之後,空氣品質會到什麼程度為一個標的?然後再回來探討不同的污染源要降低多少,才可以達到空氣品質預期避免惡化的目標?所以這個know what也是要出來。
當然,最後一個就是know how。現有排放狀況我們也要知道,針對要降到什麼程度,現有操作條件、製程、活動強度及後面的污染防制設備都可以再調控。或者可能短時間不是這樣,長時間我們再做一些設備的汰換、更新,然後在一個基本面把污染排放情形降下來,就好像發電時,有一個是基載,一個是尖峰,我們在做改善時的標的,是要做基載的改善?還是作尖峰、短時間比較hot spot高污染的改善?這些東西我們都要去釐清。
我想跟大家報告的是,第一個know what部分,我們從排放源的部分、從監測點和濃度的掌握部分,其實還有滿多可以提升的空間。第二是know why,現有使用的模式以及不同學者使用不同模式,我覺得對模式的理解、限制、特性及假設等等,可能都還有滿大空間要去掌握。這部分我很對不起,因為我算是在學界裡,不過我很少碰模式,因為我覺得這個門檻很高,但是這個部分應該更透明化,了解模式的特性,這樣子我們才可以比較理解空氣品質變異的前因後果。譬如今天的天候狀況如何,我們要避免哪個區位空氣品質惡化,那我就要知道哪些電廠是影響的來源,這樣標的才會出來,當然,它的貢獻度也要去理解,這在模式的理解部分,know why應該還有滿多要去提升的空間。
另外,針對排放源部分,我覺得法規標準是一個根本、基礎的東西,就好像我們60分及格,但是我想有些標竿企業應該不會以60分為滿足,他們應該有更強烈的企圖心,在符合法規標準這個最基本的之外,我們怎麼把企業的各種技術再提升上來,有些甚至可以當作我們的外銷,輸出這樣的know how,這個部分尤其是國營企業的企圖心,我覺得應該要站出來再去獲取資源,然後把這些企圖心加上資源,大家努力的成果,可能過幾年之後,我們在污染的規劃、管理上,就有輸出的可能性。以上報告,謝謝。
主席:請國立台灣大學公共衛生學系詹長權教授發言。
詹長權教授:主席、各位委員。我今天有幾個方向要跟大家分享。第一,未來要修空污法或是在現行空污法令架構下,想要強化它的所有作為的源頭,應該來自兩個,一個是這10年PM2.5細懸浮微粒所造成的健康危害,成為全世界共識,有4大空污病是現在大家廣為討論的,包括中風、心臟病、肺癌和慢性肺疾病。目前世界衛生組織正在研擬大概還要加上6種病,所以在有這個需求之下,我們當然要有因應措施。
第二,如果我們從這4大空污病來看台灣本土情形,可以發現台灣目前死於空污病的有6,000人,今天很遺憾衛福部沒有半個人與會,我覺得衛環委員會是不是應該立即要求衛福部派人來參與這個公聽會,而且至少要次長級,因為這攸關國家安全問題。大家都知道台灣B肝、C肝很嚴重,如果用疾病負擔來講,空污在台灣已經比B肝、C肝還重要,所以這是一個國家非常重要的公共衛生問題,我們必須嚴肅面對。
在台灣不只空污造成很多死亡,它的區域分布也是很不公布,從台中以南一直到屏東,台灣西海岸縣市無一倖免,雖然台中以北還達不到世界衛生組織標準,可是南部更慘!我們每一個時刻都在討論這個事情、在遲疑這個事情,在沒辦法讓空氣更乾淨的這些過程中,台灣南部人的健康,從生病到死亡,很多是因為空污造成的,所以我希望立法院這個會期一定要把空污法修正完成,慢一天,你們就是殺台灣人民一天,我真的覺得我們國家怎麼會在這件事情上這麼遲疑,聽說各大黨團都沒辦法把它排入優先法案,我覺得真是對不起國民。
那要怎麼修法呢?第一,其實這一部空污法是被動式的空污法,當年認為空污是需要、不可避免的,所以訂定空污防制法,而不是認為乾淨的空氣是主動的,所以我們要訂乾淨空氣法。全世界在講空污時,都是說Clean Air Act,也就是說乾淨空氣是基本人權,所以我覺得有需要改名字,我們這一次就把它改了,改成台灣清淨空氣法,這樣才能知道主軸在哪裡,只是我不知道立法的方法上有沒有這個可能性。
第二,在巴黎協定之後,空氣污染和溫室效應是結合成一的,所以這部空污法一定要把二氧化碳放進去,那是過去沒有的,但全世界已經認為二氧化碳是一種空氣污染物,所以我們過去立的溫減法,其實是沒有牙齒的溫減法,可以併到空污法裡。
第三,美國有189種空氣毒物,但我們還停留在傳統空氣污染物,這很可怕,我們的部分涵蓋不到20種,大概只有十幾種,所以空污法的標的應該要把大部分的空氣毒物納進來,這樣才完整。我覺得法律的名稱、標的是最需要修改的。
第四,所有空污法裡有需要會經濟部門的條文,我認為應該統統拿掉,重要的是要會衛生部門,讓他們知道每一種管制手段對健康的衝擊有多大!全世界沒有國家的空氣污染防制法是要再會經濟部的,也就是說,只要經濟部門有任何否決權利的條文,統統要拿掉,我認為空氣清淨法的主動權應該要在這裡。
另外,這個法必須要有財政手段,全世界現在談碳稅、空污稅,我們過去是採用空污費想法,這是不夠的,我認為財稅手段要放在法律條文中,如果沒有,就應該增列,因為過去授權徵收空污費這種想法是不夠的。
最後一個就是我們的權責要相符,我看到貴院基於過去發生許多食安事件,因而在訂定相關罰則時,相當嚴格,其實那些食安事件都沒有像公共衛生學界已有上百篇論文告訴我們,台灣人如何受到空氣污染影響,甚至死亡,食安在這個方面還沒有很多研究,可是你們在訂定食安的相關罰則時,相當嚴格,所以我要求這次修正空污法時,任何處罰的嚴格程度都要和食安法一樣,食安法罰到多少錢,這就要罰到多少錢,否則,在相對風險之下,這是不公平的,對國家企業的發展也會有障礙,因為政府無法用高度的處罰讓大家往乾淨生產的方向前進,所以這個罰則要等同於食安法,不管是罰鍰或刑罰。以上幾項建議提供大家很清楚的方向。再者,我希望要有多一點這樣的公聽會,讓我們可以貢獻想法。
另外,關於今天的相關資料,我希望有機會可以修正,只是不知道有沒有機會修正。首先,在委員提案的這份資料,有委員提案引用環保署2015年清淨空氣行動計畫第6頁的資料,對於像這種誤導社會的pie chart,立法委員要詢問他們原始數據何在,因為一開始的診斷錯誤,之後的防制就會錯。我要告訴各位,這些排放貢獻量的數據非常可疑,環保署應該公開他們的數據,讓社會知道真正的排放量,而且要放到不同的區域看,不要每次都講全國性的。
其次,經濟部的報告為何都只談國營企業?你們同樣有管到民營事業,可見這是半套的報告,經濟部一定要告訴我們,民間的汽電共生廠、燃媒電廠要如何精進改善,不能都只要求國營企業降載,這是不通的。至於環保署的報告,其中特殊性工業區的部分也是誤導大家,因為每次都只談特殊性工業區設多少測站,但是問題在於監測的內容,對於特殊性工業區,就要測那一百多種有毒的物質,而你們設置的設備完全無法測到這些,可見這是欺騙人民的監測,你們要測就要測真的。其實特殊性工業區排放的空氣裡面有很多有毒物質,我們都有測到,據我手上的資料,共有幾十種,我要秀給台灣社會知道,工業區排放的空氣裡面有這麼多有毒的物質。因此,這在測站的數量不夠、在監測的內容也不對,這是要改的。
最後,回到委員提案的這份資料,空污法的修正有好多委員提案,其中一個提案的第十四條提到燃煤電廠的降載,不過,以我們的經驗,降載是無效的,講再多降載也是無用的。據統計資料,大林火力發電廠第一號和第二號機組停機以後,林園和橋頭空品的PM2.5 年平均濃度下降一個國家標準,這告訴我們,只有停機,空品才能改善,所以今天不能只談要降載10%,而要討論冬季時節台中火力發電廠、南部的燃煤電廠,還有中部雲林六輕的台塑麥寮電廠,要不要停機,討論要討論停機,而不是降載,降載是無效的,這是我對第十四條的修正建議。再者,第四十六條規定違反第三十二條要處罰等等,這裡講的是空氣污染的急性效應,空氣污染有兩種效應,一個是即時的效應,另一個是慢性的效應,其中慢性效應更重要,所以除產生健康風險之虞外,這還要加入導致慢性效應的處罰,但是這裡對導致慢性效應的處罰完全沒有,這是不對的。以上供大家參考。
主席:謝謝詹教授的分享。我補充說明如下:第一個,我們已經拜託衛福部國健署署長抽空列席:第二個,行政官員都在現場聆聽,對於有些需要修正的資訊,我相信你們也都在整理。
此外,特別向現場的學者專家說明,這是我在社會福利及衛生環境委員會第一次安排空污法修法的公聽會,我或許不只安排這一次,有可能再安排第二次,畢竟這個法案非常重要,也是立法院不分黨派所有委員都非常關注的議題;為求未來修法必須非常嚴謹,我想有機會可以多聽聽大家的想法,今天這一場公聽會是由我來安排,下次則可能是由民進黨的陳瑩委員安排。同時拜託大家在這段期間不僅列席和我們分享相關想法,不吝提供我們更多指導,也希望私底下透過不同的方式讓我們知道你們更多的想法,讓未來我們的修法能更完整。
接下來,請劉委員建國發言,發言時間為5分鐘,我們多留一些時間讓學者專家發言。
劉委員建國:主席、各位列席官員、各位學者專家、各位同仁。首先,感謝召委今天安排這個公聽會,得以回應219反空污大遊行,當天詹副署長也有到現場,這讓許多反空污的團體、醫界及各界先進、好朋友都產生更高的期待,也會對詹副署長有更好的想法。此外,希望環保署在這次空污法的修法以更快的速度提出更好的版本。
其次,我要回應剛才詹教授講的那段話,我對此感受特別深,因為食安法在這個委員會以不到七年的時間歷經八次修法。大家知道,吃的東西可以選擇,但是呼吸的空氣無法選擇,因為我們不可能跑到空氣比較清新的地方,多呼吸幾口空氣,或在空氣比較骯髒的地方,少呼吸幾口空氣,這是不可能的。在0219的反空污大遊行,我們很清楚知道,一個台灣變成有兩個天空。譬如埔里曾經是好山好水,出產許多優質的農特產品,雲林斗六也是非常適合人居的地方,如今這兩個鄉鎮竟然在比賽誰的空污得第一名,曾幾何時,台灣的空污已經變得如此嚴重。我們也知道,全世界各國都有這樣的狀況,但是看看他們面對空污的情形,處理事情的積極態度;對照台灣,面對這麼惡劣的空污環境,台灣政府應該更快速、更有效、更有智慧進行相關的因應。
如果這要透過修法處理,政府應該盡速提出官方的版本,以回應委員的提案,畢竟很多委員已經提出空污法的修正法案;況且不是只有本屆委員,包括上屆、上上屆,幾乎都有人提出;我們認為,既然在上屆任期無法處理,當然期待這屆任期可以處理,更快的話,甚至希望在這個會期我們便可以得到一個正確的方法、找到一個正確的方向,用以降低空氣污染。此外,誠如剛才詹教授所講,相對於食安法的罰則,空污法的罰則也應該有一定比例的修正,這是對國人交代的很好方向,這一點特別報告。
再者,關於空污法的修正,我也有提出建議條文,只是還有很多條文仍在研擬,不過,我特別提醒公部門一個狀況,何謂知的權利?你們最好將所有的污染數據都公開透明地呈現在民眾眼前,讓國人知道自己所在地區的空氣品質情況。至少讓政府無法做到的,民眾可以在第一時間反應,做出自保的因應;如果民眾連取得公開透明的資訊都沒辦法,連自保都不能,國家可能要負起相當大的責任。譬如葉醫師一直提到,也多次呼籲,監測站的類別、設立條件絕對有必要在空污法規範清楚,讓業務單位能有所依循。現在環保署的監測站分為固定式和移動式,但是監測出的數據幾乎都混在一塊,不管是在大馬路旁的移動監測站或是國家公園的測站,監測出的數據都混在一塊,這樣的結果對國人真的是很難交代。因此,我們希望修法時應該明定符合何種條件的地方必須設置固定測站,又符合何種條件的地方應該設置移動測站,透過修法增加監測站的數據。對業務單位和國人而言,數據愈正確、愈公開是最正確且最好的方法。面對事實的數據、面對嚴重的數據,我們才會更快速、更有效解決空污的問題。
本席特別期待詹副署長,畢竟詹副署長是環保律師出身,也希望空保處提出你們的版本,用以回應、對應相關委員、相關團體提出的需求。雖然還有很多東西想說,但是囿於發言時間的關係,以上簡單說明。最後,我們都很期待詹副署長以你的智慧、經驗和對法律的了解,看看空污法如何修正才真的可以回應國人,並確保國人的健康,謝謝。
主席:請國立台灣大學職業醫學與工業衛生研究所陳志傑教授發言。
陳志傑教授:主席、各位委員。我一開始要講的事情會有點偏離環保,而是和安全衛生相關。
去年5月29日台電大林電廠發生工安意外時,林全院長剛上任不久,他注意到這件工安意外,特別交代要進行處置,當時吳焜裕委員有針對這件事情質詢職安署署長,這是滿精彩的質詢,表示這位我在台大的同事有盡到委員的職責。當時他一直追問職安署署長,這到底發生何事?又如何改善?結果可能是吳委員追問得太急,署長的回應是「請委員指教!」對我而言,這個答案有點匪夷所思!好像在說,我不知該如何,你告訴我。最後這件事情並沒有完成,好像也是吳委員沒有繼續追,可是現在沒有答案的話,下次再發生類似事件,又該如何處理,所以他們應該找到答案,如果沒有找到答案,表示他們不知該如何處理,這樣的話,怎麼還能繼續待在這個位置?可見我們做太多的表面事情,這是我今天要講的。之後我在google時,不小心發覺大林電廠在106年3月18日又發生意外事故,這到底是怎麼回事?我甚至懷疑工安經理、工安處長每年的考績說不定還是甲等,他們到底能負責什麼。
在吳委員質詢完畢之後,我不小心在YouTube看到這個影片,發覺大家好像都不知道答案,所以我提供自己的看法讓大家參考。為何工安意外一直無法減少?我們知道,早期是用檢查員強力檢查,這是有理論的,強力檢查一定有效,但是到達某個程度以後,效力就會下不去,因為從上往下會有一定的限制;至於由下往上,這主要靠現場的職安人員,可是現在我們用的工安人員都是接受100小時短時間培訓的人員,這等於檢查員已經用到頂,效力無法下去,所以關鍵在如何提升專業人員的本職學能,這是我看到職安署一直沒有真正處理的部分。
然而若是詢問職安署,他們會告訴我們,已經做出非常多的計畫。這一大堆的計畫花費許多經費,因為職安署的預算也有二、三十億元,問題是如果將所有計畫逐項進行比較嚴謹的檢視,這些計畫是否能和這個漏水(工安意外)連結得上?這和環保的問題可能有類似的情形。我剛剛說過,現在我們用的工安人員都是接受100小時短時間培訓的人員,而且沒有繼續教育,問題正在此。至於修法,這很簡單,但是修法真能達到我們要的目的嗎?重要的還是實質的效益,這個修法有沒有真正針對工安事故的問題進行處理。
既然如此,這到底要如何處理?其實有很多方法。首先,法規一定要有;其次,中間的制度建立還是需要人員來操作、推動;最後,CEO mind-set也是需要的。其實這和環保的問題很類似,就是我們要將環保安衛的東西由本來的知識變成常識,再以常識改變態度,之後改變習慣,進而成為社會文化,這需要長期的時間,二、三十年搞不好還弄不好,而且我們現在還沒真正開始往這一塊進行,以致於現在會有紫爆事故。
我們一樣看看紫爆是如何發生的,這很簡單!一定是有人排放PM2.5,所以剛剛我們談的「降載」這個字眼不太對,應該說「降排放」才對;至於如何降排放,就是每一根煙囪都要監測,有足夠的監測資料才能做出對的決策,但是現在我們連煙道的排放都沒有真的掌握好,相關資料都不準。此外,我在讀paper時,不小心看到,我們的空污費已經徵收二十年,簡單計算的話,每年80億元,徵收二十年,共1,600億元,這算是滿足夠的經費。但是據環保署的資料,我們PM2.5 的平均濃度從2005年至2014年自35.1μg/m3(微克/立方公尺)降到30μg/m3;反觀日本的東京,他們PM2.5 的平均濃度從2001年至2010年自30μg/m3降到14.7μg/m3;亦即日本在十年之間降15μg/m3,我們在十年之間只降5μg/m3;這表示雖然我們有改進,花費1,600億元改善空氣品質的確有一些進展,可是改善的幅度顯然不如東京。東京的人口有二千多萬人,他們的人口密度、人口數都比我們高,但是他們的降幅卻比我們高,他們究竟如何做到的?而且這是東京2010年的資料,如今已是2017年,他們很有可能已經達到10μg/m3,這是WHO建議的空氣品質標準,不過,我沒有再追這個部分。
回到台灣,不講其他縣市,只講台北市,現在PM2.5 的平均濃度恐怕還有二十幾μg/m3,這裡講的是FEM不是FRM,可見我們還是落後很多,整個計畫的效益真的需要再進一步詳加審視。
最後,現今學者專家都談到,空污費的使用效益、指標要非常明確,因為很多東西恐怕真的沒有效果,譬如說很多產業需要交煙道排放測驗,半年一次,可是如果我們去看這些檢測的數據,會發現全部都及格,這樣就很奇怪了。我剛剛也提到過,這個紫爆是怎麼來的?不要再說境外傳輸,這全部都是我們自己產生的,重要的是誰產生的?我的建議是我們要怎樣加強煙道的監測。
因為時間的關係,接下來的部分,有機會再跟大家分享。謝謝。
主席:請嘉南藥理大學食品系陳椒華副教授發言。
陳椒華副教授:主席、各位委員。因為我是在座唯一從南部上來的代表,加上我下午還有一個會議,如果我發言超過時間,請讓我把簡報講完,因為我不一定可以等到第二輪的發言時間。
首先感謝李委員召開這場公聽會,我個人深深的覺得南部這幾年的空氣品質有越來越惡化的現象,我們也看到很多健康方面的資訊,尤其很多學者都提出相關報告,根據台大研究報告顯示,PM2.5 不到20μg/m3就會引發兒童嚴重的過敏、氣喘,所以我們希望能透過公聽會來改善南部的空氣品質。
我要說明的是,南部長期以來,根據環保署的監測,我們的室外,尤其是每年10月到隔年的3、4月,戶外空氣品質的PM2.5 常常都是50、60μg/m3以上,室內也都超過30μg/m3。根據環保署的資料,螢幕上簡報中的紅字就是月平均都超過40μg/m3以上的情況,這5年、10年以來大概都是這樣了,也就是說,我們有長達7個月的時間,不管是在家裡還是戶外,都呼吸到非常差的空氣。我家有放空氣清淨機,可以從60μg/m3降到30μg/m3以下,但只要把空氣清淨機關掉數據馬上就上升,這會讓人心情很不好,因為我們已經把窗戶都關起來了,空氣還是這麼不好,不使用空氣清淨機的話,我們所呼吸到的空氣品質是這麼的差。
到底什麼是好空氣?世界衛生組織告訴我們好空氣的標準,世界衛生組織在2005年就出了好空氣品質的準則,PM2.5的年平均值是10μg/m3,24小時平均值是25μg/m3,所以世界衛生組織早就告訴我們這樣的空氣才是好空氣。今天我要告訴政府,你給我們的是髒空氣!你一定要去處理!南部人受不了了!我認為公聽會應該也要到南部召開,體會一下南部人的痛苦,我們的孩子都在吸毒氣!世界衛生組織告訴我們,如果年平均達到35μg/m3時,死亡風險會增加15%,台南、高雄、屏東的年平均值都超過30μg/m3啊,所以我們的壽命至少下降12%。另外,有關24小時平均值,世界衛生組織說25μg/m3是可以接受的,如果到達75μg/m3,死亡風險就會增加5%。
今天我想要詢問環保署的是,你們在去年12月公佈的空品指標,你們還沒有公告,只是公布,PM2.5 超過35μg/m3才會對敏感族群不良,你們憑什麼這樣講?為什麼超過35μg/m3才會對敏感族群不良?你們到底有沒有看過世界衛生組織的報告?這個問題很嚴重,你們憑什麼誤導民眾超過35μg/m3以上才需要注意不好的空氣?你們說超過54μg/m3的PM2.5 才會對所有人的健康有影響,這裡我打了很多問號,為什麼環保署敢這樣亂講?你們是根據哪一份學術研究報告指出35μg/m3是好空氣,所有人都不需要防範的?
今天我想要好空氣,幸好環保署還沒有公告,你們唯一PM2.5 的標準是你們正在舉辦公聽─嚴重空品惡化防制辦法的附件一,你們是放在這裡面,你們說超過35.5μg/m3才需要預警,這個意思是只要PM2.5 低於35.5μg/m3都是好的,你們等於是告訴我們這樣啊,而這是我們不能接受的,南部人不能接受的。所以今天我要拜託立法院,請你們幫我們主持公道,我們要依照世界衛生組織多年的研究,24小時的平均值不能超過25.5μg/m3,政府才能說這是可以接受的空氣。現在有年平均值與24小時平均值,就算緊急事件,也應該參考24小時平均值的標準。
今天我們要很嚴肅的來看待這個情況,剛剛有很多學者提到,包括所謂的降載、防制等等,到底什麼時候要降載?我們要很明確的告訴你們,當天PM2.5 值24小時平均超過75μg/m3,燃煤機組就應該降載,但是南部常常這樣,你們現在訂定的標準是超過150μg/m3才需要防範,所以現在的標準是很鬆的。現在的問題是有長時間曝露的標準,也有嚴重標準,所以如果南部每年10月到隔年4月,當月PM2.5 值24小時平均超過25.5μg/m3時,拜託政府不要再舉辦路跑了,你們舉辦路跑等於鼓勵更多健康的人去跑步,這樣反而會跑出病來,因為他們要先練習,哪有人參加路跑是當天才跑的,但我們有7個月的時間都是空品不好的。
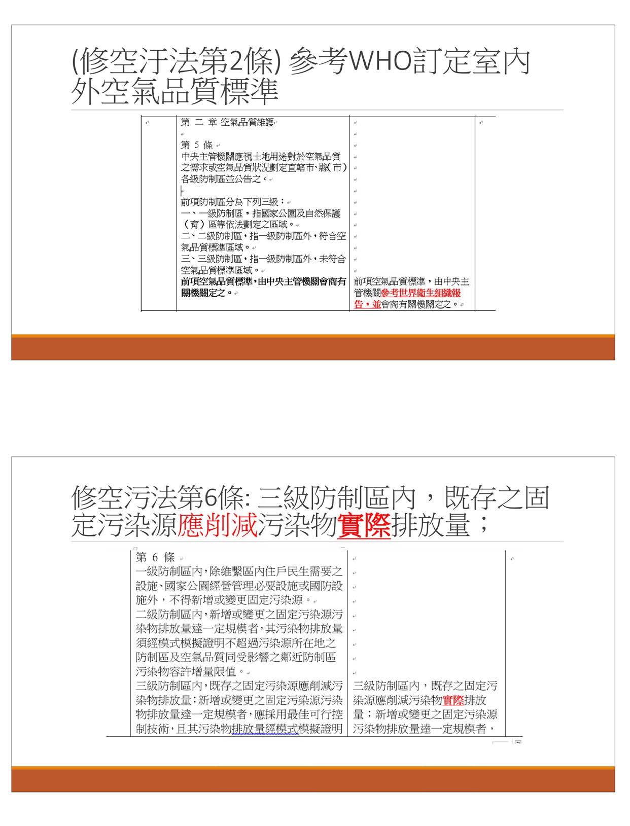
另外,我今天也有提出空污法的相關修法建議,有關第二條空氣品質標準,因為現在室內空氣平均,根據我們檢測PM2.5 的調查,室內是室外的70%,所以環保署也要訂定室內的空品標準,所以要修正第二條。至於第五條,原來的「會商有關機關定之」請修正為「參考世界衛生組織報告,並會商有關機關定之」,這個是我提出來的。第六條有關三級防制區部分,請修正污染物的削減是要削減實際排放量,因為現在污染排放有申報量、實際排放量、許可量、環評量等,請修正空污法明定是實際排放量。至於第八條,在總量管制部分,也請修正污染量都是實際排放量。第十二條,請將「會同經濟部」修正為「會商經濟部」,第十三條則是要修正還要上網公布空品狀況。至於第十八條空污法的用途,請增加「流行病學調查」;第十九條,採行防制減量措施,必須是實際減量才能給予獎勵;第二十二條,連線的空品資料要上網公布。
我簡單說明一下目前我們堅持、誓死反對的是,請你們不要告訴我們邊修邊改,不可以這樣,因為現在有很多專業的問題!所以部分南部人,因為很多人不清楚,知道的人是絕對反對現在的高屏空污總量管制計畫,因為現在的高屏空污總量管制計畫有非常多的問題,還有專業的問題。詹長權教授也說,昨天召開諮詢會議,但環保署的人竟然都不懂,都是顧問公司在說明,而顧問公司的說明也有誤導的情況。現在空污總量的減量並不是實質減量,我用一個簡單的例子來說明,目前減量作業指引有提到,如果關廠,認可量減掉5%就可以當作削減量差額,所以這個認可量減掉5%的量就不是實質減量。我們要求環保署署要修正,但是我們已經講了半年了,環保署空保處還是不修正,所以我們還是反對高屏空污總量。所以請下修目前的許可量,才能夠玩下去。
針對今天的公聽會,有關國營企業空污排放的精進改善作為,我們的建議是將中鋼濕式煉焦爐焠火塔要改為乾式,因為濕式的用水去冷卻時會製造很多粉塵,這些粉塵多數都含有一級致癌物,越南的台塑鋼鐵就因為濕式煉焦爐的污染造成台塑賠了160億元,而中鋼目前用的就是這種濕式煉焦爐,所以請中鋼要改善。另外,在煤礦砂堆置場部分,我們要求比照中龍鋼鐵改為室內儲存。東北季風一來,大林蒲、鳳鼻頭家家戶戶都要緊閉門窗,而我們在粉塵中有測出很多一級致癌物,包括很多的重金屬。螢幕上這一張就是我們委託專業分析所測出的重金屬情形,採樣兩次,這些數據都有共同性。但很遺憾的是,環保署空保處現在才要去檢測,現在吹西南風才要去檢測,測出來的數據真的不會準確。
另外,我們還有一些其他意見,環保署現在對於小煙囪抽煙稅300億元,但對於真正的大煙囪只抽稅11億元;對於真正污染源受災的地方也沒有分配到相關補助,這些高成本高耗水的石化業應該要好好計算外部成本。
最後,我提出幾點訴求,包括:我要好空氣,請環保署比照世界衛生組織訂定安全健康標準;PM2.5 值24小時平均超過25.5μg/m3,就不應該舉辦路跑;修正空污法第八條,總量管制認可量改為實際排放量,修正空污法第十二條,將「會同經濟部」改為「會商經濟部」,修正空污法第十八條,空污費可用於流行病學調查;應下修高屏總量管制計畫之認可量為實際排放量;要求中鋼濕式煉焦爐焠火塔改為乾式,中鋼煤礦砂堆置場室內儲存。
我個人真的是感到很沉重,很感謝有這個機會讓我們來表達我們的悲哀。現在南部的空污情況非常嚴重,尤其是重工業,而且經濟部還要在這邊發展循環石化園區,各種開發也要繼續進來。如果空品沒有改善,政府不能再繼續毒害百姓,因為我們都要呼吸。現在南部有成立南部反空污大聯盟,希望各位委員不分黨派都能來支持,坦白講,我們真的很無奈、也很痛苦,這樣的環境品質,長達7個月時間的陰霾,孩子們都在吸毒氣了,而環保署卻還沒有預警。
最後,我要拜託環保署,你們現在的預警指標、空品指標都是在誤導民眾去吸毒氣,公園在早上的PM2.5 達70μg/m3以上,但民眾還在那邊運動,都沒有人戴口罩,這是很嚴重的事實情況。謝謝。
主席:這個會期,國民黨把空污法排定為優先法案,這也是為什麼我在第二星期擔任召委安排議程時,馬上就把這個議題安排進來,在公聽會之後,我還會安排很多私底下的座談會,希望行政部門儘速在這個會期把你們的版本送進來,當行政部門把版本送進來時,就有機會與立委的不同版本在委員會一起討論。
對於今天現場所有學者專家所列舉出來的問題,希望最後由行政部門回應時都能有所回覆,沒有辦法立即回覆的,也希望你們帶回去,最後再告訴委員會你們研議的結果。
繼續請台灣健康空氣行動聯盟楊澤民執行長發言。
楊澤民執行長:主席、各位委員。如果衛福部或環保署代表在場,一定要讓人民知道什麼是空污的敏感族群。這個資料是來自於America Lung Association,在國外是很清楚定義敏感族群為小於18歲,大於65歲,有心肺血管疾病,甚至居住在經濟條件比較困難地方的人也一併納入。根據網路上的資訊,台灣的氣喘人口大約占8.6%,我真的很想問環保署和衛福部,台灣空污敏感族群有多少百分比?是很少數嗎?還是多數人根本不清楚什麼叫做敏感族群?國民連這樣的基本資訊都沒有意識到的時候,如何知道自己是空污的敏感族群?或許等一下相關單位可以回答到底多少台灣國民知道自己是空污敏感族群?如果不曉得,又要如何預防及保護自己?光是18歲以下、65歲以上就幾乎占了35%、40%,再加上心肺血管疾病、有呼吸道症狀的人,我相信超過50%。所以,敏感族群並不是少數,空保處是念公衛的,不曉得他們的認知是什麼。
大家都知道教育部的空污旗總共有4種顏色,很多學生最近可能讀了空污相關報導,所以他們會認為看到的是即時值,而不是早上8點看到的空氣污染指標是用前面12小時的平均加上4小時的平均,在這種情況之下,他們看到的狀況是降低的、減少的、貶抑的、延後的空污預警,現在大家都有手機,任何人都可以上網看即時值,了解在這種情況之下是否適合做運動或者外出。所以,環保署和教育部之間的溝通要很努力的做,我剛剛一直在講要有wellness,就是讓小孩子從小就知道在這樣的情況之下應該做什麼,以及親身感受到的和看到環保署的數字是不是一致。比如,中部地區常常是一下雨,空氣污染的狀況很快就降下來,但是環保署前12小時平均和4小時平均值的空污指標預警和小孩子感受到的狀況是不一樣的。我也經常看到清晨下雨之後,學校的空氣非常清淨,但是整個早上都掛著紫爆的旗,那不得了!我當然知道今天是在討論空污法,但我認為很多時候我們談很多法規,民眾都無感的話,他們要怎麼樣告訴父母要支持制定這樣的法規?今天也有台電的代表在場,事實上,台電台中火力發電廠在台中港燃燒以後剩餘的煤灰完全無法就近填在台中港的灰塘裡,因為那個地方已經完全填滿了,世界最大的火力發電廠要把煤灰拿到彰化盛產蝦猴的那個地方丟下去,所以彰化鹿港的蝦猴也快死光了,環保署還規定大肚溪出海口要做為美食蝦猴的復育地,簡直是不可思議。彰化西海岸全部都是砂質海岸,煤灰丟下去若沒有充分保護,重金屬就直接滲入地下水,台灣海峽很多鄰近海岸處污染的地下水是往內流,但是沿岸很多居民都在飲用地下水。在空污法制定前我要說,其實是有更廣泛層面的東西,如果我是彰化縣長魏明谷,我一定把通往大肚溪的那座橋擋個三、五天,但是我也擋不住,因為我們的能源政策一直沒有講清楚,如果擋住,那不得了了,煤灰就丟到那裡去。沈世宏在幾年前就講過,2016年台灣陸地上已經沒有安全可以掩埋處理煤灰及事業廢棄物的地方,請問你們現在是丟到哪裡去了?廢管處為什麼不像3、4年前承諾在3個月內召開事業廢棄物如何處理以及對海域的影響?都沒有啊!所以在討論法規訂定的時候,很急迫的問題、當前對小孩子及民眾的空污教育完全沒有談。每年進口7,000萬噸生煤到台灣,剩下12%到15%的有毒煤灰拿到哪裡去?如果沈世宏以前沒有騙我們的話,2016年陸地上就完全沒有安全可以填埋煤灰的地方了,所以那時候拚命推填海造陸政策,本來幾年前他就要召開專家會議,但是這麼多年來,我從來沒有聽過有召開對海域影響的相關會議。今天有環保署、衛福部、台電、經濟部等相關單位在場,你們要很真誠面對台灣這個問題,只有藉由民眾的public wellness,知道我們要很誠實的面對這些問題,台灣才不會變成毒島。煤灰已經沒辦法處理的時候,難道就到處購買良田,把上面好的土挖起來,然後把有毒煤灰往下填?台灣已經快要變成毒島了,請問環保署,整治一塊被煤灰,或者類似的有毒物質填埋的良田要花多少代價?
主席:除了剛才楊執行長提到煤灰,還有焚化爐燃燒的灰渣都是我個人長期關注的議題,到底掩埋到哪個地方了?未來各縣市環保局如何列管?希望副署長待會有機會可以說明。
請吳委員焜裕發言。
吳委員焜裕:主席、各位列席官員、各位學者專家、各位同仁。我在美國念書時的指導教授就是陳志傑老師的師兄,後來我在美國環保署研究氣膠風洞,但是回台灣以後太多人在做氣膠,新進人員不太容易拿到計畫,所以我就不做氣膠了。
我覺得大家講得都非常好,詹長權老師及吳章甫老師發表在國際期刊的文章顯示,我們在地面生活暴露的PM2.5 劑量比我們在10公尺高(不是平常生活的地面)偵測站測到的量高10倍以上。為什麼英國會說在捷運大眾運輸交通工具裡會是10公尺高的5、6倍?因為經由空調系統將外面的空氣換到大眾運輸交通工具就變成10公尺高的5、6倍,這是很合理的,室內也會受到地面PM2.5 的影響。詹老師剛剛有講,從固定污染源周界區分出39種有害物質,不好意思,我們的汽機車廢氣可以量到200種,不是三十幾種。其實今天交通部應該要來,不是只有衛生福利部,因為他們要考量怎麼解決交通污染源的問題。好幾年前我還沒當立委時就說,腳踏車道設在繁忙的大馬路旁邊好嗎?騎車速度越快,呼吸量不是呈線性增加,而是呈拋物線的增加,也就是騎得越快,有害空氣污染物就吸得越多。所以現在很重要的就是如何減少移動污染源的暴露,那是跟我們最親近的地方,是我們直接接觸的,大家講得都很好。
依照我的經驗,2008年我從台中到台北在台大教書,以前我在台中的時候,大概幾個月才可能會有鼻子發炎的情況,但是我到台北以後,大概2個禮拜,鼻子就發炎了,所以我大概2個禮拜就要去看醫生,我也覺得很納悶,為什麼會這樣?後來我戴了口罩之後,情況就改善了,所以我知道台北的移動污染源的危害遠比台中厲害。舉個例子,汽機車廢氣當中的苯,我們很早就知道苯是致癌物質,比PM2.5 還要早20年以上就被歸類為致癌物,但是汽油裡面就是有1%的苯,所以我們在台北的大馬路旁測量,致癌風險是萬分之一,遠高於PM2.5。自從換了無鉛汽油之後就改用MTBE助燃,在汽油裡面大概有15%的MTBE,但MTBE可能致癌,也可能導致生殖危害,所以我們應該儘快改善移動污染源。剛才陳志傑老師說了一件事情,空污費從實施到現在,所有改善空污的做法都值得檢討。從去年第一會期我就一直要求,空保處要檢討到底哪一種方法有效,以前我擔任空污委員到各地調查過,其實固定污染源並沒有真的減量。上會期也舉辦過檢測公聽會,發現廠商自己檢測的固定污染源數據都不可信,我們花了這麼多錢實施空污減量都沒有成效,所以我們應該檢討如何落實空污減量的目標,移動污染源是跟我們最密切的,我們都沒有好好減量,那固定污染源怎麼減量?我們花了那麼多錢其實是沒有成效的,所以這值得我們檢討。我一直要求空保處要做一個計畫,檢討20年來到底哪些降低空氣污染的做法有效,但是都沒有,我覺得好可惜,因為我們真的花了好多錢,每年花了幾十億,到底哪一種最有效,我們都沒有找出來。另外,PM2.5 的污染源到底從哪裡來?現在都是靠模擬的,但又不知道對不對,也沒有驗證過。第一會期我就問空保處,我們的煙道採樣方法到底出來沒有?我也知道到目前為止還是零零落落的,所以我們都不知道固定污染源的煙道排出多少PM2.5,這是我們面臨的困難,我知道空保處辛苦,你們要加油。其實這是跨部會的議題,包括交通部、經濟部、環保署,其中環保署是做收尾工作,我知道「掃雞屎」的工作比較辛苦,但還是要麻煩大家,謝謝。
主席:請國立台灣大學環境工程學研究所顏秀慧助理教授發言。
顏秀慧助理教授:主席、各位委員。今天很榮幸有這個機會參加公聽會,雖然我們收到的開會通知中列有幾個議題,但那部分等一下我再來談我的看法。我先針對空污法修法方向提出幾個建議供委員們及環保署參考;首先,水污法在104年做了很重大的修正,裡面加了3樣東西,第一是把按日連續處罰全部改成按次處罰,第二是不法利得的追繳,第三是增加窩裡反條款,就是吹哨者條款。我不曉得空污法的修法有沒有思考要把這個放進去,因為一樣是環保署訂出來的環境法,好像應該要有一致性,如果這些條款不適合放在空污法,經過評估也認為不適合,才有理由可以說明。我在學校上課時學生會問為什麼水污法有、空污法沒有,理由是什麼?我很難解釋,只能告訴學生可能還來不及修法,所以目前沒有;但我也不是說一定要放進去,只是署裡應該要評估是否適合在空污法置入水污法的精神,這是我第一個建議。
第二個建議是,空污法第九條提到污染排放量固定源和移動源可以互相抵換,對於這一點,我的看法是認為不太適宜,畢竟固定源和移動源污染區域、污染物類型完全不相同;移動源是線源,到處跑,固定源是點源,固定在同一個地方;把到處跑的污染源集中在一起放在某一個地方,我覺得感覺上是有點環境不正義,因為在固定源附近的人變成要遭受本來四處散布的污染物,所以這部分環保署是不是有再思考的空間?因為固定源和移動源可以互相抵換,感覺上不太恰當,另外一方面我們的車輛總數也沒有管控,大家想買車就買車,讓汰換的量可以無窮無盡地提供給固定源,好像不太對勁,這是我第二點建議,這裡可以再有一些考量的空間。
第三點,排放量設計成交易制,這有經濟誘因,但是我們應該把它認定為不是財產權,如果是財產權,以後要叫這些固定源減量變成在徵收財產,以後要求它們減量可能會有信賴保護的問題。在這裡雖然不一定法律上要明定,但是環保署在執行的過程中應該要有這樣的看法。
第四點,關於移動源的駕駛人,其實他也是污染行為人,現在空污法對移動源駕駛人的義務好像太少了,是不是應該增加他應該配合的事項?目前除了定檢、不能怠速,其餘都是一般性的規範,萬一緊急狀況發生的時候,我們要求他少駕駛汽車、機車或是配合管制措施,目前看起來法源不是很充分。所以或許可以考慮加入移動源的管制,也就是駕駛人的義務部分。空污法第三十一條有一些行為罰的規範,可是從條文的架構上看起來好像屬於固定源的部分,因為移動源是從第三十四條之後才開始。我們是否適合在第三十一條行為罰的地方加入移動源的管制,環保署或立委在修法時可以考量一下,畢竟法律都是有架構的,照架構進行會比較好。
關於空氣品質嚴重惡化的部分,環保署有根據母法授權訂定子法,也就是空氣品質嚴重惡化緊急防制辦法,這個辦法是民國89年訂定的,是否有檢討的必要,署裡可以再考量。
今天公聽會提到四個方向,我簡單說明一下。首先是異常天候的問題,這可以在緊急防制辦法裡面去思考。第二個是國營事業的部分,這屬於行政組織內部的管理事項,可能用績效指標來要求就可以了。第三個是特殊性工業區的問題,我建議用空污法第七條,該條要求各縣市都要訂定空氣污染防制計畫,在計畫中應該規劃彼此之間要如何合作。最後一個是能源政策部分,這個問題要回溯到以前的歷史,當初收取空污費曾請大法官解釋過隨油徵收的收取辦法是否違憲,也就是第426號。那時由於行政上的考量,所以採隨油徵收,但實際上這種收法和污染量沒有必然的關係,所以配合以後的能源稅是否可以作更長遠的思考?以上意見提供各位考量,謝謝。
主席:請主婦聯盟環境保護基金會台中分會許心欣副會長發言。
許心欣副會長:主席、各位委員。主婦聯盟是代表一般社會大眾的聲音,今天感謝李彥秀委員召開這個公聽會來回應我們在2月19日的反空污大遊行。當天中部民眾排出了台灣的圖形,當我們從空中看台灣時,可以發現在同一片天空底下有兩個台灣,因為中南部的天空經常是洃濛濛的,只在北部活動的人可能無法感受到中南部民眾每天呼吸的空氣是多麼地髒,天空是如何充滿灰霾。
這次台中場的遊行有三點訴求,第三點是希望空污法能全面翻修,而且是以健康為考量,把健康擺在第一位來修改空污法。不只是空氣污染防制法,還包括相關子法,都需要全面檢討和翻修,我們希望這會期能列為優先法案,很高興今天的會議算是一個起頭。如果違反空污法令,在民、刑事部分都要增加責任和罰金,像六輕在最近這一個月就發生兩次爆炸,可是根據空污法只有罰10萬元到100萬元,是所有環境法規裡面罰責最輕的。在這次空污法修法時務必要大幅提高罰責,我們建議提高百倍以上。
在環保署的網站上可以看到,北部的空氣品質相對比較好,越往南走AQI值污染越嚴重。這就是呼吸不平權、健康不平權,我們的環境是非常不正義的。
現在回頭看今天的討論提綱,首先是異常天候、燃煤機組降載機制的建立,通常我們講異常天候是因為受到氣候變遷的影響,但是空污的發生根本不是什麼氣候異常,只是因為沒有風就紫爆,這是不合理的。這代表當地污染源太多、污染量太多,才會紫爆。花蓮、台東沒有風會紫爆嗎?不會,因為當地沒有什麼污染源。由此可見我們的環境已經超過負荷,光是沒有風這件事,不要等氣候變遷,我們就已經無法承受這麼多的固定源或移動源。在氣候變遷下,氣候因素還會再加速空污的發生,包括熱島效應等等都會造成,因此不管是降載或產業政策、能源政策都應該考量氣候變遷的因素。
詹長權老師曾說,降載是不夠的,最好把燃煤機組全面停掉。這在短期內不容易做到,因為我們的能源供應還無法解決,但至少在空氣品質嚴重惡化的時候,應大量讓燃煤機組休息。不只是剛才提到的國營企業,如中火和興達電廠,還包括世界排名前十名的麥寮電廠也要降載。可是大家要使用這麼多電,怎麼辦?在這種時候,大家是不是能共體時艱,尤其是工業用電大戶應在此時減少用電、大量減排,這樣才能讓惡化的狀況減緩,不要持續地排放累積下去。
關於空氣品質嚴重惡化緊急防制辦法,修正草案中有一個燃煤電廠降載的機制,但是環保署設定的PM2.5 分級門檻真的太過寬鬆,級距太大,啟動門檻非常地高。按照那個辦法就根本不需要啟動機制,所以這個辦法是沒有用的。我們認為門檻一定要大幅下修,希望在AQI紅色的時候就應該啟動降載,先作預防。前面就先降載才不會讓污染繼續累積,甚至惡化下去。總之,從健康來考量,必須在前面先作處理,我們是從民眾的角度來看這件事情。這個防制辦法因為分級的關係變成空有機制,這個辦法照這樣通過的話就沒有用,根本不會啟動,因為門檻太高,須達150,而且是移動平均值。
過去一年多來,中火降載二十幾次,興達也降載,但很誇張的是,他們都把歲修中的機組算為降載的quota,其實機組歲修時就不會造成污染,但他們還是把歲修的機組算進去,這根本就是在美化數據、欺騙人民。
長久以來都是中電北送、南電北送,以致變成台北有藍天,台中灰得像北京,高雄的情況則更糟。有一位老師針對工業污染進行癌症地圖研究,結果發現目前的癌症都集中在中南部,我想這和許多工業污染集中在中南部是很有相關的,只不過現在高峰期還沒到。死於空污病的情形也同樣集中在中南部,可見中南部民眾的健康出了很大的問題,我們生活在很高的風險之中。燃煤電廠的電北送,去成就台北的藍天及好空氣,而我們卻要忍受髒空氣、承擔健康風險,這樣公平嗎?合理嗎?根據台電的資料,尖峰用電時段中電北送的比例是非常高的,尤其這兩年又增加了。我們希望降載要有配套,在空氣品質不好的時候,真的要減少用電,對於用電大戶應該要減供,甚至還要限電,我們希望透過這樣的方式來處理,因為現在真的有太多高污染、高耗能的產業,他們就是所謂的雞屎工業。這時我們就要透過節電讓降載量達到極大化,尤其是北部,北部用這麼多電,為什麼我們要承受這樣的污染?
就國營企業而言,我們希望燃煤電廠能夠從源頭減少生煤使用量,甚至燃煤機組應該要有除役的期程,目前我們只看到興達電廠有這樣的期程,卻看不到台中火力發電廠的除役期程。台中火力發電廠至少有兩部機組是在支援北部,這是不合理的,如果不需要支援北部的話,那麼中部可能就不會紫爆,這是一個很重要的概念。中火隔壁還有一個中龍鋼鐵,這也是另外一大污染源。其實鋼鐵業這幾年根本就不景氣,我們應該設法把這樣的高污染產業予以汰換,他們不應該再外銷了,他們怎麼可以從國外進口鐵砂或廢鐵到國內來鍊鐵製造污染,然後自己去賺錢?為什麼要把污染留在中部,危害我們的健康?我們認為應該設法減少他們的外銷,讓他們減產。據我所知,中龍鋼鐵有七、八十根煙囪,其中只有十根有裝CEMS。
主席:針對產業的轉型,我想經濟部應該是責無旁貸。究竟現行相關法規對於空污的處罰是不是過輕?在還沒有修法之前,其實還是可以針對罰則做一些調整,有關PM2.5 級距過度寬鬆的問題,等一下以請行政部門加以回應。
請蔣委員萬安發言。
蔣委員萬安:主席、各位列席官員、各位學者專家、各位同仁。今天主要是討論空污法的修法,在此謹針對本席的修法提案加以說明:去年10月31日環保署有一項公告,這項公告的內容是「公私場所電力設施採行低污染性氣體燃料發電或供應低污染性氣體燃料之接收設施取得許可者,免依空氣污染防制法處罰」。據本席所知,這項公告的主要根據是空污法第七十八條第一項第三款,所以本席特別去查這項法條,基本上,這是對於違反第三十一條的例外規定,包括防災目的之演練、為緊急防止傳染病擴散而燃燒受感染之動植物及其他經中央主管機關公告之行為,就可以排除相關處罰。我認為本條文的立法目的主要是針對臨時性、短期性、緊急必要性的行為,如果是單純透過第三款「經中央主管機關公告之行為」就可以排除相關處罰的話,我想那就有任意擴張解釋之嫌。針對這一款規定,本席與王育敏委員共同提案,將主管機關公告的權利予以限縮,也就是將其限縮在必須符合第一款及第二款防災、防疫一次緊急性的措施處置情況,才可以經主管機關公告排除處罰的適用。
其次,今天本席看了環保署所提出的報告,我覺得環保署每次所寫的報告都非常好,在「空污防制之展望」當中提及要劃定空品禁區、限制使用,也就是說,未來修訂空污法時希望能夠授權劃定空氣品質禁區,禁止或限制老舊柴油車進入,我覺得這是非常好的方向,但是我還沒有看到環保署對這方面提出相關提案。針對這項目標,本席也提案修法,其實在台灣已經有很多地區劃定相關空淨區,也就是所謂的低污染防制區,最早劃定的是嘉義,以嘉義縣阿里山為例,當時縣政府就已經要求進出該區域的柴油車輛必須出示排放達一定標準之證明才可以通行,但因空污法在母法當中並沒有明確授權,所以無法制定相關罰則,也就是這並不具強制性。為了法制化並將這樣的目標明確化,所以本席提案修法。本席的提案參考許多國外的例子,包括歐盟在1992年制定相關法令,德國也在2006年制定聯邦防制法,其中第三十五條針對汽機車進行控管,必要時可以在特定低污染防制區禁止或限制車輛進入。就法律位階而言,我認為透過空污法的修法可以達到以下幾項目的:一、將低污染排放區定義清楚。二、空污法得以授權直轄縣市政府主管機關會商中央主單位設立低污染排放區。三、在有法律明確授權之後,可以制定相關罰則,如此一來,這樣的規定才有效果。既然環保署在你們的報告當中提到這樣的目標,那麼環保署也可以提出你們的版本,希望能夠儘快排案進行審查。
在此謹作以上簡短報告,本席希望未來可以在委員會儘速就空污法進行審查,包括之前也有許多專家學者提出一些意見,希望環保署能夠把你們的版本擬出來,然後我們一起在委員會好好的審查,謝謝。
主席:針對空污法修法的法條,其實本院有許多委員都非常關心,也歡迎學者專家針對相關法條給予更多意見。下周一陳瑩委員已經安排有關移動式污染源改善的專案報告,不過列席單位好像並沒有包括衛福部,是不是可以請同仁順便邀請他們,因為今天大家都有提到健康相關問題,所以應該也要邀請衛福部下周一一起來列席才對。
請台耘工業股份有限公司戴逸群總經理發言。
戴逸群總經理:主席、各位委員。本人第一次參加立法院的公聽會,我來自產業界,我在PM污染排放降低工程技術公司工作了二十多年,我替台灣、香港、新加坡和東南亞國家的發電廠、水泥廠、鋼鐵廠、紙箱廠解決PM排放的問題。剛才聆聽很多環保團體及委員的高見,我住在台北,尤其聽到中南部來的朋友所講的一些問題,我覺得滿感慨。我今天希望從工程技術的角度來跟大家分享,對於國營企業空污排放,尤其是降低PM污染物排放可以有哪些對策?事實上,如果我們要做,從工程技術的角度是可以做得到。
請大家看我所秀的圖片。第一張是典型的發電廠設備AQCS(Air Quality Control System),即有關空氣污染排放的控制設備,我個人比較熟悉的是PM污染排放的減量技術,裡面有個靜電節能器,包括重工業,這是一個很主要的PM控制設備。
我們從2005年開始幫香港的發電廠,香港比台灣小,不過,陳志傑老師可能會知道,香港的空氣污染程度說不定會比台北好一點,或是差不多的等級,但是畢竟香港比我們更靠近中國,理論上所受到的污染會比我們更大,但是香港政府或是香港發電廠對PM的控制或是空污的改善是滿重視的,我們有幸在2005年就跟著香港的發電廠做了很多的改善措施。
下一張圖是空污防制系統設備,紅色圈圈是主要的污染防制設備,右邊黑色部分即是堆煤或是鐵礦砂等等,如果是開放式的,還會有逸散的問題。
國營企業包括台電、中鋼、中龍以及中油,其污染來源主要是生產製程裡面會產生PM,台電燃油、燃煤,除了PM,還有很多氣體。實際上,PM2.5的產生有原生性和衍生性,就我個人24年來的經驗,原生性的PM,不管是PM2.5或是PM10,這是用設備就可以加以處理的。中鋼及中龍有幾個大的製程會產生污染,中油也有一些製程。
當然,我們重視國營企業,國營企業是很大的集團,像台電發那麼多的電給我們使用,也製造很多的污染,但是相對的,大家也不要忽視民間產業,像汽電共生方面,台塑集團裡面的長春集團或是和平電廠加總起來,貢獻量是相當可觀的。所以,我們除了重視國營企業,也不要忽略民間大的產業,像台塑也是生產很大量的能源產業。
繼續我要提出的是,最近這兩年如果產業界要做,能夠做到什麼程度?當然一個先決條件,如果你要做,在有限的時間,也有經費和空間的情況下,事實上可以改善很多。舉例而言,2016年,我們親自參與台灣汽電共生,在官田的一個小廠,把原來規制要求的28mg/Nm3,經過改善措施,在可接受的時間範圍內,可以降到10mg/Nm3,這是第一個例子。第二個例子,台電的台中電廠現在可能是全國的焦點,他們的廠方人員也開始努力了,現在我們在幫助他們,台中電廠只有一副機組而已,經過改善之後,自28mg/Nm3降至15mg/Nm3,降至15mg/Nm3代表什麼意義呢?是污染排放減少30%至40%!
另外,大家也在談降載機制,除了降載機制之外,如果廠方願意去做,以現代成熟的改善技術,可以將PM污染物排放降低30%、40%,這是能夠達到的事情,在工程可接受的時間範圍以及現有的空間設備下做改善,至於有沒有符合經濟效益,我們稍後再討論這部分,這是取決於我們面對這個問題的態度,面對這個問題是有投資回收的心態?還是覺得這是發自良心的改善?
我們再來談改善空污的必要性。客觀來看,就我的瞭解,每根煙囪都沒有超標,都符合法規,但就如剛才林文印教授所講,符合法規只相當於考試的60分、65分,難道我們只有60分、65分就滿意嗎?我們應該捫心自問,已經盡全力了嗎?現在大部分的PM控制設備或是污染防制設備都是在10年前設立的,都是老舊的設備,而污染越來越嚴重,是不是需要好好的再努力?我剛才講態度是取決於面對這個問題,你是要考量經濟效益還是社會效益?我住在台北市,我經常去濱江國小游泳,我知道濱江國小的學生居然有時候沒有辦法上戶外課程,因為受污染影響,我覺得滿可憐的。我近視800度戴眼鏡,台灣的小孩子近視比例那麼高,就是因為太缺少戶外運動,所以我們希望小學生多從事戶外活動,可是因為我的努力不夠,讓空氣污染問題嚴重,導致小學生沒有辦法從事戶外活動。
最後,我要提醒大家考慮一個問題:我們要做best effort?還是企業界要考慮reasonable effort、考慮經濟效益?這是我們要思考的問題。
主席:謝謝戴總經理的分享。現在休息5分鐘,休息。
休息
繼續開會
主席:現在繼續開會。請環境品質文教基金會高思齊研究員發言。
高思齊研究員:主席、各位委員。今天公聽會的主題是能源政策和空污防制,我們知道能源議題主要有3個面向,就是能源安全、能源價格和對環境的影響這3個部分,在2015的時候國際有做了一個評比,我們台灣的能源安全大概是排在第50幾名。大家知道我們的電力價格滿低的,所以排到世界前15名,但是在環境影響程度我們是排到將近100名。所以我們和先進國家相比是嚴重落後,這顯示我們穩定的電力其實是用比別人更大的環境成本所換來的。我在此要提出一個觀念,就是台灣在看能源政策的時候,我們應該要從環境永續的面向來切入,而不是一直讓電力需求凌駕於環境的因素,在我們的憲法及環境基本法都可以看得到這樣的精神。
我現在從幾個面向來說明,第一,我們不應該去排除或不合理的降低能源部門的溫室氣體責任,電業所產生的環境影響主要是空氣污染物的部分,也包括溫室氣體排放量,台灣在2015年通過了溫室氣體減量及管理法,要求能源、製造、運輸、住商及農業等部門去訂定所屬部門的減量管制目標。其中最大的爭議就是各部門的排碳貢獻要如何計算,特別是在發電過程所產生的溫室氣體要歸屬於發電端的貢獻還是電力消費端的貢獻,那兩者的差別有多大呢?根據環保署的統計,我們現在能源部門的直接排碳占全台灣的66%,所以如果把能源部門的排碳轉嫁到消費端的話,能源部門的排碳貢獻量會只剩下10%左右,而其他未排碳的住商部門則因為有消費這些電力所以減量責任從2.6%提升到26%,整整倍增為10倍,這是非常顯著的差距。那部門減量責任的分配其實涉及公平正義,照理說,應該是直接排放愈多責任就愈大,例如台電這家國營事業就占了全台灣發電量的80%,其實它是政府可以有效管理的對象,所以只要發電端多做一點,民眾就可以少負擔一點。本會認為台灣的減碳改革路徑一定要看直接排碳的貢獻,否則會產生資源錯置、力道分散的不利後果,而無法達成減量的總目標。
在管制的方法方面,電力消費的改革方式,在消費端我們是建議從獎勵和教育的角度去思考,來鼓勵節能減碳;在發電端則是從管制手段切入,以提高發電的效率標準,降低電力排放係數。這種有區別性的管制政策才可以引導政府各部門及民間力量讓減量作為能夠發揮效用。
除了溫室氣體之外,其他空氣污染物的排放標準其實非常寬鬆,這一點從電力設施空氣污染物排放標準就可以看出,硫氧化物與氮氧化物的標準比日本高出3倍、是美國的5倍以上,我們的標準大概是跟印尼相當,比印度還寬鬆,這表示我們對電力設施其實是非常的友善。剛剛戴總經理也有提到,如果我們電力設施的排碳量達到法規的標準,可能是60分,從這個研究可以看出,就算我們有達到法規的標準,可是如果跟美國相比較的話,我們不是60分,其實我們只有20分而已,所以就這個部分政府應該要立即去訂定一個足以保障民眾健康的電廠排放標準。
再來,電力設施空氣污染物排放標準區分不同的發電機組使用不同的標準,但是美國、日本均未因為是汽力機組、汽電共生機組、氣渦輪機組或是引擎機組而有不同的規定,他們反而是用燃料種類去區分,如果使用燃料的品質較差,就應該適用更嚴格的排放標準,如此才能鼓勵電廠去轉換高品質的燃料,就是從前端燃料的品質來把關。
所以在空污法修正的建議上,我們認為應該把法規訂得更詳細一點,甚至考慮直接將各種固定污染源的最低排放標準直接規定在法規裡面,這樣才能避免主管機關怠惰或者訂定一個很寬鬆的排放標準而荼害民眾的健康。
最後,我要提出關於天然氣的問題,我們知道現在政府大力推動天然氣發電,在去年10月31日環保署發出一項公告:「公私場所採行低污染性氣體燃料發電之電力設施或供應低污染性氣體燃料予電力設施使用之接收設施經審查核可之行為,免依空氣污染防制法處罰」,就是未來將豁免天然氣接收站以及發電廠的空污責任,剛剛蔣萬安委員也有提到這一點,這是一項嚴重傷害空污法的公告。
如果依照蔡總統之前所提的2025年能源配比願景(再生占20%、天然氣50%、燃煤30%),在這項公告之下,未來將有50%的電力所產生空氣污染物會不受到空氣污染防制法的管制,形同棄守了空污法一半以上的管控範圍。
這項公告的第一點內容是,訂定目的是「為因應空氣品質不良調度電力所需」,但是我們要強調的是空污法從來不是為了調度電力而設,其目的只有維護空氣品質和國民健康這一點而已。環保署變成電力調度的協助機關,根本就是角色錯亂。
雖然天然氣發電被認為是低污染,可是其實仍會產生大量的氮氧化物,同時也有研究指出天然氣在儲存、運送過程中會洩漏大量甲烷,不但有公安危險,而且對於地球暖化的負面影響有可能會高於燃煤,在美國一些報章都有相關的報導。況且如果天然氣真的如此低污染,更不可能會違反空污法,環保署又為何要刻意透過這項公告去免除空污法的處罰?
另外,在程序上,這一項公告應該是屬於法規命令,但是據我所知並未送立院備查,所以已經違反了立法院職權行使法。再者,這項公告實質上免除氣體燃料適用我前面所提到的電力設施空氣污染物排放標準,根據行政程序法應該要踐行相關廢止程序,但是環保署並沒有進行。
關於這個部分,王育敏委員已經有提案修正空氣污染防制法第七十八條,並提出附帶決議要求廢止公告,我們謹表支持,也希望今天到場的委員和社會大眾都能夠支持這樣的方向,謝謝。
主席:關於這個部分,本席剛剛也有跟詹副署長溝通過,請他們儘速的撤銷相關公告。
請彰化環境保護聯盟施月英總幹事發言。
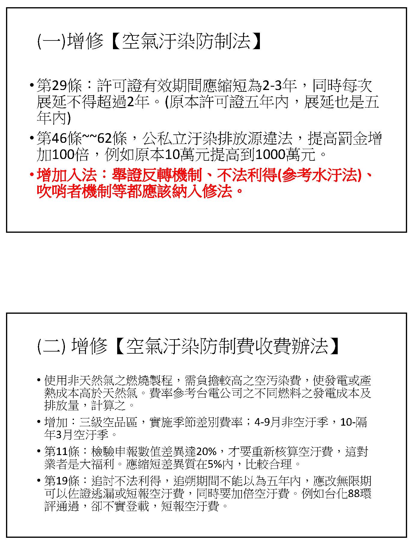
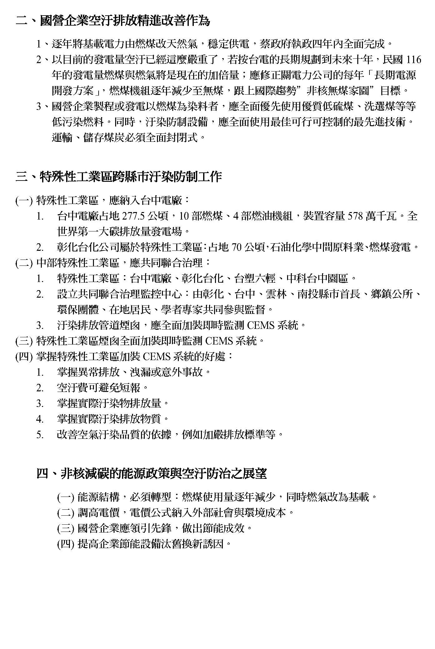
施月英總幹事:主席、各位委員。針對異常天候燃煤機組,降載機制的建立,我們在空污法的修正方面有六點意見,一、修改第六條:在三級空品區內,污染物排放量達一定規模者,一定要使用再生能源、天然氣或採用最佳可行性控制技術;在管制區內的污染量只能減少不能增加,因為空污已經非常嚴重。二、第九條抵換污染物部分,除了掃街之外,應該把種植樹木加進去,種樹可以達到抑制空污的效果,有些時候掃街是愈掃愈髒。三、第十四條提到空污品質有嚴重惡化時,各級主管機關得發布空氣品質惡化的警告,我們建議改為「應」字,而不是用「得」字,因為這對健康影響很大。四、第二十九條有關許可證的部分,效期都是5年內,展延也是5年內,我們認為5年真的太久,如要有效改善整個空污的話,希望將許可證的有效期間縮短為2至3年。誠如彰化縣幾位首長所說的,許可證效期的縮短,可以促使業者努力改善空污問題。我們希望將效期縮短為2至3年,每次展延也一樣限縮在2年內,而不是5年。五、第四十六條至第六十二條是針對違法者的部分,我們認為提高罰金10倍仍然太少,應該提高100倍至億元,才有阻嚇的效果。美國在這方面的罰金都非常高,甚至有達到億元的可能,如此才能有效遏止污染源的排放。六、我們在空污法裡面增加舉證反轉機制、不法利得(可以參考水污法)及吹哨者機制來做加強。
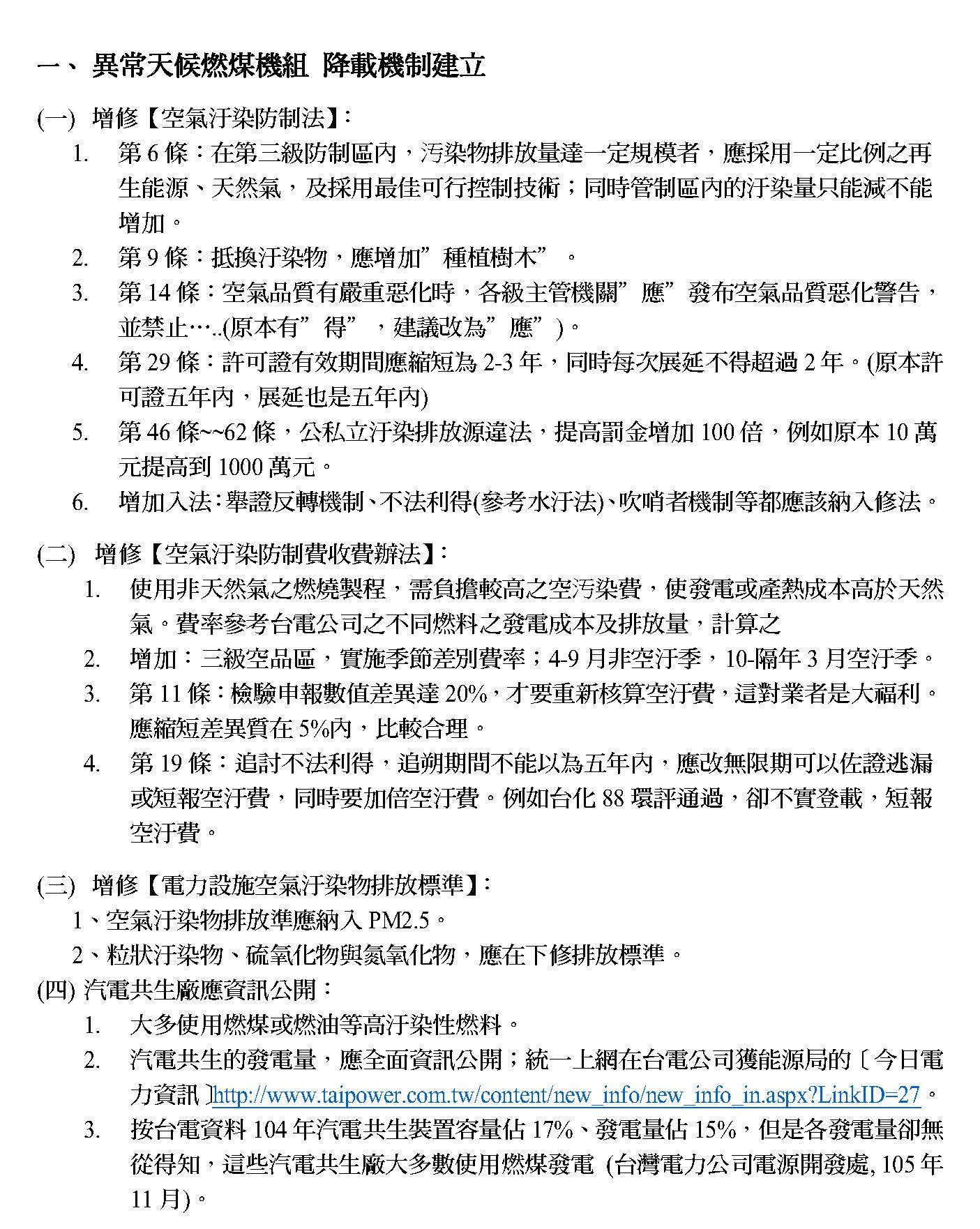
針對空氣污染防制費收費辦法的修正,使用非天然氣之燃燒製程,應該負擔更高的空污費,因為不同燃料的發電成本不一樣,對於它的費率也要一併考慮。至於三級空品區的空氣本來就比較糟糕,我們希望有一個季節差別費率辦法,4月至9月是非空污季,10月至隔年3月屬空污季,透過差別費率讓業者知道要共體時艱,一起來改善空污問題。在第十一條部分,檢驗申報數值差異達20%,才要重新核算空污費,為何誤差值達五分之一以上才要重新計算?我想企業者是無法容忍企業裡面的誤差值高達20%才要做改善,所以我們建議應縮短至5%以內才合理。另外第十九條提到追討不法利得,追溯期間在5年內,像台化在民國88年就通過環評,它在申請許可證的時候,並沒有照實登報說它有環評,我們認為台化案應該從88年申請許可證之後,開始計算它的空污費,而不是只追討前面5年,這樣太不合理了,對業者來說,福利也太大了。
有關電力設施空氣污染物排放標準的修正,我們認為空氣污染物排放標準應該納入PM2.5,也就是大家最在意的細懸浮微粒,它其實會影響到我們整個身體的健康。還有粒狀污染物、硫氧化物、痰氧化物,雖然是103年才公布的,亦應全面檢討,下修排放標準。
有關汽電共生廠的部分,其實汽電共生廠的發電占比也非常高,但是我們在網路上看不到它一天生產多少電力、排放物有多少,在台電公司的電力資料裡面,各汽電共生廠商發電的狀況,或是它使用的燃料等等,我們也都看不到。從台電公司104年資料可以看到汽電共生的容量與發電量大概占了15%至17%,比例非常高,可是相關資料非常不清楚。這是在網路上看得到的資料,台中電廠、興達電廠哪個機組發了多少電,裝置容納有多少,我們都看得到,但是汽電共生部分,只有短短一條的文字,說明全部多少,個別廠商發電量多少,使用什麼樣的燃料都看不出來,這些都是應該要公布的。去年彰化有一家汽電共生業者使用的是廢木材,它的戴奧辛超標20倍,所以我們希望業者能公開它使用的燃料,且能跟西部的區分出來。
我們來看這張由莊秉潔老師依男性支氣管、氣管、肺癌的死亡率和燃煤發電廠的關係所製作的癌症地圖,在燃煤電廠下風處,癌症的發生率明顯提高。這張圖裡面,彰化縣有很多的紫色,顯示它的癌症發生率是非常高的。彰化被兩個大電廠─台中電廠和麥寮電廠包圍,台中電廠是全世界碳排放量最高的單一電廠,在它旁邊還有幾個汽電共生電廠,還有台化、隆成紙廠等等都是大量使用燃煤的工廠。
彰化有九大工業區,卻只有一個工業區設立測站在線西區,我們覺得這是非常不足的。這張是環保署公布的測站分布圖,彰化只有三個測站,一個在工業區,另外兩個是一般測站,如果有一個測站不見的話,彰化縣就只有兩個測站可以參考,我們覺得這樣的測站數非常不足。
根據空污法施行細則第十一條規定,需要設置測站的包含交通測站、工業區測站及一般測站等等;我們認為交通車流量密集的地方都應該設測站,工業區亦然。全台工業區設測站的有頭份、線西、麥寮、台西、前鎮;交通密集區設測站的有鳳山、三重、中壢、永和、復興、大同6個。我們看到中部沒有交通測站,工業區測站亦全面不足。根據空污法施行細則的規定,工業區應該設置測站,不設置的結果,讓我們無法掌握所有空氣污染的品質狀況。
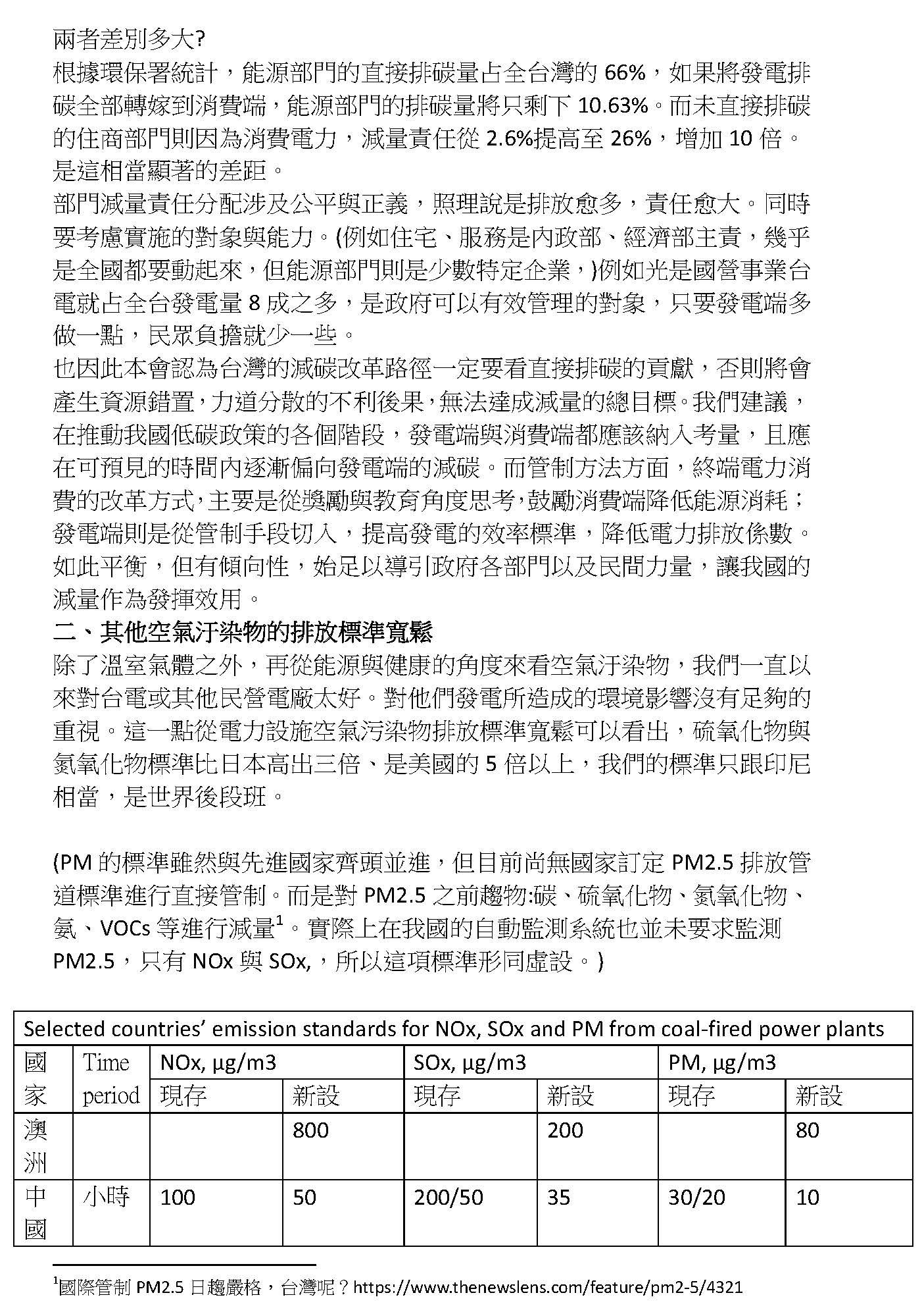
有關國營企業空污改善部分,我們希望將基載電力由燃煤改成天然氣,因為燃煤都是高污染的,如果不轉型改以天然氣為基載的話,要想改善空污是非常有問題的。另外,我們希望國營企業的發電應該要先全面購買,以現況來看應該先購買低硫煤、洗選煤等低污染燃料,因為引進來的煤是劣質煤很便宜,所以它的電價很便宜,這是可以立即改善的部分,就是趕快買好的煤進來,並將防制措施用最佳可行性的控制技術改善。在運輸、儲存煤炭必須全面封閉式的。
其次,我覺得長期電力開發是有問題的,我們可以看到未來10年我們的可用電力是以104年為基準,10年之後燃煤發電量是現在的double,燃氣的用量是兩倍,所以我認為電源開發是有問題的。有關特殊新工業區部分,我們希望台中電廠應該納入特殊性工業區,台中電廠占地277公頃,有10部燃煤機組、4部燃油機組,都屬高污染源,它是全世界第一大碳排放量發電場。比照彰化台化公司,占地70公頃,它是石油化學中間原料業、燃煤發電,它已經列為特殊性工業區。
我自己的理解,工業區不該只是大家認為的工業區,台中電廠應該也可以列為工業區,因為以解釋名詞來講,工業區是為了促進工業發展而劃定,其土地及建築物,以供工業使用為主。所以我認為台中電廠也可以列為特殊性工業區考量,應該讓它變成一個特殊性工業區來經營。這張是燃煤發電業也是一個特殊性工業區。
關於中部特殊性工業區的部分,我覺得應該要共同治理,把台中電廠、彰化台化(現在已經公布為特殊性工業區)、台塑六輕、中科台中園區設立共同聯合治理監控中心聯合治理,由彰化、台中、雲林及南投的縣市首長、鄉鎮公所、環保團體、在地居民、專家學者共同參與。最重要的是,我認為所有的特殊性工業區的所有煙囪都應該加裝即時監測系統。前幾天的六輕爆炸事件即時監測並沒有看到異常,因為它沒有被監測。去年連續六天中有三次的爆炸事件也沒有做監測,因為六輕將近300根煙囪裡面,只有不到40根煙囪有做監測,但是我們可以看到它的頻繁爆炸對環境有很大的影響,所以我們希望特殊性工業區應該加裝CEMS系統,這會有很多好處,第一、可以掌握異常排放、洩漏。第二、意外事故、空污費可避免短報。第三、掌握實際污染物排放量、物質。第四、可以作為加嚴排放標準的依據。
最後,對非核減碳的能源政策與空污防制之展望,我們認為能源結構必須轉型,燃煤使用量要逐年減少,將燃氣改為基載,現階段非核、無煤是最重要的。其次,我們希望能夠調高電價,並將電價公式納入外部社會與環境成本,這樣才可以反應現實狀況。第三、我們希望國營企業應領引先鋒,做出節能成效。在現在的規劃裡面,我們看不到長期能源節能的規劃,只是不斷地電源開發,看不到節能的東西,事實上只有節能才有辦法反制空污。第四、希望提高企業節能設備汰舊換新誘因,看能不能把所有的節能都放進來。
我們要說,臺灣其實不缺電,臺灣105年的電力開發中有提到,臺灣105年的餘電還有395.5萬瓩。下一張是我們剛剛提到的每人用電量,以104年為基準,10年之後的用量是現在用量的double再double,我們看台電的能源規劃,我們真的是不缺電。另外一個重點就是如果能源結構不轉型的話,空污改善真的是沒有未來!謝謝。
主席:請陳委員曼麗發言。
陳委員曼麗:主席、各位列席官員、各位學者專家、各位同仁。我看到剛剛施月英總幹事講得有點激動,激動到快要發抖了,今天有很多環保團體代表來到現場,他們是長期關心空氣品質的夥伴。臺灣的環保團體關心空氣污染多年,為什麼最近他們在空氣部分統統都跳出來?主要是過去環保團體是少數,可是最近連一般的民眾從肉眼就可以看得出今天的空氣品質好不好?在這樣的情況下,民眾的壓力就出來了,甚至我認識的一些導演朋友們,過去他們從未站出來對空品表態過,可是最近他們拍攝類似「戴口罩找藍天」的影片在全臺各地播放。由此我們可以看出,關心這個議題的族群已經跳脫環保團體,甚至一些民眾在學校也讓孩子戴口罩,還要升紅旗、紫旗之類。
我希望政府單位不要用冷冰冰的數字來跟老百姓對話,面對冷冰冰數字,老百姓其實會更加不舒服,我們的政府單位應該要好好地回應,並自我檢討是不是還有更新的作為。我看到政府對這個議題有跨部會的討論,我們相信空氣污染是跨部會的事情,包括交通部、經濟部都有固定污染源、移動污染源物質產生出來,行政部門跨部會的「空氣污染減量行動督導聯繫會報」應該是每三個月要召開一次,可是這兩年當中只開了4次會,亦即我們是每半年才開一次會,其實我們應該兩年開8次會,本席認為8次會的效果應該會比較好,應該是每三個月就要提出監督、改善方案,可是我們就是沒看到這個部分。
其次,交通部在徵收船舶空氣污染防制費的部分應該要好好地用心規劃,農委會有推動漁港的岸電,財政部也有能源稅,至於交通部的柴油車定期檢驗部分做得很落實,本席有到交通委員會質詢過,它是屬於比較嚴格、可以被檢驗的部分,經濟部、衛福部對餐飲業的污染防制有沒有一些對策呢?其實內政部也可以對宗教民俗活動做排煙、空氣污染的限制。既然它是跨部會的事情,本席希望空氣污染減量行動督導聯繫會報能夠產生一點功能,如果不能,我覺得我們的老百姓會很失望!說真的,老百姓並不喜歡頭痛醫頭、腳痛醫腳,天空是大家的,所以這部分絕對不能閃躲。
經濟部今天的書面報告第2頁至第3頁指出,台中發電廠如果達到一個標準就會做降載處理,我看到經濟部資料上的文字,看起來是舊的指標,我個人也覺得舊的指標不錯,像環保署現在定出來的AQI新指標,就讓很多關心空氣品質的團體覺得空氣品質嚴重惡化緊急防制辦法中PM2.5 的門檻好像定得過高,所以我們可不可以再檢討裡面的指標,看它是不是能夠互相呼應。比如在舊指標中,第十級才到71,但在新指標中,可能就到150了,因此我們也很希望能在這個部分作出比較好的檢討,讓我們發揮應該要去做的事情,不要讓我們的天空老是灰濛濛的,大家看了真的很心痛,但願互相溝通的管道能夠更多,次數也更多,謝謝各位。
主席:請台灣健康空氣行動聯盟施宇芳顧問律師發言。
施宇芳顧問律師:主席、各位委員。今天我要從法律的角度切入,因為各位幾乎都已是技術領域中的專家以及人民團體中的先進。基本上,今天大家聽完後應該都可以感覺到,我們想提出的一件事情是,空污防制其實是個非常複雜的議題,並不是相關的單一部會就可以處理的,所以政府要思考是不是應該要提出一個高於個別部會,包括經濟部、交通部,甚至是科技部等在內的跨部會協作平台,這是我今天要提出的想法。
投影片所示者為今天的數值,我們就直接看今天的數字,看得出來北部幾乎永遠都是6,我自己住台北,但我是彰化人;中部的南投就不用講了,如果有去玩過的話,就知道當地的空氣非常糟糕;上個禮拜我去了一趟台南,我真的是嚇到了,為什麼空氣狀況這麼糟糕;週末去新竹的時候也是如此。其實,除了台北之外,全都是霧濛濛的,這是我自己的感覺,我應該可以作客觀的評斷,這是我自己看到的。
針對空污法,今天大家都講到了各個點與各個面向,不同的老師與教授都有不同的想法,雖然我不像各位先進長時間切入這個議題,但我看到這八十六條的空污法時發現,從國民六十幾年就開始立法以來,我們到底能不能統合人民與政府,其實產業界也非常重要,同時這也涉及到非常多家庭,包括3家最重要的國營企業等。今天這部法律到底是要個別修法從單一條款去思考,畢竟每個人都有各自很好的點;還是我們應該用更上位的概念思考這部法是不是應該要全盤修正,而不是就個別條款,逐條去看委員提出的修正稿?
我有幾點想提出來跟各位討論:
第一、「環境平權」與「健康平權」的概念。從剛剛看到的那張圖來講,我們為什麼會by default地思考南部就應該是高污染區?我自己是鹿港人,但我每次去台中的時候,都覺得台中的氣空真的每次都很糟糕,我必須這樣講。當我們從人民的環境權與健康權來講,北部、中部與南部在做空污設計的時候,政府思維的方向是不是一直長期忽略了平等權?我們希望能在立法理由中把它寫進來。
第二、即時友善公開公民資訊。我要強調的是即時而友善地公開,其實現在環保署也公開了很多資訊,但人民並沒有awareness,也不知道自己該去瞭解或思考這方面的資訊,所以公開資訊的部分是我要強調的,大家也都有提到。
第三、總量設計制度之檢視。這部分其實非常複雜,同時也涉及中央與地方的權限劃分以及中央各部會之間的權限劃分。在這兩個點上,我想知道我們可不可以有共識的想法,避免民團或人民長期與國營企業或私人企業抗爭,浪費非常多的社會資源。
第四、空污區空污具體之管制與改善。其實包括剛剛的詹教授等,大家都已提出了許多很好的方法,所以是不是可以consolid一個很好的proposal,待我們整個重新review過條文之後再提出來?
第五是我個人想特別強調的,也就是關於空污被害者保護的想法。其實最接近空污的人民反而是最無助的,在進行抗爭的就是六輕,或是之前對國光石化的抗爭等。這些人並沒有得到該有的benefit與保護,但是他們卻必須長期忍受,國家長期忽略這群人的需求,使得他們必須在街頭或是透過非體制內的程序從事抗爭,所以被害者的保護是我們一定要強調的,也必須重新在空污法中作檢視。
第六、空污與能源鄰接法案之配套設計。說實話,環保署要做的應該是個mission impossible,這是大家都知道的,因為產業一直在進行,經濟部在規劃發展的時候相信也有其難處,國營企業也有他的EPS要顧,但我們在後端又希望可以做到空污的管制,在這個balance中,如果前端不做,後端是不可能成就的。如果我們一直討論後端的管制,但前端卻沒納入企業整體的規劃,強制企業進行規劃與改善的話,這是不可能實踐的。我們較強調要並行思考,把整個空污管理生態系的法案都納進來一併管理。
第七、空污基金的收取、專款專用、管理與成果。這些收到的資金其實最後要回歸到空污方面使用。
我提出上述七點就是希望可以針對空污法進行整套系統的review,而不是個別委員提出個別法案停在不同的點上面思考,我覺得大家都已經見樹不見林。
大家都知道抗爭其實是很痛苦的,如果坐過環保署前面就知道了,但我覺得在這件事情上,最無助的其實都是這群人,國營企業也非常為難,我們到底要如何取得中間的balance,這是政府要幫我們想到的。
對產業界來講,我覺得危機其實就是轉機、危機就是商機。還有一個部會沒有被我們納進來,那就是科技部,空污管制將來都是各國的顯學,我們希望科技部可以協助各個國營企業或民營企業進行空污相關科技的implementation與improvement。比如我們看到亞洲矽谷,其實現在有IoT,可以在煙囟裝上sensor感測等,這些其實都是可以做到的,只要技術可以做到的就不要用法律解決。台灣就是科技島,產業如果可以做到這方面的改善,將來就可以進入不同的國家,包括東南亞與中國都很需要這種監控技術。中鋼與中油等企業反而可以做這方面的思考,成為空污方面的pioner,這也是一個很好的想法,希望科技部也可以就空污方面給予廠商協助。
政府最重要的是在執行力的問題,今天我們討論了一輪、兩輪、三輪、四輪,如果沒有implementation的話,這些都是白費。因此還請政府commit立法院,立法委員也可以協助我們要求政府做出commitment。比如,我們何時可以檢視完整套空污制度、預計何時可以做完、修正草案可以正式提出來、要於何時進行implementation。如果在產業界要做一個project一定會有deadline與milestone,在今天這個空污的議題上,可不可以有個時程能讓我們思考與follow?以上就是我今天要講的,也是較屬於全盤性的思考,謝謝。
主席:謝謝施律師就整部法令,在法的層面上、時間與期程方面給我們的諸多建議。
請財團法人彰化基督教醫院婦產科葉光芃醫師發言。
葉光芃醫師:主席、各位委員。我是醫生,學生時代就非常關心政治。這張圖片對我來說是有感的,這是兩個中國,我想一中一台都無妨,是兩個中國。我昨天上網搜尋google,去看是否有兩個臺灣,答案是沒有,這是今年第一次畫出兩個臺灣,那就是我們畫出來,臺灣健康空氣行動聯盟,在google裡面的歷史接近6年,第一次畫出兩個臺灣。一個天空,兩個臺灣,全世界只有一個天空,有人說一個臺灣,兩個天空,但我要特別強調,一個天空,兩個臺灣。從天空看下來的臺灣人民跟土地,出生不是像我們憲法所說出生是平等的,其實是沒有平等的,如果你是出生在南部的人,不好意思,你的小孩很容易就會過敏,我身為一個醫生,我講的話我負責。根本沒有呼吸平權,也沒有健康平權,一出生可能就要戴口罩,童年就這樣過去了,他的父母也可能要戴口罩,這是一個不公平的世界。
我本身在過去幾年間,在環保署抗爭是家常便飯,從國民黨時代抗爭到民進黨時代,這間801會議室我是常常來的,我是常客,很多人都認識我。我都為了空氣而來的,我去年辦理亞太婦產科醫學會議,小英有來,也有55個國家來,我現在也是臺灣健康空氣行動聯盟的理事長。這是我孩提時代有名的影片叫做《藍與黑》,今年我用這個來說臺灣,北部是國民黨的,北部是藍的,南部是黑的,《藍與黑》裡面說的「這是什麼時代、這是什麼社會」,2017年的臺灣是什麼時代、什麼社會,為什麼詹順貴的父母住在台中和住在高雄是不同的,藍副署長你如果住在高雄,那是不同的,為什麼?我們的憲法是什麼?
在遊行的前一天,中國時報用全版刊登這個,我非常感謝很多人,我今天在這邊是用非常感謝的心情,一路走來,我也要感謝國民黨在219的前一天,用黨團的名義說一定會列入。我一輩子有很多民進黨的朋友,立法院也認識很多人,當然民進黨可能有包袱,所以詹長權離開之前他說這樣有用嗎?如果問我,我也認為很像是狗吠火車,就算引經據典,拿所有醫學文獻來跟這裡的人說,也是完全沒有用的,包括民進黨,也就是現在的執政者。2011年5月5日母親節前夕我在這裡開記者會,當時5個民進黨立委全部跳出來,包括劉建國。兩天以後婦產科醫學會在母親節那天,用母親節記者會來呼籲全臺灣關心肚中的胎兒,我也要感謝國民黨,那時候的蔣乃辛委員是第一個正式提案的立法委員,不是民進黨,而是國民黨,2011年立法院的提案是蔣乃辛的提案。整個臺灣的空污史,是醫生走在前面,包括臺灣婦產科醫學會、臺灣神經學學會,很多醫學會都站出來。這張是醫生首度上街頭,是台中市醫師公會,有六千多位醫生,此外,南投縣醫師公會,彰化縣醫師公會和高雄縣醫師公會也都親自打電話給我,支持這次活動。我非常尊敬全聯會邱理事長,他非常關心這個議題,也認為醫生走出來,是對臺灣的一種肯定,所以我深深感謝很多醫師願意走出來。
其次,我第一個點名的都是衛福部,而不是點名經濟部,我過去在2014年也是點名衛福部,那時後是邱署長在任,我就點名衛福部要做第一個,第二個才是經濟部,再來是交通部,然後是內政部跟科技部。我覺得製造污染者沒有站在這裡,是非常可惜的,製造污染者管控的部門沒有在這裡,這就像開刀有併發症一樣,製造併發症以後請別人來開刀,譬如弄破膀胱就請泌尿科來,只有泌尿科的人在那裡能幹嘛?到底這是誰主管的、是誰放火的?是經濟部;是誰放火的?是科技部;是誰放火的?是交通部。
Fighting for Air的布條,全部是我做的,為空氣而戰。這是一個母親幫他的小孩綁布條,這是傳承,我們做的1,000條布條,沒想到馬上就被搶光。這是小孩拿我們的文宣,我們裡面寫的就是衛福部要站在第一位,因為這是世界衛生組織所定的PM2.5 標準,而不是環保署。我們看到下一代的這些小孩都在Fighting for Air。李遠哲院士那次去琉球開會,特別還趕去台中,1點30分到記者會,1點50分又去趕高鐵,唯一一個住在臺灣的諾貝爾獎得主李遠哲,七十幾歲接近八十歲的人專程趕去台中參加,你們看前面的小孩對臺灣的期待是什麼?大家是為了空氣而戰啊!
接下來這是去年蘋果日報有關食安的報導,食安會死人,我同意,但我看食安要死人沒那麼簡單,美國FDA只有死3,000人,但如果我們看OECD所說的,美國因空氣污染早逝的人有10萬人,所以是幾十倍、幾百倍的差距。像是國健署的菸捐,在特定場所還可以抓得到,菸捐有300億元,可是空污基金只有幾十億元而已。我絕對支持菸捐,在公園抓我也支持,但是有些人的房子旁邊就是製造污染的地方。臺灣到處都是便利商店、家樂福,裡面所賣的統一布丁跟義美小泡芙敢不一樣嗎?所賣的水敢不一樣嗎?台鐵便當在台北跟高雄敢不一樣嗎?但是對於更為重要的空氣,我們有辦法選擇嗎?中南部的空氣是不一樣的耶!
再來,對於2020年要達標,並不是看台北達標或是平均達標,而是要看末段班有沒有達標啦!及格是要看末段班有沒有及格,而不是看平均值,環保署一直在誤導李應元,看平均絕對是錯誤的。像是雲林就要減少一半,有一半的人不能燒金紙,一半的人不能騎摩托車,一半的人不能煮菜,所以今天雲林的六輕要減一半,大家才有機會。我當醫生都是看那種最困難的部分、且要去想該如何突破、如何處理。
再看今天工業產生的PM2.5,今天台北市哪裡找得到煙囪?假設台北市的PM2.5 值是1,臺中市是82,高雄市是121,雲林縣是129;SOx是九百多倍,NOx是一千多倍,CO是兩千多倍。這是一個公平的社會、一個公平的國家,下週要辦交通議題的座談,交通建設非常重要,我完全同意,我還想辦無車日及一連串的活動呢!稍後我會再談交通的問題,我要說的是,今天中南部的問題不在於移動污染源,雖然它也有影響,但影響不會這麼大。
我們來看這一次有多少的醫生站出來了,涂醒哲也是醫生,我也很感謝劉建國從頭到尾六年多來的支持,李進勇也站出來了,魏明谷也站出來,這一次的特色是有很多的醫生都站出來,非常感謝,陳醫師也來了。此外,陳仲勳醫師為了這一次的活動寫了一首歌,請看「當臺灣,一片葉子的島嶼,南方乾枯的葉柄,北方恐難再綠」,沒辦法,「一個天空、兩個臺灣」。再看下一張,空污導致早逝的人有多少?空污殺人,但你找不到證據。這就是六輕、這就是台中火力發電廠、這就是高雄中鋼!大家都希望有電可用,但是,今天是自己發電最好。再看國健署有關國人老化的指數,嘉義縣空氣很差,指數是177,雲林、南投空氣也都很差,老化指數也都很高,這是一群最弱勢的族群,空氣污染跟老化問題息息相關。今天50歲開始用健保醫療點數部分就已經乘以2,六十幾歲乘以3,將來乘以4、乘以5、乘以6,將來臺灣是40%的老人和小孩加起來的話,該怎麼辦?今天若不採取行動,臺灣還適合居住嗎?
再看最紅的潛艦國造,各位看到蔡英文登上艦艇,其實我替他很緊張。台北的國防其實是靠高雄的鋼鐵業在撐,所以,是歡迎高雄來吸骯髒的空氣?高科技的人有誰會想去?趙委員喊說海軍司令部要南遷,今天有很多東西都被要求南遷,因為台北市是失根、虛的,重工業全都在中南部。請看,阿貴也站出來講話了。台積電去高雄南科投資,他不會選擇台北。其實只要燃煤廠蓋在凱道或立院旁,房地一下跌,工業就會回到台北,台北就不會這麼虛,台北今日的繁榮都是虛的,因為它的根都在中南部。各位看這是昨天的報紙,六輕再缺電,台北又停電,我想自己的電自己發吧!所以,中部是農金,鋼鐵、軍港全部都在中南部,今天南部是比北部有條件宣布獨立的。請看人民日報的標題,「北京率先進入無煤發電時代」。這一次的遊行也有很多外國人參加,又,請中止北藍南黑這種的不公不義。最後,請停止歧視中南部人,歐巴馬說:沒有一個人是落後的。高雄人就像陳醫師這麼優秀,他是哈佛的博士。今天我們應該是要對落後的人拉上一把,而不是說全部都往南部丟。今天這句話若換由小英來講,「yes,我會給中南部好的空氣」而不是說一直往南部丟。請看下一張,這是國語日報的頭版,當下一代開始有空污意識,各位可以看到全家大小頭上綁著「Fighting for Air」,布條出來參加遊行,也有很多的外國小孩參加,圖中這位小朋友正在代表宣言。活動中有很多的標語,如「終結一個天空兩個臺灣」。最後,希望經濟部南遷、環保署南遷,立法院的部分,早就已經有很多人主張過南遷了,當然行政院也要跟著南遷。看到人民日報的頭條,我們也希望中南部以後都無煤。最後,希望臺灣沒有歧視,臺灣的空氣是平的,沒有一個人是被遺忘、歧視。以上,感謝各位,共同努力,終結「一個天空兩個臺灣」。謝謝。
主席:今天所有學者專家第一輪的發言均已發言完畢,我們請在場三位委員發言完畢之後,並請括環保署、經濟部、能源減碳辦公室及國健署做回應,再繼續進行第二輪的發言,第二輪發言的話,時間不會太長,原則上是3分鐘。現在先請洪委員宗熠發言。
洪委員宗熠:主席、各位列席官員、各位學者專家、各位同仁。感謝李委員此次安排這個公聽會,在空氣污染防制法修法的部分,本席有針對第十五條及第十七條條文提修正案,我是區域立委,像剛才的葉醫師跟我都是來自彰化縣,我們彰化縣非常的可憐,彰化縣南邊是六輕,北邊就是台中的火力發電廠,像六輕這麼大廠被列為特殊工業區,我認為火力發電廠也應該列為特殊工業區,因為它的影響真的非常大。無論是冬天或夏天,我們彰化縣都會受到兩面夾擊,空氣品質真的非常糟糕。剛才葉醫師在發言時非常憤慨,我也感同身受,因此在第十五條中特別提出屬於跨區域整治的概念,修法時請主席讓大家可以好好的討論一下,讓受危害的縣市可以有監督權。本席在院會總質詢時,也針對這個就教環保署署長李應元,他也非常認同,在此也跟專家學者、各位官員報告。感謝各位。
主席:請邱委員泰源發言。
邱委員泰源:主席、各位列席官員、各位學者專家、各位同仁。關於空污對人體的健康造成危害,今天已經有很多的專家學者談過,站在醫師的立場,對於主席一直很關心醫師的工作內容、尊嚴及民眾的健康,本席甚表敬佩。我們一起努力在照顧民眾的健康,所以我們非常在乎這個嚴重的問題,所以,我在醫師公會全聯會也會跟所有的醫師共同來反空污,維繫全體國民的健康,任何有關可以達到此目標的議題,我們都會力挺、支持。謝謝大家。
主席:邱委員也是醫師公會全聯會的理事長,謝謝邱委員的意見。
接下來請陳委員宜民發言。
陳委員宜民:主席、各位列席官員、各位學者專家,各位同仁。今天這場公聽會非常重要,為我們中南部的鄉親可以說講出他們很多心聲,雖然我是國民黨的不分區立委,但在高雄地區我也設立了服務處,主要是協調26位高雄市議員在問政過程中對中央部會的一些需求。
過去行政院環保署對台灣空氣品質進行偵測的結果,在中南部特別是高雄地區都是超標的,不僅是懸浮微粒超標,同時,臭氧也是超標的;而且在100個年日中就有38個站日數是超標的。
多年來政府在高雄地區普遍設立石化工業區,而且都是緊鄰人口稠密地區,可以說把高雄市團團圍住,像煉油廠緊鄰後勁部落,大社石化工業區、仁武石化工業區、大寮工業區、林園石化工業區、大林蒲煉油廠及臨海工業區,大概有250萬的市民陷入大量石化污染暴露的風險中。請各位參閱和美科技大學協助我們所做的調查報告,針對小港跟台西的光化測站分別測出的結果,我們從測得的結果看到高雄小港的平均值都比雲林的台西還要高。之前雲林為了空氣的污染還鬧出遷校的問題,其實,我們小港、林園地區也有很多學童面臨同樣的狀況。再以大林蒲為例,目前大概有10個里兩萬多位居民都被層層重業區所包圍,當我去拜訪這幾個里的里長時,有些人們跟我講:就是死也不會搬離這個地方,因為這裡是他們的家。他們希望未來環保署在做空氣污染的偵測能儘量做到更確實,不要只做全年的平均指數,應該把現有每小時更新一次數字,做到像國外那樣每5分鐘更新一次數據;而且,我們這裡所呈現的數字常常是每年平均的數字,這都非常不精確,因為冬天跟夏天吹的風是不一樣的。
聆聽各位先進及在座學者專家的意見與訴求之後,我們要告訴各位的是,國民黨黨團已將空污法修正草案列為本會期優先審查的法案,我們都知道,這個法在民國91年6月19日修正公布後實施,過去這25年來都只有進行小規模的修法,所以,希望這次能進行大規模的修法。
詹長權教授是我在哈佛大學留學的同學,我們之間有一個共同努力的目標,那就是希望能讓台灣更好,在第一個會期的時候,我曾參加由他跟中華民國小兒科醫學會李理事長在台大校友會館所舉辦的座談會,在會中他們兩位都提到空氣污染對孩童身心所造成的影響,是遠比大人來得更為嚴重,因為他們都還在發育當中,特別是肺部,所以,他們表面積平均呼吸到的髒空氣,要比大人來得多,在此情況下,空污費對於孩童的部分能否專款有用,的確值得檢討,尤其是當學校升起象徵空污嚴重紫旗時,學童都只能被要求在教室內活動,不能到操場或戶外進行活動與運動,長此以往,學童在沒有常曬太陽的環境下,他們的發育勢必會受到影響,這是很嚴重的狀況,所以,空污費有沒有可能專款專用?針對空氣高污染的地區可否建立室內體育休閒設施?我們不奢望有一個很大的體育館,但希望能提供學童們一個小型的運動空間,並配置有很好的空調設備,可以清除掉空氣中的懸浮微粒。
綜上所述,針對空污法的修法,我們希望能朝以下幾個方向進行修正:
1.修正第六條及第八條,削減污染物之實際排放量。
2.修正第十八條有關空污費專款專用、流行病學調查及檢舉獎金的部分。
3.修正第十三條及第二十二條,增列資料上網公告的規定。
4.修正第三十四條,增訂淘汰高污染機具規定。
5.提高第四十六條至第七十條相關罰則規定。
以上所提修法重點與方向,當然還有未盡理想之處,還望就教於各位學者專家,並期待各位持續給我們鞭策與提供更多的意見。
最後我要謝謝陳家華教授代表大林蒲金煙囪協會及婆婆媽媽團,專程從高雄上來表達他們的看法。也要謝謝葉光芃醫師,他是舉辦0219反空污大遊行的靈魂人物。本席在高雄也跟黃昭順委員及林岱樺委員一起參與這次遊行活動,足見大家對空污問題日趨嚴重的關切與重視已不分藍綠,最後我要特別祝福今天這場公聽會圓滿成功,謝謝大家。
主席:會議進行到此已經快要3個小時,在座各位委員及行政部門的代表,我相信都有很多的收穫。誠如幾位委員所說,空污法已經有這麼長一段時間未進行修法,國際間許多國家已經大步往前走,我們雖然喊了那麼多年,但無論在相關法規或相關議題的討論上,乃至於許多相關產業的提升上,都讓我們覺得好像仍在原地踏步,做的永遠還是不夠,現在我們促成多方面的管道來努力,特別是在立院不分藍綠,有很多委員同仁都提出修正條文,當然,最重要的還是行政部門要有版本進來,委員的修正提案我們可以先審,但行政部門的提案若能早日加入併案審查,將會讓這個法案的修正更為完整。
剛才我在私底下有跟詹副署長做過討論,他表示將儘快在6月底把對案送來本院審議,惟我們很擔心到6月底立法院可能就休會了,雖然可以延會或召開臨時會,但面對這麼重要的法案,我們還是希望能有充裕的時間,甚至再多召開一、兩次會議來進行討論與審查;所以,我希望今天開完公聽會之後,環保署可以就後續的問題儘速來做準備,不論在4月底或5月初,相信陳瑩委員跟我都可以將這個法案排上議程進行審查,甚至我們國民黨都把這件事視為重中之重,所以今天才會由我來安排這場公聽會,包括中南部的江啟臣委員、盧秀燕委員、王惠美委員、張麗善委員、陳宜民委員及黃昭順委員等,他們都是非常關注這個法案的委員。
針對空污法的修正,固然目前已有藍綠委員提出的版本,我也可以先排上議程,但因為一直沒有行政部門的版本,讓我總覺得不夠完整,所以,我們希望你們能在4月底或5月初把你們的版本送進來,在此之前,請你們就自己的版本召開座談會或舉行公聽會,將學者專家所提出的意見再做一次彙整。
接下來我們就請行政部門針對學者專家的意見作一回應,第一位先請環保署詹副署長發言。
詹副署長順貴:主席、各位委員。感謝召委舉辦今天這場公聽會,讓我們對未來空污法的修法可以聆聽到更多足供參考的寶貴意見,針對各位學者專家的高見,我現在簡單從以下3個面向來作一概括回應,至於有些無法做很細部回應的部分,因為我們已對今天公聽會做了現場完整的錄音,所以在會後我們會再逐一做盤點。
誠如剛才幾位環團代表及專家學者所說,空氣污染的程度,在我們整個台灣確實有南北的差異,但有關空污的改善與治理,在政治上沒有藍綠之別,藍綠都有共同努力的目標,在地域上也不會有南北之分,全民一起來努力,而且是要跨部會來做。猶記得在0219反空污大遊行的當天下午,副總統就已經直接公開宣告,在年金改革委員會的工作告一段落之後,他也會跟著李遠哲資政一起來關注空污治理的問題,行政院林全院長也當場鄭重對外宣布治理的方案,除了原先能源辦公室等幕僚單位之外,他還要在行政院建構一個空污治理的平台,進行跨部會的整合工作,所以,未來每3個月他都要來開會並督導環保署在推動空污治理的進程。
今天公聽會主要是針對空污法的修法,惟徒法不足以自行,尤其很多空污改善的策略及行政措施,在法還未修正前,如果大家覺得某方面可行就可以先做,對這部分,在行政院重大政策列管第33次會議中,我們已先把規劃的策略跟院長做了簡報,其中也提到很多各部會應配合的事項,當天院長特別交代,如果各部會對配合事項都提出具體的作法與期程,接著就要跟社會進行對話,召開大型公聽會,讓外界看到政府針對空污治理與改善在經過8個多月所做的規劃到底有哪些,並根據各界的意見隨時做動態的調整。對這部分,我在這裡以很負責的態度跟大院委員及與會的專家學者報告,就是我們對空污的治理與改善絕對不會打馬虎眼,至於後面彙整各部會具體的作法與期程,我們發現裡面還是有些不足的地方,對這部分,我們會再向院長報告,請院長再下更明確的指令要求各部會配合實施;事實上,這裡面有很多都跟各位專家學者所談到的相關,譬如有針對固定污染源的部分,亦即大家所關心的大型工業區、電力設備等,除用環保署所實施的嚴加管制標準之外,我們也希望積極要求對大型工業污染源進行監測,並要求他們提升其污染防制設備,以減少他們產出的硫氧化物、氮氧化物、懸浮微粒及揮發性有機物,這些都是未來衍生成PM2.5 的前趨物質,所以,這些都一併要加以管制。
其次,有關修法的部分,我在0219反空污大遊行的當天有公開承諾,因為這牽涉到WTO的規範,而且會限制人民的權利,以及形成投資的障礙,所以需要有兩個月的預告期,因此,我們在預估時就比較保守,若要讓我們的版本完成標準的法制作業,今年6月底端出來可能是比較保險的估算,之後,我們聆聽各位的意見,特別是剛才蔣萬安委員、洪宗熠委員、陳宜民委員跟召委等幾位委員所提修法上的建議,我們在內部會要求空保處儘速將各位的意見與修法建議進行彙整,並納入修法的考量,希望可以在4月底提出初步的草案,在初稿出來之後,還必須經過正式的法制作業程序,包括預告期60天以上,始能進入正式的立法程序,最後送院會核定,當然,我們署內的作業程序一定會加快腳步,特別是剛才幾位委員建議修法的方向,我們也都完整地記錄下來,絕大部分的內容我們都可以參採,其他在立法或實際運作上可能有一些困難的部分,我們也會向個別委員作一說明。
關於行政上可以採取管制措施方面,我剛才已提到固定污染源的部分,事實上,如吳焜裕委員所說,移動污染源所造成的空污也相當嚴重,對這部分我們已經做過盤點,包括比較老舊的二行程機車及一、二、三期的柴油貨車,經過盤點結果我們已算出應該汰換的車輛,並查到其設籍地,我們希望分三年汰除或汰換掉老舊的一、二、三期柴油貨車,至108年汰換掉100萬輛二行程機車,因為這部分經費的需要,屆時空污基金一定會不夠用,面對未來可能遇到的窘境,署長展現魄力表示:就是舉債,也要趕快加速汰換!也許署長是看到中南部空污的嚴重狀況有感而發,我們都知道,台中及雲嘉南地區還有一些比較集中的大型工業區,高雄地區則是多屬重工業區,相對來講,大型柴油貨車的運輸量相當大,加上高雄港有很多燃燒重油的油輪與貨輪,它們吞吐的量也都是很大,所以,我們都是很有系統性地按照不同的區域盤點出主要污染的來源,並分門別類提出不同的因應對策,對這部分,我們今天還不能完整地向各位專家學者簡報,主要原因是需要各部會配合的部分還要請院長做最後拍板,等院長拍板定案,且各部會將配合辦理及期程都清楚端出來之後,我們就會對社會各界做完整的公告,並舉辦大型公聽會,讓大家一起來檢討我們盤點出來的污染源及所規劃改善的策略,到底還有哪些不足或需要改進之處,謹就各位委員及專家學者的意見作以上簡單扼要回應。
主席:在這裡我必須提醒詹副署長的是,有關二行程機車的汰換,是環保署列為長期要做的業務,只是到今天中南部地區的空污仍無具體有效的改善,如果在馬政府任內你們有提出更具體或是不一樣的做法,你們就應該先提出來才對。本來我可以在4月初陸陸續續把委員提案排上議程,但我覺得如果沒有行政部門提出的版本一起併案審查,在處理上的確是很奇怪的事,如果有不涉及WTO規範或是對其他產業造成衝擊的部分,你們不妨先把這部分的修正條文送進來,好讓我們能先做一些討論,畢竟中南部的空污實在太嚴重了,居民已經沒有辦法再等下去了!
接下來第二位請經濟部楊次長也針對大家的意見作一回應。
楊次長偉甫:主席、各位委員。承蒙召委及貴委員會的邀請,讓我們經濟部能參加今天的公聽會,實在覺得非常榮幸。針對空污的改善與治理,事實上,經濟部一直都希望跟大家一起努力,看到目前各地遭受空污的情況,我們也感同身受,現在大家都有一個共同的目標,就是努力減少污染源。最近0219與0311兩次反空污大遊行,我都親自南下參加,所以,對這兩天現場的狀況我都非常清楚,現在經濟部是工業與能源的主管機關,針對空氣污染的防制經濟部所採取的策略與措施,我們今天有提出一份完整的書面報告,請各位參閱。
大家都知道,經濟部轄下各個工業區是主要污染源之一,我們希望區內廠商都能使用清潔的燃料,並補助電動汽車以降低污染物的產生。至於國營企業的部分,大家已表達很多意見,目前我們採取對燃煤機組建立採取降載的機制,另外也增設防制空污的設備,朝向2025年發電燃料的配比來努力,到時候要把再生能源產提升到20%、天然氣提升到50%,事實上,我們希望現在能做的當然就不要等到2025年才做,也就是說,技術上能做到的部分,我們就不需要在法律上做要求,而是馬上去做,這是目前幾個事業單位共同努力的目標,所以,經濟部目前幾個相關單位,包括工業局負責工業區的部分,台電負責能源生產的部分,甚至其他國營事業例如:中油公司在煉油設備方面的努力,都持續不斷在進行。剛剛各位提到很多寶貴意見,認為目前機制上面還有一些需要改善的地方,比如現在的降載機制是不是真的達到降載的效果?我們呈現的數據是不是反應真正的降載狀況?各位的意見我們都聽到了,這些數據的呈現或是在網路上看到的資料數字我們回去後會再檢討,假設它的呈現方式確實不是反應真正的狀況,我們願意做修正。第二點,目前我們配合行政院的部分,剛剛詹副署長也特別提到,院裡面對於空污減量的防制措施,有一個跨部會平台是由院長親自召集,這些會議會有一些新的管制措施,這個管制措施跟修法是並行的,空污法的修法是另外一件事情,馬上要辦的管制措施並行的部分,假設有政策上的決定,我們也會把這些資訊披露在經濟部的網站上面,讓大家來指導、監督,以上是目前我們共同努力的大方向。總之,就目前整個產業面來講,能源轉型、多元化供應跟產業轉型是要齊頭並進,我們目前正努力的讓這些產業轉型,希望他們不要再用高污染能源,這些是我們跟產業界還在繼續努力當中。
至於今天書面資料包括天燃氣、異常天候時的基礎、降轉機制、國營企業對於空污排放的改善作為、燃煤基礎的空污改善、燃氣機組的空污改善、效率提升、燃油機組的空污改善跟效能提升以及逐步汰換老舊機組。其實我們現在就在逐步汰換,台電公司不只是逐步,而是加速汰換,儘可能地使用燃氣機組,假設還是使用燃煤機組的話,一定會使用最佳技術的燃煤機組,亦即超臨界點的燃煤機組,目前這個方向是燃煤機組未來的排放標準將會跟天燃氣排方標準接近一致,也就是說,在技術上面可以克服的部分,我們會持續推動以上是我做的簡要說明,至於書面報告部分就請各位繼續參閱,如果各位還有其他意見的話,我們再請國營事業單位做補充,謝謝。
主席:謝謝楊次長。不管是國營事業或是民營產業如何有更多的誘因,可能還是要有更多的思考跟方向。
請行政院能源及減碳辦公室林副執行長發言。
林副執行長子倫:主席、各位委員。今天我代表行政院能源及減碳辦公室來這裡進行報告,行政院在去年6月成立行政院能源及減碳辦公室以後,空污問題就被列入十大專案之一,行政院成立的這個辦公室基本上是負責各相關部會間的協調工作,其實各部會都有很多具體作法,但在空污治理上面有很多是需要跨部會的部分,基本上我們尊重各部會原來處理的職權,但有關跨部會的部分就由行政院能源及減碳辦公室來處理。我們已經召開過非常多次的會議,有一個社會參與平台,在座多位環保團體的朋友都在這個參與平台上表達過一些意見,我們也有追蹤處理,此其一。第二、從去年開始林全院長針對空污問題,每3個月定期召開會議瞭解相關各部會相關的進度,去年12月召開過一次,很巧的在今天下午院長要召開另一個會議聽取環保署等各相關部會報告,所以在這個部分行政院以及各相關部會都會處理,如果有需要相關資料我們可以跟委員報告。
其次,我在這裡要回應葉醫師及很多關心的朋友,現在的空污問題已經提升至行政院層級在處理,雖然環保署還是主責單位,但現在是行政院在做跨部會協調,我們會定期討論。除了院長每3個月召開一次會議外,它也是能源辦的十大專案之一,每個月都會追蹤相關進度,向委員會做以上報告。謝謝。
主席:謝謝林副執行長,這是跨部會的議題,雖然你們每個月都有進度,院長是每3個月開一次會,具體作為有這麼多人關注,你們的資料可以公開公告的部分,本席希望有機會讓大家瞭解,對於大家關心的任何問題,我希望除了窗口及對話平台,你們的專案辦公室也可以收得到,好不好?這麼多人在關注!
接下來請衛福部國健署游副署長發言。
游副署長麗惠:主席、各位委員。謝謝今天有機會能夠讓衛福部參與空氣污染公聽會,聽取大家給我們的建議。事實上,世界衛生組織已經提出空氣污染是影響健康最主要的環境風險之一,世界衛生組織也警告PM2.5 會導致癌症、中風及慢性疾病例如心臟病等等,特別是對小孩、老人或罹患慢性病等疾病的敏感性族群。所以,空氣污染可以有效改善的話,一定可以拯救我們的生命,也能夠減少醫療支出。國際癌症機構也指出,室外空氣污染會導致肺癌,膀胱癌的罹患率也會增加。例如:柴油、吸菸都算是空氣污染物,空氣污染防制應該要從頭做起,所以衛福部很積極從事一些行動,包括參與「清淨空氣行動計畫」(104年至109年)、跨部會的空氣污染減量行動督導聯繫會報、細懸浮微粒(PM2.5 )健康影響及建置新式空氣品質指標之研究推動小組會議,以及委託財團法人國衛院辦理「細懸浮微粒(PM2.5 )特徵對民眾健康影響之研究」計畫,這些行動我們都是跟環保署一起做的。除此之外,我們也跟教育部一起合作國中小學空氣污染防制的衛生教育教材,在全國各中小學推動空氣污染的衛生教育。同時我們也在自己的網站、FB或印製小手冊做衛教宣導,希望未來能夠持續跟跨部會一起合作,讓空污防制從源頭管制做好,以上。謝謝。
主席:謝謝國健署副署長。我是一個家長,也是一個媽媽,我完全能夠理解剛剛葉醫師及幾位學者專家提出的問題,空污問題刻不容緩,它每天影響這一塊土地上的所有國民,我想我們會儘全力地以儘速時間處理這個部分,也會給行政部門更多壓力讓他們去處理後續的修法,包括有更具體的作為,我們會緊盯著追蹤後續的進度。
現在還有三位學者專家登記發言,因為已經12時30分,已到用餐時間,所以我們給每人3分鐘時間做第二輪的發言。
首先請台灣健康空氣行動聯盟楊澤民執行長發言。
楊澤民執行長:主席、各位委員。這次我以投影片來說明,因為只有3分鐘,所以剛才講過的部分就不再重述,我要讓大家知道,這是以前環保署署長寫的,各位有注意到嗎?這是2016年可以安全填埋的地方是零,請問現在是填到哪裡去了?以前講說在2013年3至7月這些都要做完,現在不曉得搬到哪裡去了?還是現在大家眼睛都遮起來不談了,好像沒有這一回事一樣,我們變成毒島,這是國安危機!沒有人急著告訴大家:我們的填埋是安全的。接下來,各位可以看到,這是沈世宏在立法院還是哪個地方報告的,這麼多他們稱是安定化的事業廢棄物,可是有人可以保證50年、100年以後,到了我們下一代,還是能夠安定化嗎?我不清楚!所以這裡面有很多議題在裡面。
剛剛講到日本有做空污改善,這張是從一個日本靠近東京都的高中望著富士山、東京塔的統計,在1965年的時候一整年只有20天可以看到富士山,去年的報告指出,已經達到120天至130天了,所以有決心整治是做得到的!東京都知事就很有決心把它變成現代化都市。
這張投影片可以看到以前板橋的PM10就非常高,但現在已經降到42,雖然比20還是差很多。板橋是都會區,南部就更不用講了,臺中也沒有進步,但東京已經降到20。這一張是新北市跟東京的比較,這部分我已經解釋過了,各位可以看得非常清楚。這一張我要提醒各位,三重就不用講了,臺北市、新北市還是有比較髒的地方,沒有降下來,這幾年的資料我還沒有放進來。這張圖表上的東京都自排局等於是交通測站,就在路邊,一般局就是一般的測站,一個文明國家一定要讓交通兩側的呼吸是跟其他地區一樣的空氣,所以交通部門對於在一個道路兩側要透過建築的改變或是交通的改變,讓它幾乎趨近於相似的時候,就是文明國家,而不是港口地區就該吸很毒的東西,小港區的人就該去死。我的意思是,東京都這麼大的都市裡面,即使在交通兩側也已經降到幾乎跟一般住宅區、一般測站相當接近,這就是文明國家。技術、科學進步就有辦法達到那個地步,這才是真正科技的原始動力。下一張顯示的是,日本的PM2.5差不多是15,你可以看到臺北市、新北市是兩倍,所以科技要進步,交通地方要讓它跟一般測站一致的時候,才是真正驅動臺灣的科技再起,有世界競爭力唯一的方法,就是能源政策一定要改!再往下看,這張剛剛講過的,台電在我們彰化亂填。
這張是呈現美國已經公告煤灰填埋的規範,環保署也可以參考,他規範不適合的地方,wetlands就是不能啊!國外有做很多研究才會定這樣的法規。他們對於上、下層要怎麼隔離,萬一流下去要怎麼做都有規定。他們有很多規定,我主要是要讓各位看,這個東西的法規是存在的。這是六輕堆積如山像煤灰的物質,以後廢掉了、海水淹來了,它就流到海邊去了。這張是我們的糧倉,臺北很多人都要靠這裡的糧食,但是當一塊塊的糧田失掉的時候,請問我們的安全糧食要從哪裡來?
這是我剛剛提到的環保署AQI指標,目前我們對健康提出預警是前12小時加4小時,臭氧是移動8小時。現在我要問環保署一個問題,法國巴黎在前一天就能夠知道明天的空污要嚴重了,預防不是要等到有幾顆紅燈、紫燈才請你降,現在氣象預報都可以精確知道好幾天以後的氣候,為什麼空污的擴散對我們是這麼難呢?是我們的科學家、工程師們技術不如人?還是他們應該更努力?還是有發展的空間呢?如果預測明天要有紫爆情形,就讓它不要發生,在北京或是中國的地方,如果整治有效率的話他就可以升官,不力就下台,連中國都可以做到這樣,環保署如果能做到有一天預測有紫爆,那個地方可能是台中、高雄,它的空氣擴散很不好,風速很低,讓它不要有紫爆就記嘉獎一次,如果無作為,我認為那位官員應該下台,應該是讓它不要發生,而不是一天到晚討論三個燈、五個燈、六個燈,那是很落後科技不進步的作法,我簡單的講到這裡,謝謝。
主席:謝謝楊執行長的分享,我們幾位委員都持續地關注。請主婦聯盟環境保護基金會台中分會許心欣副會長發言。
許心欣副會長:主席、各位委員。對於剛剛衛福部的發言,不好意思,我感到非常失望,非常被動、消極地配合別人的計畫,完全都不主動出擊,中南部這麼多年以來都處在一個高度污染的狀況下,每一次紫爆就會有一些醫院或是診所告訴我們說,眼睛、呼吸道患者有提高兩成到四成的狀況,難道衛福部沒有資料嗎?這些短期效應你們難道不知道怎麼去處理嗎?我想衛福部自己應該要認真檢討,是不是應該要負起更多的責任呢?其次,剛剛楊博士提到,防患未然是政府的責任,氣象預報知道未來的空品要不好,請問你的措施在哪裡?不是要等它紫爆,對不對?
我們常常聽人說,新政府要推展非核家園所以要多燒煤,這部分我們無法接受,所以我們要檢討台電的長期電源開發方案。例如,台中電廠是全球最大,為什麼沒有除役計畫,或者燃煤要轉為備載之類的。甚至台中有管制生煤自治條例,4年內要減少四成的生煤,我認為最好的方案是一年要減少一部燃煤機組,這對台中的空氣品質改善絕對有幫助。
其次,對於高耗能、高污染產業,經濟部的產業轉型已經談了很多年,但是看不到具體成果,成果在哪裡?我剛剛講的雞屎產業何時可以汰除?現在台電又開始喊缺電了,他的能源管理及調度能力可不可以大力加強,不要老是在恐嚇我們!有關節流部分,提高能源效率是經濟部要努力的工作,請工業加強節能也是經濟部的責任,至於開源,也就是綠能的部分,現在就暫且不談了!下一張,我們可以看到台電的能源,未來林口或是大林的機組還是要繼續燃煤,未來幾年的燃煤不僅不會減少,還會增加,我們可以預期空污可能會更嚴重,對於這部分新政府的對策到底是什麼?所以我們有很多意見,就像大家談的空氣品質標準也需要被檢討,因為已經很多年沒有檢討了,包括PM10及臭氧部分。
還有第十八條空污基金部分,中南部的孩子沒辦法上體育課,室內外空品差不多,教室裡面沒有空氣清淨機,卻不能用空污基金購買,我們覺得這真的很荒謬!雖然可以補助去公園種樹,但它就是緩不濟急啊!莊秉潔老師說因為空污而致病的健保部分,是不是應該由空污基金來支出,因為是這些污染加害者害的。
不論第二十八條或第五十八條都是時代力量之前就提出來的,我們前面提到要有舉證反轉的機制。再看降載部分,降載機制一定要公開透明,讓民眾可以明確的去查,什麼時候開始降載,降載多少,才能檢視降載成效,免得像台中市政府常常拿來說嘴,說它成功協調台電降載了幾次,問題是它降得太慢、降得太少,降的時間不夠久,降的量不夠,都顯現不出具體成效。所以莊秉潔老師才主張,應該訂出類似最佳降載品質的辦法,來檢核這個部分。
我們認為空污的改善,正本清源的作法就是從污染源減量做起,並改變燃料及能源部分;否則再加更多的污染防制設備,能源不改變的話,都是治標不治本的作法。還有總量管制的部分應該考量到全國整個大區域,而不是從單一某個空品區去看,那樣是不夠的;產業轉型部分真的需要開始。由於民眾對於空氣品質的要求提高,我們希望從空污治理這邊倒回來逼我們的能源要進行轉型,產業也要進行轉型。謝謝。
主席:請彰化基督教醫院婦產科葉光芃醫師發言。
葉光芃醫師:主席、各位委員。對於剛剛三位的回答,我認為都是實問虛答,都是在唸經罷了。民間已經動起來了,公部門卻還在睡覺。請看這張圖,今天頭一個在這裡發言的人,上星期還被警察包圍,我們都是斯文人去參加你們的記者會,我們會尊重你們是主場,何必弄成這個樣子?警察難道都沒有事情可以做嗎?所以這就是警察環保署!
詹長權是全台有名的代表,你們那天聘請的專家學者跟他比起來,我覺得他們都沒什麼名。詹長權昨天在臉書裡面寫了很多東西,他對環保署很失望,甚至絕望。處長10點要主持會議,時間也是他訂的,卻在11點51分才到達,聽說他是去跟李應元報告,如果是李應元叫他不要去參加,就是李應元不對,他是在陷蔡處長於不義!這樣的態度是把這些從中南部上來的專家學者看成什麼?
環保署很會欺騙,就我看來,過去他們在立法院報告的很多東西都是假的,是錯誤的、騙人的。就PM2.5的問題來看,他們在網頁裡面宣傳他們多麼注意交通這個部分,卻連一座交通監測站也沒有,真的是笑話!法律條文中只有一般監測站,儘管環保署把公營放進也是在騙人的。就PM10和PM2.5來看,環保署把監測值15訂為good,我跟處長說過好多次,不要寫good,你還寫,你的論述是什麼?我們看日本在10-15時,氣喘人數有沒有增加?肺癌死亡率在10-15的時候就上升了,你還說它是good,想殺人也不是這樣殺法。今天如果相信環保署的話,你會死的不明不白,這就是傲慢的環保署!我們再看日本的曲線圖,10-15可是會死人的,你還不相信!這是哈佛的圖表,他們用的是「良」字,台灣不要去抄襲美國,說什麼good,這是會死人的,所以環保署要多讀點書。衛福部花健保費,要出來說話,不要不講話。PM2.5會等於PM10?真的是「騙肖」!PM10應該永遠大於PM2.5,我們再往下看這張圖,上面部分都比下面要來得大,22大於13,你們看到的全部都是錯誤,監測站抽血連血紅數都不會測,還說他們會治什麼?再看下一張的古亭、松山、新店都如此,我從昨晚6點一直抓資料到9點,連著3個測站的數字都不對,你還能相信環保署的東西嗎?還相信它有能力嗎?如果醫院連檢驗科驗出來的數字都有問題,你還相信這個醫院可以治療病人,為病人開刀嗎?
我們看傲慢的環保署,交通測站在日本是分開公布的,東京有47個一般局,35個自排局,台北市甚至連全台灣都是0,這樣的作法是在管控交通嗎?下星期還要做專案報告,真的是「騙肖」!這就好像糖尿病患者,都沒有在管控血糖!日本在交通方面的作為永遠高過我們。所以我們認為這是一個虛位的環保署,一年下來都沒有作為,還要等一年一個月才要提修法,真的很可惜。交通監測站很重要,它反映的是你的管控有沒有改善。所以一個37%的東西,下星期要做專案報告,竟然法律裡面連一座都沒有,這就是環保署,本席批判了好幾年,就是不改!虛位的環保署!無能的環保署!請原諒!謝謝。
主席:今天大家在這裡討論了4個鐘頭,我們都很清楚,環境保護與經濟發展有時候會互相衝突,執政黨過去與環團接觸非常多,未來對於空污的修法,國人都有很高的期待。今天來到現場的學者專家,包括關心這個議題的國人在內,大家要的不是只有你們不斷的開會,而是要有具體的措施、因應的政策及方法,也就是在大家努力之後,成果是什麼?至於這個問題要如何解決,不是每個月開個會,或是三個月由院長親自主持會議就可以看到成果。對於學者專家今天在公聽會提出來的問題,你們可以透過自己的網站通路,將後續的具體作為拿出來和大家分享。
經濟發展與環境保護,包括經濟部很重要的產業升級,台灣的綠能產業在備用電力部分只有10%,與德國100%的備用電力截然不同,我們要留住產業在台灣,兩者要如何達到平衡點,經濟部的角色也是非常的重要。
再次感謝大家的參加,有關空氣污染防制法相關的議題與修法,感謝學者專家及政府機關提供很多寶貴的意見,各位的書面意見電子檔及洪委員慈庸之書面意見,均列入立法院正式公報紀錄,為本院審查法案之參考。
洪委員慈庸書面意見:
本席就106年3月23日針對「空氣污染防制法修正草案」召開公聽會一事,提出部分意見如下;並請環保署應盡速就相關問題研議說明之。
一、特殊性工業區連線監測之管理問題:
依據《空氣污染防制法》第15條第1項之規定,特殊性工業區應於區界內之四周或適當地區,分別規劃設置緩衝地帶及空氣品質監測設施。按前揭規定之意旨,特殊性工業區於開發之際即應規劃設有空氣品質監測設施,以即時連線監測空氣品質,俾利空氣污染防制措施之執行。
查全國現有6座特殊性工業區,環保署於本次公聽會所提供之資料中載明「林園、南科臺南園區、六輕、臨海已開始監測空氣品質」,次查其監測網的相關資訊亦同,意即目前全國僅4座特殊性工業區有與環保署連線監測中。然以中部的特殊性工業區而言,中科台中園區早已被環保署列為特殊性工業區,也已設有4站監測站,卻遲至今日仍無法由環保署之監測網獲得中科台中園區任一測站的數據。既稱特殊性工業區,即其空氣污染物之成分本較為複雜,對於民眾健康之影響較難以預測,環保署更應盡速掌握監測之相關數據,讓資訊透明公開,俾利周遭民眾瞭解該地區的空污情形,以即時採取有效的防範措施。
二、企業空污排放精進之改善作為:
環保署目前針對企業空污排放精進之做法,主要多是針對國營企業進行空污防制之措施,如協調台電公司配合降載或中鋼公司強化防塵措施。
惟查《空氣污染防制法》第78條之規定,並不僅限於國營企業降載或改善之管理。再者如遇「空氣品質標準AQI」為紅色警報之際,實已達到環保署所研議《空氣品質嚴重惡化緊急防制辦法》草案中所列預警等級的一級預警等級,環保署未來如何協助地方政府針對其轄區內符合任一排放量規模之前百分之四十固定污染源去配合減產或降載、降載或調整操作條件,或鼓勵私人企業配合空污防制進行相關調整,以符合《空氣污染防制法》第78條的立法精神,該署均應與經濟部等單位及相關團體有更積極研商之作為。
施月英總幹事書面意見(一):












施月英總幹事書面意見(二):


高思齊研究員書面意見:




施宇芳顧問律師書面意見:



楊澤民執行長書面意見:







































陳淑華副教授書面意見:



















葉光芃醫師書面意見:






















陳志傑教授書面意見:





戴逸群總經理書面意見:




環保署書面意見:









經濟部書面意見:











主席:依照立法院職權行使法的規定,本次公聽會內容將全部做成書面報告分送本院全體委員,並作為未來立法之參考。俟環保署將相關法案送來後,我們會儘速修法,也歡迎在座的學者專家繼續在很多不同的面向上、議題上,繼續鞭策我們。再次感謝大家,今天的會議到此結束,散會。
散會(12時50分)