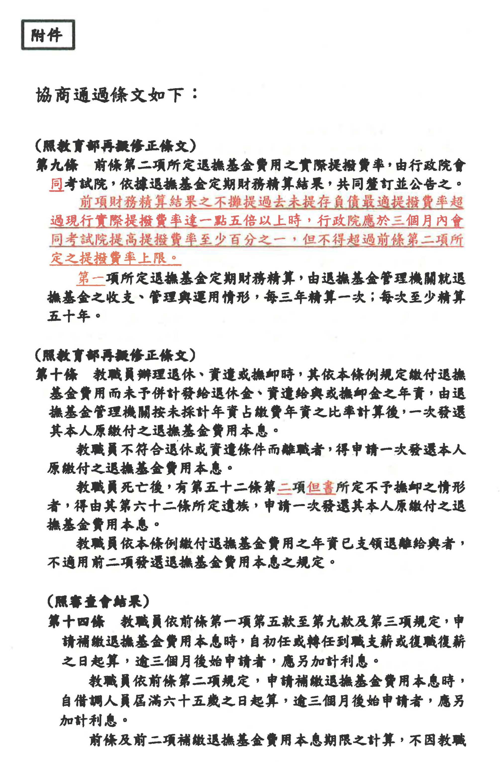
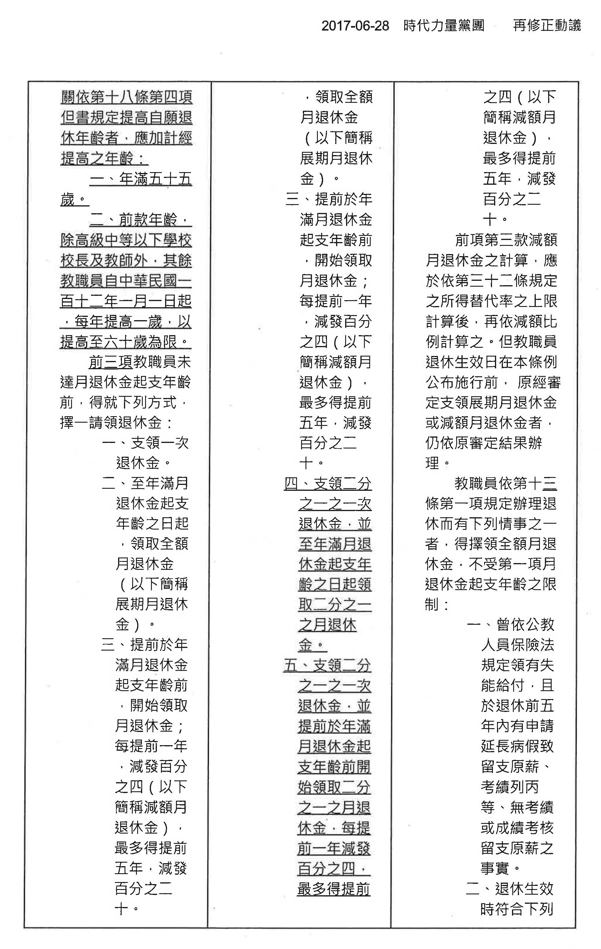
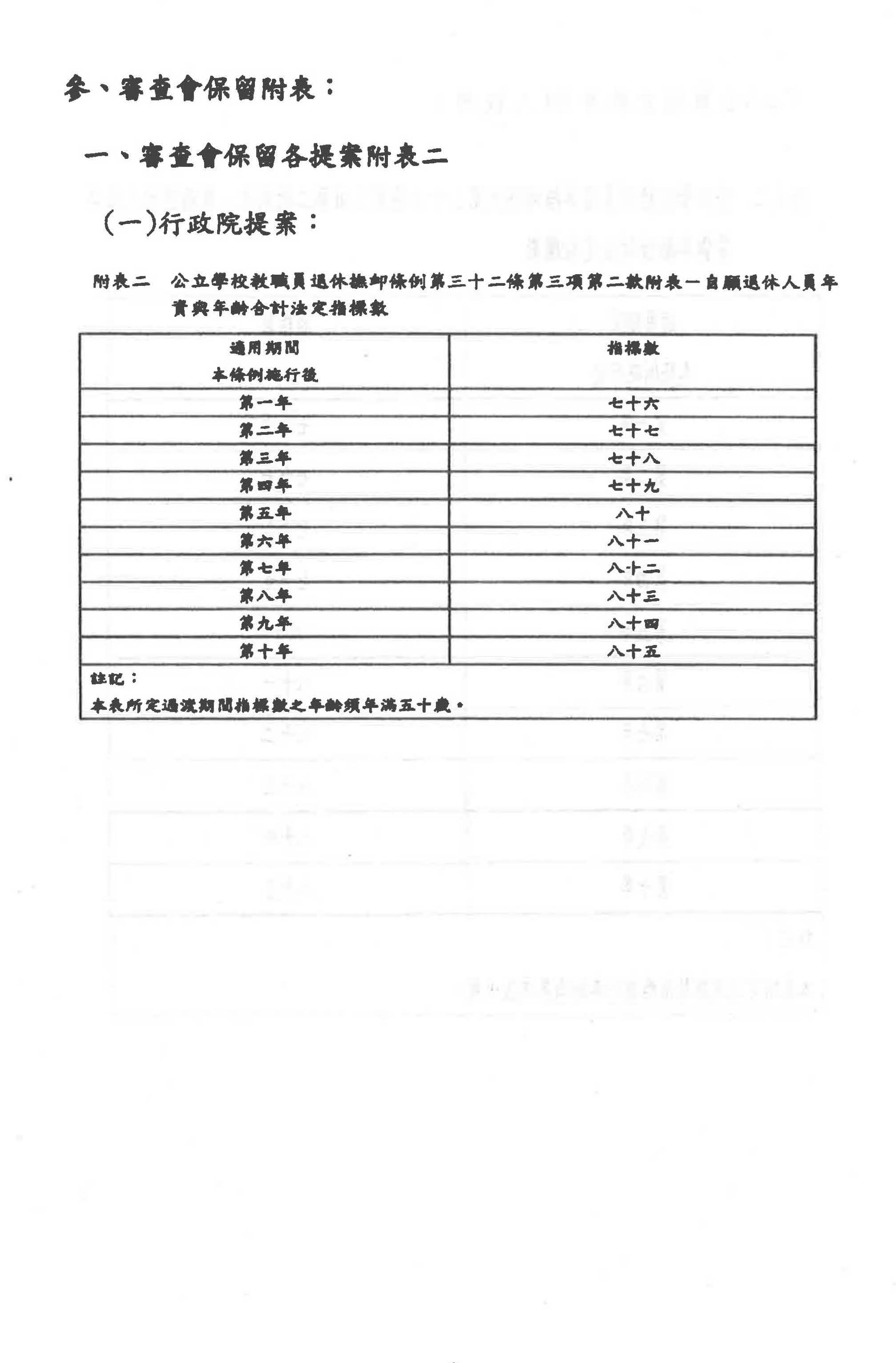
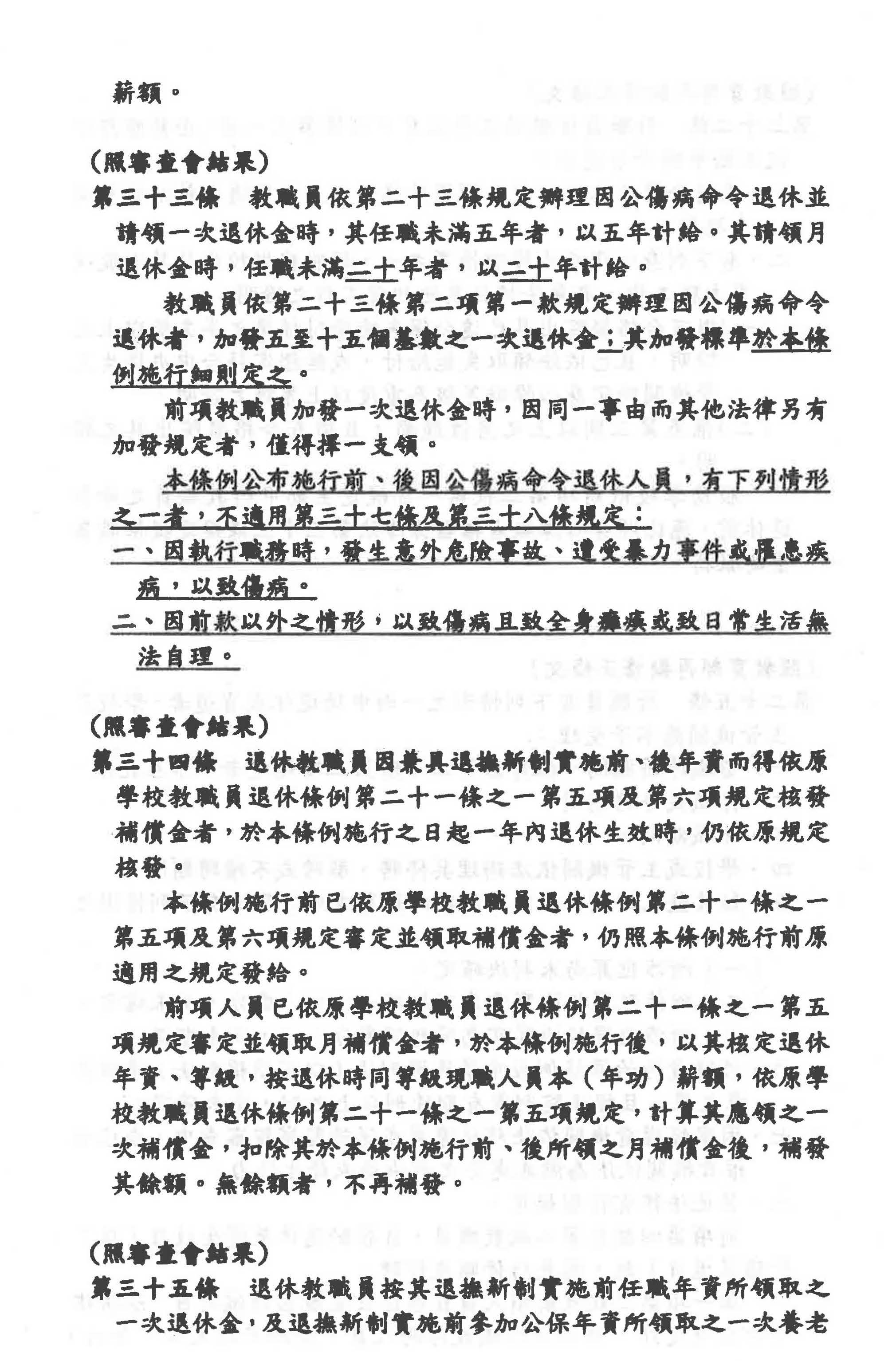
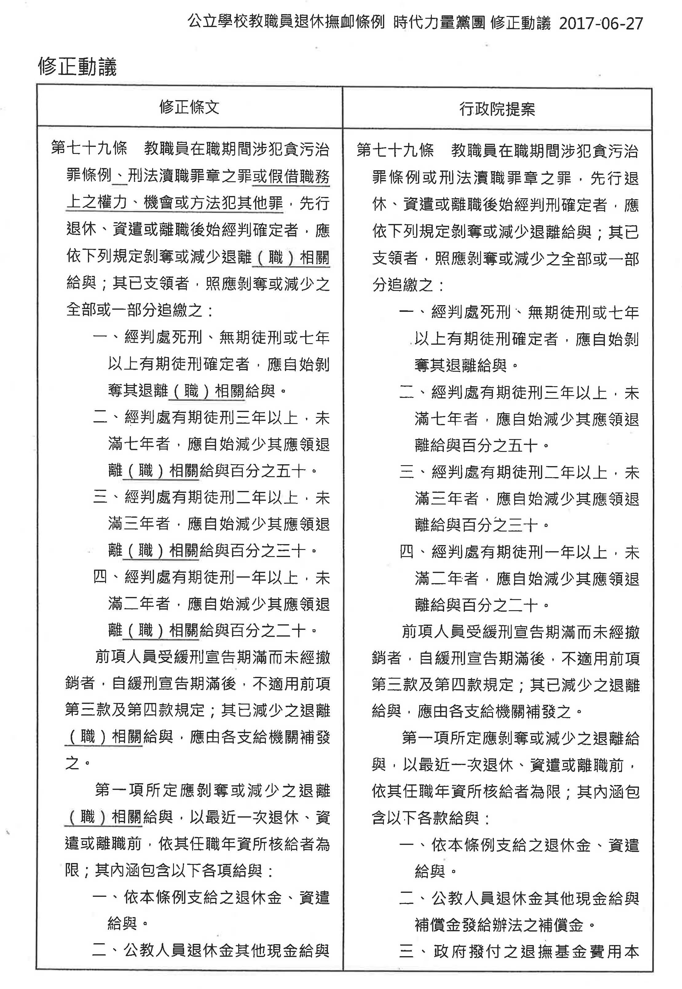
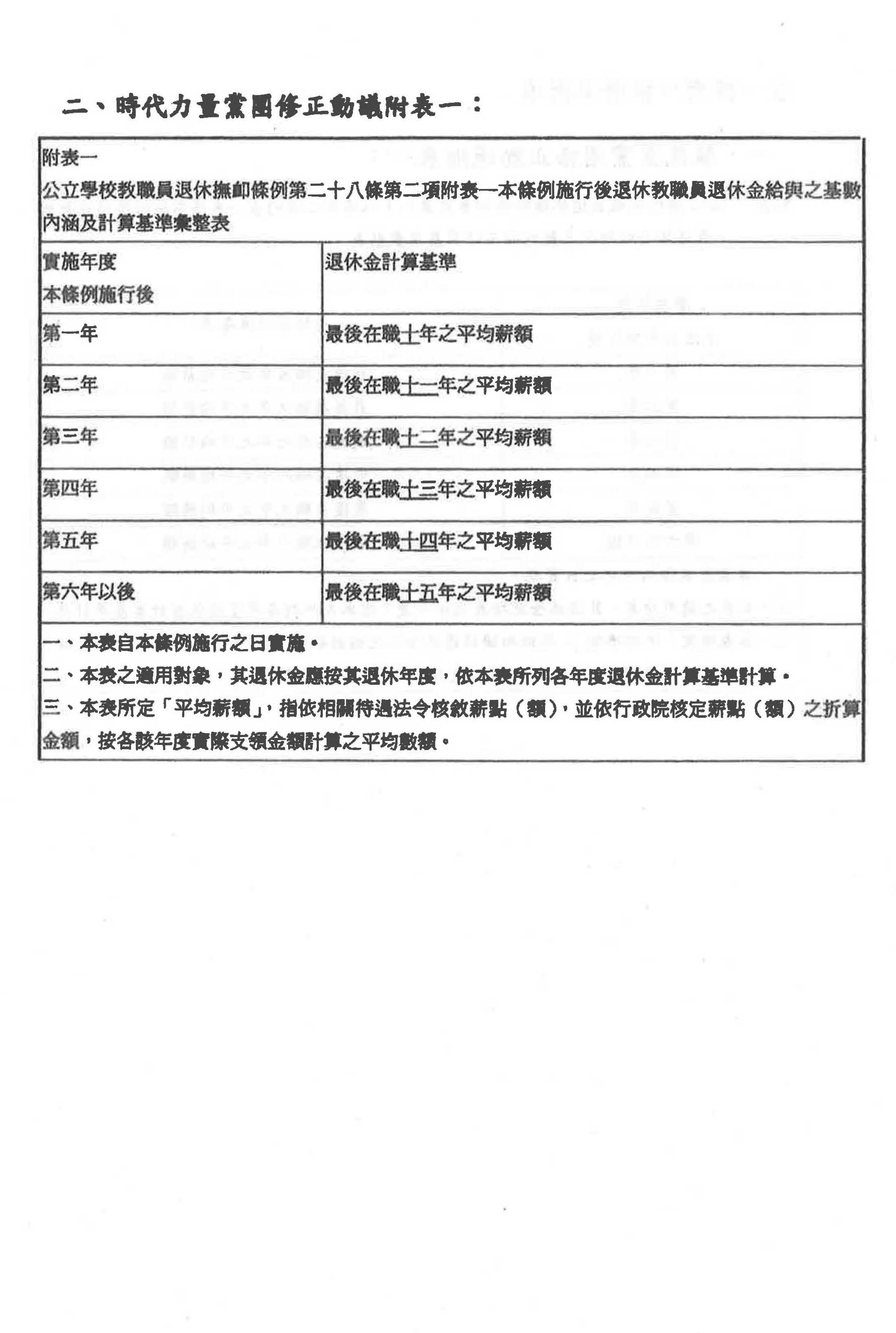
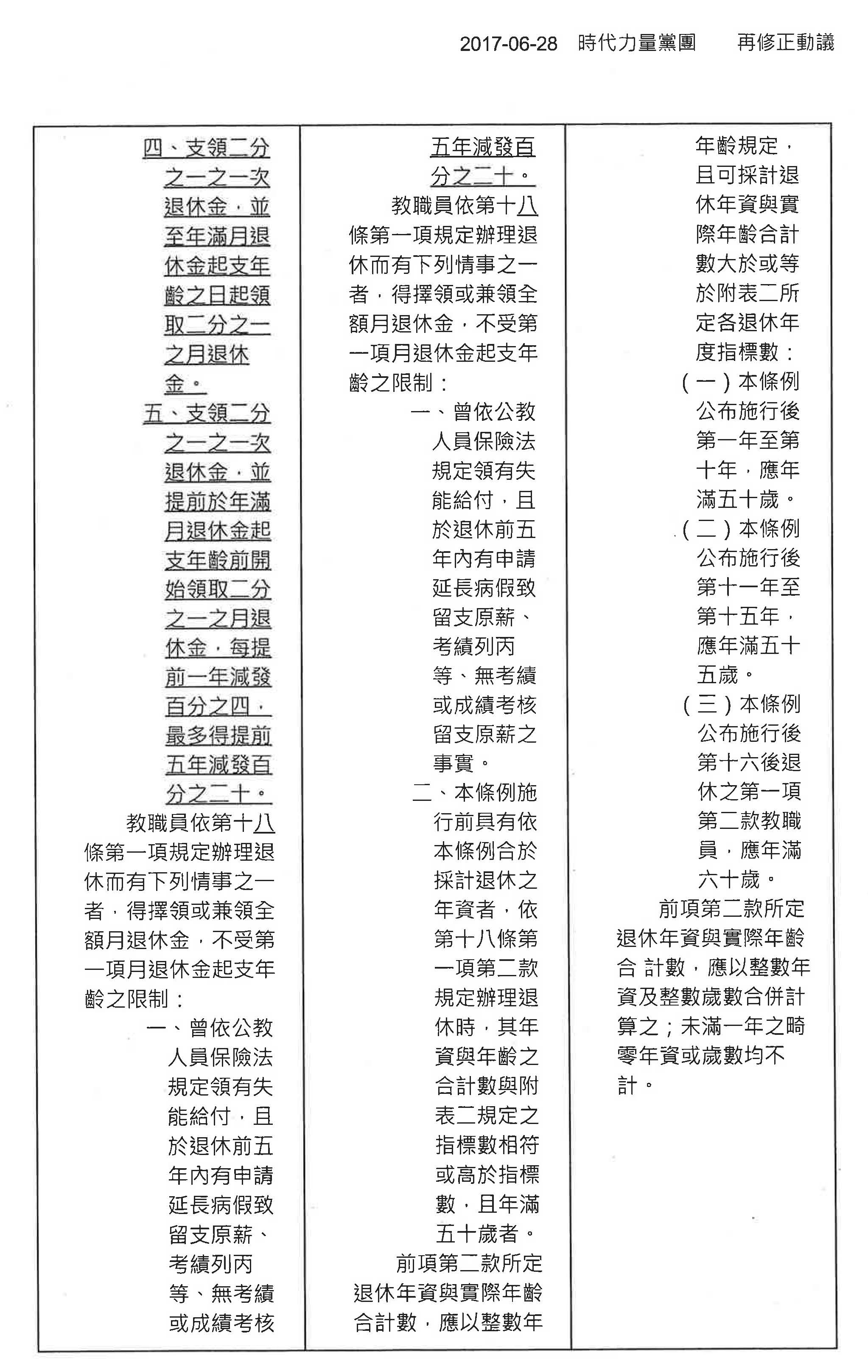
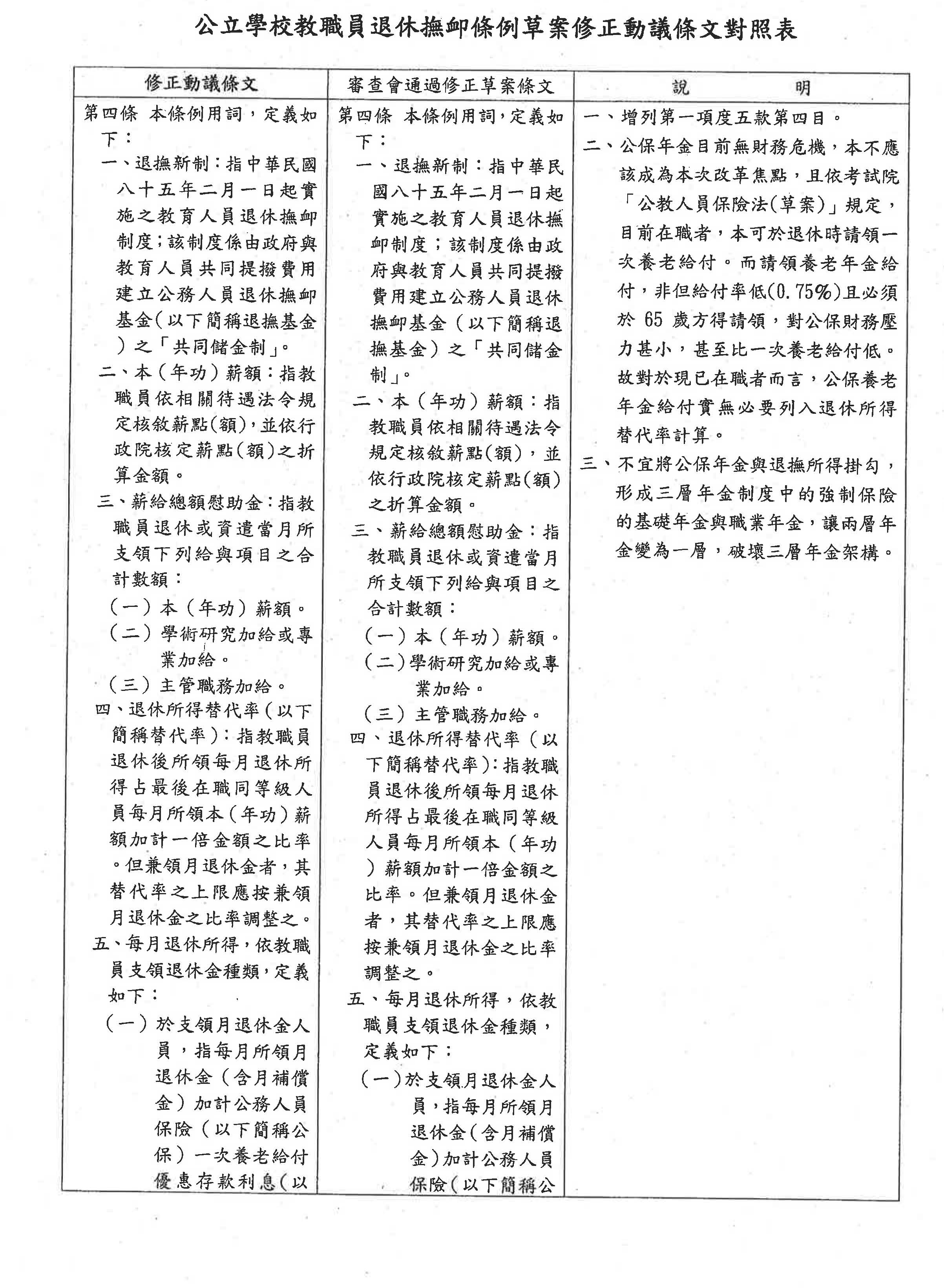
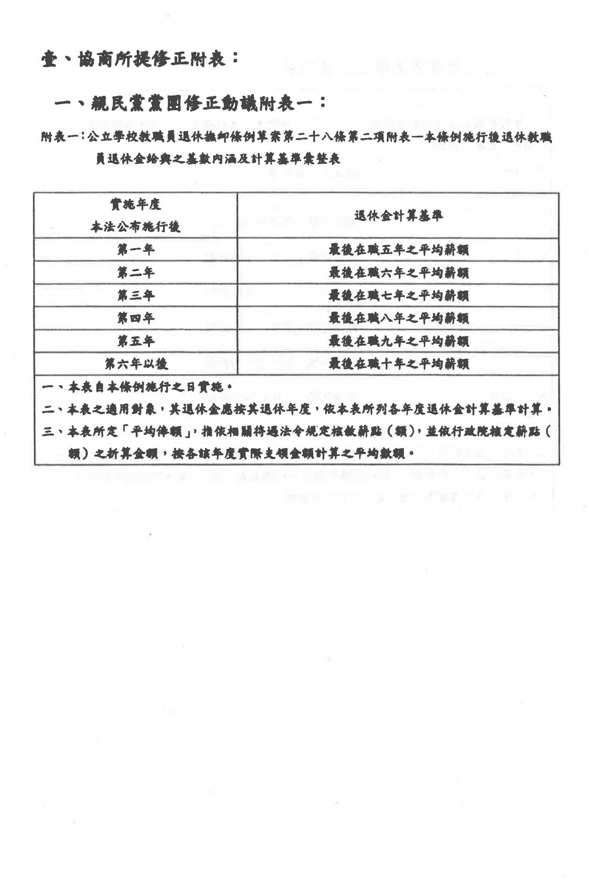
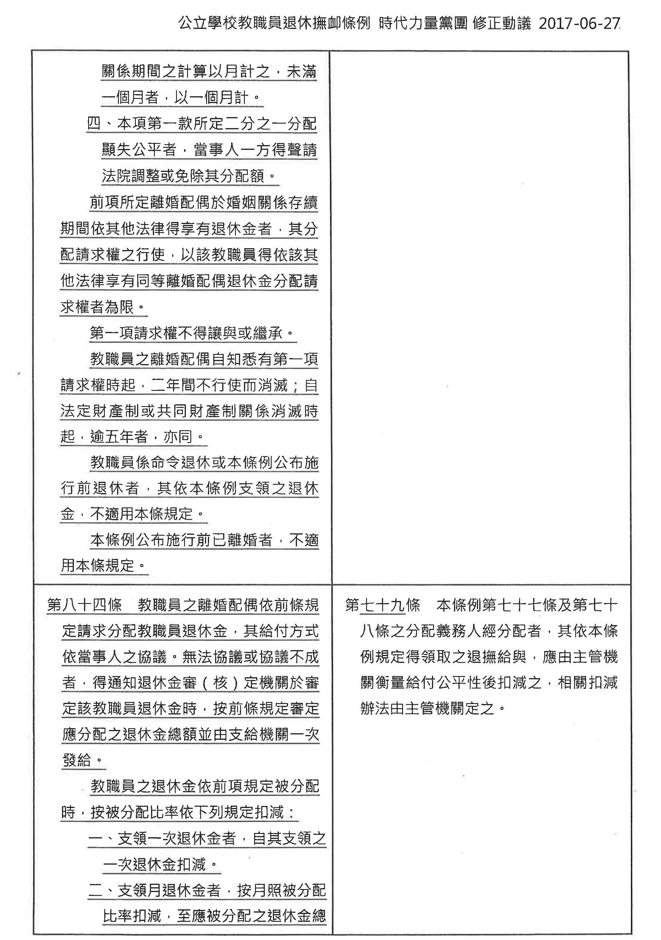
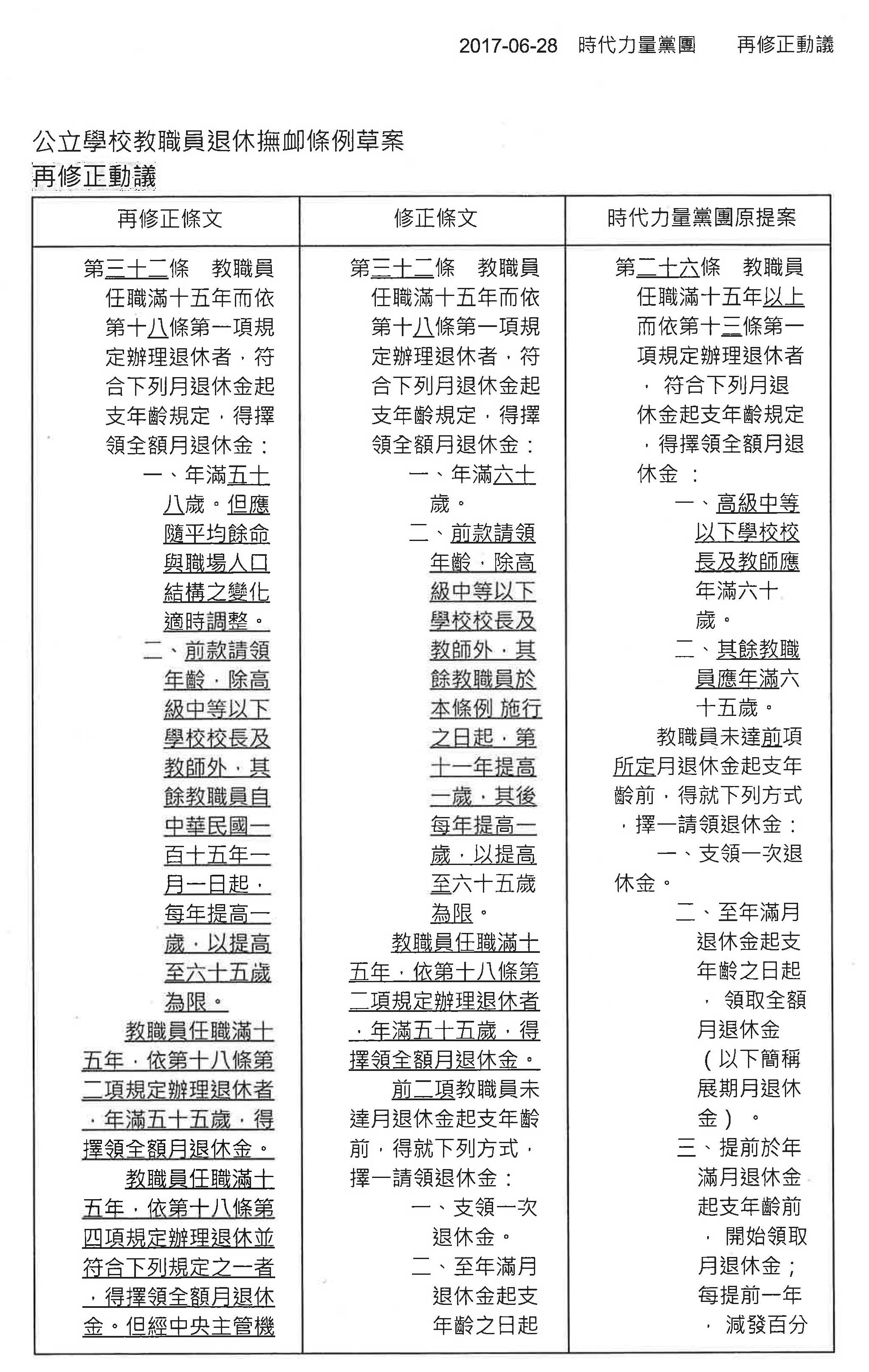
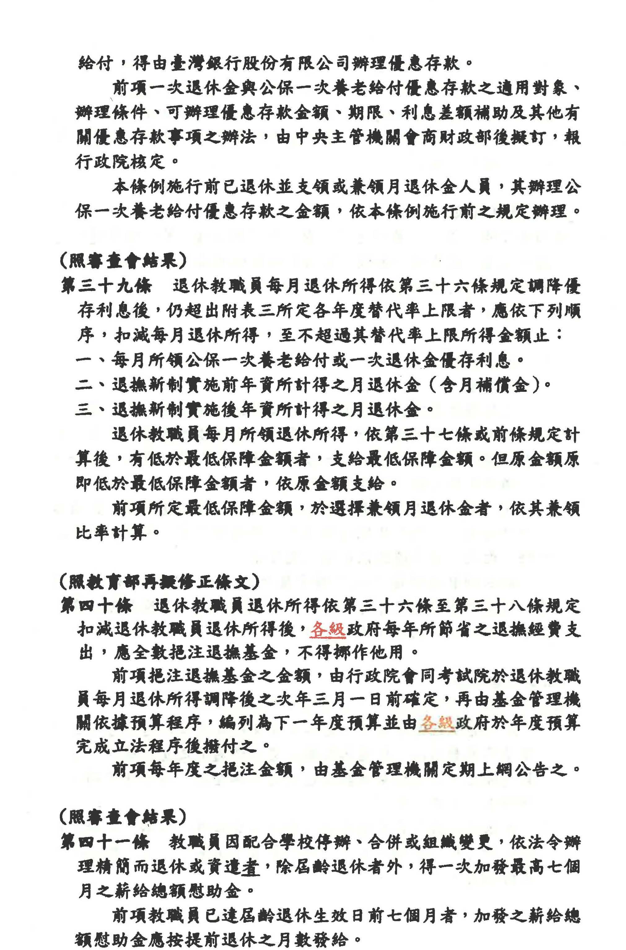
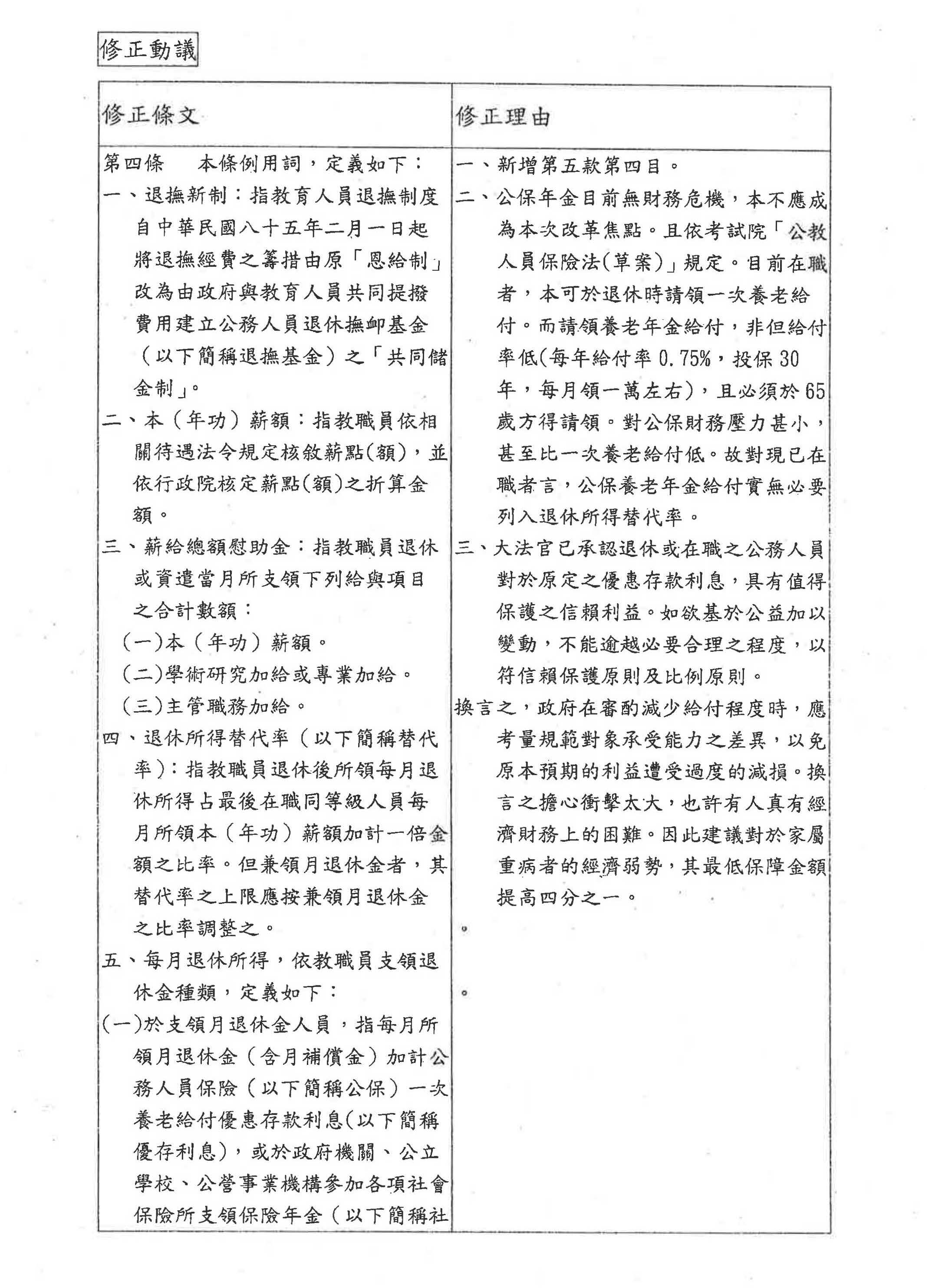
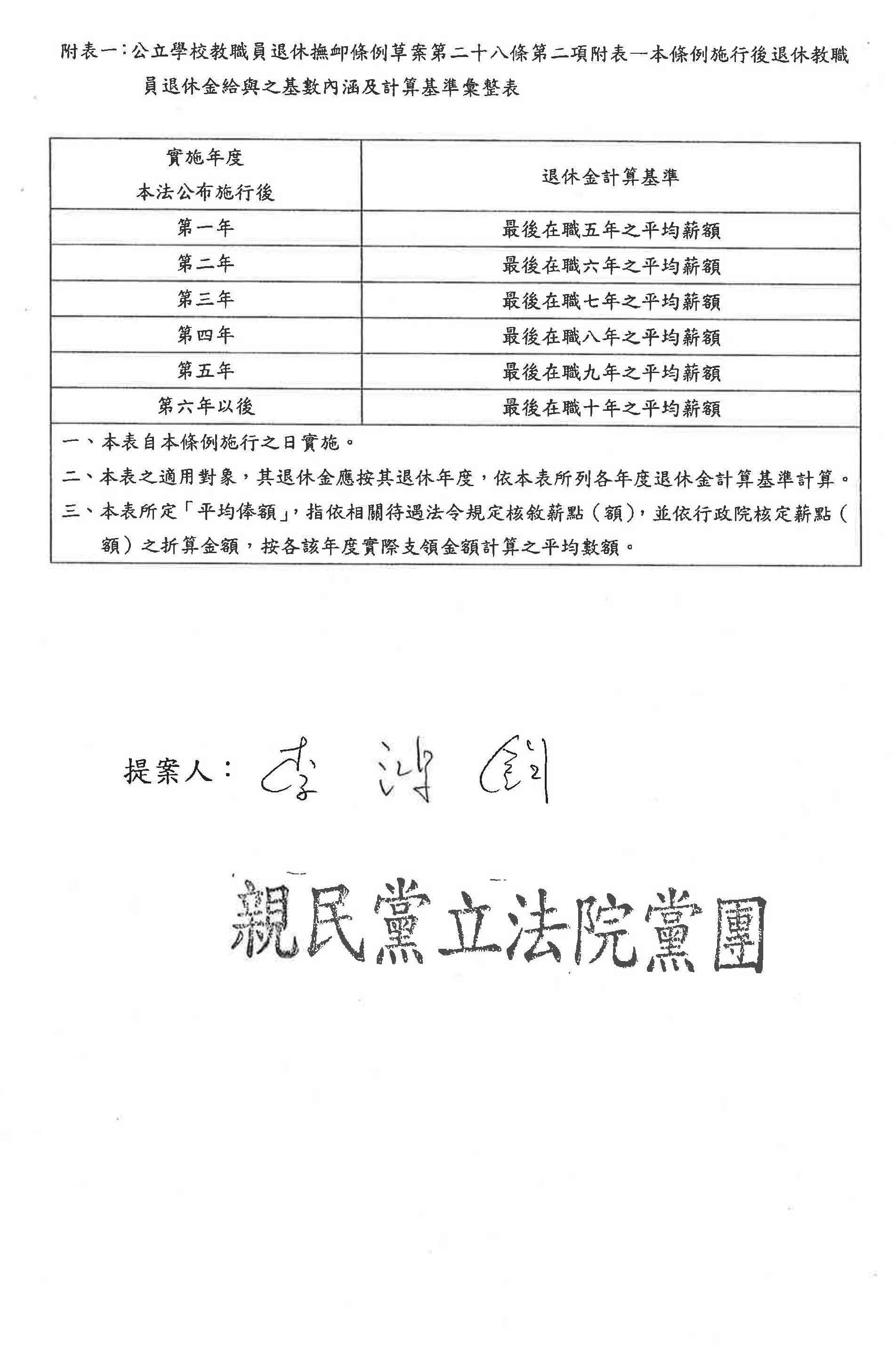
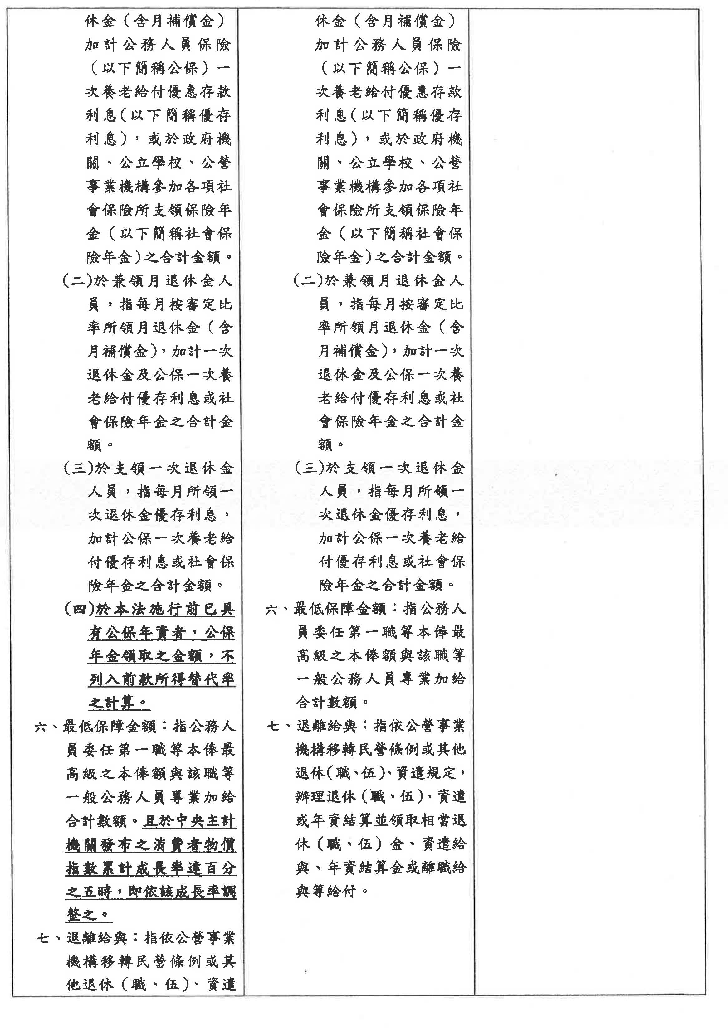
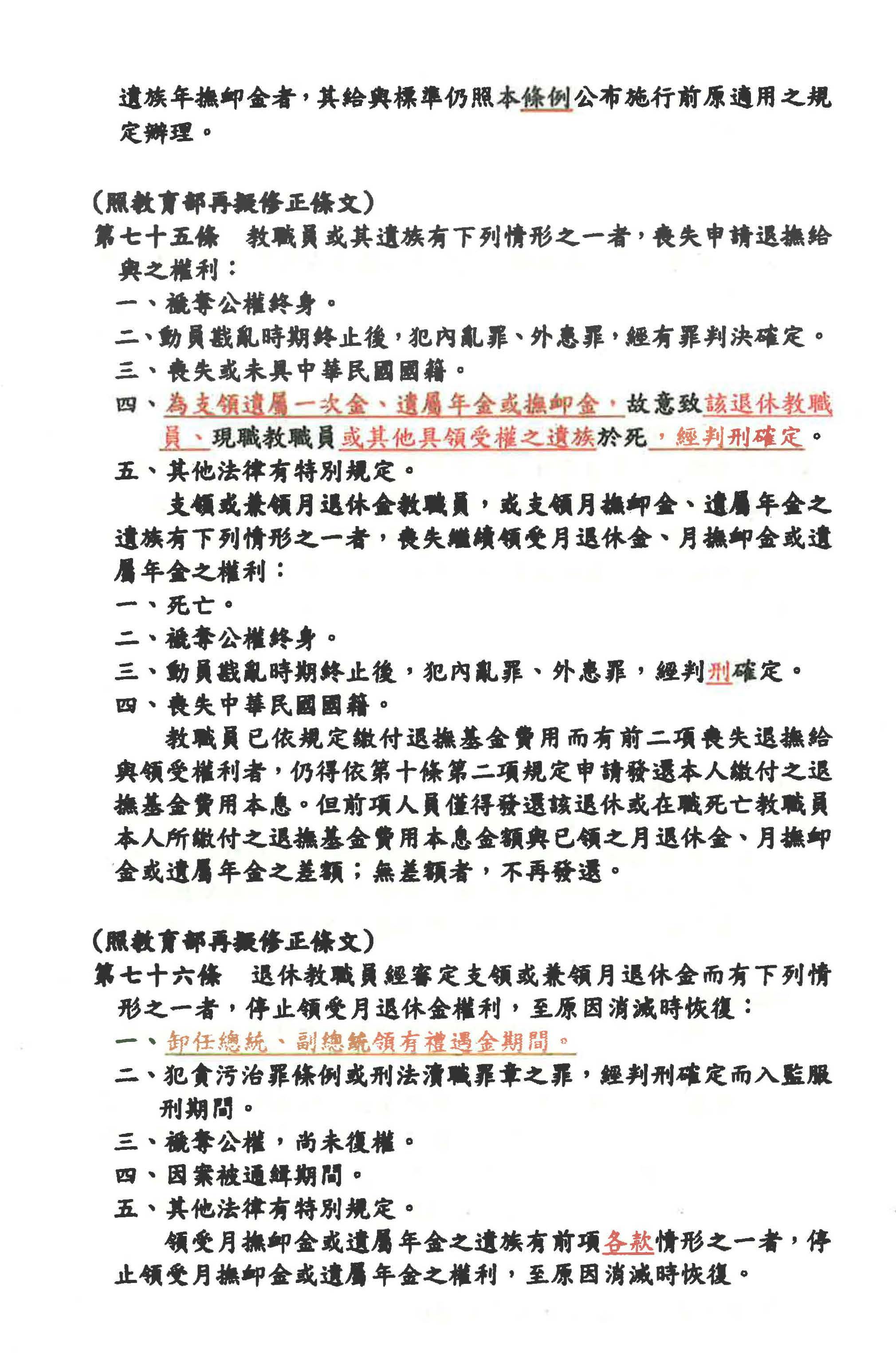
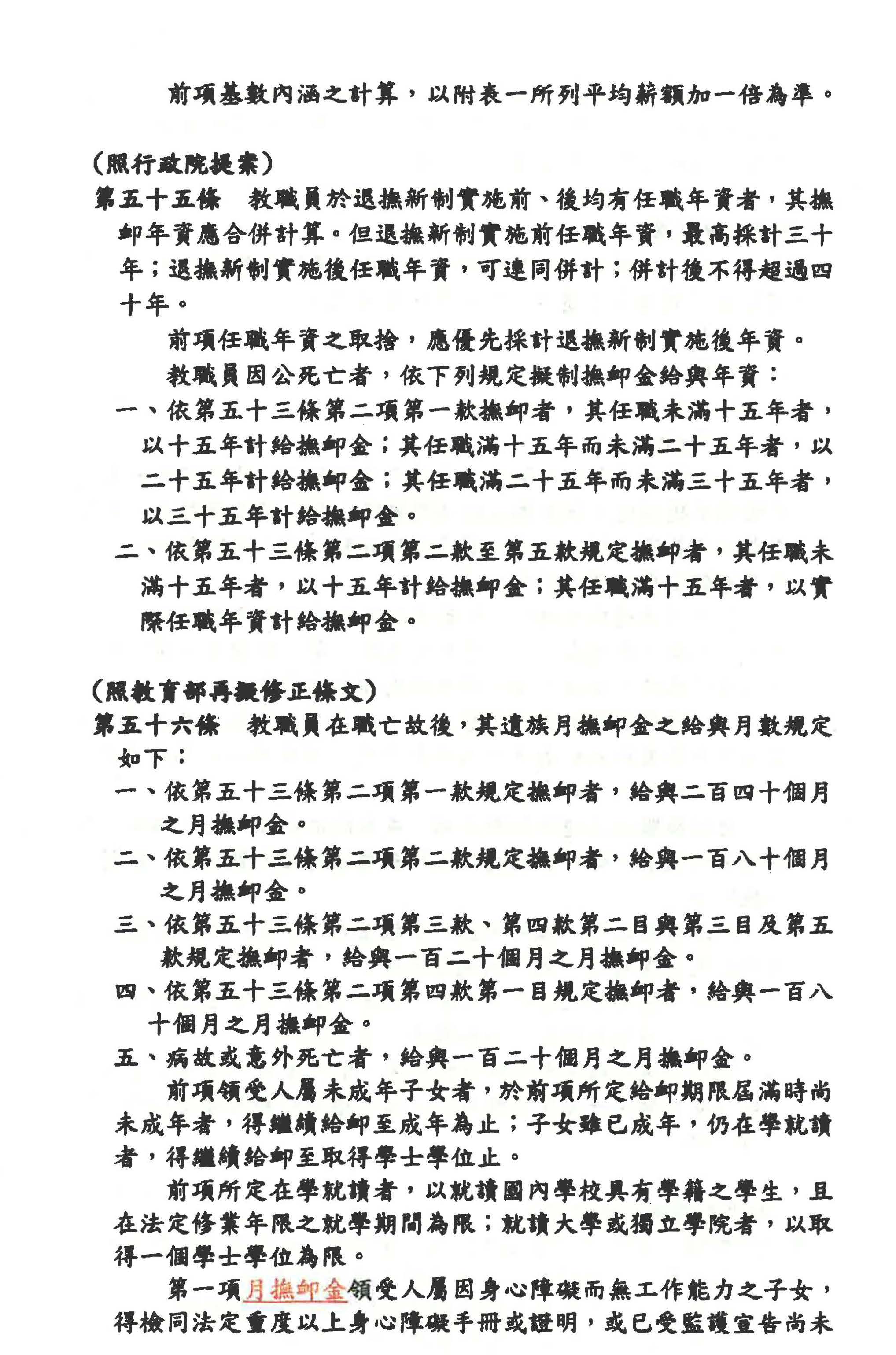
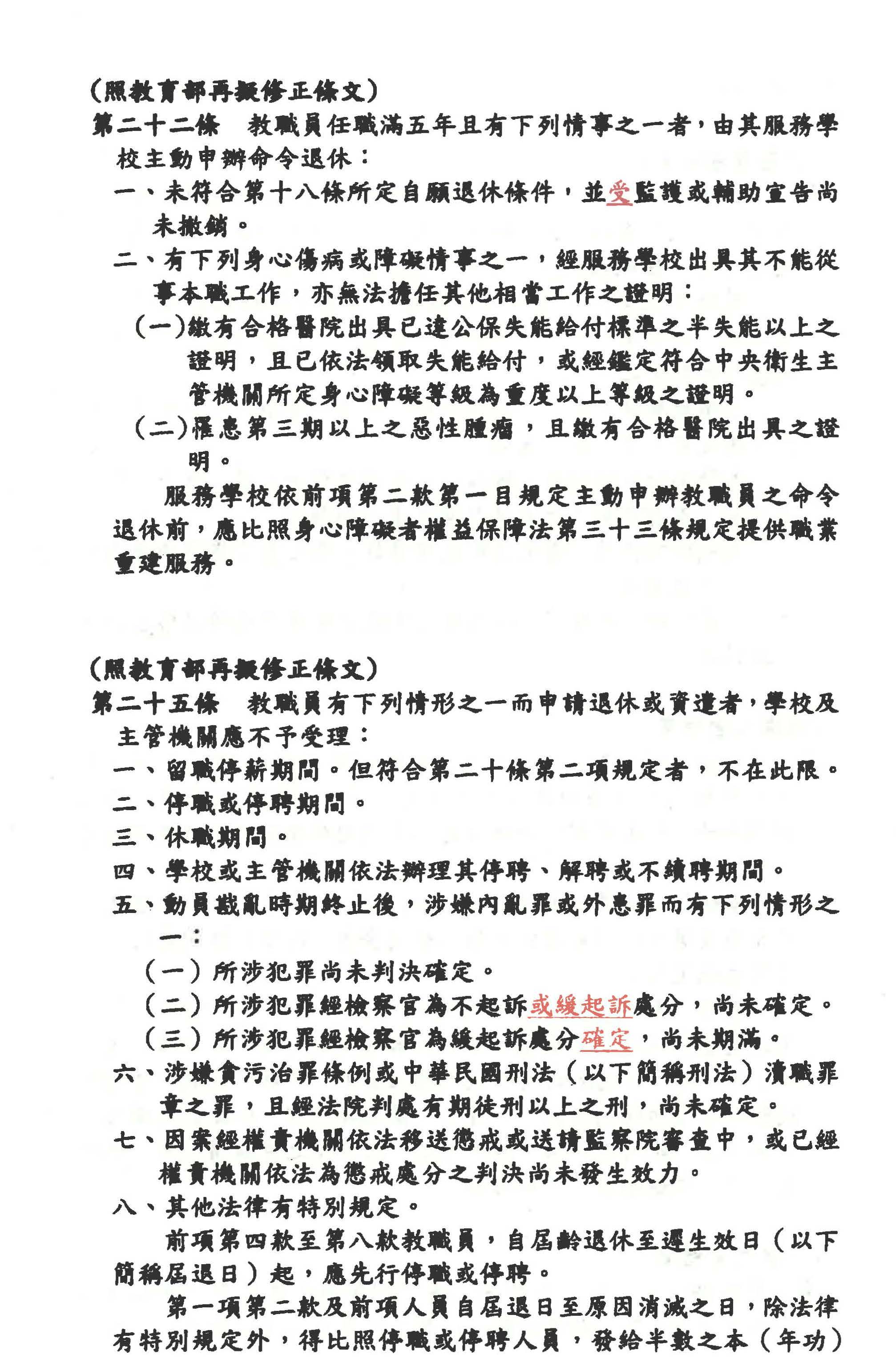
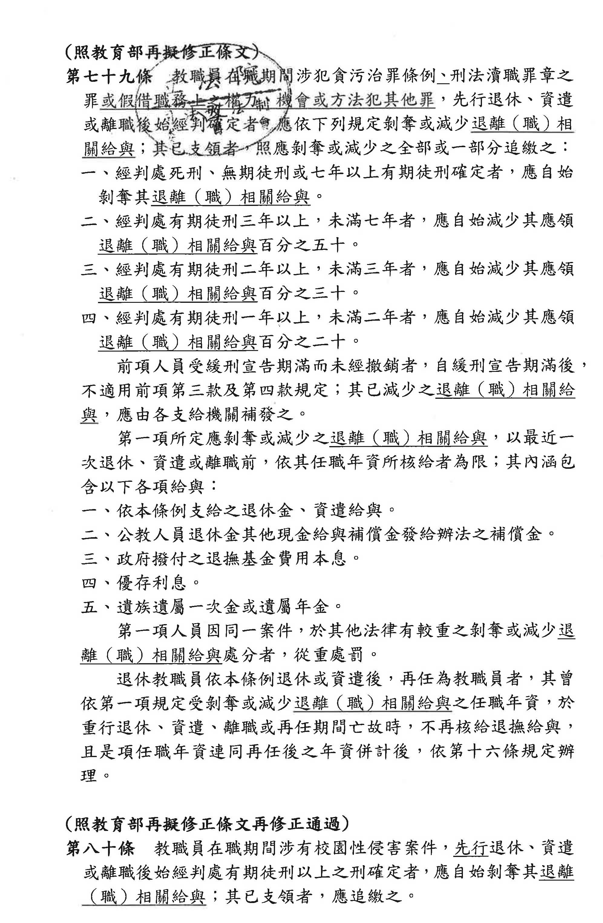
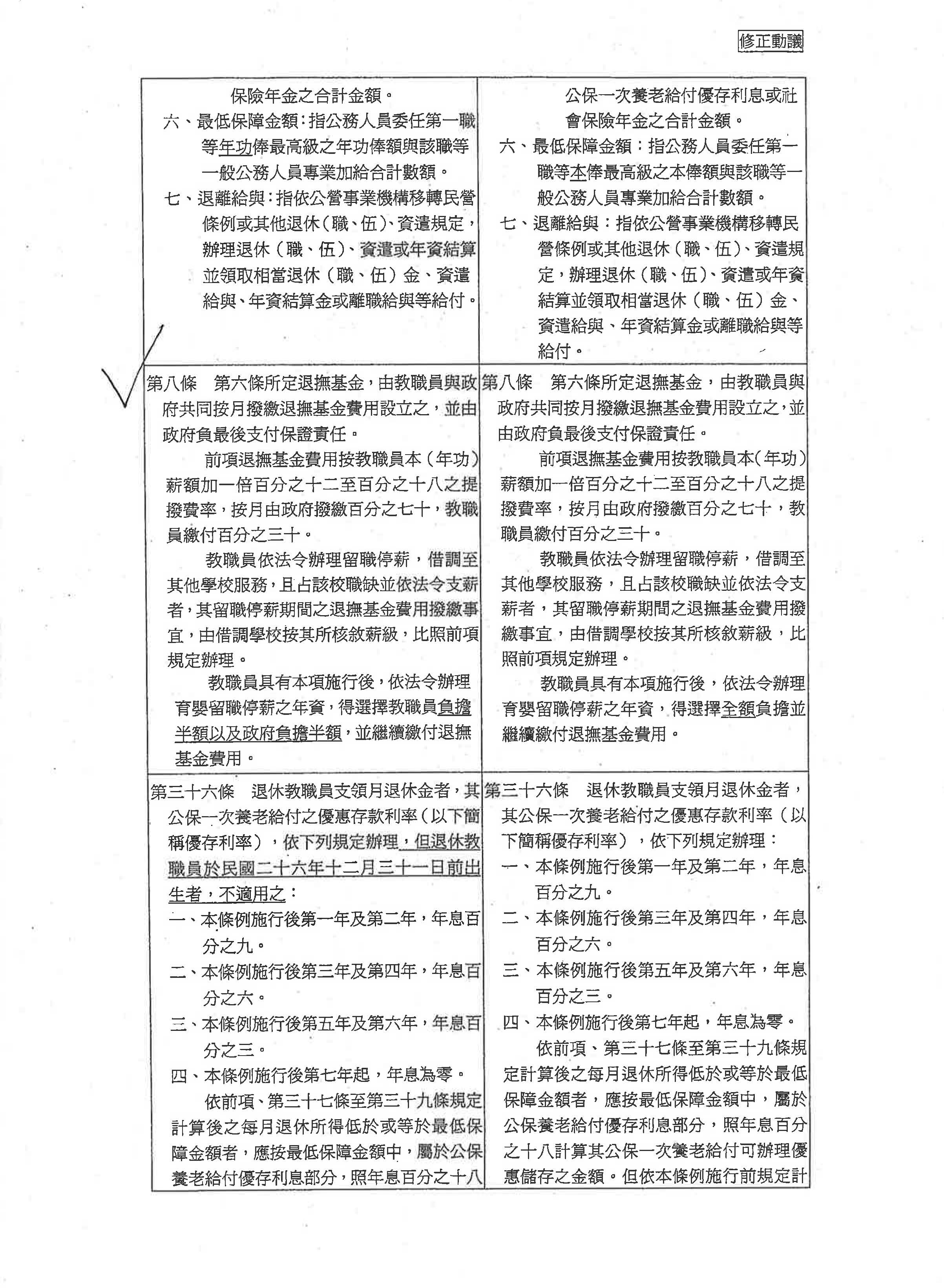
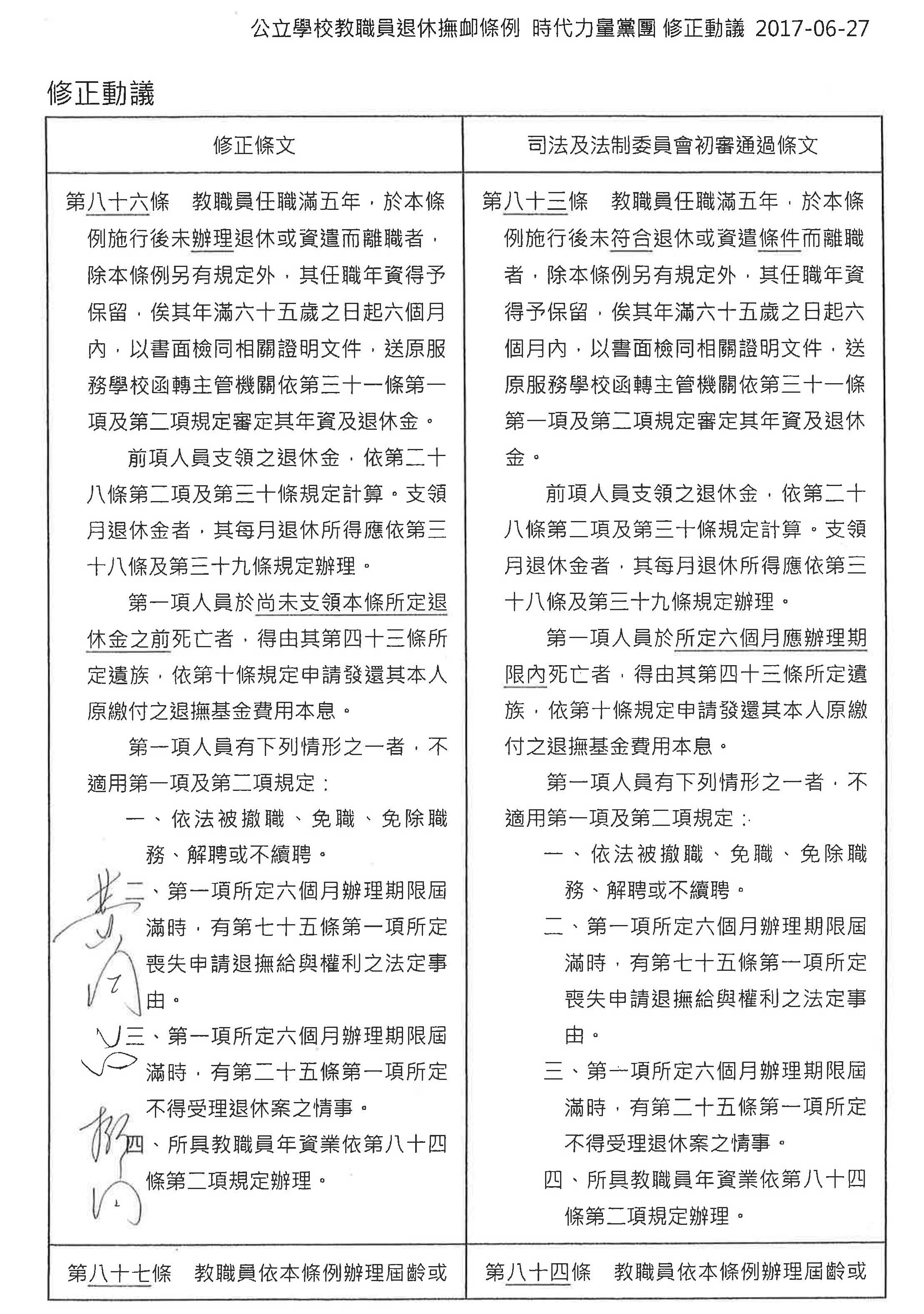
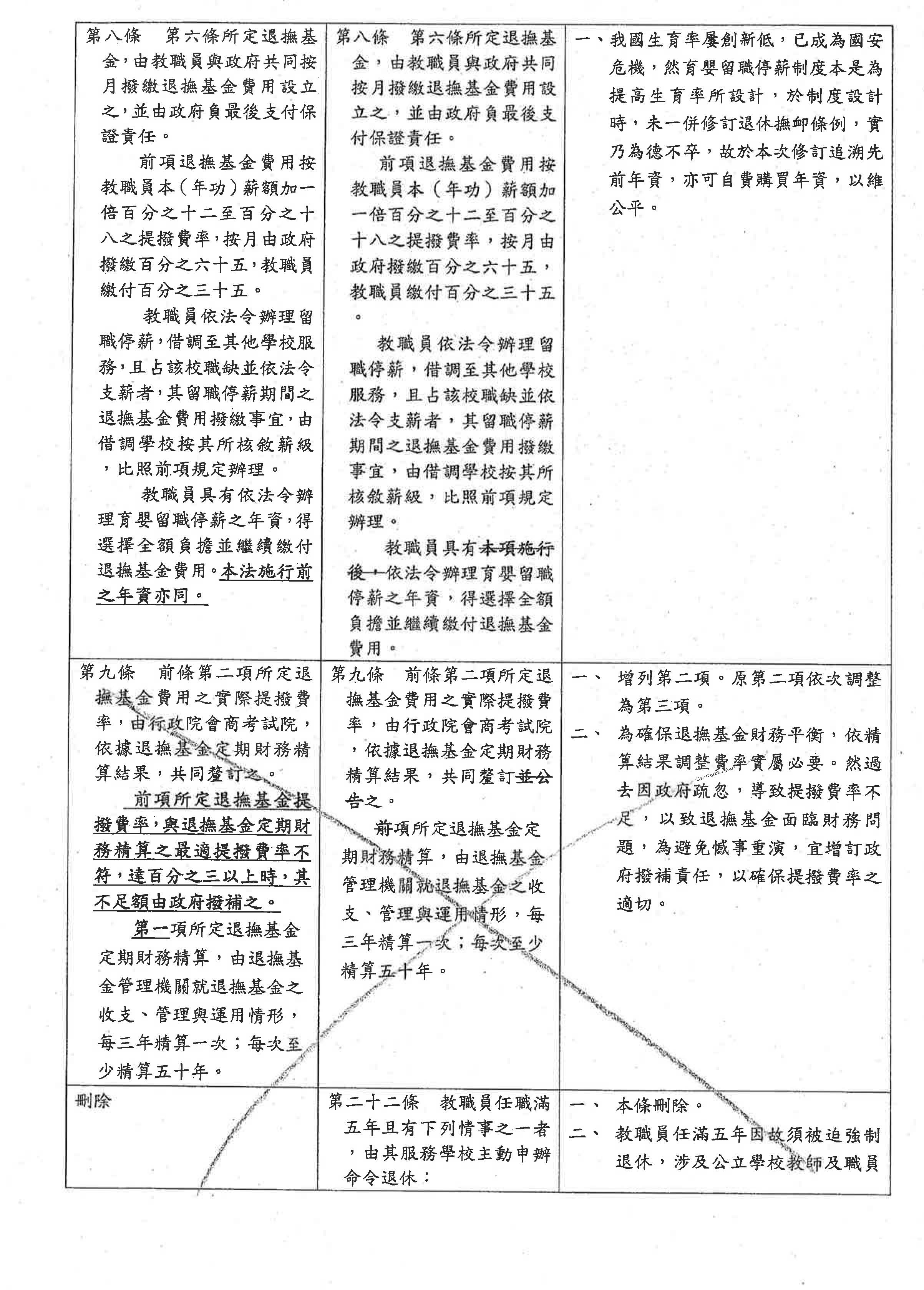
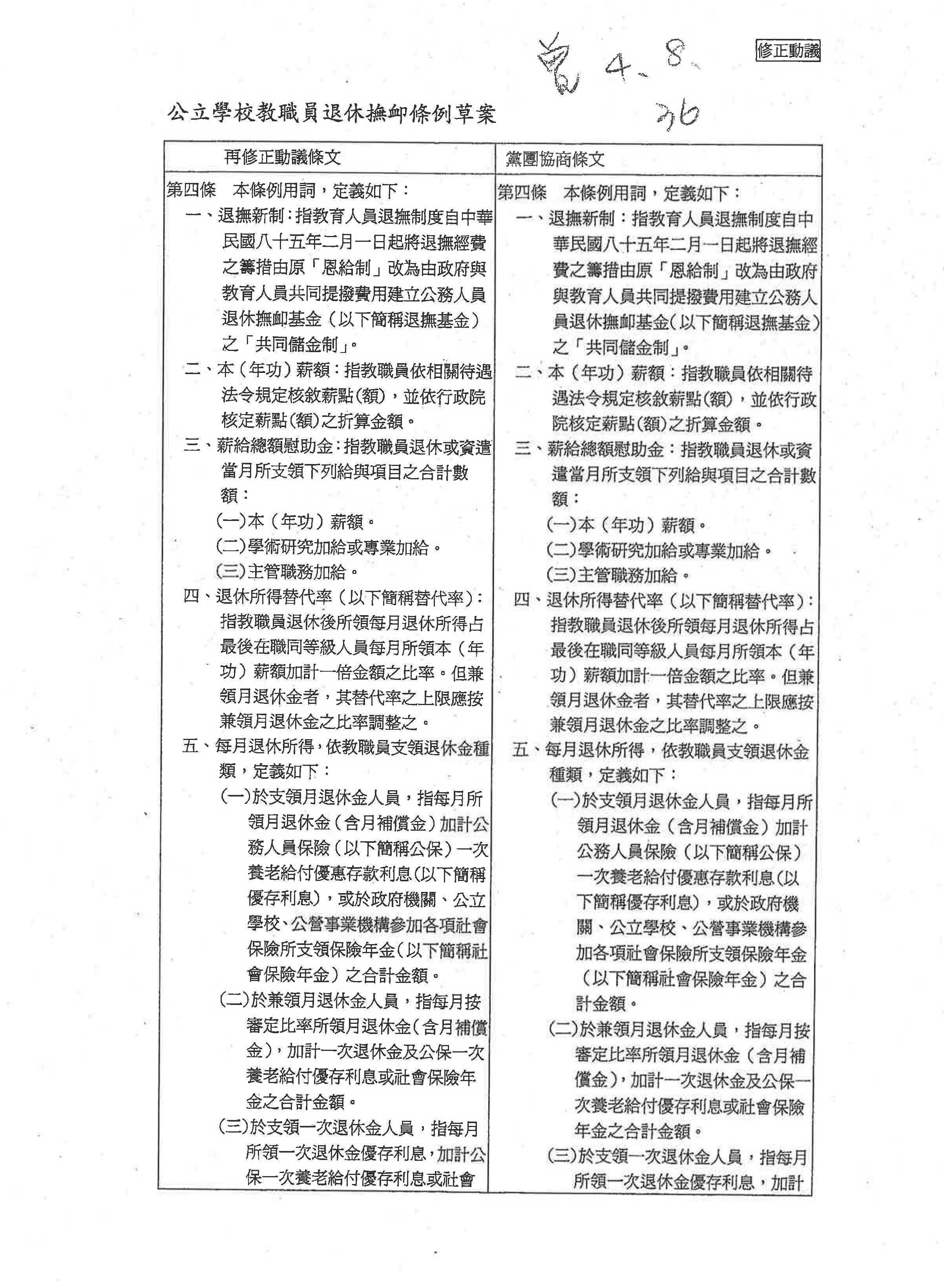
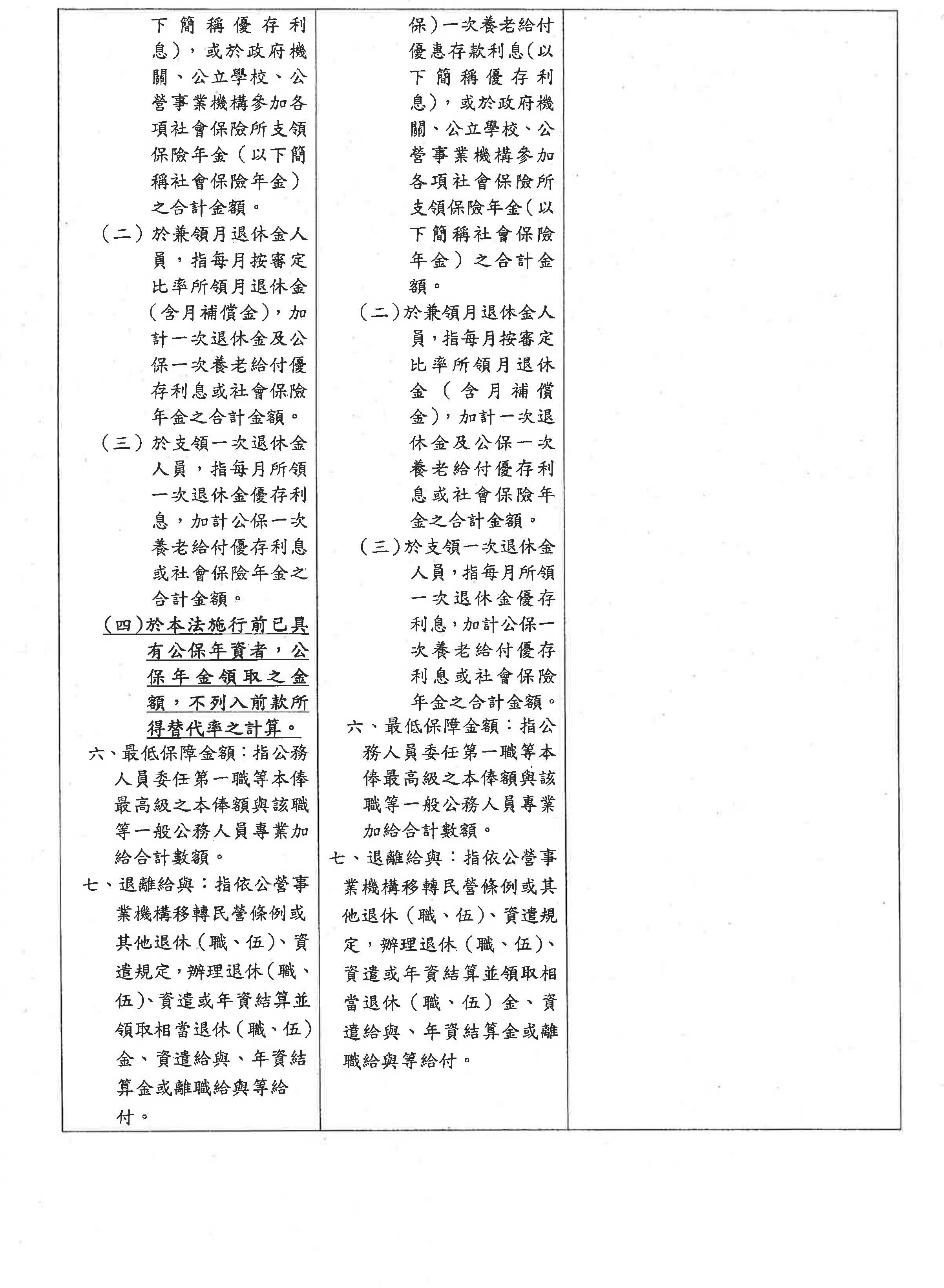
附錄二