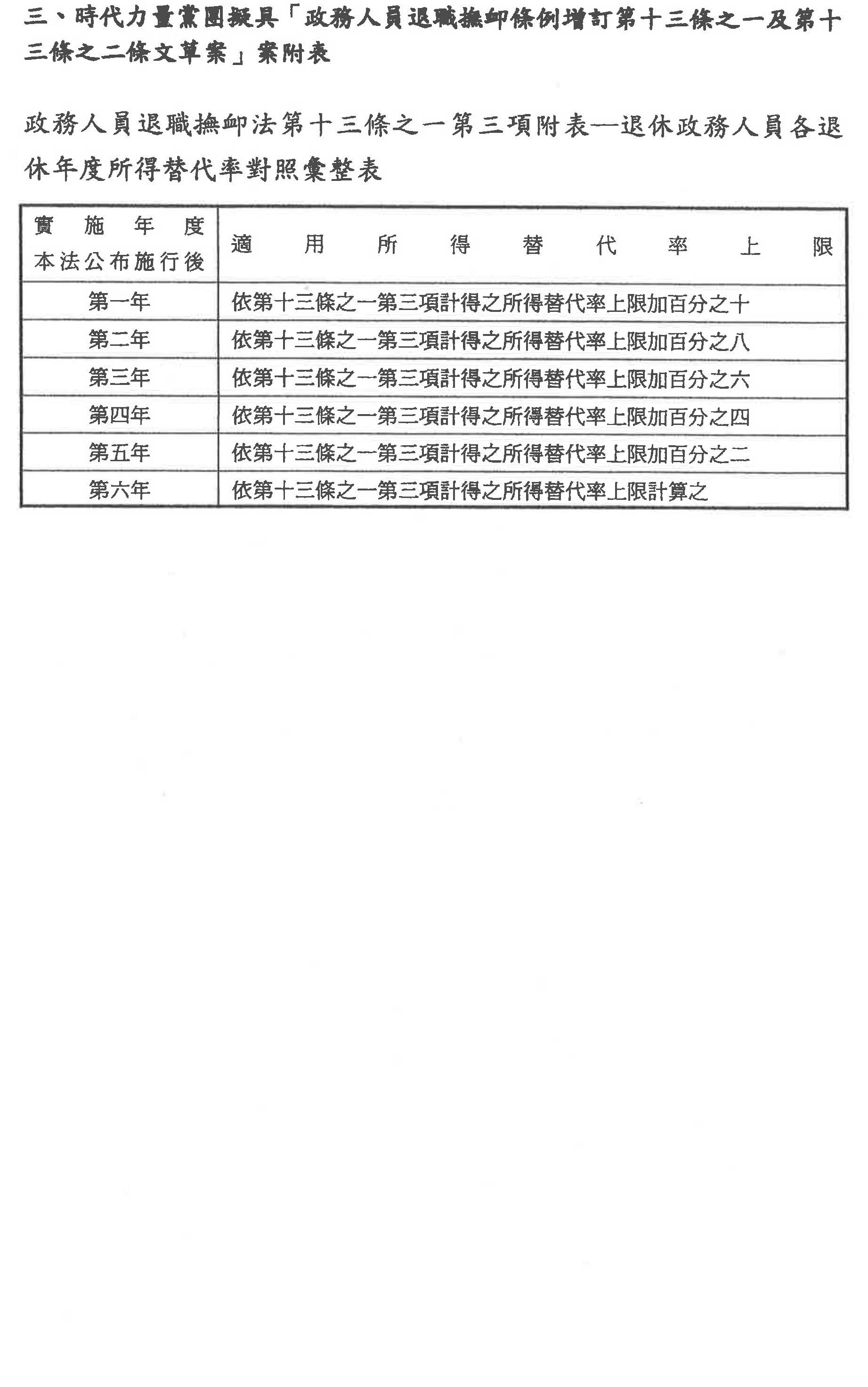
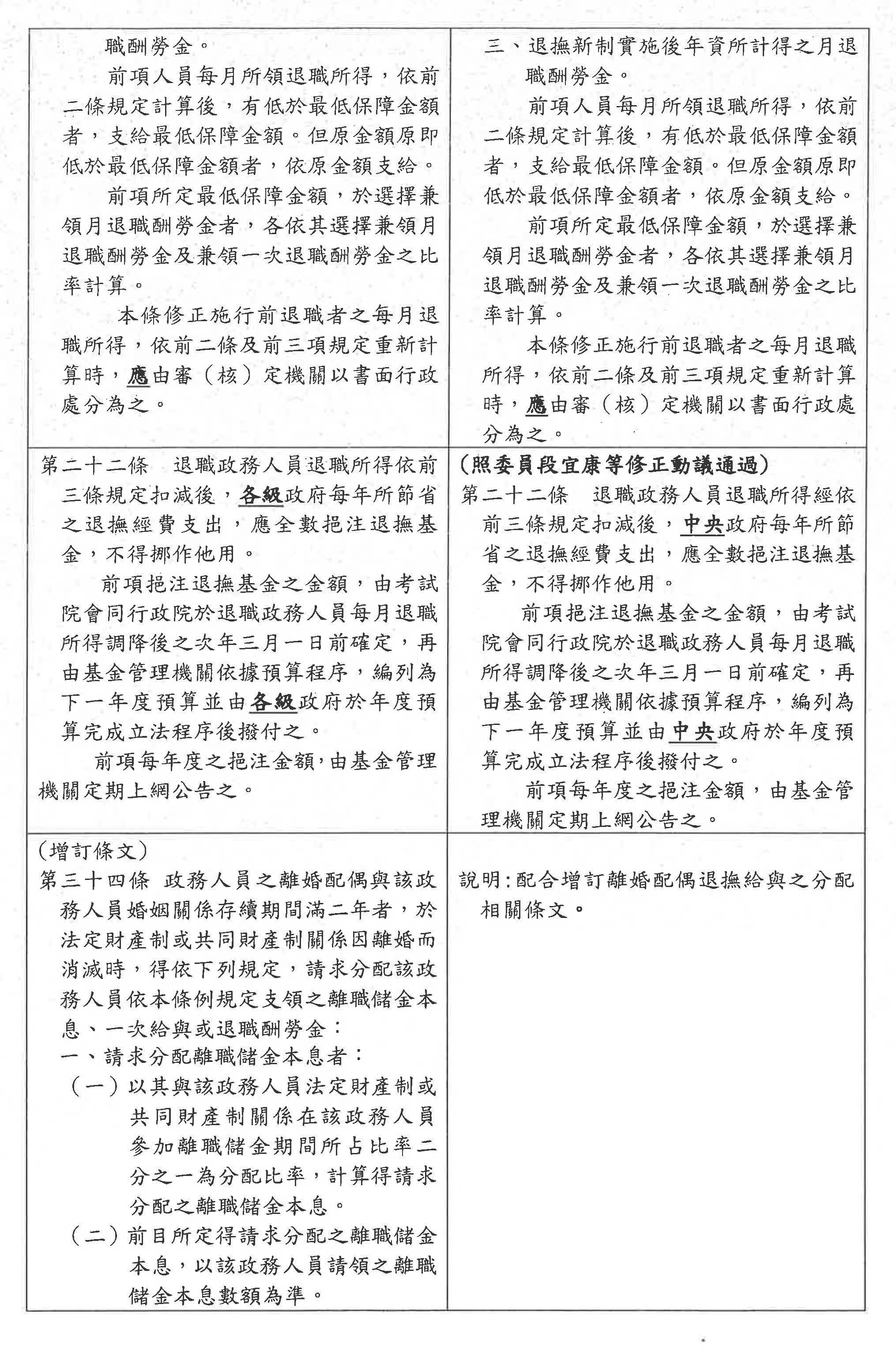
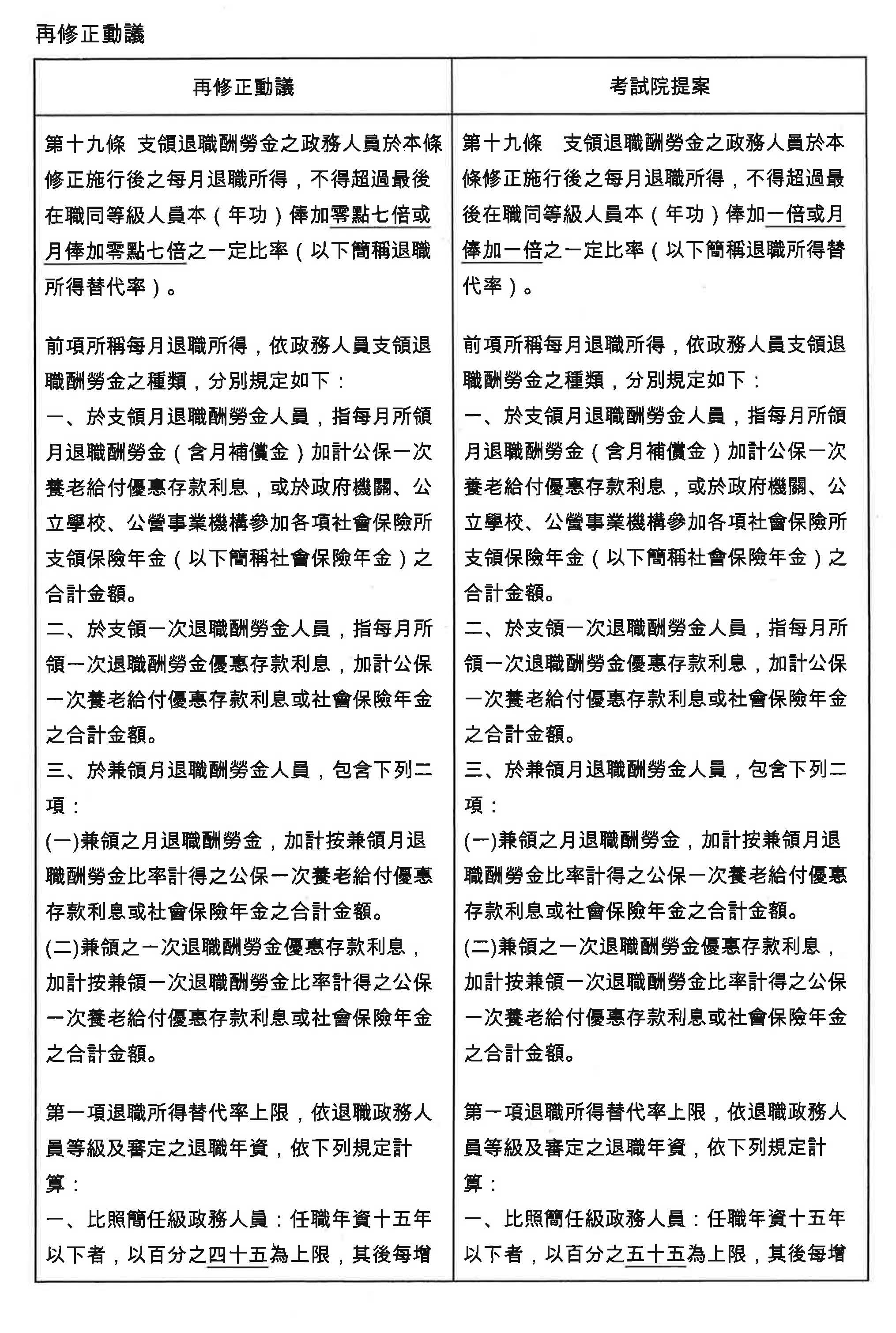
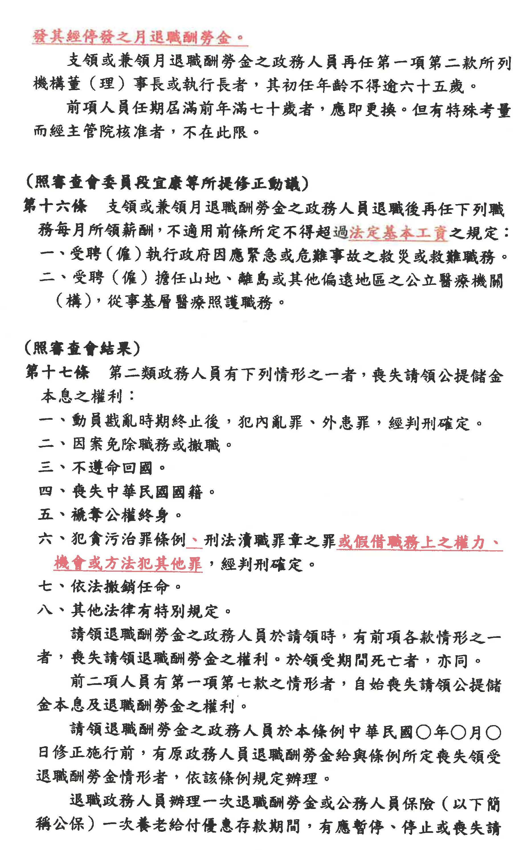
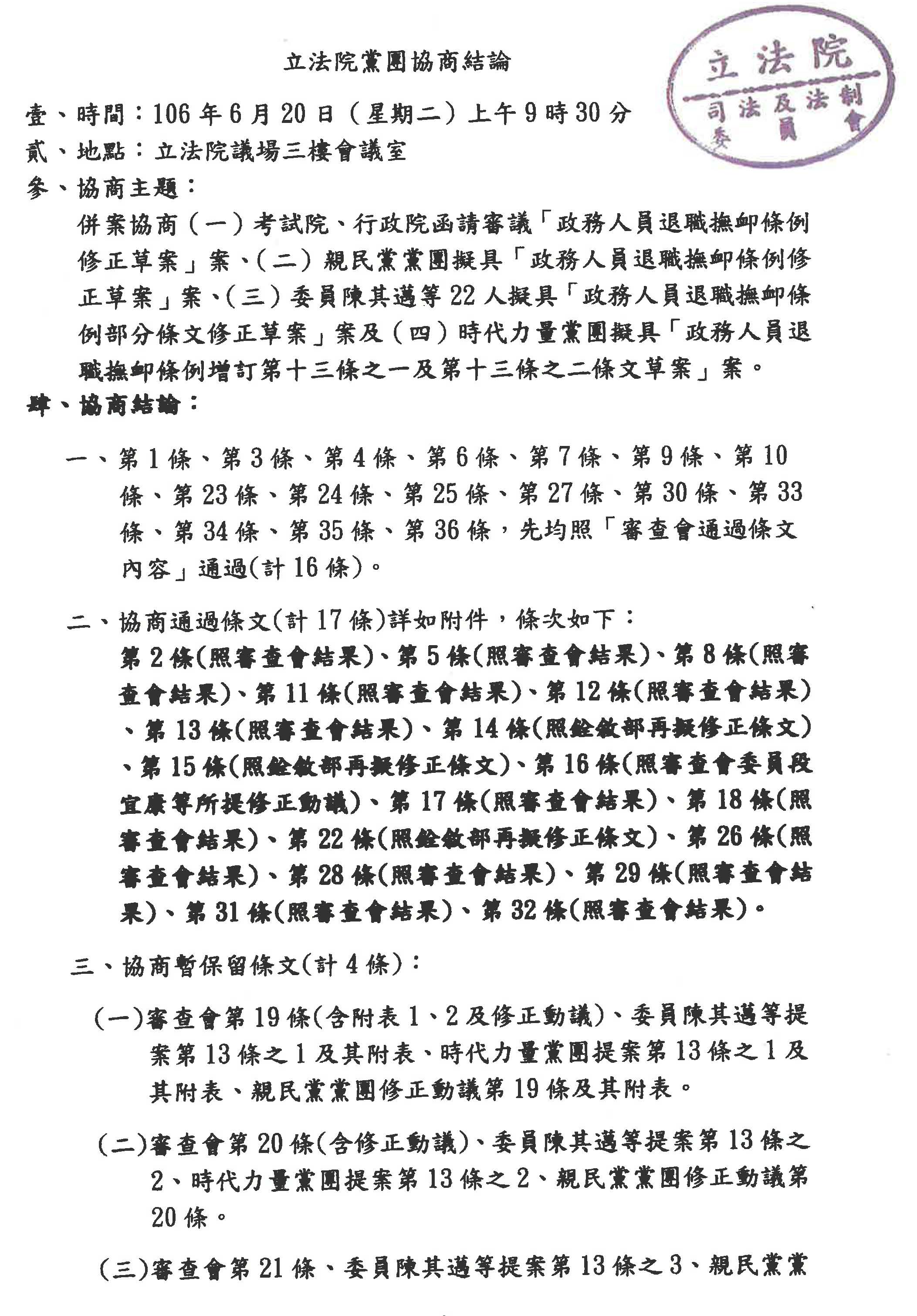
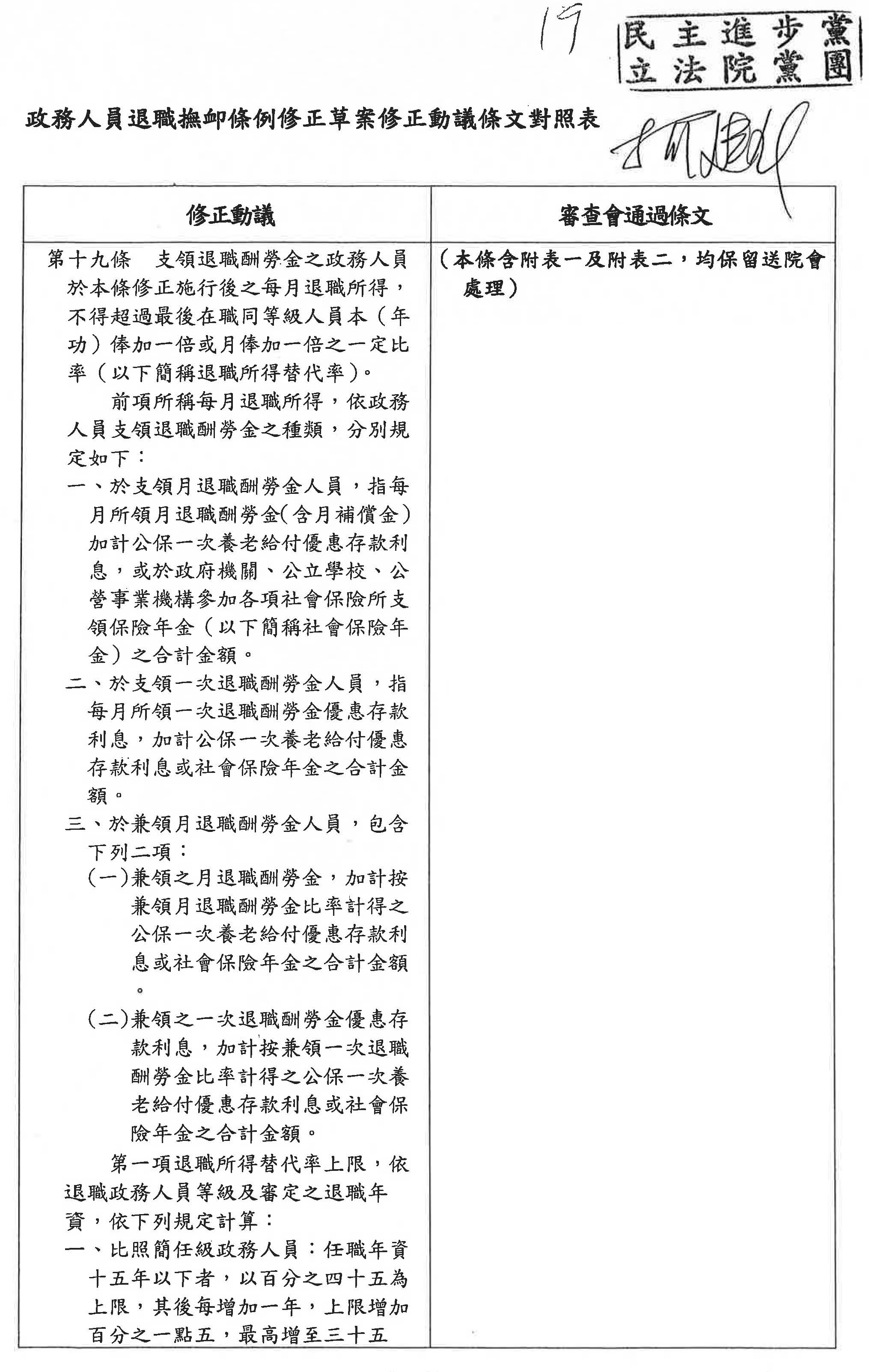
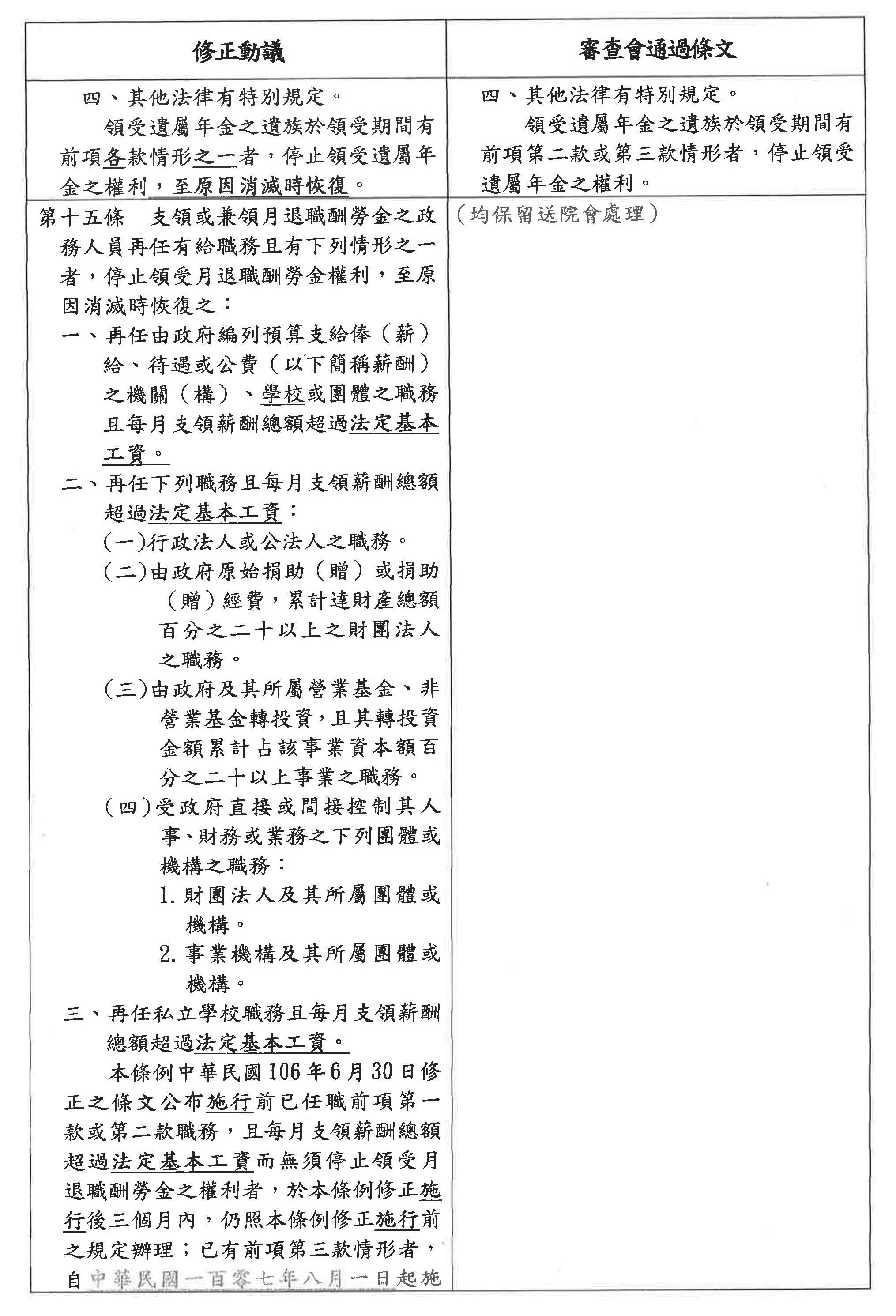
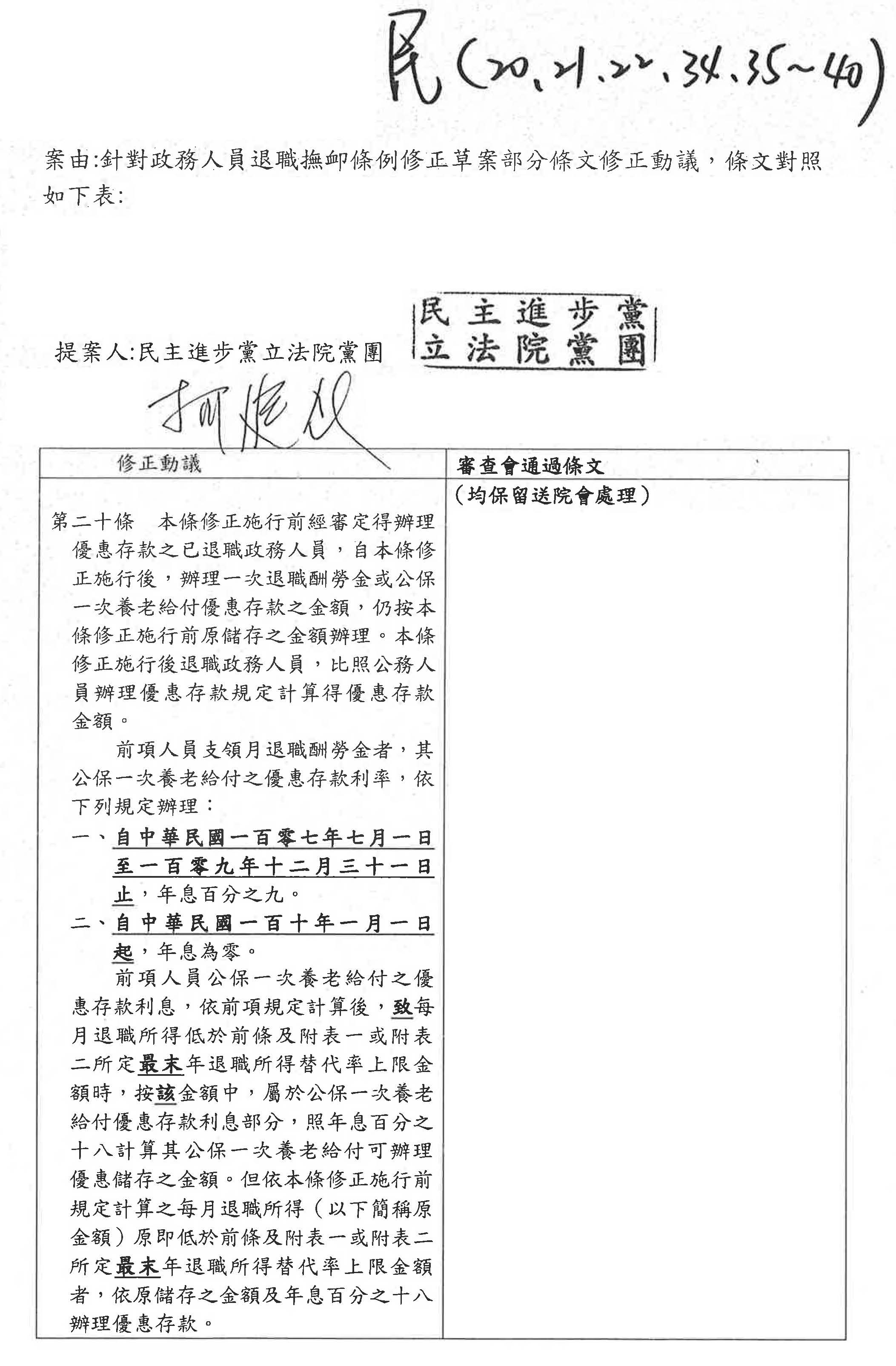
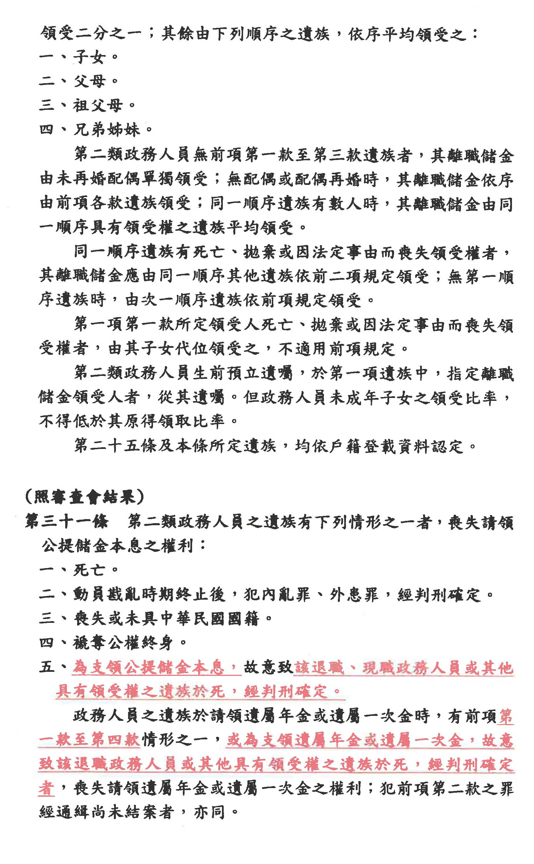
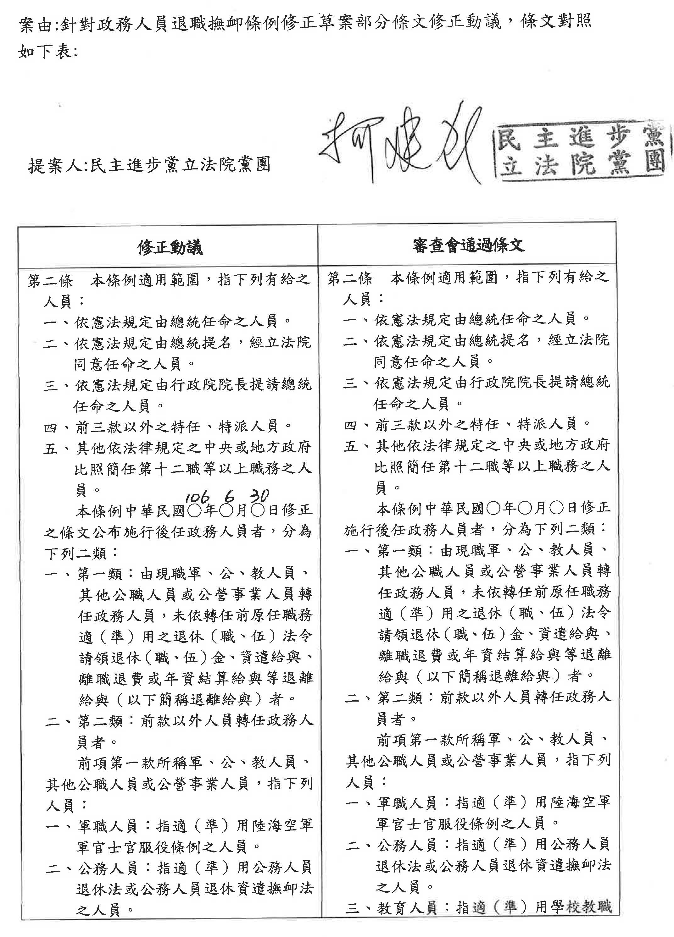
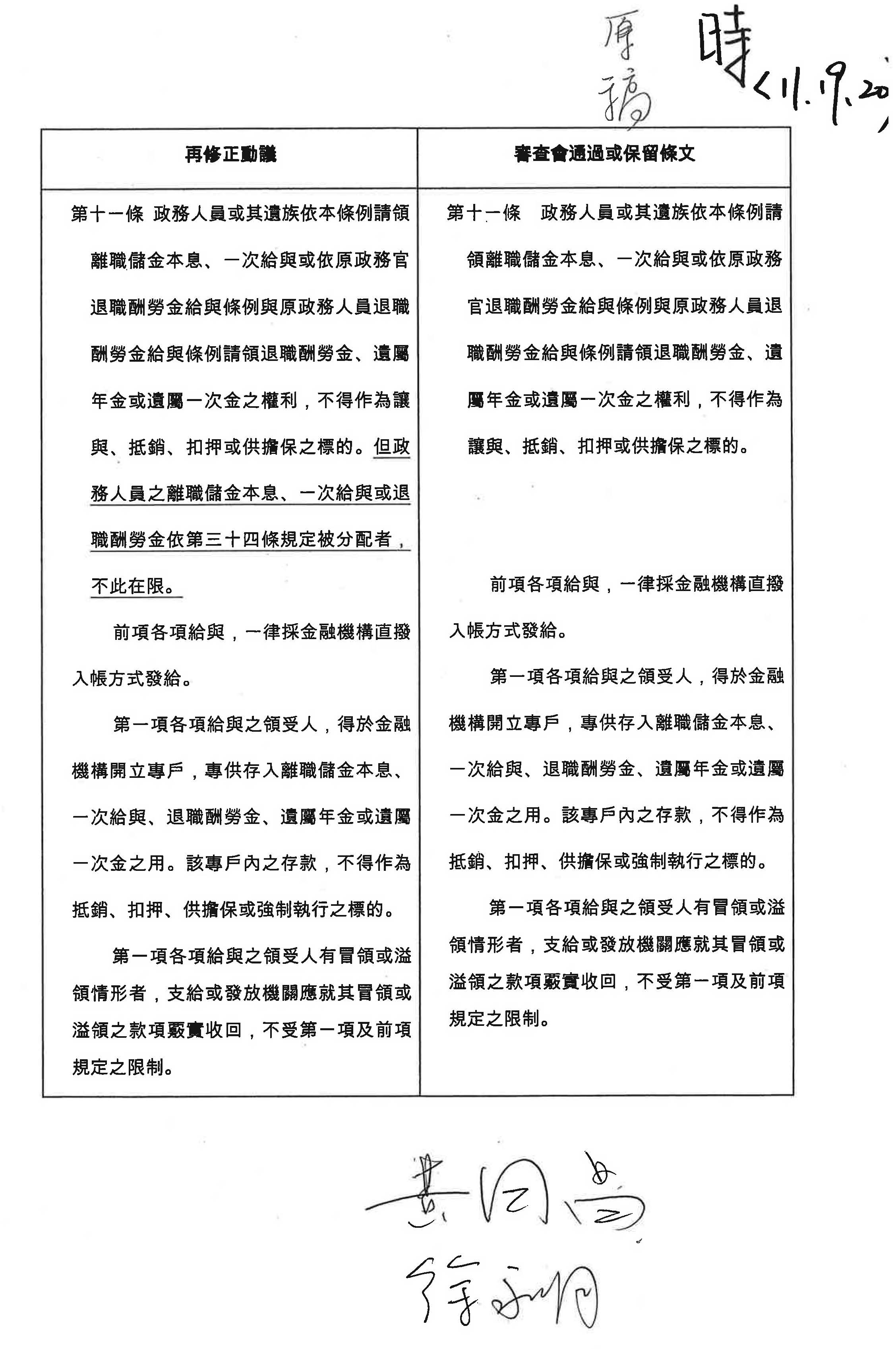
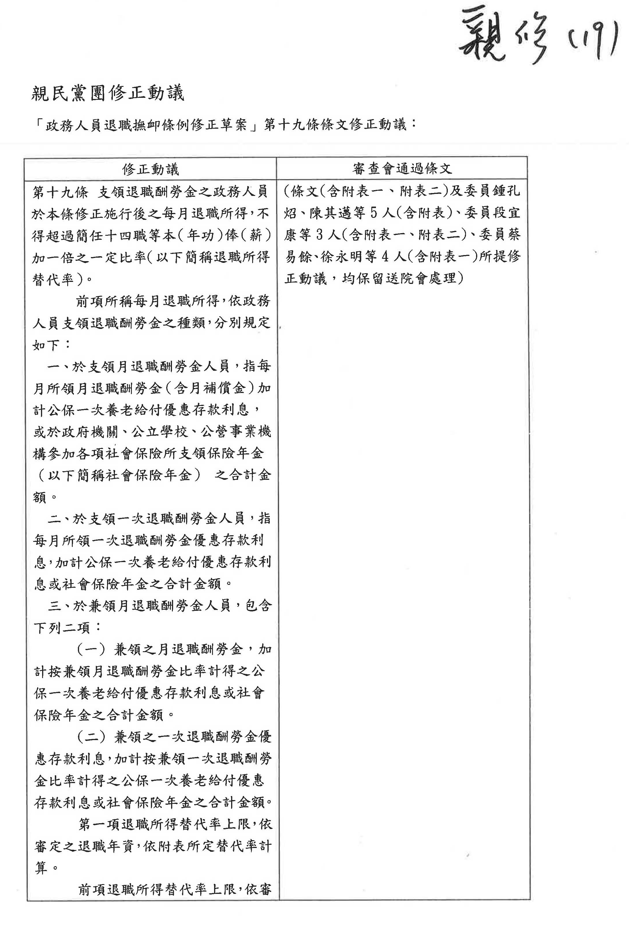
附錄三