立法院第9屆第4會期黨團協商會議紀錄
時 間 中華民國106年11月7日(星期二)15時50分至17時25分
地 點 本院議場三樓會議室
主 席 蘇院長嘉全
協商主題 一、研商本院內政、司法及法制兩委員會報告併案審查「政黨法草案」等案相關事宜。(民進黨黨團提議)
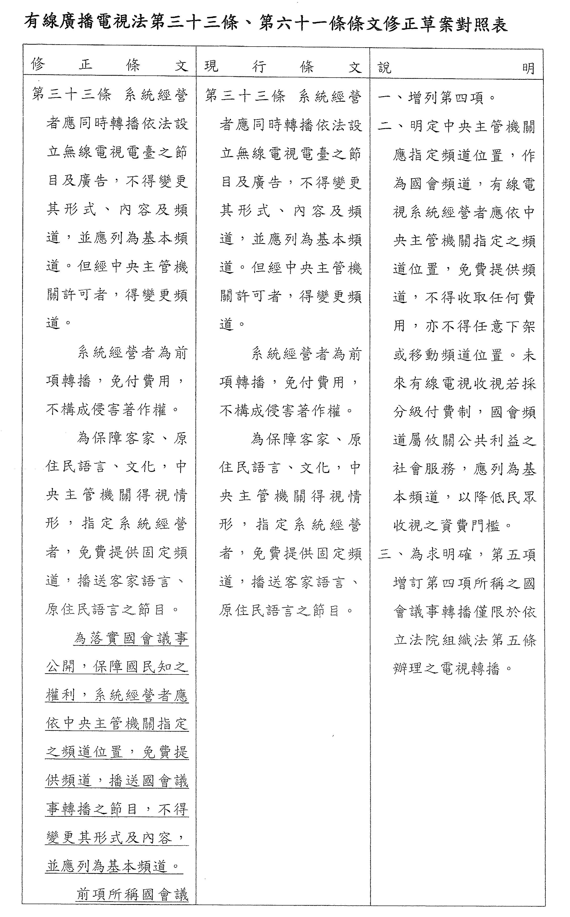
二、研商「有線廣播電視法第三十三條及第六十一條條文修正草案(國會頻道)」相關事宜。
主席:四個黨團的代表都到了,現在宣布開會。今天協商的議題有二項,第一項是民進黨黨團提議,希望能夠召開「政黨法草案」的協商;第二項則是跟本院國會實況轉播頻道有關的「有線廣播電視法第三十三條及第六十一條條文修正草案」。國會頻道這部分今年度是拜託有線電視業者,經過協商後,他們同意給我們123及124兩個頻道定頻。後來經過跟各方面包括跟NCC討論,由副院長召集公報處跟有線電視業者溝通,認為我們還是在法律上把它定頻比較好,定頻之後就能一勞永逸,不必每一年都要拜託電信業者。
現在我徵求各黨團的同意,對於第一案跟第二案,我們能否先處理第二案有線廣播電視法這一案,因為這一案比較簡單,等到第二案處理完,然後我們再處理政黨法。我們做這樣的程序修正,不知道各位黨團代表的意見如何?可以的話,我們就先處理「有線廣播電視法第三十三條及第六十一條條文修正草案」案。請公報處尹處長稍微說明整個過程,跟NCC及其他單位協商的方向與結論為何?
尹處長章中:院長、各位委員。國會頻道從今年第3會期開始就設定在123頻道及124頻道,全國統一就把頻道確定下來。但是這個頻道終究是各個業者善意提供給我們的,我們希望能將此制度化,因此必須修正有線廣播電視法第三十三條。第三十三條修正的重點是增列第四項,規定有線電視業者必須在中央主管機關指定的頻道位置,就是NCC指定的123頻道及124頻道,免費提供頻道,不得收取任何費用,也不可以任意下架、不可以搬動任何位置,將來假如有線電視採分級付費制度時,就列入必載,也不可以向民眾收費,確保民眾收看國會頻道的權益。另外並增列第五項,說明國會頻道的定義是指依照立法院組織法第五條第三項所指的國會頻道。至於第六十一條修正條文則是配合第三十三條第四項的修正,在罰則部分增列「或第四項」四個字。
主席:在各黨團表示意見之前,能否請主委看看此一修法有無窒礙難行或者違背相關規定之處?
詹主任委員婷怡:主席、各位委員。如同剛剛委員跟公報處尹處長所提,這個條文是在106年4月5日由副院長出面邀集NCC及五大MSO業者共同針對國會頻道必載部分做過討論,第三十三條是必載的本文,第六十一條則是違反的罰則,所以相關的修正條文其實是依照NCC所建議的條文,基本上也已在執行當中,現在就是尋求法律的依據,應該是沒有違背現行法制的問題,就看看大家有沒有其他的問題。謝謝。
主席:針對國會實況轉播的定頻加以法律化一案,不知道各黨團有沒有什麼意見?
柯委員建銘:沒有意見。
林委員為洲:就是只有兩個頻道而已嗎?
詹主任委員婷怡:對,目前是這樣。
主席:就是123、124頻道。
林委員為洲:在院會的時候沒有問題,但是在各委員會開會的時候要怎麼播放?
主席:現在都有在播。
林委員為洲:我們有8個委員會,那是輪流播放嗎?
主席:請尹處長說明。
尹處長章中:123和124每個頻道配4個委員會,如果今天的主頻是內政委員會的話,在內政委員會結束之後就播另外3個委員會,我們有一個排定播放順序的表,就是按照這個表來播放。我們是24小時播放,當天所有會議過程都有錄影,晚上就重播。除了有線電視之外,也可以在網路上觀看,可以全部都同時看得到。
林委員為洲:頻道沒有辦法增加嗎?
尹處長章中:這個頻道是業者的,政府不可以隨便徵收太多。
主席:這都是關係到利益。
詹主任委員婷怡:現在必載的頻道其實不是很多,所以等於是原來的11個再加2個,比例算滿高了。
林委員為洲:因為民眾有反映看到的頻率太低了。
主席:不是,除了院會之外就要輪流播放。
林委員為洲:因為有民眾關心某個特定的委員會,要等很久才能看得到。
主席:請黃委員國昌發言。
黃委員國昌:在政策方向上我絕對是贊成的,只是可能要拜託主管機關和業者多溝通,不要讓業者覺得我們是透過立法的方式在徵收。
尹處長章中:都有溝通過了。
黃委員國昌:第二,因為目前MOD的收視戶也愈來愈多了,當然我也知道有線電視法沒有辦法規範到MOD,但是畢竟中華電信也是屬於比較廣義國營事業的一環,所以如果要真的普及讓一般社會大眾對於立法院各個立法委員問政的實際內容有所了解,或許NCC可以跟中華電信進行協議或達成共識,因為這畢竟是一件好事,對中華電信MOD應該也不會造成太高的負擔。
主席:這個部分好像已經有處理了。
詹主任委員婷怡:我補充說明一下,今天最主要就是因為是有線電視系統,我們是定頻的,需要「有廣法」來規範。另外,MOD最近剛好在做頻道的整理,所以我覺得這個部分是可以處理的。還有,五大行動業者在手機OTT的平台也都有介接,所以現在幾個不同的平台大概都可以往前去處理,只是有線電視系統就是受到「有廣法」的限制,所以需要立法的程序,至於其他部分,我們希望讓更多的人都能看到,現在五大電信業者在OTT平台都已經有上去了。
主席:相關條文的修正應該很容易,就由4個黨團共同提案,交委員會審議。現在作成決定事項如下:
一、「有線廣播電視法第三十三條及第六十一條條文修正草案」(如後附草案),各黨團同意共同提案並列入第4會期第9次會議報告事項,院會處理時逕付二讀,並列為同次會議討論事項第1案,並照提案內容通過,完成立法程序。
請問各位覺得怎麼樣?
柯委員建銘:預計是在什麼時候?
主席:就是下一次會議。
林委員為洲:這麼快嗎?
主席:因為條文都已經擬好了,只是共同提案而已。
柯委員建銘:是在這個禮拜五嗎?
主席:那就下個禮拜五,到時候我們會將提案送給各黨團。
柯委員建銘:在開院會的時候處理。
主席:對,在11月17日第9次會議的時候處理,就是在下個禮拜五。如果沒有什麼爭議的話,就是共同提案,很容易就可以通過了。
請陳委員怡潔發言。
陳委員怡潔:在政策上我們是予以支持,但是本席想了解一件事情,就是已經試播一陣子了,收視率到底是怎麼樣?現在是定頻在比較後面的123、124頻道,我們想先知道收視率怎麼樣,如果不OK的話,未來有沒有可能轉換頻道?就像你說的,還是希望給社會大眾有知的權利,而且更了解整個議事作業。所以,是不是先讓我們了解現在123、124試播的收視率大概是多少?未來這部分如果不理想的話,你們有怎麼樣的調整方式?如果定頻了,就等於focus在這個族群而已,也就違反當時的良善立意。
詹主任委員婷怡:關於委員方才需要了解的資訊,我們回去了解一下,我們目前手上沒有相關資料,但因為頻道的更動確實需要比較大的討論,現在就建議先以123、124播出,我回去會再了解目前的收視狀況如何。
主席:這個我來跟委員報告,不管是新媒體還是定頻頻道,現在大概已經有二千多萬人次進入瀏覽,我們有這方面的紀錄,也會把各種不同的收視情況送給各黨團參考。其次,如果移轉到其他頻道,其他業者會有意見,因為是和他們爭最好的部分,不然挪到五十幾頻道最好,問題是挪到五十幾頻道的話,他們絕對會拚命。當時我們會選123、124的原因就是要避開他們有利益的頻道,但是我們要開創屬於國會的頻道,只要123、124頻道廣為宣傳,大家自然就會看,而不是和他們爭那幾個熱門的新聞頻道,畢竟要他們釋出那些頻道要付出很大代價,這部分是NCC不太敢講的,其實這會很麻煩。但是123、124頻道我們也宣傳了將近1年,事實上大家大概也都已經習慣,在鄉下他們自然都會看、也都會問,像剛才林為洲委員說的,他們會問怎麼只有看到某個委員會,其實我們是輪播的,因為我們不能有8個頻道,管理也是一個大問題。
柯委員建銘:定頻以後大家就知道了,也就會收看,如果現在換掉,客戶反而會跑掉。
陳委員怡潔:我們已經說政策上是支持的,但已經試播1年,一定會有一些收視率資料讓我們了解並供檢討。
主席:請尹處長說明。
尹處長章中:報告院長及各位委員,我們長期有做收視率調查,123和124頻道每個月平均收看人數是100萬人,也就是說每個月有200萬人看這2個頻道,而且是持續性的,連重播時也是如此。若遇重大議題,收視人口就會暴增,這部分完全以議題為導向。謝謝各位委員。
主席:應該還算不錯。
第一個議題就這樣處理。我們現在進入政黨法協商,各位委員桌上有一份政黨法草案保留條文對照表,當時負責審查政黨法草案的召集委員是姚文智委員。我們現在先確認,再請各黨團表示意見,政黨法於106年5月25日經聯席會審查完竣,本法條文共計48條,通過32條,保留條文共16條,也就是第三條、第七條、第八條、第十四條、親民黨黨團提案第十六條、第二十二條、第二十五條、第二十七條、第三十條、第三十二條至第三十六條、第三十九條及第四十條。
106年10月24日姚召集委員有主持協商,經協商初步結論但還沒有簽署的,共計6條,即第三條、第七條、第二十五條、第二十七條、第三十條及第三十二條,另外還保留10條。各位有沒有看到相關進度的這一張表?我們應該來確認,10月24日跟5月25日,這兩次協商初步的結論跟已經協商完竣通過的32條,大家對哪一條有沒有意見?還是這幾條我們就讓它確定,然後討論保留的10條?這一點先處理,如有意見,我們再來討論。請黃委員昭順發言。
黃委員昭順:我們第一次在委員會審查時,關於第五條的部分,我們是比較主張總統、行政院長應該可以具備黨籍,但是其他四個院的副院長應該要退出政黨。
主席:所以黃委員建議第五條保留,再來討論。
黃委員昭順:對。
主席:好,第五條再保留。還有呢?沒有關係!要討論、再協商的條文,我們先把它列出來。
黃委員昭順:我再看一下。
劉委員櫂豪:等一下,現在第幾條?
主席:第五條。
林委員為洲:這是那10條以外的。
主席:還多一條第五條。
劉委員櫂豪:增加的?
主席:對。
劉委員櫂豪:我沒有第五條的內容。
主席:沒有關係!第五條先保留,等一下我們就一條、一條討論。先看哪一條有問題,我們再一條、一條討論。
姚委員文智:第五條沒有剛剛黃委員說的內容,條次可能弄錯了!是不是弄錯?
主席:你的條次是哪一條?
黃委員昭順:因為那時候我們的第五條是講政黨的組織及運作……
主席:第幾頁?最大本的第38頁?那應該是第五條,對啊!
柯委員建銘:第五條很簡單啊!
劉委員櫂豪:是「政黨之組織及運作,應符合民主原則。」嗎?
主席:第五條是「政黨之組織及運作,應符合民主原則。」你覺得這樣應該再增加?
黃委員昭順:我們認為應該再增加。
主席:好,這個先保留。就是第五條沒有錯!還有沒有哪一條要保留?如果沒有,我們就一共保留11條來討論,這個就先定案。現在我們就一條、一條來處理。先從第五條討論,再來第八條。請各位翻開大本的第38頁,請黃委員再好好地說明第五條保留要討論的旨意,讓各黨團也表示意見。
黃委員昭順:第五條當時在討論的過程當中,是講政黨的組織及運作應該符合民主的原則,基本上來講,我想本來就應該要符合。但是過去一段時間,每次都在討論總統可不可以兼黨主席,或是幾院的院長要不要有黨籍等等,國民黨的主張是除了總統跟行政院長,甚至於立法院長,我們認為那些副院長都應該要退出黨的運作。
主席:退出該黨的運作,但是……
劉委員櫂豪:黃委員,有沒有具體的條文?我們才能去判斷。
黃委員昭順:我們來寫一下。
劉委員櫂豪:你們還沒有寫出來!具體的條文是規範到什麼程度?這樣我們比較好討論。你現在講的是一個概念嘛!
柯委員建銘:副院長是指哪院的副院長?
黃委員昭順:我們現在就來寫條文。
姚委員文智:主席,我記得在內政委員會審查時,大家歸納出一個意見,就是針對黃委員剛才所說的任何主張或是否退出政黨運作的原則,都可在其他法案中處理,因為這裡只是一個民主原則、大方向、大的基本原則宣示而已,應該沒必要在此加入很多疊床架屋的條文。
主席:請黃委員國昌發言。
黃委員國昌:在委員會審查時,當時我們派去委員會的代表有提出類似意見,只不過因為我們無法提案,所以那時只用口頭方式針對條文討論了一下,那時我們希望主要規範的對象包括總統與立法院長,但院長的部分,上次已在立法院組織法處理過了。
主席:對,所以立法院長沒問題了。
黃委員國昌:就總統部分,我必須坦白說,這部分關係比較重大,因為可能牽涉到我們如何在憲政體制上詮釋及未來憲政改革方向,也正因如此,若要在政黨法裡規範不可擔任政黨職務的政務人員的範圍要到哪裡,在立法體例上倒不是完全不可想像,只不過如果要進行這樣的規範,可能要想清楚與既存法規之間如何整合,因為針對一些特定公職不可參加政黨活動的相關規定,其實目前都散落在各個不同的實質組織法中,所以這件事情是要在政黨法裡予以統合,還是要回到組織法裡加以規範,時代力量是抱持開放的態度,大家可以討論。
主席:陳委員怡潔有沒有其他意見?
陳委員怡潔:基本上親民黨對於第五條的部分沒有其他意見,我們覺得可以尊重。
主席:請林委員為洲發言。
林委員為洲:其實在組織法裡各自有相關規定,像是針對立法院長或司法院長都有退出政黨活動等種種規定,重點是總統的部分,這是比較需要討論的,關於獨立行使職權,司法院部分講得很清楚,是要退出政黨活動的,但總統本身常常是黨魁,總統要退出政黨活動到底適不適當?這是剛剛有討論的。這適不適合放在政黨法裡?如果沒有放在政黨法,要放哪裡?也就是第一,要不要討論這議題?第二,這議題適不適合在政黨法裡?如果需要被討論,放在政黨法裡適當嗎?如果放在政黨法不適當,我們其實就可以不用討論了,在與總統職權有關的組織法裡另外討論就好了。就是總統這部分適不適合放在政黨法裡討論啦!
柯委員建銘:我們現在的朝野協商不要再漫無天際的討論了,不要說都可以開放、都可以討論,現在走到這階段,第五條已經很清楚了。關於總統要不要兼任黨主席是政黨法可以討論的嗎?我都存有懷疑,因為這是憲政體制問題卻拿來這裡討論。如果你們有具體內容,現在就馬上說出來,我們現在馬上就要決定,不是在開seminar,然後再來討論憲政體制的內閣制、總統制或總統職權是虛是實,那有很多選項,在各國也都不一樣。我想現在似乎沒有人對第五條有意見,如果有意見就具體說出來,大家看看能不能採納,不能就算了,馬上進入下一條,不要再拖時間了,也不要說沒意見、可以開放討論。
主席:還是可以討論一下。
柯委員建銘:修正版本拿出來,大家……
林委員為洲:剛剛前面那個法條沒有爭議,你看很快就通過了!有爭議才要討論啦!
主席:沒有關係,但是就具體內容……
林委員為洲:有討論才會花時間,不是在拖延時間,這樣你瞭解嗎?我這樣講的意思是有爭議所以才要討論。
柯委員建銘:我知道,你現在要討論什麼馬上講。你條文怎麼寫,我們覺得可不可以馬上就有答案。
主席:總統不介入黨務會很麻煩,哪一黨執政都一樣。
陳委員怡潔:因為我們在委員會討論的時候,其實後面細項部分都有一些規範,我記得是這樣。
主席:都有說明。
陳委員怡潔:第五條如果要再修正的話,除非可以修得更具體一點,不然我會覺得這樣子有一點……
主席:對啦!
姚委員文智:這一條我記得我在委員會主持的時候有建議大家,如果真的要討論總統要不要中立、要不要跟政黨活動有所關係,還是納到修憲委員會去處理吧!總統如果是虛位元首,我們現在討論這個才有意義啊!如果不是虛位元首,總統可能不參加政黨活動嗎?政黨不是支援我們的民主體系,做一個政治競爭,總統不是政黨的領袖嗎?我們開會真的要發散到這種地步嗎?而且在第二次協商的時候也沒有人再提起,10月24日,部長也在這裡,我們剩下的條文裡面沒有第五條啊!
主席:內政部要不要說明一下這一條?
葉部長俊榮:我簡單地跟大家說明一下,總統在憲政層次上的定位,這確實是一個憲政的問題,尤其要不要兼黨主席,或者他要不要超出黨派?憲法並沒有明文規定總統必須超出黨派,更何況我們現在的總統選舉都是由政黨推薦,在這樣的一個前提之下,政黨法裡面對總統是不是同時或可不可以如何這類的事,比較不適合在政黨法裡面規範。是不是其他法律或其他層次都容許對這個議題有所討論,是有可能的,但是政黨法裡面以這一條規定而言,主要也是把民主原則這樣一個基本觀念能夠闡述清楚,作為政黨法裡面核心的價值─政黨是遵循民主原則,所以我們建議維持今天這樣子的條文。
柯委員建銘:我講一下,這是憲法層次的問題,葉教授是教憲法的,整個憲法裡面包括增修條文,就是規定總統任命行政院長,其他的總統都是要副署的,包括我們立法通過以後他要來公告,總統的權力是有限縮、有約束的。這是憲法層次的問題,你說總統可不可以兼黨主席?那是政黨自己個別處理的。
主席:黃委員能不能接受維持原條文?總統因為是民選的,民選的說不介入黨務,在選舉的時候他根本不能動,因為選舉都是黨在支持。
劉委員櫂豪:而且這個有事實上的……
主席:有困難啦!
劉委員櫂豪:有事實上的困難,他選上要連任的時候政黨提名,後來又不能參加任何政黨活動,第二任要連任的時候都不能參加政黨活動,這個有事實上的困難。說實在的,我們臺灣現在就算大家對憲法的設計目前到底是雙首長或總統制有所爭執,但是因為事實狀態,總統就是我們現在民選的,而且掌握最大的行政權,無論哪一個政黨,在政治上的總統就是掌握最大的權力,他選上之後要他脫離支持他出來選的政黨,這個有事實上的困難,其實也不用什麼學術的理論,真的有事實上的困難,我們定的這個變成任何一個政黨除非不想當總統,如果有想當總統的政黨,都會變成非常麻煩的事情。我再建議一下,我們今天之所以要協商,就是針對我們有爭議的拿出來協商,其實第五條本來不在我們協商的範圍,當然我們可以討論一下,但是那個憲政的架構、定位的問題,不是我們今天討論的問題,總統到底是有實權還是虛位,我們可能在將來的憲法裡面再去做討論,不然說實在的,這個討論不要說浪費大家時間,也會比較冗長,這是一定的嘛!如果黃委員同意的話,第五條其實是宣示效果,就是維持第五條就好。
林委員為洲:我們還是唸一下,針對第五條的部分,我們的意見是增列第二項,還是討論,然後也尊重大家的決定。第五條增列第二項的部分:基於黨政分離原則,總統、立法院院長不得兼任政黨黨主席,不得擔任政黨職務。立法、司法、考試、監察基於行政中立與行使職權之獨立性,應退出政黨運作,不具備黨籍身分。
主席:不具備黨籍身分,我就不能擔任院長了耶!
林委員為洲:當上以後退出啊!
主席:退出我就不能當不分區的立委啊!這要怎麼辦?
柯委員建銘:憲法上對總統規範得很清楚,在第四章嘛!包括宣布戒嚴、公布法律等等,總統職權是憲法層次的問題,如果要去處理這個,是完全違憲的,我們不要處理這個,就算表決也沒意思啦!
林委員為洲:好啦!我們就聽聽,大家把意見講出來嘛!
主席:對啦!其實為洲他們的意思也是大家互相交換一下意見,大家也都覺得實際上要處理很麻煩。
柯委員建銘:但是總統的職權,憲法第四十四條有講到五院的協調權,但我告訴各位,行憲到現在都沒有用過,但是法官會亂判。
主席:我看第五條就維持原來審查會通過的案子,好不好?
林委員為洲:好。
主席:好,再來進行第八條,在第20頁,我們就不要唸了。這一條問題是出在哪裡,姚召集人要不要說明一下當時的爭議在哪裡?第八條是保留的,有行政院提案、有國民黨黨團提案、有親民黨黨團提案、有委員葉宜津等24人提案、有委員黃偉哲等18人提案、有委員陳亭妃等21人提案……
柯委員建銘:看起來都是民進黨的……
主席:有很多,這個唸不完的,還有尤美女委員、李俊俋委員、陳其邁委員等的提案,所以到底爭議是出在哪裡?
姚委員文智:這一條的爭議點是要不要明定政黨的名稱、標章、簡稱有沒有妨害公共秩序或善良風俗者,就是到底要不要明定在這裡,然後有所限制。很多委員是覺得不必要限制,但是我們……
柯委員建銘:第四款。
姚委員文智:我們在備案的過程裡面,等一下也可以請內政部部長說明一下。
主席:差在第四款,國民黨黨團的提案跟行政院的提案是一致的,親民黨黨團的提案也一致,現在民進黨到底是出了什麼事情?黨團怎麼不整合一下?先請部長說明。
葉部長俊榮:這一條跟第十四條,一個是名稱,一個是標章,基本上我們對政黨都採取低度的規範,所以是用備案,並不是許可制,如果政黨的名稱過度地讓人家覺得不適當,或傷害一些感情的話,我們是不是還是容許?要是有政黨的名稱過度地不雅、過度地不適當呢?所以有一個機制針對名稱或者是標章的部分,有一些比較低度的規範,大部分黨團的提案都是這樣處理,許多類似的法律體制也都是這樣處理的,所以這一條我們冀望委員支持。
主席:請林委員為洲發言。
林委員為洲:聽起來有點模糊,你說在其他的立法例中也有類似這種耳熟能詳的用語,諸如不得妨害公共秩序或善良風俗等條款,但可不可以舉例說明何謂「善良風俗」和「妨害公共秩序」等名稱的界線到底是在哪裡?
劉委員櫂豪:也許有些政黨會取名為「納粹」,像「納粹」在人類的歷史上就已被定位為違反人類普遍的基本價值,也許其名稱不是「納粹」,但是簡稱叫「納粹」,或者是對特定族群帶有歧視,像是對我這般身高不是很高的人歧視,或是對過胖的人歧視,抑或對特定族群,諸如對漢人、客家人或原住民朋友有歧視的名稱或簡稱。
柯委員建銘:像我這種沒有頭髮的也是。
主席:請黃委員國昌發言。
黃委員國昌:葉部長從我國現行的法規範,建議我們對政黨名稱的規範要維持公序良俗條款,站在他們主管機關的立場,我完全可以瞭解。只不過在另一方面,還請葉部長瞭解的是,有滿多立法委員質疑把公序良俗這個概括條款的權限交給行政機關後,你們所要面臨的問題。以實際上來講,在具體的例子裡,你們的林清淇司長在詢答的時候談到「海盜黨」有沒有違反公序良俗,當時你們是說在我們的刑法中有海盜罪,所以你不會允許它備案。但問題是,海盜黨目前在歐洲已經是個非常popular,且為大家所認識,也有許多人支持其政黨理念的政黨。所以我的意思是,你們不能因為對這種概括條款的判斷就說其他委員所擔心的事沒有道理。譬如有委員問,叫做「神明黨」可不可以?你們的回答似乎也是「神明黨」不妥,因為我們是由國民所組成的,而不是由神所組成的,但在德國也有基督教民主黨,也已經把這個東西放進去了。部長應該完全可以瞭解我的意思才對,亦即除了前面的規範之外,是不是要有一個類似公序良俗條款的概括條款讓你們在必要的時候可以用?該如何限縮這個詞,大家是不是可以再交換一下意見?剛剛劉委員提到以納粹黨為例,我也拋磚引玉地舉個例子,如果那個概括條款是,當政黨名稱違反了我國的憲政秩序、憲政價值或是侵害到他人權利的話,這個時候你們就可以不准。不曉得內政部用這樣的term夠不夠處理?還是覺得這樣可能不夠,仍然希望要加入公序良俗條款?
劉委員櫂豪:我要接續黃委員所講的,沒錯,當我們給行政機關這麼大裁量權時,確實會有疑慮。比如我認為「納粹」就一定不行,但卻認為「海盜」可以,雖然我國刑法會處罰海盜,但這個名字不會讓我們直接將之與「納粹」的等級一起衡量,但「公序良俗」是一種上位概念,剛剛黃委員所講的內容,其實都可以被包含在「公序良俗」裡面。
黃委員國昌:但是它比公序良俗小。
劉委員櫂豪:沒錯,但因為「公序良俗」是一種上位概念,所以我們到底要不要再限縮一點,比如限縮到歧視他人或剝奪他人權利等規定?這部分我們倒是可以討論,看看在字眼上要如何限縮,以解決某些人認為給行政機關判斷範圍太寬的疑慮。
柯委員建銘:我覺得如果這要限縮且正面表列,將來會造成很多問題,而且國外的風俗文化、價值和本國不一樣,像「海盜」在國外已經是很popular的名詞,所以我覺得這要限縮且正面表列是有困難的,現在我們應該回到留下這個部分,好不好?
主席:請林委員為洲發言。
林委員為洲:請教部長,其他社團法人或基金會等等在申請成立時,對於他們的名稱,也有這一條限縮條款嗎?全部都有嗎?
葉部長俊榮:我作個說明,不管是標章或名稱,最敏感的是商標法,但是連商標法也不得不在條文規定商標的註冊不能違反公共秩序或善良風俗。此外,我也同意剛剛國昌委員的想法,我們確實需要有這樣的機制,但是行政機關不能濫用,這才是重點,所以各位可以看看我們版本第二十五條的規定,主管機關為審議政黨之處分事件、政黨之名稱、簡稱或政黨標章備案疑義之認定及相關事項,應遴聘社會公正人士以合議方式辦理之。由此可知,這不是部長決定或司長決定就算,因為不管是我或司長,都可能在判斷時由於生成背景或各方面而有思慮不周之處,但是我們採取的是延請社會公正人士以合議方式辦理,以這樣一個程序性保障解決立法上的抽象化與具體化衡量之間的困難。
因此,如果大家認為終究要有一個條款處理這種比較極端、我們認為可能不適合成為政黨名稱或標章的情形,重點就是要避免行政權的濫用,我們已經通過的第二十五條本來就有這樣的機制,以上報告。
主席:請尤委員美女發言。
尤委員美女:用「妨害公共秩序或善良風俗」的範圍太廣,現行實務也時常發生被政府機關認為名稱妨害公共秩序或善良風俗而限制設立的情形,就像「日日春」,他們是性工作者團體,所以你們也可以說這違反善良風俗,怎麼可以從事性工作,對不對?因此,我們覺得這個範圍太廣,我的版本是建議刪除這個部分,不過,如果政府機關覺得刪除這個部分,他們會完全沒有裁量權,看看是否要像剛剛黃國昌委員提的,使用「有歧視性或以宣揚仇恨」的字眼或其他等等;因為雖然這是他們的言論自由,但是他們不能用有歧視或宣揚仇恨的字眼,大家看看這個部分的用詞要如何。總之,我覺得這要限縮,「公共秩序或善良風俗」的範圍太廣了。
劉委員櫂豪:我主張這個部分要留下來,雖然大家疑慮行政機關的裁量會不會因此過大,但是我認為這個立法目的是在防止很極端的少數情形,比如有人可能想透過政黨形式,特別是獲得公權力許可之後成立這樣的政治性組織,然後帶有仇視性或宣揚犯罪性。
至於我剛剛講的「納粹」,大家或許認為不妥,不過,剛剛總召講得對,對於「海盜」一詞,在國外,他們知道這不是真要組成海盜,他們會認為這可能有另外的政治主張,但是台灣不可能不這樣想,我們會認為他們可能是如何的組織。
我覺得大家當然會有疑慮,這會不會因此讓行政機關有過大的裁量權,但是剛剛葉部長已經說明,如果有這樣的疑慮,還是有第二十五條規定的遴聘其他公正人士等等的補救措施可以處理。事實上,國民黨黨版和行政院版都是一樣的,看看大家可不可以維持原提案,謝謝。
姚委員文智:其實在審查會時,反對的都是民進黨委員,我要再說明一下,這個政黨法當初是國民黨政府提出來的法案,原來的提案我們葉部長也接受了,國民黨黨團的提案也有妨害公序良俗這個規定,我是覺得大家的意見應該沒有不一致,大家也覺得像納粹這樣的名稱或是一些歧視性字眼,應該有一個機制可以否決掉,但是有時候「光頭」其實是稱讚的也不一定。我的意思是,公序良俗這件事情是從過去的違警罰法、社會秩序維護法累積下來,我覺得賞味期應該也過了,所以我們在界定這件事情時,不要再用這幾個字眼,我其實滿同意黃國昌委員剛剛說的,不管是憲政秩序,或者是民主人權價值,要在這方面標示的話,我們可以想一下,如果還是可以解釋的話,就把這個字眼換掉,而你們審查的那個要嚴謹、要低度的標準,當然要保留,但是這個字眼,我想恐怕本黨很多委員都反對這樣的意旨在這裡。
黃委員國昌:我跟葉部長說明一下,如果是你主政的內政部,以及下面的委員會,我對你是絕對有信心,但是這個法律一制定下去,你也知道,內政部長是會換人的,下一個內政部長會是誰?他所組成的委員會是不是有您這樣的憲法素養和人權觀念?其實我們是沒有辦法推知的,所以就這個制度本身而言,我還是建議是不是留一點空間,大家再想一想,什麼樣的字眼或概念,能夠到你們實際上的需求,但是又不會讓那麼多委員產生共通的疑慮?其實上次我自己對這件事情也是有疑慮的,而且今天時代力量黨團授權我的範圍,如果還是維持公序良俗條款,那這個協商共識我們可能簽不下去,大家可能要在院會時再各自提出能夠代表政黨立場的條文,透過民主表決方式來處理。
陳委員怡潔:我們親民黨團的立場還是比較支持行政院版本,因為台灣是個民主開放的社會,而現在的政府,其實也是朝向比較開放的政府,跟過去威權體制有很大的不同,也就是說大家的民主都在進步中,相對的在這個條文上,就不要錙銖必較,應該給予行政部門、給予我們的政府有更多的信心。第二十五條的規定,包括行政裁量權,其實也不會過大,因為最後如果還有疑義,還是有社會公正人士以合議的方式處理,所以這個部分,我是比較支持部長的說法,應該給予他們相對的信心,因為這個部分如果加以縮範,之後有極端的名稱出來,就越有解釋空間,所以我覺得不要太過於偏激,否則反而是違反原來的意思。
尤委員美女:這個部分雖然有第二十五條可以請社會公正人士,可是,如果我們的法條定得這麼寬,事實上,還是要有所謂的社會公正人士去衡量有沒有違反公序良俗,所以我是覺得範圍還是太寬,應該有所限縮。何況既然政黨要開放,那就應該由選民自己去判斷,如果這裡我們還是要給行政機關裁量,我希望可以有所限縮,就是限於歧視或是宣揚仇恨這些字眼,至於用語,大家再看要怎麼用。
陳委員怡潔:在這裡我想解釋的是,當然行政裁量權的部分一定不可能無限大放寬,但是你要一直要去narrow down什麼東西是有歧視、什麼東西是違反社會秩序法,這些東西愈narrow down,到最後反而會有更多的解釋,原本他或許沒有歧視的意思,但大家去限縮這個部分,到最後可能會擴大解釋,這樣反而不是我們要的。
既然我們現在是民主體制,我相信大家對未來的執政政府會更有信心,應該不是只有針對葉部長,所以如果我們一直認為應該限縮到什麼範圍,到最後真的有這些case發生時,會不會反而讓別人去擴大解釋,而造成另外一個side effect?這也是我們要去考量的方向,所以這個部分我還是請各位委員支持,這應該是執政黨的民進黨委員要支持啊!
柯委員建銘:這個討論的也差不多了,民進黨的立委提案有改的都是改這條,我們民進黨過去的政黨屬性比較開放、自由、衝撞,大家當立委都知道,有人提案其他人就會群起效之,心有戚戚焉,所以很多人就會提同樣的案子,這不是不可以討論,但是在討論時應該要去限縮。如同剛才尤美女委員或黃國昌委員所提,要限縮到什麼程度?比如歧視等等,絕對會掛一漏萬,假如可以的話內政部早就想出來了,民主社會進展到這種進程,大家不要懷疑葉部長的民主素養,如果可以的話他們早就草擬出來了,所以我們就要回到一個主題,現在有兩個意見,一個是保留原條文,一個是加以限縮,那你就把限縮寫出來。
劉委員櫂豪:第三個是把它刪掉。
柯委員建銘:還有一個是刪掉。刪掉或是保留原條文,我們內部會自己處理,因為尤美女委員是本黨委員,他提的我們必須重視,你和黃國昌委員就寫一個版本出來,如果大家聽得下去我們再來談,否則最後就是表決處理,這樣才不會浪費時間。
林委員為洲:「妨害公序良俗」是很傳統的語言,但有時候這很難判斷,像納粹這些還好判斷,但由於時代演進,有一些就很難判斷。舉例來說,現在可以常常看到社團的名稱叫「靠北社團」,這是好話還是壞話?現在的社團常常喜歡用這些名稱,這在以往真的是違反善良風俗的壞話,但是現在都已經變成正常而且是嚴肅的社團名稱,這樣的例子太多了。「靠北」變成是大家可以暢所欲言,要講什麼都可以的言論自由的一種表達,像「靠北社團」、「靠北協會」有沒有違反善良風俗?老實講,要認定會有一些困境,如果都交給這個委員會去處理,委員會的認定就變得很主觀,如果是比較保守的人大概會認為這樣的字眼當做政黨名稱、社團名稱都不適合;但如果是年輕人,像陳為廷一定會認為這個字眼當作社團名稱很平常,也已經有很多社團用這個當名稱了,所以會有這個困境,我建議還是討論一下。
劉委員櫂豪:我的建議是不然就討論把它拿掉,但拿掉的話大家又會怕像納粹這種事情我們沒辦法防堵,我是從法律的歷史來看待這件事情,我必須承認,長期以來有一些人對公序良俗這件事情有不好的法律印象,因為以前在比較威權的時代,政府如果要限制人的基本自由,像我念小學的時候,有人頭髮太長走在街上,警察可以把他抓去理髮廳剪頭髮,你穿喇叭褲也可以把你當街攔下來,用剪刀把褲子剪掉,這些我都看過,當時我很小,才念小學而已。我們對公序良俗幾個字眼有一個法律上不好的印象。但是我提醒大家,除非不定這個,否則無論再怎麼改,比如違反憲政秩序或歧視他人基本人權、妨害國家正常發展等等,之後還是要交給行政機關裁量,行政機關一定還是可以在這個字眼底下找一個理由,做一個讓大家不能接受的裁決。除非以後我們設計電腦程式,輸入就知道yes或no,不然交給人去做,人一定有個人的教育背景及其他的價值來判斷每件事,這是必然的,無論怎麼規定,這件事還是會發生。我覺得我們一定要維持這樣的規定,不然無法防堵納粹這件事。至於字眼怎麼訂,如果大家對「公序良俗」幾個字印象不好要改,我建議大家提出具體修改的內容,如果大家可以就接受,假如沒有比較好的內容,我們還是沿用以前習慣幾十年的「公序良俗」幾個字。我對台灣的民主憲政發展有信心,如果台灣有一天還走回頭路,行政機關會漫無目標,所做的裁定會嚴重違反一般人的認知,這個就變成政治問題,而不是法律問題!
柯委員建銘:我講一下結論。這應該講得差不多,就是一個保留下來、一個修正,也就是一個不改、一個改掉。時代力量已經講得很清楚,前面要刪掉。
主席:不是,他們是說如果修改可以接受。
柯委員建銘:修改要有案子出來,現在這個就暫時保留。等到修改,大家覺得可以就接受,不能接受就表決處理,政黨內部各自回去處理,我們一定會統一出一個東西,這個就不用再浪費時間了。
主席:親民黨黨團有提案,國民黨團也有提案,行政院的提案與國民黨黨團、親民黨黨團一致,剛才經過討論之後,大家覺得這個用詞能否再正向一點,內政部能不能與時代力量溝通內容,之後再交給……
柯委員建銘:不只是時代力量,民進黨也要溝通。
主席:大概方向出來之後,再交給其他黨團一起溝通,大家有共識就依共識處理,若沒有共識大概就是3個版本,好不好?
柯委員建銘:政黨是平行的,不能先跟時代力量溝通,他們沒有意見再交給我們,不是這樣處理的,哪有什麼事都時代力量先,沒道理……
主席:因為民進黨都是刪掉……
柯委員建銘:時代力量沒有版本!
主席:對,所以請內政部先擬出中性的名詞與條文之後,大家都可以接受,我們就修改,如果這個修改大家都不同意,就把幾個案子拿來表決,好不好?
柯委員建銘:修正案大家能同意就同意,不同意就表決。
主席:對。
葉部長俊榮:民法第七十二條明白規定:法律行為違反公共秩序善良風俗者,無效。違反這個之後,連效力都不給,怎麼濫權?如果要濫權就有層層節制,而且最後法院還要審查。人家在告的時候,還要判斷是不是真的這樣。經過程序保障、經過委員會審查之後,如果不對,當事人不准備案,還可以告到法院,法院還可以針對這樣判斷有沒有行政濫權。其實我們在很多事情上沒有辦法靠文字具體化去處理,那就必須透過審查,再加上公開透明的程序及委員的多元意見,最後還有法律上的司法救濟保障。因此我覺得剛才各位討論的課題,執著於公共秩序、善良風俗是不是可以再精進這件事情上?然而總召有說,如果我們真的可以的話,早就擬出來了,其實也是說中我們心裡的話。我們確實會尊重各位委員的顧慮,剛才我也說明過,其實這跟哪個部長都無關,因為以後還會有委員會審查,最後也有法院做救濟。如果以這樣來做基礎的話,我覺得看黨團是不是有更具體的提案?由於剛才的討論其實並不是那麼分歧,如果能夠將本條文的共識找出來的話,加上下一條條文也一樣,即一個是標章,一個是名稱。剛才黃委員國昌也不是反對,是不是麻煩院長看還有沒有可能……
主席:好,就這樣子,各黨團提出你們的意見,包括民進黨黨團內部也要整合一下,因為我看你們內部的意見都不一致。
柯委員建銘:我們一定會整合。
主席:拜託時代力量也提出你們的意見,看看應該要怎麼修正。國民黨黨團及親民黨黨團都很明確,就是都有條文了。這條條文出來之後,大家能夠接受修正條文就接受,不能接受就表決,否則會一直在這條條文繞圈子,這條我們就這樣處理了。
現在處理第十四條,在第24頁,也是一樣,就是「三、有妨害公共秩序或善良風俗者。」,請說明文字的相異點在哪裡?
姚委員文智:一樣的問題,一個是名稱,一個是標章。
主席:各黨團如果覺得要修正,民進黨自己也要做一個整理。
柯委員建銘:這個民進黨有意見,我們會自己處理。
主席:怎麼意見會這麼多,你們要趕快去處理。
現在處理親民黨黨團提案第十六條。在第26頁,「政黨負責人應比照公職人員申報財產,其申報規定由主管機關訂定之。」請說明一下。
陳委員怡潔:這一條我們沒有意見,就撤案。
主席:第十六條撤案。
現在處理第二十二條。請說明爭議點在哪裡?
姚委員文智:這是補助的門檻,即得票率的百分比,各黨的意見並不一致,沒有辦法取得協調。
主席:請各黨團表示意見,首先請柯總召發言。
柯委員建銘:這一條在修憲時,包括政黨設計上,當初是5%才可以分配不分區,也是5%才可以政黨補助。上一屆時,在座的林秘書長也很清楚,當時他是台聯的秘書長,台聯岌岌可危,事實上他也料得滿準的,他說5%太高了,所以主張改為2%,為了這件事情是吵了整屆,後來變成不面對不行,國民黨當初滿堅持5%,後來我去拜託降到4%,台聯黨團還是不同意,我還找過黃昆輝,最後我不得不找時任國民黨黨主席的朱立倫主席去談,王院長也去談,我說你這個不答應、不稍微降一下,可能總預算很多事情都卡死了,所以才勉強降為3.5%,過程是這樣。這一點當然各政黨有不同的政治主張,當時降到3.5%,現在要不要往下降?大家聽看看,真的不能整合的話,就是表決,假如很難彼此說服的話,這個機制應該怎麼樣?是不是讓它2%就有政府補助?而政黨名稱假如又違反善良風俗的話,以後政府要補助就很麻煩,大家想一想。大概在座現場的政黨都不會碰到這樣的問題,當年是台聯的問題,所以好不容易降到3.5%,距離現在也沒幾年。
主席:好,國民黨黨團就是3%?
林委員德福:3%,我就是贊同當時……
主席:我們是3.5%耶!
林委員德福:3.5%,我知道。
主席:現在就是3.5%。
林委員德福:你們要3.5%、3%我都支持,沒問題,親民黨是3%。
主席:請時代力量發言。
徐委員永明:可不可以懇請國民黨支持降到2%?我這邊提一下,時代力量希望降到2%的考量是因為我們知道5%才會有席次,所以我們絕對不是考量院內的政黨,而是那些可能無法取得席次,可是還是有一定選票的政黨,如果按照過去的算法,大概1個百分點的選票是十幾萬,我們的立場是如果某個政黨組織可以獲得三十萬人民的支持,有這樣的政黨票,其實政府是應該給與適當的補助,讓它的主張跟聲音可以呈現,雖然它在立法院沒有席次,可是它的主張還是有一定人民的支持,所以我們才會希望能降到2%,讓政治的光譜更多元,這些沒有席次的政黨經營得也滿辛苦的,可是如果他們有一定人民的支持,我們的主張是能降到2%,謝謝。
柯委員建銘:幾%和投票率是有很重要的關係,我覺得這個問題今天也不可能有結論,列為表決事項嘛!各政黨去負責就好了,彼此都很難說服的。
主席:好,第二十二條也一樣保留。
柯委員建銘:表決啦!沒辦法解決。
陳委員怡潔:其實跟柯總召報告一下,我覺得這個還滿有共識的,因為那天朝野協商的時候……
徐委員永明:上次講到是2.5%。
陳委員怡潔:沒有,可是部長……
柯委員建銘:以朝野協商為準啦!
徐委員永明:後來因為黃委員昭順那時好像不支持。
柯委員建銘:委員會是一回事,朝野協商是一回事。
徐委員永明:不是,是協商的時候。
柯委員建銘:那是一回事啦!
劉委員櫂豪:你提議2.5%啦!
柯委員建銘:那個沒有簽名嘛!
主席:一個、一個講。請陳委員怡潔發言。
陳委員怡潔:那時候姚委員主持朝野協商時,我覺得大家還滿有共識的,我記得那時候大家滿支持親民黨團的看法,是3%,當時是時代力量一直要2.5%,黃委員就反彈,所以今天國民黨支持3%,我覺得這是可以有共識的。因為我們討論過,我們擔心譬如今天降到2%以下,有很多小黨可能因為政黨補助款,會去尋求合併,可能改變整個選舉的組織,甚至可能造成一些負面影響,所以這部分我們那天都充分討論過,大家對於這個部分其實趨近於共識,所以今天大家對於3%是可以支持的,而內政部也給予支持的話,因為我們本來就希望未來能夠讓更多的小黨更有發展、能夠多元性的包容小黨的聲音,我覺得既然3%的部分沒有違反我們的意思,也不會過於讓我們擔心未來是否有太多的小黨因為政治補助款而造成一些變動性,甚至形成社會上動亂的氛圍,其實3%就是大家可以共同尋求的一個方向,我覺得這是可以達到共識的。我相信支持小黨的多元發展等等應該是朝野都有的共識,不需要再留到表決啦!這是親民黨的意見,希望柯總召能夠支持。
柯委員建銘:現在是時代力量的問題,他們說2%,你說什麼……
陳委員怡潔:我們說3%,他們說2%以下耶!
柯委員建銘:現在他說清楚他們就是2%……
陳委員怡潔:沒有,3%的話大家還有希望,你講到3%以下就……
林委員為洲:到時候變3.5%。
陳委員怡潔:對啊!那還不是回到3.5%。這又不是在喊高興的而已!
主席:這樣子啦!一個、一個來處理,時代力量能不能接受3%?這個要先講,這個講不通就不必要再講了啦!
陳委員怡潔:對啊!
徐委員永明:上次部長這邊還提到2.5%啊!上次召委主持協商會議的時候其實已經有到2.5%,站在我們的角度其實是可接受,我們當然知道這不溯及既往,是針對未來的選舉,可是如果就過去的經驗而言,2016年那一次選舉達到2.5%的政黨其實有綠社盟跟台聯嘛!如果是3%的話,我們擔心門檻還是稍微高一些啦!所以……
柯委員建銘:不能說下次改為2%、再改為1.5%……
徐委員永明:我當然知道下一次不會跟上一次一樣嘛!這我完全了解。
陳委員怡潔:因為朝野大家的共識都是3%嘛!如果今天時代力量不支持,到最後表決的話就還是回到3.5%啊!你們說要扶植小黨、有多元性,這不是有點矛盾嗎?
徐委員永明:我完全了解,我也提了,上次召委主持協商會議的時候,就2.5%的部分其實大家慢慢有共識,我當然知道未來的選舉不一定會跟上次一樣,不過就上次的經驗來看,2.5%的話還是可能讓兩個小黨有機會取得啦!我也不是在討價還價,要不要再往下調一點?
陳委員怡潔:這不是零和遊戲。
主席:好,那就3%啦!不要再保留了啦!保留的話,下一次只是到院會表決,剩下沒有幾條……
陳委員怡潔:好不容易有共識。
柯委員建銘:聽院長的啦!
主席:好,那就3%啦!好不好?那民進黨也不要堅持3.5%啦!
林委員為洲:政院版是3.5%啊!
姚委員文智:沒有啦!民進黨……
主席:好,那就3%啦!政院版的部分,可以接受3%吧!
徐委員永明:我們還是希望自3%往下調,先保留,好不好?
柯委員建銘:尊重啦!不要又提出這種亂說……
陳委員怡潔:不要再保留了啦!徐委員,你不是說要扶植小黨,是在喊假的喔!
柯委員建銘:時代力量就是要這樣嘛!一定要與眾不同就對了。
主席:不要保留了啦!
陳委員怡潔:不要保留了啦!時代力量……
姚委員文智:此刻的場景就好像又再重演一遍,因為我們那天已經完全、澈底地討論過一遍了,大家的共識是可以調降,最後黃委員是比較不同意,要不然其實我們那時候是往2.5%、幾乎是一個共識啊!
柯委員建銘:那是一回事,朝野協商在這裡重新談的時候就不要再講以前的事……
姚委員文智:對,我知道,但是……
柯委員建銘:現在是要拜託支持3%,給一個面子……
陳委員怡潔:可能是因為親民黨團提3%所以他們不同意,不然時代力量提案,我們支持你們啦!
徐委員永明:有啊!我們有提啊!
陳委員怡潔:因為3%是我們的版本啊!
徐委員永明:先保留。
柯委員建銘:你們有提案嗎?
劉委員櫂豪:這個邏輯我實在有一點混淆,要不要再考慮一下?
陳委員怡潔:然後你再保留、回到院版去表決3.5%,距離你們所說的2.5%不是更遙遠嗎?
徐委員永明:表決的時候是讓大家表達他的立場跟價值。
姚委員文智:沒有,表決也沒有3.5%啦!
柯委員建銘:你們有提案嗎?你們有版本嗎?
林委員為洲:院版3.5%啦!看你要拿哪一個。
柯委員建銘:寫在哪裡?沒有啦!你們根本沒有提案嘛!
主席:沒關係,沒有提案當然是……
柯委員建銘:表決前還可以提。
主席:處理前也可以,是處理前不是表決前。
林委員為洲:你看一下裡面還有很多版本喔!到院會表決時萬一通過的是5%的版本怎麼辦?這裡面有5%的版本,民進黨葉宜津版提的是5%耶!萬一到時候表決是這個版本通過。
徐委員永明:我覺得院會表決的時候就是各黨團要表達它的立場,在協商的過程中,我真的懇請大家再往下調一些。
林委員為洲:老實講我們已經有一個明確的版本就是3%,跟親民黨一樣是3%,我覺得這一方面也能兼顧小黨的生存空間,不要把門檻訂得太高,好像既得利益者在封殺小黨。但是現在的版本很多,到時候表決到底通過的是哪一個版本?不一定是行政院版,也不一定是我們跟親民黨的版本,所以政黨協商的目的就在於此,我們如果可以透過協商得到一個大家比較能夠接受的答案,這樣會比較沒有變數,懇請時代力量再考量一下。
主席:請問徐委員怎麼樣?既然大家都這麼……
徐委員永明:我想先保留好不好?我們還是希望能往2%、往3%以下再推進。
陳委員怡潔:我們也支持往3%以下。
徐委員永明:在院會表達,雖然有各個版本,我想我們還是會提我們的修正案,各黨團還是可以提修正案嘛!
主席:好,那就保留,我們進入第三十三條。
尤委員美女:主席,等一下。這一條還有我提的最後一項,希望能夠規定要從政黨的補助款裡面撥一定的百分比,用於培育女性、農、漁民、勞工、身心障礙者、原住民、新移民等的參政人才,其中用於培育女性的經費不得低於總額的二分之一。
柯委員建銘:這個保留,我們回去再談,好不好?和院版不一樣嗎?院版有沒有?
尤委員美女:院版沒有,因為我不希望……
劉委員櫂豪:你的在第幾頁?
尤委員美女:第幾頁?就是在同一條啊!
主席:第29頁。尤委員的提案是在第29頁,請看一下第29頁右邊下方,應提撥5%用於培育女性、農、漁民、勞工、身心障礙者、原住民、新移民等的參政人才,其實這個如果政黨關心……
柯委員建銘:它自己會處理。
主席:它不一定會提撥5%,搞不好提撥30%也不一定,為什麼要特別列出這些對象?而且現在農、漁民的身分大多是兼農,也不好辨識,要不要把政黨限制得這麼嚴格?
尤委員美女:那或許就規定培育女性就好了。
柯委員建銘:這個我們內部自己處理啦!
尤委員美女:因為這部分其實是要符合所謂的兩公約……
柯委員建銘:我知道你的主張,但是我們內部自己處理,好不好?
徐委員永明:其實時代力量黨團是支持尤委員這個版本,因為錢還是來自政府,我們還是可以制定一個比較明確的規範跟方向,補助弱勢、強化弱勢的代表,我覺得這是可以支持的。
柯委員建銘:政黨對於弱勢的扶助有很多面向,本黨絕對不亞於這些啦!好不好?
主席:這一條請各個黨團內部自己整合,本來第二十二條就保留了,等處理第二十二條時再請各黨團把你們的修正動議提出來,我們再做處理。
進入第三十三條。請看第45頁,這個不同在哪裡?要不要說明一下?內政部要不要說明一下行政院的版本跟其他提案的不同點在哪裡?
葉部長俊榮:跟委員報告,在討論的時候確實並沒有實質上的不同意見,只是當時對罰則是先保留,我們認為這些罰則規定基本上都沒有問題,合乎一般罰則規定的原則,就看各黨團是不是有什麼具體的意見。
主席:內政部有提出建議條文,國民黨黨團有提案,民進黨黨團也提出好幾個案子,行政院的提案跟國民黨黨團的提案、民進黨黨團的提案有什麼不同?你們有沒有整理出來?
姚委員文智:本席來說明一下,在幾次審查會的過程裡面,到最後審到罰則的時候大家意見分歧,所以就一路保留到現在,真的沒有像前面的條文一樣進行實質的討論,所以恐怕要再稍微爬梳一下。
主席:我有請法制局整理,請陳局長說明法制局建議應該要怎麼做。
陳局長清雲:我們有針對第三十三條做了整理,關於政黨內部選舉的賄選是否要明定刑責,當然有不同的意見,有一種看法是以法律明定政黨選舉賄選的刑責會有限縮人民參政權之虞,基於尊重各政黨的自主性,政黨內部選舉如果有賄選的問題,應由各政黨透過內部黨紀自行規範之,不宜再刑責化。但是我們也看到外國的立法例,像德國的政黨法就沒有政黨內部選舉賄選的規範;韓國在政黨法有明定政黨主席選舉提供金錢物質招待者處三年以下有期徒刑或易科六百萬韓元罰金。我們另外有一個看法,就是政黨具有公共利益的性質,透過法律規範政黨選舉之賄選事宜,得以使廉能政治從政黨內做起;況且政治人物擔任黨職後經常擔任公職黨職歷練,為政府未來人才之重要培育過程,對黨職選舉設有規範,可透過公平的選舉選出有才能、品德優秀的人士來為這個政黨和國家服務。實務上國內政黨對其內部賄選已經有規範,然賄選情事仍時有所聞,故應由國家介入規範使有效嚇阻。所以政黨就已提名候選人的選舉如有賄選情事,我國公職人員選舉罷免法第一百零一條、總統副總統選舉罷免法第八十九條已將該等事項明定刑責於法律,所以我們建議第三十三條可以維持,在內政委員會召集委員協商的時候,內政部有提出修正條文,就是為了配合刑法沒收規定之施行,所以刪除第三十三條第二項的規定。
主席:葉部長,你們在協商時有提出建議條文,就是刪除第二項「犯前項之罪者,所收受之財物沒收之……」。
葉部長俊榮:因為要配合沒收新制,所以予以刪除。
主席:應該是要這樣。
葉部長俊榮:對。
主席:國民黨黨團的提案應該是跟行政院的提案一致。
林委員為洲:也是刪除這一項。
主席:時代力量黨團有沒有意見?
徐委員永明:我們同意法制局的意見。
主席:行政院的提案就是這樣的意思。
徐委員永明:就像前面講的,因為這是準國家機關,也接受補助,所以黨內的選舉應該要受到規範。
主席:對,第三十三條就照內政部建議條文通過。
柯委員建銘:部長說是因為配合沒收新制而刪除第二項規定,為什麼要刪除?
葉部長俊榮:依照刑法處理就可以了,不必在這裡規定。
柯委員建銘:OK。
主席:第三十三條就照內政部10月24日建議條文通過。
第三十三條至第三十六條都是保留的,第三十四條國民黨黨團提案和行政院提案一樣,親民黨黨團也大概一樣,只有民進黨委員有太多案子無法處理,你們內部要不要溝通一下?
柯委員建銘:回到行政院版本就好。
主席:回到行政院版就和國民黨黨團、親民黨黨團提案一樣,第三十四條照行政院版本通過。
繼續處理第三十五條。行政院版本和國民黨黨團提案一樣,但民進黨委員提案有將近七、八個,需要加以整合,請問總召意見如何?
柯委員建銘:就照行政院版本。
主席:第三十五條照行政院版本。
繼續處理第三十六條。國民黨黨團提案也是一樣,請問親民黨黨團的意見?
陳委員怡潔:沒關係,我們尊重院版。
主席:民進黨黨團及時代力量黨團是不是也尊重院版?
柯委員建銘:親民黨都尊重了,我們豈可不尊重?
主席:第三十六條照行政院版本通過。
接著處理第三十九條。本條並無任何黨團提案,唯有民進黨委員提出好幾個案,是不是也照行政院提案通過?內容是「違反第七條第四項規定者,處政黨新臺幣二十萬元以上一百萬元以下罰鍰;經限期辦理而不遵從者,並得按次處罰。」。
柯委員建銘:原則上我們都尊重行政院版本。
主席:這應該都沒有問題,就照行政院版本通過。
繼續處理第四十條。內政部有一建議條文,也是金額的問題,葉部長要不要說明一下?
葉部長俊榮:這是有委員建議……
林司長清淇:因為有委員建議不申報及未補正的罰則應該不一樣,所以我們後來再修……
葉部長俊榮:更精緻一點。
林司長清淇:就是未補正的部分處罰較輕,連申報都不申報的就罰得比較重,所以我們把這個條文分成兩個層次,主要差別就在這裡。
主席:依照內政部再建議修正的版本可不可以?
柯委員建銘:好。
主席:第四十條就依照內政部106年10月24日建議條文通過。現在我們的協商保留條文有第八條、第十四條、第二十二條等3條。
林委員為洲:主席,有一點我要提醒大家,剛剛我們提的政黨補助的門檻3.5%、3%或2.5%,好像跟選罷法第四十三條有競合的關係,選罷法裡面已經明文規定政黨補助門檻是3.5%,請問內政部知不知道這種狀況?如果這邊訂的跟那邊不一樣,到底要依據哪一個?
葉部長俊榮:就以這個為準。
林委員為洲:政黨法,還是選罷法?
葉部長俊榮:有排除規定。
林委員為洲:什麼意思?
葉部長俊榮:如果我們明白規定的話,就按照這樣,而且後面有一個排除選罷法的規定,即有排除條款,在第四十七條:「公職人員選舉罷免法第四十三條第六項及……不再適用。」。
陳委員怡潔:它已經有排除條款,所以如果我們有共識3%,那3.5%的部分就不適用?
葉部長俊榮:對。
柯委員建銘:現在就兩個問題,一個是善良風俗的問題,另一個是百分比。
主席:好,請柯委員建銘發言。
柯委員建銘:現在就剩這3條;這個案子已經排到禮拜五,所以我們這個禮拜五要處理了?
主席:對。
柯委員建銘:為洲,這個案子排在禮拜五,這也沒什麼,我們就把它處理掉,因為貴我兩黨都需要這個政黨法,不然要不要開除都很麻煩!
林委員為洲:沒有問題!
主席:請議事人員影印幾張給各黨團看,先看再簽。
請各黨團看一下,今天協商的決定事項:一、針對政黨法草案,各黨團同意第八條、第十四條、第二十二條等條文保留院會處理。
柯委員建銘:禮拜五?
主席:就是院會處理。
柯委員建銘:院會沒有什麼案子嘛!
主席:都沒有案子了,你們如果沒排案,就沒有案子!
柯委員建銘:用這個來撐場面!
主席:二、第三條、第七條、第二十五條、第二十七條、第三十條、第三十二條、第三十三條、第三十四條、第三十五條、第三十六條、第三十九條、第四十條等條文照協商內容通過,如後附。親民黨黨團第十六條提案予以撤案,其餘條文均照審查會意見通過。
三、本案逐條討論時,非保留條文,宣讀後均予以通過,不再發言;保留條文均暫保留,各保留條文進行處理前,由各黨團推派代表各1人發言,依親民黨黨團、時代力量黨團、國民黨黨團、民進黨黨團之順序,交叉發言,每人發言時間為3分鐘,發言完畢,即進行各保留條文之處理。
還有條文中的條次,我們授權議事人員調整,這個是必然的,就不必寫在決定事項裡面。現在就開始簽名。
徐委員永明:交叉發言是順序還是輪流?
主席:輪流。好,散會,謝謝葉部長。
林委員為洲:等一下,國民黨的發言人數可不可以多一點?
主席:那就每個政黨各2位好了,只有3條條文而已,你們要發言沒關係,原本是各1位就改成各2位,在結論上直接修改之後給大家簽名。
現在散會。
散會(17時25分)

立法院黨團協商結論


主持人:蘇嘉全 蔡其昌
協商代表:林為洲 林德福 李彥秀(代) 柯建銘 劉櫂豪 何欣純(代) 徐永明 陳怡潔 李鴻鈞(代)





主持人:蘇嘉全 蔡其昌
協商代表:黃國昌 徐永明(代) 林為洲 李彥秀 黃昭順 林德福(代) 柯建銘 劉櫂豪 姚文智 尤美女 何欣純(代) 陳怡潔 李鴻鈞(代)


