立法院第9屆第4會期社會福利及衛生環境委員會舉行「空氣污染防制法修法」公聽會會議紀錄
時 間 中華民國106年11月2日(星期四)9時至12時24分
地 點 本院群賢樓801會議室
主 席 蔣委員萬安
主席:報告委員會,現在開會。
今天舉行「空氣污染防制法修法」公聽會,首先謝謝今天各位專家學者以及行政部門的官員都能出席本場公聽會。對於空氣污染防制法的修法,全國民眾都非常關注,之前本席在質詢賴清德院長時,他也承諾這個會期會將空污法的修法版本送到本院,所以本席今天特別再安排一場空氣污染防制法的修法公聽會,主要還是希望藉由今天出席的專家學者們充分表達他們的意見,行政部門能做適切的回復,同時跟各位報告今天公聽會的討論提綱是:「一、空氣污染防制法修法草案內容建議。二、國營企業空氣污染防制及改善作為。三、跨縣市及跨部會合作防制空氣污染措施及改善目標。四、檢視現行能源政策及政府配合空污防制之具體作為。」,希望今天的公聽會大家能集思廣益提出寶貴意見以作為空氣污染防制法修法的參考。
另外,因為今天下午本委員會還排了邀請勞動部及相關部會就一例一休修法進行專案報告,所以上午的公聽會在時間上要有所掌控,預計須於中午12時前結束,所以本席就長話短說,把時間盡量留給在座的專家學者,因此各位學者專家發言前請先填寫發言登記單,第一輪登記完畢後,再視情況是否作第二輪發言。每位第一輪發言時間為5分鐘,上台發言者,請先報告單位、職稱、姓名,以利公報紀錄。在時間上希望大家盡量精簡,就問題焦點具體提出看法。現在按照登記先後順序依序發言。
請國家衛生研究院國家環境醫學研究所郭育良所長發言。
郭育良所長:主席、各位委員。國衛院在過去兩年多一直都對空污的議題有很大的興趣並加以探討,並進行一項科技計畫以探討PM2.5的健康效應,最近我們還辦理一場審查會,我們邀請專家前來審查的目的是審核我們所做的研究是否符合國際的水準與符合事實,我們所邀請的專家包括中央研究院院士、瑞士八家公衛學院總院長、美國加州大學柏克萊分校空污委員、首爾大學公共衛生學院院長、澳洲新南威爾斯大學雪梨巿健康署主任,以下是委員會所同意的研究結果:1、比較我國與歐美先進國家,因PM2.5每微克/立方公尺之增加,其造成的急性健康影響。每單位影響量與國際各項研究之效應相似,但由於我國濃度稍高於歐美國家,總效應可能較高。2、我國在國際間之PM2.5排名應屬中等暴露。現在看到的這張圖是在Lancet發表的,圖示中顯現出橘紅色,所以我國屬於中等暴露。
另外,配合環保署2017年開始在台北、台中、雲林、嘉義、高雄、花蓮對PM2.5每6日之詳細化學成分採樣,可以粗估PM2.5來源,本土的排放源仍為最重要的來源,而非境外移入。來源大致可以區分為交通、工業、燃煤、重油、生質燃燒、鋁冶煉、鋼鐵冶煉、再懸浮塵土或道路揚塵及海鹽等,其中最重要的兩項是交通與工業,然而這項研究有所侷限,自然或人為排放之PM2.5前驅污染物(如氮氧化物及硫氧化物),經光化學反應後,常形成二次氣膠,且二次氣膠所含的比例都不低,所以有一些我們到後來都還搞不清楚其來自什麼地方,這部分占有一定的比例,此點是在科學上必須突破的。
本研究並將全國暴露情形作排序,當然暴露與健康效應並不一定有直線相關,但其健康影響應大致與暴露濃度有相關性。此資訊可提供國內較急需控制PM2.5之地區。2016年我們以鄉鎮來做區分,總計有三百六十幾個鄉鎮,圖中以紅色和橘色來顯示比較嚴重的鄉鎮。根據這些資訊同時也可以推算PM2.5空污的改善,以減少肺癌的風險。我們台灣的標準是15ug/M3,WHO的標準是10ug/M3,所以如果能降到10ug/M3,保護作用將會更大。
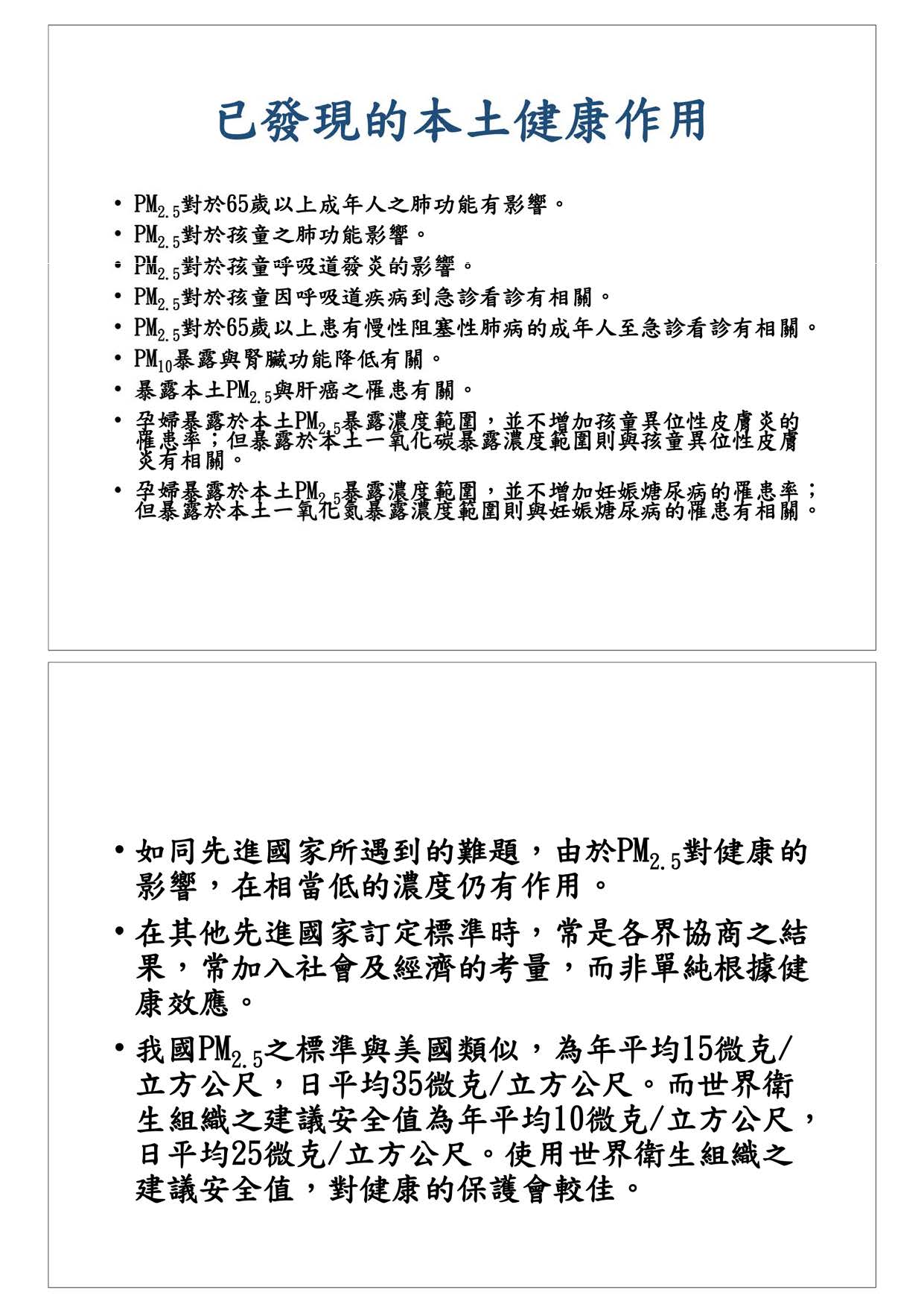
已發現的本土健康作用包括對成年人、孩童之肺功能、孩童呼吸道發炎、孩童呼吸道疾病急診、慢性阻塞性肺病、腎臟功能降低、肝癌及對孕婦等都有影響。而我們最大的困擾是如同先進國家所遇到的難題,由於PM2.5對健康的影響,在相當低的濃度仍有作用,而其他先進國家訂定標準時,常是各界協商之後的結果,並加入社會及經濟的考量,而非單純根據健康效應。
我國PM2.5之標準與美國類似,為年平均15微克/立方公尺,日平均35微克/立方公尺。而世界衛生組織之建議安全值為年平均10微克/立方公尺、日平均25微克/立方公尺。使用世界衛生組織之建議安全值,對健康的保護較佳。
主席:今天有滿多的專家學者與會,所以很抱歉第一輪的發言時間訂為5分鐘,希望大家都能發表意見,更重要的是行政部門最後能做出具體回應,所以我希望預留一些時間,根據過去我們舉辦公聽會的經驗,前面很長一段時間讓大家發言,到後面反而壓縮了行政部門回復的時間,這樣實在很可惜,今天舉辦本場公聽會,難得有行政官員列席,因此請大家先就問題精簡的作第一輪發言,之後再視情況安排第二輪發言,讓大家就第一輪仍無法充分表達的意見再加以說明。
請國立交通大學環境工程研究所蔡春進講座教授發言。
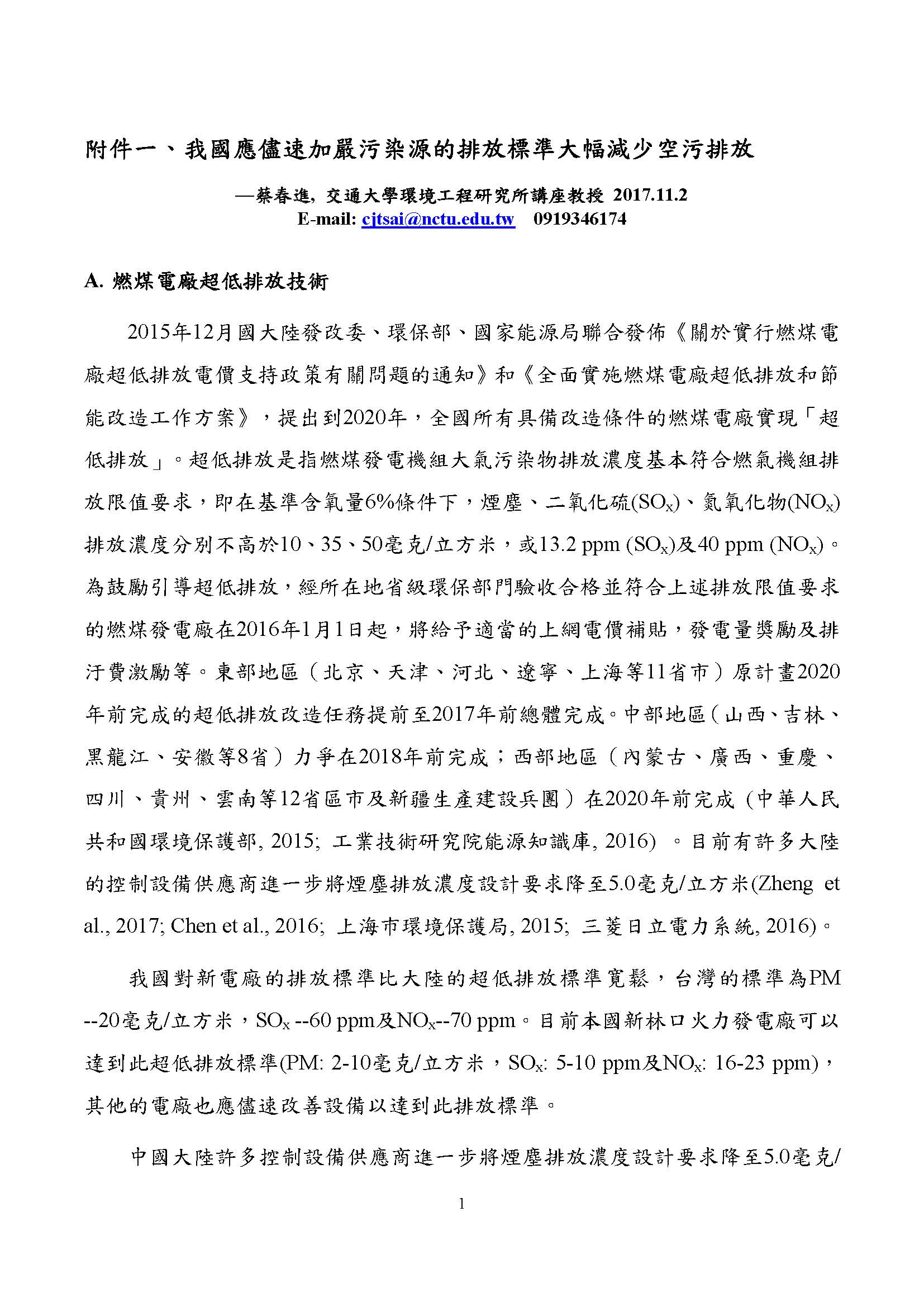
蔡春進講座教授:主席、各位委員。今天很榮幸花五分鐘的時間來報告我準備的建議事項。我的建議比較具體一點,1、我覺得目前的排放法令還不夠嚴格,這兩年大陸燃煤火力發電廠以及瑞士有比較先進的作法,我把相關作法列在附件裡,他們訂有一個超低排放標準,我比較一下我們台灣新電廠的法令還是比超低排放標準寬鬆,而且這些排放標準都具體可行,且大部分都裝設兩套除塵設備,除了原來的靜電集塵之外,最後再過濾或是用濕式靜電集塵,所以幾乎可以做到零排放,像瑞士的焚化爐,甚至比外面的空氣品質還要好。火力發電廠的PM2.5都降到個位數,但我們現行法令是規定20ug/M3,所以其間有巨大的差別,在短時間之內我們沒有辦法改成天然氣,估計還需要6到8年,甚至2025年還有30%要用到燃煤,所以這個議題是很重要的,所以我們應該大膽採取超低排放,現有排放的不是只有燃煤電廠,所有燃燒的污染源都會排放,像我們的垃圾焚化爐、鋼鐵廠、半導體廠、石化廠,都應該採取超低排放,盡量做到最好,而具體可行的方法在我所提18頁的附件裡面都有,包括用哪些技術也都列明,有些是本土開發的,有些是大型國外公司像是Mitsubishi、大陸的飛達公司,此外台灣也有很多廠商在做,但是經濟部所提出的標準還是不夠,譬如其提出台中電廠更新所達到的標準還是不夠低,一樣會造成問題,甚至它所採用的技術也有點問題,其所採用的是移動式電極板的ESP,這在維修保養上有很大的問題,所以有很多事情我們必須積極因應。
其次,第二個比較具體的建議是我們的空污預算都是環保署編列的,最近他們也提出14+N,並經常舉辦研討會,可是到最後還是由地方執行,因此誰來監督、指導?因為空污的問題畢竟比較複雜,所以我具體建議要以總統或衛環委員會的層級來成立一個專案小組以進行調研的工作,因為有很多事情如果只提表面而沒有實際解決問題也是不行的,針對許多數據,甚至中央、地方的計畫,我們委員也提出很多意見,而這些意見是否可行?加上現在環保署的資訊非常公開,在詹副署長領導之下完全改觀,他跟我們可以多做溝通,但我覺得這樣還是不夠,因為有很多工作還是要有科學根據,很多數字與技術需要發展,甚至PM2.5監測設備也需要馬上更新,可是相關單位卻還在那裡慢慢比,實在讓我無法了解,PM10已經更新,PM2.5產生很多問題與奇怪的數據,導致AQI無法及時發布,我們都進行8小時長時間的平均,但它卻無法及時反應。
再者,還有許多事情還沒有做好,像我在台北環保局、新竹環保局、雲林縣等都有接觸,有關這部分仍需要指導、監督與考核。謝謝。
主席:謝謝蔡教授。
請中央研究院環境變遷研究中心龍世俊研究員發言。
龍世俊研究員:主席、各位委員。很高興環保署提出修法,也很謝謝立法院的委員們這麼重視,這是全民都非常重視的議題。為什麼民眾不喜歡空氣污染?因為這對健康有影響,所以此次修法一定要把以健康為導向的空氣污染防制方法這個概念列入。
以下我有幾點建議,第一,我非常贊同目前提出來的空氣品質維護區或者是蔣委員提的設置低污染排放區。歐洲已經有一些很成功的案例,基本上設置這個區之後就可以避免高污染車輛進來,確實可以降低空氣污染、保障區內民眾的健康。但這是針對歐洲,因為歐洲交通污染源、移動污染源幾乎是禁區最主要的污染源,但在台灣不一樣,在台灣、在亞洲其實有太多社區裡的小型污染源,剛剛郭育良老師也提到很多來源是我們不曉得的,不曉得來源是因為從來沒有被重視、沒有被分析、沒有被管制,所以根本不知道排放了多少。這就是我們現在講的社區內小型固定污染源,像這些小工廠,大家覺得他們很可憐,要加裝污染防制設施不容易,所以從來沒加以管控,也不知道他們排放了多少,還有餐飲業、宮廟、建築工地等等,我們都知道有一些表面上的條文好像有列入,事實上力道都不夠,以至於我們不知道這些排放來源到底會影響我們多少。因此我建議低污染排放區要能夠限制和禁止移動源,而且是區內小型固定污染源使用這個特定區域。
這是我在台灣社區測的,我們用精密儀器在1個小時之內走完這個社區,只要在餐飲業、寺廟或者是夜市所在地,濃度都會高起來。環保署的測站設在10公尺以上,測到的是均勻混合的大氣,不會測量到人體直接呼吸進來、直接暴露以及真的會影響到人體健康的污染物,但實質會影響個人健康的暴露濃度是環保署測量的周界環境PM2.5濃度,再加上社區排放源的PM2.5濃度,然後才是個人抽菸造成的。所以我們可以看到社區影響個人的暴露濃度很高,有時甚至會達到環境周界品質的1倍、2倍、3倍以上。這就是大家耳熟能詳住家門口的汽機車、燒香的宮廟、大火快炒店等等。我們這是用這科學數據做出來的,我再強調一下,在3公尺之外有油煙的餐飲業對PM2.5的貢獻大概是每立方公尺6微克,燒香的宮廟是15微克,如果環境空氣品質也是15的話,站在一間燒香宮廟的門口,暴露濃度其實是背景濃度的1倍,這些都是要管制的,建築工地也是,對PM10的貢獻量是15左右,這些都是需要管控,而且實際會影響居民健康的。為什麼空氣品質下降民眾沒有感?那是因為社區污染源一直存在,而且是目前抱怨最大的,打電話到環保署、環保局抱怨最多的都是這些社區裡的污染源。所以在法裡面我們需要有一些具體的條文,使民眾或環保單位有工具可以列入管制,所以我建議針對區內小型固定污染源要加以管制。
針對移動污染源的定義,我都非常贊同,但是對於環保署的修正條文中有一些條文只針對汽車,沒有管制數量眾多的機車及重型機車,我覺得很有疑慮。目前電動機車的價格和內燃機的機車價格非常接近,如果大家覺得使用機車是弱勢族群的話,但重型機車並不是弱勢族群,不應該被排除在管制之外。因此我認為這些條文都應該對汽車、重型機車、機車加以管制。其他部分我都非常贊同目前管制的方向,這就是我的具體修正意見,謝謝大家。
主席:接下來請林園反公害護家園協會蘇義昌理事發言。
蘇義昌理事:主席、各位委員。我是林園希望人的代表。林園工業區早在民國62年就開始,到現在已經將近40年。林園工業區的產值大概有3,000億元,占整個石化總產業1兆8,000億元的六分之一,長久以來,我們林園承受了石化業的污染,其實我們早期很開心石化業到我們林園來造成我們的經濟發展,但很可惜,40年後卻造成當地居民很多的癌症發生,例如肺腺癌、肝癌,甚至還有口腔癌,早期我們反映這個問題時都被批評林園人就是住在海邊,都是抽菸、喝酒,後來證明口腔癌也會因為空氣污染受到影響。修法之後對林園不利的地方主要有兩個,第一個是高屏空污總量管制,我相信環保單位一直很想把所有空污問題處理好,因為這是很大的民怨,但我覺得他們一直不在意當地居民的健康。早期是空氣污染物濃度,現在要修法就是針對總量,可是一直沒有針對當地居民,例如林園工業區附近有7萬人,是不是健康、是不是有辦法承載,都要做健康風險評估。
針對修法我具體提出建議,第八條的模式模擬是空氣品質模擬還是大氣擴散模擬都沒有關係,但要寫清楚。高屏市屬於3級空品區,NOx濃度都超高,所以要開始管制,可是我剛剛說了,就只管總量而已,例如新增或變更之固定污染源達到固定量,然後再測排放量,但我剛才說了,他們只重視量,問題是林園這個地方到底有沒有辦法再承受?所以要做健康風險評估。在民國96年、97年做環評的時候我就提出兩點,第一個,地下污染是不是超標?結果101年公告地下水的苯超過5,000倍,土壤裡面的苯超過1,000倍;換句話說,我一直在追蹤林園工業區的污染,結果證實它真的非常污染。
至於健康風險評估的部分,那時委託工業局做的結果,林園區全區的致癌風險是1.83×10-4,主要有4種毒性化學物質,包括1,3-丁二烯、苯、環亞乙烷、丙烯腈,這些物質的許可量是不是應該再下降一點?另外,要求工廠針對設備元件的預算要加強管制,長久以來每個人都承受林園工業區的廠商操作不當、溢散所產生的污染。甚至工業局副局長連錦漳先生說如果林園工業區的廠商提出最大產量的話,的確是超標,這是什麼意思?如果林園工業區還要在新設工廠或是變更固定污染源的話,是不是要再做健康風險評估?我認為這次環保署最大的敗筆就是沒有將其納入。
再來是第九條有關移動污染源的部分,根據環保署最近要做的固定污染源有害空氣污染物排放標準草案說明,我覺得很好,我是非常支持的,長久以來針對VOC的部分都沒有很大力的管制。比如107年則針對管制氯乙烯或聚氯乙烯工廠這部分,我是很贊成這件事的,但請各位想一想,在總量管制上主要管制4種物質,第一種是TSP就是總懸浮微粒,第二個就是NOS氮氧化物,第三個是硫氧化物SOx,第四個是VOC,你知道汽機車主要是前面、上面的油,但VOC的話主要是苯甲苯之類的物質。我們知道石化工業區裡面的污染物是非常多的,我認為VOC是無法抵換的,因為毒性不同,而後面TSP、NOS、SOx這3項我可以贊成。
但是麻煩各位委員一定要針對移動污染源好好處理,否則會發生什麼事?林園工業區在南邊,北邊的工業區尤其是仁大工業區,107年降編為乙等工業區後就無法再擴廠更新,此時它產生的抵換量可能會跑到南高雄來,這是我覺得非常可怕之處。未來這些事情如果沒有管制好,那真的是對不起住在林園、臨海、大寮這些將近10、20萬的人口。我的意思是說,你們要抵換沒有關係,比如以林園工業區去交換,所以我是贊同所謂的高屏工業區污染總量管制這件事。
最後,我贊同環保署所訂定有關特殊工業區部分的法案,所謂特殊工業區目前就是所謂的石化專區,這有麥寮六輕工業區及林園工業區。在工業區中要自設空氣品質監測站,這部分目前只公布了及時監測的內容,可是在環保署103年訂定的「特殊性工業區緩衝地帶及空氣品質監測設施設置標準」中則規定,其他人工監測部分一共有52種跟VOC有關的致癌性物質,我覺得環保署也應一併公布這方面的內容。5分鐘的發言時間真得很短。
主席:謝謝蘇理事。我們第一輪的發言時間先儘量控制在5分鐘以內,因為下午還有其他的專案報告要處理,若時間允許,我會再給大家第二輪的發言,萬一大家實在有很多意見想要發表,可以書面提出,希望行政部門能夠回復。
此外,方才前面幾位老師的發言都非常精彩,今天與會的行政部門有行政院能源及減碳辦公室、環保署、經濟部工業局、經濟部能源局、國營會,希望各位官員仔細聆聽這些意見及修法建議,等一下除報告你們的報告之外,也請針對這些問題給予具體的回復。
請中央研究院環境變遷研究中心周崇光研究員發言。
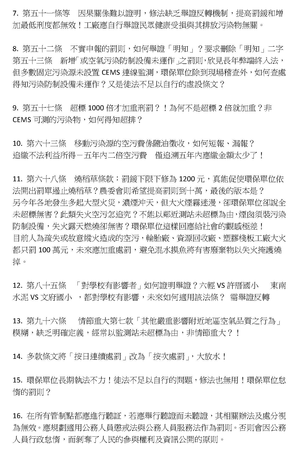
周崇光研究員:主席、各位委員。我對於此次空污法之修法能夠納入許多新概念及修正,我覺得是一件非常好的事。不過,本人就一些特定條文還有些建議。首先我最擔心的就是污染物需要經過模擬來推算排放量這件事,其實以空氣品質模式來模擬污染量是一個很傳統的作法,從以往的法令到現行法都是這種作法,這沒有什麼疑義,但是過去對空氣污染物的概念是我從煙囪上丟一顆石頭,我可以知道這顆石頭怎麼飛又落在何處,所以我可以相信這個模式來推估空氣污染的狀況,可是就像剛剛郭育良老師提到的,現在我們最關切的PM2.5裡面有非常多的物質屬於衍生性污染物,那是經過非常複雜的大氣物理化學過程產生的物質,目前就科學上所瞭解的空氣品質模式,對於衍生性污染物的模擬結果還是有非常大的不確定性,因此在這個狀態下,我具體建議要配合檢討空氣品質模式的模擬規範,在這個規範裡訂定空氣品質模式模擬的成果應達到何種程度才具有合理性,我想這是非常重要的一件事情。
除這件事情外,後面我還有幾個並非真的比較小,但也許沒有像模式問題這麼大的建議,第一個就是在法規第十四條中,規定對空氣品質惡化的應變措施,也就是在空氣品質有嚴重惡化之虞時,主管機關會採取緊急防制措施,包含電廠降載這些作法,其實我們已經在做了,但對空氣品質嚴重惡化之虞的判斷,並沒有一個非常具體的法源依據,所以在空氣品質預報上可能需要更清楚的思考。
再來是有關生煤及石油焦這件事,我想大家對這件事情的關心絕對是非常大的,我也理解在目前的能源政策及技術下,這件事無法非常快速地被禁絕,但是如果我們對核能及溫室氣體減量都可以訂出期程,那我在此具體建議是否我們對生煤及石油焦的使用也有可能檢討並訂出一個減量的期程,並且比照溫減法納入空污法去訂定相關規範?這是本人建議可以討論之方向。
最後一個建議,在第三十六條第二項中對於移動污染源部分,特別針對十年以上交通工具加以管制,但我知道很多老舊的機具其實對空氣品質的衝擊及影響絕不小於交通工具,所以我對這項的具體建議為是否可以擴及所有的移動污染源,謝謝。
主席:謝謝周崇光研究員。請地球公民基金會王敏玲副執行長發言。
王敏玲副執行長:主席、各位委員。首先要感謝剛才郭所長說出我們一直以來的心聲。針對現今AQI的綠燈年均值在15的這個標準,我想很多環保團體的朋友很早就在呼籲,我們覺得15的這個標準應該下修。我們很高興看到郭所長剛剛將這些科學證據拿出來,事實上,這也是我們國家第一次花這麼多錢大規模所進行的實證研究,既然證據已經出來,又歷經許多檢視,而且方向已經確定,那麼我們就儘快來進行,我的第一點意見就是我們應將年均值15的這個部分好好地下修。
第二個我想要提的是,很高興看到我們辦公室林副執行長出席,其實會成立這個能源及減碳辦公室與當時中部的葉光芃教授所辦的反空污遊行有很大的關係,我們希望透過跨部會的整合能夠將很多的問題加以處理。
我現在要說的可能與空污法沒有直接關係,但我用1分鐘的時間簡單講一下,我們北高雄有十幾家石化廠在工業區這裡,其實去年3月成大的研究團隊做了一份健康風險評估報告,並到仁武、大社、楠梓這些地區現場向居民說明,報告中顯示這些地方做出來的健康風險評估結果確實大於10-6,有些地方是10-4,有的甚至超過百倍,特別對學童來說,結果是很可怕的。在這樣的狀況,事實上,將這樣的報告結果跟居民說明後又經過了1年,到底後來怎麼樣及有沒有減量,我們都不知道,雖然當時經濟部說會針對裡面致癌貢獻比較大的物種進行改善,但是到底有沒有加以改善?經濟部有沒有一些作為?環保署有沒有追蹤?甚至衛福部和國衛院都與健康風險很有關係,所以我剛才很高興看到能源辦的林教授有來,希望能幫我們追蹤這件事,畢竟此地在北高雄,但卻它會影響到整個高雄,這真的影響很大。不管是從103年還是從全量的風險來算,其實都超過了我們可接受的致癌風險,過去由於六輕的案子,VCM的問題引起了大家的重視,900公尺的距離確實非常短,也無法接受,相信許厝分校的事情大家都清楚,但我要再次呼籲的是,其實高雄也有這樣的問題。VCM廠、台塑仁武廠就在我們的社區周遭,而且這個石化廠離附近的國小還不到900公尺,二、三百公尺的距離就有國小。如果各位到當地走一遭就知道這不是人住的地方。剛才蘇義昌老師也講了,林園要進行健康風險或流病的調查,好在中油當時承諾高雄的流病調查明年就要做了,但北高這裡沒有開發案,也沒有環評案以致無從要求,我希望大家可以注重當地小朋友的權益,尤其是這裡的人口密度相對高,附近有非常多國小。
今天大家都在講PM2.5,我們也知道PM2.5的問題非常重要,也真的很希望能夠改善,但我還是要提醒大家,高雄還有兩個還滿頭痛的問題,除了眾所周知的臭氧問題外,高污染季節的空污費今年開始調整,所以大家都知道每年的10月到隔年3月,這是我們很重視的部分。不曉得大家清不清楚在全台60個一般的空氣品質測站中,若以PM10來講,最嚴重的測站是哪裡?就是高雄的楠梓站和大寮站,楠梓有好幾個月都是全台一般測站的第一名。另一個問題是,空氣中二氧化硫的濃度很高,雖然在目前的空氣品質標準中看不到「超標」二字,但長年以來,高雄小港站和林園站的問題卻非常嚴重,他們從去年10月到今年3月就有好幾次得到第一名。這麼高的二氧化硫濃度代表什麼,相信大家都很清楚,這與工業園區絕對相關,所以我們真的很希望可以儘快改善,請讓我們知道何時可以改善。
剛才蘇老師講到的空污總量管制,這個總量管制並不是突然從天上掉下來給我們的,而是經過諸多努力及三年多來的爭取才終於有所突破。我們知道第一期程就是加了一個蓋子,但是這個蓋子還不夠低,我們也不滿意,這對當時努力去推廣的人來說是要很忍耐的,因此我們現在只能期待第二期程可以儘快實施,好讓空污可以大幅削減。不過,我們擔心的是,第二期程能削減多少並不是我們能夠決定的,依空污法規定,這還要會同經濟部。如果這次修法的會商不能通過,到時候說不定還是只減個5%,而且大廠可能還減不到,真的很讓人擔心,所以我們希望空污法可以在這一屆趕快審議。
本日的第二項議題是「國營事業」,國營事業中有好幾個都是我們高屏前十大的污染源,希望你們這次不要再讓高雄人失望,像我剛才看到的會議資料就指出中鋼說可能還要研議,但大家都知道,諸如濕式煉焦爐這麼老舊的製程,會產生這麼大的污染,數據也都有,所以我認為應該要淘汰。
主席:請中興大學環工系莊秉潔教授發言。
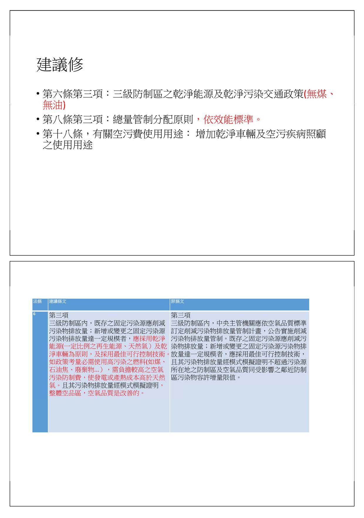
莊秉潔教授:主席、各位委員。今天要就空污法修法進行討論,有關空污法的修法,我有三點意見。首先是第六條第三項,關於三級防制區的管制政策。三級防制區的新設污染應是低污染的能源,諸如燃汽機組,在交通政策方面也希望是乾淨車輛;第八條第三項規定的是總量管制的分配原則,總量管制現在最大的問題在於目前採先占先贏,這是很不公平的,希望環保署可以將它修成以符合DACT(最佳可行控制技術)為原則,比它低的就可以交換抵減,比它高的就必須購買。不過我覺得這樣還不夠,應該要以效能標準來分配,以發電來講,每發一度電,再生能源是不排放污染物的,這樣的效能最高,燃氣是第二好的,燃媒或石油則是最差的,因此在分配原則方面,要用效能標準來訂。總量管制區如果用太陽光電板的話,絕對會符合效能標準,因此燃煤的機組就要向太陽光電業者買總量;第十八條則是有關空污費的使用,希望能夠增加乾淨車輛並符合空污疾病的照顧使用原則。
接下來是我建議的具體條文內容,第六條第三項「三級防制區內,既存之固定污染源應削減污染物排放量;新增或變更之固定污染源污染物排放量達一定規模者,應採用乾淨能源(一定比例之再生能源、天然氣)及乾淨車輛為原則,及採用最佳可行控制技術」。現在全台灣除了台東以外都是三級防制區,未來中部或台北如果要蓋發電廠的話,基本上就是以天然氣或再生能源為原則,如因政策考量必需使用燃煤機組,比如深澳因能源多元化之故,這時的條件就是對方所要負擔的空污費加上它的發電成本,這部分就會高於天燃氣,省得許多工廠會因為能源多元化擔心供氣不安全,而要用比較安全的燃煤發電。其實他們真正的目的並不是為了發電安全,而是基於對成本的考量,但這是不對的。因此在外加空污費後,深澳電廠除了空污費外,還要再加上發電成本,支出才會高過天然氣,如此台電在進行電力調度的時候才會優先以大潭電廠調度,這是關於第六條第三項的建議。
接下來是關於總量管制的分配原則,目前既有的分配原則是先占先贏,建議將條文修改成「既存之固定污染源需符合最佳可行控制技術,並經保留、抵換或交易後需符合效能標準為原則。」,也就是說,在總量管制區的固定污染源要先符合DACT,其次,像燃煤電廠的DACT可能是個數字,它除要符合DACT以外,還要再購買再生能源的quota,像是排放二氧化氮的quota,購買之後就要符合總量管制的效能標準,以上是關於第八條第三項的建議。
最後是關於第十八條的空污費使用原則,目前收的空污費其實滿低的,在固定污染源方面一年只收了二十幾億元,但我們知道這麼低的空污費不足以產生經濟誘因,也沒有足夠的錢照顧諸如肺腺癌的健康篩選,因此建議要增加空污費的使用原則,像是增加潔淨車輛的使用、推廣及研發,或是增加空污相關疾病的防制與治療。以上幾點,謝謝。
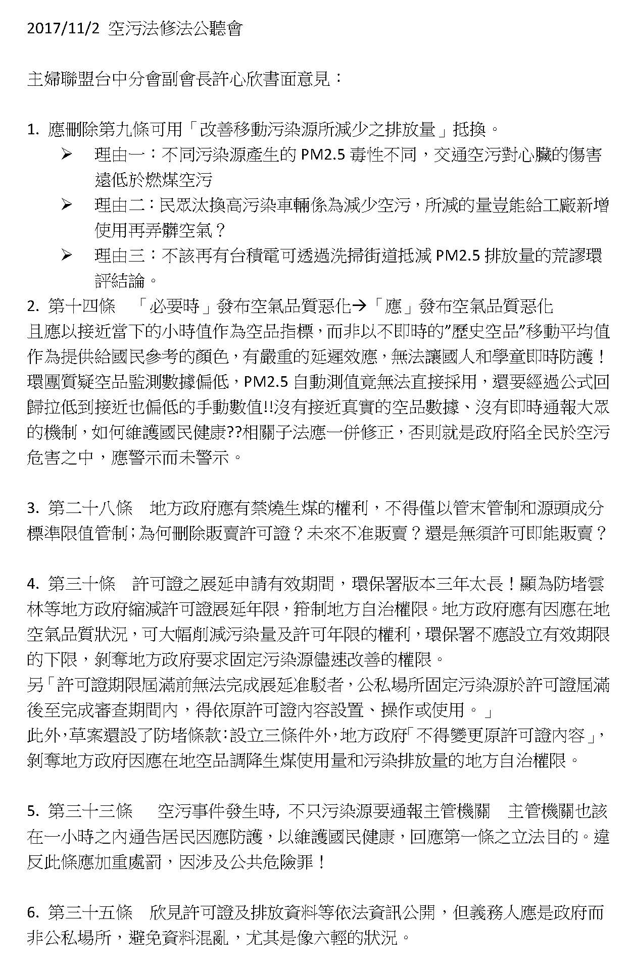
主席:請主婦聯盟環境保護基金會台中分會許心欣副會長發言。
許心欣副會長:主席、各位委員。我是主婦聯盟台中分會副會長許心欣,我想針對空污法修法提出幾點意見。其實之前開公聽會的時候我們已經提過,可是很可惜的是,環保署做會議紀錄的時候漏了非常多內容。當時在北、中、南有辦三場公聽會,在這三場公聽會裡有非常多環保團體表達意見,相關的內容卻沒有被登載在會議紀錄,這件事情是非常誇張的。我剛剛查一下環保署的網站,一直到前幾天的10月26日才放上更新版的會議紀錄,我們的意見才被放在裡面。在這當中包括我們台中的夥伴江慶洲參加了北、中、南三場會議,表達很多意見,也交了書面意見,但是環保署好像當做我們的出席、發言都不存在,在會議紀錄上也沒看到,這是很誇張的事情。我不曉得這算不算是公文書的問題,我覺得要追究一下。
我要提出幾個重點,現行法第十四條規定「必要時」要發布空氣品質惡化的資訊。這是攸關國民健康的事情,尤其是PM2.5,政府怎麼可以等到「必要時」呢?只要空氣品質惡化,你們就應該發布空氣品質惡化的資訊。再者,目前有一個很嚴重的狀況是環保署的AQI指標,它的PM2.5、PM10、臭氧是用12小時跟8小時的移動平均值來顯示AQI的顏色,等於這個顏色代表的是過去的歷史空氣。對民眾來講,我要的是什麼?我現在出門,我要知道外面的空氣好不好,我希望得到的是最接近當下的資訊,而不是告訴我過去半天PM2.5平均下來是多少。第一個,那個資訊不即時,會有lag的問題;第二個,它會拉低平均,狀況會變得不嚴重。這種作法會違反這次空污法修法的目的,事實上,空污法修法要以保障國民健康為優先。如果這個部分相對的沒有調整的話,國民看到的環保署空品網站資訊的顏色是過去式、是lag的、是不嚴重的,這樣對國民的防護完全沒有幫助。現在中小學有空污旗,要不要上體育課,接下來秋冬季要辦校慶、運動會、園遊會,我是不是可以照常舉行,還是應該暫停、延後、改到室內,都是根據環保署的網站。如果環保署網站提供的資訊是被美化過、修飾過的顏色,我們怎麼能夠保護自己的孩子跟國人?
再來是PM2.5用自動監測設備,但是我們的法規卻規定一定要用手動,所以自動監測出來的數據還要經過一個公式回歸、修正,往下降到跟手動差不多的情形,結果那個嚴重性就被低估了。這是我們覺得應該檢討的部分。
其次,第三十三條有規範廠商發生空氣污染事件意外的時候,必須在一個小時內通報當地的主管機關,問題是當地主管機關沒有被賦予它也必須在一個小時內通知居民因應的責任,這樣是不對的。為什麼主管機關可以沒有這個責任?為了維護國民健康,這個部分也要賦予地方政府責任,而且廠商如果違反這一條應該加重處罰,因為涉及公共危險。
再者,第五十一條也有問題,空污的因果關係真的非常難以證明,所以法律才要納入舉證反轉的機制,讓污染源證明自己跟民眾、附近小學的傷害沒有關係,而不是要民眾舉證。另外,很多都沒有空污防制設備,其實許多都是故意不開,為了省錢,這個弊端應該處理。
再來是第五十七條,新修法的部分說超標1,000倍才要加重刑罰,居然要到超標1,000倍,我不曉得這個版本後來到底有沒有修掉。我們從李應元署長那邊得知,環保署的版本昨天總算送進行政院。不曉得我們之前提的意見到底有沒有被採納?以上先談這幾點。
主席:謝謝許心欣副會長。
請彰化基督教醫院葉光芃醫師發言。
葉光芃醫師:主席、各位委員。我要在這裡感謝兩黨促成很多事情。埔里遊行是全臺灣第一個遊行,是國民黨的鎮長辦的,如果沒有透過遊行,今天這些東西不一定會被看見。我的人生在立法院參加過幾十場會議。我對修法表示肯定,因為有注入很多精神。在座有很多好朋友,從國民黨執政時期就認識了,包括空保處的同仁。詹順貴副署長在2015年、2016年的遊行也跟我們走在一起,所以都是伙伴。我有很多感觸,我看2015年、2016年的訴求之一就是台中火力發電廠,這跟政黨沒有關係。那個時候民進黨是反對黨,國民黨是執政中央,埔里鎮長遊行的訴求是反對火力發電廠,所以這個跟藍綠無關,今天講任何事情不要講藍綠的問題。
其次,今年的遊行提到「一個天空,兩個臺灣」,我也在這裡講過要終結「一個天空,兩個臺灣」。空污法修法一定要解決幾個問題,終結兩個臺灣,不過我不知道有沒有終結兩個臺灣。昨天我問李應元署長的時候,沒有看到他回答修法要怎麼滿足並解決兩個臺灣的問題。臺灣是不公不義的,在臺北的7-ELEVEn賣水,不可能跟在臺南賣的不一樣,臺中的便利商店賣的水、牛奶不會比臺北賣的東西差,但是我們吸的空氣比較差。我跟大家報告,空氣會造成很多人死亡,這是Lancet說的,當然大家反對Lancet,但是我確定跟水、飲食相較,空氣一定會造成更多人死亡,所以我們要將所有的精神放在改善空氣上,可是我聽說這個會期可能是聊天而已。
民進黨的精神是什麼?清廉、勤政、愛鄉土,他是從鄉土、中南部起家的。假如說臺北是鄉土,只有特定人會相信。最近小英提醒莫忘清廉、勤政、愛鄉土,勤政的執政黨也已經執政兩年了。四個禮拜前在蔣委員辦的公聽會,李應元署長講的內容,竟然跟經濟部回答台中火力發電廠的影響微乎其微的說法有出入,不止江啟臣委員不滿,臺中市長也不滿。一個最會溝通的政府不要講會跟民眾溝通,事實上,連部會都不會溝通,而且不是執政才一個月,而是一年半了,經濟部、臺中市政府跟環保署卻都沒有溝通,我不知道勤政要怎麼解釋。如果勤政一年半,連這個概念都沒有的話,我不知道要怎麼講。最後,我們最近發現旭光國小的PM10高達一千多,我禮拜五看到之後,禮拜天又親自看,還是超過一千,到了禮拜一,還是一千多!連續三天,旭光國小的PM10都一千多!2013年,我在彰基辦河川會議,沈世宏也在那裡,黃偉鳴科長當場就看到旭光國小一千多!時空已經過了4年,2014年1月我也在這裡,那時立法院決議要降低空污,就是從旭光國小這件事開始的。
一個本來是反對黨的政黨,現在已經執政了,經過3年,旭光國小同樣還是一千多!所以,一個號稱勤政、愛鄉土的民進黨,在這段時間到底做出什麼東西?我還是看不到!所以我昨天跟李應元說是「心態」!你有沒有要終結中南部這個問題?你有「勤政」嗎?連部會溝通一年半,都還有不同的看法,要想在這個會期完成空氣污染防制法的修法,我真的沒有話講!
但是我最後要提醒,我提供的照片在在顯示,從埔里遊行到現在,很多小朋友都參加了,經過這麼多年,很多小學生已經成長為高中生或大學生,都要有投票權了!不要只認為食安很重要,空氣污染殺人更明顯!民進黨可以和經濟部、環保署溝通一年半都還沒溝通好,要讓人民相信這是一個會溝通的政府,我想大概沒有人會相信啦!已經3年了,連一個旭光國小的問題都無法改善!請讓人民相信你是一個勤政、愛鄉土的執政黨!謝謝。
主席:謝謝葉光芃醫師,等一下請行政部門回應。
接下來請嘉南藥理大學食品系陳椒華副教授發言。
陳椒華副教授:主席、各位委員。很高興今天有機會來表達南部空污的嚴重,因為時間很短,我就很快地來報告。
空污法二十幾年才修一次,環保署今年願意修,我個人還是抱持感謝的態度。本人現在僅針對空污法有關總量的問題加以說明,其他部分再以書面提供。總量部分現在高屏在試辦,但是包括空污法母法和行政命令等相關法規都有一些問題,譬如天花板設在高屏,這樣不合理,剛剛有人提到模式模擬的問題,就是現在不能用大天花板,而是應該採用各個工業區都做一個天花板的概念,所以就是用健康風險評估來訂定總量,而且是各個工業區的總量。為什麼要這樣講?因為從癌症死亡率的相關報告,我們可以看到林園、前鎮、旗津、小港比整個高雄多很多;從環保署光化測站的數據,我們也看到小港的苯、乙苯和苯乙烯的平均濃度大概都是臺西的1.8至4.11倍,致癌風險算起來也是他們的兩倍多。
因為要進入第二期程一定要修法規,而目前法規的問題就是認可量太高。認可量太高要怎麼修?就是整個行政命令還有剛剛提到的健康風險的部分都要修,而且移動污染源的量是不能給工廠的;移動污染源的量如果給工廠,就等於在林園或小港的量已經超高的情況之下,以這樣的遊戲規則還可以給他們量。所以目前的問題就是行政命令和母法。
行政命令的部分就是關廠量不能抵減,因為空污法並沒有規範關廠量可以做抵減交換;然後是認可準則和抵減辦法都應該要修。目前在查證的部分,認可準則是同意採用3年平均為認可量,如果產能沒有到3年,就是用認可量的5成或5.5成來認定。我們知道上述舊的法規當中,有很多行政命令是民國100年甚至二十幾年前訂定的,現在被套在高屏來實施,因此我們發現很多相關條文並沒有規定要召開比較嚴謹的、由專家或環團代表參與的諮詢會議,所以我們建議要修。其中行政命令的部分我們已經跟環保署講了總量的問題,然後就是配合流行病學的研究,尤其是林園、小港這邊,都沒有流行病學的調查。
再來就是針對空污法有關總量管制規定的修訂,我們是建議第二條總量管制區的部分要用健康風險評估的量來制定總量。第六條的部分,我們建議刪除「模式模擬」,用健康風險評估來訂定這個量,而且是總容許排放數量;三級空品區的部分也一樣刪除模式模擬,而且不能容許增量限值,這都是不合理的,以上是第二項和第三項。第八條也是一樣,要依健康風險評估來訂定容許量。第九條的部分,我們建議將第一項第二款到第五款全部刪除,因為這樣規定不合理,在空污嚴重的三級空品區,不應該採用目前尚未嚴謹訂定的移動污染源或掃街來減量。第十條的部分,總量管制計畫裡面的量也是要根據健康風險評估來訂定。第十二條也是一樣。
每次東北季風一來,我們就可以看到中南部的空氣污染都非常嚴重,我的呼吸系統也受到空污的影響。我們在南部真的過得很辛苦,空污非常嚴重。空污法二十幾年才修一次,總量管制的部分請好好地來修。謝謝。
主席:謝謝陳副教授。接下來請台灣健康空氣行動聯盟楊澤民執行長發言。
楊澤民執行長:主席、各位委員。我今天很注意,趕快買了一份報紙,針對中部空污的問題,上面報導環保署說無總量管制。這就完了啊!法律上有總量管制的規定,環保署長昨天居然在中部的相關座談會中說,因為南部的比較分散,中部是固定的、比較大一點,比如說中火或六輕的部分。怎麼會無法做總量管制?這不就完了嗎?法規等於是白寫!如果要因地制宜,好加在我們沒有管到外蒙古去,不然到時候恐怕總量管制會很辛苦。
我今天要講的是所謂的好鄰居條款,這個美國早就討論過了,因為在座各位應該都看得懂英文,所以我就不多做說明。簡單來說,好鄰居條款就是下風處受影響的話,上風處要負責減量,地方不負責的,聯邦自然要負責,也就是我們的中央政府要負責。六輕雲林不管,我們彰化受苦,中央如果再不管,我們就造反!因為這樣等於是一個天空、兩個臺灣!
我還是認為環保署應該善盡環境教育的責任,譬如大家都在談減量和缺電,不努力做環境教育和空污教育,要怎麼推動呢?Benjamin Franklin在300年前就說:「Honesty is the best policy.」,這句話我不用翻譯了。而誠實只是指人忠於事實。我用臭氧做案例,臺灣的法規沒有明確規定幾年要檢討一次,但是美國有,他們每5年或幾年就要檢討一次。如果未來環保署新的法規未定期檢討,哪些當事人和團體可以提告要求檢討?現任監資處副處長幾次公開表示:「臺灣現行臭氧標準比美國還嚴格」,這符合事實嗎?
根據環保署的資料,只剩下高屏的臭氧是不符合空氣品質標準的;最近陳咸亨處長也向行政院報告,臭氧只剩下高屏不符標準。根據2016年的數據,PM10和PM2.5的劃分概況就有不一致了,現行PM2.5的標準顯然相當嚴格,所以只剩下花蓮和臺東符合標準。
至於臭氧,我也畫了,我這幾年都努力地根據環保署公布的資料來畫。右邊這張是依據美國環保署2015年加嚴的臭氧標準,情況就是這樣子!如果你注意看,其實它和PM2.5的劃分概況是一致的。
關於臺灣的臭氧標準,今天副處長在場,我要向他道歉,因為昨天他和我當場就吵起來了,他認定臺灣的標準比美國還要嚴,文字的敘述就是這樣子。那臺灣的標準是什麼?在現行的空氣品質標準裡面,該怎麼做、該怎麼判定PM2.5不符合標準都寫得很清楚,但是PM10、臭氧和一氧化碳都是規定在細則裡面,臭氧的部分就只有一項:每年每日最大小時平均值由高到低依序排列,第八高值不得超過120ppb。我相信這位副處長是要和我爭辯,臺灣8小時平均值的標準60ppb比美國的標準70ppb還要嚴格,不得了!那個文字敘述是正確的,了不起!臺灣的官員和我公開辯論半天,我的問題是:臺灣的空氣品質標準比美國還要嚴嗎?幾次以來,他都跟我講:「確定,臺灣的臭氧標準比美國還要嚴。」,不得了!文字敘述是這樣認定的。
其實美國環保署已經公布,臭氧最重要的影響在於reproductive。這一代人死掉、變形都沒關係,但是我們要考慮遺傳因素,美國環保署的結論是"May cause reproductive and developmental harm."我們一直講PM2.5是致癌物,但是臭氧的影響會延續二代、三代,甚至到第四代。
臭氧的小時值會在中午達到最高,前陣子有人問環保署,為什麼最近臭氧值比較高?他說因為最近太陽光和紫外光比較強。實際上,太陽光就包括紫外光,不需要講「太陽光和紫外光」,那是沒有科學常識的,太陽光一定包括紫外光。
最近蔣委員有談到NowCast的即時值,剛才很多伙伴也都講過,它比較能夠即時呈現人民當下感受到、看到的空氣污染,包括臭氧、PM2.5、PM10等。圖上的藍色線是臭氧小時值,與美國NowCast的測值相當趨近,那是有經過加權的。而從臺灣的移動8小時平均值來看,到了下午16時才終於呈現比較嚴重的情況。現在臺中要成為移居城市,若要在上午10時至14時去大里探訪莊秉潔教授,當時臭氧的濃度最高,但環保署的測值可能還是綠色的,所以他不知不覺就吸入了全台灣最高的臭氧,那些會進入他的肺部、傷害他的身體,甚至可能會有遺傳性的傷害。到了下午16時,其實數值已經降下來,情況有好轉,結果看到環保署測值的人卻嚇壞了,趕快逃走,甚至不去臺中了。這顯然是很荒謬的方法,我們的環保署都說他們是學美國、看美國的,文字都看得懂,但是這部分並沒有抄啊!這是即時值,是要警告他們美國公民的;臺灣國民需要被延後和低估的預報嗎?請你們要很誠實地告訴臺灣人民,保護臺灣人民和環境。這樣的判定方法會低估、延後,要是當地人民到了晚上才看到高值,他們就處於不知不覺、後知後覺的狀態。
從空氣品質指標來看,到了19時,大里的移動8小時平均值還是相當高,超過美國的71ppb,但其實小時值已經降下來了,這樣的環保署能即時保護國民嗎?現在環保署8小時平均值和即時值都是抄美國的,和美國一模一樣,請問你們學習了以後,臺灣的標準有改變嗎?什麼時候要改變?那個標準就只有每日8小時60ppb,以文字敘述宣告標準比美國還要嚴格,不得了!那是愚民!
如果是PM10,NowCast的數值也比較準。12加4小時平均值、4小時平均值、12小時平均值及即時小時值,我都個別標示出來,由圖上就可以看得出來,臺灣的環保署採12加4小時平均值,會讓數值延後、壓低。
我要告訴各位,我們的環保署長在Chapel Hill唸書念了7年;我在UC Berkeley念了快5年,也是很差勁。那邊的空氣很好,達到橘色等級的不多,紅色等級的完全沒有。此外,他還在哈佛唸過書,那邊的空氣也很好。
我期待我們的孩子能不再吸到很多重金屬,尤其是發電廠旁邊,那邊的重金屬含量很高!弘光科技大學最靠近台中火力發電廠,那邊的重金屬含量最多,前校長方國權一天到晚在研究那邊的事情,我請現任的校長要注意身體。
紐約是偉大的城市,有一、兩千萬個國民居住在那邊,他們的空氣有這麼糟嗎?這才是偉大的城市啦!
接下來,屏東南部就不講了,其實他們很可憐,高屏就是下風處,所以一定要執行。
我們就講大里好了,當地PM2.5平均值大於35.5μg/m3的多達99天;8小時臭氧平均值大於、等於77ppb的總計47天。我們希望中興大學的學生能和哈佛大學的學生一樣呼吸健康的空氣;能和馬英九前總統、李應元署長享受同樣的空氣品質。請讓那邊的學生、孩子能夠呼吸健康的空氣。
最近環保署一直在和我爭辯,因為我不斷地告訴他們,屏東不應該把恆春監測站加進去,一個地方的數字應該代表當地多數國民所呼吸的空氣,不然就是愚民、欺騙國民!請問站數「3」是包括什麼?屏東市、潮州和恆春啦!我有看過他拍的即時相片,那邊是公園或牧場,只有牛和羊。
更荒謬的是下一張圖,我不若鄭明典主任那麼重要,為了鄭明典,立法委員還質詢交通部,把他修理一頓。請大家注意看這張圖,鄭明典的圖是10月8日臺中的卷雲或空污圖,我不曉得,那個自有專家鑑定,我只看空氣污染。同一天我比他更早看到,我專門看空氣污染,而不看卷雲,因為雲層太多,空氣污染就看不到,無法分析。請各位注意看,這張圖的時間是October 9(10月9日), 2017。正隆紙廠說不是他們排放的,環保署沒有請內部很多偉大、學有專長的公務員做分析,而要請學界的人來幫他背書。可惜!這張圖的時間是0200 UTC,轉換成臺灣時間要加8小時,而鄭明典那一張圖是10月8日,各位懂我的意思嗎?環保署是不是看不懂英文?以前我就有批判過環保署的英文網站根本亂七八糟!可能是用Google Translate吧?「每日平均」還翻譯成Average Japanese(平均的日本話、日本人)。以上,謝謝。
主席:請陳委員曼麗發言。
陳委員曼麗:主席、各位學者專家、各位同仁。謝謝主席今天邀請這麼多關心空氣品質的環保團體及學者一起來參加這場公聽會。首先,我認為當地居民的發聲最適切、最能夠表達自己的心聲,因為空氣品質已經影響到很多人的生活與健康,所以這件事情好像每個人都可以採立場。臺灣的空氣污染是長期累積而來,可是現在是民進黨執政,應該要有一些改善之道,甚至要有一些成效。
我對於大家今天的發言非常感佩,其實我們在民間的時候就看過,大家都會自掏腰包、花時間、出車錢到各地參加會議,總是希望會議結束之後,自己付出的心血不會被浪費掉。可是剛才有人提到,北、中、南3場公聽會結束之後,居民的發聲好像沒有被列入公部門的紀錄文件當中。我們經常說,我們希望能夠有公民參與,因為臺灣是一個民主、自由的國家,誰都可以參與、誰都可以發聲。我們當然很希望藉由公民的參與獲得一些成效,可是今天許心欣副會長卻提到,有些紀錄似乎不是那麼完整。有些做法我認為環保署和衛福部或許可以參考一下,社福團體開會時,因為有些聽障和其他障礙別的人士不見得能夠了解發言內容,所以會場內都會設一個看板,有人會把文字即時打出來。我第一次看到這種情形時覺得很驚訝,怎麼有人打字打得那麼快?這表示我們臺灣已經有這樣的人才,他能夠很快地把文字打出來,甚至能夠打得很正確。我想這並非單一個案,很多人應該都有這樣的功力,下次環保署開公聽會時,或許也能夠在現場直接做會議紀錄,讓在場的人可以看到。以我自己所見到的情況來講,這些社福團體的會議過程是以逐字稿呈現,如果有錯別字,現場另一個伙伴也會更正,這樣的做法或許可以提供給環保署參考。
當然,在立法院裡面,我們要求的是資訊公開及公民參與。資訊公開的部分,我們很希望大家看到的是最近的資訊,如果能藉由科技的輔助,也許有一些資訊就能當下公開,使相關數字更具參考性。例如剛才有人提到,今天小朋友上學之後,到底能不能在戶外做運動?這部分可能就要做提醒;或是有些身體欠安的人或老人家要去戶外運動,他能夠參考這個數字,判斷當下要不要出去,而不是靠目測。因為有時候目測不夠真切,有些污染因子也不是肉眼就能夠看得到的。
今天大家的意見都會做成逐字稿,我相信很多話大家可能在其他場合講過很多次了,但是今天是立法院委員會舉辦的公聽會,它的效果和紀錄可能會比較完整。我希望環保署能夠融合大家的意見,可以列入的就直接列入;如果是不可以列入的,我也希望能有所說明,這樣才能讓我們的討論具有效果。
我自己有提出空污法的修法版本,今天也看到很多委員的版本,大家可以再看一下,思考這樣的修正文字是否能讓大家比較滿意。以上,謝謝。
主席:請彰化環境保護聯盟施月英總幹事發言。
施月英總幹事:主席、各位委員。關於這次修法,我們有幾個比較關注的部分,比方之前我們看到洗掃街、汰換二行程機車皆能抵換空污量。有關洗掃街的部分,有些工廠或開發單位(尤其是科學園區)的排放物是不一樣的,居然可以用來抵換。其次,民眾好不容易把二行程機車汰換掉了,竟然要讓工廠作為空污抵換之用,這是非常不恰當的。我們希望能把洗掃街、汰換二行程機車作為空污抵換刪除,不可以把這些措施列為空污抵換的項目,這真的很糟糕!全民要降空污,你居然允許工廠做抵換,真的很不合理。
第二點,有關許可證的部分,之前台化和六輕都面臨核發許可證的問題,我們不曉得地方政府是基於什麼因素核發許可證,總之,地方核發的許可證有1年的、也有2年的,像雲林縣政府就有這樣的經驗。可是在修正草案當中,他們居然要統一放寬為5年,這非常不合理!地方政府想要改善地方的空污問題,他可以用許可證來規範業者的改善機制,如果你拉長為5年,現在縣市長是做5年嗎?4年改選一次耶!你跨了5年要怎麼改革?地方政府要怎麼改?我不曉得現在的情況,至少上一次的修法資料是5年,我覺得這樣非常不好。如果真的想要改善空污,請把許可證全面降為2年,至少在這個縣長任內,可以有2次改變的機會。
第三點,有關空品區的部分,目前雲林是劃在雲嘉南地區;彰化緊鄰著六輕,卻屬於中部空品區,我們希望有所改變。自從雲林六輕設立之後,就影響到了中部地區的空氣品質,所以中部空品區也應該納入六輕的污染範圍。我們認為空品區應該重新檢討、重新劃設,畢竟這已經超過20年沒有更改了,這些必須改革才有辦法跨域治理。我們的縣市首長簽署了有關六輕的跨域治理,但是簽署了3、4年,至今仍未落實,我想空品區的劃設應為阻因。
第四點,我們希望即時監測的門檻能夠全面降低,讓更多有害健康物質、毒性物質納入即時監測。這本來是業者要花錢進行監測、政府要來督導的。
我們需要的是資訊全面公開,包含許可證的部分。為什麼許可證的資料不能公開?這涉及到全民的健康,涉及到全縣、全國人民的健康問題,許可證的資訊理應全面公開。
另外,雖然即時監測系統已經公開了,但是我覺得門檻要再降低,讓更多的資訊進來。以六輕為例,我們覺得納入即時監測的數量還是非常不足,如果可以的話,我們希望能全面監測空污,包括燃燒有害物質也應該要納入監測範圍。過去彰化埤頭國中旁邊有一家業者是以鍋爐發電,其燃料為廢棄之建材,導致戴奧辛超標三、四十倍,這種業者排放的污染物居然不用即時監測!所以我認為全面即時監測也應該要檢討,不是只有流量的部分,有害物質也應該要放進來。
最後一點,有關空污達到某一程度時須降載,我們希望檢討降載的標準,不要達到幾微克的時候才要全面降載,那對健康的影響真的很嚴重!緊急辦法應該重新修訂。
以上意見,謝謝。
主席:請國立臺灣大學公共衛生學院詹長權院長發言。
詹長權院長:主席、各位委員。發言時間為5分鐘,我就長話短說。我不需要再講臺灣空污有多嚴重,尤其主席365天都在臺北生活,若到中南部去待個幾天,就會知道臺灣的空氣污染真的有地域性的不公平。
空污會導致孕婦、小孩和成年人罹患不同的疾病。如果孕婦受到空污的影響,會有早產、胎兒體重過輕,甚至比較容易有先天性的氣喘等等,這在國際上皆為定論。小孩子暴露在空污中,肺就長不好,根據美國的長期追蹤研究,肺可能會長不到最大的程度,這個差距可能會達到20年,也就是在50歲的時候,他就有70歲的肺。而成年人則有幾大空污病,包括肺癌、中風、心肌梗塞和肺阻塞。肺癌已經是臺灣的國病,癌症死亡之首就是肺癌。若施以低劑量電腦斷層掃瞄,肺癌的發生率應該會超過大腸癌。所以我今天第一個要講的是:空污法修正很重要的標的就是要保護健康,我希望往後委員會在討論時,不管污染源怎麼講、不管環保署或經濟部說有什麼困難,請大家不要忘記,我們在這邊做的決定可能會導致某一群臺灣人生病、死亡,這是我第一個要強調的。
有鑑於此,我希望我們的修法能具有正向、主動增進良好空氣品質的意涵,也就是「清淨空氣法」,而非現行「空氣污染防制法」被動、消極的防制。所以要改,我認為連名稱都要改為「Clean Air Act」。
目前我們收的空污費約為五、六十億元,以OECD的標準來看,每年臺灣空氣污染的代價約為1,000億元,我們至少低估了20倍,大概有7,500人至1萬人因空污病而死亡,所以管制強度和課徵費率應該雙管齊下,現在修法的方向只有管制強度,我認為課徵費率一定要提高。
很多空污與溫室氣體有關,立法院不錯,制定了溫減法,但是我覺得那樣不夠,最好把溫減法規範的溫室氣體也納入空污法。把二氧化碳列為污染物已經是世界的潮流了,這幾天,歐盟、中國和美國都在講Carbon Trade(碳排放交易制度),就是把它當成污染物來管。所以我認為第一條應增訂「減緩溫室效應」,並於第二條增訂「二氧化碳為空氣污染物」。
此外,空污法並未涵蓋農業生態的空品影響,所以一樣,應於第一條增列「保護生態及農漁業生產」,這樣才能訂定相關的標準。
其次,無煤發電和無油交通也要入法,這是根本,我已經批評過環保署的14+N策略是貼膏藥式的防制,過去二十幾年來,這已經用到極致,大概沒什麼效了,所以一定要仿造非核家園的方式,把煤和油入法。
我的建議如下:第一,無煤發電要入第二十八條,增訂一項「其中用於發電、汽電共生設備之石油焦應於中華民國109年(西元2020年)前終止使用。用於發電、汽電共生設備之生煤應於中華民國119年(西元2030年)底以前終止使用。」,增訂這樣的條款才能符合國際的潮流,廢煤就是這樣做的。
第二,無油交通要入第三十六條。國際上要的是排放管道的零排放,所以我建議增訂相關文字,在2020年之前,各廠牌新售車輛應有一定比例零排放車輛。所謂的「一定比例」,我認為可採10%,每賣10輛車子,就有1輛是零排放車輛。那舊的呢?一樣,加嚴使用10年以上交通工具之排放標準,並自2020年起汰換成零排放車輛。此為落日條款。
有害空氣污染物管得太慢,我們已經慢美國30年了,美國納管187項,我們才管72項,這樣不可以!應該直接把187項都納入。美國一開始是管189項,最後訂為187項。這沒有什麼好爭論的,就應該這樣做。
此外,要翻轉地域不公平和健康不公平,在場有一些好朋友是南部的立委,空污對中部、南部真的很不公平!美國的做法是鄰近工業區的環境不正義、健康不平等要有評估條款,但是我們現在沒有。大家很清楚,電廠周邊5公里之內應該要做詳細的調查,這種事情如果不做,永遠無法解決地域的不公平。其次,全國都要列入總量管制區,不要再分哪一個區了,這是我的建議。
政府不要以低的空氣品質標準逼人民吸有害的空氣,空污法應朝加嚴管制方向大幅修改,無煤發電、無油交通必須入法,謝謝。
主席:請陳委員宜民發言。
陳委員宜民:主席、各位學者專家、各位同仁。今天我們談空污法的修法,很高興能見到許多與會的專家學者來發表意見,尤其是詹長權院長。因為我和他都在哈佛大學念過書,他比我早1年去,我們家的菜刀就是他送我的。此外,我擔任立法委員後參加的第一個座談會也是他邀請的,地點在臺大,臺灣兒科醫學會秘書長李秉穎也有與會。當時他們也談到一個很重要的概念,小朋友正值發育期間,對空氣污染的敏感度更高,以他們的呼吸量來算,其平均面積受到的傷害是更大的,所以從我擔任立法委員至今,每次我們在質詢環保署時,都希望李應元署長能夠聽進去,讓空污費專款專用,給予小孩子、兒童更多的保護。剛才與會的專家學者也提到,不能只是每次紫爆的時候就把小朋友關在教室裡面,這樣子是不對的,這樣他們沒辦法好好地運動、發育,一定有其他更好的措施。
所以此次修法,我們辦公室提出兩個重點。首先,第十二條的「會同」,我們希望修正為「會商」。過去要會同經濟部公告實施,但是經濟部常常會用一些理由,例如這樣會妨礙產業發展以及影響能源,不同意環保署進行總量管制,嚴重的延宕空污管制的進度,所以我們希望能夠修正第十二條,把「會同」改成「會商」,也就是說將來任何法律訂好之後,就是由環保署來主導,它只要和經濟部會商一下就可以了,本席希望這件事情還是要回歸到本業。另外,關於空污費的專款專用,還有經費來源這部分,我們也有一個提案。
其實在這一次的修法裡面,有一些細節的部分應該要更重視,我很同意剛才詹院長提到的,應該用「清淨空氣法」來取代空污法,這讓我想到當年參與疾病管制署在修這個愛滋病防治條例的時候,大家知道愛滋病指的是已經得到HIV感染,然後經過8年發病的才叫愛滋病,之前是愛滋病病毒感染,為了修那個法,我們把名稱變得很長,就是「人類免疫缺乏病毒傳染防治及感染者權益保障條例」,換句話說,它概括了所有HIV病毒的防治以及感染者的人權,包括保障他的就學、就醫、就業、安養的問題,同時也要求他們的權利義務,所以我覺得這一次的修法如果真的要更積極面的來做空氣污染的防制,當然「清淨空氣法」的名稱是比「空氣污染防制法」來得更妥當,所以本席是予以支持的。
最後,剛才「要健康婆婆媽媽團高雄團」的洪秀菊團長告訴我她不能發言,只能旁聽,其實他們一直希望爭取的就是中鋼公司在改善計畫中提到的,應該要把原來濕式的焠火塔變成乾式的,這個部分不要只是在研擬而已,必須要有時程,而且要快速的實施,我想這個是很重要的,不要只是在這邊紙上談兵,希望我們的部會在講改善計畫的時候,對於中鋼的部分真的要考慮到南部民眾的心聲,不要只是在研擬而已,看要在幾年內趕快把濕式的焠火塔改成乾式的。以上,謝謝。
主席:請臺北科技大學環境工程與管理研究所林文印教授發言。
林文印教授:主席、各位委員。關於空氣污染這方面的問題,大家已經熱烈的討論了好幾年,現在是在修法的過程中,個人有一些可能不是那麼直接的想法要向大家報告,我們的環境問題有幾個特徵,第一個特徵是非常複雜。第二個,它一直在改變,包括季節性的改變、年度的改變。第三個,以目前我們所掌握的,它有一些不確定性。最後一個,環境問題通常會衍生衝突。在修法的過程裡面,我們是要嘗試解決什麼問題呢?我們要面對的是空氣品質目標的問題,還是期程的問題?還是過去我們所實施的方法和技術的問題?還是組織架構提供支援的問題?還是落實上面的問題?我認為我們在嘗試做一些事情的時候,要去把這個問題標的出來,等我們的改變和問題的對應性出來之後,不管是修法或是其他的管制,它的效果才會往我們原來設想的方向去走。
那我們對問題的一個期待呢?剛才說環境的問題其實滿複雜的,以目前來講,我們所掌握到的空氣污染的問題,我們掌握的方式夠不夠?我們的data夠不夠?我們的資訊夠不夠?我們的資訊公開所衍生出來的誘因夠不夠?我們在原來的空污法裡面所設計的一些機制夠不夠?舉個例子來講,剛才也有提到空污費的問題,我們經濟誘因的機制夠不夠?空污對人民健康造成的影響,我們在這方面的理解夠不夠?有很多、很多的問題,光是環保署一個空污法去面對這些問題夠不夠?譬如說空氣品質可能牽涉到人體健康,還有一些是社會福祉或是其他,比如說能見度的問題,還有古蹟保護等問題,它牽涉到不同的問題,光是環保署修法夠不夠?還是說以環保署這邊為本,然後和其他相對應的部會連結?譬如說它有可能是其他企業界所要扮演的角色,那企業界、產業界對自己污染源的排放理解夠不夠?我想這邊應該都有滿大的一個落差。
我們在這次的空污法裡面,可能有一些問題要提出來,譬如說我們對移動污染源提出10年以上要加嚴,但是我們要去想一想,現在新的車子在10年後就要開始改變,它要加嚴,在這個設備上面,我們的掌握夠不夠?它的觸媒劣化的情形,在現有的空污法的機制裡面,我們掌握得夠不夠?未來我們要怎麼去因應?10年之後我們的vision在哪裡?20年後在哪裡?50年後在哪裡?我想有很多問題,它牽涉到我們做什麼事情,還有我們怎麼去做那些事情來解決這些問題。包括在環境問題裡面,人的問題是相當核心的,在人的問題中,譬如說他entitlement夠不夠?encourage夠不夠?engagement夠不夠?empowerment夠不夠?enforcement夠不夠?太多、太多的問題,我們在修法是從中間一個角度去面對這些問題,然後嘗試提供一個解決的方向。以上,謝謝。
主席:請劉委員世芳發言。
劉委員世芳:主席、各位學者專家、各位同仁。今天可以來參加有關於空污法修正案的公聽會,我感到非常榮幸,因為長久以來,尤其是我們中南部的民意代表,或者是很多生活在中南部的人都知道,針對空氣污染或是各項的污染,包括水,其實都有很嚴重的南北不同。如果我們今天把全世界最嚴格的標準放到全台灣來看的話,受害最重的還是中南部,因為大家都知道,我們不可能把中鋼公司或中油公司的煉油廠放在台北市,所以剛才有很多委員,還有很多來自各個地方的學者專家都提出不同的看法。
我們都知道空污法從64年修正到現在,它一直在修正當中,在空污法單獨修正的過程中,包括中央政府和地方政府也都很努力,在過去幾年的時間,以高雄為例,第一個,當時中央政府要求我們楠梓的五輕廠是不是可以不要關掉,但是地方政府知道地方的壓力非常大,而且我們要履行在民國七十幾年的諾言,所以地方政府非常堅持楠梓的五輕廠一定要關廠,再來就是仁大工業區一定要降等,同時在這段期間,我們自己的環保單位也提出了加嚴,尤其是對於固定污染源的排放標準,那這一些都是在沒有入法的狀況之下,由縣市政府單獨去完成對於空污的管制,所以現在有關於這方面的管制,我建議一定要有幾個方向能夠落實,單純來管制空污法的若干條文,或者是若干的加嚴排放標準,只要符合全國或是全世界認為可以發展的標準,我們都不會有太大的意見,但是一定要顧慮到南北的區域均衡以及都市計畫相關的部分,因為只有南部地區會有農作,只有南部地區或中部地區會有工廠,那你這樣訂定下去的話,工廠的部分,甚至國營事業所在的,大部分會製造出空污的,那他們的可行性在哪裡?所以一定要訂定一個可行的方向。
很多學者專家所提的意見是一個目的,是一個結果,怎麼樣達到這個目的和結果?我相信很多比較激動的環保團體一定會說最好今天訂定明天就達到,但是如果是現存的這些製造空污的,那你要給它幾年時間?5年?10年?20年?這些是固定污染源,那對於移動性污染源,尤其是汽機車所排放的部分,我們也都瞭解,在北部地區現在有越來越多不會產生空污的大眾運輸,包括軌道建設的捷運,但是中南部在完全沒有捷運的狀態之下,只有公共汽車,只有機車,只有汽車。以高雄市來講,高雄市現在的機車和汽車的數目字就等於我們的人口數,所以如果未來要制定比較嚴格的標準,沒有授權地方和相關的區域計畫、都市計畫以及交通建設做一個整合的配套性措施的話,我覺得就是在懲罰現在居住在中南部的居民。
我們當然完全贊成要做居民的健康風險評估,所在地這些危害性比較高的部分都要加進去,但是加進去的抵換如果是用居民的健康權來抵換的話,我想百分之百的人都不同意,要怎麼樣讓它可以和緩的,不影響整體經濟發展的狀態之下做比較好的抵換,我認為應該有一個授權的空間。其實有很多在座的環保團體都是以前很好的夥伴關係,所以我們也提出了若干管制的必要,一定要能夠配合我們社經環境的變遷以及污染管制需求的不同做一個實施,基本上我們是贊成空污法要修正,但是在修正的過程當中,真的要提出我剛才所說的,針對南北資源或是南北環境正義不全的地方需要多做考慮。以上,謝謝。
主席:請李委員彥秀發言。
李委員彥秀:主席、各位學者專家、各位同仁。今天是國民黨在這一屆的立法院第二次排有關空污議題的公聽會,上個會期是由我來安排,也謝謝蔣萬安委員再一次的安排,可見空污的問題已經是所有國人最關注的,每個家長每天要出門的時候都會關心今天有沒有空污的問題,孩子到底有沒有體育課可以上,它也是我們這幾年來肺癌人數不斷增加最主要的原因之一。我必須要提醒環保署,你們馬上就有機會變成環資部,有幾個問題仍舊是我們關注的焦點,雖然在上個會期副署長答應我在6月底一定會送出來,事實上你們已經公告了內容,但是公告的內容和相關的條文是不是今天在現場好幾位長期關注空污問題的學者專家想要的方向?是不是真的有把問題解決?所謂的固定污染源和移動污染源,特別是前陣子在媒體上看到未來打算開徵空污費,我不反對開徵空污費,但是空污費不能變成所有固定污染源的贖罪券,他們不是繳了一筆費用就算了,我更認為政府必須要有其他的手段,你繳了錢,你繳了贖罪券之後再不改,我有沒有第二種、第三種的手段,用更好的手段來約制你在一定的期限之內必須要改善?不是開徵空污費,繳了贖罪券之後就繼續製造污染,這是我關注的第一點方向。
第二點,我也不反對國土重新規劃,在某一些都市,特別在中南部有一些工業區早就已經不符合現代的使用方式,我認為營建署和內政部要更積極的去檢討,空污的問題絕對不會只是交通部和環保署的問題,它必須是整個政府有決心去處理,必須是跨部會的。還有,我們最近在討論空污基金有沒有適當的使用,每一年的空污基金針對移動式的污染源去做電動機車的補助以及二行程機車的汰換,但是經濟部和交通部到底有沒有去精算在補助之後減碳減了多少?這個數字能不能更清楚的告訴我?如果我們每一年有四、五十億元的空污費,高達一倍以上的空污費是去補助汰換舊型的機車,但它卻是不環保的,或者是我們現在補助的電動車,前一陣子本席有要求,未來增設的充電站能不能就直接用現在的綠能直接供電?那樣更是一步到位,現在政府不是在推動綠能供電嗎?我不反對,如果未來的充電站可以直接用綠能供電的話,我相信效果會更好,否則我們不斷補助電動機車,鼓勵民眾汰換,但是它的充電方式還是火力發電,那它的意義到底在哪裡?
我更認為前瞻建設現在在做的,未來整個軌道建設如果搭乘的人口不夠多,用這麼大的電量去做大眾運輸工具,去做軌道建設,以現在整個政府的能源政策配比,不要忘記雖然是50%的天然氣,但它還是有製造空污的疑慮,所以我認為交通部和經濟部在這幾個面向要仔細的去評估。我們的政府做這些事情,大眾運輸我不反對,但是搭乘率到底有多少?這些大眾運輸做了之後,到底增加了多少的電力?這些電力是全部用火力發電,還是天然氣發電?未來做完這些軌道建設會增加多少的污染?如果相對的它可以減少民眾自行開汽車、機車的話,我希望可以很清楚的抓出這個比例,這個就是政府解決空污的決心,所以空污的問題絕對不是只有環保署的責任,是跨部會的責任。我長期跑交通委員會,上禮拜跑經濟委員會,又再跑財政委員會去講這些議題,副署長在現場,我相信我提的問題你都非常清楚非常懂,要如何把空污法有節奏的分初期、中期、長期有效的去處理,我希望看到民進黨政府的決心,不要只是喊喊口號而已。
主席:謝謝前面幾位專家學者非常精彩的發言,雖然時間控制在每個人5分鐘,不過講下來現在已經都要11點,在行政部門答復之前,我想簡單整理一下前面幾位學者的發言,針對一些問題,尤其是對這一次空污法修法的版本提出的具體建議,我希望等一下環保署和經濟部可以一一做具體的回覆。首先我要講的是這一次空污法的修法,詹副署長也知道,一開始並沒有列在執政黨的優先法案裡面,總共有72項優先法案,並沒有空氣污染防制法的修法,那我在這個會期擔任召委輪值連續兩週,包括這一週是第三週,都排跟空污法有關的議題,前兩週是專題報告,這一週排修法的公聽會. 所以當我發現執政黨沒有把空污法放入優先法案之後,我在總質詢時質詢賴清德院長,詹副署長也知道,我就說這個會期我擔任召委,環保署敢把版本送進來,我馬上排審!賴清德院長後來承諾說這個會期會把空污法的修法版本送進立法院,所以我還在這邊等,因為之前當我們發現它沒有列在優先法案的時候,當時我們排專案報告,李應元署長說基本上環保署的版本已經完成,但是在等經濟部作最後的文字確認。
我想這個部分民眾都在看,到底我們政府有沒有決心要來解決空污的問題?因為基本上這個問題是不分藍綠,民眾的健康是不分黨派,我想中南部的民眾感受最深刻,所以包括各黨的中南部委員,在我排專報的時候都來這邊發言、都關心空污嚴重造成對在地民眾他們身體健康的影響,大家對這個都非常關切,尤其是對於下一代孩子們的健康尤其關注,所以剛剛前面幾位專家學者談到包括生煤石油焦未來的管制、政府(環保署)公布有關空氣污染的PM2.5 數字有沒有辦法及時、有沒有辦法像國外尤其是美國作到AirNow那樣很及時地告訴民眾而不要慢半拍等等,我想個別委員都關注而且提出相關的修法,包括我也提出了空污法的修正案,譬如說劃設低污染防制區、對於移動污染源汽機車限制一定要符合一定排放量才能進到這樣的區域,目前臺灣各地方政府有劃設這樣的區域,但是沒有母法的授權,所以沒有辦法訂定罰則,在沒有強制力的情況下,其實形同虛設,所以我希望在這一次空污法的修法裡面,能夠凝聚各界的聲音,把大家的意見都能化成條文放入正式的空污法裡面,對於改善各地空氣污染能夠作根本性的解決,而不要只是一而再、再而三地在我們委員會討論很多、專案報告很多次,甚至是公聽會方面在上個會期李彥秀委員排了一次、這個會期我排了一次,我們希望真的能夠加速讓空污法在這個會期審查通過。
接下來我們先請環保署報告,然後針對剛剛前面專家學者的意見作回覆,謝謝。行政部門的回覆時間,大概就是8分鐘到10分鐘。
請環保署詹副署長發言。
詹副署長順貴:主席、各位委員。好,我儘量,因為剛剛總共有18人次的發言。
主席:那就10分鐘好不好?
詹副署長順貴:好。
主席:之後如果還要再講,我會給予寬裕的時間。
詹副署長順貴:好。謝謝召集人蔣委員、李委員、兩位陳委員,各位與會專家學者大家好!我想依我個人立場,我很相信其實經濟發展它只是手段,它不會是目的,而目的簡單來說其實是要讓人民過得好,要讓人民過得好,其實一定要包含乾淨的空氣、乾淨的水、健康無毒的食材,以及有一份穩定收入的職業。我想至少我個人在修這部空污法的時候,我絕對不會認為要把經濟發展放在最前面,所以針對剛剛以上問題的回答,我先從法規的條文部分來說明。剛剛詹長權教授跟陳宜民委員有建議法條的名稱要不要考慮修改,我想這部分我們可以再回去研究,因為我們現在公開查核已經特定,但是這部分我們回去可以再反映看看,要不然在大院審查時也可以改名稱,這部分其實我們完全尊重。
再來就是有關空污法今年219遊行的時候,都有承諾要趕快把它送進來,當然有一些基本的法制作業,現在我們署內的修法大概差不多都已經告一段落,接下來確實是有部會協商的意見,這裡面其實我就提到一個,本來我們跟經濟部大概有七個不同的意見,後來經過我邀請龔次長和他們跨部會協商之後,只剩下一個文字上明顯比較大的差別,這部分我就在此公開呼籲,拜託委員來支持,其實就是剛剛王敏玲副執行長有提到的,就是有一些條文在法條研商時一定會有跨部會的協商,但是不管是第十四條,甚至後來修法的第二十八條,經濟部都一直希望還是用「會同」,但是「會同」也就是沒有經過他們的簽字,我們的很多法規命令很難出得去,這部分經濟部還是這樣堅持,而環保署基本上的立場是希望用「會商」,所以我在這裡公開地拜託蔣召集委員和各位委員,未來希望支持環保署立場的版本。
我很快地回答每一位委員剛才提到的問題,第一個是郭育良所長提到的,他建議採用世界衛生組織的標準,就是年平均10微克、日平均25微克,這部分其實我們的空保處、監資處跟國衛院有一個四年期的科技計畫,就是要討論本土的空氣品質健康指標,這部分四年期應該是明年底會完成,其實這裡面國衛院的計畫主持人就是郭育良所長,我想這個時程告一段落之後,依照他提出來的建議,我們會審慎地研議,這一部分到底是該如何作,或者他剛剛的建議是不是會放在他那個研究成果的指標,我想到時候我們會來參採。
第二個是蔡春進教授的意見,我前幾天有跟他碰過面,他有提到超低排放裡面如何就加裝重複的兩套措施,但是這部分其實可以讓這些不管是煤燃、煉鋼、焚化爐等等的排放降低,這部分其實我在聽到之後,就直接跟他索取這些資料。這些只要確定技術上可行,已經精進化這些,國外也有這樣的通例,我想我們回過頭來進一步就會跟經濟部的相關單位再來研商,但是要排出期程,該要作的就來作,另外有關PM2.5的監測器可能有一些需要加速更新,其實我回來之後,在內部也經過了一些瞭解,如果確實那些是老舊而且標準不一的話,該要更新的部分我也要求要排出期程來處理。
龍世俊研究員提到的有關低污染排放標準的定義,是不是要加入區內小型固定污染源,因為確實個別人所組的生活曝露這個很大,這部分我們回去會再參酌,但是他提到有關移動污染源的管制不包括汽機車、建議納入的部分,其實我們在空污法這次的修法草案第二條第三款,已經把汽車的定義包含了機車,當然這是重機車,所以用汽車的管制當然就包含了機車,我們是通案性的在定義上一次就處理完。
有關蘇義昌理事提到的是一個空污總量管制的概念,其實我們已經公開講過了,有關掃街的部分我們已經贊同要把它拿掉,但是這部分送到院裡面來,會不會內容是不太一樣,我們不知道,當然,就是因為有不同的聲音,但是我在這裡還是要公開表明環保署的立場,我們支持把掃街的部分拿掉,但是有關移動污染源的部分,其實柴油引擎所排放的廢氣也是IRAC所公告的一級致癌物質,在加州的長期檢污裡面,移動污染源尤其是柴油引擎的排放也是可以抵換,我們透過比較精確的計算,這部分我們還是支持要把它列為抵換對象,這部分不是我們憑空塑造的,但是掃街的部分我覺得確實很難計算,而且不應該列入,所以我們支持拿掉。至於關廠歇業的部分,目前除了像五輕那種政治性的關廠我們不同意列入之外,未來空污總量管制實施之後的關廠抵換,目前是可以,但是外界的疑慮很大,我會回去再研究一下,因為這是子法的部分,未來如果是為了汰舊換新、增加產能、增加污染防制的部分,我想沒有道理不讓它列入抵換,如果是因為他個人經營不善而關廠,這部分是不是該列入抵換,我再重申,我會回去綜合檢討,如果不適合我就會把它拿掉。
有關周崇光委員提到的幾個問題,因為涉及到比較細節性的部分,有關那個模式模擬的規範要再研議,這些比較細節性的容我們回去研議;而生煤石油焦的減量期程部分,其實目前有使用石油焦做為能源的,大概只剩下六輕,它也已經申請做變更內容對照表,我們11月16日會排審,只要確定完之後,它也就不會再使用石油焦;至於生煤如何減量,這個就涉及到非核家園之下的能源配比,這個不是我個人能夠決定,但是目前政府的作法是到2025年時,會從現在的46%逐步地往下減到30%,我想這是大家都知道的部分。
有關王敏玲副執行長提到高雄地區中油仁武廠週邊也有很多小學關於VCM的問題,其實我們在9月29日已經預告了一個草案,就是針對VCM(氯乙烯)的相關製程做了一個加嚴管制標準,這裡面有相關的管制規定,我們希望這部分未來當然有機會可以做一些比較有效的管制。
莊秉潔老師提到在總量管制底下是不是可以把效能標準放進來,這部分其實我已經交代我們綜計處同仁研議,但是現在到底適不適合這樣作,我沒辦法給一個明確的答案;我現在當下可以很清楚決定的,我就會直接地跟你們答應下來。至於空污基金可不可以用到低污染車輛以及空污疾病的照顧,這部分我還是必須要說抱歉,如果答應這個,未來大量的健保給付費用,可能很多都要來這邊用,那空污基金如果沒有收到1,000億元,可能都不見得足夠支用!
有關低污染車輛的問題,這個就包含剛才詹長權院長提到的,就是要無煤加上無油的交通工具,那我請問一下:無油交通工具的動能要用什麼?輕燃料嗎?用電嗎?用電會不會回到燃煤、燃氣或者再生能源?那些真的是零排放嗎?再生能源是排放最少、最少的,但是它在前端也不會完全是0%,如果是用到燃煤、燃氣,那它也不會是一個零污染,所以我覺得我們還是要務實看。
再來就是空污基金希望是用在污染防制比較有積極作為的地方,我不想把它用來補助電動產業,所以其實就這部分來講,適當的補助可以,但是把它大部分用在這邊,甚至是變成用來輔導電動車輛或低污染車輛,我覺得其實可能也沒有那麼適合。
有關許心欣副會長提到會議紀錄的部分,其實我第一次看到這樣的問題之後,就有回去瞭解,也請他們作出更正,其實那個紀錄他們可能只是想要作摘要,而你們大家希望的是比較完整的資料,我已經請他們再更正,包含陳曼麗委員提到有沒有辦法記到逐字稿,但是在環評法裡面,我們仍然沒有辦法記到逐字稿,因為一個紀錄要幾百頁,我都不曉得怎麼樣用書面寄出去,我覺得這個還是要摻雜,有些東西可以放在網頁讓大家看,但是書面資料可能還是要有一些摘錄,是不是這樣可以比較好?至於副會長提到第十四條規定必要時應該要刪改的部分,其實我們已經改了,你看我們後來參採的版本都已經改過了。而手動監測改為自動監測這部分,上一次我聽到之後回去也已經交代研議,看怎麼樣搭配監測器的汰舊換新,未來是否一併改為自動監測,這部分我也已經交代要研議了。至於第五十七條所謂1,000倍的問題,因為這是刑法的規定,其實1,000倍在大家的想像中不會很難發生,只要不小心的逸散,上萬倍都會有,因為那是用刑法處罰的,但是單純的超標在第六十四條第一項中就有處罰規定。
另外,葉光芃醫師提到的主要是空污法修法在這個會期能不能完成,我想有蔣委員擔任召集人,他也很願意排審,我們會盡量地、全力以赴地讓空污法可以在這個會期完成修法,至少剛剛也有不少專家學者肯定了我們的部分修法,當然不滿意的也是有,對於不滿意的地方我們會儘量來努力。
有關陳椒華老師提到總量管制許可量太高的問題,這是比較涉及到子法的部分,其實我已經講過非常、非常多遍,也已經當面跟他講過,我們會在導入第二期的同時,就把那個許可量太高的問題一起把它刪減下來,但是我們不可能分成兩段,現在先去刪減第一期的許可量,眼看著明年7月1日就要進入第二期了,不可能現在先刪減,第二段才說再改;但是至少我也同步答應把許可量改為三年,這部分我想至少陳椒華老師也有接受。其他關於總量管制的部分,其實剛剛已經提過,我們就不再重複。
楊澤民博士提到有關中部空污為什麼沒辦法實施總量管制,其實我剛剛講過,我們掌握的前二十家排放量大概就占百分之八十幾、前五十家占比已經超過90%,其實我們要用的方法不是不減,不實施總量管制不等於不減,我們用直接指定削減,我們一期、一期要求他們減個5%、10%,直接指定下去其實就可以了,未必要再透過總量管制,那樣反而期程會更久。關於鄰居條款部分,其實我們已經有訂在第七條。另外是空氣品質標準這部分,其實我們在空污法修正草案的第五條中,也有訂定未來每五年會檢討一次。
還有其他的部分,關於施月英總幹事提到的許可證更換期限,依照現行法第三十條規定,一般的許可證更換年限是三年到五年,但是如果在過去的前一個許可證期間內有違規情事且情節重大的,我們會把它降到三年以下一年以上;至於及時監測納入的部分我們都會作,尤其是像特殊工業區的手動採樣資訊,這是剛剛蘇義昌先生要求的,我也承諾會在年底之前就把資料都公開。
剛剛詹長權老師建議的意見我大部分都已經有回應了,其實現在CO2還是空污法裡面的法定污染物,要溫減法實施超過十年之後才會移到溫減法管制,這是立法上的規範,但是如果未來在立法、修法上還是要把CO2一直放在空污法裡面,我想這是立法上面的考量,我們也尊重;其實這就回到剛剛提到的,要無煤發電同時還要無油的交通工具,這兩個之間會不會有潛在的矛盾?至少我很務實地跟大家說,現在真的有困難,要無油汽車的話,它就必須要有電動汽車,電動汽車的電要從哪裡來?這真的是有困難,但是我們現行空污法第二十條裡面已經有規定,未來訂定一些有害空氣污染物的管制標準是要參考當地的健康風險評估結果,而且我們9月29日也有訂定一個固定污染源有害空氣污染物,這部分我們除了會有管道的一致標準之外,針對地區的環境風險,也可以訂不一樣的逸散風險,這部分我們在9月29日已經有開記者會跟大家預告了。另外,有關經濟誘因不足的問題,我們也呼籲大家多給一些外在的聲勢來支持我們,可以把一些空污費再大幅地往上調,這部分如果沒有外界的壓力,光是環保署是作不到的,我在這裡很誠懇地跟大家講,要往上加我絕對不會反對。
我想其他大部分我大致都提過,唯一最後要補充一點,在我們的14+N裡面,大家都覺得好像我們把大量的空污基金用在移動污染源,其實在固定污染源這部分,因為第一個,如果是針對大型的企業財團,我們只要用加嚴標準逼得它去更換,如果是國營事業我們就跟它協商,請它編列預算去更換就好了,我們不需要去補助它,只有中小型的鍋爐我們才有補助;所以在移動污染源這部分,對於這些可能是底層比較弱勢的個體戶,我們才把錢放在這裡。所以不要因為看到我們把錢都放在移動污染源上,就以為我們對固定污染源都不管,其實在固定污染源的部分,我們只要用加嚴排放標準,以及剛剛說的對國營事業要求編列預算去增加污染防制設備,其實應該就可以了。
以上我大概就很快地作一些補充,而未來的AQI指標可不可以變成即時的部分,我們會儘量努力來研議,只要技術方面都可行、沒有問題,我就會去要求。謝謝,不好意思。
楊澤民執行長:(在席位上)副署長,我剛剛講官方不能愚民,請你回答我,臺灣的臭氧是不是比美國嚴?
主席:好,我們先謝謝詹副署長,等一下第二輪發言的時候我們再把問題……
楊澤民執行長:(在席位上)你剛剛沒有回答我的問題嘛!
主席:好,沒關係,等一下第二輪發言會讓……
楊澤民執行長:(在席位上)政府欺騙是最不能容許的事情!
主席:在聽環保署回覆完之後,我們先請經濟部工業局呂局長發言。
呂局長正華:主席、各位委員。我做摘要地回答,第一個就是經濟發展跟環境保護怎麼樣永續的問題,這個我們當然也是會在政府部門裡頭務實去推動。
第二個部分,待會可能請能源局李副局長上來先準備,另外還有中鋼公司及台電公司的代表,我先就我主管的產業部分作回應。詹副署長特別提到龔次長在10月19日已經針對雙方不同論點的部分有一些探討,探討之後也跟召委及各位委員作了報告,因為龔次長現在是在財政委員會參加所得稅法修法會議,所以就由我們部內幾個單位共同來參加這樣的會議,就這個「會同」跟「會商」的部分,因為在過去的推動當中,其實有包括總量管制、空氣品質嚴重惡化緊急防制辦法、燃料成分及混燒比例管理辦法等等議題,所以才會有「會同」跟「會商」的不同程度作法,其實主要部分譬如說電廠在空氣品質不良時要配合降載,因為有能源供應事業要依能源管理法遵行經濟部相關能源調節、限制或禁止的規定,所以我們才希望不是只有一個部門而已,透過「會同」的程序,才能夠完善經濟部在空氣不良時如何配合電力調度的法律依據,當然能源局可能等一下會補充燃料成分及混燒比例等方面的問題,尤其是總量管制的部分,對於產業投資、能源供應的穩定與安全等能源管理法裡面的職權,我們堅持「會同」的部分是還在院內討論當中。跟各位委員報告,行政院因為政務委員也在協調這樣一個部門之間要「會同」或「會商」的問題,當然也有不同的意見在表述,但是請委員支持到時候院版協調出來的結果,到時候我們就會配合院版的文字,看是用「會同」或是「會商」來跟立法院作討論。
主席:是哪一位政務委員?
呂局長正華:目前是張景森政務委員,這個應該還在院內協調,剛剛詹副署長是傾向用「會商」,目前還是以「會同」為宜,因為包括能源的兼顧要怎麼處理的部分,不過這個還未定案,所以會以院內版本再來立法院討論,懇請委員支持行政院的版本。
接下來是幾個個別回應的部分,剛剛劉世芳委員也提到有一些現行的工廠,在可行性的一些方向上給他們相關的配套,包括怎麼樣務實地去作汰舊換新的BACT總量或是抵換等等,這個我們還是希望在產業的發展上能夠有所因應;至於像陳椒華委員講到林園、旗津、小港的問題,以及剛剛王敏玲副執行長提到台塑仁武廠的一些致癌風險部分,在此跟各位委員還有在座公聽會代表報告,我們現在已經有實施安全與環境監測管理系統操作的營運計畫,對於大社、大發、林園的部分有一些監測,也會配合環保署的特殊性工業區緩衝地帶及空氣品質監測設施設置標準,對於特殊性工業區建置這樣的監測系統,在發生空氣品質惡化的時候,其實也可以找到這樣的污染源,所以我們會針對這個部分去推動。
剛剛王副執行長有特別提到像仁武的部分要不要作健康風險評估,因為我們在明年大社的健康風險評估是不同的時間點會往下作,大社的部分是用我們工業區的基金去執行的,而我們也有一些案例,譬如說像臨海的部分,就是由地方政府跟環保單位透過基金支應來處理。因為我們的基金是自償性的,只能針對工業局所屬的工業區,所以如果有地方認為這個監測是很必要的,對於空氣污染防制需要健康風險評估這部分,那可能要協調地方政府跟環保單位去作這樣的經費支持。
接下來幾個時間的部分請李副局長跟大家報告,謝謝。
主席:請經濟部能源局李副局長發言。
李副局長君禮:主席、各位委員。首先要很感謝環保署在修法的過程中間,花非常多的心力跟經濟部包括能源主管機關協調,事實上我們也充分瞭解,在現代的經濟發展中如果不去考慮環保,那恐怕任何經濟建設是很難進行或者說它是沒有辦法進行的,因為環保已經變成一個普世的價值,所以我剛才也非常同意我們要有美好的生活,需要有好的空氣、好的水,不過當然大家還要有一個穩定的工作。
當然在能源部門來講,我們已經完成了我們的「非核」,我們在2025年要落實非核家園、我們所有的核能機組就要除役了,這個部分已經訂定在電業法裡面,而且我們會把再生能源占比從現在的4.8%提高到20%,我們知道再生能源幾乎是不排碳的,當然剛才副主委也說事實上它在製造的過程中大概會排碳,不過它在使用過程中是不排碳的!
另外,在目前的能源結構裡面,占最多的就如同剛才副署長提到的是燃煤發電,燃煤發電現在大概占6%,我們希望在2025年之前,也就是在未來的8年之內,減少燃煤的發電量把它降到30%,而要加以替代的,我們希望用相對排碳量比較少的天然氣,希望天然氣的占比能夠從目前的大概35%提高到未來的50%,當然配套的措施我們也在作,我們也希望大家共同來努力,比如說我們要增加天然氣的話,相對的必須要有天然氣接收站,要不然天然氣怎麼進來?此外,天然氣需要儲槽,這個也需要大家的支持我們才能作到。
而就電廠來講,我們的電廠需要改良、改善,就短期來講,當然我們要提高台電公司汰舊換新的速度,要用新的技術經營;另外,在燃煤組合的部分,我們也要求台電公司去調配符合空保、降低排碳的組合。還有關於新設燃煤電廠,我們認為舊的要把它淘汰掉,如果要作更新的話,一定要用最高效率的「超超臨界機組」。剛剛也有一位老師提到,除了機組的效率以外,它防制污染設備的提升也是有助於改善,這一點我們也會請台電公司加以改善。
我們希望未來大家共同努力,當然最重要的還是要節約能源,因為節約能源才能讓能源真正被少用,如果大家還是繼續使用很多能源,又要要求能源充分供應的話,那我們必須去尋求來源,這個努力希望大家能夠共同努力,也希望多給我們能源部門多指教、多指正,謝謝。
主席:請台電公司溫副處長發言。
溫副處長桓正:主席、各位委員。延續剛剛李副局長的發言,我想對於空污的改善,我們台電公司真的是非常積極地辦理,我們的改善策略就是follow能源局的一些政策,第一個是我們對能源結構的改善,我們從過去以煤為主的發電方式,逐漸會改為以燃氣為主的發電方式,但這個部分還是要看剛剛李副局長提到的情形是否順利,我們要等到天然氣的接收站以及燃氣機組逐步上來以後,在有足夠的電源以後,我們就會逐步按照這種方式來進行電力調度。第二個,針對我們既有電廠比較老舊的機組,現在就逐步開始在作汰舊換新的工作,以提升機組的效益,不管是燃媒還是燃氣,都朝全世界最新的技術來引進。第三個部分是針對既有機組,既有機組中有些防制設備效率比較低,我們會逐步進行改善,包括台中電廠我們目前已經進行的各項改善工程。
第二點,我想要強調的是,任何一個改善工程我們都需要一些時間,所以不可能立竿見影,但是台電公司會加快腳步,以第一優先來進行各項改善。以上報告,謝謝。
呂局長正華:(在台下)報告委員,中鋼公司代表要報告一分鐘還是就把問題帶回去?
主席:中鋼公司有要回覆嗎?
呂局長正華:(在台下)他說其實這個可能要帶回去研議。
主席:帶回去研議是不是?好,因為基本上經濟部的回應都跟之前講的一樣,兩次的專報中你們談的,都是因為能源的需求、要怎麼改善、需要一定的時間,但是我想今天大家關注的是空污的議題,局長剛剛也講到,民眾就是需要新鮮的空氣、乾淨的水、健康的食材,但你沒有講到民眾也需要一份穩定的工作,沒有健康的身體談什麼工作?我想這個是很明顯嘛!現在執政黨你們就是把責任都推給你們的能源政策,環保署也很清楚地表達他們的立場嘛!他們修法就是需要、未來希望就是「會商」對不對?我想這個當然行政院還要再討論,剛剛也講了,張景森政委還在協調,但是我想未來行政院送進立法院的版本,到底是採哪一個文字,我想這個是關鍵的,也看得出來執政黨到底有沒有想要解決空氣污染的問題。今天這麼多專家學者,除了從學術上面提出相關數據外,很多是中南部在地他們實際感受到的,不管是仁武國小這些孩子們現在所面臨、所遭受到的這樣嚴重的問題,政府不能再視而不見啊!當然,2025非核家園既然是已經訂定的一個目標,但是要以此犧牲掉國人的健康,我想這個大家要重新思考,你們要拿出具體的辦法出來,而不是一再地讓民眾受害,我想這個是政府要好好站在國人健康立場來著想的。
接下來因為還有半個小時時間,看來我們還有第二輪發言,現場有來自臺中的江啟臣委員,他非常關注空氣污染的問題,我們先請江委員啟臣發言。
江委員啟臣:主席、各位學者專家、各位同仁。很抱歉,今天因為委員會都還有其他會議,我早上可能沒辦法全程來聆聽,但是我們透過視訊大概有聽到一些內容;不過早上我一早也把今天公聽會的簡報都看過一次;剛才又得知今天下午環保署長及經濟部長要到台中火力電廠去開一個記者會,還要去現場會勘。
我手上這個是剛才台電公司給我的簡報,老實講,我看了有一點失望啦!當然,講到空污法的部分,因為涉及很廣,不是只有台電公司的電廠問題,固定污染源、移動污染源裡面涉及到怎麼樣管制、怎麼樣處罰這些,我想有很多內容可以再進一步討論,不過我覺得這一次空污法的修法,整體來講,雖然行政部門的版本有提到關於加強罰則或者加強管制的部分,但是有一塊是我在這部法律裡面一直沒辦法看得出具體內容的,就是空污與健康的關係如何在這裡面被體現?健康的因素如何配置在法律的內容當中?我們防制空污的目的是為了什麼?當然是為了健康啊!這是最大的一個目標嘛!這一點在整個修法的主體性當中,並沒有被很明顯地凸顯,然後,它是怎樣被具體地評估而受到法律的約束,以及對健康危害之後相關罰則的律定,這部分我覺得不夠清楚,所以我在這邊特別提出來,是不是能夠請行政部門再加以考量?讓這個修法可以更完備,也達到我們整個空污防制的最大目的,也就是捍衛民眾跟人民的健康。
至於下午在台中火力發電廠要進行的簡報,我剛剛看了以後,我在這邊先提出意見來,當然環保署副署長也在這邊,還有經濟部相關的人員在這邊。我們在這個裡面不斷地跟民眾說我們現在作很多、花了將近100億元的錢,要來改善這十部機組可能造成的空污問題,我們去改善它們的排放、降低它們的污染,這個聽起來是正確的、感覺也是對的,但是它有一個迷思在,就是說改善完之後,就合理化這十部機組繼續燃煤啊!就算這裡面有提到未來要添加兩部或幾處的燃氣機組,但是第一個,它開始運轉的時間是2025年,這中間還有七、八年的時間,這七、八年的時間其實我們已經等同於政策透過措施改善來合理化繼續燃煤這件事情!這是第一個。第二個,在這個簡報裡面不斷提到當PM2.5 到達某一個標準的時候,台電公司過去配合市政府降載了二十二次,我每次聽到降載二十二次,都覺得聽起來二十二次很厲害,但是卻不如一次的降載!因為那二十二次的降載是什麼?是彈性降載或者假降載啊!即今天降了、明天恢復,但是其實我們所要求的降載是逐年減低燃煤的發電!逐年減低燃煤的發電!我們講的降載不是單日的降載,這一點在目前台中火力發電廠跟台電公司的作為上面,幾乎是沒有任何回應的,可能也是因為中央的能源政策問題。
再者,我必須在這邊提出來,我昨天也問了經濟部長、台電公司董事長,他們都說「是」,我問什麼?台中火力發電廠所在的位置是不是土壤液化區的高潛勢區?他們說「是」,土壤液化的高潛勢區!九二一地震的時候這個地方曾經下陷,有幾部機組都曾經受損,所以它其實也是經不起大地震的,特別有兩部機組是建在灰塘地盤上面,它是更容易受影響的,專家的評估報告也都有寫出這方面的預警,所以我們就很納悶,這些因素為什麼在它的機組展延當中都沒有被考慮?相關的應變措施等等這些都沒有被公開,甚至土壤液化潛勢的檢測、評估都沒有公開資料、都沒有被open,這一點讓我們對電廠的安全非常懷疑,所以我提出來,這是一個最好的理由,讓這十部機組當中,如果是在那個最不穩定地盤上的機組,可不可以就先停機?停機其實就是降載了,也不用花任何的錢,否則據我的瞭解,現在台電公司每年都在花錢填那個土壤液化的地方,那是經費啊!花錢來避免這個土壤液化惡化,同時繼續火力發電,然後排放空污!這樣的問題,為什麼我們不一次以安全的理由就可以把它解決掉?對不對?那個最危險的地盤上面的機組應該停機,停機就自然降載了,對不對?那其實對我們的空污就是很大的改善。
以上我提出來幾點意見,給行政部門拿回去作慎重的考量,好不好?謝謝。
主席(陳委員曼麗代):接下來要跟大家宣布,我們今天早上會議預定到12時結束,因為時間的關係,所以我們第二輪發言現在就截止登記;目前登記發言人數有8位,所以等一下每位發言的時間是3分鐘。
現在請國立中興大學環工系莊秉潔教授發言。
莊秉潔教授:主席、各位委員。剛剛副署長有回應我的建議,就是加上一個效能標準。另外剛剛提到詹老師有建議說無煤、無油,其實在我剛剛的第六條第三項有這個建議,就是在三級防制區如果要新設一些工廠的話,它基本上要用乾淨燃料,所以其實已經有一點無煤、無油的概念擺在三級防制區裡面。
除此之外,我也提到在三級防制區裡面如果因為能源政策考量,必須在深澳蓋燃煤電廠的時候,這時候徵收的空污費、發電的成本要高於天然氣,蘊涵著就是會把空污費調高,燃煤發電的空污費可能比現況多上100倍,也就是空污費會收到1,000億元,所以剛剛詹副署長談到他其實不贊成我把跟空污有關的健康成本(就是剛剛談到對於得到肺腺癌患者的照顧等等)納入空污費的使用,我只是跟他講就是因為這個會調到將近1,000億元,所以也就可以做這件事情。當然現在很大的問題就是,不僅是中南部,其實臺北也一樣,很多人得到肺腺癌,而且都已經是晚期了,所以的確需要在更早期的時候就做一些低劑量的檢查,我們知道一次大概要4,000元,這部分的確會增加很多空污費的使用。所以我是建議,如果按照我的想像,透過第六條的修改,這時候就可以達到1,000億元,這些錢就可以拿來做剛才說的健康照顧。
我覺得現在國家最大的問題,就是我們沒有經費改善傳統燃油的汽機車,所以我們只能使用這一種,沒有辦法朝乾淨的汽機車發展,例如氫能或電能。所以我很期待,當我們調漲空污費之後,我們就有機會發展這些產業,所以我剛才還很介意,應該把乾淨車輛擺在優先使用的項目裡面。
按照我的計算來看,例如燃燒天然氣的污染量,相對台中電廠來說,硫氧化物低了582倍,氮氧化物低了15倍,PM2.5也低了105倍。按照過去PM2.5 的成長量,我們發現它和能源的使用基本上是呈現正相關,過去大概增加15左右,所以當我們變成無煤發電,而且天然氣也裝脫硝設備的時候,我們的污染量就會從增加15,除回來變成11,也就是可以回到1960年代的水準,所以我覺得,當我們調升空污費的時候,就可以做到這些事情。
至於它的成本,其實我也有算過,電價大概只增加2毛錢而已,因為現在是燃煤機組,如果空污費增加,我們的電價會增加2毛錢,這對我們國際競爭力的影響,以電費來說還是低於中國和韓國,對經濟的影響有限,而且多了這1,000億元之後,我們還可以創造新的產業。
同時,現在有很多重油鍋爐,這是因為現在沒有天然氣管的關係,有了這1,000億元,我們就可以鋪設天然氣管,也可以補助他們改燒天然氣,這時候他們的燃料成本就會從現在發1度電3元,降低為2.1元,所以對中小鍋爐來說,他們一定是支持的。以上建議,謝謝。
主席:謝謝莊秉潔教授。
請中央研究院環境變遷研究中心龍世俊研究員發言。
龍世俊研究員:主席、各位委員。我想大家都同意,我們應該要有一個以健康為導向的空氣污染防制法,要把這樣的精神入法才對,也很謝謝剛才詹副署長願意考量,把社區型的小型污染源也加入。我要再次闡述,大家可能會認為社區的小型污染源只有北部會發生,其實中南部更嚴重,因為中南部有非常多小型、沒有被管控的工廠。
我剛才查了一下我們每年的GDP,1992年是一萬多美元,2015年、2016年已經是二萬多美元,這也是給經濟部參考,現在我們的GDP已經加倍,我們不能再像以前一樣,不能只說要加嚴標準,現在不只是加嚴標準,對於小型、未管控的小工廠和社區污染源也必須加強管控,我們必須用更嚴格的標準才能買到我們的健康,現在所花的成本,其實是為了讓我們可以享受到乾淨的空氣。
我希望環保署能夠再加以考量,以前一些未入法、未納入管制的小型固定污染源,這次也能夠納入管控,除了加嚴標準之外,這部分也是需要考量的,這是第一點。第二點,對於經濟部的失望,我想剛才很多委員和專家學者都已經提到,過去20年來,就是因為有「會同」的問題,導致環保署很多想要推動的標準一直沒有辦法推動,所以我贊同環保署的修正意見。
但即使是改成「會商」,其實我也很擔心「會商」這兩個字根本無法納入行政院的協調版本,所以我要寄希望於各位立法委員,我希望立法委員能夠幫環保署,不僅是把「會商」這兩個字去掉,而且要在新版的空污法之中加重經濟部的責任,因為經濟部很多工業區裡面的小型工廠根本就沒有加以管控,這是在環評的時候,你們自己人不小心說出來的。
所以,我覺得空污法應該要加重經濟部的責任,由環資部督導經濟部工業局怎麼監督,降低工業區的排放,我希望這部分也能入法。這個部分恐怕很難納入院版的協調版本,我們希望立法委員能夠幫忙環保署,加重經濟部的責任。第三點,我希望環保署能夠再增加一些比較新進的方式,例如不要只靠空氣污染模擬,能夠多靠空氣污染觀測,發佈一些預警等等,希望你們能夠納入考量。以上,謝謝。
主席:請劉委員建國發言。
劉委員建國:主席、各位學者專家、各位同仁。本席前天才向賴揆請教過空污的問題,以及沙塵暴的問題為什麼會這麼糟糕、嚴重,政府也編列了預算,為什麼狀況還是這樣?賴揆反問本席一句話,當時他很有誠意地反問本席:「委員,你覺得主要的原因在哪裡?」,不知道那天詹副署長有沒有聽到,不過當時本席差點說出一句話,但是後來又吞下去,因為賴揆是很有誠意地問本席主要原因是什麼。
本席當時回答他,在中南部,尤其是濁水溪左右兩岸,就是彰化和雲林,100年的時候曾經核定由環保署和林務局、水利署編列30億元,這30億元就是要用來防制沙塵暴,降低這樣的污染,後來我們把資料調出來看,100年到104年,足足花了5年的時間,可是整體執行率只有16.4%。也就是說,需要政府做什麼事情的時候,政府都會說沒錢,現在有錢了,結果也是沒做事。當時署長搶著回應,本席也讓署長說話,雖然前天的質詢時間才15分鐘,但本席還是讓他回應。
他說還要種植什麼,要從多少面積擴大到多少面積,但本席告訴他,100年到104年,那是前朝的事,如果各單位負責的人沒辦法讓執行率達到一定的目標,這些人是不是應該檢討?應該處分的就要處分,該殺雞儆猴的還是要殺雞儆猴,如果沒辦法做到的話,就這個事件來看,政府想要處理、降低空氣污染,其實不太可能做到。因為沒錢的時候,政府就說沒有錢,所以沒辦法辦事,但是有錢的時候也辦不了事,所以對於空污的問題,等於是空有政府、污染依舊。
經濟部三、四天前審查免徵牌照稅再延四年的議題,本席問財政部部長,我們預期要達到什麼目標?他說要達到某某目標。電動載具的部分是經濟部管理的,經濟部和交通部所管的電動公車,新竹市原本還有一條路線是使用電動公車,大約有十幾台,但是現在那一條路線的十幾台電動公車都沒在使用了,就連臺北市,我們的首都,連一台電動公車都沒有。
當初Gogoro電動機車剛推出,本席也在這裡質詢過李署長,環保署針對換購電動機車推出一個專案,為期3年,但是當時布建的充電站,為什麼獨漏中南部這些空污重災區?等到你們要去設充電站的時候,對這些空污重災縣市的縣民來說,基本上他們已經沒辦法享受到那個優惠了,怎麼會有這樣的邏輯思考?這是環保署的問題。經濟部、交通部推出電動公車,當時想要創造的預期目標,到現在也是全部夭折。
有一件事很有趣,4月份的時候,六輕自己召開記者會說他們要放棄燃燒石油焦,因為臺灣社會普遍不認同美國覺得還不錯的石油焦,所以大家對他們有所誤會,但是他們不願意讓臺灣社會誤會,所以他們寧願禁燒。行政院還開記者會肯定他們,這些都有紀錄可查,我們地方政府上個月還上電視節目再肯定他們一次。
臺灣僅剩的兩張燃燒石油焦許可證,4月份的時候就說要停掉,政府也給予肯定,結果到現在還在燒,政府的管理到底在哪裡?上禮拜本席質詢署長的時候,本席就請教過他,你是不是終結臺灣燃燒石油焦的署長?當時本席還這樣期許他,本席沒有諷刺他,也沒有說什麼難聽話。但是像這樣的做法,你們到底要怎麼說服人民政府有決心要降低空氣污染?
那時候賴院長反問本席最主要的原因在哪裡?本席回答主要的原因就是政府,其實就是政府是否作為而已,或是政府有沒有決心而已,空污法早就應該列為優先法案,這絕對是無庸置疑的,為什麼還要再會經濟部?或者還要修改什麼文字?這些話你們竟然說得出來,這讓本席覺得很羞恥。今天詹副署長也在場,本席對詹副署長高度期待,不管是什麼情況,本席都是抱持這樣的態度,到現在都沒有改變。
但是看到中央部會各機關面對他們應該要負責的事情,關於減少排放的相關方式、方案等等,到今天為止,如果針對這部分做通盤檢討,其實完全沒辦法向社會大眾交代,所以林揆今年卸任之前又震怒一次,不知道賴揆會不會在不久之後又震怒一次。震怒什麼?就是各機關統一陣線要控制空氣污染、降低空氣污染,結果最後卻是有預算卻不執行,或者執行率非常差,雖然有預定的目標,例如預計電動載具達到什麼樣的目標,到時候全部都無法達成。
這方面的公聽會已經辦過很多次,還有說明會、記者會等等,在座的葉醫師等人,大家都是拼命降低臺灣空氣污染的英雄。本席今天說話都說到有點結巴了,因為本席一直在說這些事情,已經說到都不知道該怎麼詮釋才好,到底政府處理空氣污染的決心有多少?這絕對是一個藍綠都有共識的議題,而且是最好處理的事情,如果政府連這件事情都處理不好,本席不客氣的說,以前的政府就是因為處理得不好,所以才會被換掉。
現在換了新政府上台,如果沒有新的作為,沒有堅決的魄力,沒有正確的能力,預算還是執行的「離離落落」,預期目標也沒辦法達成的話,身為政黨的一員,本席也覺得愧對社會。今天,臺灣的社會、臺灣的官場都應該重視這件事,空氣污染是每一秒都要面對的,因為每一秒都有可能吸入我們的肺部,殘害到我們的下一代和長輩,但本席沒有看到任何官員勇敢出面指責這個單位不對,或是這個單位這麼做沒有道理。
如果政府單位沒有決心要做的話,臺灣空氣污染的問題永遠沒辦法解決,本席沒看到有良心的官員出面說話,有的官員處在這樣的位置上,也有決心想要做,就算上面的人不配合,自己甘願拼著不當這個官也要做,但我們沒有看到這樣的人。本席不是鼓勵你們不要當官,你們不要誤會,本席要說的是,面對臺灣的空氣污染問題,如果政府官員沒有這樣的魄力和決心,本席覺得對臺灣社會是很難交代的。
主席:請財團法人彰化基督教醫院葉光芃醫師發言。
葉光芃醫師:主席、各位委員。我就直接說了,經濟部一直在實問虛答,我們看2017年9月才就任的經濟部次長所說的話,如果要請他改變,其實就是「請鬼拿藥單」。2012年,那時候我們就請經濟部能源局主秘、工業局副局長、台電、交通部參加會議,我要強調,那時候是2012年,當時李應元也有到場,所以他不是沒有概念。我們看2014年,那時候經濟部回答No,2017年的經濟部也是說No。
賴清德是做實事的人,他的理念是「清廉、勤政、愛鄉土」,但是我們如果問到如何落實空污防制,你們就說這個問題應該跨部會處理,當時賴副署長也有到臺中,他說會跨部會處理,陳吉仲也是這麼說。嘉義市2015年2月24日已經成立空氣污染防制委員會,這是市長主導的,臺中市也是由市長帶頭批評,但是行政院還在混,而且已經混很久了,到現在經濟部還說那些話,所以林佳龍出面和他們對打,這件事已經溝通兩年了,到現在還在混。
這張簡報上的照片是由國民黨委員帶頭的抗議活動,所以這個問題不分藍綠,當時國民黨也出面和台電抗爭,另外這張圖片上的人是民進黨立委李文忠。我們的第一個訴求就是針對台中火力發電廠,當時中央是由國民黨執政,大家希望台中火力發電廠的污染物不要飄到埔里。
副署長,你說可以抵換,但燃煤和交通是不一樣的,對健康的危害怎麼可以抵換呢?你們科長不敢把這張簡報拍回去看,但其實你們以前已經拍過了,風吹沙和燃煤的問題怎麼會一樣呢?相差五倍怎麼可以抵換?說這些話根本就是沒學問。
請大家看下一張簡報,這是英國醫學會的報告,請大家看一下這個團體有多大,這是英國醫學會和很多團體一起提出的報告,他們認為光是燃煤就會造成經濟損失31億元英鎊,這件事有很多種解決方法,例如交通方面等等,但那些都不是最好的方法,最好的方法就是禁燒燃煤。這件事也不需要跨部門處理,他們提出六種方法,第二個方法就是把燃煤拿掉,因為這對健康的影響是最大的。
他們用三顆星、三棵樹表示對健康和環境的影響,只有把燃煤拿掉才能達到滿顆星、滿顆樹的最佳狀態,因為這個問題對環境和健康的影響最大,我這些話是說給經濟部聽的,但是你們聽得懂嗎?另外,衛福部也要注意,請看下一張簡報,英國是全世界第一個燃煤的國家,當時帶動了工業革命,但是他們已經規劃要在2017年達到全國無煤,現在他們的燃煤量已經降到很低了。
關於呼吸平權,今天我們所有的改善都是為了滿足這件事,國民黨執政的時候,大家要求中央政府重視地方,現在是民進黨執政,中央政府有重視地方嗎?因為經濟部次長說中火影響空污「微乎其微」,所以才會挨批沒人性,如果不重視健康平權,沒有終結空污,我們的法律修正如果沒有往這個方向走,一切都是沒有意義的。所以產業轉型、能源轉型是很重要的,拜託大家一定要重視,如果沒有滿足這些條件,中南部一定會因為空污革命,今天中南部的民意能夠支持你們上台,反之也會讓你們下台。這張簡報是呼籲中央勿遺棄雲林,署長是雲林人,這是今年提出的訴求,他們呼籲中央勿放棄雲林,希望「林全奮起、雲林新生」,現在應該是「賴揆奮起、雲林新生」,因為這樣中南部才有機會新生。
另外這一張簡報是他們去參加世界衛生組織時拍的照片,我們希望世界衛生組織不要放棄臺灣,我們想要加入世衛,但我們也要說,請「蔡」依「林」政府不要放棄雲林,這也是我們610行動的訴求,當時我的演講就是說這個議題。關於旭光國小的監測值,連續四天,其中有三天超標,狀況就和三、四年前一樣,但我不知道新政府有什麼行動。
這張圖是公視的新聞,上半部是2014年報導PM2.5超標,下面則是2017年10月3日報導霾害入侵旭光國小。2014年是國民黨執政,2017年是民進黨執政,三年的時空都在這裡,一樣。劉建國委員也質詢過。如果核災食品是謀殺人民,臺灣的空氣正在謀殺人民,假如沒有修正、好好保護臺灣人民,那就是合法殺人。小英最近講過,清廉、勤政、愛鄉土,勤政是什麼?連環保署跟經濟部溝通一年半還在說要轉達。藍與黑,南部是藍的。林全說坐高鐵到臺中就晚了。這個世界不公不義,修法一定要修正、終結不公不義。燃煤是毒氣,如果連這個知識、常識都沒有的話,已經沒有資格做中華民國的知識分子,怎麼有資格領導臺灣?我點名經濟部的次長,他完全不適合做這個,連中華民國的知識分子都不適合當的時候,他還要怎麼領導臺灣的經濟?它對經濟是有損害的,對健康是有損害的,對環境是損害的,連這個概念都沒有。我受到2011年美國肺臟醫學會啟發。
最後,有一個遊行,拜託。感謝大家,拜託大家共同努力,終結兩個臺灣,不然兩個臺灣就會像兩個中國一樣,沒完沒了,我一定會繼續把煤放大。我從2011年就開始參與,我也曾排出「DR反核」的圖樣,全臺灣「DR反核」的圖樣就是我排的,2013年我們在彰化市成功公園排出全世界唯一的「DR反核」圖樣。感謝大家,請共同努力,謝謝。
主席:謝謝葉光芃醫師。
請地球公民基金會王敏玲副執行長發言。
王敏玲副執行長:主席、各位委員。我是第二輪發言,我會儘快。我們都知道空氣污染防制策略怎麼定,跟我們掌握數據的精確度,或者怎麼詮釋每個站的數據資訊很有關係。現在監資處的空品背景測站裡,萬里、觀音、三義其實都在中北部,唯一一個背景測站是在南部的橋頭站。設置背景測站的意義,是要設在人為污染比較少的地方,避免鄰近的污染。但是今年1月1號元旦休假,1月2日開始就很明顯看到橋頭站的污染量很高,1月2日的日均值到達64微克,1月11日到70微克,2月11日到71微克,然後1月10日、1月12日、2月21日、3月2日、3月3日及3月9日,這幾天橋頭測站竟然是全高雄PM2.5日均值最高的地方。這個地方還適不適合做背景測站?這些數據的意義是什麼?我不知道環保署監資處有什麼掌握?這是一個滿嚴重的事情,如果我們對數據的掌握跟詮釋沒有反應到真正的政策的話,可能會有點偏差或是白忙一場。
剛才葉醫師很激動,講到污染減量。其實對我們來說,我們也覺得很痛心,因為高屏真的很麻煩,自己的污染很多,還要接受雲嘉南、中彰投的污染,因為我們是下風處。楊鎮民博士講的好鄰居條款,這個部分對我們來講是很重要的。其實我們也在104年努力過,希望空污法第六條的指定削減先開始做,可是很可惜當時沒有成功,因為授權條款不足。這一次的空污法修法有把這一條指定削減放進去。這個部分的子法拜託環保署儘快處理。
最後我講清楚剛才來不及講的,這個是我剛剛跟大家說的,跟許厝分校的狀況很接近,它在有VCM製程的台塑仁武廠附近。剛才工業局局長有講到仁大工業區的健康風險評估,他做的是工業區內的健康風險評估,沒有錯。大家知道嗎?仁武、大社工業區旁邊就有一個很大的台塑仁武廠。當時做健康風險評估的時候,我跟當地的幾個社團不斷要求把鄰近的仁武廠放進來,在附近唸書的學生吸的空氣有辦法分開嗎?可是你們堅持,並表示對不起,這是仁大工業區的基金,所以不能做仁大工業區以外廠商的污染評估。笑死人了,我呼吸的時候是不是可以分開、不要吸這裡的空氣?它就在旁邊。台塑仁武廠的污染量不小,總量管制盤點出來,它的懸浮微粒是第七名,硫氧化物是第八名,氮氧化物是第八名,VOC是第九名,四種污染物的前十大都榜上有名。這個地方的污染很嚴重,拜託你們趕快想辦法減量。你不能拿經費給成大團隊做健康風險評估報告以後,到地方跟大家說超標。然後呢?超標一年後不知道你們有沒有改善。沒有人跟地方居民再說第二句話,這個非常不對,希望你們儘快努力改善。
主席:謝謝王副執行長。
請嘉南藥理大學食品系陳椒華副教授發言。
陳椒華副教授:主席、各位委員。謝謝曼麗委員,要提醒您,三個月到了,要帶我們去見張政委跟他談會商事宜。
剛剛詹副署長的回答有一些部分希望能夠釐清一下,假如移動污染源可以交易抵換的話,可以抵換在哪裡?可以抵換在哪裡就是總量管制的精神所在。我在第一輪發言的時候提到,如果你要定總量的話,要針對區域定總量的健康風險評估,總量的健康風險評估空污法現在沒有規範,但是水污法針對地下水的部分是有規範的。你剛剛沒有回覆在空污法規定總量或是健康風險評估的部分,希望環保署能夠考量。現在你要換在哪裡是我們覺得有問題的地方,就像移動污染源換在高屏的林園工業區或是臨海工業區,這是我們非常反對的,因為這個地方的致癌風險超過標準。這是很重要的、需要考量的因素。
再者,南加州的移動污染源怎麼計算,目前空保處還沒有給我相關資料,所以我也不知道這個合不合理、是不是可以換在固定污染源。我希望環保署能夠好好的再召開真正瞭解的人參加的專家會議,並讓公民團體參與,這樣有比較實質的討論,如此訂定的政策才會被大家接受。
有關總量的風險,我還是要拜託詹副署長認真考量,如果你沒有坐這個位子,我不知道後面還有誰有機會去定。我真的、誠心的希望你們妥處。工業區的量、風險已經超過了,你不定總量風險會有影響,環評委員也沒有依據,所以問題仍然存在。重污染區還是只考量增量風險,會繼續危害下去,空污減量就沒有……
主席:謝謝陳椒華老師。
請台灣健康空氣行動聯盟楊澤民執行長發言。
楊澤民執行長:主席、各位委員。這一張圖不是太陽大,而是太陽光加紫外光之外,前面還有一些precursor、原生物。對公民的教育一定要講前面有氮氧化物的產生,不是那一天太陽太大就有臭氧。謝謝。
長期以來,環保署都一直跟我講,有關臺灣的自動跟手動的比對,美國都這樣做了,但是我說手動是放在空污比較不嚴重,自動卻放在比較嚴重的部分。我花了很多時間,你們都是專家,監資處的張順欽處長後來才給我資訊,他有承認。什麼叫做collocated?那個英文我看得懂,他跟我講,美國都這樣做,不過事實上美國沒有這樣做。這是環保署的資料,上面是中山測站,那邊是三重測站,上面是推估手動值,這個聽不懂了,現在沒有人知道什麼手動,也沒也有人知道自動的部分。環保署的資料模糊,臺灣人也不知道了,只知道公布值或什麼值,那也沒什麼定義,那叫做推估手動值,但是現在有公布了,謝謝環保署監資處長,目前有公布自動連續測值。我剛才有講自動跟手動的比對,這兩個數值差到快一半,自動測量的調到0.6以下,不得了。很久以前廠商就告訴我,明明有經費趕快換成compatibility、collocated的比對,事實上,2004年之後的儀器幾乎都是10%以內,美國讓你去比對,不要說我們沒有錢。臭氧今天我沒有時間講,以後再跟你們算帳,臭氧不講了,太無聊了,跟環保署講這個層次的問題也很難教育。我只要告訴你們,美國是每天最高8小時,全年排序「第四高值」超過70就是不達標。臺灣看北部就好,超過70的很多,這就是不達標,上一張有畫了。法規上只規定每天最大小時值全年排序第八高值不能夠超過120,只有那個法規定不達標或達標。如果有錯誤請你更正我。臺灣都達標,只有高屏不達標。不要告訴我、不要告訴臺灣人民,臺灣的臭氧標準比美國還嚴,那是笑死人,是愚民的方法。
我感到很悲哀的是,看到我們的副總統陳建仁教授來自學界,做過衛生署長,說臺灣的PM2.5有1/3來自境外。李應元說高雄空污褐爆,中國霾害占1/3。我現在公開在立法院的紀錄,不要誤導總統,如果說臺灣有1/3的霾害來自中國,那是非常不精確、不科學的敘述。是要告訴臺灣人民,我們每年吸入肺泡裡的空氣在臺灣各地都一樣,有1/3的污染來自中國嗎?你們要造成臺灣人民這樣的印象、認知嗎?那樣的講法,就我受過科學訓練的人來講,是不精確、不科學的論述;像前幾天霾害來造成空污的時候,你一定要講占多少。是全年嗎?我告訴你,那是騙人的。希望環保署好好的更正,不要誤讓副總統、國家的院士、唸科學的人講臺灣有1/3是來自境外。李應元隨便講講我不管,那是他的程度問題。
最近我們在彰化舉辦移動監測PM2.5的活動,隨著青商環島鐵馬隊繞全國。我很努力找這個零件,比較年輕的人看得不多,以前腳踏車的零件壓在輪胎上就會發電;我找遍彰化的腳踏車店,他跟我講,現在有這種電池,裝入電池可以撐很久。臺灣沒有電池處理問題嗎?這個零件是臺灣做的,已經消失了,沒有人在做。環保署在做什麼,政策上有鼓勵嗎?U-bike有花鼓等零件,那個會發電,但是一般人民已經找不到這種東西。你們有很大的責任,因為我們彰化的醫生跟我講,日本的環保人很清閒,因為它有一流的公務人員推動國家應該處理的工作。臺灣的公民很忙,為什麼?
主席:謝謝楊執行長。
請林園反公害護家園協會蘇義昌理事發言。
蘇義昌理事:主席、各位委員。我現在是在職國小老師,曾經在林園工業區下風處大概不到200公尺的忠義國小教過11年,從民國89年到100年。我講一個我們曾經發生過的例子,當時連續三天都空污,受不了,第一天我通報環保局,第二天是還保局跟環保署,第三天是環保局、環保署,甚至連疑似的廠商、中油都統統叫來。為什麼會這樣呢?因為有一個問題,就是過1、2小時之後就抓不到空污了。後來環保署受不了,直接給我canister、不銹鋼鋼瓶,要我聞到的時候先採樣。為什麼我一路以來捍衛家鄉?因為政府一直沒有辦法照顧我們的健康。我的朋友裡面有反對石化業的人,也有支持的人,例如包商。我在林園其實算是很會抓空污的,不過我沒有那麼厲害。剛才講到第十二條會商、會同的部分,我要講給經濟部的官員知道。連包商從事石化業也希望管嚴格一點,因為他們一直以來覺得被污名化,可是我一直告訴他們,你們沒有好好做,或是你們的老闆沒有好好做的話,我們會繼續這樣盯。比如某一家工廠歲修的時候,本來是要標50萬元,結果用30萬元,你知道多可怕嗎?他們連廢氣回收都沒做就直接溢散出來,我在忠義國小就中槍了。
另外,關廠時不得再保留抵換交易。中美和林園廠的產能、產量沒有辦法競爭,現在遷到臺中港,結果去年高雄市環保局根據剛才說的法規,居然認為有800多公噸的空污可以抵換。剛才副處長講到他因為關廠,又要再發展新工廠的狀況,抱歉,照我的看法,那叫做排放空污的合法使用權。現狀是中油想擴廠,直接將中美和的工廠買下來,然後他也取得空污的抵換量。依我的看法,關廠後空污量一定要歸零。
長久以來,林園飽受空污影響,除了健康風險評估之外,政府到現在都沒有做過流行病學調查。我再強調一次,我做田野調查,發現肺腺癌、肝癌、口腔癌的比例非常高。剛才椒華老師有秀一張資料,那個是臨海工業區做的,我們林園工業區根本都沒有做,非常可憐。
再來就是空氣盒子,我本身是國小老師,現在做得很好,每個國小裡面跟公家機關都有做,但是不好意思,林園附近的話只有六間國中小有做。我希望在林園布空氣盒子的點能夠加強。
最後,我希望各位在北部的官員常常能夠下鄉來感受我們長期以來所受到的污染,尤其是我們林園幾乎是高雄的最南端,這樣我相信你們一定能體會為什麼我們要一直提供意見給各位官員知道。
主席:請彰化環境保護聯盟施月英總幹事發言。
施月英總幹事:主席、各位委員。有關會同或會商,經濟部要不要考慮一下廢棄物再利用也會同或會商環保署同意,你們再將其做為再利用?這真的是很糟糕的一件事,環保署真的要加油,我們挺你!
再者,我們希望工業區能全面裝設空氣品質監測站,不要只針對石化區,彰化和雲林是全臺灣最大的工業地,以彰化為例,彰化的工業區測站只有一個,而且該測站離彰濱工業區4、5公里,而且我們期待工業區全面設置測站是設在工業區裡,目前在臺灣真正落實在工業區設測站的彰化只有1個,就是彰濱工業區,且距離也超過4、5公里。此外,很多工業區是綜合性的,有些燒很毒的東西,如果依空氣污染防制法第十二條就只有石化業是你們所關注的地方,但污染源不是只有針對石化物。其次,以六輕來說,測站也不是分布得很均勻,彰化只有1個,而且是經過長久爭取,在這1、2年才設的,所以我希望有關全面性的測站,包含背景、特殊性工業區等測站應該定期討論、修正,也要檢討這些測站分布的地點。像彰化近20年的一般測站只有3個,到現在都沒增加,我們很羨慕南部的高雄和臺北,都有10、20個測站,彰化這20年只有3個測站,我們的工業區面積占全臺第二名,所以我覺得測站分布地點的問題應該要檢討,而且要將定期修正空氣品質監測站的部分納入法條中。
另外,雖然檢舉單位分成個人和團體,但是我們希望檢舉獎金也納入團體的部分,因為很多檢舉要透過團體才有效果,個人檢舉可能會怕被恐嚇,所以我希望能將檢舉獎金加入團體的部分,昨天李應元署長有去參加中區環保座談會,他也同意如此,我們希望能把這個部分放入。
有關車輛名詞的部分,一般人覺得「汽車」就是4輪的車子,是不是能以交通部定義的「車輛」做為名詞?比較詳細的部分我等一下再交給詹副署長。
有關第五十三條提到沒有使用或設有空氣污染設備卻沒有啟用的只罰300萬元,昨天剛好中區督察大隊有去彰化分享他們去督察的經驗,他說有的工廠沒有用活性碳,一年沒有使用就可以少花705萬元,所以沒有使用防制設備只罰300萬元真的太低了。同樣的,第五十七條說超過1,000倍,其實戴奧辛超過1,000倍的話風險很高,但他付的成本也非常低,所以要考量1,000倍真的太高了,是不是能再降低?5倍或10倍或許比較合理,這部分可以跟督察大隊統合一下目前他們查緝經驗的數值。以上,謝謝。
主席:非常感謝大家,今天本會舉辦公聽會的主要目的是希望聽取各界看法和綜合各專家學者意見,做為空氣污染防制相關議題的修法參考,非常感謝今天出席的專家學者、政府機關代表提供很多寶貴的意見,各位的發言和電子檔案都將列入立法院正式公報紀錄,作為本院審查法案之參考。
茲就本次公聽會做成會議結論如下:「依照立法院職權行使法規定,本次公聽會內容將作成書面報告,分送給本院全體委員及出席者,公聽會報告並將作為立法之參考。」
許心欣副會長書面補充資料:



葉光芃醫師書面補充資料:





















詹長權教授書面補充資料:






周崇光研究員書面補充資料:

陳椒華副教授書面補充資料:














蔡春進講座教授書面補充資料:

















莊秉潔教授書面補充資料:


























郭育良所長書面補充資料:





楊澤民執行長書面補充資料:





























































































王敏玲副執行長書面補充資料:

龍世俊研究員書面補充資料:





蘇義昌理事書面補充資料:


主席:散會。
散會(12時24分)