立法院第9屆第4會期第7次會議議事錄
時 間 中華民國106年11月3日(星期五)上午9時至9時28分、10時至11時54分、下午2時47分至5時14分
11月7日(星期二)上午9時1分至10時34分、下午5時至5時16分
地 點 本院議場
出席委員 廖國棟Sufin.Siluko 黃昭順 鄭天財Sra.Kacaw 陳歐珀 柯志恩 曾銘宗 盧秀燕 林麗蟬 王惠美 李彥秀 吳志揚 陳宜民 張麗善 林岱樺 鍾孔炤 蔡易餘 蔣乃辛 蘇巧慧 吳玉琴 邱泰源 洪宗熠 鄭寶清 林為洲 蔣萬安 許智傑 郭正亮 吳焜裕 王榮璋 管碧玲 林昶佐 蘇治芬 蔡培慧 趙天麟 陳雪生 吳琪銘 黃國書 何欣純 葉宜津 吳秉叡 段宜康 陳賴素美 李昆澤 陳素月 賴瑞隆 李俊俋 王定宇 劉櫂豪 蕭美琴 施義芳 余宛如 陳明文 鄭運鵬 李麗芬 吳思瑤 陳曼麗 羅致政 邱議瑩 周春米 張宏陸 賴士葆 陳其邁 呂孫綾 高金素梅 徐志榮 許毓仁 林德福 蔡適應 王金平 高志鵬 費鴻泰 黃秀芳 尤美女 江永昌 呂玉玲 孔文吉 陳學聖 張廖萬堅 馬文君 許淑華 徐榛蔚 陳超明 蘇嘉全 鍾佳濱 黃偉哲 林俊憲 劉世芳 趙正宇 陳亭妃 王育敏 蘇震清 陳 瑩 洪慈庸 黃國昌 莊瑞雄 羅明才 楊 曜 徐永明 邱志偉 周陳秀霞 劉建國 李鴻鈞 姚文智 楊鎮浯 林淑芬 柯建銘 顏寬恒 陳怡潔 蔡其昌 江啟臣 林靜儀 高潞.以用.巴魕剌Kawlo.Iyun.Pacidal Kolas Yotaka
委員出席 112人
|
主 席 |
院長 |
蘇嘉全(11月3日) |
|
副院長 |
蔡其昌(11月7日) |
|
列 席 |
秘書長 |
林志嘉(11月3日) |
|
副秘書長 |
高明秋(11月7日) |
|
記 錄 |
議事處處長 |
高百祥 |
|
副處長 |
郭明政 |
|
秘書 |
陳小華 |
|
科長 |
鄭雪甄 |
|
公報處處長 |
尹章中 |
報告事項
一、宣讀本院第9屆第4會期第6次會議議事錄。
決定:確定。
二、本院委員王定宇等16人擬具「證人保護法第二條條文修正草案」,請審議案。
決定:交司法及法制委員會審查。
三、本院委員王定宇等17人擬具「組織犯罪防制條例第二條、第三條及第十二條條文修正草案」,請審議案。
決定:交司法及法制委員會審查。
四、本院委員蔡易餘等16人擬具「法院組織法第十七條之一及第十八條條文修正草案」,請審議案。
決定:交司法及法制委員會審查。
五、本院委員蔡易餘等17人擬具「智慧財產法院組織法第十一條條文修正草案」,請審議案。
決定:交司法及法制委員會審查。
六、本院委員蔡易餘等17人擬具「行政法院組織法第十條之一條文修正草案」,請審議案。
決定:交司法及法制委員會審查。
七、本院委員蔡易餘等17人擬具「少年及家事法院組織法第十二條及第十三條條文修正草案」,請審議案。
決定:交司法及法制委員會審查。
八、本院委員江永昌等18人擬具「金融消費者保護法第二十九條條文修正草案」,請審議案。
決定:交財政委員會審查。
九、本院委員馬文君等17人擬具「自來水法第六十一條之二及第一百零六條條文修正草案」,請審議案。
決定:交經濟委員會審查。
十、本院委員馬文君等17人擬具「職業災害勞工保護法部分條文修正草案」,請審議案。
決定:交社會福利及衛生環境委員會審查。
十一、本院委員王惠美等16人擬具「工廠管理輔導法第三十四條及第三十四條之一條文修正草案」,請審議案。
決定:交經濟委員會審查。
十二、本院委員曾銘宗等16人擬具「土地法第六十八條及第七十六條條文修正草案」,請審議案。
決定:交內政委員會審查。
十三、本院委員曾銘宗等16人擬具「地方制度法部分條文修正草案」,請審議案。
決定:交內政、司法及法制兩委員會審查。
十四、本院委員徐永明等17人擬具「地方制度法增訂第五十四條之一條文草案」,請審議案。
決定:交內政、司法及法制兩委員會審查。
十五、本院委員徐永明等17人擬具「幼兒教育及照顧法第五十一條條文修正草案」,請審議案。
決定:交教育及文化、社會福利及衛生環境兩委員會審查。
十六、本院委員徐永明等17人擬具「道路交通管理處罰條例增訂第十八條之二條文草案」,請審議案。
決定:交交通委員會審查。
十七、本院委員陳學聖等20人擬具「所得稅法第十七條條文修正草案」,請審議案。
決定:交財政委員會審查。
十八、本院委員趙天麟等16人擬具「使用牌照稅法第五條條文修正草案」,請審議案。
決定:交財政、社會福利及衛生環境兩委員會審查。
十九、本院委員趙天麟等16人擬具「室內空氣品質管理法第七條及第八條條文修正草案」,請審議案。
決定:交社會福利及衛生環境委員會審查。
二十、本院委員尤美女等19人擬具「律師法部分條文修正草案」,請審議案。
決定:交司法及法制委員會審查。
二十一、本院委員林岱樺等16人擬具「政府採購法增訂第一百零一條之一條文草案」,請審議案。
決定:交交通委員會審查。
二十二、本院委員洪宗熠等24人擬具「國有財產法第四十九條條文修正草案」,請審議案。
決定:交財政委員會審查。
二十三、本院委員周春米等18人擬具「行政罰法第十八條條文修正草案」,請審議案。
決定:交司法及法制委員會審查。
二十四、本院委員周春米等18人擬具「就業服務法第六十五條、第六十六條及第七十條條文修正草案」,請審議案。
決定:交社會福利及衛生環境委員會審查。
二十五、本院親民黨黨團擬具「所得稅法部分條文修正草案」,請審議案。
決定:交財政委員會與相關提案併案審查。
二十六、本院委員廖國棟等16人擬具「使用牌照稅法第二十八條條文修正草案」,請審議案。
決定:交財政委員會審查。
二十七、本院委員蔡培慧等23人擬具「學校型態實驗教育實施條例部分條文修正草案」,請審議案。
決定:交教育及文化委員會審查。
二十八、本院委員蔡培慧等23人擬具「有機農業促進法草案」,請審議案。
決定:交經濟委員會審查。
二十九、本院委員吳焜裕等30人擬具「有機農業促進法草案」,請審議案。
決定:交經濟委員會審查。
三十、本院委員吳秉叡等21人擬具「所得稅法第十七條條文修正草案」,請審議案。
決定:交財政委員會審查。
三十一、本院委員余宛如等22人擬具「所得稅法部分條文修正草案」,請審議案。
決定:交財政委員會審查。
三十二、本院委員王定宇等18人擬具「中華民國刑法部分條文修正草案」,請審議案。
決定:另定期處理。(原決定:退回程序委員會重新提出;嗣經復議,作如上決定。)
三十三、本院委員羅致政等23人擬具「僑務委員會組織法第四條條文修正草案」,請審議案。
決定:另定期處理。(原決定:退回程序委員會重新提出;嗣經復議,作如上決定。)
三十四、本院委員賴瑞隆等21人擬具「人民團體法增訂第四十九條之一條文草案」,請審議案。
決定:另定期處理。(原決定:退回程序委員會重新提出;嗣經復議,作如上決定。)
三十五、本院委員賴瑞隆等16人擬具「人民團體法刪除第四十九條條文草案」,請審議案。
決定:另定期處理。(原決定:退回程序委員會重新提出;嗣經復議,作如上決定。)
三十六、本院委員陳其邁等30人擬具「人民團體法增訂第五十九條之一條文草案」,請審議案。
決定:另定期處理。(原決定:退回程序委員會重新提出;嗣經復議,作如上決定。)
三十七、本院委員鄭運鵬等19人擬具「公務員服務法第十四條之一條文修正草案」,請審議案。
決定:另定期處理。(原決定:退回程序委員會重新提出;嗣經復議,作如上決定。)
三十八、本院委員王定宇等19人擬具「民主轉型前檔案法草案」,請審議案。
決定:另定期處理。(原決定:退回程序委員會重新提出;嗣經復議,作如上決定。)
三十九、本院委員林昶佐等19人擬具「宣誓條例第五條、第九條及第十條條文修正草案」,請審議案。
決定:退回程序委員會重新提出。
四十、本院時代力量黨團擬具「立法院程序委員會組織規程第五條條文修正草案」,請審議案。
決定:退回程序委員會重新提出。
四十一、本院時代力量黨團擬具「中央政府總預算案審查程序第三條條文修正草案」,請審議案。
決定:退回程序委員會重新提出。
四十二、行政院函請審議「海關進口稅則部分稅則修正草案」案。
決定:交財政委員會審查。
四十三、行政院函請審議廢止「蒙藏委員會組織法」案。
決定:另定期處理。(原決定:退回程序委員會重新提出;嗣經復議,作如上決定。)
四十四、行政院函請審議「駐外機構組織通則部分條文修正草案」案。
決定:另定期處理。(原決定:退回程序委員會重新提出;嗣經復議,作如上決定。)
四十五、蒙藏委員會函送財團法人蒙藏基金會107年度預算書案。
決定:另定期處理。(原決定:退回程序委員會重新提出;嗣經復議,作如上決定。)
四十六、文化部函送財團法人蒙藏基金會107年度預算書,並撤回前蒙藏委員會函送之財團法人蒙藏基金會107年度預算書案。
決定:另定期處理。(原決定:退回程序委員會重新提出;嗣經復議,作如上決定。)
四十七、經濟部、內政部函,為修正「設置再生能源設施免請領雜項執照標準」第五條及第六條條文,請查照案。
決定:交經濟、內政兩委員會審查。
四十八、經濟部、國防部函,為修正「現役軍人家屬使用自來水優待付費辦法」第九條條文及「現役軍人家屬用電優待付費辦法」第十二條條文,請查照案。
決定:交經濟、外交及國防兩委員會。
四十九、經濟部函,為中華民國106年9月14日訂定發布之「再生能源發電業申請直供審查規則」,定自106年10月15日施行,請查照案。
決定:交經濟委員會審查。
五十、經濟部函,為「銀樓業對達一定金額以上通貨交易及疑似洗錢交易申報辦法」名稱修正為「銀樓業防制洗錢與打擊資恐施行及申報辦法」,並修正條文,請查照案。
決定:交經濟委員會。
五十一、經濟部函,為「銀樓業防制洗錢注意事項」名稱修正為「銀樓業防制洗錢及打擊資恐注意事項」,並修正規定,請查照案。
決定:交經濟委員會。
五十二、經濟部函,為修正公告「限制輸出貨品表」,刪除CCC2505.90.00.00-7「其他各種天然砂(第26章之含金屬之砂除外),不論是否著色」1項貨品號列及輸出規定代號「111」,並增列CCC2505.90.00.10-5「氯離子含量超過0.012之其他天然砂」等2項貨品號列及輸出規定代號「111」,請查照案。
決定:交經濟委員會。
五十三、經濟部函,為修正公告「自由貿易港區事業輸往歐盟應先經本部核准之貨品,刪除螺絲貨品」,請查照案。
決定:交經濟委員會。
五十四、經濟部函,為修正公告「應施檢驗3C二次鋰行動電源及3C二次鋰單電池/組商品之相關檢驗規定」,請查照案。
決定:交經濟委員會。
五十五、經濟部函,為修正公告「限制輸出貨品表」及「限制輸入貨品表」,刪除CCC0301.99.29.50-4「活鯨鯊」1項貨品號列及輸出入規定代號「111」,並增列CCC0301.99.29.51-3「活鯨鯊」1項貨品號列及輸出入規定代號「111」,請查照案。
決定:交經濟委員會。
五十六、經濟部函送公告「有限合夥法第二十七條第三項之一定數額」,請查照案。
決定:交經濟委員會。
五十七、經濟部函,為修正公告「應施檢驗玩具商品之相關檢驗規定」,請查照案。
決定:交經濟委員會。
五十八、經濟部函,為修正公告「應施檢驗筆擦商品之相關檢驗規定」,請查照案。
決定:交經濟委員會。
五十九、行政院農業委員會函送「行政院農業委員會苗栗區農業改良場臺灣蠶蜂昆蟲教育園區收費標準」,請查照案。
決定:交經濟委員會。
六十、行政院農業委員會函,為修正「釋迦收入保險試辦及補助辦法」第十五條條文,請查照案。
決定:交經濟委員會審查。
六十一、行政院農業委員會函送公告「指定伊斯蘭(回)教忠孝節儀式中屠宰供食用之牛羊免於屠宰場屠宰」,請查照案。
決定:交經濟委員會。
六十二、行政院農業委員會函,為修正公告「捷克自非洲豬瘟非疫區刪除」,請查照案。
決定:交經濟委員會。
六十三、行政院農業委員會函,為修正「臺灣地區漁船船主境外僱用及接駁暫置大陸地區漁船船員許可及管理辦法」部分條文,請查照案。
決定:交經濟委員會。
六十四、行政院農業委員會函送公告「遠洋漁業條例第十三條第一項第十九款第二目非法、未報告及不受規範漁撈作業漁船名單」,請查照案。
決定:交經濟委員會審查。
六十五、行政院農業委員會函送公告「動物用藥品管理法第三十二條之二第一項規定應定期申報資料之動物用藥品種類」,請查照案。
決定:交經濟委員會審查。
六十六、行政院農業委員會函,為修正公告「中華民國輸入植物或植物產品檢疫規定」乙、有條件輸入植物或植物產品之檢疫條件第一點第十四項、第二點第十七項及其附件「宏都拉斯產甜瓜鮮果實輸入檢疫條件」、第十點,請查照案。
決定:交經濟委員會。
六十七、行政院農業委員會、衛生福利部函,為修正「進口有機農產品及有機農產加工品管理辦法」第四條、第五條及第十七條條文,請查照案。
決定:交經濟、社會福利及衛生環境兩委員會。
六十八、不當黨產處理委員會函送該會105年8月31日至106年8月31日業務執行現況暨調查進度之年度專案報告,請查照案。
決定:交內政委員會審查。
六十九、內政部函送「地政士及不動產經紀業防制洗錢辦法」,請查照案。
決定:交內政委員會審查。
七十、內政部函送「地政士及不動產經紀業防制洗錢及打擊資恐注意事項」,請查照案。
決定:交內政委員會審查。
七十一、內政部函,為修正「民間興辦社會住宅申請審查辦法」部分條文,請查照案。
決定:交內政委員會審查。
七十二、內政部函,為修正「社會住宅經營管理者評鑑及獎勵辦法」,請查照案。
決定:交內政委員會審查。
七十三、內政部函,為修正「政府接管民間興辦社會住宅辦法」第一條、第六條及第十四條條文,請查照案。
決定:交內政委員會審查。
七十四、內政部函,為修正「國民身分證及戶口名簿製發相片影像檔建置管理辦法」部分條文,請查照案。
決定:交內政委員會審查。
七十五、內政部函,為修正「住宅相關資訊蒐集管理及獎勵辦法」,請查照案。
決定:交內政委員會審查。
七十六、內政部函送「內政部住宅審議會設置辦法」,請查照案。
決定:交內政委員會審查。
七十七、內政部函,為修正「警察人員獎懲標準」第九條條文,請查照案。
決定:交內政委員會審查。
七十八、內政部函,為修正「各類場所消防安全設備設置標準」第四十六條、第四十七條及第一百九十八條條文,請查照案。
決定:交內政委員會審查。
七十九、內政部函送社會住宅推動進度書面報告,請查照案。
決定:交內政委員會審查。
八十、內政部函,為修正「禮儀師證書費收費標準」第二條條文,請查照案。
決定:交內政委員會審查。
八十一、內政部函,為修正「太魯閣國家公園區域內禁止事項」,請查照案。
決定:交內政委員會審查。
八十二、內政部函,為修正「內政部警政署處務規程」部分條文,請查照案。
決定:交司法及法制、內政兩委員會審查。
八十三、內政部函送「內政部受理海岸管理法申請許可案件收費標準」,請查照案。
決定:交內政委員會審查。
八十四、內政部函送「內政部受理查詢海域區及沿海保護區案件收費標準」,請查照案。
決定:交內政委員會審查。
八十五、內政部函,為修正「內政部消防署辦事細則」部分條文,請查照案。
決定:交司法及法制、內政兩委員會審查。
八十六、內政部函,為修正「內政部國土測繪中心規費收費標準」,請查照案。
決定:交內政委員會審查。
八十七、國家通訊傳播委員會函送「公設電視事業設立許可辦法」,請查照案。
決定:交交通委員會審查。
八十八、國家通訊傳播委員會函送「行動寬頻業務管理規則」第二條、第四十三條條文及條文對照表勘誤表,請查照案。
決定:交交通委員會。
八十九、國家通訊傳播委員會函,為修正「衛星廣播電視事業及境外衛星廣播電視事業換照審查辦法」第九條及部分附表,請查照案。
決定:交交通委員會審查。
九十、國家通訊傳播委員會函,為修正「廣播事業設立許可辦法」部分條文,請查照案。
決定:交交通委員會審查。
九十一、交通部函,為修正「公路證照及監理規費收費辦法」第三條附表,請查照案。
決定:交交通委員會。
九十二、交通部函,為修正「汽車檢驗員汽車駕駛考驗員檢定及管理辦法」部分條文,請查照案。
決定:交交通委員會。
九十三、交通部函,為修正「發展觀光條例裁罰標準」第八條條文及第五條附表一、第六條附表二、第七條附表三、第九條附表五、第十條附表六及第十一條附表七,請查照案。
決定:交交通委員會審查。
九十四、交通部函,為修正「鐵路修建養護規則」第二十一條條文,請查照案。
決定:交交通委員會。
九十五、交通部、內政部函,為修正「道路交通安全規則」部分條文,請查照案。
決定:交交通、內政兩委員會。
九十六、交通部、內政部函,為修正「違反道路交通管理事件統一裁罰基準及處理細則」第十二條之二、第十九條條文及第二條附表,請查照案。
決定:交交通、內政兩委員會。
九十七、交通部、教育部函,為修正「民營汽車駕駛人訓練機構管理辦法」部分條文及第八條附件二、第十四條附件三、第十五條附件四及第二十四條附件五,請查照案。
決定:交交通、教育及文化兩委員會。
九十八、教育部函,為修正「高級中等以下學校及幼兒園教師資格檢定考試收費標準」第二條條文,請查照案。
決定:交教育及文化委員會審查。
九十九、教育部函,為修正「高級中等以下學校特殊教育班班級及專責單位設置與人員進用辦法」第七條、第八條及第九條條文,請查照案。
決定:交教育及文化委員會審查。
一○○、教育部函,為修正「香港澳門居民來臺就學辦法」部分條文,請查照案。
決定:交教育及文化委員會審查。
一○一、教育部函,為修正「國立公共資訊圖書館規費收費標準」第二條條文,請查照案。
決定:交教育及文化委員會。
一○二、教育部函,為修正「專科以上學校總量發展規模與資源條件標準」部分條文及第四條附表一、附表三、附表四及第五條附表五,請查照案。
決定:交教育及文化委員會審查。
一○三、教育部函,為修正「學生逕修讀博士學位辦法」第三條及第四條條文,請查照案。
決定:交教育及文化委員會審查。
一○四、文化部函,為「古物分級登錄指定及廢止審查辦法」名稱修正為「古物分級指定及廢止審查辦法」,並修正條文;修正「公有古物複製及監製管理辦法」,請查照案。
決定:交教育及文化委員會審查。
一○五、文化部函,為「遺址指定及廢止審查辦法」名稱修正為「考古遺址指定及廢止審查辦法」,並修正條文;「遺址監管保護辦法」名稱修正為「考古遺址監管保護辦法」,並修正條文;「遺址發掘資格條件審查辦法」名稱修正為「考古遺址發掘資格條件審查辦法」,並修正條文,請查照案。
決定:交教育及文化委員會審查。
一○六、文化部函送「考古遺址調查研究發掘採購辦法」,請查照案。
決定:交教育及文化委員會審查。
一○七、文化部函,為修正「文化資產獎勵補助辦法」,請查照案。
決定:交教育及文化委員會審查。
一○八、文化部函送「傳統工藝登錄認定及廢止審查辦法」、「口述傳統登錄認定及廢止審查辦法」、「民俗登錄認定及廢止審查辦法」、「傳統知識與實踐登錄認定及廢止審查辦法」及「文化資產保存技術及保存者登錄認定廢止審查辦法」,請查照案。
決定:交教育及文化委員會審查。
一○九、文化部函,為「傳統藝術民俗及有關文物登錄指定及廢止審查辦法」名稱修正為「傳統表演藝術登錄認定及廢止審查辦法」,並修正條文;「文化資產保存技術保存傳習及人才養成輔助辦法」名稱修正為「文化資產保存技術保存傳習活用及保存者輔助辦法」,並修正條文,請查照案。
決定:交教育及文化委員會審查。
一一○、文化部函送「出資修復公有文化資產租金減免辦法」,請查照案。
決定:交教育及文化委員會審查。
一一一、文化部函送「國寶及重要古物運出入處理辦法」及「文物運出入申請辦法」,請查照案。
決定:交教育及文化委員會審查。
一一二、文化部函送「國家表演藝術中心105年績效評鑑分析報告」,請查照案。
決定:交教育及文化委員會。
一一三、文化部函送「公有及接受補助文化資產資料公開辦法」,請查照案。
決定:交教育及文化委員會審查。
一一四、文化部、國家發展委員會函,為修正「文化創意產業運用國家發展基金提撥投資管理辦法」第十二條條文,請查照案。
決定:交教育及文化、經濟兩委員會。
一一五、文化部、行政院農業委員會、原住民族委員會函送「原住民族文化資產處理辦法」,請查照案。
決定:交教育及文化、經濟、內政三委員會審查。
一一六、金融監督管理委員會函,為修正「銀行經營信託或證券業務之營運範圍及風險管理準則」第五條條文,請查照案。
決定:交財政委員會。
一一七、金融監督管理委員會函,為修正「保險代理人管理規則」第三十四條條文及「保險經紀人管理規則」部分條文,請查照案。
決定:交財政委員會。
一一八、金融監督管理委員會函,為修正「證券發行人財務報告編製準則」部分條文及第十九條格式一、一之一、二、二之一、三、四、五之一、五之三、五之八,請查照案。
決定:交財政委員會。
一一九、金融監督管理委員會函送「金融機構防制洗錢辦法」,請查照案。
決定:交財政委員會審查。
一二○、金融監督管理委員會函,為修正「保險業與利害關係人從事放款以外之其他交易管理辦法」第三條、第四條及第六條條文,請查照案。
決定:交財政委員會。
一二一、金融監督管理委員會函,為修正「金融監督管理委員會監理年費檢查費計繳標準及規費收取辦法」第四條條文,請查照案。
決定:交財政委員會。
一二二、金融監督管理委員會函,為修正「強制汽車責任保險承保及理賠作業處理辦法」第八條條文,請查照案。
決定:交財政委員會。
一二三、金融監督管理委員會函,為修正「人身保險及財產保險安定基金計提標準」第二條、第三條及第四條條文,請查照案。
決定:交財政委員會。
一二四、金融監督管理委員會、內政部、交通部、財政部、行政院農業委員會函,為修正「募集或私募不動產投資信託基金投資於開發型不動產或不動產相關權利之比率上限規定」,請查照案。
決定:交財政、內政、交通、經濟四委員會。
一二五、財政部、內政部函,為「民間興辦社會住宅使用公有非公用不動產之出租及設定地上權優惠辦法」名稱修正為「民間興辦社會住宅使用公有不動產之出租及設定地上權優惠辦法」,並修正條文,請查照案。
決定:交財政、內政兩委員會。
一二六、財政部函,為修正「入境旅客攜帶行李物品報驗稅放辦法」第七條及第十八條條文,請查照案。
決定:交財政委員會。
一二七、財政部函,為修正「不動產評價委員會組織規程」第六條、第七條及第十條條文,請查照案。
決定:交司法及法制、財政兩委員會。
一二八、財政部函,為修正「民間參與重大公共建設進口貨物免徵及分期繳納關稅辦法」,請查照案。
決定:交財政委員會。
一二九、財政部函送「進口貨物原產地預先審核實施辦法」,請查照案。
決定:交財政委員會審查。
一三○、行政院主計總處函,為廢止「國營事業機關出售資產盈虧列帳辦法」,請查照案。
決定:交財政委員會。
一三一、法務部函送「律師辦理防制洗錢確認身分保存交易紀錄及申報可疑交易作業辦法」,請查照案。
決定:交司法及法制委員會審查。
一三二、行政院人事行政總處函送「行政院人事行政總處公務人力發展學院處務規程」及「行政院人事行政總處公務人力發展學院編制表」,請查照案。
決定:交司法及法制委員會審查。
一三三、行政院人事行政總處函,為廢止「行政院人事行政總處公務人力發展中心處務規程」、「行政院人事行政總處地方行政研習中心處務規程」、「行政院人事行政總處公務人力發展中心編制表」及「行政院人事行政總處地方行政研習中心編制表」,請查照案。
決定:交司法及法制委員會。
一三四、司法院函,為「司法院辦理補(捐)助駐法院家事服務中心辦法」名稱修正為「司法院辦理補助駐法院家事服務中心辦法」,並修正條文,請查照案。
決定:交司法及法制委員會。
一三五、考試院函,為修正「公務人員特種考試身心障礙人員考試規則」第三條附表三及第四條附表六,請查照案。
決定:交司法及法制委員會。
一三六、行政院函,為指定律師、會計師為洗錢防制法第5條第3項第5款之非金融事業或人員、其適用之交易型態及同條項第2款之地政士、不動產經紀業、第3款、第5款之律師、會計師,不適用第9條第1項申報規定,並自106年6月28日生效,請查照案。
決定:交司法及法制、內政、財政三委員會。
一三七、行政院函送「衛生福利特別收入基金收支保管及運用辦法」,並修正「醫療發展基金收支保管及運用辦法」第二條及第十二條條文等3項法規,請查照案。
決定:交社會福利及衛生環境委員會。
一三八、行政院函,為廢止「國營事業機關剔除及追收款項處理辦法」,請查照案。
決定:交財政委員會。
一三九、勞動部、教育部函,為修正「職業訓練師與學校教師年資相互採計及待遇比照辦法」第十一條條文,請查照案。
決定:交社會福利及衛生環境、教育及文化兩委員會審查。
一四○、勞動部函,為修正「雇主聘僱外國人許可及管理辦法」第十九條、第二十七條之一及第四十八條條文,請查照案。
決定:交社會福利及衛生環境委員會審查。
一四一、勞動部函,為修正「外國人從事就業服務法第四十六條第一項第一款至第六款工作資格及審查標準」部分條文,請查照案。
決定:交社會福利及衛生環境委員會審查。
一四二、衛生福利部函,為廢止「醫院附設殮殯奠祭設施管理辦法」,請查照案。
決定:交社會福利及衛生環境委員會。
一四三、衛生福利部函,為修正公告「全民健康保險西醫醫療資源不足地區改善方案巡迴地點列屬藥事法第一百零二條所稱無藥事人員執業之偏遠地區列表」,請查照案。
決定:交社會福利及衛生環境委員會。
一四四、衛生福利部函,為廢止「活體肝臟捐贈移植許可辦法」,請查照案。
決定:交社會福利及衛生環境委員會。
一四五、衛生福利部函,為修正「醫療器材管理辦法」第三條附件一及第四條附件二,請查照案。
決定:交社會福利及衛生環境委員會審查。
一四六、衛生福利部函,為「使用原料『蛹蟲草(Cordyceps militaris)子實體』之每日食用限量及應標示警語」名稱修正為「食品原料『蛹蟲草(Cordyceps militaris)』之使用限制及其食品之警語標示」,並修正公告,請查照案。
決定:交社會福利及衛生環境委員會。
一四七、行政院環境保護署函送「低碳產品獎勵辦法」,請查照案。
決定:交社會福利及衛生環境委員會審查。
一四八、國防部函,為修正「軍事學校預備學校軍費生公費待遇津貼賠償辦法」第十條條文,請查照案。
決定:交外交及國防委員會。
一四九、行政院函,為海岸巡防署海洋巡防總局艦船艇特別檢驗(大修)經費不敷,動支106年度中央政府總預算第二預備金1億3,221萬4,000元支應,茲檢送第二預備金動支數額機關別表,請查照案。
決定:交財政、內政兩委員會審查。
一五○、國家發展委員會函送檔案管理局經核定之「國家檔案典藏及服務建設計畫(民國107至112年)」,請查照案。
決定:交經濟委員會。
一五一、行政院函送該院106年第2季政策宣導廣告執行情形,請查照案。
決定:交內政委員會審查。
一五二、考試院函,為106年第2季該院及所屬部會並無辦理媒體政策宣導廣告相關業務,請查照案。
決定:交司法及法制委員會。
一五三、國家發展委員會函送106年度4至6月於平面媒體、網路媒體、廣播媒體及電視媒體辦理政策宣導之相關廣告彙整表,請查照案。
決定:交經濟委員會。
一五四、經濟部函送該部所屬加工出口區管理處「106年度對補助民間團體及個人之補捐助案件彙總表」第2季季報表,請查照案。
決定:交經濟委員會。
一五五、經濟部函送106年度第2季補助社會團體、人民團體、財團法人、縣市政府及個人補捐助經費彙總表,請查照案。
決定:交經濟委員會。
一五六、經濟部函送該部中小企業處「106年度對民間團體、縣市政府及個人補(捐)助案件第2季彙總表」,請查照案。
決定:交經濟委員會。
一五七、公平交易委員會函送「106年度截至6月底政策宣導廣告預算執行情形表」,請查照案。
決定:交經濟委員會。
一五八、國家通訊傳播委員會函送106年第2季該會主管之通訊傳播監督管理基金及有線廣播電視事業發展基金「公款補(捐)助情形季報表」,請查照案。
決定:交交通委員會。
一五九、行政院公共工程委員會函送106年度第2季對國內團體捐助情形表,請查照案。
決定:交交通委員會。
一六○、內政部函送警政署警察廣播電臺106年4至6月承接委製節目彙整表,請查照案。
決定:交內政委員會審查。
一六一、內政部函送中央都市更新基金辦理都市更新案106年第2季推動情形及進度表,請查照案。
決定:交內政委員會審查。
一六二、中央選舉委員會函,為該會及所屬106年度第2季無辦理政策宣導相關廣告執行情形,請查照案。
決定:交內政委員會審查。
一六三、國立故宮博物院函送該院員工消費合作社應繳回之代辦盈餘處理情形106年第2季書面報告,請查照案。
決定:交教育及文化委員會。
一六四、行政院環境保護署函送該署主管106年度截至第2季補、捐(獎)助情形表,請查照案。
決定:交社會福利及衛生環境委員會。
一六五、行政院環境保護署函送該署及所屬單位預算、附屬單位預算及捐助成立之財團法人106年第2季(4-6月)廣告執行情形表,請查照案。
決定:交社會福利及衛生環境委員會。
一六六、臺灣省諮議會函,為該會106年度第2季無辦理平面媒體、網路媒體、廣播媒體及電視媒體政策宣導相關廣告事項,請查照案。
決定:交內政委員會審查。
一六七、福建省政府函送106年度第2季補、捐(獎)助其他政府機關、團體或個人經費報告表,請查照案。
決定:交內政委員會審查。
一六八、臺灣省政府函送106年度第2季「補助民間團體及個人補(捐)助經費明細表」,請查照案。
決定:交內政委員會審查。
一六九、財政部函送中央政府債務基金106年度第3季預計債務還本明細表,請查照案。
決定:交財政委員會。
一七○、中央銀行函送該行及所屬中央印製、造幣兩廠106年度截至6月底止政策宣導之廣告預算執行情形表,請查照案。
決定:交財政委員會。
一七一、金融監督管理委員會函送金融監督管理基金106年度截至106年6月止「對國內團體捐助(含公益支出)情形季報表」,請查照案。
決定:交財政委員會。
一七二、國軍退除役官兵輔導委員會函送「106年度第2季退伍軍人社會團體活動經費補助情形說明」、「106年度第2季主管補助團體及個人經費執行情形明細表」及相關資料,請查照案。
決定:交外交及國防委員會。
一七三、國家通訊傳播委員會函,為財團法人台灣網路資訊中心之法人主管機關業經核定變更為該會,本院審查該中心107年預算書及相關資料時,通知該會配合辦理,請查照案。
決定:交交通委員會。
一七四、交通部函,為財團法人台灣網路資訊中心之法人主管機關業經核定變更為國家通訊傳播委員會,本院審查該中心107年度預算書及相關資料時,通知該會辦理,請查照案。
決定:交交通委員會。
一七五、交通部函,為該部督促財團法人台灣郵政協會再研議適度縮減董監事席次一案,檢送書面報告,請查照案。
決定:交交通委員會。
一七六、交通部函,為財團法人台灣郵政協會允宜衡酌預算年年增加活動業務預算之必要性一案,檢送書面報告,請查照案。
決定:交交通委員會。
一七七、交通部函,為財團法人台灣網路資訊中心預算書未完整表達106年度績效衡量指標,檢送書面報告,請查照案。
決定:交交通委員會。
一七八、交通部函送財團法人台灣郵政協會資產活化計畫書面報告,請查照案。
決定:交交通委員會。
一七九、交通部函,為105年度中央政府總預算附屬單位預算決議,檢送該部主管作業基金決議第75項書面報告,請查照案。
決定:交交通委員會。
一八○、交通部函,為105年度中央政府總預算附屬單位預算決議,檢送該部主管作業基金決議第74項書面報告,請查照案。
決定:交交通委員會。
一八一、交通部函,為105年度中央政府總預算附屬單位預算決議,檢送臺灣鐵路管理局決議第3項書面報告,請查照案。
決定:交交通委員會。
一八二、內政部函,為105年度中央政府總預算決議,檢送八仙塵爆事件「一人一案.長期陪伴」政策書面報告,請查照案。
決定:交內政委員會。
一八三、文化部函送105年國立文化機構作業基金附屬單位預算決議第20項書面報告,請查照案。
決定:交教育及文化委員會。
一八四、衛生福利部函,為105年度中央政府總預算附屬單位預算決議,檢送「特別收入基金-健康照護基金」相關書面報告資料,請查照案。
決定:交社會福利及衛生環境委員會審查。
一八五、科技部函,為106年度中央政府總預算決議,檢送「整合與分享中央與地方多元災害情資策略」書面報告,請查照案。
決定:交教育及文化委員會。
一八六、科技部函,為106年度中央政府總預算決議,檢送「重新擬定簡明易懂之說明介紹我國科研重要設施台灣光子源」書面報告,請查照案。
決定:交教育及文化委員會。
一八七、科技部函,為106年度中央政府總預算決議,檢送「提昇災害訊息廣播平臺系統服務與產業應用策略」書面報告,請查照案。
決定:交教育及文化委員會。
一八八、科技部函,為106年度中央政府總預算決議,檢送「提昇災害訊息廣播平台系統服務效能」書面報告,請查照案。
決定:交教育及文化委員會。
一八九、科技部函,為106年度中央政府總預算決議,檢送「提昇災害訊息廣播平台系統應用多元管道服務策略」書面報告,請查照案。
決定:交教育及文化委員會。
一九○、科技部函,為106年度中央政府總預算決議,檢送「協助政府推動防災科研計畫與相關政策建議策略」書面報告,請查照案。
決定:交教育及文化委員會。
一九一、科技部函,為106年度中央政府總預算決議,檢送「檢討科技部轄下法人及研究中心自籌管理費運用」書面報告,請查照案。
決定:交教育及文化委員會。
一九二、科技部函,為106年度中央政府總預算決議,檢送「科技部聘用人力檢討」書面報告,請查照案。
決定:交教育及文化委員會。
一九三、科技部函,為106年度中央政府總預算決議,檢送「第二期能源國家型科技計畫綠色能源推廣及定價之政策研究方向」書面報告,請查照案。
決定:交教育及文化委員會。
一九四、科技部函,為106年度中央政府總預算決議,檢送「離岸風力主軸計畫工期程延宕缺失及風險管理」書面報告,請查照案。
決定:交教育及文化委員會。
一九五、科技部函,為106年度中央政府總預算決議,檢送「產業創新旗艦計畫無新南向之計畫,應檢討改進以配合新南向政策之推行」書面報告,請查照案。
決定:交教育及文化委員會。
一九六、科技部函,為106年度中央政府總預算決議,檢送「盡速協調保險公司進行海研五號沉船移除作業」書面報告,請查照案。
決定:交教育及文化委員會。
一九七、科技部函,為106年度中央政府總預算決議,檢送「如何推廣『國網3D動畫全國大賽得獎作品』至展演場館或學校等場所」書面報告,請查照案。
決定:交教育及文化委員會。
一九八、科技部函,為106年度中央政府總預算決議,檢送「如何利用不同噸位之研究船隊建立我國海洋資源探勘能量」書面報告,請查照案。
決定:交教育及文化委員會。
一九九、科技部函,為106年度中央政府總預算決議,檢送「強化雲端算圖效能與人力資源,促進台灣動畫產業與影視音之發展」書面報告,請查照案。
決定:交教育及文化委員會。
二○○、科技部函,為106年度中央政府總預算決議,檢送南部科學工業園區管理局「南部智慧生醫產業聚落推動計畫+生技整合及育成能量提升計畫」書面報告,請查照案。
決定:交教育及文化委員會。
二○一、科技部函,為106年度中央政府總預算決議,檢送「海洋科學研究專區全區土地撥用進度」書面報告,請查照案。
決定:交教育及文化委員會。
二○二、科技部函,為106年度中央政府總預算決議,檢送「科學園區、工業區及加工出口區土地廠房租金於106年度不得依公告地價而調漲租金,並要求行政院於三個月內會同相關部會檢討可行之計收方案」書面報告,請查照案。
決定:交教育及文化委員會。
二○三、科技部函,為106年度中央政府總預算決議,檢送「太空科技產業應用與商品化推動措施」書面報告,請查照案。
決定:交教育及文化委員會。
二○四、科技部函,為106年度中央政府總預算決議,檢送「研議資安政策、管理罰則,建立相關資安防護機制等議題」書面報告,請查照案。
決定:交教育及文化委員會。
二○五、科技部函,為106年度中央政府總預算決議,檢送「新興科技法規之調適」書面報告,請查照案。
決定:交教育及文化委員會。
二○六、科技部函,為106年度中央政府總預算決議,檢送「具GPS功能之平價智慧手環進行研發,使是項科技可惠及廣大失智症患者家庭」書面報告,請查照案。
決定:交教育及文化委員會。
二○七、科技部函,為106年度中央政府總預算決議,檢送「部分科學園區土地出租率欠佳及改善措施」書面報告,請查照案。
決定:交教育及文化委員會。
二○八、科技部函,為106年度中央政府總預算決議,檢送「性別平等及生技醫療」書面報告,請查照案。
決定:交教育及文化委員會。
二○九、科技部函,為106年度中央政府總預算決議,檢送「科技部應積極參加民間組織G0V相關活動,與工程師、公民黑客充分交流等議題」書面報告,請查照案。
決定:交教育及文化委員會。
二一○、科技部函,為106年度中央政府總預算決議,檢送「科技部各學術研究司等主要司處人力多以聘用人員為主,且長期聘用。組織改造後,允宜檢討以往用人方式,與考試院及行政院人事行政總處等機關檢討考試類別及任用員額,逐漸改善用人結構」書面報告,請查照案。
決定:交教育及文化委員會。
二一一、科技部函,為106年度中央政府總預算決議,檢送「建請科技部檢討用人方式,並與考試院及行政院人事行政總處等機關溝通考試類別及任用員額,進用及培育適任之正式人力,俾逐漸改善用人結構,以靈活運用人力」書面報告,請查照案。
決定:交教育及文化委員會。
二一二、科技部函,為106年度中央政府總預算決議,檢送「園區滿意度調查」書面報告,請查照案。
決定:交教育及文化委員會。
二一三、科技部函,為106年度中央政府總預算決議,檢送「產業創新旗艦計畫成效評估應帶動就業效果,並積極輔導廠商創造優質工作機會」書面報告,請查照案。
決定:交教育及文化委員會。
二一四、科技部函,為106年度中央政府總預算決議,檢送「勾勒重點發展項目,以利規劃基礎建設,吸引人才,帶動綠能產業發展」書面報告,請查照案。
決定:交教育及文化委員會。
二一五、中央研究院函,為106年度中央政府總預算決議,檢送臺灣人體生物資料庫相關議題之書面說明報告,請查照案。
決定:交教育及文化委員會。
二一六、中央研究院函,為106年度中央政府總預算決議,檢送民族學研究所原住民訪問研究者獎補助費之書面說明報告,請查照案。
決定:交教育及文化委員會。
二一七、中央研究院函,為106年度中央政府總預算決議,檢送該院單位預算「國家生技研究園區」之書面說明報告,請查照案。
決定:交教育及文化委員會。
二一八、中央研究院函,為106年度中央政府總預算決議,檢送近年來預算執行應付保留數進行檢討改正之書面說明報告,請查照案。
決定:交教育及文化委員會。
二一九、中央研究院函,為106年度中央政府總預算決議,檢送「中央研究院人文社會科學博士候選人培育計畫要點」對歷年來受補助之博士候選人進行調查之書面說明報告,請查照案。
決定:交教育及文化委員會。
二二○、中央研究院函,為106年度中央政府總預算決議,檢送該院前瞻計畫及深耕計畫此兩種補助差異性之書面說明報告,請查照案。
決定:交教育及文化委員會。
二二一、中央研究院函,為106年度中央政府總預算決議,檢送「臺灣人體生物資料庫」涉及研究倫理爭議之書面說明報告,請查照案。
決定:交教育及文化委員會。
二二二、中央研究院函,為106年度中央政府總預算決議,檢送「國家生技研究園區」工程進度及改善方案之書面說明報告,請查照案。
決定:交教育及文化委員會。
二二三、中央研究院函,為106年度中央政府總預算決議,檢送規劃興建南部院區之書面說明報告,請查照案。
決定:交教育及文化委員會。
二二四、中央研究院函,為106年度中央政府總預算決議,檢送評估尚未設立之基礎學門,設立之可行性與必要性之書面說明報告,請查照案。
決定:交教育及文化委員會。
二二五、中央研究院函,為106年度中央政府總預算決議,檢送技術移轉及利益迴避與監督等相關規定改善之書面說明報告,請查照案。
決定:交教育及文化委員會。
二二六、中央研究院函,為106年度中央政府總預算決議,檢送檢討該院定位之書面說明報告,請查照案。
決定:交教育及文化委員會。
二二七、中央研究院函,為106年度中央政府總預算決議,檢送法令中明訂特聘研究員聘期以健全人事規章及設法強化延攬國外人才之書面說明報告,請查照案。
決定:交教育及文化委員會。
二二八、中央研究院函,為106年度中央政府總預算決議,檢送落實「國家生技研究園區」進度控管之書面說明報告,請查照案。
決定:交教育及文化委員會。
二二九、中央研究院函,為106年度中央政府總預算決議,檢送「深度減碳政策建議書」與「臺灣的經濟競爭與成長政策建議書」進度之書面說明報告,請查照案。
決定:交教育及文化委員會。
二三○、中央研究院函,為106年度中央政府總預算決議,檢送應掌握南部院區土地取得作業執行進度,提升南部地區學術研究與產業創新發展之書面說明報告,請查照案。
決定:交教育及文化委員會。
二三一、中央研究院函,為106年度中央政府總預算決議,檢送「客家文化研究計畫」之書面說明報告,請查照案。
決定:交教育及文化委員會。
二三二、中央研究院函,為106年度中央政府總預算決議,檢送科技移轉利益衝突迴避處理原則檢討作業之書面說明報告,請查照案。
決定:交教育及文化委員會。
二三三、中央研究院函,為106年度中央政府總預算決議,檢送口述歷史研究之「原住民族政治人物口述訪問計畫」,桃園地區滇緬後裔會「雲南打歌」耆老逐漸凋零,為保存特有文化避免失傳之書面說明報告,請查照案。
決定:交教育及文化委員會。
二三四、中央研究院函,為106年度中央政府總預算決議,檢送「主題研究與人才培育」之「科學研究基金」預算,需另設特別收入基金處理之書面說明報告,請查照案。
決定:交教育及文化委員會。
二三五、中央研究院函,為106年度中央政府總預算決議,檢送技轉利益迴避,應訂定嚴謹內部管理規範與監督機制之書面說明報告,請查照案。
決定:交教育及文化委員會。
二三六、中央研究院函,為106年度中央政府總預算決議,檢送組織改革之具體計畫及作業時程之書面說明報告,請查照案。
決定:交教育及文化委員會。
二三七、中央研究院函,為106年度中央政府總預算決議,檢送「國家生技研究園區」未來整體營運與管理,與相關主管機關討論並釐清定位與權屬之書面說明報告,請查照案。
決定:交教育及文化委員會。
二三八、中央研究院函,為106年度中央政府總預算決議,檢送檢討特聘研究員聘僱標準及方式之書面說明報告,請查照案。
決定:交教育及文化委員會。
二三九、中央研究院函,為106年度中央政府總預算決議,檢送重新檢討定位及設置功能之書面說明報告,請查照案。
決定:交教育及文化委員會。
二四○、中央研究院函,為106年度中央政府總預算決議,檢送積極整合院內東南亞區域研究資源,並研議新增或擴編東南亞研究計畫之書面說明報告,請查照案。
決定:交教育及文化委員會。
二四一、中央研究院函,為106年度中央政府總預算決議,檢送「中央研究院與美國頂尖大學及研究機構人才培育合作計畫」執行成果之書面說明報告,請查照案。
決定:交教育及文化委員會。
二四二、中央研究院函,為106年度中央政府總預算決議,檢送如何促進人文社會、數理工程與生命科學等三大領域均衡發展提出具體做法之書面說明報告,請查照案。
決定:交教育及文化委員會。
二四三、中央研究院函,為106年度中央政府總預算決議,檢送轄下各展館研擬整合計畫,提升參觀人數、館際交流與藏品附加價值之書面說明報告,請查照案。
決定:交教育及文化委員會。
二四四、中央研究院函,為106年度中央政府總預算決議,檢送南部院區在工程完竣後仍欠缺詳細之規劃,及未來如何有效利用南部院區的優勢之書面說明報告,請查照案。
決定:交教育及文化委員會。
二四五、中央研究院函,為106年度中央政府總預算決議,檢送將學術研究成果推廣於社會,以及對臺灣本土之應用研究結合地方政府資源等面向之書面說明報告,請查照案。
決定:交教育及文化委員會。
二四六、中央研究院函,為106年度中央政府總預算決議,檢送臨時人員聘用狀況與改善之書面說明報告,請查照案。
決定:交教育及文化委員會。
二四七、中央研究院函,為106年度中央政府總預算決議,檢送智財技轉規範之書面說明報告,請查照案。
決定:交教育及文化委員會。
二四八、中央研究院函,為106年度中央政府總預算決議,檢送加強與各大專院校合作並提升總體研究能量之書面說明報告,請查照案。
決定:交教育及文化委員會。
二四九、中央研究院函,為106年度中央政府總預算決議,檢送「國家生技研究園區」工程延宕檢討之書面說明報告,請查照案。
決定:交教育及文化委員會。
二五○、中央研究院函,為106年度中央政府總預算決議,檢送研議派遣人員轉任之法規及替代措施,以逐年降低勞動派遣人員數量之書面說明報告,請查照案。
決定:交教育及文化委員會。
二五一、中央研究院函,為106年度中央政府總預算決議,檢送檢討改善科技預算執行績效之書面說明報告,請查照案。
決定:交教育及文化委員會。
二五二、中央研究院函,為106年度中央政府總預算決議,檢送重新檢討國際研究生學程(TIGP)定位及施行方式之書面報告,請查照案。
決定:交教育及文化委員會。
二五三、中央研究院函,為106年度中央政府總預算決議,檢送評估增設人文及社會科學之博士班學位學程課程,以平衡人文及理工發展之書面報告,請查照案。
決定:交教育及文化委員會。
二五四、行政院農業委員會函,為106年度中央政府總預算決議,現行農產運銷公司拍賣制度應比照花卉拍賣建立全面電腦化制度,檢送相關資料,請列入議程,請查照案。
決定:交經濟委員會。
二五五、行政院農業委員會函,為106年度中央政府總預算決議,現行農產運銷公司拍賣制度開放自然人得以進場喊價拍賣,避免特定承銷人進行價格操作,檢送相關資料,請列入議程,請查照案。
決定:交經濟委員會。
二五六、行政院農業委員會函,為106年度中央政府總預算決議,應積極協助花東地區成立符合食品安全、衛生、廢水排放、國際ISO等標準的區域型/綜合型加工廠,以有效提升花蓮農產品之價值,檢送相關資料,請列入議程,請查照案。
決定:交經濟委員會。
二五七、行政院農業委員會函,為106年度中央政府總預算決議,檢送動植物防疫檢疫局「全球衛生安全─追求防疫一體之傳染病整合防治研究計畫」相關資料,請列入議程,請查照案。
決定:交經濟委員會。
二五八、行政院農業委員會函,為106年度中央政府總預算決議,檢送我國與日本沖之鳥漁業談判過程及結果書面報告,請列入議程,請查照案。
決定:交經濟委員會審查。
二五九、行政院農業委員會函,為106年度中央政府總預算決議,漁業多元化經營建設計畫興建之多個漁港相關設施及魚貨直銷中心低度使用或遭閒置,檢送檢討報告資料,請列入議程,請查照案。
決定:交經濟委員會。
二六○、行政院農業委員會函,為106年度中央政府總預算決議,對於各農田水利會相關補助計畫及分配機制應進行檢討修正,並落實經費運用審核及績效管考,檢送相關資料,請列入議程,請查照案。
決定:交經濟委員會審查。
二六一、行政院農業委員會函,為106年度中央政府總預算決議,對於各農田水利會加強補助計畫與經費運用審核及績效管考,檢送相關資料,請列入議程,請查照案。
決定:交經濟委員會審查。
二六二、行政院農業委員會函,為106年度中央政府總預算決議,檢送水產試驗所臺東九孔養殖產業復育計畫說明資料,請查照案。
決定:交經濟委員會。
二六三、行政院農業委員會函,為106年度中央政府總預算決議,檢送花蓮地區設置農、漁產區域檢驗中心之規劃與期程相關資料,請查照案。
決定:交經濟委員會。
二六四、行政院農業委員會函,為106年度中央政府總預算決議,檢送農業藥物毒物試驗所「強化藥物毒物暴露風險評估」、「協助農產品衛生安全把關」等施政目標書面報告,請查照案。
決定:交經濟委員會。
二六五、行政院農業委員會函,為106年度中央政府總預算決議,檢送研議建立安全空港生鮮冷鏈物流體系報告,請列入議程,請查照案。
決定:交經濟委員會。
二六六、行政院農業委員會函,為106年度中央政府總預算決議,水土保持局預算員額列管精簡項目應有完整規劃與合理用人目標,鼓勵退職或辦理遣離之方式積極處理,檢送報告資料,請查照案。
決定:交經濟委員會。
二六七、行政院農業委員會函,為106年度中央政府總預算決議,水土保持局應提出「水土保持發展」項下「公共建設及設施費」相關說明,檢送相關資料,請列入議程,請查照案。
決定:交經濟委員會。
二六八、行政院農業委員會函,為106年度中央政府總預算決議,檢送漁業署卸魚聲明書申報管理規定改進措施報告資料,請查照案。
決定:交經濟委員會。
二六九、行政院農業委員會函,為106年度中央政府總預算決議,檢送加強山坡地土地可利用限度查定進度及提升山坡地超限利用整體改善率書面報告,請查照案。
決定:交經濟委員會審查。
二七○、行政院農業委員會函,為106年度中央政府總預算決議,檢送農業金融局農業天然災害保險機制辦法相關報告資料,請查照案。
決定:交經濟委員會。
二七一、行政院農業委員會函,為106年度中央政府總預算決議,林務局「林業發展-國有林整體治山防災及林道維護」辦理國有林地整體治山防災工作,未明列原住民族地區分配比例,檢送相關資料,請列入議程,請查照案。
決定:交經濟委員會。
二七二、行政院農業委員會函,為106年度中央政府總預算決議,動植物防疫檢疫局應就違法屠宰查緝工作政策目標、期程及成本效益分析提出書面報告,檢送報告資料,請查照案。
決定:交經濟委員會。
二七三、行政院農業委員會函,為106年度中央政府總預算決議,檢送肥料供需失衡等問題相關報告,請查照案。
決定:交經濟委員會。
二七四、行政院農業委員會函,為106年度中央政府總預算決議,漁業署應加強宣導漁船主投保漁船保險並提出改善計畫,檢送報告資料,請查照案。
決定:交經濟委員會。
二七五、行政院農業委員會函,為106年度中央政府總預算決議,桃園區農業改良場重要施政計畫「北部地區原鄉特色農業之建立」未列計畫內容及預算用途,檢送相關資料,請查照案。
決定:交經濟委員會。
二七六、行政院農業委員會函,為106年度中央政府總預算決議,檢送農業金融局農業天然災害低利貸款檢討書面報告,請查照案。
決定:交經濟委員會。
二七七、行政院農業委員會函,為106年度中央政府總預算決議,檢送農業金融局農業金融從業人員服務宗旨與教育訓練內容相關報告資料,請查照案。
決定:交經濟委員會。
二七八、行政院農業委員會函,為106年度中央政府總預算決議,森林法第15條第4項原住民族傳統領域土地與原住民族基本法第19條所定原住民族地區不符,要求該會依原住民族基本法第34條第2項規定進行解釋,檢送報告資料,請查照案。
決定:交經濟委員會。
二七九、行政院農業委員會函,為106年度中央政府總預算決議,高雄、花蓮及臺東區農業改良場輔導吉園圃生產面積比率減少,應積極強化宣導工作,檢送書面報告,請查照案。
決定:交經濟委員會。
二八○、行政院農業委員會函,為106年度中央政府總預算決議,檢送復建知本國家森林遊樂區進度及提高各國家森林遊樂區來客量相關資料,請查照案。
決定:交經濟委員會。
二八一、行政院農業委員會函,為106年度中央政府總預算決議,檢送農業用地非法使用改善方案報告,請查照案。
決定:交經濟委員會審查。
二八二、行政院農業委員會函,為106年度中央政府總預算決議,推動農業生物經濟與智慧科技農業,應規劃各階段時程,明訂執行領域及欲達成之具體效益,檢送相關資料,請查照案。
決定:交經濟委員會。
二八三、行政院農業委員會函,為106年度中央政府總預算決議,颱風災後蔬菜及水果價格連連攀升造成民怨,政府調節供需之應變能力不夠敏銳與積極,檢送檢討報告資料,請列入議程,請查照案。
決定:交經濟委員會審查。
二八四、行政院農業委員會函,為106年度中央政府總預算決議,颱風災後蔬果持續飆漲未善盡督導責任,檢送檢討報告,請列入議程,請查照案。
決定:交經濟委員會。
二八五、行政院農業委員會函,為106年度中央政府總預算決議,應針對野生動物保育法第21條之1不符合原住民族基本法部分,依原住民族基本法原則完成解釋,檢送書面報告,請查照案。
決定:交經濟委員會。
二八六、行政院農業委員會函,為106年度中央政府總預算決議,農村再生基金應協助提升原住民部落農業與發展,達原鄉農業永續發展,檢送相關資料,請查照案。
決定:交經濟委員會。
二八七、行政院農業委員會函,為106年度中央政府總預算決議,為保護我國漁民生命安全與作業權益,要求規劃公海常態性護漁計畫,檢送書面報告,請查照案。
決定:交經濟委員會。
二八八、行政院農業委員會函,為106年度中央政府總預算決議,該會5個試驗所及特有生物研究保育中心研究人力充足,申請專利及技術移轉案件卻減少,宜加強研究能量,檢送檢討改善報告,請查照案。
決定:交經濟委員會。
二八九、行政院農業委員會函,為106年度中央政府總預算決議,該會5個試驗所及特有生物研究保育中心研究人力增加,申請專利及技術移轉案件卻減少,為提升農畜牧漁專業研究人力素質,積極促進智慧農業計畫,檢送書面報告,請查照案。
決定:交經濟委員會。
二九○、行政院農業委員會函,為106年度中央政府總預算決議,都市計畫區內或位於農田水利會灌溉系統範圍外之農地,缺乏灌溉水路,導致農民農耕困難,原住民地區之農田灌溉更為嚴重,檢送書面報告,請查照案。
決定:交經濟委員會審查。
二九一、行政院農業委員會函,為106年度中央政府總預算決議,漁業署「漁船筏收購措施」執行成效不佳,檢送檢討報告,請列入議程,請查照案。
決定:交經濟委員會。
二九二、行政院農業委員會函,為106年度中央政府總預算決議,農村再生基金應協助提升原住民部落農業與發展,達原鄉農業永續發展,檢送未來推動計畫方案資料,請查照案。
決定:交經濟委員會。
二九三、行政院農業委員會函,為106年度中央政府總預算決議,針對承租林地種植不符合規定作物,要求林務局採用國有財產法第42條規定以82年7月21日前(82721)「已實際使用」來做為時間認定之基準,檢送書面報告,請查照案。
決定:交經濟委員會審查。
二九四、行政院農業委員會函,為106年度中央政府總預算決議,檢送農村再生基金注重硬體工程建設發展問題及執行調整是否影響社區發展檢討報告,請查照案。
決定:交經濟委員會。
二九五、行政院農業委員會函,為106年度中央政府總預算決議,漁業法與原住民族基本法第19條內涵不符部分,依原住民族基本法第34條第2項解釋,檢送書面報告,請查照案。
決定:交經濟委員會。
二九六、行政院農業委員會函,為106年度中央政府總預算決議,檢送農地設置綠能設施報告,請查照案。
決定:交經濟委員會審查。
二九七、行政院秘書長函,為106年度中央政府總預算決議,檢送「重新檢討涉外各項保障協定之內容,並加速完成檢討東協各國的投資保障協定」報告,請查照案。
決定:交經濟委員會。
二九八、司法院函,為106年度中央政府總預算決議,檢送歲出第4款第1項決議(二十四)書面報告,請查照案。
決定:交司法及法制委員會。
二九九、司法院函,為106年度中央政府總預算決議,檢送歲出第4款第1項決議(二十五)書面報告,請查照案。
決定:交司法及法制委員會。
三○○、司法院函,為106年度中央政府總預算決議,檢送歲出第4款第1項決議(二十六)書面報告,請查照案。
決定:交司法及法制委員會。
三○一、總統府函,為106年度中央政府總預算決議,檢送「總統府南北廣場停車是否收費相關說明」及「國慶典禮對原住民族不當的形容相關說明」書面報告,請查照案。
決定:交司法及法制委員會。
三○二、教育部函,為105年度中央政府總預算該部第7目第1節之輔助國立東華大學藝術學院及人文學院二館等新建工程繼續凍結1,000萬元,檢送書面報告,請查照案。
決定:交教育及文化委員會處理。
三○三、教育部函,為106年度中央政府總預算案「原凍結教育部體育署第4目『國家體育建設』中『推展競技運動』十分之一,繼續凍結1,500萬元」,檢送書面報告,請查照案。
決定:交教育及文化委員會處理。
三○四、內政部函,為中央政府前瞻基礎建設計畫第1期特別預算案決議,「警政署及所屬」項下計畫預算凍結百分之十,檢送書面報告,請查照案。
決定:退回程序委員會重新提出。
三○五、內政部函,為中央政府前瞻基礎建設計畫第1期特別預算案決議,營建署及所屬項下計畫預算凍結百分之十,檢送書面報告,請查照案。
決定:退回程序委員會重新提出。
三○六、國家通訊傳播委員會函,為中央政府前瞻基礎建設計畫第1期特別預算案決議,凍結「國家通訊傳播委員會」項下各計畫預算百分之十,檢送書面報告,請查照案。
決定:退回程序委員會重新提出。
三○七、財政部函送「中華民國107年度中央政府總預算案財政部關務署及所屬單位預算勘誤表」,請查照案。
決定:交財政委員會併107年度中央政府總預算案處理。
三○八、本院內政委員會函,為院會交付「內政部函為106年度中央政府總預算決議,針對新增通過決議(一六六)『民眾對內政部施政滿意度調查經費』繼續凍結10,檢送書面報告」等5案,業經處理完竣,決議:准予動支,請查照案。
三○九、本院內政委員會函,為院會交付「行政院大陸委員會函為106年度中央政府總預算決議,凍結『一般行政』項下『業務費』百分之二十五,檢送書面報告」等35案,業經處理完竣,決議:准予動支,請查照案。
三一○、本院外交及國防委員會函,為院會交付處理國防部函為106年度中央政府總預算決議,政治作戰局第1目「軍事行政」項下「政戰綜合作業」預算凍結500萬元等6案,業經處理完竣,處理結果:相關預算准予動支,請查照案。
三一一、本院經濟委員會函,為院會交付處理或審查行政院農業委員會函送104年度歲出預算案所列「強化動物保護行政效能計畫」等2項新興重大施政計畫備選方案之成本效益分析報告等325案,均已逾年度預算執行期間,提報院會存查,請查照案。
三一二、本院經濟委員會函,為院會交付審查行政院農業委員會函為修正「漁會選舉罷免辦法」第六條及第十三條條文案,經提第9屆第3會期第5次會議報告後決定展延審查期限,復逾立法院職權行使法第61條所定之展延審查期限,茲依規定函請提報院會存查,請查照案。
三一三、本院經濟委員會函,為院會交付審查行政院農業委員會函為修正「基層農會會員資格審查及認定辦法」部分條文案,經提第9屆第3會期第5次會議報告後決定展延審查期限,復逾立法院職權行使法第61條所定之展延審查期限,茲依規定函請提報院會存查,請查照案。
三一四、本院經濟委員會函,為院會交付審查行政院農業委員會函為修正「漁會理事監事候選人實際從事漁業資格認定及審查辦法」部分條文案,經提第9屆第3會期第5次會議報告後決定展延審查期限,復逾立法院職權行使法第61條所定之展延審查期限,茲依規定函請提報院會存查,請查照案。
三一五、本院經濟委員會函,為院會交付審查行政院農業委員會函送公告「自中華民國一百零六年三月十一日至三月二十五日止,禁止花蓮縣水禽運往其他直轄市、縣(市)屠宰」案,已逾立法院職權行使法第61條所定審查期限,茲依規定函請提報院會存查,請查照案。
三一六、本院經濟委員會函,為院會交付審查行政院農業委員會函為修正「動物用藥品管理法施行細則」案,已逾立法院職權行使法第61條所定審查期限,茲依規定函請提報院會存查,請查照案。
三一七、本院經濟委員會函,為院會交付審查行政院農業委員會函為修正「農會漁會信用部業務輔導資金融通及餘裕資金轉存辦法」第十條及第十條之一條文案,已逾立法院職權行使法第61條所定審查期限,茲依規定函請提報院會存查,請查照案。
三一八、本院經濟委員會函,為院會交付審查行政院函為修正「漁業動力用油優惠油價標準」部分條文案,已逾立法院職權行使法第61條所定審查期限,茲依規定函請提報院會存查,請查照案。
三一九、行政院函送本院委員蔣乃辛等19人於第9屆第4會期第1次會議所提臨時提案之研處情形,請查照案。
三二○、行政院函送本院委員林麗蟬等19人於第9屆第4會期第1次會議所提臨時提案之研處情形,請查照案。
三二一、行政院函送本院委員李昆澤等14人於第9屆第4會期第1次會議所提臨時提案之研處情形,請查照案。
三二二、行政院函送本院委員李彥秀等14人於第9屆第4會期第2次會議所提臨時提案之研處情形,請查照案。
三二三、行政院函送本院委員盧秀燕等11人於第9屆第4會期第2次會議所提臨時提案之研處情形,請查照案。
質詢事項
甲、行政院答復部分
一、行政院函送張委員麗善就蛋類農藥殘留問題所提質詢之書面答復,請查照案。
二、行政院函送張委員麗善就政府應針對缺電之相關原因、短期措施、長期措施、能源政策,以及大潭電廠與奇異公司之相關爭議提出說明,以確保815缺電危機不再重演等問題所提質詢之書面答復,請查照案。
三、行政院函送張委員麗善就日本牛肉進口管制問題所提質詢之書面答復,請查照案。
四、行政院函送張廖委員萬堅就休閒農業區依法無法設置非屬設置於農業設施之綠能設施所提質詢之書面答復,請查照案。
五、行政院函送林委員為洲就交通部及相關部會對相關交管守則訂定嚴謹規範並添購相關緩撞、警示設備,讓國道值勤、施工人員安全得以保障所提質詢之書面答復,請查照案。
六、行政院函送林委員靜儀就106年度至107年度中央政府「前瞻基礎建設計畫」第1期特別預算案「數位建設-建構開放政府及智慧城鄉服務-建構公共物聯網-空品物聯網產業開展計畫」中針對「空品物聯網產業開展計畫」執行評估與配套方案問題所提質詢之書面答復,請查照案。
七、行政院函送林委員靜儀就「106年度至107年度『前瞻基礎建設計畫』特別預算案有關『環境品質感測物聯網發展布建及執法應用計畫』經費編列、執行內容有所缺失」問題所提質詢之書面答復,請查照案。
八、行政院函送黃委員昭順就普通高中國文科文言文之課數比率及選文爭議問題所提質詢之書面答復,請查照案。
九、行政院函送盧委員秀燕就「玉山計畫」問題所提質詢之書面答復,請查照案。
乙、本院委員質詢部分
一、本院劉委員世芳,有鑑高雄國際機場禁止限制建築物及其他障礙物高度管制自民國68年實施迄今,隨機場周邊住商機能持續迅速發展,僅作為滑行道使用之南跑道,於不影響飛航安全之情形下,現行之限建高度實有礙機場南側周邊民宅及商業使用。爰此,建請交通部重新評估高雄國際機場禁止限制建築物高度管制等相關規定,並於一個月內提供書面報告,特向行政院提出質詢。
二、本院劉委員世芳,針對研議高雄橋頭新市鎮後期開發為科學園區,本年十月十八日國家發展委員會已就此案召集相關部會討論,並做成由科技部主政之決議。橋頭新市鎮後期若進一步規劃開發科學園區,無論就形成產業聚落、交通便利性、學研能量、成為帶動地方發展的火車頭等等而言,可謂一舉數得之構想。爰此,建請科技部發揮行政效能,加速相關行政流程,並於一個月內提出進度說明,以利高雄科技產業發展,特向行政院提出質詢。
三、本院陳委員超明,鑒於經濟部《加速投資台灣專案報告》內容指出,企業向招商中心單一窗口尋求之服務項目,土地協尋比例竟高達40%,顯示我國缺地問題嚴重。又我國迄109年止,尚須提供1,464公頃產業用地,根據《產業用地政策革新方案》,我國每公頃產業用地之GDP約9,900萬,若產業用地缺口未能及時填補,我國未來每年將蒸發1,500億之生產毛額,特向行政院提出質詢。
四、本院陳委員超明,鑒於國內液化石油氣(桶裝瓦斯)自8月起價格連續上漲,3個月內每桶20公斤桶裝瓦斯已漲價近180元,更是近33個月新高,放任桶裝瓦斯價格上漲,對經濟弱勢族群已造成極大負擔。本席呼籲政府應苦民所苦,並要求行政院應補貼國內使用桶裝瓦斯之弱勢族群,以減輕民眾負擔,特向行政院提出質詢。
五、本院陳委員超明,鑒於106年6月12日新菸品稅制施行,每包香菸價格調漲20元,使香菸走私誘因大增。然私菸無法課稅,根據財政部預估,每年將有233億元之菸稅挹注長照基金,為避免影響長照基金與國家歲入,本席要求行政院建立實質緝私策略,加強私菸查緝作業,以維護租稅公平,特向行政院提出質詢。
六、本院邱委員志偉,鑒於玻璃回收物未落實垃圾分類,經常刺傷環保人員,建請政府加強宣導玻璃瓶罐之垃圾分類,並應請廠商多加回收玻璃瓶罐,也落實環境保護。爰此,特向行政院提出質詢。
討論事項
一、本院經濟、財政兩委員會報告併案審查行政院函請審議「產業創新條例部分條文修正草案」、委員陳超明等21人擬具「產業創新條例部分條文修正草案」、委員周春米等17人擬具「產業創新條例第四十六條之一及第四十九條條文修正草案」、委員許毓仁等16人擬具「產業創新條例第十一條條文修正草案」、委員余宛如等19人擬具「產業創新條例第三十一條條文修正草案」、時代力量黨團擬具「產業創新條例第十條、第十二條之一及第七十條條文修正草案」、委員蔣萬安等16人擬具「產業創新條例增訂第二十二條之一條文草案」、委員余宛如等25人擬具「產業創新條例部分條文修正草案」、委員賴瑞隆等17人擬具「產業創新條例增訂第九條之一條文草案」、委員郭正亮等17人擬具「產業創新條例第十條條文修正草案」、委員許毓仁等19人擬具「產業創新條例部分條文修正草案」、委員鄭天財Sra Kacaw等17人擬具「產業創新條例部分條文修正草案」、委員郭正亮等19人擬具「產業創新條例第十二條之二及第十九條之一條文修正草案」、委員蔣萬安等16人擬具「產業創新條例增訂第二十三條之一條文草案」及委員余宛如等30人擬具「產業創新條例第二十七條條文修正草案」案。(本案於二讀後繼續進行三讀)
決議:產業創新條例增訂第九條之一、第十二條之二、第二十三條之一、第二十三條之二、第四十六條之一及第六十七條之二條文;刪除第六條、第十一條及第二十四條條文;並將第二條、第八條、第九條、第十條、第十二條、第十二條之一、第十三條、第十八條、第十九條之一、第二十七條、第六十七條之一、第六十八條、第七十條及第七十二條條文修正通過。〔二讀時,第二條照審查會條文通過;第十條修正為:「為促進產業創新,最近三年內無違反環境保護、勞工或食品安全衛生相關法律且情節重大情事之公司或有限合夥事業投資於研究發展之支出,得選擇以下列方式之一抵減應納營利事業所得稅額,一經擇定不得變更,並以不超過其當年度應納營利事業所得稅額百分之三十為限:一、於支出金額百分之十五限度內,抵減當年度應納營利事業所得稅額。二、於支出金額百分之十限度內,自當年度起三年內抵減各年度應納營利事業所得稅額。(第一項),前項投資抵減之適用範圍、申請期限、申請程序、核定機關、施行期限、抵減率及其他相關事項之辦法,由中央主管機關會同財政部定之。(第二項)」【在場委員66人,贊成者62人,反對者4人,多數通過;並採記名表決方式,表決結果名單附後(1)】;第十二條之一修正為:「為促進創新研發成果之流通及應用,我國個人、公司或有限合夥事業在其讓與或授權自行研發所有之智慧財產權取得之收益範圍內,得就當年度研究發展支出金額百分之二百限度內自當年度應課稅所得額中減除。但公司或有限合夥事業得就本項及第十條研究發展支出投資抵減擇一適用。(第一項),我國個人、公司或有限合夥事業以其自行研發所有之智慧財產權,讓與或授權公司自行使用,所取得之新發行股票,得選擇免予計入取得股票當年度應課稅所得額課稅,一經擇定不得變更。但選擇免予計入取得股票當年度課稅者,於實際轉讓或帳簿劃撥至開設之有價證券保管劃撥帳戶時,應將全部轉讓價格、贈與或作為遺產分配時之時價或撥轉日之時價作為該轉讓或撥轉年度之收益,並於扣除取得前開股票之相關而尚未認列之費用或成本後,申報課徵所得稅。(第二項),前項所稱轉讓,指買賣、贈與、作為遺產分配、公司減資銷除股份、公司清算或因其他原因致股份所有權變更者。(第三項),個人依第一項或第二項規定計算之所得,未申報或未能提出證明文件者,其成本及必要費用按其收益、轉讓價格、贈與或作為遺產分配時之時價或撥轉日之時價之百分之三十計算減除之。(第四項),股票發行公司於辦理作價入股當年度應依規定格式及文件資料送請各中央目的事業主管機關認定,始得適用第二項之獎勵;其認定結果,並副知公司所在地之稅捐稽徵機關。(第五項),第一項研究發展支出自應課稅所得額中減除之適用範圍、申請期限、申請程序、核定機關及其他相關事項之辦法,由中央主管機關會同財政部定之。(第六項),第一項及第二項所定自行研發所有之智慧財產權範圍、第五項之規定格式、申請程序及所需文件資料,由中央主管機關定之。(第七項),第二項智慧財產權作價入股緩課於所得稅申報之程序、應提示文件資料及其他相關事項之辦法,由財政部定之。(第八項)」【在場委員87人,贊成者62人,反對者25人,多數通過;並採記名表決方式,表決結果名單附後(2)】;增訂第二十三條之二修正為:「個人以現金投資於成立未滿二年經中央目的事業主管機關核定之國內高風險新創事業公司,且對同一公司當年度投資金額達新臺幣一百萬元,並取得該公司之新發行股份,持有期間達二年者,得就投資金額百分之五十限度內,自持有期間屆滿二年之當年度個人綜合所得總額中減除。該個人適用本項規定每年得減除之金額,合計以新臺幣三百萬元為限。(第一項),前項個人之資格條件、高風險新創事業公司之適用範圍與資格條件、申請期限、申請程序、持有期間計算、核定機關及其他相關事項之辦法,由中央主管機關會同財政部定之。(第二項)」【在場委員82人,贊成者61人,反對者21人,多數通過;並採記名表決方式,表決結果名單附後(3)】;增訂第四十六條之一修正為:「由中央主管機關或直轄市、縣(市)主管機關開發設置之產業園區,土地所有權人無正當理由已持續閒置土地相當期間,除與主管機關另有契約約定或依相關規定處理者外,如符合中央主管機關所定閒置土地認定基準,各該主管機關得公告及通知土地所有權人及利害關係人,於二年期限內依法完成建築使用;各該主管機關並得隨時輔導土地所有權人及利害關係人於期限內依法完成建築使用。(第一項),各該主管機關依前項規定限期完成建築使用時,應囑託土地登記機關辦理註記登記。二年期間不因土地所有權移轉而中斷,效力仍及於繼受人。土地所有權人因有不可歸責之事由致遲誤之期間,應予扣除,如有正當理由者,並得請求延展之。(第二項),於前二項期限內依法完成建築使用者,各該主管機關應囑託土地登記機關辦理塗銷註記登記;屆期未完成建築使用者,各該主管機關得處以土地所有權人該閒置土地當期公告現值總額百分之十以下之罰鍰,並得通知土地所有權人於一個月內提出改善計畫。各該主管機關於接獲改善計畫後得通知土地所有權人進行協商,土地所有權人應於接獲進行協商之通知日起一個月內完成協商。土地所有權人未遵期提出改善計畫或屆期未與各該主管機關完成協商者,各該主管機關基於促進產業園區用地合於立法目的使用及發展國家經濟防止土地囤積之公共利益,得作成書面處分並載明該閒置土地依查估市價審定之合理價格後,予以公開強制拍賣。(第三項),前項強制拍賣,各該主管機關囑託法務部行政執行署所屬各分署辦理之,其程序除本條另有規定外,準用行政執行法之規定。(第四項),前二項強制拍賣之閒置土地,如投標無效、應買人所出之最高價未達查估市價審定之合理價格,或不符合其他拍賣條件者,不得拍定。(第五項),前項情形,各該主管機關得以同一或另定合理價格,依前三項規定囑託重行拍賣。(第六項),經拍定之土地,不適用土地法或其他法令關於優先承買之規定,並應由法務部行政執行署所屬各分署通知土地登記機關塗銷註記登記、他項權利登記與限制登記,及除去租賃後,點交予拍定人。各該主管機關認無繼續拍賣之必要時,得向法務部行政執行署所屬各分署撤回囑託,並囑託土地登記機關塗銷註記登記。(第七項),前七項閒置土地與完成建築使用認定基準、公告及通知事項、不可歸責事由扣除期間與請求延展期間之事由、囑託登記之事項、查估市價審定之方法、程序及應遵行事項、強制拍賣應買人之資格及應遵守取得土地之使用條件等相關事項之辦法,由中央主管機關定之。(第八項)」【在場委員84人,贊成者62人,反對者22人,多數通過;並採記名表決方式,表決結果名單附後(4)】;第六十八條修正為:「本條例施行前,依原獎勵投資條例或原促進產業升級條例編定之工業用地或工業區,適用本條例之規定。」;第七十條修正為:「已依其他法令享有租稅優惠、獎勵、補助者,不得就同一事項重覆享有本條例所定之獎勵或補助。(第一項),公司或企業最近三年因嚴重違反環境保護、勞工或食品安全衛生相關法律且情節重大經各中央目的事業主管機關認定者,不得申請本條例之獎勵或補助,並應追回違法期間內依本條例申請所獲得之獎勵或補助。(第二項),依前項規定應追回獎勵或補助者,各中央目的事業主管機關應於追回之處分確定後,於其網站公開該公司或企業之名稱;依稅捐稽徵法第四十八條第二項規定停止並追回本條例之租稅優惠者,財政部應於該停止並追回處分確定年度之次年公布其名稱,不受稅捐稽徵法第三十三條規定之限制。(第三項)」【在場委員62人,贊成者62人,反對者0人,全數通過;並採記名表決方式,表決結果名單附後(5)】;另依協商結論第九條修正為:「各中央目的事業主管機關得以補助、獎勵或輔導方式,推動下列事項:一、促進產業創新或研究發展。二、提供產業技術及升級輔導。三、鼓勵企業設置創新或研究發展中心。四、協助設立創新或研究發展機構。五、促進產業、學術及研究機構之合作。六、鼓勵企業對學校人才培育之投入。七、充裕產業人才資源。八、協助地方產業創新。九、鼓勵企業運用巨量資料、政府開放資料,以研發創新商業應用或服務模式。十、其他促進產業創新或研究發展之事項。(第一項),前項補助、獎勵或輔導之對象、資格條件、審核基準、申請程序、核定機關及其他相關事項之辦法,由各中央目的事業主管機關定之。(第二項)」;增訂第十二條之二修正為:「我國學術或研究機構以其自行研發且依科學技術基本法第六條第一項歸屬其所有之智慧財產權,讓與或授權公司自行使用,所取得該公司股票,並依同法第六條第三項所定辦法分配予該智慧財產權之我國創作人者,該我國創作人取得之股票,得選擇免予計入取得股票當年度應課稅所得額課稅,一經擇定不得變更。但選擇免予計入取得股票當年度課稅者,於實際轉讓或帳簿劃撥至開設之有價證券保管劃撥帳戶時,應將全部轉讓價格、贈與或作為遺產分配時之時價或撥轉日之時價作為該轉讓或撥轉年度之薪資所得,依所得稅法規定計算並申報課徵所得稅。(第一項),前項所稱轉讓,指買賣、贈與、作為遺產分配、公司減資銷除股份、公司清算或因其他原因致股份所有權變更者。(第二項),我國學術或研究機構依第一項分配股票予我國創作人者,應依規定格式及文件資料送請依科學技術基本法第六條第三項所定辦法之各主管機關認定,始得適用第一項之獎勵;其認定結果並副知公司及公司所在地之稅捐稽徵機關。(第三項),第一項所定自行研發且依科學技術基本法第六條第一項歸屬其所有之智慧財產權範圍、依同法第六條第三項所定辦法分配予我國創作人之股票認定、前項規定格式、申請程序及所需文件資料,由科技部定之。(第四項),第一項我國創作人取得股票緩課所得稅之申報程序、應提示文件資料及其他相關事項之辦法,由財政部定之。(第五項)」;第十九條之一修正為:「公司員工取得獎酬員工股份基礎給付,於取得股票當年度或可處分日年度按時價計算全年合計新臺幣五百萬元總額內之股票,得選擇免予計入當年度應課稅所得額課稅,一經擇定不得變更。但選擇免予計入取得股票當年度課稅者,於實際轉讓或帳簿劃撥至開設之有價證券保管劃撥帳戶時,應將全部轉讓價格、贈與或作為遺產分配時之時價或撥轉日之時價,作為該轉讓或撥轉年度之收益,依所得稅法規定計算所得並申報課徵所得稅。(第一項),前項所稱公司員工,應符合下列各款之一,但不包括公司兼任經理人職務之董事長及董監事:一、發行獎酬員工股份基礎給付公司之員工。二、依公司法或證券交易法規定,發行獎酬員工股份基礎給付公司持有他公司有表決權之股份或出資額,超過該公司已發行有表決權之股份總數或資本總額半數者,他公司之員工。(第二項),第一項所稱獎酬員工股份基礎給付,指發給員工酬勞之股票、員工現金增資認股、買回庫藏股發放員工、員工認股權憑證及限制員工權利新股等股份。(第三項),第一項所稱轉讓,指買賣、贈與、作為遺產分配、公司減資銷除股份、公司清算或因其他原因致股份所有權變更者。(第四項),公司應於員工取得股票年度或股票可處分日年度,依規定格式填具員工擇定緩課情形及其他相關事項,送請各中央目的事業主管機關備查,並副知公司所在地之稅捐稽徵機關,始適用第一項之獎勵;其申請格式,由中央主管機關定之。(第五項),第一項獎酬員工股份基礎給付緩課於所得稅申報之程序、取得股票及股票可處分日之時點訂定、全年合計新臺幣五百萬元之計算、時價之認定、應提示文件資料及其他相關事項之辦法,由財政部定之。(第六項)」;增訂第二十三條之一修正為:「為協助新創事業公司之發展,自中華民國一百零六年一月一日起至一百零八年十二月三十一日止,依有限合夥法規定新設立且屬第三十二條規定之創業投資事業,符合下列各款規定且各年度之資金運用於我國境內及投資於實際營運活動在我國境內之外國公司金額合計達其當年度實收出資總額百分之五十並符合政府政策,經申請中央主管機關逐年核定者,得適用第三項課稅規定:一、設立當年度及第二年度:各年度終了日有限合夥契約約定出資總額達新臺幣三億元。二、設立第三年度:實收出資總額於年度終了日達新臺幣一億元。三、設立第四年度:實收出資總額於年度終了日達新臺幣二億元,且累計投資於新創事業公司之金額達該事業當年度實收出資總額百分之三十或新臺幣三億元。四、設立第五年度:實收出資總額於年度終了日達新臺幣三億元,且累計投資於新創事業公司之金額達該事業當年度實收出資總額百分之三十或新臺幣三億元。(第一項),適用第三項規定之事業,嗣後辦理清算者,於清算期間內得不受前項規定限制,繼續適用第三項規定。(第二項),符合第一項規定之事業,自設立之會計年度起十年內,得就各該年度收入總額,依所得稅法第二十四條規定計算營利事業所得額,分別依有限合夥法第二十八條第二項規定之盈餘分配比例,計算各合夥人營利所得額,由合夥人依所得稅法規定徵免所得稅,但屬源自所得稅法第四條之一所定證券交易所得部分,個人或總機構在我國境外之營利事業之合夥人免納所得稅。合夥人於實際獲配適用本項規定事業之盈餘時,不計入所得額課稅。(第三項),適用前項規定之事業,如有特殊情形,得於該項所定適用期間屆滿三個月前,專案報經中央主管機關核准延長適用期間,但延長之期間不得超過五年,並以延長一次為限。(第四項),適用第三項規定之事業,於該項所定適用期間內,應依所得稅法第七十一條第一項、第七十五條第一項及第二項規定期限內按財政部規定格式辦理結算、決算及清算申報,無須計算及繳納其應繳納之稅額,不適用同法第三十九條第一項但書虧損扣除、第四十二條第一項轉投資收益不計入所得額課稅、本條例及其他法律有關租稅優惠之規定,並免依同法第六十六條之一第一項設置股東可扣抵稅額帳戶、第六十六條之九未分配盈餘加徵百分之十營利事業所得稅、第一百零二條之一第二項申報股東可扣抵稅額帳戶變動明細及第一百零二條之二第一項報繳未分配盈餘加徵稅額。(第五項),欲適用第三項課稅規定之事業,應於設立之次年二月底前擇定,一經擇定,不得變更;適用期間經中央主管機關核定不符合第一項規定者,自不符合規定之年度起,不得再適用第三項規定,並應依所得稅法及所得基本稅額條例規定辦理。(第六項),適用第三項規定之事業,其當年度所得之扣繳稅款,及自被投資事業獲配股利總額或盈餘總額所含之可扣抵稅額,得依有限合夥法第二十八條第二項規定之盈餘分配比例計算各合夥人之已扣繳稅款及可扣抵稅額。該已扣繳稅款得抵繳合夥人之應納所得稅額;該可扣抵稅額應依所得稅法規定由合夥人自綜合所得稅結算申報應納稅額中扣抵或計入股東可扣抵稅額帳戶餘額。適用第三項規定之事業應於各適用年度所得稅結算申報或決算、清算申報法定截止日前,將依第三項規定計算之合夥人之所得額與前開已扣繳稅款及可扣抵稅額,按財政部規定格式填發予各合夥人,並以該事業年度決算日、應辦理當期決算申報事由之日或清算完結日作為合夥人所得歸屬年度。(第七項),有第三項所得之合夥人為非我國境內居住之個人或總機構在我國境外之營利事業者,應以適用該項規定之事業負責人為所得稅扣繳義務人,於該事業當年度所得稅結算申報或決算、清算申報法定截止日前,依規定之扣繳率扣取稅款,並於該截止日之次日起十日內向國庫繳清,及開具扣繳憑單,向該管稅捐稽徵機關申報核驗後,填發予合夥人。該合夥人有前項已扣繳稅款者,得自其應扣繳稅款中減除。(第八項),第一項所稱新創事業公司,指依公司法設立之公司,或實際營運活動在我國境內之外國公司,且於適用第三項規定之事業取得該公司新發行股份時,設立未滿五年者。(第九項),第一項及前項所稱實際營運活動在我國境內之外國公司,指依外國法律設立之公司,在我國境內設立子公司或分公司,且經中央主管機關認定符合下列各款規定者:一、作成重大經營管理、財務管理及人事管理決策者為我國境內居住之個人或總機構在我國境內之營利事業,或作成該等決策之處所在我國境內。二、財務報表、會計帳簿紀錄、董事會議事錄或股東會議事錄之製作或儲存處所在我國境內。三、在我國境內有實際執行主要經營活動。(第十項),第一項實收出資總額之計算、資金運用於我國境內及投資於實際營運活動在我國境內之外國公司金額及比率之計算、符合政府政策之範圍、投資於新創事業公司累計金額占有限合夥事業實收出資總額比率之計算與申請及核定程序、第四項之特殊情形及延長適用期間之申請程序、前項實際營運活動在我國境內之外國公司之認定與相關證明文件及其他相關事項之辦法,由中央主管機關會同財政部定之。(第十一項),適用第三項規定事業之所得計算與申報程序、第七項之可扣抵稅額計入股東可扣抵稅額帳戶之時點、第八項扣繳程序及其他相關事項之辦法,由財政部定之;第八項之扣繳率,由財政部擬訂,報請行政院核定。(第十二項)」;第六十七條之一修正為:「適用第十二條之一、第十二條之二及第十九條之一者,公司應於股東轉讓或辦理帳簿劃撥之年度、或緩課期間屆滿年度之次年度一月三十一日前,依規定格式向該管稅捐稽徵機關列單申報該已轉讓、辦理帳簿劃撥或屆期尚未轉讓之股份資料;其未依限或未據實申報者,稅捐稽徵機關除限期責令補報或填發外,按其應申報或短計之所得金額,處公司負責人百分之十之罰鍰,但最高不得超過新臺幣五十萬元,最低不得少於新臺幣五萬元;逾期自動申報或填發者,減半處罰。(第一項),經稅捐稽徵機關限期責令補報或填發,公司未依限補報或填發者,按其應申報或短計之所得金額,處公司負責人百分之十五之罰鍰,但最高不得超過新臺幣一百萬元,最低不得少於新臺幣十萬元。(第二項)」;第七十二條修正為:「本條例自公布日施行。但第十條施行期間自中華民國九十九年一月一日起至一百零八年十二月三十一日止。(第一項),本條例修正條文,自公布日施行。但中華民國一百零四年十二月十五日修正之第十條、第十二條之一及第十九條之一自一百零五年一月一日施行至一百零八年十二月三十一日止;一百零六年十一月三日修正之第十條、第十二條之一、第十二條之二、第十九條之一及第二十三條之二施行至一百零八年十二月三十一日止。(第二項)」;第一條、第四條、第五條、第七條、第十七條、第十九條、第二十條、第二十五條、第三十一條、第三十九條、第四十六條、第四十七條、第四十九條均維持現行條文,不予修正;第六條、第十一條及第二十四條條文,均予以刪除;行政院提案第六條之一、委員余宛如等提案第三十二條之一至第三十二條之三、委員許毓仁等提案第三十二條之一、第三十二條之二條文,均不予增訂;委員陳超明等提案第四十二條之一條文,不予增訂,改列附帶決議;其餘均照審查會條文通過;三讀時,均照二讀文字通過;並通過1項附帶決議:針對產業創新條例第42條之1之修正係鑑於公有土地承租人務農耕農,因開發產業園區需用公有土地而被迫喪失耕地,恐影響農民保險資格,致其生活失據,使得多數承租人傾向不支持開發計畫,爰為保障開發設置產業園區內之公有土地現耕地承租人之權益,中央主管機關(經濟部)應於本條例通過後六個月內研議協調公有土地主管機關就開發產業園區需用之公有非公用土地訂定處理原則。〕
二、(一)本院財政委員會報告彙總完成中華民國106年度中央政府總預算案附屬單位預算及綜計表─營業及非營業部分審查總報告(不含外交及國防委員會非營業及信託基金部分,經濟、教育及文化委員會非營業部分,交通委員會營業部分)。
(二)本院財政委員會函送經濟委員會106年度非營業基金預算審查報告,請併「中華民國106年度中央政府總預算案附屬單位預算營業及非營業部分審查總報告」討論案。
(三)本院財政委員會函送交通委員會106年度營業基金預算審查報告,請併「中華民國106年度中央政府總預算案附屬單位預算營業及非營業部分審查總報告」討論案。
(四)本院財政委員會函送教育及文化委員會106年度非營業基金預算審查報告,請併「中華民國106年度中央政府總預算案附屬單位預算營業及非營業部分審查總報告」討論案。
(五)本院財政委員會函送外交及國防委員會106年度非營業及信託基金預算審查報告,請併「中華民國106年度中央政府總預算案附屬單位預算營業及非營業部分審查總報告」討論案。
決議:協商後再行處理。
三、本院經濟委員會報告審查行政院函請審議「國營事業管理法第十六條、第二十一條之一及第二十一條之二條文修正草案」案。
決議:協商後再行處理。
四、本院財政委員會報告審查行政院函請審議「貨物稅條例增訂第九條之一及第十二條之六條文草案」案。(本案於二讀後繼續進行三讀)
決議:貨物稅條例增訂第九條之一及第十二條之六條文修正通過。(二讀、三讀均照審查會條文通過。)
五、本院外交及國防委員會報告併案審查行政院函請審議、委員顏寬恒等21人擬具「外交部及駐外館處文件證明條例部分條文修正草案」、委員蔡適應等19人擬具「外交部及駐外館處文件證明條例第十四條及第二十一條條文修正草案」、委員莊瑞雄等16人擬具「外交部及駐外館處文件證明條例第十四條、第十五條之一及第二十六條之一條文修正草案」及委員江永昌等17人擬具「外交部及駐外館處文件證明條例增訂第二十六條之一條文草案」案。(本案於二讀後繼續進行三讀)
決議:外交部及駐外館處文件證明條例增訂第十五條之一條文;並將第十四條、第二十一條及第二十九條條文修正通過。(二讀時,委員江永昌等、委員莊瑞雄等及委員顏寬恒等分別提案第二十六條之一條文,均不予增訂;其餘均照審查會條文通過;三讀時,均照二讀文字通過;並通過1項附帶決議:建請外交部針對文件證明之查詢及利用事項,主管機關得建置網站,處理文件證明之查詢及利用事宜。)
六、本院司法及法制委員會報告併案審查司法院、行政院函請審議「刑事訴訟法第二百五十三條、第二百八十四條之一及第三百七十六條條文修正草案」及委員周春米等25人擬具「刑事訴訟法第三百七十六條條文修正草案」案。(本案於二讀後繼續進行三讀)
決議:刑事訴訟法第二百五十三條、第二百八十四條之一及第三百七十六條條文修正通過。(二讀、三讀均照審查會條文通過。)
七、本院社會福利及衛生環境、司法及法制兩委員會報告審查行政院函請審議「兒童及少年性剝削防制條例部分條文修正草案」案。(本案於二讀後繼續進行三讀)
決議:兒童及少年性剝削防制條例第三十六條、第三十八條、第三十九條及第五十一條條文修正通過。(二讀、三讀均照審查會條文通過。)
八、本院內政委員會報告審查行政院大陸委員會函送財團法人海峽交流基金會106年度預算書及相關資料案。
決議:交黨團進行協商。
九、本院內政委員會報告審查行政院大陸委員會函送財團法人臺港經濟文化合作策進會106年度預算書案。(本案於二讀後繼續進行三讀)
決議:財團法人臺港經濟文化合作策進會106年度預算案照審查報告通過。(二讀、三讀均照審查會意見通過。)
十、本院社會福利及衛生環境委員會報告併案審查委員李彥秀等20人擬具「全民健康保險法第六條條文修正草案」、委員李彥秀等20人擬具「全民健康保險法第九十五條條文修正草案」及委員高志鵬等21人擬具「全民健康保險法第九條及第一百零四條條文修正草案」案。(本案於二讀後繼續進行三讀)
決議:全民健康保險法第六條、第九條、第九十五條及第一百零四條條文修正通過。(二讀、三讀均照審查會條文通過。)
十一、本院內政委員會報告併案審查委員蔣乃辛等18人擬具「災害防救法部分條文修正草案」、委員賴士葆等20人擬具「災害防救法增訂部分條文草案」、委員馬文君等18人、委員劉建國等16人、委員邱議瑩等16人、委員賴士葆、曾銘宗等17人分別擬具「災害防救法第二條及第三條條文修正草案」、委員吳思瑤等18人擬具「災害防救法第二條、第三條及第四十四條之十條文修正草案」及委員林岱樺等28人擬具「災害防救法第二條及第三條條文修正草案」案。(本案於二讀後繼續進行三讀)
決議:災害防救法第二條、第三條及第四十四條之十條文修正通過。(二讀時,第四十四條之一至第四十四條之四及第五十二條均維持現行條文,不予修正;其餘均照審查會條文通過;三讀時,均照二讀文字通過。)
十二、本院司法及法制委員會報告審查時代力量黨團擬具「民事訴訟法第二百五十四條條文修正草案」案。
決議:民事訴訟法第二百五十四條維持現行條文,不予修正。
十三、本院司法及法制、交通兩委員會報告審查委員劉櫂豪等18人擬具「交通部組織法刪除第十八條之一條文草案」案。(本案於二讀後繼續進行三讀)
決議:交通部組織法第十八條之一條文予以刪除。(二讀、三讀均照審查會意見通過。)
十四、本院司法及法制、交通兩委員會報告審查委員劉櫂豪等18人擬廢止「交通部基隆港務局組織條例」案。
決議:交通部基隆港務局組織條例予以廢止。
十五、本院司法及法制、交通兩委員會報告審查委員劉櫂豪等17人擬廢止「交通部臺中港務局組織條例」案。
決議:交通部臺中港務局組織條例予以廢止。
十六、本院司法及法制、交通兩委員會報告審查委員劉櫂豪等17人擬廢止「交通部高雄港務局組織條例」案。
決議:交通部高雄港務局組織條例予以廢止。
十七、本院司法及法制、交通兩委員會報告審查委員劉櫂豪等17人擬廢止「交通部花蓮港務局組織條例」案。
決議:交通部花蓮港務局組織條例予以廢止。
十八、本院社會福利及衛生環境委員會報告併案審查委員黃秀芳等19人擬具「水污染防治法第三十二條及第五十三條條文修正草案」、委員黃秀芳等22人擬具「水污染防治法部分條文修正草案」及委員吳玉琴等21人擬具「水污染防治法第十一條及第四十四條條文修正草案」案。
決議:交黨團進行協商。
十九、本院社會福利及衛生環境委員會報告併案審查委員洪宗熠等16人擬具「環境教育法第二十二條條文修正草案」、委員何欣純等20人擬具「環境教育法第一條、第九條及第二十二條條文修正草案」及委員林靜儀等19人擬具「環境教育法部分條文修正草案」案。(本案於二讀後繼續進行三讀)
決議:環境教育法增訂第二十四條之一條文;並將第一條、第十九條、第二十二條至第二十四條及第二十六條條文修正通過。〔二讀時,第九條維持現行條文,不予修正;其餘均照審查會條文通過;三讀時,均照二讀文字通過;並通過3項附帶決議:1.為落實環境教育法第19條規定機關、公營事業機構、高級中等以下學校及政府捐助基金累計超過百分之五十之財團法人,依照環境教育計畫執行直轄市、縣(市)政府每年抽查轄內申報單位數至少百分之五。2.有關行政院環境保護署環境教育基金於直接補助學校方面,經查107年度僅編列1,900萬元,為提升校園環境教育之落實,請行政院環境保護署提升學校有關之補助經費。3.環境教育法第19條第3項規定之「其他活動」,應於施行細則另訂相關條件執行,以符合環境教育意涵。〕
二十、本院司法及法制、教育及文化兩委員會報告併案審查行政院函請審議「國家文化藝術基金會設置條例第三條、第五條及第八條條文修正草案」及委員林昶佐等16人擬具「國家文化藝術基金會設置條例第三條及第八條條文修正草案」案。
決議:協商後再行處理。
二十一、(一)本院內政委員會報告審查行政院函請審議「租賃住宅市場發展條例草案」案。
(二)本院委員江永昌等17人擬具「住宅租賃管理及發展條例草案」,請審議案。
(三)本院委員吳玉琴等24人擬具「住宅租賃管理及發展條例草案」,請審議案。
決議:協商後再行處理。
二十二、本院內政委員會報告審查行政院函請審議「香港澳門關係條例增訂第二十九條之一條文草案」案。
決議:協商後再行處理。
二十三、本院內政、財政兩委員會報告審查行政院函請審議「臺灣與澳門避免航空企業雙重課稅協議」案。
決議:「臺灣與澳門避免航空企業雙重課稅協議」照案通過。(二讀時,照審查會意見通過;並通過1項附帶決議:為有利立法院監督,行政院大陸委員會應就臺灣與澳門避免航空企業雙重課稅協議之成效,每季以書面方式向立法院報告,並每半年進行專案報告。)
二十四、本院教育及文化委員會報告併案審查委員黃國書等23人擬具「運動產業發展條例部分條文修正草案」、委員鄭寶清等16人及委員吳志揚等20人擬具「運動產業發展條例第四條條文修正草案」、委員蔣乃辛等21人擬具「運動產業發展條例增訂第二十四條之一條文草案」、委員許毓仁等18人擬具「運動產業發展條例第二十五條及第二十六條條文修正草案」、委員吳思瑤等26人擬具「運動產業發展條例第二十六條條文修正草案」、委員吳志揚等17人擬具「運動產業發展條例增訂第二十六條之一條文草案」、委員張廖萬堅等17人及委員柯志恩等18人擬具「運動產業發展條例部分條文修正草案」案。(本案於二讀後繼續進行三讀)
決議:運動產業發展條例增訂第二十六條之一條文;刪除第十七條及第十八條條文;並將第二條、第四條至第十六條、第二十條、第二十三條、第二十四條、第二十六條、第三十一條及第三十三條條文修正通過。〔二讀時,依協商結論第二十六條修正為:「營利事業合於下列之捐贈,得依所得稅法第三十六條第一款規定以費用列支,不受金額限制:一、捐贈經政府登記有案之體育團體。二、培養支援運動團隊或運動員。三、推行事業單位本身員工體育活動。四、捐贈政府機關及各級學校興設運動場館設施或運動器材用品。五、購買於國內所舉辦運動賽事門票,並經由學校或非營利性之團體捐贈學生或弱勢團體。(第一項),前項實施辦法及其他相關事項,由中央主管機關會同財政部定之。(第二項)」;增訂第二十六條之一修正為:「中央主管機關為培養支援運動員,得設置專戶,辦理個人對運動員捐贈有關事宜。(第一項),個人透過前項專戶對中央主管機關認可之運動員之捐贈,於申報所得稅時,得依下列規定作為列舉扣除額:一、未指定捐贈特定之運動員者,為對政府之捐贈,全數作為列舉扣除額。二、指定捐贈特定之運動員,視同對所得稅法第十一條第四項規定之教育、文化、公益、慈善機關或團體之捐贈,依同法第十七條第一項第二款第二目之一規定作為列舉扣除額。(第二項),個人符合前項所得稅列舉扣除之金額,不計入遺產及贈與稅法之贈與總額。(第三項),第一項專戶之設置、資金之收支、保管、運用、分配、查核及監督、第二項運動員之認可、受贈資金之用途、個人列舉扣除之範圍、減除方法、應附之證明文件及其他相關事項之辦法,由中央主管機關會同財政部定之。(第四項)」;第三條、第二十一條、第二十五條及第三十條均維持現行條文,不予修正;委員柯志恩等提案第九條之一、委員蔣乃辛等提案第二十四條之一、委員吳志揚等提案第二十六條之一及委員吳志揚等修正動議第二十六條之一條文,均不予增訂;第十七條及第十八條條文,均予以刪除;其餘均照審查會條文通過;三讀時,均照二讀文字通過;並通過3項附帶決議:1.為培養國民運動習慣,並振興運動產業,主管機關得編列預算優先補助高中以下學生參與或觀賞運動競技或表演,並應於本條例修正公布後6個月內修正補助辦法,明訂補助各級學校之比率。2.鑒於運動產業發展條例奉總統公布並自101年3月施行以來,相關子法長期未能訂定,致使出現空有條例卻無法執行之狀態。為促使中央主管機關積極行政,並實質嘉惠相關運動產業發展,爰責成中央主管機關應於本條例修正條文公布日起6個月內公告本條例各條文之相關辦法。3.為達到鼓勵民眾參與運動賽事之目的,有關納稅義務人及與其合併報繳之配偶暨受扶養親屬,參與各型態運動競賽之報名費用、欣賞各類型運動賽事之票價消費及我國自製運動類商品之消費支出,每人每年於2萬元額度內,得申報為綜合所得稅之扣除額,財政部應於今(106)年所得稅制改革方案中,併入研議通盤檢討。〕
二十五、本院委員廖國棟等11人臨時提案,鑒於農業缺工嚴重,中央政府補助地方政府成立「農事服務團」應急,但對聘用「農務人員」的設限須為失業者,實際運作結果,對改善缺工效果有限。爰此,要求行政院應召開跨部會溝通,研議農務人員應召募在地或鄰近鄉鎮的新農村勞動力,包括婦女、新住民、原住民等,只要有意願投入農業,接受基礎的農事技能訓練後,即可上工,除提供當地居民工作機會外,也才能紓解農村缺工的情形,請公決案。
決議:函請行政院研處。
二十六、本院委員陳歐珀等12人臨時提案,有鑑於政府為保障勞工權益能真正落實周休二日政策,去年啟動勞基法修法而推出一例一休新制;然原本立意良善之修法,卻於今年一月正式上路後,因部分規定過於僵化,反而引起勞資雙方反彈、怨聲載道,造成不利產業發展的局面。為避免現行的勞基法欠缺彈性,導致勞資關係不和諧,最後耗損國家整體經濟競爭力的結果,實有必要針對上次修法實施後,有礙經濟發展及無法兼顧產業彈性需求之不合宜處,再次啟動修法,請公決案。
決議:函請行政院研處。
二十七、本院委員曾銘宗等15人臨時提案,鑒於身分證晶片化已為全球趨勢,且為國家發展數位化之重要身分認證基礎,建請行政院召集相關部會,於一年內提出具體因應方案,請公決案。
決議:函請行政院研處。
二十八、本院委員吳志揚、許毓仁等16人臨時提案,有鑑於我國影視創作者籌措資金拍攝時,常因無人投資或資金無法到位而陷入停拍狀態。而就現階段國內自製電影市場,無法提供金融產業所注重之票房收入、資金回收與投資報酬等數據分析,以致於金融與創投業者無意願投資國內自製影片,故此為不讓電影創作者承擔過多財務風險,更能盡情發揮其創作力,建請政府相關單位研擬及評估「電影創投基金」之設立,政府以公正客觀方式,選出五到十部好電影,買斷其版權給予創作者合理利潤,由政府負責後續行銷等,請公決案。
(本案暫不予處理)
二十九、本院委員張麗善、呂玉玲等16人臨時提案,有鑑於今年九月十一日在國道一號北上岡山段,阿羅哈客運司機因閃車急切到內線車道,撞上護欄,造成六死十一傷之重大車禍,肇事原因為客運司機疏失,顯示客運司機管理問題,建請交通部研議增設駕駛員安全檢查之藥物檢測,請公決案。
決議:函請行政院研處。
三十、本院委員林麗蟬、陳學聖等12人臨時提案,鑒於隨著婚配關係、商業貿易、職涯選擇及文化交流等因素,致使我國新住民人數日益增多。據內政部統計,截至106年7月份我國新住民人數已達52萬人,儼然成為閩南、客家、原住民、外省以外第五大族群。又東南亞地區來台觀光人數,2016年達到164萬5,750人次,佔去年來台觀光人次的28.8%。且外交部陸續開放東南亞各國免簽證,可預見未來來台的外籍旅客人數將日益增多。惟我國目前針對境外移入人口之相關政策及措施並不友善,各部會所提供的通譯服務並不一致且多套標準並行,耗費公家資源、擔任通譯的人員也無所適從。爰建請行政院會同各部會,並於半年內擬定國家級的通譯制度,將各類通譯人才,以專長分區、設立考核制度,分級分類給與適當的報酬,請公決案。
決議:函請行政院研處。
三十一、本院委員蔣乃辛、王惠美等16人臨時提案,有鑑於社群網路在台灣擁有上千萬用戶,越來越多業者紛紛在網路上開設購物社群或專頁,再將其作為交易平台、買賣商品,但近年來民眾遭詐騙的案件有增多趨勢,根據警政署資料顯示,網路詐騙案從101年3,415件,到105年增為4,521件;而北市刑大也統計,北市民眾去年遭受網路社群詐騙案件亦多達494件,累計金額超過1億元。同時專家指出,這些涉及詐騙的網路社群多未在台灣開設公司,一旦出問題,消費者恐怕無法要求提供賣家資料追查,受詐錢財通常也很難追討回來。為維護民眾網購權益,本席等要求行政院修法管制與遏止社群網路詐騙案件,並儘速研擬防治新興網路、科技詐騙案的對策,請公決案。
決議:函請行政院研處。
三十二、本院委員賴士葆等13人臨時提案,查政府擬舉債8,900億元以進行前瞻基礎建設,其中一半的經費四千多億元投資在軌道建設上;而目前所有之軌道建設,不論是高鐵、鐵道、捷運、輕軌等,皆以電力維持全時運行,所增之額外電力需求不少。在目前政府嘗試推動綠能,封存核電,欲打造無核家園,而全台電力供應極度吃緊的狀況下,此額外電力需求從何而來?而前瞻基礎建設中之綠能建設僅兩百多億元(243.15億元),但迄今台灣空污情形持續嚴重,如何帶給民眾乾淨的生活環境?又滿足軌道建設所需!為保障民眾健康,維護空氣品質,爰提案要求行政院前瞻基礎建設中之綠能建設,必須產出足夠之乾淨能源,供應全數軌道建設未來運轉之動力所需,請公決案。
決議:函請行政院研處。
三十三、本院委員林德福等14人臨時提案,有鑑於「充實國家疫苗基金及促進國民免疫力第二期計畫」指出,國內針對於老年人接種肺炎鏈球菌疫苗長期效益評估之研究報告顯示,若65歲以上老年人施打疫苗,每年將可預防7,500位老年人死亡,更可節省醫療費用約新台幣10億元。WHO已於2007年建議各國將肺炎鏈球菌疫苗列入常規疫苗接種,行政院卻以經費不足為由,延後推動65歲以上長者施打肺炎鏈球菌公費疫苗。讓人不禁感嘆,政府寧願花錢美化環境,卻不願意花錢採購肺炎鏈球菌疫苗,以維護年長者國民的健康。本席爰提案要求行政院最遲應於107年實施65歲以上長者接種肺炎鏈球菌疫苗政策,以達到群體預防成效,不僅可保障長者健康,更能節省健保醫療資源,請公決案。
決議:函請行政院研處。
三十四、本院委員羅明才等11人臨時提案,鑒於蘇迪勒強颱自2015年8月重創新北市新店區、烏來區等地,其災害造成嚴重的人員傷亡與財產損失。然而,一年半過去了,新店區碧潭攔水壩至今尚未修復完成,如今梅雨季與颱風季節又即將到來。爰此,本席建請行政院盡速補助相關的重建經費,以期在汛期前完成修復,請公決案。
(本案暫不予處理)
三十五、本院委員李麗芬、鍾佳濱等14人臨時提案,對於遭通報行方不明或失聯之移工,各界慣以逃逸外勞稱之。然一概以「逃逸」稱之,未能確實反映此類案件樣態。故請行政院及所屬各機關一律改用「行方不明移工」或「失聯移工」。在向媒體發言時尤應注意,以正確傳達此類案件之情況,請公決案。
決議:函請行政院研處。
三十六、本院委員王育敏、林為洲等13人臨時提案,鑑於我國全台現有四家兒童醫院,且均自綜合醫院獨立出來,惟現行評鑑作業卻要求醫學中心等級之標準,且包含醫學中心任務指標等,顯不符兒童醫院特性,亦非其人力及行政資源所需肩負之任務,對提升兒童健康照護水準助益有限。爰建請衛生福利部儘速研擬修正兒童醫院評鑑制度,並應廣納兒童醫療相關醫事專家意見,以考量兒童醫院對於區域性醫療照護扮演之角色,建立健全優質及友善兒童醫療,請公決案。
決議:函請行政院研處。
其他事項
壹、時代力量黨團提議變更議程,將「一、本院內政委員會報告併案審查行政院函請審議、委員葉宜津等21人、委員陳亭妃等22人分別擬具『公民投票法部分條文修正草案』、委員高志鵬等21人擬具『公民投票法修正草案』、委員林淑芬等20人、委員李昆澤等28人分別擬具『公民投票法部分條文修正草案』、委員尤美女等24人擬具『公民投票法第七條及第十八條條文修正草案』、委員王定宇等18人擬具『公民投票法部分條文修正草案』、委員鄭麗君等33人、時代力量黨團分別擬具『公民投票法修正草案』、行政院函請審議『公民投票法第四十二條、第四十三條及第五十一條條文修正草案』、委員費鴻泰等19人擬具『公民投票法部分條文修正草案』、委員管碧玲等17人擬具『公民投票法第七條條文修正草案』案。二、委員盧秀燕等21人擬具『公民投票法第七條條文修正草案』案。」增列為本次會議討論事項第二案,經表決結果不予通過。【在場委員66人,贊成者4人,反對者62人,少數不通過;並採記名表決方式,表決結果名單附後(6)】
貳、時代力量黨團提議變更議程,將「一、本院司法及法制委員會報告審查民進黨黨團擬具『促進轉型正義條例草案』案。二、本院委員吳思瑤等24人擬具『促進轉型正義條例草案』,請審議案。」增列為本次會議討論事項第三案,經表決結果不予通過。【在場委員66人,贊成者4人,反對者62人,少數不通過;並採記名表決方式,表決結果名單附後(7)】
參、時代力量黨團提議變更議程,增列本次會議討論事項第四案至第七案如下:
|
案號 |
內容 |
|
四 |
本院司法及法制委員會報告審查時代力量黨團擬具『民法部分條文修正草案』、委員尤美女等48人及委員許毓仁等17人分別擬具『民法親屬編部分條文修正草案」案。 |
|
五 |
本院司法及法制委員會報告審查委員許毓仁等17人擬具「民法第一千一百三十八條及第一千二百二十三條條文修正草案』案。 |
|
六 |
本院司法及法制委員會報告審查委員蔡易餘等18人擬具『民法親屬編增訂部分條文草案』案。 |
|
七 |
本院司法及法制委員會報告審查時代力量黨團擬具『家事事件法部分條文修正草案』案。 |
經表決結果不予通過。【在場委員67人,贊成者4人,反對者63人,少數不通過;並採記名表決方式,表決結果名單附後(8)】
肆、時代力量黨團提議變更議程,將「本院內政委員會報告併案審查行政院函請審議『集會遊行法修正草案』、委員鄭麗君等35人擬具『集會遊行法修正草案』、委員陳亭妃23人、委員蘇治芬等18人分別擬具『集會遊行法部分條文修正草案』、委員林淑芬等20人、委員陳明文等21人分別擬廢止『集會遊行法』案。」增列為本次會議討論事項第八案,經表決結果不予通過。【在場委員67人,贊成者4人,反對者63人,少數不通過;並採記名表決方式,表決結果名單附後(9)】
伍、時代力量黨團提議變更議程,將「有鑑於時代力量黨團已於去年(2016)6月13日正式提出『《中華民國憲法》第一百三十條條文修正草案』,並於同年6月17日院會完成一讀程序。且無論是總統於今年10月10日國慶典禮上之發言與朝野各黨團之呼籲,均希望儘速展開憲改工程。爰建請院會作成決議:『於本會期(第4會期)結束前由院長籌組修憲委員會,針對各委員提出之憲法修正草案、修憲程序及議程制訂等,進行實質討論及審查。』請公決案。」增列為本次會議討論事項第九案,經表決結果不予通過。【在場委員67人,贊成者4人,反對者63人,少數不通過;並採記名表決方式,表決結果名單附後(10)】
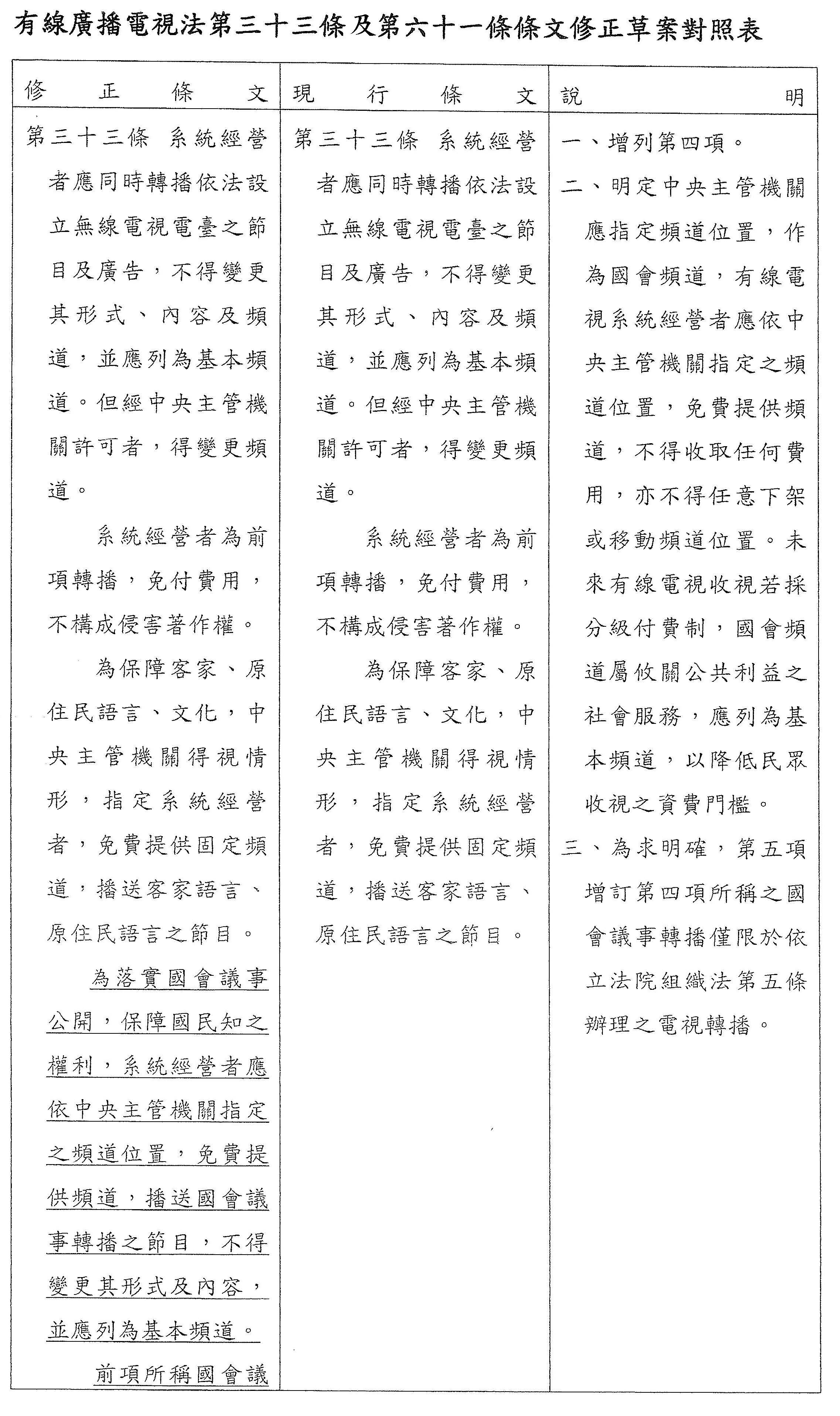
陸、106年11月7日朝野黨團協商結論,經決定如下:
一、「有線廣播電視法第三十三條及第六十一條條文修正草案」(如後附草案),各黨團同意共同提案並列入第4會期第9次會議報告事項,院會處理時逕付二讀,並列為同次會議討論事項第1案,並照提案內容通過,完成立法程序。
附件:
有線廣播電視法第三十三條及第六十一條條文修正草案總說明
為健全民主發展,維護人民知的權利,貫徹國會議事公開透明之理念,立法院於105年11月25日三讀通過「立法院組織法第五條條文修正案」,明定「除秘密會議外,立法院應透過電視、網路等媒體通路,全程轉播本院會議、委員會會議及黨團協商實況」,並將電視轉播事項交由財團法人公共電視文化事業基金會辦理,使全體國民皆能透過電視轉播監督國會運作。
立法院現已提供會議訊號,由公廣集團辦理轉播事項,並自第9屆第3會期起,以專屬頻道「國會頻道1台」、「國會頻道2台」轉播國會議事。
根據國家通訊傳播委員會105年第4季之資料,全國有線電視總收視戶約520萬戶,為我國民眾收看電視之主要渠道。
國會議事轉播係屬攸關公眾利益之社會服務事項,為使全體國民便於收視,參考法國、韓國等國之國會頻道規範,將國會頻道列為有線電視系統經營者之「必載」頻道,避免系統經營者任意將國會頻道下架或移動頻道位置,影響國民收視權益,爰擬具「有線廣播電視法」第三十三條、第六十一條條文修正草案,有線電視系統經營者應依中央主管機關指定之頻道位置,免費提供頻道,用以播送依立法院組織法第五條辦理之國會議事轉播節目,不得變更其內容及形式,並應列為基本頻道。


本次會議各項記名表決結果名單:
(1)「討論事項第一案產業創新條例第十條照民進黨黨團修正動議予以通過」部分:
贊成者:62人
黃國書 鄭寶清 呂孫綾 鍾佳濱 何欣純 柯建銘 劉櫂豪 劉建國 尤美女 鍾孔炤 陳素月 李麗芬 蔡適應 蔡易餘 施義芳 鄭運鵬 吳秉叡 吳琪銘 周春米 許智傑 林俊憲 邱議瑩 蕭美琴 羅致政 蔡培慧 蘇巧慧 陳其邁 黃秀芳 陳明文 葉宜津 吳玉琴 林淑芬 蘇震清 楊 曜 余宛如 劉世芳 吳焜裕 高志鵬 趙正宇 邱泰源 邱志偉 李俊俋 陳 瑩 管碧玲 陳賴素美 賴瑞隆 陳歐珀 洪宗熠 江永昌 段宜康 黃偉哲 林岱樺 吳思瑤 張宏陸 李昆澤 陳曼麗 王榮璋 郭正亮 張廖萬堅 蘇治芬 姚文智 莊瑞雄
反對者:4人
林昶佐 洪慈庸 黃國昌 徐永明
棄權者:0人
(2)「討論事項第一案產業創新條例第十二條之一照民進黨黨團修正動議予以通過」」部分:
贊成者:62人
黃國書 鄭寶清 呂孫綾 鍾佳濱 何欣純 柯建銘 劉櫂豪 劉建國 尤美女 鍾孔炤 陳素月 李麗芬 蔡適應 蔡易餘 施義芳 鄭運鵬 吳秉叡 吳琪銘 周春米 許智傑 林俊憲 邱議瑩 蕭美琴 羅致政 蔡培慧 蘇巧慧 陳其邁 黃秀芳 陳明文 葉宜津 吳玉琴 林淑芬 蘇震清 楊 曜 余宛如 劉世芳 吳焜裕 高志鵬 趙正宇 邱泰源 邱志偉 李俊俋 陳 瑩 管碧玲 陳賴素美 賴瑞隆 陳歐珀 洪宗熠 江永昌 段宜康 黃偉哲 林岱樺 吳思瑤 張宏陸 李昆澤 陳曼麗 王榮璋 郭正亮 張廖萬堅 蘇治芬 姚文智 莊瑞雄
反對者:25人
林德福 李彥秀 曾銘宗 孔文吉 林麗蟬 呂玉玲 林昶佐 洪慈庸 黃國昌 徐永明 許淑華 羅明才 楊鎮浯 費鴻泰 賴士葆 許毓仁 鄭天財 蔣乃辛 蔣萬安 馬文君 柯志恩 陳超明 黃昭順 顏寬恒 陳學聖
棄權者:0人
(3)「討論事項第一案產業創新條例第二十三條之二照民進黨黨團修正動議予以通過」部分:
贊成者:61人
黃國書 鄭寶清 呂孫綾 鍾佳濱 何欣純 柯建銘 劉櫂豪 劉建國 尤美女 鍾孔炤 陳素月 蔡適應 蔡易餘 施義芳 鄭運鵬 吳秉叡 吳琪銘 周春米 許智傑 林俊憲 邱議瑩 蕭美琴 羅致政 蔡培慧 蘇巧慧 陳其邁 黃秀芳 陳明文 葉宜津 吳玉琴 林淑芬 蘇震清 楊 曜 余宛如 劉世芳 吳焜裕 高志鵬 趙正宇 邱泰源 邱志偉 李俊俋 陳 瑩 管碧玲 陳賴素美 賴瑞隆 陳歐珀 洪宗熠 江永昌 段宜康 黃偉哲 林岱樺 吳思瑤 張宏陸 李昆澤 陳曼麗 王榮璋 郭正亮 張廖萬堅 蘇治芬 姚文智 莊瑞雄
反對者:21人
林德福 李彥秀 曾銘宗 孔文吉 林麗蟬 呂玉玲 李麗芬 許淑華 羅明才 楊鎮浯 費鴻泰 賴士葆 許毓仁 鄭天財 蔣乃辛 蔣萬安 柯志恩 陳超明 黃昭順 顏寬恒 陳學聖
棄權者:0人
(4)「討論事項第一案產業創新條例第四十六條之一照民進黨黨團修正動議予以通過」部分:
贊成者:62人
黃國書 鄭寶清 呂孫綾 鍾佳濱 何欣純 柯建銘 劉櫂豪 劉建國 尤美女 鍾孔炤 陳素月 李麗芬 蔡適應 蔡易餘 施義芳 鄭運鵬 吳秉叡 吳琪銘 周春米 許智傑 林俊憲 邱議瑩 蕭美琴 羅致政 蔡培慧 蘇巧慧 陳其邁 黃秀芳 陳明文 葉宜津 吳玉琴 林淑芬 蘇震清 楊 曜 余宛如 劉世芳 吳焜裕 高志鵬 趙正宇 邱泰源 邱志偉 李俊俋 陳 瑩 管碧玲 陳賴素美 賴瑞隆 陳歐珀 洪宗熠 江永昌 段宜康 黃偉哲 林岱樺 吳思瑤 張宏陸 李昆澤 陳曼麗 王榮璋 郭正亮 張廖萬堅 蘇治芬 姚文智 莊瑞雄
反對者:22人
林德福 李彥秀 曾銘宗 孔文吉 林麗蟬 呂玉玲 許淑華 羅明才 楊鎮浯 費鴻泰 賴士葆 許毓仁 鄭天財 陳宜民 蔣乃辛 蔣萬安 馬文君 柯志恩 陳超明 黃昭順 顏寬恒 陳學聖
棄權者:0人
(5)「討論事項第一案產業創新條例第七十條照民進黨黨團修正動議予以通過」部分:
贊成者:62人
黃國書 鄭寶清 呂孫綾 鍾佳濱 何欣純 柯建銘 劉櫂豪 劉建國 尤美女 鍾孔炤 陳素月 李麗芬 蔡適應 蔡易餘 施義芳 鄭運鵬 吳秉叡 吳琪銘 周春米 許智傑 林俊憲 邱議瑩 蕭美琴 羅致政 蔡培慧 蘇巧慧 陳其邁 黃秀芳 陳明文 葉宜津 吳玉琴 林淑芬 蘇震清 楊 曜 余宛如 劉世芳 吳焜裕 高志鵬 趙正宇 邱泰源 邱志偉 李俊俋 陳 瑩 管碧玲 陳賴素美 賴瑞隆 陳歐珀 洪宗熠 江永昌 段宜康 黃偉哲 林岱樺 吳思瑤 張宏陸 李昆澤 陳曼麗 王榮璋 郭正亮 張廖萬堅 蘇治芬 姚文智 莊瑞雄
反對者:0人
棄權者:0人
(6)「時代力量黨團提議變更議程第一案不予通過」部分:
贊成者:4人
林昶佐 洪慈庸 黃國昌 徐永明
反對者:62人
黃國書 鄭寶清 呂孫綾 鍾佳濱 何欣純 劉櫂豪 劉建國 尤美女 王定宇 鍾孔炤 陳素月 李麗芬 蔡適應 施義芳 鄭運鵬 吳秉叡 吳琪銘 周春米 許智傑 林俊憲 邱議瑩 蕭美琴 羅致政 蔡培慧 蘇巧慧 趙天麟 陳亭妃 陳其邁 黃秀芳 陳明文 吳玉琴 林淑芬 蘇震清 楊 曜 余宛如 劉世芳 吳焜裕 高志鵬 趙正宇 邱泰源 邱志偉 李俊俋 陳 瑩 管碧玲 陳賴素美 賴瑞隆 陳歐珀 洪宗熠 江永昌 段宜康 黃偉哲 林岱樺 吳思瑤 張宏陸 李昆澤 陳曼麗 王榮璋 郭正亮 張廖萬堅 蘇治芬 姚文智 莊瑞雄
棄權者:0人
(7)「時代力量黨團提議變更議程第二案不予通過」部分:
贊成者:4人
林昶佐 洪慈庸 黃國昌 徐永明
反對者:62人
黃國書 鄭寶清 呂孫綾 鍾佳濱 何欣純 劉櫂豪 劉建國 尤美女 王定宇 鍾孔炤 陳素月 李麗芬 蔡適應 蔡易餘 施義芳 鄭運鵬 吳秉叡 吳琪銘 周春米 許智傑 林俊憲 邱議瑩 蕭美琴 羅致政 蔡培慧 蘇巧慧 趙天麟 陳其邁 黃秀芳 陳明文 吳玉琴 林淑芬 蘇震清 楊 曜 余宛如 劉世芳 吳焜裕 高志鵬 趙正宇 邱泰源 邱志偉 李俊俋 陳 瑩 管碧玲 陳賴素美 賴瑞隆 陳歐珀 洪宗熠 江永昌 段宜康 黃偉哲 林岱樺 吳思瑤 張宏陸 李昆澤 陳曼麗 王榮璋 郭正亮 張廖萬堅 蘇治芬 姚文智 莊瑞雄
棄權者:0人
(8)「時代力量黨團提議變更議程第三案不予通過」部分:
贊成者:4人
林昶佐 洪慈庸 黃國昌 徐永明
反對者:63人
黃國書 鄭寶清 呂孫綾 鍾佳濱 何欣純 劉櫂豪 劉建國 尤美女 王定宇 鍾孔炤 陳素月 李麗芬 蔡適應 蔡易餘 施義芳 鄭運鵬 吳秉叡 吳琪銘 周春米 許智傑 林俊憲 邱議瑩 蕭美琴 羅致政 蔡培慧 蘇巧慧 趙天麟 陳亭妃 陳其邁 黃秀芳 陳明文 吳玉琴 林淑芬 蘇震清 楊 曜 余宛如 劉世芳 吳焜裕 高志鵬 趙正宇 邱泰源 邱志偉 李俊俋 陳 瑩 管碧玲 陳賴素美 賴瑞隆 陳歐珀 洪宗熠 江永昌 段宜康 黃偉哲 林岱樺 吳思瑤 張宏陸 李昆澤 陳曼麗 王榮璋 郭正亮 張廖萬堅 蘇治芬 姚文智 莊瑞雄
棄權者:0人
(9)「時代力量黨團提議變更議程第四案不予通過」部分:
贊成者:4人
林昶佐 洪慈庸 黃國昌 徐永明
反對者:63人
黃國書 鄭寶清 呂孫綾 鍾佳濱 何欣純 劉櫂豪 劉建國 尤美女 王定宇 鍾孔炤 陳素月 李麗芬 蔡適應 蔡易餘 施義芳 鄭運鵬 吳秉叡 吳琪銘 周春米 許智傑 林俊憲 邱議瑩 蕭美琴 羅致政 蔡培慧 蘇巧慧 趙天麟 陳亭妃 陳其邁 黃秀芳 陳明文 吳玉琴 林淑芬 蘇震清 楊 曜 余宛如 劉世芳 吳焜裕 高志鵬 趙正宇 邱泰源 邱志偉 李俊俋 陳 瑩 管碧玲 陳賴素美 賴瑞隆 陳歐珀 洪宗熠 江永昌 段宜康 黃偉哲 林岱樺 吳思瑤 張宏陸 李昆澤 陳曼麗 王榮璋 郭正亮 張廖萬堅 蘇治芬 姚文智 莊瑞雄
棄權者:0人
(10)「時代力量黨團提議變更議程第五案不予通過」部分:
贊成者:4人
林昶佐 洪慈庸 黃國昌 徐永明
反對者:63人
黃國書 鄭寶清 呂孫綾 鍾佳濱 何欣純 劉櫂豪 劉建國 尤美女 王定宇 鍾孔炤 陳素月 李麗芬 蔡適應 蔡易餘 施義芳 鄭運鵬 吳秉叡 吳琪銘 周春米 許智傑 林俊憲 邱議瑩 蕭美琴 羅致政 蔡培慧 蘇巧慧 趙天麟 陳亭妃 陳其邁 黃秀芳 陳明文 吳玉琴 林淑芬 蘇震清 楊 曜 余宛如 劉世芳 吳焜裕 高志鵬 趙正宇 邱泰源 邱志偉 李俊俋 陳 瑩 管碧玲 陳賴素美 賴瑞隆 陳歐珀 洪宗熠 江永昌 段宜康 黃偉哲 林岱樺 吳思瑤 張宏陸 李昆澤 陳曼麗 王榮璋 郭正亮 張廖萬堅 蘇治芬 姚文智 莊瑞雄
棄權者:0人