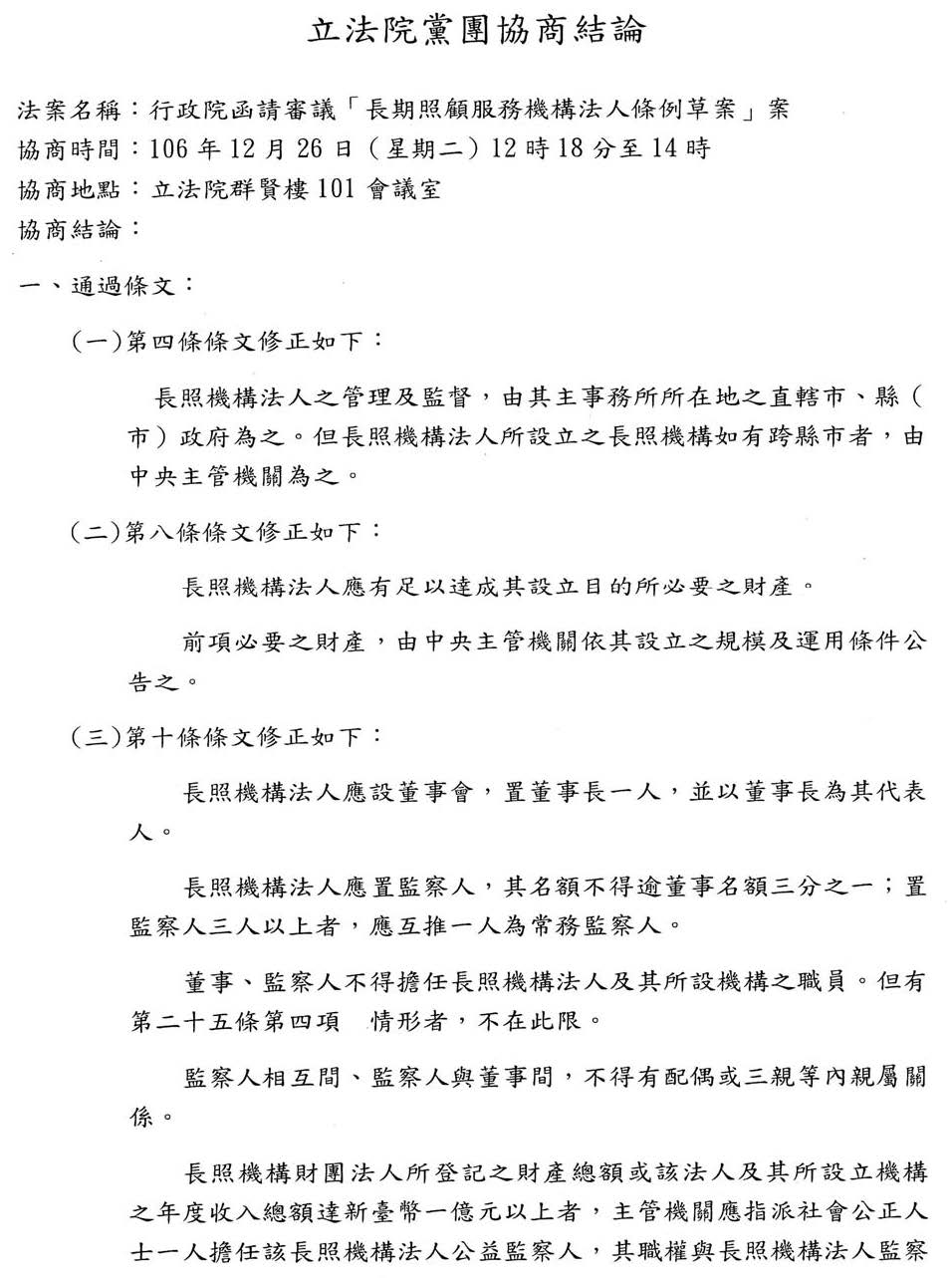
立法院第9屆第4會期黨團協商會議紀錄
時 間 中華民國106年12月26日(星期二)12時18分至14時
地 點 本院群賢樓101會議室
主 席 林委員靜儀
協商主題 行政院函請審議「長期照顧服務機構法人條例草案」
主席:今日會議協商行政院函請審議「長期照顧服務機構法人條例草案」案,由於這項法案已經delay很久了,所以今天希望我們的協商可以盡量將法案走到一定的程度。上次會議已經通過的版本我們就不再處理,今日會議我們僅處理上次會議保留的版本。
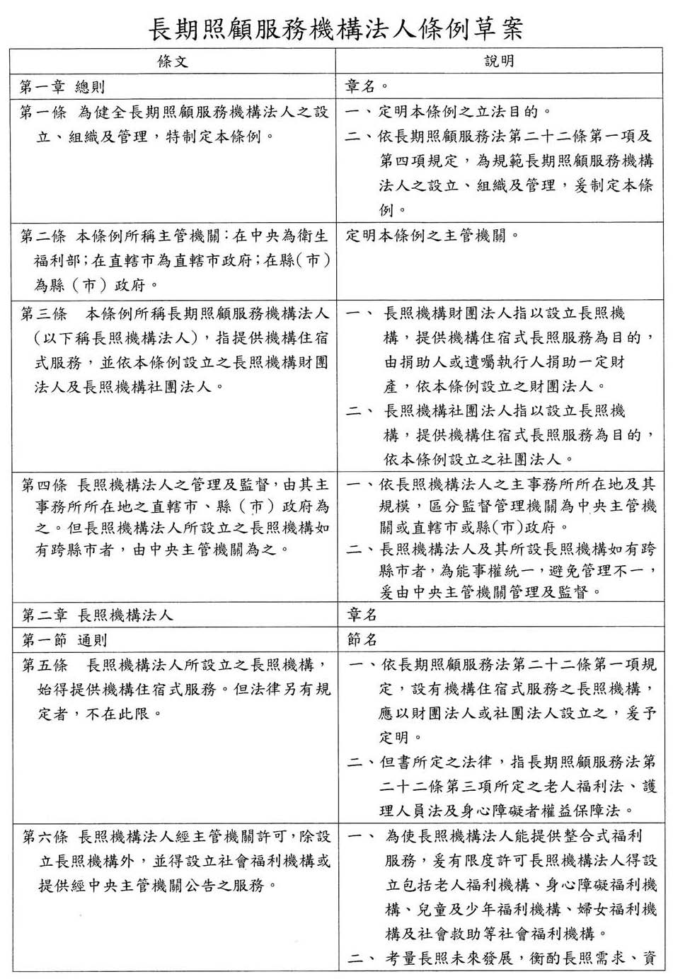
現在我們開始協商上次會議保留的部分,我們先從第四條開始討論,原來的版本是規定「達中央主管機關公告之一定規模」,上次會議大家對於「一定規模」的定義有提出一些質詢,當時部長也有做了解釋。今天現場有發一份衛福部預擬條文,部分條文內容有稍作更動。請問各位,原來行政院版本條文與更動之後的條文有沒有意見?
薛次長瑞元:根據我們針對第四條所提出預擬條文的建議是,原則上這是由縣市負責核定,但如果它所設置的長照機構有跨縣市的情形,才會送到中央機關核定。
主席:所以這就不是那時候所講的「一定規模」。
薛次長瑞元:對,長照機構的規模確實不是那麼容易訂定的。
主席:換言之,如果這是一個跨縣市的長照機構,在地方轄屬上會有困難,就會變成長照機構如有跨縣市者,由中央主管機關為之。請問各位,有無意見?
吳委員玉琴:我是支持衛福部提出的這項修正建議,因為之前條文的「一定規模」確實很難定義,其實每一家長照機構最多200床,未來在第七條針對長照機構的家數及規模會有必要之限制,所以在此應該要解決跨縣市的長照機構到底是由誰負責管理?畢竟這些機構跨越一個縣市就比較不好管理,所以我覺得這部分應該做這樣的規定會比較恰當。
主席:好。原本我們保留第四條條文,就依照預擬條文的文字通過,可以嗎?
陳委員宜民:請問次長,你們採用跨縣市的方式,恐怕會有產生一些問題,譬如我們不是希望長照機構的規模應該要達到某一個地步,它才會cost-effectiveness,否則,若其規模太小,而且都只是集中在某一個縣市,並沒有跨縣市,恐將不符合成本效益,但是,現在這感覺起來……
薛次長瑞元:現在只是行政管理分工的問題,即是地方與中央要如何分工……
主席:這是適用同一個法規,只是主管單位……
薛次長瑞元:如果在同一個縣市設置長照機構,都是由地方政府負責管理;如果有跨縣市設置的情形,其實地方政府在管理上可能會有鞭長莫及的問題。
陳委員宜民:在後面那些規定裡面,中央規定會不會有不一樣?如果將來是由中央負責管理的話,這部分不是要設置公益監察人嗎?
薛次長瑞元:如果是長照機構,就會回歸長期照顧服務法;如果是法人,仍然是依照後面的條文規定。
陳委員宜民:對,這時候公益監察人就會不一樣了。對不對?
主席:不會,它是用金額去設定其董事會,這是由主管機關負責監督與管理。
陳委員宜民:好的。謝謝。
主席:請問各位,對第四條照預擬條文修正通過有無異議?(無)無異議,修正通過。
接續處理上次會議保留的第七條。
薛次長瑞元:上次會議第七條以附帶決議的方式通過。
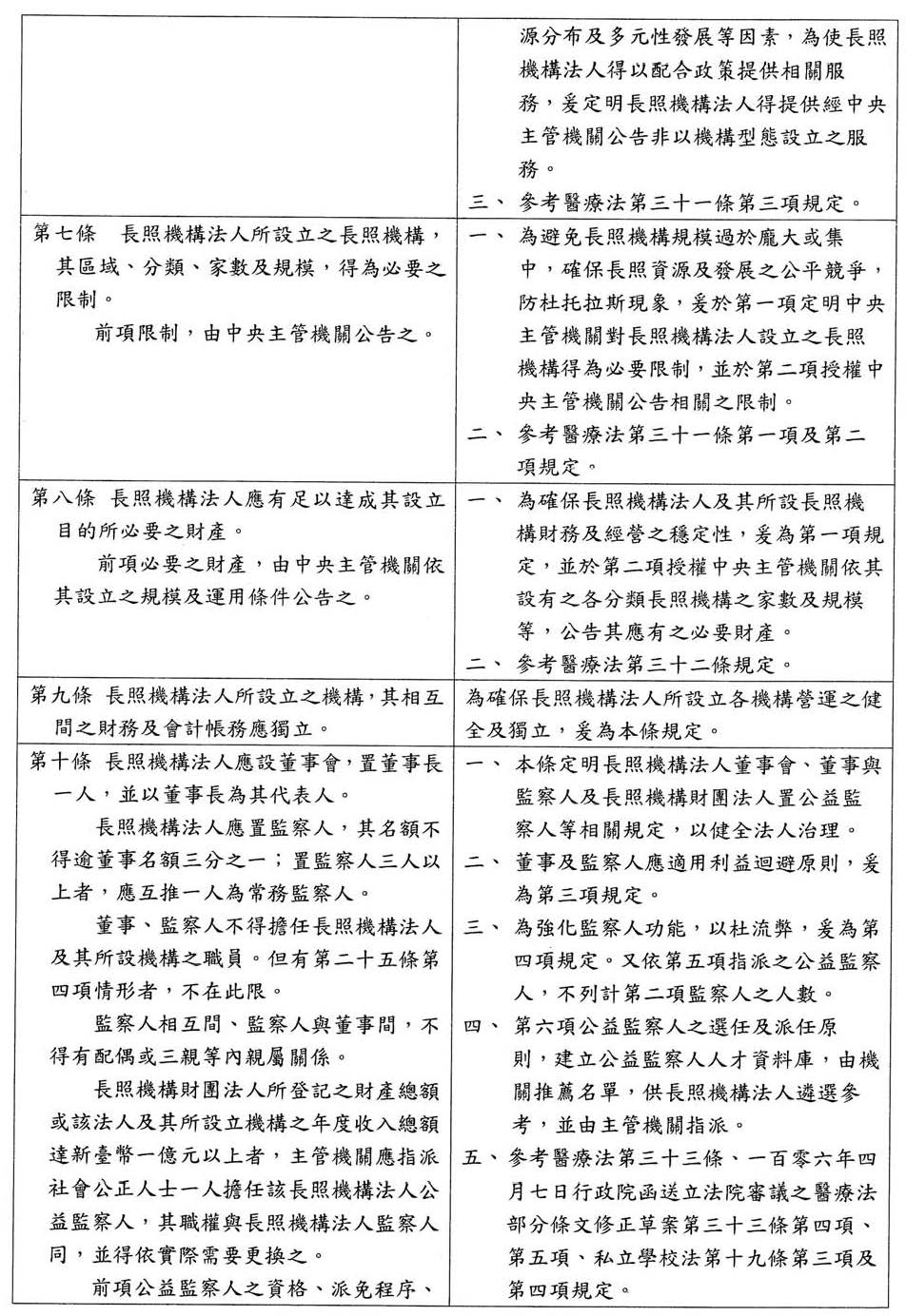
主席:好,第七條已經以附帶決議通過,我們繼續處理第八條。第八條為長照機構法人的財產部分,當時用的是必要之財產的規定與規模,請問衛福部對此有何說明?
薛次長瑞元:依照第八條的規定,要達成其設立目的所必要之財產,如果依照醫療法人的規定,它是用一定的金額去處理,但是,我們也知道,如果在長照機構的部分,以法人要去成立機構,重點在於其動產與不動產可能會有不同的要求,比方說以動產而言,動產主要就是現金的部分,過去非營利組織設立所必要之財產,必須有3個月周轉所需營運基金。如果我們將每間長照機構每床以3萬元來計算,假設總共有50床,那就是以3萬元乘以50床再乘以3個月,其動產必要財產大約就是450萬元,但僅以此所計算出的金額,可能大家對到底不動產能否採用估價的方式計算產生一些爭議。由於這部分的規定有一點複雜性,衛福部的立場如下:第一、我們希望第八條仍然採用行政院版條文通過。第二、至於其中較為細節的部分,再由本部訂定相關規範,並加以公告,所以我們在公告相關規範時會區分為動產與不動產兩方面做處理。由於我們對不動產的部分也是更care,如果長照機構不動產屬於自有,就比較沒有問題;反之,長照機構不動產是採用租賃,可能就會有租賃期限的問題,否則我們唯恐這些住宿型的機構收了這麼多需要照顧的老人家,哪一天房東不願意續租房屋,屆時光是要轉移這些老人家到其他照顧機構,就會產生非常大的問題,所以我們希望動產與不動產能夠分開處理。如果我們將相關規定載明於法條中的話,情況就會變得很繁鎖,所以我要向各位委員報告,如果能夠依照院版的規定通過,我們會採用公告方式將動產與不動產分開處理。
主席:我們在上次會議也針對這部分做過討論,衛福部有提出他們的一些概念與參考機制。如果我們把這些明確的數字註明在法條中,恐怕屆時在運用上會有困難,所以那時候委員看到像「必要」這種比較空白的寫法,大家就會比較擔憂。我想衛福部也是考量那個彈性,未來在訂定上還有不同的狀況,因此,第八條是否採用原來的文字通過?請問各位,有無其他意見?
吳委員玉琴:基本上要在法條上定一個金額或是必要財產,確實有其一定的難度,但還是要釐清楚。設立的必要財產可能包括成立時候的基本資產,再來是營運的周轉金或是所謂營運金的部分,應該是有不同層次的問題。到時候你在公告的時候,應該要公告不同的層次,因為如果是周轉金,卻用不動產去抵押的話,那就會很奇怪。因為周轉金就是當有人繳不出錢的時候,要拿來用的,若是用不動產去抵押,就會產生執行上的困境。因此,對於不同必要的財產,應該是分成二個層次,未來你在子法訂定的時候,就要很清楚去釐清它應該有的層次是不同的。
薛次長瑞元:所以剛剛跟各位委員報告,我們會往那個方向去定,動產和不動產會分別處理,動產的部分就是自有,如果是用租賃的話,那租約要有多少的期限,至於不動產的部分,我們會算一個金額出來。未來動產的部分必須作為保留現金,在財務報表裡面呈現的是保留基金的狀況,並不是隨時能拿來用,也不能先用借款來抵充,等到設立之後才還款還掉,變成又是空的,這些事情在我們未來的必要財產公告裡面都會去公告。
陳委員曼麗:在財產的部分,文字我是可以接受,但在執行的時候,如果財產申報有抵押的話,下次我希望他能夠明列。
薛次長瑞元:財報裡面……
主席:財報裡面抵押的都會出現?薛次長,你要用麥克風啦!不然聲音都錄不到啊!你要學一下政治人物,講話要用麥克風講,這樣才能錄進去。
薛次長瑞元:在財報審查的時候,這個部分如果設有抵押的不動產,在財報裡還是必須要呈現。
主席:那第八條就照衛福部原先政院版的版本,我想剛剛委員們所提醒到的這一些財產認定以及公告的部分,衛福部要能夠確實做到。
接下來是第十條的第三項,當時有保留,那時候討論到的是長照機構董監事的部分。上次有做了一些討論,因為長照機構法人有不同的規模,所以那個時候有提過,如果這個規模定的比較嚴格的話,會不會讓比較小型的出現困難。請問委員對於原來的條文,還有後來保留的狀況有什麼意見?
吳委員玉琴:第十條所保留的第三項是有關員工董事的部分,民航法最近也才剛討論,也有委員建議在民航法裡面要加入員工董事,但因為在執行上有其困難,所以民航法並沒有把員工董事納入。對於這個部分,我們也在思考一個問題,因為長照機構法人的規模其實都不大,即使大也只有600至1,000左右,這樣的規模如果跟醫院相比,當然也是很難想像。包括長照機構法人法跟醫療法的部分,還有剛剛提到的民航法,大概都有談到員工董事,這部分其實我們跟醫院無法相比,因為都是屬於比較小規模的,然後又以200床為限,所以這個董事會的經營,應該不是大規模的董事會。
依照我們現在的預期,因為我們還沒看到大型化的機構出現,如果現在就要規範員工董事的話,我是覺得大家可以來思考,畢竟民航法所規定的大航空公司都覺得執行上有其困難。另外,我覺得衛福部對於長照機構法人的規範也滿多的,包括公益監察人、包括財務要公開等各種手段,其實都有介入在其中。至於員工權益的保障或是勞工權益的保障,則應該回到勞動基準法的相關規定規範。其實我擔心的是即使我們把員工董事列進去,可是現在這些機構因為都還沒有成立工會,等於沒有工會推選的問題,還是會變成董事長去找一個員工董事進來,他其實也是雇主的勞工,比較不能代表員工的身分。我覺得這部分我們應該來思考,就是在長照機構剛要成立或設立的時候,是不是不要讓董事會太過複雜,其實這是在第二十五條跟第三十三條的……
主席:對。
吳委員玉琴:我們是不是能讓它順利運轉,因為它根本都還沒開始,是新的,也跟醫療法都不一樣,所以是不是能讓它的董事會比較單純。然後後面還有一個社團法人,才三個人而已,變成除了長照人員、員工董事以外,就是出資人,只要三個人就可以成立。我覺得如果是這樣的話,未來董事會的治理就會變得有點困難,所以是不是能讓它單純化?其實這個是歐陸的制度,其他國家也沒有將它入法,本席這陣子也一直在思考這個問題,我覺得我們對這件事應該要做審慎的評估,看是不是讓員工董事的部分回到勞基法的相關規定,因為我滿擔心未來治理會出現很大的困境。
主席:我也支持和希望長照機構是小規模和多機能,大家在修這一類機構或者是法人的時候,常常腦袋想像的是那種非常龐大或巨型的產業,但是我也同意我們在小規模和多機能的概念裡面,剛剛已經有提到,對於比較大型的,之後在別的法條中,衛福部會有一些管理,但是如果全部都要這樣框的話,我真的覺得在落實上會有困難。所以吳委員玉琴的意見就是照著原來的這個條文,對不對?還是要刪除?
吳委員玉琴:建議把第三項的後面刪除,因為它是連動的,是但書。第三項是董事、監察人不得兼任長照機構法人以及所設機構之職員,把「但」之後刪除,可是這個就要回到第二十五條跟第三十三條確認之後,才能刪除這個文字。
主席:好。接下來請陳委員宜民發表意見。等一下先處理第二十五條,然後再回來處理這裡。
陳委員宜民:我覺得員工董事是一個理想,但不是代表就不能夠放進來,因為這是有一個將來性在那邊,我覺得這個法一旦確立的話,我們就要確定將來可以一直使用,當然目前的長照機構都是比較小規模的,但是將來可能會比較大,就像之前我們所講的,有些甚至資本額可以達到上億元以上。因此,我的建議是我們可以用「得」,就是如果規模到什麼地步的話「得設」,因為等他們規模到某個地步的時候,還是一樣要讓他們組工會啊!所以「得設員工監察人」還是可以擺進來,沒有關係,只要給它一個「得」就好,不要用「應」,這樣就可以解決。
另外,第十條有談到公益監察人的部分,我覺得現在寫的文字不夠清楚,「主管機關應加派社會公正人士一人」,其中社會公正人士的定義為何?我知道醫療法未來要修的社會公正人士,還是要求需要具備醫師相關背景,可是這邊並沒有對公正人士的背景做一些說明。還有加派的過程要怎麼處理?我覺得這部分應該要定得更清楚一點,是不是應該有一個人才庫,先由這個長照機關從人才庫裡面提名,然後再由主管機關對於所提名的人選來聘任?這樣會不會比較公正一點,不會有黑手進入到這個單位?以上是我對長照機構比較擔心的部分,謝謝。
薛次長瑞元:跟各位委員報告,剛剛陳宜民委員提到的公益監察人是在最後一項,與公益監察人是否須要具備什麼資格、派免的程序及支領的費用等有關,因為這部分比較程序性與細節性,所以是不是可以授權給行政機關另定辦法?
陳委員宜民:對不起,次長,就是不希望授權給你們定,而要在這裡定,至少某些基本的原則也要定出來。如果授權給你們定的話,我們會擔心變得不公正,這和醫療法的狀況一樣,我們在這裡是不是要稍微描述一下,譬如是不是要有個人才庫,由長照機關就這個人才庫推薦,再由主管機關就推薦名單指派,如此方能避免令人擔心的問題?至於之後的細節要怎麼定,你們當然還是可以定,只是相關的SOP還是要稍微描述一下可能會比較好一點。
主席:法條裡會有「人才庫」的用詞嗎?
吳委員玉琴:公益監察人其實有放進剛剛談到的航空法,會由航空公司提報名單,再由主管機關指派,不曉得部裡到底是怎麼想像公益監察人如何被推派出來?是不是一樣會有一個資料庫,廣徵人才後再由單位自己推派,或是看自己喜歡的是誰,再由部裡指定?所以這個程序是你們要去訂定的。
主席:程序到時候是由衛福部訂定的,但是如果要寫在條文裡的話就有一點麻煩,在母法裡面很難寫到這麼細。
陳委員宜民:可以寫在說明上嗎?至少讓長照的機構……
薛次長瑞元:我們會將主管機關建議的名單,給法人選擇後報請主管機關核定。
主席:就是報給這些機構勾選。
第十條麻煩在說明欄中說明公益監察人的選任、派任與資格。
另外,吳玉琴委員關心的第二十五條與第三十三條是不是等審查到那邊的時候再來處理?這部分先保留。
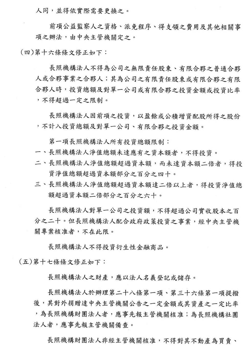
接著處理第十六條。本條是關於合夥投資的部分,上次委員們修法後,衛福部又新增了最左邊一欄的預擬文字,請次長說明。
薛次長瑞元:這部分是仿照醫療法對法人投資總額的限制,簡而言之,在法人方面,年度的財務報表會有資產淨值的總額,累積下來的資金加上當年度營運的餘絀,如果有盈餘的話會再加進來變成其淨額。淨額如果超過原本的資本額才可以投資,如果沒超過的話就不得投資,這是第一款的部分。
第二款是超過資本額之後到達資本額的兩倍之前,假設對方的資本額是1,000萬元,目前算起來的淨額是1,500萬元,超過的500萬元可以拿出40%進行投資,這是在沒有超過資本額兩倍的部分。如果整個淨值超過資本額的兩倍以上,以剛剛舉的例子來說,假設資本額本來登記的是1,000萬元,從營運後的財務報表來看已達2,500萬元,在1,000萬元到2,000萬元之間可以拿40%來投資,超過2,000萬元的部分就能拿60%來投資,所以在一到兩倍之間拿40%就是可以拿400萬元出來,超過兩倍的部分,如果淨值是2,500萬元,但對方有5,000萬元,就可以拿60%,也就是300萬元出來投資。這300萬元,再加上前面的400萬元,等於隔年度的投資金額就高達700萬元,算法就是類似這個樣子,以上是第二項第一款到第三款的部分。
接下來的第三項是指長照機構法人對單一公司的投資額,不能超過公司股本的20%,亦即長照機構法人不能持有公司20%以上的股份,否則恐有過度介入經營之虞。不過,如果是配合政府政策投資的事業,有專案核准就不在此限,所以我們還是預留一些空間給創新事業,如果把它spin-off出去的話,就能占有比較高的投資額度。
最後是規定不得投資衍生性金融商品,主要是擔心投資風險過大。
主席:這次的預擬文字比較詳細也比較清楚。
陳委員曼麗:我想請問一下,上次我們在審查醫療法的時候提到勞動條件與加薪的部分,如果會有投資淨值,那長照機構法人是不是應該要在改善勞動條件、薪資或設備後才能投資?如果公司有照顧到員工或被服務的人,就必須把一部分獲利的額度投注在機構裡,所以不曉得能不能把這樣的文字置入第十六條中,還是放在別條裡?
主席:第二十八條有提到這個部分,第十七條也有,那一條有講到,在捐贈之前要符合第二十八條第一項員工提撥的規定。另外,第二十八條也規定要把前一會計年度收支結餘的10%以上用來提升員工的薪資待遇,這兩條都有處理到這個部分。
吳委員玉琴:陳委員提的也是一種提醒,如果要去投資的話,是不是要像第十七條規定的,須把第二十八條第一項和第三十六條第一項規定的提撥後始得為之?這樣的規範在某個程度上也是先確保把應該要提撥的先提撥。
主席:這裡的提撥也是對盈餘的補充,如果對方的經營狀況不是很好,但是投資之後可以變得比較好,這樣不是才有錢可以協助這個部分嗎?
薛次長瑞元:這其實是兩件事情,現在是在講投資,不過如果把兩者扣連在一起,第二十八條規定的就是10%,至於這一條說的是,它已經有盈餘了(超過資本額以上),所以結餘超過資本額到二倍資本額之間就能投資40%,用來改善員工待遇的部分只占了10%,所以機構本來就還有60%,用這60%裡的10%從事改善並不會影響這方面的投資。
主席:以第十六條的設定來講,這個長照機構法人要能達到投資的門檻,就須先達到第二十八條應提撥10%去提升員工薪資待遇跟補充人力短缺的部分。
薛次長瑞元:所以應該沒有影響到。
主席:通常他會先滿足第二十八條,才有辦法滿足第十六條。
吳委員玉琴:薛次長的講法是兩個同時滿足,因為有20%,這邊又有40%。
薛次長瑞元:以我剛才舉的例子,如果他的資本額是1,000萬元,現在他的淨額是1,500萬元,表示其中有500萬元可以拿來投資,但是假設在那500萬元中,當年度的盈餘就占了300萬元,從300萬元中拿出30萬元去做員工待遇改善,不會影響到這500萬元的40%(200萬元)拿去做投資,這兩件事情都可以同時滿足,因為只有拿出40%做投資,所以應該不會影響。
陳委員宜民:但是這會有點差別,就像你所舉的例子,如果先扣掉10%,就只能投資180萬元,但如果不先扣掉的話可以投資200萬元。如果他沒有賺很多的話是還好,當賺很多的時候就有差啦!
所以到底要不要在條文裡面明文規定,先扣掉10%的公益跟員工薪資等等的福利,然後再來算40%或是60%的部分,我覺得在條文上要弄清楚,否則將來真正實際運作的時候,針對到底要拿多少出來投資的部分董事會裡面就會吵了。
薛次長瑞元:在年度終結、財務報表出來的時候我們才能去計算當年度的盈餘或是虧損,第二十八條是用盈餘做計算基礎,這一年我到底有沒有賺錢?如果我的資本額是1,000萬元,但我累計的淨值在去年度已經達到1,300萬元,今年我賺了200萬元,我的淨值就會變成1,500萬元,但我今年賺的是200萬元,在這200萬元中我必須拿出10%(20萬元)辦理公益及員工待遇改善等,這20萬元的算法是明年度,今年不可能,如果是今年去做員工待遇改善的話變成回溯去算,這樣會有問題,所以我明年度就必須拿出這些錢來做改善,基本上他不會有差別。
主席:他兩個的算法是不同的基數,第二十八條寫得很清楚,是以前一會計年度收支結餘10%以上,應提撥辦理這個部分。就像剛才衛福部講的,要今年結算才能處理結算完的收支盈餘。至於我們剛剛提到投資的部分,是他現在的淨值已經超過他的資本額到一定程度,根據第十六條的20%、40%去做投資。
薛次長瑞元:而且向委員報告,這個投資指的並不是他可以拿出來明年度去買股票,而是他要投資其他公司的股份整體金額不能超過這個限制,如果超過的話後面可能就有處罰。如果他整個的投資超過,他必須自己去調節。這裡會牽涉到一個問題,如果不是他拿錢去買,而是別人捐贈的,在他成立的時候就有一堆股票了,而這些他持有股票的公司營運狀況非常好,所以一直配股,導致超過限制,那就沒有關係,就是前一項的規定:「長照機構法人因前項之投資,以盈餘或公積增資配股所得之股份,不計入……」,所以這是可以的,這樣對這個法人的經營也比較好,等於是他持有的這些股票可以幫他帶來一些收入,讓他更能好好的經營。
主席:這樣第十六條我們是不是以衛福部預擬文字修正通過?
吳委員玉琴:比之前更明確……
主席:比原來第十六條的版本明確很多,有把如果他真的要做投資的規範規定進去,我們真的非常希望長照機構法人在盈餘上一直都是好的。
第十六條就以衛福部預擬文字通過。
第十七條是我們剛才講到長照機構法人財產的部分,這次預擬文字增加較多的部分是,他必須要完成第二十八條第一項及第三十六條第一項這兩項提撥事項之後才能夠捐贈,請問在場委員有沒有意見?
陳委員宜民:是用甲案還是乙案?
主席:請衛福部薛次長說明。
薛次長瑞元:我們之所以會提出甲、乙兩案的原因是,原來院版的條文是,財團法人需先經過主管機關核准,社團法人只要報備就可以捐贈,但是該捐贈必須達到一定金額或是其資產之一定比率才需要核准跟備查。委員對這個部分有一些意見,所以我們做了一些修正之後提甲、乙兩案。
事實上,長照法人條例是有一點點學醫療法,但是醫療法裡沒有捐贈的規定,原則上沒有做捐贈,所以他的財產就是在他自己手上。但是我們認為對於捐贈有必要去做管制,我想方向應該是OK的,以避免產生一些不當的捐贈。我們提出的甲案和乙案的精神不同之處在於,乙案是以不得捐贈為原則,所以管的比較嚴,除非經過主管機關核准才能夠捐贈;甲案則沒有管的那麼嚴,是法人要先去做員工待遇改善的提撥之後,剩下的部分才可以捐贈,而這個捐贈的部分仍然維持原來的管理架構,就是財團法人由主管機關核准,社團法人則是備查就好。
主席:請問他在什麼狀況下會需要捐贈?
薛次長瑞元:我們本來也有懷疑捐贈的必要性,但後來據我們了解,有一些民間團體可能未來要做長照的事業,所以他必須另外再去成立長照法人,但是他如果有盈餘的話可能要回捐給原來的團體,因為有一些非營利組織的確會有這個需求,大部分是這種類型。至於其他的部分我們則不太希望有捐贈的行為,尤其是一些企業,如果回捐出去的話問題會滿大的。
吳委員玉琴:我也是要再次釐清捐贈的定義或是捐贈的型態,因為大家可能會想到醫院這種型態,他捐贈給他的基金會,可是長照機構法人的捐贈型態會是什麼樣態?如果很多的家庭繳不出錢,所以我吸收他的自付額……
薛次長瑞元:這不算。
吳委員玉琴:所以我想確認捐贈的型態是什麼?你剛才講的是一個樣態,組織或機構可能經營得不錯,所以經費回到母機構挹注,因為母機構可能還是一個公益法人經營很多,說不定可以照顧更多的弱勢。因此,這是一個樣態,而且現在規定一定要扣完、提撥之後才能捐贈,未來有沒有可能類似公積金或可再運用的基金?因為是未來式,把它卡死了,今年度的捐贈就沒辦法動,一定要等年底結算完才能動捐款嗎?
薛次長瑞元:前一年度有的話……
吳委員玉琴:提撥基金或福利基金去照顧其他人,型態上……
薛次長瑞元:老實講,捐贈部分有點困擾,因為捐贈的態樣及標的很多,比方法人的電腦用了3年要汰換送人,也是一種捐贈。因為就是有那麼多的態樣,所以管制的密度似乎不宜太嚴格。
吳委員玉琴:這樣訂已經有點嚴格。
薛次長瑞元:是,如果再寬鬆,我擔心有些營利性的社團法人會不會藉由捐贈,等於是五鬼搬運轉回去。
主席:轉一手出去。
薛次長瑞元:這是我們最擔心的。這個部分如果要去管,其實採用乙案會比較OK一點。
主席:乙案就是非經主管機關核准,主管機關有地方跟中央,地方及中央核准的部分,會不會……
薛次長瑞元:但是核准時我們可以訂一個標準,什麼類的捐贈……
主席:怕你們到時候做不完。
吳委員玉琴:你所擔心五鬼搬運反而是營利的部門,即社團法人部分。乙案只有規劃財團法人,反而無法管理五鬼搬運的社團法人。
主席:乙案就是以基本的權益維護為主,比較不會像剛剛講到的長照機構法人,下面那個是財團法人,讓機構法人稍微寬鬆一點,像是剛才講的非營利組織部分。至於長照機構的財團法人部分就要主管機關核准,以甲案來說,我們是不是就分為兩個層次?
薛次長瑞元:所以把它對調。
主席:甲案比較有彈性。我們也不要阻擋,不必為了壞人阻擋想做事的好人,這是好麻煩的事!
吳委員玉琴:對想做好事的人,這樣反而被卡,當年度就不能捐贈,一定要經過整個結餘之後、提撥完了才能捐贈,這個就對他就是限制。除非組織自己再另立基金或其他的方式以作為彈性,明年再使用,不然當年度沒辦法動。
主席:如果採用甲案第二項的文字,財團法人者要報核准,社團法人就是報備查,這樣還是要報備查?
薛次長瑞元:對。
主席:基於擔心營利的部分,等於是我們剛剛講財團法人要核准,如果是非營利的部分就報備查就好,你們還是有一個機制可以去追。所以是第十七……
陳委員宜民:我想甲案會比較好。甲案至少可以防弊,因為針對盈餘很多時,想靠捐贈躲掉提撥10%做社會公益及員工福利的情形,甲案就很清楚地規定,要先提撥出來之後,餘款才能夠處理進行捐贈,也給這些長照機構一些彈性讓他們可以運用。我覺得這樣可以。甲案可能會比較好一點。
主席:我也認同甲案。
吳委員玉琴:我再釐清一個部分。因為第二十八條有另一個規定,即應提撥10%辦理社會福利,辦理社會福利與捐贈可能有一定的不同,但是也可能透過捐贈的方式去處理,這部分要怎樣釐清?
薛次長瑞元:這部分就要事實認定,原則上,提撥10%去辦社會福利是自辦,如果它委託其他單位來辦理,亦無不可,但是這時候出錢委託人來辦是委託費用,與送錢給人在法律上不一樣。
吳委員玉琴:所以辦理社會福利是委辦而不是自辦?
薛次長瑞元:比方法人有結餘,拿10%做社會福利,一是挨家挨戶去送過年過節的錢給獨居老人,這是自辦。假如沒有人力做這個,於是委託一個團體,讓他幫我來做並簽約,把錢給他,他再把錢送出,再以單據核銷,這就是委託辦理,還是可以。另一個是捐一筆錢給社會團體,因為我知道這個社會團體每年都在做這件事,錢給了之後,無法管他怎麼用,但是我信任他,這就是捐贈。
陳委員曼麗:請問次長,有關第二十八條,社會福利和提升員工薪資待遇、補充短缺人力要不要分開?因為這三項加起來是10%,如果法人為了社會形象,說不定喜歡把較多資源放到社會福利。因為衛環委員會也處理勞工議題,是不是把員工的薪資待遇和人力短缺分開?這樣會比較符合我們現在談到很多地方缺人力,我們在這個部分可不可以讓它分開做不同項目,不要匡在一起?我覺得把10%統統混在一起處理比較危險。
主席:我一直都很擔心,我們把它全部都匡死之後,不同型態、不同規模的財團法人,以同質性去匡它就滿難處理的,會不會因為它被匡了之後,這個機構剛開始的起薪就都低一點?這樣才能夠預留未來每年完成應該達到那10%的空間,我怕會出現這個問題。
陳委員曼麗:我很擔心。
主席:因為讓機構有選擇權。剛剛提到它去做社會福利有公益的形象,可是我今天早上看到一則新聞,摩斯漢堡宣布明年調薪4%,這是不是公益形象?其實我相信現在勞動權益的氣氛裡,主動給員工加薪也是好的社會福利形象。在目前這個氛圍,我們會覺得所有的東西都先去處理員工薪資,員工薪資、社會福利或機構形象都拆開看,那是因為我們預設所有的機構都是壞人。如果我們的國家最後可以走向正常化,不論設立托育或讓人放育嬰假、薪資結構非常好,光底薪就非常高,以後機構會不會出現這種可能性?我可能一直都對社會抱持良善的想像。當我們要求未來就是要不斷地往上加,尤其是比較小型機構資金不雄厚要與較大的機購競爭的情況之下,它可能就會一開始先把薪資待遇壓低一點,才能預留未來提撥的空間,我有點擔心這件事。
薛次長瑞元:比方設一個醫療法人,以我們現在最注意的長庚為例好了,每年的盈餘有幾十億元,我們要他們提幾個百分比來做這些事情,假設提10%來做人才培訓、員工加薪及社會福利,他們有可能會選擇多一點社會福利。如果我們硬性規定的話,比如5%去做員工加薪,其他部分才可以做社會福利,如此他們就會被逼著拿出幾十億元的5%去做員工加薪。假使這樣做下去的話,全台灣的護理人員全部都會跑去那裡,因為他們的薪水會越來越好,當然規模也會越來越大。我不是說這樣不好,而是會有一些副作用存在。如果我們在這裡訂定要有一定比例的員工加薪及社會福利的話,由於每個法人所面對的情況可能都不太一樣,有些可能是有盈餘最好是拿出來加薪以留住員工,並提供更多的服務;不過有些也可能成熟了,員工薪資及待遇也很不錯,所以他們想多做一些社會福利,結果卻反而會被限制住。
陳委員宜民:第二十八條看起來……
主席:現在我們還在第十七條。
陳委員宜民:我稍微回應一下,現在第二十八條看起來,有10%以上是辦理研究發展人才培訓、長照宣導教育,另外的10%是社會福利、員工薪資待遇及補充短缺人力等。你們這邊的定法與醫療法不太一樣,醫療法的20%是社會福利及一些訓練,另外的5%則是員工薪資。
主席:現在還在協商。
陳委員宜民:現在你們的說帖是這樣寫的,我認為最好要有一致性,比如社會福利及長照宣導應該擺在一起,而員工薪資待遇則需另外算,因為這跟員工的benefit有關。針對項目的部分,員工薪資、人才培訓及補充短缺人力應該放在一起,或是可以訂定得更細,至少讓員工薪資能有一個百分比出來。還有10%社會福利的部分,以及宣導及人才培訓等,最後因為長照機構在管理上的一些選擇,關於員工部分可能會沒有。針對這10%的部分,他們可能會選擇去做研究發展,而後面10%的部分,則是選擇做社會福利,結果員工薪資及人才培訓等都沒有用到錢。本席認為在這些項目中,有一部分應該是for員工的benefit,不管是培訓、薪資及補充人力等都要放在一起。你們在醫療法中比較是用此種原則去訂定,不過那部分好像只有5%,本席主張最好要有一致性,謝謝。
雖然醫療法是for財團法人,但是我們希望其他社團法人或公立醫院也應該要比照辦理。當然公立醫院的薪資不是來自盈餘,所以比較不會受到影響,不過他們還是期待花錢要花在人才培訓上,比如送他們出國等。
主席:針對第十七條,長照機構法人可以捐贈的部分,有關捐贈的規定必須符合第二十八條第一項及第三十六條第一項的提撥,現在我們是不是先確定這部分,之後再來處理第二十八條呢?
吳委員玉琴:我們看一下第十七條第二項的原條文,長照機構法人對外捐贈達中央主管機關公告之一定金額或其資產之一定比例,才要向機構做報備及被核准,現在如果改成這樣的話,就會變成完全沒有金額上限。
薛次長瑞元:因為上次委員的意見是不要寫那些……
吳委員玉琴:捐贈金額都要經過你們的核定,這樣會有點怪!
薛次長瑞元:我們覺得這樣也不是很好。
吳委員玉琴:第二項變成只要是扣除後捐贈的任何金額都要向你們報准及核備嗎?這樣也很奇怪,原來的規範比較有管理上的權限,比如變動資產一定要報主管機關,假使連捐贈金額大小都要管的話,這樣會不會太複雜呢?
薛次長瑞元:是,沒有錯,當時委員的意見是不要我們去寫一定規模或金額……
吳委員玉琴:如果這樣訂定以後,你們大大小小都要管啊!
薛次長瑞元:現在要寫一個金額是有困難的,而且這應該是浮動的,比如物價水準等。
主席:有些機構很小,如果一捐就卡住了或……
吳委員玉琴:甲案的部分是任何捐款都需要主管機關的核定或核准,因此就很難去規範,所以應該是在一定金額及比例上去做規範會比較恰當,就是要回到原來的條文。
主席:剛才有提到捐贈部分可能是用了3年才要淘汰的電腦等,這樣就很不容易規定一定之金額及資產之一定比例。
薛次長瑞元:比如單筆捐贈少於多少就不用來報備。
吳委員玉琴:回到原條文會比較恰當。
薛次長瑞元:如果各位覺得這樣比較好的話,那就回到院版條文,再加上應於辦理第二十八條第一項、第三十六條第一項提撥後,即長照機構法人在提撥後,對外捐贈達中央主管機關公告之一定金額或其資產之一定比例……
主席:原條文第二項,長照機構法人對外捐贈達中央主管機關公告之一定金額或其資產之一定比例……
吳委員玉琴:請司長唸完。
蔡司長淑鳳:第二項,長照機構法人之捐贈……
簡署長慧娟:應該是長照機構法人於辦理第二十八條第一項、第三十六條第一項提撥後,對外捐贈達中央主管機關公告之一定金額或其資產之一定比例,其為長照機構法人者……
主席:「始得為之」就不要了嗎?
甲案第二項的「應」就去掉,就是於辦理第二十八條第一項、第三十六條第一項提撥後,其對外捐贈達中央主管機關公告之一定金額或其資產之一定比例,「始得為之」還要嗎?
簡署長慧娟:不要了。接下來,為長照機構社團法人者應事先報主管機關備查。
主席:好,最下面那一項留著,請衛福部同仁整理一下文字,第十七條就以修正文字通過,謝謝。第十八條沒問題、第十九條、第二十條今天都通過,太好了,今天看能否處理完,真的也麻煩大家,但我們已經讓很多機構等半年等到很心急,今天看看能否趕快完成。
進行第二十五條,陳委員曼麗所提任一性別的部分。
陳委員曼麗:可以加嗎?因為我們有7到17人。
薛次長瑞元:因為這是拘束到法人,是屬於民間的、私部門,用這樣的法規去卡私部門,要求它的董事成員具性別比例,我覺得在實踐上有相當大的困難度。
陳委員曼麗:其實長照機構裡應該有很多工作人員是女性,很多董事說不定是男性,我是這樣想的,就是在這個地方能夠有一些女性,當然任一性別不都是指女性,但若能讓任一性別不低於三分之一的話,未來才不會變成老闆或資方都是男的,勞方都是女的,因為我們看到很多長照的從業人員的比例,女性真的是占滿高的,如果有女性的代表在裡面擔任董事的話,她比較能夠體驗到女性在從事這部分的困難或是體力無法負荷等狀況,所以這部分如果能放進去,也算是一個進步。
薛次長瑞元:我有時候會擔心像這種法人會找不到男性。
主席:有可能,我覺得有可能會找不到男性。
薛次長瑞元:他可能是由原來的團體因法人登記,而變成公益性社團法人來做長照,本來團體的理事都是女性,現在若有了這一條,又要去找一些男性進來,又會有點怕引蛇……
陳委員曼麗:如果像次長講的女性很多,男性很少的話,我們更應該保障男性呀!
主席:請吳委員玉琴發言。
吳委員玉琴:陳委員曼麗講的部分,一般公部門都有類似的規範,但我們現在規範的是私部門,所以我覺得不宜用規範強制它,因為入法後是有罰則的,要罰一萬元到五萬元的樣子,所以我覺得對私部門的規範不要壓那麼死,還是讓民間自行運作。倒是我對第三款有關員工董事部分,大家真的是要慎重考慮一下,連民航法經過交通委員會討論也沒有通過員工董事,只通過公益監察人。長照法人真的是剛開始,要讓它先運作一段時間。現在即使我們要討論醫療法放入員工董事,也是經過十幾年才加入這部分的討論,是否先讓這些組織、董事會可以順利籌組及運作?
主席:請陳委員宜民發言。
陳委員宜民:我剛才有講說是否可以用「得」,不然這樣好不好,因為我們之前有講跨縣市的機構是由中央主管機關主管,有沒有可能在第三項說明只要跨縣市由中央主管機關主管的,得設員工代表一人?原來是寫「員工選任代表至少一人」,我的意思是跨縣市的長照機構財團法人所設之長照機構全體員工,得設員工代表一人。至少提供這樣的建議。
吳委員玉琴:針對主管的這些法人……
薛次長瑞元:得設的話也可不設。
陳委員宜民:沒有關係,至少給它建議。
主席:現在這邊的規定是一定要有。
陳委員宜民:對呀!我還講至少一人,是一個就可以吧?
在場人員:一個。
陳委員宜民:這是建議,而且是跨縣市的中央主管機關主政。
陳委員曼麗:好像在哪一條有講到董事不得兼任,如果是這樣的話,把勞工放進來會不會彼此之間會有……
主席:是,所以當時那一條我們才會跳回來看。
吳委員玉琴:因為邏輯上,本來董事就不能兼員工,會有治理的問題,現在員工兼董事也有治理上問題,董事會是不能把它解任的,因為他是勞工代表,不是因為投資、出資人的概念,在邏輯上或是公司、組織治理上有一些難度。
主席:這也是我們這一段時間以來,一直都因為這一些機構董事會的運作不夠好,我們就塞東西進去看它會不會變好,但是大家也承認這是形式上的,我自己也覺得我們真的是為了……
陳委員宜民:主席,我們的修法要有將來性,不要因為現在他們都沒工會就不考量,而且將來也有些長照機構,我們剛一開始也定義了,跨縣市的就是由中央主管機關管理,所以只要跨縣市的機構是不是就「得」設員工董事一人?至少有一個提醒,可以設員工董事一人。
主席:我們請衛福部整理文字,等一下討論。我也回應陳委員曼麗對於任一性別的部分,我也很支持董監事任一性別不得低於三分之一。事實上北歐國家有這樣的做法,不過北歐國家有幾個要求:第一、政府機構裡面的性別比幾乎都是一半,第二、他們也要求比較大型的公司、財團要到一半,這部分我瞭解也支持陳委員的想法。
不過我很實際地說,在台灣運作到現在,連公部門的主管都還沒有辦法配合有三分之一的性別比。所以針對現在這種小規模、多機能的組織去規定的話,我也擔心會有困難,尤其是比較小規模的董事7人,比如社會福利型的長照機構,我真的覺得滿大的可能性就是6位都是女性,1位是男性,若為了要符合三分之一的規定,只好把其中2位有效能的女性拉出董事會,為配合性別比去拉2位男性進董事會,至少在目前我擔心會有這樣的問題。
吳委員玉琴:因為剛才陳委員宜民提到「得」設置員工董事的部分,有沒有可能不要放在董事配置的規定裡?「得」的話應該是放在前面或後面,是不是放在後面?因為這涉及到後面有很多罰則伺候;還有一種考慮是董事配置規範的第一款中加入「或員工董事」、「或員工選任代表」類似如此,還是就把「得」就放後面好了,比較安全。
薛次長瑞元:如果是「得」的話就不要寫在這裡,因為這裡是硬性要求。
吳委員玉琴:對,這邊是硬性要求。
主席:第二十五條的文字修正,請衛福部先草擬,我們先暫時保留。
進行第二十八條,關於提撥的部分剛才有一些討論,第二十八條原條文寫的是「前一會計年度收支結餘之百分之十以上,辦理有關研究發展、人才培訓、長照宣導教育;另應提撥百分之十以上辦理社會福利。」後來修正的就改了,所以我建議在場委員,我們把原條文跟修正後條文一起看,如果還要再做修正,我們再做討論,好不好?當時應該就是討論原條文時,大家覺得要加上薪資,所以就把員工薪資這部分放在另提撥10%要辦理社會福利的那一塊,當時應該是因為這個原因,是陳宜民委員的修正動議。
陳委員宜民:我想這個部分儘量要有衡平性,讓它跟我們將來要修的醫療法能夠衡平。另外當然就是把薪資的部分跟人才培訓的部分放在一起,然後把社會福利這部分跟長照宣導教育放在一起,順序稍微可以調整一下,換句話說,修改為「前一會計年度收支結餘之百分之十以上,辦理有關研究發展、社會福利、長照宣導教育;另應提撥百分之十以上辦理提升員工薪資待遇及員工訓練。」至於補充短缺人力,我就不知道是不是適合放在這邊,因為如果他們要聘人,他們應該有自己的規劃才對,除非這邊是短缺的臨時工那種的,或者是根本就不要放?
薛次長瑞元:我們基本上尊重各位委員的意見,要列進去也可以,但是有關剛才陳委員所講的,其實是一個對內,一個對外,對外就是研究發展、社會福利及長照宣導教育,對內就是有關內部員工,當然就包括人才培訓及提升員工的薪資待遇。至於補充人力短缺這部分,老實說,如果機構想要取巧,它是比較……
主席:變成它需要補充人力的錢就從這10%去處理。
薛次長瑞元:對啊!它本來就需要補充人力,它就用這個費用抵掉了,我覺得事實上真的是……
陳委員曼麗:每年都要補……
主席:可是它如果量沒有那麼大……
吳委員玉琴:法令上面就有人力的配置……
薛次長瑞元:如果它沒有需要,它會變成找人來支空缺,會變成是這樣。
主席:對。
薛次長瑞元:如果它人已經夠了,還要……不過這裡寫的是短缺人力,但是短缺人力本來就要補……
主席:對,不是用它的盈餘去補。
吳委員玉琴:對,在人力配比上是有一定規範的,如果它短缺人力,在法令上,它就應該要補,不能……
主席:對,無論有沒有盈餘都要補。
陳部長時中:短缺很難算,譬如比例是1比6好了,我希望弄成多一個,譬如1.5比……
吳委員玉琴:優於法令……
陳部長時中:優於法令……
主席:但是它就沒有短缺啊!
陳部長時中:就不能用短缺,你要優於法令……
主席:那是鼓勵。不過那就是待遇了,因為照顧的病人相對少或照顧的個案、環境……待遇就好。所以我認同陳委員的修正,把「人才培訓」拉到「提升員工薪資待遇」這一塊,而「補充短缺人力」這部分就不要放進來。其實這邊也有一個狀況,我覺得在長照這邊很需要人才培訓是因為它有兩個好處,第一,對現有的員工做培訓,他們可以upgrade。第二,做人才培訓其實也是一種補充短缺人力的先前作業,因為想要補人卻補不到,可以先培訓,培訓之後,人力會留下來工作,其實還是一樣在解決人力的問題,對員工是好的。我覺得我們就讓它對內、對外,所以文字的部分就以上次修正後通過的文字再修,修改為「辦理有關研究發展、長照宣導教育、社會福利;另應提撥百分之十以上辦理人員培育、提升員工薪資待遇。」
吳委員玉琴:人才培育還是培訓?
主席:培訓。
陳部長時中:……及提升……
主席:好,人才培訓及提升員工薪資待遇。
第二十八條,文字修正後通過。
下一條保留的條文是第三十三條,也是有關性別比的部分,然後員工代表的部分。這裡有員工代表?
吳委員玉琴:有,也有。
主席:第二項……
吳委員玉琴:這是社團法人。
主席:社團法人?
吳委員玉琴:主席,我不知道董事為什麼是3人起跳,社團法人的人數非常低,3人就組成了,剛才提到有一個長照人員、一個員工董事,再來就是出資人,3人就占滿董事會了,在配置上有點奇怪,為什麼一定要3人?原來是7人,財團法人也是7人至17人,這裡為什麼一定是3人起跳?
主席:上次保留好像也有討論到這件事情。
吳委員玉琴:第二個,剛才提到員工董事的部分,看看文字要怎麼寫。
主席:有關員工董事的部分,我們等剛才前一條的文字來做參考。至於人數3人跟7人,部長,你們的想法是什麼?3人跟7人的緣由為何?我記得上次好像有說。
陳委員曼麗:主席,我可不可以建議全部一致?亦即全部都不得少於7人,這樣就好了,那其他的大概就不用去煩惱了。
薛次長瑞元:有關人數的部分,我們在這一條是把它分為以公益為目的社團法人跟非公益的,以公益為目的的社團法人,本來就是7人以上,但是如果是可以營利的這種社團法人,它會有出資的問題,如果規定的人數太多,它要找那麼多人出資,其實會變成假的、變成是人頭,其實沒有太大的意義。
陳委員曼麗:因為我是想如果人數一致,大家都是不得少於7人,那麼就比較不用在這裡想那麼多,而且後面講到董事配置時,也不用再去想如果只有3人要怎麼處理。所以我才想這個部分是不是能夠先讓它人數不得少於7人,他們一定會想辦法達標,所謂上有政策,下有對策,一定會的。
主席:我擔心的是,因為這是社團法人,它就是出資的,譬如我找3人出資,但是我為了符合這個規定,多找的那4人如果不出錢,可是又擁有跟出錢的這3人一模一樣的董事權責,那麼有時候搞不好原來出資的這3人,後來的權益被吃掉了……
陳委員曼麗:我覺得衛福部應該要先做一個資料,亦即有關目前的長照機構或者社福機構,到底有多少機構的董事人數是3人的狀況。
在場人員:都是一個人。
吳委員玉琴:那是小型的。
陳委員曼麗:小型是指幾床?
陳部長時中:49。
陳委員曼麗:49床以下,所以是獨資?一個人?
主席:對。我怕如果硬要這樣的人數,會不會反而造成原來出資人的權益被吃掉?本來他們的董事會是那3人講好出資,但是為了符合國家這個規定,進了4人……
吳委員玉琴:如果是這樣的目的,那麼你們的員工董事就很怪了,反而整個邏輯很奇怪。
薛次長瑞元:社團法人……
吳委員玉琴:稍微放寬一點,因為是要讓它的組織單純,社團法人是自己出資,你們都寫得……人家根本沒有辦法運轉!
薛次長瑞元:所以我們建議是不是比照前面第二十五條,也是跨縣市的……
主席:第二款員工董事的部分,等一下參考前面……
吳委員玉琴:主席,關於社團法人,是不是可以不要管它員工董事的部分?因為剛才提到,有一個目的是想要讓小型機構轉型過來,我覺得也許管理的強度不要那麼強,讓他們能夠順利轉型。
主席:社團法人出現到跨縣市的規模,大概會有什麼樣的狀況?如果是跨縣市,還是3人董事嗎?
陳部長時中:那部分是3到17人。
主席:請部長說明。
陳部長時中:還是要有一點彈性,我們主要的目的是希望現在小型化、個人化的單位能夠法人化,可以長久經營,納入管理,希望藉由我們評鑑的機制、評鑑方法及輔導措施,讓他們可以做得更好。如此進行下去,整個都進來後,也許將來根據實務上的需要,我們再看看有沒有什麼變化的必要,但是我認為以目前來講,法上面還是要做低度管理,以讓他們能夠進來為優先考量。以上說明。
吳委員玉琴:我剛剛的主張也是如此,因為長照機構法人真的還沒有存在,就是現在剛立法通過之後,才會有新的組織或單位進來。其實我們已經有很多強度的規範,包括公益監察人,還有各種財務公開、對董事會的要求等等,另外還有長服法相關設立標準,就是有好幾層在管理他們,我是覺得對於一個還沒有長出來的機構,強度不需要這麼強,否則可能壓得他們都不敢或不願進來,是不是這裡先稍微放寬一點,不一定要放「得設員工董事」之類的規範。
陳部長時中:怕會形成很多藉口,做為日後抗爭的重點,這反而會造成我們執政上的困擾,對整個社會也不是一件好事,我們應該儘快讓他進來,並納入管理。就像委員剛才講的,還有一些評鑑等相關規範,我們要好好依照這些規範做下去,我覺得這樣是比較務實的作法。
主席:機構的體質好不好,跟我們在董事會成員上的一些硬性規定其實不是直接劃上等號的。
第三十三條委員們的意見是維持原條文,然後把第三項第二款「長照機構社團法人所設長照機構全體員工選任代表至少一人。」刪除,是不是?
第三十三條以行政院提案條文為主,刪除第三項第二款文字,第三款款次調整為第二款,好,第三十三條文字修正後通過。
回頭處理第十七條。各位委員手上應該都有剛剛衛福部幫我們整理好的文字版本,委員看完之後,如果沒有意見,第十七條就以這個修正後文字通過。
處理第三章罰則部分。
第三十七條維持原條文文字。
第三十八條維持原條文文字。
第三十九條,請法務部說明。
劉參事英秀:第三十九條第二款部分,提到違反第十六條第一項及第三項部分的罰則,但是剛剛我們第十六條已經大修,所以這裡也要配合調整。
主席:因為剛剛第十六條已經有修正過,所以請衛福部幫忙把項次內容稍微對照一下。這條先保留。
第四十條照原條文文字通過。
第四十一條照原條文文字通過。
第四十二條照原條文文字通過。
第四十三條涉及到第二十五條規定,請法務部說明。
劉參事英秀:第二十五條有增加「得」的規定,現在第四十三條要罰的是針對第二十五條的每一項都罰,未來如果有一項是「得」,那麼那一項就不能罰,所以要把第二十五條要罰的項次挑清楚。
主席:第四十三條的文字麻煩衛福部同仁準備一下,等一下我們第二十五條處理完後,第四十三條第二項第二款要重新條列相關處罰項次。本條先保留。
第四十四條沒有問題,好。
第四十五條是保留,第四十五條比較多準用,這條也麻煩衛福部對一下文字。
我們再繼續看,各位手上有一些修正後條文的文字,第十七條剛才已經確認了。第二十五條是有關長照機構財團法人董事會的部分,長照機構財團法人七人至十七人沒有問題;有關董事配置的規定,第一款至第四款是原來的條文,另外增列一項,文字為「長照機構財團法人所設立之長照機構為跨縣市者,得由其全體員工選任代表至少一人擔任前項董事。」大家有沒有意見?請問法務單位,這樣的文字可以嗎?如果沒有問題,麻煩衛福部對於與第二十五條搭配的罰則部分也整理一下。
處理第二十八條,修正第一項,文字為:「長照機構財團法人應提撥其前一會計年度收支結餘之百分之十以上,辦理有關研究發展、長照宣導教育、社會福利;另應提撥百分之十以上辦理提升員工薪資待遇及人才培訓。」第二項維持原條文不變。第二十八條修正後通過。
處理第三十三條,刪除原來第二款,第三十三條文字修正後通過。
現在回頭處理第十條。
薛次長瑞元:第十條第三項的但書部分,因為第二十五條和第二十八條有修正,所以但書要改為「但第二十五條第四項之情形不在此限」,第三十三條已經沒有了。
主席:只要這樣就好了?
薛次長瑞元:是。
主席:第十條文字照行政院版本原來的文字,第三項修正為「董事、監察人不得擔任長照機構法人及其所設機構之職員。但第二十五條第四項之情形不在此限。」
簡署長慧娟:「……但有第二十五條第四項之情事者不在此限。」或是用「情形」2字也可以。
主席:用「情形」啦!
簡署長慧娟:另外,建議第五項「……主管機關應加派社會公正人士一人」的「加派」是否可以修正為「指派」?因為所有的人都是主管機關指派,所以此處應該用指派。
主席:好,第五項修正為「指派」。
第十條第三項但書修正為「……但有第二十五條第四項情形者不在此限。」另外,將第五項「……主管機關應加派社會公正人士一人擔任該長照機構法人公益監察人。」的「加派」2字修正為「指派」。第十條文字修正後通過。
繼續處理第三十九條。第一項第二款修正為「長照機構法人違反第十六條第一項或第三項至第五項所定之投資比率限制。」法制單位,這樣的文字可以嗎?
薛次長瑞元:把「比率」2字拿掉就好了。
主席:改為「第三項至第五項之規定」,這樣就好了,就是「長照機構法人違反第十六條第一項、第三項至第五項規定。」第三十九條文字修正後通過。
處理第四十三條,也是罰則,因為我們剛才修正第二十五條,所以第一項第二款改為「長照機構法人違反第二十五條第一項至第三項、第五項或第六項規定。」第四十三條文字修正後通過。
我們再看第十條……
吳委員玉琴:附則第四十四條,我不知道說明欄是怎麼說明,因為有加了醫療法人,當時是希望公益社團法人和醫療法人在說明欄裡面都要做說明,就是有新增的文字,在說明欄裡面有沒有補充進去?
主席:我們直接裁定,請衛福部針對今天有修正的條文,其說明欄文字也需要配合修正。
我們再看第十條,第三項修正為「有第二十五條第四項情形者,不在此限。」第十條文字修正後通過。
報告委員會,長期照顧服務機構法人條例草案修正條文協商完畢,上次也通過一項附帶決議,長期照顧服務機構法人條例總共有四十七條條文,保留十五條,連同附帶決議一項,今天協商修正通過,謝謝大家,現在散會。
散會(14時)




















