立法院第9屆第4會期黨團協商會議紀錄
時 間 中華民國106年12月28日(星期四)14時10分至16時9分
地 點 本院議場三樓
主 席 蘇院長嘉全
協商主題 研商
|
本院財政委員會報告併案審查行政院函請審議「金融科技創新實驗條例草案」及本院委員曾銘宗等16人擬具「金融創新試驗條例草案」、本院時代力量黨團擬具「金融科技發展與創新實驗條例草案」、本院委員陳賴素美等21人擬具「金融科技創新發展條例草案」、委員余宛如等18人、委員許毓仁等29人分別擬具「金融科技創新實驗條例草案」案 | |
|
2 |
(1)本院財政委員會報告併案審查委員曾銘宗等17人擬具「保險法增訂第一百三十六條之一條文草案」、委員余宛如等17人擬具「保險法增訂部分條文修正草案」及委員賴士葆等20人擬具「保險法增訂第一百三十六條之一條文草案」案 (2)本院親民黨黨團擬具「保險法增訂第一百三十七條之二條文修正草案」 |
|
3 |
(1)本院財政委員會報告併案審查委員余宛如等16人擬具「信託業法增訂部分條文修正草案」及委員賴士葆等20人擬具「信託業法增訂第三條之一條文草案」案 (2)本院親民黨黨團擬具「信託業法增訂第三條之一條文草案」 |
|
4 |
(1)本院財政委員會報告併案審查曾銘宗等17人擬具「證券交易法增訂第四十四條之一條文草案」、委員余宛如等16人擬具「證券交易法增訂部分條文修正草案」及委員賴士葆等20人擬具「證券交易法增訂第四十四條之一條文草案」案 (2)本院親民黨黨團擬具「證券交易法增訂第四十四條之一條文修正草案」 |
|
5 |
(1)本院財政委員會報告併案審查委員曾銘宗等17人擬具「期貨交易法增訂第五十六條之一條文草案」、委員余宛如等16人擬具「期貨交易法增訂部分條文修正草案」及委員賴士葆等20人擬具「期貨交易法增訂第五十六條之一條文草案」案 (2)本院親民黨黨團擬具「期貨交易法增訂第五十六條之一條文草案」 |
|
6 |
(1)本院財政委員會報告併案審查委員曾銘宗等17人擬具「證券投資信託及顧問法增訂第三條之一條文草案」、委員余宛如等16人擬具「證券投資信託及顧問法增訂部分條文修正草案」及委員賴士葆等20人擬具「證券投資信託及顧問法增訂第三條之一條文草案」案 (2)本院親民黨黨團擬具「證券投資信託及顧問法增訂第三條之一條文草案」 |
|
7 |
(1)本院財政委員會報告併案審查委員曾銘宗等17人擬具「電子票證發行管理條例增訂第五條之二條文草案」、委員余宛如等16人擬具「電子票證發行管理條例增訂部分條文草案」及委員賴士葆等20人擬具「電子票證發行管理條例增訂第五條之二條文草案」案 (2)本院親民黨黨團擬具「電子票證發行管理條例增訂第五條之二條文草案」 |
|
8 |
(1)本院財政委員會報告併案審查委員曾銘宗等17人擬具「電子支付機構管理條例增訂第三條之一條文草案」、委員余宛如等16人擬具「電子支付機構管理條例增訂部分條文草案」及委員賴士葆等20人擬具「電子支付機構管理條例增訂第三條之一條文草案」案 (2)本院親民黨黨團擬具「電子支付機構管理條例增訂第三條之一條文草案」 |
|
9 |
(1)本院財政委員會報告併案審查委員曾銘宗等16人擬具「銀行法增訂第二十二條之一條文修正草案」、委員余宛如等16人擬具「銀行法增訂部分條文草案」及委員賴士葆等20人擬具「銀行法增訂第二十二條之一條文草案」及委員許毓仁等17人「銀行法部分條文修正草案」 (2)本院親民黨黨團擬具「銀行法增訂第二十二條之一條文草案」案 |
|
10 |
本院司法及法制、內政兩委員會報告審查行政院函請審議「國家住宅及都市更新設置條例草案」案 |
|
11 |
本院社會福利及衛生環境委員會報告併案審查委員邱泰源等22人、委員李彥秀等18人分別擬具「醫療法第八十二條條文修正草案」案 |
|
12 |
本院內政委員會報告審查委員趙天麟等17人擬具「殯葬管理條例第二十四條條文修正草案」案(民進黨黨團提議) |
主席:今天特別邀集4個黨團的代表來進行一些法案的協商,這些法案大都超過一個月的協商期,大家手上有我們第一次通知各黨團的12個案子,第1案是「金融科技創新實驗條例草案」,臚列下來一直到第12案;早上民進黨團又增加了幾個案子,包括:長期照顧服務機構法人條例草案、行政院函請審議藥事法部分條文修正草案、委員劉建國等16人擬具藥事法增訂第四十八條之三條文草案、台灣金融控股股份有限公司條例第十二條之一條文修正草案及行政院函請審議證券投資信託及顧問法部分條文修正草案。請問各位手上有沒有拿到這幾個案子,如果有的話,請加入今天的協商議題裡面。
黃委員國昌:今天來開這個協商是依照院長秘書辦公室所發協商通知的範圍內容,其他部分我不會參與。
柯委員建銘:罷工了!
主席:我來說明,比如上次協商國民黨黨團也臨時提出希望能夠增列的協商項目,我們都採納,如果討論到某一個案,有黨團覺得這個案不參與,我們也都尊重。但是現在算是議程再確定的討論議案,雖然是早上才發的通知,我們還是把它併案處理,在過去不管是哪個黨團大概都是這樣尊重,尊重黨團在會議之前新增的案子。不過,各黨團針對某個案子有不同的意見,這一點我們都尊重。
現在處理第一案。第一案是財政委員會報告併案審查行政院函請審議「金融科技創新實驗條例草案」及本院委員曾銘宗等16人擬具「金融創新試驗條例草案」等案。首先請要求協商會議的民進黨黨團表示意見。
柯委員建銘:有關金融科技創新條例,又稱金融監理沙盒,我知道這個法案大家都很期待,在前幾天禮拜二院會時,我們請院長先把所有相關條文全部唸完。這個法案總共是1加8,8的部分就是各委員單一條文的個人提案,那個部分比較沒有意見。
對於行政院版監理沙盒法案,我們黨團看了以後,有找法務部、金管會重新看待出委員會的版本,出委員會的版本各黨團黨鞭都還沒有簽字。我們瞭解立法院職權行使法的朝野協商分為兩個部分,第一個部分就是委員會先協商。委員會協商沒有結論時,就送院會做朝野協商。基本上,委員會的協商因為還沒有完全簽名,有關於金融監理沙盒方面,臺灣是大陸法系國家裡面第一個用法律條文來明訂的,金融監理沙盒在世界海洋法系的國家,包含英國、新加坡、馬來西亞以及香港等都有在處理,這跟FinTech有關係。所謂沙盒就是在現在法律條文以外,先做實驗的部分,所以我想所有的業界都很清楚,在金融監理沙盒中強調一個很重要觀念,即是負責的、安全的,以及對消費者與個資的保護。如果未來我國准許執行金融監理沙盒,譬如新加坡到目前為止只有一個案子可以申請金融監理沙盒,但根據副主委在接受媒體訪問時,未來我國可能會有10家提出金融監理沙盒之申請,無論會有多少家公司提出申請都無所謂,在面對如此新的環境時,我們希望FinTech除了在固有的法律基礎之下,能夠突破一些問題,這是大家共同的看法。
基於我們認為還有幾項需要完整來處理的部分,我想大家手中都有拿到民進黨黨團提出建議條文,當然,我認為大家都可以很理性的看待這個部分。我簡單來描述一下,也就是說,在OECD國家及現在APG即將進入第三輪的時候,有關新的經濟科技的影響,將來在第三國進行洗錢與資恐防制上會被watch的,如果大家針對這部分有疑慮……
林委員德福:柯總召,我覺得你不用再講這些,你就詢問大家……
柯委員建銘:我再提出5項……
林委員德福:你只要將大家覺得有意見的條文提出,才能讓大家共同討論,如此才能解決問題,而不是……
柯委員建銘:好,現在我開始針對第四條做說明,我希望將第四條第三款第九目恢復到行政院版本。因為行政院版本第四條送到立法院審查,後來整個被拿掉了,所以我們希望第四條能夠恢復行政院版本。第六條與第十六條有關審查會代表的問題,在行政院版本最後送出委員會,也被改為外部委員必須多於二分之一,我個人認為,這是執政者必須承擔風險的問題,基於責任政治上,我們有稍作調整。也就是說,外部代表不得超過三分之一或只能超過二分之一,但是,至少要有三分之一,所以這點大家可以再討論。
第三、有關實驗時間方面,其實全世界最長的實驗時間就是發生在臺灣,依照英國的規定是半年,而我國卻訂定實驗時間為3年,這實在是世界創舉。行政院版本提出實驗時間的規定是一年半,本席認為,大家之所以會希望實驗時間為3年的顧慮是,因為這個牽涉到法律調整的問題,如果實驗時間為3年的話,就要有但書,必須要有法律調整的問題,否則實驗時間就規定為3年,以上是第九條的部分。
有關第二十三條的部分,第二十條、第二十一條及第二十二條均引用金融消費者保護法,但是,對於說明義務及對消費者的保護,我們認為第二十三條應該加入金融消費者保護法第十條與第一十條的規定。
有關第二十五條的部分,我們還是認為應該納入洗錢與資恐防制相關條文。以上是有關這次我們對於金融科技發展與創新實驗條例修法之看法。
主席:好,我先來確認今日會議要協商的條文,其中第四條、第六條與第八條要協商。
汪編審治國:第八條沒有。
主席:第八條沒有要協商嗎?
汪編審治國:第八條與第十條在第一輪協商時就通過了,所以這部分沒有問題。
主席:好,所以第八條沒有問題。
汪編審治國:對。
主席:現在我正在詢問,如果等一下已經有結論的條文,我們再劃掉。然後有第九條、第十條、第十六條、第二十三條、第二十五條需要協商。是不是剩下這幾條?
在場人員:對。
主席:然後第八條及第十條這兩條已經都沒有意見了,所以我們這樣就剩下第四條、第六條、第九條、第十六條、第二十三條及第二十五條。我們要先確認各黨團是不是剩下這幾條條文要協商?
林委員德福:就這些條文來討論。
主席:對,我的意思就是,我們要先討論這些條文。
李委員鴻鈞:第十七條。
主席:但是,第十七條未列入討論名單中,第十七條要新增加?
好,增加第十七條。
我再宣布一下,針對第一案要協商的條文有第四條、第六條、第九條、第十六條、第十七條、第二十三條及第二十五條,是不是大家都同意?好,同意的話,我們就從第四條開始。
處理第四條,民進黨黨團有提出一個恢復行政院版本的提案,現在請各黨團表示意見。民進黨黨團是建議恢復行政院提案條文,大家有沒有意見?
請曾委員發言。
曾委員銘宗:既然民進黨黨團有提案,可不可以說明一下?簡單講,其實就是在第九目把「洗錢」放進去、加兩個字嘛!OK,國民黨黨團沒有意見。
主席:第九目,各位翻到第4頁。親民黨跟時代力量這邊呢?國昌兄?
黃委員國昌:沒有意見。
主席:好。那親民黨這邊有沒有意見?針對第四條,三個黨團對於第九目加「洗錢」兩個字都沒有意見,剩下鴻鈞兄……
李委員鴻鈞:大家沒意見,我就沒意見。
主席:好。第四條就照行政院提案的條文。
處理第六條,大家翻到第21頁,請各黨團表示意見。
柯委員建銘:基本上金融沙盒裡面有兩個機制是非常重要的,將來這個法通過以後,行政院金管會無可避免地要擔負起所有責任,會成立專責辦公室嘛!這個專責辦公室裡面的成員等一下再講,我們用附帶決議來處理,這只是第一個機制嘛!第二個機制,最重要的在於,所有送進來的案子是由誰審查?假如是由外部委員審查,基於責任政治,我們認為應該回復到行政院的版本。曾銘宗委員的版本裡面是寫外部委員要超過二分之一,我們改為外部委員不得超過二分之一,但至少要達三分之一,為什麼是這樣子呢?坦白講,假如從金管會的角度來看,事實上金融科技在改變,必須要有科技人才,各方面的專業人才也要進來,當然在委員裡面也可以讓金管會有處理的空間,我們不希望只是站在單一行政部門的角度來看待這個事情,因為整個型態在改變,外界要有學者專家進來,我想這方面的學者專家大家也統統都認識。要用這樣的機制,基於責任政治,我們認為這是很重要的,也不要說都是外面的人在審,萬一出事了誰要負責?
主席:請曾委員發言。
曾委員銘宗:謝謝剛才柯總召的說明,這個是在財委會審查的共識,這是第一點報告。第二點,其實外部的專家學者不得少於二分之一,審查過之後還要經過金管會的核准,如果實施後真的有狀況,第十五條有規定,是可以喊停的,所以基本上這個機制已經設計得很完整了。最後一點,專家學者不得少於二分之一的這一條很有象徵意義,就是要鼓勵創新,可是政府機關本來就不太想創新,如果能讓專家學者進來,就算進來還是可以把關。這種有象徵意義的條例是叫金融試驗條例啦!這是鼓勵金融業的創新啊!假設民進黨連這麼有象徵意義的條文都不願意過,也OK,我認為那就不要訂,因為這個條例意義就不大!你也講了,新加坡有一個了,我真的要跟你報告,要適用這個條例有什麼你知道嗎?存款、匯款和募資,項目非常少,假設連這種有象徵意義的,你們都不願意,那就不要訂,我的案子我撤回去,好不好?撤回去不要訂了?
柯委員建銘:什麼叫不要訂?
曾委員銘宗:我不贊成就不要……
主席:不是啦!
曾委員銘宗:這是有象徵意義的,怎麼不願意……
柯委員建銘:那我們就回到行政院版本。
曾委員銘宗:不要訂,沒有意義嘛!
柯委員建銘:你看清楚!你是要象徵意義,還是要實質的東西?
曾委員銘宗:都一樣。
柯委員建銘:包括英國全部都是沒有外部人在審查,這是責任政治嘛!
主席:等一下……
曾委員銘宗:人家英國是全部鼓勵創新,你還跟英國比啊!
柯委員建銘:不一樣,我們並不是說我們不鼓勵。
主席:等一下,黨團先表示意見,先不要撤啦!因為是好事情,慢慢來啦!
柯委員建銘:不要訂是什麼意思?是你的想法不要了,行政院的版本本來就有啊!
主席:慢慢講,請黃委員國昌發言。
柯委員建銘:又要搞那一套了,TRF對國家的傷害還不夠大嗎?
曾委員銘宗:現在不是我開的喔!你要TRF我可以喔!你要講是嗎?
柯委員建銘:你現在不要跑來對號入座好不好?要辯可以好好辯啊!
曾委員銘宗:你要辯是不是?
柯委員建銘:好好談一下,你說不要訂是什麼意思,我聽不懂啊!
主席:協商就是要心平氣和,不要先說要撤回啦!請黃委員國昌發言。
黃委員國昌:我建議協商的方式是大家把立場講完、理由講完,如果沒有說服的可能性,就到院會處理嘛!因為我講白的啦!這個條例有很多人想要擋,我相信大家都知道,不要掉到這個陷阱。主管機關從前幾任主委一直努力推,FinTech的報告寫得這麼厚,我們立法院財政委員會歷經2個會期,審了好久,現在好不容易審過,甚至在財政委員會進行黨團朝野協商的時候,大家也都簽字了,不要在最後這個關卡的時候功虧一簣。針對這個條文,老實說我個人是贊成曾銘宗委員的看法,但沒有關係,民進黨黨團可能不會被我們說服,那我覺得大家可以做的就是,沒有爭議的條文都過,院會的時候,有爭議的條文你有你的理由,我有我的理由,大家上去講,講完了以後就表決,這樣就好了。
主席:很好啊!請林委員為洲發言。
林委員為洲:我雖然沒有參加財委會條文審查的討論,不過我們看這個題目就知道,金融科技創新實驗條例主要就是要鼓勵創新,而且是一個突破性條例的設置,希望在這個既有的法律框架之下有一個突破,然後讓能夠創新的企業、產業能夠適用這樣的條例。有關裡面審議的委員會,其實這是滿核心的條文,在現有的體制裡面,像是縣市政府也好,其實常常就有很多審議委員會成立,基層縣市政府的審議委員會,都有外部的委員參與,包括像都市計畫委員會、包括像任何的BOT,或是任何的重大建設審議時都有外部的委員參加,甚至是規定有一定比例的外部委員。傳統的這些審議委員會都有外部委員參與,那麼這個號稱要實驗、創新的審議委員會竟然沒有保障外部的委員參與,這樣訂定下去之後,以後都可以不必聘外部的委員,在這樣的情況下,要鼓勵企業參與,要審議最新的科技、最新的實驗精神的這些企業,我講不好聽一點,用最保守的體系來審議最創新的產業,我覺得這個邏輯是不通的,所以這樣的限制到底是什麼原因?當時我們要通過這樣先進的條例,然後在這個地方進一步,再退三步?審議委員會是一個很核心的,要核准哪一些企業可以適用這樣的條例,我們開了一個頭,但是現在又把它退回三步,我不知道這樣的意義是什麼。所以我們反對這樣的修改。
主席:不是,你是支持審查會的條文,就是不得少於會議成員、專家學者……
林委員為洲:就是審查會通過的條文。
主席:對啦!應該這樣講啦!
林委員為洲:支持審查會通過的條文。
主席:鴻鈞兄呢?
李委員鴻鈞:兩個方向,第一,如果照審查會通過,有關外部委員進來的機制,如何決定外部審查委員?如何任命?相對的配套要有明定的方向出來,審查委員的資格以及任命的方式都要有相對的配套,而不是只要求要有二分之一的外部委員,這些委員任命的資格跟條件是什麼,也要明定出來,這樣才會完整。如果執政黨覺得這個不通,那麼待會請執政黨做個具體說明,如果真的要走這個方向,我覺得相對的配套也要明定進來才對。
主席:請劉櫂豪委員發言。
劉委員櫂豪:我想大家都有一個共識,對於創新這部分,大家都是支持的。我們之所以要定這個法律,因為我們知道「創新」牽涉的不只是參與的三個人或五個人,這其實跟不特定的公共人之公共利益還是有關係,所以在審查的過程當中,基於責任政治的考慮,所以我們才會有此主張。我們當然認為要有外聘委員,但是在不同法律中所規定的外聘委員,有些沒有訂比例,有些則有訂比例,但是包括剛才講的都委會,其實它也沒有規定外聘委員要超過二分之一,我覺得這是不同立法上的考慮,而不能因為這個外聘委員的比例多少就表示我們的心態上是否支持創新這件事情,我覺得這部分要先釐清,這樣好像就認為政府是保守的,外面來的人就一定是有創新的,這樣的兩分法,在立法體例上,我們比較不能贊成。我們之所以在立法理由上說明外聘委員不得少於三分之一,但是總數不能逾二分之一,因為這裡面還是牽涉到非常龐大的公共利益,所以我們認為基於執政者的責任,還是要負起這樣的責任政治,因此機關或相關機關的成員,反推回去,不得少於二分之一,這是我們的理由,謝謝。
主席:請余宛如委員發言。
余委員宛如:當初這一條其實真的是滿重要的精神指標,我有跟柯總召討論過,其實我覺得大家在這個地方,最關鍵的核心在於,我們原本是擔心金管會自己審這個案子,可是在金管會裡面,假設都是只懂金融的人,不懂科技怎麼辦?不懂其他跨領域的東西怎麼辦?所以我們在修法的要旨已經說明了,要旨的說明是「邀集金融、科技及其他與實驗相關領域之專家、學者、機關(構)代表共同參與創新實驗申請之審查」,所以這已經打破了我們原本擔心的鳥籠框架,是非常支持創新的。我們比較擔心的其實是,假設有些機敏的商業模式,這些外部的專家學者在評選或是在參與審議會議等資格上可能會有商業機密外漏的風險,再加上責任政治的考量,才會在支持創新的情況下,讓外部的審查人員要大於三分之一,但又不高於二分之一,還請大家參考,謝謝。
主席:請林德福總召發言。
林委員德福:每一個黨團都有不同的看法與意見,今天審查的是金融科技創新實驗條例,我認同剛才李委員提到關於專家學者資格限制的部分,如果整個主導權還是歸屬在金管會,誠如剛才曾委員講的,要是超過二分之一就太過保守而沒有辦法開放;若是限制資格,再加上原有的條文,亦即專家學者不得少於二分之一的話,我認為這樣才是合理的,畢竟資格的設限是一種配套,至於不得少於二分之一則是委員會審查出來的版本,如果今天要把它推翻掉,變成未來的專家學者要少於二分之一,不就等於還是由機關在主導一切嗎?這點很清楚也很明顯,最重要的是,有資格設限,就不會陷於未來的某些干擾,所以我認為我們要尊重委員會的審查結果。
主席:柯建銘總召發言後,請黃國昌委員發言。
柯委員建銘:我希望今天可以心平氣和,剛才與曾銘宗委員稍微起了點爭執,大家就別太計較。
林委員為洲:不會啦!
柯委員建銘:大家還是好朋友。不過講正港的,剛剛黃國昌委員說有人想擋這個法案,我想也不必在這裡抹黑,星期二過和星期五過是差在哪裡?某些行政院版被推翻,執政黨當然會有一些顧慮,所以我們要求協商,不再重新處理,因為那樣是沒用的。
另外,林為洲委員也說,要把辦法講清楚,你說得好像我們沒有請外部委員,但不是這麼一回事,在此先行澄清。我們只是把它調整了一下。這不是行政院的版本,而是儘量趨向大家在委員會的看法,不過,基於責任政治,我們還是要講清楚,這麼重大的審查,整個審查的機制就是在這裡,包括它的規模、計畫與洗錢防制等都是在這裡看待。
全世界包括英國與新加坡等國家的審查都是很嚴格的,都要經過好幾個step與評估,所以希望大家能稍微往中間移動。林為洲委員以後如果擔任行政長官,一定不會讓外部的人占都市計畫委員的一半,那也是不可能的事情。各部會都有審查委員會,沒有一個部會會全都放給外面的人來做,不然outsourcing就好了。在行政院的版本中沒有訂定責任政治的問題,我們現在把它定成這樣,已算是釋出相當大的善意了,如果真的不行就表決,就是如此。
主席:請黃國昌委員發言,黃委員發言完畢後,請主管單位說明。
黃委員國昌:大概有兩件事,我剛剛說有人要擋法案,這是一種客觀事實的描述,又沒有說是誰,這樣就說我抹黑,我抗議這樣的用詞。
柯委員建銘:講清楚是誰就好了,不要緊我就坐在這裡,就算是說我,我也不怕你……
黃委員國昌:請你尊重我的發言。
柯委員建銘:你講話要負責一點,一下說抹黑就是……
黃委員國昌:你講話有負責嗎?
柯委員建銘:我當然會負責。
黃委員國昌:院長,我可以說話嗎?
主席:當然可以說話。
黃委員國昌:第二個部分,我國目前的立法例,針對各個委員會有定超過二分之一的,也有定超過三分之一的,不一而足,稍微用一點心,稍微用功一點就可以發現。整個政策有它不同的考慮,我建議保留這個條文,大家有各自不同的立場就到院會去講。我相信所有關心這個法案的人,對於最後法律上的效果是什麼,社會上大家會有一定的評價,這樣就好了。
主席:對啦。
江委員永昌:如果這個說明欄裡面的超過三分之一、低於二分之一的內容要有拘束力的話,我想也需要大家。金融科技實驗創新需要給它空間,也需要外部學者專家的意見,但是政府在這個部分是從事負責任的創新,所以政府的責任很重大。剛剛有提到,地方政府其實在很多地方的政策,包括都市更新、環評都有請外部委員,可是大家有沒有想到一件事情?外部的委員每次開會出席的狀況不一樣,第一個委員來講,後面大家跟著修正之後,等到第二位、第三位委員,他又提出不同的意見,後面又要繼續修正。我們現在就是要趕時間,也願意釋放善意。出委員會的條文第八條請大家看一下,審議是有時間的,主管機關是在申請案件六十日內完成審查,到時候如果有外部委員、專家學者的意見,可能導致金管會不能夠負起這個責任,到底是要駁回還是要要求補正?你會陷在那個困境裡。我們先走這一步,也請在野黨共同支持。就像地方政府的狀況,他的外部審查委員會反而造成曠日廢時,不斷迂旋,不斷審議、審查不過的狀況,而且又沒有時間限制。現在這個就如同各位講的,我們在趕時間,要早日通過監理沙盒法案,讓台灣早日迎頭趕上。你看第八條,審議有六十天的限制,所以我要提醒大家。三分之一以上接受外部意見,但是不超過二分之一,讓政府負責任。謝謝。
主席:請曾銘宗委員發言。
曾委員銘宗:我們其實要回到條例,這個條例叫「金融科技創新實驗條例」,它是實驗,而且有時間,第一次一年,延長不得逾六個月。第一個,它是試辦;第二個,它最長原則上是一年半,萬一發生狀況,依第十五條可以採煞車。這個機制很多,這個是實驗,不是真的要放它飛出去。在這樣的情況下,訂定規定有它的象徵意義。二分之一找跨領域的人來談一談,只是讓它試辦。講白一點,你們民進黨在執政,這是很好的象徵意義。發布這個以後的金融創新條例……為什麼剛剛有點那個?我也提出一個法案。這個歷經三、四位主委。老實講,我也贊成柯總召講的,把洗錢放進去。
柯委員建銘:放回去,恢復……
曾委員銘宗:我都贊成,但是這是金融科技創新實驗條例,要有創新的意義。另外,試辦創新措施最長一年半,金管會還可以依第十五條採煞車,假如你們綁手綁腳的話,有訂定等於沒有訂定。不過我的結論是,你們執政,你們負責,到時候表決過了就是宣告無效。蔡總統宣布……
柯委員建銘:這樣就無效嗎?是這樣嗎?
曾委員銘宗:你聽我講。
柯委員建銘:這樣就無效,照你的才有效就對了?
曾委員銘宗:你聽我講。
主席:我拜託各位委員尊重發言者的權利,這樣比較有秩序。
曾委員銘宗:對,就是柯總召說到洗錢……
柯委員建銘:你一直說到我,我就不得不講話。
曾委員銘宗:你說的我贊成呀!
主席:你就不要指名道姓。
曾委員銘宗:好,我就不指名道姓。
柯委員建銘:指名道姓也沒關係。
曾委員銘宗:針對把洗錢放進去,我舉雙手贊成。
主席:其實大家都知道這是實驗,搞不好沒有超過二分之一,一年後我們覺得好像不夠積極,也可以再修,讓學者專家超過二分之一,因為是實驗一年,一年之後就要檢討。我們還是聽一下主管機關的意見,不要在這裡一直說三分之一還是二分之一。
顧主任委員立雄:跟各位委員報告,如果各位看一下條文,這個審查會議其實並沒有什麼任期制,而是每個申請案進來,我們根據不同的領域,譬如它可能涉及人工智慧,我們就找這方面的專家;它可能涉及支付,我們就找支付方面的專家;它可能涉及區塊鏈,我們就找這方面的專家。我們當然是希望給我們一些彈性,讓我們在每個案子找到不同的專家。其實剛才曾銘宗委員也提到一個關鍵,就是這個審查會最後的結論,那個條文看起來還是主管機關在決定,我們才會說民進黨團現在提出來的版本沒有規範一個比例,把這個彈性交給我們,但立法理由裡面說不得少於三分之一、不要超過二分之一,我們就會在這個範圍之內訂定相關子法,看現實狀況來決定聘請什麼樣的專家學者。
剛剛提到的不管是保守或創新,都應該站在負責任的前提之下來做,我們就要負責任的完成這件事情,不要出問題。但是這樣的會議成員到底是寫成不得超過二分之一,還是不得少於二分之一?我個人覺得實際操作的結果不見得差異很大,因為一個是寫不得超過二分之一,我們可能就聘到差不多二分之一不到;一個是寫不得少於二分之一,我們也差不多就聘到二分之一;所以大家是不是可以不要一直在這個問題上面,而讓整個草案陷在這裡?
主席:對,這是小事情,我們就尊重主管機關的意見,好不好?
顧主任委員立雄:就是人數的問題而已。
主席:它至少可以聘到二分之一左右,差一個人,這樣也可以。就尊重主管機關的意見,好不好?那這一條就保留。
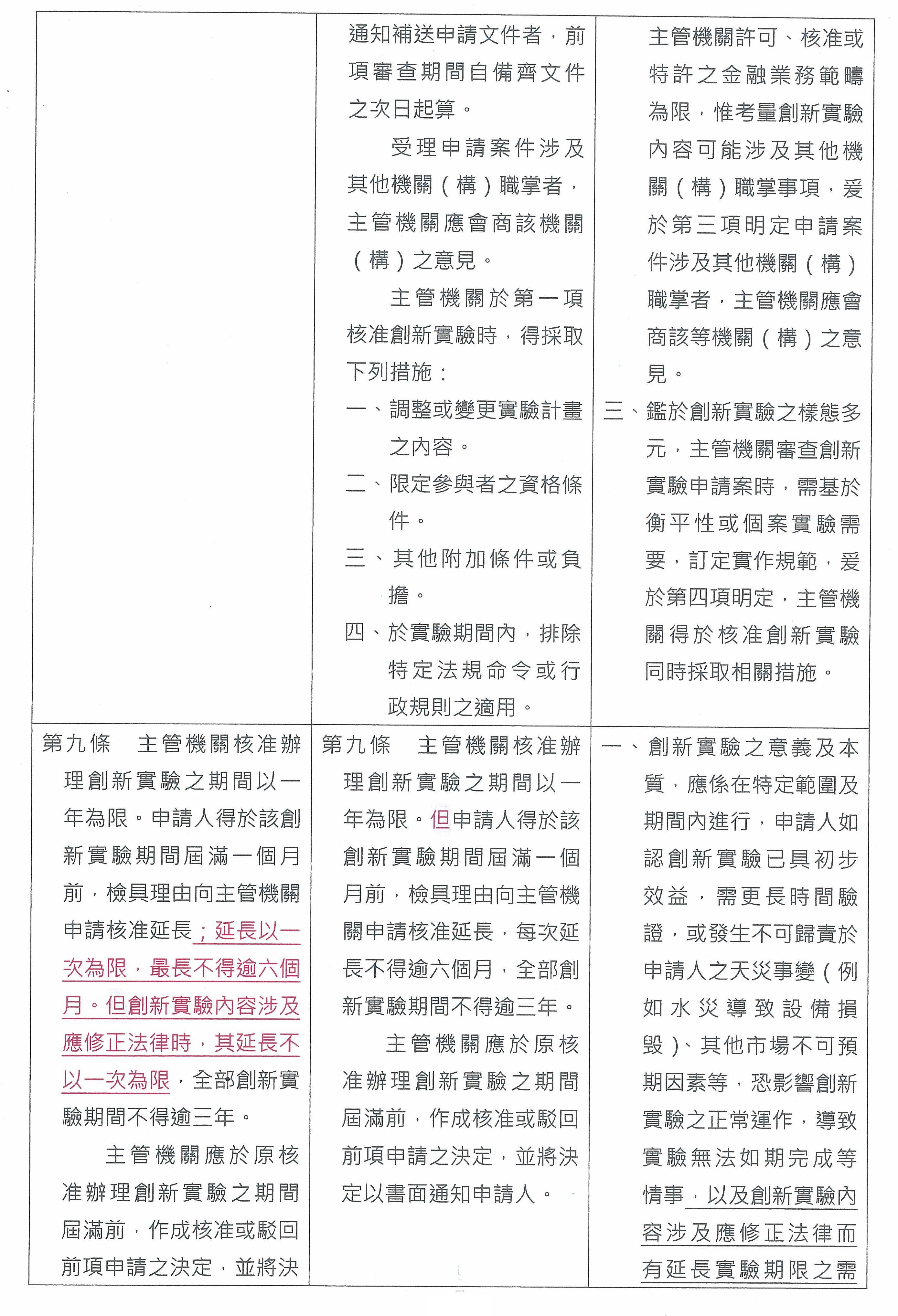
進行第九條,第九條的爭議是時間延長以一次為限,最長不得逾六個月,但創新實驗內容涉及應修正法律時,其延長不以一次為限。跟審查會的意見大概就是有這些修正,我們是不是就照建議修正條文?
請李委員鴻鈞發言。
李委員鴻鈞:我雖然外行,但也有一點意見。
主席:有做功課就對了。
李委員鴻鈞:這個部分對於商業型態的差異必須要去考慮,像是交易性的創新實驗,它還是投資的性質。現在有業者要進行投資性的創新實驗,一年馬上就可以看到成效嗎?我覺得應該給它一個時間上的寬限,現在我們是要把這個修正為一年半,但我覺得應該是最長三年,最短一年,因為它的商業模式是不一樣的。
郭委員正亮:有的人要提早畢業,有的人想去……
李委員鴻鈞:所以給它一個時間,它要提早畢業就可以畢業。
主席:對,而且它的實驗期有三年,所以這個沒有問題。
柯委員建銘:要提早的話,實驗期三個月就可以了。
李委員鴻鈞:大家說好就好。
主席:第九條就照這一本的建議條文通過,沒有問題吧?確認了唷!
現在進入第33頁的第十六條。
柯委員建銘:這跟剛才的第六條一樣。
顧主任委員立雄:第十六條其實跟剛剛大家在爭執的第六條是一樣的,一個審查會議,一個……
柯委員建銘:要表決的時候就一起表決嘛!
主席:第十六條保留。
第十七條看親民黨黨團的修正條文。
顧主任委員立雄:親民黨黨團的修正條文,我先說一下好了,不同就在於最後一句「報請行政院審查」,或「並送立法院審議」,前面都一樣。
李委員鴻鈞:不一樣!
顧主任委員立雄:我是說前面的文字一樣。
李委員鴻鈞:最主要是時間啦!我要強調時間。
顧主任委員立雄:時間有不一樣嗎?
主席:你再看一遍。
請李委員說明。
李委員鴻鈞:創新過了之後還要再3個月再立法,其實在時效上來講,這個創新已經不叫創新了。既然是已經核准過的創新,就應該更快的讓它執行。所以這個修正條文的基本精神是,因為已經再給它延長了,所以已經確定它在整個創新過程中是可以的,如果還要等它核准之後再3個月,再審查再送立法,時間拉太長。既然有這個好意,就應該把這個時間縮短。
主席:所以親民黨是把「至遲應於創新實驗屆滿後3個月內」的「後」改成「前」,然後相關的金融法律修正條文草案並送立法院,本來是只有行政院審查。
郭委員正亮:這裡有個問題,前3個月那個時候真的會完全了解要修什麼法嗎?恐怕還不一定完全知道。
李委員鴻鈞:我再重複一遍最主要的精神,就是既然它已經符合這個條件,我們就應該用最短的時間讓它去執行。
郭委員正亮:如果它可以「畢業」,它本來就可以提早「畢業」,「提早畢業」也是「畢業」之後,金管會才會知道必須修哪些法律,你們這個條文是一定要在實驗屆滿前3個月,那時候法律的意涵可能還沒有出來啊!
李委員鴻鈞:可以不要前3個月,現在就是說如何加快後面的程序。
郭委員正亮:行政院版本來就是屆滿後3個月。
李委員鴻鈞:我現在講的就是這可以,問題是後面的程序如何加快。
郭委員正亮:要修哪些法,可能金管會要研擬出一個版本,然後從行政院送立法院作最後審查。
李委員鴻鈞:對。
郭委員正亮:我們立委不一定擬得出這個法耶!
李委員鴻鈞:行政院核定再送立法院,OK啊!
郭委員正亮:那本來就是必然的程序啊!修法本來就要送立法院。
李委員鴻鈞:我現在講的就是對這個程序我都沒有意見,只是如何縮短它。
柯委員建銘:根據剛剛討論的第九條,實驗期間是1年半,我看所有立法委員提案,不一而足,有6個月、9個月、1年、1年半不等,最多是2年,但是這裡可以訂定一個但書,給它3年時間,因為我們是大陸法系國家,要修法。本來這個法就規定「畢業」之後,金管會必須在3個月內把相關修法送到行政院核定,然後行政院再送立法院審查,我們會給他非常寬鬆的時間,所以大概余委員所擔心的問題是不會存在的。
主席:請余委員宛如發言。
余委員宛如:這個部分為什麼是3個月?其實當初在討論時,是因為要課金管會責任,避免他們修法怠惰,其實新創業者或金融科技業者在申請之後,可以6個月出沙盒、可以9個月出沙盒,看他的時間長久,出沙盒之後,金管會必須得在3個月內,一定要把法案送出去,我們其實是擔心金管會擺爛,然後拖時間,所以才這樣子訂定,但金管會其實是願意加速的。
主席:這個修正動議,我們就維持審查會條文。
處理第二十三條,第45頁。
柯委員建銘:所有條文和金保法有關的,引用到金保法的,大概是第二十條、第二十一條、第二十二條,本條是第二十三條,引用到的是金保法第二條、第七條及第八條,金保法對消費者保護比較周延的條文是第十條和第十一條,當然,如果要告知義務、充分揭露,告訴他整個風險,把這個部分加進去,法益上應該是會比較完整。
主席:針對第二十三條,有個建議條文,大家有什麼意見?如果沒有意見,第二十三條就照建議條文通過。
處理第二十五條,第50頁。第二十五條是加了「但洗錢防制法、資恐防制法及相關法規命令或行政規則不得排除。」「申請人於實驗期間關於洗錢及資恐防制應遵循之事項,得由主管機關會同洗錢及資恐防制主管機關定之。」這應該是必要的,所以第二十五條照建議條文通過。
現在處理附帶決議一案。
請柯總召說明。
柯委員建銘:這個附帶決議開頭是講在沙盒實驗中,當然金管會要負責任,金管會要負責任,當然就要有一個專責單位,乃至於是一個辦公室,包括洗錢防制法通過以後,行政院成立一個洗錢辦,那這個辦公室或這個機構的成員,應該不要是單一來源,我們看到前幾天科技部部長一直在外面宣傳或表揚一些FinTech成功案例,包括高科技產業等等,所以我們希望這個專責單位成員應該要包括央行,因為裡面有匯兌相關業務,以及科技部、經濟部與法務部相關人員,這是行政院內部應該要去找的成員,而不是金管會自己一個單位在做,我想金管會也很清楚,有關區塊鏈的部分,他們也不是完全專家,可能科技部的人應該派進來。
主席:請曾委員發言。
曾委員銘宗:可能他們認為金管會是當然單位,所以就沒寫,是不是?
顧主任委員立雄:金管會是……當然嘛!
曾委員銘宗:所以要寫啊!還是要把金管會寫進去。
主席:就加金管會,還有中央銀行等,是這樣子嗎?
柯委員建銘:金管會寫在前面。
曾委員銘宗:還有NCC。當然啊,因為有很多涉及電子商務,現在臉書很多……
主席:好,包括NCC。
余委員宛如:財政部也需要吧?
主席:那就所有的都包括了。
曾委員銘宗:財政部應該沒有吧?我跟各位說,NCC的部分,我沒有跟你們開玩笑。
主席:我知道,那財政部呢?
柯委員建銘:那個將來在電信上……
主席:財政部需不需要加進來?這個就改成金管會、中央銀行、科技部、經濟部、法務部、NCC,還是怎麼樣?
郭委員正亮:院長,金管會應該要寫在最前面。
主席:你們再重新修改。
柯委員建銘:附帶決議中的「未來依據金融發展科技……」部分,把金管會寫在最前面,即金管會主導,該會再去找這些單位的人來。
主席:對,再找中央銀行、科技部等。
柯委員建銘:至於要不要把財政部加進來,因為這裡有一個「等」,是有一些彈性在。至於NCC,就把它加進去,因為NCC在這部分是很重要。
主席:好,這部分就照以上修正通過。
另外,這個案子就處理得差不多,共保留兩條,這兩條要發言的人數方面,大家有何建議?
曾委員銘宗:另外就是其他案子一併處理,對不對?
主席:第二階段會處理。
柯委員建銘:那些案子都沒有意見。
主席:那個都不會有問題,各黨團都簽名了。
李委員鴻鈞:我們1位。
主席:好,親民黨1位,國昌兄呢?針對這兩條。
黃委員國昌:可以啊,就把協商結論趕快簽一簽。
主席:發言代表的人數呢?
黃委員國昌:1個就可以了。
主席:國民黨呢?保留的這兩條部分。
曾委員銘宗:3個。
主席:3個?這個沒有意義,兩個就好了!
林委員為洲:2個、2個。
柯委員建銘:同一件事情耶!
主席:好啦,2個、2個、1個、1個。
柯委員建銘:什麼各2個?你們兩條都要2個?
主席:沒關係啦!
柯委員建銘:兩條講一次就好了啦!
主席:好,第1案在處理的過程,我們先處理第2案到第9案,這幾案大概都是相關、宣示性的案子,各黨團也都簽名了,我們就照黨團協商結論通過,好不好?第2案到第9案都一樣的,只是配合第一條、宣示性的。這個也通過。
現在處理第10案。第1案到第9案相關的官員可以先離席。
柯委員建銘:投顧的部分是否先處理?
主席:我會處理。
柯委員建銘:後面重複……
主席:跟後面案子相關的官員就留下來,無關的人就先離席。
柯委員建銘:投信投顧的部分是否先處理?
郭委員正亮:投信投顧的部分,就黃國昌委員……
黃委員國昌:院長,我具體建議,投信投顧法先談,讓顧立雄主委可以先離席,這樣比較順。
主席:好。投信投顧法的資料在哪裡?先拿過來。
列席的所有官員,拜託該離席的就離席,該留下來的就請坐下來,你們這樣子我們沒有辦法開會。
我們現在先來處理證券投資信託及顧問法部分條文修正草案,該法第一百零五條之一保留送院會處理,請顧主任委員說明。
顧主任委員立雄:證券投資信託及顧問法審查會有通過相關的條文,只是有一條條文保留,其他的部分大家應該都沒有意見,是不是需要重複說明?還是只就有爭議的……
主席:就第一百零五條之一,黃國昌委員,針對這一條嘛?
黃委員國昌:對不起,現在在討論什麼?
主席:投顧、投信。
黃委員國昌:就1億元的事情嘛?
顧主任委員立雄:對。
黃委員國昌:你們希望這樣修嘛?
顧主任委員立雄:是。
黃委員國昌:但我不贊成,所以就表決啦!
顧主任委員立雄:好。
主席:這超過一個月了嗎?
柯委員建銘:剛好一個月。
主席:好,這個保留送院會……
黃委員國昌:先暫停一下,我先簡單講一下,不管這個條文有沒有過一個月,我不會用一個月去卡。金管會有金管會的立場,我有我的立場,但是我簡單講,對於犯罪所得超過1億元的這種重大金融犯罪,我們在這個新的條例裡沒有按照目前銀行法的相關規範科以較重的刑責,完全違反社會的期待,讓這些重大金融犯罪的罪犯有可能在接下來的司法程序中獲得比較輕的刑期。雖然金管會說,刑期是三年到十年,他也有可能被判到十年,但是我相信任何對刑法有基本認識的人都了解,刑度三年到十年跟七年以上有期徒刑是兩個完全不同的世界。因此,在新的立法例裡面,你要讓這種重大犯罪所得超過1億元以上的罪犯還是適用一般三年到十年的刑度,我絕對絕對沒有辦法同意。
主席:就是這一條嘛?
黃委員國昌:對,沒錯。
郭委員正亮:我說明一下,顧主委也可以補充,現有訴訟案件可能涉及重大罪犯的主要是銀行法,銀行法沒有修,我們修的是投信投顧。
主席:對,但是你要不要說明一下剛才黃委員講的,為什麼刑度跟銀行法的規定會不一樣?
柯委員建銘:他是用特別背信。
顧主任委員立雄:證投信法第一百零五條之一是涉及特別背信罪的新增規定,是根據其他類似的業法在刑法背信罪規定以外的特別背信罪所定。然而,現行新增的背信罪都不再以犯罪所得為根據,因為犯罪所得的計算非常困難,例如有數人犯罪到底要不要共同計算、犯罪所得是否扣除成本等等,現在很多相關的案例都在發生中,所以我們跟法務部討論的結果是,新的立法政策就不再採以犯罪所得作為構成要件的加重事由,就不再這樣規定,之前通過的電子支付機構管理條例、電子票證管理條例都已經沒有類似的規定。這次的證投信法也是按照這樣的立法意旨,沒有增列有關1億元以上的部分。但是既有的其他法,包括銀行法、證交法、信託業法、保險法等等都還是維持,因為還有很多個案仍在進行中。在新增的特別背信罪大致是採這樣的立法政策,這一點請委員能夠支持。
柯委員建銘:我覺得這個題目是應該討論的,證交法第一百五十七條規定內線交易有1億元以上者要加重其刑,7年以上徒刑甚至10年都有,所以特別背信在這裡加入,我是覺得……因為投信投顧是對外募集資金,很多案例造成的受害者都很多,所以想請法務部表示一下意見,這在法理上應該一致,證交法第一百五十七條就有啦。
李委員鴻鈞:我也贊成要重一點,改7年以上,這有困難嗎?
柯委員建銘:法務部說明一下。
陳次長明堂:最近這幾年來因為銀行法的關係,1億元以上很難計算,剛才顧主委也有提到。而且按照速審法第七條規定,超過8年還要減輕,趙建銘的父親現在判不下去,就是因為計算方式反反覆覆。如果是中度以上,3年以上、10年以下的立法例,最近這幾年都沒有用到1億元的計算。
主席:所以你的結論是什麼?
陳次長明堂:我們尊重金管會的意見。
柯委員建銘:速審法是另外一套。
陳次長明堂:我知道。
柯委員建銘:超過8年可以減半,就是訴訟超過8年沒有確定,那是另外一個系統。
郭委員正亮:我補充一下法務部的意見,如果以1億元所得作為一個界線,往往人家會用這一條來當作法律技巧,不斷地反覆。因為你計算的方法和我計算的方法不一樣,結果算不出是不是有1億元這條界線,所以很多案子判不出來。
黃委員國昌:我建議直接交院會處理,至於1億元的金額算不算得出來,我必須要講,那是假議題,因為法院對犯罪所得要宣告沒收時,數額要不要確定?要啊!這永遠都會是一個爭點啊!你把它講成說沒有這個限制就不會變成爭點,不是這樣的啦!在任何刑事犯罪當中,犯罪所得是多少錢當然會變成爭點,因為涉及宣告沒收的範圍。如果你要用這個當作訴訟技巧來拖,能不能拖?當然可以拖。我們的案件審理太慢,讓那些罪大惡極的被告鑽速審法的漏洞,這是現在審判體系必須嚴肅面對的問題。但是我不會用這個當作理由,讓一些重大犯罪所得的人竟然可以用立法院訂出的法律跟其他法體系完全相反來獲得輕判的可能性。對不起,我沒有辦法認同。
柯委員建銘:說事情不必這麼大聲,慢慢講就好了。我覺得這裡加特別背信也無不可,當然我們尊重法務部,內部再討論一下。這個問題值得好好討論,因為證交法就有了,至於1億元算得出來還是算不出來,那是margin,是邊緣的,大條的是所得被沒收。這部分……
郭委員正亮:不然你同意一下。
柯委員建銘:我可以接受啊,我講了半天就是說可以接受,但是我們內部再討論一下,明天黨團會議再決定,因為跟行政院版不一樣。
主席:有關證券投資信託及顧問法第一百零五條之一,就請民進黨黨團再討論一下,目前是傾向接受,而且刑度要重一點,簡單講就是這樣啦!這個案子就保留這一條,如果明天這一條沒有問題,那麼整個案子就沒有問題了。
另外,「臺灣金融控股股份有限公司條例第十二條之一修正草案」也是金管會的案子嗎?
顧主任委員立雄:主政的是財政部。
主席:這是財政部的案子嗎?
顧主任委員立雄:是的。
主席:那麼金管會的案子還有沒有?
顧主任委員立雄:沒有了。
主席:那就回復到第10案,第10案是「國家住宅及都市更新設置條例草案」案,這是司法及法制、內政兩委員會……
林委員為洲:這個還沒滿一個月,現在時間還沒到。
主席:是這樣嗎?
林委員為洲:對啊!這是106年12月8日提出的,等到明年1月8日才滿一個月,這個案子可以慢一點處理。
主席:拜託各黨團就座,民進黨黨團現在沒有半個人在場,這樣要怎麼協商?既然這個案子的時間還沒到,為什麼就提出來協商呢?
柯委員建銘:哪一個?
主席:第10案「國家住宅及……
黃委員國昌:你們討論,我們之後再看結論我們同不同意。
主席:好吧!如果可以的話,就請你們明天再補簽字。
針對第10案,因為目前還不到一個月的時間,所以林為洲委員說……
林委員為洲:對啦!反正都要召開臨時會,等到臨時會的時候再來處理好了,這必須等到1月8日才滿一個月。
柯委員建銘:現在是特別情商好不好?拜託一下啦!
林委員為洲:礙難同意。
主席:那麼第10案就保留。
第11案是「醫療法」,這部分有沒有問題?請問國民黨黨團有沒有問題?
林委員為洲:主要是第八十二條……
主席:這是李彥秀委員等人提出的,請大家看一下第八十二條條文有沒有問題?
林委員為洲:這部分牽涉到醫療人員,包括醫生在內,也就是當他們碰到醫療糾紛時的課責問題,一方面消費者……
主席:就是兩方面要如何達到平衡點的問題。
林委員為洲:對,因為消費者基金會對此還是存有不同意見,所以這部分還是稍微保留一下,同時也請主管機關再說明一下好不好?
主席:請李委員鴻鈞發言。
李委員鴻鈞:現在是這樣,關於第五項的修正,實務上家屬常常會依照民法第一百八十八條,主張醫院必須負起連帶賠償責任,通常法院也會判處醫院負起連帶損害賠償責任,這是常常會產生的狀況。所以,司法院和法務部必須說明:這樣修法會不會降低醫院必須負連帶賠償責任的機率,變成讓醫生一個人來跟病人家屬打官司?因為本來有醫院的支撐在,如果這樣修正,會不會變成由醫生單獨面對和病人之間的糾紛?會不會有這樣的疑慮?請一併說明。
主席:請衛福部說明。
薛次長瑞元:實際執法的部分稍後再請法務部和司法院說明,衛福部這邊是認為這樣不會,因為民法第一百八十八條的規定仍然存在,所以它有僱用人的連帶責任,這點並沒有被排除,反而是醫療機構因為其醫事人員執行業務而有故意過失的時候,它本身就要負責,變成是自己的責任。所以民眾要主張時,是兩個都可以主張,一方面可以直接主張就是因為醫療機構所有的履行輔助人有這樣的過失行為而導致了這樣的結果,醫院本身就要負責;如果主張民法第一百八十八條的話,就是僱用人的連帶責任,這時僱用人可以主張自己在選任或監督上面是沒有問題的,也就是說,醫院在選用這個醫師(假設是醫師),或者是監督他執行業務的過程當中,是沒有問題的,因此而免責。所以老實講,這個條文對醫院的責任其實反而是比較加重的。
至於實務上是不是這樣解釋,還是請司法院和法務部來說明。
主席:請司法院說明。
邱廳長瑞祥:主席、各位委員、各位先進。我是司法院民事廳邱瑞祥,簡單跟大家說明一下。修正草案的第五項是從現行條文的第二項移列過來的,現行條文第二項的規定是:「醫療機構及其醫事人員因執行業務致生損害於病人,以故意或過失為限,負損害賠償責任。」所以第二項是規定醫療機構及其醫事人員的賠償責任。現在修正草案把醫事人員的民事責任和刑事責任規定在第二項和第五項,把醫療機構的民事責任、賠償責任規定在第五項的話,體例上面會比較清楚。
接下來是剛才李委員所垂詢的,因為原來的第二項也是有關醫療機構本身的賠償責任,現在修正草案規定「醫療機構因其醫事人員執行業務致生損害於病人,以故意或過失為限,負損害賠償責任。」的話,我們也有看到一些法律學者提出類似剛才李委員的質疑,就是這樣是不是會限縮醫療機構的責任,導致病人沒有辦法依照民法第一百八十八條來請求醫事機構負連帶賠償責任?
所以,從法律適用來看,如果我們把第五項中的「其醫事人員」這幾個字刪除掉的話就會很明確,因為這時就會是醫療機構本身的責任。這時學者們的疑慮就可以解除,而且更可以明確地知道這就是醫療機構本身的責任,也和修正前第二項的規定差不多。
因為司法院與法律適用有關,所以我謹就法律適用及學者的疑慮提出以上報告。
李委員鴻鈞:將「因其醫事人員」刪除?
邱廳長瑞祥:「其醫事人員」這5個字刪除的話,就可以知道這是醫療機構本身的賠償責任。
李委員鴻鈞:就不會有這個疑慮了?
邱廳長瑞祥:就不會有了。
主席:所以,如果把第八十二條修正條文第五項中的「因其醫事人員」這幾個字劃掉……
邱廳長瑞祥:是「其醫事人員」5個字。
主席:「其醫事人員」5個字劃掉?
邱廳長瑞祥:就可以免除掉學者和李委員的疑慮。
李委員鴻鈞:所以是「醫療機構因執行醫療業務致生損害於病人」。
主席:這樣的規定就不會有這樣的疑慮發生了。
柯委員建銘:醫療機構如何執行醫療業務?當然是醫事人員才能執行,所以是連帶賠償責任,像立法院能做什麼壞事,立法院只是一個空殼,所以應是立法委員才會去做壞事,對不對?所以醫療機構如何執行醫療業務?當然是醫事人員才能執行醫療業務。
邱廳長瑞祥:原本第二條的部分是規定「醫療機構及其醫事人員」,所以原本第二條就是這樣子規定。
柯委員建銘:先不看原本的規定,就只看這個條文好了。
邱廳長瑞祥:一些學者的疑慮是認為,這樣是否會把民法第一百八十八條予以排除?
柯委員建銘:會嗎?
李委員鴻鈞:現在柯總召質疑的是這樣規定下去的話,則這個法在執行上會不會有他剛剛講的疑慮發生?
柯委員建銘:你們是要把「其醫事人員」等字刪除嗎?
邱廳長瑞祥:把「其醫事人員」等5字拿掉,其實跟原本的條文差不多,但是如此一來很多學者的疑慮就可以解決掉了,這就是醫療機構本身的責任,不會因為其醫事人員有相關的故意或是過失才要負責,如此一來,外界的疑慮就可以免除了。
主席:你那邊有沒有修正條文?你看一下第五項……
柯委員建銘:請衛福部說明一下。
薛次長瑞元:關於總召的擔心,其實也不用那麼擔心,因為它是法人,法人在執行業務的時候若造成人家的損害,也是必須要負責,雖然法人也是一個空殼,所以要判斷法人是否要負責,還是要看其履行輔助人,這在學理上也是說得通。
主席:請邱委員泰源發言。
邱委員泰源:醫療機構的部分可能要留下來……
主席:醫療機構的部分有留下來啊!你要看的是第五項,就是把「其醫事人員」等字刪除,委員覺得可以嗎?
邱委員泰源:醫療機構因執行醫療業務致生損害……
主席:醫療機構因執行醫療業務致生損害於病人,以故意或過失為限,負損害賠償責任。
邱委員泰源:因為我不是法界人士……
主席:這是司法院建議的。
柯委員建銘:法務部說明一下。
陳次長明堂:之前協商的時候,關於「其醫事人員」是表示有一個自然人,才會有故意或過失,但是若只寫「醫療機構」,確實有人認為醫療機構本身是……
邱委員泰源:若是原來的條文,可能比較不會引起爭議,就是醫療機構責任不變,現在大家擔心的是醫療機構的責任會有所改變,甚至讓其卸責,所以是不是就照原來的,不然就是在立法說明提到醫療機構責任不變,如此就可以免除很多人的擔心。
陳次長明堂:我們是可以在說明欄表示,把這5個字拿掉並恢復原條文,基本上是可以的。
柯委員建銘:什麼意思?
主席:就是把那5個字拿掉,然後在說明欄來補充說明。
邱委員泰源:在說明欄第一句就提到,醫療機構責任不變,從第二項移到第五項,這樣大家就不會擔心了。
陳次長明堂:可以。
柯委員建銘:把醫事人員等字劃掉的話,則當醫院保全人員或是打掃的歐巴桑打人時,請問是否屬於醫療行為?
陳次長明堂:那不是醫療行為。
主席:如果這5個字劃掉,第八十二條的修正就依下面的修正通過。時代力量表示,修完之後他們會再看,如果同意就會簽字,這樣就沒有1個月的限制,我們就可以在禮拜五排入議程。這個法案超過1個月了,這樣的話明天就可以處理了。我看了協商結論,李彥秀委員有簽字,如果李鴻鈞委員再簽一下,明天我們再跟時代力量黨團黃委員拜託一下。他們有簽了。就拿給他們簽。
李委員鴻鈞:我來簽字。
林委員為洲:所以這5個字有拿掉?
主席:拿掉了,但是在說明欄要寫清楚。
邱委員泰源:說明欄就是醫療機構責任……
主席:請衛福部在說明欄把這個寫清楚。
柯委員建銘:醫院跑不掉啦。
黃委員昭順:不要再寫那幾個字。我覺得把這幾個字拿掉就好了,因為說明欄裡面再寫那些東西進去,有的時候又會增加很多麻煩,我覺得請司法院……
主席:他們都有表示過意見,他們說這個拿掉沒有關係,因為機構還是要負責。
邱委員泰源:醫療機構責任的部分要不要寫進去?現在是在講機構的部分,不是在講人員的部分。
主席:現在在講第五項,不是講第二項。現在在講機構了。
黃委員昭順:我知道在講機構,但是說明欄必須再強調這個……
主席:如果這5個字拿掉,機構就是要負責了。
邱委員泰源:說明欄要不要寫一下,比較好?
主席:有這個必要嗎?
薛次長瑞元:說明欄本來就是從第二項移到第五項,就是醫療機構責任不變,由第二項移到第五項。
主席:所以根本不必再特別強調。
黃委員昭順:其實那幾個字不用再強調,如果再強調又會增加很多的困擾。他說說明欄裡面還要再寫。說明欄不用再寫了,不要再節外生枝了。
主席:就照原來這樣子,衛福部有沒有意見?沒有意見,怎麼樣?好,沒有意見,「其醫事人員」5個字劃掉。
黃委員昭順:說明欄不要再寫了,多寫多增加麻煩。
李委員鴻鈞:就照你的意思。
黃委員昭順:不是照我的意思,是照大家的意思。
主席:好,把協商結論寫一寫請委員簽名。
邱委員泰源:剛才各黨團為了民眾的救命錢非常努力,我非常感謝。
黃委員昭順:不用客氣。
主席:現在大家協商的氣氛很好。
李委員鴻鈞:因為會吵架的那兩個人不在。
黃委員昭順:你在說誰?你就直接把名字講出來好了。
林委員為洲:你講到重點了。
黃委員昭順:柯建銘不在。
林委員為洲:還有黃國昌。
主席:現在處理內政委員會的第十二案:委員趙天麟等17人擬具殯葬管理條例第二十四條條文修正草案。請趙委員天麟說明。
趙委員天麟:謝謝院長、各位委員。在說明之前,我是不是可以做一個說明及提議?首先,臺灣目前殯葬追思相關的設施都是處於僧多粥少的情況,相當地不足,所以才會有許許多多的陳情,希望在一定嚴謹的範圍之內,讓追思的相關會館能夠有不放大體、只有在告別式前舉辦追思活動的空間。這個部分經過委員會的審議及多次協商其實已經有一定的共識,但是當然還有討論的空間,我先做以上的說明。
我想請求院長及大家同意的是,其實我及邱議瑩委員另外又提出殯葬管理條例第三十五條、第三十六條及第五十二條的修正條文,並未列入今天我們原來提列上來的版本,但是它有強烈的公益性,請容我說明一下,就是第三十五條、第三十六條是邱委員議瑩的提案,它是過去監察院所管理的特種基金,原本規範在第三十六條,但因為地方政府怠惰,所以長期都沒有設置專戶,也沒有跟業者催繳,導致十幾年來的問題現在突然要進行裁罰跟收繳,導致地方政府也無法執行,責任難以釐清,業者也無法因應,所以在產官學研多次公聽會的處理之下,內政部及內政委員會已共同討論出一個很好的方向,就是以提高管理費的方式,設置管理費的專戶,並且確立了急難救助為主要基調的比例方向,所以第三十五條、第三十六條具有強烈的公益性,我必須說目前可能還需要一些討論,像曾銘宗委員曾擔任過金管會主委,他就提出很多提議和建議,但是很不巧的第三十五條、第三十六條及第五十二條在當時審議時是同一包,所以變成大家認為第五十二條還要從長計議,這部分雖然是我提案的,但是我沒有意見,不過第三十五條、第三十六條可否與第五十二條分開處理?要不然具有高度公益性及時間急迫性的第三十五條、三十六條反而沒有辦法討論的話,我覺得真的會造成地方政府及相關業者相當大的困擾,也讓我們沒有辦法落實管理費專戶進入制度化的管理,以上是本席的建議。
主席:請黃委員昭順。
黃委員昭順:院長,剛才趙天麟委員所講的第三十五條、第三十六條部分,並不在我們今天協商的範圍內,所以不可以在這個時候把它納進來,這是第一點。
其次,至於第二十四條條文,當時在我們討論的過程中就有很多爭議,其實第二十四條是違背我們現在整個都市計畫的精神,因為在說明欄中有寫要在他的周邊,而且還要讓大家可以處理這些東西,問題是原來的住戶和商家可能在我們台灣人民的習俗上對這塊原本就非常忌諱,如果我們要把它放寬到這樣的程度,尤其是台北市、新北市跟台中周邊鄰近地區,我覺得除非我們要更改都市計畫法,除非縣市政府要更改都市計畫,否則我們立法院沒有理由用這種方式來放寬,因為我們內政委員會現在正在討論都更,我把意見講完,我就要先走了。謝謝。
主席:請花次長說明。
花次長敬群:報告委員,針對第二十四條,就是把殯葬設施跟非殯葬設施作一種區隔管理,且原則上不要把追思禮拜設施用殯葬設施的概念來建立,亦即有大體的才視為殯葬設施的概念,做了這樣的區隔,就能允許在殯儀館周邊1000公尺範圍內,由地方政府基於自治的精神來核定追思禮拜的設施空間。
趙委員天麟:我再補充一下,請大家看這張,因為協商當時黃委員好像有簽名,但沒有參與,這部分確實有黃委員提到的顧慮,所以協商並不是照審查會通過的版本作為當時協商的結論,雖然後來作成的結論國民黨團並沒有簽名,但現在這張就是除了剛才花次長所講的,其必須有地方政府自治限縮的規定之外,還包括建築安全應符合建築法規所定之宗教類場所、消防安全應符合消防法規所定之宗祠教堂等場所,至於相關的細則,主管機關要擬定在這1,000公尺內還有什麼其他相關條件,這些其實都還有再進行規範。
黃委員昭順:我有看到,為什麼後來我不願意參加當天的協商?第一,我們把如此重大的事推給地方政府,這是不公平的!第二,你知道1,000公尺有多長嗎?如果住戶原來就在殯儀館旁1,000公尺,等於有一公里遠,若放寬讓地方政府核准,請問會引起何種爭議?這問題原本依照都市計畫處理即可,現在怎麼會在立法院開後門處理呢?我認為這種處理方法是不對的!我希望立法院是個講正義的地方,不可以通過這種案子!
林委員為洲:我們的意見就是黃委員剛剛所講的,這件事必須更審慎一點,且確實會影響周邊居民的寧靜生活。
主席:先保留好了……
姚委員文智:我不知各縣市差異何在,以台北市而言,1,000公尺也就是一公里的範圍相當大,而且恐怕已經大到瀕臨立法院了,花次長有算過嗎?
花次長敬群:沒有真的去劃過。
李委員鴻鈞:如果連立法院旁都可以阿彌陀佛誦經,那就麻煩了!
姚委員文智:應該不至於到立法院……
主席:姚委員的意思……
姚委員文智:我知道每個縣市有不同的需求,因而授權地方政府處理。但以台北市而言,一公里真的太寬了,更不知道地方政府能否擋住壓力,而且真的需要這麼寬嗎?我想請大家再斟酌一下。再說,訂出1,000公尺的道理何在?以現狀來說,現狀是不合法的,但現狀周邊有無這種需求?有,這點我承認。只是這種周邊需求應該不至於超過200公尺……
主席:對,應該沒有。
姚委員文智:這是以台北來說,但外縣市狀況我不清楚。
主席:外縣市也不會超過200公尺。
趙委員天麟:花次長,你有進入狀況嗎?我們花那麼長時間審查,你們也說有到每一個縣市與地方政府丈量過才提出這數字,現在卻說不知怎麼量出來的?
花次長敬群:不是,剛剛他問立法院算不算……
趙委員天麟:立法院當然不算!
花次長敬群:我是說不知道範圍。我剛剛看了一下,以一殯來算,大概到長安東路。不可諱言,有些縣市確實有需要,這點是我們所瞭解的。
主席:現在是違規存在。因為殯儀館附近並不存放大體,大多寄放骨灰……
吳委員琪銘:沒有放骨灰,弔唁而已。
主席:也沒有放骨灰?
李委員鴻鈞:那我不敢簽,萬一簽了報紙馬上就……
主席:請吳委員。
吳委員琪銘:針對殯葬條例第二十四條第三項第一款有關追思會館設置放寬一事,記得當初在內政委員會討論時僅針對殯儀館附近,只是不知為何後來又多了火化場?本席建議拿掉火化場。
主席:既然大家意見這麼多,我看這條就先保留。
李委員鴻鈞:保留啦!
主席:親民黨也不同意,國民黨也不同意,時代力量則是不在場。
趙委員天麟:我尊重大家的決議,我只是想再提醒一點,有為者理當面對問題並解決問題。但現在不管討論結果如何,我都尊重,畢竟我們採的是共識決。
主席:對。
趙委員天麟:但我要提醒各位,設置這類場所是人民所需要的,畢竟現在這些設置均屬非法,且這種亂象會持續下去,這是第一點。第二,我剛才提的建議拜託大家一定要參考一下,第三十五條與第三十六條是高度公益性的條款
主席:我知道,但今天沒有排入協商議程,而且大家對於這一條的意見也不一致,所以後面並沒有排入,剛才國民黨黨團已經表示得很清楚了。
劉委員櫂豪:那明天要不要處理?
主席:因為時代力量也不在場。
趙委員天麟:沒關係,我尊重大家的意見,但是對於第三十五條及第三十六條,我要盡言責再講一下。有關管理費的部分,內政部強力希望讓這個亂象解決,才能取得在做各種殯葬設施買賣的……
主席:我了解,要提撥2%交由直轄市、縣(市)主管機關,但一般都沒有提撥,現在縣市政府要追繳了,但他們沒有辦法拿出這些……
趙委員天麟:對,我們就提供比較高額的管理費,一方面補足過去的追繳,二方面可以讓這個制度上路,要不然明年馬上就是新年度的開始,又會出現地方政府無以為繼,整個出現很大的亂象。
主席:花次長,對於剛才幾位委員的疑慮,請內政部拿回去檢討一下,這1,000公尺會不會比較遠?縱然是給地方政府,也只是把燙手山芋丟給地方政府,該500公尺就500公尺,該300公尺就300公尺,應該針對幾個縣市去實地進行了解與調查,要說服社會總是要有一些數據,而不是籠統的訂出規定,有問題就要去解決。不然弔唁沒有地方弔唁,這也是滿奇怪的,不見得每個縣市都有,但滿多確實都是違規在使用,所以距離的問題,請你們去了解一下。
其次,剛才趙委員特別提到回饋金沒有繳納現在要追繳的問題,後續要如何把這些錢用在哪些用途上,也請你們去進行比較詳細的了解,之後再提供給各黨團參考,這樣才會有協商共識,因為今天沒有排入議程……
趙委員天麟:我懂,我必須說這真的很遺憾,因為監察院已經不斷糾正地方政府處理這件事情,地方政府因為以前的怠惰,沒有設立基金,也就無從收取了,這一點是不是有時間讓花次長說明一下,因為這是他們要求的版本,是他們希望能趕快納入管理的,我是基於職責與雞婆,這件事情沒有也就算了,對我來說也不會有影響,但你們會有永遠處理不完的亂象。
主席:請花次長說明。
花次長敬群:第三十五條及第三十六條對於提撥的殯葬管理維護基金要有一個制度面、可行的管理制度,如同剛剛院長提到的,過去因為大家不遵守,加上地方政府怠惰,這些基金都沒有成立,我們很擔心這些殯葬園區的管理維護基金沒有開始去累積,以後可以賣的比例越來越少,必須內部自己經營,真的會沒錢,未來會很可怕。
李委員鴻鈞:這個邏輯是這樣,但如果他經營都賠錢要怎麼辦?
主席:所以要有基金啊!他現在最麻煩的就是法律有規定要提撥2%的費用來成立管理基金,結果大家都沒有提撥,而地方政府也沒有向殯葬業者、園區收取基金,現在就是在亡羊補牢,簡單說就是這樣。
李委員鴻鈞:但今天就沒有排審這個,而且這個議題很敏感……
主席:我知道,殯葬業者要提撥這筆錢,而這筆錢未來要怎麼使用,就是要管理這些園區,否則這家公司到最後沒有收入而倒閉,這個園區就沒有人管理,公司倒了政府就要接管,政府接管要怎麼辦?就是要基金嘛!這就像管理費一樣。有關這個案子,大家大概都理解了。
趙委員天麟:最後我提出一個技術性問題,當初第三十五條與第三十六條是與第五十二條併案提出審查報告,但是這三條是完全不同的……
主席:請委員會說明一下,可否將審查報告切割變成不同的案子。
賈秘書北松:當時委員審查的時候,第三十五條、第三十六條及第五十二條是不同的提案,但併案審查。我建議這二個案子如果要分開,可能要容許內政委員會去文議事處撤回原本的審查報告,由委員會重新把不同委員的提案分別做成審查報告後再報院會處理。
主席:好,那就報議事處,就這樣處理。
今天因為時代力量黨團不在,我們草擬的這些案子也有一些結論,雖然有些沒有共識,但能夠在院會處理的部分就到院會處理,還沒有到可以處理時間的法案,屆期之後再進行協商。
李委員鴻鈞:謝謝院長,今天處理的都還不錯,都很好,我們也都同意,因為明天是院會最後一天,我們希望明天就只處理今天朝野協商的案子,不要再增加新案了。
主席:不會啦,這個要各黨團同意啊!
李委員鴻鈞:這個大家要講好啊,不然朝野協商後,明天又提出……
劉委員櫂豪:讓大家好好過年假。
李委員鴻鈞:對啦,不要再增加有的沒有的出來,因為都講好了,明天處理的就是這些案子,不要再增加了。
主席:但時代力量黨團不在……
李委員鴻鈞:今天講好了,明天就處理今天協商好的案子,不要再增加了。
劉委員櫂豪:有些是沒有爭議的案子啊!沒有爭議的……
柯委員建銘:等一下……
主席:不是啦,沒有爭議的案子當然可以處理,沒有爭議的案子縱然不滿一個月,有協商結論也可以處理,至於有爭議的案子,滿一個月的明天處理,剛剛我們討論過的案子,該表決的,大家就各自表達立場,這部分剛剛已經講過了嘛!至於醫療法,已經滿一個月,如果明天那五個字拿掉,三個黨團已經簽字了,如果時代力量……
李委員鴻鈞:就是第八十二條嘛!
主席:對,第八十二條。
李委員鴻鈞:那個OK啦!
主席:如果時代力量不簽字,到時候就直接處理。
李委員鴻鈞:我的意思是除了剛才協商的案子外,不要再增加一些案子出來。
劉委員櫂豪:如果程序委員會安排的討論事項沒有爭議……
主席:對啦,那些沒有爭議的案子當然要處理啊,沒有爭議、協商有結論的議案都要處理。
林委員為洲:議程都確定了。
主席:對,議程都確定了。
柯委員建銘:沒有,議程明天還可以再重新表決。
林委員為洲:已經確定了!
柯委員建銘:明天還可以增加議程,順序也可以調整。
主席:他們的意思是能不能不要再增加今天討論範圍外的議案。
劉委員櫂豪:這個要區分啦!
主席:第一,不管有沒有一個月,協商有結論的案子,明天就要處理,既然有結論,明天是最後一天院會,就要把它通過。
李委員鴻鈞:各黨團都有簽名的當然OK。
主席:第二,今天協商有結論的部分,就依今天的結論辦理,包括剛才提到有保留二條的金融沙盒部分,就依照協商結論辦理。至於國宅的相關法案,因為時間還沒有到,當然就等時間到再處理。殯葬管理條例第二十四條,大家還有不同的意見,這個……
林委員為洲:暫不處理!
主席:就看各黨團的意見,因為民進黨黨團內部也有一些意見。
劉委員櫂豪:那就不要處理了。
主席:這個部分我們就另定期協商。明天至少是這個會期的完美結束,至於臨時會就等臨時會再說。
柯委員建銘:還有今天增列的議程,有時候你們提出增列議程,我們也會討論。
主席:討論一下沒有關係。
柯委員建銘:基本上我們來討論一下藥事法,藥事法已經超過一個月的協商期很久了,坦白講,這是台美外交的問題。
林委員為洲:這是臨時增列的?
主席:今天早上他們發文來增列的,這有公文。
柯委員建銘:這個有急迫性,也超過1個月了,假如大家有共識,我們希望可以處理。當然,時代力量黨團表示不同意見……
李委員鴻鈞:他們不會簽啦!
柯委員建銘:不簽沒有關係,我們再做打算!也可以表決啊!
主席:有幾條?只有一條?
吳署長秀梅:不是,我們昨天協商只剩下一條有意見。
主席:協商結論剩下一條有意見,那總共有幾個條文?時代力量黨團有沒有簽名?他們絕對不簽,那就是沒有結論,不能講是協商結論。
柯委員建銘:總共有幾個條文?
吳署長秀梅:總共26個條文,協商了14個條文……
柯委員建銘:還有台銀金控,等一下……
林委員為洲:藥事法比較有爭議。
柯委員建銘:是不是有爭議性,聽他們講一下。其實協商也差不多了,就是有關時間問題,大家都討論過了,現在是這樣,總共26個條文,是可以表決沒有錯,如果全部反對的話,那就一條一條表決,如果朝野協商結論只剩下一條,那就請國民黨大家一起聽聽看,坦白講,這對台美外交有重大關係,希望大家可以體會。
主席:請衛福部說明。
吳署長秀梅:報告主席跟各位委員,有關專利連結的第四十八條之十三條文,其中第五項提到,如果專利權人有濫訴情形,則需要賠償。就是有關這部分,我們增加第五項:「專利權人或專屬被授權人依第一項規定提起之侵權訴訟,因自始不當行使專利權,致使學名藥藥品許可證申請人,因暫停核發藥品許可證受有損害者,應負賠償責任。」
主席:這個大概都有經過黨團協商,時代力量黨團是都沒有簽名,是不是?
吳署長秀梅:他說他們不簽。
主席:但是其他黨團大概就剩下這一條有意見,其他都有共識……
李委員鴻鈞:不然就表決。
主席:不然屆時就一條一條處理,反正這也沒有什麼人……
李委員鴻鈞:明天有辦法表決的,就整理出來,一起進行表決。
主席:可以表決的放在前面……
柯委員建銘:不要重付表決。
主席:不會啦!國民黨不會啦!
李委員鴻鈞:前面先表決,後面再來處理沒有爭議的法案。
主席:好啦!那這個協商算是沒有結論,送院會處理。
柯委員建銘:有共識,雖沒有結論,但有共識。
主席:沒有結論,但有共識部分,就依共識處理,沒有共識部分,就送院會處理。好不好?
李委員鴻鈞:好。
柯委員建銘:長照呢?還有台銀金控部分……
主席:台銀金控這個也超過1個月了嗎?還沒有的話,就算了!這個也沒有那麼具急迫性。
柯委員建銘:長照有沒有1個月了?
吳委員玉琴:院長,有關長照機構法人法的部分,已經超過協商期1個月,它確實具有急迫性,因為長服法在6月3日已經通過了,結果機構法人法一直沒有通過,很多機構要立案是有困難的,現在已經開完協商會議了,總共有四十七條條文,是大家都已經討論通過的,沒有太大的問題。
柯委員建銘:送給各黨簽啦!李彥秀簽了,現在看你們啦,明天再找時代力量。
主席:那應該還算OK啦,李彥秀有簽,你看一下。
柯委員建銘:因為這是前天才協商的。
林委員為洲:長照OK,因為時間還沒有到。
主席:明天就到了。
林委員為洲:好啦,明天再簽。
柯委員建銘:拜託一下!
主席:還有金控的部分,那明年度有問題啦!
柯委員建銘:是資本40億的問題嘛,這個版本從國民黨時代就在處理了。
林委員為洲:時間還沒有到,不要破壞慣例啦!
柯委員建銘:曾銘宗知道吧?
主席:時間是還沒有到,如果黨團有共識……
柯委員建銘:也是要簽啊!
林委員為洲:以後你們都常常來壓迫我們的黨團共識。
柯委員建銘:只是拜託啦,懇請支持啦!特別情商啦!
主席:現在就剩下金控的部分。
林委員為洲:好,看銘宗的意見。
李委員鴻鈞:好啦,快簽一簽啦!
曾委員銘宗:謝謝啦!
林委員為洲:還好銘宗有來啦!都要拒絕了。
李委員鴻鈞:好啦,就簽一簽啦!院長,這樣可以了嗎?
主席:所有該處理協商的案件都有完美的結果,今天是本會期最後一次協商,臨時會就不算,謝謝大家,現在散會。
散會(16時9分)

主持人:蘇嘉全 蔡其昌
協商代表:柯建銘 劉櫂豪(柯代) 何欣純(柯代) 郭正亮 余宛如 林為洲 林德福(代) 李彥秀(代) 李鴻鈞 黃國昌






























