Shape1

立法院公報 第107卷 第106期 委員會紀錄


立法院第9屆第6會期經濟委員會第8次全體委員會議紀錄

時  間 中華民國1071115日(星期四)92分至148

地  點 本院紅樓101會議室

主  席 蘇委員震清

繼續開會

主席:現在繼續開會。進行討論事項。

討 論 事 項

繼續審查108年度中央政府總預算案關於行政院農業委員會及所屬單位預算部分。

主席:農委會及所屬單位預算已於星期一詢答結束,現在進行逐項、逐目討論,審查程序如下:與附屬單位相關之預算科目均暫照列,視所屬基金審議確定後再隨同調整;歲入部分依款別以項為單位,歲出部分依機關別以目為單位依序討論。

現在請宣讀審查項目與委員提案,宣讀完畢後再進行協商。請宣讀。

  1. 預算數部分:























































主席:現在進行協商。

(進行協商)

主席:現在開始協商,首先處理農委會歲入部分第1案、第2案,併案處理。有關規費收入,委員提案增列100萬元,有沒有問題?會不會困難?

張主任淑賢:觀賞魚展示廳原來沒有收費,只有在上班日開放,後來應大家要求希望假日也可以開放。我們剛開始開放時沒有收費,後來湧進一大堆人,由於空間太小,環境維護產生問題,所以從106年開始酌收費用。106年參訪人次很多,106年收了491萬元,可是今年參訪人次逐月減少,預算是300萬元,到目前為止我們還無法達到300萬元。

主席:維持原列數,可以嗎?

張主任淑賢:可以。

主席:照原列數通過。

處理第3案關於營業盈餘及事業收入,有委員提案增列500萬元。

林主任委員聰賢:我們可以接受。

主席:那就照案通過。

處理歲出部分,第4案是通案,先保留。處理第5案至第23案,作通案處理。請農委會先說明。

王處長仕賢:今年度農業科技研究發展編到了125,086萬元,比去年少了3,219萬元,整體上本來就比較少了。委員關切的是農業技術的保護,我們會加以強化。關於原住民農業的部分,除了花蓮場有原住民的研究以外,農業試驗所也有原住民的研究,未來還會規劃原住民農業的研發中心。其實農業是互相連結的,所以我們在農業研究上會再強化這一塊。

關於智慧農業和無人機的案子,這些都是未來世界的趨勢,現在應用得很廣,因此希望委員不要刪除這方面的計畫。

至於產業發展的部分有增加,事實上我們是納入「雄才大略」、「創新鏈結」、「綠色農糧」等計畫,所以經費有增加,但做的都是產業化的部分。

關於補助研發團體,我們是想要形成產官學的鏈結,所以有業界科專、學界科專,有一些補助,加強我們的研發能力以造福國內的農業科技。

主席:請孔委員文吉發言。

孔委員文吉:我希望你們不要老是說花蓮如何,農委會花蓮區農業改良場已設立原住民農業研究室,可是原住民散布在全國,南投農改場在做什麼事?宜蘭農改場呢?為什麼都是在花蓮?高潞‧以用委員的提案是要求設立原住民農業研究室,其實每個農改場都要有這樣的研究室,不管是臺東、南投、宜蘭都要設。

第二點,原住民農發中心在哪裡?你們和農試所在原住民地區研究農業科技,採用林木、植栽用於中藥研發或是農業人力的進用等等,這都要有一個研究單位,什麼叫農發中心?計畫在哪裡?

林主任委員聰賢:原住民的特色產物在每個農改場都有,只要是民族作物,我們都有具體的指認。不過不可能每個農改場都設一個單位,因為農改場的編制非常小,只有農機推廣或是服務。當然對於他們的研究方向和內容,我們可以去要求。

花東原住民群聚產業比較多,我們的科技計畫可以去談,同時原民會也有推很多產業發展工作,我們應該具體指認原住民。委員剛才提到林務局,林務局對林下經濟雖然有很多研究,但是原住民朋友要發展菇類或林下經濟應該要用事業計畫來做,而不是設什麼中心。另外,我們的農科院可以在產發中心針對原住民農產業發展給予協助。委員在委員會這麼久,應該知道哪有可能說設就全部都設,那意義不大。

孔委員文吉:我知道花蓮農改場做了很多,那別的農改場呢?例如南投仁愛鄉、信義鄉都是務農的,南投農改場場長說很多是他們研發的,大家都很感謝他。我覺得你們應該要有一套宣導的做法,到底南投、花蓮農改場可以幫什麼,不要好像原住民都很感謝場長。

林主任委員聰賢:現在和平鄉、信義鄉、仁愛鄉大概都有一半的漢人在那裡一起經營,這部分是不會分彼此的。只是原住民有些特色產物、特色產區、特色產業,我們要去做。例如紅藜適合在臺東或屏東生長,這就是特色產區,有一些小米或是黍類,這部分我們也會來指認。

孔委員文吉:農發中心準備要設立嗎?它是對全國的,你們的計畫……

王處長仕賢:事實上各區改良場都有針對原住民地區作產業的輔導,我以前是從臺南改良場過來的,在阿里山山區有原住民,原住民部落農業技術的輔導就是由臺南區農業改良場負責。臺東區農業改良場做的原住民產業比較多,是不是未來規劃把它轉型做原住民的產業?剛才主委提到,其實很多產業是互相關連,而農業相關技術也可以互相流用,例如加工技術也都可以放進去。

孔委員文吉:剛才既然講要設原住民農發中心,我希望看到進一步具體的時程和計畫,還有農發中心的最主要任務是什麼?

主席:請黨團寫一下,用決議去處理。請賴委員瑞隆發言。

賴委員瑞隆:我上次質詢曾提到,我們農業科技預算有些甚至被拿到中國整廠輸出,像邱奕志之前拿了很多農委會的預算,但卻說要整廠輸出到海南。胡興華的臺灣農村發展基金部分,也傳出涉嫌和中國有些協議。請問主委,這部分查得怎麼樣?尤其是邱奕志這十幾年來拿了近億元的補助,卻提出說要整廠輸出海南。我們的農業技術是領先中國的,可是有人拿了這麼多國家資源,最後卻把這些資源拿去扶植中國的產業,再回頭打我們的產業,我覺得這是大有問題的。我希望主委先說明,我們再決定預算要如何處理。

主席:請王處長先簡單說明。

王處長仕賢:關於宜蘭大學邱奕志院長的部分,他做了一些我們智慧農業4.0的計畫,成果都是落實在國內產業業者身上。他受邀到臺商的研討會,他的想法是我們未來的農業應該要整體包裝、整廠輸出,把技術留在臺商手裡,我們才能進展到國際市場,他是這樣的著眼點,他個人從來沒有跟中國大陸的任何政府機關做任何的連繫。

賴委員瑞隆:他說臺灣的缺點是基地太小,未來可整廠輸出到海南,海南將成為智慧農業很好的生產基地。如果沒有說明清楚的話,這個預算我們很難支持。

林主任委員聰賢:我們查了一下,賴委員關心有沒有拿國家資源做他的研究計畫,再把技術直接轉移。我們國家資源投入了,包括智慧財產權和技術能量,都應該留在國內產業,這是優先的項目。第二個部分,他不久前才接任理事長,他前面申請的計畫或是協會申請的計畫跟他現在所談的內容沒有關係,要確認的是這點,否則就會誤導。他現在是擔任協會的理事長,大家會擔心他跟胡前副主委一樣,把台灣的品種、種植技術帶過去,因為我們沒有很好的智慧保障和產權保障。這部分我們是配合國安會和陸委會,在定期會報當中對敏感的、會技術流出的部分加以指認,現在每個場試所都有防火牆的安全機制。所以不只是會內的場試所,只要有拿國家的科技計畫的大學或學研機構,我們都是同樣的標準。賴委員關心的是這個安全機制有沒有把好關。

賴委員瑞隆:我希望再檢討,不要因為固定性的補助或固定性的支持就持續下去,我認為應該整個重新檢討。因為農委會的資源很有限,我們要扶植我們的技術和產業,這要整體地檢討。

林主任委員聰賢:是,沒問題。我也拜託召委和各位委員,我們的科技預算包括向科技部爭取的預算都非常有限,所以減列的部分可否請委員考量,至於凍結的比例,我們尊重,這部分可以讓大家作比較深入的了解。

主席:請高潞‧以用‧巴魕剌委員發言。

高潞‧以用‧巴魕剌KawloIyunPacidal委員:本席的提案是第6案、第8案、第13案,主要是關於農業科技研究的預算,其實原住民傳統的農業可以被科技化,也可以被產業化。花蓮農改場有原住民農業研究室,不論是樹豆、紅藜、野菜都具有非常高的營養價值,如果原住民農業知識能夠系統化,相信可以做出很好的成績。國外非常多學者希望讓我們的產業變得更好,因此在農業科技研究發展方面,希望對原住民農業知識科技和產業化可以提出相關的研究方式給原住民。

主席:請莊委員瑞雄發言。

莊委員瑞雄:我覺得這怎麼可以不講,這個我一定要講。這麼多臺商拿了政府這麼高的補助金額,到最後整個輸出到中國海南,讓臺灣農業的技術和資訊大量地流入中國,我擔心臺灣會反過來被壓縮,關鍵的農業和技術一直流往中國,農委會確實應該清查和提出報告。有時要說他是賊很奇怪,但有時真的是很惡意。

兩天前本席曾經質詢,有關蘇澳、琉球、東港漁民船位回報器如果故障,依規定須於一個月內返港修復,不符合漁業經濟效益。農委會出於好意,想對漁民更體貼,回應漁民的心聲,結果政府的好意卻變成是夭壽,要求強制裝設。這兩個問題請主委一併說明。

主席:請主委回答。

林主任委員聰賢:好,謝謝。其實高潞‧以用委員問的問題剛才孔委員已經問過一次,我們也有具體的說明。你剛才關心的很多項目都散居在各埸試所的研究計畫,像紅藜或是其他你說能夠變成高值化具保健作用的產品,其實都有相關的指認,譬如現在臺東場有木鱉果等等,所以我們現在是有一個中心點,可是未來應該還是要從最後的產業化及事業化的部分著手,我們從紅藜作物的推廣知道我們需要有些二到三級的產業,即農業六級產業化的部分。

至於莊委員提醒的部分,我們剛才也回應賴委員,現在對於接受政府支援補助的,不管是我們的埸試所、學研單位,以及科專計畫跟業界合作的部分,我們都有產權及智慧財產權的要求,同時政府優先投入的是扶植跟服務臺灣在地產業,如果它有機會商品化,能夠往外產輸的時候,我們要求核心技術還是要留在臺灣,所以將來這些技轉相關的規範,針對各位委員所指教的部分,我們將來會把那個防火牆築得更安全一點,因為我們未來漁業的發展管理上還是要靠科技的管制。

VMS的案子是莊委員在上個禮拜因應漁民抗爭遠洋商法裡面有一條定的不合理,針對回報器壞了一個月就要返港,一趟出去又回來,整個成本或是對漁船主的相關負擔太重了,所以我們就比照遠洋的部分增加一個備品,但因為他們覺得備品成本太高,我們具體回應提出補助2萬元。我覺得現在碰到政治就會轉彎,故意說我們好像要對漁民做什麼特別的處理。我們現在有個中央的防控中心,全球三大洋的270幾艘船在我們那個螢幕都可以看到,其實除了船位的監測,我們最重要的還是要幫忙服務及管理,像今天凌晨我們就看到一艘船回報它在印尼被軍艦登船,當有些國家不一定是很合理的去做檢查的時候,它馬上跟我們的監控系統有做一個連結,我馬上就可以服務漁民或是找到駐外單位即時的支援,所以針對這個部分,我想要藉這個機會來作一說明。

高潞‧以用‧巴魕剌KawloIyunPacidal委員:我有問題要問……

主席:等一下,我們照順序,孔委員先,接下來是林委員、高潞委員,然後這一案我們就先停止討論。

孔委員文吉:農業科技是臺灣最強項,現在我們有很多農業人才都到大陸去,到大陸去是不可避免的潮流,你剛才講把商品化輸出,我們可以推廣,但是核心的技術要怎麼留下來,這些是你剛才講的。但是光靠主委講這句話,我覺得還不夠,我隨便問一個問題,農改場退休的場長有到大陸去做農業的,甚至大學農業系的教授、系主任……

林主任委員聰賢:不只場長,主委都有去。

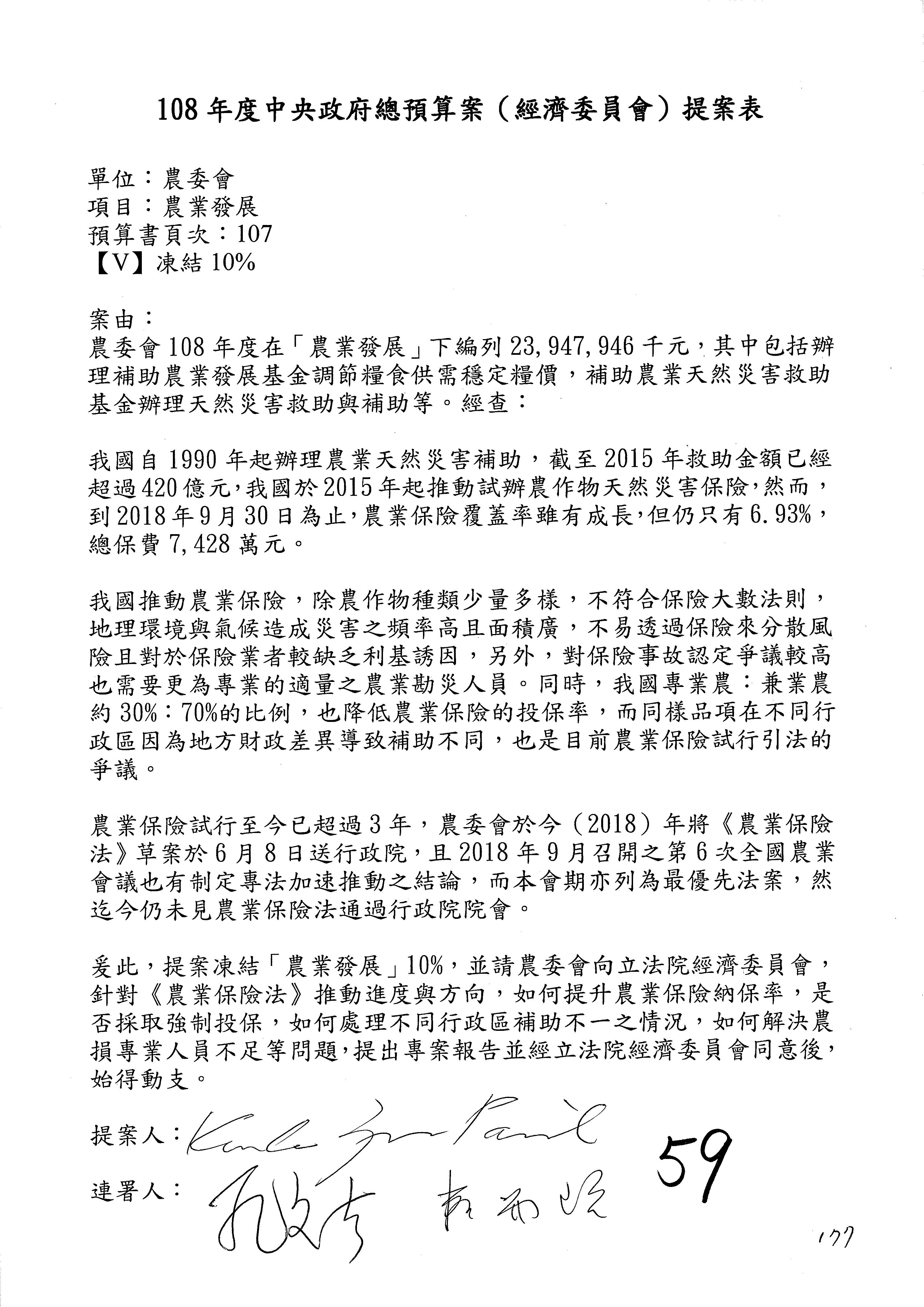
孔委員文吉:場長、系主任、退休的農委會主委都有去啊!在大陸當時有29個農場,我有去看過農產品,包括西瓜、鳳梨及芭樂都比臺灣好,為什麼大陸都比臺灣好呢?因為我們的技術已經過去了,這不是我的提案,是莊瑞雄委員提案的,但是我覺得農委會應該要有一個機制,要怎樣真正讓剛才主委所講的核心技術留在臺灣,你要怎麼做到?不是嘴巴講一講就好!

主席:謝謝。請林委員麗蟬發言。

林委員麗蟬:有兩件事,第一,我看到我們的農業科技發展經費編列相較於107年,在108年增列了大概四分之一,這個部分待會請說明一下。剛才有談到農業科技的部分,無人機載具的法案一讀進來了,我們到時候再來針對法案做審查。第二,剛剛因為孔委員跟高潞委員也談到整個農業發展技術、發展中心如何設定,我個人覺得應該要廣泛討論,不是只有防堵我們相關的技術到大陸,還有往東南亞,因為鄰近國家相關的氣候跟一些栽種的方式或許跟臺灣還滿像的,我覺得要整個全盤考量,不單單只有大陸而已。

高潞‧以用‧巴魕剌KawloIyunPacidal委員:不管是紅藜或木鱉果等這些傳統原住民的植物,從過去十幾、二十年都有被關注,我們開始推廣原住民的傳統植物,它裡面有非常多的營養素,也有很多可能未來可以發展其他的療效,這是全世界都知道的,可是既然我們從十幾、二十年前就已經開始要從原住民的傳統植物找出它加值利用的方式或是拓展它的產業化,但是為什麼這二十年來都沒有做到?是不是應該要改變現在的方式,讓我們原住民的食品從科技方面、從研究方面,讓它可以真正達到產業化及商業化。我覺得這個研究其實做很久了,但是效果並沒有特別好,我希望還是要加以督促,不然的話,我會覺得很多的原住民傳統植物,不只是我們現在看到的這幾種,它已經因為生態的關係,也要消失了,可是這些都是很珍貴的植物,也很值得被推廣出去。

主席:謝謝。請陳委員超明發言。

陳委員超明:剛剛聽到各位委員的發言,但是我仍然要跟大家講,農業科技研究的核心其實擋不了,因為農業不像科技產品一樣。聯發科被高通、聯電被美光夾殺,它是臺灣自己技術進步,但是它說源頭最先是從它這邊發展,所以那個專利是它的,這個叫做資本主義。臺灣有沒有辦法做到農業科技的資本主義?很困難,因為有天氣、土壤等各種關係存在,比電子的科技業還難確定它的專利如何在。

現在民進黨一昧的反中,我相信別人也在進步,我們要比他們更進步。就像剛剛林麗蟬委員講的,你說怕技術外洩,但是民進黨推行南向政策,我跟主委要這個去推廣,你要不要給我?會不會流出去?所以我們要想到農業科技關鍵性一定要如何掌握在臺灣,並不是怕它外銷出去,種植出的產品應該是在這個科技裡面每一顆我就要抽你一塊錢,這樣臺灣不是就會很有錢?所以講來講去,不知道主委有沒有想到這個方式?如何像電子高科技的那種專利,應用到我們農業的核心科技裡面,不然說到「嘴角全泡」,我把技術帶出去,你也看不到。芭樂、葡萄生長出來都差不多一樣,只有甜度幾分,你又不能確定。所以關於農業科技研究,我們覺得要發展只有前進再前進,沒有什麼好談的,但是不要一昧的罵人家!自己不進步,早晚會被淘汰的!你是100分,我95分,但是我的東西便宜,要買誰的東西?要改變心態,不要天天罵中國!我們要做好的品質,那邊的市場還是很大的,不要這樣罵,罵完也不見得對臺灣比較好!

主席:我們停止討論,徵詢各位委員的意見。我想大家對農業科技都非常重視,包含各個委員的建議,我跟各位委員報告,我們就減列1,000萬元,凍結10%;解凍的時候,請農委會針對農業科技相關的保存,以及研發技術的成長來做一個專案報告,好不好?

孔委員文吉:對於召委提出凍結及減列,我沒意見,但是後面的報告,特別是針對剛才原住民的農發中心,以及對於兩岸農業的核心技術要怎樣……

事實上已經早就出去了啦!這個要有一個報告出來。

主席:沒有問題,我們都非常重視,我們在期中的時候要求他們做全面性的專案報告。

高潞‧以用‧巴魕剌KawloIyunPacidal委員:我也對於主席的決定沒有太大的意見,但是針對未來要做專案報告,我認為因為剛剛主委有提到關於原住民相關的科技研究散落在各地,我們其實應該要把這些資源連結起來做成一個對口,才能將原鄉的農業商品化及產業化,主委是不是可以承諾將這些散落的計劃做整合及連結?

陳委員超明:報告主委,我到南向的國家去看,臺灣真的要掌握技術要掌握在哪裡?種子的栽培。如果有種子的栽培場,你就優先考慮臺灣的人,不要留給當地的人,所以種苗的栽培才叫做掌握技術。鼓勵臺灣人到那邊設種苗的栽培,賣給他們,然後再去回收,不過我們的價格永遠比不上他們的價格,所以我覺得如果你要推南向政策的話,種苗栽培場一定要由臺灣人掌握,不然你以後控制不了。

主席:謝謝。請主委簡單回應。

林主任委員聰賢:我建議剛剛召委做的決定,大家如果有共識,我們也尊重,不過我們希望能夠加幾個字,即減列以外,科目自行調整。第二個部分,未來的科技專案報告,我建議委員會能夠到我們場試所的現場,各位到現場訪視我們做專案報告,各位所有的疑慮在現場就全部都能夠了解了,因為我們這裡面就是專利權、品種權、智慧財產權,加一個營業秘密法。現在臺灣的法制都很完備,各位關心的部分,就看哪一個環節。各位委員也都會關心相關的經濟,像是工業或者其他的產業,其實很多都是相關的,所以我建議這樣。

主席:OK。我覺得這個建議非常好,到時候……

孔委員文吉:我講的種苗場呢?

林主任委員聰賢:那個沒有問題啊!有品種權,我們的花或者種子,因為有品種權,像剛才孔委員說到哪裡看到很進步的地方,那已經不算進步了,全世界的種苗就三大種子公司控制的啦!所以臺灣如果再不積極發展,我們會被吃掉了!

高潞‧以用‧巴魕剌KawloIyunPacidal委員:原住民族的農產及加工等,要不要一個專責的窗口?

主席:我們到時候專案報告一起處理。全部……

高潞‧以用‧巴魕剌KawloIyunPacidal委員:沒有啦!不用等到專案報告,其實現在就可以做到了!主委對於散落在各個科技的計畫能不能只有一個窗口跟對口……

林主任委員聰賢:到農試所去看,你就知道了。因為各位都沒有去看過,所以不曉得平臺已經都連結起來了,請所長待會把平台給你看一下……

主席:首先,我請所長跟高潞委員做更詳細的解釋。我覺得主委講得非常好,我們委員會排個實際的專案報告,我們到農試所去聽他們的專案報告。從第5案到第23案,我們就減列1,000萬元,凍結10%,科目由單位自行調整,好不好?

陳委員超明:凍結15%啦!

主席:1目自行調整,10%就好了!

高潞委員,他們會跟你說明,我們真的是希望去農試所好好做了解,等處理完以後,我就排一個考察。

高潞‧以用‧巴魕剌KawloIyunPacidal委員:我希望有一個solution可以真正解決相關的問題……

主席:OK,沒有問題,他們會跟我們講啊!

高潞‧以用‧巴魕剌KawloIyunPacidal委員:不是說我們看到就可以解決,而是我希望可以有個承諾!

主席:你放心啦!在那邊他們一定會做出通案的檢討報告,好不好?謝謝大家。

接下來,第2目從第24案至第27案為一般行政部分,請業管單位簡要說明。

謝處長耀清:24案和第25案是有關去年因為環境污染造成戴奧辛及芬普尼事件的影響,但是目前市面上所販售的雞蛋是安全無虞的,而且在銷售端也非常平穩,農民大概都有賺到錢。去年雞蛋受污染事件是政府單位主動去檢驗,我們發現了以後,就透過衛福部、環保署及農委會等三部署在重大食安事件通報流程機制,迅速追查到來源及流向。另外,在三部署的分工當中,農委會是負責畜牧場的移動管制,以及畜牧場裡面雞蛋的銷毀,食藥署則是市售雞蛋的下架、封存,環保署是清查、對環境的監測,因為由於這樣的分工,也加強在市面上畜禽產品的抽驗,目前這些雞蛋都是安全無虞的,且價格也穩定。

主席:各位委員有沒有什麼特別意見?請林麗蟬委員發言。

林委員麗蟬:謝謝農委會的說明,前一陣子發生了雞蛋事件,希望未來你們能做好監督機制。再來,第25案是針對未取得身分證的新住民跟隨其家人從事農業,請問這部分的人數有多少?相關保障是什麼?剛剛並沒有提出說明。

范處長美玲:有關新住民還沒有取得身分證的部分,上次在委員會向委員說明後,我們就很快召開會議,找了移民署、外交部、勞動部、衛福部等相關公部門一起討論,但是很抱歉,現場各部會都沒有辦法告訴我們,還沒有取得國籍的新住民分佈在哪些地方從事農業,不過最後我們有找到一個方法,就是透過健保局第三類投保人口眷屬是新住民的,我們就把數字拿來做統計,統計後才有辦法去評估所需的預算,當然這也必須跟農保的管理單位─農會來討論,請委員給我們時間,我們會馬上處理。

再向委員報告,如果是農會會員的眷屬,不管是不是新住民,都享有農會的課程、家政媽媽的學習等等,我們都有相關的輔導。

林委員麗蟬:家政媽媽課程與其他相關課程不是農民也可以去上課,我們一直在協助農委會辦理相關家政課程的成員招生,所以這個部分我百分之百理解。我現在想要知道的是,您剛才說需要一段時間去勾稽到底有多少農民的家人跟著農民一起去務農,其中未取得身分證的新住民到底有多少人,我不知道你們要去勾稽的時間需要多久?但我們手邊就有一些陳情案,他們可能是務農或討海人,還沒有取得身分證就跟著先生一起出海或務農,如果他們在過程中受傷了,他們的保障是什麼?這是現在極需要的。我記得那天質詢時是承諾二個月內要把數字統計出來,我相信如果去做都可以勾勒得到,連客委會都能勾勒得到,為什麼農委會這邊沒辦法勾勒出這個部分呢?這是很重要的。

林主任委員聰賢:林委員,您談的應該是他們從事農漁業的勞權保障,但現在這個部分不能牽涉到農保,可以進入所謂勞保中的農林漁牧的勞工保障。針對這個部分,我們在短期推農事服務團也有這個概念,所以輔導處對於他們權益促進的部分,只要是從事農林漁牧有關的工作,就比照那個概念去執行。至於加入農保就涉及修法了,孔委員之後也有提案提到取得農地、加入農會會員、加入農保等,那又不一樣了,所以不要牽扯在一起。

林委員麗蟬:我們的要求是希望他們有保障,至於農會部分要如何研擬他們的保障我不管,農委會不能說沒辦法,如果從事……

林主任委員聰賢:現在沒辦法,他們還沒有國民身分證……

林委員麗蟬:他如果跟著先生從事農業呢?你剛剛提到可以用不同的方式,本來就是農委會的事情,不能說沒辦法,不能去加保……

林主任委員聰賢:應該這樣說,除了逃逸外勞無法獲得保障以外,進入台灣的人,包括依親、打工、打工渡假等,都應該給予實質的勞動保障,基本我們是認同這個的。

林委員麗蟬:不只是對新住民的勞動保障,也是對其家人的經濟保障,他跟著家人去工作,如果出了什麼事情,整個家庭的經濟都會跟著一起被拉下來,畢竟他是嫁過來而不是來工作的,他如果受傷了,他的家人不用花錢醫治嗎?他們是未取得身分證的新住民,而不是移工。

主席:這個應該要去研議,我覺得是有道理的。

24案至第27案有關一般行政部分,尊重廖國棟委員及林麗蟬委員的提案,預算減列100萬,不予凍結。

孔委員文吉:本席所提第26案是針對農委會林主委最近發言失當,在廣播節目接受專訪時脫口指出,如果明年再發生產銷失衡,就跟陳吉仲副主委一起切腹。主委,你有沒有講過這句話?第二,上次本席在經濟委員會質詢時提到,韓國瑜說要帶高雄市農民去搶訂單,後來主委說如果韓國瑜有這麼強的話,讓他來接農委會主委,我當時就楞在那裡了。我覺得主委講話真的要謹言慎行,不能用這種輕佻的態度,因為你是農委會的主委,你不能隨便講要切腹,或是說主委可以不幹,把位置交給韓國瑜,你可以這樣講嗎?當時我是在請教你農業政策耶,後來我就說先讓韓國瑜當高雄市長。我是不想扯到政治,但是你身為農委會主委,應該要有政務官的風範,你在立法院答詢,卻說出讓韓國瑜來接主委的話。

主席,我的提案是建議將主委、副主委三人的特別費全數減列。

林主任委員聰賢:你針對我就好了……

孔委員文吉:政務官特別費的減列最後大概都會送黨團協商,委員會這裡也不必處理了。

主席:孔委員,我們是對事。針對一般行政部分,就照剛才所宣告的減列100萬元,科目自行調整,不予凍結。

孔委員文吉:首長特別費都是……

主席:這個部分就讓他們去討論,我們就先這樣處理,到時候再來協商。

孔委員文吉:首長特別費的部分不是委員會這邊決定的,都是院長協商時才……

主席:你講到重點了,這不是委員會決定的,所以到時候就由院長去協商處理嘛,好不好?謝謝。

林委員麗蟬:主席,剛剛有說預算刪除,但不予凍結,可不可以先凍結一些?如果不予凍結,我們的提案……

主席:不會啦,凍結預算只是一個手段,對於你的提案,我們都希望他們能去做深入檢討,你不用擔心。

對於委員的建議,希望業管單位能夠好好去瞭解。

孔委員文吉:26案保留到院會!

主席:這個到時候再一併處理,一般行政部分的預算就減列100萬元,科目自行調整,到時候再來做協商,OK的啦!謝謝。

24案至第27案就照剛才主席之宣告,預算減列100萬元,科目自行調整。

現在處理第28案至第58案,請業管單位簡要說明。

范處長美玲:有關農業管理的農業輔導部分,很多都是我們在辦農民學院、青年輔導的部分,剛剛很多委員都有提到原住民,農民學院及很多部落行動教室都靠這部分的預算來支應,請各位委員不要凍結。以上。

蔡處長昇甫:30案到第34案屬於農業管理─企劃管理部分,企劃管理最主要的工作有三個部分,第一個是產銷履歷制度,生產端及消費端的輔導與處理。第二個是國土計畫法正在推動,明年是關鍵時間,我們必須要做好相關組織來協助地方政府進行農業發展區的劃設工作。第三個是有關國內外重要國家農業政策,必須透過與學術單位合作來制定農業政策。以上是我們最主要的工作,這些工作所編列的預算都非常覈實且重要,希望委員能夠予以支持。

謝處長勝信:與農水處相關的提案是從第36案至第41案,主要是民國83年將原本農民要繳給水利會的水租改由政府來繳,所以農委會要編列相關預算,這22億主要是補助15個水利會原本農民要繳的水租費用。以上說明。

林主任委員聰賢:其中有一項赴大陸旅費的部分,因為有很多國際年會,有時候會輪到大陸主辦,如果我們都不去,會影響到我們的會員資格,事實上這部分的經費不多,我們應該要予以保留。

主席:現在先請委員提出對預算的意見,之後再請行政單位說明。首先請陳超明委員發言。

陳委員超明:主席,現在是討論農業管理這整個科目嗎?

主席:對。

陳委員超明:我支持賴瑞隆委員所提第29案,針對獎補助費用減列2,000萬元,並凍結5,000萬元;也支持莊瑞雄委員所提第30案,針對企劃管理編列15,368萬元減列4,000萬元;支持蘇治芬委員所提第41案,針對農田水利管理經費224,606萬元凍結24,606萬元。

主席:感謝陳超明委員的支持,現在請高潞‧以用委員發言。

高潞‧以用‧巴魕剌KawloIyunPacidal委員:剛剛說明時有提到部落行動教室,請問部落行動教室分佈在哪裡?部落行動教室是在做什麼?成果又是什麼?

范處長美玲:像剛剛主委所說的,到農試所的時候,各……

高潞‧以用‧巴魕剌KawloIyunPacidal委員:如果都到農試所就不要講了,我們就是要看你們到底做了什麼,對於原鄉特色作物的輔導到底做了什麼?我就說了,從十幾二十年前就已經在輔導原鄉作物,范處長也清楚嘛!

范處長美玲:我就先以我在花蓮區農業改良場的經驗來向委員說明,我們服務的轄區是宜蘭跟花蓮二縣,有很多部落行動教室是由部落提出需求的,有的是栽種需求,有的是加工需求,有的是品牌、生態旅遊的需求,我們會針對部落的需求來上課,這是部落行動教室最主要的精神。另外,在有比較資深的部落伙伴時,我們還會有阿美族語的同仁來做翻譯。以上報告。

高潞‧以用‧巴魕剌KawloIyunPacidal委員:成果是什麼?創造多少產值?

林主任委員聰賢:是不是給委員書面資料?

高潞‧以用‧巴魕剌KawloIyunPacidal委員:這表示也沒什麼效果啊!我覺得原住民特色作物特別重要,甚至我們都帶到紐西蘭去推廣,為什麼要立法委員親自去做,生產與輔導計畫完全沒有辦法符合,農委會還跟我說,未來想要做原住民雜糧集團,可是這些都是空泛的美意、詞彙,從去年到現在都看不到成果!

再來,農地工廠的問題也沒有解決,這個部分我堅持,我覺得農地工廠的問題已經不需要再講了,未來國土計畫規劃時,農地要如何合理運用,剛剛農委會都沒有提出回應,一直不斷增加的農地工廠要怎麼解決,這個部分一定要來專案報告。

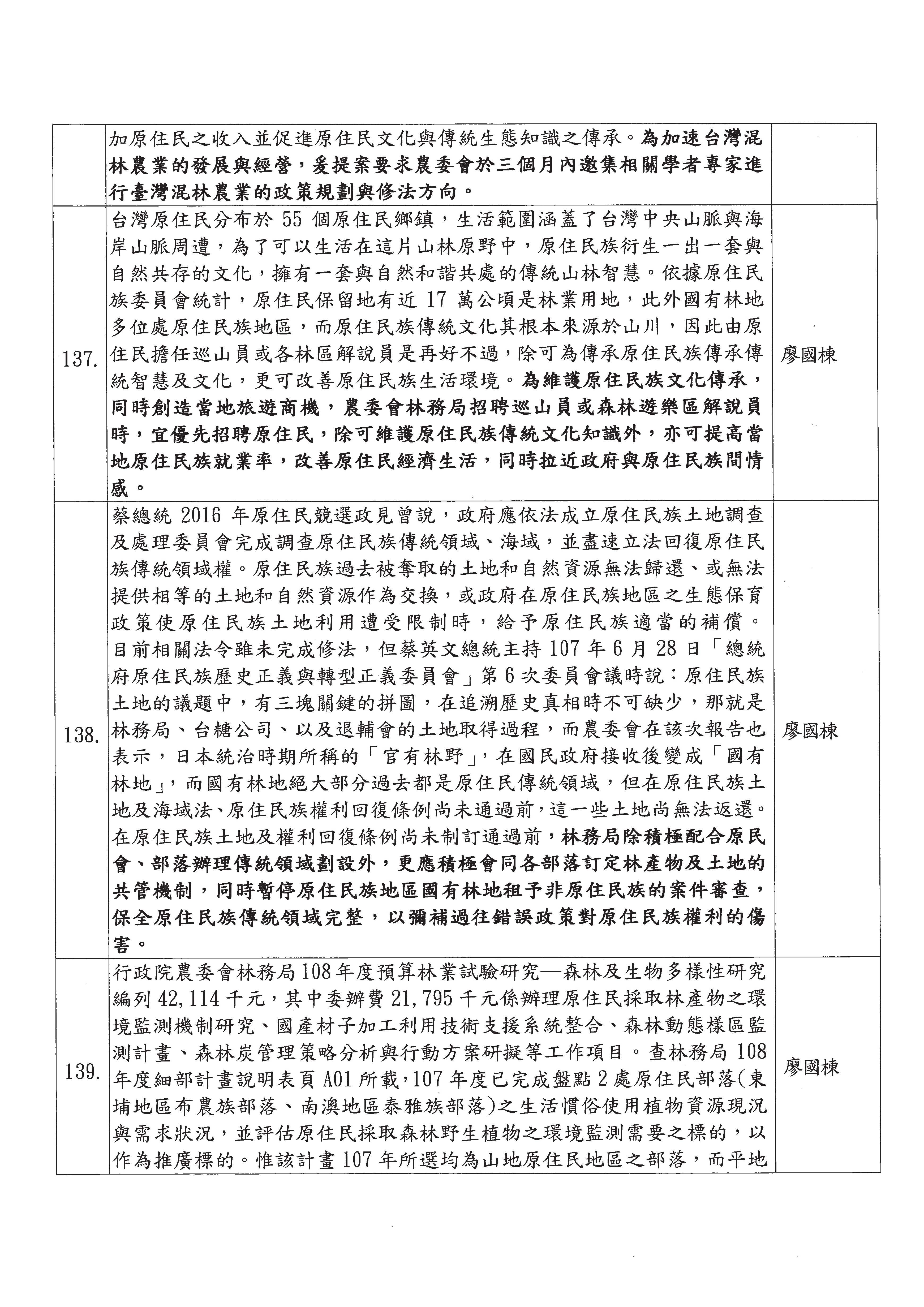
主席,這兩個部分,我特別堅持。

主席:高潞委員的提案請黨團先記下來,稍後再併案處理。

繼續請莊瑞雄委員發言。

莊委員瑞雄:針對本席所提第30案,先感謝陳超明委員的支持,最主要是因為農委會108年度預算「農業管理」項下「企劃管理」編列15,000多萬元,其中委辦費用就編列5,243萬元,占該筆預算三分之一,主要是辦理研擬規劃農委會年度施政計畫、統籌規劃農業產業及規劃研提兩岸農業交流政策等,這樣大幅度的委辦有必要嗎?所以我提議這部分要予以減列,是不是先說明一下,為什麼要這樣大幅度的去委辦?

蔡處長昇甫:委辦費中有個非常重要的部分,那就是產銷履歷的內容,產銷履歷是採用全程驗證、資訊公開的方式,每個環節都要做檢驗及資訊公開,很多資訊的事情要透過公開招標請資訊廠商來處理。另外,有關產銷履歷在生產端的輔導,各試驗改良所都做得很好,可是消費端,也就是有關行銷的部分,要讓一般消費大眾能夠多認識、多瞭解,以及跟通路商等各方面的媒合工作,這的確是有必要委託一些比較專業的單位。

還有很重要的一塊,全國國土計畫已經在去年公布了,接下來這兩年是由縣市政府去進行更細緻的作業,在這個過程中,我們必須要做很多圖資工作,對於這些圖資,我們都要儘可能的全力協助地方政府,才能讓他們在這兩年中把事情做得更好。

另外,感謝高潞委員關心農地工廠的問題,在此我要特別向高潞委員報告,過去農地工廠已經累積非常多年了,去年農委會同仁特別於星期六、日來加班,把農地上所有工廠一一清查出來,也在930日公布於網站,讓全部的人都知道目前的現況,也因此促成行政院要求經濟部要針對農委會盤查出來的農地工廠去逐一查出其產業別、污染狀況,現在由跨部會提出整體方案來做處理。農委會在這一塊是非常主動的去做處理,但有些的確涉及跨部會業務,我們也都有積極參與行政院的跨部會會議,在這個會期經濟部就會提出相關的方案。以上報告。

莊委員瑞雄:你們的委辦項目有一項是規劃研提兩岸農業交流政策,請問這個要委辦給誰?

蔡處長昇甫:向委員報告,這個部分的預算只有485,000元而已……

莊委員瑞雄:委辦給誰來規劃?

蔡處長昇甫:我們都是請學校老師,事實上,這筆經費就只有485,000元,等於是留一點經費,如果真的有需要瞭解對岸的狀況時,透過老師去瞭解會比較好一點,而不是我們官方去瞭解。

主席:請賴瑞隆委員發言。

賴委員瑞隆:本席所提第29案是因為105年度農業管理預算執行率98.25%,還賸餘六千一百一十五萬多元,106年度的執行率98.79%,賸餘四千一百八十八萬多元,看來還有很大的檢討空間,因此本席建議減列2,000萬元,畢竟去年賸四千一百多萬元,前年賸六千一百多萬元,而且執行率沒有達到,所以建議減列,並且部分凍結,請他們來做專案報告後再行解凍。

另外,剛才主委有提到赴大陸旅費部分,如果是國際級會議,我們是支持的,但我希望農委會還是要去檢討,應該與農業技術上更進步的國家去做更多的交流合作。過去的政府長期以來習慣於不斷的跟中國綁在一起,我覺得這樣的思維要做一些調整,更何況,綁過去之後,只會增加我們重要機密的外流危機。而且全世界只有中國是對我們有敵意的,不管是農業、經濟、科技等,我覺得對於這部分的意識要更強烈。如果國際會議有必要,我們當然支持,但如果沒有必要,我反而希望將一些資源拿到其他國家,例如將資源用於現在我們想要推展與一些進步國家的合作,我覺得這對台灣整體的農業利益更有幫助。至於其他部分,我尊重大家的討論。

主席:請孔文吉委員發言。

孔委員文吉:我要針對農田水利處的部分,水利會改官派成為公務機關之後,你們只有做人事改組,對水利運用的水資源,你們增加多少水量?經費多少?

其次,你們說將來不分灌區內或灌區外,上次你們去嘉南農田水利會分享這個觀念時,會員都說自己的水都不夠用了,還要分給非灌區農田使用,非常不合理。你們說現在全台灌區外有37萬公頃,比灌區內31萬公頃還多,灌區外有很多是原住民地區,這就是我之前一直在提的問題。上次我也曾質詢過主委,你說你們會召開說明會,如果農民的意見是這樣的話,請問你們要怎麼推動?原住民地區在非灌區內的部分,我自己提了10個案子只通過4個案子,這個部分都是我帶著水利會的人過去,農田水利處謝處長也有跟我去會勘。原住民地區真的很需要水圳,而且水還是從我們那邊過來的,但是我們卻沒辦法享受到水,因為你們有區分灌區內與灌區外,這個部分也請你們一併說明。

謝處長勝信:有關灌區外的部分,主委上任後,我們從106年、107年在花蓮的卓溪與台東的海端、池上、關山就增加了將近1,000公頃面積的服務。當然這樣還是不夠,委員關心的是有沒有水源,我們真的是先去看看山上有沒有多餘的水源可以引進來,有水引進來之後,農民的農田灌溉才會有水。另外還有一個很重要的是,農民願不願意加進水利會的服務範圍,有些農民擔心加入後會有一些限制,所以水利會同仁還很熱心的去跟農民慢慢溝通。明天要去南投也還有100多公頃的面積,水利會同仁也是慢慢跟農民溝通,因為加入後要遵守灌溉秩序,沒水的時候大家要共同來體諒,有水當然也要互相。委員應該有感受到我們這幾年在原住民地區推了滿多納入灌區內的服務了。

孔委員文吉:水利會改為公務機關後,供水利運用的水源增加多少?經費擺在這邊的有多少?

謝處長勝信:針對灌區外部分,我們是從原來23億元去調高12億元來做灌區外的圳路更新,明天要去的那部分,也是從這部分來做處理,但是也不能用太多,原本37萬公頃的圳路也很破舊需要更新,所以特別拜託有關圳路更新部分的經費能夠維持。灌區外的部分,我們這幾年都有在積極處理。

主席:請林麗蟬委員發言。

林委員麗蟬:本席提出第50案是想要瞭解,很多學生投入農科或農業相關科系的大專或研究所,但他們畢業後有沒有從事農業相關的行業或工作,這個部分你們有沒有去瞭解?就業人口能否補充農業就業人口的部分,你們有定期去做調查嗎?

范處長美玲:我們有針對大學推動農業公費專班,或是從高中就開始鼓勵他們從農,也有推動學校的農業職涯探索相關課程,確實我們必須要承認的是,之後來從農的人數並沒有想像中的那麼高,但我們會一直努力讓從農人數可以再增加。

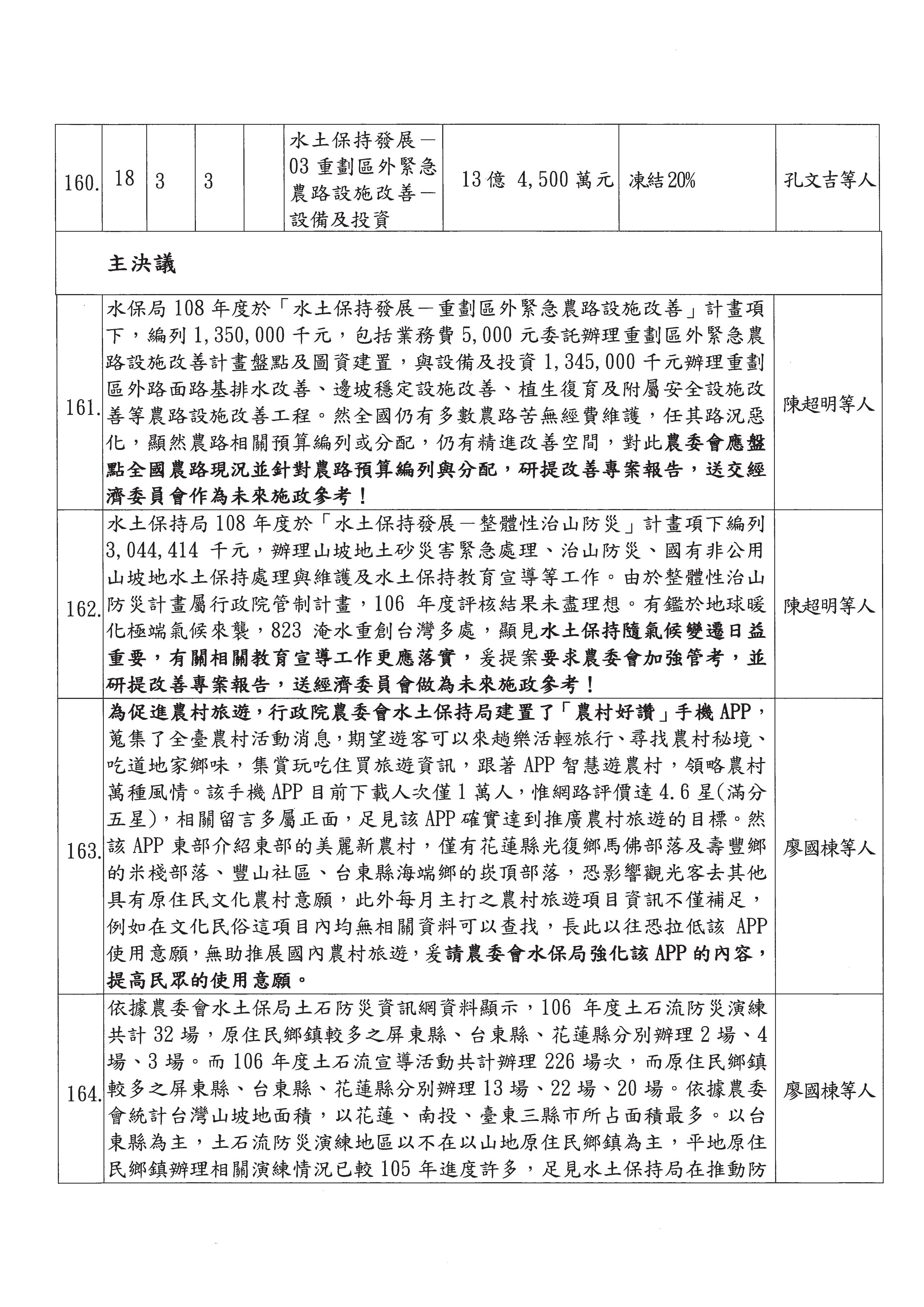
林委員麗蟬:你們的農業專班是那種有提供補助,但他們畢業後要從事農業幾年的,但另外不是專班的一般農業相關科系,到底哪些學校有農業相關科系?他們的畢業生每年有多少?從事農業的人又有多少?

林主任委員聰賢:這要向教育部瞭解……

林委員麗蟬:對,跟教育部一起……

范處長美玲:好,我們把資料提供給委員。

主席:請把資料提供給林委員。

林委員麗蟬:另外,有關第55案,這跟之前本席所提新住民未取得身分證的提案一樣,但之前那個部分沒有凍結,這個案子有提出凍結數,拜託主席這個案子至少凍結6%7%,好不好?謝謝。

主席:好,到時候再一起併案,整個通盤來檢討。

請陳超明委員發言。

陳委員超明:剛剛聽了蔡處長的說明,我主張兩岸交流的費用全部刪除,因為民進黨都說大陸會偷我們的東西,我不曉得他們要如何偷,而你們說兩岸交流不方便官方去調查資料,要委託學校去做交流,然後得到我們想要的資料,不要害那些教授到大陸後被當成間諜逮捕起來,跟美國一樣,所以本席主張兩岸交流部分全部刪除,支持民進黨委員的政策。

主席:你每次都這樣說。

陳委員超明:我哪有每次都這樣說,我是聽了你們的發言,不要把人家當作小偷嘛!全部都刪除!

莊委員瑞雄:好,陳超明提案刪除。

陳委員超明:全部刪掉!

莊委員瑞雄:趕快提案!不要只用嘴說!

陳委員超明:好,誰幫我提案一下?

主席:請高潞‧以用委員發言。

高潞‧以用‧巴魕剌KawloIyunPacidal委員:我剛剛聽了農委會的說明,針對農地工廠的問題,最後要交給經濟部去處理,但是不能因為交給經濟部統一處理,農委會就要卸責,農地面積沒有辦法達到安全存糧所需要的面積,農委會也要回應人民。

再來,受污染的農地要如何處置規劃?違法使用農地導致污染的業者又要怎麼處理?針對這個部分,我希望能有一個專案報告,好不好?

主席:好。

高潞‧以用‧巴魕剌KawloIyunPacidal委員:有關於原住民特色作物生產輔導計畫,本來就是要針對原住民回鄉及農業人才培訓。不是原住民的部分,我在花蓮地區就已經看到了,這些青農回去到最後都很失意的離開。我們有沒有透過農作物的生產輔導真正做到人才的培訓?所以針對如何扶植、培訓原住民族農業人才的部分,我也希望農委會能夠提出報告。

主席:好的。高潞委員的提議,請議事人員先紀錄下來,屆時我們再來排。

最後一位請孔委員發言。

孔委員文吉:這一目談得比較多,本席所提第43案有關裂殼蛋這部分,今年度畜牧管理預算中辦理農林畜水產品溯源安全管理及行銷輔導計畫的經費是三千多萬元,還有補助各地方政府及畜牧相關團體等辦理建立家禽計畫生產制度,但是對於蛋殼破裂這部分以及液蛋產製後如何殺菌保存、嚴格管理?這部分請說明。

至於第48案,主委說要推動「農漁工共聘」,讓休漁期的漁工可投入農業,但農業問題都沒有辦法解決了,如何讓農業產值能夠成長?主委說要帶隊上工,帶隊上工能解決農業的缺工嗎?整個農業的人力如何規劃,這部分請說明。

主席:請業管單位說明。

謝處長耀清:謝謝孔委員關心裂殼蛋未來在液蛋加工的管理情形,跟委員報告,衛福部近期已經在訂定液蛋製作業者的良好作業指引,目前在預告階段。此一指引中有規定液蛋的原料品質、加工製程以及運輸包裝等等工作,目前農委會也在蒐集相關的產業團體,包括養雞協會、蛋商公會對此一指引的意見,將會提供給食藥署彙整,謝謝孔委員的關心。

范處長美玲:有關缺工的部分,跟委員報告,我們現在的策略是從增加人力供給跟減省人力需求這兩大部分來做。根據我們的盤點,目前每年臨時性的缺工人數大概有26.7萬人次,我們透過很多人力團、技術團,一共有91團,解決了大概四成左右的人力缺口。至於節省人力需求部分,如何配合省工機械一併改進其栽培模式?這個我們會做為未來努力的目標。剛剛委員所提到的漁工的部分,我們還需要跟勞動部合作,因為有些法規必須先做整體的調整才有辦法進行。

主席:好。謝謝。跟各位委員報告,包含林委員提案凍結的部分,你們的意見我們都參考了,針對農業管理的部分,是否全數凍結10%,該提專案報告的部分我再來排,也包含林委員的案子,你們的案子都納入裡面,這樣好嗎?

孔委員文吉:該減列的還是要減列啊!

主席:去年我們沒有減列,不用啦!這個不用減列啦,後面的預算我們再來減列。

孔委員文吉:減列的呢?剛才不是有談減列4,000萬元的,還有賴委員講減列2,000萬元?

主席:不然減列500萬元,可以嗎?好嗎?

孔委員文吉:減列2,000萬元啦!

主席:後面的再來處理啦!這筆預算給他們去做管理啦!

孔委員文吉:減列2,000萬元怎麼樣?你們的預算是多少?

主席:孔委員,我的看法是這樣。因為管理部分的預算比較……當然預算都重要,但是這部分去年並未減列,我們就是要看它的表現,包含林委員的提案,我們就全數採用凍結的方式,要求他們提出報告之後再解凍,所以就照原列數通過啦!

孔委員文吉:減列1,000萬元啦!好不好?這筆預算有20多億元,20多億元的預算,你說我們都不能減列嗎?

林主任委員聰賢:去年沒有減列……

主席:不是說去年沒減列,今年就不減列,沒有這個規定的啦!剛才大家都想減列,你們農田水利署預算執行多少?

主席:好啦!我們尊重委員的意見,減列1,000萬元,科目由業管單位自行調整;另外凍結10%,做專案報告後始得解凍。

接著處理第59案至第76案,先請提案委員說明,然後再請業管單位回應。

賴委員瑞隆:62案有關「農業發展」執行率的部分,105年度賸餘一億六千多萬元,106年度賸餘二億一千多萬元,賸餘部分多為補捐助或委辦計畫經費結餘,足見「獎補助費」仍有檢討空間,因此本席提案刪減5,000萬元,其餘部分凍結再行檢討。

另外,第63案同樣針對農田水利會的補助,這部分我們希望未來能夠讓需要補助的農田水利會的財務更公開,使其績效能夠有所改善,減少未來對農田水利會不斷地補助的狀況,我們希望農委會能夠提出一個改善的報告,所以建議刪減300萬元,凍結10%,提出書面報告後再行解凍。其他部分就尊重各位委員的意見,謝謝。

林委員麗蟬:本席的提案是第60案,現在很多不管是行蹤不明或是逃跑的移工,都是到農業相關的工作去打黑工,我想了解整個農業缺工的狀況,可以說明一下嗎?你們如何解決農業缺工的問題?目前行蹤不明的移工人數大概已將近5萬人。

孔委員文吉:剛剛你說休漁期時,漁工可以轉換成農工,你們能不能去了解有多少比例的漁工會加入農業工作?剛才我聽得不是很清楚。

黃署長鴻燕:國內的漁業本來就有雇用外籍漁工,至於協助農業這部分,我們也試著看看,我們有一部分,現在還要看看農漁業用什麼方式來合作,因為這是指漁工的部分,應該是全面地要來協助,看看有沒有……我們希望有一些人力來協助農業部門。

孔委員文吉:漁工要轉換成農工,你們說要「試著看看」,我實在聽不懂耶!

黃署長鴻燕:就是透過委託的方式來協助他們。

林委員麗蟬:你們所謂委託的方式如何讓漁工轉成農工?你要思考一下農業相關的行業,他們的耕作方式跟工作行為都不太一樣,你如何轉換?你又要如何去處理轉換的過程?

林主任委員聰賢:各位委員都知道我們現在農業現場缺工,剛剛林委員也提到了,現在逃逸外勞幾乎都是在很多山區或是偏遠鄉間從事農業工作。我們不能不正視現場農業缺工很嚴重這個問題,所以我們是爭取勞動部比照現行長照服務中的外展服務,各位如果知道勞動部這邊有一個長照的外展服務。現在「農漁共聘」這個概念,我們是爭取像長照的外展服務一樣,在不需要修法的層次上,能夠啟動勞動部做相關的法令解釋,一定是比照現行「團進團出」的作法,這樣對於他的勞動權利的保障跟整體的派遣、住宿、交通等等才能夠完整,否則農業系統就要去爭取勞動部的外籍勞工的配額,所以這是兩個層次的問題,我們現在是想爭取比照外展服務的那部分。

孔委員文吉:什麼叫外展服務?

林主任委員聰賢:關於外展服務,現在就是用漁工配額申請進來的,譬如我們去到某一漁會,每艘漁船可僱用的漁工如有缺額,交給我們10個或20個,我們就找該縣市當地的另一個農會跟他們簽行政契約,由農會管理,這叫做外展服務。這跟目前的這些團一樣,都是做專案派遣,在權益促進方面,就不會像現在很多逃逸外勞在很多地方上工,其實安全保障上是不足的。

林委員麗蟬:光是不同農業、不同季節,栽種方式都不一樣,我覺得這部分要做全面性的規劃,如果只是將專案派遣拿來當成農業的工人,你也要規劃好他們整個……

林主任委員聰賢:林委員,這是分層次的,我們現在的缺工是季節性缺工,都是採收水果、茶葉等等,沒有很高技術層次,如果將來要往更高的技術層次走,我們的農改場還要做訓練、養成,所以我們為什麼團進團出,是因為這有一個具體概念,他服務的層次……

林委員麗蟬:你是告訴我們這些團有分不同的?因為你是農委會主委,我們相信你一定很清楚,農業基層又分很多類別,不是全部都是採摘水果、茶葉的。

林主任委員聰賢:我們知道,所以不會讓他……

林委員麗蟬:所以你們應該要指定這一團是來做什麼的。

林主任委員聰賢:我們為什麼說團進團出?譬如雲林都是種植蔬菜,這一團可能就是專門做蔬菜採收。

林委員麗蟬:時間多久?是只有這一個季節,三個月、二個月就回去了?

林主任委員聰賢:不是,我們要保障他都有工作,因為現在這個人力團,我們一定要讓他每個月都領到多少錢,這部分是固定薪水,而且農會派遣出去也要跟農民收取費用,不是免費的,我們有個操作模式,現在正在啟動,這部分還在協調。

高潞‧以用‧巴魕剌KawloIyunPacidal委員:59案是關於農業保險法的問題,從1990年開辦,農業天然災害補助已經補助了超過420億元。2015年農委會就開始推動農作物天然災害保險,也連續二年將農業保險法當作優先法案,本會期還列為最優先法案,可是現在農業保險法還在行政院院會,尚未通過。農業保險的試行現在也有在做,發生非常多問題,如果有這麼多不確定性,我很擔心我們的農民都被當成白老鼠,所以就農業保險法推動進度及方向,包括如何再提升農業保險納保率、是否要強制保險、如何處理不同行政區補助不一問題、如何解決農損專業人員良莠不齊問題等,本席提出希望你們來此提出專案報告後才能動支的凍結案。

其次,我們一直提出要讓青農回到農村成為從事農業的人力,可是關於青農的農民培育及創新推廣,在大專院校及相關農業專班方面,當初主委一直宣示希望多一點農業專班,但一直不足,更何況原住民的青農培育機制也沒有出來。農業人才培訓在花東的原鄉地區特別重要,我們的老農在這10年都快要退休了,因為他們沒有體力,都快做不下去了,人力問題無法解決,該怎麼辦?現在又要推地方創生,其實在農村地區及原鄉地區特別需要的就是人力能夠回去,就此部分,希望你們能就原住民青農人才培訓機制提出專案報告。針對第69案,希望主席代我們原住民堅持一下,好不好?

主席:好,沒問題,請議事人員紀錄起來,到時候做整體專案報告,請農委會來說明。

莊委員瑞雄:我特別要請教林主委的就是農漁共用的問題,這沒有講清楚的話,我怕到時候又會被做文章。你說到香港、新加坡去的境外漁工,350美金就有了,其實我們農委會漁業署也一直在提高,已經到450美金,關於這部分你要講清楚,這不是屬於境外的,我很擔心到最後被做文章。

主席:請林主委說明。

林主任委員聰賢:其實我剛才有特別回應林委員,我說只要進到台灣來做工作的,都要接受勞基法保障,過去也有產業希望是否能夠脫鉤,但我們基於人權,就是朝向符合台灣勞基法的保障,進來的絕對是境內的。境外的遠洋漁業有另外一套,不屬於勞動部管,目前我們還是尊重產業發展現況及國際現勢,遠洋漁業部分可以用境外漁工。現在的處理是這樣,對於莊委員關心的部分,我們還是會繼續跟勞委會就相關細節進行協調。

主席:請林委員發言。

林委員麗蟬:你說的所謂漁業、農業共聘漁工部分,這些漁工進來的薪資是按照我們的基本工資嗎?是多少錢?有些農業工作可以比照勞基法嗎?

林主任委員聰賢:林委員應該知道從勞基法修法後,我們現在除了有部分特許項目是由勞動部許可,按照季節不同而有彈性工時外,基本上都要尊重現在的勞動法律。至於進到農業的部分,可能會比他的收入還好,因為有季節性採收,可能是一大早或是半夜工作,我們會關心到必須有夜點或是其他需求,所以在收入的部分我們說要和勞動部協調,就是這個原因。我們現在也怕擾動,因為在逃逸外勞中,漁工逃逸的比率也算高,這部分就是有一條線在那裡做協調。

主席:農業發展部分非常重要,是不是就凍結10%,不予刪除?另外,06的「補助農業特別收入基金」及07的「補助農業作業基金」部分,就不列入凍結部分。

高潞‧以用‧巴魕剌KawloIyunPacidal委員:為什麼?這裡不列入,是不是?

主席:不是,那兩個基金部分要除外,其餘全數凍結10%;委員所提出的專案報告,我會在最快時間內安排做專案報告,予以說明。

高潞‧以用‧巴魕剌KawloIyunPacidal委員:全部都要做專案報告的說明嗎?

主席:什麼?

高潞‧以用‧巴魕剌KawloIyunPacidal委員:你說剛剛提到的都要專案報告說明嗎?

主席:都一起列入專案報告說明。

高潞‧以用‧巴魕剌KawloIyunPacidal委員:然後才予以動支?

主席:對,然後才予以動支?

繼續處理第77案及第78案社會保險業務部分,因為還不知道實際情況如何,我想這只是一個暫列數而已吧?

高潞‧以用‧巴魕剌KawloIyunPacidal委員:我有一個提案是關於特別收入基金部分,這也納入專案報告嗎?

主席:沒有關係,這些到時候……

高潞‧以用‧巴魕剌KawloIyunPacidal委員:都有專案報告嗎?

主席:會一起來說明。

高潞‧以用‧巴魕剌KawloIyunPacidal委員:好。

主席:請議事人員向高潞‧以用委員瞭解一下,屆時做整體的處理。

高潞‧以用‧巴魕剌KawloIyunPacidal委員:全部做處理?

主席:好。第77案及第78案社會保險裡有關農民職災的部分,我想政府很用心在推動,請各位委員全力支持這兩個提案,因為這應該是暫列數,目前還不知道實際的情況如何,希望能對農民有所照顧,是不是請各位委員同意這些提案?好,第77案及第78案照原列數通過。

既然各目的提案都已經做過處理,那通案部分的第4案就不做另外的處理。

進行……

高潞‧以用‧巴魕剌KawloIyunPacidal委員:農業職災保險……

孔委員文吉:這一目要怎麼處理?

主席:77案及第78案就照原列數啊!

高潞‧以用‧巴魕剌KawloIyunPacidal委員:那我能不能也排專案報告?

主席:對,可以啦!妳說什麼?

高潞‧以用‧巴魕剌KawloIyunPacidal委員:農業職災保險……

主席:本來就一定會再做處理。

高潞‧以用‧巴魕剌KawloIyunPacidal委員:這樣要怎麼排?這樣排得進去嗎?

主席:妳不用擔心,反正項目這麼多,我會排,不然還有陳超明委員會幫忙安排。

孔委員文吉:這一目有減列一千萬元嗎?

主席:跟孔委員說明,因為這是暫列數,實際推動後實支實付的狀況目前還無法預估,有可能會超過,所以這只是暫列數而已。

孔委員文吉:你現在是講第4目嗎?

主席:就是第77案及第78案社會保險的部分,有關農民職災的項目。好,謝謝大家。

接下來進行主決議的部分,剛才業管單位已經做過充分的瞭解了,通過就照說,如果有意見,文字修正的就照說明。

進行第79案,請問各位,有無異議?(無)無異議,通過。

進行第80案,請問各位,有無異議?(無)無異議,通過。

進行第81案,請問各位,有無異議?(無)無異議,通過。

進行第82案,請問各位,有無異議?(無)無異議,通過。

進行第83案,請問各位,有無異議?(無)無異議,通過。

進行第84案,請問各位,有無異議?(無)無異議,通過。

進行第85案,請問各位,有無異議?(無)無異議,通過。

進行第86案,請問各位,有無異議?

張主任翠娟:針對第86案,我們有一些文字建議修正,因為行政院針對一些大的部分,就是有7個單位要求在110年開始不再編列……

主席:沒關係,這個部分要修正哪裡?

張主任翠娟:在後面三行建議改為「要求農委會1個月內能夠提出派遣人力檢討運用方式規劃情形,並依期程不得再編列派遣預算」,因為現在只有檢討派遣人力的部分,農委會規範至110年不再編列這樣的預算,所以建議委員在文字上能做這樣的修正。

孔委員文吉:期程可能要講清楚,這邊是寫109年。

主席:你們要怎麼修正?

張主任翠娟:原先的文字是「要求農委會1個月內能夠提出派遣及承攬人員改為聘僱的遴選方案,並至109年度起不得再編列派遣……

主席:好,你們有送修正文字過來了,這一案就照這樣的文字內容修正通過。

孔委員文吉:期程是什麼時候?

張主任翠娟:110年。

孔委員文吉:那內容就寫至110年。

張主任翠娟:好,那我們就把文字……

孔委員文吉:就寫至110年。

張主任翠娟:好,可以。

主席:照期程……

孔委員文吉:期程就是110年。

主席:照上述那樣的文字修正通過。

進行第87案,請問各位,有無異議?(無)無異議,通過。

進行第88案,請問各位,有無異議?(無)無異議,通過。

進行第89案,請問各位,有無異議?(無)無異議,通過。

進行第90案,請問各位,有無異議?(無)無異議,通過。

進行第91案,請問各位,有無異議?(無)無異議,通過。

進行第92案,請問各位,有無異議?(無)無異議,通過。

進行第93案,請問各位,有無異議?(無)無異議,通過。

進行第94案,請問各位,有無異議?(無)無異議,通過。

進行第95案,請問各位,有無異議?(無)無異議,通過。

進行第96案,請問各位,有無異議?(無)無異議,通過。

進行第97案,請問各位,有無異議?

張主任淑賢:委員,這一案我們可不可以改成書面報告?

主席:好,照文字修正改書面報告,請問各位,有無意見?(無)無異議,修正通過。

進行第98案,因為還要溝通,所以先保留,等一下馬上處理。

進行第99案,請問各位,有無異議?(無)無異議,通過。

進行第100案,請問各位,有無異議?

蔡處長昇甫:本案提出文字修正建議,最後一段話「農委會以510萬戶為目標」改為「農委會以5年生產面積達百分之十為目標」,這部分已跟委員討論過。

主席:好。請問各位,對文字修正部分有無異議?(無)無異議,修正通過。

進行第101案,請問各位,有無異議?(無)無異議,通過。

進行第102案,請問各位,有無異議?(無)無異議,通過。

請問各位對陳超明委員的第98案,有無異議?(無)無異議,通過。

進行新增主決議第102-1案。

主席:請問各位對主決議第102-1案,有無異議?(無)無異議,通過。

現在休息5分鐘。

休息

繼續開會

主席:現在繼續協商。有兩項新增主決議第102-2案及第102-3案。現在進行主決議第102-2案。

主席:請問各位對第102-2案有無異議?(無)無異議,通過。

進行主決議第102-3

主席:好,業管單位有沒有什麼特別的意見?

孔委員文吉:早上我們提的原住民農發中心可以列進來啊!

主席:這個應該不會有特別意見。

高潞‧以用‧巴魕剌KawloIyunPacidal委員:農發中心應該也OK,都一起嘛。

孔委員文吉:這裡面加一個原住民農發中心,好不好?

高潞‧以用‧巴魕剌KawloIyunPacidal委員:孔委員,你要設在哪裡?

林主任委員聰賢:現在又有育成中心,又有農發中心,到底要什麼中心?

孔委員文吉:早上不是談到原住民農發中心,你們說要再規劃、再設立啊!跟這個有關,也是農業科技。

高潞‧以用‧巴魕剌KawloIyunPacidal委員:育成中心是對原住民團體,原住民農發中心是孔委員的。

孔委員文吉:要不然就是增列在第5行:「並設立原住民族農業育成中心及農發中心加以推動。」早上科技處處長不是有談嗎?

林主任委員聰賢:看起來你們是要講產業化和事業化的最後一里路,是不是?高潞委員,你們在講的是那個部分,是嗎?

高潞‧以用‧巴魕剌KawloIyunPacidal委員:必須要有一個窗口和平台去協助推動。

林主任委員聰賢:建議文字修正一下,我們農科院是在場試所研究發展有個產業化和事業化的育成,文字就寫在設立……

主席:我們修正一下,……

林主任委員聰賢:我們業務單位幫你做文字修正,因為你這是臨時寫的嘛。

高潞‧以用‧巴魕剌KawloIyunPacidal委員:重要的是,這裡如果沒有像這樣一個平台,對預算的比例和計畫的實施就無法確實監督。

林主任委員聰賢:我們這個科技計畫就是給場試所使用的,哪一個場試所有說要針對什麼產業要做什麼,現在花蓮農改場有個原住民中心……

高潞‧以用‧巴魕剌KawloIyunPacidal委員:研究室啦!

林主任委員聰賢:研究室,好。

高潞‧以用‧巴魕剌KawloIyunPacidal委員:但那是花蓮啊!

主席:委員的提案很重要,它是針對原住民的農業發展,業管單位把文字修正後,到時我們再來討論處理,現在先保留一下。

林主任委員聰賢:建議第4行改成「研議設立」,因為現在那都還沒有雛形,好不好?

孔委員文吉:「並研議設立原住民族農業育成中心及農發中心」。

主席:好。

高潞‧以用‧巴魕剌KawloIyunPacidal委員:我希望去整合一下,讓輔導處主辦,農科院可以一起合作。

林主任委員聰賢:內部作業我們自己來處理。

主席:由他們去整合,協助處理啦!照剛才講的文字修正,包含育成中心和農發中心。

高潞‧以用‧巴魕剌KawloIyunPacidal委員:還有平台。

主席:OK,就這樣啦!文字修正以後再做處理,這案先保留,文字修正後給委員先過目一下。

處理林務局部分,歲入第103案,有委員提案增加500萬元,有沒有什麼意見?

林局長華慶:遵照辦理。

主席:103案照案通過。歲出部分第104案、第105案、第106案併案處理,請業管單位說明。

林局長華慶:關於第104案、第105案、第106案,我們都遵照委員的意見辦理。

主席:104案、第105案、第106案,有委員提出凍結130萬元,減列100萬元,凍結10%,請簡單地作業務說明。

林局長華慶:這是保育的經費,特別是其中有一項是對國外的捐助,經費非常少,但是對國際知名保育團體的捐助有很大的國際發聲的效益,因為他們會在國際會議上適時為我們的保育能見度發聲。

另外有關野生動物的危害,有委員提到獼猴造成的農損,這部分我們一直在積極處理當中,這個禮拜一才邀集了縣市政府針對防猴網的補助做了檢討。委員的提案希望我們聽取農民的意見,其實我們一直在積極辦理中,敬請委員支持。

主席:大家都對野生動物危害農作物感到困擾,我建議這部分照原列數通過,讓他們處理。

孔委員文吉:104案到第106案是本席在經濟委員會最關心的議題,野生動物保育法已經一讀,還沒有進行黨團協商,如何開放把一些野生動物從保育類改成一般類。上次林務局表示,有七大類野生動物包括獼猴、山羌、白鼻心、眼鏡蛇、青竹絲、雨傘節、大田鷸,從保育類改為一般類。現在為了防猴計畫要架設電網,但是獼猴已經開放為一般類,如果獼猴侵犯農作物,可以用一般類來處理,也就是可以獵捕或宰殺。既然獼猴已經可以獵捕或宰殺,電網是不是還有必要?

其次,電網的造價滿高的,對農民的安全來說,也有一些個案是因電網的電力太強造成人命的損失,我覺得這是矛盾的。因為野生獼猴已經從保育類改為一般類,我們現在還要再架設電網嗎?局長要怎麼解釋?

林主任委員聰賢:我來提個建議,針對野生動物的保護跟生物多樣性的保育部分,資源其實很少,對此我是建議凍結,然後請他們提專案計畫。第二,關於執行面,剛剛孔委員所講的,其實包括原住民的傳統祭儀、自用很多的細項,在原住民場域比較沒有什麼大的問題。那我要保護我們自己的農產業,如果說這個經費不給他們而要去做具體的隔離措施,恐怕也有其他的問題。針對這個部分,我建議在執行面的部分,因為各地的狀況不太一樣,像屏東滿州現在有一個狩獵隊,那個我們也尊重。如果說有一些是平漢交界的地方,他不一定會有那個技能,而可能都是需要用電網,像這個部分,我還是請委員能夠同意。因為臺灣這整個生態網絡的範圍有太多不同的區域,未來我們是希望能夠回到跟原住民共管的概念,如此未來的管理機制會比較好。

主席:我想大家的目標都一樣。

林委員麗蟬:可否請局長說明一下你們未來的執行面跟規劃,我知道之後還會有報告,可不可以先讓我們知道一下你們的執行面未來要怎麼做?

林主任委員聰賢:是不是書面給……

主席:農委會有什麼相關的書面就提供給林委員參考,因為這個部分在每一個地區都有不一樣的層面,就看如何在保護我們的農業之間做一個妥善的處理,所以我們就不減列。

孔委員文吉:主席,就照我的第106案嘛,我的提案只凍結10%

主席:要凍結嗎?還是要請他們來做報告,要凍結的話,我也不反對。只是凍結沒有意思,因為這個要實際去做,我是建議他們一定要來做專案報告。

孔委員文吉:主委都說可以了,先凍結嘛!再來提報告。

主席:好,凍結10%,你們來做報告後始得解凍。

處理第4目提案,即第107案至第132案。請有提案的委員先說明。你們對林業部分有什麼特別的意見,請發言。

孔委員文吉:關於本席的第113案,請教林務局,目前原住民地區土地占國有林面積的一半,而你們的國有造林跟人工林的撫育大部分都在原住民地區。其中有一些疏伐的作業是委外,但廠商投標的意願較為低落,人才招募不易。請問你們要如何改善林產業的作業環境,提高部落鄉親來投入林產業工作的意願?

以新竹的林班地為例,那邊通常有一個非原住民的包商,因為你們委外讓他去疏伐,萬一他也標到了臺東的林班地,臺東的林班地也都是別人得標,但讓給他去做,變成在這個疏伐的部分給原住民的感覺是,平地的包商都在原住民地區砍林,而我們原住民就不行,原住民都是去當他的工人,都是去做疏伐的工作。我希望林務局的疏伐這部分,在委託外包的過程中要特別去注意,這些包商有沒有超過你規範的疏伐林木量,有沒有多盜伐,這個要弄清楚。第二,我們原住民大概都是去當這些包商的工人,給我們的感覺是,我們不能去砍林,但你們委外的包商就可以去砍林,就因為你們說那個是屬於可疏伐的面積嘛。針對這個部分,我是不堅持一定要凍結,只是說你們應該要檢討一下,你們在委外的這個部分給原住民的感覺是為什麼平地人可以去砍伐林木,我們原住民卻不行,這部分可否請林局長說明?

主席:請局長說明。

林局長華慶:委員所講的這部分,我們確實朝這個方向在辦理,希望培育部落有這樣的能量,可以來承接疏伐工作,而且我們現在也在研議,如果是部落周邊的國有森林,可以直接讓部落這邊來進行疏伐木的利用,所以我們確實是朝向這個方向在做。但委員也瞭解,每個部落同樣也會有缺工或年輕人力外移的這個問題,所以目前有這樣能量的部分,我們還在嘗試去進行這樣的合作。現階段在100萬以下的小面積疏伐,其實我們都可以指定原住民的林業合作社直接來議價,目前是有這樣的機制,我們可以提一個完整的報告給委員參考。

孔委員文吉:委外的作業一定要公平、公正、公開,現在變成好像是集中在某些包商,為什麼都是這些人得標,從新竹包到臺東、花蓮,都是同一個包商!作業上要如何才能更公平、公開,特別是招標的作業,還有你們在林木的疏伐方面,本席都希望能夠更公平、公開。

林局長華慶:好。我們一定會朝這個方向來做。

主席:請邱委員議瑩發言。

邱委員議瑩:我先請教一下,林務局對於森林遊憩的管理規劃裡面,有沒有可能對於臺灣的登山產業發展去做一些規劃?比如說,我上次去爬玉山的時候遇到一些山友,他們不斷地建議我們,因為玉山裡面有許多山屋,但全世界很多爬山的愛好者在臺灣登山時會覺得我們的山屋其實是不夠的,常常要用搶的才能訂得到山屋。在我們這個所謂的登山產業,有沒有可能在合理的管理範圍之下再增建一些山屋?這個是不是能夠請任務局去做一些規劃管理?

林局長華慶:委員剛才所講的玉山,其實是玉山國家公園所管轄,不是林務局。我們其實也希望在適合的地方增建山屋,但現在卡到一個問題,這些高山地區都屬於環境敏感地區、甚至是保護區,因此如果要在那邊建立山屋,因事涉建築許可的問題,可能要協調內政部營建署。這部分其實也需要地方政府協助,基本上我們希望能朝這個方向。

邱委員議瑩:我剛才只是舉玉山的例子,因為在一些你們管轄的範圍或者國家公園管轄的範圍內,如果說我們打算朝這個產業去發展的話,我覺得這個可以一併做討論。

林局長華慶:是。

邱委員議瑩:另外我上次質詢時特別談到林下經濟的部分,對於林地承租戶的管理,原本的法令規範現在已經適度的放寬,是不是還能有更多檢討的空間,包括林下經濟的協助也是,剛剛也特別私下跟局長討論了道路的部分,如果林下經濟發展的部分是未來林務局很重要的一個推動工作,我覺得你們也應該下鄉去做一些宣導,包括法令上的鬆綁,我覺得這個是很重要的。

主席:好,謝謝。請高潞‧以用委員發言。

高潞‧以用‧巴魕剌KawloIyunPacidal委員:針對這一目,我提了非常多案。首先針對疏伐的問題,我們現在正在推動禁伐補償,禁伐補償卻發生了一個問題,就是我們一直強調生態保育,但是以原住民的觀點來看應該是生物多樣性及永續發展。禁伐補償後面忽略的一個問題就是我們有經濟林的部分,也有生產性人工林的部分,而人工林的樹齡到達10年至30年間,如果沒有疏伐,它的水土保持能力可能就下降了,這樣並不會對於我們的森林保育有比較好的效果。因此,雖然你們很注重林下經濟,但是林上經濟也應該關注。林務局應該思考林產業的人才培植,以及針對生產性人工林的疏伐應該如何達到水土保持進行規劃,這是其中一個提案。

再來,對於東部平地原住民─阿美族或卑南族非常重視的漂流木撿拾,從過去到現在,我們發現一個狀況,原基法承認原住民族自然資源權利,但是漂流木撿拾都要在公告期間之內才會優先讓原住民在傳統領域內撿拾。第一,與原住民族基本法規定不符,第二,它其實讓原住民族在撿拾漂流木時有被污名的感覺,好像我們在拿國有財產物,導致我們長久以來的生活習慣都被限制。所以,希望你們在「處理天然災害漂流木應注意事項」,應該研議「原住民族得於傳統領域內不受公告時間限制,撿拾漂流木」,你們要處理的是山老鼠的問題,不是限制我們撿拾漂流木的問題。

你們做獎補助委託一些民間團體做林下經濟計畫,日前發生達魯瑪克和利嘉部落的衝突,原因在於有一個非原住民族團體去申請計畫,但是部落反而是客體,主體是非原住民族團體,導致後續卑南族與魯凱族之間的衝突。

我關注這個議題非常久,你們要去思考在推動永續經營或是林木經營的部分,應該以原住民的部落或是原住民的民間團體做為申請主體,如果以非原住民團體為主體去申請計畫,他們有可能因為不了解而造成更大衝突,非原住民團體去申請計畫,結果反而造成原住民族內部衝突。這並不是林務局的本意,但是傷害已經造成,應該怎麼去彌補呢?因此,本席希望未來像這樣的補助計畫,能夠研擬申請主體的條件限制。

關於林田山林業文化園區的整建計畫,林田山位於太魯閣傳統領域,如果要從事開發,依據原基法第二十一條規定,你們應該尊重在地的原住民族,但是目前的設備整建疏漏與當地太魯閣族進行諮商、取得同意,因此予以凍結相關計畫,希望對於在地原住民族都能給予尊重,而且也要提出共管計畫。

主席:請主委說明。

林主任委員聰賢:謝謝各位委員的寶貴意見,我從政策面做具體回應。第一,在林業的管理與發展方面,我們從農業會議結論已經具體要求現在只有1%國產的自給率,10年內要達到5%,這是一個具體目標。所以剛剛高潞‧以用委員關心的,我們不是只有針對林下經濟。第二,我們會配合地方創生計畫,因為山村與很多林業的保育及發展區,有很多部分其實都是重疊在一起。我們今年要請各位委員支持,我們把生態廊道畫出來以後,關於未來與原住民部落的共管機制,現在林務局有要求各林管處,他們都有到各部落去做比較好的實地了解和踏察,同時,未來林務局會與原民會在現有的平台加強合作機制,這才是各位關心的,各位有一些在原住民委員會的委員比較清楚。有些工作如果沒有鏈結在一起,包括農村再生,各位談的都是很多枝枝節節的執行面,所以針對這個部分,我已經有要求林務局。

再來,我具體建議,林務局推動發展這麼多年,過去他有很豐富的資源,現在他著重在保育工作,這些經費都得來不易,各位有意見的都是在執行面的部分,我建議採取凍結的方式,請林務局把具體計畫,用書面或專案報告讓各位更清楚的參與與了解。

後面的部分,因為我們還有林試所的計畫,有很多產業面,有在林試所的,也有在農村再生辦公室的,林務局現在有參加里山倡議,包括農村再生的計畫。關於這些部分,我們也希望未來提出專案報告時,能夠做更完整的說明,以上為我的具體回應。

主席:請孔委員發言。

孔委員文吉:我有提出很多案子,關於第2目,主委剛剛講得太快了,後續如何處理,我們再來討論。我的提案針對「國有林整體治山防災及林道維護」,還有一個是林務局的森林遊樂管理區共管機制、分享機制的部分。林務局辦理的國有林地治山防災工作非常重要,因為很多是在原住民地區,但是你們有「森林永續經營及產業振興計畫」,也有「流域綜合治理計畫」,還有「前瞻基礎建設計畫」,都在做國有林地的崩塌處理、防災工程等等。我們希望林務局針對國有林地崩塌情形應該排列優先順序,與其他單位配合進行,譬如水利署分管機關等等,這是第一點。

第二點是主委剛剛說林務局將與原民會好好協調,事實上這個協調是不彰的,光是野生動物到底哪些是保育類,還有原住民的祭典等部分,林務局與原民會應該如同主委所說的加強協調。

還有林道的部分也非常重要,我知道林務局局長很認真在做一些林道整理,也有很多林道與原住民傳統領域很有關係,林道為什麼要修復?對於臺灣整體登山歷史,還有它的重要性在哪裡?這部分也要說明,因為你們在林道部分都在做工程,但是書面說明比較少,你們如何把它納入文字化整理?譬如我看到楊南郡寫過「能高越嶺」林道,他的那本書寫得相當好,讓我們能夠知道「能高越嶺」對於登山客及臺灣原住民的重要性在哪裡。

最後,我所提的第126案,我一直強調現在林務局轄下的森林遊樂區位於原住民地區的大概有12處,包括奧萬大、阿里山、臺東海端鄉的向陽森林遊樂區等等,林務局已經講了幾十年的跟原住民地區的共享機制,但是這個共享機制只是口頭上的。我希望主委能夠研擬一下在原住民地區的森林遊樂區,我覺得它是一個企業化的事業體的經營,但全部的收入都納入林業發展基金,幾乎沒有一毛錢用於原住民地區的敦親睦鄰。所以我們希望這些森林遊樂區能夠跟原住民族共管、分享,而且能夠就位於原住民地區的森林遊樂區建立一套回饋當地部落的機制。可以去研擬,這並不是不可行的,包括阿里山、奧萬大、向陽森林遊樂區都位於原住民地區,臺東向陽森林遊樂區在哪裡?在南橫公路,就在原住民地區啊!但是這個遊樂區幾乎跟臺東的布農族沒有什麼接觸跟來往,試問要如何嘉惠當地的部落?比如給他們一些敦親睦鄰的經費,好比部落要舉辦射耳祭或是村運,森林遊樂區能夠提撥一點盈餘補助當地的部落舉辦村運或是射耳祭,我覺得這部分你們可以去研擬一下。

主席:好,可以研議啦!最後請高潞委員發言。

高潞‧以用‧巴魕剌KawloIyunPacidal委員:針對林務局的部分,從第111案至第132案,本席至少提出7個預算案,為什麼?因為我特別關注林務局相關政策的推動。林務局所管轄的範圍全部跟原住民的傳統領域重疊,有關林務局的預算案整包討論根本無法一一討論清楚,然後要求林務局要怎麼去解決相關的問題。不管是林務局到現在都沒有實際去推動原住民族傳統知識的建置計畫;或者是為了執行林務局的計畫而造成原住民部落之間的衝突的解決;或者林務局雖然針對小花蔓澤蘭提出諸多去除或防止其蔓延的計畫,但是這麼多年下來,花蓮地區小花蔓澤蘭的防治工作沒有做好,反而蔓延的速度仍持續增加;或者林田山的計畫也沒有跟在地的太魯閣族討論,禁伐補償的部分忽略了我們的經濟林的疏伐,主委講得特別簡單,但是這件事是長久以來的問題,都沒有解決。我主張這部分應該至少凍結30%,我們才可以發揮監督的功能,尤其是孔委員的選民都在林務局的管轄範圍,我相信孔委員也有特別多的意見。孔委員,對於相關的凍結案,希望你一起堅持。

主席:對於林業的發展,不管是它的永續經營、森林資源或是相關的維護、遊憩甚至教育功能等等,我想大家都非常重視,委員的意見林業單位也都有聽到,我尊重大家的意見,這部分凍結15%,在做專案報告的時候再一起處理。針對委員所提出的建議,請林務單位在專案報告的時候要做充分的說明,包含未來的因應之道跟解決的方法。就凍結15%,好不好?

高潞‧以用‧巴魕剌KawloIyunPacidal委員:主席,凍結20%啦!

主席:請你聽我說,凍結15%20%的差別在於,因為有時候他們有計畫要推動,凍結15%已經很多了啦!

孔委員文吉:主席,前面有凍結10%,這部分我們就凍結10%就好了。

高潞‧以用‧巴魕剌KawloIyunPacidal委員:凍結20%啦!

主席:對啊!凍結10%就好了?好,OK,那我們就凍結10%

高潞‧以用‧巴魕剌KawloIyunPacidal委員:孔委員!不行啦!剛剛主席已經宣告了,不要,不要凍結10%,凍結10%真的太少了。

主席:不會啦!我跟你講,我們是要解決問題,不過……

高潞‧以用‧巴魕剌KawloIyunPacidal委員:我要解決問題啊!但是如果凍結10%15%20%差別在哪裡……

林委員麗蟬:主席,我可以問一下嗎?我覺得高潞委員提的案非常多……

高潞‧以用‧巴魕剌KawloIyunPacidal委員:每一案我都很在意……

林委員麗蟬:可是提案進來,他們完全沒有說明,針對她的每一個提案,不能說提案進來凍結完等他們的專案報告。

主席:我們各個委員會有每個委員會的處理方式……

林委員麗蟬:我知道,只是我也滿關心她講的議題……

主席:我們為什麼做通案的處理?就是委員的提案你們有意見,我們也請他們做充分地說明,這個沒有問題,當然你要叫他們說明,我就叫他們說明好不好?

高潞‧以用‧巴魕剌KawloIyunPacidal委員:孔委員,你是因為拿到林務局這樣的補助還是什麼?本來是凍結15%,你改成10%,你們都講好的喔!

主席:其實這樣,我們就凍結10%,我一直強調,到時候提出專案報告的時候要針對委員所提的建議,還有未來因應解決方式,這樣做充分地說明。我們要看到的是實際成果,給大家預算就是要大家做執行率,所以我在這邊跟委員大家做商量。

高潞‧以用‧巴魕剌KawloIyunPacidal委員:不是,主席,不然我們一案一案來看,一案一案來凍結,不要……

主席:無法這樣處理。

高潞‧以用‧巴魕剌KawloIyunPacidal委員:那個10%我要求,就是我的每一個預算提案都是10%,不是分列在其他案,讓其他的部會……

主席:全部凍結10%啊!

高潞‧以用‧巴魕剌KawloIyunPacidal委員:那個他們要自己協調。

主席:沒有,就全部各項目都凍結10%啦!然後做通案的處理,第4目全部凍結10%,他們不會自行調整,我沒有叫他們自行調整啊!

孔委員文吉:可不可以請教一下,林務局上一年度有沒有減列?

主席:沒有減列啦!

孔委員文吉:因為林務局的預算很龐大的,凍結10%,可不可以談一下去年度減列多少?

林主任委員聰賢:至少有5%,統刪至少5%

主席:到院會還要統刪5%啦。

孔委員文吉:我們委員會才減列65萬元,好啦!那個就不用減列。

主席:其實預算要不要刪減?這是大家的權利,但是我真的希望業管單位要好好去做而已,所以我比較重視的是,委員要求你們做的未來改善方式、執行效率的問題,你們要做充分的說明,還有所謂未來表現的方式,這才是我真的要的。

高潞‧以用‧巴魕剌KawloIyunPacidal委員:不是沒有辦法,我們現在是整目在看,可是它每一個議題都很重要。

主席:所以我們就第4目全部凍結10%,要做全部的說明。

高潞‧以用‧巴魕剌KawloIyunPacidal委員:我覺得這樣審查預算就審得太……不能說草率,我覺得不要這樣啦!主席。

主席:本來就是這樣在處理。

高潞‧以用‧巴魕剌KawloIyunPacidal委員:居然是國民黨的委員在幫民進黨講話,我也覺得很錯亂耶!

主席:不是啦!這個不要牽扯到那邊……

孔委員文吉:我也提出來說,前面那個案子是凍結10%……

高潞‧以用‧巴魕剌KawloIyunPacidal委員:你是寫凍結多少?孔委員,你的提案凍結多少?你凍結都是凍結假的。

孔委員文吉:凍結20%10%的意義一樣,就是要提一個專案報告,提專案報告後就解凍了。

高潞‧以用‧巴魕剌KawloIyunPacidal委員:以後你的預算提案是不是都直接寫凍結10%就好了?

主席:不是這個意思啦!

高潞‧以用‧巴魕剌KawloIyunPacidal委員:不是啊!我希望的是我們每一個預算案都可以被關注。

主席:OK啦!其實我是很充分尊重大家的意見。

高潞‧以用‧巴魕剌KawloIyunPacidal委員:主席,15%

主席:你要凍結多少百分比?

高潞‧以用‧巴魕剌KawloIyunPacidal委員:剛剛喊15%

主席:15%15%,沒有關係。我是覺得,就如同大家講的,不過,我還是一直要跟業管單位講,委員只是希望大家把事情做好,15%會不會影響到你們的業務執行面?

高潞‧以用‧巴魕剌KawloIyunPacidal委員:不會啦!

主席:我們就凍結15%,做專案報告後始得解凍,我尊重各位委員的意見。

處理主決議第133案,請業管單位注意,如果有時間,你們要先把主決議看一下。請問各位有無異議?

林局長華慶:遵照辦理。

主席:通過。處理第134案。

林局長華慶:遵照辦理。

主席:通過。處理第135案。

林局長華慶:遵照辦理。

主席:通過。處理第136案。

林局長華慶:有部分文字要修正。

主席:已經跟委員溝通了?

林局長華慶:有。

主席:照文字修正內容通過,到時候再做進一步說明。

處理第137案。

林局長華慶:遵照辦理。

主席:通過。處理第138案。

林局長華慶:跟委員報告過,修正部分文字。

主席:照文字修正內容通過。處理第139案。

林局長華慶:遵照辦理。

主席:新增第139-1案、主決議第168-1案及第204-1案,請宣讀。


主席:處理第139-1案,請問各位有無異議?

孔委員文吉:139-1案我是覺得改革愈來愈倒退,我們這邊講是,要設立原住民族的育成中心與研發中心,你現在把它改成「問題解決導向為核心的策略平台」,我不同意這樣子的改法。

高潞‧以用‧巴魕剌KawloIyunPacidal委員:不是,那是我後來提的,孔委員,那是我針對林務局提的,不是剛剛農科的。

孔委員文吉:現在育成中心與研發中心就沒有了。

高潞‧以用‧巴魕剌KawloIyunPacidal委員:沒有,不是,這是林務局的,第139-1案是林務局的。

主席:高潞委員的意思是分開的,林務局有沒有什麼意見?。

林局長華慶:我們只有建議,20個國有林周邊之族群,這個數字是會變動,是不是把「20個」拿掉?變成「應落實成立與國有林周邊族群」。

主席:OK,我覺得這修正有道理。

林局長華慶:其他我們會全力來……

主席:照文字修正通過。

繼續進行水土保持局的部分,處理歲出第1目的第140至第143案,有委員提出凍結還有刪除的部分,請業管單位做簡單的說明。

李局長鎮洋:1目裡面是有關水土保持試驗研究,總經費大概有三千六百多萬元,這個案子原則上我們已經有自己的規劃,而且也有推動小組、工作小組和考核小組,經濟部跟我們這邊已經有這樣的東西。整個試驗研究結果去年的執行率非常好,大概達到97.96%,今年也快達到90%以上沒有問題,敬請各位委員能夠繼續支持。

主席:照原列數通過好不好?

孔委員文吉:好,原列數通過。

高潞‧以用‧巴魕剌KawloIyunPacidal委員:等一下,第141案我還是要講一下,因為第141案明明就是針對生態工程研究,結果你們拿來做農村旅遊人數的可行性研究計畫,這樣子不就是名不符實嗎?

李局長鎮洋:這個部分主要是試驗研究計畫裡面的科技計畫,我們是希望利用這150萬能夠減少我們的時間跟人力,不用……

高潞‧以用‧巴魕剌KawloIyunPacidal委員:在這個計畫的應用,我們在任何一個科目的規劃,你居然可以拿牛頭對馬嘴,我真的很佩服啦!

李局長鎮洋:不會,因為水土保持局的兩個大業務,一個是水土保持,一個是農村再生,都是屬於我們的業務範圍內,所以用這個公務預算也是合理的。

高潞‧以用‧巴魕剌KawloIyunPacidal委員:以後所有的公務預算都可以這樣用?就是在它的項下裡面都可以這樣隨便用,明明不符合……

李局長鎮洋:不是,它是算科技計畫編列在公務預算裡面啦!其他大部分都在農村再生計畫的細目來用,才150萬元而已啦!

高潞‧以用‧巴魕剌KawloIyunPacidal委員:再來就是關於大武崙工業區的事情,我剛剛有提主決議,你們既然都說治水是跨域治理,可是之前大武崙淹水,結果是經濟部工業局自己出資,解決的是工業局工業區內部的排水,後來所有的業者反映都是旁邊的邊坡,就是屬於你們水保局的問題,那邊都會有水流出來,結果全部集中在工業區裡面;你們當時一直提到說,我們水土保持局應該跨域去做整合的治理,這個部分水保局這邊應該要勇於任事啦!積極的去處理,可以嗎?

李局長鎮洋:是,我說明一下,基隆大武崙這個部分,它整個的集水區都在都市計畫範圍內,如果依照行政院的權責劃分,水保局不負責都市計畫範圍,而是做非都的部分。而且我所瞭解的……

高潞‧以用‧巴魕剌KawloIyunPacidal委員:這不就是長久以來治水治不好的問題,我們又回到都市計畫區跟非都市計畫……

李局長鎮洋:大武崙的這一部分,水利署已經規劃完了,而且它現在正在執行2年的計畫。

高潞‧以用‧巴魕剌KawloIyunPacidal委員:我清楚,我開過協調會啊!水利署就說,農委會水保局沒有進來,我們在這裡做那麼多排水什麼的,結果農委會水保局沒有進來啊!

林主任委員聰賢:我想這個問題不大吧!如果前瞻基礎建設在滾動式檢討水環境的時候,就把它列進去再一起去協調就好了。不管是誰做的,這個部分一般來講,我待在地方政府習慣了,這麼簡單的基隆市政府跳出來就解決了,沒有那麼大的困難。

高潞‧以用‧巴魕剌KawloIyunPacidal委員:我也覺得沒有那麼大的問題,就不要一直講,這是都市計畫……

主席:對啦!高潞委員的意思是希望能積極地作為。

林主任委員聰賢:一般水保局都不會碰觸都市計畫的,沒有錯。

李局長鎮洋:對,所以去年基隆市政府請求我們協助幫忙做一條,我們幫他做了。

高潞‧以用‧巴魕剌KawloIyunPacidal委員:主委能不能在前瞻計畫這邊讓水保局進來一起討論好不好?

主席:OK,沒有問題。

林主任委員聰賢:院會已經聽過你的質詢,我知道啊!

主席:這應該的啦!

林主任委員聰賢:我們有跟經濟部水利署分工。

高潞‧以用‧巴魕剌KawloIyunPacidal委員:好。

主席:大家互相協助。第140至第143案照原列數,不過委員的建議業管單位要做積極地處理。

李局長鎮洋:是。

主席:處理第2目一般人事行政第144案人事費用獎金部分,我是建議人事費用部分不宜減列,因為這是實支實付的問題。

高潞‧以用‧巴魕剌KawloIyunPacidal委員:我還是要提出來,就是績效很差,這個評鑑也不是我自己靠感覺給水保局評鑑的,水保局執行「整體性治山防災計畫」、「氣候變遷下大規模崩塌防減災計畫」,這兩個計畫都被評鑑為乙等。我還是要跟大家講,你們的評鑑這麼差,怎麼去支持?我不是對這些勞苦功高的人士怎麼樣,要去凍結或刪減預算,可是這個績效真的很差,被評鑑為乙等呢!

李局長鎮洋:我說明一下,這兩個計畫被評為乙等,主要的原因是應付未付數在年底的時候還有大概3成左右還沒有付。為什麼應付未付數達到3成?主要原因是因為水保局的整體性治山防災計畫,必須在防汛期間預先控留大概3成左右的預算來應付防汛期間的突發狀況,那時候這部分是不能動的,等到防汛期快結束的時候才開始發包施工,所以一定會有一段期間沒有辦法全部來處理,所以會有大概3成左右的保留款。

主席:這個我瞭解,因為你們要應付氣候變化防汛期的部分,這個我們體會,不過委員的建議還是希望,未來等到汛期結束的時候,我們更應該可以透過汛期以後整個全部瞭解,怎麼樣加快腳步讓我們的執行效率能更好啦!

李局長鎮洋:是,我們努力來改善。

高潞‧以用‧巴魕剌KawloIyunPacidal委員:至少倒數第二名的績效可以往前排。

主席:這個績效的問題……

林主任委員聰賢:我來補充一下,這個要請高潞委員瞭解清楚,這是他們法定給與的考績獎金,這是他們的人事費,老實講考績乙等他也領不到這個錢,這裡做減列,只是對這個單位一個警惕,但是考績有一定的規範啊!你如果這樣的話,很多單位以後在人事給與的部分,一般沒有在人事給與刪列的,這是法定的給付。

主席:只是一定要編列在這邊,沒有問題。高潞委員,主委講得非常正確,在所謂的付出方面我們都肯定,但是未來在執行方面我們希望更加有效率。

孔委員文吉:我是覺得分兩件事來處理,第一個是人事費用,我們不宜做任何刪減,但是針對這兩項後面會有一些預算的提案,我們可以來檢討嘛!

主席:對啦!

孔委員文吉:我覺得人事費還是應該維持。

高潞‧以用‧巴魕剌KawloIyunPacidal委員:好啦!主委已經跳出來講話了,我就不要再堅持,但是希望你們記住,不會只是立法院監督,還有監察院。

主席:是,瞭解,第144案照原列數通過。

處理第3目第145至第160案,我們先看提案委員有什麼意見,要求業管單位怎麼說明。

孔委員文吉:整體性治山防災項目剛才高潞委員提了,行政院評鑑是倒數第二名、乙等,這個工作有待加強,人事費我們還是給你們,當然我是肯定水保局都很認真。我提案的第151案可不可以來說明一下?山坡地疑似違規使用案件及山坡地查報取締案件,為什麼會逐年下降呢?

李局長鎮洋:有關於違規查報取締的部分,我們的統計大概98107件,違規查處案件有一萬八千多件;要求限期改正或改正完成的大概已經達到14,000件左右,只剩下四千多件沒有限期改正的紀錄。

至於為何沒有限期改正的紀錄?雖然這些工作都是縣政府的業務,但是,我們設有一個系統在督導他們執行情況。後來我們查出這並沒有限期改正的紀錄,都是因為要移送司法機關處理。也就是說,有關涉及刑事的部分,依照行政院的規定及法務部的看法,如果涉及刑事案件與行政案件的話,這兩者都是以刑事優先的原則,如果這件案子已經移送法辦之後,在行政上就不能再給予處分,這是主要的原因。目前這方面的案件總計有四千多件,或是有些案件是涉及其他目的主管機關的業務,包括都市計畫或違建等等,所以這是有原因的。

高潞‧以用‧巴魕剌KawloIyunPacidal委員:本席提案第145案及第157案,我先就第157案做說明。針對水保局編列氣候變遷下大規模崩塌防減災計畫,我看到相關計畫委託辦理的比例非常高,對於這樣統包式的委辦編列,本席認為這樣的資訊不透明,因為相關計畫經過委辦之後,監督的流向並不清楚,你們打算要如何處理?本席認為你們應該針對這部分提出檢討,針對歷年來業務費的使用及相關效益等等,應該要有資訊透明的機制。

除此之外,第145案主要是針對治山防災計畫,本席列舉出大武崙溪上游、集水區及山坡地等等,因此,我建議李局長要不要到本席辦公室說明,你們要如何協助解決淹水與維持水土保持的問題?

主席:可以。請水保局李局長向高潞‧以用委員說明。

李局長鎮洋:是的。

高潞‧以用‧巴魕剌KawloIyunPacidal委員:方才主委答應將進行跨部會會議解決問題,畢竟這個問題已經存在40年之久,如果最後是因為水保局未將其列入都市計畫之內,連你們都沒有辦法,我們如何要求其他部會解決?

主席:好,請李局長向高潞‧以用委員說明。

李局長鎮洋:好的。

主席:因為大家對水保局治山防災計畫都非常的重視,我就徵求各位委員的意見,讓他們好好的去作為,相關預算我們就不予減列,也不予凍結。謝謝。

高潞‧以用‧巴魕剌KawloIyunPacidal委員:主席,李局長還沒有向我們說明。

主席:請水保局李局長說明。

李局長鎮洋:方才委員垂詢有沒有舉辦過防減災活動?這個案子主要因為小林村在八八風災中遭到土石流淹沒,造成非常重大的災害。為了因應未來不要再發生類似的重大災情,我們會利用許多的科技方法,把全臺灣水保情況都調查清楚。

到目前為止,根據我們的調查結果顯示,全臺灣有民眾居住且會產生大規模崩塌有182個潛在區域,我們在此計畫首先針對34處比較危險的區域進行詳細的調查與處理。我們之所以要委外辦理這些案子,係因水保局本身並沒有相關的研究人員,只有行政人員……

高潞‧以用‧巴魕剌KawloIyunPacidal委員:局長所指的是,你們自辦的能力低落。對不對?

李局長鎮洋:不是我們的能力低落,而是我們人員光是行政業務量就負擔很大……

主席:我想局長也做了充分的說明,我們剛剛講的……

高潞‧以用‧巴魕剌KawloIyunPacidal委員:主席,本席要求酌凍!

莊委員瑞雄:我要提醒你們的執行率……

高潞‧以用‧巴魕剌KawloIyunPacidal委員:對,這部分要酌凍,因為他們有答應你們……

主席:請孔委員文吉發言。

孔委員文吉:事實上,水保局可謂是攸關原住民生命的重要單位,甚至比原民會還要重要,因為他們負責部落附近的農路及野溪整治等工程,如果這些鄰近部落的野溪未加以清理,在大雨來襲之時,恐造成重大災害,所以部落上方的野溪都列為第一優先整治重點,本席認為水保局確實做了不少事情,以保障原住民部落的安全。針對這項科目,我並不贊成減列,至於我們要不要凍結預算,這點我們再討論。

主席:好的。

高潞‧以用‧巴魕剌KawloIyunPacidal委員:本席建議酌凍。

孔委員文吉:但是,我針對主委……

高潞‧以用‧巴魕剌KawloIyunPacidal委員:局長,你直接說可以凍結多少預算。

孔委員文吉:我的話還沒有講完。你要凍結多少,我們可以再討論。

請主委針對農路的部分,重劃區外緊急農路設置改善工程的經費本來就很少,我們現在都要拜託運用農村再生計畫建設一些巷道及農路。本席必須向主委特別說明,我是支持水保局的預算,並認為一毛錢都不能刪減,但是,希望主委在批定農村再生計畫能夠加快速度,而不要等到11月底,主委才將農村再生計畫大筆一揮全部批准,所以我希望主委能夠了解,為何水保局的執行成效會被行政院管制計畫評核結果列為乙等?係因主委在10月、11月才批准農村再生計畫……

高潞‧以用‧巴魕剌KawloIyunPacidal委員:我還是建議酌凍相關預算……

主席:這些問題我們都了解了……

莊委員瑞雄:你這樣根本是胡說八道,這把所有的責任都推給林聰賢主任委員,這樣不行!

高潞‧以用‧巴魕剌KawloIyunPacidal委員:不行啦!這部分的預算要酌凍。

主席:好,我會處理。

莊委員瑞雄:本席要求發言,我也有提案減列與凍結預算,但是,我的想法看起來好像不支持你們,錯了!我就是要支持你們,才會要求你們的執行率,你們還沒有做到,結果林聰賢主任委員批准一大堆計畫,造成你們的執行率還更差,所以我反而認為事實並非如此。舉例而言,在農路方面,有時候我們還親自到現場主動幫你們篩選哪些確實有需要鋪設農路,你們應該要謹慎處理,當你們認為無法解決問題時,我們也親赴現場會勘,當時水保局也有派員到場,你們的人員還說:「委員,這裡確實是需要鋪設一條農路!」既然你們都同意農民確實有需要鋪設農路,你們就應該儘快處理。即使林主委批准了一堆計畫,你們也是無法達成!無論這部分的預算是否要減列或凍結,你們都應該要提高執行率。好不好?

李局長鎮洋:好。

莊委員瑞雄:何況我們都已經親赴現場會勘,我們也不是吃飽太閒沒事做,整天只有處理農路的問題……

主席:好。大家都非常關心整體性治山防災計畫的預算,委員的意見要酌凍相關預算嗎?

高潞‧以用‧巴魕剌KawloIyunPacidal委員:本席建議酌凍這些預算。現在我感到有點錯亂,孔委員竟然在強力護航,然後民進黨……

孔委員文吉:沒有……

主席:我們凍結5%的經費。好不好?

高潞‧以用‧巴魕剌KawloIyunPacidal委員:本席建議凍結10%的預算。可以嗎?

孔委員文吉:高潞‧以用委員,我們凍結5%。好不好?

李局長鎮洋:我再向委員說明,因為委員要求我們要提高相關執行率,我們一定會努力達成,但是,如果委員再凍結相關經費的話,勢必會降低我們的工作效率,畢竟當預算被凍結,我們就不敢核……

高潞‧以用‧巴魕剌KawloIyunPacidal委員:李局長,這部分沒有問題……

孔委員文吉:我只希望你們在……

主席:委員們提出的意見,農委會都很重視……

高潞‧以用‧巴魕剌KawloIyunPacidal委員:有關績效的問題,其實大家都很清楚,我覺得不凍結預算,這樣做會對不起選民。主席已經詢問我們凍結……

主席:好,本席裁示這部分的預算凍結5%。基本上,我們針對第145案執行「整體性治山防災計畫」的預算凍結5%,所以我們就依照大家協商的結論通過。至於凍結預算的部分,俟相關單位提出專案報告後,始得動支。

繼續處理主決議的部分。

處理第161案。

請問各位,對第161案有無異議?(無)無異議,通過。

處理第162案。

請問各位,對第162案有無異議?(無)無異議,通過。

處理第163案。

請問各位,對第163案有無異議?

李局長鎮洋:163案是委員要求再提升「農村好讚」手機app的下載人次,這部分我們很感謝委員的建議,但是,經過我們的評估之後,「農村好讚」手機app已經併入農村風情網系統之內,所以明(108)年就不會再有「農村好讚」手機app

主席:這部分要如何做修正?

李局長鎮洋:我們建議將倒數第二行文字修正為:請農委會水保局強化農村資訊的宣導,引導民眾感受農村再生。

主席:請問各位,對第163案修正文字有無異議?(無)無異議,修正通過。

李局長鎮洋:好的,謝謝。

主席:處理第164案。

請問各位,對第164案有無異議?

李局長鎮洋:遵照辦理。

主席:請問各位,對第164案有無異議?(無)無異議,通過。

處理第165案。

請問各位,對第165案有無異議?

李局長鎮洋:遵照辦理。

主席:請問各位,對第165案有無異議?(無)無異議,通過。

處理第166案。

請問各位,對第166案有無異議?

李局長鎮洋:遵照辦理。

主席:請問各位,對第166案有無異議?(無)無異議,通過。

處理第167案。

請問各位,對第167案有無異議?

李局長鎮洋:遵照辦理。

主席:請問各位,對第167案有無異議?(無)無異議,通過。

處理第168案。

請問各位,對第168案有無異議?

李局長鎮洋:針對第168案,我們與提案人廖委員做過溝通,原列文字為:「應徵詢部落與原住民族委員會意見」,我們建議文字修正為:「應徵詢部落意見」。

主席:請問各位,對第168案照上述文字修正通過有無異議?(無)無異議,修正通過。

處理第168-1案。

請問各位,對第168-1案有無異議?

李局長鎮洋:168-1案向委員報告與說明,那是基隆大武崙的案子……

主席:不是的。這另外不是還有一個提案……

李局長鎮洋:這一樣是大武崙工業區的案子。

主席:高潞‧以用委員,他們在3個月之內要向你提出說明,你沒有意見吧?

高潞‧以用‧巴魕剌KawloIyunPacidal委員:等一下!第168-1案,我要再看一看。

主席:這是你的提案,在3個月內提出「治水及水土保持綜合治理計畫報告」。

高潞‧以用‧巴魕剌KawloIyunPacidal委員:還是要有主決議。

主席:請問高潞‧以用委員提議水保局在3個月之內要提出相關計畫,這部分有沒有問題?

高潞‧以用‧巴魕剌KawloIyunPacidal委員:要求你們在3個月之內提出,時間上有點晚了。

李局長鎮洋:不是,我先到委員辦公室向委員說明之後,委員就知道整個……

高潞‧以用‧巴魕剌KawloIyunPacidal委員:沒關係!我先提出主決議,主決議的部分沒有問題,又不是凍結案。

主席:但主決議是……

李局長鎮洋:他們會規劃執行……

主席:依照方才委員所言,這還包括經濟部水利署的部分,不是只有農委會水保局一個單位可以處理。

高潞‧以用委員,屆時我們再另行處理。好不好?

高潞‧以用‧巴魕剌KawloIyunPacidal委員:還是局長看看要不要修改文字?

李局長鎮洋:這沒有辦法做,我前往委員辦公室再向委員說明。

高潞‧以用‧巴魕剌KawloIyunPacidal委員:我建議文字修正為:爰要求水土保持局及其他相關單位,就基隆大武崙工業區……

林主任委員聰賢:委員,我有一項建議,因為經濟委員會也是負責督導經濟部的預算,工業區及水利署皆是由經濟部主政,委員可以要求經濟部會同農委會水保局進行跨部會整合,如此一來,才能找到主政者,否則委員找我們處理,我們不是主政者,屆時又得進行跨部會協調;如果他們不理會我們……

高潞‧以用‧巴魕剌KawloIyunPacidal委員:現在只差水保局……

林主任委員聰賢:這個問題之所以歷經四十多年遲遲無法解決,一定有結構上的問題。

高潞‧以用‧巴魕剌KawloIyunPacidal委員:我在總質詢時也有提過,主委也知道,這不只是農委會水保局的業務,還包括經濟部水利署……

主席:我們在審查經濟部預算的時候提出主決議,要求經濟部工業局會同水保局等相關單位(包括水利署在內)進行通盤檢討……

高潞‧以用‧巴魕剌KawloIyunPacidal委員:還有農委會。

主席:對,還包括農委會。因為這在工業區之內……

高潞‧以用‧巴魕剌KawloIyunPacidal委員:這應該反過來處理,我所謂的反過來處理是,農委會也可以會同經濟部……

李局長鎮洋:主政者是經濟部。

主席:這就不同了。因為工業區一定要由工業局才能出面處理,我們要一併處理,所以在經濟部……

高潞‧以用‧巴魕剌KawloIyunPacidal委員:大武崙不是在工業區內,而是屬於綜合治理……

主席:既然它屬於綜合治理,更要請經濟部水利署及工業局及農委會等相關單位做整體處理……

高潞‧以用‧巴魕剌KawloIyunPacidal委員:對。

主席:所以我們在審查經濟部預算時可以提出主決議來處理,但是,我們先請水保局局長率員向委員做說明,好不好?

高潞‧以用‧巴魕剌KawloIyunPacidal委員:好的。

主席:168-1案先不處理。

高潞‧以用‧巴魕剌KawloIyunPacidal委員:本案要保留,主席也要一併連署。

主席:沒有問題。我們等到審查經濟部預算時再做處理,所以第168-1案我們就先不處理。好不好?

高潞‧以用‧巴魕剌KawloIyunPacidal委員:局長,主委已經幫你說完了。

主席:OK!水保局預算處理完畢,繼續處理農業試驗所的預算。

處理第169案。歲出部分有委員提案凍結預算,請農委會農試所陳所長說明。

陳所長駿季:向委員報告……

林主任委員聰賢:我們不是要專案報告到……

孔委員文吉:本席針對第169案有提案。

主席:本案照原列數通過,因為這是歲出的部分……

孔委員文吉:我知道,因為農試所的農藥殘毒檢驗……

林主任委員聰賢:那不是農試所的業務,而是藥毒所的業務……

孔委員文吉:根據媒體報導,農業試驗所將專屬技術外流後轉往中國大陸,這不是你們的業務嗎?

陳所長駿季:對於委員所垂詢的問題,本人說明如下:第一,有關技術外流的問題,經過我們查證結果顯示,這是我們農業試驗所的名稱在大陸遭到冒用,而且農業試驗所名稱無法在對岸申請專利,我們的名稱遭到冒用已經聘請律師發函請對方不可繼續使用,所以這不是技術外流的問題,而是名稱遭到冒用。第二,委員關切這項技術有沒有專利保護?因為我們這項技術屬於系統性的技術,所以我們是採用營業秘密保護,如果採用專利保護反而不好。事實上,採用專利保護要把所有細部的規範加以揭露,因此,我們採用營業秘密保護,整廠做系統性的處理。第三、委員關切這些技術有沒有繼續販賣?當初我們在技轉的時候,該公司生產能力與品質都不穩定,為了維持整個檢驗站的供應,但是,自105年以後,我們就沒有再供應,最重要的是,到目前為止,接受我們技轉的駟丞生技公司,並沒有正式的向我們抱怨。以上說明。

孔委員文吉:快篩技術以1,200萬元專屬技轉給駟丞生技公司,有沒有這回事?

陳所長駿季:有。依據媒體報導,駟丞公司本身並沒有正式與我們做溝通,其實他們在育成中心時與我們有一直在做溝通。事實上,駟丞公司本身沒有問題,而是他們一位離職員工將技術外流,而我們都是依照合約規範執行。

主席:我們針對剛才委員提出的意見,希望大家能夠前往農試所親自了解,並請農試所人員進行專案說明,好讓我們能夠了解實際情況。有關農試所預算就依照原列數通過,如此他們有這四千多萬元預算,才能夠好好的去做事情。請問各位,對第169案有無異議?(無)無異議,通過。

處理第170案。有關林試所的預算,莊委員在歲出部分有提出建議。

請莊委員瑞雄發言。

莊委員瑞雄:我們看到林試所的預算,多數都屬於植物園的經費,大部分都是由公務預算支應,如果你要經營就應該開源,而且國家植物園的參觀人數也沒有成長,反而我認為你們應該減列一部分的預算,如此才能發揮激勵與警惕的作用,而且林試所在部會管考的績效也不佳,所以我們是不是減列一部分的預算,其他的預算則凍結500萬元?事實上,這部分的經費也不會影響到林試所業務的運作,否則大家都會偷懶。

張所長彬:植物園方舟計畫主要針對紅皮書所載的瀕萎植物做移地保育,依照現今的國際趨勢,瀕萎植物移到植物園保育,依照現今國際上的排名,我們在這部分只有達到22%……

莊委員瑞雄:本席是指你們的執行進度,無論你們的計畫工程及執行進度都顯示有落後的情況,而且你們的工程品質不佳,這又是全部從公務預算支應,所以本席提案建議減列一部分的預算,我就不要減列500萬元。好不好?

張所長彬:上一期不是植物園方舟計畫,而是國家植物園計畫,最主要是他們在發包作業時間較慢,所以……

莊委員瑞雄:由你們自己說,你們建議減列多少錢?

張所長彬:減列50萬元。

莊委員瑞雄:好,那就依照你說的數字減列。

主席:依照協商,第170案減列50萬元,請問各位,對第170案有無異議?(無)無異議,修正通過。

張所長彬:好的。謝謝。

主席:處理第171案。第171案是農委會水試所預算。

請莊委員瑞雄發言。

莊委員瑞雄:本席提案第171案,108年度交通及運輸設備工作計畫項下編列設備及投資五千多萬元,主要在辦理試驗船延壽計畫,我們看到相關經費分別分配於水試一號試驗船五千多萬元及水試二號試驗船300萬元,但是,從107年度來看,你們主體工程的流標致預算執行不如預期,所以請水試所陳所長說明。

主席:請高潞‧以用委員發言。

高潞‧以用‧巴魕剌KawloIyunPacidal委員:我針對第171案並沒有提案,接下來我可否針對家畜所提出意見?

主席:當然可以。

高潞‧以用‧巴魕剌KawloIyunPacidal委員:因為家畜所邱所長新上任……

主席:沒有問題,我們先處理第171案。好不好?

高潞‧以用‧巴魕剌KawloIyunPacidal委員:好的。

主席:請農委會水試所陳所長說明。

陳所長君如:報告委員,原本水試一號試驗船延壽計畫需要12,000萬元,今(107)年只編列五千多萬元,108年再編列五千多萬元,所以我們是採用兩年預算一次發包的方式執行。由於這筆經費已經被刪減過了,再加上我們在執行發包作業時確實不太順利,這兩天我們已經找到解決的方法,下週應該可以重新公告發包。如果委員現在就減列經費,相關預算數勢必會不足,屆時公告發包作業就會發生問題。

主席:有理啦!照原列數,先讓他們去處理啦!

莊委員瑞雄:問題是……

主席:你們已經找到解決的方法了嘛?

在場人員:已經安排好了。

主席:OK,照原列數通過,謝謝委員的支持。

接下來,包含農委會畜試所、家畜衛生試驗所、藥毒所、特有生物研究保育中心、茶改場、種苗場,以及桃園區、苗栗區、臺中區、臺高區、高雄區、花蓮區、臺東區農業改良場,以上是到第19嘛?有意見的委員請發言。

高潞‧以用‧巴魕剌KawloIyunPacidal委員:邱垂章所長剛上任,針對所長自己提出來的論文,有針對H5N3禽流感病毒的相關研究,而農委會之前就已經否認在2013年前有分讓H5N3禽流感的病毒,我真的要問,那你提供的是什麼、研究的到底是什麼,完全沒有相關的紀錄跟簽核文件嗎?你提出論文,甚至投到國際期刊,國際期刊上面也寫資料來源是農委會,結果對於自己投稿的論文你還可以說是誤植!可不可以請所長回應一下?因為這真的是有人檢舉啊!你回應一下,就你自己過去所做的論文,如果真的有這個病毒,那你有沒有往上報、是否知情不報?

主席:請所長回應一下。

邱所長垂章:做這個研究的病毒來源,那時候是臺北醫學大學跟家衛所做的一個研究,我們做的是抗原的包覆,而我的研究是做佐劑的開發,大部分的研究是看哪一種物質加在抗原裡面的包覆效果比較好,所以大部分的時間我們是在做前端佐劑的開發。因為臺北醫學大學並沒有病毒的繁殖技術,所以跟家衛所合提的這個計畫裡面就明定了病毒在家衛所「不活化」,意思是把它變成死的蛋白以後,再提供給北醫做後續的研究,整個研究裡面臺北醫學大學並沒有操作任何的活病毒,因此也沒有病毒分讓的問題。

高潞‧以用‧巴魕剌KawloIyunPacidal委員:你說的那個是抗原嘛!即便它不是活病毒,對於抗原也沒有紀錄嗎?這樣子的話,是不是所有的行政機關、相關研究單位或防檢局連抗原都不用做紀錄,像過去的口蹄疫、狂牛症或禽流感等,只要是抗原都不用有分讓的紀錄?防檢局可以回答一下嗎?只要是抗原、是死的就都不用有分讓紀錄?

馮局長海東:現在是這樣子,動物傳染病防治條例第十二條之一、有關生物材料的管理制度是在103年才立法的,過去確實是沒有什麼規定。

高潞‧以用‧巴魕剌KawloIyunPacidal委員:所以就是看你們想不想紀錄,想做的話才有紀錄,是嗎?這樣就無從查起!剛好邱所長的研究是在103年之前,也因此都不會有紀錄……

主席:是不是請主委先說明一下?

林主任委員聰賢:謝謝高潞委員,邱所長的任命應該是昨天才佈達的,我們機關裡面如果有黑函文化,在這邊我們應該要有一個非常基本的態度,事實就是事實,他的學術道德、論文規格或者是他個人的品德操守跟職務不能相違背,我們選任他當所長,而家衛所是很重要的學研機構。高潞委員提醒我們的是人才甄選的過程,這對他個人是一個很嚴肅的指控,我想應該不要讓它淪為人事上面的議題,所以我希望邱所長除了具體向各界說明,因為這些都是非常單純的事情,就外界的質疑要一一用很標準的文件……

高潞‧以用‧巴魕剌KawloIyunPacidal委員:不是啦!主委,這我知道,是你選任的,當然你一定會承擔,可是現在所講的是,如果按照所長說的你們沒有紀錄,防檢局局長則說103年立法之前都不會有紀錄,可是你們內部都沒有相關的登記或是分讓資料嗎?防檢局會這麼粗糙、疏忽……

主席:提供給委員,好不好?

林主任委員聰賢:高潞委員認為要追根究底,我知道李惠仁導演過去拍了「不能戳的秘密」,過去在我們的防疫體系裡面有很多就是不透明、不公開……

高潞‧以用‧巴魕剌KawloIyunPacidal委員:對。

林主任委員聰賢:後來才有比較完整的制度。

高潞‧以用‧巴魕剌KawloIyunPacidal委員:那個是法制化,但……

林主任委員聰賢:沒有關係,我們也可以去追……

高潞‧以用‧巴魕剌KawloIyunPacidal委員:任何的實驗,一定會把所有的紀錄留下來嘛!

林主任委員聰賢:前車之鑑,過去沒有做好的,我們具體地往前去把它盤點清楚,因為有一些還是要課責的啊!大家太厲害了,就把那個病毒保留在我們的一些單位裡面,所以這個部分我們還會再往前追,好不好?

高潞‧以用‧巴魕剌KawloIyunPacidal委員:是不是這部分主委可以再往前追,於一定的時間內提出一份報告?我覺得還是要釋疑,整個防檢制度到底過去有多大的漏洞沒有補上,或是我們再往前追,發現以前發生了哪些疏漏……

林主任委員聰賢:我提一個建議,因為委員會有許多委員都還沒有到我們很多的單位去,大家對內部也不是很清楚,就這個案子如果高潞委員覺得應該要追根究底,那麼在委員會召委這邊,我建議可以有個紀錄,找時間去家衛所訪視,防檢局也一起到那邊,因為這裡面很多都是非常專業……

高潞‧以用‧巴魕剌KawloIyunPacidal委員:我覺得要啟動調查啦!

林主任委員聰賢:因為你去訪視,他一定要到那邊跟你做一個很完整的報告,我想這個內容會更精準。

主席:OK

高潞‧以用‧巴魕剌KawloIyunPacidal委員:還是看看要不要啟動內部的調查,因為剛剛是主委說要往前追……

主席:請業管單位先跟高潞委員做溝通、進行了解,我想我們都是好意……

高潞‧以用‧巴魕剌KawloIyunPacidal委員:對啊!

主席:做充分的溝通,先去了解,然後……

高潞‧以用‧巴魕剌KawloIyunPacidal委員:而且這個事件被爆出來後才說是誤植,這是很嚴謹的國際期刊耶!就病毒的來源會說是誤植,這個太嚴重了!

主席:先去做說明、了解一下,到時候我們再排一個考察或是專案報告,好不好?委員,我請他們先去跟你做充分的溝通跟了解,然後……

高潞‧以用‧巴魕剌KawloIyunPacidal委員:我還是覺得應該要有正式的調查。

主席:那沒關係,到時候我們就來做一個處理嘛!他先跟你們大家講好,我們來看做什麼樣後續的處理,好不好?可以啦!好。

處理漁業署及所屬的部分。第172案「場地設施使用費」科目增列500萬元,有沒有意見?業管單位呢?

黃署長鴻燕:172案,這個是場地規費的收入,大家也知道南方澳那邊現在正在整修,上面的中油加油站從9月開始一直都是停下來的狀態,至少要1年,所以這個收入會減少,是不是維持我們原來的編列數?

主席:那就照原列數通過。

先宣告一下,我們今天下午1點的時候要針對漁業法進行協商,地點改在302會議室。

接下來處理歲出部分。第1目是從第173案到第175案,對於委員的提案有沒有什麼特別的意見?請林委員發言。

林委員麗蟬:175案是我提的,107年度跟明(108)年度的整個預算大概增列將近一半,你們經費的增列幅度為什麼會這麼大,可以說明一下嗎?

主席:請說明一下。

黃署長鴻燕:在科技計畫的研究,最主要因為是滾動式的,107年是針對大型迴游的部分,都針對食安在做研究;108年是由於考量現在有養殖午仔魚,所以午仔魚的飼料也引起大家的關切,此外還有一些益生菌,我們希望這個研究要加強,也獲得大家的支持,所以這個部分是不是讓我們增列?這牽涉到食安的研究。

主席:他們已經說明了,因為他們要加強食安的研究,總預算當然有增加,第173案、第174案、第175案是不是就照原列數通過?

孔委員文吉:等一下,你是說要增加什麼研究?

黃署長鴻燕:175案是有關水產加工安全的部分。

孔委員文吉:剛剛講的是什麼魚……

黃局長鴻燕:午仔魚……

主席:好,第173案、第174案、第175案就照原列數通過……

林委員麗蟬:你們所增加的跟去年的研究完全都不一樣嗎?因為經費是加了一半,怎麼會有那麼大的落差!難道去年花經費所做的研究……我知道要增加,但不能說增加到一半以上的經費!你們總共增加了多少?去年是多少,而今年是多少,可以說明一下嗎?

黃署長鴻燕:去年是645萬元。

林委員麗蟬:對,今年是1,200多萬元嘛!

林主任委員聰賢:林委員,我來補充好了,應政策要求,現在所有的養殖漁業大家最關心的就是用藥的問題、藥物殘留,這裡面包括飼料、養殖的環境,而他們這邊有很多都是委辦監測計畫跟輔導的計畫,不只是水試所,也有很多的大學院校一直加進來,我們各養殖區都有。因為覆蓋率如果不夠的話,上市會被抽檢到,藥殘的比例就非常高,所以這是注重食安的……

林委員麗蟬:我們都很注重食安,但請問一下主委,你們歷年來都沒有做嗎?是等到明年才要開始加強在食安的……

林主任委員聰賢:養殖的部分,過去大宗的都是吳郭魚、虱目魚、石斑……

林委員麗蟬:我知道,也都有……

林主任委員聰賢:對,那個都有,可是因為近幾年我們要移轉出去,所以增加了午仔魚跟部分不同的魚種,由於不同魚類的養殖模式都不一樣,這是增加的比例,照理講委員會應該要支持我們一定要增加覆蓋率。

林委員麗蟬:我們都支持相關研究部分的增列,但我很好奇的是,去年度跟今年度的預算相比,他們增加了一半,這是由於以往都沒有在做嗎?

主席:請吳委員焜裕發言。

吳委員焜裕:主委,請相關主管來跟我報告一下他們做了什麼,以前我也審過這個案子,我覺得很不可思議,是不是請相關單位來跟我報告?

主席:好,請漁業署跟委員說明。我請他們去跟你們特別說明為什麼要增加這麼多,我覺得也有說明的必要。要跟委員說清楚,好嗎?好,照原列數……

請高潞‧以用‧巴魕剌委員發言。

高潞‧以用‧巴魕剌KawloIyunPacidal委員:我想林委員不只是想要知道為什麼增加那麼多,他應該是想要具體地去改善,增加那麼多不是重點,而是這本身就是有問題啊!就你們增加的金額,在現場就應該要先回答了,而不是私底下講,然後就讓這個預算通過。

孔委員文吉:上一個年度600多萬元的執行率是多少?全部執行完了嗎?

黃局長鴻燕:幾乎都執行完了,因為這是科技計畫……

孔委員文吉:99.88%

黃局長鴻燕:對。

主席:我想他們編列預算有其實際需要,增加的部分,我還是覺得就給他們去做,然後他們去跟你們做一個詳細的報告,到時候我們再來追蹤看看執行的情況是怎麼樣,好不好?委員,原則上這樣子,可以嗎?好,我們這樣做處理,第173案、第174案、第175案照原列數通過。

處理第176案至第192案。先請高潞‧以用‧巴魕剌委員發言,接下來請孔委員、林委員、吳委員及莊委員發言。

高潞‧以用‧巴魕剌KawloIyunPacidal委員:我的第179案是針對漁業管理的部分,我國自2015年遭歐盟做出黃牌警告,歐盟於今年3月來臺時,最後仍做出維持黃牌的決定。而7月我國漁船「福甡11號」於南非開普敦港被扣留,後經國際組織的追查,他們仍認為違反ILO(漁業工作公約)與我國相關法規規範,才向「福甡11號」做出行政裁罰。對於遠洋漁工及相關國外移工的整個勞動條件跟生活環境的問題,我們應該要嚴格的監督管理以及輔導改善,可是從2015年到今年7月都沒有達到這樣的標準,也沒有改善,那我們要如何落實稽查跟檢核,並且如何去輔導遠洋漁業以符合現行規定跟國際的規範?這個問題非常地嚴重,我希望大家能夠重視,我們被做出黃牌警告,這個問題應該要盡快地解決,否則我們在國際海洋漁業的參與和推動上都會受到限制。

黃局長鴻燕:的確這非常重要,這部分牽涉到我們遠洋漁船的作業,以及勞工權益保障的問題。歐盟在3年前對我們舉出黃牌,漁業署在結構性的部分做了很多改變,所以需要很多經費來支持。憑良心講,在法制作業上有修正,有關遠洋漁業三法,我想委員應該知道,包括國際合作、監控數字等等都需要經費來支持,一方面是現在我們更需要跟國際接軌以符合國際的要求;在人權的部分,大家也知道這是漁業署要去改善的,但畢竟這是在遠洋,除了國內港口以外,在國外港口都要透過很多人力去做稽核,我們現在也跟一些人權及環保團體合作,大家一起來做,這是非常艱鉅的工作。就這個計畫漁業署的同仁都很努力地在做,也希望各位委員來支持我們。

高潞‧以用‧巴魕剌KawloIyunPacidal委員:不是啦!如果說要改革就要增加經費來支持,或者說我們不能去監督,這是根本邏輯上的錯誤,因為就經營管理的概念,如果是一個有效的管理跟監督,它反而是更省錢的啊!而不是經費愈多,我們也都不需要監督你們、不需要凍結,這樣你們就可以解決我國被做出黃牌警告的問題,而是你們到底要提出什麼有效的解決方式給本席或給經濟委員會,這樣才對吧?

孔委員文吉:前年10月被歐盟列入非法營業IUU的黃牌警告名單,漁民116日北上抗議表達政府的許多政策都不近人情。我支持剛剛高潞‧以用委員所講的,不是經費增加就可以及早解除黃牌警告,這樣的邏輯不通。其次,歐盟將我國列入黃牌警告名單近3年,但為何我們在名單上的時間比韓國和菲律賓還久?我們的漁民被發黃牌的主要原因是什麼?我們該如何檢討改進?對於上次他們北上的訴求,不曉得漁業署有沒有比較具體的回應?已和漁民達成了什麼共識?

黃署長鴻燕:的確,我們遠洋漁業的漁船在全球三大洋作業,本來就要投入更多人力去管理,被發黃牌係因我們的管理有漏洞,可能有些不符國際規範。既然是負責任的國家,船在國際作業就一定要符合國際規範,基此,法律就要完備,其次還要去落實。既然要落實,地點那麼遠,我們就要派員駐在當地,也要派人前往檢查以落實這項工作。

委員問到,為何別國一下就解除黃牌?正因對方就是沒什麼船,當然很快就達到。但是臺灣的遠洋漁業比較特殊,我們有上千公噸非常大的船,而東港也有上千艘100公噸以下的遠洋漁船,落差很大管理也不同,所以要比別人更用心,也要更體貼。上次他們來陳抗的時候,對於可以答應的,我們其實馬上就答應了,但有些要改的屬於法制面,那就真的不能動,一動就變成紅牌了,而陳抗的漁民也瞭解,也願意與漁業署繼續合作,畢竟這是國家的大事,我們希望儘早解除黃牌。

高潞‧以用‧巴魕剌KawloIyunPacidal委員:如果要增加人力,就要有人駐在當地,也要去解決,進行有效地管理,但我們現在所要處理的是漁業管理。要增加其他相關的人事費用,我們支持,但現在在講的是遠洋漁業的管理。再者,本席提出的預算案是凍結,並沒有刪除,希望透過凍結的手段,督促你們進行有效管理。

主席:沒錯。

高潞‧以用‧巴魕剌KawloIyunPacidal委員:現在已經很嚴重了,從2015年到2018年,都還是維持黃牌,請問你們在2016年、2017年和2018年的時候有沒有解決?我們要看你們對預算凍結案到底是怎麼處理的。

主席:我們再一起回應。接下來請林委員發言。

林委員麗蟬:我的提案剛好也與這部分有關,有關漁業管理,我們關心的是遠洋漁業觀察員的就業環境,以及遠洋漁業觀察員就業上的基本勞動權益,對此要全盤瞭解才行。據我所知,遠洋漁業的觀察員好像都是雇員對不對?可以說明一下嗎?

黃署長鴻燕:就算是約聘人員也一樣,我們已特別訂定規章,裡面訂有很嚴謹的條件……

林委員麗蟬:我看過了。

黃署長鴻燕:也要報勞工局同意才可以。其次,聘僱之後的第一個階段就是要受訓,包括在漁訓中心受訓,另外還有遠洋漁業的部分,受訓完畢才能上船。再者,上船之後,國際組織也通過一項規範,觀察員要符合相關的規定才行。

林委員麗蟬:不管是剛剛幾位委員關心的,還是我關心的,我要瞭解的是,除了觀察員的就業環境和就業制度外,是否連漁業相關的漁工都涵蓋在管理制度內,以致我們才一直被人舉黃牌?

主席:署長,請整理一下,再就委員的問題一併回應好嗎?接下來請吳焜裕委員發言。

吳委員焜裕:其實我提這些並不是真的要阻擋預算,但你們怎麼都不來找我討論一下呢?害我現在還要過來處理,真的是很糟。其實我關心的是,臺灣現在有李斯特菌的感染,死亡率很高,約有25%亦即四分之一的受感染者會死亡。因為CDC疾管署認為這是法定通報的,目前一年約有150人感染,我們到現在都查不出這些請來的人究竟是怎麼感染的?昨天防檢局過來討論之後,我就改提主決議,就看漁業署要如何檢測我們捕獲的漁產、水產是否受有李斯特菌的污染或感染,如此才能追蹤到底是怎麼傳染給人的,畢竟臺灣現在就是查不出來,也沒人知道一年150人到底是怎麼感染的,所以就麻煩你們思考要怎麼做,看看從漁產方面能不能分離出李斯特菌,估算比例有多高,以及該如何管控好嗎?

主席:請莊委員發言。

莊委員瑞雄:各位委員的意見我都非常敬佩,但是我都被你們嚇死了。在我的選區裡就有遠洋漁業,近海漁業也很多,對於你們講到的管理,我也認為確實應該要上軌道。你們看到的都是管理面的問題,而我也不是反對管理,可是我最擔心的反而是怕你們亂管理,我更怕你們在其他委員的要求之下去管理,所以拜託也要考量漁民的生計。政府除了管理以外,更有義務照顧漁民,漁民縱有過去留下來的傳統捕漁經驗,但現在要管理就要用新的知識,政府的責任就是有教示的義務。過去,海裡的魚任人捕撈,大海茫茫,開出去的船只要不怕死,捕到的都算自家的。但現在不是了,因為大家的水準提升,國際化也全球化了,要進行適當管理,而環保概念、人權概念等也都進來了,這些要同步提升,我都贊成。但是,今天發言的人都沒人站在漁民的立場講話,漁業署在從事任何管理的時候,若你們編列企劃與管理的費用,真的是要把黃牌拿掉,這當然也是照顧漁民的一部分,這些我都可以贊同,但若管理措施一實施後又讓漁民動輒得咎的話,這樣就行不得了,因此還請署長解釋清楚,尤其是針對第4目的部分。

現在是就全部的案子進行討論,我提的第177案是不是也只打算講一講就算了?我的重點其實很簡單,我對這種突然出現的預算會嚇一跳,你知不知道這個調查從多久之前就不再辦理了?這個調查是自1997年開始辦理至2010年,2011年以後就不再辦理了,今年又重新啟動這個計畫,你們可就要說明清楚了。如今若要多出這個部分,站在從事漁撈的漁民立場上,他們會覺得「怎麼又來了」,「是不是歐盟的壓力又來了,我們是不是又要做些什麼了?」,所以還請署長就這個部分解釋清楚。政府有必要也有義務對漁民提出新的措施,但也要以更溫暖的態度跟漁民溝通,如此才會雙贏好嗎?

主席:先請漁業署說明。

黃署長鴻燕:好,我就從後面依序說明。第177案關心的是企業管理的調查,我必須承認,過去漁業署都有做漁家經濟調查,然而在這個過程中,漁業署的經費也一直被減,都已經減到實在無法進行了,因此才於2011年停下來沒做。但我們現在遇到的問題是,不管是遠洋、近海還是養殖漁業,他們的經營成本究竟如何,這些都查不到,畢竟這部分包括成本等都變化很大,因此我們施政時的盲點就是,大家會認為怎麼連自己都搞不清楚漁價或漁業的人事成本有多少。委員所提的第177案有點像是針對漁家經濟調查,但我們要瞭解其經營結構才有辦法施政,這對漁民會更好,所以應該支持……

莊委員瑞雄:你們愈瞭解,未必會對漁民更好,所以重點是你們瞭解完之後提出的措施為何?不然你把人家調查完後,才說人家怎麼這麼會賺錢,於是就禁得更重了,我最怕的就是這樣。

黃署長鴻燕:應該不會這樣。

莊委員瑞雄:署長要想清楚,你怎麼都沒半點政治sense,這個案子絕對不是好事情,我不會騙你的。如果你們要做的話,自己怎麼不偷偷去做,還要花大錢去做,真是莫名其妙。都已經停這麼多年了,怎麼還提這種案子來,這樣會引起誤解的,不然你就解釋得更清楚好嗎?

黃署長鴻燕:這部分才500萬元而已啊!其他綜合的遠洋漁業都與觀察員無關,歐盟給出的黃牌純粹是針對漁捕的作業……

林委員麗蟬:我關心觀察員的就業環境及其就業保障。

黃署長鴻燕:對,經費是漁業署要負擔的。

林委員麗蟬:如果我們被聯合國或是哪個國際組織舉黃牌,這對遠洋漁業的經濟海域會不會有所限制?其實這個案子對我們的漁民也是有幫助的,如果遠洋漁業的經濟海域因為被舉了黃牌而受到限制,對漁民來講也是一種損失,沒錯吧?

黃署長鴻燕:沒有錯,剛剛委員也提到,目前遠洋漁業的產量占所有漁業的50%60%……

林委員麗蟬:沒錯。

黃署長鴻燕:如果這邊發生一個災害,骨牌效應就出來了。

林委員麗蟬:對。

黃署長鴻燕:所以我們非常緊張。

林委員麗蟬:我期待能作出完整的規劃。

黃署長鴻燕:經費中其實很多是參加國籍觀察員的費用,都是屬於管理面的費用,所以一方面要解決管理的問題,一方面也要面對國際。

當然,在執法方面,委員更關心的是,執法要更溫柔才行,法令這樣規定,在施行上有什麼困難,這部分我們也理解,會與漁民溝通,也會多向大船、小船宣導,特別是對小船要更用心,這點我們理解也會考慮。觀察員是政府的,其實與黃牌並沒有關係……

林委員麗蟬:當然沒關係,但他們的就業環境……

孔委員文吉:你說被舉黃牌的原因是因為捕獲的漁獲還是什麼?

黃署長鴻燕:是違規,包括涉及洗漁、洗錢等。

林委員麗蟬:在這個議題以外,還有一個更重要的,我從第3會期就關心到現在,可是漁業署至今都還沒有解決,就像剛剛之前提到的,有關未取得身分證的新住民跟著家庭進入漁業工作的保障,這部分從第3會期到現在已經一年多了,所以還要拜託主席請他們真正去解決這個部分,因為我們接獲很多陳情案,這會影響整個家戶。其次,你們說他們可以參加勞保,但是他們沒有雇主或老闆,新住民是跟著先生的,所以如果先生是漁會的成員,請讓他也可擁有就業上保障。

主席:委員之前在審查農業預算的時候就講了……

林委員麗蟬:其實不太一樣,農會有農保,但是漁會只有漁會的成員,所以漁會應該可以更簡單而快速地解決。

主席:所以就請黨團寫個提案,好讓漁業單位進行研議。

黃署長鴻燕:已經有主決議了。

林委員麗蟬:已提主決議了。

主席:好,再看看有什麼建議。署長,剛才大家對漁業這麼重視……

黃署長鴻燕:李斯特菌的部分與農業體系有關,這部分防檢局已經在做了,我們也會一起處理,而防檢單位都已經在處理了。

吳委員焜裕:過去有在做嗎?

主席:已經在做了,請把相關資料給吳委員。

吳委員焜裕:請你們規劃一下要怎麼做。

主席:你們就向吳委員瞭解一下還需要什麼,請補充詳細的資料好嗎?我們對漁業都非常關心,有關第176案到第192案……

孔委員文吉:其實我很同意莊瑞雄委員提的,要站在漁民的立場,像第180案有關漁業署對漁民的漁業管理,請你們不要打自己的小孩給外人看以證明自己有管理,如果扛不住的話就會變成產業倒楣。我們的黃牌為何會拿得比韓國和菲律賓還久?重點……

林主任委員聰賢:我們的漁業與其他國家的結構不同,三大洋……

孔委員文吉:你剛才已經解釋,我知道了,但我們提的第180案也是站在漁民的立場去看的……

主席:沒有錯。

孔委員文吉:我還有一個第186案,上面提到幹部船員及漁船船員基本安全訓練,共計編列432萬元,但我們為何現在都要委託遠洋漁業開發中心(高雄)承辦?這對宜花東的漁民不方便,請問有無代辦黃牛從中牟利?

黃署長鴻燕:遠洋漁業開發中心是漁業署的內部單位,我們有4個組,1個中心,都是漁業署內部的,這是我們自辦的。委員關心的花東地區,像是宜蘭,我們就與蘇澳高級海事水產職業學校合作,也與臺東的職業學校合作,就是為了方便當地漁民,只要多在當地舉辦,就不需要跑到高雄去,我們會考慮這個部分。

主席:便利性要處理好嗎?委員,既然大家都對漁業這麼關心,我們是不是就不予刪減也不予凍結了?剛剛莊委員講得很有道理,署長,就讓你們去管理,但是管理的目的最主要是在照顧漁民,這點你們一定要記住,至於預算的部分就照原列數通過。

林委員麗蟬:主席,要不要凍結一些?因為從第3會期到現在,我不只提一次而已,一定要凍結一些才行……

主席:好,不然就凍結5%好嗎?

林委員麗蟬:好。

莊委員瑞雄:剛剛討論第177案時我也講過,都已經停這麼多年了,又推出新的調查,不然就減一點,否則可是會嚇死人的,減個100萬元好了。

主席:好,第177案減列100萬元好嗎?

莊委員瑞雄:好。

主席:其他部分就全數凍結……

莊委員針對的是「01企劃管理」嗎?

孔委員文吉:他是針對第177案。

主席:177案「01企劃管理」的部分就減列100萬元。

莊委員瑞雄:等一下要協商第187案和第188案,你現在怎麼就要宣告了?我認為那部分要先停一下。

主席:如果要協商的話就先保留,沒關係的。

莊委員瑞雄:187案和第188案……

主席:兩案與休漁獎勵有關,但應該沒有衝突吧?

黃署長鴻燕:沒有衝突。

主席:好,如果要增加的話沒關係……

莊委員瑞雄:177案那部分就減列100萬元了……

主席:177案有關「01企劃管理」的部分就減100萬元,讓你們去調整,其他凍結5%

林委員麗蟬:你要不要以我提案的第183案為主……

主席:你提的那一案是「養殖漁業管理」……

林委員麗蟬:沒有、沒有、沒有,那一案是有關尚未取得身分證的新住民,我覺得這件事已經提很久了……

主席:你提的那一案是在「漁業管理─養殖漁業管理」,現在我凍結的是比較大的目耶!

林委員麗蟬:好。

主席:OK,我們就這樣處理。

孔委員文吉:主席,第192案有沒有包括在內?

主席:有。

孔委員文吉:針對第192案,歷年來你們的漁業動力用油補貼經費均未依實際執行狀況編列預算,致無法足額歸墊中油公司,該未歸墊款項亦未於預(決)算書表內詳實說明,對於這個部分,你們要如何改進?

黃署長鴻燕:這是請前一年的,譬如今年……

主席:現在我來處理,林委員,既然你要求凍結預算,我們分開處理,好不好?林麗蟬委員關心的第182案凍結5%,你們提專案報告,其他的不予處理,OK

孔委員文吉:192案……

主席:192案涉及「漁業用油補貼」是孔委員的提案,也凍結5%,好不好?

孔委員文吉:好。

主席:其他的照原列數通過。

孔委員文吉:全部凍結5%嗎?

主席:沒有,我們分案處理,這樣好不好?OK,照協商通過。

處理第193案至第202案。提案委員有沒有建議?我想我們漁業都是要朝多元化經營,不管委員提列凍結或刪減,他們都是希望你們好好執行,既然如此,徵詢各位委員同意,第193案至第202案是不是照原列數通過就好?

孔委員文吉:我說明一下我提的第196案,好不好?

主席:好,請孔委員文吉發言。

孔委員文吉:多年來你們的漁業多元化經營建設都被行政院管制評核為乙等,且相關設施多有低度使用及閒置情形,屢遭監察院調查與糾正,所以我提案凍結10%

主席:好,第4目「漁業發展」凍結5%,提專案報告後,始得解凍,可以嗎?因為我覺得這很重要,到時我們再一起處理,好不好?

黃署長鴻燕:這些都是我們委託地方政府、各個機關執行的經費,要凍結的話,就會……

主席:凍結5%OK啦!你們提專案報告後,始得解凍。

討論主決議。處理第203案,大家有沒有意見?

黃署長鴻燕:沒有。同意。

主席:通過。處理第204案。

黃署長鴻燕:同意。

主席:通過。處理第204-1案。

黃署長鴻燕:同意。

主席:另新增二項主決議,請議事人員宣讀。


黃署長鴻燕:跟主席報告,第204-2案是不是原來沒有增加文字的這個……

主席:文字要增加或修正嗎?

黃署長鴻燕:是文字不變的,照原來的文字……

主席:就照這個啊!OK

黃署長鴻燕:沒有這個文字啦!

主席:好,第204-2案照原提案通過。

接下來進行動植物防疫檢疫局及所屬預算。

孔委員文吉:主席,我們可不可以先審查到此,後面的再慢慢……

主席:2個單位而已,處理完畢啦!拜託!拜託!謝謝委員,拜託!拜託!

現在處理第205案至第206案。這二案涉及罰金罰鍰部分,委員提案要求增列2,000萬元。

馮局長海東:歲入部分照案辦理,第205案、第206案沒有問題。

主席:提案要求增列2,000萬元,你們不要為增加歲入而開罰耶!不會喔!

馮局長海東:我們有和委員討論過。

主席:OK,照提案通過,增列2,000萬元。

討論歲出部分。處理第207案、第208案。

馮局長海東:關於第207案,這個科技計畫是在建立實驗室檢查的量能,至於檢體送檢數,基本上,每年走私或輸入的數量都不一定,今年至7月的數量比較少是因為今年查獲的走私數量比較少,我們希望這筆預算不要刪減也不要凍結。

主席:委員沒有意見的話,第207案、第208案照原列數通過好了。

馮局長海東:謝謝。

主席:處理第209案至第217案。

馮局長海東:其中第209案和第214案是吳委員的提案,我們已經和吳委員報告過,他將這兩案改成主決議;至於第210案,因為現在非洲豬瘟是一項工作重點,所以我們希望經費可以充分支援,這筆預算能夠免予凍結;第211案是有關農藥部分,關於這個部分,我們是不是再和委員報告?因為孔委員可能不太了解現在我們的農藥減半及植物醫師的案件推動情形,這個部分是不是讓我們直接報告?

孔委員文吉:我認為第211案的預算應該凍結,因為你們放寬農藥用於農作物的殘留標準引發食安疑慮,甚至導致農產品價格崩盤,你們增加用藥項目或放寬殘留標準也是不顧農民權益,損害國人健康,所以我這個提案要求減列10%

主席:凍結啦!

馮局長海東:其實我們增加標準主要是對農民用藥的管制,針對他們必須使用的藥物,我們必須開放必要的資材讓他們使用,這樣對他們是更為有利的……

主席:孔委員,不管是防疫或檢驗,都非常重要,我們的防疫不能有缺口,尤其現在正值很重要的防疫期,所以這是不是就照原列數通過?這些都涉及防疫業務……

林主任委員聰賢:孔委員,我說明一下,最近原住民區域的紅藜……

孔委員文吉:那是針對全國的,不是只有針對原住民的啦!

林主任委員聰賢:我知道,我是舉例說明。現在農委會公告開放的延伸用藥項目都是一些原先公告用在水果,結果卻在農糧蔬果驗出,其實現在公告開放的項目都是這些,否則,現在我們從抽檢看到的數據都是沒有公告的用藥,這樣會影響農業。我們是站在農民的立場,像莊委員和蘇委員的選區─屏東有很多作物送出市場時就經常被驗出「不得檢出」;至於消費者的食品安全,農委會也一直和衛福部協調,我們有和藥毒所及衛福部相關單位協調。

關於這個部分,我們的大政策是十年農藥減半,減半就是要降低毒性,讓更多安全的資材進來,我們開放的目的是這樣。孔委員,未來外界對此有所質疑時,要幫忙說明,尤其原住民區域很多農民也需要這樣的作法。對於這個部分,我們的方向是如此。

主席:好,謝謝。委員,他們說明得很清楚了,第209案及214案經過提案委員同意改為主決議,其餘的是不是照原列數……

莊委員瑞雄:我對第212案有意見。

主席:請莊委員瑞雄發言。

莊委員瑞雄:212案涉及大筆預算,我們看到,你們108年度「動植物防檢疫管理─屠宰衛生檢查業務」計畫項下列有委辦費用5億多元,依據你們提供的105年至107年辦理屠宰衛生檢查業務編列預算及執行情形,畜禽類經屠宰衛生檢查數量均有提升,可是每年約有4,000萬隻未經衛生檢查家禽流入市面供民眾食用,所以我提案要求減列及凍結;本席提案減列不是不給你們錢,讓你們綁手綁腳,反而是要警惕你們,請問這個部分要如何處理?

馮局長海東:現在政府對於進到屠宰場屠宰的家禽類有相關規定,離島、原鄉還有自家食用的可以不進到屠宰場屠宰,所以我們屠檢的數量無法達到期望的100%,因為我們確實無法強迫這些一定要進到屠宰場,既然它們不進入屠宰場,基本上,它們沒有經過我們的屠宰衛生檢查……

莊委員瑞雄:這樣你們也沒有用這麼多錢啊!去年和今年都沒有用這麼多,所以我減列1,000萬元也很合理耶!

馮局長海東:108年的預算增加是因為之前我們屠檢獸醫師的人數不足,基本上,這個行業比較辛苦,我們要為他們加薪,所以明年增加預算……

莊委員瑞雄:即使加薪,你們還有5億元,我只刪減1,000萬元而已,刪減1,000萬元對你們有什麼……

主席:這是執行率的問題……

莊委員瑞雄:不然,減列500萬元,不要減列1,000萬元。

馮局長海東:待遇比較好才能吸引到人力。

莊委員瑞雄:即使增加700萬元,1,000萬元還剩下300萬元耶!去年我們也全部讓你們過……

主席:你真龜毛!

莊委員瑞雄:不是我龜毛,他們就沒花那麼多,哪有一毛都不讓人……

馮局長海東:今年我們還要增加人力,從630名增加到650名……

主席:反正到時看他們執行的效率就知道啦!

莊委員瑞雄:但是你們就花不完啊!

林主任委員聰賢:報告委員,過去覆蓋率沒有那麼高,現在我們為防範禽流感要求100%附健康證明……

莊委員瑞雄:好啦!這要減列多少,你們才可以做?

馮局長海東:這是不是不要減列?

莊委員瑞雄:你們都有賸餘,不可以不減列。

林主任委員聰賢:你可以凍結……

馮局長海東:委員可以凍結預算,我們再提專案報告好了。

莊委員瑞雄:我跟你講,如果這筆預算再花不完,下次我要刪減更多喔!因為去年我就告訴你們這件事了……

主席:對啦!人家也是好意,這是事實,不是給你們很多錢就好意耶!

莊委員瑞雄:你們有很多錢也要花得完,現在你們都是硬拜託,結果錢也花不完啊!

主席:對於執行率的問題,你們自己要特別注意喔!

莊委員瑞雄:我也不是隨便刪減預算的,我也跟你講,如果你們做得到,也很好,而且都要納入,結果你們有剩錢,也做不到……

馮局長海東:我們一定努力執行。

主席:好啦!他們已經說,他們做得到,我們就照這樣處理……

莊委員瑞雄:做得到嗎?

馮局長海東:是,我們努力。

莊委員瑞雄:這樣的話,我凍結預算,讓你們提報告。

主席:凍結多少?

莊委員瑞雄:凍結500萬元。

孔委員文吉:凍結10%啦!因為這都是委辦費。

馮局長海東:孔委員,這全都是薪水耶!

林主任委員聰賢:孔委員,這個委辦和一般的委辦不一樣,這是由中央畜產會幫忙執行的……

主席:好啦!凍結500萬元,提專案報告後,始得動支。照協商通過。

接下來進行農金局預算。討論歲出部分,處理第218案至221案。請提案委員孔委員發言。

孔委員文吉:我針對第219案發言,截至今年7月底,部分農漁會信用部資本適足率低於10%,而且較106年底下降的農漁會信用部有23間,但是農業金庫對農漁會信用部查核次數於104年度起逐年降低,顯見農金局未積極辦理督導業務,所以我提案凍結20%

朱局長建偉:孔委員,這筆預算是我們委託農業金庫設立農貸輔導員之用,農貸輔導員是下去農漁會督導專案農貸、輔導各項貸款及協助縣市政府查庫、檢查業務的職員,而且預算總額才200多萬元而已。

孔委員文吉:為何農業金庫對農漁會信用部查核次數會逐年降低?

朱局長建偉:我們的檢查是委託金管會檢查局辦理的,那是另外一筆經費,而且檢查次數也沒有比較少,106年是528次……

孔委員文吉:今年呢?

朱局長建偉:我們是半年結算一次,今年光上半年已經有249次了。

主席:好,委員,農金局是辦理督導,還有法令協助的,這個預算總額也不是很多,而且有錢的是農業金庫,不是他們,這些預算就照原列數,讓他們好好做事,好不好?

孔委員文吉:221案也是嗎?

主席:都一樣啦!

孔委員文吉:你們針對第221案說明一下,之前南台灣下豪雨,台灣產物理賠近2,000萬元,該保單投保率跟著衝高,台產屏東水產險覆蓋率8.36%也成為各農業保單中最高者,台產高雄水產險覆蓋率則有2.89%

朱局長建偉:報告委員,因為有這個保險,所以這次高雄下豪雨時,保險總共理賠19468萬元,投保屏東水產險者有43家,保險總共理賠2,759萬元,這個保險對他們都有幫助,只是農民還沒有很接受,所以我們必須有經費處理,這筆預算有一部分就是用於宣導保險的……

主席:不管農民或漁民,我們都希望能落實照顧他們……

孔委員文吉:提一個書面報告啦!

主席:好,提書面報告給委員會,好不好?

朱局長建偉:是。

主席:謝謝。農金局歲出預算就照原列數通過。

討論主決議。處理第222案。

朱局長建偉:同意。

主席:222案照提案通過。

接下來進行農糧署及所屬預算。討論歲出部分,處理第223案至第227案,有委員提案凍結,也有委員提案減列,請業務單位簡單說明。農糧署,我們都是要照顧農民的,請簡單說明。

胡署長忠一:223案提到我們南向至菲律賓建立熱帶設施基地可能傷害我們香蕉的生產,事實上,我們南向至菲律賓建立設施基地是整廠輸出,以及把保健作物先進萃取技術跟菲律賓合作,到那邊生產保健產品,這當中並沒有香蕉部分。委員擔心會造成對香蕉的傷害,事實上我們跟菲律賓的合作沒有這部分。

主席:我們希望能夠落實照顧農民,包含研發部分。

223案到第227案就照原列數通過。

高潞‧以用‧巴魕剌KawloIyunPacidal委員:針對第223案有關「農糧作物產銷技術研發」計畫,我希望有關台農發部分及新農業政策,能夠解決台灣農業的問題,其實我的提案減列和凍結金額不多……

胡署長忠一:不好意思,剛才委員不在場,我已經報告過了,委員可能有點誤解,事實上我們跟菲律賓的海外基地跟國內香蕉產業沒有關係。另外,台農發的部分,也跟剛才委員關心的事務無關,因為台農發到目前為止,只有跟雲林莿桐果菜生產合作社契作50公頃,並沒有跟台糖租地,所以委員關心……

高潞‧以用‧巴魕剌KawloIyunPacidal委員:是現在沒有了?還是……

林主任委員聰賢:不是,就是從現在到以後,台農發大概都是採取契作方式,不會自己種,目前只有屏東香蕉研究所旁邊有一個12公頃土地,是配合農糧署的專業農養成基地。我記得前任陳署長有答應所有委員,只要是專區裡生產的產品,絕對不會流入國內市場,現在農糧署也跟農科院合作一個計畫,就是好的良品就會出口,下品就做加工磨粉,這部分是有具體在做的。

高潞‧以用‧巴魕剌KawloIyunPacidal委員:那為什麼還要在菲律賓設基地?

林主任委員聰賢:其實國際市場最需要的是台灣的健康種苗,所以我們現在要輸出去。菲律賓有很多國際大公司在那邊生產,他們的生產成本我們沒辦法跟他們競爭,所以我們唯一要賣的是種苗,現在台農發加上香蕉研究所,就是要把台灣的種苗銷出去。早上也有幾位委員提到,我們現在最強的就是種苗技術,所以我們要掌握這個關鍵技術,把種苗賣出去,這比我們賣香蕉還要好。

主席:謝謝。第223案到第227案就照原列數通過。

接下來進行第2目。處理第228案到第249案。請提案委員說明。

孔委員文吉:228案還是回歸到農糧管理問題,吳音寧的問題之前我們在經濟委員會已經質詢很多次,立法院要請他來報告,你們的立場和態度如何?農委會是北農大股東,股權超過20%,總經理也是農委會推薦派任的,所以依據國營事業管理法第三條的立法精神,立法院有邀請吳音寧列席報告的權利,你們農委會擁有二成以上的股權,立法院要吳音寧來報告是理直氣壯、於法有據,農糧署對這個部分有何看法?

邱委員議瑩:我先問一下,北農是國營事業嗎?

胡署長忠一:不是。

邱委員議瑩:所以孔委員引用的法條就不對了嘛!北農是台北市政府的,怎麼會是國營事業呢?

主席:這個問題,待會兒請農糧署一併回答。還有委員要發言嗎?

邱委員議瑩:請問,有關農糧管理部分,我們每一年都面臨產量過剩、價格崩跌的問題,到底農糧署對於農產品產量的管控,不管是哪種作物,有沒有一個比較具前瞻性的作法?剛才主委提到我們的種苗技術傲視全球,那麼在種苗的銷售上,你們有沒有辦法做好整體管控?譬如今年到底賣出多少香蕉種苗,預估9個月成長期後,會有多少香蕉產量?今年到底賣出多少高麗菜種苗,到可以採收時,會有多少產量?我們應該從這些可以預估產量的因素去控制,免得量一下子太大,造成價格崩跌。你們有沒有這樣的管控機制?

胡署長忠一:有關產量調查或種植面積調查,我們一直都有在做,小到10天高麗菜產量會有多少,都會馬上預警,所以我們一直都有在做調查和預告。同時,我們每天也都有20種蔬菜、50種進口蔬菜的上網公告,或是以app讓生產者知道,但因為我們是民主國家,蔬菜價格一好,大家就搶種,所以我們只能以誘因誘導,或是增加出口、加工數量,以此來減少產品全部流到市場上做為鮮食。事實上,有關這方面的調查,我們一直都有在做,因為這是最基本的。問題是我們沒有辦法讓所有農民完全遵照政府指示,而且台灣農民跟日本很不一樣,日本是很守法的,我們的農民則是很聰明,一看到什麼產品價格好,大家就搶種,所以我們只能儘量宣導,儘量讓市場上的價格透明化,讓生產者自行判斷。

主席:農糧管理對我們的農業及農民都非常重要,希望農政單位可以積極落實管理。本席建議整個第2目預算凍結10%,並要求農政單位進行包含農糧業務推展及相關業務的專案報告,好好跟委員溝通、說明,可以嗎?

高潞‧以用‧巴魕剌KawloIyunPacidal委員:在原住民部分,不管是品質的提升或銷售問題……

主席:那個沒問題,全部都列在專案報告的內容裡,好不好?屆時我會請議事人員提出整個業務報告的內容。委員還有沒有什麼意見?

孔委員文吉:我的提案還有第241案、第245案及第246案,都是有關農糧署部分,是不是請他們說明?

胡署長忠一:謝謝委員關心。有關產銷問題,因為今年天氣實在太好了,天氣一好,農產品就盛產,也造成一下子無法消化,因為台灣屬於淺盤經濟,國內消費量相當有限,所以我們陸續以加強國內內部行銷、加工及外銷各50%的方式提升,把這些問題全部都解決掉,包括最近的文旦,本來文旦也超產15%,可是我們也很順利的讓生產者能夠獲利,消費者也能夠在合理價格下買到好的產品。

主席:好,謝謝署長。

孔委員文吉:245案呢?

胡署長忠一:稻米部分,最主要是作為國內稻米生產和安全體系的建立,事實上就是為了讓我們的糧食供需可以調節,並促進產業發展,因為稻米目前是全台灣所有作物中面積最大的,有27萬公頃,我們都是用這樣的方式管理,包括品質輔導及綠色補貼等等作為,其實這部分主計總處幾乎都沒有辦法讓我們編足預算,如果這裡又刪減,對我們在輔導、收購部分,恐怕會有困難。

主席:好,了解,謝謝署長的說明。

孔委員文吉:246案?

胡署長忠一:246案是有關113日已經開始的台中花博明年的經費,這是國際級、世界級的博覽會,107年我們已經有撥給他們經費,而這是到明年424日的經費,如果刪減了,恐怕就沒辦法如期把這個國際活動完成。

孔委員文吉:花博那些硬體設備、設施,後續要如何管理?

胡署長忠一:我們沒有編列這部分經費,但是我們會督促他們不要變成閒置資源。

孔委員文吉:你們沒有編列硬體設施相關經費?

胡署長忠一:沒有。

孔委員文吉:這些將來有沒有可能變成蚊子館?

胡署長忠一:我們只有編列到明年424日的經費。

主席:請高潞‧以用委員發言。

高潞‧以用‧巴魕剌KawloIyunPacidal委員:249案也是針對花博部分,台中花卉博覽會推動計畫農委會、農糧署補助經費有100,562萬元,這樣的補助經費是非常高的,較之2010台北國際花卉博覽會,以參觀人次及各種直接、間接效益,顯然是比較少的,對於這樣的經費挹注,你們應該擬出具體績效,而不是說現在花博已經辦了,就只能給予後續補助,繼續編列預算到明年4月,這樣的說法,本席是不能接受的。

胡署長忠一:跟委員報告,台北花博花了130億元,台中花博花了88億元,中間差了50億元左右。另外,台中花博可以創造490億元收益,台北花博才不到480億元,也就是說,台中花博用比較少的金額,創造出的效益卻比較高。

高潞‧以用‧巴魕剌KawloIyunPacidal委員:台中花博都還沒有結束,你就直接以預估方式說它的效益比較高,而台北花博是早就結束了,你不能拿實質效益和預估效益來比較啊!

林主任委員聰賢:這是分年計畫,各位委員也知道,這是行政院核定的整體計畫,我們也做了搭配,不過這當中不只有國發會審查,我們農委會也要審查,現在大家最關心的是投入了國家資源,能帶動多少花卉產業?我同意這部分經費可以部分凍結,然後我們再來專案報告,因為這是持續、動態的,專案報告時,我們就可以滾動檢討,包括未來展期結束後空間的利用。現在已經有幾個單位進駐外埔園區規劃,選後如果大家時間比較充裕,因為各位也要到農試所考察,而農試所就在附近,農試所也有參與當中的佈展,我們可以去視察,並要求包括台中市政府及農委會相關部門,可以講得更清楚。我做這樣具體的建議。

孔委員文吉:現在大家指控你們用行政資源變相輔選、造勢,有很多花博周邊禮品是要跟林佳龍市長合照才能拿到兌換券,有沒有這種情況?甚至會場裡還有「林市長我們愛你」、「我們支持林市長」等標語,你們補助那麼多經費……

主席:孔委員,我也愛你啊!

孔委員文吉:10億多的經費,變成是為一個市長造勢,現在又接近選舉,這部分要如何……

胡署長忠一:我們是酌予補助,那是買花材的經費,所以我們要求他要有22億以上的產業輔導……

高潞‧以用‧巴魕剌KawloIyunPacidal委員:主席,針對花博這個問題,可以做專案報告嗎?

主席:可以。

高潞‧以用‧巴魕剌KawloIyunPacidal委員:希望針對花博具體績效,以及後續要如何持續運用的評估與規劃,提出具體報告。

主席:簡單跟各位委員報告,高潞委員那時候應該還沒有進來立法院,但我是語重心長,我沒有任何色彩,那時候我們為了台北花博,在這裡討論很久,那時候的補助是一百多億元,雖然我們質疑為什麼補助那麼多錢,但最後也放手讓他們去做,既然都放手了,而台北花博也辦過了,現在就看台中花博怎麼辦嘛!這是另外一個花博系列的計畫,所有委員的提案我都非常贊成,等到整個花博活動結束以後,我們會要求農委會進行專案報告,就像主委剛才提到的,進行滾動式檢討,看看要如何促進產業發展。

孔委員文吉:剛才署長說台北花博做得比台中花博好,是不是有這樣講?

高潞‧以用‧巴魕剌KawloIyunPacidal委員:沒有,他是說做得比較差。

胡署長忠一:不是啦!

高潞‧以用‧巴魕剌KawloIyunPacidal委員:好啦!還有後面說要設置農業示範點,以及結合農產產銷中心劃設示範區部分,這些都要一併報告,好不好?

主席:沒有問題啦!這些都會一起檢討。

228案到第249案照原列數通過。

高潞‧以用‧巴魕剌KawloIyunPacidal委員:剛才不是說要凍結10%

主席:啊!對不起,是凍結10%,俟農委會專案報告後,始得動支。

進入主決議部分。處理第250案。

胡署長忠一:遵照辦理。

主席:通過。處理第251案。

胡署長忠一:遵照辦理。

主席:通過。處理第252案。

胡署長忠一:事實上我們現在已經在做了,我們在台東和池上已經輔導了60公頃農地,稱之為原住民地區的雜糧集團產區,這跟委員提案的精神是一樣的。

高潞‧以用‧巴魕剌KawloIyunPacidal委員:在哪裡?

胡署長忠一:在台東市和池上。

高潞‧以用‧巴魕剌KawloIyunPacidal委員:為什麼我都不知道?雜糧集團不是我提的嗎?為什麼這個事情沒有跟我說明?

主席:針對第252案有沒有意見?

胡署長忠一:沒有。

主席:252案照案通過。處理第252-1案。

胡署長忠一:這個剛才已經跟委員報告過了,台東跟池上……

主席:有沒有意見?沒有意見,第252-1案照案通過。

繼續處理臨時提案。請問大家對臨時提案有沒有意見?如果沒有,臨時提案就照案通過。

另外還有一個保留案,即第102-3案有關會本部的預算,有沒有意見?

孔委員文吉:102-3案的修正內容是什麼?

主席:請行政單位跟委員解釋一下。

王處長仕賢:102-3案建議修正為:「行政院農業委員會108年度預算於「農業科技研究發展」項下,除研議設立原住民族農業科技研發中心外,並規劃保留一定比例預算於原住民族農業科技研發與運用於原民地區。另,有關國際農業合作及農業政策與農民輔導,應協助原住民族間之國際農業合作,並整合現有農業科技產業化服務平台,提供原住民族農民科技產業化專業服務,俾利平衡城鄉區域之農業發展,全面提升原住民族地區之農業產值。並祈符合原鄉地區之轉型正義。」

主席:你們唸的內容,待會兒提供給委員。

高潞‧以用‧巴魕剌KawloIyunPacidal委員:請問差別在哪裡?

王處長仕賢:提案所謂農業科技預算12億元的部分是編列在會本部,而我們很多農業研究的部分,在花蓮場、農試所都有包含,所以我們這樣可以把範圍擴大。第二個部分,育成中心將依照主委的指示,整合現有的科技產業化服務中心,也就是農科院的部分,這樣的可行性會更高一點。

高潞‧以用‧巴魕剌KawloIyunPacidal委員:有沒有一個整合的窗口與平台?

林主任委員聰賢:最重要的是提升產值嘛!

主席:文字部分給高潞委員看一下,將後面那段文字刪掉,因為我們的目的主要是希望能夠提升產值,來照顧原民……

孔委員文吉:主委,最後一行是我們最需要的,符合原鄉地區的轉型正義,你為什麼要劃掉?

主席:應該改成符合原鄉地區之需求啦。

林主任委員聰賢:如果要寫也應該是寫地方創生,不是嗎?因為這是產業嘛!

主席:以符合原鄉地區之創生也OK啊。

孔委員文吉:原鄉地區的轉型正義。

主席:正義有好多種,創生比較好啦。

高潞‧以用‧巴魕剌KawloIyunPacidal委員:OK啦,我大概瞭解了。

孔委員文吉:這不是業務單位擬的稿?

主席:文字再調一下。

高潞‧以用‧巴魕剌KawloIyunPacidal委員:轉型正義為什麼要刪掉?

主席:因為這和轉型正義無關啊。

高潞‧以用‧巴魕剌KawloIyunPacidal委員:花蓮地區從過去到現在一直被忽略,所以這裡用轉型正義難道有錯嗎?為什麼是創生?剛剛就已經OK了,為什麼還要改?

主席:主委,那就OK啦,沒關係啦。

高潞‧以用‧巴魕剌KawloIyunPacidal委員:不用改啦。

孔委員文吉:這樣主委應該要跟我道歉,我剛才也說要轉型正義啊。

主席:好啦,我道歉啦。

其實大家都是為了臺灣社會一齊在做事,謝謝大家,協商到此告一段落。

(協商結束)

主席:宣讀協商結論。

協商結論:第1案至第2案,預算照列。第3案照案通過。第4案通案不另處理。第5案至第23案,減列1,000萬元,凍結10%,提專案報告後始得動支,科目自行調整。第24案至第27案,減列100萬元,科目自行調整。第28案至第58案,減列1,000萬元,凍結10%,提專案報告後始得動支,科目自行調整。第59案至第76案,第4目除分支計畫─補助農業特別收入基金與補助農業作業基金外,其餘凍結10%,提專案報告後始得動支。第77案至第78案,預算照列。第79案至第85案,照案通過。第86案修正通過。第87案至第96案,照案通過。第97案修正通過。第98案照案通過。第99案照案通過。第100案修正通過。第101案照案通過。第102案照案通過。第102-1案照案通過。第102-2案照案通過。第102-3案修正通過。第103案照案通過。第104案至第106案,「林業管理」凍結10%,提專案報告後始得動支。第107案至第132案,「林業發展」凍結15%,提專案報告後始得動支。第133案照案通過。第134案照案通過。第135案照案通過。第136案修正通過。第137案照案通過。第138案修正通過。第139案照案通過。第139-1案修正通過。第140案至143案預算照列。第144案預算照列。第145案至160案,凍結「整體性治山防災計畫」5%,提專案報告後始得動支。第161案照案通過。第162案照案通過。第163案修正通過。第164案照案通過。第165案至第167案照案通過。第168案修正通過。第168-1案不予處理。第169案預算照列。第170案減列50萬元。第171案預算照列。第172案預算照列。第173案至第175案預算照列。第176案至第192案,「企劃管理」減列100萬元,「養殖漁業管理」、「漁業用油補貼」各凍結5%,提專案報告後始得動支。第193案至第202案,「漁業發展」凍結5%,提專案報告後始得動支。第203案照案通過。第204案照案通過。第204-1案照案通過。第204-2案照案通過。第205案至第206案照案通過。第207案至第208案預算照列。第209案至第217案,「屠宰衛生檢查業務」凍結500萬元,提專案報告後始得動支。第209案、第214案改為主決議。第218案至第221案預算照列。第222案照案通過。第223案至第227案預算照列。第228案至第249案,「農糧管理」凍結10%,提專案報告後始得動支。第250案照案通過。第251案照案通過。第252案照案通過。第252-1案照案通過。臨時提案1案照案通過。

主席:請問各位,對有委員提案部分照方才宣讀之協商結論通過,無提案部分均照列有無異議?(無)無異議,通過。

本次通過之決議,文字授權主席及議事人員彙整。

農委會及所屬108年度單位預算審查完竣,散會。

散會148分)

Shape2

103