黨團協商紀錄
立法院第9屆第6會期黨團協商會議紀錄
時 間 中華民國107年10月31日(星期三)13時51分至14時4分
地 點 本院紅樓101會議室
主 席 高委員志鵬
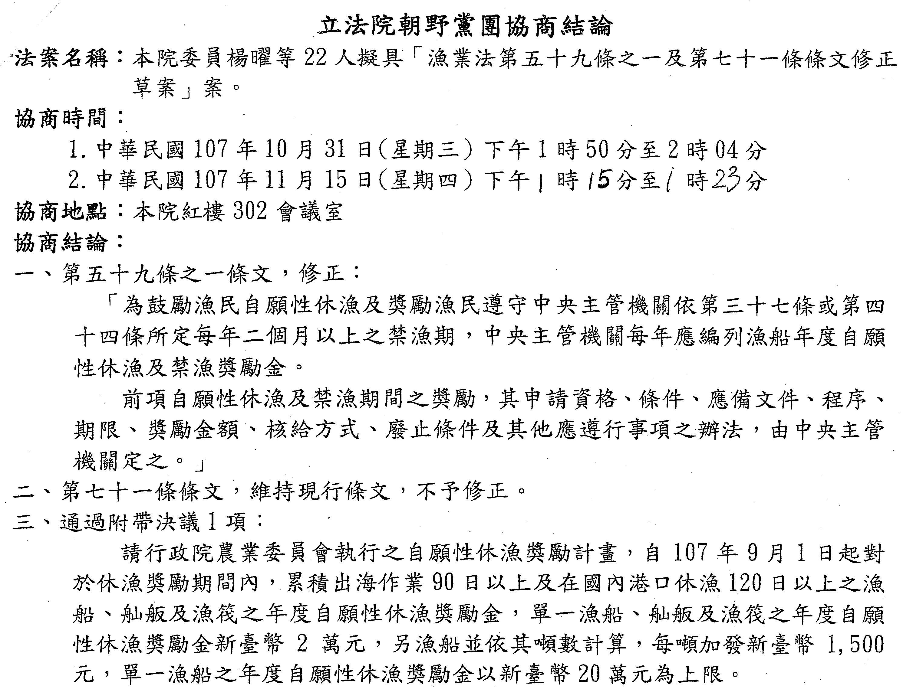
協商主題 本院經濟委員會報告審查委員楊曜等22人擬具「漁業法第五十九條之一及第七十一條條文修正草案」案
主席:委員楊曜等22人擬具「漁業法第五十九條之一及第七十一條條文修正草案」案,經濟委員會業已於107年5月9日第9屆第5會期第16次全體委員會議全案審查完竣,提報院會討論,須交由黨團協商,所以召開今天的朝野黨團協商。我們先等到2點好了,屆時再看看有沒有其他黨團代表前來。
休息
繼續開會
主席:因為沒有其他黨團代表到場,所以我們另定期協商。
散會(14時4分)
立法院第9屆第6會期黨團協商會議紀錄
時 間 中華民國107年11月15日(星期四)13時15分至13時23分
地 點 本院紅樓302會議室
主 席 高委員志鵬
協商主題 本院經濟委員會報告審查委員楊曜等22人擬具「漁業法第五十九條之一及第七十一條條文修正草案」案
主席:現在開始進行協商。針對委員楊曜等22人擬具「漁業法第五十九條之一及第七十一條條文修正草案」案,經濟委員會於107年5月9日舉行第9屆第5會期第16次全體委員會議決議:全案審查完竣,須交由黨團協商。本案業於107年10月31日召開第一次黨團協商,但因故延會,於今天召開第二次協商。
王副署長正芳:主席、各位委員。針對委員會審查通過條文,農委會漁業署提出第五十九條之一建議條文:為鼓勵漁民自願性休漁及獎勵漁民遵守中央主管機關依第三十七條或第四十四條所定每年二個月以上之禁漁期,中央主管機關每年應編列漁船年度自願性休漁及禁漁獎勵金。
前項自願性休漁及禁漁期間之獎勵,其申請資格、條件、應備文件、程序、期限、獎勵金額、核給方式、廢止條件及其他應遵行事項之辦法,由中央主管機關定之。
楊委員曜:其實我和陳委員雪生、楊委員鎮浯草擬本案時,係將申請期間、條件與獎勵金直接入法。若農委會建議如剛剛副署長所提方向來修改,基本上我沒有意見,惟必須做成附帶決議,並送交院會二、三讀。陳委員,這樣OK嗎?
陳委員雪生:沒意見。
楊委員曜:至於楊委員鎮浯就由我代他表示沒意見。我現在唸一下附帶決議:「案由:請行政院農業委員會執行之自願性休漁獎勵計畫,自107年9月1日起對於休漁獎勵期間內,累積出海作業90日以上及在國內港口休漁120日以上之漁船、舢舨及漁筏,提高自願性休漁獎勵金,單一漁船、舢舨及漁筏之年度自願性休漁獎勵金新臺幣2萬元,另漁船並依其噸數計算,每噸加發新臺幣1,500元,單一漁船之年度自願性休漁獎勵金以新臺幣20萬元為上限。
提案人:楊 曜
連署人:陳雪生 高志鵬」。
王副署長正芳:我再補充一下。剛剛委員同意第五十九條之一照農委會建議條文通過,這樣一來,第七十一條即無須修正,資格條件就授權農委會訂定。
主席:協商結論:第五十九條之一採農委會建議條文通過,另通過附帶決議一項;第七十一條維持現行條文,不予修正。請問各位,有無異議?
劉專門委員嘉偉:對於農委會所建議之修正條文,主計總處沒有意見。至於附帶決議,我知道係依照委員會審查通過版本做成。有關法案審議結果,這是立法院的職權,行政部門予以尊重,但既然主計總處應邀列席,仍必須表達一點意見。依照此次調整幅度來估算經費,保守估計將成長一倍,即從兩億跳到四億。站在財政立場,我們希望各位委員能審慎以對,謝謝。
主席:上次你們不是說農委會沒意見,你們就沒意見,怎麼現在又有意見?反正聽過就好了!
法務部意見呢?
林參事豐文:沒意見。
主席:照剛剛我所唸的協商結論通過……
楊委員曜:剛剛主計總處提到如此修正每年休漁補貼將會提高兩億,但我認為不管從中央政府總預算或農委會預算來看,都不是很大的財政負擔。我要重申的是,台灣政府對於台灣漁民的照顧確實非常不足,既然主計總處提出看法,所以我就代表漁民發一下牢騷。
主席:協商到此結束,現在散會。
散會(13時23分)


主持人:高志鵬 蘇震清
協商代表:陳雪生 楊 曜 莊瑞雄 柯建銘 李俊俋 鄭運鵬 賴瑞隆 黃昭順 吳志揚 孔文吉
曾銘宗 江啟臣 李鴻鈞
高潞‧以用‧巴魕剌Kawlo.Iyun.Pacidal
徐永明(代)

提案人:楊 曜 蘇震清
連署人:高志鵬 陳雪生 莊瑞雄