會議名稱:立法院第9屆第6會期第13次會議 表決型態:記名表決
表決時間:中華民國107年12月18日下午4時06分20秒
表決議題:憲法訴訟法第32條
國民黨黨團修正動議
表決結果:出席人數:72 贊成人數:11 反對人數:61 棄權人數:0
贊成:
江啟臣 曾銘宗 林為洲 孔文吉 林奕華 李鴻鈞 陳怡潔 周陳秀霞 許毓仁 蔣萬安 林德福
反對:
黃國書 賴瑞隆 林靜儀 鄭運鵬 柯建銘 李俊俋 劉建國 尤美女 王定宇 鍾孔炤 陳素月 李麗芬 周春米 劉櫂豪 施義芳 許智傑 呂孫綾 吳琪銘 吳思瑤 張宏陸 林俊憲 鍾佳濱 蕭美琴 羅致政 蔡培慧 蘇巧慧 趙天麟 陳靜敏 黃秀芳 陳明文 蔡易餘 葉宜津 吳玉琴 林淑芬 蘇震清 楊 曜 余宛如 劉世芳 吳焜裕 高志鵬 邱泰源 邱志偉 何欣純 陳 瑩 管碧玲 蔡適應 陳歐珀 蔣絜安 洪宗熠 江永昌 段宜康 林岱樺 吳秉叡 邱議瑩 李昆澤 陳曼麗 王榮璋 郭正亮 張廖萬堅 蘇治芬 莊瑞雄
棄權:
主席:現在表決親民黨黨團修正動議條文。
民進黨黨團要求記名表決。記名表決,時間1分鐘,現在開始。
(進行表決)
主席:報告表決結果:出席委員77人,贊成者16人,反對者61人,棄權者0人,贊成者少數,親民黨黨團修正動議條文不通過。
表決結果名單:
會議名稱:立法院第9屆第6會期第13次會議 表決型態:記名表決
表決時間:中華民國107年12月18日下午4時07分44秒
表決議題:憲法訴訟法第32條
親民黨黨團修正動議
表決結果:出席人數:77 贊成人數:16 反對人數:61 棄權人數:0
贊成:
江啟臣 曾銘宗 林為洲 孔文吉 林奕華 林昶佐
高潞‧以用‧巴魕剌Kawlo.Iyun.Pacidal 洪慈庸 黃國昌 徐永明 李鴻鈞 陳怡潔 周陳秀霞 許毓仁 蔣萬安 林德福
反對:
黃國書 賴瑞隆 林靜儀 鄭運鵬 柯建銘 李俊俋 劉建國 尤美女 王定宇 鍾孔炤 陳素月 李麗芬 周春米 劉櫂豪 施義芳 許智傑 呂孫綾 吳琪銘 吳思瑤 張宏陸 林俊憲 鍾佳濱 蕭美琴 羅致政 蔡培慧 蘇巧慧 趙天麟 陳靜敏 黃秀芳 陳明文 蔡易餘 葉宜津 吳玉琴 林淑芬 蘇震清 楊 曜 余宛如 劉世芳 吳焜裕 高志鵬 邱泰源 邱志偉 何欣純 陳 瑩 管碧玲 蔡適應 陳歐珀 蔣絜安 洪宗熠 江永昌 段宜康 林岱樺 吳秉叡 邱議瑩 李昆澤 陳曼麗 王榮璋 郭正亮 張廖萬堅 蘇治芬 莊瑞雄
棄權:
主席:現在表決時代力量黨團修正動議條文。
民進黨黨團及時代力量黨團要求記名表決。記名表決,時間1分鐘,現在開始。
(進行表決)
主席:報告表決結果:出席委員74人,贊成者5人,反對者61人,棄權者8人,贊成者少數,時代力量黨團修正動議條文不通過。
表決結果名單:
會議名稱:立法院第9屆第6會期第13次會議 表決型態:記名表決
表決時間:中華民國107年12月18日下午4時09分10秒
表決議題:憲法訴訟法第32條
時代力量黨團修正動議
表決結果:出席人數:74 贊成人數:5 反對人數:61 棄權人數:8
贊成:
林昶佐 高潞‧以用‧巴魕剌Kawlo.Iyun.Pacidal 洪慈庸 黃國昌 徐永明
反對:
黃國書 賴瑞隆 林靜儀 鄭運鵬 柯建銘 李俊俋 劉建國 尤美女 王定宇 鍾孔炤 陳素月 李麗芬 周春米 劉櫂豪 施義芳 許智傑 呂孫綾 吳琪銘 吳思瑤 張宏陸 林俊憲 鍾佳濱 蕭美琴 羅致政 蔡培慧 蘇巧慧 趙天麟 陳靜敏 黃秀芳 陳明文 蔡易餘 葉宜津 吳玉琴 林淑芬 蘇震清 楊 曜 余宛如 劉世芳 吳焜裕 高志鵬 邱泰源 邱志偉 何欣純 陳 瑩 管碧玲 蔡適應 陳歐珀 蔣絜安 洪宗熠 江永昌 段宜康 林岱樺 吳秉叡 邱議瑩 李昆澤 陳曼麗 王榮璋 郭正亮 張廖萬堅 蘇治芬 莊瑞雄
棄權:
江啟臣 曾銘宗 林為洲 孔文吉 林奕華 許毓仁 蔣萬安 林德福
主席:現在表決民進黨黨團修正動議條文。
民進黨黨團要求記名表決。記名表決,時間1分鐘,現在開始。
(進行表決)
主席:報告表決結果:出席委員70人,贊成者61人,反對者8人,棄權者1人,贊成者多數,作以下宣告:第三十二條照民進黨黨團修正動議條文通過。
表決結果名單:
會議名稱:立法院第9屆第6會期第13次會議 表決型態:記名表決
表決時間:中華民國107年12月18日下午4時10分36秒
表決議題:憲法訴訟法第32條
民進黨黨團修正動議
表決結果:出席人數:70 贊成人數:61 反對人數:8 棄權人數:1
贊成:
黃國書 賴瑞隆 林靜儀 鄭運鵬 柯建銘 李俊俋 劉建國 尤美女 王定宇 鍾孔炤 陳素月 李麗芬 周春米 劉櫂豪 施義芳 許智傑 呂孫綾 吳琪銘 吳思瑤 張宏陸 林俊憲 鍾佳濱 蕭美琴 羅致政 蔡培慧 蘇巧慧 趙天麟 陳靜敏 黃秀芳 陳明文 蔡易餘 葉宜津 吳玉琴 林淑芬 蘇震清 楊 曜 余宛如 劉世芳 吳焜裕 高志鵬 邱泰源 邱志偉 何欣純 陳 瑩 管碧玲 蔡適應 陳歐珀 蔣絜安 洪宗熠 江永昌 段宜康 林岱樺 吳秉叡 邱議瑩 李昆澤 陳曼麗 王榮璋 郭正亮 張廖萬堅 蘇治芬 莊瑞雄
反對:
江啟臣 曾銘宗 林為洲 孔文吉 林奕華 許毓仁 蔣萬安 林德福
棄權:
周陳秀霞
主席:現在進行第三十三條。
宣讀各版本條文。
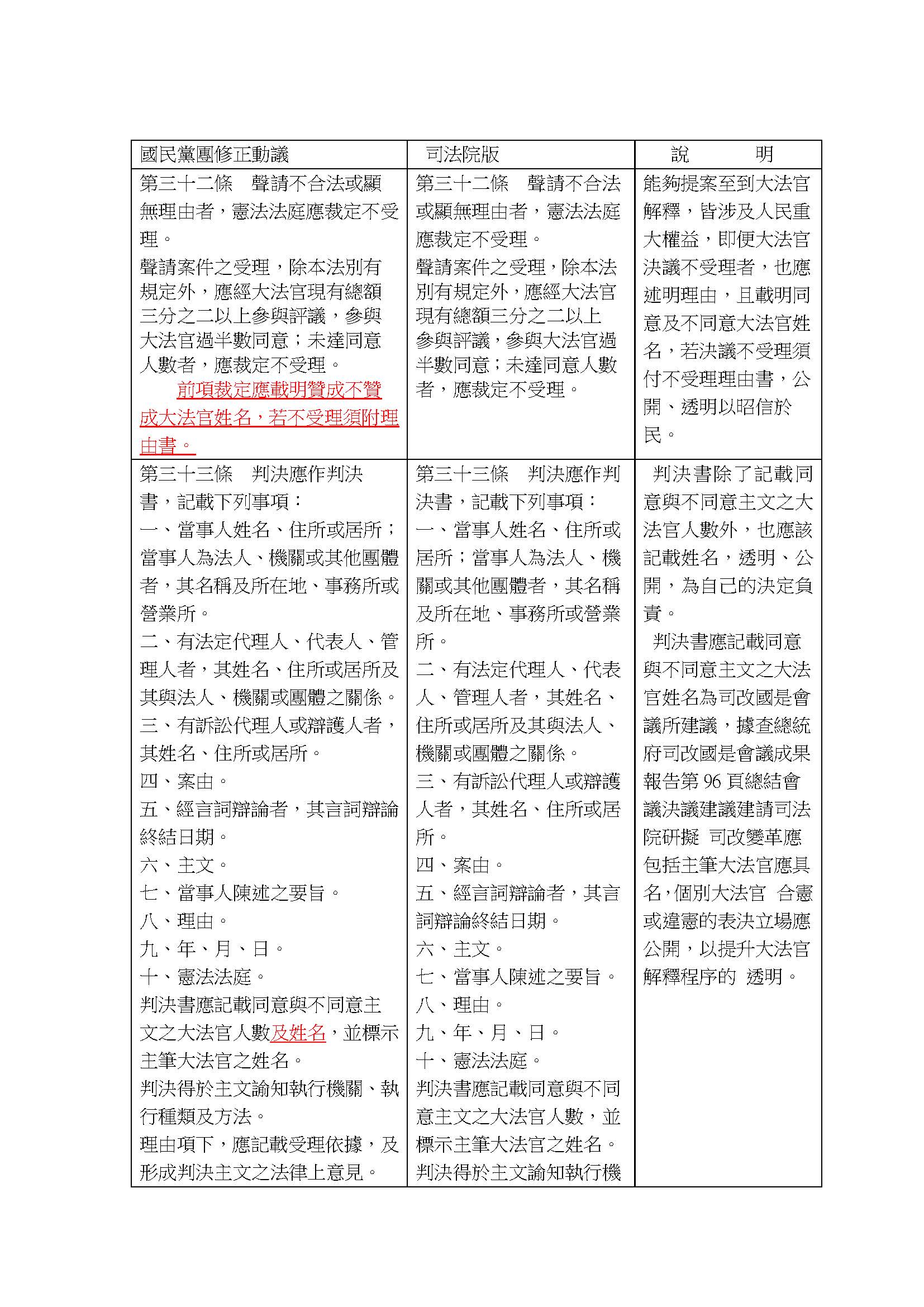
國民黨黨團修正動議條文:
第三十三條 判決應作判決書,記載下列事項:
一、當事人姓名、住所或居所;當事人為法人、機關或其他團體者,其名稱及所在地、事務所或營業所。
二、有法定代理人、代表人、管理人者,其姓名、住所或居所及其與法人、機關或團體之關係。
三、有訴訟代理人或辯護人者,其姓名、住所或居所。
四、案由。
五、經言詞辯論者,其言詞辯論終結日期。
六、主文。
七、當事人陳述之要旨。
八、理由。
九、年、月、日。
十、憲法法庭。
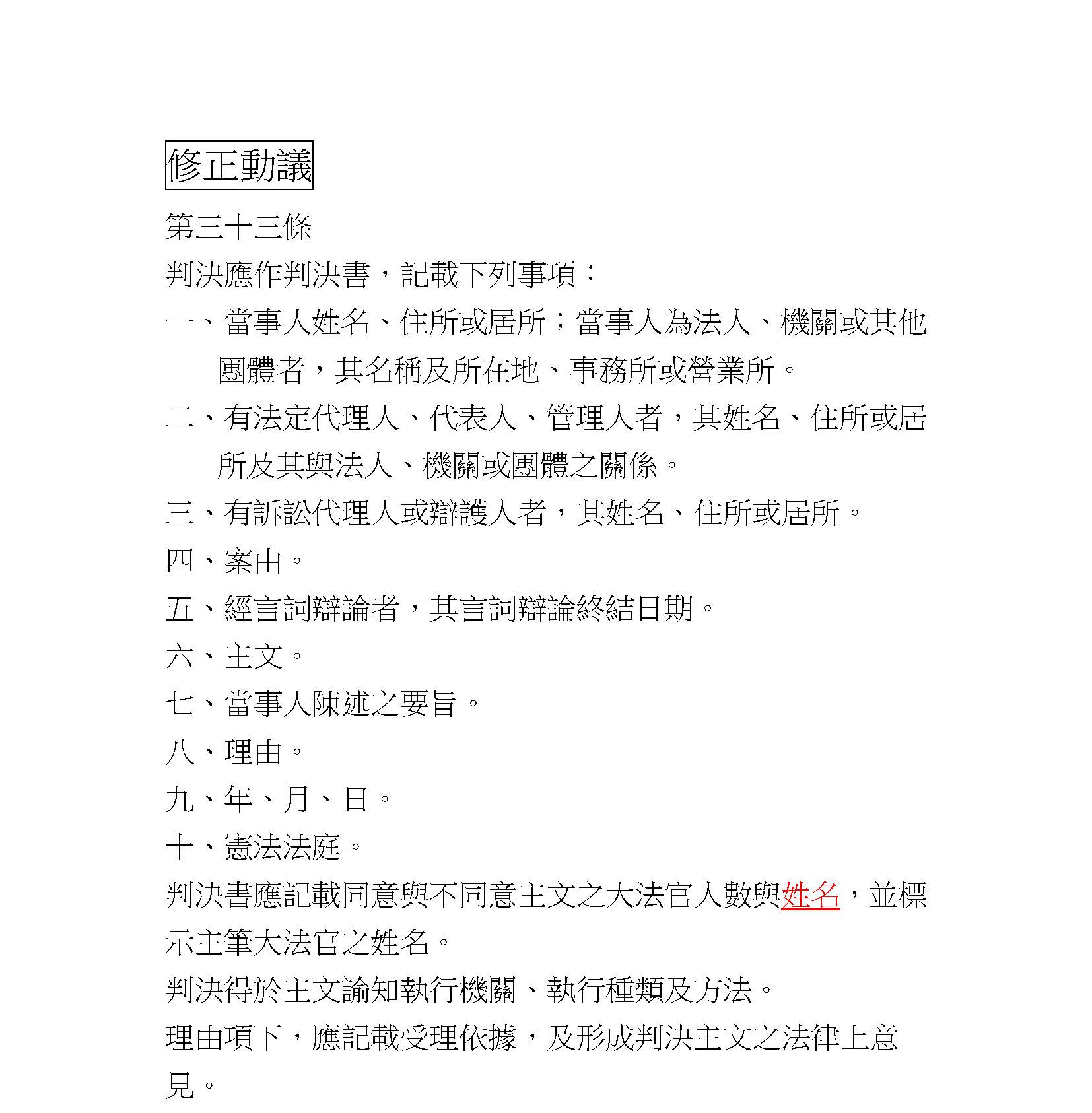
判決書應記載同意與不同意主文大法官人數及姓名,並標示主筆大法官之姓名。
判決得於主文諭知執行機關、執行種類及方法。
理由項下,應記載受理依據,及形成判決主文之法律上意見。
親民黨黨團修正動議條文:
第三十三條 判決應作判決書,記載下列事項:
一、當事人姓名、住所或居所;當事人為法人、機關或其他團體者,其名稱及所在地、事務所或營業所。
二、有法定代理人、代表人、管理人者,其姓名、住所或居所及其與法人、機關或團體之關係。
三、有訴訟代理人或辯護人者,其姓名、住所或居所。
四、案由。
五、經言詞辯論者,其言詞辯論終結日期。
六、主文。
七、當事人陳述之要旨。
八、理由。
九、年、月、日。
十、憲法法庭。
判決書應記載同意與不同意主文之大法官人數與姓名,並標示主筆大法官之姓名。
判決得於主文諭知執行機關、執行種類及方法。
理由項下,應記載受理依據,及形成判決主文之法律上意見。
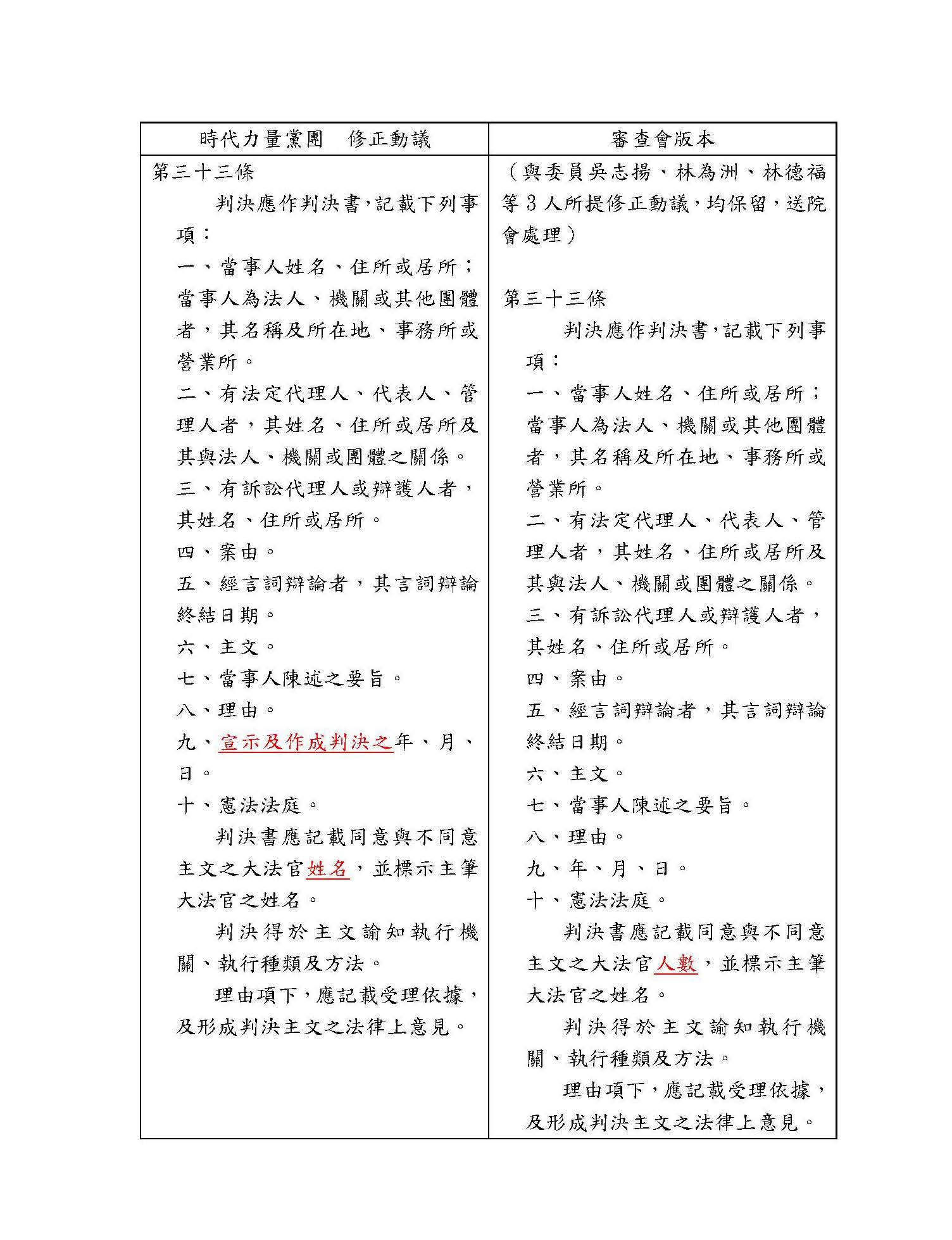
時代力量黨團修正動議條文:
第三十三條 判決應作判決書,記載下列事項:
一、當事人姓名、住所或居所;當事人為法人、機關或其他團體者,其名稱及所在地、事務所或營業所。
二、有法定代理人、代表人、管理人者,其姓名、住所或居所及其與法人、機關或團體之關係。
三、有訴訟代理人或辯護人者,其姓名、住所或居所。
四、案由。
五、經言詞辯論者,其言詞辯論終結日期。
六、主文。
七、當事人陳述之要旨。
八、理由。
九、宣示及作成判決之年、月、日。
十、憲法法庭。
判決書應記載同意與不同意主文之大法官姓名,並標示主筆大法官之姓名。
判決得於主文諭知執行機關、執行種類及方法。
理由項下,應記載受理依據,及形成判決主文之法律上意見。
民進黨黨團修正動議條文:
第三十三條 判決應作判決書,記載下列事項:
一、當事人姓名、住所或居所;當事人為法人、機關或其他團體者,其名稱及所在地、事務所或營業所。
二、有法定代理人、代表人、管理人者,其姓名、住所或居所及其與法人、機關或團體之關係。
三、有訴訟代理人或辯護人者,其姓名、住所或居所。
四、案由。
五、經言詞辯論者,其言詞辯論終結日期。
六、主文。
七、當事人陳述之要旨。
八、理由。
九、年、月、日。
十、憲法法庭。
判決書應記載參與判決之大法官姓名及其同意與不同意主文之意見,並標示主筆大法官。
判決得於主文諭知執行機關、執行種類及方法。
理由項下,應記載受理依據,及形成判決主文之法律上意見。
主席:現在進行各黨團推派之代表發言,每位委員發言時間為3分鐘。
首先請許委員毓仁發言。
許委員毓仁:(16時15分)主席、各位同仁。就本條之規定,本席在此呼籲支持國民黨黨團所提之臨時動議。就司法院提出的修正草案版本,對於憲法法庭判決書記載同意與不同意主文之大法官記載人數,只有主筆大法官的姓名被顯明;本席認為提高司法院大法官憲法法庭裁判作成結果的公開透明性,判決書除了標示主筆大法官之姓名,也應該記載同意與不同意主文之大法官人數及姓名,方屬適當。「判決書應記載同意與不同意主文之大法官姓名」為司改國是會議所建議,根據總統府司改國是會議建議司法院研擬司改變革,當中有一部分就是主筆大法官應具名,個別大法官合憲或違憲的表決立場應公開,以提升大法官解釋程序的透明。連司改國是會議都明確的表達立場,顯見司法院大法官解釋程序的透明化實為我國司法改革重要的一環。因此本席認為本條的規定,司法院的憲法法庭判決書除了記載同意與不同意主文之大法官人數外,也應該記載「姓名」,才能充分讓人民了解司法權行使的過程、並為自己的決定負責,如此一來,方能有助於憲法法庭作成裁判之合理、透明與公開,在司法改革的道路上穩健的前進。
主席:請李委員俊俋發言。
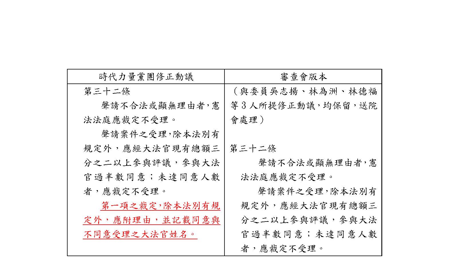
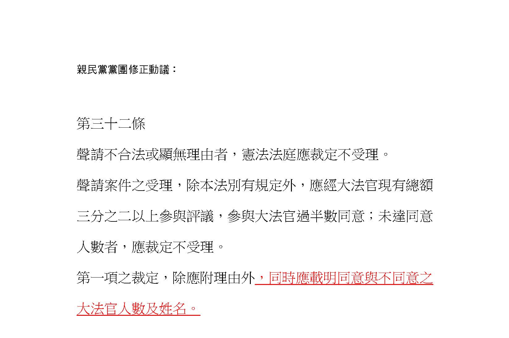
李委員俊俋:(16時17分)主席、各位同仁。剛才的第三十二條所討論的是裁定不受理;第三十三條要討論的則是裁定受理後要作出判決。我們同樣秉持公開透明的原則,要求判決亦須寫在判決書上,每位大法官都應載明自己是「同意」或「不同意」,而主要的意見書也必須列明於判決書內,這才是最公開透明的方式。不僅如此,還可以摒除過去的缺點,有些大法官在特定案件上是沒有意見的,如果全都公開透明地記載在判決書上的話,現在便不再有「棄權」這件事,如此便能促使大法官更公開透明地行使其權利,並明明白白地於判決書上載明自己究竟是「同意」或「不同意」,而主要的意見書也可由此看得非常清楚。
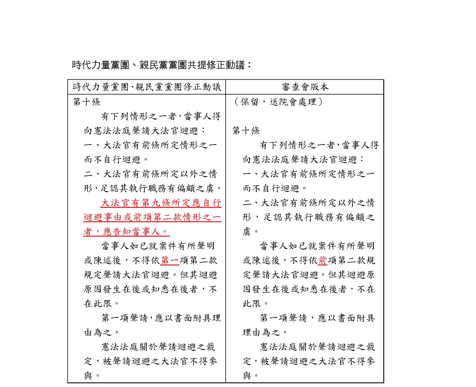
今天4個黨團在這一點上其實就和第三十二條一樣,沒有太大的差異,唯一的差異就是時代力量黨團的第九款「宣示及作成判決之年、月、日。」,但其他政黨在這一款只寫了「年、月、日」。所謂「宣示」是指有言詞辯論的,但沒有言詞辯論的情形在憲法法庭也會發生,所以我們還是希望大家能夠支持民進黨黨團的版本,共同主張受理的部分要作成判決書,並應載明同意或不同意,及其主要的相關意見,如此方能使判決公開透明,還請大家一起支持,謝謝。
主席:請李委員鴻鈞發言。
李委員鴻鈞:(16時19分)主席、各位同仁。其實本條條文和前一條的重點都是在大法官是否應於判決上具名以示負責,司法院在朝野協商的時候就表示,一旦要求公開大法官個人所持「合憲」或「違憲」的表決立場,將會影響評議的秘密,但何謂「評議秘密」?簡單來講,大法官在裁判前必須保持秘密,避免評判受到干擾,對於這個部分,我想朝野的看法都沒有特別意見,重點是評判結束後,判決出爐,大法官卻不願為自己判決的責任表達立場,這個問題就非常大,也非常荒唐!
今天走到憲法法庭這一步,大法官幾乎已經成為我國最終審判的憲法機關,不論是人民或機關團體,大家遇到與憲法有所牴觸的質疑時,都希望尋求大法官解釋,然而從受理、不受理,直到判決結果出爐,大法官都不願意受到事後監督及評判的壓力,這就不是大法官該有的風骨,所以我們再次呼籲司法院、再次呼籲各黨團,建立制度非常不容易,今天大法官掌有權力,也必須受到節制,任何不受節制的權力最終會使國家整個憲政體制受到傷害,也會再次挫傷人民對司法的信任感,在此呼籲,大家針對這個方面的看法應該儘量朝向一致才對,謝謝。
主席:請黃委員國昌發言。
黃委員國昌:(16時22分)主席、各位同仁。針對第三十三條判決必須顯名一事,在協商階段中,時代力量黨團就不斷堅持,但是我必須在立法紀錄上留下非常清楚的發言紀錄,在協商時,我提出在司改國是會議第二分組會議中21位委員明確有18位委員贊成,沒有任何委員反對的情況下,為何司法院送到立法院的憲法訴訟法草案竟然還是採取不顯名、遮遮掩掩的方式?當時司法院代表說,司改國是會議針對這件事沒有進行充分討論,大家的發言都很匆促,沒有真的好好表達意見。這是真的嗎?在協商時,我就已經說過,參與討論的委員聽到這樣的發言會非常心寒。我特別調閱第二分組針對這件事發言的討論,包括司法院院長許宗力、第二分組召集人中研院法研所所長林子儀前大法官、我國公法權威李建良教授、來自社會的賢達何飛鵬,每一個人針對這件事都充分表示意見,甚至連許宗力院長自己都表示贊成,這將會是我國推動憲法訴訟法一個最大的謎團,為何這些領導修法的人全部都贊成,司法院送來本院的草案卻是採取不公開主義?對於這件事,我覺得必須還給司改國是會議第二分組討論會議中充分表達意見的所有法律學者專家及社會賢達人士一個公道,他們有進行充分討論,他們的具體立場就是應該採取顯名主義。
除此之外,針對第三十三條,民進黨黨團所提修正動議和以前司法院的一樣,只有「年、月、日」,這是什麼的「年、月、日」?這件事在當初職務法庭最高法院標示日期虛偽不實時就產生過爭議,正因為如此,在協商時,我具體建議應該載明宣示及作成判決的年、月、日,司法院也同意,認為這樣才明確,我不理解為何執政黨黨團今天提出的修正動議還是只有「年、月、日」?請問這個年、月、日究所何指?這會讓過去最高法院留下的爭議在憲法法庭繼續殘存下去。
主席:報告院會,各黨團推派之代表均已發言完畢。現在進行處理,依序進行表決,如果其中任何一案通過,即不再處理其他案。
現在表決國民黨黨團修正動議條文。
民進黨黨團要求記名表決。記名表決,時間1分鐘,現在開始。
(進行表決)
主席:柯委員志恩聲明對剛才之表決與國民黨黨團意見一致,列入公報紀錄。
報告表決結果:出席委員73人,贊成者12人,反對者61人,棄權者0人,贊成者少數,國民黨黨團修正動議條文不通過。
表決結果名單:
會議名稱:立法院第9屆第6會期第13次會議 表決型態:記名表決
表決時間:中華民國107年12月18日下午4時26分35秒
表決議題:憲法訴訟法第33條
國民黨黨團修正動議
表決結果:出席人數:73 贊成人數:12 反對人數:61 棄權人數:0
贊成:
江啟臣 曾銘宗 林為洲 孔文吉 林奕華 李鴻鈞 陳怡潔 周陳秀霞 許毓仁 蔣萬安 柯志恩 林德福
反對:
黃國書 賴瑞隆 林靜儀 鄭運鵬 柯建銘 李俊俋 劉建國 尤美女 王定宇 鍾孔炤 陳素月 李麗芬 周春米 劉櫂豪 施義芳 許智傑 呂孫綾 吳琪銘 吳思瑤 張宏陸 林俊憲 鍾佳濱 蕭美琴 羅致政 蔡培慧 蘇巧慧 趙天麟 陳靜敏 黃秀芳 陳明文 蔡易餘 葉宜津 吳玉琴 林淑芬 蘇震清 楊 曜 余宛如 劉世芳 吳焜裕 高志鵬 邱泰源 邱志偉 何欣純 陳 瑩 管碧玲 蔡適應 陳歐珀 蔣絜安 洪宗熠 江永昌 段宜康 林岱樺 吳秉叡 邱議瑩 李昆澤 陳曼麗 王榮璋 郭正亮 張廖萬堅 蘇治芬 莊瑞雄
棄權:
主席:現在表決親民黨黨團修正動議條文。
民進黨黨團要求記名表決。記名表決,時間1分鐘,現在開始。
(進行表決)
主席:報告表決結果:出席委員72人,贊成者11人,反對者61人,棄權者0人,贊成者少數,親民黨黨團修正動議條文不通過。
表決結果名單:
會議名稱:立法院第9屆第6會期第13次會議 表決型態:記名表決
表決時間:中華民國107年12月18日下午4時27分54秒
表決議題:憲法訴訟法第33條
親民黨黨團修正動議
表決結果:出席人數:72 贊成人數:11 反對人數:61 棄權人數:0
贊成:
江啟臣 曾銘宗 林為洲 孔文吉 李鴻鈞 陳怡潔 周陳秀霞 許毓仁 蔣萬安 柯志恩 林德福
反對:
黃國書 賴瑞隆 林靜儀 鄭運鵬 柯建銘 李俊俋 劉建國 尤美女 王定宇 鍾孔炤 陳素月 李麗芬 周春米 劉櫂豪 施義芳 許智傑 呂孫綾 吳琪銘 吳思瑤 張宏陸 林俊憲 鍾佳濱 蕭美琴 羅致政 蔡培慧 蘇巧慧 趙天麟 陳靜敏 黃秀芳 陳明文 蔡易餘 葉宜津 吳玉琴 林淑芬 蘇震清 楊 曜 余宛如 劉世芳 吳焜裕 高志鵬 邱泰源 邱志偉 何欣純 陳 瑩 管碧玲 蔡適應 陳歐珀 蔣絜安 洪宗熠 江永昌 段宜康 林岱樺 吳秉叡 邱議瑩 李昆澤 陳曼麗 王榮璋 郭正亮 張廖萬堅 蘇治芬 莊瑞雄
棄權:
主席:現在表決時代力量黨團修正動議條文。
民進黨黨團、時代力量黨團要求記名表決。記名表決,時間1分鐘,現在開始。
(進行表決)
主席:報告表決結果:出席委員75人,贊成者5人,反對者61人,棄權者9人,贊成者少數,時代力量黨團修正動議條文不通過。
表決結果名單:
會議名稱:立法院第9屆第6會期第13次會議 表決型態:記名表決
表決時間:中華民國107年12月18日下午4時29分21秒
表決議題:憲法訴訟法第33條
時代力量黨團修正動議
表決結果:出席人數:75 贊成人數:5 反對人數:61 棄權人數:9
贊成:
林昶佐 高潞‧以用‧巴魕剌Kawlo.Iyun.Pacidal 洪慈庸 黃國昌 徐永明
反對:
黃國書 賴瑞隆 林靜儀 鄭運鵬 柯建銘 李俊俋 劉建國 尤美女 王定宇 鍾孔炤 陳素月 李麗芬 周春米 劉櫂豪 施義芳 許智傑 呂孫綾 吳琪銘 吳思瑤 張宏陸 林俊憲 鍾佳濱 蕭美琴 羅致政 蔡培慧 蘇巧慧 趙天麟 陳靜敏 黃秀芳 陳明文 蔡易餘 葉宜津 吳玉琴 林淑芬 蘇震清 楊 曜 余宛如 劉世芳 吳焜裕 高志鵬 邱泰源 邱志偉 何欣純 陳 瑩 管碧玲 蔡適應 陳歐珀 蔣絜安 洪宗熠 江永昌 段宜康 林岱樺 吳秉叡 邱議瑩 李昆澤 陳曼麗 王榮璋 郭正亮 張廖萬堅 蘇治芬 莊瑞雄
棄權:
江啟臣 曾銘宗 林為洲 孔文吉 林奕華 許毓仁 蔣萬安 柯志恩 林德福
主席:現在表決民進黨黨團修正動議條文。
民進黨黨團要求記名表決。記名表決,時間1分鐘,現在開始。
(進行表決)
主席:報告表決結果:出席委員69人,贊成者62人,反對者7人,棄權者0人,贊成者多數。作以下宣告:第三十三條照民進黨黨團修正動議條文通過。
表決結果名單:
會議名稱:立法院第9屆第6會期第13次會議 表決型態:記名表決
表決時間:中華民國107年12月18日下午4時30分48秒
表決議題:憲法訴訟法第33條
民進黨黨團修正動議
表決結果:出席人數:69 贊成人數:62 反對人數:7 棄權人數:0
贊成:
黃國書 賴瑞隆 林靜儀 鄭運鵬 柯建銘 李俊俋 江啟臣 劉建國 尤美女 王定宇 鍾孔炤 陳素月 李麗芬 周春米 劉櫂豪 施義芳 許智傑 呂孫綾 吳琪銘 吳思瑤 張宏陸 林俊憲 鍾佳濱 蕭美琴 羅致政 蔡培慧 蘇巧慧 趙天麟 陳靜敏 黃秀芳 陳明文 蔡易餘 葉宜津 吳玉琴 林淑芬 蘇震清 楊 曜 余宛如 劉世芳 吳焜裕 高志鵬 邱泰源 邱志偉 何欣純 陳 瑩 管碧玲 蔡適應 陳歐珀 蔣絜安 洪宗熠 江永昌 段宜康 林岱樺 吳秉叡 邱議瑩 李昆澤 陳曼麗 王榮璋 郭正亮 張廖萬堅 蘇治芬 莊瑞雄
反對:
林為洲 孔文吉 林奕華 許毓仁 蔣萬安 柯志恩 林德福
棄權:
主席:進行第四十一條。宣讀民進黨黨團修正動議條文。
民進黨黨團修正動議條文:
第四十一條 憲法法庭就第三章、第四章、第七章及第八章聲請案件之判決,應以裁定宣告判決效力及於其他以同一法規範或爭議聲請而未及併案審理之案件。但該其他聲請案件,以於判決宣示或公告前已向憲法法庭聲請,且符合受理要件者為限。
前項裁定之評決,依案件性質準用第三十二條或第八十七條關於受理之規定,並應附具理由。
前二項規定於第五十九條及第八十三條案件,不適用之。
主席:報告院會,民進黨黨團所提第四十一條條文與協商條文相同,只是修正立法說明。
請問院會,對第四十一條照民進黨黨團修正動議條文通過,有無異議?(無)無異議,第四十一條照民進黨黨團修正動議條文通過。
進行第四十九條。
宣讀各版本條文。
國民黨黨團修正動議條文:
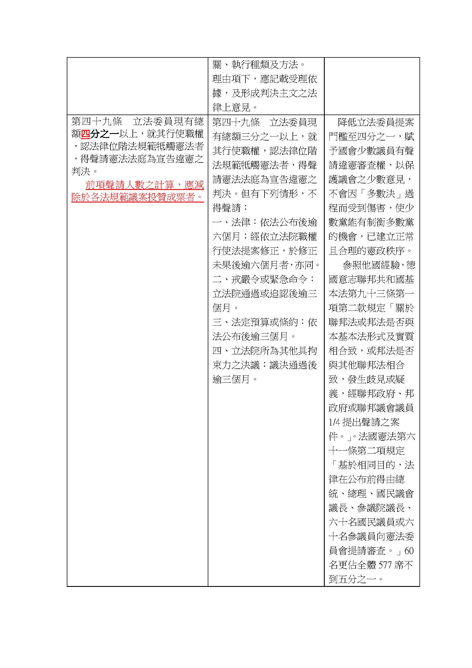
第四十九條 立法委員現有總額四分之一以上,就其行使職權,認法律位階法規範牴觸憲法者,得聲請憲法法庭為宣告違憲之判決。
前項聲請人數之計算,應減除於各法規範議案投贊成票者。
親民黨黨團修正動議條文:
第四十九條 立法委員現有總額四分之一以上,就其行使職權,認法律位階法規範牴觸憲法者,得聲請憲法法庭為宣告違憲之判決。
前項符合聲請資格之人數計算,應除於各法規範議案投贊成票者外之立法委員。
民進黨黨團修正動議條文:
第四十九條 立法委員現有總額四分之一以上,就其行使職權,認法律位階法規範牴觸憲法者,得聲請憲法法庭為宣告違憲之判決。
主席:現在進行各黨團推派之代表發言,每位委員發言時間3分鐘。
請柯委員建銘發言。
柯委員建銘:(16時33分)主席、各位同仁。第四十九條是真正和立法院有關係的條文,也就是立法院提釋憲時,門檻應該要多少的問題。現行條文第四十九條裡有個但書,這是限制立法院提釋憲的時間,以時間來綁住,就是修法通過後,半年內沒有提出釋憲,以後就不能提出釋憲。再者,緊急命令、戒嚴令頒布後,立法院副署同意後,超過三個月就不能提出釋憲。另外,法律案、條約締結案超過三個月也不能提釋憲;甚至立法院所為之決議案,超過三個月也是不能提釋憲。這何其重大,是限縮了立法院的職權,國會被壓制了。我們認為大法官審理案件法不能用程序性的問題來綁住立法院的作為,這是國會自主的現象,所以這個但書一定要拿掉,因為這是何其重大的事,這是憲法偷襲,直接閹割立法院,從法律解釋上,甚至延伸到修憲的程度,這在法理上是不通的。
各位委員同仁,第四十九條真的是重中之重,就以核四案為例,當初是不是用520號來釋憲?核四520號釋憲是用預算案提出釋憲。當初民進黨停核四後,在野黨黨團提出核四的釋憲,重新再來,假如用時間綁住的話,核四釋憲就不用搞了,整個憲政運作全部會停下來,所以這一條大家要注意,這攸關憲政運作的問題,是國會自主事項,不能被大法官審理案件法的時間綁住,這是第一點。
第二點,有關門檻問題,門檻一定要降低,從三分之一到四分之一。至於國民黨黨團所提的贊成的扣掉以外都可以,我認為這些都不能限制,因為立法委員的職權行使每一屆都不一樣,當初贊成的,下一屆可能是不一樣的人,當初反對的人也可能不見了。在前瞻釋憲時,國民黨就吃到苦頭,發生了當事人沒有出席也就是高金素梅委員的問題,所以程序性問題不能變成實質審查,讓大法官可以來審查立法院國會自主的現象,這一點,我在這裡重申,包括國民黨提案,我們都反對,說要扣除贊成者,我們認為應該完全都沒有限制,不管當初是贊成或反對,全部委員的四分之一就可以提出釋憲,這才是國會自主現象。請大家支持。
主席:請李委員鴻鈞發言。
李委員鴻鈞:(16時37分)主席、各位同仁。誠如柯總召所提的,第四十九條在這次整個大審法修正過程中,是重中之重的條文。當然,條文裡面詮釋的有兩個,第一個是所謂的立法委員修憲門檻,第二是所謂修憲的資格。司法院本來把修憲門檻拉高到三分之一,我覺得這干涉了立法權,也干涉了立法委員行使職權,立法院是人民最高立法機關,我們所謂的五權分立,其實司法和立法都應該各自獨立,可是當你把修憲門檻提到三分之一的話,對整個立法院在執行修憲過程中,幾乎是會造成非常多、非常大的困擾,所以立法院立法委員提出修憲的門檻,應該降為四分之一,我想四分之一的門檻,各黨基本上的看法是一致的。至於符合釋憲聲請資格的問題,剛剛柯總召也有提到,在這一次的年金改革釋憲裡,大法官的判決出來,就是整個過程裡有人未投票,所以他的資格就不符合在釋憲的聲明裡。我想各位委員同仁都知道,在立法院這個地方,不投票也是反映民意的一種,投票贊成是民意的一種,投票反對也是民意的一種,其實立法委員在立法院行使的職權,背後所擔負的都是他對人民、選民的負責,所以他可以做出三種選擇,這三種選擇都是立法委員對選民基本的負責,司法院不應該干涉立法委員行使職權的問題,所以在資格認定上,是有其一定的疑慮。因此,親民黨提案,一方面降低聲請釋憲門檻為四分之一,二方面在聲請人資格認定上,認為只要沒有投贊成票,都可以擁有少數立委的基本地位,這是我們親民黨的看法。謝謝。
主席:請林委員為洲發言。
林為洲委員:(16時40分)主席、各位同仁。第四十九條主要在談論立法委員提出釋憲所需要達到的門檻。依照目前的大審法規定是要有三分之一立法委員提案才能達到釋憲的門檻。大家也回想一下,當在野黨對前瞻計畫提出釋憲的時候,剛好達到三分之一的門檻,最後因為高金素梅委員關鍵的一票沒有達到三分之一的門檻而不能釋憲,所以這一次我們修第四十九條主要就是要把門檻降低。另外,關於所謂立法委員當時針對該法案如果是贊成或是反對是否能夠列為釋憲參與人一事也做出明確的規範。衡諸德國也好、法國也好,國會議員提出釋憲的門檻其實都在四分之一以下,法國甚至降低到五分之一的門檻就能夠提出釋憲。因此,國民黨黨團從頭至尾都認為要降低釋憲的門檻。各黨團雖然一開始有不同的意見,但我們也很樂見到政黨協商時已經接近達成共識的程度,但是只差了一點點。不過,今天我們也很高興,民進黨黨團在提出修正動議的時候,也完全接受四分之一的門檻以及不設但書、不得聲請釋憲的這些相關法律案或是戒嚴令等等,即把這些不得聲請釋憲的項目也一併地去除。司法改革是需要各黨各派一起努力,不管在野或執政,這都是大家共同努力的目標。這個過程當中,其實我們也發現一件有趣的事情,看起來司法改革最大的障礙是來自於司法院。
主席:報告院會,各黨團推派之代表均已發言完畢,現在進行處理。依序進行表決,如果其中有任何一案通過,即不再處理其他案。
現在表決國民黨黨團所提修正動議條文。
民進黨黨團要求記名表決。記名表決,時間1分鐘,現在開始。
(進行表決)
主席:報告表決結果:出席委員74人,贊成者13人,反對者61人,棄權者0人,贊成者少數,國民黨黨團修正動議條文不通過。
表決結果名單:
會議名稱:立法院第9屆第6會期第13次會議 表決型態:記名表決
表決時間:中華民國107年12月18日下午4時44分15秒
表決議題:憲法訴訟法第49條
國民黨黨團修正動議
表決結果:出席人數:74 贊成人數:13 反對人數:61 棄權人數:0
贊成:
江啟臣 曾銘宗 林為洲 孔文吉 林奕華 李鴻鈞 陳怡潔 周陳秀霞 許毓仁 鄭天財Sra Kacaw 蔣萬安 柯志恩 林德福
反對:
黃國書 賴瑞隆 林靜儀 鄭運鵬 柯建銘 李俊俋 劉建國 尤美女 王定宇 鍾孔炤 陳素月 李麗芬 周春米 劉櫂豪 施義芳 許智傑 呂孫綾 吳琪銘 吳思瑤 張宏陸 林俊憲 鍾佳濱 蕭美琴 羅致政 蔡培慧 蘇巧慧 趙天麟 陳靜敏 黃秀芳 陳明文 蔡易餘 葉宜津 吳玉琴 林淑芬 蘇震清 楊 曜 余宛如 劉世芳 吳焜裕 高志鵬 邱泰源 邱志偉 何欣純 陳 瑩 管碧玲 蔡適應 陳歐珀 蔣絜安 洪宗熠 江永昌 段宜康 林岱樺 吳秉叡 邱議瑩 李昆澤 陳曼麗 王榮璋 郭正亮 張廖萬堅 蘇治芬 莊瑞雄
棄權:
主席:現在表決親民黨黨團修正動議條文。
民進黨黨團要求記名表決。記名表決,時間1分鐘,現在開始。
(進行表決)
主席:報告表決結果:出席委員74人,贊成者5人,反對者61人,棄權者8人,贊成者少數,親民黨黨團修正動議條文不通過。
表決結果名單:
會議名稱:立法院第9屆第6會期第13次會議 表決型態:記名表決
表決時間:中華民國107年12月18日下午4時45分39秒
表決議題:憲法訴訟法第49條
親民黨黨團修正動議
表決結果:出席人數:74 贊成人數:5 反對人數:61 棄權人數:8
贊成:
李鴻鈞 陳怡潔 周陳秀霞 鄭天財Sra Kacaw 林德福
反對:
黃國書 賴瑞隆 林靜儀 鄭運鵬 柯建銘 李俊俋 劉建國 尤美女 王定宇 鍾孔炤 陳素月 李麗芬 周春米 劉櫂豪 施義芳 許智傑 呂孫綾 吳琪銘 吳思瑤 張宏陸 林俊憲 鍾佳濱 蕭美琴 羅致政 蔡培慧 蘇巧慧 趙天麟 陳靜敏 黃秀芳 陳明文 蔡易餘 葉宜津 吳玉琴 林淑芬 蘇震清 楊 曜 余宛如 劉世芳 吳焜裕 高志鵬 邱泰源 邱志偉 何欣純 陳 瑩 管碧玲 蔡適應 陳歐珀 蔣絜安 洪宗熠 江永昌 段宜康 林岱樺 吳秉叡 邱議瑩 李昆澤 陳曼麗 王榮璋 郭正亮 張廖萬堅 蘇治芬 莊瑞雄
棄權:
江啟臣 曾銘宗 林為洲 孔文吉 林奕華 許毓仁 蔣萬安 柯志恩
主席:現在表決民進黨黨團修正動議條文。
民進黨黨團要求記名表決。記名表決,時間1分鐘,現在開始。
(進行表決)
主席:報告表決結果:出席委員71人,贊成者61人,反對者10人,棄權者0人,贊成者多數,作以下宣告:第四十九條照民進黨黨團修正動議條文通過。
表決結果名單:
會議名稱:立法院第9屆第6會期第13次會議 表決型態:記名表決
表決時間:中華民國107年12月18日下午4時47分03秒
表決議題:憲法訴訟法第49條
民進黨黨團修正動議
表決結果:出席人數:71 贊成人數:61 反對人數:10 棄權人數:0
贊成:
黃國書 賴瑞隆 林靜儀 鄭運鵬 柯建銘 李俊俋 劉建國 尤美女 王定宇 鍾孔炤 陳素月 李麗芬 周春米 劉櫂豪 施義芳 許智傑 呂孫綾 吳琪銘 吳思瑤 張宏陸 林俊憲 鍾佳濱 蕭美琴 羅致政 蔡培慧 蘇巧慧 趙天麟 陳靜敏 黃秀芳 陳明文 蔡易餘 葉宜津 吳玉琴 林淑芬 蘇震清 楊 曜 余宛如 劉世芳 吳焜裕 高志鵬 邱泰源 邱志偉 何欣純 陳 瑩 管碧玲 蔡適應 陳歐珀 蔣絜安 洪宗熠 江永昌 段宜康 林岱樺 吳秉叡 邱議瑩 李昆澤 陳曼麗 王榮璋 郭正亮 張廖萬堅 蘇治芬 莊瑞雄
反對:
江啟臣 曾銘宗 林為洲 孔文吉 林奕華 許毓仁 鄭天財Sra Kacaw 蔣萬安 柯志恩 林德福
棄權:
主席:民進黨黨團針對本日會議提出延長開會時間之動議,至討論事項第一案處理完畢,並不處理臨時提案。
民進黨黨團提案:
本院民進黨黨團針對第9屆第6會期第13次會議12月18日(星期二)之會議時間,因議事未畢,擬請院會同意延長時間,延長至討論事項第1案處理完畢,並請本次會議不處理臨時提案。
提案人:民主進步黨立法院黨團 柯建銘
主席:請問院會,對本案有無異議?(無)無異議,通過。本日會議延長開會時間至討論事項第一案處理完畢為止;同時,本次會議不處理臨時提案。
現在進行第六十一條。宣讀各版本條文。
國民黨黨團修正動議條文:
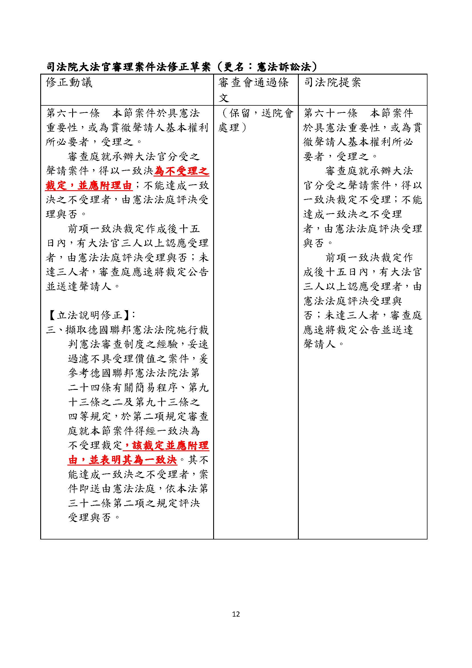
第六十一條 本節案件於具憲法重要性,或為貫徹聲請人基本權利所必要者,受理之。
審查庭就承辦大法官分受之聲請案件,得以一致決裁定不受理;不能達成一致決之不受理者,由憲法法庭評決受理與否。
前項一致決裁定作成後十五日內,有大法官三人以上認應受理者,由憲法法庭評決受理與否;未達三人者,審查庭應速將裁定公告並送達聲請人。
裁決不受理者,應載明贊成及不贊成大法官姓名並敘明理由。
民進黨黨團修正動議條文:
第六十一條 本節案件於具憲法重要性,或為貫徹聲請人基本權利所必要者,受理之。
審查庭就承辦大法官分受之聲請案件,得以一致決為不受理之裁定,並應附理由;不能達成一致決之不受理者,由憲法法庭評決受理與否。
前項一致決裁定作成後十五日內,有大法官三人以上認應受理者,由憲法法庭評決受理與否;未達三人者,審查庭應速將裁定公告並送達聲請人。
主席:現在進行各黨團推派之代表發言,每位委員發言時間3分鐘。第一位請林委員德福發言。
林委員德福:(16時49分)主席、各位同仁。有關大審法第六十一條之建立裁判憲法審查制度,本黨團認為今日修正大審法之目的就是要回應整個社會各界對大法官釋憲功能之發揮與釋憲程序更加公開透明之要求。今天大審法第六十一條與第三十二條連動,同為裁決不受理者應載明贊成及不贊成之大法官姓名並敘明理由。故本黨提案修正第六十一條條文增加第四項裁決不受理者應載明贊成及不贊成之大法官姓名並敘明理由,才能夠提供人民完整無缺的基本保障。不管大法官今天是贊成或反對,都應該勇於表達且要記名,而對整個裁決過程中的理由應該敘明,以昭社會公信。我認為司法改革就是針對釋憲應該公開透明,取得人民的信任。今天其實有很多委員在整個過程裡的闡述、表達也一直認為,既然大審法要修正,當然要更公開、透明,所以我認為這些大法官們未來在任何釋憲過程裡的表達、闡述應該有權也要有責。所謂有權就是表達以後當然應該敘明理由,說明為什麼贊成或是反對的內容。我認為這樣才真正讓人民能夠信任,才能夠真正達到公開透明。敬請大家能夠支持,以上。
主席:請柯委員建銘發言。
柯委員建銘:(16時52分)主席、各位委員。針對本法案,本席代表民進黨最後一個發言。有關大法官審理案件法,大家要了解,民國37年它是大法官會議規則,一路走來,到1993年2月3日改為大法官審理案件法,目前為止,第一次全案修正,所以這是25年來第一次全案修正。1993年我剛進立法院,換句話說,過去立法委員修的法案,今天重新面對,所以必須大幅度修正。我們知道這部法案在立法院六進六出,這一次有歷史的契機,能夠在此全案修正,持平而論,這是呼應司法改革,朝野都有共識。剛才我聽了大家的發言,包括林為洲委員剛剛說司法院是最大的絆腳石,這都不對;而黃國昌委員說得好像所有司法改革法案內容都是他一個人在堅持。持平而論,這部法案大家與許宗力院長、呂太郎秘書長及王處長充分溝通,對於這部法案送到立法院的結果,都了然於心。因此,只要法案通過,這是司法院與立法院各黨各派共同創造的結果,不是某個人可以收割的,也不是指責誰是絆腳石的時候。針對這一點,向各位澄清。
坦白講,這部法案的特點在於落實司法改革,對於人權保障加碼,是跨時代之舉。這部法案引進憲法訴願、裁定憲法審查,是過去所沒有的一個新制度。新制度引進的時候,對於法院判決結果,只要有違憲之虞,包括法律、見解與所有程序,假如在判決主文顯示有違憲之虞,每個人都可以釋憲,將來大法官的案量會非常多。這部法案只有一個重點而已,就是透明公開,所有該附理由的就附理由,誰審查、誰贊成或反對,全部顯現出來。只有民進黨的版本在第三十三條規定,連棄權都可以顯露出來,是各黨所沒有的,所以我們是朝向完全的司法改革。這一點要向各位委員說明清楚,這是一個劃時代之舉。
主席:各黨團推派之代表已發言完畢,現在進行處理。現在依各黨團版本提出之先後順序依序進行表決,如果其中有任何一案通過,即不再處理其他案。
現在表決國民黨黨團修正動議條文。
民進黨黨團要求記名表決。記名表決,時間1分鐘,現在開始。
(進行表決)
主席:報告表決結果:出席委員69人,贊成者10人,反對者59人,棄權者0人,贊成者少數,國民黨黨團修正動議條文不通過。
表決結果名單:
會議名稱:立法院第9屆第6會期第13次會議 表決型態:記名表決
表決時間:中華民國107年12月18日下午4時56分59秒
表決議題:憲法訴訟法第61條
國民黨黨團修正動議
表決結果:出席人數:69 贊成人數:10 反對人數:59 棄權人數:0
贊成:
江啟臣 曾銘宗 林為洲 孔文吉 林奕華 許毓仁 鄭天財Sra Kacaw 蔣萬安 柯志恩 林德福
反對:
黃國書 賴瑞隆 林靜儀 鄭運鵬 柯建銘 李俊俋 劉建國 尤美女 王定宇 鍾孔炤 陳素月 李麗芬 周春米 劉櫂豪 施義芳 許智傑 呂孫綾 吳琪銘 吳思瑤 張宏陸 林俊憲 鍾佳濱 蕭美琴 羅致政 蔡培慧 蘇巧慧 趙天麟 陳靜敏 黃秀芳 陳明文 蔡易餘 葉宜津 吳玉琴 林淑芬 蘇震清 楊 曜 余宛如 劉世芳 吳焜裕 高志鵬 邱泰源 陳 瑩 管碧玲 蔡適應 陳歐珀 蔣絜安 洪宗熠 江永昌 段宜康 林岱樺 吳秉叡 邱議瑩 李昆澤 陳曼麗 王榮璋 郭正亮 張廖萬堅 蘇治芬 莊瑞雄
棄權:
主席:現在表決民進黨黨團修正動議條文。
民進黨黨團要求記名表決。記名表決,時間1分鐘,現在開始。
(進行表決)
主席:報告表決結果:出席委員71人,贊成者61人,反對者10人,棄權者0人,贊成者多數。作以下宣告:第六十一條照民進黨黨團修正動議條文通過。
表決結果名單:
會議名稱:立法院第9屆第6會期第13次會議 表決型態:記名表決
表決時間:中華民國107年12月18日下午4時58分21秒
表決議題:憲法訴訟法第61條
民進黨黨團修正動議
表決結果:出席人數:71 贊成人數:61 反對人數:10 棄權人數:0
贊成:
黃國書 賴瑞隆 林靜儀 鄭運鵬 柯建銘 李俊俋 劉建國 尤美女 王定宇 鍾孔炤 陳素月 李麗芬 周春米 劉櫂豪 施義芳 許智傑 呂孫綾 吳琪銘 吳思瑤 張宏陸 林俊憲 鍾佳濱 蕭美琴 羅致政 蔡培慧 蘇巧慧 趙天麟 陳靜敏 黃秀芳 陳明文 蔡易餘 葉宜津 吳玉琴 林淑芬 蘇震清 楊 曜 余宛如 劉世芳 吳焜裕 高志鵬 邱泰源 邱志偉 何欣純 陳 瑩 管碧玲 蔡適應 陳歐珀 蔣絜安 洪宗熠 江永昌 段宜康 林岱樺 吳秉叡 邱議瑩 李昆澤 陳曼麗 王榮璋 郭正亮 張廖萬堅 蘇治芬 莊瑞雄
反對:
江啟臣 曾銘宗 林為洲 孔文吉 林奕華 許毓仁 鄭天財Sra Kacaw 蔣萬安 柯志恩 林德福
棄權:
主席:全案經過二讀,現有民進黨黨團提議繼續進行三讀,請問院會,有無異議?(無)無異議,
現在繼續進行三讀。宣讀。
憲法訴訟法(三讀)
─與經過二讀內容同,略─
主席:三讀條文已宣讀完畢,請問院會,對本案有無文字修正?(無)無文字修正意見。
本案決議:司法院大法官審理案件法名稱修正為憲法訴訟法,並將條文修正通過。
報告院會,本法條次及條文中之條次,如有不一致情形,授權議事處調整。
繼續處理附帶決議。先處理黨團協商所做之附帶決議。
附帶決議:
「司法院大法官審理案件法」修正通過後(更名:憲法訴訟法),大法官審理案件全面法庭化並增加裁判憲法審查制度,新制運作應有充分之人力配置及增額,涉及中央政府機關總員額法修法部分,請行政院整體考量司法院及所屬機關增加員額之需求,儘速配合修法,以利新制施行之準備;新制運作所需經費預算部分,亦請司法院妥為規劃編列支應。
主席:請問院會,對以上附帶決議有無異議?(無)無異議,通過。
繼續處理民進黨黨團所提之附帶決議。
民進黨黨團提案:
本院民進黨黨團針對第9屆第6會期第13次會議程討論事項第一案「司法院大法官審理案件法修正草案」案擬具附帶決議一項。是否有當,敬請公決。
提案人:民主進步黨立法院黨團
附帶決議:
為貫徹憲法法庭公開透明,司法院應建立憲法法庭審理案件進度查詢系統。
柯建銘 鄭運鵬 李俊俋
主席:請問院會,對以上附帶決議有無異議?(無)無異議,通過。
本案完成三讀後,有委員登記發言。請尤委員美女發言。
尤委員美女:(17時38分)主席、各位同仁。首先要謝謝各黨派立委能夠同心協力讓司法院大法官審理案件法更名為憲法訴訟法,憲法訴訟法其實也是司改國是會議裡面非常重要的決議,法院在審理、適用法律時沒有違憲,但法官可能欠缺保障人權的概念,以致於適用法律的結果侵害人權的時候,大法官可以自為裁判,把原判決廢棄,這叫做裁判的憲法審查。
有關裁判憲法審查,民國78年時大法官曾經做出第242號解釋,也就是兩岸剛開始來往時的鄧元貞案,鄧元貞到台灣來之後結婚了,在兩岸開放來往後,他的原配到台灣來撤銷他在台灣的後婚,這個案件適用法律並沒有違憲,但是因為法官審理的結果對台灣配偶是沒有保障的,所以當時大法官等於逾越紅線做了第一次的裁判憲法審查,但是之後30年來就沒有再做這方面的審查。今天非常高興「憲法訴訟法」終於通過,同時在這次的憲法訴訟法裡面非常重要的制度,就是讓所有大法官審理的案件採取裁判化跟法庭化,將來要經過言詞辯論,同時把聲請憲法解釋的表決門檻降低,並且大法官受理或不受理案件時,他做出裁決必須採顯名制,也就是要把大法官贊成或不贊成的名字公開、透明。再一次謝謝大家,讓司法改革往前邁一步。謝謝。
主席:請周委員春米發言。
周委員春米:(17時41分)主席、各位同仁。「司法院大法官審理案件法」自民國82年至今已25年未進行通盤檢討修正,歷年來司法院及立法委員曾多次提出修正案,草案五進五出立法院皆修正未果。蔡英文總統自上任以來便將大審法的完善化列為司法改革首要的目標之一,總統府司法改革國是會議也對此做出許多修正建議,司法院也參照國是會議的決議,在今年3月將草案第六度送進立法院。幾個月以來,歷經委員會的審查、委員會的協商及多次院長主持的協商,終於在今天完成三讀。
本次修法做了大幅度的變革,由鬆散的35條條文增加為架構嚴謹分明的95條條文,「司法院大法官審理案件法」也更名為「憲法訴訟法」,大法官決議由傳統的會議形式也變革為具有司法審判性的憲法法庭,決議的結果與性質也變成大法官解釋改由判決為之。本次修法最重大的變革,其中最大的突破就是人民可以就個案來聲請大法官宣告違憲。過去人民只能對法律聲請釋憲,但有時候法律本身沒有問題,而是法官在適用法律的時候,其法律見解牴觸憲法卻無法進行救濟,因此本次修法引進德國的憲法訴願制度,例外開放人民可以在確定判決送達六個月內提起釋憲,在判決的門檻也有重大的突破。另外,立法委員聲請釋憲的門檻也由三分之一降低為四分之一,保障少數黨進行救濟的管道。今天是歷史性的一刻,本席恭逢其盛倍感榮幸,謝謝大家。
主席:報告院會,本次會議進行到此為止,現在散會。
散會(17時43分)
附錄
各黨團針對司法院大法官審理案件法修正草案提出之修正動議




時代力量黨團提案:














