Shape1

立法院公報 第107卷 第119期 委員會紀錄


委員會紀錄

立法院第9屆第6會期教育及文化委員會第12次全體委員會議紀錄

時  間 中華民國1071210日(星期一)94分至168

地  點 本院群賢樓101會議室

主  席 陳委員亭妃

主席:出席委員已足法定人數,開會。進行報告事項。

報 告 事 項

一、宣讀上次會議議事錄。

立法院第9屆第6會期教育及文化委員會第11次全體委員會議議事錄

時  間:中華民國107123日(星期一)上午9時至1211

中華民國107126日(星期四)上午913分至129

地  點:群賢樓101會議室

出席委員:鍾佳濱  李麗芬  洪慈庸  蔡培慧  柯志恩  高金素梅 蔣乃辛  黃國書  蘇巧慧  陳學聖  吳思瑤  張廖萬堅 陳亭妃

   委員出席13

列席委員:蕭美琴  孔文吉  劉世芳  黃昭順  林德福  李彥秀  鍾孔炤  林奕華  羅明才  何欣純  徐榛蔚  周陳秀霞 陳怡潔  曾銘宗  鄭運鵬  陳賴素美

   委員列席16

列席人員:

123日)



科技部部長

陳良基率同有關人員


國家災害防救科技中心董事長

謝達斌


行政院主計總處公務預算處科長

李翊柔


行政院主計總處基金預算處科長

黃厚輯


126日)



行政院原子能委員會主任委員

謝曉星率同有關人員


行政院主計總處公務預算處專門委員

廖玉琳

主  席:高金召集委員素梅

專門委員:黃素琴

主任秘書:陳錫欽

紀  錄:簡任秘書 郭冬瑞 簡任編審 陳杏枝 科長 蔡月秋

   薦任科員 李宗一

   (123日)

報 告 事 項

宣讀上次會議議事錄。

決定:議事錄確定。

討 論 事 項

一、繼續審查108年度中央政府總預算案有關科技部及所屬單位預算案。

二、繼續審查108年度行政法人國家災害防救科技中心預算案。

三、繼續審查108年度中央政府總預算案有關行政院主管行政院國家科學技術發展基金附屬單位預算案。

四、繼續審查108年度中央政府總預算案有關科技部主管科學園區管理局作業基金附屬單位預算案。

決議:

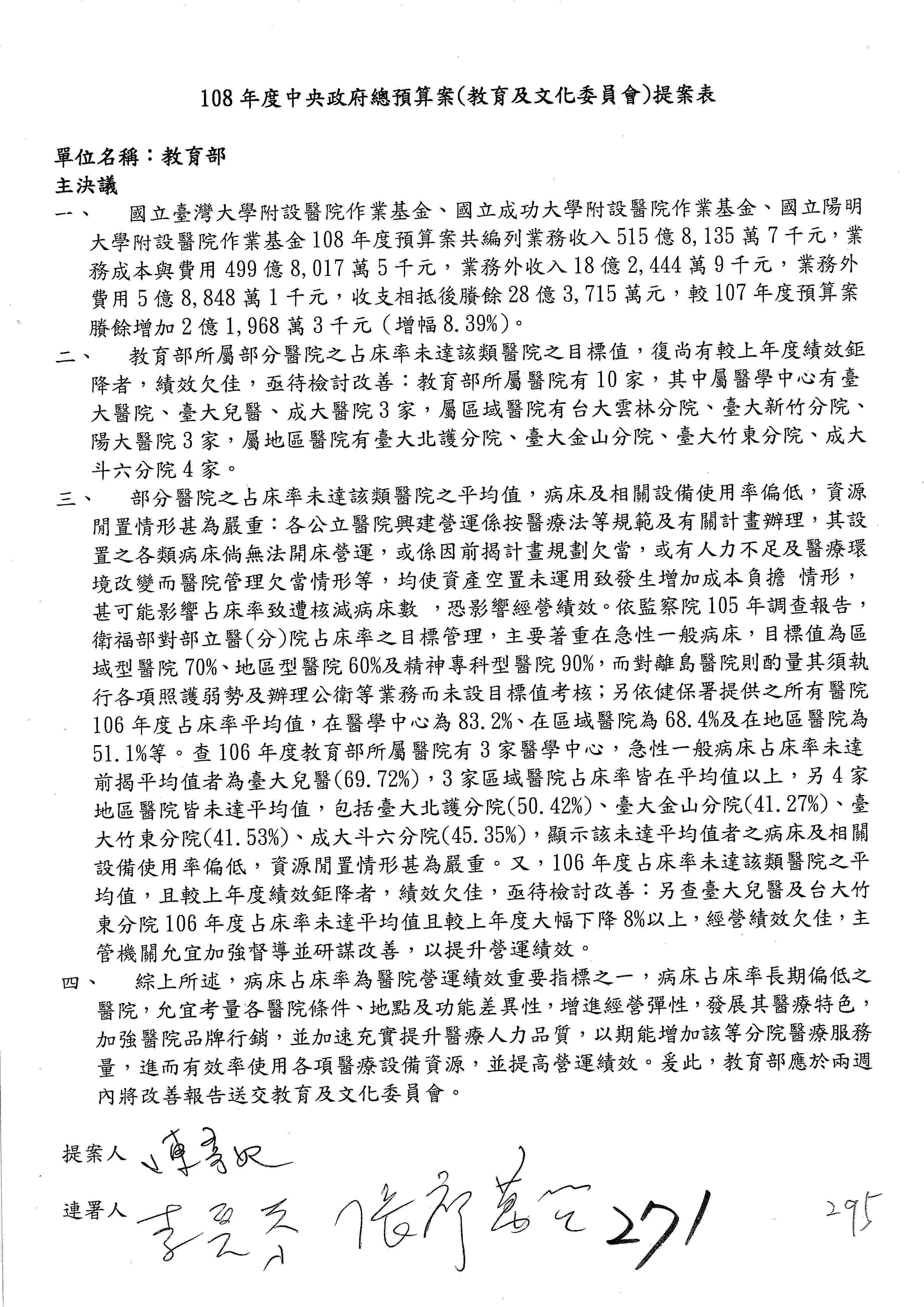
壹、108年度中央政府總預算案有關科技部及所屬單位預算案,除保留部分另定期繼續審查外,審查結果如下:

一、歲入部分

2款 罰款及賠償收入

199項 科技部原列1,815萬元,增列第1目「賠償收入」第1節「一般賠償收入」10萬元,改列為1,825萬元。

200項 新竹科學工業園區管理局2591千元,照列。

201項 中部科學工業園區管理局343萬元,照列。

202項 南部科學工業園區管理局3494千元,照列。

3款 規費收入

168項 新竹科學工業園區管理局9055千元,照列。

169項 中部科學工業園區管理局3061千元,照列。

170項 南部科學工業園區管理局3691千元,照列。

4款 財產收入

214項 科技部1,155萬元,照列。

215項 新竹科學工業園區管理局242千元,照列。

216項 中部科學工業園區管理局12千元,照列。

217項 南部科學工業園區管理局216千元,照列。

7款 其他收入

209項 科技部3376千元,照列。

210項 新竹科學工業園區管理局19千元,照列。

211項 中部科學工業園區管理局57千元,照列。

212項 南部科學工業園區管理局14千元,照列。

二、歲出部分

22款 科技部主管

1項 科技部原列4066,4258千元,除減列第1目「一般行政」中「基本行政工作維持─辦理科學園區廠商滿意度調查計畫」10萬元、暫保留第6目「非營業特種基金」第1節「國家科學技術發展基金」委員蔣乃辛等所提預算提案第59案外,其餘均照列。

本項通過決議86項:

()凍結第2目「國家災害防救科技中心發展計畫」200萬元,俟科技部向立法院教育及文化委員會提出書面報告後,始得動支。

提案人:柯志恩  吳思瑤  鍾佳濱  洪慈庸  蘇巧慧  陳學聖  蔣乃辛  張廖萬堅 李麗芬  吳焜裕

連署人:高金素梅 黃國書

()凍結第6目「非營業特種基金」第1節「國家科學技術發展基金」1,000萬元,俟科技部向立法院教育及文化委員會提出書面報告後,始得動支。

提案人:洪慈庸

連署人:李麗芬  蘇巧慧

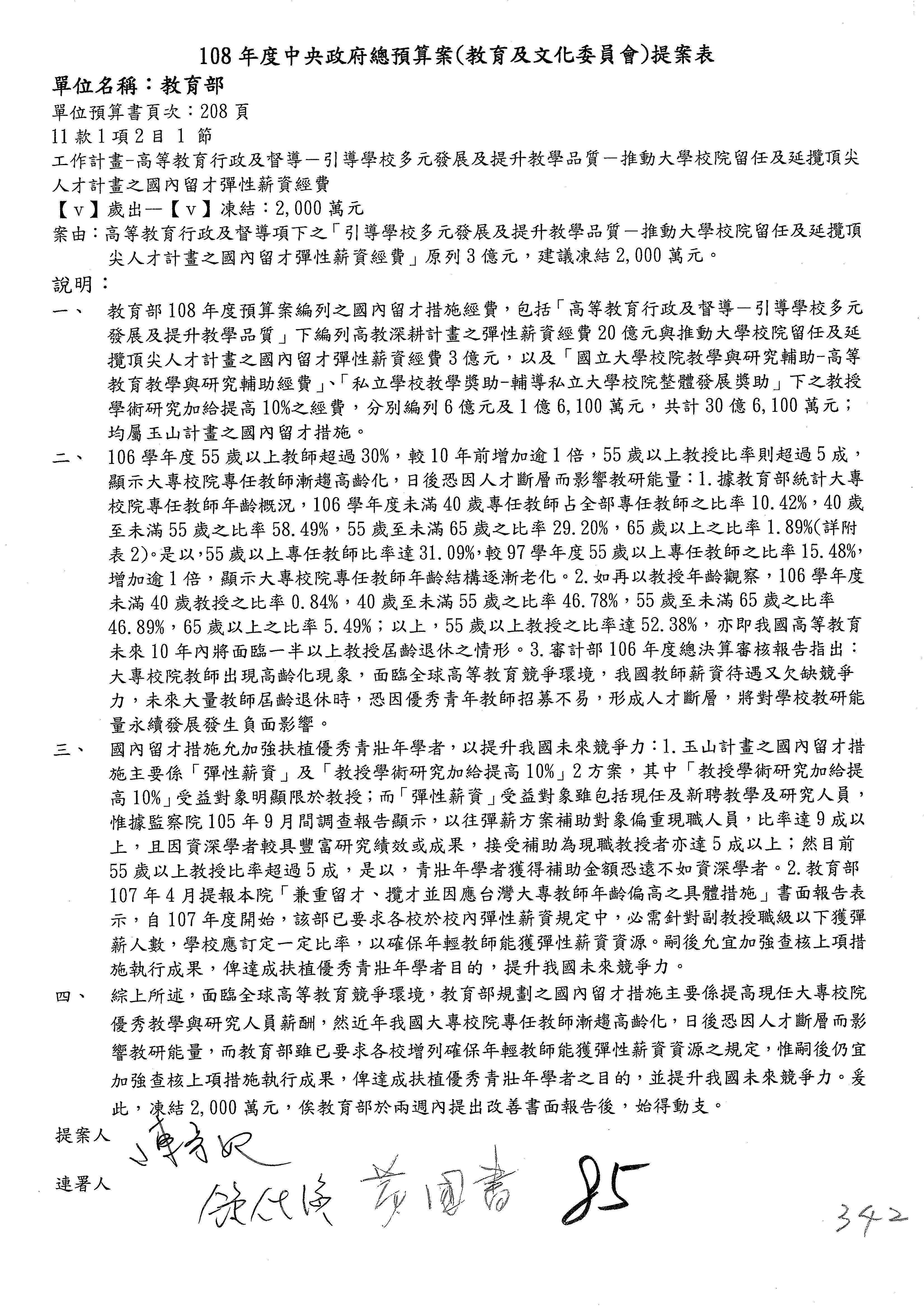
()鑑於1068月由台灣社會研究學會、台灣社會學會、台灣高等教育產業工會、台灣女性學學會、台灣行動研究學會、臺灣生命敘事與心理傳記學會等團體發起連署,近五百位大專院校教師參與,籲請教育部合理運用高教預算,優先處理生師比、年輕學者缺乏基本保障、勿輕人文重科技等問題,依民主參與程序,建立大學教師合理待遇制度,停止僅針對特定層級調薪及遴選式高額加薪的作法,維護世代正義及高教永續;計畫執行近一年,仍有學者投書建言:「玉山學者」只限國外學者、「高教深耕計畫彈性薪資」也跟過去的「彈性薪資」所差無幾、「教授學術研究加給提高10%」卻只限「教授」而不及於副教授或助理教授。爰請科技部在3個月內提會同教育部針對玉山計畫執行以來相關學者建言提出書面檢討報告,送交立法院教育及文化委員會。

提案人:陳學聖

連署人:蔣乃辛  柯志恩

()據媒體報導107815日全球《增長晴雨表》訪查公布,73%受訪國際企業表示兩年內將採用人工智慧,40%中國大陸、東南亞與澳洲的採用智能自動化及機器學習的中型企業成長率將達到雙位數,台灣企業有意願導入AI者比率則不到1成,多為金融業採用,主因是成本過高。鑑於科技部大力推動AI,建請科技部與相關部會研議如何協助科研架接、讓產業更快速地願意採用新科技技術,爰請科技部在3個月內提書面報告相關執行進度,送交立法院教育及文化委員會。

提案人:陳學聖

連署人:蔣乃辛  柯志恩

()根據審計部1077月公布之106年度中央政府總決算審核報告,政府每4年訂定國家科學技術發展計畫擘劃,擘劃國家未來科技發展的藍圖,惟前後期計畫銜接、跨部會分工及管考產業界參與等,允宜檢討。兼以立法院預算中心評估報告連續數年建議,長期以延攬科技人才計畫及補助專題計畫人力辦理補助機關行政業務,其妥適性容待審酌,允宜研謀改善。爰請科技部在3個月內提書面報告相關執行進度,送交立法院教育及文化委員會。

提案人:陳學聖

連署人:蔣乃辛  柯志恩

()據報導,科技部長陳良基101日出席「科學發展策略諮議會議」時指出,技術類工程、理科博士生人數逐年下降,其中高科技領域博士生總人數,10年間更銳減45%。本席深恐前述現象惡化將導致我國科研根基出現重大危機,建議政府可盤點各部門人才需求,策略性連續性地、延續性的長期規畫。再以陳部長10710月又發言表示,將博士生視為職涯發展工作階段,給予工作津貼,使其生活無虞,後續將找教育部合作規畫。針對國內在校博士生近3萬人,是否研議增加增加工作津貼或何執行方向,爰請科技部在3個月內提書面報告相關執行進度,送交立法院教育及文化委員會。

提案人:陳學聖

連署人:蔣乃辛  柯志恩

()建議可由科技部、文化部、藝文界共同來參與研擬空總創新基地未來的發展計畫,衡量空總創新基地現有的藝文設施,考量未來藝文市場的需求,強化與市場連結,導入企業資源,建構一個科技、文化融合創新產業化的新生態。由於空總創新基地上有許多歷史建物,未來可依相關規定讓廠商依商業性質的用途不同,保留歷史建物但予以整修、或在現有的空地加蓋,如此也能讓北北基桃的居民能有更多優質的科技藝文活動,更可成為來台觀光客的科技藝文盛地。爰請科技部會商文化部在2個月內提書面報告,送交立法院教育及文化委員會。

提案人:陳學聖

連署人:蔣乃辛  柯志恩

()根據審計部1077月公布之106年度中央政府總決算審核報告,顯示受補助赴國外研究之博士後人員,補助期滿轉往國外之比率,高於受延攬國內服務博士後研究人員,凸顯我國科技人才於拓展際視野後對在內就業發展較不樂觀,請科技部研謀強化返國發展因應策略;科技部11月才辦理宣布,重點產業高階人才培訓與就業計畫(RAISE)於民國108年邁入第2期,預計招募360名博士級人才;爰請科技部在2個月內針對鼓勵博士進入產業就業及博士後研究人才再提相關進展之書面報告,送交立法院教育及文化委員會。



馬、畫補博士研究人員連2 年居留國情形

位:、%

助期滿

年度

助期滿

人數

2 居留

外人數

占比

421

140

33.25

99

55

22

40.00

100

67

20

29.85

101

68

21

30.88

102

82

24

29.27

103

71

18

25.35

104

78

35

44.87

註:1.「連續 2 年居留國外人欄係以補助期滿

年度往後推算 2 每年出境天數逾半數者為計算基(民國 104 年度補助期滿,以民國 105 年至 106 8 月為計算期

2.資料來源:整理科技部及內政部移民署提供資料。

提案人:陳學聖

連署人:蔣乃辛  柯志恩

()根據審計部1077月公布之106年度中央政府總決算審核報告,科技部之前瞻預算中辦理重點「建構民生公共物聯網計畫」,其分項計畫「災害情資大眾及決策共同圖台開發建置」,至民國10612月底止預算執行率接近零,迄今未動支預算,鑑於氣候變化災情影響農業產業經濟發展至鉅,爰請科技部在2個月內針對前述報告再提相關進展之書面報告,送交立法院教育及文化委員會。

建構生公物聯網計畫預算執情形

位:臺幣元、%



項計名稱


算數

107 3 底辦情形

累計

配數

累計

現數

行率

446,200

163,538

55,861

34.16

立空物聯運算 務營平台

9,200

857

合式震速服務

191,000

95,391

46,335

48.57

害情產業

210,000

51,290

9,524

18.57

害情大眾決策 同圖開發

36,000

16,000

2

0.01

1.本表未含撥充科發基金辦理之「建構民生公共物聯網計畫」之預算執行情形。

2.資料來源:整理自科技部提供資料。

提案人:陳學聖

連署人:蔣乃辛  柯志恩

()根據審計部1077月公布之106年度中央政府總決算審核報告,科技部之前瞻預算中辦理重點產高階人才培育、沙崙綠能科學城、技聯合研究中心青年創新業基地等,至民國10612月底止預算執行率46.49%,未及五成,爰請科技部在2個月內針對前述報告再提相關進展之書面報告,送交立法院教育及文化委員會。

科技及所屬前瞻基礎設計畫第 1 特別預算辦理概

位:臺幣萬元


項目

類別


算數

106 12 月底

107 3 月底

累計

配數

累計

現數

行率

累計

配數

累計

現數

行率

6,574

729

339

46.49

1,883

1,618

85.93

3,498

444

54

12.16

647

389

60.09

3,076

285

285

100.00

1,235

1,228

99.49

資料來源:整理自科技部提供資料。

提案人:陳學聖

連署人:蔣乃辛  柯志恩

(十一)美中貿易摩擦加劇,立法院教育及文化委員會1071029日在召委召集科技部、經濟部、勞動部、財政部等部會專題報告,「美中貿易衝突,政府如何協助台商返鄉投資並解決相關專案」,缺土地、缺勞動力的「兩缺」成為關切重點。據科技部、經濟部分別調查,有23家、25家具規模廠商積極安排返台投資,科技部長陳良基在該日報告中口頭證實,除了1079月進駐二林園區的2廠商,另協助3家廠商進駐3科學園區,尚約有10家科技廠商有意回流台灣,未來也將儘速縮短台商返鄉設廠時間,申請流程將從8個月縮短至4個月,大幅提升行政效能。本席除關注桃園產業發展外,對科技部主管之園區發展多所質詢,爰請科技部在3個月內針對前述專題報告再提相關進展之書面報告,送交立法院教育及文化委員會。

提案人:陳學聖

連署人:蔣乃辛  柯志恩

(十二)據科技部發布新聞稿,科技部對高通提出三大要求,首先是產學合作,要求高通應考慮納入「3D感測技術」等具前景的研究領域,並提高與本地大學合作的投資金額。其次,希望高通所舉行的QITC台灣創新競賽,可以與科技部國際新創基地結合,多多投資大學研發團隊。最後,高通所成立的COMET,設立5G測試環境實驗室、多媒體研發中心以及行動人工智慧創新中心等,預計將落腳於新竹科學園區,科技部要求應提高聘僱台灣高階技術及研發人才的比例。相關新聞報導並提到「公平會表示五年約可創造上千個工作機會;經濟部則估算,高通對台投資約可增加6,000億台幣產值」。惜前述計畫的相關落實進度、計畫管控,並無見諸108年度預算書,爰請科技部在2個月內提書面報告,送交立法院教育及文化委員會。

提案人:陳學聖

連署人:蔣乃辛  柯志恩

(十三)據報導,107116日台南市政府發布新聞稿,「建設與招商成果,包括核心區、基礎建設、周邊研究單位及周邊產業園區等,共投資五百六十一點九億元,年產值一百六十九點五億元,預估可提供八千兩百五十個就業機會」。根據審計部1077月公布之106年度中央政府總決算審核報告,科技部之年度預算執行率82.83%,未達9成,允宜檢討;同份報告,對於行政院列管之「科技部沙崙綠能學城」等4項計畫累計執行進度落後1.345.51個百點等,建議針對預算執行率或進度未如期之原因,檢討研謀改善。針對前項報告指出科技部歲出預算執行率超出9成,但部分機關資本門預算已實現比率偏低、前瞻基礎建設計畫特別預算執行進度亦待提升,爰請科技部在2個月內提書面報告,送交立法院教育及文化委員會。

提案人:陳學聖

連署人:蔣乃辛  柯志恩

(十四)鑑於審計部106年度中央政府總決算審核報告,「補助博士後研究儲備人才,惟補助期滿後投入產業研發比率偏低,允宜探究原委妥處,以深化產學雙向合作」,本院預算中心評估報告亦多年提出相同問題,立法院教育及文化委員會亦曾針對該問題召開專案報告會議,爰請科技部在2個月提書面報告,送交立法院教育及文化委員會。

案人:陳學聖

連署人:蔣乃辛  柯志恩

(十五)根據審計部1077月公布之106年度中央政府總決算審核報告,「我國投入研發經費金額及占比已有增加,惟基礎研究經費占比逐年減少,國際論文發表篇數之世界排名退步;7),又我國20122016年間SCI論文平均每篇被引用次數5.57次,雖較20082012年間之4.46次增加,惟不及鄰近國家被引用情形,允宜研謀善策因應,以蓄積我國科技基礎實力及國際科研影響力」;我國專利件數世界排名續持平,惟專利平均引用科學論文篇數較全球平均為低,又科技部補助計畫研究成果發明專利及技轉件數下滑,允宜研謀因應對策,以增進科學論文對專利發展之助益:鑑於本席數度質詢呼籲重視基礎研究,提升我國際科研競爭力,爰請科技部在2個月內提書面報告,送交立法院教育及文化委員會。

Shape3














提案人:陳學聖

連署人:蔣乃辛  柯志恩

(十六)106410日修正「科技部學術倫理案件處理及審議要點」,並於106531日修正「科技部研究誠信辦公室設置要點」,明訂所有獲得科技部補助資源之科研人員應確遵科技部學術倫理相關規範,增首次執行科技部計畫之參與研究人員應完成至少6小時之學術倫理教育課程訓練;依據審計部105年度中央政府總決算審核報告,近5年度(民國101105年度)科技部處理違反學術倫理案件計有77件,並視疏失情節給予書面告誡、停權、追回經費等相關處分;按違反學術倫理案件之行為類型分析,以「援用他人之申請資料、研究資料、研究成果未註明出處,或註明出處不當情節重大者」居首,計有42件,占54.55%;「研究計畫或論文大幅引用自己已發表之著作,未適當引註者」次之,計有10件,占12.99%。根據審計部1077月公布之106年度中央政府總決算審核報告,已無前揭敘明。鑑於科技部補助專題研究計畫若發生違反學術倫理事件,勢將影響學術形象至鉅,建請檢討或處分結果透明化,俾供外界檢視,以消弭行政處分寬嚴不一之疑慮,爰請科技部在2個月內提書面報告,送交立法院教育及文化委員會。

提案人:陳學聖

連署人:蔣乃辛  柯志恩

(十七)10419日生效之「科技部臺灣獎學金作業要點」,受獎學生研修課程,以在我國大學校院開設之碩士或博士學位學程研究所學位課程為限,受獎學生於受獎期間,每月領取獎學金新臺幣3萬元;受獎學生須自付在臺所有費用,科技部不再提供其他津貼補助。建議該項獎補助機制與評鑑標準,納入浮動檢討(如物調)機制,以吸納國外優秀人才來台學習。爰請科技部於2個月內提書面報告,送交立法院教育及文化委員會。

提案人:陳學聖

連署人:蔣乃辛  柯志恩

(十八)根據103819日修正之「科技部補助國內專家學者出席國際學術會議作業要點」,補助經費為總額補助,其項目如下:()往返機票費用,()出國期間之生活費用,()出席會議之註冊費用,[ KC4]手續費,()保險費等,但資格限於,()現任申請機構內之教學或研究人員,()參與執行科技部專題研究計畫之博士後研究人員,而所謂申請機構,()公私立大專院校及公立研究機構,()經科技部認可之行政法人學術研究機構及財團法人學術研究機構;綜觀上述規定,對於傑出表現之個人,或受國際重要學術研討會邀請出席或發表之傑出個人研究學者,皆無補助出席機制;前已在107年度預算審查及質詢數度表達前述建議,允宜透過審查或合理嚴格內控機制優化補強;立法院且在1071110日三讀通過「學位授予法」修正案,增加學位論文多元形式,藝術類、應用科技類、或體育運動類的碩博士論文,得以作品、成就連同書面報告或以技術報告代替;顯見高成就人才養成未必侷限學科研機構,為拔擢活絡多元人才,爰請科技部於2個月內提書面檢討報告,送交立法院教育及文化委員會。

提案人:陳學聖

連署人:蔣乃辛  柯志恩

(十九)107年度預算審查主決議文提案要求,鑑於科技部科部綜字第1060034160號函,修正「科技部補助專題研究計畫助理人員約用注意事項」第3點、第4點、第8點規定,並自10681日起生效,刪除專任助理依學歷分級規定,並明定工作酬金由執行機構綜合考量工作內容、專業技能、預期績效等表現因素,自行訂定標準並核實支給;原善意出發點,係避免單以「學歷」做為專任助理支給工作酬金之標準,惟本席憂慮往例碩士級以上應有36,050元以上敘薪下限標準,未來唯恐陷入「22K」低薪惡性循環;科技部書面答覆「將加強本部補助研究計畫監督管理」,「倘有學研機構為顧及助理該有之權益保障,必要時將扣減補助款」。爰建請科技部2個月內提書面報告上述情事在過去1年內有無查獲及檢討辦理情形送交立法院教育及文化委員會。

提案人:陳學聖

連署人:蔣乃辛  柯志恩

(二十)108年科技部單位預算總說明「科學教育培龍計畫」並將運用創新數位科技與促進主動學習之教育方法,改善低學習成就者之學習落差,及「原住民科學教育計畫」,予以肯定,惟桃園亦有偏鄉、原鄉,資源相較城市相對匱乏,建議科技部藉由獎補助資源分配,藉以鼓勵學研團隊願意前往原鄉偏鄉,將是產官學結合最佳展現。爰請科技部2個月內提書面報告,送交立法院教育及文化委員會。

提案人:陳學聖

連署人:蔣乃辛  柯志恩

(二十一)根據審計部1077月公布之106年度中央政府總決算審核報告提到,結合物聯網運用,科技部於「亞洲‧矽谷」推動方案辦理科學工業園區智慧化轉型,惟計畫實質內容著重於既有服務資訊化,部分績效指標訂定未臻周妥,允宜檢討改進。鑑於多次質詢關心「亞洲‧矽谷」推動情況,爰請科技部2個月內提書面報告,送交立法院教育及文化委員會。

提案人:陳學聖

連署人:蔣乃辛  柯志恩

(二十二)108年科技部單位預算總說明提到「建置矽谷創新創業平台」及「亞洲矽谷創新創業鏈結計畫」,106年度引進10個科技團對來台軟著陸、吸引6個國際團對生根台灣發展、協助6個深具科技能量團對打造原型機;若前述計畫引進國際創新技術及團隊來台,並串接我國產業優勢,協助國內外潛力團對創意實現,將是產官學結合最佳展現,爰此,民進黨政府一直在桃園也推動「亞洲,矽谷」,希望科技部能妥適資源結合,加倍放大桃園產業轉型,盤點國內挑戰及國際趨勢,設計出整體架構。爰請科技部2個月內提書面報告,送交立法院教育及文化委員會。

提案人:陳學聖

連署人:蔣乃辛  柯志恩

(二十三)108年科技部單位預算總說明提到「人文及社會科學研究發展」補助專題研究計畫4,142件,培育碩博士7,806人次,未提到技術移轉次數,也未提到授權金(含先期移轉)達多少金額萬元,也無法如其他領域有專利申請件數;亦對「新興科技創新營運模式計畫」、「台灣智慧製造創新聯盟」具有高度期待,現行人文行遠專書寫作計畫亦可展現國內學術成果之長遠影響力;但如里約熱盧奧運閉幕典禮上,2020年東京奧運會旗交接儀式中扮成人氣電玩角色的安倍三首相的驚喜登場亮相之後,畫面中所呈現的是,到先前一刻止還在做實況轉播的奧運場館與即將在東京舉辦的33項目競技的CG影片所交融而成;前項例子中,實驗性嘗試和大娛樂的領域已非兩極之事,軟體的程式設計、硬體建構、UI(使用者介面)藝術性展演、數據、物聯網、AI等技術的應用,一如本席持續期許科技部研發應跨界人文、藝術的新思維,增進社群媒體強化整體行銷,將是科技部之新挑戰,亦肯定科技部與文化部合作「文化與科技論壇」,建請科技部除持續跨部會平台推動外,持續促進學研機構與傳播藝術產業產學合作、並酌予將獎補助研究配比檢討,以利發展多元跨界人才。爰請科技部2個月內提書面報告,送交立法院教育及文化委員會。

提案人:陳學聖

連署人:蔣乃辛  柯志恩

(二十四)肯定科技部推動產學合作,在陳良基部長帶領下相智財產出、專利布局、技術運用更受到重視;108年科技部單位預算總說明也提到「生物、醫、農科學研究發展」補助專題研究計畫3,736件,培育碩博士6,300人次,技術移轉36次,授權金(含先期移轉)達8,800萬元,專利申請獲得數達116件。再據媒體報導報導經濟部智慧財產局公布國內外專利申請案連續第4年下滑,帷降幅2%已趨於緩和;但專利申請後的維護年費成為相關學研機構支出負擔,繼而推動技轉後,科研成果之智財權原則歸屬學研機構,技轉的運策略也欠缺學用接軌觸轉機制,在107514日修正發布「科技部科學技術研究發展成果歸屬及運用辦法」,完備利益迴避與資訊揭露的範圍與程序,也針對如何鼓勵學研機構積極投入技轉,如得減免技轉收入繳交政府的金額比例,讓學研機構得自行彈性運用該筆收入,持續投入推廣科研成果。但技轉單位在技轉三方關係之中,發揮的功能可大可小,技轉單位本身的專業與效能是否足以承擔並進行多元智財布局與智財管理。綜上,學研機構的研發人員雖然創造了研發成果,但研發成果並不等於可商品化的技術,這段「產學落差」,應給予激勵技轉人員積極投入業務的誘因,以及提供一個可使其安心無慮地貢獻所長的行政決策環境,據以推動、加速落實,健全基礎科學研發環境,在提升國家整體競爭力之前提下,合力帶起技轉一番新氣象。科技部「研發成果創業加速及整合推廣計畫(iCAN)」希望促成相關商業鏈結、訂單合作及募資金額,寄以厚望,爰請科技部2個月內提書面報告,送交立法院教育及文化委員會。

提案人:陳學聖

連署人:蔣乃辛  柯志恩

(二十五)19961997年,在新竹科學園區陸續發生過華邦電子、聯瑞積體電路、天下電子等3場無塵室工廠的火災意外。但3場火災卻只有1個人受傷,其中聯瑞的火災其嚴重情形可與敬鵬工業相比擬。科學工業園區設置管理條例自公布施行以來歷經多次修正,為擴大激勵國內科學技術之研究創新,擴大引進相關產業並放寬進駐限制,爰建請科技部汲取敬鵬大火奪走5名消防員性命的重大不幸案件,課責雇主在火場狀況中主動通報危險物品、協助搜救等,並課予廠商提升自我消防防禦訓練責任,落實定期演習不虛應故事,產業與區內的消防單位平時經常作聯合防災演練。爰請科技部2個月內提書面報告,送交立法院教育及文化委員會。

提案人:陳學聖

連署人:蔣乃辛  柯志恩

(二十六)前行政院院長張善政建議,桃園的公共建設要在經濟發展前面、檢整桃園交通,以免日後步上無法動刀的內湖科技園區交通惡夢;此外,桃園也可以發展智慧製造,成立自己的智慧製造雲,協助中小企業、製造商,或與竹科合作共享設備,傳統製造業工廠可以更快速且低成本的導入機台連線、數據收集,強化產業界研究發展能量,讓更多的中小型工廠也可以開始跨入智慧製造,持續強化競爭力並提升價值,提升桃園的傳產能量。

張善政也強調,希望政府不要把空間扼殺掉了,機會在那裡,政府要開放才能跟上來;臉書、微軟、Google等相繼在台加碼投資及徵才,台灣人才不輸給世界任何一個國家,尤其是年輕人!台灣可以轉變成國際大的網路新企業的AI人才庫、人才基地及研發基地,造就的不是大產業,而是很多高質人才就業方向,會把人才往高等領域帶。

以桃園市為例,現有中央、中原等15所大專院校;工業園區包括經濟部工業區:桃園幼獅工業區、龜山工業區、平鎮工業區、大園工業區、觀音工業區、林口工三工業區、中壢工業區;桃園市政府開發工業園區,更有眾多上市櫃公司在桃園設廠,一、二、三級產業齊備;設籍人口約220.8萬人;桃園條件可謂一流。

科技部目標有:「推動產學合作創新創業」、「打造下世代創新產業智慧園區」、「以科學人才奠基,連結未來世界」、「重點產業高階人才培訓與就業計畫」等,建請科技部導入產學資源,在桃園發展智慧製造雲及幫助桃園優化學研環境、培植科技人才,讓科技在桃園深化扎根,提升桃園的科技研究的影響力及國際競爭力。爰請科技部2個月內提書面報告,送交立法院教育及文化委員會。

提案人:陳學聖

連署人:蔣乃辛  柯志恩

(二十七)GDPRGeneral Data Protection Regulation)在525日上路,隱私權是個超過百歲的古典法律概念,GDPR的適用號稱「對象史上最廣、規範內容史上最嚴、天價罰鍰史上最貴、最小限度利用個資、最大程度賦權用戶」,GDPR引發全球業界草木皆兵,在注重蒐集用戶數據的AI時代,這會產生哪些影響?我國政府因應好了嗎?籲請政府多宣導並輔導產學研各單位,妥適處理數據利用與用戶隱私之間的權衡與折衝。

再根據行政院發布的「中華民國國情簡介」對外貿易與投資,歐洲是我國第4大出口市場,占整體出口約1成。以桃園完整的工業基地及發展,再推展AI及智慧機器人基地,是人才及培育計畫的助力,桃園AI人才養成指日可待。據報導台灣AI人才缺口保守估計已達6,000名,AI已從實驗室跨入商業運用,資料科學家、演算法工程師、機器人工程師等關鍵人才的需求相當龐大。桃園更是發展「亞洲‧矽谷計畫」重鎮,導入物聯網平台,發展智慧城市基礎建設。更期待科技部能更將更多資源適切挹助產學緊密合作。爰請科技部2個月內提書面報告,送交立法院教育及文化委員會。

提案人:陳學聖

連署人:蔣乃辛  柯志恩

(二十八)科技部於「國家災害防救中心發展計畫」編列預算4,683萬元。

立法院於106107年度審查中央政府總預算案,曾做成決議:科技部就台灣颱風洪水研究中心與行政法人國家災害防救科技中心重疊業務進行全盤節討,並評估最適分工。預算中心報告指出:台灣颱風洪水研究中心自108年起併入國家災害防救科技中心,原「颱風洪水研究發展計畫(1/3)」部分經費與工作併入「智慧化颱風洪水技術研究計畫」及「防災科技之落實與服務平台計畫」之國際合作項下。

希望科技部於1個月內向立法院教育及文化委員會提供員額移撥、業務設備轉移、經費劃分的完整資訊,以利審議。

提案人:鍾佳濱  張廖萬堅 李麗芬

(二十九)科技部於「人員維持費運用」編列預算37,5758千元,其中本部職員152人,約聘僱人員102人,縱觀歷年約聘人數,105年度為112人、106編列108人,雖逐年減少,108年度依然達102人,且其中約聘僱人員多為久任。

為貫徹政府減少約聘僱人員政策,請科技部於2個月內向立法院教育及文化委員會提出改善用人結構計畫、期程書面報告說明。

提案人:鍾佳濱  張廖萬堅 李麗芬

(三十)科技部於「房屋建築養護費」編列預算80萬元,為配合國家政策改組為科技部,於科技大樓內分階段辦理施工,並於105106年度皆編列相關預算。又因該部業務執行所需,常有借調於中南部學研機構之學者專家至該部擔任司長以上職務,經行政院於105421日同意移撥職務宿舍,因房屋、管線老舊,故於106年編列相關預算辦理相關工程。以上辦公房舍修繕工程狀況為何?又因何原因在107年度預算編列80萬元?

請科技部於2個月內向立法院教育及文化委員會提出書面報告說明。

提案人:鍾佳濱  張廖萬堅 李麗芬

(三十一)科技部於「國外旅費」編列預算127千元,現南科以醫材、學名藥為主力往新南向國家發展,又適逢馬來西亞政局改變,親中勢力逐漸淡出。

建議科技部將新南向國家列為重要對象,帶領國內相關產業前往交流並於2個月內向立法院教育及文化委員會提出成效書面報告。

提案人:鍾佳濱  張廖萬堅 李麗芬

(三十二)科技部於「國家科學技術發展基金」編列預算3267,3532千元,其中培育、延攬及獎助科技人才計畫280,4359千元,包含補助博士與博士後人員,博士後人員為我國研究重要能量,為增加留才誘因,請科技部研議依博士後人員資歷增加,給予相對Title與待遇。

請科技部於1071231前向立法院教育及文化委員會提出書面報告:推行博後人員分級具體計畫期程,及「科技部補助延攬客座科技人才作業要點」、「科技部教學研究費支給基準表」等相關規章是否有修改之必要。

提案人:鍾佳濱  張廖萬堅 李麗芬

(三十三)科技部於「奈米元件研究與技術人才培訓服務計畫」編列預算56,5697千元。

內容說明本計畫包含減少學用落差、發產產學大聯盟,協助學界優秀的研究成果推進至人工智慧應用領域商業化的技術或產品,維繫台灣半導體產業之國際競爭力。

請科技部於3個月內向立法院教育及文化委員會提出書面說明:如何調查廠商需求、加強產學合作,以及教育部建立合作機制。

提案人:鍾佳濱  張廖萬堅 李麗芬

(三十四)科技部於「海洋科技發展計畫」編列預算26,6061千元,其中「海洋研究船營運暨設備維運」占1,5021千元。

海研船勵進號滿載包含19員航運船員與24員科研人員,由於海研船隻對船員技術要求高於一般航運業,需要經過國家再訓練方能執行任務。若是海事人員待遇欠佳,容易在2年約滿後跳槽一般航運公司,造成國家人力資源與培訓資源損失。

建議科技部於3個月內對完善海事人員待遇,為海洋計畫留才向立法院教育及文化委員會提出書面報告。

提案人:鍾佳濱  張廖萬堅 李麗芬

(三十五)科技部於「智慧園區推動及管理」編列預算1,3704千元。

本計畫由科技部與所屬科學園區管理局分4年辦理,108年度為最後1年,原希望以智慧型場域服務增加廠商入駐,然竹科之宜蘭園區出租率僅6.03%,中科之二林園區僅17.31%,顯低於其他園區。

請科技部於2個月內向立法院教育及文化委員會提出整合與招商改進計畫與期程。

提案人:鍾佳濱  張廖萬堅 李麗芬

(三十六)科技部108年度預算案工作計畫「國家科學技術發展基金」編列3267,3532千元,其中培育、延攬及獎助科技人才計畫280,4359千元。

以補助經費長期任用延攬科技人才計畫人力辦理行政機關業務,妥適性容待審酌:按科技部延攬科技人才計畫人力辦理業務包括計畫審查、補助及考評等常態業務,甚包含工程施工查核等似與科技發展關聯度不高之業務,而12人年資均超逾3年,其中3分之26年以上。科技部為補助機關,以補助經費長期任用延攬科技人才計畫人力辦理行政機關業務,其妥適性容待審酌。

科技部補助專題計畫人力辦理該部行政業務廣泛,且多數累計年資甚長,宜斟酌允洽與否:補助專題計畫人力辦理業務廣泛,多為該部行政事務,恐難謂係屬計畫執行需要,且補助專題計畫人力多數累計年資甚長。科技部為補助機關,前開補助專題計畫人力由中央研究院、大專校院及財團法人等受補助單位支薪而長期辦理該部行政事務,宜斟酌允洽與否。爰要求科技部1個月內將改善因應書面報告送交立法院教育及文化委員會。

提案人:陳亭妃

連署人:洪慈庸  鍾佳濱

(三十七)科技部108年度「國家科學技術發展基金」計畫以「設備及投資─投資」科目增撥科發基金3267,3532千元,且全數列為資本門。

主計總處更改投資定義,容值斟酌:行政院主計總處(簡稱主計總處)於92年度以前訂定之「用途別預算科目分類定義及計列標準表」對於「設備及投資─投資」科目定義:「凡以一定之資金經營某事業或轉移於其他事業作為生產資本,預期將來有利益者屬之。」但自93年度起改為:「凡對其他事業(含非屬信託基金之特種基金及民間企業)挹注一定資金作為該特種基金及民間企業之資本者屬之。」因此,挹注資金作為特種基金之資本即屬投資,刪除預期將來有利益者之條件,頗值商榷。

立法院已數度決議檢討修正增撥科發基金經資門劃分:立法院審議104年度中央政府總預算案關於科技部決議(三十九):「行政院國家科學技術發展基金專題研究補助等多屬一般經常性支出,科技部增撥基金全數以『設備及投資─投資』科目入賬並列為資本門,與立法院歷年相關決議不符,爰要求科技部應於105年預算中,檢討修正不合宜之資本支出項目,就國家科學技術發展基金專題補助計畫之經費依經常門、資本門明確劃分,避免虛增資本預算。」

同為補助科技研發計畫,卻因透過基金轉撥與否而對經資門歸類標準不同,妥適性有待商榷:科技部補助專題研究計畫與經濟部補助科技專案計畫,本質同為補助科技研發計畫,均係基於其對國家未來整體科技及經濟發展可直接或間接產生效益而予以補助,卻因透過基金轉撥與否而對經資門歸類標準不同。經濟部108年度預算案編列科技專案計畫153億餘元,依補助支出之性質歸類,資本門僅編列19千餘萬元(約占1.28%);而科技部卻不論補助專題研究計畫支出之性質,將挹注科發基金之資金全數列為「設備及投資─投資」,歸於資本門,妥適性有待商榷。

綜上所述,科技部108年度預算案增撥科發基金3267,3532千元,全數列「設備及投資─投資」,屬資本門,惟其係再由科發基金補助專題研究計畫及一般行政管理經費等,其用途多屬一般經常性支出,且科技部補助專題研究計畫與經濟部補助科技專案計畫,本質同為補助科技研發計畫,卻因透過基金轉撥與否而對經資門歸類標準不同,允宜依本院決議,並參酌經濟部科專計畫依支出性質之經常門、資本門明確劃分。爰要求科技部1個月內將改善因應書面報告送交立法院教育及文化委員會。

提案人:陳亭妃

連署人:洪慈庸  鍾佳濱

(三十八)科技部108年度預算案「國家科學技術發展基金」工作計畫項下編列創新及應用科技41,1438千元,包括國家整體科技發展之規劃與推動、科技計畫之評審與管考、全國科技發展調查與資料編纂及推廣等計畫。

部分科技發展計畫經費用途與科技發展關聯強度待酌:科技發展計畫所編列經費允應用於科技用途。然部分科技發展計畫之用途與科技發展關聯性強度似有待商榷,如103105年度及108年度之國立中科實驗高級中學維運計畫主要工作項目為人員維持、基本行政工作維持及教學訓輔業務,以及104106年度之國立中科實驗高級中學國中部校舍興建計畫主要係辦理校舍興建,渠等計畫工作項目與科技發展關聯度甚低,且列為科技發展計畫及以科技預算支應之方式,異於竹科、南科實驗高級中學,後者相關維運並未列為科技發展計畫及未以科技預算支應。

綜上所述,中華民國科學技術白皮書為科技發展計畫之政策來源之一,允宜妥為規劃研訂時程,以使科技發展計畫之研擬與審議及中央政府總預算之籌編得適時有該重要科技政策為參據,俾確保政府有限資源妥慎分配於當前國家科技發展重點。另部分科技發展計畫之用途與科技發展關聯性強度似有待商榷,允宜強化科技發展計畫之審議,確保政府科技資源有效運用於科技發展。爰要求科技部1個月內將改善因應書面報告送交立法院教育及文化委員會。

提案人:陳亭妃

連署人:洪慈庸  鍾佳濱

(三十九)科技部108年度預算案「國家科學技術發展基金」工作計畫項下編列創新及應用科技41,1438千元,包括國家整體科技發展之規劃與推動、科技計畫之評審與管考、全國科技發展調查與資料編纂及推廣等計畫。

IMD世界競爭力排名,我國技術建設排名逐年下滑:依據瑞士洛桑管理學院2018年世界競爭力年報,我國排名第17名,較上年度下降3名,而在基礎建設大類排名由上年度第21名下滑至第22名,其中技術建設20142018年排名分別為第4名、第9名、第12名、第15名及第18名,顯見技術建設之排名持續下滑。

我國論文平均被引用率仍低於世界平均數:就論文相對影響力而言,我國9397年度為0.85,逐年成長,101105年度為0.97,高於韓國及日本等國,低於美國、德國及以色列等國,顯示論文之能見度已有提升,惟仍低於世界論文平均被引用數。

我國專利被引用率近年呈下降趨勢:我國專利核准件數已由96年度之49,006件成長至105年度之76,406件。觀察97105年度之現行衝擊指數,我國97年度為0.93,逐年略為下降,至100年度為0.88101年度上升為1.42,之後逐年略為下降,至105年度略低於1而為0.99;與其他國家相較,低於以色列、美國及南韓等國(介於1.022.03間),高於德國及日本等國(分別為0.830.67)。以上顯示我國專利被引用率近年呈下降趨勢,至105年度低於世界平均數。

技術輸入金額仍遠遠超逾技術輸出金額,技術貿易逆差仍鉅:我國83年度技術輸出金額8.21億元,逐年成長,至104年度為361.75億元,惟技術輸入金額自83年度之145.13億元,亦逐年成長,至104年度為1,601億元,並遠遠超逾技術輸出金額。若再按產業別細分,104年度技術輸出金額扣除技術輸入金額之貿易逆差,以「電子零組件製造業」及「電腦、電子產品及光學製品製造業」分別為7587,3089千元及3878,6358千元最高,此似呼應我國高科技產業關鍵技術多仰賴進口之特性。

綜上所述,近年我國專利核准件數已有增加,被引用率雖曾成長,然近年呈遞減趨勢,且技術建設之世界排名下滑,技術輸入金額仍遠逾技術輸出金額。細究各產業技術輸出入相抵之貿易餘額,以「電子零組件製造業」及「電腦、電子產品及光學製品製造業」等高科技產業之逆差金額最高。為使科研經費投入充分發揮引領效益,允宜持續強化科技創新能力及研發成效之應用,以提升我國關鍵技術之自主程度,進而提升我國產業競爭力。爰要求科技部1個月內將改善因應書面報告送交立法院教育及文化委員會。

提案人:陳亭妃

連署人:洪慈庸  鍾佳濱

(四十)科技部108年度預算案「財團法人國家實驗研究院發展計畫」項下之分支計畫「太空科技發展與服務計畫」新增下世代太空科技發展先期推動計畫115,000萬元。

經查,審計部審核報告指出我國衛星自主能量已累積多項專利及關鍵技術,允宜研議擴大產業應用能量及專利技術媒合策略:審計部105年度審核報告指出,第二期國家太空科技發展長期計畫以執行衛星計畫,加強推動產業發展,全面提升我國太空科技發展能量為任務目標,經查我國衛星自主研發能量已累積多項專利及關鍵技術,惟因自主衛星尚未發射驗證實績,相關技術推廣不易,致無相關專利授權及技術移轉收入,亟待督促研議媒合策略。另外,國家太空科技發展長期計畫尚於研修審議階段,允宜儘速完成,並於未來執行期中績效考核,以回饋政策檢討。

綜上所述,108年度新增補助國研院辦理1年期之下世代太空科技發展先期推動計畫115,000萬元,係為銜接第三期國家太空科技發展長期計畫(108年度至117年度),允宜督促財團法人國家實驗研究院儘速完成該長期計畫之研修,以使太空計畫及產業之推動與管考更臻周延,且宜提出期中績效考核報告,俾回饋政策檢討及利於監督。爰要求科技部1個月內將改善因應書面報告送交立法院教育及文化委員會。

提案人:陳亭妃

連署人:洪慈庸  鍾佳濱

(四十一)科技部新竹科學工業園區管理局、中部科學工業園區管理局及南部科學工業園區管理局於108年度預算案「投資推廣」工作計畫項下編列新增辦理醫療器材產業加速新創與躍升國際推動計畫所需經費2,000萬元、5,0599千元及7,600萬元。

詢據科技部提供資料,醫療器材產業加速新創與躍升國際推動計畫執行期程為108111年度,總經費68,6599千元。該計畫目標及執行策略包括()新創育成生態系與國際合作:輔導廠商及學研醫機構投入創新醫材開發,並成立新創公司;建置國內醫材產品示範場域;促成國內外創新技術合作。()加速中部地區生醫產業創新計畫:創新生醫產品補助及整合服務、國內外行銷推廣及跨領域人才培訓。()創價醫材加速器平台計畫:維持已建置完成之服務平台、輔導國內研發團隊申請國際認證或產品上市許可、延伸技術服務至精準醫療及智慧醫材等。()優勢醫療器材與利基醫療器材整合加值:產業市場與產品缺口盤點分析、關鍵技術與新產品開發補助與醫療器材產業國際推廣。

「醫療器材產業加速新創與躍升國際推動計畫」係提供醫療器材商品化過程之育成協助,並強化國際鏈結與行銷,協助既有廠商規模躍升,因產品上市時效影響整體產業獲利,爰容宜上市前之認證法規機制之妥適性。

綜上所述,科技部新竹科學工業園區管理局、中部科學工業園區管理局及南部科學工業園區管理局108年度預算案新增辦理醫療器材產業加速新創與躍升國際推動計畫,為利產品上市時效,允宜與衛生福利部協調建立相關醫療器材認證機制,適切縮短驗證時程,並兼顧監理目的。爰要求科技部1個月內將改善因應書面報告送交立法院教育及文化委員會。

提案人:陳亭妃

連署人:洪慈庸  鍾佳濱

(四十二)科技部新竹科學工業園區管理局、中部科學工業園區管理局及南部科學工業園區管理局108年度於「投資推廣」計畫分別編列4,3983千元、15,6846千元及28,6281千元。

各園區土地出租率以宜蘭園區6.03%及二林園區17.31%最低,廠房平均出租率以宜蘭園區67.86%最低:截至1078月底止,各園區規劃可供出租土地計1,679.32公頃,已出租面積為1,539.73公頃,尚有139.59公頃未出租。竹科、中科及南科已開發土地出租率平均分別為86.62%92.49%94.93%,惟其中竹科之宜蘭園區僅6.03%,銅鑼園區為53.38%,中科之二林園區僅17.31%、中興園區為47.07%。另據科技部提供資料,園區廠房平均出租率為94.10%,僅宜蘭園區廠房出租率為67.86%,餘園區出租率均已逾80%。各園區管理局允宜就上開土地出租率未盡理想之園區持續積極招商以提升出租率。

各園區1078月底逾期未收回租金計2億餘元,其中帳齡68年(含)及逾10年分別占12.02%28.09%:截至1078月底止,竹科、中科及南科逾期未收回租金分別為8,171萬元、5,5029千元及9,4677千元,合計23,1416千元,其中以逾期期間24年(含)占比52.17%最高,其次逾期10年以上占28.09%,逾期68年(含)占12.02%

綜上所述,各園區土地出租率多已達8成以上,部分園區如宜蘭園區、銅鑼園區、二林園區、中興園區之土地出租率及宜蘭園區廠房出租率允宜持續積極研謀提升。另各園區逾期未收回租金部分帳齡長達6年以上,甚或逾10年,允宜持續積極採取收回措施。爰要求科技部1個月內將改善因應書面報告送交立法院教育及文化委員會。

提案人:陳亭妃

連署人:洪慈庸  鍾佳濱

(四十三)108年度科技部新竹科學工業園區管理局、中部科學工業園區管理局於「運用資訊與通訊技術發展智慧園區」計畫項下分別編列最後一年度經費3,475萬元及1,105萬元。該計畫執行期程為105108年度,總經費101,6789千元,公務預算負擔25,8132千元,餘編列於科學工業園區管理局作業基金。

106年度中科及南科計畫累計執行數低於預算數主要受決標時間、廠商履約延遲及重新檢討委託內容影響:各園區運用資訊與通信技術發展智慧園區計畫106年公務預算執行情形如下,另編列於科學工業園區管理局作業基金各年度預決算詳。

1.106年度竹科辦理該計畫無落後情事。

2.中科累計預算數4,3537千元,累計執行數2,370萬元,執行率54.44%,主要係無線網路建置計畫,因執行時程至1092月,故保留106年度預算至107年度執行;另台中園區智慧路燈監控管理系統建置工程,於10610月決標後才開始施作;自主智慧防災水情系統第2期建置計畫,因引進創新科技運用於園區防災需求,重新檢討委託內容辦理高等研究園區之系統建置及後續規劃,故於1061229日始決標。

3.南科累計預算數3,4691千元,累計執行數1,718萬元,執行率49.52%,主要係因南科智慧群建置第二期工程因廠商設計階段履約延遲,致辦理進度不如預期。

計畫實質內容待整合應用服務系統或創新運用,另自償率近5成,允宜研謀提升

1.審計部106年度審核報告指出,「運用資訊與通訊技術發展智慧園區」計畫分為智慧園區管理平臺建置、智慧交通系統、智慧治理系統及智慧永續系統等4大主題,惟計畫實質內容著重於將園區交通、監測、用水、用電等個別既有營運服務資訊化、雲端化,僅規劃進一步智慧運用,尚待整合成大型應用服務系統解決方案及導入新型態智慧創新運用;智慧園區計畫績效指標分為「服務體驗」、「生活幸福提升」、「國際推廣」等3類,衡量標準計有11項,惟部分衡量標準難以有效衡量計畫目標之達成程度或欠缺挑戰性,允宜採滾動式管理,依據年度計畫指標達成情形,修正績效衡量指標設定值,俾發揮關鍵績效指標激勵提升計畫績效之功能。科技部回復略以,計畫實質內容將規劃導入戶鏈結前瞻領域,並滾動調整績效目標。

2.該計畫衡量三個園區皆具備一個獨立城市生活圈所需之規模與環境,旨在藉由導入各種智慧化資通訊技術,結合物聯網、大數據等相關智慧應用,建構安全、健康、節能及便捷之生活環境,以提升園區招商與服務競爭力,預估該計畫收益包含乘車車資、停車費、資料庫會員收入、現有營收提撥收入、停車場權利金提撥收入及現有支出節約等,預估自償率47.16%,具部分自償能力。為利園區營運,該計畫相關設施或服務之後續維運,允宜謀思提升自償率之道。

綜上所述,「運用資訊與通信技術發展智慧園區計畫」106年度中科及南科之執行受決標時間、廠商履約延遲及重新檢討委託內容影響而未如預期,允宜儘速如質完成。另該計畫自償率近5成,衡酌政府財政負擔,並為利園區營運,該計畫相關設施或服務之後續維運,允宜謀思提升自償率之道。爰要求科技部1個月內將改善因應書面報告送交立法院教育及文化委員會。

提案人:陳亭妃

連署人:洪慈庸  鍾佳濱

(四十四)財團法人國家實驗研究院臺灣颱風洪水研究中心原「颱風洪水研究發展計畫(1/3)」部分經費與工作併入國家災害防救科技中心108年度預算案「智慧化颱風洪水技術研究計畫」及「防災科技之落實與服務平台計畫」之國際合作項下,該二項計畫分別編列所需經費4,683萬元及7,700萬元。

立法院106107年度審查中央政府總預算案曾作成決議,要求科技部就台灣颱風洪水研究中心與行政法人國家災害防救科技中心重疊業務進行全盤檢討,並評估最適分工。科技部10736日會議爰決議加速國家實驗研究院台灣颱風洪水研究中心與國家災害防救科技中心整併為必要之政策方向。並於1078月至12月進行相關員額、財產及設備等移轉前置作業,預計107年底完成組織調整及移轉作業。有關上開整併事宜,國家災害防救科技中心108年度預算案係於總說明之業務計畫項下揭露臺灣颱風洪水研究中心自108年度起正式併入國家災害防救科技中心,原「颱風洪水研究發展計畫(1/3)」部分經費與工作併入「智慧化颱風洪水技術研究計畫」及「防災科技之落實與服務平台計畫」之國際合作項下。

綜上所述,財團法人國家實驗研究院台灣颱風洪水研究中心自108年度起併入國家災害防救科技中心,為利於預算審議,允宜揭露員額移撥、業務與設備移轉、經費劃分等完整資訊。爰要求科技部1個月內將改善因應書面報告送交立法院教育及文化委員會。

提案人:陳亭妃

連署人:洪慈庸  鍾佳濱

(四十五)查科技部所屬國家實驗研究院設有算圖平台服務,對台灣動畫及影視產業之發展至關重要。然目前國研院超級電腦資源仍以學術研究為優先,並提供學術單位一定之使用額度。

然台灣之動畫及影視產業資源不足,業界仍相當仰賴國研院算圖農場之奧援。故請科技部盤點近年學術機構使用算圖平台之情況,評估是否可釋出一定之運算資源予業界優惠使用,以維繫台灣動畫與影視產業之生存。

提案人:李麗芬

連署人:黃國書  蘇巧慧

(四十六)科技部建置科普知識之網站「科技大觀園」,先前推出兒童版網站,經查與大眾版並無異同,對於提供兒童版網站,目的是為提供兒少族群方便閱讀,藉由提升兒少理解科普內容,以及強化其科學素養,但其內容表現方式仍有待加強,因此科技部日前已暫時將兒童版網站下架。為重新設計以及架構兒童版網站,請科技部諮詢兒少及兒少專家意見後,於1086月底前將最新規劃之內容送交書面報告至立法院教育及文化委員會。

提案人:李麗芬  黃國書  蘇巧慧

(四十七)有關科學園區設置管理條例於10766日正式公布施行,其中設置管理條例第10條,因園區發展所需,且達一定規模時,應商請各及目的事業主管機關,設立實驗中小學、雙語部或雙語學校及幼兒園、托嬰中心。

查各科學園區就條例公布施行後,明年起至110年度,將陸續增設托嬰中心、幼兒園部、雙語部,以滿足科學園區員工子女就學需求,值得肯定,但近年海外從事貿易之國人逐漸回流,加上科學園區設置管理條例之修法,放寬進駐園區產業之限制,對此科技部應隨時掌握園區發展,建請每1年盤點園區員工子女就學需求,以便未來規劃設置相關教育機構之準備。

提案人:李麗芬  黃國書  蘇巧慧

(四十八)科技部於1068月起廢止專任助理人員工作酬金參考表,要求研究單位未來回歸研究計劃所需研究助理專業及能力,訂立合理研究助理之敘薪標準,以打破過往僵化固有薪資之限制,讓研究人才獲得合理待遇,以避免台灣優秀人才一直流失。

施行1年多以來,目前已有研究單位開出高價徵求研究助理,顯見我國研究助理之待遇已經有漸進改善之趨勢,值得肯定,未來請科技部加強宣導政策核心精神,倘若有學校刻意壓低研究助理薪資之案例之行為,違背當初科技部廢除酬金參考表之目的,建請科技部應視案情輕重,輕則酌減補助學校之管理費用,情節重大者應上網公告之,以確實保障研究助理之權益。

提案人:李麗芬  黃國書  蘇巧慧

(四十九)查科技部網站內之相關單位網站一覽表,得知公設財團法人同步輻射中心、財團法人國家實驗研究院、行政法人國家災害防救科技中心,由科技部每年補助預算經費營運,並做相關科研政策之推動及研究。

其餘如財團法人台灣人工智慧發展基金會、財團法人科技生態發展公益基金會、財團法人台灣生技醫藥發展基金會等相關組織,均由民間所設立,科技部僅做監督之職並無補助經費之事項,但查科技部網站將公設及民間成立之行政、財團法人機構夾雜於同一項下,易造成分辨上困難,造成認知上之誤解,建請科技部應對網站上之缺失情形做出改善。

提案人:李麗芬  黃國書  蘇巧慧

(五十)科技部專題研究計畫為國內各學術機構運作主要經費來源,然查科技部歷年專題研究經費分配予「基礎研究」之占比持續下探,107年更較106年減少近10%。鑒於科技部基礎研究經費近年呈現緊縮趨勢,且我國基礎研究經費佔整體研發預算比例,相較於其餘先進國家已是明顯偏低,不利於國內學術發展與產業升級之長期發展。爰請科技部就如何確保與提升我國基礎研究資源、強化基礎研究能量,提出具體改善計畫,並於3個月內向立法院教育及文化委員會提出書面報告。

歷年科技部專題研究各項研究經費佔比

合計

基礎研究

導向性基礎研究

應用研究

技術發展

102

35.02%

18.24%

38.29%

8.45%

103

34.08%

18.89%

37.96%

9.06%

104

35.67%

17.95%

36.77%

9.61%

105

33.29%

18.89%

36.97%

10.85%

106

32.01%

18.99%

36.97%

12.03%

107

23.72%

24.06%

40.41%

11.82%

提案人:蘇巧慧

連署人:黃國書  李麗芬

(五十一)科技部應立法院要求,全盤檢討災防中心與國家實驗研究院下設類似研究中心有無重疊業務,行適當之組織調整,1073月方函示國家實驗研究院下設之「颱風洪水研究中心」,與「國家災害防救科技中心」合併,並要求於1年內完成整併作業。組織合併歷次工作會議,雖作出人員轉移原薪資、原級職、原年資之決議,颱洪中心既有設備儀器卻未予同步移轉,既有研究計畫銜接情形亦未明。爰請科技部就颱洪中心既有人員移轉、既有設備儀器之歸屬,與颱洪中心既有研究計畫如何與災防中心業務內容銜接等情形,於3個月內向立法院教育及文化委員會提出書面報告。

提案人:蘇巧慧

連署人:黃國書  李麗芬

(五十二)台灣颱風洪水研究中心於105年建置無人飛機探空系統(Aerosonde),並將其列為該中心之核心技術之一。無人飛機除已於105年的尼伯特颱風及106年的天鴿颱風來襲時成功飛入暴風圈內進行觀測,收集颱風環流之氣壓、溫度、濕度、風向、風速及海溫等資料,為中央氣象局提供研判颱風強度及大小之重要資訊;106年更於恆春機場完成全國首次無人飛機夜間航行自動起降訓練。惟颱洪中心於107年底併入災防中心之後,無人飛機小組將予以解散,既有技術人員、技術成果與研究能量恐無以為繼,對我國氣象觀測技術與相關研究發展不利。爰請科技部就颱洪中心併入災防後,無人飛機歸屬、相關應用技術與研究計畫如何延續,於3個月內向立法院教育及文化委員會提出書面報告。

提案人:蘇巧慧

連署人:黃國書  李麗芬

(五十三)海洋委員會於107428日正式成立,據該委員會組織法規定,其掌理事項第2項為「海洋產業發展之統合規劃、協調及推動」,第6項為「海洋科學研究與技術發展之統合規劃、審議、協調及推動」,與台灣海洋科技研究中心執行之業務關聯甚鉅,又該委員會依《國家海洋研究院組織法》持續籌劃「國家海洋研究院」之成立,與台灣海洋科技研究中心恐有業務重疊、國家資源重複配置之疑慮。爰請科技部就海洋委員會成立後,台灣海洋科技研究中心與該委員會相關業務之協調機制及分工情形,於3個月內向立法院教育及文化委員會提出書面報告。

提案人:蘇巧慧

連署人:黃國書  李麗芬

(五十四)鑑於部分研究生、研究人員或大學任教教師因投稿發表及升等壓力,遭部分惡意宣稱快速刊登、且刊物被知名大型資料庫收錄等掠奪性出版(predatory publishing)期刊所誘騙,除經常需要支付高額費用才得以索回稿件外,更囿於一稿不得二投之限制,宛若研究成果遭綁架,無法再於其他優秀期刊發表。又此等掠奪性出版未有同儕審查,可能導致研究錯誤的持續壘疊,造成學術資源的浪費,爰請科技部應就我國是否有掠奪性出版(predatory publishing)期刊,以及如何協助研究生、研究人員或大學任教教師免於掠奪性出版(predatory publishing)之侵害,於3個月內向立法院教育及文化委員會提出書面報告。

提案人:蘇巧慧

連署人:黃國書  李麗芬

(五十五)科技部補助技職學校研究經費,不論是申請件數或是核定金額均有逐年下降之趨勢,為凸顯技職體系對於實務之優勢,促使技職得以強化其對產業界培育人才、提振技術之功能,科技部應研擬評估更有助此目標之獎補助方式,並對此提出書面說明,於1個月內送交立法院教育及文化委員會。

提案人:張廖萬堅

連署人:吳思瑤  黃國書

(五十六)科技部自102年起陸續推動所謂以需求導向之創新產學合作計畫,如「產學大聯盟計畫」、「產學小聯盟計畫」,又106年起再新增推動「國際產學聯盟計畫」。

然長期以來產學合作計畫之執行與追蹤流於形式,效益評估之指標亦難以看出對於學生之具體效益何在,勞動條件何以保障,以及是否有如實解決學用落差之問題;且計畫如係由業界主導,其研發成果該如何分配亦常有爭議。

爰此,要求科技部於3個月內,就上開相關疑義與教育部、勞動部、經濟部等相關單位橫向勾稽盤點檢討,並提出具體書面報告說明之。

提案人:洪慈庸

連署人:李麗芬  蘇巧慧

(五十七)科技部所屬部分科學園區受限於法令、環評或區位等因素限制,造成土地出租率偏低,如截至1078月底,竹科之宜蘭園區6.03%,銅鑼園區53.38%,中科之二林園區僅17.31%、中興園區為47.07%,除造成國家資產閒置外,也影響營運收入。適逢近年景氣好轉,且海外台商回流意願大增,但卻受限於國內工業用地不足之問題,形成企業缺地與園區閒置現象並存之情形。科技部應儘速研議改善方案,解決園區閒置與廠商缺地問題,並積極招商,慎選優質廠商進駐,並於2個月內向立法院教育及文化委員會提出書面報告。

提案人:洪慈庸

連署人:李麗芬  蘇巧慧

(五十八)依科技部組織法第2條第2款,科技部職掌政府科技發展計畫之綜合規劃、協調、評量考核及科技預算之審議,針對各科技機關所提計畫未來可行性、經費編列合理性與執行方式,進行審查並提出建議,避免資源重複投入,促使科技預算發揮最大綜合效益。目前實務上做法為行政院科技會報負責科技資源之分配,然而此僅限於行政院所屬部會,中央研究院之科技預算由總統府籌編,僅禮貌上知會各部會,實際上由中研院自編,恐有造成疊床架屋或資源重複浪費之虞。爰要求科技部會同相關單位就我國科技預算之統籌辦理方式進行研議,提出精進做法,並於3個月內向立法院教育及文化委員會提出書面報告。

提案人:洪慈庸

連署人:李麗芬  蘇巧慧

(五十九)有鑑於新南向政策為政府極力推動之對外經貿策略,各機關部會亦會訂定具體方案與工作項目,並設定績效指標,並由國發會進行管考作業。惟科技部從106年度起,分別於科發基金、科學園區管理局、及財團法人國家實驗研究院編列預算,辦理相關新南向計畫。然而,行政院新南向政策專區所提供各部會有關新南向政策之連結,卻獨缺科技部官網,經查科技部官網亦未見相關「新南向政策專區」或「計畫推動情形」,恐有違政府資訊公開法,有關便利人民共享及公平利用政府資訊,保障人民知的權利。爰要求科技部應於1個月內在官網建置新南向專區,公開科技部辦理新南向政策相關計畫與推動情形。

提案人:柯志恩

連署人:蔣乃辛  高金素梅

(六十)有鑑於多年來博碩士論文有槍手代寫問題頻傳,近年更有代寫公司聲稱除碩博士論文之外,連TSSCI學術期刊、國內學報、研討會論文,甚至國科會計畫書或政府補助案,包括科技部補助案申請計畫書皆可代寫,此一現象恐造成國內學術與科學研究嚴重傷害。爰請科技部宜加強相關研究補助計畫之審查,並於1個月內研提相關防範研究補助案代寫之因應措施,以維我國科研之良性發展。

提案人:柯志恩

連署人:蔣乃辛  高金素梅

(六十一)有鑑於近年來各部會機關於建置公共建設之後,有閒置或低度利用的情況,其中又以科技部主管之公共設施竟有多年均未活化之情事。立法院預算中心指出,包括:新竹科學園區污泥焚化爐、宜蘭新竹科學園區宜蘭園區、台南市南部科學工業園區健康生活館健身館(1樓、3樓及4樓)、台南科學工業園區第一座立體停車場、南投縣中興新村光華藝術村、中興體育館(小巨蛋)、中興游泳池等7處,其活化措施有待強化。爰要求科技部應積極督促各科學園區進行設施活化,於1個月內提出相關檢討報告與規劃。

提案人:柯志恩

連署人:蔣乃辛  高金素梅

(六十二)中美貿易戰一發不可收拾,政府積極鼓勵台商回流。盤點目前台商回流遇到的問題之一「缺地」問題,科技部現有三大科學園區的土地出租率都已非常高(竹科86.62%、中部92.49%94.93%),因此科技部以提出10年擴增600公頃土地計畫,以供各多廠商使用。針對未來擴地計畫,科技部應遵循幾個方向:

一、帶動區域發展

科技部在規劃園區與工業區發展時,須導入區域平衡功能,不要一味往密集發展、機能優越之區域群聚,而應輔以政策誘因(如提高補助、提供租稅優惠等)強力將回流之企業廠家分散佈局於全台各區域,以落實區域均衡。

二、打造創新園區

台灣傳統科技園區的規劃,在建築設計面皆過於傳統,僅滿足「生產」需求,對於「生活」與「生態」面向的連結相當缺乏,對附近社區都市發展更沒有關切。未來的園區打造,應拋棄傳統園區規劃舊思維,朝新型知識經濟園區的國際趨勢鏈結,將「生產」、「生活」、「生態」三者結合為新知識,如美國Apple ParkGoogle Park等。

綜上,科技部應積極於3個月內向立法院教育及文化委員會提出具體相關計畫之書面報告。

提案人:吳思瑤

連署人:李麗芬  蘇巧慧  黃國書

(六十三)新南向為國家重點之政策方向,科技部責任重大。若以政府積極推動之「五大旗艦產業」,科技部即涵蓋其中3項(醫衛合作與產業鏈發展、產業創新與合作及區域農業發展);以新南向各部會預算編列比較,科技部於106年與107年皆排名第三,108年排名第四。惟盤點科技部駐外科技組,卻僅有3個新南向國家設有科技組(印度、越南與澳大利亞),此將影響科技部推動新南向政策之力道。綜上,科技部應積極研議拓展新南向國家駐外科技組,並於3個月向立法院教育及文化委員會提出書面報告。

提案人:吳思瑤

連署人:李麗芬  蘇巧慧  黃國書

(六十四)大學社會責任(USR)係針對所在區域的重要社會議題與困境,提出具人文關懷與學術創新意義的社會設計行動方案,提升在地人的生活福祉。不過USR除了在地深耕,應走向USR2.0 的概念,近一步走向國際合作,讓USR亦成為我國公眾外交的一環。

國際上已經有11國、16間大學共同成立大學社會責任網路(USRN),透過國際間學校的連結,促進國際上大學社會責任概念之發展與實踐,並於各開發中國家執行計畫,台灣也應跟上腳步。

科技部推動「人文創新與社會實踐計畫」申請計畫皆是以在地深耕發展為主,應近一步擴大至國際合作。綜上,科技部應積極研議並於3個月向立法院教育及文化委員會提出書面報告。

提案人:吳思瑤

連署人:李麗芬  蘇巧慧  黃國書

(六十五)博士創新之星計畫為培育博士級人才具有國際觀與實務經驗之機會,惟計畫執行率卻不佳。以106年報名人數141人,科技部欲提供名額為121人,最終錄取總人數(產業組、學研組)為35人,僅28.93%計畫執行率;107年第1期報名人數167人,科技部欲提供名額為158人,最終錄取總人數為40人,僅25.32%計畫執行率。科技部應分析執行力低落原因並研擬具體改善方法。

此外,此計畫申請人優先以十大產業創新背景,卻忽略了台灣約有八分之一就讀設計領域的學子。設計力為國力,設計領域學門也應納入此計畫優先申請之機會。

綜上所述,科技部應積極研議並於3個月向立法院教育及文化委員會提出書面報告。

提案人:吳思瑤

連署人:李麗芬  蘇巧慧  黃國書

(六十六)「海外人才歸國橋接方案計畫」為科技部提出攬才策略之重點計畫。每梯參與期間約1年,實施至今已經有68人錄取,49人已回台交流。回台49人中,已經有31人滿一年,其中23人留台灣,8人離開方案。惟此計畫僅為短期交流之方案,缺乏長期將人才根留於台灣的誘因。綜上,科技部應研擬具體計畫,由現行short stay方案檢討調整成long stay方式,並於3個月向立法院教育及文化委員會提出書面報告。

提案人:吳思瑤

連署人:李麗芬  蘇巧慧  黃國書

(六十七)新南向五大旗艦產業之一「醫衛發展與產業鏈發展」為國家重點新南向之政策方向,此應符合科技部新南向重點發展的數位醫材智慧生醫,且根據工研院產業科技國際策略發展所的報告顯示,新南向諸多國家包含越南、印尼與菲律賓,醫材需求之進口依存度皆達90%以上,代表新南向醫材產業充滿商機。惟盤點現階段科技園區新南向醫才推廣計畫,僅南科編列一項擴展行銷計畫「醫材產品南向擴展行銷計畫」,竹科與中科未見任何推廣計畫。科技部應積極研議擴展新南向醫材產業計畫,並於3個月向立法院教育及文化委員會提出書面報告。

提案人:吳思瑤

連署人:李麗芬  蘇巧慧  黃國書

(六十八)101年起到106年科技類科博士生人數下滑幅度達22%,又以工程及工業學門(26%)和資訊通訊科技學門(34%)的博士生流失最為嚴重,此乃導致我國科研根基出現重大危機。

高階人才培育乃科技部與教育部共同之責任,然而端看現有培育博士生及博士級人才之計畫,發現科技部與教育部資源較為分散,缺乏橫向溝通與合作。例如,教育部「產學博士計畫」鼓勵碩博士生進入業界實作成為實務型博士,然而困難點之一為教師不易尋找合作廠商,此困難若注入科技部的資源應可解決。又如科技部有鼓勵博士級人才出國從事研究的「博士創新之星計畫」,與教育部「台灣南加州大學博士後研究獎學金計畫」部分重疊。

綜上所述,科技部應積極與教育部整合人才培育計畫,並於3個月向立法院教育及文化委員會提出書面報告。

提案人:吳思瑤

連署人:李麗芬  蘇巧慧  黃國書

(六十九)科普是專業,也是一種產業。科技部長曾經承諾成立科普推廣委員會,也履行承諾正式成立了科學傳播諮詢委員,並順利於1061127日召開第1次會議。惟外部諮詢委員會成員主要以出版與新媒體為主,缺乏影音製播專業成員。綜上所述,科技部應積極注入製播專業人員於諮詢委員會,並於3個月向立法院教育及文化委員會提出書面報告。

提案人:吳思瑤

連署人:李麗芬  蘇巧慧  黃國書

(七十)全球商業間諜戰開打,中國試圖全面入侵台灣的高科技產業,再加上中國近期提出31項惠台措施,已試圖挖角台灣科技人才。科技部扮演防禦角色,應有所作為。惟科技部針對科學園區廠商輔導與保護企業營業秘密相當消極,以科技部於科學園區辦理《營業秘密法》之宣導與教育措施,105年無任何活動,106年也僅6場活動,明顯不足。科技部面對間諜戰,建議應積極「宣傳強化企業機密保護作為」、「落實營業秘密法,強化司法保護提升定罪率」與「研議恢復、改良員工分紅制度」。

綜上所述,科技部應積極研議具體改善方式,並於3個月向立法院教育及文化委員會提出書面報告。

提案人:吳思瑤

連署人:李麗芬  蘇巧慧  黃國書

(七十一)科技部積極推動「亞洲‧矽谷創新創業鏈結計畫」,惟新南向國家卻非科技部著力之重點:

一、108年針對新南向國家「亞洲‧矽谷創新創業鏈結計畫」編列僅編列100萬元,相比108年「亞洲‧矽谷創新創業鏈結計畫」總預算1.215億元僅占0.85%

二、107年「亞洲‧矽谷創新創業鏈結計畫」針對新南向的預算也僅編100萬元,實際執行內容僅邀請四組新加坡團隊來台交流。新南向國家不只有新加坡有創新動能,應擴大至其他新南向國家。

綜上,科技部應提升新南向之經費方案,並於3個月向立法院教育及文化委員會提出書面報告。

提案人:吳思瑤

連署人:李麗芬  蘇巧慧  黃國書

(七十二)國家災害防救科技中心協助中央相關部會提供民眾「災防告警細胞廣播訊息」,106年提供氣象局、警政署、水保局……等局處發送細胞廣播發送服務共13,719則。惟依國家災害防救科技中心「民眾接收政府災害告警訊息意見調查」僅有約45%的民眾收過災防告警訊息,其中以1829歲、居住都會區之民眾收到比例最高,即偏鄉、年紀較長之民眾收到比例較低。科技部從99年起邀集相關災害防救業務權責部會,共同規劃推動「行政院災害防救應用科技方案」,此方案於108110年課題規劃重點為「災害防救科技創新服務」。爰建議科技部研議針對偏鄉或年紀較長民眾之防災創新規劃,以提升偏鄉或年紀較長民眾接收災防告警訊息之機率,並於3個月內向立法院教育及文化委員會提出書面報告。

提案人:黃國書

連署人:李麗芬  蘇巧慧

(七十三)科技部108年度預算案編列國庫增撥國家科學技術發展基金3267,3532千元補助辦理整體科技發展、培育延攬及獎助科技人才、改善研究發展環境等科技研究與發展支出。「國家科學技術發展基金」工作計畫項下編列創新及應用科技41,1438千元,包括國家整體科技發展之規劃與推動、科技計畫之評審與管考、全國科技發展調查與資料編纂及推廣等計畫,另108年度中央政府科技預算為1,1679,000萬元。惟依據瑞士洛桑管理學院2018年世界競爭力年報,我國排名第17名,較上年度下降3名,而在基礎建設大類排名由上年度第21名下滑至第22名,其中技術建設20142018年排名分別為第4名、第9名、第12名、第15名及第18名,顯見技術建設之排名持續下滑,且我國論文平均被引用率仍低於世界平均數,專利被引用率近年亦呈下降趨勢,至105年度低於世界平均數。科技部應持續強化科技創新能力及研發成效之應用,以提升我國關鍵技術之自主程度,進而提升我國產業競爭力,並於3個月內向立法院教育及文化委員會提出書面報告。

提案人:蔣乃辛

連署人:高金素梅 柯志恩  陳學聖

(七十四)科技部108年度「國家科學技術發展基金」計畫以「設備及投資─投資」科目增撥科發基金3267,3532千元,且全數列為資本門。依預算法,增置或擴充、改良資產及增加投資屬資本支出;另本院審議104年度中央政府總預算案關於科技部決議(三十九):「行政院國家科學技術發展基金專題研究補助等多屬一般經常性支出,科技部增撥基金全數以『設備及投資─投資』科目入賬並列為資本門,與立法院歷年相關決議不符,爰要求科技部應於105年預算中,檢討修正不合宜之資本支出項目,就國家科學技術發展基金專題補助計畫之經費依經常門、資本門明確劃分,避免虛增資本預算。」且105107年度亦有上開經資門明確劃分相關決議餘為經常支出。故要求科技部應依立法院決議,就挹注科發基金資金依支出性質明確劃分經常門與資本門,提出檢討改善因應書面報告送立法院教育及文化委員會,以符法制。

提案人:蔣乃辛

連署人:高金素梅 柯志恩  陳學聖

(七十五)科技部108年度預算案工作計畫「國家科學技術發展基金」編列3267,3532千元,其中培育、延攬及獎助科技人才計畫280,4359千元。經查:()以補助經費長期任用延攬科技人才計畫人力辦理行政機關業務。()駐科技部補助專題計畫人力辦理該部行政業務廣泛,且多數累計年資甚長,應設法改善,並於3個月內向立法院教育及文化委員會提出書面報告。

提案人:蔣乃辛

連署人:高金素梅 柯志恩  陳學聖

(七十六)近年學倫事件頻傳,除傳統的抄襲、造假、不當引用外,網路上各種代寫論文廣告充斥,甚至包含科技部研究計畫、各部會委託研究案,然而根據「科技部學術倫理案件處理及審議要點」,並未規範此類行為,實有補強之必要。此外學倫案件公開比例偏低,導致外界無從得知處理狀況,引發外界質疑恐有包庇或輕放之嫌。另對於違反學倫案件之處罰過輕,近5年違反案件追回經費不到補助經費之2%,相較於其他國家全數追回之情形,我國處理學倫案件過於寬鬆。請科技部應確實積極處理學倫案件,並在3個月內向立法院教育及文化委員會提出書面報告。

提案人:洪慈庸  柯志恩

連署人:吳思瑤  張廖萬堅 黃國書  李麗芬

鍾佳濱  蔣乃辛  高金素梅 蔡培慧

(七十七)鑑於近年來違反學術倫理案件頻傳,根據科技部統計,近5年受理學術倫理約220多件,而成案案件當中,處分涉及追回經費的案件為5件,皆為科技部之補助案件,卻僅有644萬元左右,遭學界批評未善盡監督管理與追償責任。請科技部應落實違反學術倫理案件之補助費追償責任,並在3個月內向立法院教育及文化委員會提出書面報告。

提案人:柯志恩

連署人:蔣乃辛  張廖萬堅 蔡培慧  李麗芬  吳思瑤  洪慈庸  鍾佳濱  高金素梅

(七十八)科技部108年度「一般行政」03資訊管理編列7,5777千元,其項下資訊操作維護費5,6234千元,其中全球資訊網、學術研究及行政系統維運等經費2,980萬元,較107年度增加7045千元。又資訊軟體設備費1,5172千元較107年度增加700萬元。前述兩項經費合計較107年度增加1,4045千元,考量相關經費多為例行性電腦及相關設備汰換、軟硬體更新,在業務、員額並無大幅變動下,不應增幅過大,應秉持撙節原則編列,並於3個月內向立法院教育及文化委員會提交書面報告。

提案人:洪慈庸

連署人:蔣乃辛  張廖萬堅 鍾佳濱  李麗芬  吳思瑤  柯志恩  高金素梅 蔡培慧

(七十九)臺灣颱風洪水研究中心於2018年底整併國家災害防救科技中心,科技部應如何妥善利用原屬颱洪中心之各類儀器,並發揮原颱洪中心之專業人才能力。爰此,要求科技部於2個月內向立法院教育及文化委員會提出整併後之各類儀器、專業人才之流向及預期成效之書面報告,並建請科技部保留未來原屬颱洪中心之各項儀器及人員與其他氣象相關智庫整合之可能性。

提案人:張廖萬堅 吳焜裕

連署人:黃國書  鍾佳濱  吳思瑤  蘇巧慧  蔡培慧  李麗芬  洪慈庸  柯志恩  高金素梅

(八十)國家實驗研究院於官網宣布將成立創投公司(籌備中)並徵詢總經理一職。經查,國發會已於日前成立台杉投資管理顧問股份有限公司,台杉投資管理顧問股份有限公司資本額目前為新台幣1.26億元並於1061222日募集完成46.5億元物聯網基金,未來將陸續募其他5+2產業創新投資基金,期協助我國企業取得發展所需資金,厚植國內企業國際競爭力。

國家實驗研究院擁有之技術符合5+2產業需求,故此其籌備中之創投公司之功能和目標應與國發會之台杉創投相似,爰請科技部於3個月內提出創投規劃書面報告。

提案人:柯志恩

連署人:蘇巧慧  張廖萬堅 蔣乃辛  李麗芬  蔡培慧  洪慈庸  吳思瑤  黃國書  高金素梅 鍾佳濱

(八十一)國研院高速計算與網路應用研究計畫經長年推動,計算使用時數已由103年度1.9億小時,逐年成長108年度6.8億小時;研發平台服務則自938件成長至1,320件。惟其計算使用時數與服務對象仍以學研機構為主,企業使用比率甚低,計算使用時數、雲端儲存服務空間及研發平台服務件數,皆僅占0.43%-4.92%,仍有相當強化空間,請科技部於3個月內就如何提升產業服務能量,強化國網中心與產業之鏈結提出書面報告。

提案人:蘇巧慧

連署人:張廖萬堅 黃國書  李麗芬  吳思瑤  蔡培慧  柯志恩  高金素梅 洪慈庸

(八十二)科技部於沙崙智慧綠能科學城之綠能科技聯合研究中心,進駐廠商之成效不彰,應檢討其功能與制定未來期程。爰此,要求科技部於2個月內向立法院教育及文化委員會提出對於綠能科技聯合研究中心之進度及改善招商策略書面報告,並建請科技部採取積極措施確保未來廠商之進駐狀況。

提案人:張廖萬堅 吳焜裕

連署人:黃國書  鍾佳濱  吳思瑤  洪慈庸  李麗芬  柯志恩  高金素梅 蔡培慧

(八十三)立法院審查科技部國家科學技術發展基金歷年來多次作成決議,指出科技部增撥科發基金全數列「設備及投資─投資」,屬資本門,惟其係再由科發基金補助專題研究計畫及一般行政管理經費等,其用途多屬一般經常性支出,且科技部補助專題研究計畫與經濟部補助科技專案計畫,本質同為補助科技研發計畫,卻因透過基金轉撥與否而對經資門歸類標準不同,應依立法院決議,並參酌經濟部科專計畫依支出性質之經常門、資本門明確劃分。爰要求科技部於3個月內提出書面檢討報告送交立法院教育及文化委員會。

提案人:高金素梅

連署人:張廖萬堅 蔡培慧  吳思瑤  黃國書  李麗芬  柯志恩

(八十四)空氣盒子之準確性不足,科技部應再評估空氣品質感測物聯網之研究內容,縮小感測誤差範圍,數據資料之呈現應分層以呈現不同的感測數據來源。爰此,要求科技部針對該計畫所建立之空氣品質模擬模式之解析度及精確度,並於2個月內向立法院教育及文化委員會提出書面報告。

提案人:張廖萬堅 吳焜裕

連署人:黃國書  鍾佳濱  洪慈庸  吳思瑤  李麗芬  蘇巧慧  柯志恩  高金素梅

(八十五)科技部108年度「國家科學技術發展基金」計畫以「設備及投資─投資」科目增撥科發基金3267,3532千元,且全數列為資本門。

主計總處更改投資定義,容值斟酌:行政院主計總處(簡稱主計總處)於92年度以前訂定之「用途別預算科目分類定義及計列標準表」對於「設備及投資─投資」科目定義:「凡以一定之資金經營某事業或轉移於其他事業作為生產資本,預期將來有利益者屬之。」但自93年度起改為:「凡對其他事業(含非屬信託基金之特種基金及民間企業)挹注一定資金作為該特種基金及民間企業之資本者屬之。」因此,挹注資金作為特種基金之資本即屬投資,刪除預期將來有利益者之條件,頗值商榷。

立法院已數度決議檢討修正增撥科發基金經資門劃分:立法院審議104年度中央政府總預算案關於科技部決議(三十九):「行政院國家科學技術發展基金專題研究補助等多屬一般經常性支出,科技部增撥基金全數以『設備及投資─投資』科目入賬並列為資本門,與立法院歷年相關決議不符,爰要求科技部應於105年預算中,檢討修正不合宜之資本支出項目,就國家科學技術發展基金專題補助計畫之經費依經常門、資本門明確劃分,避免虛增資本預算。」

同為補助科技研發計畫,卻因透過基金轉撥與否而對經資門歸類標準不同,妥適性有待商榷:科技部補助專題研究計畫與經濟部補助科技專案計畫,本質同為補助科技研發計畫,均係基於其對國家未來整體科技及經濟發展可直接或間接產生效益而予以補助,卻因透過基金轉撥與否而對經資門歸類標準不同。經濟部108年度預算案編列科技專案計畫153億餘元,依補助支出之性質歸類,資本門僅編列19千餘萬元(約占1.28%);而科技部卻不論補助專題研究計畫支出之性質,將挹注科發基金之資金全數列為「設備及投資─投資」,歸於資本門,妥適性有待商榷。

綜上所述,科技部108年度預算案增撥科發基金3267,3532千元,全數列「設備及投資─投資」,屬資本門,惟其係再由科發基金補助專題研究計畫及一般行政管理經費等,其用途多屬一般經常性支出,且科技部補助專題研究計畫與經濟部補助科技專案計畫,本質同為補助科技研發計畫,卻因透過基金轉撥與否而對經資門歸類標準不同,允宜依立法院決議,並參酌經濟部科專計畫依支出性質之經常門、資本門明確劃分。爰要求科技部於3個月內將改善因應書面報告送交立法院教育及文化委員會

提案人:高金素梅

連署人:張廖萬堅 蔡培慧  李麗芬  柯志恩  吳思瑤  黃國書

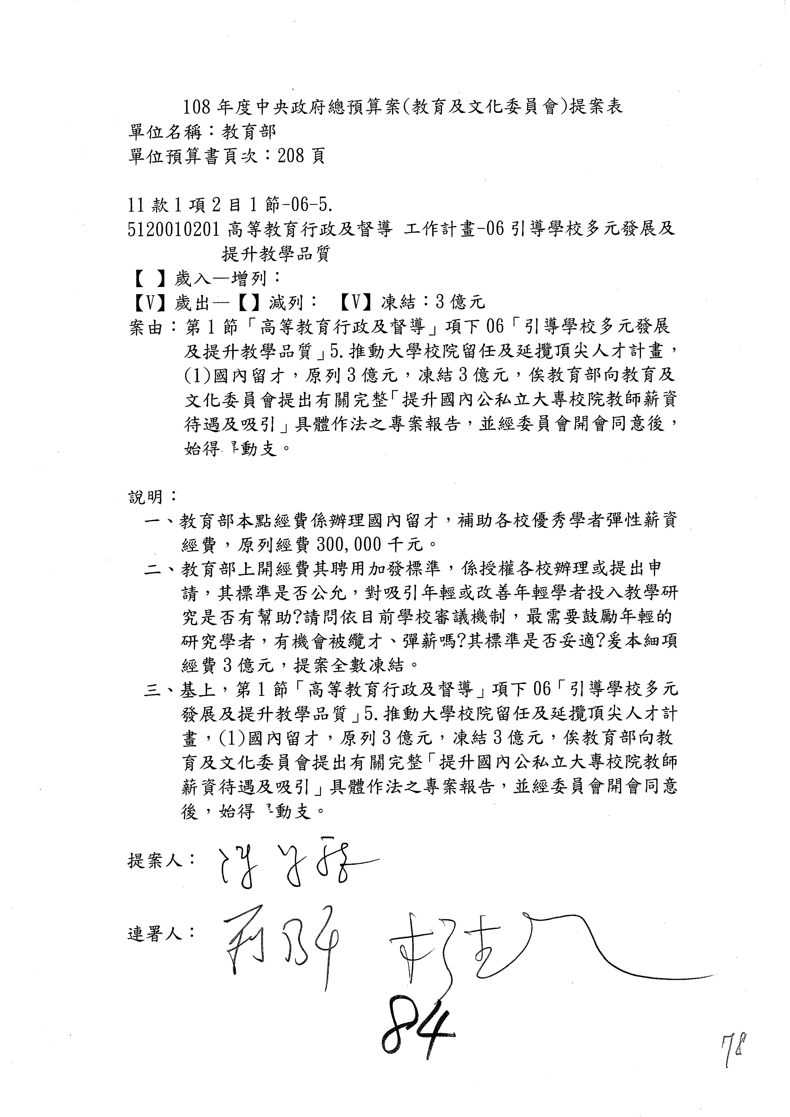
(八十六)108年度科技部於「國家科學技術發展基金」項下,編列[ SC10]產學合作研究發展282,5578千元,強化學界與產業界的合作,立意甚佳。惟各項子計畫之實際預算編列情形、計畫內容與預期達成目標,皆未見諸於預算說明,不利於立法院預算審議與後續監督。爰此,請科技部就產學合作研究發展項下各子計畫預算編列及歷年執行指標與達成情形,向立法院教育及文化委員會於3個月內提出書面報告。

提案人:高金素梅

連署人:張廖萬堅 黃國書  蔡培慧

2項 新竹科學工業園區管理局229,1948千元,照列。

本項通過決議4項:

()依科技部核定之「科學工業園區管理局公務預算與作業基金預算劃分原則」,房屋建造應由作業基金編列預算執行之。然經查新竹生物醫學園區之收支業已於104年納入科工基金,自106年起於新竹生物醫學園區興建之「第二生技大樓」,卻長期編列於新竹科學工業園區管理局公務預算中,似有未當,爰請新竹科學園區工業管理局應就上開預算編列劃分情形,於1個月內向立法院教育及文化委員會提出書面報告。

提案人:蘇巧慧

連署人:黃國書  李麗芬

()新南向五大旗艦產業之一「醫衛發展與產業鏈發展」為國家重點新南向之政策方向,此與科技部新竹科學園區重點發展的醫材、新藥與製劑產業不謀而合,然而竹科並未編列任何拓銷新南向國家的計畫。

根據工研院產業科技國際策略發展所的報告顯示,新南向諸多國家包含越南、印尼與菲律賓,醫材需求之進口依存度皆達90%以上,代表新南向醫材產業的確充滿商機。

爰請科技部再1個月內提書面報告,送交立法院教育及文化委員會。

提案人:吳思瑤

連署人:李麗芬  黃國書  柯志恩  張廖萬堅 蔡培慧

()108年度竹科、中科於「運用資訊與通技術發展智慧園區」計畫項下分別編列最後一年度經費3475萬元。該計畫執行期程為105年度至108年度,總經費1016789千元,公務預算負擔25,8132千元,餘編列於科學工業園區管理局作業基金。

經查中科累計預算數4,3537千元,累計執行數2,370萬元,執行率54.44%,南科累計預算數3,4691千元,累計執行數1,718萬元,執行率49.52%,兩園區辦理進度落後。而該計畫雖有運用資訊與通訊技術發展智慧園區等文字云云,惟計畫實質內容著重於將園區交通、監測、用水、用電等個別既有營運服務資訊化、雲端化,尚無整合成大型應用服務系統解決方案及導入新型態智慧創新運用。請科技部增加更多系統應用範圍,以利提供廠商更多服務。

提案人:柯志恩

連署人:張廖萬堅 高金素梅 李麗芬  吳思瑤  蔡培慧  鍾佳濱

()監察院107內正0006糾正案指出:科技部(或原國科會)於92年新竹生醫園區計畫核定起,即為園區計畫主管機關,恣由園區醫院之主辦機關、定位、規模屢次發生重大變革,致令預訂啟用期程一再遲延,甚至時而發生暫緩規劃或執行情事,而肇生生醫園區醫院原訂958月營運,遲至106年始動工興建等重大延宕,該部卻未為積極督導與協助解決相關問題等作為,顯未確實擔負推動本計畫主管機關職責,核有疏失。

新竹生物醫學園區計畫辦公室已於104年底解編退場,新竹生物醫學園區計畫辦公室設置要點於10511日停止適用,至指導小組皆未組成且未召開會議,未落實園區之督導及籌設職責。請科技部提出指導小組計畫與預計期程。

新竹生物醫學園區為訂定跨機關績效指標,且部分機關未訂定個別績效指標。新竹生物醫學園區計畫之生醫科技與產品研發中心,訂有14項績效指標,卻未訂定衡量標準及目標值,難以落實績效評估作業。請科技部提出績效指標改善計畫與預計期程。

爰請科技部在1個月內提書面報告,送交立法院教育及文化委員會。

提案人:吳思瑤

連署人:黃國書  李麗芬  張廖萬堅 柯志恩  蔡培慧

3項 中部科學工業園區管理局58,2856千元,照列。

本項通過決議2項:

()科技部中部科學工業園區發展迄今已15年,107年以來七星園區與二林園區陸續通過二階環評作業,加上台中園區擴建、國際級大廠陸續加碼投資,勢必引進大量人口,對於周遭交通、環保、居住等生活環境造成重大衝擊,科技部應與地方政府及周遭居民密切溝通,做好睦鄰工作,讓園區的發展與都市的發展能夠融為一體,達到互利共生、資源共享的目標,並協助中部中小企業的成長發展。爰要求科技部應針對中科各園區與地方政府的互動合作、對於在地產業的合作模式,以及近年睦鄰工作之推展,於1個月內向立法院教育及文化委員會提出書面報告。

提案人:洪慈庸

連署人:李麗芬  蘇巧慧

()108年度竹科、中科於「運用資訊與通技術發展智慧園區」計畫項下分別編列最後一年度經費3475萬元。該計畫執行期程為105年度至108年度,總經費1016789千元,公務預算負擔25,8132千元,餘編列於科學工業園區管理局作業基金。

經查中科累計預算數4,3537千元,累計執行數2,370萬元,執行率54.44%,南科累計預算數3,4691千元,累計執行數1,718萬元,執行率49.52%,兩園區辦理進度落後。而該計畫雖有運用資訊與通訊技術發展智慧園區等文字云云,惟計畫實質內容著重於將園區交通、監測、用水、用電等個別既有營運服務資訊化、雲端化,尚無整合成大型應用服務系統解決方案及導入新型態智慧創新運用。請科技部增加更多系統應用範圍,以利提供廠商更多服務。

提案人:柯志恩

連署人:張廖萬堅 高金素梅 李麗芬  吳思瑤  蔡培慧  鍾佳濱

4項 南部科學工業園區管理局84,7732千元,照列。

本項通過決議1項:

()新南向五大旗艦產業之一「醫衛發展與產業鏈發展」為國家重點新南向之政策方向,此與科技部南部科學園區重點發展的製藥、醫材產業不謀而合,南科編列相關拓銷計畫有一項「醫材產品南向擴展行銷計畫」,預算為2,280萬元。

根據工研院產業科技國際策略發展所的報告顯示,新南向諸多國家包含越南、印尼與菲律賓,醫材需求之進口依存度皆達90%以上,代表新南向醫材產業的確充滿商機。

綜上考量醫材新南向商機無限,請南部科學工業園區管理局積極持續推動。

提案人:吳思瑤

連署人:李麗芬  蘇巧慧  黃國書

貳、108年度行政法人國家災害防救科技中心預算案,全部審查完竣,不須交由黨團協商,院會討論時,由高金召集委員素梅補充說明。審查結果如下:

一、業務計畫:應依據業務收支、固定資產建設改良擴充及資金運用等項之審查結果,隨同調整。

二、業務收支:

()業務總收入:原列35,4527千元,增列「業務收入─勞務收入」30萬元其餘均照列,改列為35,4827千元。

()業務總支出:36,0805千元,照列。

()短絀:原列6278千元,減列30萬元,改列5978千元。

三、固定資產建設改良擴充:3,520萬元,照列。

四、資金運用:應依據業務收支及固定資產建設改良擴充等項之審查結果,隨同調整。

五、通過決議2項:

()國家災害防救科技中心108年度預算收入35,4527千元,支出36,0805千元,收支相抵後短絀6278千元。

近年度來自民間之自籌收入占總收入比重僅0.01%

1.該中心103108度預算數自籌收入占總收入比重介於12.16%19.07%,並逐年成長,且103106度上開比重實際數介於20.71%39.93%,超逾上開比重之預計數。

2.惟該中心103106度自籌收入決算數分別為4,1363千元、6,0556千元、11,7061千元及9,5153千元,扣政府單位之委辦計畫收入後,上開年度來自民間之自籌收入分別為679千元、77千元、22千元及381千元,占總收入比重為0.34%0.03%0.01%0.14%107108年度自籌收入預算數分別為5,150萬元及6,001萬元,扣除來自科技部等政府單位之委辦計畫收入後,來自民間之自籌收入僅3萬元及1萬元,占總收入之0.01%0.003%

營運績效評鑑結果建議規劃未來年度自籌項目及額度。

1.依國家災害防救科技中心設置條例第23條  規定,自籌比率達成率為績效評鑑項目之一。依該中心106年度營運績效評鑑報告建議該中心自籌收入來源主要來自政府部門委託研究計畫,惟承接相關部會委辦計畫尚非可預期之固定年度收入,可檢視其執行委辦計畫或提供服務之能量,規劃未來年度自籌經費之項目及額度。

2.據該中心表示,其依組織定位為政府之災害防救科技幕僚,主要任務目標係以運用防減災科技研發,服務社會民生為主,而配合政府推動防災資料之資訊共享,相關產製及加值之防災資訊之知識與成果,均屬於公共財,應與各界無償分享,且依任務屬性,不易向民間籌措經費,亦不宜與學校及民間爭利。

3.惟按國家災害防救科技中心設置條例第23條規定,自籌比率達成率既為績效評鑑項目之一,且依6年度績效評鑑報告建議該中心從災防科技研發至資訊管理應用,成功整合災防體系之經驗與成效,十分適合作為國際輸出之重點項目,該中心仍允宜研謀提升自籌收入之道。

綜上,該中心各年度自籌收入占總收入比重實際值雖超逾預估值,惟扣除來自政府部門委辦計畫收入後,近年度來自非政府部門之自籌收入占總收入僅0.01%,自籌比率達成率為績效評鑑項目之一為該中心設置條例所明定,且績效報告已建議其經驗與成效適合做為國際輸出重點項目,該中心仍允宜研謀自籌收入之策進之道。爰要求科技部1個月內將改善因應書面報告送交立法院教育及文化委員會。

提案人:陳亭妃

連署人:洪慈庸  鍾佳濱

()國家災害防救科技中心108年度預算收入35,4527千元,支出36,0805千元,收支相抵後短絀6278千元。國家災害防救科技中心各年度自籌收入占總收入比重實際值雖超逾預估值,惟扣除來自政府部門委辦計畫收入後,近年度來自非政府部門之自籌收入占總收入僅0.01%。按國家災害防救科技中心設置條例第23條規定,自籌比率達成率既為績效評鑑項目之一,且依106年度績效評鑑報告建議該中心從災防科技研發至資訊管理應用,成功整合災防體系之經驗與成效,宜作為國際輸出之重點項目,該中心應設法提升自籌收入之方法,並於3個月內向立法院教育及文化委員會提出書面報告。

提案人:蔣乃辛

連署人:高金素梅 柯志恩  陳學聖

參、108年度中央政府總預算案有關行政院主管行政院國家科學技術發展基金附屬單位預算案,除保留部分另定期繼續審查外,審查結果如下:

()業務計畫:應依據基金來源與用途審查結果,隨同調整。

()基金來源、用途及餘絀:

1.基金來源:3829,8274千元,照列。

2.基金用途:原列4051,8274千元,除委員蔣乃辛等所提預算提案第26案暫保留外,其餘均照列。

3.本期短絀:原列222,000萬元,暫保留。

()解繳公庫:無列數。

()通過決議12項:

1.凍結「推動整體科技發展計畫」項下「科學教育研究發展」100萬元,俟科技部向立法院教育及文化委員會提出書面報告後,始得動支。

提案人:吳思瑤

連署人:李麗芬  蘇巧慧  黃國書

2.凍結「推動整體科技發展計畫」項下「產學合作研究發展」之「協助產業創新發展」100萬元,俟科技部向立法院教育及文化委員會提出書面報告後,始得動支。

提案人:柯志恩

連署人:蔣乃辛  高金素梅

3.凍結「培育、延攬及獎助科技人才計畫」300萬元,俟科技部向立法院教育及文化委員會提出書面報告後,始得動支。

提案人:柯志恩  蔡培慧  吳思瑤  黃國書

連署人:蔣乃辛  高金素梅 張廖萬堅 李麗芬  蘇巧慧

4.查行政院為增進科學技術研究發展能力、鼓勵傑出科學技術研究發展人才、充實科學技術研究設施及資助研究發展成果之運用,並利掌握時效及發揮最大效用,依科學技術基本法第12條規定,設置國家科學技術發展基金,編制附屬單位預算。

復查為積極拓展AI領域研發能量,自民國106年起,科技部預計5年投入160億元打造AI創新生態圈,透過AI生態體系營造、智慧機器人創新基地、建置國家級雲端運算平台環境、半導體與晶片研發、科技大擂台等五大面向,欲打造AI創新生態圈。

惟科技政策雖著眼於打底基礎研究、推動產學創新創業,但回歸國內產業的需求,許多傳統產業的工業製造紛紛表示對於AI技術使用有興趣,希望有機會與AI技術接軌,提升產業競爭力。

爰要求科技部除了與經濟部合作AI 101計畫,應積極透過科技會報,主動邀集經濟部等相關單位,將AI研發成果導入研究中心,連結民間產業,以健全AI在台灣的產業生產鏈,並促進整體產業升級。

提案人:蔡培慧

連署人:張廖萬堅 李麗芬

5.行政院為增進科學技術研究發展能力、鼓勵傑出科學技術研究發展人才、充實科學技術研究設施及資助研究發展成果之運用,並利掌握時效及發揮最大效用,依科學技術基本法第12條規定,設置國家科學技術發展基金,編制附屬單位預算。

復查為推動科學教育研究發展,本基金自105年再度啟動「第三期高瞻計畫:新興科技融入中學之創新課程發展研究」,鼓勵國中、高中職及大專院校與產業締結策略聯盟,共同開發融入中學學校課程之教材。

惟過去10年台灣因廣泛設立大學,技職傳統與技藝的傳承系統逐漸出現斷層,無論是水電汽車修理的實業技能,或是結合庶民與藝術文化木竹陶工藝,皆出現人才斷層的窘境。面對教育結構的落差,以及市場需求的轉變,科技部高瞻計畫鼓勵高中職研發跨領域科學課程計畫便是轉機,鼓勵發揮技職學校原有的優勢,連結跨領域科學課程,不僅培養技職實戰基礎,也提升學生獨立思考的能力。苗栗農工因此吸引國際交換學生,更促成日韓高中來台取經的機會。

爰要求為持續培力國內技職教育的專業性,促進新興科技與高中職院校的連結,科技部應延續本計畫,並增加高職學校的補助比例。

提案人:蔡培慧

連署人:張廖萬堅 李麗芬

6.行政院國家科學技術發展基金每年基金支出規模皆逾400億元,基金用途編列卻普遍有過於概略之嫌。以「推動整體科技發展計畫」項下之「(十三)產學合作研究發展」中「1.產學合作目標導向型計畫」為例,108年度編列預算高達20.95億元,共包含「一般型產學計畫、應用型產學計畫、產學小聯盟、產學大聯盟、法人鏈結產學合作、生醫創新聚落、國際產學聯盟計畫」等七項子計畫,然各項子計畫之實際預算編列情形、計畫內容與預期達成目標,皆未見諸於預算說明,不利於立法院預算審議與後續監督。爰要求科技部就108年度各目各項計畫與編列預算詳實說明,並確實改善往後年度基金預算編列與說明方式,於1個月內向立法院教育及文化委員會提出書面報告。

提案人:蘇巧慧

連署人:黃國書  李麗芬

7.有鑑於「哥倫布計畫」之核心宗旨是為鼓勵年輕學者到國外研究機構來研究與交流,該計畫自10721日核定開始執行,至今已近10個月,目前已核定共29件。然經詢問科技部目前已到國外研究機構研究與交流之情形,竟只能得知約9人有到國外演講、論文發表、移地研究等資訊,恐不利掌握預算執行之效率。爰要求科技部於2個月內,向立法院教育及文化委員會及提案人,提供獲該計畫補助人員赴國外研究交流之情況,以維預算執行之效率。

提案人:柯志恩

連署人:蔣乃辛  高金素梅

8.內政部2018年宣布,我國65歲以上老年人口占總人口比率在3月底達到14.05%,進入「高齡社會」,且距離「超高齡社會」的20%比例剩八年的時間。

科技部作為國家科技研究的引導部會,應與相關單位連結,以高齡者的生活情境和需求為研發目標,以「生活可自理」、「行動不便」、「臥床」等不同情境區分,發展感測與微型機械設備,或應用既有之科技技術,協助長者維持日常事務與社交連結,友善樂齡生活。

爰要求行政院國家科學技術發展基金應於108年度預算項目中,引導高齡與機械工程科技研發等相關計畫,應用物聯網、人工智慧、微感測及機械手臂等科技,讓長者自在過樂齡生活,並於半年內提出評估規劃報告。

提案人:蔡培慧

連署人:張廖萬堅 黃國書  高金素梅

9.科技部與文化部跨部合作推動台灣文化科技產業新價值,透過參訪與座談交流等方式以期推動藝術與科學領域碰撞擦出創意火花,於106年安排專業策展人、新媒體、表演與視覺藝術等藝術家參訪國研院轄下國網中心、儀科中心實驗室;107年持續安排參訪國家同步輻射研究中心與國家太空中心。惟參訪與座談交流為短期之互動,應近一步規劃長期藝術家駐於科技實驗室之計畫,積極推動跨域結合。爰請科技部在2個月內提出書面報告送交立法院教育及文化委員。

提案人:吳思瑤

連署人:黃國書  張廖萬堅 蔡培慧  李麗芬  柯志恩  高金素梅

10.大學社會責任(USR)針對所在區域的重要社會議題與困境,提出具人文關懷與學術創新意義的社會設計行動方案,提升在地人的生活福祉。不過USR除了在地深耕,應走向USR2.0 的概念,近一步走向國際合作,讓USR亦成為我國公眾外交的一環。

國際上已經有11國、16間大學共同成立大學社會責任網路(USRN),透過國際間學校的連結,促進國際上大學社會責任概念之發展與實踐,並於各開發中國家執行計畫,台灣也應跟上腳步。

科技部推動「人文創新與社會實踐計畫」申請計畫皆是以在地深耕發展為主,應近一步擴大至國際合作。爰請科技部在2個月內提出書面報告送交立法院教育及文化委員會。

提案人:吳思瑤

連署人:黃國書  張廖萬堅 蔡培慧  李麗芬  柯志恩  高金素梅

11.AI科技發展日新月異,科學家預測AI將對人類的生活及產業帶來巨大而深遠的改變,智慧手持裝置、無人飛機、自駕車、感測器與電信網通設備都可能受到影響。為面對可能的生活改變,歐洲議會在20172月的決議文中,要求歐盟執委會研擬機器人和AI技術應用領域之法律規範,特別是針對具備學習、獨立執行或決策能力的智能機器人。

科技部作為國家AI技術發展推動的領頭單位,應主動關注AI領域發展之相關道德倫理、法規調適或議題探討,積極引領國內進行整體評估影響討論,作為後續政策及法規調適的討論基礎,並提供公開評估報告供社會大眾參考。爰要求科技部1個月內將配套因應書面報告提送立法院教育及文化委員會。

提案人:蔡培慧

連署人:張廖萬堅 黃國書

12.科技部提出「重點產業高階人才計畫」即是鼓勵博士級人才進入業界實習並媒合至業界工作之計畫,惟推動上應有需精進之處。第1237個合作廠商裡,大企業佔82家(35%)、中小企業佔155家(65%),而根據經濟部中小企業處報告指出,台灣中小企業占比達97.76%,請科技部應研議提升中小企業參與比例,以解決中小企業長期面臨創新能力與轉型能力不足,請科技部於3個月內向立法院教育及文化委員會提出書面報告。

提案人:高金素梅

連署人:張廖萬堅 黃國書  蔡培慧

肆、108年度中央政府總預算案關於科技部主管科學工業園區管理局作業基金附屬單位預算案,審查完竣,審查結果如下:

()業務計畫:應依據業務收支、轉投資、固定資產建設改良擴充及資金運用等項之審查結果,隨同調整。

()業務收支:

1.業務總收入:原列1678,7144千元,增列「勞務收入─管理收入」4856千元(含「銅鑼科學園區」2856千元)、「租金及權利金收入」50萬元,共計增列5356千元,其餘均照列,改列為1679,250萬元。

2.業務總支出:1432,790萬元,照列。

3.本期賸餘:原列245,9244千元,增列5356千元,改列為246,460萬元。

()解繳公庫淨額:無列數。

()轉投資計畫:無列數。

()固定資產之建設改良擴充:335,9282千元,照列。

()國庫增撥基金額:1,7384千元,照列。

()通過決議6項:

1.科學園區管理局作業基金108年度預算編列管理費收入53522千元,管理費成本編列351,5335千元,管理費損益為賸餘178,9867千元。

整體管理費收支相抵雖有賸餘,惟大部分基地園區管理費收支發生短絀

科學園區基金所屬基地園區分別有新竹科學園區6區,中部科學園區有5區,南部科學園區有2區,共計有13區,108年度管理費收支相抵雖有賸餘178,9867千元,惟仍有10處基地園區管理費收支產生短絀,僅新竹園區、台中園區、台南園區等3處有賸餘;其餘10處皆為短絀,以龍潭園區短絀12,9741千元最多,其下短絀金額依序為二林園區8,2632千元、高雄園區6,978萬元、銅鑼園區5,322萬元、新竹生醫園區4,8468千元、虎尾園區4,5794千元、后里園區4,4623千元、竹南園區4,2703千元、宜蘭園區2,4694千元、中興園區2,1779千元。

管理費收支短絀之園區仍應積極辦理園區開發及招商,藉以提升管理收入

(1)有關各園區管理費係為辦理園區及周邊公共設施及維護安全與環境品質而向園區設立機構收取,目前原則上園區事業依銷售額之0.19%收取管理費,金融機構依營業額0.02%收取管理費,其他機構則依租用面積收取管理費。其中以園區事業管理費收入所占比例最高,平均可收入約49億元/年,約占總管理費收入之99.46%;另「管理費成本」部分包括有警察勤務、消防業務、環境清潔、景觀維護、公共設施維護(補、捐助)及環境保護等必要維運支出,平均支出約24.9億元/年。

(2)依據園區105106年決算數及107108年預估數統計,管理收入平均可達49.27億元/年,每年平均有50.11%之管理費盈餘,顯示現行管理費收取機制不僅能確實反映園區營運成本,亦提供園區開發自償率穩定之基礎。

(3)對於部分基地園區因部分廠商產品仍屬研發階段,產生之營業額較低,以及園區尚處開發階段,廠商未能進駐營運等因素,致管理費收入不足支應管理費成本。俟陸續完成開發,廠商進駐營運後,將可改善損益情形。惟就整體言之,管理費收入尚能確實反映相關成本。

綜上,科學園區基金108年度園區整體管理費收支相抵雖有賸餘17億餘元,惟仍大部分基地園區之管理費收支仍為短絀,各園區機構允宜積極辦理園區開發與招商,藉以降低其管理費收支短絀數。爰要求科技部1個月內將改善因應書面報告送交立法院教育及文化委員會。

提案人:陳亭妃

連署人:洪慈庸  鍾佳濱

2.為確保科學園區廠商營運所需製程用水有穩定的水量與水質,並考量供水遇斷管或單一系統無法供水等風險事件之應急調配能力,以維持足夠供水,由科學園區基金編列預算補助台灣自來水公司興建另一供水專管。科學園區基金108年度編列補助供水管線工程經費25,9081千元,包括竹科竹南園區8,000萬元、中科台中園區7,390萬元、中科后里科學園區12,610萬元及南科台南科學園區1,5081千元。

108年度編列補助園區之供水管線工程經費概況:各科學園區補助供水管線工程經費預估補助金額總計275,970萬元,截至106年底已補助59,5507千元,107年度預算編列補助49,4096千元,108年度編列25,9081千元。

各園區補助興建供水管線工程,因環評、工程採購及氣候等問題,致工程進度未如預期:按竹科補助之供水管線工程,係為滿足銅鑼園區與竹南園區用水量需求;中科補助之后里第一淨水場工程係為解決大台中供水預估缺口,保障園區用水穩定;而南科補助管線工程係為興建另一供水專管以確保台南園區廠商營運所需製程用水有穩定之水量與水質。是以上開供水管線之興建攸關各園區用水供應之質量,相關工程或因環評、工程採購及氣候等問題而致進度未如預期,允宜與自來水公司持續溝通協調,俾工程如期如質完成。

綜上,各園區補助自來水公司興建供水管線工程進度未如預期,允宜持續與自來水公司及相關單位溝通協調,並積極辦理相關工程採購發包作業,俾使供水管線工程如期如質完成,確保園區供水質量無慮。爰要求科技部1個月內將改善因應書面報告送交立法院教育及文化委員會。

提案人:陳亭妃

連署人:洪慈庸  鍾佳濱

3.科學園區管理局作業基金截至1078月底,園區事業積欠每筆逾100萬元之應收款項共有39筆,合計36,4104千元,其中新竹科學園區21筆,計8,2307千元、中部科學園區7筆,計17,1983千元及南科11筆,計6,4783千元,據科學園區管理局表示,對於清償期限已滿6個月尚未收回或未滿6個月但已向債務人追訴及已處理擔保品之各類應收款項,皆將之轉入催收款項。

部分帳列應收款項進行訴訟中或多筆已取得債權憑證,惟列帳時間已逾4年,其可收現極具不確定性:科學園區基金對於進行追繳作業、訴訟中或已取得債權憑證而仍持續列帳之應收款項,應加強辦理催收,定期派員依法定程序查調欠款公司財產歸戶資料,及年度所得相關資料,如發現有財產歸戶資料,及年度所得相關資料,應立即移送強制執行償還欠款。

各類應收款應加強辦理催收並積極清理,持續追蹤其收現可能性,妥適調整備抵呆帳之提撥率,以利財務報表允當表達:為加強園區作業基金收入之管控,俾免影響機關權益,科學園區基金允宜編製管理費收入債權處理作業標準流程以為依循,並增設電腦系統提醒功能,協助承辦人員進行逾期欠款債權、催收款之作業管理。另針對逾期欠款事宜,積極循法律途徑向公司及其負責人、連保人(取得債權憑證及聲請強制執行)追償;如有取得債權憑證,須定期查察其財產所得情形,倘有可供執行之財產,則應把握時效儘速依法執行追償;如無法順利取得欠款時,則定期辦理債權憑證更新,以確保債權持續有效。

綜上,科學園區基金對於逾期欠款債權及催收款,應適時與債務人溝通協調,積極辦理催收事宜,並評估可實現性,以提列足額之呆帳,而對於逾期欠款債權之轉銷,則循規定程序報核,以沖銷備抵呆帳或認列損失,俾利財務報表允當表達,並維護機關權益。爰要求科技部1個月內將改善因應書面報告送交立法院教育及文化委員會。

提案人:陳亭妃

連署人:洪慈庸  鍾佳濱

4.科學園區管理局作業基金108年度預算業務收入1664,8657千元,業務成本與費用1349,8949千元,業務外收入13,8487千元,業務外費用82,8951千元,收支相抵後賸餘245,9244千元。

為利營運績效考核與財務責任歸屬,各園區預算應按分基金型態編列,以明確表達經營成果

(1)科學園區基金將竹科、中科及南科3大園區所有衛星園區彙整編列為一附屬單位預算,而以附件方式揭露3大園區之收支餘絀預計表。

(2)108年度預算書所揭3大園區營運收支分析,竹科賸餘269,8367千元、中科短絀71,1721千元、南科賸餘47,2598千元。惟經洽科技部提供各衛星園區資料,僅有竹科新竹園區、竹南園區、新竹生醫園區、中科臺中園區及南科臺南園區5個衛星園區有賸餘,其餘8個衛星園區均為短絀。

(3)揆諸上揭,科學園區幅員遼闊,且配合政策規模持續成長,各園區餘絀情況不一,應有不同成本控管作業與財務改善措施,允宜依預算法第20條「單位預算或附屬單位預算內,依機關別或基金別所編之各預算,為單位預算之分預算或附屬單位預算之分預算。」規定編列各園區之分預算,以利單位協調、管理及營運績效考核與財務責任歸屬。

綜上,科學園區幅員遼闊,且配合政策規模持續成長,科學園區基金將所有科學園區彙整編列為一附屬單位預算,未能完整呈現各園區經營成果。為利營運績效考核與財務責任歸屬,應依預算法規定編列各園區之分預算。爰要求科技部1個月內將改善因應書面報告送交立法院教育及文化委員會。

提案人:陳亭妃

連署人:洪慈庸  鍾佳濱

5.科學園區管理局作業基金108年度預算案編列污水處理收入249,4655千元,污水處理成本276,1931千元,收支相抵後短絀26,7276千元,較107年度短絀數25,9019千元,增加8257千元(增幅3.19%),且近6年每年皆有短絀,徒增基金營運負擔。

污水處理收入不足支付處理費用:科學園區進駐廠商排放之工業污水,依科學工業園區污水處理及污水下水道使用管理辦法第5條第1項:「園區內公民營事業及機關學校之廢(污)水符合下水道可容納排入之水質標準者,始得排入污水下水道;未符合容許標準者,應設置預先處理設施,處理至符合容許標準後,始得排入污水下水道。……。」規定,園區將全區污水彙集至污水處理廠,俟符合放流標準後再行放流。近年度科學園區基金污水處理均入不敷出,104年度污水處理短絀39,9344千元,至105年度短絀數增加為49,7879千元,106年度短絀數仍有48,1479千元(以上為決算數),107年度預算短絀數略減至25,9019千元,至108年度預算案處理汙水短絀數仍有26,7276千元,且近6年每年皆短絀,累計近6年短絀數達214,5775千元。

各園區污水處理收費未能確實反映成本

(1)污水處理費未能確實反應成本,主要係因污水處理支出成本,受污水處理廠設備、燃料費、水電費、專業服務費及污泥處理費等之成長而增加支出。污水處理收入,則以廠商排放水量及水質計價,而廠商汙水排放量與產能景氣有關,水質部分因廠商持續投入改善設備,水質逐漸提升,故污水處理費之收取與廠商排放水量及水質變化,息息相關。另宜蘭園區及銅鑼園區之污水處理廠係分別於103年及104年新建啟用,皆因進駐廠商不足致收入減少,且需攤提建造成本及設備費用,均為造成短絀之主因。

(2)竹科管理局已於102年完成各園區納管標準修訂及費用調整並公告實施。其中新竹園區103年已達收支平衡,其餘園區倘依實際建置成本及水量計算,立即調高污水下水道使用收費標準,則進駐廠商所需分擔成本過高,將俟入區廠商家數及營運水量成長趨近飽和後,再適時再檢討調整污水下水道使用收費標準。中科管理局已於10761日增訂及公告各園區納管水質暨收費標準,期能對污水處理收入有所助益。南科管理局於10776日新修訂南部科學園區台南園區暨高雄園區污水下水道容許標準暨收費標準,收入尚能支應成本。

(3)為降低基金成本負擔,開源節流並持續檢討汙水處理收費合理性,各管理局依科學工業園區污水處理及污水下水道使用管理辦法第14條  規定,訂定各園區基地下水道使用費計價基準,據以收費。然108年度預算案計有10個園區編列污水處理收入與支出,其中5個園區入不敷出,包括龍潭園區、銅鑼園區、宜蘭園區、虎尾園區及后里園區,上開園區單位收入均遠小於單位成本,為降低基金成本負擔,並符合使用者付費原則,允宜持續檢討收費合理性。

綜上所述,科學園區基金污水處理費入不敷出,部分衛星園區污水處理收入未能反映處理成本,增加基金營運負擔,允宜採取開源節流,以收支平衡為目標,檢討及調整園區納管容許標準及污水下水道使用費收費辦法,並定期檢討收入及支出之合理性。爰要求科技部1個月內將改善因應書面報告送交立法院教育及文化委員會。

提案人:陳亭妃

連署人:洪慈庸  鍾佳濱

6.宜蘭、銅鑼、二林等園區之管理費收支有極不平衡之現象,原因係出於園區廠商進駐數、土地出租率不足。如今適逢台商回流潮,園區土地需求量應會上升,竹科、中科管理局應精進強化招商、吸引進駐之作為,並對此提出書面說明,於1個月內送交立法院教育及文化委員會。

提案人:張廖萬堅

連署人:吳思瑤  黃國書

伍、對於委員質詢要求提供相關資料或未及答復部分,請相關機關儘速以書面答復。

126日)

討 論 事 項

一、繼續審查108年度中央政府總預算案有關行政院原子能委員會及所屬單位預算案。

二、繼續審查108年度中央政府總預算案有關原子能委員會主管核子事故緊急應變基金附屬單位預算案。

決議:

壹、108年度中央政府總預算案有關行政院原子能委員會及所屬單位預算案,審查完竣,審查結果如下:

一、歲入部分

2款 罰款及賠償收入

154項 原子能委員會151萬元,照列。

155項 輻射偵測中心,無列數。

156項 放射性物料管理局,無列數。

157項 核能研究所120萬元,照列。

3款 規費收入

125項 原子能委員會11,3473千元,照列。

126項 輻射偵測中心3802千元,照列。

127項 放射性物料管理局2,3339千元,照列。

128項 核能研究所13,400萬元,照列。

4款 財產收入

168項 原子能委員會,無列數。

169項 輻射偵測中心,2萬元。

170項 放射性物料管理局,無列數。

171項 核能研究所278萬元,照列。

7款 其他收入

166項 原子能委員會35千元,照列。

167項 輻射偵測中心,無列數。

168項 核能研究所1405千元,照列。

二、歲出部分

17款 原子能委員會主管

1項 原子能委員會54,6828千元,照列。

本項通過決議23項:

()凍結第1目「一般行政」200萬元,俟行政院原子能委員會向立法院教育及文化委員會提出書面報告後,始得動支。

提案人:柯志恩  陳學聖  蔣乃辛

()凍結第2目「原子能管理發展業務」600萬元,俟行政院原子能委員會向立法院教育及文化委員會提出書面報告後,始得動支。

提案人:蔡培慧  蔣乃辛  陳學聖  吳思瑤  洪慈庸  黃國書  柯志恩  蘇巧慧  陳亭妃  李麗芬  鍾佳濱  張廖萬堅

()核四燃料棒在10774日送出,遭到輿論及網友狂轟藐視民意,特別是民眾質疑在4月「提點子」公共政策網路參與平台提案,要求暫緩核四燃料棒送出國,逾5,000人附議成案,當時經濟部已責成台電要開公聽會,但公聽會尚未召開,台電卻急著把燃料棒送出,亦有規避監管之嫌,爰決議要求行政院原子能委員會促請台電公司於2個月內書面報告送立法院教育及文化委員會。

提案人:陳學聖

連署人:柯志恩  蔣乃辛

()107年審計部「106年度中央政府總決算審核報告」點出,中國沿海各電廠距離台灣雖非原子能委員會公告核能電廠緊急應變計畫區(1001027日)之核電廠緊急應變計畫區之8公里,亦非日本福島核災疏散範圍之20公里,惟輻射偵測中心107年度研究計畫報告及連江縣消防局之防救災資訊網料均指出,倘大陸福清、寧德核能電廠發生核子事故災害,其輻射災害物質仍可能伴隨夏季西南風、冬季東北風等氣象因素擴散而影響連江縣。一旦該2座核能電廠發生核子事故,輻射物質恐於馬祖輻射監測測到前,已飄散至東、西莒島及東引島。若列示連江縣位處福清核能電廠核子事故影響範圍內,惟迄今尚未辦理相關核安演習、練或緊急應變宣導活動,遑論發生核子事故時,因應小組一、二級開設之規定及各部會任務分工與作業程序等。爰要求行政院原子能委員會於2個月內書面報告送立法院教育及文化委員會。












提案人:陳學聖

連署人:柯志恩  蔣乃辛

()本席持續數年籲請行政院原子能委員會強化與核電廠所在地縣市政府溝通,但立法院預算中心108年度預算評估報告直指,地方政府參與核能電廠視察作業實際執行次數低於實施計畫之辦理頻率規定;且部分視察作業缺乏互動溝通,恐影響實施成效實施次數低於實施計畫「每座核能電廠以每半年執行1次為原則」之辦理頻率規定,且部分視察作業缺乏地方政府、原能會、台電、三方溝通;同份報告還指出,另除106年度新北市消防局參與視察活動有提出消防班長制服另以顏色區別、設置易於辨識之指揮站標示旗等2項建議,並由核電廠完成改善外,其餘2次活動均僅由該會視察人員向地方政府代表於現場說明查證重點,缺乏互動溝通。爰要求行政院原子能委員會於2個月內書面報告送立法院教育及文化委員會。












提案人:陳學聖

連署人:柯志恩  蔣乃辛

()新北市核能安全監督委員會對新北市境內核電廠要求核安不容風險,鑑於核二廠二號機曾停機逾600天,卻有重起不到8天,即發生反應爐急停事件,再以今年審計部提出之106年度中央政府總決算審核報告提出,「台電公司興建乾式貯存設施進度遲滯,又執行低放射性廢棄物最終處置計畫歷時數年仍無具體進展,亟待持續督促經濟部及台電公司檢討研謀改善」。同報告並提出,「興建核一廠及核二乾式貯存設施,歷經數年未獲核發完工證明或無法動工,請確實檢討。」另外,本席持續質詢,核電廠所在地縣市政府之異常事件通報,應確實檢討通報程序之精進作法,也請原能會必須確實監督,嚴格把關,以利當地政府及民眾即時獲得正確訊息,並應持續落實通報機制,爰決議要求行政院原子能委員會於2個月內書面報告送立法院教育及文化委員會。













提案人:陳學聖

連署人:柯志恩  蔣乃辛

()107年審計部提出之106年度中央政府總決算審核報告提出,依核一廠除役計畫,除役工作預定於107年底啟動,停機過渡階段(需時8年)須取出全部用過核子燃料,以進行拆廠階段(需時12年),惟年),惟核一廠用過核子燃料池賸餘貯存容量僅16束,已不足以容納1號機(316束)及2號機(408束)反應器爐心內共計724束之用過核子燃料。再依照審計部所提同份報告指出,低放射性廢棄物最終處置計畫執行進度落後,歷時數年仍無具體進展,主辦機關為經濟部應設「處置施場址選擇小組」執行之工作,核定「建議候選場址」之公告及應於公告期間屆滿後30日內在該場址所地縣(市)辦理地方性公民投票。經查經濟部雖已於民國10173日公告「臺東縣達仁鄉」及「金門縣烏坵鄉」等2處為「建議候選場址」,迄民國106年底已歷時5年餘,仍未依上開條例規定辦理地方性公民投票。同份報告直指,「請在選址作業辦理,取得地方政府及當地居民支持與認同」,請原能會本於監督立場,切勿任由經濟部自行球員兼裁判,罔顧民意,審慎檢討高低放選址條例修正,勿因政黨輪替而有不同考量,爰決議要求行政院原子能委員會於2個月內書面報告送立法院教育及文化委員會。















提案人:陳學聖

連署人:柯志恩  蔣乃辛

()核一廠及核二廠第一期乾式貯存為戶外混凝土桶型式(或稱露天乾式貯存),其中核一廠第一期乾式貯存設施「水土保持完工證明」及核二廠第一期乾式貯存設施「營建工地逕流廢水污染削減計畫」,尚未獲得新北市政府審查通過,以致核一廠第一期乾式貯存設施自1039月陸續完工迄今3年,尚未能執行第二階段試運轉(熱測試)作業;核二廠第一期於99年決標,截至1068月底尚未動工興建。鑑於尊重地方治理,非經新北市府及市民同意,上述核一廠除役計畫用過核燃料,不得違法就地貯存。

民間團體不滿行政院計畫重啟核二2號機,1072月告發行政院長賴清德涉嫌公共危險罪後,35日再赴台北地檢署,追加告發經濟部長沈榮津、原能會主委謝曉星、台電董事長楊偉甫及外聘審查委員等15人公共危險及偽造文書罪。綠色消費者基金會祕書長方儉指出,依「核子反映設施管制法」第3章停役及除役管制第24條,核子反應器設施停機1年以上者為停役,但核二廠2號機在沒有運轉下,未依法辦理停役,即進入第25個周期的大修,史無前例。方儉還質疑,一個明明已經停役的機組,怎麼可以報第25次大修?公民團體表示,告發15人是為了鄭重告訴蔡政府,官員玩法失職行為嚴重違法,若日後核災發生,輻射外洩,危害民眾生命健康財產!新北市政府一再表示,台電必須在地方舉行說明會以釐清民眾疑慮,中央及台電必須清楚說明未來核廢料最終處置場所位置及明確遷移時程,新北市政府絕不同意核廢料在新北任何地方永久儲放。爰要求行政院原子能委員會於2個月內書面報告送立法院教育及文化委員會。

提案人:陳學聖

連署人:柯志恩  蔣乃辛

()核一、核二廠使用過之核子燃料貯存池即將無剩餘空間,致新北市政府及新北市民擔憂核一、核二廠運轉與除役問題,鑑於原能會為放射性物料之主管機關和核能安全督導機關,爰要求原能會對於乾式貯存設施工程進度遲滯及行政院2025非核家園宣示「核一廠1號機在民國107125日除役、核一廠2號機為108715日除役;核二廠1號機在1101227日除役、核二廠2號機為112314日;核三廠1號機則為113726日、核三廠2號機為114517日除役」等問題,督促台電公司妥為因應,鑑於「核安風險零容忍」,我國史上首度核電除役在今年底發生,爰就相關工作預備於2個月內提出書面報告,送立法院教育及文化委員會。

提案人:陳學聖

連署人:柯志恩  蔣乃辛

()107年審計部「106年度中央政府總決算審核報告」點出,據原子能委員會有關蘭嶼貯存場遷場規劃報告之審查報告結論載述,回運原產地之規劃,台電公司僅先徵詢原產地所在縣市政府看法,並提出「初步評估結果」(據蘭嶼貯存場遷場規劃報告指出,新北市及桃園市政府皆不贊同運回),對如何持續與利害關係人溝通,徵得原產地所在地方政府同意,欠缺具體推動措施。立法院預算中心針對行政院原子能委員會所做之評估報告,亦有前述類似建議。2016815日蔡總統表示,政府將會搭建一個讓相關單位、臺電以及民間相互溝通的平台,共同研議未來臺灣核廢料存放的問題,並且將蘭嶼的核廢料處置列為最優先的討論項目。如何兼顧所有人民的核安風險,爰要求行政院原子能委員會於2個月內書面報告送立法院教育及文化委員會。

提案人:陳學聖

連署人:柯志恩  蔣乃辛

(十一)自民國81年本國爆發指標性輻射性汙染建築物「民生別墅」以來,行政院原子能委員為處理本國放射性汙染建築物,除採列管外,亦有編列預算出資價購及推動拆(清)除等處理方式。據了解,當前本國列管之放射性汙染建築物戶數仍有1,669戶。

行政院原子能委員會宣稱符合收購及改善標準之輻射性汙染建築物皆已處理完畢,然據了解,尚有45戶放射性輻射汙染建築物雖已價購但尚未拆(清)除,仍待處理。

行政院原子能委員會另指出,其餘未符合收購及改善標準之輻射性汙染建築物,輻射劑量經多年自然衰減後已大幅降低,對人身健康不致造成影響。

然,放射性汙染建築物一日不處理,一日不解除列管,將無法消弭民眾對於輻射安全之疑慮。雖因同棟建築物,各戶測出之輻射劑量不一,致使行政院原子能委員會推動價購抑或施行拆(清)除手段時卻有難處。但行政院原子能委員會為本國原子能安全防護領域專業,肩負國人對輻射安全把關之期許,應提出更具體之作為及擔當。

爰此要求原子能委員會就放射性汙染建築物法規面及現實面問題,研議解決方針,於6個月內提出書面報告。

提案人:吳思瑤

連署人:張廖萬堅 黃國書

(十二)近年行政院推動政府開放資料OPEN DATA,然原能會開放程度僅129筆,於部會排名中為倒數第17名,遠遜於第1名的經濟部2,450筆,足見原能會仍需加強。

此外,原能會肩負原子能科普推廣業務之責任,但業務預算卻不見成長。105年度支出之業務公務預算達407萬元,106年為325萬元,107年(截至9月止)為176萬元,逐年下降,代表原子能科普推廣業務仍有不足。

為加強原能會推廣原子能科普業務,本席認為,「原能會各年度年報」科普讀物應借鏡中研院出版讀物「研之有物」,捨棄舊思維,導入設計能量。另建議原能會參照台電「電力大地─文化資產保存特展」、科技部「科學家的秘密基地展」及教育部「藝想起飛X菁采絕倫 藝術與設計菁英海外培訓計畫返國學員年度成果展」,以策展方式吸引國人走入原子能科普世界。

綜上,爰此要求原子能委員會就前述資料開放、科普推廣相關作業,於3個月內提出書面報告。

提案人:吳思瑤

連署人:張廖萬堅 黃國書

(十三)查核一廠及核二廠第一期乾式貯存為戶外露天乾式貯存,惟其中核一廠第一期乾式貯存設施「水土保持完工證明」及核二廠第一期乾式貯存設施「營建工地逕流廢水污染削減計畫」,迄今尚未獲得新北市政府審查通過,致核一廠第一期乾式貯存設施自1039月陸續完工迄今4年,尚未能執行第二階段試運轉(熱測試)作業;核二廠第一期於99年決標,截至1079月底亦尚未動工興建;造成用過核燃料遲遲無法移出用過燃料池,則用過燃料池將無剩餘空間可供爐心燃料退出,恐影響後續除役拆廠作業之時程,也使外界心生恐將變相成為使用過核燃料之最終處置堆放場所之虞。是以建請行政院原子能委員會應就如何積極加強監督相關作業時程,及協助台灣電力公司與地方政府溝通之歷程與精進作為,於2個月內向立法院教育及文化委員會提出書面報告。

提案人:蘇巧慧

連署人:李麗芬  吳思瑤

(十四)原能會及所屬108年度國外旅費預算合共編列5772千元,較107年度6415千元減少643千元(減幅10.02%)。

106年度出國計畫部分學者之出國報告未提出建議事項,或所提建議項數不多且均未獲採納:1.依原能會106年度單位決算「出國計畫執行情形報告表」,國外旅費預算編列計畫14件、287萬元,執行結果,依原計畫執行1件,變更計畫執行17件,共18件、2599千元,出國人員均為該會及所屬職員,提出建議計49項,包括已採行37項、研議中12項,所提建議項數甚多且多獲採納。2.另出國計畫由委辦費支應者計32件,其中6件出國人員為原能會及所屬人員,除2件出國報告尚未屆期限而在研提中外,其餘4件報告之建議計17項,包括已採行16項、研議中1項。此外,學者專家及其研究團隊成員之出國計畫計26件,出國報告有提出建議事項者計14件報告、27項建議,惟渠等部分出國報告未提出建議,或所提建議項數不多且均未獲採納,其考察效果尚待觀察。據該會說明略以,該類係屬原能會委託研究計畫之出國報告,爰其管理係依據「行政院原子能委員會及所屬機關委託研究計畫作業要點」辦理,考察報告應列為研究報告附錄或由委託單位存檔備查,且各機關委託研究計畫中之出國案件,係屬整體研究計畫工作項目之一部分。另有關「部分學者所提建議事項獲採納項數比率甚低」,係因所提建議事項尚不足以提供該會政策之參考,爰未予以採納。

綜上,原能會及所屬106年度出國計畫部分學者之出國報告未提出建議事項,或所提建議項數不多且均未獲採納,允宜檢討出國計畫之效益,允宜重新檢視執行之可能性覈實編列。爰建請原子能委員會應加強控管相關作業,並於1個月內將書面報告送交立法院教育及文化委員會。

提案人:陳亭妃

連署人:鍾佳濱  黃國書

(十五)原能會108年度預算一般行政項下法定編制人員待遇編列19,7749千元,較107年度預算數19,5746千元增加2003千元,係職員239人之待遇及公務人員考試錄取訓練人員待遇。

為提升整體人力資源之運用,原能會允宜依人事行政總處員額評鑑報告之建議,優先調整現有人力至有人力需求之單位,並審慎評估組織改造後業務內容之變動情形,檢視未來所需人才專業領域,以確保機關整體策略、未來業務發展狀況及員額合理配置目的之達成;並儘速推動核能安全委員會組織法法制化作業,以利業務推動。爰建請原子能委員會應於1個月內將書面報告送交立法院教育及文化委員會。

提案人:陳亭妃

連署人:鍾佳濱  黃國書

(十六)原能會於1113日接獲台電公司依「核子反應器設施停止運轉後再起動管制辦法」,提出核二廠1號機第26次大修後再起動臨界申請後,除進行送審文件內容審查外,並派員赴核二廠執行1號機大修作業再加強查證。

加強視察期間,台電公司發現燃料傳送池有滲漏狀況,為利查修作業進行,將大修期間原已測試完成之圍阻體邊界隔離重新打開。後續台電公司必須將重新打開之邊界回復原狀予以隔離並驗證完整性後,方屬完成再起動臨界前規劃之相關作業。有關燃料傳送池滲漏問題,現階段燃料傳送池已淨空不再有滲漏狀況,經台電公司實施非破壞性檢測後,發現池壁銲道有瑕疵指示,雖然燃料傳送池主要功能為大修期間將用過核燃料傳送至用過燃料池之通道,機組正常運轉期間並無安全功能。惟原能會應對核能電廠任何狀況重視,故應持續派員現場查證。

針對核二廠1號機再起動申請案,原能會除應要求台電公司應補充圍阻體邊界隔離之後續驗證及燃料傳送池查修等相關資料外,亦應將綜整大修期間相關文件審查、各項視察與再加強查證之結果。

綜上所述,針對核二廠執行1號機大修作業,原子能委員會應加強審查,並檢視確認機組現場狀態安全無誤為止,否則不應同意機組再起動運轉。爰要求原子能委員會於2週內將書面報告送交立法院教育及文化委員會。

提案人:陳亭妃

連署人:鍾佳濱  黃國書

(十七)查原子能委員會所監督之財團法人中華民國輻射防護協會,現係由董事長兼任執行長;惟查「財團法人中華民國輻射防護協會捐助章程」第4章及「財團法人中華民國輻射防護協會組織章程」第2章之規定內容而言,董事長經董事會同意自兼執行長後,使得決策監督者及決策執行者之角色集於一身,難以客觀督導及自評績效,若生需利益迴避事項者,亦無以迴避;且其對於會內可聘免之顧問、專家、各單位主管及工作人員等人事權力,皆可由其一人決定之,又該協會亦無監察人之設置,更顯缺乏制衡力量,宜有所改善。細查「行政院原子能委員會審查原子能業務財團法人設立許可及監督要點」之規定,並無限制董事長能否兼任執行長之規範;是以建請行政院原子能委員會應就如何兼顧法人自治效率及內部權力制衡防弊設計,提出改善作為及期程,於1個月內向立法院教育及文化委員會提出書面報告。

提案人:蘇巧慧

連署人:黃國書  鍾佳濱

(十八)有鑑於1071124日已通過公民投票第16案「您是否同意:廢除電業法第95條第1項,即廢除「核能發電設備應於中華民國114年以前,全部停止運轉」之條文?」一案,顯見民眾對於倘若全面停轉核電,對於我國能源供應的穩定上有其疑慮過去原能會一再以電業法第95條發生凍結延役申請之效力,導致台電也無從提出延役申請,現台電各核電機組顯已處於可申請延役之狀態。然根據目前核二廠一號機、二號機停止運轉年限分別為1101227日、112314日,申請延役之時限,被貴會不合時宜的行政命令「核子反應器設施運轉執照申請審核辦法」應於執照有效期間屆滿前5年至15年申請延役之規定所束縛。為符合民意對於能源政策之需求,以及確保再生能源尚未到位前,我國電力供應之穩定,爰要求原能會應於該案公投生效後,參考日本核電廠申請設置與運轉等相關規定(実用発電用原子炉の設置、運転等に関する規定)第113條,於1年前即可提出延役之規定,立即修正「核子反應器設施運轉執照申請審核辦法」第16條,放寬延役申請之期限。

提案人:柯志恩

連署人:蔣乃辛  陳學聖

(十九)有鑑於1071124日已通過公民投票第16案「您是否同意:廢除電業法第95條第1項,即廢除「核能發電設備應於中華民國一百十四年以前,全部停止運轉」之條文?」一案,顯見民眾對於2025年倘若全面停轉核電,對於我國能源供應的穩定上有其疑慮。然台電預計將核四廠共1,744束燃料棒於2020年底前全數運出,107年已外運兩批共400束燃料棒,預計108年將再外運三批,屆時台電必須依照「核子燃料運作安全管理規則」第11條規定,向原能會申請輸出許可。經詢問原能會之權責,係歸因於經濟部必須依照電業法規定:「核能發電設備應於114年以前全部停止運轉……」,原能會僅作安全管制之審查。然該條文既已經公投廢除,爰要求原能會促請台電暫緩外運燃料棒之申請,倘若因違反公投結果,導致任何損失,恐有國家賠償法之適用。

提案人:柯志恩

連署人:蔣乃辛  陳學聖

(二十)日前學界多達559學者公開連署並呼籲,就台灣的地質條件、核災風險、核能的環境與健康衝擊、核廢料難解的困境,認為台灣社會沒有繼續使用核能的條件。而台大地質系教授陳文山更指出,40年前台灣建造核電廠時沒有「活動斷層」的概念跟規範,隨著研究陸續發現,台灣有33條活動斷層,未公布活動斷層也有49條,海域還有更多,顯示既有運轉之核電廠有難以預測的安全風險。

另目前台電公司粗估核電使用成本僅看發電端,未將核能事故安全風險以及核後端營運費用納入,恐有嚴重低估之嫌。而原能會核能所曾於2013年提出「各國核能發電均化成本」報告,進行相關研究;惟近年卻未見原能會再有持續關注。爰此,建議原能會應進一步蒐集各國使用核能之相關資訊,並針對事故發生風險及核廢料處理成本以及成本儘速研究調查並提出相關報告之說明。

提案人:洪慈庸

連署人:蘇巧慧  李麗芬

(二十一)原子能委員會於1071031日與科技部國家災害防救科技中心簽署合作備忘錄,未來雙方將整合災害情資網,並運用科學數據精進核安演習作業,為使具體合作內容公布向全民公布之,請原能會應將具體合作結果公布於網站上,同時應適時搭配宣傳活動,以利民眾隨時掌握災害情資網之功能,於不幸災害發生時,即時發揮整合系統之作用,降低相關災害之發生。

提案人:李麗芬  黃國書  蘇巧慧

(二十二)原能會108年度預算「核設施安全管制」編列6,1633千元,辦理核設施安全與維護之管制、核電廠安全管制法規與技術研究計畫。據立法院預算中心指出:107年度(9月底止)核電廠違規件數與違規情節較105106年度呈惡化現象;另異常狀況高度依賴核電廠主動回報,且近年專案視察及不預警視察發現違規件數占比甚少,安全監督管制績效尚待提升。爰要求原子能委員會強化核設施安全管制及發揮監督考核之功能,以利核能運轉安全,並就本案於1個月內向立法院教育及文化委員會作書面報告。

提案人:蔣乃辛

連署人:陳學聖  柯志恩

(二十三)中國大陸積極發展核能建有多座核能電廠,其中部分與台灣鄰近,倘若發生核子事故恐對台灣產生立即性影響,故應掌握沿海地區陸續增設之核能機組、核廢料儲存管理等資訊以充實台灣之核能安全防護。經查「參加大陸地區舉辦之核能安全或核廢料管理相關交流研討會及設施參訪計畫」自106年度起至107年度(截至8月底)均未執行,未來若仍無法繼續執行時,原能會有何管道蒐集大陸核電廠相關資訊,請原能會於2個月內提出書面報告。

提案人:鍾佳濱

連署人:高金素梅 張廖萬堅 蔣乃辛  柯志恩  洪慈庸

2項 輻射偵測中心9,3679千元,照列。

本項通過決議2項:

()凍結第1目「一般行政」100萬元,俟行政院原子能委員會向立法院教育及文化委員會提出書面報告後,始得動支。

提案人:蔣乃辛  蘇巧慧  柯志恩  陳學聖

連署人:李麗芬  吳思瑤  鍾佳濱  黃國書

()鑑於1062月上旬,我國媒體引述外媒報導指出,義大利國會解密軍情局資料,揭露90年代曾有海運商非法將核廢料傾倒在我國附近海域,原能會於查證外傳核廢料傾倒我國海域案時,因無我國海域之放射性檢測資料可供查證,也於調查後表示排除核廢料傾倒我國海域案之可能性。我國四面環海,海域生態環境品質影響國人之健康與生命安全,建立海域環境輻射資料庫,監控海域生態狀況,有其必要,允宜就輻射監測調查情形及結果,包括取樣項目、地點及數量等,定期公開相關資訊,以利國人了解完整之海域輻射概況。並請原子能委員會輻射偵測中心向立法院教育及文化委員會提出書面報告。

提案人:陳學聖

連署人:柯志恩  蔣乃辛

3項 放射性物料管理局8,8192千元,照列。

本項通過決議2項:

()凍結第3項「放射性物料管理局」300萬元,俟行政院原子能委員會向立法院教育及文化委員會提出書面報告後,始得動支。

提案人:洪慈庸

連署人:蘇巧慧  李麗芬

()放射性廢料處理困難,經濟部及台電公司對於最終處置選址作業長年沒有進展,地方政府也強力反對乾式貯存計畫,爰凍結放射性物料管理局第2目「放射性物料管理」100萬元,並要求原子能委員會會同經濟部及台電公司向立法院教育及文化委員會進行專案報告,以妥善解決我國核廢料問題。

提案人:柯志恩

連署人:高金素梅 陳學聖  李麗芬  黃國書  張廖萬堅 蔣乃辛

4項 核能研究所183,7798千元,照列。

本項通過決議13項:

()凍結第2目「計畫管理與設施維運」原列15,0975千元之十分之一,俟行政院原子能委員會向立法院教育及文化委員會提出書面報告後,始得動支。

提案人:蔣乃辛  吳思瑤  張廖萬堅 蘇巧慧  陳亭妃  柯志恩  黃國書  李麗芬

連署人:陳學聖  鍾佳濱  蔡培慧

()凍結第3目「核能科技研發計畫」100萬元,俟行政院原子能委員會向立法院教育及文化委員會提出書面報告後,始得動支。

提案人:陳亭妃  柯志恩

連署人:鍾佳濱  黃國書  蔣乃辛  陳學聖

()凍結第4目「推廣能源技術應用」200萬元,俟行政院原子能委員會向立法院教育及文化委員會提出書面報告後,始得動支。

提案人:柯志恩  蔡培慧  張廖萬堅

連署人:蔣乃辛  陳學聖  蘇巧慧  黃國書  李麗芬

()本席持續對行政院原子能委員會核能研究所辦理附近桃園市居民健康檢查之情形做出質詢,原能會書面答覆,「2017年共對附近居民提供健康檢查共34員,2018年共82員」,綜上數字,難謂「積極辦理」,建議應再更擴大辦理健檢,照護該所附近桃園市居民健康;再依該會放射性污染建築物事件防範及處理辦法第9條規定,健康檢查結果發現有因輻射導致傷害或病變之虞者,由辦理機關長期追蹤,除建議加大桃園居民健檢人數外,並應後續追蹤辦理照護情形,允宜檢討辦理並上網公開。爰決議要求行政院原子能委員會於2個月內以書面報告送交立法院教育及文化委員會

提案人:陳學聖

連署人:柯志恩  蔣乃辛

()鄭文燦在103101日強調當選後未來會積極推動三大訴求,第一,是要求核廢料退出桃園;第二,核研所附近進行健康影響評估;第三,是要求核研所透明化,並接受原能會以及地方政府的雙重監督。(原文網址:龍潭核研所民眾怕怕鄭文燦喊:核廢料退出桃園|ETtoday https//bit.ly/2KaAbda )。

本席詢問「原能會近4年與桃園市政府各核能相關會議,請提供時間、地點,與會人員,會議決議或紀錄,各個會議後續之執行現況及管考未執行完畢事項」;本席獲得原能會書面答覆,僅與桃園市政府開過乙次會議,還是因為「2018桃園農業博覽會導入企業合作智慧電網進度說明會議」在就職2年多後的10738日召開。爰決議要求行政院原子能委員會於2個月內檢討執行方案,相關資料以書面送立法院教育及文化委員會。

提案人:陳學聖

連署人:柯志恩  蔣乃辛

()鑑於當年國家發展需要而核能發電產生低放射性核廢料,設置核廢料貯存場於蘭嶼,期限屆滿又未能遷移,105815日總統蔡英文親赴蘭嶼,並做出裁示「針對核廢料儲存在蘭嶼的相關決策經過,提出真相調查報告。在核廢料尚未最終處置之前,給予適當的補償」,本席連年關注該議題,相關進度以及執行方式,爰決議要求行政院原子能委員會於2個月內以書面報告送交立法院教育及文化委員會。

提案人:陳學聖

連署人:柯志恩  蔣乃辛

()為推動微型水力發電結合現有智慧型電網系統,查原能會核能研究所辦理「綠能科技深化研發與示範應用計畫」。民國90年後因應能源多元化國家政策、第7次全國科學技術會議與第25次行政院科技顧問會議結論,原子能委員會核能研究所在施政任務上,將研發領域由核能擴增至新能源與再生能源技術研發,關注之綠能系統包含創能、儲能、節能與系統整合。創能項目含括太陽、風力、生質與二氧化碳捕獲再利用。

惟除上述綠能項目,綠能開發應同時關注水力發電。水力發電穩定、高效率、低成本,且具備其他多項功能,如防洪、航運、農業灌溉及休閒旅遊等。台灣水文地形及既有的農水設施很適合微型水力發電,例如利用現有水庫堰壩、灌溉渠道、水力發電廠的高低差,即可安裝微型設備,供應區域用電,同時分散能源供給風險。

核能研究所既為國家創新科技發展承先啟後重要單位,爰提議核能研究所應將微型水力發電結合現有智慧型電網系統,評析其應用效益,並於3個月內向立法院教育及文化委員會提出書面規劃報告。

提案人:蔡培慧

連署人:蘇巧慧  張廖萬堅

()核研所為配合推動新能源及再生能源政策,96年起於高雄路竹設置MW級光電發電系統、路竹示範場及高科驗證與發展中心。總建置成本6.9億元(含99年場地設置4,883萬元),100107年止,路竹示範場運轉維護經費總共5,795萬元。高科驗證與發展中心100105年總支出7,020萬元。106年起未支用經費。

審計部10612月出版審計報告「MW級光電發電系統、路竹示範場及高科驗證與發展中心」,當中指出此案啟用5年內,收入5,038萬元,尚不足以支應同時間的維運經費12,859萬元。

審計報告提到,核研所原本預期,計畫完成後,成立光電系統製造公司,年產值可達25億元,帶動上中下游產業效益100億元。然,此案評估過度樂觀。事後追蹤,核研所提出的經濟效益目標多未達成。截至10312月,僅3家光電產業進駐高雄路竹園區。且99年購入之換流器,一年內陸續出現異常、故障甚至自燃,影響整體發電效能。而路竹示範場選址不佳,日照不足且位於公路旁,受風沙及鹽分侵襲導致維護成本增加。

核研所108年度提出「路竹綠能展示中心及示範場設施運轉維護計畫」,年度經費803萬元,與美國美國UL公司簽訂光電模組發電系統測試技術服務案。但預期收入僅30萬元,再加上示範場光電發電的售電收入100萬元,年收入僅130萬元,尚不足支應維運經費。

雖前瞻基礎建設第二期,核研所取得2億經費(108109年各1億元)作「區域性儲能設備技術示範驗證計畫」。然核研所有路竹示範場失敗經驗,且108年路竹展示中心仍入不敷出,致收支失衡。爰此提案要求核研所就未來推動綠能智慧電網、太陽能技術產業化,研議具體財政計畫,於6個月內提出書面報告。

提案人:吳思瑤

連署人:張廖萬堅 黃國書

()核研所108年度預算「計畫管理與設施維運─04六氟化鈾安定化處理與處置」計畫6,5808千元,係核研所貯存之六氟化鈾送至境外處理與處置所需經費,包括支付法國處理廠接收與處理費用及後續處置費用等。

為安全考量,規劃將氣態之六氟化鈾送至境外處理廠,處理為安定之固態:核研所於68年至72年間配合發展核能電廠用燃料製造之政策,自美、法兩國購入核子物料六氟化鈾,供轉化實驗研究及化工程序開發使用;76年以後,調整研發策略,研發計畫相繼結案並拆除相關設施,所餘51.47公噸之六氟化鈾貯存於核研所,基於長期貯存安全考量,宜將氣態六氟化鈾處理為安定之固態,爰規劃送至境外處理廠進行安定化處理與處置。

六氟化鈾處理與處置預算編列與執行及內容概述:核研所於104年度及105年度編列六氟化鈾安定化處理與處置預算各4,500萬元及7,500萬元,其中104年度執行六氟化鈾桶槽檢驗作業費45萬元與專業服務費150萬元,主要工作均與美國國務院及能源部協商,因無具體執行措施,賸餘數4,305萬元予以繳庫;105年度派員赴美與廠商洽談與溝通及參加105年台美民用核能合作會議,共執行308千元,未執行之7,4692千元,保留至以後年度;106年度未編列相關預算,107108年度預算各編列8,950萬元及6,5808千元。

允宜加強控管時程,俾如期完成相關處理與處置作業:核研所於1051230日與AREVA TN公司簽訂備忘錄,共同合作進行六氟化鈾境外處理,預定於106年上半年簽訂合約,108年完成六氟化鈾送境外處理;核研所於1065月接獲A公司來函終止合作備忘錄,爰於同年8月與美國ES&H solutions公司簽訂六氟化鈾顧問約,協助該所在美國接洽處理運輸廠商及與政府官員溝通事宜。因本案係涉我國與美國民用核能合作協定,並關係跨國行政程序,在部分程序未確定前,尚未與處理及運輸公司簽訂合約。惟已密集接洽E公司,針對處理廠與整體運輸程序確認及合約擬定進行討論,亦請駐美代表處向美方政府確認是否合宜。俟該所與處理及運輸公司簽約,即刻啟動執行後續相關作業。是以,核研所與A公司簽訂合作備忘錄後半年與該公司解約,繼而洽請E公司協助該所在美國接洽處理運輸廠商及與政府官員溝通事宜,仍期於原規劃之108年度完成六氟化鈾處理與處置,在相關作業時間縮短情況下,允宜加強控管相關作業時程,俾如期於108年度完成。

綜上,六氟化鈾化與水氣作用將生成具腐蝕性之氫氟酸,倘外洩將使設備腐蝕並對人體產生危害,為降低整體環境安全之風險,原能會核研所允宜加強控管相關作業時程,如期於108年度完成六氟化鈾處理與處置工作,並於2週內將書面報告送交立法院教育及文化委員會,俾確保安全。

提案人:陳亭妃

連署人:鍾佳濱  黃國書

()核研所108年度預算編列專利申請支出3835千元及專利維護支出318萬元;另於前瞻基礎建設計畫第2期特別預算案各編列140萬元及261萬元,公務預算合計各為5235千元及579萬元,均較以前年度減少,據說明係該所專利已朝商業化及精進化申請,有利於未來技轉、技服協助產業化目標,且申請數量需經嚴格篩選,因此108年度專利相關預算編列較107年度為低。

該所104106年度專利申請及維護件數合計各約1千件、支出為2千餘萬元:該所研發領域主要可分為核能安全、環境能源、輻射應用等3大領域。其104106年度專利申請件數各為115件、110件及93件,專利維護件數各為867件、936件及928件,合計各為982件、1,046件及1,021件;專利申請支出各為1,4993千元、1,2666千元及1,379萬元,專利維護支出各為1,0434千元、8659千元及8627千元,合計各為2,5427千元、2,1325千元及2,2417千元。

該所近年來專利取得後未應用之件數及比率甚高,允宜朝多面向推廣專利之移轉及技術服務,並檢討專利申請、續予維護方式,以利專利權之推廣運用:該所近年來專利取得後未應用之件數及比率甚高,如該所截至104年底至106年底取得之國內外專利合計件數分別為867件、936件及928件,取得後迄未應用之件數分別為769件、800件及776件,未應用件數之占比分別為88.70%85.47%83.62%,件數及比率均有偏高;其中國外專利未應用件數之占比分別為89.02%87.53%87.43%,未運用比率較國內專利為高,另106年度專利應用收入19,347萬餘元亦低於104年度之23,522萬餘元。鑑於該所以往研發取得專利之推廣運用成效欠佳,除影響專利應用收入外,尚須耗費巨額支出維護未曾運用之專利,未符成本效益原則,允宜朝多面向推廣專利之移轉及技術服務,並檢討專利申請、續予維護方式,以利專利權之推廣運用。

綜上,104106年度專利申請及維護件數合計各約1千件、支出為2千餘萬元,惟該所近年來專利取得後未應用之件數及比率甚高,允宜朝多面向推廣專利之移轉及技術服務,並檢討專利申請、續予維護方式,以利專利權之推廣運用。爰要求原子能委員會於2個月內將具體改善書面報告送交立法院教育及文化委員會。

提案人:陳亭妃

連署人:鍾佳濱  黃國書

(十一)國際知名投資銀行Lazard,每年均會公布相關能源發電之成本數據比較,以做為未來使用能源發電參考價值,其中再生能源成本有逐年降低之趨勢;我國近年來就發電上亦面臨到能源上之轉型,核研所應統計國內外各項能源所產生發電成本並做比較,並提供整理及分析,以提供國家在能源政策轉型上給予必要之幫助,建請原子能委員會核能研究所研議及收集相關資料。

提案人:李麗芬  黃國書  蘇巧慧

(十二)核研所108年度預算「核能科技研發計畫」計畫34,350萬元,包括原子能系統工程跨域整合發展計畫24,850萬元、核醫藥物與醫材之開發及市場連結4,500萬元、綠能科技深化研發與示範應用計畫5,000萬元。據立法院預算中心指出:該所近年度科技研發計畫之技轉與智財授權收入、促成投資額偏低,研發成果似未能落實於產業應用;另與其他法人相較,該所專利生產力、專利應用收入、促成投資等研發績效排名較為落後。爰要求核能研究所妥為規劃研發計畫之方向及執行效率,以提升研發成果之實用性,並就本案於3個月內向立法院院教育及文化委員會作書面報告。

提案人:蔣乃辛

連署人:陳學聖  柯志恩

(十三)核研所108年度預算編列專利申請支出3835千元及專利維護支出318萬元;另於前瞻基礎建設計畫第2期特別預算案各編列140萬元及261萬元,公務預算合計各為5235千元及579萬元,均較以前年度減少,據說明係該所專利已朝商業化及精進化申請,有利於未來技轉、技服協助產業化目標,且申請數量需經嚴格篩選,因此108年度專利相關預算編列較107年度為低。據立法院預算中心指出:104106年度專利申請及維護件數合計各約1千件、支出為2千餘萬元,惟該所近年來專利取得後未應用之件數及比率甚高。爰要求核能研究所設法朝多面向推廣專利之移轉及技術服務,並檢討專利申請、續予維護方式,以利專利權之推廣運用,並就本案於3個月內向立法院教育及文化委員會作書面報告。

提案人:蔣乃辛

連署人:陳學聖  柯志恩

貳、108年度中央政府總預算案有關原子能委員會主管核子事故緊急應變基金附屬單位預算案,審查完竣。審查結果如下:

一、核子事故緊急應變基金

()業務計畫:應依據基金來源與用途審查結果,隨同調整。

()基金來源、用途及餘絀:

1.基金來源:11,6654千元,照列。

2.基金用途:10,668萬元,照列。

3.本期賸餘:9974千元,照列。

()解繳公庫:無列數。

()通過決議2項:

1.核子事故基金108年度預算編列「核子事故中央災害應變工作計畫」5,2646千元、「核子事故輻射監測工作計畫」693萬元、「核子事故支援工作計畫」8848千元、「核子事故地方災害應變工作計畫」3,3403千元,辦理各級應變中心前進協調所或指揮所設施及設備建置、碘片發放與貯存、民眾宣傳溝通與演練、人員訓練等各項整備作業,並定期辦理演習,以提升編組人員應變能力。

近年核安演習之民眾參與率呈增加之趨勢,107年參與率近2成:核子事故緊急應變法第15條第1項及第2項規定:「中央主管機關應定期擇定一緊急應變計畫區,依核定之緊急應變基本計畫辦理演習。」、「前項演習,指定之機關、地方主管機關、核子反應器設施經營者及公、私立學校、機關(構)、團體、公司、廠場、民眾應配合執行演習。」原能會每年度擇定一核能電廠緊急應變計畫區辦理核安演習,102107年度依序擇定核三廠、核二廠、核一廠、核三廠、核二廠及核一廠辦理演習,近年核安演習之民眾參與率呈增加之趨勢,107年參與率約2成。

我國核能電廠將陸續除役,允宜調整核安演習實際辦理頻次,並適度縮減已停機電廠之演習規模,以符實需:1.因應國家政策,核能電廠將陸續除役,有必要修正現行規定辦理核安演習之頻次。爰該會於10610月修正核子事故緊急應變法施行細則第10條,將「每1年內至少應擇定一緊急應變計畫區辦理演習」之規定修正為每3年至少辦理1次。2.該會自78年開始每兩年輪流於南、北核能電廠擇一舉行1次核安演習,90年後改為每年1次,動員中央、地方政府及核子反應器經營者進行聯合演習,演習項目包括廠內機組搶救、輻射偵測、劑量評估、民眾掩蔽、疏散及收容、碘片發放、輻傷醫療救護與污染清除等,以檢視核電廠及各應變單位之應變能力。3.查核一廠1號機及2號機分別於103年及104年間大修,完成燃料更換作業後,用過燃料池即達到滿儲,其中1號機目前尚未起動,2號機運轉至1066月初止。據該會說明,核一廠兩部機組均停機已久,燃料衰變熱低,只有在長時間喪失冷卻且未介入處理之前提下,才有可能導致燃料熔損,電廠只要依程序進行應變,不致到達大量輻射外釋之全面緊急事故。另若依目前辦理頻率,核一廠將於110年度再度辦理核安演習,惟屆時該廠機組停機時間將達4年以上,發生核事故之風險更低,且核二廠機組之運轉執照期限於110年起陸續屆期,爰有研議調整核安演習實際辦理頻次之必要。4.1079月辦理之第24號核安演習,雖核一廠2套機組已停機多時,惟該次演習參與民眾人數(含應變計畫區內之學校師生)共5,525人、參與率18.58%,遠高於該廠上次演習(104年、2號機仍運轉中)之3,848人、參與率12.80%,且該次演習民眾參與率18.58%亦高於106年度核二廠演習之參與率13.51%,並未因核一廠機組停機、風險降低,而適度縮減演習規模,與核子事故緊急應變法施行細則第10條之修正意旨未合,嗣後允宜適度縮減已停機電廠之演習規模。

綜上,因應國家政策,核能電廠將陸續除役,該會已於10610月修正現行規定辦理核安演習之頻次,由每年1次,調整為每3年辦理1次。惟查目前核安演習仍依往例辦理,尚未依核電廠實況調整辦理頻次,且未因核一廠機組停機、風險降低,而適度縮減演習規模,與核子事故緊急應變法施行細則第10條之修正意旨未合,嗣後允宜適度調整辦理頻次及縮減已停機電廠之演習規模,以符實需。爰要求原子能委員會於2個月內將書面報告送交立法院教育及文化委員會。

提案人:陳亭妃

連署人:鍾佳濱  黃國書

2.查原子能委員會製作之手機軟體APP「全民原能會」,於106121日上架至今,截至1071117日,於手機雙平台統計下載次數僅846次,足見成效不甚理想。

綜上,原子能委員會應儘速改善並提升軟體之能見度、鼓勵民眾下載,爰要求原子能委員會於2個月內向立法院教育及文化委員會提出書面報告。

提案人:李麗芬

連署人:陳學聖  張廖萬堅 高金素梅

參、對於委員質詢要求提供相關資料或未及答復部分,請相關機關儘速以書面答復。

散會

主席:請問各位,上次會議議事錄有無錯誤?(無)無錯誤,確定。

進行討論事項。

討 論 事 項

一、繼續審查108年度中央政府總預算案有關教育部及所屬單位預算案。

二、繼續審查108年度教育部主管48所國立大學校院校務基金、國立臺灣大學附設醫院作業基金、國立成功大學附設醫院作業基金、國立陽明大學附設醫院作業基金、國立社教機構作業基金、國立高級中等學校校務基金、學產基金、運動發展基金、大專校院轉型及退場基金。

三、繼續審查108年度行政法人國家運動訓練中心預算案。

四、繼續處理中華民國107年度中央政府總預算案有關教育部主管預算(公務預算)解凍案2案。

()教育部函,為107年度中央政府總預算決議,檢送「凍結教育部第1目『一般行政』『辦理本部法規疑義之研議闡釋、教師申訴案件與國家賠償業務及訴願業務等』50萬元」書面報告,請查照案。

()教育部函,為107年度中央政府總預算決議,檢送體育署繼續凍結「第一預備金」預算之二分之一、「體育行政業務」200萬元及「國家體育建設─推展國際體育」200萬元書面報告,請查照案。

主席:現在開始進行預算審查及處理。請議事人員宣讀預算案及提案內容,包括教育部及所屬單位預算案共計465案、教育部主管各非營業基金預算案共計23案、國家運動訓練中心預算案共計1案,以及解凍案,並進行討論與協商。



























Shape2

45