Shape1

立法院公報 第107卷 第19期 院會紀錄


主席:報告院會,外交及國防委員會審查部分除保留部分外,其餘均照協商結論通過。

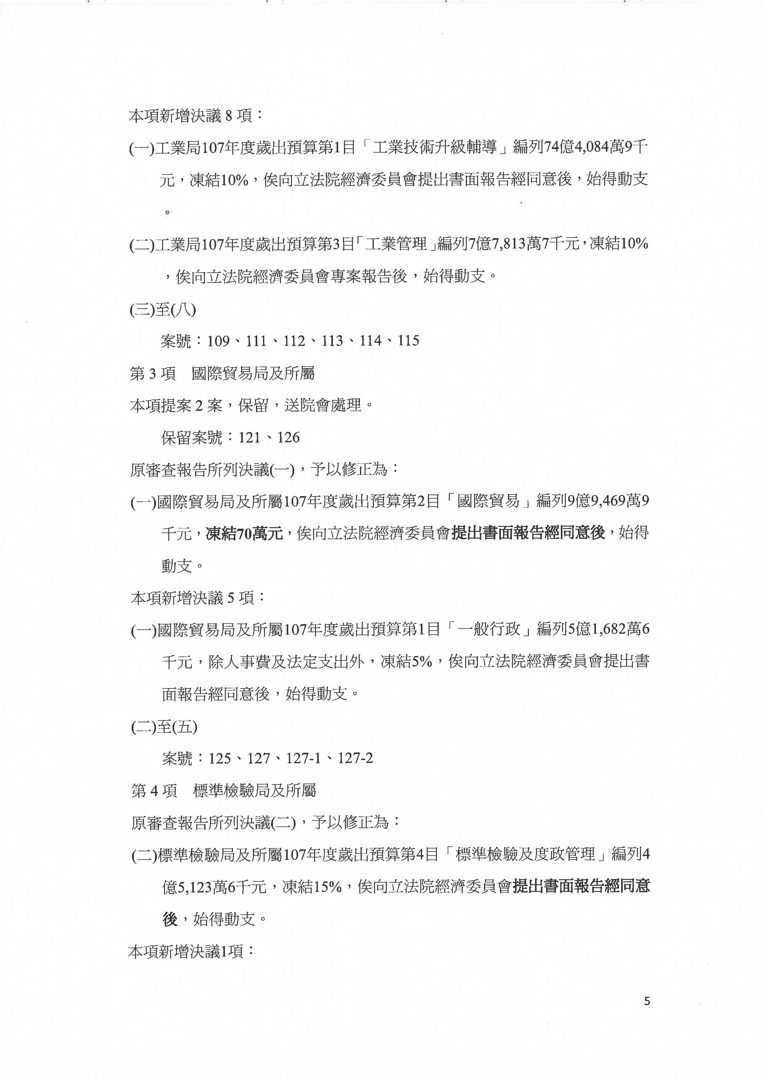
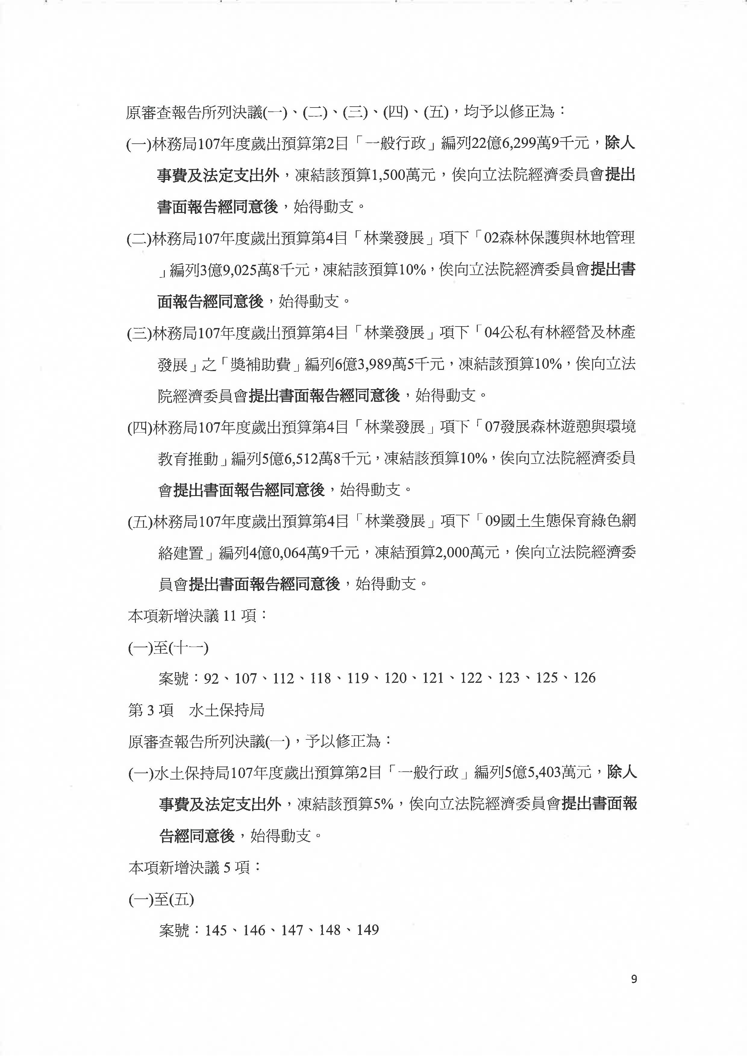
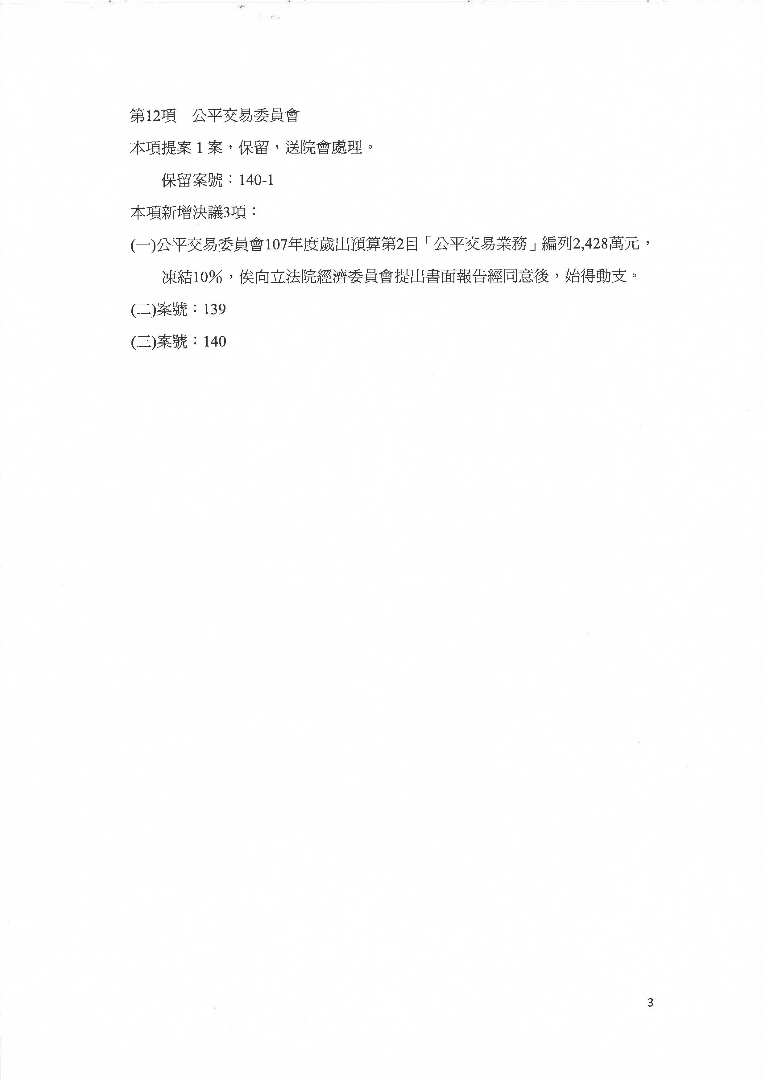
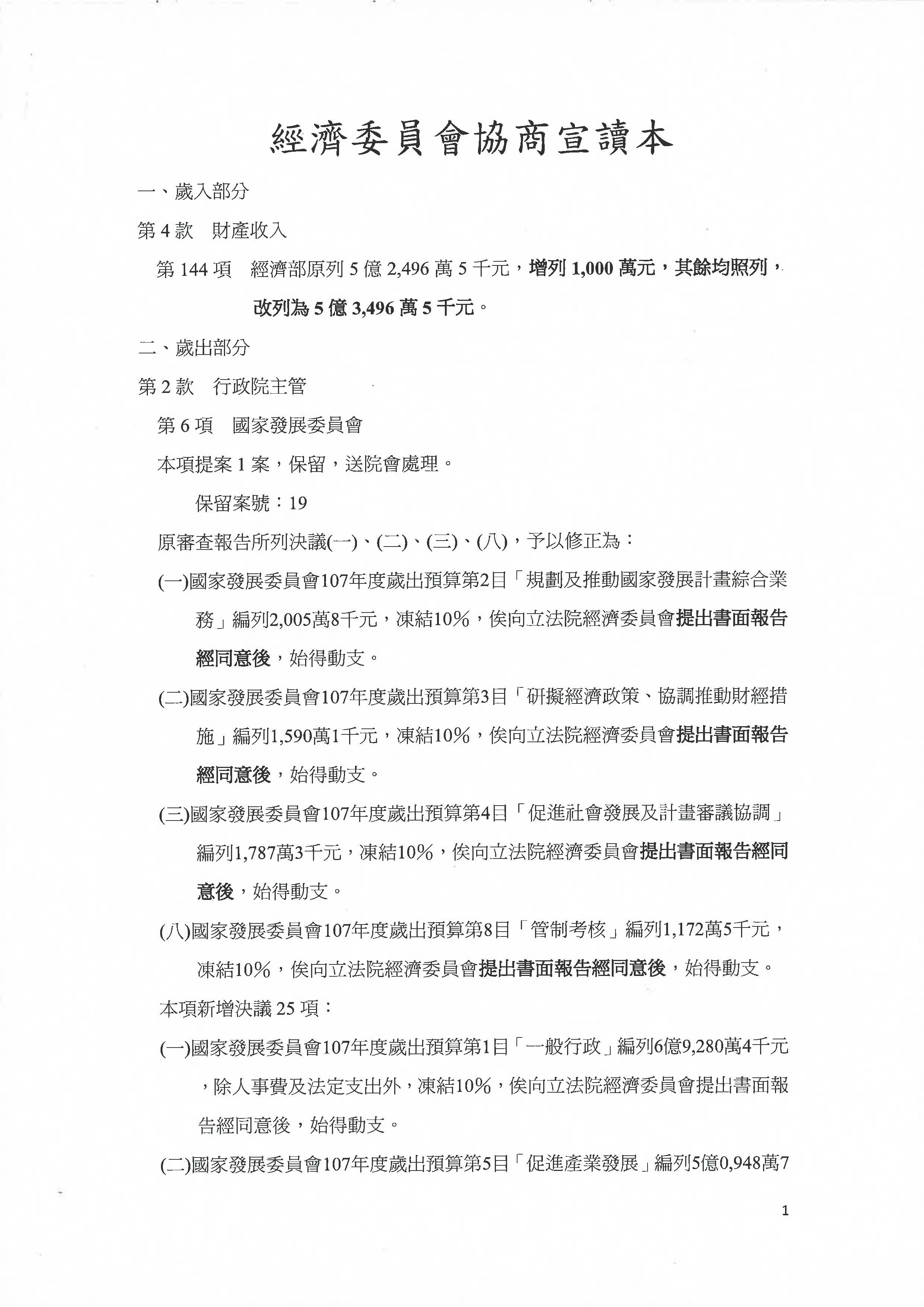
宣讀經濟委員會部分。

主席:報告院會,經濟委員會審查部分除保留部分外,其餘均照協商結論通過。

宣讀財政委員會部分。

主席:報告院會,財政委員會審查部分除保留部分外,其餘均照協商結論通過。

宣讀教育及文化委員會部分。

主席:報告院會,教育及文化委員會審查部分除保留部分外,其餘均照協商結論通過。

宣讀交通委員會部分。

主席:報告院會,交通委員會審查部分除保留部分外,其餘均照協商結論通過。


81