立法院第9屆第5會期司法及法制委員會舉行「民法繼承編」公聽會會議紀錄
時 間 中華民國107年5月10日(星期四)9時至11時46分
地 點 本院紅樓302會議室
主 席 段委員宜康
主席:現在開會。今天立法院司法及法制委員會舉行「民法繼承編」公聽會,行政院及司法院提案修正民法繼承編及其施行法,因為修法涉及遺囑要件、喪失繼承權認定、繼承受侵害請求權時效、遺產分割方式及特留分比例等條文,修正幅度為近20年最大程度異動,影響社會深遠,故委員會希望能聆聽各方見解。去年3月13日排案完成詢答之後通過決議,要求先召集公聽會之後再繼續審查,所以今天上午召開公聽會,下午會議就會繼續進行審查,我們希望修法能更為周延。
本席在此先向大家說明,下午的審查還要看是不是能夠達成共識,否則也不一定就能夠進入逐條討論,說不定會先進行大體討論。
現在先請議事人員宣讀今日討論提綱。
討論提綱:
隨著時代更迭,「家」的結構型態已有所轉變,現行民法第1138條及第1144條規定之法定繼承人(例如兄弟姊妹)及其應繼分,有無調整之必要?若有,應如何調整?
一、民法有關特留分之規定,旨在藉由限制被繼承人對其財產之死後處分行為,來保障繼承人之繼承利益,尤其是避免過去重男輕女之觀念,導致女性繼承人未受遺產分配之情形發生。近年來,尊重被繼承人意思自主的意識漸抬,且社會上重男輕女之觀念日趨薄弱,特留分制度之功能意義是否仍在?有無修正之必要?修正特留分規定對於女性繼承平等權的實現有無不利影響?
二、現行民法第1140條規定,第1138條第1款所定第1順序之繼承人喪失繼承權者,例如:故意致被繼承人或應繼承人於死而受刑之宣告或偽造、變造被繼承人關於繼承之遺囑等,其直系血親卑親屬尚得代位繼承其應繼分,是否妥適?
三、依現行民法規定,親屬會議有酌給遺產、選任遺產管理人及確認遺囑真偽等權限;惟於現今社會,召開親屬會議實屬不易,成效亦為有限,宜否刪除親屬會議制度,而由遺產管理人、遺囑執行人或法院行使其權限?
四、對於本次「民法繼承編部分條文修正草案」之修正內容,有無其他意見?
主席:在發言之前,本席有幾點向大家說明:
本公聽會將請各位學者專家先發言,發言順序依照簽到先後次序,如果需要提前發言者,請先告知主席台,我們會在徵求同意之後予以調整。
本院委員基本上並不開放發言表達意見,委員如果有意見,下午開會時歡迎各位委員來表達意見。不過在學者專家及部會代表都發言結束之後的第二階段,在場委員若想向學者專家提出請教詢問,而會議還有時間的話,我會安排委員向各位提出問題請教。本席亦會請政府機關代表發言,並針對學者專家的意見加以回應。
在第一階段,各位的發言時間原則上是8分鐘,各位可以看到會場左右兩側均有計時器,在發言時間屆至前1分鐘,議事人員會按鈴一聲予以提醒,時間屆至時會再度按鈴,但是這個時間對各位來說並沒有強制性,只是希望各位儘速完成發言,請各位自己掌握時間。
在政府機關代表發言之後,如果還有時間,我們就會開放第二輪的發言。由於公聽會主要是在聽取學者專家意見,所以給予每位學者專家的發言時間為8分鐘,如果本院委員需要提問的話,會在第二輪開放提問,發言時間到時候再宣布。
各位的桌上都有各機關所提出的書面意見,以及部分出席學者專家所提供的發言提綱或書面意見,請各位自行參閱。
現在就先請專家學者依序發言,首先請尚澄法律事務所蔡昆洲律師發言。
蔡昆洲律師:主席、各位委員。很榮幸有這個機會能參加民法繼承編的公聽會並且登記第一位發言,也感謝大家的禮讓。今天在場有很多我尊敬的專家學者,也有很多位是我的老師輩,各位都是民法的專家。
我今天想跟大家說明一個概念,是比較偏向公司經營及企業經營方面的,大家可能會好奇公司經營跟企業經營與民法繼承有什麼關係,這就涉及台灣長久以來而且現在越來越重要也越來越難以處理的家族企業繼承問題。
螢幕上有我個人的簡歷,我先跳過,其實大家可以看到,我主要的經歷其實都比較偏公司法跟金融法方面,這也是我今天選擇這個主題跟大家分享的原因。另外,上面沒有寫到的是,我先前曾擔任經濟部中小企業榮譽諮詢律師,對於中小企業的一些狀況也稍微有些了解。
接下來我就直接切入正題,大家提到所謂的家族企業傳承時,首先可能會想到的就是先前發生的一些新聞事件,包括台塑集團跟長榮集團家族內部關於繼承及創辦人遺囑執行的問題,很多人在那個時候會發現到,以長榮集團為例,張榮發創辦人雖然有留下遺囑指定由他的第三個兒子來繼承長榮集團的經營權,但是因為股權分配的關係及民法繼承中關於特留分與應繼分的規定,導致長榮集團內部針對企業經營權這件事情還是發生了滿大的糾紛,到現在其實也還沒有真正獲得解決。
在這邊要跟大家講一下為什麼家族企業傳承在台灣是一個特別嚴重的問題,依據2017年中小企業處所做的調查,台灣的中小企業負責人年紀在50歲以上的占比超過半數,坦白說,台灣的企業經營主已經傾向老年化的狀況了,甚至60歲以上經營者的占比都還非常高。他們終究必須要把企業傳承給下一代,但是絕大多數的企業主在企業傳承的準備不足,高達8成以上的公司重要決策者仍然是創辦人,也就是第一代,目前大概只有1成(約17%)的企業有開始做傳承的規劃及試著把家族企業傳給下一代,但仍然有高達6成以上的企業對於要怎麼把企業傳給下一代是完全沒有任何規劃的。
企業傳承的問題為什麼這麼嚴重?因為這不單只是私人企業個人的問題,其實也已經影響到整個國家的競爭力。去年下半年華人家族傳承論壇有做相關的調查,他們在研究兩岸三地的上市櫃公司之後發現,家族企業在交棒後,其市值下滑的有將近6成,如果傳承不順利或發生爭議,更可能造成企業的倒閉危機。對於中小企業來說,如果沒有人接班的話,這個企業有可能就消滅掉了,而這個企業原本所有的經營經驗、技術及就業人口等也會因此而流失,對產業來說也會造成供應鏈上的問題。這個情況其實已經進一步的影響到整個台灣企業的企業價值,根據剛剛所提華人家族傳承論壇針對兩岸三地百大家族經營事業市值占比所做的調查顯示,台灣家族企業市值占比從2012年的61%下滑到2016年的26%,資產占比也從2012年的45%下滑到2016年的22%。
螢幕上這張圖表簡單而清楚的顯示了2015年兩岸三地家族控制人世代的情況,因為台灣經營階層世代的年紀比較大的關係,所以2015年有很多企業都面臨了必須要把家族經營權交給第二代甚至是第三代的狀況,從圖表上可以看出來,將近3成都必須要把家族企業傳承給下一代,有4%是已經傳到第三代。
我在這邊特別提出台灣家族企業所面臨的兩個特有問題,第一個問題是經營者對家族企業的持股過低,台灣的家族企業都是用所謂的財務槓桿來控制經營的事業,以台灣的情況來說,台灣家族企業的槓桿比大約是10倍,簡單講就是整個家族的控制性持股只占整個事業體的十分之一左右,這個比例其實是非常的低。這樣所會造成的問題是,在經營策略上必須做很多的compromise,就是必須常常跟其他的大股東、家族派系或外界參股的股東去協調一些企業經營的方向及規劃,對於二代接班時想要去做產業轉型,將會是一個非常不利的狀況,因為在股權分散的情況下,經營階層很難去做一些比較大規模的調整,他的經營也就會比較傾向於保持現狀跟保守。
第二個問題是因為其繼承權過於分散,因為許多家族的控股形態是由家族來共同經營,其後面的控股可能分成好幾個家族,例如往上推可能是好幾房共同經營的,但隨著一代、一代不同世代的傳承,其股權結構就會變得更加分散與複雜,家族內部要去統合經營意見,或是剛剛特別提到針對未來所做的決策要取得共識,就會變得更加的困難,這某種程度是跟台灣的繼承制度有很大的關係。
接下來我要談的是企業傳承所面臨的法律繼承問題,在民法繼承制度裡,對於家族的企業繼承有兩個最主要需要處理的問題,實務上所遇到的就是遺囑跟特留分的相關規定。對於中小企業的經營者來說,原則上還是會依據民法的相關規定來安排其事業的繼承,只有極少數的大型集團企業才有能力透過股權規劃、境外控股或信託方式來安排其事業的繼承。另一方面,因為我國現行民法規定過於重視法定繼承制度,對於透過遺囑或生前安排方式來安排繼承事項的規定,相對而言在法律上的規範比較少,也比較次順位一點,而且對於遺囑的規範過於簡略,非常不符合現在的狀況。例如這次提綱特別提到的親屬會議部分,我們在實務上操作就會知道,親屬會議非常的不切實際,坦白說,親屬會議要能順利成功達成共識的可能性相當低,對於相關當事人來說,他其實也非常不能夠接受為什麼一個平常幾乎沒有往來的親屬可以決定跟他切身相關的遺產繼承事項。
有關特留分的部分,這會是今天要討論的一個重要問題,但是我在這裡只想要提醒大家,特留分並不是每個國家都有的規定,特別是英美法這種所謂Common Law體系裡,其實是完全沒有所謂特留分的規定,但相對的,他們針對遺族生活的維持會有一些相對應的規範。我認為大家應該要去思考特留分當初真正立法規範的目的是什麼,是要賦予這麼大的強制力去影響被繼承人自由分配遺產的意志嗎?還是只想要能維持這些遺族的生活必須所需?特別是當它跟企業經營自由發生衝突時,應該要如何配合?我覺得這個大家可以好好思考一下。
我本來還要分享一個實際的案例,但因為時間關係,我就先略過了。最後,我提出一個很具體的建議,今天主要會討論到遺囑跟特留分的問題,我剛剛講了這麼多,其實就是希望提醒大家,在思考民法的問題時,希望大家也可以思考到這會牽連到台灣的企業,特別是中小企業在面臨其經營抉擇時所可能可以使用的法律上制度。就律師的立場及就企業經營的立場來說,當然還是會希望盡可能給予這些企業經營者比較大的彈性跟形成自由,讓他能夠妥善的安排其事業要怎樣被繼承或被傳承。以上,謝謝。
主席:謝謝蔡昆洲律師,您想要分享的實際案例,我們歡迎您於第二階段再發言。
另外,如果我沒有誤解的話,蔡律師是站在台灣中小企業的家族傳承角度,提出這次修法關於特留分是不是應該考慮繼續保持或是修改降低其比例,是這樣嗎?
蔡昆洲律師:我會建議給予比較大的彈性,是不是思考改成讓遺族可以聲請維持生活所需的方式?不一定要用固定比例的方式來規範。
主席:我剛才已經向大家說明,再說明一次。第一階段每位發言時間8分鐘,在各位面前的牆上有計時鐘,請大家把握時間。我們依照簽到的順序邀請各位發言。
請東吳大學法律系黃陽壽教授發言。
黃陽壽教授:主席、各位委員。我要先簡單的介紹一下。因為我當了46年的律師,也教了30幾年的民法及中國大陸的民法。因為給我的時間非常倉促,所以寫出一份好簡單的書面,我怕你們誤會當一個教授這麼不認真。因此,請大家多多見諒,因為時間太短了。我等一下還會就這份書面與大陸的法制比較,供各位參考。但是我要聲明,我非常愛台灣,絕對不要把我看成紅色的人。
關於討論提綱,我提供下列淺見,未必很詳細,但是就我的教學或執行律師業務的經驗,我對這樣的修正提出我的看法,如果該肯定的,我還是非常的肯定,剛好我心中的需要也被立法,把它填補或修改。
第一,有關提綱一,誠然我國民法有關特留分制度係為保護法定繼承人而對被繼承人遺囑自由加以限制之制度,其旨在藉由限制被繼承人對其財產之死後處分行為來保障繼承人之繼承利益,尤其是避免過去重男輕女的觀念,導致女性繼承人未受遺產分配的情形發生。近來民法已有朝向個人財產自主的發展趨勢,我非常肯定這一點。從社會主義變成個人主義的趨勢發展,個人財產自主的處分是遺產繼承尊重被繼承意思自主的意識抬頭,且社會上重男輕女的觀念亦日趨薄弱,我認為現在反而是男生需要受保障,女權非常獲得尊重。特留分制度原有的功能和意義之情事已經有所變更,允宜適度修正調整,俾資因應之必要。諒適度修正特留分規定對於女性繼承人平等權之實現亦無不利影響。
比較兩岸的繼承法制,中國大陸現行繼承法並無特留分規定,惟目前正準備制訂之統一民法典針對繼承編草案已經提出學者建議稿,適度參採台灣民法特留分制度,正進行立法工作。他們採取我們的制度在做,本來沒有反而變成有。諒從其司法實踐之經驗,即執行繼承法之實務經驗,他們一定認為有設置的需要才會這樣修正,從無到有。
第二,擬修正草案第一千二百二十三條、第一千二百二十五條的修正條文內容與說明,係採溫和漸進地降低特留分之模式予以修法。我認為這是妥當的,不要一下子變化太多,只是降低特流分的分額值得贊同。惟允宜就立遺囑時應對於遺囑生效時,也就是被繼承人死亡的時候,不能維持生活的父母、配偶之繼承人,或不能維持生活且無謀生能力的其他繼承人,保留必要的遺產分額強行規定,即一般學術上所講的必留分,特留分與必留分有所不同,並於特留分與必留分競合時,另外做出優先適用必留分的規定,以善盡其死後扶養照顧弱勢繼承人的義務。此外,關於不適用特留分的情形,諸如(一)特留分繼承人喪失繼承權時不受限制;(二)特留分之繼承人於繼承開始後拋棄繼承權者;(三)特留分繼承人依遺囑繼承(包括遺贈或指定應繼分)而取得相當於特留分之遺產者,允宜做出不受特留分限制的規定,庶得周全。這是初步粗淺的想法,也許不夠成熟。
有關討論提綱二,現行民法第一千一百四十條規定,第一千一百三十八條第一款所定第一順序繼承人,因故意致被繼承人或應繼承人於死亡而受刑之宣告等喪失繼承權之事由,事由大概有五、六種,而喪失繼承權者,其直系血親卑親尚得代位繼承其應繼分,非但有悖公平正義,而且無法防免不正或違法行之道德危險。修正草案第一千一百四十條、第一千一百四十五條的修正條文內容和說明,不使喪失繼承權人的直系血親卑親屬仍可取得代位繼承,應該非常妥適。
至於大陸的制度,大陸從幾十年前的繼承法(即現行繼承法)關於這種喪失繼承權者,本來就不給予代位繼承權,只有先死亡的那一個可以而已,所以現在修法如果果真通過,也就跟大陸的制度相類似。另外,現行民法第一千一百八十八條規定,受遺贈權之喪失也準用第一千一百四十五條繼承權喪失的規定,所以修正後還是準用,我的看法是這樣就會比較周全。
第三,有關討論提綱三,依現行民法規定,親屬會議有酌給遺產、選任遺產管理人及確認遺囑真偽等權限;只是現今社會中,召開親屬會議實屬不易,成效亦為有限,我認為允宜刪除親屬會議制度,為什麼要刪除?是因為現在人口很少,男女結婚好多都不分族了,小孩又生得少,親戚很少,而且都是小家庭,親戚本來就少了,要構成五位親屬會議的成員真的太難、太難,而且以我的經驗及感覺,親屬會議的形式已經變成一個夕陽的制度,所以我認為允宜刪除親屬會議制度是很正確的,而由遺產管理人、遺囑執行人或法院行使其權限,為因應現代社會親屬會議功能不彰之情形,始能順利產生遺產管理人,修正草案爰刪除現行透過親屬會議之相關程序規定,並修正為由利害關係人或代表公益之檢察官聲請法院選任遺產管理人,要屬得當,殊值贊同,謝謝大家。
主席:謝謝黃教授,黃教授特別提出希望能優先適用部分繼承人的保留必要遺產分額,就是特留分的強制規定,也希望能做出不受特留分限制的例外規定。謝謝黃教授的寶貴意見,我跟各位說明,因為民法繼承篇修正的幅度非常大,我們給各位的發言時間可能不夠,剛才給黃教授的時間大概是超過10分鐘,所以接下來給以下各位發言的時間還是8分鐘,但必要時還是會延長2分鐘,意即各位看到的計時器到8分鐘後,鈴響後會繼續計時2分鐘,讓各位可以比較好掌握時間。
依照簽到的先後順序,接下來請君臨國際法律事務所林妍君律師發言。
林妍君律師:主席、各位委員。這是我第一次參加公聽會,我也是很臨時接到通知,所以我的簡報做得比較簡單一點,我會以口頭補充的方式,請大家多多指教,謝謝。
廢話不多說,我趕快進入正題,關於提綱一特留分的檢討,因為提綱有討論到現在重男輕女的思維似乎有比較薄弱,但以我在實務上以及處理案件的經驗,其實我認為重男輕女的思維在台灣的社會還是很普遍,我以新北市比較郊區的區域舉例,比如鶯歌或三峽,我去這些地方做法律諮詢以及接觸地方的一些案件,發現還是有非常多的家族和長輩有非常濃厚的傳統家庭思維,所以在這些地區的很多女性,其實他們還是活在一個滿不平等的狀態下。當然,還有先進與專家有討論到我們還有一個遺產酌給請求權的制度可以作一個搭配,但是我國民法第一千一百四十九條的遺產酌給請求權,是要先經由親屬會議去定一個金額出來,但是我們的親屬會議多半是由長輩所組成,其實這些長輩本身也是有比較舊的重男輕女思維,其實你要再請這些已經存有固守舊思維的長輩來給比較年輕的女性晚輩遺產酌給請求權,其實是很難的,不然就是定得微乎其微,甚至會比現在的特留分少很多,在這些重男輕女思維家庭長大下的女性,我發現其實他們多半也都很弱勢,你要他們再去打官司,透過漫長的家事庭的訴訟來爭取自己一點點基本可以擁有的遺產,對他們來說也是非常困難。所以我會認為,其實特留分的保障還是有保留的必要性。
第二點,關於前後婚姻子女權益的保障,其實這是我執業的一些觀察和經驗所擁有的一點小小感觸跟各位先進分享和討教。我舉個例,我當事人的爸爸是一個老榮民,他是爸爸跟第一任妻子所生的子女,後來爸爸在年紀很大時跟媽媽離婚,爸爸又再娶,他的後媽其實也有子女,我發現很多家庭真的都有這樣的狀況,會造成後媽跟子女會千方百計想要防堵前婚姻子女來爭產,所以他們會使出很多招數,甚至是很不道德的方式,比如他們會把老人家帶走,或把老人家一直換安養院,以致於讓前婚姻的子女根本很難聯繫和找到老人家,因為他們也不會給老人家手機,所以他們可以用很多方式把持、控制老人家,讓這個身體已經很虛弱、甚至無法行走的老人家跟其前婚姻子女無法有任何聯繫,我自己遇到的狀況甚至還有些家庭是後媽或後婚姻的子女會用控制跟脅迫毆打老人家的方式,讓老人家對遺囑有一些非常不平衡的預設跟安排。我自己觀察的狀況是其實很多老人家在身體有病痛或是纏綿病榻的時候,他們的內心其實也很脆弱,所以他們會很仰賴這時還守在身邊的子女,即使他也知道這個子女並不道德,對於前婚姻的手足並不厚道,但是他們往往會礙於當時自己的一些難處,會被迫做出不是很公義、完全剝奪前婚姻子女繼承權益的遺囑內容。
我感受到的是,像我的當事人是前婚姻的子女,後來要透過打官司的方式,想各種法律上能夠救濟的管道來把遺產討回來或彌補的方法,但以現在的司法實務訴訟上來講,其實是很辛苦的,之前我還跟一位在民事庭工作十幾年的退休法官討論我的案例,他說我這個案子很難啦!大概沒有救了,要討回很難,搞不好對方早就脫產了。所以,我認為現在民法特留分的規定至少還是給繼承人最基本的保障,不會到完全沒有的地步。
另外,我也提到民法第一千一百四十五條有關繼承權喪失的事由可以跟特留分做配搭,就是讓那些重大侮辱父母或者是在道德上有嚴重瑕疵者──以公平角度而言真的不適合繼承遺產的子女可以被排除在外,我認為民法第一千一百二十三條和第一千一百四十五條目前是形成一個還算穩定的平衡配搭。
有關提綱二,已喪失繼承權子女的直系血親卑親屬(也就是孫子女)能不能代位繼承祖輩的財產?就我自己執業的一些觀察,我發現很多的祖父母雖然對於有重大侮辱或不孝順的子女會有很強烈的反感,甚至也許不願意讓他們繼承自己的財產,但是他們對於孫子女倒未必會有這麼強烈的反感跟排斥的心態,他們也許覺得子女很不孝順,但是有些祖父母對於孫子女還是很想給予照顧。所以,我認為代位繼承還是可以有討論跟保留的空間,尤其是在偽造、變造遺囑的情形之下,往往祖父母已經過世了,如果直接用法律規定撇除孫子女的代位繼承權利,就會形成一個沒有辦法再挽回的狀況,因為祖父母經不在了,他不可能再去特別立遺囑讓孫子、孫女擁有繼承或是繼承一部分遺產的機會。
繼續我再提到假意收養的歪風。之前我聽過有學者提過,就是已喪失繼承權的人原本沒有子女,後來趕快去收養小孩以作為彌補。不過,我後來發現現在家事法庭的法官對這部分都很盡責,在審查收養未成年子女或成年子女時,家事庭法官都會很小心審核這一塊,就這部分我是還滿肯定現在家事庭法官對案件的用心,我很敬佩他們,所以我覺得這個考量倒是還好。
有關提綱三的親屬會議,我提出一個不同的意見。我認為可以考慮要不要留下親屬會議,雖然現在看起來一般的家族成員都很少,好像沒有留著的必要,但我思考到台灣已經步入老年化的社會,老人家還是很多的,而且現在各個地方法院的家事庭,法官的工作量真的是太重、太重了,如果這麼大幅度的把很多工作都略過親屬會議,直接交由檢察官或法官,尤其是交由家事庭的法院來決定,以目前法官的工作量就已經超重的情況來講,我覺得以後可能會更不利。所以,我認為除非在法官員額配置上有增加,否則可能還是可以有考慮的空間。
最後,我要補充一點,我看到這次的修法有提到是不是要修正第一千二百一十三條,就是對於已經封緘的遺囑,有提議修法在公證人面前才能打開,以往的舊法是要在親屬會議前打開,因為現在很難召開親屬會議,所以就改在公證人面前。我覺得這個改變是好的,但是我認為這樣的改變不代表親屬會議要刪掉,因為有些家族的人口還是滿多的,而且他們的財產也很多,這樣的家庭如果沒有親屬會議,光是訂一個遺產管理人就會有很多意見,光是訂一個遺產管理人,可能法官就要思考很久、很久,那還不如讓這個家族自己來決定他們的遺產管理人,或者是由他們自己決定選派一個人選。
以上是我的淺見,供大家參考,謝謝。
主席:謝謝林妍君律師。林律師提供的寶貴意見包括站在保障女性的立場能夠保留特留分的規定;另外,這次本來司法院跟行政院的提案要將喪失繼承權人的直系血親卑親屬的代位繼承權利予以去除,林律師希望能夠再思考、能夠保留,也希望考慮保留親屬會議。大概是這樣,謝謝。
繼續請國立臺北大學法律學系戴瑀如教授發言。
戴瑀如教授:主席、各位委員。今天我以學者的立場,對於這次民法繼承編的修正草案,試圖從所謂的法理基礎出發來做討論;另外,我一直很深切的希望,民法親屬編和繼承編其實有相當多的連貫,但是我們每次修法往往都會造成一些衝突跟矛盾,我今天也是基於這樣的立場來提出以下幾個意見。
提綱一有關特留分的部分,特留分制度到底要存要廢?長久以來一直是學者熱烈討論的話題,從整個家庭結構的變遷所導致對目前現行法的一些檢討,我覺得對特留分的存廢與否的確應該要加以考量。我在書面意見第一點即提到,特留分制度要考慮其立法意義以及在目前的家庭、社會是否還有存在的必要。特留分的分配範圍是以法定繼承人作為依據,因為現在是採取有限血親繼承,所以其實沒有很多,也就是四順位,但是我們可以考量特留分的立法目的,大部分都認為這是所謂扶養義務的延長,尊重被繼承人以遺囑立定分配財產的遺願,但是相反的也要兼顧對於家庭制度是不是還要用法律特別保護的必要性。在這樣的前提下,我們再來檢視這個規定,我的書面意見是認為在這個修法上可以朝向到底還要不要這四個順位都要兼具去思考,也可以講說為什麼法定繼承人需要四個順位?是因為在被繼承人沒有立遺囑的情況底下要避免國家與民爭利,所以我們要儘量找出所謂的血親繼承人,讓他還能夠繼承被繼承人的財產。相反的,當被繼承人有立遺囑的時候,有關特留分的規定,它並不一定要跟法定繼承人的四個順位作很緊密的扣合,而是我們可以去考量在這樣的狀況下還有沒有必要用法律去保護他們這個受扶養的權利。我在書面意見裡面有提到,這些所謂的法定繼承人當然有比較緊密的關係,他們當然對於繼承有所謂的期待權,這也是我們為什麼在繼承法會規定法定繼承的主要原因之一。
我再從比較法的觀點來看,就算是個人主義很鮮明的德、瑞立法例,到現在都還是有保留特留分的規定,剛剛也有講到我們對於家庭這個制度還要不要做某程度的連結,我覺得特留分制度也反映了這樣的一種立法精神。我有列出德國和瑞士的立法例供大家參考,他們其實已經把特留分的權利人做了限縮,我也要強調不一定要跟法定繼承人做配合,因為德國其實是採取無限血親繼承主義,他們法定繼承人的範圍比我們更廣,所以堂兄弟姊妹全部都可以繼承,這種立法是基於不要與民爭利的考量,但是反而因為特留分是兼顧死後扶養的部分,所以他們就加以限縮了,只限於最緊密的而有扶養義務之需求者,像德國就以父母和配偶為限,但是特留分還是二分之一。至於瑞士,子女的特留分是四分之三,父母跟配偶也都還有二分之一的特留分。
我其實對於我們到底要修減多少並沒有強烈的立場,我們可以去考慮對於這方面的其他意見,包括對於女性的子女要不要透過特留分予以保障,我想其他學者專家也會發表他們的意見,不過我要強調我所提書面意見裡面的第三點,我們在考量家的結構型態轉變下,對於第三順位跟第四順位的法定繼承人也就是兄弟姊妹跟祖父母,我們是不是還要讓他們取得特留分,他們的正當性基礎其實會變成是有疑問的,因為畢竟現在我們是高齡社會,在兄弟姊妹之間等到年長之後有繼承問題的時候,他們之間的緊密連結度到底還在不在,甚至他們還需不需要靠你扶養,我覺得這些都是很大的問題。所以其實我們可以考慮在特留分請求權的範圍去限縮到父母、配偶跟子女的部分,但是對分數要不要調整,我覺得可以維持,如果我們覺得還有保護的必要,那還是可以維持二分之一或是怎麼樣。以上是我對特留分所提的第一個意見。
第二,我覺得很遺憾,這次特留分的修法還是只限於請求權人跟他可請求的額度這些部分,可是我們在學說跟實務上還有更重大的爭議問題,像在修法後有把指定應繼分納入,但是並未明定死因贈與或是遺產分割方法之指定,這些等同於利用一些方式去剝奪法定繼承人的權利,可是還是都沒有明定,所以仍有產生爭議的可能。除此之外,怎麼去扣減這一點是最重要的,就是我肯定你有這個權利,但是你要怎麼實現,反而對扣減的方式都沒有明定,我們現在已經有五、六個不同的學說,意見非常的分歧,所以也造成在實務上主張的困難。
至於對特留分扣減權要不要限制行使的期間,在所有的繼承法裡面,包括繼承回復請求權甚至遺產酌給請求權,這次在我們的修正草案裡面也納入了期間的限制,但是需不需要將特留分扣減權也一併的納入,就整體來說,法律的修正應該要有所謂的一致性。
關於代位繼承的規定,我在這裡必須要強烈的聲明,把喪失繼承權從代位繼承的事由裡面拿掉,我們身分法學界一致認為不妥,因為從法理來看,我國的代位權是採取固有權說,這是身為代位人的固有權利,所以不應該受到被代位人行為的影響,包括他因為一些事由而喪失繼承權,然後影響到他們可以代位的可能性,我覺得這是從代位權的性質跟立法精神可以看到的第一點。然後從外國立法例來看,因為我們整個制度其實就是參照德、瑞還有日本的立法例,日本其實也受德、瑞立法例的影響很深,這些國家其實都還是把繼承權喪失列為代位繼承的事由之一。
最後,我想要針對立法理由提出駁斥,因為立法理由是很擔心會有道德風險,被代位繼承人有喪失繼承權事由卻可以藉由代位他的孩子繼承然後來取得遺產,好像這樣會非常不妥。但是我們仔細的想一想,如果代位人透過代位繼承取得這筆財產,其實這會是所謂未成年子女的特有財產,目前我們法律就特有財產是規定在民法親屬編第一千零八十七條,對於未成年子女特有財產是有管理使用收益之權沒有錯,但是要處分則是要以對該子女有利的方式為之。關於這個條文,其實我們也覺得在現代社會讓父母對於未成年子女的特有財產還有這麼大的權限已經非常不妥了,但是應該是要去修正特有財產的規定,而不是反過頭來因為要避免道德風險而要來修代位繼承從法理角度出發的喪失繼承權之規定。對岸中國大陸是把喪失繼承權拿掉,但是這是因為他們採取代位權說,在理論上是不一致的,所以我覺得對這一點真的是要思量我們是不是要參考中國那邊的法律來加以修訂。除此之外,還有尊重子女獨立人格的立法趨勢。
針對親屬會議這個部分,我個人是基於法理的一貫性,因為我們的民法親屬編已經大量的把親屬會議全數刪除,而由法院來取代其功能,除了一個漏掉的條文,就是扶養章裡面的第一千一百二十條,這是在修法的時候不小心漏掉了。我覺得這是一個普遍的趨勢,因為親屬會議的功能真的不彰,我們本來是希望親屬會議能夠秉持公正的第三人角度,然後在對於這個家族更有認識的情況之下來議決,可是在這樣的情形底下,基本上親屬會議應該已經沒有辦法達到功能,所以還是建議刪除。
那其他的部分因為我的時間已經不夠了,所以請大家參閱我的書面意見,我對於第一千一百四十五條繼承權喪失還有被繼承人沒有正當理由未盡扶養義務是否應納入這個條文有一些意見,我對遺產酌給請求權也有一些想法,請各位參酌我的書面意見,謝謝。
主席:戴教授認為特留分應該要更有彈性,另外對於代位繼承的部分也反對行政院、司法院的版本把繼承權喪失予以刪除,還有提出關於親屬會議和繼承權喪失的意見,也請各位一併參考。
請台北律師公會家事法委員會孫則芳副主任委員發言。
孫則芳副主任委員:主席、各位委員。基於我接到會議通知的時間較緊迫,所以我準備的PPT稍嫌簡略,但我是一個執業律師,目前在法律扶助基金會擔任專職律師,所接觸到的家事法案件的量也非常、非常的大,謹就自身工作的經驗提出一些淺薄的意見。其實我的意見跟戴老師大同小異,所以我就講得簡單一點,看戴老師有沒有第2輪發言的機會,或是把時間留給旁邊的施教授或林律師。
關於特留分的部分,很感謝有這樣的機會來這邊發言,所以我又重新去看了一些書、了解特留分的立法理由,比如基於道義、人情、倫理及生前扶養義務,這次大家修法的理由是覺得應該要尊重自由意志,但其實它還有一個很重要的功能,即具有社會公益的性質,亦即被繼承人生前扶養義務之履行。如果把特留分的部分予以刪減或剝奪掉,由於我們在法律扶助基金會看到非常、非常多弱勢的民眾,他只要犯了一點錯可能就眾叛親離、找不到工作,後半生完全要靠國家,犯了罪就找法律扶助基金,將來也可能到公立安養院接受安置,無形中花費了非常多社會資源,所以對於特留分的部分,它確實是有一些公益性目的存在,這是我個人的觀察。另外還有一個很重要的理由,就是繼承人間的平等維持,討論提綱裡面提到「社會上重男輕女之觀念日益薄弱」,就我工作上的實務經驗,跟剛剛林律師的看法一樣,就是其實重男輕女的觀念還是非常的濃厚,所以對於這次修法為什麼會從重男輕女此一觀點來看、到底有沒有什麼實證研究可以支持這樣子的一個觀點,我個人是有點存疑啦!我們上網找了一下,財政部每年都有做統計,最新的統計是在2015年,2016年的統計應該還沒有出來,2015年遺產稅申報拋棄繼承人數,女性比男性多了7,000人,另外在贈與性別統計上也永遠都是男大於女,而且女性所占的39.2%裡面也還沒有辦法排除所謂「小三受贈」的狀況,所以實際上如果贈與對象是繼承人,應該會更低於這個比例。
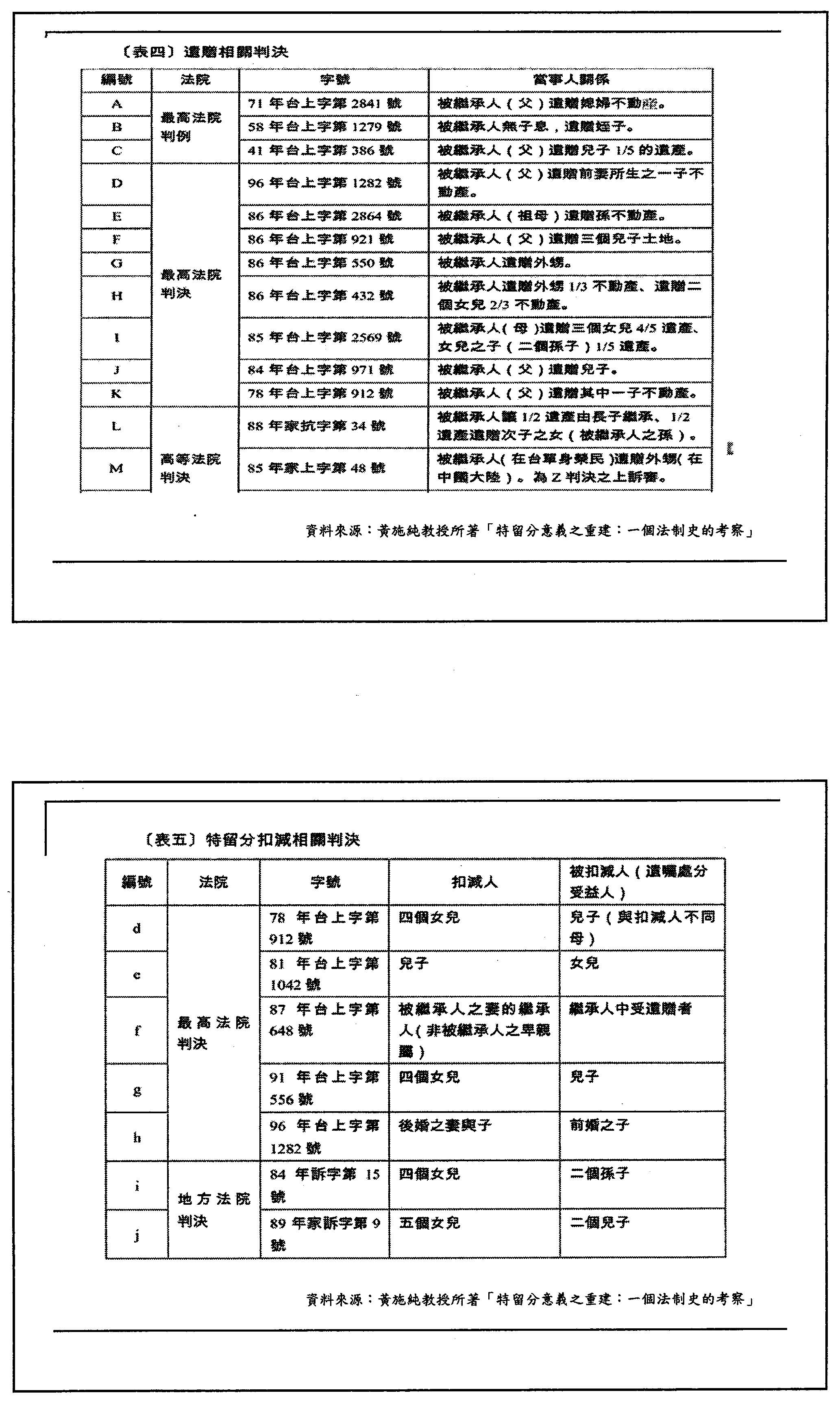
再者,臺大黃施淳教授所寫的一篇文章裡面針對判決所做的整理,簡報中的表四是關於遺贈的相關判決;表五是關於特留分扣減的相關判決,我個人看到這樣的資料後再做了一點分析。表四的贈與部分,在29件判決裡面有9件是贈與給兒子,另外贈與給孫子的有4件,也就是近5成比例的贈與對象是男性子嗣,要延續祭祀香火的意味非常的濃厚;至於表五,針對要提出行使扣減權的判決,7件裡面有4件的原告是女兒,向兒子提出,有2件是妻子向被繼承人的兒子提出,很容易看得出來女性繼承人的權利受到了侵害,所以在比例上才會如此懸殊。我的小結就是,被繼承人處分財產時,仍深受重男輕女觀念之影響。若朝向尊重被繼承人自由意志之方向修法,將特留分之比例降低,恐將更不利於女性繼承人。
有關討論提綱二代位繼承權的性質,我的意見跟戴教授也非常接近,實務及學說見解多數採固有權說,亦即代位繼承人係本於其固有之權力,直接繼承被繼承人,僅於繼承之順序上,代襲被代位人之位置而已。依草案第一千一百四十條之修正說明,代位人是「間接繼承被繼承人遺產」,這部分跟固有權說其實是不一致的,至於為什麼是這個樣子,好像也沒有說明理由。其次,就各國的立法例,剛剛戴老師也講過,包括鄰近的德國、日本等國家,仍然把喪失繼承權列為代位繼承之原因。
我們就贈與這部分來看,贈與人也可以撤銷贈與權,如果受贈人有一些應受到非難的行為,即民法第四百十六條規定的故意侵害之行為或不盡扶養義務,贈與人可以撤銷贈與。但是第四百二十條特別規定:「贈與之撤銷權,因受贈人死亡而消滅。」,其法理跟代位繼承非常像,也就是說即使受贈人或被繼承人有什麼應受到非難之行為,亦不應該讓他的下一代去承受。本次修法方向,朝「尊重被繼承人意思」之「個人主義」發展,但孫字輩的這些代位繼承人,其「代位者固有權利」亦為應予保護之個人權利,兩者相衝突時,很簡單的,這次修法就是選擇前者而揚棄後者,其理由為何?宜提出更多的說理。
關於討論提綱三親屬會議的部分,站在實務工作的立場上,我們確實覺得親屬會議發揮的功能很低,在第一千一百二十條還沒有修法之前,我幫法扶基金會的一位當事人去請求扶養,召開那個親屬會議就搞了快要半年的時間,真的開不成的話才能向法院請求,光存證信函我就不知道發了幾封!後來有修法了,但還是有扶養方法跟扶養費的部分,我有一個當事人目前在安養院接受政府的安置,他有很多小孩,其中有幾個就是故意不負扶養義務,如果要再開親屬會議的話,這個年邁的媽媽之兄弟姊妹有的在高雄,有的在臺南,也有的在花蓮,我真的是不曉得該怎麼開!所以親屬會議的部分,如果能夠跟親屬法之規定一起修正的話,我們覺得會更為合理。這次雖然在民法繼承篇方面把親屬會議的功能大部分都取消掉,而由一些適當的人甚至是法院來處理,我們表示贊同。另外就家事事件法之相關規定,建議也一併修正,應該修正的部分寫在我的PPT裡面,請大家參考。
此外,關於喪失繼承權的部分,草案第一千一百四十五條第一項規定第一,二款以「受刑之宣告」即足,不以判決確定為必要,其繼承權就喪失了。但問題是,刑事判決在一、二、三審之間常常來回擺盪,在還沒有確定之前,你說他就當然喪失繼承權,由於這是剝奪他的權利,應該要更慎重一點,如果只是「受刑之宣告」而他的繼承權就喪失了,是不是違反無罪推定原則?如果他被判無罪確定的話,那麼繼承權要怎麼恢復,則又是一個很麻煩的問題。其次,草案第一千一百四十五條第三項是規定第一項第一款至第三款「未受刑之宣告或判決確定,有事證足認其成立犯罪者,亦喪失繼承權」,什麼叫做「有事證足認其成立犯罪」?將來對此有爭議者,勢必訴諸法院判決認定,所以這樣子的立法是不是適當,也一併提出來請大家思考,謝謝。
主席:孫律師提到不贊成司法院的版本把特留分的比例降低,恐怕對女性繼承人造成不公平或使其更沒有保障;將喪失繼承權自代位繼承發生的事由中刪除,對此也表示反對;另外也提到家事事件法的相關規定應該要一併修正,以及喪失繼承權的要件是不是應該要再檢討。對於孫律師的意見,我聽到所引述的數字很有感覺,因為我太太他們家就是3個女生、1個男生,然後這3個女生統統拋棄繼承,他們也覺得這是應該的,這個應該是哥哥的權利,他們不應該去分享,所以就非常乖順的拋棄權利,這好像是一個普遍的現象,的確沒有錯。我們等一下可以請法務部說明為什麼會這樣定。
請德臻法律事務所李晏榕律師發言。然後請財團法人婦女新知基金會秦季芳秘書長準備。
李晏榕律師:主席、各位委員。首先跟大家說聲抱歉,因為我在準備今天發言的時候,並不是依照提綱的一、二、三,而是一個、一個法條去看,所以我等一下會直接跟大家講我對各個法條的一些想法。因為時間緊迫,我的東西都非常簡略,大家剛剛收到的書面,其實是我自己的一些思考脈絡,不見得是成文的文字化,等一下如果我的說明不是很清楚的話,希望會後還有機會跟大家討論。
首先是關於喪失繼承權的部分,因為今天是討論繼承編的修法,但是民法親屬編跟繼承編有很多東西需要配合一併檢視、一併去修正,我想提的是喪失繼承權事由的部分。台灣一直沒有分居的制度,而且很多夫妻的感情已經破裂沒有辦法回復,因為各種原因而長期分居,但是沒有去辦離婚,可能是因為傳統觀念或是其他的一些家庭因素的考量。我是認為如果台灣可以有分居制度的話,應該要在喪失繼承權的事由裡面去納入法定分居的配偶是不是可以繼承,這個部分可以先去討論。如果法定分居制度還沒有立法以前,是不是可以考量分居滿一定期間,對於這個一定期間,目前我沒有特定的想法,可能大家可以再討論,而一定期間以上的配偶,是不是就不能夠繼承?因為分居表示夫妻的感情已經破裂沒有辦法回復,但是他們可能沒有辦離婚,就此部分如果被繼承人沒有遺囑,或是配偶之間只是單純的感情破裂,沒有重大侮辱的情形之下,是不是可以考量納入成為喪失繼承權的事由?這是我的第一個想法,也許可以提供大家思考。
另外一個是第一千一百四十五條第七款規定,得以遺囑、書面、錄音、記錄影音等方式表示不得繼承,就是對於被繼承人有重大侮辱或是沒有正當理由的部分,但是我說實在話,我今天身為一個執業律師,其實最希望的是減少法院的訟源,而最根本的源頭就是立法的相關定義跟規定具體明確。以我自己來講,我光看到這個,我就覺得如果被繼承人可以遺囑以外的方式,單純以書面錄音、記錄影音跟其他足以確認他真意的方式表示不得繼承的話,將來法院的案子一定會非常多,所以我認為如果要喪失繼承權,其實最理想的部分還是維持以遺囑為之最為適當,而且是不是可以考慮一併須經公證,因為我們真的處理太多這種案子,光是舉證就舉證不完,如果可以減少法院訟源的話,雖然也許大家覺得對人民來講很麻煩、很嚴格,但是就長遠的國家發展或是整個法院體系運作健全來看的話,如果要表示喪失繼承,是不是能夠單純用遺囑、而且僅能用公證遺囑為之,這個可以再稍微考慮,這是我關於第一千一百四十五條的一些意見。
接下來直接跳到第一千一百七十三條的歸扣,歸扣確實也是實務上發生很多爭議的部分,同樣的道理,在第一千一百七十四條修正條文有說,被繼承人於繼承開始前贈與繼承財產,以書面表示將該贈與的財產加入什麼、什麼的,那這個書面是什麼書面?是不是一定要經過公證?還是說需要經過一些相關的程序?因為這個書面太不明確,將來到法院一定會有很多的爭執,所以我建議在這個書面的規範上,是不是可以去考量公證或是其他更嚴謹的方式?以避免將來法院案量太多,而且人民的爭端也會一直不斷地出現。
再來是我看不太懂第一項跟第四項的邏輯,究竟生前贈與若經被繼承人表示可以納入繼承遺產,是不是應該一體直接適用特留分的規定,邏輯上會比較一貫?這個有可能是我昨天在讀的時候已經是晚上11點半,所以腦袋不是很清楚,我希望等一下法務部或司法院的同仁可以解釋一下有關歸扣第一項跟第四項的邏輯,說真的我沒有讀得太懂,這是第二個關於歸扣的意見。
在進入遺囑編章之前,其實我會建議不論遺囑的方式為何,不論是自書遺囑也好,或是其他透過公證人或見證人的遺囑方式也好,我個人建議其實可以參考法國的處理方式,不論遺囑的做成方式,都應該註冊在一個國家建立的系統內,為什麼?因為有時候他寫好遺囑之後,沒有人知道他有遺囑,而且他所指定的遺囑管理人跟遺囑執行人可能也跟繼承人都已經失去聯繫,或是跟遺囑裡面的受遺贈人失去聯繫,對於將來這個遺囑如何被執行,從確保被繼承的意志能夠被貫徹來講,其實理想上應該要讓所有的遺囑都能夠有跡可尋,而最簡單的方式就是國家建立一套機制,所有的遺囑不論其做成方式,都應該登記在系統裡面。將來如果一旦發生繼承的原因,就是被繼承人死亡的時候,繼承人或是其他的利害關係人都能夠去查詢這一位被繼承人有沒有遺囑存放在什麼地方,這樣就可以減少將來的訟爭,也可以避免前遺囑跟後遺囑認定的困難,這是我關於遺囑整個系統的大方向建議。
另外,談到遺囑第一千二百二十二條之一的部分我也看不太懂,就是它的「前四條」是不是寫錯了,這部分可能要麻煩法務部或司法院的同仁指點我一下,因為我不是很瞭解「前四條規定撤回時」的意思,因為前四條看起來好像跟撤回是沒有關係的。
最後是第一千二百二十三條特留分的規定,我想這也是大家討論的重點,我個人的意見其實大概跟孫律師和戴老師是一樣的,因為我們台灣畢竟是繼受大陸法系,剛剛其實兩位先進都有提到德國、瑞士跟日本的立法例,因為我是留法的,我就提供法國的立法例給大家參考。法國也有特留分的規定,但是特留分的部分只有在直系血親卑親屬跟配偶的部分才有特留分,而且配偶的特留分必須在沒有子女或直系血親卑親屬的場合才有特留分,所以我想特留分的維持,基本上我是同意的,但是像兄弟姊妹或祖父母的特留分,我個人是建議刪除,因為如果我們認為繼承其實是一種扶養義務的延長,或是希望透過法定的一些關係或規定去獎賞對你的財產增加有貢獻的人的話,兄弟姊妹跟祖父母也許都比較不容易落在這樣的範圍以內,所以我是建議刪除兄弟姊妹跟祖父母的特留分。
另外一個可能的思考點是,因為我們現在是一體繼承,我們基本上不會去區分被繼承人遺產裡面,究竟哪些部分是屬於他繼承或受贈的,然後究竟哪些部分是屬於他勞力賺來的,這個有點像夫妻剩餘財產的概念,但是我想這個部分我們可以去區分,因為一個人的遺產裡面,他會有一些部分是他天上掉下來的禮物,他沒有透過任何勞力就取得了,另外一個部分是他自己有貢獻,才去取得的部分。那有沒有可能在特定的繼承人裡面,被繼承人的遺產中若是屬於受贈或繼承所得的財產,某些人就可以適用特留分的規定,但其餘如果不是這個被繼承人因為受贈或繼承取得的財產,則不適用特留分的規定,可以由被繼承人自行處分。有關這個部分,最主要的就是我們整個台灣的法體系,我們究竟認為遺產的性質是什麼?遺產的性質到底和撫養義務還有這個繼承人對於被繼承的財產貢獻究竟有沒有關係,我想這個是我們今天在討論所有繼承編每一條條文要修正的時候,必須要去思考的根本問題。
最後我有一個簡單的小結論,這次顯然好像沒有談到有關生存配偶的部分,配偶相關繼承的權利,除了特留分之外,好像並沒有特別去討論,其實我覺得生存配偶的保障可以再想想看是否有修正的空間。
主席:謝謝李律師,李律師提供了寶貴的意見,包括是不是要考慮搭配分居制度、法定分居的配偶喪失繼承權,另外建議是不是要放寬遺囑的方式,遺囑無論用什麼方式,國家應該要建立一個登錄系統,另外提到對於歸扣的意見,特留分的部分剛才戴教授建議刪除兄弟姊妹和祖父母,李律師建議只保留配偶跟直系血親卑親屬。
因為有新的來賓到,我再宣告一次,我們會依照簽到先後順序,每一位發言時間8分鐘,必要時得延長2分鐘,共計10分鐘,第一輪發言完,我們會開放第二輪。
請財團法人婦女新知基金會秦季芳秘書長發言。
秦季芳秘書長:主席、各位委員。站在一個婦女權益的團體的立場,我們對於這次的修法感到非常多的疑慮和擔心,特別是這次的修法改變幅度很大,因為歸扣方式的計算跟先前有很大的變動,當然也會影響應繼財產數額的計算,但是這次的特留分又把所有人降低,在這些比例上來說,到底增減如何?我們過去在推動通姦除罪化及同婚時,我們發現法務部非常認真做民意調查,我想知道這次主管機關針對這件事情對於民眾意向的調查及對於事實面向是否有足夠的評估,我們並沒有看到足夠充分的資料,特別在是我們成為推動施行CEDAW的法律之後,這到底有沒有符合實質平等的促進,甚至是消除差別待遇的狀況?還有符合第29號一般性意見,關於婚姻的解消,特別是對於一些配偶長期沒有投入生活的時候,現在我們連帶地連同特留分、歸扣等等的計算都要降低的時候,對他的衝擊和影響,我們並沒有看到在性別評估的部分有充分表示這方面的看法及如何去避免這些狀況。
剛才非常多律師及先進也特別提到,根據財政部的很多統計,像關於贈與稅受贈與人,特別是30歲以下的,大概只有三成左右是女性,其他七成都是男性。如果再看到房屋稅和地價稅課徵的狀況,申報人大概七成五以上都是男性,特別是24歲以下的,很高的比例是男性,我不認為他們的財力跟資力有辦法繳這麼多房屋和不動產,表示滿多的來源是來自於其他人的贈與,如果是這樣的狀況下,很明顯的男女資產的比例是處於懸殊的狀況,我們要再把女性從遺產上取得權利的可能再降低時,我們真的感到非常疑慮。剛剛其他先進也特別提供關於真正在訟爭上來說,很多的女性的確在扣減上,包含在遺贈上跟遺產的處理上,她們遭受不公平待遇的機率是高很多的。本會有婚姻家庭法律諮詢專線,也真的是滿多比例的女性來詢問其權利如何確保,因此針對這件事情,我們覺得在沒有充分考慮之下,我們當然贊成對於個人財產處分自由的尊重,但是我們也知道任何的處理其實受到相對其他原則的限制,所以為什麼有繼承的根據、為什麼要設定特留分,包含如何去計算這些歸扣的財產,我希望在做更多的事實和評估影響之後,再來修正,我覺得這次的修法決定相對非常匆促,因此本會希望能夠有多一點的時間討論。
關於第一千一百四十條,我支持戴瑀如教授的見解,我本身也在大學教親屬繼承,如果我們讓親等比較遠的,例如孫輩,他能不能取得代位繼承是要看他的上一輩是死亡或喪失繼承權而有不同的差別待遇,我們覺得這是很離譜的事情,事實上,如果子輩的人都不存在時,立法理由說如果全部的人都不能被代位的狀況下,他應該可以基於本身的權利來繼承,是用本位繼承,所以我們一方面承認他有本位繼承的資格,一方面卻因為被代位人如果有喪失繼承權而剝奪其代位繼承的權利,我認為這是邏輯上非常矛盾的事情。另外,我們提到道德風險,這些代位繼承人也未必都是年幼無知,他也可能是成年的,所以我覺得用這個理由說因為前一輩的人是道德風險,有可能讓他間接管理或支配遺產的權利,因此要剝奪他的直系血親卑親屬代位繼承的權利,我覺得很奇怪,制裁所及的對象應該是止於喪失繼承權失權事由的人,結果連帶他的子孫都要受到連累,我們覺得非常奇怪,如果因為受到連累而失權的話,我們覺得並不是妥當的規定。
另外在代位繼承的部分,這次修法忽略了第一千零七十七條第四項的規定,今天如果有人是被出養的狀況下,他的成年子女或已經結婚的子女如果沒有同意隨收養效力所及的話,其實他是沒有辦法繼承,例如父母被別人收養了,成年的子女或已經結婚的子女不想為收養效力所及的時候,他自己要留在本家,結果我們現在在喪失繼承權事由並沒有考慮到這件事,我們覺得這是很奇怪的疏漏,顯然草案並沒有考慮到這個,只注意到繼承同時死亡,但事實上他因為被出養而喪失繼承權,現在變成直系血親卑親屬陷入兩頭空的狀況,他也喪失了兩邊代位繼承的權利,我覺得也應該一併修正。
第一千一百四十五條規定所犯的這些罪,我們覺得奇怪的是為什麼要限制故意的內容部分,事實上如果他因為搶奪導致死亡結果的發生,或者其他罪行,到底要怎麼判斷?另外,受刑之宣告或判決確定,但在第二項又規定如有事證證明他成立犯罪的話就喪失繼承權,請問這個事證到底是誰認定?是刑法的法官認定?還是家事庭的法官來認定?剛剛也有其他先進提到,萬一他之後受到無罪判決確定,甚至即使他受到有罪判決確定,但之後提起再審,如何解決這些問題?我希望在整個司法的程序上以及認定的機關特別是事由上面,能再做充分的檢討。
我這邊沒寫到的是生活陷於困難才能夠聲請遺產酌給,我們也覺得這需要加以討論,我們覺得生活陷於困難是一個非常嚴苛的標準,事實上,在條文裡面其實已經有討論到可以依照他的身分、扶養的狀況等等,是不是還要再限於生活困難、是不是能再做點討論,我希望可以做一點審酌。
另外關於遺囑的部分,我們沒有考慮到文盲及身心障礙者,像是霍金教授,照我們遺囑修改的方法,他可能完全沒有辦法作成,因為他可能沒有辦法按指印,我們要求簽名,但是要按指印,但有的人可能沒有手腳,那怎麼去判斷?特別是我們的文盲人口中,女性有22萬多人,我們希望在遺囑作成方式是不是可以跟身心障礙團體多了解他們的需要?我們希望能夠尊重他們表意的自由。
主席:謝謝秦秘書長,秦秘書長提到希望法務部能夠說明作成修法政策的時候,是不是做過民意調查,對於修法之後有可能對於女性或性別造成的衝擊,有沒有做過具體的評估,希望有具體的數字。另外也提到,對於代位繼承的規定,收養對代位繼承上面所造成的影響,希望能夠一併解決立法疏漏。喪失繼承權的爭議,以及遺囑作成方式,希望能夠更多元。
請國立中正大學法律系施慧玲教授發言。請張鈞綸律師準備。
施慧玲教授:主席、各位委員。可能跟幾位來賓不太一樣,我收到這個邀請已經非常多天,因為基於個人的慵懶,我剛剛在高鐵上才把各位手上的講綱準備好寄過來,沒想到我到的時候已經在我桌上,我覺得立法院同仁的工作效率讓我非常驚艷。
基於今天給我們的3+1討論提綱,我希望可以做一個綜合的發言,因為我們學者的專長就是不愛牌理出牌。我覺得我們要修改繼承編的時候,我看到提綱開宗明義就給了我「家」這個字,我懷疑是不是看錯了,我們不是要修繼承編,而是要修親屬編?後來發現我們真的要修繼承編。我非常高興我們在修正繼承編的時候有想到民法親屬編,已經很久、很久了,我們覺得應該要來想想「家」的定義、它到底是怎樣的概念,家庭和家戶中間的關連性到底是什麼?我想這是親屬、繼承編共同要解決的事情,尤其是現代社會幾十年來已經有這麼大的不一樣了,民法親屬編裡面的「家」好像沒有修訂過,所以我覺得這個部分也許是我們要來處理的。第二,從親屬編到繼承編的「家」,這個概念我自己也覺得很困難,因為感覺以前的「家」只是親兄弟明算帳,可是我看到這次的草案,給我一個直覺的反應,現在好像不只是親兄弟明算帳,連國家都要介入家庭來跟我們一起算,我覺得這還是要稍微想一下。第三,基於剛剛大家提到的高齡社會,因為我們現在對於傳統的老吾老以及人之老、幼吾幼以及人之幼這樣的想法可能已經有點改變,我們也許可以開始去思考我們的民法親屬、繼承或家事法到底是不是要把家人從出生到死亡都用三秒膠連在一起?我覺得這對大家來講,對現代社會、尤其是下一輩的年輕人在找不到工作的同時,他還要去顧到上面有老的、下面有小的,雖然我也慢慢老了,也很擔心沒人養我,但是我看到這個法條時,我一直覺得我們真的有必要這樣,從親屬到繼承都把大家黏在一起嗎?我覺得我們也許可以考量。
進到提綱一,我看到特留分相關規定時,我在想我們是不是也要把特留分放進去轉型正義裡面,感覺好像有點這樣。其實昨是今非,所以我們也許可以再去想想當初立特留分的想法是什麼?當今我們想到特留分的時候,我們又認為它的立法目的是什麼?在提綱有提到現在重男輕女的觀念越來越低,我也覺得是,但是我覺得特留分和重男輕女的觀念越來越低的中間很可能沒有必然的關係,第一,我看到當今社會很多狀況其實是在保障不孝子的特留分,尤其我從民雄鄉來,民雄鄉很多老人家,每次都來跟我哭訴,包括我去復健都有很多老人家圍在我旁邊,跟我哭訴他的兒子不孝,要我想想辦法,如何不讓不孝子來繼承,我的頭腦裡面就顯現出特留分三個字,我就不知道怎麼回答他。所以,這也許是一個我們應該去思考的。第二,每次我看到「女性」兩個字的時候,我就想到CEDAW,然後就想到大法官釋字第748號,最近好像大家都在吵性別平等,我們已經很久忘記女性這兩個字了,好不容易又被撿回來,我就在想,我們在法律裡面到底要把女性轉為弱勢性別嗎?其實現在很多家庭裡面,包括我們家,男性都是弱勢性別,所以我覺得這個可能也可以思考一下。第三,剛剛很多先進提到,特留分到底能不能保障女兒,我覺得現在女兒的權益其實大部分都是自己基於很多非法律的考量,然後就拋棄了,包括我們段主席他也是受害人之一,我覺得這部分也許不像提綱講的這麼直接了當就有答案,也許我們要再考量很多的面向。
在代位繼承的部分,我非常同意前面幾位的說法,我在這邊有另外一個想法,我們提綱裡面的問題,它的出發點到底是什麼?或者說我們整個草案的出發點、想要修正代位繼承的出發點到底是什麼?因為我們基於社會的發展,再加上我們獨立自主的權益的發展,一天到晚講子女最佳利益,在這種情況之下,我們會覺得因為有道德風險、因為父母如何、如何,所以我們就不怎樣、怎樣,會不會又回到要子女來承擔原罪的位子上面?我覺得這是我們可以再考量的。所以到底要不要廢除代位繼承,我個人認為真正的修法考量應該是說,代位繼承可能以前比較有死後扶養、公平繼承、甚至年輕一輩對年老一輩的繼承期待等等立法理由,這樣的立法理由在現代社會是不是還存在?或者我們有需要再做修正?我覺得這應該是我們要基本考量的問題。
親屬會議的部分,我看到提綱的時候有點會心一笑,因為在場有很多年輕律師,我不知道民國85年你們可能在哪裡,我記得民國85年法務部在討論三階段修法的時候,那時候的法務部長現在已經是前任的總統了,從我學生時代,大家就已經同意我們要廢親屬會議,一直到現在我已經被稱為資深教授,我們還在廢親屬會議,今天我在立法院,我不是很清楚我如果講「立法怠惰」四個字會不會被打死,但是我真的很希望很早以前就應該完成的民法親屬編三階段立法,可不可以麻煩把它撿回來,趕快把它弄完?
我最後要講的是針對我很簡單地看過草案的一個想法,個人還是覺得我們的親屬編、繼承編,當然包括剛才先進提到的家事事件法或相關的特別法,我們有非常多的特別法,我們是不是應該去考慮它的修法一致性?其實我們現在法律對於「家庭」到底是什麼,其實真的非常混亂,我自己在學校教家庭法,我有時候只是為了定義「家庭」是什麼,我就可以講半個學期,所以我覺得這個部分也許我們要去想一下。所以我這邊提出三個我覺得我們可以考慮的修法方向,第一,如果我們在民法親屬編生前撫養的規範已經做了那麼大的改變,那麼死後撫養的規範,就是繼承的部分,是不是也應該要跟著變?第二,我們一直說要確立家庭政策,真的是從我大學時代就在討論的問題,尤其到今天,我覺得我們是不是能夠去想一想我們怎麼在親屬、繼承的修正上面營造一個尊重人格尊嚴、尊重個人自主、尊重家庭隱私這樣的一個「家」?就我自己個人而言,我覺得這是我們現在非常需要的一個家。最後,我們的國家已經從一個可能滿資本主義的國家慢慢發展成福利國家,慢慢發展成一個滿社會連帶的國家,這樣的國家跟家之間的關連性,我們應該要做整體的考量,如果我們今天繼承編修得很好,但是其他編都還被晾在那裡的話,可能也不是很恰當。
主席:謝謝施教授,施教授特別提醒民法的修法應該要有一致性,包括親屬編和繼承編。剛才施教授特別提到弱勢性別,我覺得應該是弱勢的個人,每個家庭都有一個弱勢的個人,以我為例,我們家的弱勢個人現在就坐在主席臺上。剛才秦秘書長所提到的24歲以下的男性要去繳房屋稅,我兒子就是這樣的狀況,因為我的母親就把她的房子贈與給她的長孫,就是我的兒子,所以他未滿24歲就開始繳房屋稅,我就跟我太太講,這樣不公平,因為我們還有一個女兒,所以我們應該把我們自己住的房子贈與給女兒才公平,我太太說我沒有權利,因為房子是她的名字,所以在我們家唯一有價值的財產是我太太的,因為我們家有摩托車,要繳罰單的都是我的名字,所以兩輛摩托車都是我的名字,我們家4支手機,每個月要繳電話費,都是我的名字。以上報告。
請時代法律事務所張鈞綸律師發言。
張鈞綸律師:主席、各位委員。剛剛前面很多先進及學者發表了非常寶貴的意見,我這邊只能做一些補遺式的補充,就有關親屬的部分來講,前面幾位專家都比我專業很多,今天在討論繼承編的時候其實會有點遺憾,因為親屬這個部分還沒有修正,親屬這個部分如果沒有修正的話,會嚴重影響到繼承編裡面利益的分配,不管我們今天對於同性婚什麼時候準備、什麼時候立法,或者我們是不是要採取伴侶法,或者我們要採取美加某些地區已經採取的配偶之間的家財權,因為涉及到配偶的剩餘財產分配請求權,這都會嚴重地壓縮到遺產的範圍,所以請立法院各位委員在親屬編這個部分務必著力加速修正,否則繼承編其實是處理剩餘財產分配之後剩下來的部分。基本上,我個人沒有成家,而且父母親還在,我現在還沒有繼承到任何財產,我認為繼承權並不是一種期待權,這必須要一再強調,因為你不曉得你會不會活得比你爸爸媽媽久,所以有很多人認為繼承權是一個期待權,我真的覺得要嚴格予以批判,特別像是我這種從事危險活動太多的人,可能我比我爸媽還不安全。
我這邊還要特別提到一件事,也許我們一直說對岸很落後,但是某些部分他們事實上走在我們前面,可能要再拉到監護的部分。其實法務部在2016年曾經──其實不是曾經,這已經第二次了吧!就提到成年人的意定監護權,就是你可以在失智前先約定由誰來監護,甚至於他們在繼承法第三十一條規定在生前的時候就訂扶養協議,你可以跟你沒有血緣關係的人約定好,由他來撫養你,他在你死後有繼承你一部分財產的權利,我覺得意定監護的部分,大陸去年在修他們民法總則時,已經把這個放進去了,我認為我們各方面都沒有比他們更落後的理由,因為我覺得我們已經從一般的傳統家庭社會走到一個比較現代的社會時,我們對於負撫養義務的範圍其實遠遠超過過去養兒防老的觀念,所以在這個部分,請立委諸公務必要考慮到如果個人跟機構之間簽訂這樣的協議時,是不是也能夠對他的遺產構成某種法律上的效力。我先談一個比較打高空的東西,因為我父親失智症進行得很慢,但它正在進行中,我幾乎每天都要接媽媽承受不住的電話,我大概知道臺灣目前高齡失智症人口大概5%不斷蔓延,講難聽一點,其他疾病殺不死的時候,就是失智症慢慢殺死你,所以我真的認為在修正繼承編和親屬編的時候,必須要一併考慮這個部分,因為有時候真的不能指望子女,像我這種不孝的。
回到提綱所要問的問題,因為「家」這個問題太大了,我沒有成家,所以事實上我沒有資格特別予以著力,但是有關特留分制度的部分,我也是贊成前面幾位先進所說的,特留分的部分仍然應該要保留,因為目前的遺產繼承其實還是有所謂重男輕女的傾向,所以特留分這個部分也許有些人認為及於配偶,有些人認為及於子女,兄弟姊妹不需要,其實我真的覺得兄弟姊妹或祖父母這部分不需要再保留特留分,但是特留分確實還是有保留的必要。
至於親屬會議這個制度,說真的,早期可能因為法院不夠發達的緣故,所以很多事情就透過親屬會議來決定,現在親屬會議本身都已經變成定義模糊的東西了,在修正民法親屬編的時候,因為第一千一百三十七條都已經規定不服親屬會議的話,3個月內向法院聲請改定之,既然親屬會議後面都有法院當作最後的控制閥了,我們是不是還要繼續保留親屬會議這個制度,這需要好好討論一下,因為這一修其實連著親屬編都要一起修。
我在這邊不得不談到一些個人辦案的經驗,其實我辦了很多可能是無人承認繼承的東西,因為臺灣早期不動產登記還沒有連線的時候,甚至97年開始訂所謂地清條例,都是在清查很多日本時代就登記在死人骨頭名下的土地,到現在還是登記在死人骨頭名下,因為地清條例的緣故,地政事務所其實藏汙納垢,我真的覺得,所以地政事務所、代書之間彼此就不斷去找哪些土地還登記在日本時代已死亡的人名下,甚至可能在昭和、大正甚至明治時期就已經死的人名下,這些財產請它們指出在哪邊,這個其實是一個非常龐大的食物鏈,嚴重影響到地政事務所行政人員的官箴。之前國家對於無人承認繼承的財產都認為國家原始取得,這次我真的要給法務部或司法院拍手,國家終於願意承認這是繼受取得,而不是原始取得,而且願意拉長繼承回復請求權的請求權時效,以及尚未完成繼承事件的部分,這個部分拉長時效到15年,在國家繼受取得後,還有5年的時間讓被繼承人可以聲請回復,我覺得這個條文要給予肯定,但我要提醒,因為第一千一百八十五條既然要修的話,第一千一百八十二條涉及到被繼承人的債權人,如果今天第一千一百八十五條修了,容許被繼承人在國家取得之後還能在5年內聲請回復的話,既然國家繼受取得了,被繼承人的債權人是不是能夠也比照5年的時間,也就是第一千一百八十二條是不是要一併修正?這是從在商言商的觀點來特別加以陳述。
另外,我個人辦案也碰到一個經驗,就是子女對於父母親應該要土葬或火葬有爭執,在沒有遺囑的情況下,其實法院會尊重被繼承人生前的意思,但事實上這並沒有任何民法上的依據,因為遺骸其實是遺產,屬於繼承人公同共有,我覺得這部分似乎應該要在這個地方予以補充一下,免得將來引起無謂的爭議。第一千一百九十條自書遺囑的部分,因為前段和後段中間有個「;」,其實有些法院在適用時,認為後段的部分也是導致遺囑有沒有效力的一個要件,既然最高法院有過一些判決,也有一些實務見解剛好有相反的見解,有關遺囑修正的時候,增添字數如果字數不符,但沒有影響意思時,會不會影響遺囑的效力?這是一個非常瑣碎的問題,但是既然學者或最高法院見解認為前段才是遺囑有沒有效的構成要件的話,後面那個段落是不是應該在立法技術上稍微做一個區分,免得萬一有時候只是算錯字數,但是意思沒有變,就讓一個遺囑無效的話,這樣似乎有點可惜。
主席:謝謝張律師,我要跟張律師請教,你的書面意見第一點說贊成司法院修正見解,這應該是行政院和司法院的修正見解,你的口頭說明提到贊成保留特留分,但是因為修正的版本並沒有刪除特留分,但是予以限縮,所以你還是贊成通案?
張鈞綸律師:我倒不是贊成通案,我是說這個方向我贊成,剛剛聽了前面幾位學者所說的之後,我在發言的時候做了些修正。
主席:第一階段專家學者發言告一段落,等一下會請機關代表回應,現在休息。
休息
繼續開會
主席:繼續開會。各位桌上都有行政院和司法院所提供的書面意見,除了民法繼承編由行政院會同司法院提案修正的提案現在在立法院的司法及法制委員會之外,另外有委員個人連署的提案,包括蔡易餘委員及許淑華委員也各有修正版本。在聽過了各位學者專家寶貴的意見之後,我們請機關代表來回應,各位可以看到書面的意見,因為這是行政院和司法院的提案,所以行政院和司法院的書面意見當然都會支持他們的提案,我們就請他們分別對各位所提出的意見跟疑問做出回應。
請法務部法律事務司鍾司長發言。
鍾司長瑞蘭:主席、各位委員。首先感謝召委幫我們民法繼承編的修正安排這次的公聽會,今天部裡面的書面意見應該都放在各位桌上,已經列入會議紀錄,我就不再逐一宣讀。針對提綱的部分,我說明一下我們草案的立場,再針對剛剛各位學者專家的意見作些回應。首先,針對特留分的部分,就如同剛剛學者專家所言,現在贊成和反對之間本來就會有兩方的意見,在我們修法過程中也會有這樣意見的呈現,到了立法例的參酌時,看了德國、日本,像剛才很多學者專家也提到德國、日本、瑞士或法國,也都還保留著特留分,這也是為什麼我們這次修法仍然保留特留分,但不可諱言的,大家對於特留分制度還是有一些質疑,因為現在個人自由主義興盛,還有家族、家的關係比較疏離,所以對於特留分的部分就會有一些挑戰,面對這些挑戰,我們草案的方向是調整比例,剛剛聽了各位學者專家的發言,大部分都認為這個制度應該要保留,但是認為裡面的內容應該予以調整,包含特留分的請求權人是不是應該把兄弟姊妹跟祖父母刪掉,或者比例的部分要調整,或者還有沒有其他彈性的措施,相對這個部分,是不是到了下午委員會審查的時候,我們再進行討論?
第二個是有關代位繼承的部分,把喪失繼承權的事由刪掉,不作為可以代位繼承的事由,當然,剛剛大部分的學者專家都認為這會影響孫輩的權利,尤其是採固有權說,不過這個當初我們在委員會的修正時,其實也有一些討論,後來部裡面徵詢各機關的意見,其實各位也可以在我們立法理由說明欄的部分看到,例如父繼承祖父的,但是因為父喪失了繼承權,子代位繼承以後,父會間接或實質取得,剛剛當然還有許多學者專家有不同的意見,這個部分我們也是看看下午的討論各位委員的意見如何,我們再來進行實質上面的討論。
第三個有關親屬會議的部分,剛剛很多學者專家也提到親屬會議應該要刪掉,親屬編也應該刪掉,跟各位報告,之前在親屬編其實有很多條都是逐條刪掉,剛剛施教授也提到之前法務部在八十幾年的時候也有親屬編三階段的修正,其實後面也有很多親屬編的修正,包含逐條有涉及到親屬編的部分,如果看立法沿革,其實在立法院也有很多次的修正。我們那時候為什麼沒有整編拿掉呢?其實是擔心繼承編還有,親屬編也有一些關於親屬會議的規定,如果通篇拿掉的話,會不會受到影響?所以後來我們採取的方式是逐條刪掉,所以像親屬編,剛才戴教授有提到剩下一條,其他繼承編這次修大部分都刪除,刪除以後,我們就可以回頭來把親屬編第七章的親屬會議整體修正,這應該是沒有問題的。當然,剛剛也有一些律師,好像是林律師,認為親屬會議還是應該保留,但大部分的學者專家認為應該刪除,我們這次相關條文的親屬會議部分也做了一些刪除。
另外剛剛有提到一些通案性的意見,我也做一些簡單的說明和報告,像剛剛主席提到為什麼現在還是很多女性拋棄繼承,而且認為這是應該的,我們在觀察上面也看了一些學者或做實證研究的學者專家,可以看出來我們法律上面看起來應該是性別平等的,但是因為在實務操作上可能因為觀念的關係,社會學上面的觀察可能是觀念的關係,或者我們宣導也有關係,可能還有一些跟宗祧祭祀也有關係,會覺得男性都在處理祭祀的部分,所以跟繼承也有一些關係,但是我覺得這樣的觀念其實在相關的數據上,像我們有報到委員會這邊來,我們也看到財政部的一些統計數字,像歷年拋棄繼承的人數其實有逐年降低,女性和男性的比例的差距有逐年降低的現象,所以我們也期待未來這些觀念的改變,慢慢地男女的繼承在社會的實踐上也可以達到性別平等的狀況,這是主席剛剛的提問。另外,在通案意見部分,秦秘書長有提到性別影響評估,因為我們在很久以前曾經將這個草案陳報行政院,但中間因為有一些徵詢意見的過程,我們陳報行政院時是有作性別影響評估,但是可能不像秦秘書長提到的那麼細膩,秦秘書長希望更為完整,而我們只是依照當時的規定,所以我們與秦秘書長的要求不同,我們是依照當時的規定所做的性別影響評估。
至於剛剛施教授提到很多對於家的觀念以及相關親屬及繼承要修改的部分,我們部裡面會持續做一些改變。
另外,針對張律師提到意定監護的部分,現作以下回應:意定監護部分的草案,我們已經於上個星期完成性別影響評估,初稿應該可以近期內完成,屆時會送到行政院,並且會商相關機關,會銜司法院再報到立法院審議,所以已經有相當的進度了。
至於逐條部分,包括李晏榕律師和各位學者專家都提了很多逐條的意見,如果主席容許,學者專家的意見就納入下午會議來考量,一併進行討論。以上報告,謝謝。
主席:請司法院葉副秘書長說明。
葉副秘書長麗霞:主席、各位委員。今天本人謹代表司法院奉邀列席貴委員會,與各位委員及專家先進就公聽會所提出之四個提綱進行意見之報告。
提綱一:現行民法第一千一百三十八條及第一千一百四十四條規定之法定繼承人及其應繼分有無調整之必要?應如何調整?本院認為,這是屬於立法政策的決定,本院尊重權責機構法務部的權責著處。
提綱二:現行民法有關特留分的相關規定是否有修正之必要?本院認為,現在民法已經有朝向個人財產自主的趨勢,就遺產的分配,應該以被繼承人的意思自由為主。在考量遺產分配之扶養義務,繼承權平等的社會功能,因此本院和行政院共同提出修正草案,以下就稱之為行政院版本之民法修正草案,本院認為應該維持第一千一百二十三條有關特留分的制度,但是草案就降低特留分應繼分之比率,希望能夠兼顧被繼承人意思的自由,本院立場是尊重法務部的意見。
提綱三:就現行民法第一千一百四十條有關代位繼承部分,請大家參閱書面資料。本院立場認為,針對喪失繼承權的立法意旨也都說明得非常清楚,避免道德風險,所以本院贊成法務部刪除代位繼承部分相關修正規定。
提綱四:針對親屬會議制度部分,大多數的專家、教授均贊成刪除親屬會議制度,本院亦表同意,希望透過親屬會議的相關規定再加以修正。
至於剛才專家學者所提出的相關回應部分,我們尊重權責主管機關法務部的意見,對於其他修正亦無意見。本人謹作以上簡要報告,詳細內容請大家參閱司法院書面報告,敬請主席、各位委員、各位先進們多指教,謝謝各位,報告完畢。
主席:請問列席的其他機關代表有無補充?如果沒有補充,請問各位出席學者專家有無第二輪發言?
請德臻法律事務所李晏榕律師發言。
李晏榕律師:主席、各位委員。我是李晏榕律師,現在第二次發言。在剛剛法務部同仁和司法院長官表示意見時,我們稍微作一些討論,我們都同意也希望立遺囑人和被繼承人意思被尊重,我想這是今天大家最基礎的共識,站在實務和學術的立場上都一致認為,被繼承人意思自由要被尊重,這沒有問題,但是如何證明確實是他們的意思自由?剛剛我們在休息時間有跟周委員討論過,現在我們開放很多管道可以確認繼承人爭議,他們可以利用很現代的方式,無論是錄影、錄音或是書面來說明希望如何分配遺產,但重點是,如果這些東西是在私底下錄音、錄影或寫的,我們怎麼知道這些內容確實是他們真正的意思?我想這是比較重要的點。我不知道為什麼今天的公聽會沒有公證人的工會來參與?我覺得他們在這部分會有很多意見。所以我希望將來如果這個草案有機會再被討論的話,應該多多徵詢公證人的工會或公證人界相關的意見,謝謝。
主席:請問李律師的意思是,法務部修法的前提是要尊重被繼承人的意志,你認為應該要有一個確定被繼承人的意志,假設他的意志是被確定的,這可以做例外的處理,否則基本上還是要保持原來的特留分的比率,是這樣嗎?也就是說……
李晏榕律師:我不是單純針對特留分的發言,而是整體繼承編的修正,不論是遺囑內容、應繼分的指定或遺產的分配方式,我們認為很重要的是,如何確定被繼承人的意志是被貫徹的,因為現在法院有很多案件,都是因為被繼承人在立遺囑時或在遺產分配時,是處於比較私密的情況或者無法被公正的第三人確認其真實意願的情形,之後也導致很多繼承人的官司,譬如爸爸寫了什麼東西,兒子、女兒各拿一份遺囑,但沒有人知道立遺囑的時間先後,到底在什麼情況之下寫的?而且我們剛剛聽到張律師講一些失智的案例,我們自己也遇到很多的案件,在很多失智的場合就是看誰可以先掌握失智的爸爸或媽媽,誰就可以有機會拿到很多東西。最重要的是如何在這個制度的設計上面,多參考公正的第三人之意見,我個人是比較傾向於公證人的身分,這個制度讓繼承編所謂保障被繼承人意思自由的概念真的可以被貫徹,所以我希望在討論這個修正案時,能夠徵詢公證人的意見。
主席:請法務部和司法院就這點作回應。
請法務部法律事務司鍾司長說明。
鍾司長瑞蘭:主席、各位委員。針對這個部分,剛剛李晏榕律師在前一次的發言有提到,第一千一百四十五條後面有關遺囑、歸扣部分,應以遺囑、書面、錄音、錄影或其他足以確認被繼承人真意之方式來表示他們不得繼承,或者有書面表示他們同意或不同意的狀況,以及反對的意思表示的情形。其實我們之所以修這個條文、增訂這些規定,一方面是為了因應現今社會有些科技的使用,另一方面,就是為了要舉證,依據現行法第一千一百四十五條第一項第五款規定「經被繼承人表示不得繼承」,但是到底如何舉證?我們在修法小組的討論時認為這樣的現行條文會產生很多爭議,因此我們在第一千一百四十五條第一項第七款增列遺囑、書面、錄音及錄影等等方式,我們覺得這樣的條文相較於過去應該更為清楚。剛剛李晏榕律師在前一輪有提到是不是只限遺囑?我們要想到的是,在某些狀況之下,他們其實很想表示反對,甚至是弱勢者,當他們要用遺囑的方式時,可是遺囑的方式有很多種,遺囑性質屬於要式行為,只要少一個要件可能就不符合遺囑的要式規定,而變成無效。所以在他們意思表示的狀況本來就有很多方式,並非書面,而是跟書面有類似的方式,也就是我剛剛宣讀的那些方式。我們原來訂的意思就是希望他們可以減少在實務上的爭議,能夠更方便。當然如果還有加強的方式要納入條文,我們也是樂觀其成。以上,謝謝。
主席:接下來依序請黃教授及秦秘書長發言;每位發言時間為6分鐘。
請東吳大學法律系黃陽壽教授發言。
黃陽壽教授:我大概就兩點作說明:第一,降低特留分額的規定是不溯既往,所以會回歸法律之前人人平等原則,立足點平等就是真平等,男女平等也應該以此態度來思考。但是也要考慮適應現在的國情,如果特留分的分額降低,我認為會產生好的方面之影響,就是子女會爭相孝敬父母,像我們這個年紀大的人,很想承歡膝下,享受子女特別的關懷和孝敬,會發生這樣的反射作用,使得被繼承人有生之年比較容易被孝敬的反射利益,就算他們是假情假意,假裝討好,可能也是好事,總好過有些女子一輩子都很少回家探望父母,現在這種情況也很多。所以不要只著眼在保護可能是不孝子女平等的繼承權,應該也要考慮這些被繼承人生前能享受到修法的好處。何況以現今的國情來看,大概還不適合廢除特留分,但是世界各國像英美法系大部分都是沒有特留分規定,一直都是尊重當事人對財產的自主權,目前中國大陸也是沒有特留分規定。所以就人口來講,世界上有一半以上的國家的立法例是沒有特留分,但是我們對此作了調整,降低特留分,這也許是慢慢地、溫和改進的好方法。
另外針對子女代位繼承部分,如果父母喪失繼承權,也會連累子女喪失代位繼承權,針對這點,我在思考的是,父母的過失會殃及子女是不是也是一個問題?但是如果現在認定他們喪失繼承權,建議在酌給遺產部分作調和,也就是放寬酌給遺產的條件,對於實際需要幫助的子女,給他們相當的遺產,就這些情況來作調整。如此才能允執其中,以上,謝謝。
主席:請財團法人婦女新知基金會秦季芳秘書長發言。
秦季芳秘書長:主席、各位委員。我看了性別影響評估後還是覺得不夠仔細,我們推動CEDAW性別主流化措施非常在意的就是男女都適用同樣的規則,但結局還是會有實質的差異,所以我們希望調整這個不平等。我們在很多方面去留意到,如果這樣的作法會造成實質差異和不平等的狀況繼續維持和擴大的疑慮時,就需要其他積極性的介入。
在剛剛的討論上,我們非常在意的是,基於尊重的前提下,的確大家對於特留分的降低都有共識,但是這次在第一千一百七十三條有關歸扣部分的修法,跟過去有很大的差別,其實被繼承人在生前就可以先贈與給繼承人,除非他們有表示要算在遺產裡面,否則是不必計算在內,也就是計算基準已經比以前寬鬆很多,而且在主動贈與的狀況下,我們現在發現主動贈與給男性受益的狀況是比較多的,而這部分以後又不用特別算入遺產,其實會加大性別之間的差距。
其實這次第一千一百七十三條的修正還是有很多問題沒有解決。我自己也在教書,學界針對歸扣部分仍有疑義,長期以來對於時期區分說和時期不分說,代位繼承人受有特種贈與時,到底如何計算?這是有問題的。今天大部分的人特別是代位繼承人在時期不分說在贈與時不會特別作明白的表示,基本上在這部分有比較多的差異是,很多子孫特別是長孫有特種贈與時,被繼承人絕對不會把它特別寫出來要加計回遺產,所以我覺得這部分男性得利的狀況還是比較多。
另外第一千一百七十三條還沒有解決的是,如果是拋棄繼承權人和喪失繼承權人,在這件事情的歸扣部分應如何計算?過去是沒有處理,這次也一樣沒有處理,我們覺得這是令人擔心的。我們剛剛講到親屬會議,雖然我們支持這樣的修改,但是很重要的是,我們希望家事事件法也要一併修改,因為這其實是非常嚴重的,也剛好有連動,是綜合作用法。
針對第一千一百四十五條,我剛剛提出的疑問是,關於這些刑事罪證明確的事情,認定的機關到底是刑事庭還是家事庭?如果這兩個機關認定的狀況不一樣時要怎麼解決?我們希望司法院就程序上以及認定的權責機關,到底誰說了算?或者中間可能衍生什麼問題,我們希望得到更積極的回應。
針對遺產酌給部分,這次我們沒有解決是因為我們覺得他們一直要求限於生活困難,可能在條文修正上,要審酌非常多的事由,反而剛剛戴瑀如老師說要不要納入法定的義務範圍是可以考慮的,但是如果他們已經限入這麼多的審酌條件時,是不是還要限於生活困難才可以?這是可以審酌的,我們對此持保留態度。
還有一件事情,我們剛剛提到遺產酌給部分過去一直沒有解決,現在也沒有解決,到底需不需要訂上限規定?因為過去在學界裡面針對遺產酌給是要以特留分說、實際所得說還是應計分說,有非常多不同的見解,可是在這次也一樣沒有解決。如果今天下午就要審酌,我們可以發現有非常多的條文有商議的必要,我們希望可以再多一點討論,個人不希望太快通過,以上。
主席:本席先作程序說明,下午在處理條文時不會進入逐條處理,可能還是會停留在大體討論,因為我們聽了大家的發言之後,知道問題實在很多,所以我們只會藉由大體討論出問題的焦點,大家就聚焦於哪幾點是必須要解決的問題。
請法務部和司法院分別對兩位的提問和建議提出回應。
請法務部鍾司長說明。
鍾司長瑞蘭:主席、各位委員。針對秦秘書長就性別影響評估的提問,本人剛剛已經說明過,他只是希望我們能夠更清楚。但是因為剛剛秦秘書長說話速度還滿快的,我還來不及抄。我先就之前的提問作一回應,待會兒司法院也可以就程序法予以回應。針對第一千一百四十五條有關到底是由民事法院還是刑事法院來認定?尤其前面有些是犯刑事罪的部分,我們當初在立法研修的過程當中,因為喪失繼承權人可能會提起民事法院,我們設定的條件,其實在剛剛第一輪討論也有提到,為什麼受刑事宣告沒有等到有罪判決?因為要不要等到有罪判決,也就是在前面二款,我們其實經過滿長久的討論,當時考慮到,如果繼承事件等到有罪判決確定,時間會拉得非常長,而且大家可以比較第一款、第二款和第三款的惡性是不一樣的,第一款和第二款的惡性比較重大,受刑事宣告,第三款受有罪判決部分,因為相較於第一款及第二款是比較輕。大家會有疑問,受了刑事宣告以後,如果又被無罪判決確定時怎麼辦?這在我們說明欄的最後一點有提到。如果是在事後發現無罪判決確定,當然就可以依據繼承回復請求權來回復繼承,這是我們當初的設計,當然可能也有不同的看法,我只是向各位說明當初的考量。
不好意思!因為秦秘書長說話速度很快,主席能不能……
主席:請秦秘書長就法務部要具體回答或說明的部分再講一次,法務部鍾司長希望您的說話速度稍微放慢一點。
秦季芳秘書長:不好意思!因為我一直擔心時間會影響到大家,所以我說話的速度比較快,其實我主要是針對第一千一百七十三條部分,在這次的修法裡面,有非常多的解決在於代位繼承人所收受的歸扣,過去長久以來的爭議就是時期區分說和時期不分說這兩個爭議,當他們成為代位繼承人所收受的贈與以及在沒有成為代位繼承人所收受的贈與,特別也連帶影響到被繼承人是不是有可能在贈與的當時也考慮到這個可能會是代位繼承?這個贈與的表示也會有影響,所以我們希望這次的法律修正是把這件事情再明白規定,特別是我們在這次第一千一百七十三條的修法中,第四項提到這個被繼承人贈與財產侵害到其他人特留分時,但是條文上還是贈與其他繼承人,所以喪失繼承權人和拋棄繼承權人在贈與的當時不見得有留意,可是在之後是要全部返還,還是只有侵害特留部分要返還?所以我覺得這件事情在第一千一百七十三條的修正並沒有獲得解決。我希望在條文的增訂上能夠更清楚一點,因為這是過去長久以來的討論。正由於這次第一千一百七十三條第一項的修法,放了非常多的自由給被繼承人,他們在生前就可以贈與財產給繼承人,當然也會連動影響的是,當特留分也會降低比率時,真正受到比較不利益的大概就是女性,因為我們看到現在贈與的受贈人狀況是男性受贈的比率比較高,又如果被繼承人在遺囑當中作了處理,侵害到特留分時,我們真的覺得這件情並沒有在性別影響評估上看到具體的評估。事實上剛剛其他律師也提出訴訟和實務執業的經驗,還有依照本會在民法諮詢專線來電詢問的女性意見,我們針對這件事情感到憂慮,當然也並不是認為一定不能夠修法,只是是否有充分的考量到可能在現行已經有不平等的狀況下,這樣的修法,改動了第一千一百七十三條計算的基準,因為特留分的計算是以第一千一百七十三條為準,但我在性別影響評估上並沒有看到連動的影響,這也是我希望你們能夠做更多審酌和考量的原因。
基本上,我們覺得法律一定要與時俱進要修改,但是修改的結果不能繼續讓不平等狀況更加惡化,這正是我們的疑慮,我們也希望拿出更多的證明和說明來支持這樣的修法,說明剛剛提到的擔心是不會出現的,至少也要給我們一些事實上和數據上的證明,讓我們比較可以安心。以上,謝謝。
鍾司長瑞蘭:我簡單回應一下,我想秦秘書長還是滿care性別影響評估,剛剛秦秘書長提到代位繼承部分,因為後來才發生代位繼承的事由,所以一開始被繼承人並不會用書面來表示,還有後面有關於拋棄繼承權和喪失繼承權要不要一併處理?之前我們有作一些考量,但是這並不代表未來不能討論,只是當時考量到底代位繼承人、拋棄繼承權和喪失繼承權部分,是不是一定要這樣處理?因為針對代位繼承在外國的立法例可能也有不同的處理,學術上也未必一致,但這是可以討論的。
接下來拋棄繼承權和喪失繼承權之所以沒有納入,當時是想可不可依照不當得利部分來處理,如果大家討論結果認為依照不當得利沒有那麼清楚,要回來這裡明定的話,我覺得也是可以討論,但是需不需要定兩套?還是一套也可以處理?我想如果今天主席決定要進行大體討論,後續我們還是可以研究。
我想我還是說明一下第一千一百七十三條,因為在第一輪發言時,李律師有提到第一項和第四項,大家可以看到本來現行條文規定歸扣項目是因為結婚、分居及營業這3種,這是針對生前贈與的3種項目,我們才將它歸彙回來。長期以來,不管是學說或實務,有很多人都認為這個範圍太窄了,應該予以放寬,但當它放寬時,我們必須確定範圍,因為如果被繼承人在生前有很多生前贈與給繼承人或各種人,這是針對繼承人部分,當他們的生前贈與沒有用書面意思表示出來時,我們要如何劃定範圍?本來是3種贈與項目,我們現在把範圍放寬了,在實務上,我們如何操作?如果他們沒有事先書面表示這個東西要歸扣,未來如果發生爭議,到了法院,或者是繼承人們要解決也好,就會有劃定範圍的問題。當範圍從3種項目放大為不限項目時,我們必須要有配套措施和機制,讓他們劃定範圍,因此我們在第一項規定用書面意思表示,如果他們有表示贈與財產以後要歸扣回來,這時候我們就會把它納進來,這是其中一個原因。另外一個原因是,畢竟生前贈與是基於當事人的自由意志,當然也會像秦秘書長所講的,排除大部分都是送給男生或女生,如果沒有寫書面意思,可能都扣不回來。但是剛剛我也一直在想這個問題,如果不修歸扣或者如何修,才能改善贈與給男性繼承人比贈與給女性繼承人多的狀態?本來修法是中性的,可能是因為實務情況的影響,但如何修才能讓這個部分回來?雖然當初我們在立法時有作討論,但是我們還是採取比較中性的立場,實務上的操作情況可能是有的,但是我們的修法其實是針對現行實務有關於項目的增加或減少,以及如何證明要不要歸扣等等部分去做一些回應。如果再經過思考有更好的方式可以保護弱勢性別,我們也希望大家能夠提供意見,看如何修會比較好。以上說明,謝謝。
主席:請司法院葉副秘書長說明。
葉副秘書長麗霞:主席、各位委員。針對剛才秦秘書長關心家事事件法修法相關的事情,我想請示主席,能否容許讓少家廳黃廳長就這部分的修法作說明?
主席:請司法院少年及家事廳黃廳長說明。
黃廳長梅月:主席、各位委員。針對黃教授和秦秘書長剛剛垂詢的事項,本人謹就司法院業管部分作簡短回應。
第一,關於特留分制度是不是保留?司法院和行政院會銜的版本,主要是考量到有礙於現行國情和文化,我們贊同法務部所採取之漸進式的修法,未來我們認為應該由主管機關隨著時代的變遷和文化的遞移做階段性和滾動式的檢討。
第二,家事事件法是不是要配合民法繼承編作修正?家事事件法有關於親屬會議的規定,目前是在第三條第四項第八款、第一百三十三條至第一百三十六條以及第一百八十一條至第一百八十三條,針對這部分,我們會持續關注母法繼承編的修法進度,事實上我們都已經檢視而且做好準備,未來會視母法繼承編的修法進度適時提出修正草案。以上報告,謝謝。
主席:法務部及司法院已分別作以上答復,請問與會的學者專家有無進一步詢問或表達意見?
請國立臺北大學法律學系戴瑀如教授發言。
戴瑀如教授:主席、各位委員。我想補充剛才秦秘書長提到第一千一百四十九條有關遺產酌給請求權的問題,這在我的書面意見上也有提到,因為剛剛時間有限來不及發言。我想再請大家思考一下,我們在現代法上要給予遺產酌給請求權什麼新意?目前的修法草案還是維持生前繼續扶養之人,只是在後面的要件更加嚴格,比照扶養編章內容,但是如果我們要維持扶養編章內容時,扶養編章內容的意思除了具備不能維持生活或無謀生能力等兩個條件之外,其實是限縮在法定扶養義務範疇裡面。如果我們放寬遺產酌給請求權,回去生前扶養的內容,但是就遺產酌給請求權來講,它的範圍是大的,因為有各種可能性。我想分享我的學生所做的報告,他檢視近年來遺產酌給請求權的請求權人是誰的判決?以前我們認為這是犧牲小三條款,原配外的第三人為事實請求人,這其實還勉強符合我們早期的立法原意,因為以前要給妾或私生子一定的保障,所以他們就有遺產酌給請求權,但是現在我們看到大部分的判決都是事實上夫妻,基本上他們沒有辦法受到法律承認,可是他們的地位相當於配偶,這時候他們只能透過遺產酌給請求權來請求,就連帶衝擊到我剛才所講的同性伴侶,在我們尚未開放同性婚姻合法化時,這就是他們唯一可以請求的管道和可能性。第二個比較意外的請求權人就是媽媽,因為他們被排除,是第二順位的血親繼承人。他們被排除掉之後,要來聲請遺產酌給請求權。所以我們可能要思考一下,我還是從法理出發,我覺得如果遺產酌給請求權要加這兩個要件,就表示我是向生前扶養義務看齊,但是生前扶養義務和死後扶養義務不同,生前扶養是還活著,他們可以繼續賺錢,但是死後,遺產只有就這麼多,而且遺產酌給請求權人拿得越多,侵害的就是法定繼承人所能繼承的分數,所以他們中間其實是衝突的,我們如何在這兩個法益間去做平衡,我覺得這是可以思考的。我自己還是希望可以不要限縮在生前繼續扶養之人,而是在有法定扶養義務的人之範圍裡面。當然這裡我有點擔心,我覺得現在遺產酌給請求權有新的意義,就是我剛剛講的沒有被承認的多元家庭,他們至少在繼承上可以取得一定權利的基礎,但是還好的是,我們還有「家」這個章節,如何賦予「家」的新意?至少這些人有同住的事實,跟被繼承人有密切的關係,有同共生活的事實之下,或許在這裡我們可以透過這個「家」制去做一些調整,這是我對於整個修法連動性的意見,以上謹供參考。
針對第一千一百四十五條繼承權人喪失部分,我之前一直有個疑問,就是要不要和刑法掛勾?這也是近年來民法親屬編一直要處理的問題,包括通姦除罪化,因為民法中關於情感所稱之身分法本來就比較特殊,是不是一定要跟刑法掛在一起去做討論,連帶影響民法判斷的基礎?我覺得這是可以商榷的。剛剛也提到如果我們現在用這個罪名和刑法做判斷時,其實我覺得很困難,我知道在學術上有爭議,要不要受刑之宣告?如果很確切,若他們殺了人,我們就直接讓他們喪失繼承權,但如果後續的程序證明他沒有殺人,我們就用繼承回復請求權去請求就好,是不是也不用一定要等到刑之宣告?或許我們可以再商榷,就這個章節裡面討論要如何判斷。以上意見謹供參考,謝謝。
主席:還有哪位要補充?謝謝今天與會的專家學者所提供的寶貴意見。當然這是題外話,不過坦白說我不認為婚姻平權法案立法的可能性是樂觀的,我想各位也知道確實的狀況,我們還是會持續努力,坦白講在立法院的聲音還是少數,通姦除罪化就更不用講了,到目前為止,在立法院公開表示支持的只有兩位,包括我在內,出去外面都被打得半死,總之,我們還是一樣持續努力。
非常感謝大家所提的建議,今日發言到此告一段落,所有的發言及書面意見均會列入紀錄,刊登立法院公報,並製作公聽會報告,送交本院全體委員及本日出列席人員參考。
蔡昆洲律師書面意見:




孫則芳副教授書面意見:











秦季芳秘書長書面意見:



李晏榕律師書面意見:

施慧玲教授書面意見:

張鈞綸律師書面意見:



戴瑀如教授書面意見:





林妍君律師書面意見:



黃陽壽教授書面意見:


主席:今天公聽會到此結束,謝謝各位,現在散會。
散會(11時46分)