立法院第9屆第5會期第13次會議議事錄
時 間 中華民國107年5月18日(星期五)上午9時1分至9時19分、10時1分至11時52分、下午1時30分至4時31分
5月22日(星期二)上午9時至11時35分、下午4時58分至5時4分
地 點 本院議場
出席委員 柯建銘 黃國昌 孔文吉 柯志恩 黃昭順 曾銘宗 羅明才 廖國棟Sufin.Siluko 林麗蟬 呂玉玲 江啟臣 鄭天財Sra.Kacaw 吳志揚 陳宜民 陳賴素美 林岱樺 賴士葆 蔣乃辛 吳秉叡 李昆澤 吳玉琴 林為洲 洪宗熠 王榮璋 劉世芳 余宛如 鄭寶清 陳學聖 林俊憲 陳怡潔 賴瑞隆 許淑華 林德福 費鴻泰 蔣萬安 徐志榮 王金平 楊鎮浯 許毓仁 郭正亮 黃國書 陳素月 陳曼麗 Kolas Yotaka 蔡培慧 羅致政 蕭美琴 林靜儀 何欣純 鍾孔炤 段宜康 李俊俋 蘇震清 李麗芬 蘇巧慧 張宏陸 邱泰源 莊瑞雄 陳亭妃 呂孫綾 江永昌 蔡適應 尤美女 吳琪銘 鄭運鵬 蔡易餘 高志鵬 蘇治芬 張廖萬堅 劉建國 吳思瑤 王惠美 林淑芬 王育敏 黃秀芳 邱志偉 蔡其昌 蘇嘉全 李鴻鈞 鍾佳濱 洪慈庸 邱議瑩 周春米 葉宜津 管碧玲 王定宇 吳焜裕 姚文智 李彥秀 楊 曜 顏寬恒 徐永明 徐榛蔚 黃偉哲 陳明文 許智傑 林昶佐 趙正宇 趙天麟 周陳秀霞 陳雪生 陳歐珀 陳超明 陳 瑩 盧秀燕 陳其邁 施義芳 馬文君 劉櫂豪 張麗善
委員出席 110人
請假委員 高潞‧以用‧巴魕剌Kawlo.Iyun.Pacidal 高金素梅
委員請假 2人
|
主 席 |
院 長 |
蘇嘉全(5月18日) |
|
副院長 |
蔡其昌(5月22日) |
|
列 席 |
秘書長 |
林志嘉(5月18日) |
|
副秘書長 |
高明秋(5月22日) |
|
記 錄 |
議事處處長 |
高百祥 |
|
副處長 |
郭明政 |
|
秘書 |
陳小華 |
|
科長 |
鄭雪甄 |
|
公報處處長 |
尹章中 |
報告事項
一、宣讀本院第9屆第5會期第12次會議議事錄。
決定:確定。
二、本院委員何欣純等16人擬具「中小企業發展條例第二十八條及第三十五條條文修正草案」,請審議案。
決定:交經濟委員會審查。
三、本院委員何欣純等18人擬具「全民防衛動員準備法第九條、第十四條及第二十三條條文修正草案」,請審議案。
決定:交外交及國防委員會審查。
四、本院委員何欣純等16人擬具「全民國防教育法第八條及第十一條條文修正草案」,請審議案。
決定:交外交及國防委員會審查。
五、本院委員王定宇等16人擬具「敏感科技保護法草案」,請審議案。
決定:交教育及文化委員會審查。
六、本院委員王定宇等19人擬具「道路交通管理處罰條例第三十五條條文修正草案」,請審議案。
決定:交交通委員會審查。
七、本院委員周春米等23人擬具「中華民國刑法施行法第一條之一條文修正草案」,請審議案。
決定:交司法及法制委員會審查。
八、本院委員周春米等23人擬具「中華民國刑法部分條文修正草案」,請審議案。
決定:交司法及法制委員會審查。
九、本院委員余宛如等16人擬具「幼兒教育及照顧法部分條文修正草案」,請審議案。
決定:交教育及文化、社會福利及衛生環境兩委員會審查。
十、本院時代力量黨團擬具「政府採購法部分條文修正草案」,請審議案。
決定:交交通委員會審查。
十一、本院時代力量黨團擬具「貪污治罪條例部分條文修正草案」,請審議案。
決定:交司法及法制委員會審查。
十二、本院委員林昶佐等20人擬具「地方制度法第八條、第九條及第十一條條文修正草案」,請審議案。
決定:退回程序委員會重新提出。
十三、本院委員林昶佐等20人擬具「褒揚條例部分條文修正草案」,請審議案。
決定:退回程序委員會重新提出。
十四、本院委員江啟臣等17人擬具「性別工作平等法第十五條條文修正草案」,請審議案。
決定:交社會福利及衛生環境委員會審查。
十五、本院委員江啟臣等18人擬具「環境影響評估法第十六條之一及第十六條之二條文修正草案」,請審議案。
決定:交社會福利及衛生環境委員會審查。
十六、本院委員蔣萬安等17人擬具「毒性化學物質管理法第十條條文修正草案」,請審議案。
決定:交社會福利及衛生環境委員會審查。
十七、本院委員蔣萬安等16人擬具「長期照顧服務法第三十九條及第三十九條之一條文修正草案」,請審議案。
決定:交社會福利及衛生環境委員會審查。
十八、本院委員蔣萬安等16人擬具「環境影響評估法第十六條之一條文修正草案」,請審議案。
決定:交社會福利及衛生環境委員會審查。
十九、本院委員馬文君等18人擬具「農業部組織法草案」,請審議案。
決定:交司法及法制、經濟兩委員會審查。
二十、本院委員馬文君等18人擬具「農業部林業及森林保育署組織法草案」,請審議案。
決定:交司法及法制、經濟兩委員會審查。
二十一、本院委員吳志揚等18人擬具「毒品危害防制條例第二條及第九條條文修正草案」,請審議案。
決定:交司法及法制委員會審查。
二十二、本院委員施義芳等16人擬具「建築師法第十九條之一及第五十二條之一條文修正草案」,請審議案。
決定:交內政委員會審查。
二十三、本院委員李麗芬等23人擬具「學位授予法第三條及第八條條文修正草案」,請審議案。
決定:交教育及文化委員會審查。
二十四、本院委員蔡易餘等16人擬具「刑事訴訟法第八十七條條文修正草案」,請審議案。
決定:交司法及法制委員會審查。
二十五、本院委員蔡易餘等17人擬具「公教人員保險法第四十八條條文修正草案」,請審議案。
決定:交司法及法制委員會審查。
二十六、本院委員劉櫂豪等18人擬具「國家通訊傳播委員會組織法第一條條文修正草案」,請審議案。
決定:交司法及法制、交通兩委員會審查。
二十七、本院委員劉櫂豪等19人擬具「入出國及移民法部分條文修正草案」,請審議案。
決定:交內政委員會審查。
二十八、本院委員葉宜津等22人擬具「毒品危害防制條例第九條條文修正草案」,請審議案。
決定:交司法及法制委員會審查。
二十九、本院委員葉宜津等16人擬具「中華民國總統府組織法第十七條條文修正草案」,請審議案。
決定:退回程序委員會重新提出。
三十、本院委員葉宜津等16人擬具「國營事業管理法第十六條、第二十一條之一及第二十一條之二條文修正草案」,請審議案。
決定:退回程序委員會重新提出。
三十一、本院委員陳賴素美等22人擬具「金融機構內部控制及稽核法草案」,請審議案。
決定:交財政委員會審查。
三十二、本院委員陳賴素美等22人擬具「洗錢防制法第六條條文修正草案」,請審議案。
決定:交司法及法制委員會審查。
三十三、本院委員陳瑩等16人擬具「原住民族教育法刪除第二十九條條文草案」,請審議案。
決定:交教育及文化、內政兩委員會審查。
三十四、本院委員林靜儀等16人擬具「財團法人國家衛生研究院設置條例第三條、第七條及第十一條條文修正草案」,請審議案。
決定:交社會福利及衛生環境、司法及法制兩委員會審查。
三十五、本院委員鄭寶清等18人擬具「納稅者權利保護法第五條及第二十一條條文修正草案」,請審議案。
決定:交財政委員會審查。
三十六、本院委員鄭寶清等18人擬具「發展觀光條例第五十七條條文修正草案」,請審議案。
決定:交交通委員會審查。
三十七、本院委員邱志偉等19人擬具「社會秩序維護法第六十三條條文修正草案」,請審議案。
決定:交內政委員會審查。
三十八、本院委員邱志偉等20人擬具「刑事訴訟法第二百五十三條之一條文修正草案」,請審議案。
決定:交司法及法制委員會審查。
三十九、本院委員邱志偉等21人擬具「國家中山科學研究院設置條例第七條及第三十三條之一條文修正草案」,請審議案。
決定:交司法及法制、外交及國防兩委員會審查。
四十、本院委員邱志偉等25人擬具「勞工保險條例第六條條文修正草案」,請審議案。
決定:交社會福利及衛生環境委員會審查。
四十一、本院委員邱志偉等18人擬具「勞動基準法增訂第七十條之一條文草案」,請審議案。
決定:交社會福利及衛生環境委員會審查。
四十二、本院委員劉建國等17人擬具「職業災害勞工保護法部分條文修正草案」,請審議案。
決定:交社會福利及衛生環境委員會審查。
四十三、本院委員劉建國等19人擬具「就業保險法第十一條及第十四條條文修正草案」,請審議案。
決定:交社會福利及衛生環境委員會審查。
四十四、本院委員劉建國等17人擬具「勞動基準法第五十四條、第五十五條及第五十九條條文修正草案」,請審議案。
決定:交社會福利及衛生環境委員會審查。
四十五、本院委員吳琪銘等18人擬具「兒童及少年福利與權益保障法第九十七條及第一百零七條條文修正草案」,請審議案。
決定:交社會福利及衛生環境委員會審查。
四十六、本院委員吳琪銘等18人擬具「民防法第五條條文修正草案」,請審議案。
決定:交內政委員會審查。
四十七、本院委員吳琪銘等16人擬具「中華民國刑法第一百三十五條、第一百三十六條及第一百四十條條文修正草案」,請審議案。
決定:交司法及法制委員會審查。
四十八、本院委員吳琪銘等17人擬具「內政部組織法刪除第八條之一條文草案」,請審議案。
決定:交司法及法制、內政兩委員會審查。
四十九、本院委員李昆澤等19人擬具「廣播電視法部分條文修正草案」,請審議案。
決定:交交通委員會審查。
五十、本院委員李昆澤等19人擬具「有線廣播電視法部分條文修正草案」,請審議案。
決定:交交通委員會審查。
五十一、本院委員李昆澤等19人擬具「衛星廣播電視法部分條文修正草案」,請審議案。
決定:交交通委員會審查。
五十二、本院委員李昆澤等19人擬具「道路交通管理處罰條例第二十四條條文修正草案」,請審議案。
決定:交交通委員會審查。
五十三、本院委員江永昌等16人擬具「所得稅法第四條條文修正草案」,請審議案。
決定:交財政委員會審查。
五十四、本院委員王育敏等16人擬具「護照條例第二十三條、第二十四條及第二十五條條文修正草案」,請審議案。
決定:交外交及國防委員會審查。
五十五、本院委員顏寬恒等16人擬具「地方民意代表費用支給及村里長事務補助費補助條例第七條及第十條條文修正草案」,請審議案。
決定:交內政委員會審查。
五十六、本院委員顏寬恒等18人擬具「中央公路主管機關管理私有既成道路徵收補償條例草案」,請審議案。
決定:交交通委員會審查。
五十七、本院委員王定宇等18人擬具「環境影響評估法第十六條之一條文修正草案」,請審議案。
決定:交社會福利及衛生環境委員會審查。
五十八、本院委員陳怡潔等17人擬具「地方民意代表費用支給及村里長事務補助費補助條例第七條條文修正草案」,請審議案。
決定:交內政委員會審查。
五十九、本院委員盧秀燕等16人擬具「所得稅法第十七條條文修正草案」,請審議案。
決定:交財政委員會審查。
六十、本院委員盧秀燕等16人擬具「公益彩券發行條例第十一條條文修正草案」,請審議案。
決定:交財政、社會福利及衛生環境兩委員會審查。
六十一、本院委員Kolas Yotaka等20人擬具「公職人員選舉罷免法部分條文修正草案」,請審議案。
決定:交內政委員會審查。
六十二、本院委員呂玉玲等16人擬具「工廠管理輔導法第十八條條文修正草案」,請審議案。
決定:交經濟委員會審查。
六十三、本院委員呂玉玲等16人擬具「道路交通管理處罰條例第八十五條之三條文修正草案」,請審議案。
決定:交交通委員會審查。
六十四、本院委員呂玉玲等17人擬具「就業保險法第十條條文修正草案」,請審議案。
決定:交社會福利及衛生環境委員會審查。
六十五、本院委員吳志揚等16人擬具「健康食品管理法第五條條文修正草案」,請審議案。
決定:交社會福利及衛生環境委員會審查。
六十六、本院委員吳志揚等16人擬具「醫療法第十一條條文修正草案」,請審議案。
決定:交社會福利及衛生環境委員會審查。
六十七、本院委員吳志揚等17人擬具「財團法人國家衛生研究院設置條例第三條及第七條條文修正草案」,請審議案。
決定:交社會福利及衛生環境、司法及法制兩委員會審查。
六十八、本院委員張麗善等16人擬具「農業發展條例第十二條條文修正草案」,請審議案。
決定:交經濟委員會審查。
六十九、行政院函請審議「原住民族歷史正義及權利回復條例草案」案。
決定:交司法及法制委員會審查。
七十、行政院函請審議「平均地權條例部分條文修正草案」、「地政士法第二十六條之一、第五十一條之一及第五十九條條文修正草案」、「不動產經紀業管理條例第二十四條之一、第二十九條及第四十條條文修正草案」案。
決定:交內政委員會審查。
七十一、行政院函請審議「中央選舉委員會組織法部分條文修正草案」案。
決定:交司法及法制、內政兩委員會審查。
七十二、考試院函請審議「公務人員考試法第二十四條條文修正草案」及「後備軍人轉任公職考試比敘條例第五條之一條文修正草案」案。
決定:(一)「公務人員考試法第二十四條條文修正草案」交司法及法制委員會審查;(二)「後備軍人轉任公職考試比敘條例第五條之一條文修正草案」交司法及法制、外交及國防兩委員會審查。
七十三、行政院大陸委員會函送財團法人臺港經濟文化合作策進會106年度決算書案。
決定:交內政委員會審查。
七十四、教育部函送「公立學校教師獎金發給辦法」,請查照案。
決定:交教育及文化委員會。
七十五、教育部函,為廢止「高級中學教科用書審定辦法」及「職業學校教科用書審定辦法」,請查照案。
決定:交教育及文化委員會審查。
七十六、教育部函,為本院第9屆第3會期第3次臨時會第2次會議修正國民體育法通過9項附帶決議,檢送其中第4項辦理情形,請查照案。
決定:交教育及文化委員會審查。
七十七、教育部函,為修正「原住民學生就讀專科以上學校學雜費減免辦法」,請查照案。
決定:交教育及文化委員會。
七十八、教育部函,為「教育部師資培育審議委員會設置辦法」名稱修正為「教育部師資培育審議會設置辦法」,並修正條文,請查照案。
決定:交教育及文化委員會。
七十九、教育部函,為修正「非營利幼兒園實施辦法」第十八條及第三十七條條文,請查照案。
決定:交教育及文化委員會審查。
八十、教育部函,為修正「師資培育法施行細則」,請查照案。
決定:交教育及文化委員會。
八十一、教育部函,為本院第9屆第3會期第15次會議制定原住民族語言發展法通過附帶決議,檢送「台灣原住民族基礎語言與文化試辦課程」規劃,並培訓原住民族語言暨歷史文化師資辦理情形,請查照案。
決定:交內政、教育及文化兩委員會。
八十二、教育部函送「教育團體課程綱要草案提案及處理辦法」,請查照案。
決定:交教育及文化委員會審查。
八十三、教育部函送該部主管106年度第4季政策宣導相關廣告執行情形總表及明細表,請查照案。
決定:交教育及文化委員會。
八十四、教育部函,為修正「國立臺灣圖書館陽明山中山樓參觀門票收費標準」,請查照案。
決定:交教育及文化委員會。
八十五、教育部函,為修正「高級中等學校校長遴選聘任及辦學績效考評辦法」,請查照案。
決定:交教育及文化委員會。
八十六、教育部函送該部主管106年度第4季補捐助經費執行情形總表及明細表,請查照案。
決定:交教育及文化委員會。
八十七、文化部函,為修正「大陸地區古物運入臺灣地區公開陳列展覽許可辦法」,請查照案。
決定:交教育及文化委員會。
八十八、文化部函送該部106年度第4季政策宣導相關廣告執行情形季報表,請查照案。
決定:交教育及文化委員會。
八十九、文化部函送106年1至12月該部接受外界捐贈款明細表,請查照案。
決定:交教育及文化委員會審查。
九十、文化部函送該部辦理臺灣電影文化事業股份有限公司清算案截至106年12月底執行情形報告,請查照案。
決定:交教育及文化委員會。
九十一、文化部函,為修正「國立臺東生活美學館規費收費標準」第二條條文,請查照案。
決定:交教育及文化委員會。
九十二、文化部函送「臺灣日本關係協會與公益財團法人日本臺灣交流協會間關於文化交流合作瞭解備忘錄」中、日文影本,請查照案。
決定:交教育及文化、外交及國防兩委員會審查。
九十三、科技部函送該部暨所屬機關106年第3季補(捐)助民間團體及個人經費資料一覽表,請查照案。
決定:交教育及文化委員會。
九十四、科技部函送加速行動寬頻服務與產業發展方案106年度第4季執行情形書面報告,請查照案。
決定:交交通、經濟、教育及文化三委員會。
九十五、國立故宮博物院函送該院106年10-12月政策宣導之廣告預算執行資料,請查照案。
決定:交教育及文化委員會。
九十六、衛生福利部函,為修正「職能治療所設置標準」,請查照案。
決定:交社會福利及衛生環境委員會審查。
九十七、衛生福利部函送「西藥優良運銷準則」,請查照案。
決定:交社會福利及衛生環境委員會審查。
九十八、衛生福利部函,為修正「傳染病分類及第四類與第五類傳染病之防治措施」,請查照案。
決定:交社會福利及衛生環境委員會審查。
九十九、衛生福利部函,為修正「藥品查驗登記審查準則」第九十二條之一條文,請查照案。
決定:交社會福利及衛生環境委員會審查。
一○○、衛生福利部函送「食品原料『番瀉』之使用限制及其標示」,請查照案。
決定:交社會福利及衛生環境委員會。
一○一、衛生福利部函,為修正「醫療法第十八條第二項,中央主管機關指定供訓練負責醫師之醫院、診所」,請查照案。
決定:交社會福利及衛生環境委員會審查。
一○二、衛生福利部函,為廢止「行政院衛生署受理食品、食品添加物查驗、登記審查費收費標準(前行政院衛生署七十八年七月一日衛署食字第八一一二四四號公告)」,請查照案。
決定:交社會福利及衛生環境委員會。
一○三、衛生福利部函,為修正「適用罕見疾病防治及藥物法之藥物品項」,請查照案。
決定:交社會福利及衛生環境委員會審查。
一○四、衛生福利部函,為修正「驗光人員法施行細則」第六條條文,請查照案。
決定:交社會福利及衛生環境委員會審查。
一○五、衛生福利部函,為修正「全民健康保險醫療服務給付項目及支付標準」部分診療項目,請查照案。
決定:交社會福利及衛生環境委員會審查。
一○六、行政院環境保護署函送「水中揮發性有機化合物檢測方法-吹氣捕捉/氣相層析質譜儀法(NIEA W785.56B)」,請查照案。
決定:交社會福利及衛生環境委員會。
一○七、行政院環境保護署函,為廢止「水中揮發性有機化合物檢測方法-吹氣捕捉/氣相層析質譜儀法(NIEA W785.55B)」,請查照案。
決定:交社會福利及衛生環境委員會。
一○八、行政院環境保護署函送「化學物質檢測方法-有機類定性及定量分析法(NIEA T101.10C)」,請查照案。
決定:交社會福利及衛生環境委員會。
一○九、行政院環境保護署函送「化學物質檢測方法-無機類定性及定量分析法(NIEA T102.10C)」,請查照案。
決定:交社會福利及衛生環境委員會。
一一○、行政院環境保護署函送「水中油脂檢測方法—固相萃取重量法(NIEA W507.50C)」,請查照案。
決定:交社會福利及衛生環境委員會。
一一一、行政院環境保護署函,為修正「禁止足使水污染行為」,請查照案。
決定:交社會福利及衛生環境委員會審查。
一一二、行政院環境保護署函,為修正「應以網路傳輸方式辦理水污染防治措施計畫與許可證(文件)之申請、變更或展延,及檢測申報之對象與作業方式」,請查照案。
決定:交社會福利及衛生環境委員會審查。
一一三、行政院環境保護署函送「應進行流向追蹤之事業廢棄物再利用產品」,請查照案。
決定:交社會福利及衛生環境委員會審查。
一一四、行政院環境保護署函送「共通性事業廢棄物再利用管理辦法」,請查照案。
決定:交社會福利及衛生環境委員會審查。
一一五、行政院環境保護署函送「現有大型焚化廠統一調度辦法」,請查照案。
決定:交社會福利及衛生環境委員會審查。
一一六、行政院環境保護署函送「環境檢驗測定機構違反廢棄物清理法裁罰準則」,請查照案。
決定:交社會福利及衛生環境委員會審查。
一一七、行政院環境保護署函送「空氣中胺類檢測方法-離子層析法(NIEA A757.10B)」,請查照案。
決定:交社會福利及衛生環境委員會。
一一八、行政院環境保護署函,為廢止「事業廢棄物妥善處理紀錄文件格式」,請查照案。
決定:交社會福利及衛生環境委員會。
一一九、行政院環境保護署函送該署及所屬單位預算、附屬單位預算及捐助成立之財團法人106年第4季廣告執行情形表,請查照案。
決定:交社會福利及衛生環境委員會。
一二○、行政院環境保護署函送該署主管106年度截至第4季補、捐(獎)助情形表,請查照案。
決定:交社會福利及衛生環境委員會。
一二一、行政院環境保護署、交通部函,為修正「機動車輛噪音管制標準」第四條及第三條附表二,請查照案。
決定:交社會福利及衛生環境、交通兩委員會審查。
一二二、勞動部函送「國際組織技能競賽國家代表隊服補充兵役辦法」,請查照案。
決定:交社會福利及衛生環境委員會審查。
一二三、勞動部函送該部勞動力發展署106年10月至12月執行預算法第62條之1所定「政策宣導」之「廣告」預算動支情形,請查照案。
決定:交社會福利及衛生環境委員會。
一二四、勞動部函送勞工保險局106年第4季政策宣導廣告動支情形資料,請查照案。
決定:交社會福利及衛生環境委員會。
一二五、勞動部函送該部及所屬機關106年度第4季補助社會團體、人民團體、財團法人、縣市政府及個人之補(捐)助經費案件資訊,請查照案。
決定:交社會福利及衛生環境委員會。
一二六、經濟部、內政部函,為修正「輸出業團體分業標準」「縫衣機輸出業」團體業別名稱為「縫紉機輸出業」及其業務範圍,請查照案。
決定:交經濟、內政兩委員會。
一二七、經濟部函,為修正「限制輸入貨品表」,增列CCC3604.90.10.10-1「船舶使用之信號火炬」等8項貨品號列及其輸入規定代號「613」、「614」或「615」,請查照案。
決定:交經濟委員會。
一二八、經濟部函,為修正「鼓勵民間參與省水技術研發獎勵辦法」第一條及第三條條文,請查照案。
決定:交經濟委員會。
一二九、經濟部函,為修正「經濟部資源再生綠色產品審查認定辦法」第一條及第五條附表,請查照案。
決定:交經濟委員會審查。
一三○、經濟部函,為修正「商品檢驗業務委託辦法」,請查照案。
決定:交經濟委員會。
一三一、經濟部函,為修正「商品驗證登錄辦法」第四條及第十一條之一條文,請查照案。
決定:交經濟委員會。
一三二、經濟部函,為修正「汽電共生系統實施辦法」第二十一條條文,請查照案。
決定:交經濟委員會。
一三三、經濟部函送該部所屬事業台電、中油、台糖及台水公司106年11月份公益支出、委託調查、會費、捐助及睦鄰支出明細表,請查照案。
決定:交經濟委員會審查。
一三四、經濟部函送該部所屬加工出口區管理處「106年度對補助民間團體及個人之補捐助案件彙總表」第4季季報表,請查照案。
決定:交經濟委員會審查。
一三五、經濟部函,為修正「能源用戶應申報使用能源之種類、數量、項目、效率、申報期間及方式」,請查照案。
決定:交經濟委員會審查。
一三六、經濟部函,為修正「電器及電子商品標示基準」,請查照案。
決定:交經濟委員會。
一三七、經濟部函送智慧財產局106年度第4季「獎補助社會團體、人民團體、財團法人、縣市政府及個人案件彙總表」,請查照案。
決定:交經濟委員會。
一三八、經濟部函,為修正「應施檢驗嬰幼兒學步車商品之相關檢驗規定」,請查照案。
決定:交經濟委員會。
一三九、經濟部函送「第2屆臺尼(尼加拉瓜)自由貿易協定自由貿易委員會」完成簽署生效之第5號決議文影本,請查照案。
決定:交經濟、外交及國防兩委員會審查。
一四○、經濟部函,為修正「戰略性高科技貨品種類、特定戰略性高科技貨品種類及輸出管制地區」之「戰略性高科技貨品輸出管制清單」,請查照案。
決定:交經濟委員會審查。
一四一、經濟部函送該部所屬國營事業107年度購建固定資產(專案計畫部分)新興計畫4項之可行性研究報告,請查照案。
決定:交經濟委員會審查。
一四二、經濟部函,為修正「天然氣事業規費收費標準」第十一條條文,請查照案。
決定:交經濟委員會審查。
一四三、經濟部函送「駐菲律賓臺北經濟文化辦事處與馬尼拉經濟文化辦事處工業產品符合性評鑑相互承認協議」中、英文本(影本),請查照案。
決定:交經濟、外交及國防兩委員會。
一四四、行政院農業委員會函,為修正「船位回報漁獲回報海圖及監督管控中心設備管理輔導辦法」第七條及第二條附件一、第三條附件二,請查照案。
決定:交經濟委員會審查。
一四五、行政院農業委員會函,為修正公告「瑞士為口蹄疫、牛接觸傳染性胸膜肺炎、非洲豬瘟非疫區,及西班牙、立陶宛、匈牙利、日本為高病原性家禽流行性感冒非疫區,自即日生效。」,請查照案。
決定:交經濟委員會。
一四六、行政院農業委員會函,為修正「南方黑鮪漁撈作業管理辦法」部分條文,請查照案。
決定:交經濟委員會。
一四七、行政院農業委員會函,為修正「日本自高病原性家禽流行性感冒非疫區刪除」,請查照案。
決定:交經濟委員會。
一四八、行政院農業委員會函送「八斗子漁港碼頭管理措施」,請查照案。
決定:交經濟委員會。
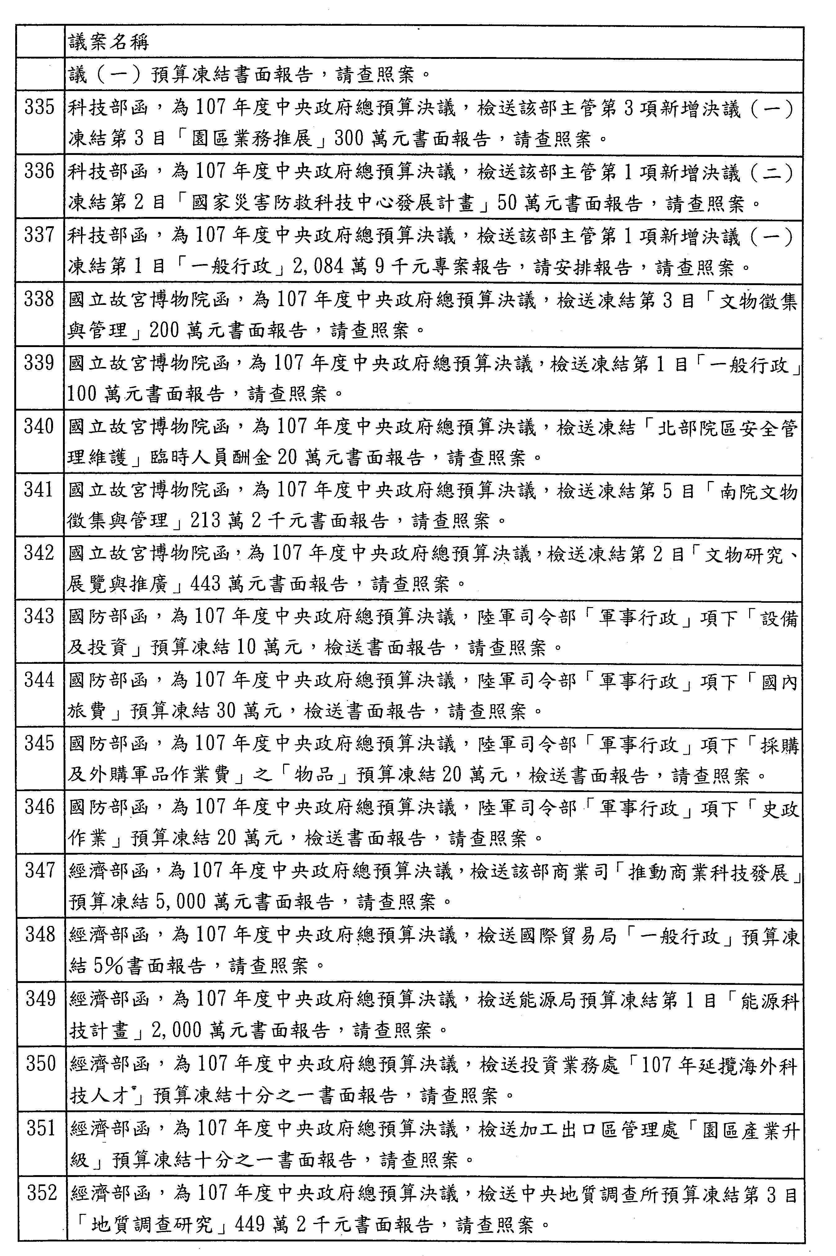
一四九、行政院農業委員會函,為修正「遠洋漁業漁獲證明書核發辦法」,請查照案。
決定:交經濟委員會審查。
一五○、行政院農業委員會函,為修正「中華民國輸入植物或植物產品檢疫規定」乙、有條件輸入植物或植物產品之檢疫條件第13點及其附件「食用馬鈴薯輸入檢疫條件」,請查照案。
決定:交經濟委員會。
一五一、行政院農業委員會函,為廢止「食用禽蛋運出家禽飼養場之防疫措施」,請查照案。
決定:交經濟委員會審查。
一五二、行政院農業委員會函,為修正「投資經營非我國籍漁船作業辦法」第七條及第八條條文,請查照案。
決定:交經濟委員會審查。
一五三、行政院農業委員會函,為修正「劇毒性成品農藥名稱」,請查照案。
決定:交經濟委員會審查。
一五四、行政院農業委員會函送「行政院農業委員會暨所屬機關106年度截至第4季補(捐)助經費明細表」,請查照案。
決定:交經濟委員會審查。
一五五、行政院農業委員會函,為修正「漁船從事魷釣漁撈作業管理辦法」部分條文及第五條附件二、第三十五條附件六,請查照案。
決定:交經濟委員會審查。
一五六、行政院農業委員會函,為修正「漁船赴北太平洋從事秋刀魚漁撈作業管理辦法」部分條文及第五條附件二、第三十五條附件六,請查照案。
決定:交經濟委員會。
一五七、行政院農業委員會函,為修正「鮪延繩釣或鰹鮪圍網漁船赴太平洋作業管理辦法」部分條文及第二條附件一、第二十八條附件十三,請查照案。
決定:交經濟委員會。
一五八、行政院農業委員會函,為修正「投資經營非我國籍漁船許可辦法」部分條文,請查照案。
決定:交經濟委員會審查。
一五九、行政院農業委員會函,為修正「鮪延繩釣漁船赴印度洋作業管理辦法」部分條文及第二十一條附件十、第二十二條附件十一,請查照案。
決定:交經濟委員會。
一六○、行政院農業委員會函,為修正「鮪延繩釣漁船赴大西洋作業管理辦法」部分條文,請查照案。
決定:交經濟委員會。
一六一、行政院農業委員會函,為公告「油菊、山蘇類、蕎麥、合果芋、落葵、土肉桂、仙草、丹蔘、獼猴桃為適用植物品種及種苗法之植物種類」,請查照案。
決定:交經濟委員會。
一六二、國家發展委員會函送該會106年度10至12月於平面媒體、網路媒體、廣播媒體及電視媒體辦理政策宣導之相關廣告彙整表,請查照案。
決定:交經濟委員會審查。
一六三、公平交易委員會函送該會「106年度截至12月底政策宣導廣告預算執行情形表」,請查照案。
決定:交經濟委員會審查。
一六四、金融監督管理委員會函,為修正「電子支付機構資訊系統標準及安全控管作業基準辦法」部分條文,請查照案。
決定:交財政委員會。
一六五、金融監督管理委員會函,為修正「保險業資金辦理專案運用公共及社會福利事業投資管理辦法」第五條、第七條及第十條條文,請查照案。
決定:交財政委員會。
一六六、金融監督管理委員會函送該會金融監督管理基金106年度截至106年12月止「對國內團體捐助(含公益支出)情形季報表」,請查照案。
決定:交財政委員會。
一六七、金融監督管理委員會函,為修正「人身保險及財產保險安定基金計提標準」第二條、第四條及第三條附件,請查照案。
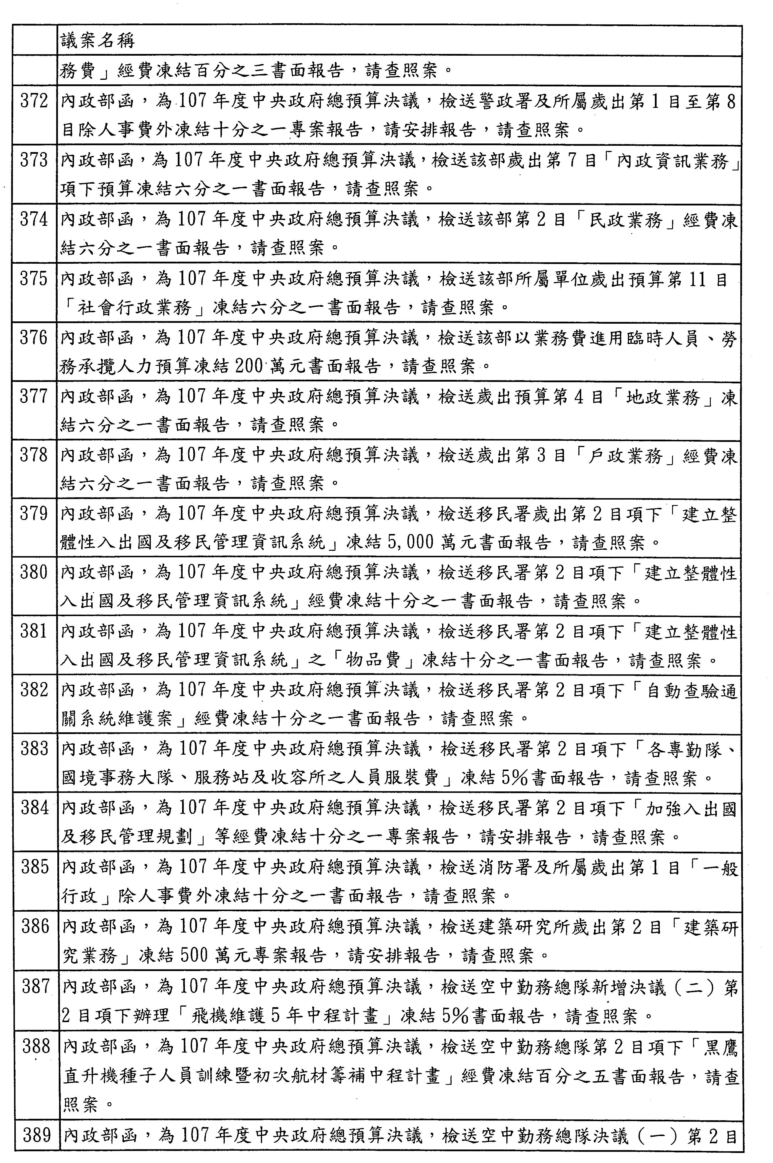
決定:交財政委員會。
一六八、金融監督管理委員會函送全球人壽承受國華人壽案,相關補助款運用情形,請查照案。
決定:交財政委員會審查。
一六九、金融監督管理委員會函送該會主管營業、非營業基金及財團法人106年度第4季「辦理政策宣導相關廣告執行情形表」,請查照案。
決定:交財政委員會審查。
一七○、金融監督管理委員會函,為修正「強制汽車責任保險會計處理及業務財務資料陳報辦法」部分條文及第四條附件,請查照案。
決定:交財政委員會。
一七一、金融監督管理委員會函,為修正「銀行辦理衍生性金融商品業務內部作業制度及程序管理辦法」部分條文,請查照案。
決定:交財政委員會審查。
一七二、金融監督管理委員會、交通部函,為修正「強制汽車責任保險費率表」,請查照案。
決定:交財政、交通兩委員會。
一七三、中央銀行函,為修正「證券業辦理外匯業務管理辦法」部分條文,請查照案。
決定:交財政委員會。
一七四、中央銀行函,為修正「銀行業辦理外匯業務管理辦法」部分條文,請查照案。
決定:交財政委員會。
一七五、中央銀行函送該行及所屬中央印製、造幣兩廠106年度政策宣導之廣告預算執行情形表,請查照案。
決定:交財政委員會。
一七六、財政部函,為修正「關稅法施行細則」第四十三條條文,請查照案。
決定:交財政委員會。
一七七、財政部函,為本院第9屆第4會期第7次會議修正運動產業發展條例部分條文通過之第3項附帶決議,檢送說明,請查照案。
決定:交教育及文化、財政兩委員會。
一七八、財政部函,為修正「財政部財政資訊中心處務規程」,請查照案。
決定:交司法及法制、財政兩委員會。
一七九、財政部函送「107年度花生、紅豆及食米等14種農產品實施特別防衛措施之種類基準數量及基準價格」,請查照案。
決定:交財政委員會。
一八○、財政部函,為修正「統一發票使用辦法」部分條文、「統一發票給獎辦法」第十五條及第十五條之一條文、「營業人使用收銀機辦法」第一條及第三條之一條文,請查照案。
決定:交財政委員會。
一八一、財政部函,為廢止「財政部104年7月20日台財稅字第10404605290號令」及「財政部105年11月4日台財稅字第10504670480號令」,請查照案。
決定:交財政委員會。
一八二、財政部函送「外國特定專業人才減免所得稅辦法」,請查照案。
決定:交財政委員會。
一八三、財政部函送「106年度營利事業各業所得額暨同業利潤標準」,請查照案。
決定:交財政委員會。
一八四、財政部、行政院環境保護署函送「中古大貨車報廢換購新車減徵退還新車貨物稅辦法」,請查照案。
決定:交財政、社會福利及衛生環境兩委員會。
一八五、行政院主計總處函送106年度第4季依預算法第62條之1辦理政策宣導相關之廣告調查表,請查照案。
決定:交財政委員會。
一八六、國家通訊傳播委員會函送「105年通訊傳播績效報告」,請查照案。
決定:交交通委員會審查。
一八七、國家通訊傳播委員會函送「非法廣播電臺聯合取締小組」106年第4季執行成果統計表,請查照案。
決定:交交通委員會審查。
一八八、國家通訊傳播委員會函送「行動寬頻業務窄頻終端設備技術規範」,請查照案。
決定:交交通委員會審查。
一八九、國家通訊傳播委員會函,為修正「低功率射頻電機技術規範」部分條文,請查照案。
決定:交交通委員會審查。
一九○、國家通訊傳播委員會函,為修正「業餘無線電技術規範」,請查照案。
決定:交交通委員會審查。
一九一、國家通訊傳播委員會函,為修正「業餘無線電管理辦法」,請查照案。
決定:交交通委員會審查。
一九二、交通部函,為修正「鐵路行車規則」第一百二十二條之一及第一百二十二條之二條文,請查照案。
決定:交交通委員會。
一九三、交通部函,為「鐵路行車及其他事故損害賠償暨補助費發給辦法」名稱修正為「鐵路機構行車與其他事故損害賠償及補助費發給辦法」,並修正部分條文,請查照案。
決定:交交通委員會。
一九四、交通部函,為修正「使用國營航空站助航設備及相關設施收費標準」第十五條附表,請查照案。
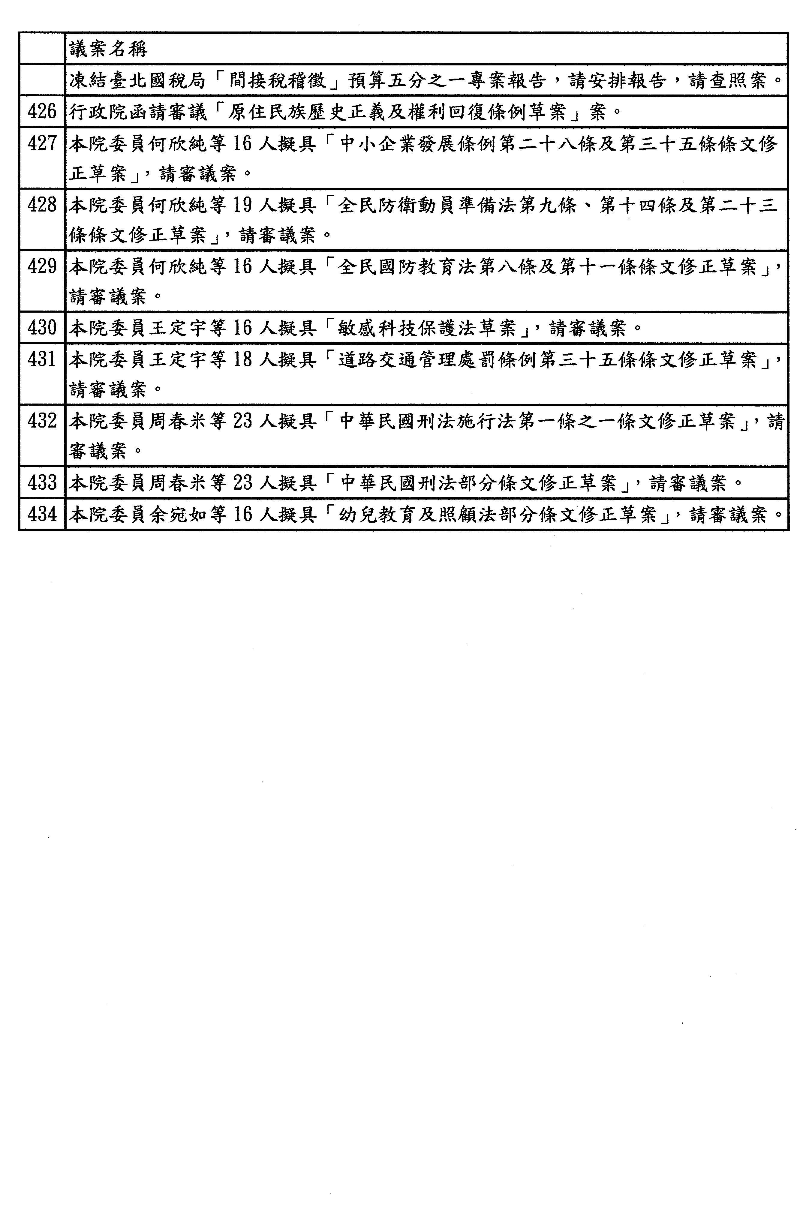
決定:交交通委員會。
一九五、交通部函,為修正「交通部觀光局東部海岸國家風景區管理處所屬景區入園清潔維護費收費標準」第二條附表,請查照案。
決定:交交通委員會。
一九六、交通部函,為修正「船舶防火構造規則」部分條文,請查照案。
決定:交交通委員會。
一九七、交通部函,為修正「外國籍船員僱用許可及管理規則」第十一條及第十六條條文,請查照案。
決定:交交通委員會。
一九八、交通部函,為修正「交通部公路總局材料試驗所試驗收費標準」第三條附表,請查照案。
決定:交交通委員會。
一九九、交通部函,為廢止「交通部公路總局西部濱海公路各區臨時工程處組織準則」等11項法規及6項編制表,請查照案。
決定:交司法及法制、交通兩委員會。
二○○、交通部函送「交通部公路總局處務規程」等15項法規及18項編制表,請查照案。
決定:交司法及法制、交通兩委員會。
二○一、交通部函送該部主管106年度第4季辦理政策宣導相關廣告支出明細表,請查照案。
決定:交交通委員會。
二○二、交通部函送該部主管106年度第4季獎補助經費資料,請查照案。
決定:交交通委員會。
二○三、交通部函送106年度前瞻基礎建設計畫年度績效檢討報告,請查照案。
決定:退回程序委員會重新提出。
二○四、交通部函,為修正「旅行業管理規則」第二十三條條文及「導遊人員管理規則」第六條條文,請查照案。
決定:交交通委員會。
二○五、交通部、內政部函,為修正「道路交通安全規則」部分條文及第十六條附件一之一,請查照案。
決定:交交通、內政兩委員會。
二○六、僑務委員會函送「一百零七年度永久居留權取得困難之國家或地區及其居留資格認定基準」,請查照案。
決定:交外交及國防委員會。
二○七、僑務委員會函,為修正「僑務委員會處務規程」,請查照案。
決定:交司法及法制、外交及國防兩委員會。
二○八、僑務委員會函,為廢止「一百零六年度永久居留權取得困難之國家或地區及其居留資格認定基準」,請查照案。
決定:交外交及國防委員會。
二○九、僑務委員會函送該會「106年度第4季辦理各類媒體政策宣導廣告一覽表」,請查照案。
決定:交外交及國防委員會審查。
二一○、國防部函,為修正「軍事情報學校組織規程」,請查照案。
決定:交司法及法制、外交及國防兩委員會。
二一一、國防部函送「106年度第4季依預算法第62條之1辦理政策宣導相關之廣告調查表」,請查照案。
決定:交外交及國防委員會審查。
二一二、國防部、內政部、教育部函,為修正「大學儲備軍官訓練團選訓服役實施辦法」部分條文,請查照案。
決定:交外交及國防委員會。
二一三、國軍退除役官兵輔導委員會函送「106年度第4季退伍軍人社會團體活動經費補助情形說明」及「106年度第4季主管補助團體經費執行情形明細表」,請查照案。
決定:交外交及國防委員會審查。
二一四、外交部函送該部106年第4季辦理各類媒體政策宣導廣告情形一覽表,請查照案。
決定:交外交及國防委員會審查。
二一五、外交部函,為「中華民國與史瓦濟蘭王國農業技術合作協定」續約事,檢送史國外交暨國際合作部確認續約之節略影本及中譯文、我駐史國大使館復略影本暨中譯文,請查照案。
決定:交外交及國防委員會。
二一六、行政院函,為修正「行政院與所屬中央及地方各機關聘僱人員給假辦法」第三條、第五條及第八條條文,請查照案。
決定:交司法及法制委員會。
二一七、行政院函,為修正「金融監督管理基金收支保管及運用辦法」,請查照案。
決定:交財政委員會審查。
二一八、行政院函,為修正「政府科學技術研究發展成果歸屬及運用辦法」,請查照案。
決定:交教育及文化委員會。
二一九、行政院函送106年第4季政策宣導廣告執行情形,請查照案。
決定:交內政委員會。
二二○、內政部函,為修正「警察消防海巡移民空勤人員及協勤民力安全金發給辦法」,請查照案。
決定:交內政委員會審查。
二二一、內政部函,為修正「都市計畫工業區毗鄰土地變更處理原則」第四點規定,請查照案。
決定:交內政委員會審查。
二二二、內政部函,為修正「都市計畫國營事業土地檢討變更處理原則」第五點規定,請查照案。
決定:交內政委員會審查。
二二三、內政部函送警政署警察廣播電臺106年10至12月承接委製節目彙整表,請查照案。
決定:交內政委員會審查。
二二四、內政部函,為修正「警察消防海巡移民空勤人員及協勤民力安全基金設置管理辦法」部分條文,請查照案。
決定:交內政委員會。
二二五、內政部函,為修正「消防專業獎章頒給辦法」第一條及第二條條文,請查照案。
決定:交內政委員會。
二二六、內政部函送106年度研發及產業訓儲替代役役男人數及107年核配員額說明,請查照案。
決定:交內政委員會審查。
二二七、內政部函送106年第4季社會住宅推動進度書面報告,請查照案。
決定:交內政委員會審查。
二二八、內政部函送我國與印尼簽署之「大地測量及空間資訊測繪合作協定」英文約本影本及中文譯本,請查照案。
決定:交內政、外交及國防兩委員會。
二二九、內政部函,為修正「環境敏感地區單一窗口查詢結果通知書收費標準」第二條條文,請查照案。
決定:交內政委員會。
二三○、內政部函,為修正「建築物無障礙設備與設施改善基金收支保管及運用辦法」部分條文,請查照案。
決定:交內政委員會審查。
二三一、內政部函送中央都市更新基金辦理都市更新案106年第4季推動情形及進度表,請查照案。
決定:交內政委員會審查。
二三二、內政部函,為廢止「內政部政黨審議委員會組織規程」,請查照案。
決定:交內政委員會審查。
二三三、內政部函,為修正「都市計畫農業區變更使用審議規範」第三十三點及第四十點規定,請查照案。
決定:交內政委員會審查。
二三四、內政部函,為「內政部入出國及移民署執行查察營業處所範圍表」名稱修正為「內政部移民署執行查察營業處所範圍表」,並修正全文,請查照案。。
決定:交內政委員會審查。
二三五、內政部函送該部主管106年度第4季補助縣市政府、團體及個人之獎補助經費季報表,請查照案。
決定:交內政委員會審查。
二三六、內政部函送該部主管106年度第4季辦理政策宣導相關廣告執行情形季報表,請查照案。
決定:交內政委員會審查。
二三七、行政院大陸委員會函送「兩岸協議執行檢討報告」,請查照案。
決定:交內政委員會審查。
二三八、行政院大陸委員會函送該會及海基會106年第4季辦理政策溝通說明相關廣告彙整表,請查照案。
決定:交內政委員會審查。
二三九、行政院大陸委員會函送「兩岸協議協商進度報告」,請查照案。
決定:交內政委員會審查。
二四○、原住民族委員會函送「原住民族語言推廣人員設置辦法」,請查照案。
決定:交內政委員會審查。
二四一、行政院海岸巡防署函送該署暨所屬機關106年第4季辦理政策宣導相關廣告執行情形,請查照案。
決定:交內政委員會。
二四二、福建省政府函送106年度第4季補、捐(獎)助其他政府機關、團體或個人經費報告表,請查照案。
決定:交內政委員會審查。
二四三、臺灣省諮議會函,為該會106年度第4季無辦理平面媒體、網路媒體、廣播媒體及電視媒體政策宣導相關廣告事項,請查照案。
決定:交內政委員會。
二四四、臺灣省政府函送106年度第4季「補助民間團體及個人補(捐)助經費明細表」,請查照案。
決定:交內政委員會。
二四五、中央選舉委員會函,為該會及所屬106年度第4季無辦理政策宣導相關廣告執行情形,請查照案。
決定:交內政委員會。
二四六、客家委員會函送該會及所屬「106年度第4季辦理政策宣導及廣告」公告資料,請查照案。
決定:交內政委員會審查。
二四七、客家委員會函送「客家浪漫臺三線計畫」106年度執行進度及績效報告,請查照案。
決定:交內政委員會審查。
二四八、司法院函送該院暨財團法人法律扶助基金會106年第4季政策宣導廣告一覽表,請查照案。
決定:交司法及法制委員會審查。
二四九、司法院函,為修正「法官進修考察辦法」部分條文,請查照案。
決定:交司法及法制委員會。
二五○、司法院函送106年7月至12月法官法執行情形狀況資料,請查照案。
決定:交司法及法制委員會審查。
二五一、司法院函,為廢止「改任少年及家事法院法官辦法」,請查照案。
決定:交司法及法制委員會。
二五二、司法院、行政院函,為廢止「提高罰金罰鍰倍數及開始施行日期令」,請查照案。
決定:交司法及法制委員會。
二五三、總統府函送「106年度第4季總統府主管辦理政策宣導相關廣告執行情形表」,請查照案。
決定:交司法及法制、教育及文化兩委員會審查。
二五四、考試院秘書長函送「考試院106年度下半年出國考察行程詳細內容及成效表」,請查照案。
決定:交司法及法制委員會審查。
二五五、考試院秘書長函送106年第4季「考試院暨所屬部會於媒體辦理政策宣導廣告季報表」,請查照案。
決定:交司法及法制委員會審查。
二五六、國史館函,為修正「國史館辦事細則」,請查照案。
決定:交司法及法制委員會。
二五七、行政院人事行政總處函,為「行政院人事行政局及所屬機關提供政府資訊收費標準」名稱修正為「行政院人事行政總處及所屬機關提供政府資訊收費標準」,並修正第八條條文,請查照案。
決定:交司法及法制委員會。
二五八、法務部函,為修正「律師職前訓練規則」,請查照案。
決定:交司法及法制委員會。
二五九、教育部函,為中央政府前瞻基礎建設計畫第1期特別預算案決議,檢送第5-605項「前瞻基礎建設-校園社區化改造計畫(含營造友善育兒空間)」書面報告,請查照案。
決定:退回程序委員會重新提出。
二六○、教育部函,為中央政府前瞻基礎建設計畫第1期特別預算案決議,檢送第5-606項「前瞻基礎建設-校園社區化改造計畫(含營造友善育兒空間)」書面報告,請查照案。
決定:退回程序委員會重新提出。
二六一、教育部函,為中央政府前瞻基礎建設計畫第1期特別預算案決議,檢送「建設下世代科研與智慧學習環境預算項下計畫說明」書面報告,請查照案。
決定:退回程序委員會重新提出。
二六二、教育部函,為中央政府前瞻基礎建設計畫第1期特別預算案決議,檢送「教育部建立校園數位科技教學計畫」,請查照案。
決定:退回程序委員會重新提出。
二六三、教育部函送106年度前瞻基礎建設計畫績效檢討報告,請查照案。
決定:退回程序委員會重新提出。
二六四、文化部函送「前瞻基礎建設計畫(城鄉建設類)-文化生活圈建設計畫」106年度第4季執行情形暨年度績效檢討報告,請查照案。
決定:退回程序委員會重新提出。
二六五、文化部函送「前瞻基礎建設計畫(數位建設類)」106年度第4季執行情形暨年度績效檢討報告,請查照案。
決定:退回程序委員會重新提出。
二六六、科技部函送106年度辦理前瞻基礎建設「建構民生公共物聯網計畫」等8件計畫績效檢討報告,請查照案。
決定:退回程序委員會重新提出。
二六七、原住民族委員會函送「106年度前瞻基礎建設計畫績效檢討報告」,請查照案。
決定:退回程序委員會重新提出。
二六八、內政部函送前瞻基礎建設計畫106年度績效檢討報告,請查照案。
決定:退回程序委員會重新提出。
二六九、行政院農業委員會函送辦理前瞻基礎建設計畫「阿里山森林鐵路42號隧道計畫」106年度執行情形簡報資料,請查照案。
決定:退回程序委員會重新提出。
二七○、經濟部函送106年度前瞻基礎建設計畫執行進度及績效書面報告,請查照案。
決定:退回程序委員會重新提出。
二七一、衛生福利部函送106年度「前瞻基礎建設計畫-食品安全建設」執行進度及績效書面報告,請查照案。
決定:退回程序委員會重新提出。
二七二、行政院函送「前瞻基礎建設-強化政府基層機關資安防護及區域聯防計畫」執行進度及績效報告,請查照案。
決定:退回程序委員會重新提出。
二七三、交通部函,為106年度中央政府總預算附屬單位預算決議,檢送中華郵政股份有限公司決議第44項書面報告,請查照案。
決定:交交通委員會。
二七四、交通部函,為106年度中央政府總預算附屬單位預算決議,檢送交通作業基金決議第53項書面報告,請查照案。
決定:交交通委員會。
二七五、交通部函,為106年度中央政府總預算附屬單位預算決議,檢送中華郵政股份有限公司決議第21項書面報告,請查照案。
決定:交交通委員會。
二七六、交通部函,為106年度中央政府總預算附屬單位預算決議,檢送中華郵政股份有限公司決議第24項書面報告,請查照案。
決定:交交通委員會。
二七七、交通部函,為106年度中央政府總預算附屬單位預算決議,檢送中華郵政股份有限公司決議第22項書面報告,請查照案。
決定:交交通委員會。
二七八、交通部函,為106年度中央政府總預算附屬單位預算決議,檢送中華郵政股份有限公司決議第23項書面報告,請查照案。
決定:交交通委員會。
二七九、交通部函,為106年度中央政府總預算附屬單位預算決議,檢送交通作業基金決議第54項書面報告,請查照案。
決定:交交通委員會。
二八○、交通部函,為106年度中央政府總預算附屬單位預算決議,檢送中華郵政股份有限公司決議第26項書面報告,請查照案。
決定:交交通委員會。
二八一、交通部函,為106年度中央政府總預算附屬單位預算決議,檢送中華郵政股份有限公司決議第27項書面報告,請查照案。
決定:交交通委員會。
二八二、交通部函,為106年度中央政府總預算附屬單位預算決議,檢送中華郵政股份有限公司決議第28項書面報告,請查照案。
決定:交交通委員會。
二八三、交通部函,為106年度中央政府總預算附屬單位預算決議,檢送交通作業基金決議第55項書面檢討報告,請查照案。
決定:交交通委員會。
二八四、交通部函,為106年度中央政府總預算附屬單位預算決議,檢送交通作業基金決議第22項書面說明報告,請查照案。
決定:交交通委員會。
二八五、交通部函,為106年度中央政府總預算附屬單位預算決議,檢送桃園國際機場股份有限公司決議第3項書面報告,請查照案。
決定:交交通委員會。
二八六、交通部函,為106年度中央政府總預算附屬單位預算決議,檢送交通作業基金決議第23項書面說明報告,請查照案。
決定:交交通委員會。
二八七、交通部函,為106年度中央政府總預算附屬單位預算決議,檢送中華郵政股份有限公司決議第6項書面報告,請查照案。
決定:交交通委員會。
二八八、交通部函,為106年度中央政府總預算附屬單位預算決議,檢送桃園國際機場股份有限公司決議第2項書面報告,請查照案。
決定:交交通委員會。
二八九、交通部函,為106年度中央政府總預算附屬單位預算決議,檢送中華郵政股份有限公司決議第5項書面報告,請查照案。
決定:交交通委員會。
二九○、交通部函,為106年度中央政府總預算附屬單位預算決議,檢送中華郵政股份有限公司決議第3項書面報告,請查照案。
決定:交交通委員會審查。
二九一、交通部函,為106年度中央政府總預算附屬單位預算決議,檢送交通作業基金決議第6項書面報告,請查照案。
決定:交交通委員會。
二九二、交通部函,為106年度中央政府總預算附屬單位預算決議,檢送中華郵政股份有限公司決議第1項書面報告,請查照案。
決定:交交通委員會。
二九三、交通部函,為106年度中央政府總預算附屬單位預算決議,檢送中華郵政股份有限公司決議第4項書面檢討報告,請查照案。
決定:交交通委員會。
二九四、交通部函,為106年度中央政府總預算附屬單位預算決議,檢送交通作業基金決議第1項書面報告,請查照案。
決定:交交通委員會。
二九五、交通部函,為106年度中央政府總預算附屬單位預算決議,檢送航港建設基金決議第11項書面報告,請查照案。
決定:交交通委員會。
二九六、交通部函,為106年度中央政府總預算附屬單位預算決議,檢送中華郵政股份有限公司決議第2項書面報告,請查照案。
決定:交交通委員會。
二九七、交通部函,為106年度中央政府總預算附屬單位預算決議,檢送交通作業基金決議第19項書面報告,請查照案。
決定:交交通委員會。
二九八、交通部函,為106年度中央政府總預算附屬單位預算決議,檢送交通作業基金決議第16項書面報告,請查照案。
決定:交交通委員會。
二九九、交通部函,為106年度中央政府總預算附屬單位預算決議,檢送交通作業基金決議第7項書面報告,請查照案。
決定:交交通委員會。
三○○、交通部函,為106年度中央政府總預算附屬單位預算決議,檢送交通作業基金決議第3項書面報告,請查照案。
決定:交交通委員會。
三○一、交通部函,為106年度中央政府總預算附屬單位預算決議,檢送交通作業基金決議第4項書面報告,請查照案。
決定:交交通委員會。
三○二、交通部函,為106年度中央政府總預算附屬單位預算決議,檢送交通作業基金決議第18項書面報告,請查照案。
決定:交交通委員會。
三○三、交通部函,為106年度中央政府總預算附屬單位預算決議,檢送交通作業基金決議第25項書面報告,請查照案。
決定:交交通委員會。
三○四、交通部函,為106年度中央政府總預算附屬單位預算決議,檢送交通作業基金決議第42項書面報告,請查照案。
決定:交交通委員會。
三○五、交通部函,為106年度中央政府總預算附屬單位預算決議,檢送交通作業基金決議第29項書面報告,請查照案。
決定:交交通委員會。
三○六、交通部函,為106年度中央政府總預算附屬單位預算決議,檢送交通作業基金決議第30項書面報告,請查照案。
決定:交交通委員會。
三○七、交通部函,為106年度中央政府總預算附屬單位預算決議,檢送交通作業基金決議第37項書面報告,請查照案。
決定:交交通委員會。
三○八、交通部函,為106年度中央政府總預算附屬單位預算決議,檢送交通作業基金決議第81項書面報告,請查照案。
決定:交交通委員會。
三○九、交通部函,為106年度中央政府總預算附屬單位預算決議,檢送中華郵政股份有限公司決議第47項書面報告,請查照案。
決定:交交通委員會。
三一○、交通部函,為106年度中央政府總預算附屬單位預算決議,檢送交通作業基金決議第86項書面報告,請查照案。
決定:交交通委員會。
三一一、交通部函,為106年度中央政府總預算附屬單位預算決議,檢送交通作業基金決議第84項書面報告,請查照案。
決定:交交通委員會。
三一二、交通部函,為106年度中央政府總預算附屬單位預算決議,檢送中華郵政股份有限公司決議第49項書面報告,請查照案。
決定:交交通委員會。
三一三、交通部函,為106年度中央政府總預算附屬單位預算決議,檢送中華郵政股份有限公司決議第53項書面報告,請查照案。
決定:交交通委員會。
三一四、交通部函,為106年度中央政府總預算附屬單位預算決議,檢送中華郵政股份有限公司決議第36項書面報告,請查照案。
決定:交交通委員會。
三一五、交通部函,為106年度中央政府總預算附屬單位預算決議,檢送中華郵政股份有限公司決議第38項書面報告,請查照案。
決定:交交通委員會。
三一六、交通部函,為106年度中央政府總預算附屬單位預算決議,檢送交通作業基金決議第63項書面報告,請查照案。
決定:交交通委員會。
三一七、交通部函,為106年度中央政府總預算附屬單位預算決議,檢送交通作業基金決議第56項書面報告,請查照案。
決定:交交通委員會。
三一八、交通部函,為106年度中央政府總預算附屬單位預算決議,檢送交通作業基金決議第64項「高速公路後續路段橋梁耐震補強工程」執行計畫報告,請查照案。
決定:交交通委員會。
三一九、交通部函,為106年度中央政府總預算附屬單位預算決議,檢送中華郵政股份有限公司決議第52項書面報告,請查照案。
決定:交交通委員會審查。
三二○、交通部函,為106年度中央政府總預算附屬單位預算決議,檢送交通作業基金決議第10項國道公路建設管理基金項下預算編列書面報告,請查照案。
決定:交交通委員會。
三二一、交通部函,為106年度中央政府總預算附屬單位預算決議,檢送交通作業基金決議第38項觀光發展基金項下「捐助私校」書面報告,請查照案。
決定:交交通委員會。
三二二、交通部函,為106年度中央政府總預算附屬單位預算決議,檢送交通作業基金決議第35項觀光發展基金項下「捐助國內團體」書面報告,請查照案。
決定:交交通委員會。
三二三、交通部函,為106年度中央政府總預算附屬單位預算決議,檢送交通作業基金決議第39項觀光發展基金項下「觀光產業關鍵人才培育計畫」書面報告,請查照案。
決定:交交通委員會。
三二四、交通部函,為106年度中央政府總預算附屬單位預算決議,檢送交通作業基金決議第17項國道公路建設管理基金「管理及總務費用─用人費用」書面報告,請查照案。
決定:交交通委員會。
三二五、交通部函,為106年度中央政府總預算附屬單位預算決議,檢送交通作業基金決議第26項觀光發展基金項下「勞務成本-外包費」書面報告,請查照案。
決定:交交通委員會。
三二六、交通部函,為106年度中央政府總預算附屬單位預算決議,檢送交通作業基金決議第9項國道公路建設管理基金項下「勞務承攬」書面報告,請查照案。
決定:交交通委員會。
三二七、交通部函,為106年度中央政府總預算附屬單位預算決議,檢送交通作業基金決議第20項書面報告,請查照案。
決定:交交通委員會。
三二八、交通部函,為106年度中央政府總預算附屬單位預算決議,檢送交通作業基金決議第14項書面報告,請查照案。
決定:交交通委員會。
三二九、交通部函,為106年度中央政府總預算附屬單位預算決議,檢送交通作業基金決議第5項書面報告,請查照案。
決定:交交通委員會。
三三○、交通部函,為106年度中央政府總預算附屬單位預算決議,檢送交通作業基金決議第21項書面報告,請查照案。
決定:交交通委員會。
三三一、交通部函,為106年度中央政府總預算附屬單位預算決議,檢送交通作業基金決議第8項書面報告,請查照案。
決定:交交通委員會。
三三二、交通部函,為106年度中央政府總預算附屬單位預算決議,檢送交通作業基金決議第2項書面報告,請查照案。
決定:交交通委員會。
三三三、交通部函,為106年度中央政府總預算附屬單位預算決議,檢送交通作業基金決議第41項書面報告,請查照案。
決定:交交通委員會。
三三四、交通部函,為106年度中央政府總預算附屬單位預算決議,檢送交通作業基金決議第32項書面報告,請查照案。
決定:交交通委員會。
三三五、交通部函,為106年度中央政府總預算附屬單位預算決議,檢送交通作業基金決議第34項書面報告,請查照案。
決定:交交通委員會。
三三六、交通部函,為106年度中央政府總預算附屬單位預算決議,檢送交通作業基金決議第40項書面報告,請查照案。
決定:交交通委員會。
三三七、交通部函,為106年度中央政府總預算附屬單位預算決議,檢送交通作業基金決議第43項書面報告,請查照案。
決定:交交通委員會。
三三八、交通部函,為106年度中央政府總預算附屬單位預算決議,檢送交通作業基金決議第44項書面報告,請查照案。
決定:交交通委員會。
三三九、交通部函,為106年度中央政府總預算附屬單位預算決議,檢送交通作業基金決議第28項書面報告,請查照案。
決定:交交通委員會。
三四○、交通部函,為106年度中央政府總預算附屬單位預算決議,檢送交通作業基金決議第33項書面報告,請查照案。
決定:交交通委員會。
三四一、交通部函,為106年度中央政府總預算附屬單位預算決議,檢送中華郵政股份有限公司決議第31項書面報告,請查照案。
決定:交交通委員會。
三四二、交通部函,為106年度中央政府總預算附屬單位預算決議,檢送中華郵政股份有限公司決議第32項書面報告,請查照案。
決定:交交通委員會。
三四三、交通部函,為106年度中央政府總預算附屬單位預算決議,檢送中華郵政股份有限公司決議第7項書面報告,請查照案。
決定:交交通委員會。
三四四、交通部函,為106年度中央政府總預算附屬單位預算決議,檢送交通作業基金決議第27項書面報告,請查照案。
決定:交交通委員會。
三四五、交通部函,為106年度中央政府總預算附屬單位預算決議,檢送交通作業基金決議第11項書面報告,請查照案。
決定:交交通委員會。
三四六、交通部函,為106年度中央政府總預算附屬單位預算決議,檢送交通作業基金決議第12項書面報告,請查照案。
決定:交交通委員會。
三四七、交通部函,為106年度中央政府總預算附屬單位預算決議,檢送臺灣港務股份有限公司決議第9項書面報告,請查照案。
決定:交交通委員會。
三四八、交通部函,為106年度中央政府總預算附屬單位預算決議,檢送交通作業基金決議第31項書面報告,請查照案。
決定:交交通委員會。
三四九、國家通訊傳播委員會函,為106年度中央政府總預算附屬單位預算決議,檢送通訊傳播監督管理基金決議第7項因應行動通信業務屆期終止用戶權益保障方案書面檢討報告,請查照案。
決定:交交通委員會審查。
三五○、國軍退除役官兵輔導委員會函,為106年度中央政府總預算附屬單位預算決議,國軍退除役官兵安置基金契僱人員具榮民(眷)身分比率僅27.14,檢送書面報告,請查照案。
決定:交外交及國防委員會。
三五一、國軍退除役官兵輔導委員會函,為106年度中央政府總預算附屬單位預算決議,清境農場契僱人力具榮民(眷)身分者實屬偏低,檢送書面報告,請查照案。
決定:交外交及國防委員會。
三五二、國軍退除役官兵輔導委員會函,為106年度中央政府總預算附屬單位預算決議,福壽山農場105年之契僱人力具榮民(眷)身分者未達百分之二十,檢送書面報告,請查照案。
決定:交外交及國防委員會。
三五三、國軍退除役官兵輔導委員會函,為106年度中央政府總預算附屬單位預算決議,福壽山農場契僱人力具榮民(眷)身分者比率僅16.04,檢送書面報告,請查照案。
決定:交外交及國防委員會。
三五四、國軍退除役官兵輔導委員會函,為106年度中央政府總預算附屬單位預算決議,檢送國軍退除役官兵安置基金決議第9項書面報告,請查照案。
決定:交外交及國防委員會。
三五五、國軍退除役官兵輔導委員會函,為106年度中央政府總預算附屬單位預算決議,檢送國軍退除役官兵安置基金決議第22項書面報告,請查照案。
決定:交外交及國防委員會。
三五六、國軍退除役官兵輔導委員會函,為106年度中央政府總預算附屬單位預算決議,檢送國軍退除役官兵安置基金決議第23項書面報告,請查照案。
決定:交外交及國防委員會。
三五七、國軍退除役官兵輔導委員會函,為106年度中央政府總預算附屬單位預算決議,檢送國軍退除役官兵安置基金決議第21項書面報告,請查照案。
決定:交外交及國防委員會。
三五八、國軍退除役官兵輔導委員會函,為106年度中央政府總預算附屬單位預算決議,檢送一日遊行程取消後對所屬農場營運衝擊評估報告,請查照案。
決定:交外交及國防委員會。
三五九、國軍退除役官兵輔導委員會函,為106年度中央政府總預算附屬單位預算決議,轉投資油氣公司經營績效與其董事長所領報酬兩者間未具有高度關聯性,檢送書面報告,請查照案。
決定:交外交及國防委員會。
三六○、國軍退除役官兵輔導委員會函,為106年度中央政府總預算附屬單位預算決議,檢送該會主管安置基金決議第22項書面報告,請查照案。
決定:交外交及國防委員會。
三六一、國軍退除役官兵輔導委員會函,為106年度中央政府總預算附屬單位預算決議,轉投資之油氣公司董事長及總經理其所領薪資與經營績效未具有高度關聯性,檢送書面報告,請查照案。
決定:交外交及國防委員會。
三六二、國軍退除役官兵輔導委員會函,為106年度中央政府總預算附屬單位預算決議,建議各農場應重新檢討周邊交通環境,檢送書面報告,請查照案。
決定:交外交及國防委員會。
三六三、國軍退除役官兵輔導委員會函,為106年度中央政府總預算附屬單位預算決議,國華欣業公司近年營業狀況不佳,檢送檢討改進書面報告,請查照案。
決定:交外交及國防委員會。
三六四、國軍退除役官兵輔導委員會函,為106年度中央政府總預算附屬單位預算決議,該會會薦高階經理人所領年薪與營運績效關連程度不高,檢送書面報告,請查照案。
決定:交外交及國防委員會。
三六五、國軍退除役官兵輔導委員會函,為106年度中央政府總預算附屬單位預算決議,檢送榮民醫療作業基金第9項書面報告,請查照案。
決定:交外交及國防委員會。
三六六、國軍退除役官兵輔導委員會函,為106年度中央政府總預算附屬單位預算決議,檢送國軍退除役官兵安置基金決議第11項書面報告,請查照案。
決定:交外交及國防委員會。
三六七、國軍退除役官兵輔導委員會函,為106年度中央政府總預算附屬單位預算決議,3所榮民總醫院藥品物料採購尚未完全電子化,檢送書面報告,請查照案。
決定:交外交及國防委員會。
三六八、國軍退除役官兵輔導委員會函,為106年度中央政府總預算附屬單位預算決議,建請研擬軍轉民之生涯發展輔導具體措施,檢送書面報告,請查照案。
決定:交外交及國防委員會。
三六九、國軍退除役官兵輔導委員會函,為106年度中央政府總預算附屬單位預算決議,檢送臺北榮民總醫院項下「門診醫療成本」預算編列書面報告,請查照案。
決定:交外交及國防委員會。
三七○、國軍退除役官兵輔導委員會函,為106年度中央政府總預算附屬單位預算決議,檢送榮民醫療作業基金財務檢討及提升財務改善書面報告,請查照案。
決定:交外交及國防委員會。
三七一、國軍退除役官兵輔導委員會函,為106年度中央政府總預算附屬單位預算決議,退除役官兵就學進修補助計畫再補助參加考試補習費用顯不合理,檢送書面報告,請查照案。
決定:交外交及國防委員會。
三七二、國軍退除役官兵輔導委員會函,為106年度中央政府總預算附屬單位預算決議,檢送國軍退除役官兵安置基金決議第25項書面報告,請查照案。
決定:交外交及國防委員會。
三七三、國軍退除役官兵輔導委員會函,為106年度中央政府總預算附屬單位預算決議,所屬嘉義農場、前楠梓工廠、龍崎火藥處理工廠等閒置任其荒廢,檢送書面報告,請查照案。
決定:交外交及國防委員會。
三七四、國軍退除役官兵輔導委員會函,為106年度中央政府總預算附屬單位預算決議,該會主管安置基金代榮民公司舉借73億餘元不符基金成立宗旨,檢送書面報告,請查照案。
決定:交外交及國防委員會。
三七五、國軍退除役官兵輔導委員會函,為106年度中央政府總預算附屬單位預算決議,該會主管安置基金舉債承購榮民公司土地與基金用途不符,檢送書面報告,請查照案。
決定:交外交及國防委員會。
三七六、國軍退除役官兵輔導委員會函,為106年度中央政府總預算附屬單位預算決議,檢送新增通過決議第18項書面報告,請查照案。
決定:交外交及國防委員會。
三七七、國軍退除役官兵輔導委員會函,為106年度中央政府總預算附屬單位預算決議,彰化農場嘉義分場屢與委外廠商發生爭訟,檢送書面報告,請查照案。
決定:交外交及國防委員會。
三七八、國軍退除役官兵輔導委員會函,為106年度中央政府總預算附屬單位預算決議,檢送榮民醫療作業基金決議第3項書面報告,請查照案。
決定:交外交及國防委員會。
三七九、國軍退除役官兵輔導委員會函,為106年度中央政府總預算附屬單位預算決議,檢送榮民醫療作業基金決議第4項書面報告,請查照案。
決定:交外交及國防委員會。
三八○、國軍退除役官兵輔導委員會函,為106年度中央政府總預算附屬單位預算決議,檢送臺中榮民總醫院項下「一般建築及設備計畫」預算編列書面報告,請查照案。
決定:交外交及國防委員會。
三八一、國軍退除役官兵輔導委員會函,為106年度中央政府總預算附屬單位預算決議,檢送對職業訓練受訓者設定一定期間補助金額上限書面報告,請查照案。
決定:交外交及國防委員會。
三八二、國軍退除役官兵輔導委員會函,為106年度中央政府總預算附屬單位預算決議,檢送新增通過決議第19項書面報告,請查照案。
決定:交外交及國防委員會。
三八三、國軍退除役官兵輔導委員會函,為106年度中央政府總預算附屬單位預算決議,檢送新增通過決議第20項書面報告,請查照案。
決定:交外交及國防委員會。
三八四、國軍退除役官兵輔導委員會函,為106年度中央政府總預算附屬單位預算決議,檢送榮民醫療作業基金項下「訓練費用」預算編列書面報告,請查照案。
決定:交外交及國防委員會。
三八五、國防部函,為106年度中央政府總預算附屬單位預算決議,檢送「眷村文化保存作業進度」書面報告,請查照案。
決定:交外交及國防委員會。
三八六、考選部函,為106年度中央政府總預算附屬單位預算決議,檢送「修正『考選部各項考試工作酬勞費用支給要點』說明」書面報告,請查照案。
決定:交司法及法制委員會。
三八七、考選部函,為106年度中央政府總預算附屬單位預算決議,檢送考選業務基金業務宣導費書面報告,請查照案。
決定:交司法及法制委員會。
三八八、考選部函,為106年度中央政府總預算附屬單位預算決議,檢送考選業務基金業務成本與費用書面報告,請查照案。
決定:交司法及法制委員會。
三八九、公平交易委員會函,為106年度中央政府總預算附屬單位預算決議,檢送檢討委託研究計畫辦理之必要性書面報告,請查照案。
決定:交經濟委員會審查。
三九○、國家發展委員會函,為106年度中央政府總預算附屬單位預算決議,檢送督促花東地區永續發展基金提案單位須依規定及程序辦理專案聽證會檢討報告,請查照案。
決定:交經濟委員會審查。
三九一、國家發展委員會函,為106年度中央政府總預算附屬單位預算決議,檢送國發基金106年度各項投資預算執行率偏低改善報告,請查照案。
決定:交經濟委員會審查。
三九二、國家發展委員會函,為106年度中央政府總預算附屬單位預算決議,檢送國家發展基金106年度管理及總務費用項下用人費用增加摘要報告,請查照案。
決定:交經濟委員會審查。
三九三、國家發展委員會函,為106年度中央政府總預算附屬單位預算決議,檢送行政院花東地區發展推動小組設置要點檢討報告,請查照案。
決定:交經濟委員會審查。
三九四、國家發展委員會函,為106年度中央政府總預算附屬單位預算決議,檢送嚴格檢視各項提案與「花東地區永續發展」連結性檢討報告,請查照案。
決定:交經濟委員會審查。
三九五、國家發展委員會函,為106年度中央政府總預算附屬單位預算決議,檢送「國家級投資公司之公司架構、推動方式及估算經費需求」報告,請查照案。
決定:交經濟委員會審查。
三九六、國家發展委員會函,為106年度中央政府總預算附屬單位預算決議,檢送「國家發展基金規劃國家級投資公司之公司架構、推動方式、估算經費需求及監督機制」報告,請查照案。
決定:交經濟委員會審查。
三九七、國家發展委員會函,為106年度中央政府總預算附屬單位預算決議,檢送行政院國家發展基金管理會「加強投資文化創意產業實施方案」檢討改善報告,請查照案。
決定:交經濟委員會審查。
三九八、國家發展委員會函,為106年度中央政府總預算附屬單位預算決議,檢送行政院國家發展基金管理會「加強投資文化創意產業實施方案」投資比例及效益報告,請查照案。
決定:交經濟委員會審查。
三九九、國家發展委員會函,為106年度中央政府總預算附屬單位預算決議,檢送離島建設基金決議第10項預算執行率書面改善報告,請查照案。
決定:交經濟委員會審查。
四○○、國家發展委員會函,為106年度中央政府總預算附屬單位預算決議,檢送「產業創新轉型基金投資案源及產業別之實施方向」說明報告,請查照案。
決定:交經濟委員會審查。
四○一、國家發展委員會函,為106年度中央政府總預算附屬單位預算決議,檢送行政院國家發展基金管理會「加強投資文化創意產業實施方案」檢討管顧公司投資欠佳問題報告,請查照案。
決定:交經濟委員會審查。
四○二、國家發展委員會函,為106年度中央政府總預算附屬單位預算決議,檢送行政院國家發展基金管理會貸款計畫辦理情形書面報告,請查照案。
決定:交經濟委員會審查。
四○三、國家發展委員會函,為106年度中央政府總預算附屬單位預算決議,檢送離島建設基金決議第4項預算執行情形及控管機制檢討報告,請查照案。
決定:交經濟委員會審查。
四○四、國家發展委員會函,為106年度中央政府總預算附屬單位預算決議,檢送離島建設基金決議第6項研議開拓財源可行性報告,請查照案。
決定:交經濟委員會審查。
四○五、國家發展委員會函,為106年度中央政府總預算附屬單位預算決議,應向各部會說明花東地區永續發展基金使用規定、協調提出相關合作計畫,檢送檢討報告,請查照案。
決定:交經濟委員會審查。
四○六、國家發展委員會函,為106年度中央政府總預算附屬單位預算決議,檢送離島建設基金決議第5項預算實際執行率檢討改善方案報告,請查照案。
決定:交經濟委員會審查。
四○七、國家發展委員會函,為106年度中央政府總預算附屬單位預算決議,檢送花東地區永續發展基金執行率偏低檢討報告,請查照案。
決定:交經濟委員會審查。
四○八、國家發展委員會函,為106年度中央政府總預算附屬單位預算決議,檢送花東地區永續發展基金執行積極檢討且協助地方政府加強辦理報告,請查照案。
決定:交經濟委員會審查。
四○九、國家發展委員會函,為106年度中央政府總預算附屬單位預算決議,檢送「行政院國家發展基金協助社會發展投資作業要點」檢討改善報告,請查照案。
決定:交經濟委員會審查。
四一○、國家發展委員會函,為106年度中央政府總預算附屬單位預算決議,檢送調整花東地區永續發展基金提案、流程與使用方式檢討報告,請查照案。
決定:交經濟委員會審查。
四一一、國家發展委員會函,為106年度中央政府總預算附屬單位預算決議,檢送行政院國家發展基金直接投資與加強投資中小企業實施方案投資重複情形報告,請查照案。
決定:交經濟委員會審查。
四一二、國家發展委員會函,為106年度中央政府總預算附屬單位預算決議,檢送國家級投資公司籌備進度與經營狀況報告,請查照案。
決定:交經濟委員會審查。
四一三、國家發展委員會函,為106年度中央政府總預算附屬單位預算決議,檢送產業創新轉型基金計畫執行進度檢討報告,請查照案。
決定:交經濟委員會審查。
四一四、國家發展委員會函,為106年度中央政府總預算附屬單位預算決議,檢送產業創新轉型基金產業整體發展策略檢討改善報告,請查照案。
決定:交經濟委員會審查。
四一五、國家發展委員會函,為106年度中央政府總預算附屬單位預算決議,檢送國發基金投資預算執行率書面檢討及推動辦理報告,請查照案。
決定:交經濟委員會審查。
四一六、國家發展委員會函,為106年度中央政府總預算附屬單位預算決議,檢送「加強投資中小企業實施方案」及「加強投資文化創意產業實施方案」改善平衡南北差距書面報告,請查照案。
決定:交經濟委員會審查。
四一七、國家發展委員會函,為106年度中央政府總預算附屬單位預算決議,檢送「國發基金投資預算執行情形」書面報告,請查照案。
決定:交經濟委員會審查。
四一八、國家發展委員會函,為106年度中央政府總預算附屬單位預算決議,檢送「配合政府『新南向』政策產業之投資扶助策略」報告,請查照案。
決定:交經濟委員會審查。
四一九、行政院農業委員會函,為106年度中央政府總預算附屬單位預算決議,農業金融局應採取有效輔導方式協助農漁會信用部改善放款品質及催收債權,檢送檢討改善報告,請查照案。
決定:交經濟委員會審查。
四二○、行政院農業委員會函,為106年度中央政府總預算附屬單位預算決議,農業保險制度日趨急迫,應積極擴大試辦農產品種類,檢送書面報告,請查照案。
決定:交經濟委員會審查。
四二一、行政院農業委員會函,為106年度中央政府總預算附屬單位預算決議,應建構吸引青年從農經營環境,並探究有機作物栽種面積銳減之癥結,檢送檢討相關報告,請查照案。
決定:交經濟委員會審查。
四二二、行政院農業委員會函,為106年度中央政府總預算附屬單位預算決議,檢送「農業發展基金」基金用途書面報告,請查照案。
決定:交經濟委員會審查。
四二三、行政院農業委員會函,為106年度中央政府總預算附屬單位預算決議,檢送種苗改良繁殖作業基金種子採購策略檢討報告,請查照案。
決定:交經濟委員會審查。
四二四、行政院農業委員會函,為106年度中央政府總預算附屬單位預算決議,檢送種苗改良繁殖作業基金應尋求最適栽種方式研究報告,請查照案。
決定:交經濟委員會審查。
四二五、經濟部函,為106年度中央政府總預算附屬單位預算決議,檢送「台糖公司土地租金政策」書面報告,請查照案。
決定:交經濟委員會審查。
四二六、經濟部函,為106年度中央政府總預算附屬單位預算決議,檢送「行文各機關強化節約用水措施,如有不遵循之機關,應移請行政院究處」說明,請查照案。
決定:交經濟委員會審查。
四二七、經濟部函,為106年度中央政府總預算附屬單位預算決議,檢送「台糖公司油品事業部績效評估及檢討因應方案」檢討報告,請查照案。
決定:交經濟委員會審查。
四二八、經濟部函,為106年度中央政府總預算附屬單位預算決議,檢送地方特色產品通路布建辦理情形檢討報告,請查照案。
決定:交經濟委員會審查。
四二九、經濟部函,為106年度中央政府總預算附屬單位預算決議,檢送地方產業發展基金透過第三方服務平臺協助業者效益書面報告,請查照案。
決定:交經濟委員會審查。
四三○、經濟部函,為106年度中央政府總預算附屬單位預算決議,檢送「中小企業發展基金執行專案貸款」檢討報告,請查照案。
決定:交經濟委員會審查。
四三一、經濟部函,為106年度中央政府總預算附屬單位預算決議,檢送「水面式太陽能光電相關養護與清潔預防工安意外」綜合評估報告,請查照案。
決定:交經濟委員會審查。
四三二、經濟部函,為106年度中央政府總預算附屬單位預算決議,檢送「水面式太陽能光電相關養護與清潔作業對於水質之影響」綜合評估報告,請查照案。
決定:交經濟委員會審查。
四三三、經濟部函,為106年度中央政府總預算附屬單位預算決議,檢送「調漲合理水價研議相關估評報告」,請查照案。
決定:交經濟委員會審查。
四三四、經濟部函,為106年度中央政府總預算附屬單位預算決議,檢送地方產業發展基金決議第9項地方產業發展基金資源運作情形檢討報告,請查照案。
決定:交經濟委員會審查。
四三五、經濟部函,為106年度中央政府總預算附屬單位預算決議,檢送地方產業發展基金財務規劃書面報告,請查照案。
決定:交經濟委員會審查。
四三六、經濟部函,為106年度中央政府總預算附屬單位預算決議,檢送地方產業發展基金績效指標設定及辦理成果提檢討報告,請查照案。
決定:交經濟委員會審查。
四三七、經濟部函,為106年度中央政府總預算附屬單位預算決議,檢送地方產業發展基金辦理休憩服務產業計畫成效書面報告,請查照案。
決定:交經濟委員會審查。
四三八、經濟部函,為106年度中央政府總預算附屬單位預算決議,檢送台糖公司部分董事出席率不佳等情事檢討報告,請查照案。
決定:交經濟委員會審查。
四三九、經濟部函,為106年度中央政府總預算附屬單位預算決議,檢送地方產業發展基金績效指標設定及辦理成果書面報告,請查照案。
決定:交經濟委員會審查。
四四○、經濟部函,為106年度中央政府總預算附屬單位預算決議,檢送地方產業發展基金資源運作情形書面報告,請查照案。
決定:交經濟委員會審查。
四四一、經濟部函,為106年度中央政府總預算附屬單位預算決議,檢送「自來水普及率未達八成之縣市研擬具體改善措施」書面報告,請查照案。
決定:交經濟委員會審查。
四四二、經濟部函,為106年度中央政府總預算附屬單位預算決議,檢送地方特色產品通路布建辦理情形書面報告,請查照案。
決定:交經濟委員會審查。
四四三、經濟部函,為106年度中央政府總預算附屬單位預算決議,檢送經濟作業基金決議第30項「工業區土地租金優惠調整措施」檢討報告,請查照案。
決定:交經濟委員會審查。
四四四、經濟部函,為106年度中央政府總預算附屬單位預算決議,檢送經濟作業基金決議第33項「工業區土地租金優惠調整措施」改善報告,請查照案。
決定:交經濟委員會審查。
四四五、經濟部函,為106年度中央政府總預算附屬單位預算決議,檢送經濟作業基金決議第44項「工業區土地租金優惠調整措施」改善報告,請查照案。
決定:交經濟委員會審查。
四四六、經濟部函,為106年度中央政府總預算附屬單位預算決議,檢送「強化工業區土地使用效能」檢討報告,請查照案。
決定:交經濟委員會審查。
四四七、經濟部函,為106年度中央政府總預算附屬單位預算決議,檢送經濟作業基金決議第23項「工業區土地租金優惠調整措施」改善報告,請查照案。
決定:交經濟委員會審查。
四四八、經濟部函,為106年度中央政府總預算附屬單位預算決議,檢送「永續工業區潔淨水環境計畫執行內容及其編列情形說明」書面報告,請查照案。
決定:交經濟委員會審查。
四四九、經濟部函,為106年度中央政府總預算附屬單位預算決議,檢送經濟作業基金決議第25項「創業育成信託投資專戶執行情形」檢討報告,請查照案。
決定:交經濟委員會審查。
四五○、經濟部函,為106年度中央政府總預算附屬單位預算決議,檢送經濟作業基金決議第17項「中小企業發展基金投資業務退場機制」檢討報告,請查照案。
決定:交經濟委員會審查。
四五一、經濟部函,為106年度中央政府總預算附屬單位預算決議,檢送地方產業發展基金決議第1項地方產業發展基金資源運作情形書面報告,請查照案。
決定:交經濟委員會審查。
四五二、經濟部函,為106年度中央政府總預算附屬單位預算決議,檢送經濟作業基金決議第26項「創業育成信託投資專戶執行情形」檢討報告,請查照案。
決定:交經濟委員會審查。
四五三、經濟部函,為106年度中央政府總預算附屬單位預算決議,檢送「各地方之儲蓄互助社納為『中小企業創新發展專案貸款要點』承貸金融機構之可行性」評估報告,請查照案。
決定:交經濟委員會審查。
四五四、經濟部函,為106年度中央政府總預算附屬單位預算決議,檢送經濟作業基金決議第8項「創業育成信託投資專戶執行情形」檢討報告,請查照案。
決定:交經濟委員會審查。
四五五、經濟部函,為106年度中央政府總預算附屬單位預算決議,檢送經濟作業基金決議第41項「創業育成信託投資專戶執行情形」檢討報告,請查照案。
決定:交經濟委員會審查。
四五六、經濟部函,為106年度中央政府總預算附屬單位預算決議,檢送經濟作業基金決議第7項「中小企業發展基金投資業務退場機制」檢討報告,請查照案。
決定:交經濟委員會審查。
四五七、經濟部函,為106年度中央政府總預算附屬單位預算決議,檢送經濟作業基金決議第36項「創業育成信託投資專戶執行情形」檢討報告,請查照案。
決定:交經濟委員會審查。
四五八、經濟部函,為106年度中央政府總預算附屬單位預算決議,檢送中油公司「測勘與地質研究費用編列說明」書面報告,請查照案。
決定:交經濟委員會審查。
四五九、經濟部函,為106年度中央政府總預算附屬單位預算決議,檢送「台糖公司配合平地造林政策之檢討」報告,請查照案。
決定:交經濟委員會審查。
四六○、經濟部函,為106年度中央政府總預算附屬單位預算決議,檢送中油公司「高雄廠/後勁地區污染整治工作暨楠梓廠區勞宅問題」書面報告,請查照案。
決定:交經濟委員會審查。
四六一、經濟部函,為106年度中央政府總預算附屬單位預算決議,檢送「台糖公司畜殖場環境改善計畫」書面報告,請查照案。
決定:交經濟委員會審查。
四六二、經濟部函,為106年度中央政府總預算附屬單位預算決議,檢送台水公司「供水管理清水水量計抄表作業情形」調查報告,請查照案。
決定:交經濟委員會審查。
四六三、經濟部函,為106年度中央政府總預算附屬單位預算決議,檢送中油公司「加油站增設太陽能發電與燈具更換節電計畫」書面報告,請查照案。
決定:交經濟委員會審查。
四六四、經濟部函,為106年度中央政府總預算附屬單位預算決議,檢送「出口市場及出口商品多元化不足之問題研謀改善對策」書面報告,請查照案。
決定:交經濟委員會審查。
四六五、經濟部函,為106年度中央政府總預算附屬單位預算決議,檢送「強化捐助個別廠商海外參展申請審核機制」書面報告,請查照案。
決定:交經濟委員會審查。
四六六、衛生福利部函,為106年度中央政府總預算附屬單位預算決議,國民年金保險被保險人繳費率偏低,檢送書面報告,請查照案。
決定:交社會福利及衛生環境委員會。
四六七、衛生福利部函,為106年度中央政府總預算附屬單位預算決議,檢送管制藥品製藥工廠作業基金書面報告,請查照案。
決定:交社會福利及衛生環境委員會審查。
四六八、衛生福利部函,為106年度中央政府總預算附屬單位預算決議,檢送調整老人福利機構服務方式及經營型態之說明,請查照案。
決定:交社會福利及衛生環境委員會審查。
四六九、衛生福利部函,為106年度中央政府總預算附屬單位預算決議,檢送「菸害防制計畫-藥品替代戒菸服務」相關計畫書面報告,請查照案。
決定:交社會福利及衛生環境委員會。
四七○、衛生福利部函,為106年度中央政府總預算附屬單位預算決議,社福機構進用非典型人力經費遽增,請積極爭取編制內人力,檢送說明,請查照案。
決定:交社會福利及衛生環境委員會審查。
四七一、衛生福利部函,為106年度中央政府總預算附屬單位預算決議,社會福利機構外包費用增加,請確實核估編列相關人力與預算,檢送說明,請查照案。
決定:交社會福利及衛生環境委員會審查。
四七二、衛生福利部函,為106年度中央政府總預算附屬單位預算決議,檢送醫療發展基金項下「中醫醫療機構負責醫師訓練計畫」研處書面報告,請查照案。
決定:交社會福利及衛生環境委員會。
四七三、衛生福利部函,為106年度中央政府總預算附屬單位預算決議,檢送菸害防制及衛生保健基金「105年出國計畫成果及106年出國計畫具體內容」書面報告,請查照案。
決定:交社會福利及衛生環境委員會審查。
四七四、衛生福利部函,為106年度中央政府總預算附屬單位預算決議,檢送「衛生保健計畫-捐助、補助與獎助細項說明」書面報告,請查照案。
決定:交社會福利及衛生環境委員會。
四七五、衛生福利部函,為106年度中央政府總預算附屬單位預算決議,醫療藥品基金應自給自足的預算原則下,考量預算評估會有賸餘,檢送書面報告,請查照案。
決定:交社會福利及衛生環境委員會審查。
四七六、衛生福利部函,為106年度中央政府總預算附屬單位預算決議,檢送「藥害救濟基金-藥害救濟給付計畫」相關書面報告資料,請查照案。
決定:交社會福利及衛生環境委員會審查。
四七七、金融監督管理委員會函,為106年度中央政府總預算附屬單位預算決議,檢送保險業務發展基金所附決議之書面報告三份,請查照案。
決定:交財政委員會。
四七八、財政部函,為106年度中央政府總預算附屬單位預算決議,檢送臺灣菸酒股份有限公司決議第4項經營改善策略書面報告,請查照案。
決定:交財政委員會。
四七九、財政部函,為106年度中央政府總預算附屬單位預算決議,檢送臺灣菸酒股份有限公司決議第5項、第7項及第8項強化行銷策略等書面報告,請查照案。
決定:交財政委員會。
四八○、財政部函,為106年度中央政府總預算附屬單位預算決議,檢送臺灣菸酒股份有限公司決議第10項閒置資產活化運用書面報告,請查照案。
決定:交財政委員會。
四八一、財政部函,為106年度中央政府總預算附屬單位預算決議,檢送該部及相關公股行庫106年度推動新南向政策相關預算及計畫內容,請查照案。
決定:交財政委員會。
四八二、財政部函,為106年度中央政府總預算附屬單位預算決議,檢送中國輸出入銀行「如何協助員工進行新南向政策宣導與執行」書面報告,請查照案。
決定:交財政委員會。
四八三、財政部函,為106年度中央政府總預算附屬單位預算決議,檢送臺灣土地銀行股份有限公司「土銀保經因應金融保險服務轉型措施」書面報告,請查照案。
決定:交財政委員會。
四八四、財政部函,為106年度中央政府總預算附屬單位預算決議,檢送「菸酒公司如何有效降低營業成本以提升營業毛利」書面報告,請查照案。
決定:交財政委員會審查。
四八五、財政部函,為106年度中央政府總預算附屬單位預算決議,檢送中央政府債務基金項下「印刷裝訂與廣告費」預算辦理情形報告,請查照案。
決定:交財政委員會。
四八六、財政部函,為106年度中央政府總預算附屬單位預算決議,檢送臺銀綜合證券股份有限公司「證券從業人員如何面對金融證券服務轉型」書面報告,請查照案。
決定:交財政委員會審查。
四八七、中央銀行函,為106年度中央政府總預算附屬單位預算決議,檢送「有關中央銀行外匯資產管理部分之說明」等書面報告,請查照案。
決定:交財政委員會。
四八八、中央銀行函,為106年度中央政府總預算附屬單位預算決議,檢送中央造幣廠項下「服務費用」中「公共關係費」書面報告,請查照案。
決定:交財政委員會。
四八九、中央銀行函,為106年度中央政府總預算附屬單位預算決議,檢送中央印製廠「管理費用」項下「旅運費」書面報告,請查照案。
決定:交財政委員會。
四九○、中央銀行函,為106年度中央政府總預算附屬單位預算決議,檢送中央印製廠「研究發展費用」項下「旅運費」書面報告,請查照案。
決定:交財政委員會。
四九一、內政部函,為106年度中央政府總預算附屬單位預算決議,住宅基金辦理「106年度社會住宅包租代管試辦計畫」應建立專案溝通平台及租賃資訊公開上網,檢送書面報告,請查照案。
決定:交內政委員會審查。
四九二、文化部函,為106年度中央政府總預算附屬單位預算決議,檢送國立文化機構作業基金決議第5項書面報告,請查照案。
決定:交教育及文化委員會。
四九三、文化部函,為106年度中央政府總預算附屬單位預算決議,檢送國立文化機構作業基金決議第4項中正紀念堂空間之未來規劃與轉型時程書面報告,請查照案。
決定:交教育及文化委員會審查。
四九四、文化部函,為106年度中央政府總預算附屬單位預算決議,檢送國立文化機構作業基金決議第3項國立歷史博物館典藏空間改善方案書面報告,請查照案。
決定:交教育及文化委員會。
四九五、文化部函,為106年度中央政府總預算附屬單位預算決議,檢送國立文化機構作業基金決議第9項基金財源自籌能力書面報告,請查照案。
決定:交教育及文化委員會。
四九六、交通部函,為106年度中央政府總預算決議,檢送該部通過決議(三十五)106年12月份報告,請查照案。
決定:交交通委員會審查。
四九七、衛生福利部函,為106年度中央政府總預算決議,檢送「推動智能醫療辦理情形」書面報告,請查照案。
決定:交社會福利及衛生環境委員會審查。
四九八、衛生福利部函,為106年度中央政府總預算決議,檢送中央健康保險署顧客服務滿意度調查成果報告,請查照案。
決定:交社會福利及衛生環境委員會審查。
四九九、行政院農業委員會函,為106年度中央政府總預算決議,檢送針對動物殯葬管理相關法規檢討書面報告,請查照案。
決定:交經濟委員會審查。
五○○、監察院函,為106年度中央政府總預算決議,檢送106年7至12月資安防護程序演練及相關系統檢測書面報告,請查照案。
決定:交司法及法制委員會審查。
五○一、行政院人事行政總處函,為107年度中央政府總預算決議,檢送歲出第2款第3項決議(六)書面報告,請查照案。
決定:交司法及法制委員會審查。
五○二、行政院人事行政總處函,為107年度中央政府總預算決議,檢送歲出第2款第3項決議(十三)書面報告,請查照案。
決定:交司法及法制委員會審查。
五○三、行政院人事行政總處函,為107年度中央政府總預算決議,檢送歲出第2款第3項決議(十四)書面報告,請查照案。
決定:交司法及法制委員會審查。
五○四、行政院人事行政總處函,為107年度中央政府總預算決議,檢送歲出第2款第3項新增決議(二)書面報告,請查照案。
決定:交司法及法制委員會審查。
五○五、行政院人事行政總處函,為107年度中央政府總預算決議,檢送歲出第2款第3項決議(五)書面報告,請查照案。
決定:交司法及法制委員會審查。
五○六、行政院人事行政總處函,為107年度中央政府總預算決議,檢送歲出第2款第3項新增決議(一)書面報告,請查照案。
決定:交司法及法制委員會審查。
五○七、行政院人事行政總處函,為107年度中央政府總預算決議,檢送歲出第2款第3項決議(四)書面報告,請查照案。
決定:交司法及法制委員會審查。
五○八、行政院人事行政總處函,為107年度中央政府總預算決議,檢送歲出第2款第3項決議(八)研擬將「員工協助方案」列為預算編列之會計科目辦理情形,請查照案。
決定:交司法及法制委員會審查。
五○九、內政部函,為107年度中央政府總預算決議,檢送該部主管第6項決議(二)役政署書面報告,請查照案。
決定:交內政委員會。
五一○、內政部函,為107年度中央政府總預算決議,檢送替代役役男住宿條件及服役環境改善書面報告,請查照案。
決定:交內政委員會。
五一一、內政部函,為107年度中央政府總預算決議,檢送役政署替代役役男犯罪及違反紀律事件頻傳缺失書面報告,請查照案。
決定:交內政委員會。
五一二、內政部函,為107年度中央政府總預算決議,檢送役政署設施及機械設備維護費經費編製作業未盡覈實檢討書面報告,請查照案。
決定:交內政委員會。
五一三、內政部函,為107年度中央政府總預算決議,檢送役政署署長駕駛與國軍值勤衛哨兵發生言語摩擦案書面報告,請查照案。
決定:交內政委員會。
五一四、內政部函,為107年度中央政府總預算決議,檢送歲出預算第10目「社會保險業務」檢討報告及解決方案書面報告,請查照案。
決定:交內政委員會審查。
五一五、內政部函,為107年度中央政府總預算決議,檢送歲出預算第10目「社會保險業務」書面報告,請查照案。
決定:交內政委員會審查。
五一六、內政部函,為107年度中央政府總預算決議,檢送建築研究所實驗中心檢測業務改善計畫書面報告,請查照案。
決定:交內政委員會。
五一七、內政部函,為107年度中央政府總預算決議,檢送役政署93至105年度待收回替代役役男溢領薪給、主副食費及年終工作獎金加強催收書面報告,請查照案。
決定:交內政委員會。
五一八、內政部函,為107年度中央政府總預算決議,檢送國籍法修正後新舊法交接期間申請歸化者法規適用疑義書面報告,請查照案。
決定:交內政委員會。
五一九、內政部函,為107年度中央政府總預算決議,檢送各項統計調查計畫對象年齡應下修至年滿18歲以上國民書面報告,請查照案。
決定:交內政委員會。
五二○、內政部函,為107年度中央政府總預算決議,檢送建築研究所推動智慧建築標章書面檢討報告,請查照案。
決定:交內政委員會。
五二一、內政部函,為107年度中央政府總預算決議,檢送警政署改善出口貨櫃抽檢比率書面報告,請查照案。
決定:交內政委員會。
五二二、內政部函,為107年度中央政府總預算決議,檢送空中勤務總隊直升機搭配巡防救難艦辦理之機艦組合作業書面報告,請查照案。
決定:交內政委員會。
五二三、內政部函,為107年度中央政府總預算決議,檢送消防衣汰換檢討書面報告,請查照案。
決定:交內政委員會審查。
五二四、內政部函,為107年度中央政府總預算決議,檢送消防署研擬如何減少救護車濫用書面報告,請查照案。
決定:交內政委員會。
五二五、內政部函,為107年度中央政府總預算決議,檢送空中勤務總隊直升機維護保養費執行欠佳且部分機型妥善率偏低書面報告,請查照案。
決定:交內政委員會。
五二六、內政部函,為107年度中央政府總預算決議,檢送消防署研提民間救難團體及救難志願組織裝備器材協助方案書面報告,請查照案。
決定:交內政委員會審查。
五二七、內政部函,為107年度中央政府總預算決議,檢送消防署精進消防救災裝備器材4年中程計畫汰換維修及訓練檢討報告,請查照案。
決定:交內政委員會審查。
五二八、內政部函,為107年度中央政府總預算決議,檢送消防署「捕蜂捉蛇業務回歸專業」檢討情形書面報告,請查照案。
決定:交內政委員會審查。
五二九、內政部函,為107年度中央政府總預算決議,檢送消防署針對濫(誤)用救護資源改善措施書面報告,請查照案。
決定:交內政委員會。
五三○、內政部函,為107年度中央政府總預算決議,檢送該部歲出第11目「社會行政業務」書面報告,請查照案。
決定:交內政委員會。
五三一、內政部函,為107年度中央政府總預算決議,檢送消防署嚴格管制消防人員執行《消防法》業務範圍內勤務等書面報告,請查照案。
決定:交內政委員會審查。
五三二、內政部函,為107年度中央政府總預算決議,檢送消防署「救災雲賡續計畫」執行狀況書面報告,請查照案。
決定:交內政委員會。
五三三、內政部函,為107年度中央政府總預算決議,檢送消防署「如何甄補消防人員人力」書面報告,請查照案。
決定:交內政委員會審查。
五三四、內政部函,為107年度中央政府總預算決議,檢送消防署如何有效增進消防人力補充書面報告,請查照案。
決定:交內政委員會審查。
五三五、內政部函,為107年度中央政府總預算決議,檢送消防署提高消防救災工作時效書面報告,請查照案。
決定:交內政委員會審查。
五三六、內政部函,為107年度中央政府總預算決議,檢送消防署減少濫用救護資源書面報告,請查照案。
決定:交內政委員會。
五三七、內政部函,為107年度中央政府總預算決議,檢送「消防人員防救災訓練移赴花蓮地區辦理案具體規劃」書面報告,請查照案。
決定:交內政委員會。
五三八、內政部函,為107年度中央政府總預算決議,檢送營建署「國家公園法適當裁罰金額」書面報告,請查照案。
決定:交內政委員會。
五三九、內政部函,為107年度中央政府總預算決議,檢送中央警察大學書面報告,請查照案。
決定:交內政委員會。
五四○、內政部函,為107年度中央政府總預算決議,檢送營建署海洋國家公園相關海洋保育作為書面報告,請查照案。
決定:交內政委員會。
五四一、內政部函,為107年度中央政府總預算決議,檢送該部主管第2項決議(八)營建署各國家公園經營管理業務執行情形檢討書面報告,請查照案。
決定:交內政委員會。
五四二、中央選舉委員會函,為107年度中央政府總預算決議,檢送該會及所屬單位決議(六)、(七)、(八)及(十)書面報告,請查照案。
決定:交內政委員會。
五四三、中央選舉委員會函,為107年度中央政府總預算決議,檢送原住民實施不在籍投票書面報告,請查照案。
決定:交內政委員會。
五四四、客家委員會函,為107年度中央政府總預算決議,檢送「花東縱谷漫遊廊帶整體規劃」書面報告,請查照案。
決定:交內政委員會。
五四五、行政院海岸巡防署函,為107年度中央政府總預算決議,檢送「研議多元管道進用挹注女性優質人力具體因應措施」書面報告,請查照案。
決定:交內政委員會。
五四六、行政院海岸巡防署函,為107年度中央政府總預算決議,檢送「岸海交流之盤點與實際規劃」書面報告,請查照案。
決定:交內政委員會。
五四七、行政院海岸巡防署函,為107年度中央政府總預算決議,檢送移撥海洋委員會調任人數目及意願調查狀況及硬體設施籌辦情形書面報告,請查照案。
決定:交內政委員會。
五四八、行政院海岸巡防署函,為107年度中央政府總預算決議,檢送推動募兵制度成效未如預期書面報告,請查照案。
決定:交內政委員會。
五四九、行政院海岸巡防署函,為107年度中央政府總預算決議,檢送海洋巡防總局「研擬就不良廠商及其企業採連坐認定相關辦法」書面報告,請查照案。
決定:交內政委員會。
五五○、行政院海岸巡防署函,為107年度中央政府總預算決議,檢送海洋巡防總局「持續與空中勤務總隊溝通黑鷹直升機相關機艦組合作業研議具體因應措施」書面報告,請查照案。
決定:交內政委員會。
五五一、行政院海岸巡防署函,為107年度中央政府總預算決議,檢送海洋巡防總局「強化海巡編裝發展方案-艦艇籌建暨延壽計畫」強化海域執法實力及巡護能量書面報告,請查照案。
決定:交內政委員會。
五五二、行政院海岸巡防署函,為107年度中央政府總預算決議,檢送「海岸巡防總局及所屬營舍整建工程計畫執行進度檢討及改善」書面報告,請查照案。
決定:交內政委員會。
五五三、行政院海岸巡防署函,為107年度中央政府總預算決議,檢送海洋委員會業務職掌與諸多部會具有高度關聯性及重疊性書面報告,請查照案。
決定:交內政委員會。
五五四、行政院海岸巡防署函,為107年度中央政府總預算決議,檢送海洋巡防總局「偉星艦99年延壽特檢案招標過程」書面報告,請查照案。
決定:交內政委員會。
五五五、行政院海岸巡防署函,為107年度中央政府總預算決議,檢送海洋巡防總局「臺中港海巡基地新建工程執行進度落後檢討及因應措施」書面報告,請查照案。
決定:交內政委員會。
五五六、行政院海岸巡防署函,為107年度中央政府總預算決議,檢送海洋巡防總局「積極執法禁止侵害原住民族傳統文化之行為」書面報告,請查照案。
決定:交內政委員會。
五五七、行政院海岸巡防署函,為107年度中央政府總預算決議,檢送海岸巡防總局「深入瞭解志願士兵不適服原因並妥謀改善措施」書面報告,請查照案。
決定:交內政委員會。
五五八、行政院海岸巡防署函,為107年度中央政府總預算決議,檢送「志願役士兵整體招募成效未如預期」書面報告,請查照案。
決定:交內政委員會。
五五九、行政院大陸委員會函,為107年度中央政府總預算決議,檢送蒙藏委員會移撥部分書面報告,請查照案。
決定:交內政委員會。
五六○、僑務委員會函,為107年度中央政府總預算決議,檢送該會主管決議(二十一)「檢討海青班海外招生宣導說明會近年過度集中」書面報告,請查照案。
決定:交外交及國防委員會。
五六一、僑務委員會函,為107年度中央政府總預算決議,檢送新增決議(五)「『全球華文網』研提具體推廣作為及優化改版方案」書面報告,請查照案。
決定:交外交及國防委員會。
五六二、僑務委員會函,為107年度中央政府總預算決議,檢送該會主管部分決議(三十五)隨時注意加強基金債權催理以提高收回金額書面報告,請查照案。
決定:交外交及國防委員會。
五六三、僑務委員會函,為107年度中央政府總預算決議,檢送該會主管部分決議(二十五)「應研究僑胞卡帶來預期效益」書面報告,請查照案。
決定:交外交及國防委員會。
五六四、僑務委員會函,為107年度中央政府總預算決議,檢送該會主管部分決議(三十)「僑校未來發展」書面報告,請查照案。
決定:交外交及國防委員會。
五六五、僑務委員會函,為107年度中央政府總預算決議,檢送該會主管部分決議(三十一)「教師至海外僑校教學之福利與待遇」書面報告,請查照案。
決定:交外交及國防委員會。
五六六、僑務委員會函,為107年度中央政府總預算決議,檢送該會主管決議(二十七)密切注意各國僑社狀況書面報告,請查照案。
決定:交外交及國防委員會。
五六七、僑務委員會函,為107年度中央政府總預算決議,檢送新增決議(四)海外文教服務中心場地使用書面報告,請查照案。
決定:交外交及國防委員會。
五六八、國軍退除役官兵輔導委員會函,為107年度中央政府總預算決議,檢送該會決議(三十二)員工訓練講座鐘點費編列說明書面報告,請查照案。
決定:交外交及國防委員會。
五六九、國軍退除役官兵輔導委員會函,為107年度中央政府總預算決議,檢送該會主管部分決議(六十四)轉投資公司加強公司治理書面報告,請查照案。
決定:交外交及國防委員會。
五七○、國軍退除役官兵輔導委員會函,為107年度中央政府總預算決議,檢送該會決議(三十七)榮民工程公司累計虧損及潛藏負債規模頗鉅書面報告,請查照案。
決定:交外交及國防委員會。
五七一、國軍退除役官兵輔導委員會函,為107年度中央政府總預算決議,檢送該會決議(三十八)加強對榮民工程公司清理工作督導管制書面報告,請查照案。
決定:交外交及國防委員會。
五七二、國軍退除役官兵輔導委員會函,為107年度中央政府總預算決議,檢送該會決議(四十九)書面報告,請查照案。
決定:交外交及國防委員會。
五七三、國防部函,為107年度中央政府總預算決議,檢送「持續檢討及加強進用文職人員精進作為」書面報告,請查照案。
決定:交外交及國防委員會。
五七四、國防部函,為107年度中央政府總預算決議,檢送「援贈多明尼加悍馬車」書面報告,請查照案。
決定:交外交及國防委員會。
五七五、國防部函,為107年度中央政府總預算決議,檢送「中共軍機遠海訓練國軍應處作為」書面報告,請查照案。
決定:交外交及國防委員會。
五七六、國防部函,為107年度中央政府總預算決議,檢送「國軍與海巡署共同演訓及規劃」書面報告,請查照案。
決定:交外交及國防委員會。
五七七、經濟部函,為107年度中央政府總預算決議,檢送「對於違規赴中國大陸投資缺乏主動稽查功能改善方案」書面報告,請查照案。
決定:交經濟委員會審查。
五七八、經濟部函,為107年度中央政府總預算決議,檢送「興建國家會展中心(桃園、臺中、臺南)計畫」檢討報告,請查照案。
決定:交經濟委員會審查。
五七九、經濟部函,為107年度中央政府總預算決議,檢送「加工出口區深化群聚發展及穩定產業鏈關係」書面報告,請查照案。
決定:交經濟委員會審查。
五八○、經濟部函,為107年度中央政府總預算決議,檢送「積極開發人力、加強媒合工作及提升女性勞參比例」書面報告,請查照案。
決定:交經濟委員會審查。
五八一、經濟部函,為107年度中央政府總預算決議,檢送「積極開發人力加強媒合工作」書面報告,請查照案。
決定:交經濟委員會審查。
五八二、經濟部函,為107年度中央政府總預算決議,檢送「提升高軟園區建物出售媒合效率」改善報告,請查照案。
決定:交經濟委員會審查。
五八三、經濟部函,為107年度中央政府總預算決議,檢送「如何將韌性概念納入治水政策」書面報告,請查照案。
決定:交經濟委員會審查。
五八四、經濟部函,為107年度中央政府總預算決議,檢送「水庫淤泥清淤」多元方案,請查照案。
決定:交經濟委員會審查。
五八五、經濟部函,為107年度中央政府總預算決議,檢送「標準檢驗局應覈實編列審查費收入並研謀改善商品檢驗業務」書面報告,請查照案。
決定:交經濟委員會審查。
五八六、經濟部函,為107年度中央政府總預算決議,檢送離岸風電環評進度與海域環境建構計畫報告,請查照案。
決定:交經濟委員會審查。
五八七、經濟部函,為107年度中央政府總預算決議,檢送「加強推廣智慧財產人員能力認證考試制度」書面報告,請查照案。
決定:交經濟委員會審查。
五八八、經濟部函,為107年度中央政府總預算決議,檢送礦務局「礦場安全法及礦業法修法」說明,請查照案。
決定:交經濟委員會審查。
五八九、經濟部函,為107年度中央政府總預算決議,檢送「提升偏鄉企業數位行銷應用能力計畫」改善報告,請查照案。
決定:交經濟委員會審查。
五九○、公平交易委員會函,為107年度中央政府總預算決議,檢送「寬恕政策制度設計之改善計畫」書面報告,請查照案。
決定:交經濟委員會審查。
五九一、公平交易委員會函,為107年度中央政府總預算決議,檢送罰鍰收繳辦理情形檢討改善報告,請查照案。
決定:交經濟委員會審查。
五九二、公平交易委員會函,為107年度中央政府總預算決議,檢送罰鍰收繳辦理情形書面報告,請查照案。
決定:交經濟委員會審查。
五九三、公平交易委員會函,為107年度中央政府總預算決議,檢送應對聯合行為要件之舉證有更具體充分論述書面報告,請查照案。
決定:交經濟委員會審查。
五九四、公平交易委員會函,為107年度中央政府總預算決議,檢送與合法多層次傳銷業強化合作並打擊非法之研析計畫,請查照案。
決定:交經濟委員會審查。
五九五、公平交易委員會函,為107年度中央政府總預算決議,檢送應對聯合行為要件之舉證有更具體充分論述及改善計畫書面報告,請查照案。
決定:交經濟委員會審查。
五九六、國家發展委員會函,為107年度中央政府總預算決議,檢送「循環經濟規劃」書面報告,請查照案。
決定:交經濟委員會審查。
五九七、國家發展委員會函,為107年度中央政府總預算決議,檢送「攬才、留才成效不彰」檢討報告,請查照案。
決定:交經濟委員會審查。
五九八、國家發展委員會函,為107年度中央政府總預算決議,檢送未明確列出補助費之對象及金額及近年預算執行情形欠佳檢討報告,請查照案。
決定:交經濟委員會審查。
五九九、國家發展委員會函,為107年度中央政府總預算決議,檢送促進國內投資具體作為檢討報告,請查照案。
決定:交經濟委員會審查。
六○○、國家發展委員會函,為107年度中央政府總預算決議,檢送有效改善投資環境檢討報告,請查照案。
決定:交經濟委員會審查。
六○一、國家發展委員會函,為107年度中央政府總預算決議,檢送行政院國家發展基金產業創新轉型基金計畫投資效益改善方案,請查照案。
決定:交經濟委員會審查。
六○二、國家發展委員會函,為107年度中央政府總預算決議,檢送「強化公共建設計畫監督管理機制」檢討報告,請查照案。
決定:交經濟委員會審查。
六○三、行政院農業委員會函,為107年度中央政府總預算決議,檢送農糧署香蕉計畫生產與源頭管理及天然災害風險預防措施書面報告,請查照案。
決定:交經濟委員會審查。
六○四、行政院農業委員會函,為107年度中央政府總預算決議,檢送對農田水利會其主管機關管理問題相關資料,請查照案。
決定:交經濟委員會審查。
六○五、行政院農業委員會函,為107年度中央政府總預算決議,檢送「山村綠色經濟永續發展計畫」檢討報告,請查照案。
決定:交經濟委員會審查。
六○六、行政院農業委員會函,為107年度中央政府總預算決議,檢送水土保持局改善臺東地區水土保持監測書面報告,請查照案。
決定:交經濟委員會審查。
六○七、行政院農業委員會函,為107年度中央政府總預算決議,檢送林務局分配與運用造林資源提升全民參與造林意願書面報告,請查照案。
決定:交經濟委員會審查。
六○八、行政院農業委員會函,為107年度中央政府總預算決議,檢送農業金融局加強專案農貸查核控管書面報告,請查照案。
決定:交經濟委員會審查。
六○九、衛生福利部函,為107年度中央政府總預算決議,檢送如何精進出國成效書面報告,請查照案。
決定:交社會福利及衛生環境委員會。
六一○、衛生福利部函,為107年度中央政府總預算決議,檢送食品藥物管理署「精進藥品品質安全、建構醫藥衛生產業發展之優勢環境」書面報告,請查照案。
決定:交社會福利及衛生環境委員會審查。
六一一、衛生福利部函,為107年度中央政府總預算決議,檢送「建立社會志願服務制度」執行成效報告,請查照案。
決定:交社會福利及衛生環境委員會。
六一二、衛生福利部函,為107年度中央政府總預算決議,檢送研擬中央負擔國民年金財源改善計畫書面報告,請查照案。
決定:交社會福利及衛生環境委員會。
六一三、衛生福利部函,為107年度中央政府總預算決議,檢送派遣人員進用情形書面報告,請查照案。
決定:交社會福利及衛生環境委員會審查。
六一四、衛生福利部函,為107年度中央政府總預算決議,檢送公益勸募管理之說明,請查照案。
決定:交社會福利及衛生環境委員會。
六一五、衛生福利部函,為107年度中央政府總預算決議,檢送遊民業務管理現況及統計方法改善說明,請查照案。
決定:交社會福利及衛生環境委員會。
六一六、衛生福利部函,為107年度中央政府總預算決議,檢送脫貧措施辦理改善及建立成效評估指標說明,請查照案。
決定:交社會福利及衛生環境委員會。
六一七、行政院主計總處函,為107年度中央政府總預算決議,檢送經費結報無紙化研議情形及相關計畫說明,請查照案。
決定:交財政委員會。
六一八、行政院主計總處函,為107年度中央政府總預算決議,檢送各項邀請講者費用支出標準改善方案書面報告,請查照案。
決定:交財政委員會。
六一九、金融監督管理委員會函,為107年度中央政府總預算決議,檢送「F-ISAC設置進度及業務內容」書面報告,請查照案。
決定:交財政委員會。
六二○、金融監督管理委員會函,為107年度中央政府總預算決議,檢送「強化我國金融資安管理及共享機制,健全整體數位金融安全環境」書面報告,請查照案。
決定:交財政委員會。
六二一、金融監督管理委員會函,為107年度中央政府總預算決議,檢送該會決議(十三)書面報告,請查照案。
決定:交財政委員會。
六二二、財政部函,為107年度中央政府總預算決議,檢送「財政部國有財產署經管國有非公用不動產參與都市更新暨分回房地處理情形報告」,請查照案。
決定:交財政委員會。
六二三、財政部函,為107年度中央政府總預算決議,檢送「海運X光貨櫃檢查儀汰舊換新計畫」後續成效書面報告,請查照案。
決定:交財政委員會。
六二四、財政部函,為107年度中央政府總預算決議,檢送不得介入公股銀行貸款事宜辦理情形,請查照案。
決定:交財政委員會。
六二五、科技部函,為107年度中央政府總預算決議,檢送「消弭違反學術倫理行政處分寬嚴不一之疑慮」書面報告,請查照案。
決定:交教育及文化委員會。
六二六、科技部函,為107年度中央政府總預算決議,檢送「科技會報跨部會署科發基金計畫推動例行性行政計畫之說明」書面報告,請查照案。
決定:交教育及文化委員會。
六二七、科技部函,為107年度中央政府總預算決議,檢送檢視以往用人方式以逐漸改善用人結構書面報告,請查照案。
決定:交教育及文化委員會。
六二八、教育部函,為107年度中央政府總預算決議,檢送配合外國專業人才延攬及僱用法研議修正補習及進修教育法第9條報告,請查照案。
決定:交教育及文化委員會審查。
六二九、教育部函,為107年度中央政府總預算決議,檢送「國立公共資訊圖書館提高民眾數位資源使用率改善方案」報告,請查照案。
決定:交教育及文化委員會。
六三○、教育部函,為107年度中央政府總預算決議,檢送「改善學童近視率辦理情形」報告,請查照案。
決定:交教育及文化委員會。
六三一、教育部函,為107年度中央政府總預算決議,檢送年度施政計畫及重大政策關鍵績效指標研訂報告,請查照案。
決定:交教育及文化委員會審查。
六三二、教育部函,為107年度中央政府總預算決議,檢送「體育署應研議公開各租用團體之坪數、月租金及租期等資訊,以利外界監督」報告,請查照案。
決定:交教育及文化委員會審查。
六三三、教育部函,為107年度中央政府總預算決議,檢送「運動彩券銷售與管理」報告,請查照案。
決定:交教育及文化委員會審查。
六三四、行政院原子能委員會函,為107年度中央政府總預算決議,檢送歲出第17款第4項決議(七)書面報告,請查照案。
決定:交教育及文化委員會審查。
六三五、行政院原子能委員會函,為107年度中央政府總預算決議,檢送歲出第17款第4項決議(八)書面報告,請查照案。
決定:交教育及文化委員會審查。
六三六、行政院原子能委員會函,為107年度中央政府總預算決議,檢送歲出第17款第1項決議(十五)書面報告,請查照案。
決定:交教育及文化委員會審查。
六三七、行政院原子能委員會函,為107年度中央政府總預算決議,檢送歲出第17款第4項決議(十一)書面報告,請查照案。
決定:交教育及文化委員會審查。
六三八、行政院原子能委員會函,為107年度中央政府總預算決議,檢送歲出第17款第1項決議(十七)書面報告,請查照案。
決定:交教育及文化委員會審查。
六三九、行政院原子能委員會函,為107年度中央政府總預算決議,檢送歲出第17款第2項決議(一)書面報告,請查照案。
決定:交教育及文化委員會審查。
六四○、行政院原子能委員會函,為107年度中央政府總預算決議,檢送歲出第17款第2項決議(二)書面報告,請查照案。
決定:交教育及文化委員會審查。
六四一、行政院原子能委員會函,為107年度中央政府總預算決議,檢送歲出第17款第3項決議(二)書面報告,請查照案。
決定:交教育及文化委員會審查。
六四二、文化部函,為107年度中央政府總預算決議,檢送該部第4目「文化創意產業發展業務」書面報告,請查照案。
決定:交教育及文化委員會審查。
六四三、國家通訊傳播委員會函,為107年度中央政府總預算決議,檢送該會歲出部分決議(二十六)書面報告,請查照案。
決定:交交通委員會審查。
六四四、國家通訊傳播委員會函,為107年度中央政府總預算決議,檢送該會歲出部分決議(二十五)書面報告,請查照案。
決定:交交通委員會審查。
六四五、交通部函,為107年度中央政府總預算決議,檢送新增通過決議(二十九)書面報告,請查照案。
決定:交交通委員會。
六四六、交通部函,為107年度中央政府總預算決議,檢送公路總局決議(六十五)研議延長橋梁使用年限書面報告,請查照案。
決定:交交通委員會。
六四七、交通部函,為107年度中央政府總預算決議,檢送公路總局決議(五十八)橋梁如何有效維護檢討書面報告,請查照案。
決定:交交通委員會。
六四八、交通部函,為107年度中央政府總預算決議,檢送公路總局決議(六十六)「公路系統新建及改善計畫」執行進度書面報告,請查照案。
決定:交交通委員會。
六四九、交通部函,為107年度中央政府總預算決議,檢送公路總局新增通過決議(十一)公路橋梁建設監控、預警、防救災機制書面報告,請查照案。
決定:交交通委員會。
六五○、交通部函,為107年度中央政府總預算決議,檢送公路總局決議(五十九)研議延長橋梁使用年限新式工法改善報告,請查照案。
決定:交交通委員會。
六五一、交通部函,為107年度中央政府總預算決議,檢送公路總局決議(六十四)「公路系統新建及改善計畫」執行成效書面報告,請查照案。
決定:交交通委員會。
六五二、交通部函,為107年度中央政府總預算決議,檢送公路總局新增通過決議(十)台9線道路改善路段納入道路景觀等規劃書面報告,請查照案。
決定:交交通委員會。
六五三、交通部函,為107年度中央政府總預算決議,檢送公路總局決議(六十八)新建及養護計畫經費流用訂定完整規定書面報告,請查照案。
決定:交交通委員會。
六五四、行政院公共工程委員會函,為107年度中央政府總預算決議,檢送該會決議(四十五)大型採購案主動建立政府避險機制書面報告,請查照案。
決定:交交通委員會。
六五五、行政院公共工程委員會函,為107年度中央政府總預算決議,檢送該會決議(五十一)修正勞動派遣採購契約範本等書面報告,請查照案。
決定:交交通委員會。
六五六、行政院公共工程委員會函,為107年度中央政府總預算決議,檢送該會決議(四十四)普查目前採購業務承辦人員具採購資格狀態等書面報告,請查照案。
決定:交交通委員會。
六五七、行政院公共工程委員會函,為107年度中央政府總預算決議,檢送該會決議(三十一)辦公處所應有調整空間書面報告,請查照案。
決定:交交通委員會。
六五八、行政院公共工程委員會函,為107年度中央政府總預算決議,檢送該會決議(三十七)建築著作智慧財產權保留於技術服務廠商書面報告,請查照案。
決定:交交通委員會。
六五九、國防部函,為107年度中央政府總預算決議,空軍司令部「後勤及通資業務」項下「後勤補給支援」之「物品」凍結100萬元,檢送書面報告,請查照案。
決定:交外交及國防委員會處理。
六六○、國防部函,為107年度中央政府總預算決議,憲兵指揮部「辦理軍事偵察裝備所需業務費」預算凍結100萬元,檢送書面報告,請查照案。
決定:交外交及國防委員會處理。
六六一、國防部函,為107年度中央政府總預算決議,軍備局「後勤及通資業務」項下「機械設備費」預算凍結100萬元,檢送書面報告,請查照案。
決定:交外交及國防委員會處理。
六六二、國防部函,為107年度中央政府總預算決議,該部「教育訓練業務」預算凍結1,600萬元,檢送書面報告,請查照案。
決定:交外交及國防委員會處理。
六六三、衛生福利部函,為107年度中央政府總預算決議,檢送該部預算凍結第12目「綜合規劃業務」817萬1千元書面報告,請查照案。
決定:交社會福利及衛生環境委員會處理。
六六四、衛生福利部函,為107年度中央政府總預算決議,檢送該部預算凍結第15目「醫院營運業務」600萬元書面報告,請查照案。
決定:交社會福利及衛生環境委員會處理。
六六五、衛生福利部函,為107年度中央政府總預算決議,檢送該部預算凍結「派員出國計畫」200萬元書面報告,請查照案。
決定:交社會福利及衛生環境委員會處理。
六六六、衛生福利部函,為107年度中央政府總預算決議,檢送該部預算凍結第1目「公費生培育」957萬元書面報告,請查照案。
決定:交社會福利及衛生環境委員會處理。
六六七、衛生福利部函,為107年度中央政府總預算決議,檢送該部預算凍結第2目「科技業務」6,500萬元專案報告,請查照案。
決定:交社會福利及衛生環境委員會處理。
六六八、衛生福利部函,為107年度中央政府總預算決議,檢送該部預算凍結第3目「社會保險業務」120萬元書面報告,請查照案。
決定:交社會福利及衛生環境委員會處理。
六六九、衛生福利部函,為107年度中央政府總預算決議,檢送該部預算凍結第6目「保護服務業務」1,000萬元書面報告,請查照案。
決定:交社會福利及衛生環境委員會處理。
六七○、衛生福利部函,為107年度中央政府總預算決議,檢送該部預算凍結第7目「一般行政」1,500萬元書面報告,請查照案。
決定:交社會福利及衛生環境委員會處理。
六七一、衛生福利部函,為107年度中央政府總預算決議,檢送該部預算凍結第8目「醫政業務」3,000萬元書面報告,請查照案。
決定:交社會福利及衛生環境委員會處理。
六七二、衛生福利部函,為107年度中央政府總預算決議,檢送該部預算凍結第10目「護理及健康照護業務」300萬元書面報告,請查照案。
決定:交社會福利及衛生環境委員會處理。
六七三、衛生福利部函,為107年度中央政府總預算決議,檢送該部預算凍結第11目「中醫藥業務」200萬元書面報告,請查照案。
決定:交社會福利及衛生環境委員會處理。
六七四、衛生福利部函,為107年度中央政府總預算決議,檢送該部預算凍結第13目「國際衛生業務」1,500萬元報告,請查照案。
決定:交社會福利及衛生環境委員會處理。
六七五、衛生福利部函,為107年度中央政府總預算決議,檢送該部預算凍結第14目「衛生福利資訊業務」50萬元書面報告,請查照案。
決定:交社會福利及衛生環境委員會處理。
六七六、衛生福利部函,為107年度中央政府總預算決議,檢送該部預算凍結第11目「中醫藥業務」150萬元書面報告,請查照案。
決定:交社會福利及衛生環境委員會處理。
六七七、衛生福利部函,為107年度中央政府總預算決議,檢送國民健康署預算凍結第2目「一般行政」200萬元書面報告,請查照案。
決定:交社會福利及衛生環境委員會處理。
六七八、衛生福利部函,為107年度中央政府總預算決議,檢送國民健康署預算凍結第3目「國民健康業務」652萬7千元書面報告,請查照案。
決定:交社會福利及衛生環境委員會處理。
六七九、衛生福利部函,為107年度中央政府總預算決議,檢送國民健康署預算凍結第1目「科技業務」600萬元書面報告,請查照案。
決定:交社會福利及衛生環境委員會處理。
六八○、衛生福利部函,為107年度中央政府總預算決議,檢送食品藥物管理署預算凍結第1目「科技業務」500萬元書面報告,請查照案。
決定:交社會福利及衛生環境委員會處理。
六八一、衛生福利部函,為107年度中央政府總預算決議,檢送食品藥物管理署預算凍結第1目「科技業務」4,500萬元書面報告,請查照案。
決定:交社會福利及衛生環境委員會處理。
六八二、衛生福利部函,為107年度中央政府總預算決議,檢送食品藥物管理署預算凍結第3目「食品藥物管理業務」5,441萬9千元書面報告,請查照案。
決定:交社會福利及衛生環境委員會處理。
六八三、衛生福利部函,為107年度中央政府總預算決議,檢送食品藥物管理署預算凍結第1目「科技業務」1,500萬元書面報告,請查照案。
決定:交社會福利及衛生環境委員會處理。
六八四、衛生福利部函,為107年度中央政府總預算決議,檢送食品藥物管理署第2目「一般行政」預算凍結案書面報告,請查照案。
決定:交社會福利及衛生環境委員會處理。
六八五、衛生福利部函,為107年度中央政府總預算決議,檢送社會及家庭署「科技業務」預算凍結100萬元書面報告,請安排報告,請查照案。
決定:交社會福利及衛生環境委員會處理。
六八六、衛生福利部函,為107年度中央政府總預算決議,檢送社會及家庭署「社會福利科技發展與績效管理」預算凍結50萬元書面報告,請安排報告,請查照案。
決定:交社會福利及衛生環境委員會處理。
六八七、衛生福利部函,為107年度中央政府總預算決議,檢送社會及家庭署「基本行政工作維持-設備及投資」預算凍結三分之一書面報告,請安排報告,請查照案。
決定:交社會福利及衛生環境委員會處理。
六八八、衛生福利部函,為107年度中央政府總預算決議,檢送社會及家庭署「基本行政工作維持-特別費」預算凍結三分之一書面報告,請安排報告,請查照案。
決定:交社會福利及衛生環境委員會處理。
六八九、衛生福利部函,為107年度中央政府總預算決議,檢送中央健康保險署預算凍結第1目「科技業務」550萬元書面報告,請查照案。
決定:交社會福利及衛生環境委員會處理。
六九○、勞動部函,為107年度中央政府總預算決議,檢送職業安全衛生署預算凍結第3目「職業安全衛生業務」660萬元書面報告,請查照案。
決定:交社會福利及衛生環境委員會審查。
六九一、國家通訊傳播委員會函,為107年度中央政府總預算決議,檢送新增決議(一)凍結第2目「數位經濟匯流政策法制革新」1,200萬9千元專案報告,請查照案。
決定:交交通委員會審查。
六九二、國家通訊傳播委員會函,為107年度中央政府總預算決議,檢送新增決議(二)凍結第3目「數位匯流物聯網資安防護」5,005萬9千元專案報告,請查照案。
決定:交交通委員會審查。
六九三、國家通訊傳播委員會函,為107年度中央政府總預算決議,檢送新增決議(三)第4目「一般行政」扣除人事費及法定支出外合凍十分之一書面報告,請查照案。
決定:交交通委員會審查。
六九四、行政院農業委員會函,為107年度中央政府總預算決議,檢送漁業署「漁業管理」預算凍結10報告資料,請列入議程,請查照案。
決定:交經濟委員會處理。
六九五、行政院農業委員會函,為107年度中央政府總預算決議,檢送漁業署「漁業管理」預算凍結10報告資料,請列入議程,請查照案。
決定:交經濟委員會處理。
六九六、文化部函,為107年度中央政府總預算決議,檢送該部預算凍結第9目「蒙藏文化中心業務」200萬元書面報告,請查照案。
決定:交教育及文化委員會處理。
六九七、文化部函,為107年度中央政府總預算決議,檢送該部凍結第3目「文化資源業務」5,000萬元書面報告,請查照案。
決定:交教育及文化委員會處理。
六九八、文化部函,為107年度中央政府總預算決議,檢送該部預算凍結第4目「文化創意產業發展業務」3,000萬元書面報告,請查照案。
決定:交教育及文化委員會處理。
六九九、文化部函,為107年度中央政府總預算決議,檢送預算凍結案「推展新南向政策」書面報告,請查照案。
決定:交教育及文化委員會處理。
七○○、文化部函,為107年度中央政府總預算決議,檢送國立臺灣工藝研究發展中心預算凍結第2目「工藝研究發展中心業務」500萬元書面報告,請查照案。
決定:交教育及文化委員會處理。
七○一、文化部函,為107年度中央政府總預算決議,檢送國立傳統藝術中心第1目「一般行政」預算凍結案書面報告,請查照案。
決定:交教育及文化委員會處理。
七○二、文化部函,為107年度中央政府總預算決議,檢送該部預算凍結第5目「公共電視發展與內容產製應用」500萬元書面報告,請查照案。
決定:交教育及文化委員會處理。
七○三、文化部函,為107年度中央政府總預算決議,檢送文化資產局預算凍結第2目「文化資產業務」3,000萬元書面報告,請查照案。
決定:交教育及文化委員會處理。
七○四、文化部函,為107年度中央政府總預算決議,檢送「凍結『綜合規劃業務』2,500萬元」書面報告,請查照案。
決定:交教育及文化委員會處理。
七○五、行政院原子能委員會函,為107年度中央政府總預算決議,檢送歲出第17款第4項決議(一)預算凍結案書面報告,請查照案。
決定:交教育及文化委員會審查。
七○六、行政院原子能委員會函,為107年度中央政府總預算決議,檢送核能研究所預算凍結永續能源技術與策略發展應用計畫之機械設備費200萬元書面報告,請查照案。
決定:交教育及文化委員會審查。
七○七、行政院主計總處函,為107年度中央政府總預算決議,檢送第29款「第二預備金」凍結十分之一專案報告,請安排報告,請查照案。
決定:交財政委員會處理。
七○八、行政院主計總處函,為107年度中央政府總預算決議,檢送辦理建築物耐震能力結構補強工程凍結150萬元書面報告,請查照案。
決定:交財政委員會處理。
七○九、行政院主計總處函,為107年度中央政府總預算決議,檢送「經費結報及薪資管理系統建置與維運」預算凍結十分之一書面報告,請查照案。
決定:交財政委員會處理。
七一○、行政院主計總處函,為107年度中央政府總預算決議,檢送「辦理綠色國民所得統計」預算凍結五分之一專案報告,請安排報告,請查照案。
決定:交財政委員會處理。
七一一、行政院主計總處函,為107年度中央政府總預算決議,檢送「中央總預算核編及執行」預算凍結十分之一專案報告,請安排報告,請查照案。
決定:交財政委員會處理。
七一二、行政院主計總處函,為107年度中央政府總預算決議,檢送「通訊費」凍結十分之一書面報告,請查照案。
決定:交財政委員會處理。
七一三、行政院主計總處函,為107年度中央政府總預算決議,檢送「綜合統計業務」預算合計凍結十分之一書面報告,請查照案。
決定:交財政委員會處理。
七一四、行政院主計總處函,為107年度中央政府總預算決議,檢送「其他設備」預算凍結100萬元書面報告,請查照案。
決定:交財政委員會處理。
七一五、行政院主計總處函,為107年度中央政府總預算決議,檢送辦理廣博大樓廁所整修工程預算凍結50萬元書面報告,請查照案。
決定:交財政委員會處理。
七一六、行政院主計總處函,為107年度中央政府總預算決議,檢送「辦理家庭收支統計」預算凍結五分之一專案報告,請安排報告,請查照案。
決定:交財政委員會處理。
七一七、行政院主計總處函,為107年度中央政府總預算決議,檢送「辦理綜合統計」預算凍結二分之一書面報告,請查照案。
決定:交財政委員會處理。
七一八、行政院主計總處函,為107年度中央政府總預算決議,檢送「辦理統計行政與統計標準」預算凍結二分之一專案報告,請安排報告,請查照案。
決定:交財政委員會處理。
七一九、行政院主計總處函,為107年度中央政府總預算決議,檢送「主計資訊業務」預算合計凍結十分之一書面報告,請查照案。
決定:交財政委員會處理。
七二○、行政院主計總處函,為107年度中央政府總預算決議,檢送「中央總預算核編及執行」預算合計凍結十分之一書面報告,請查照案。
決定:交財政委員會處理。
七二一、臺灣省政府函,為107年度中央政府總預算決議,檢送凍結該府業務費30專案報告,請查照案。
決定:交內政委員會處理。
七二二、臺灣省諮議會函,為107年度中央政府總預算決議,檢送凍結業務費30專案報告,請查照案。
決定:交內政委員會處理。
七二三、福建省政府函,為107年度中央政府總預算決議,檢送凍結業務費30專案報告,請查照案。
決定:交內政委員會處理。
七二四、福建省政府函,為107年度中央政府總預算決議,檢送凍結公共藝術經費70萬元書面報告,請查照案。
決定:交內政委員會處理。
七二五、原住民族委員會函,為107年度中央政府總預算決議,檢送第2目「綜合規劃發展-健全原住民族法制-業務費-一般事務費」預算凍結案書面報告,請查照案。
決定:交內政委員會處理。
七二六、原住民族委員會函,為107年度中央政府總預算決議,檢送第2目「綜合規劃發展」預算凍結案專案報告,請安排報告,請查照案。
決定:交內政委員會處理。
七二七、原住民族委員會函,為107年度中央政府總預算決議,檢送第3目「經濟發展業務」預算凍結案書面報告,請查照案。
決定:交內政委員會處理。
七二八、原住民族委員會函,為107年度中央政府總預算決議,檢送第4目「土地規劃管理利用業務」預算凍結案專案報告,請安排報告,請查照案。
決定:交內政委員會處理。
七二九、原住民族委員會函,為107年度中央政府總預算決議,檢送「業務費」預算凍結案專案報告,請安排報告,請查照案。
決定:交內政委員會處理。
七三○、原住民族委員會函,為107年度中央政府總預算決議,檢送第2目「綜合規劃發展」預算凍結案專案報告,請安排報告,請查照案。
決定:交內政委員會處理。
七三一、財政部函,為107年度中央政府總預算決議,檢送凍結國有財產署北區分署「一般行政」項下扣除人事費及法定支出後預算十分之一專案報告,請安排報告,請查照案。
決定:交財政委員會處理。
七三二、財政部函,為107年度中央政府總預算決議,檢送凍結國有財產署北區分署「國有財產業務」項下「一般事務費」預算十分之一書面報告,請查照案。
決定:交財政委員會處理。
七三三、財政部函,為107年度中央政府總預算決議,檢送凍結國有財產署「一般行政」項下「房屋建築養護費」預算五分之一專案報告,請安排報告,請查照案。
決定:交財政委員會處理。
七三四、財政部函,為107年度中央政府總預算決議,檢送凍結關務署「人員維持」之「獎金」預算五分之一專案報告,請安排報告,請查照案。
決定:交財政委員會處理。
七三五、財政部函,為107年度中央政府總預算決議,檢送凍結國有財產署「基本行政工作維持」之「臨時人員酬金」預算五分之一專案報告,請安排報告,請查照案。
決定:交財政委員會處理。
七三六、財政部函,為107年度中央政府總預算決議,檢送凍結國有財產署「一般行政」項下「設施及機械設備養護費」預算五分之一專案報告,請安排報告,請查照案。
決定:交財政委員會處理。
七三七、財政部函,為107年度中央政府總預算決議,檢送凍結關務署機動式貨櫃檢查儀8部維護費預算五分之一專案報告,請安排報告,請查照案。
決定:交財政委員會處理。
七三八、財政部函,為107年度中央政府總預算決議,檢送凍結關務署臺中關X光行李檢查儀維護費預算五分之一專案報告,請安排報告,請查照案。
決定:交財政委員會處理。
七三九、財政部函,為107年度中央政府總預算決議,檢送凍結國有財產署南區分署「一般行政」項下扣除人事費及法定支出後預算十分之一專案報告,請安排報告,請查照案。
決定:交財政委員會處理。
七四○、財政部函,為107年度中央政府總預算決議,檢送凍結關務署CSI半固定式貨櫃檢查儀2部維護費預算五分之一專案報告,請安排報告,請查照案。
決定:交財政委員會處理。
七四一、財政部函,為107年度中央政府總預算決議,檢送凍結關務署基隆關X光行李檢查儀維護費預算五分之一專案報告,請安排報告,請查照案。
決定:交財政委員會處理。
七四二、財政部函,為107年度中央政府總預算決議,檢送凍結賦稅署「租稅教育與宣傳及健全風紀經費」預算五分之一專案報告,請安排報告,請查照案。
決定:交財政委員會處理。
七四三、財政部函,為107年度中央政府總預算決議,檢送凍結國有財產署「一般行政」項下「雜項設備費」預算五分之一專案報告,請安排報告,請查照案。
決定:交財政委員會處理。
七四四、財政部函,為107年度中央政府總預算決議,檢送凍結關務署臺北關稽查組X光行李檢查儀維護費預算五分之一專案報告,請安排報告,請查照案。
決定:交財政委員會處理。
七四五、財政部函,為107年度中央政府總預算決議,檢送凍結國有財產署「國有財產業務」預算五分之一專案報告,請安排報告,請查照案。
決定:交財政委員會處理。
七四六、財政部函,為107年度中央政府總預算決議,檢送凍結關務署機動式貨櫃檢查儀特殊零組件汰換經費預算五分之一專案報告,請安排報告,請查照案。
決定:交財政委員會處理。
七四七、財政部函,為107年度中央政府總預算決議,檢送凍結關務署X光行李檢查儀維護費預算五分之一專案報告,請安排報告,請查照案。
決定:交財政委員會處理。
七四八、財政部函,為107年度中央政府總預算決議,檢送凍結賦稅署「租稅教育與宣傳及健全風紀經費」之「一般事務費」預算五分之一專案報告,請安排報告,請查照案。
決定:交財政委員會處理。
七四九、財政部函,為107年度中央政府總預算決議,檢送凍結賦稅署「賦稅業務」項下「稅務稽核及稽徵業務經費」預算五分之一專案報告,請安排報告,請查照案。
決定:交財政委員會處理。
七五○、財政部函,為107年度中央政府總預算決議,檢送凍結關務署高雄關X光行李檢查儀維護費預算五分之一專案報告,請安排報告,請查照案。
決定:交財政委員會處理。
七五一、財政部函,為107年度中央政府總預算決議,檢送凍結賦稅署「賦稅業務」項下「稅務行政管理經費」預算五分之一專案報告,請安排報告,請查照案。
決定:交財政委員會處理。
七五二、財政部函,為107年度中央政府總預算決議,檢送凍結國有財產署辦理國有非公用財產及代處理土地之讓售或標售業務預算五分之一專案報告,請安排報告,請查照案。
決定:交財政委員會處理。
七五三、財政部函,為107年度中央政府總預算決議,檢送凍結國有財產署「國有財產管理處分」之「通訊費」預算五分之一專案報告,請安排報告,請查照案。
決定:交財政委員會處理。
七五四、財政部函,為107年度中央政府總預算決議,檢送凍結國有財產署「國有財產管理處分」之「資訊服務費」預算五分之一書面報告,請查照案。
決定:交財政委員會處理。
七五五、財政部函,為107年度中央政府總預算決議,檢送凍結國有財產署被占用國有非公用不動產加強清理計畫預算五分之一專案報告,請安排報告,請查照案。
決定:交財政委員會處理。
七五六、財政部函,為107年度中央政府總預算決議,檢送凍結國有財產署「國有財產接收保管」之「臨時人員酬金」預算五分之一專案報告,請安排報告,請查照案。
決定:交財政委員會處理。
七五七、財政部函,為107年度中央政府總預算決議,檢送凍結國有財產署辦理國軍老舊眷村改建國有不動產估價及標售業務預算五分之一專案報告,請安排報告,請查照案。
決定:交財政委員會處理。
七五八、財政部函,為107年度中央政府總預算決議,檢送凍結國有財產署「國有財產業務」項下「國有公用財產」預算五分之一專案報告,請安排報告,請查照案。
決定:交財政委員會處理。
七五九、財政部函,為107年度中央政府總預算決議,檢送凍結國有財產署辦理國有非公用財產出租、換約及租金收繳等業務預算五分之一專案報告,請安排報告,請查照案。
決定:交財政委員會處理。
七六○、財政部函,為107年度中央政府總預算決議,檢送凍結國有財產署「國有財產業務」項下「國有財產改良利用」預算五分之一專案報告,請安排報告,請查照案。
決定:交財政委員會處理。
七六一、財政部函,為107年度中央政府總預算決議,檢送凍結國有財產署北區分署「國有財產業務」項下「國有公用財產」預算五分之一專案報告,請安排報告,請查照案。
決定:交財政委員會處理。
七六二、金融監督管理委員會函,為107年度中央政府總預算決議,檢送「凍結『金融監理』預算十分之一」書面報告,請查照案。
決定:交財政委員會處理。
七六三、金融監督管理委員會函,為107年度中央政府總預算決議,檢送對金融業國外分支機構處分機制、加強監理專案報告,請安排報告,請查照案。
決定:交財政委員會處理。
七六四、國家發展委員會函,為107年度中央政府總預算決議,檢送檔案管理局預算凍結第4目「檔案典藏維護」10書面報告,請查照案。
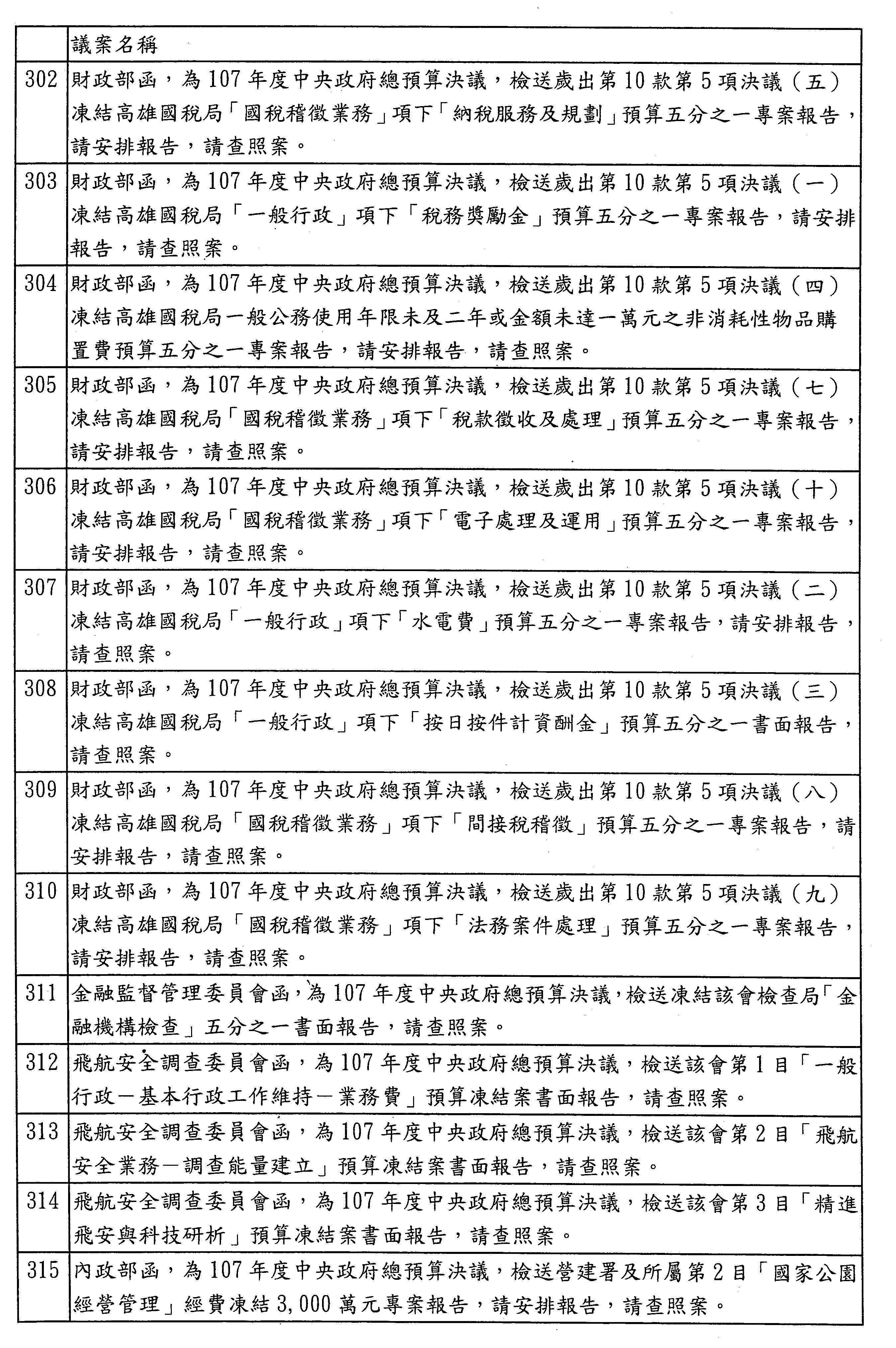
決定:交經濟委員會處理。
七六五、國家發展委員會函,為107年度中央政府總預算決議,檢送檔案管理局預算凍結第9目「國家檔案典藏及服務建設計畫」10書面報告,請查照案。
決定:交經濟委員會處理。
七六六、國家發展委員會函,為107年度中央政府總預算決議,檢送「國家建設總合評估規劃中程計畫」專案報告,請查照案。
決定:交經濟委員會處理。
七六七、國家發展委員會函,為107年度中央政府總預算決議,檢送該會預算凍結第4目「促進社會發展及計畫審議協調」10書面報告,請查照案。
決定:交經濟委員會處理。
七六八、經濟部函,為107年度中央政府總預算決議,檢送該部預算凍結第13目「國際經濟合作與促進投資」10書面報告,請查照案。
決定:交經濟委員會處理。
七六九、文化部函,為107年度中央政府總預算決議,檢送該部文化交流業務預算凍結書面報告,請查照案。
決定:交教育及文化委員會處理。
七七○、文化部函,為107年度中央政府總預算決議,檢送國立臺灣美術館及所屬預算凍結書面報告,請查照案。
決定:交教育及文化委員會處理。
七七一、財政部函,為107年度中央政府總預算決議,檢送歲出第10款第2項新增決議(一)凍結國庫署「一般行政」及「國庫業務」預算專案報告,請安排報告,請查照案。
決定:交財政委員會處理。
七七二、法務部函,為107年度中央政府總預算決議,檢送歲出第12款第1項新增決議(一)凍結該部500萬元書面報告,請安排報告,請查照案。
決定:交司法及法制委員會處理。
七七三、法務部函,為107年度中央政府總預算決議,檢送歲出第12款第1項該部新增決議(二)扣除人事費及法定支出外合凍「一般行政」十分之一書面報告,請安排報告,請查照案。
決定:交司法及法制委員會處理。
七七四、法務部函,為107年度中央政府總預算決議,檢送歲出第12款第1項該部決議(三)凍結第1目「一般行政」100萬元專案報告,請安排報告,請查照案。
決定:交司法及法制委員會處理。
七七五、法務部函,為107年度中央政府總預算決議,檢送歲出第12款第1項該部新增決議(三)合凍第2目「法務行政」100萬元報告,請安排報告,請查照案。
決定:交司法及法制委員會處理。
七七六、法務部函,為107年度中央政府總預算決議,檢送歲出第12款第8項臺灣高等法院檢察署新增決議(一)凍結第2目「檢察業務」100萬元書面報告,請安排報告,請查照案。
決定:交司法及法制委員會處理。
七七七、法務部函,為107年度中央政府總預算決議,檢送歲出第12款第14項臺灣臺北地方法院檢察署新增決議(一)預算凍結書面報告,請安排報告,請查照案。
決定:交司法及法制委員會處理。
七七八、法務部函,為107年度中央政府總預算決議,檢送歲出第12款第14項臺灣臺北地方法院檢察署新增決議(二)凍結第2目「檢察業務」200萬元書面報告,請安排報告,請查照案。
決定:交司法及法制委員會處理。
七七九、法務部函,為107年度中央政府總預算決議,檢送歲出第12款第37項調查局新增決議(一)凍結500萬元書面報告,請安排報告,請查照案。
決定:交司法及法制委員會處理。
七八○、法務部函,為107年度中央政府總預算決議,檢送歲出第12款第1項該部決議(二)凍結第1目「一般行政」200萬元書面報告,請查照案。
決定:交司法及法制委員會處理。
七八一、法務部函,為107年度中央政府總預算決議,檢送歲出第12款第1項該部決議(四)凍結第2目「法務行政」80萬元書面報告,請查照案。
決定:交司法及法制委員會處理。
七八二、法務部函,為107年度中央政府總預算決議,檢送歲出第12款第1項該部決議(五)凍結第2目「法務行政」100萬元書面報告,請查照案。
決定:交司法及法制委員會處理。
七八三、法務部函,為107年度中央政府總預算決議,檢送歲出第12款第37項調查局決議(一)凍結第2目項下「國家安全維護及保防工作」之「業務費」100 萬元書面報告,請查照案。
決定:交司法及法制委員會處理。
七八四、法務部函,為107年度中央政府總預算決議,檢送歲出第12款第37項調查局決議(二)凍結第2目項下「經濟犯罪防制」之「業務費」100萬元書面報告,請查照案。
決定:交司法及法制委員會處理。
七八五、法務部函,為107年度中央政府總預算決議,檢送歲出第12款第14項臺灣臺北地方法院檢察署決議(一)凍結第1目項下「基本行政工作維持」之「業務費」50萬元書面報告,請查照案。
決定:交司法及法制委員會處理。
七八六、勞動部函,為107年度中央政府總預算決議,檢送職業安全衛生署預算凍結第2目項下「基本行政工作維持」十分之一書面報告,請查照案。
決定:交社會福利及衛生環境委員會審查。
七八七、勞動部函,為107年度中央政府總預算決議,檢送職業安全衛生署預算凍結第2目項下「人員維持」300萬元書面報告,請查照案。
決定:交社會福利及衛生環境委員會審查。
七八八、勞動部函,為107年度中央政府總預算決議,檢送勞動及職業安全衛生研究所預算凍結第1目「一般行政」200萬元書面報告,請查照案。
決定:交社會福利及衛生環境委員會審查。
七八九、勞動部函,為107年度中央政府總預算決議,檢送勞動及職業安全衛生研究所預算凍結第2目「勞動及職業安全衛生研究」1,040萬元書面報告,請查照案。
決定:交社會福利及衛生環境委員會審查。
七九○、勞動部函,為107年度中央政府總預算決議,檢送該部預算凍結第2目「一般行政」1,780萬7千元書面報告,請查照案。
決定:交社會福利及衛生環境委員會審查。
七九一、勞動部函,為107年度中央政府總預算決議,檢送該部預算凍結第3目「綜合規劃業務」140萬元書面報告,請查照案。
決定:交社會福利及衛生環境委員會審查。
七九二、勞動部函,為107年度中央政府總預算決議,檢送該部預算凍結第5目「勞動福祉退休業務」80萬元書面報告,請查照案。
決定:交社會福利及衛生環境委員會審查。
七九三、勞動部函,為107年度中央政府總預算決議,檢送該部預算凍結第6目「勞動條件及就業平等業務」55萬8千元專案報告,請查照案。
決定:交社會福利及衛生環境委員會審查。
七九四、行政院環境保護署函,為107年度中央政府總預算決議,檢送該署預算凍結第1目「科技發展」1,500萬元書面報告,請查照案。
決定:交社會福利及衛生環境委員會處理。
七九五、行政院環境保護署函,為107年度中央政府總預算決議,檢送該署預算凍結第2目「一般行政」1,017萬4千元書面報告,請查照案。
決定:交社會福利及衛生環境委員會處理。
七九六、行政院環境保護署函,為107年度中央政府總預算決議,檢送該署預算凍結第3目「綜合計畫」2億1,200萬元專案報告,請查照案。
決定:交社會福利及衛生環境委員會處理。
七九七、行政院環境保護署函,為107年度中央政府總預算決議,檢送該署預算凍結第4目「空氣品質保護及噪音管制」200萬元書面報告,請查照案。
決定:交社會福利及衛生環境委員會處理。
七九八、行政院環境保護署函,為107年度中央政府總預算決議,檢送該署預算凍結第5目「水質保護」200萬元書面報告,請查照案。
決定:交社會福利及衛生環境委員會處理。
七九九、行政院環境保護署函,為107年度中央政府總預算決議,檢送該署預算凍結第7目「環境衛生管理」500萬元書面報告,請查照案。
決定:交社會福利及衛生環境委員會處理。
八○○、行政院環境保護署函,為107年度中央政府總預算決議,檢送該署預算凍結第9目「環境監測資訊」2,831萬7千元書面報告,請查照案。
決定:交社會福利及衛生環境委員會處理。
八○一、行政院環境保護署函,為107年度中央政府總預算決議,檢送毒物及化學物質局預算凍結第4目「毒物及化學物質評估與管理」300萬元專案報告,請查照案。
決定:交社會福利及衛生環境委員會處理。
八○二、行政院環境保護署函,為107年度中央政府總預算決議,檢送毒物及化學物質局預算凍結第5目「毒性化學物質危害防制」641萬元書面報告,請查照案。
決定:交社會福利及衛生環境委員會處理。
八○三、行政院環境保護署函,為107年度中央政府總預算決議,檢送毒物及化學物質局預算凍結第6目「化學物質查核及資訊」200萬元專案報告,請查照案。
決定:交社會福利及衛生環境委員會處理。
八○四、行政院環境保護署函,為107年度中央政府總預算決議,檢送毒物及化學物質局預算凍結第6目「化學物質查核及資訊」24萬元專案報告,請查照案。
決定:交社會福利及衛生環境委員會處理。
八○五、國防部函,為107年度中央政府總預算決議,陸軍司令部「一、四、五支部輸油管線汰換工程設備及投資費」預算凍結1,000萬元,檢送書面報告,請查照案。
決定:交外交及國防委員會處理。
八○六、國防部函,為107年度中央政府總預算決議,參謀本部「教育訓練業務」項下「獎金」預算凍結50萬元,檢送書面報告,請查照案。
決定:交外交及國防委員會處理。
八○七、國防部函,為107年度中央政府總預算決議,陸軍司令部「計畫管理作業」中「業務費」預算凍結100萬元,檢送書面報告,請查照案。
決定:交外交及國防委員會處理。
八○八、國防部函,為107年度中央政府總預算決議,陸軍司令部「一般裝備」項下「個人成套潛水裝備」預算凍結50萬元,檢送書面報告,請查照案。
決定:交外交及國防委員會處理。
八○九、國防部函,為107年度中央政府總預算決議,陸軍司令部「第二代砲兵戰、技術射擊指揮系統」預算凍結10萬元,檢送書面報告,請查照案。
決定:交外交及國防委員會處理。
八一○、國防部函,為107年度中央政府總預算決議,陸軍司令部「情報及測量作業」有關「按日按件計資酬金」預算凍結20萬元,檢送書面報告,請查照案。
決定:交外交及國防委員會處理。
八一一、國防部函,為107年度中央政府總預算決議,陸軍司令部「主副食與口糧」中「業務費」預算凍結100萬元,檢送書面報告,請查照案。
決定:交外交及國防委員會處理。
八一二、國防部函,為107年度中央政府總預算決議,該部「後勤及通資業務」預算凍結9,500萬元,檢送書面報告,請查照案。
決定:交外交及國防委員會處理。
八一三、國防部函,為107年度中央政府總預算決議,該部「環保業務」預算凍結200萬元,檢送書面報告,請查照案。
決定:交外交及國防委員會處理。
八一四、國防部函,為107年度中央政府總預算決議,陸軍司令部「一般建築及設備」項下「軍事教育設備」預算凍結100萬元,檢送書面報告,請查照案。
決定:交外交及國防委員會處理。
八一五、行政院公共工程委員會函,為107年度中央政府總預算決議,檢送歲出第2款第17項新增決議(一)凍結「推動政府採購電子化」委辦費100萬元書面報告,請安排報告,請查照案。
決定:交交通委員會處理。
八一六、行政院公共工程委員會函,為107年度中央政府總預算決議,檢送該會決議(十七)健全技師、工程技術顧問公司管理法制,提升工程產業國際競爭力之委辦費凍結五分之一書面報告,請查照案。
決定:交交通委員會處理。
八一七、行政院公共工程委員會函,為107年度中央政府總預算決議,檢送該會決議(十八)協助工程產業全球化專案預算凍結五分之一書面報告,請查照案。
決定:交交通委員會處理。
八一八、行政院公共工程委員會函,為107年度中央政府總預算決議,檢送該會決議(五)「派員出國計畫」凍結預算十分之一書面報告,請查照案。
決定:交交通委員會處理。
八一九、行政院公共工程委員會函,為107年度中央政府總預算決議,檢送該會決議(十六)國外旅費凍結五分之一書面報告,請查照案。
決定:交交通委員會處理。
八二○、行政院公共工程委員會函,為107年度中央政府總預算決議,檢送該會決議(十九)辦理技師及工程技術顧問公司證照、懲戒等一般事務費凍結五分之一書面報告,請查照案。
決定:交交通委員會處理。
八二一、行政院公共工程委員會函,為107年度中央政府總預算決議,檢送該會新增決議(三)凍結「公共技術規範、認證、整合、維護、推廣與研發」委辦費50萬元書面報告,請查照案。
決定:交交通委員會處理。
八二二、行政院公共工程委員會函,為107年度中央政府總預算決議,檢送該會決議(六)「對國內團體之捐助」預算凍結十分之一書面報告,請查照案。
決定:交交通委員會處理。
八二三、行政院公共工程委員會函,為107年度中央政府總預算決議,檢送該會決議(七)「對國內團體之捐助」預算凍結十分之一書面報告,請查照案。
決定:交交通委員會處理。
八二四、行政院公共工程委員會函,為107年度中央政府總預算決議,檢送該會決議(二十)捐助工程產業開拓全球市場預算凍結五分之一書面報告,請查照案。
決定:交交通委員會處理。
八二五、行政院公共工程委員會函,為107年度中央政府總預算決議,檢送該會決議(二十一)用以捐助工程產業開拓全球市場預算凍結五分之一書面報告,請查照案。
決定:交交通委員會處理。
八二六、行政院公共工程委員會函,為107年度中央政府總預算決議,檢送該會決議(八)如何避免政府採購工程案件變更設計與展延工期之情事發生,凍結預算十分之一書面報告,請查照案。
決定:交交通委員會處理。
八二七、行政院公共工程委員會函,為107年度中央政府總預算決議,檢送該會決議(三)有關勞動派遣、勞務承攬預算凍結十分之一書面報告,請查照案。
決定:交交通委員會處理。
八二八、行政院公共工程委員會函,為107年度中央政府總預算決議,檢送該會決議(十三)凍結「公共工程企劃及法規業務」預算五分之一書面報告,請查照案。
決定:交交通委員會處理。
八二九、行政院公共工程委員會函,為107年度中央政府總預算決議,檢送該會決議(十四)健全技師、工程技術顧問公司管理法制,提升工程產業國際競爭力預算凍結五分之一書面報告,請查照案。
決定:交交通委員會處理。
八三○、行政院公共工程委員會函,為107年度中央政府總預算決議,檢送該會新增決議(二)「公共工程企劃及法規業務」凍結500萬元書面報告,請查照案。
決定:交交通委員會處理。
八三一、行政院公共工程委員會函,為107年度中央政府總預算決議,檢送該會決議(十一)凍結3項分支計畫預算五分之一書面報告,請查照案。
決定:交交通委員會處理。
八三二、行政院公共工程委員會函,為107年度中央政府總預算決議,檢送該會決議(十二)「公共工程企劃及法規業務」預算凍結五分之一書面報告,請查照案。
決定:交交通委員會處理。
八三三、行政院公共工程委員會函,為107年度中央政府總預算決議,檢送該會決議(二十六)「推動政府採購電子化-業務費-委辦費」預算凍結五分之一書面報告,請查照案。
決定:交交通委員會處理。
八三四、行政院公共工程委員會函,為107年度中央政府總預算決議,檢送該會決議(四)凍結「業務費-委辦費」十分之一書面報告,請查照案。
決定:交交通委員會處理。
八三五、行政院公共工程委員會函,為107年度中央政府總預算決議,檢送該會決議(十五)凍結「業務費─國外旅費」五分之一書面報告,請查照案。
決定:交交通委員會處理。
八三六、行政院公共工程委員會函,為107年度中央政府總預算決議,檢送該會新增決議(四)「公共工程計畫執行之督導協調及考核」預算凍結五分之一書面報告,請查照案。
決定:交交通委員會處理。
八三七、行政院公共工程委員會函,為107年度中央政府總預算決議,檢送該會決議(二十二)協助工程產業全球化專案及捐助工程產業開拓全球市場預算凍結五分之一書面報告,請查照案。
決定:交交通委員會處理。
八三八、行政院公共工程委員會函,為107年度中央政府總預算決議,檢送該會決議(二十三)採購稽核比率所編經費凍結五分之一書面報告,請查照案。
決定:交交通委員會處理。
八三九、行政院公共工程委員會函,為107年度中央政府總預算決議,檢送該會決議(九)凍結3項分支計畫經費十分之一書面報告,請查照案。
決定:交交通委員會處理。
八四○、行政院公共工程委員會函,為107年度中央政府總預算決議,檢送該會決議(十)「公共工程企劃及法規業務」、「公共工程技術業務」凍結十分之一書面報告,請查照案。
決定:交交通委員會處理。
八四一、行政院公共工程委員會函,為107年度中央政府總預算決議,檢送該會決議(二)歲出預算凍結十分之一書面報告,請查照案。
決定:交交通委員會處理。
八四二、行政院公共工程委員會函,為107年度中央政府總預算決議,檢送該會決議(二十四)「推動政府採購電子化」凍結五分之一書面報告,請查照案。
決定:交交通委員會處理。
八四三、行政院公共工程委員會函,為107年度中央政府總預算決議,檢送該會決議(一)工程標案變更設計追加金額件數不減反增,歲出預算凍結十分之一書面報告,請查照案。
決定:交交通委員會處理。
八四四、行政院公共工程委員會函,為107年度中央政府總預算決議,檢送該會決議(二十五)凍結「推動政府採購電子化-業務費-委辦費」五分之一書面報告,請查照案。
決定:交交通委員會處理。
八四五、行政院公共工程委員會函,為107年度中央政府總預算決議,檢送該會決議(二十八)凍結「中央採購稽核小組業務」預算五分之一書面報告,請查照案。
決定:交交通委員會處理。
八四六、行政院公共工程委員會函,為107年度中央政府總預算決議,檢送該會決議(二十七)「推動政府採購電子化-設備及投資」預算凍結五分之一說明資料,請查照案。
決定:交交通委員會處理。
八四七、行政院公共工程委員會函,為107年度中央政府總預算決議,檢送該會決議(二十九)「採購申訴審議委員會-業務費-一般事務費」預算凍結五分之一書面報告,請查照案。
決定:交交通委員會處理。
八四八、行政院公共工程委員會函,為107年度中央政府總預算決議,檢送該會決議(三十)「採購申訴審議委員會」項下「業務費-一般事務費」預算凍結五分之一書面報告,請查照案。
決定:交交通委員會處理。
八四九、交通部函,為107年度中央政府總預算決議,檢送觀光局新增通過決議(一)「一般行政」預算扣除人事費及法定支出外合凍十分之一報告資料,請列入議程,請查照案。
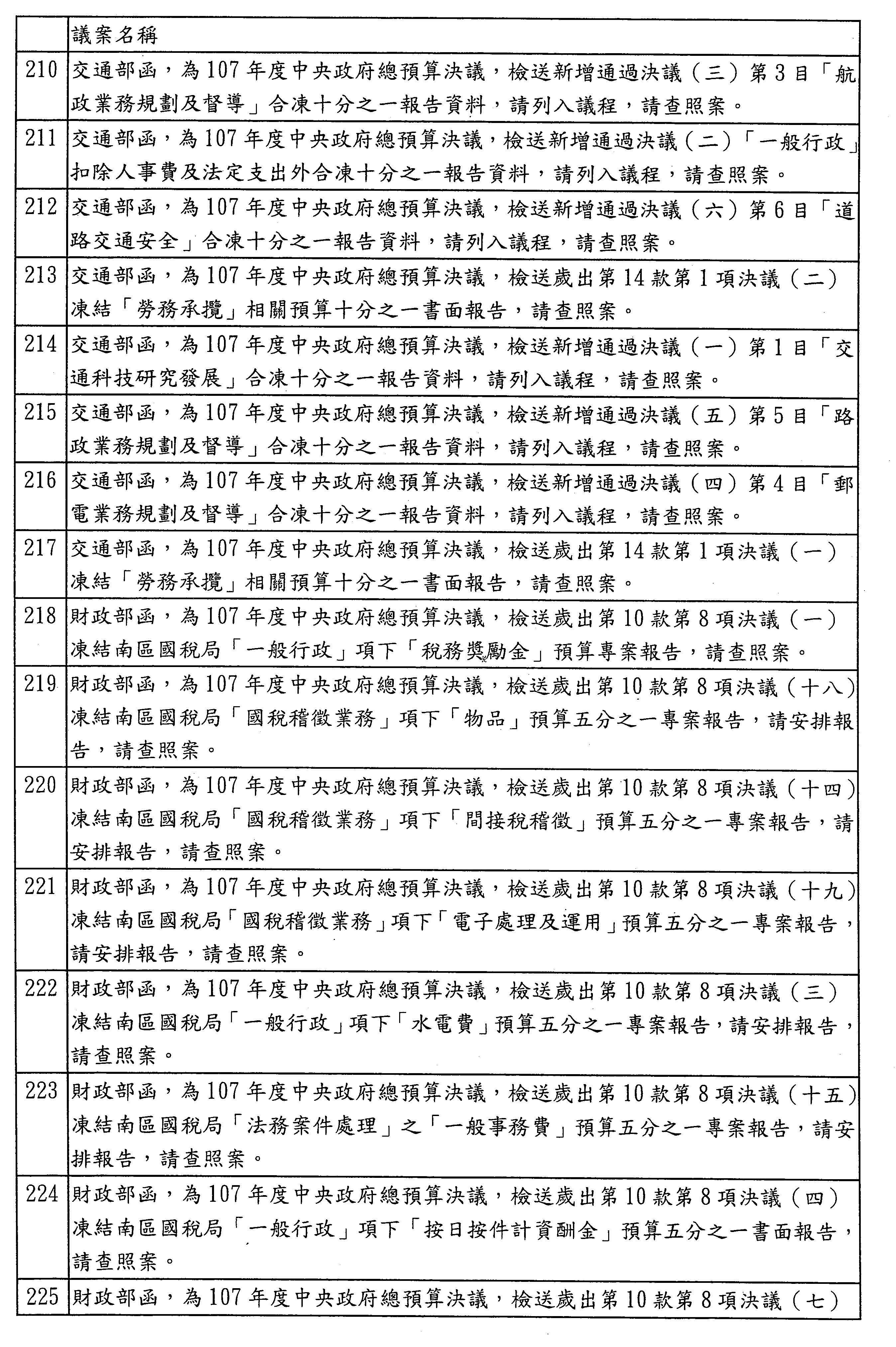
決定:交交通委員會處理。
八五○、交通部函,為107年度中央政府總預算決議,檢送觀光局新增通過決議(二)「觀光業務」預算合凍十分之一報告資料,請列入議程,請查照案。
決定:交交通委員會處理。
八五一、交通部函,為107年度中央政府總預算決議,檢送觀光局決議(一)凍結「勞動派遣」預算五分之一書面報告,請查照案。
決定:交交通委員會處理。
八五二、交通部函,為107年度中央政府總預算決議,檢送運輸研究所決議(一)凍結「交通部運輸研究所107年度歲出預算」十分之一書面報告,請查照案。
決定:交交通委員會處理。
八五三、交通部函,為107年度中央政府總預算決議,檢送運輸研究所決議(五)凍結「業務費」項下「國內旅費」五分之一書面報告,請查照案。
決定:交交通委員會處理。
八五四、交通部函,為107年度中央政府總預算決議,檢送運輸研究所決議(四)凍結「業務費」項下「國內旅費」五分之一書面報告,請查照案。
決定:交交通委員會處理。
八五五、交通部函,為107年度中央政府總預算決議,檢送中央氣象局決議(十三)凍結購置高空觀測探空耗材預算五分之一書面報告,請查照案。
決定:交交通委員會處理。
八五六、交通部函,為107年度中央政府總預算決議,檢送運輸研究所決議(二)凍結「業務費」項下「資訊服務費」五分之一書面報告,請查照案。
決定:交交通委員會處理。
八五七、交通部函,為107年度中央政府總預算決議,檢送中央氣象局決議(十四)凍結「氣象測報」項下其中出版天文日曆等相關資料預算十分之一書面報告,請查照案。
決定:交交通委員會處理。
八五八、交通部函,為107年度中央政府總預算決議,檢送觀光局新增通過決議(三)第3目「國家風景區開發與管理」預算合凍十分之一報告資料,請查照案。
決定:交交通委員會處理。
八五九、交通部函,為107年度中央政府總預算決議,檢送公路總局決議(一)凍結「勞務承攬」預算書面報告,請查照案。
決定:交交通委員會處理。
八六○、交通部函,為107年度中央政府總預算決議,檢送中央氣象局決議(十五)凍結「一般建築及設備」第1節「營建工程」預算五分之一書面報告,請查照案。
決定:交交通委員會處理。
八六一、交通部函,為107年度中央政府總預算決議,檢送新增通過決議(十一)「鐵公路重要交通工程」合凍二十分之一書面報告,請列入議程,請查照案。
決定:交交通委員會處理。
八六二、交通部函,為107年度中央政府總預算決議,檢送該部新增通過決議(七)「軌道工程興建管理」預算合凍十分之一專案報告,請列入議程,請查照案。
決定:交交通委員會處理。
八六三、交通部函,為107年度中央政府總預算決議,檢送新增通過決議(九)「航政港政業務管理及執行」合凍十分之一報告資料,請列入議程,請查照案。
決定:交交通委員會處理。
八六四、交通部函,為107年度中央政府總預算決議,檢送中央氣象局決議(十六)凍結「營建工程」項下房屋建築及設備費五分之一書面報告,請查照案。
決定:交交通委員會處理。
八六五、交通部函,為107年度中央政府總預算決議,檢送新增通過決議(十)第10目「營業基金」合凍十分之一報告資料,請列入議程,請查照案。
決定:交交通委員會處理。
八六六、交通部函,為107年度中央政府總預算決議,檢送中央氣象局新增通過決議(二)第2目「一般行政」扣除人事費及法定支出外合凍十分之一報告資料,請列入議程,請查照案。
決定:交交通委員會處理。
八六七、交通部函,為107年度中央政府總預算決議,檢送新增通過決議(三)第3目「航政業務規劃及督導」合凍十分之一報告資料,請列入議程,請查照案。
決定:交交通委員會處理。
八六八、交通部函,為107年度中央政府總預算決議,檢送新增通過決議(二)「一般行政」扣除人事費及法定支出外合凍十分之一報告資料,請列入議程,請查照案。
決定:交交通委員會處理。
八六九、交通部函,為107年度中央政府總預算決議,檢送新增通過決議(六)第6目「道路交通安全」合凍十分之一報告資料,請列入議程,請查照案。
決定:交交通委員會處理。
八七○、交通部函,為107年度中央政府總預算決議,檢送歲出第14款第1項決議(二)凍結「勞務承攬」相關預算十分之一書面報告,請查照案。
決定:交交通委員會處理。
八七一、交通部函,為107年度中央政府總預算決議,檢送新增通過決議(一)第1目「交通科技研究發展」合凍十分之一報告資料,請列入議程,請查照案。
決定:交交通委員會處理。
八七二、交通部函,為107年度中央政府總預算決議,檢送新增通過決議(五)第5目「路政業務規劃及督導」合凍十分之一報告資料,請列入議程,請查照案。
決定:交交通委員會處理。
八七三、交通部函,為107年度中央政府總預算決議,檢送新增通過決議(四)第4目「郵電業務規劃及督導」合凍十分之一報告資料,請列入議程,請查照案。
決定:交交通委員會處理。
八七四、交通部函,為107年度中央政府總預算決議,檢送歲出第14款第1項決議(一)凍結「勞務承攬」相關預算十分之一書面報告,請查照案。
決定:交交通委員會處理。
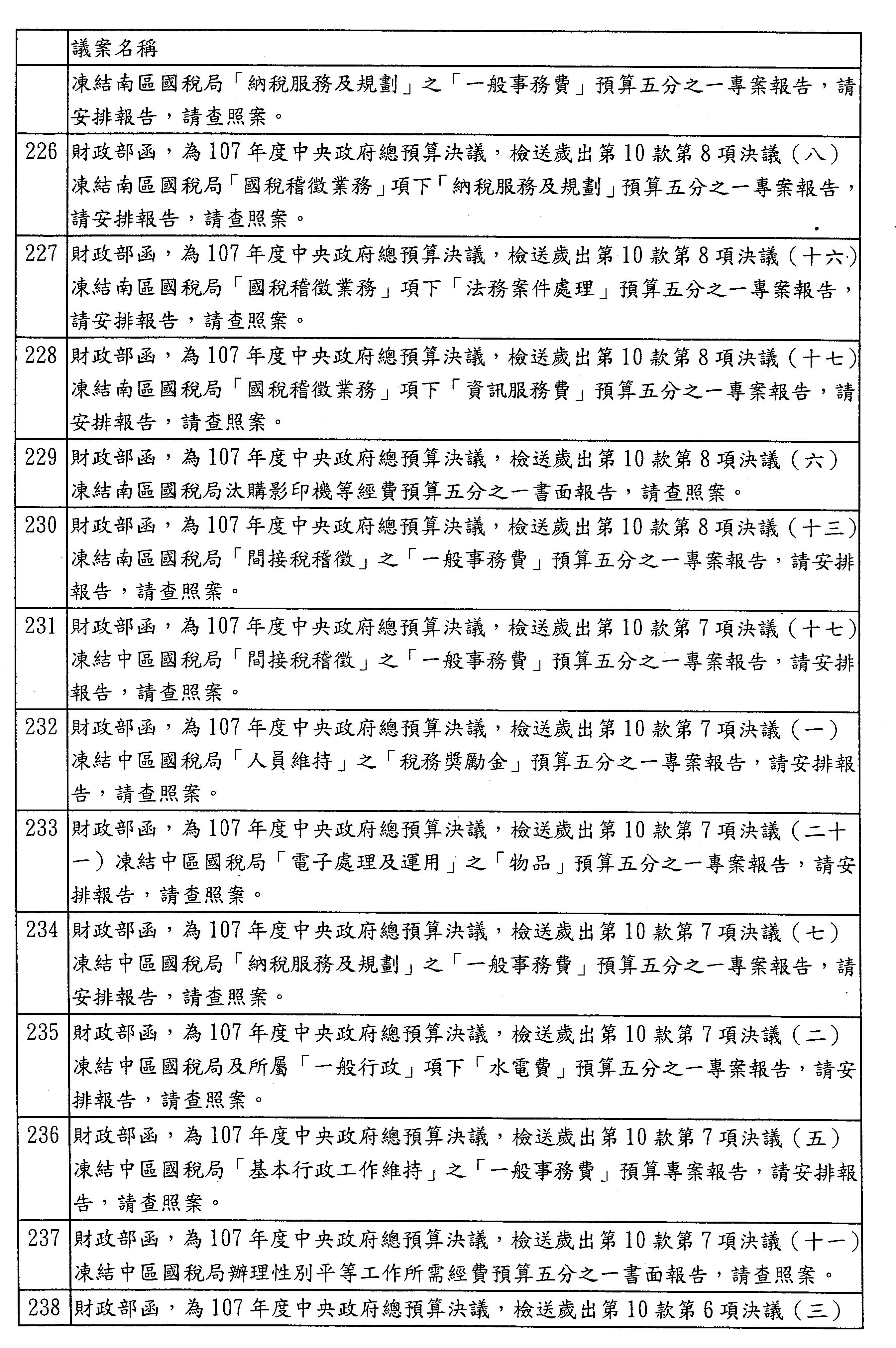
八七五、財政部函,為107年度中央政府總預算決議,檢送歲出第10款第8項決議(一)凍結南區國稅局「一般行政」項下「稅務獎勵金」預算專案報告,請查照案。
決定:交財政委員會處理。
八七六、財政部函,為107年度中央政府總預算決議,檢送歲出第10款第8項決議(十八)凍結南區國稅局「國稅稽徵業務」項下「物品」預算五分之一專案報告,請安排報告,請查照案。
決定:交財政委員會處理。
八七七、財政部函,為107年度中央政府總預算決議,檢送歲出第10款第8項決議(十四)凍結南區國稅局「國稅稽徵業務」項下「間接稅稽徵」預算五分之一專案報告,請安排報告,請查照案。
決定:交財政委員會處理。
八七八、財政部函,為107年度中央政府總預算決議,檢送歲出第10款第8項決議(十九)凍結南區國稅局「國稅稽徵業務」項下「電子處理及運用」預算五分之一專案報告,請安排報告,請查照案。
決定:交財政委員會處理。
八七九、財政部函,為107年度中央政府總預算決議,檢送歲出第10款第8項決議(三)凍結南區國稅局「一般行政」項下「水電費」預算五分之一專案報告,請安排報告,請查照案。
決定:交財政委員會處理。
八八○、財政部函,為107年度中央政府總預算決議,檢送歲出第10款第8項決議(十五)凍結南區國稅局「法務案件處理」之「一般事務費」預算五分之一專案報告,請安排報告,請查照案。
決定:交財政委員會處理。
八八一、財政部函,為107年度中央政府總預算決議,檢送歲出第10款第8項決議(四)凍結南區國稅局「一般行政」項下「按日按件計資酬金」預算五分之一書面報告,請查照案。
決定:交財政委員會處理。
八八二、財政部函,為107年度中央政府總預算決議,檢送歲出第10款第8項決議(七)凍結南區國稅局「納稅服務及規劃」之「一般事務費」預算五分之一專案報告,請安排報告,請查照案。
決定:交財政委員會處理。
八八三、財政部函,為107年度中央政府總預算決議,檢送歲出第10款第8項決議(八)凍結南區國稅局「國稅稽徵業務」項下「納稅服務及規劃」預算五分之一專案報告,請安排報告,請查照案。
決定:交財政委員會處理。
八八四、財政部函,為107年度中央政府總預算決議,檢送歲出第10款第8項決議(十六)凍結南區國稅局「國稅稽徵業務」項下「法務案件處理」預算五分之一專案報告,請安排報告,請查照案。
決定:交財政委員會處理。
八八五、財政部函,為107年度中央政府總預算決議,檢送歲出第10款第8項決議(十七)凍結南區國稅局「國稅稽徵業務」項下「資訊服務費」預算五分之一專案報告,請安排報告,請查照案。
決定:交財政委員會處理。
八八六、財政部函,為107年度中央政府總預算決議,檢送歲出第10款第8項決議(六)凍結南區國稅局汰購影印機等經費預算五分之一書面報告,請查照案。
決定:交財政委員會處理。
八八七、財政部函,為107年度中央政府總預算決議,檢送歲出第10款第8項決議(十三)凍結南區國稅局「間接稅稽徵」之「一般事務費」預算五分之一專案報告,請安排報告,請查照案。
決定:交財政委員會處理。
八八八、財政部函,為107年度中央政府總預算決議,檢送歲出第10款第7項決議(十七)凍結中區國稅局「間接稅稽徵」之「一般事務費」預算五分之一專案報告,請安排報告,請查照案。
決定:交財政委員會處理。
八八九、財政部函,為107年度中央政府總預算決議,檢送歲出第10款第7項決議(一)凍結中區國稅局「人員維持」之「稅務獎勵金」預算五分之一專案報告,請安排報告,請查照案。
決定:交財政委員會處理。
八九○、財政部函,為107年度中央政府總預算決議,檢送歲出第10款第7項決議(二十一)凍結中區國稅局「電子處理及運用」之「物品」預算五分之一專案報告,請安排報告,請查照案。
決定:交財政委員會處理。
八九一、財政部函,為107年度中央政府總預算決議,檢送歲出第10款第7項決議(七)凍結中區國稅局「納稅服務及規劃」之「一般事務費」預算五分之一專案報告,請安排報告,請查照案。
決定:交財政委員會處理。
八九二、財政部函,為107年度中央政府總預算決議,檢送歲出第10款第7項決議(二)凍結中區國稅局及所屬「一般行政」項下「水電費」預算五分之一專案報告,請安排報告,請查照案。
決定:交財政委員會處理。
八九三、財政部函,為107年度中央政府總預算決議,檢送歲出第10款第7項決議(五)凍結中區國稅局「基本行政工作維持」之「一般事務費」預算專案報告,請安排報告,請查照案。
決定:交財政委員會處理。
八九四、財政部函,為107年度中央政府總預算決議,檢送歲出第10款第7項決議(十一)凍結中區國稅局辦理性別平等工作所需經費預算五分之一書面報告,請查照案。
決定:交財政委員會處理。
八九五、財政部函,為107年度中央政府總預算決議,檢送歲出第10款第6項決議(三)凍結北區國稅局「一般行政」項下「按日按件計資酬金」預算五分之一書面報告,請查照案。
決定:交財政委員會處理。
八九六、財政部函,為107年度中央政府總預算決議,檢送歲出第10款第6項決議(一)凍結北區國稅局「一般行政」項下「稅務獎勵金」預算五分之一專案報告,請安排報告,請查照案。
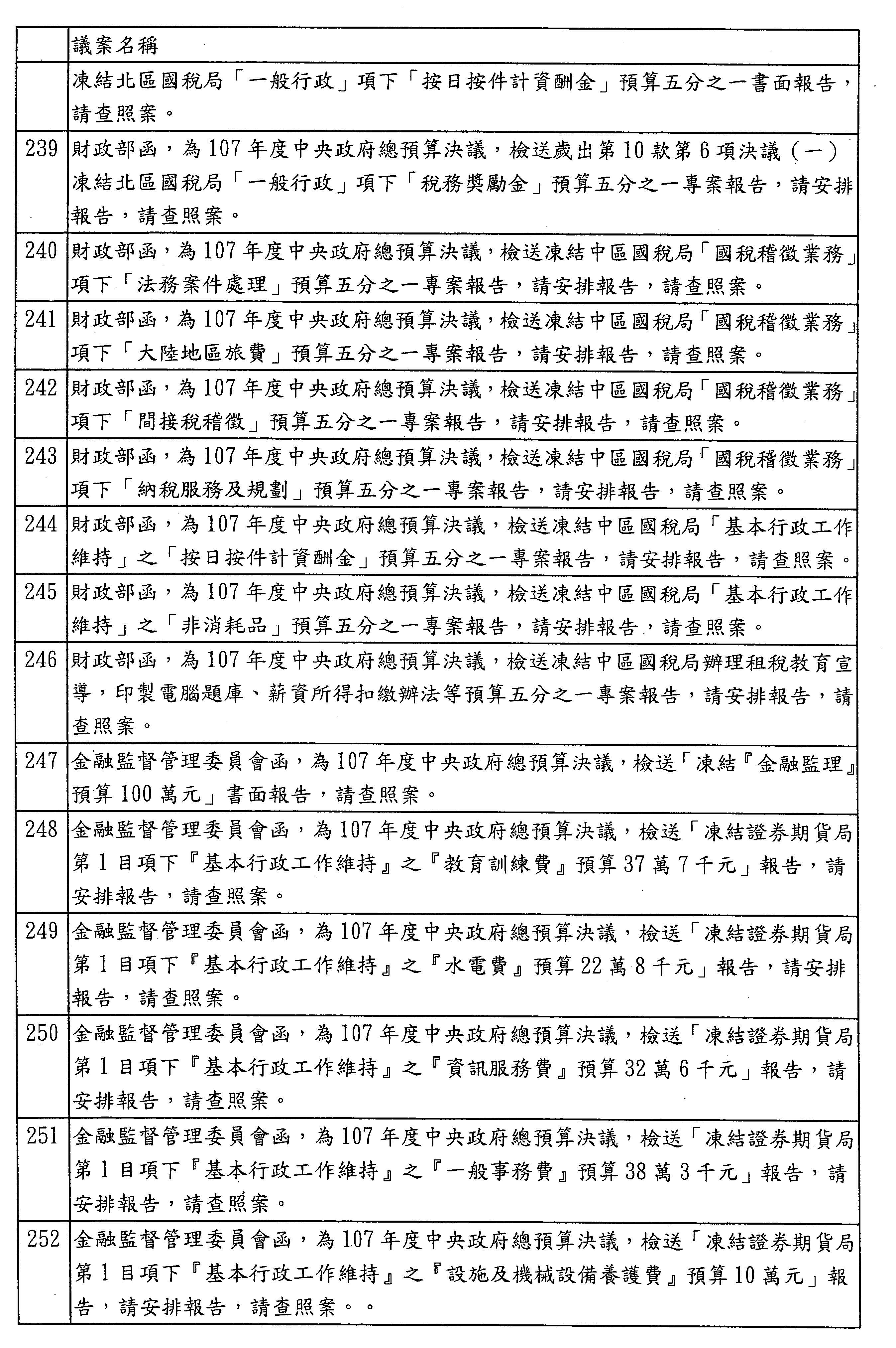
決定:交財政委員會處理。
八九七、財政部函,為107年度中央政府總預算決議,檢送凍結中區國稅局「國稅稽徵業務」項下「法務案件處理」預算五分之一專案報告,請安排報告,請查照案。
決定:交財政委員會處理。
八九八、財政部函,為107年度中央政府總預算決議,檢送凍結中區國稅局「國稅稽徵業務」項下「大陸地區旅費」預算五分之一專案報告,請安排報告,請查照案。
決定:交財政委員會處理。
八九九、財政部函,為107年度中央政府總預算決議,檢送凍結中區國稅局「國稅稽徵業務」項下「間接稅稽徵」預算五分之一專案報告,請安排報告,請查照案。
決定:交財政委員會處理。
九○○、財政部函,為107年度中央政府總預算決議,檢送凍結中區國稅局「國稅稽徵業務」項下「納稅服務及規劃」預算五分之一專案報告,請安排報告,請查照案。
決定:交財政委員會處理。
九○一、財政部函,為107年度中央政府總預算決議,檢送凍結中區國稅局「基本行政工作維持」之「按日按件計資酬金」預算五分之一專案報告,請安排報告,請查照案。
決定:交財政委員會處理。
九○二、財政部函,為107年度中央政府總預算決議,檢送凍結中區國稅局「基本行政工作維持」之「非消耗品」預算五分之一專案報告,請安排報告,請查照案。
決定:交財政委員會處理。
九○三、財政部函,為107年度中央政府總預算決議,檢送凍結中區國稅局辦理租稅教育宣導,印製電腦題庫、薪資所得扣繳辦法等預算五分之一專案報告,請安排報告,請查照案。
決定:交財政委員會處理。
九○四、金融監督管理委員會函,為107年度中央政府總預算決議,檢送「凍結『金融監理』預算100萬元」書面報告,請查照案。
決定:交財政委員會處理。
九○五、金融監督管理委員會函,為107年度中央政府總預算決議,檢送「凍結證券期貨局第1目項下『基本行政工作維持』之『教育訓練費』預算37萬7千元」報告,請安排報告,請查照案。
決定:交財政委員會處理。
九○六、金融監督管理委員會函,為107年度中央政府總預算決議,檢送「凍結證券期貨局第1目項下『基本行政工作維持』之『水電費』預算22萬8千元」報告,請安排報告,請查照案。
決定:交財政委員會處理。
九○七、金融監督管理委員會函,為107年度中央政府總預算決議,檢送「凍結證券期貨局第1目項下『基本行政工作維持』之『資訊服務費』預算32萬6千元」報告,請安排報告,請查照案。
決定:交財政委員會處理。
九○八、金融監督管理委員會函,為107年度中央政府總預算決議,檢送「凍結證券期貨局第1目項下『基本行政工作維持』之『一般事務費』預算38萬3千元」報告,請安排報告,請查照案。
決定:交財政委員會處理。
九○九、金融監督管理委員會函,為107年度中央政府總預算決議,檢送「凍結證券期貨局第1目項下『基本行政工作維持』之『設施及機械設備養護費』預算10萬元」報告,請安排報告,請查照案。
決定:交財政委員會處理。
九一○、金融監督管理委員會函,為107年度中央政府總預算決議,檢送「凍結證券期貨局第1目項下『基本行政工作維持』之『國內旅費』預算2萬4千元」報告,請安排報告,請查照案。
決定:交財政委員會處理。
九一一、金融監督管理委員會函,為107年度中央政府總預算決議,檢送「凍結證券期貨局第1目項下『基本行政工作維持』之『短程車資』預算2萬元」報告,請安排報告,請查照案。
決定:交財政委員會處理。
九一二、金融監督管理委員會函,為107年度中央政府總預算決議,檢送凍結建置美國國外帳戶稅收遵從法不合作帳戶資訊申報平台等經費五分之一書面報告,請查照案。
決定:交財政委員會處理。
九一三、金融監督管理委員會函,為107年度中央政府總預算決議,檢送「凍結『金融監理』項下『教育訓練費』預算10萬7千元」書面報告,請查照案。
決定:交財政委員會處理。
九一四、金融監督管理委員會函,為107年度中央政府總預算決議,檢送「『金融監理』項下『通訊費』凍結十分之一」書面報告,請查照案。
決定:交財政委員會處理。
九一五、金融監督管理委員會函,為107年度中央政府總預算決議,檢送「凍結『金融監理』項下『一般事務費』五分之一」書面報告,請查照案。
決定:交財政委員會處理。
九一六、金融監督管理委員會函,為107年度中央政府總預算決議,檢送「全數凍結『金融監理』項下『大陸地區旅費』」書面報告,請查照案。
決定:交財政委員會處理。
九一七、金融監督管理委員會函,為107年度中央政府總預算決議,檢送「凍結『金融監理』項下『設備及投資』五分之一」書面報告,請查照案。
決定:交財政委員會處理。
九一八、金融監督管理委員會函,為107年度中央政府總預算決議,檢送「凍結銀行局『一般行政』項下『業務費』二十分之一」書面報告,請查照案。
決定:交財政委員會處理。
九一九、金融監督管理委員會函,為107年度中央政府總預算決議,檢送「凍結銀行局『一般行政』項下『資訊軟硬體設備費』五分之一」書面報告,請查照案。
決定:交財政委員會處理。
九二○、金融監督管理委員會函,為107年度中央政府總預算決議,檢送「凍結銀行局『銀行監理』預算200萬元」書面報告,請查照案。
決定:交財政委員會處理。
九二一、金融監督管理委員會函,為107年度中央政府總預算決議,檢送該會主管第2項(五)「凍結銀行局『銀行監理』五分之一」書面報告,請查照案。
決定:交財政委員會處理。
九二二、金融監督管理委員會函,為107年度中央政府總預算決議,檢送該會主管第2項(六)「凍結銀行局『銀行監理』五分之一」書面報告,請查照案。
決定:交財政委員會處理。
九二三、金融監督管理委員會函,為107年度中央政府總預算決議,檢送該會主管第2項(七)「凍結銀行局『銀行監理』十分之一」書面報告,請查照案。
決定:交財政委員會處理。
九二四、金融監督管理委員會函,為107年度中央政府總預算決議,檢送該會主管第2項(八)「凍結銀行局『銀行監理』十分之一」書面報告,請查照案。
決定:交財政委員會處理。
九二五、金融監督管理委員會函,為107年度中央政府總預算決議,檢送「全數凍結銀行局『銀行監理』項下『大陸地區旅費』」書面報告,請查照案。
決定:交財政委員會處理。
九二六、金融監督管理委員會函,為107年度中央政府總預算決議,檢送「凍結證券期貨局『一般行政』項下『雜項設備費』五分之一」書面報告,請查照案。
決定:交財政委員會處理。
九二七、金融監督管理委員會函,為107年度中央政府總預算決議,檢送「全數凍結證券期貨局『證券期貨市場監理』項下『大陸地區旅費』」書面報告,請查照案。
決定:交財政委員會處理。
九二八、金融監督管理委員會函,為107年度中央政府總預算決議,檢送「凍結保險局『一般行政』項下『業務費』十分之一」書面報告,請查照案。
決定:交財政委員會處理。
九二九、金融監督管理委員會函,為107年度中央政府總預算決議,檢送「凍結保險局『一般行政』項下『設備及投資』十分之一」書面報告,請查照案。
決定:交財政委員會處理。
九三○、金融監督管理委員會函,為107年度中央政府總預算決議,檢送「凍結保險局『保險監理』五分之一」書面報告,請查照案。
決定:交財政委員會處理。
九三一、金融監督管理委員會函,為107年度中央政府總預算決議,檢送「全數凍結保險局『保險監理』項下『大陸地區旅費』」書面報告,請查照案。
決定:交財政委員會處理。
九三二、金融監督管理委員會函,為107年度中央政府總預算決議,檢送「凍結保險局『一般行政』項下『水電費』十分之一」書面報告,請查照案。
決定:交財政委員會處理。
九三三、金融監督管理委員會函,為107年度中央政府總預算決議,檢送「凍結保險局『保險監理』項下『國外旅費』十分之一」書面報告,請查照案。
決定:交財政委員會處理。
九三四、金融監督管理委員會函,為107年度中央政府總預算決議,檢送「凍結檢查局『一般行政』項下『水電費』五分之一」書面報告,請查照案。
決定:交財政委員會處理。
九三五、金融監督管理委員會函,為107年度中央政府總預算決議,檢送「凍結檢查局『金融機構檢查』項下『國內旅費』十分之一」書面報告,請查照案。
決定:交財政委員會處理。
九三六、金融監督管理委員會函,為107年度中央政府總預算決議,檢送「凍結檢查局『金融機構檢查』項下『大陸地區旅費』二分之一」書面報告,請查照案。
決定:交財政委員會處理。
九三七、經濟部函,為107年度中央政府總預算決議,檢送能源局「能源規劃與國際交流」預算凍結百分之十專案報告,請查照案。
決定:交經濟委員會處理。
九三八、國家發展委員會函,為107年度中央政府總預算決議,檢送該會預算凍結第3目「研擬經濟政策、協調推動財經措施」10書面報告,請查照案。
決定:交經濟委員會處理。
九三九、行政院農業委員會函,為107年度中央政府總預算決議,檢送歲出第18款第21項凍結第1目「動植物防檢疫技術研發」預算書面報告,請查照案。
決定:交經濟委員會處理。
九四○、行政院農業委員會函,為107年度中央政府總預算決議,檢送水土保持局凍結第2目「一般行政」207萬元書面報告,請查照案。
決定:交經濟委員會處理。
九四一、行政院農業委員會函,為107年度中央政府總預算決議,檢送林務局「一般行政」預算凍結1,500萬元報告資料,請列入議程,請查照案。
決定:交經濟委員會處理。
九四二、行政院農業委員會函,為107年度中央政府總預算決議,檢送林務局第4目項下「獎補助費」預算凍結報告資料,請列入議程,請查照案。
決定:交經濟委員會處理。
九四三、行政院農業委員會函,為107年度中央政府總預算決議,檢送林務局第4目項下「國土生態保育綠色網絡建置」預算凍結2,000萬元報告資料,請列入議程,請查照案。
決定:交經濟委員會處理。
九四四、財政部函,為107年度中央政府總預算決議,檢送歲出第10款第7項決議(十)凍結第2目項下結算申報及全功能櫃檯流程圖等設施裝置預算五分之一書面報告,請查照案。
決定:交財政委員會處理。
九四五、財政部函,為107年度中央政府總預算決議,檢送歲出第10款第8項決議(五)凍結第1目項下汰購影印機等預算五分之一書面報告,請查照案。
決定:交財政委員會處理。
九四六、財政部函,為107年度中央政府總預算決議,檢送歲出第10款第10項決議(六)凍結第1目項下汰換該署及所屬所需之設備預算五分之一專案報告,請查照案。
決定:交財政委員會處理。
九四七、財政部函,為107年度中央政府總預算決議,檢送歲出第10款第7項決議(六)凍結第1目項下辦公室大樓管理費及保全費預算五分之一書面報告,請查照案。
決定:交財政委員會處理。
九四八、財政部函,為107年度中央政府總預算決議,檢送歲出第10款第3項決議(八)及(十二)凍結第2目「賦稅業務」50萬1千元書面報告,請查照案。
決定:交財政委員會處理。
九四九、財政部函,為107年度中央政府總預算決議,檢送歲出第10款第4項決議(六)凍結臺北國稅局「一般行政」項下「設備及投資」預算五分之一專案報告,請安排報告,請查照案。
決定:交財政委員會處理。
九五○、財政部函,為107年度中央政府總預算決議,檢送歲出第10款第4項決議(一)凍結臺北國稅局「國稅稽徵業務」項下「稅款徵收及處理」預算五分之一書面報告,請查照案。
決定:交財政委員會處理。
九五一、財政部函,為107年度中央政府總預算決議,檢送歲出第10款第4項決議(二)凍結臺北國稅局「一般行政」項下「稅務獎勵金」預算五分之一專案報告,請安排報告,請查照案。
決定:交財政委員會處理。
九五二、財政部函,為107年度中央政府總預算決議,檢送歲出第10款第4項決議(三)凍結臺北國稅局「一般行政」項下「水電費」預算五分之一專案報告,請安排報告,請查照案。
決定:交財政委員會處理。
九五三、財政部函,為107年度中央政府總預算決議,檢送歲出第10款第4項決議(七)凍結臺北國稅局「國稅稽徵業務」項下「納稅服務及規劃」預算專案報告,請安排報告,請查照案。
決定:交財政委員會處理。
九五四、財政部函,為107年度中央政府總預算決議,檢送歲出第10款第4項決議(八)凍結臺北國稅局「國稅稽徵業務」項下協助辦理服務等工作費用五分之一書面報告,請查照案。
決定:交財政委員會處理。
九五五、財政部函,為107年度中央政府總預算決議,檢送歲出第10款第4項決議(十)凍結臺北國稅局「國稅稽徵業務」項下「稅款徵收及處理」預算五分之一專案報告,請安排報告,請查照案。
決定:交財政委員會處理。
九五六、財政部函,為107年度中央政府總預算決議,檢送歲出第10款第4項決議(十二)凍結臺北國稅局「國稅稽徵業務」項下「電子處理及運用」預算五分之一專案報告,請安排報告,請查照案。
決定:交財政委員會處理。
九五七、財政部函,為107年度中央政府總預算決議,檢送歲出第10款第4項決議(四)凍結臺北國稅局辦理兩性平等相關法規等講座鐘點費預算五分之一書面報告,請查照案。
決定:交財政委員會處理。
九五八、財政部函,為107年度中央政府總預算決議,檢送歲出第10款第4項決議(五)凍結臺北國稅局「一般行政」項下「一般事務費」預算五分之一專案報告,請安排報告,請查照案。
決定:交財政委員會處理。
九五九、財政部函,為107年度中央政府總預算決議,檢送歲出第10款第5項決議(五)凍結高雄國稅局「國稅稽徵業務」項下「納稅服務及規劃」預算五分之一專案報告,請安排報告,請查照案。
決定:交財政委員會處理。
九六○、財政部函,為107年度中央政府總預算決議,檢送歲出第10款第5項決議(一)凍結高雄國稅局「一般行政」項下「稅務獎勵金」預算五分之一專案報告,請安排報告,請查照案。
決定:交財政委員會處理。
九六一、財政部函,為107年度中央政府總預算決議,檢送歲出第10款第5項決議(四)凍結高雄國稅局一般公務使用年限未及二年或金額未達一萬元之非消耗性物品購置費預算五分之一專案報告,請安排報告,請查照案。
決定:交財政委員會處理。
九六二、財政部函,為107年度中央政府總預算決議,檢送歲出第10款第5項決議(七)凍結高雄國稅局「國稅稽徵業務」項下「稅款徵收及處理」預算五分之一專案報告,請安排報告,請查照案。
決定:交財政委員會處理。
九六三、財政部函,為107年度中央政府總預算決議,檢送歲出第10款第5項決議(十)凍結高雄國稅局「國稅稽徵業務」項下「電子處理及運用」預算五分之一專案報告,請安排報告,請查照案。
決定:交財政委員會處理。
九六四、財政部函,為107年度中央政府總預算決議,檢送歲出第10款第5項決議(二)凍結高雄國稅局「一般行政」項下「水電費」預算五分之一專案報告,請安排報告,請查照案。
決定:交財政委員會處理。
九六五、財政部函,為107年度中央政府總預算決議,檢送歲出第10款第5項決議(三)凍結高雄國稅局「一般行政」項下「按日按件計資酬金」預算五分之一書面報告,請查照案。
決定:交財政委員會處理。
九六六、財政部函,為107年度中央政府總預算決議,檢送歲出第10款第5項決議(八)凍結高雄國稅局「國稅稽徵業務」項下「間接稅稽徵」預算五分之一專案報告,請安排報告,請查照案。
決定:交財政委員會處理。
九六七、財政部函,為107年度中央政府總預算決議,檢送歲出第10款第5項決議(九)凍結高雄國稅局「國稅稽徵業務」項下「法務案件處理」預算五分之一專案報告,請安排報告,請查照案。
決定:交財政委員會處理。
九六八、金融監督管理委員會函,為107年度中央政府總預算決議,檢送凍結該會檢查局「金融機構檢查」五分之一書面報告,請查照案。
決定:交財政委員會處理。
九六九、飛航安全調查委員會函,為107年度中央政府總預算決議,檢送該會第1目「一般行政-基本行政工作維持-業務費」預算凍結案書面報告,請查照案。
決定:交交通委員會處理。
九七○、飛航安全調查委員會函,為107年度中央政府總預算決議,檢送該會第2目「飛航安全業務-調查能量建立」預算凍結案書面報告,請查照案。
決定:交交通委員會處理。
九七一、飛航安全調查委員會函,為107年度中央政府總預算決議,檢送該會第3目「精進飛安與科技研析」預算凍結案書面報告,請查照案。
決定:交交通委員會處理。
九七二、內政部函,為107年度中央政府總預算決議,檢送營建署及所屬第2目「國家公園經營管理」經費凍結3,000萬元專案報告,請安排報告,請查照案。
決定:交內政委員會處理。
九七三、內政部函,為107年度中央政府總預算決議,檢送營建署及所屬第1目「公園規劃業務」經費凍結200萬元專案報告,請安排報告,請查照案。
決定:交內政委員會處理。
九七四、內政部函,為107年度中央政府總預算決議,檢送營建署及所屬第1目「公園規劃業務」經費凍結六分之一書面報告,請查照案。
決定:交內政委員會處理。
九七五、內政部函,為107年度中央政府總預算決議,檢送營建署及所屬第2目「國家公園經營管理」經費凍結六分之一書面報告,請查照案。
決定:交內政委員會處理。
九七六、行政院函,為107年度中央政府總預算決議,檢送「第2目『施政及法制業務』預算凍結六分之一專案報告」,請安排報告,請查照案。
決定:交內政委員會處理。
九七七、行政院函,為107年度中央政府總預算決議,檢送「第11目『新聞傳播業務』預算凍結六分之一專案報告」,請安排報告,請查照案。
決定:交內政委員會處理。
九七八、行政院函,為107年度中央政府總預算決議,檢送「第1目項下消耗品及非消耗品費用凍結10萬元書面報告」,請查照案。
決定:交內政委員會處理。
九七九、行政院函,為107年度中央政府總預算決議,檢送「第1目『一般行政』預算凍結250萬元書面報告」,請查照案。
決定:交內政委員會處理。
九八○、行政院函,為107年度中央政府總預算決議,檢送「第2目『施政及法制業務』預算凍結10書面報告」,請查照案。
決定:交內政委員會處理。
九八一、行政院函,為107年度中央政府總預算決議,檢送「第9目『消保及食安業務』預算凍結20萬元書面報告」,請查照案。
決定:交內政委員會處理。
九八二、行政院函,為107年度中央政府總預算決議,檢送「第6目項下『資通安全業務』預算凍結六分之一專案報告」,請安排報告,請查照案。
決定:交內政委員會處理。
九八三、行政院函,為107年度中央政府總預算決議,檢送「第9目項下『食品安全業務』預算凍結六分之一書面報告」,請查照案。
決定:交內政委員會處理。
九八四、行政院函,為107年度中央政府總預算決議,檢送「第11目『新聞傳播業務』預算凍結業務費5書面報告」,請查照案。
決定:交內政委員會處理。
九八五、行政院函,為107年度中央政府總預算決議,檢送「第4目『科技發展研究諮詢』預算凍結50萬元書面報告」,請查照案。
決定:交內政委員會處理。
九八六、行政院原子能委員會函,為107年度中央政府總預算決議,檢送第17款第3項新增決議(一)凍結第2目「放射性物料管理」五分之一書面報告,請查照案。
決定:交教育及文化委員會審查。
九八七、行政院原子能委員會函,為107年度中央政府總預算決議,檢送歲出第17款第3項決議(一)凍結第2目「放射性物料管理」100萬元書面報告,請查照案。
決定:交教育及文化委員會審查。
九八八、文化部函,為107年度中央政府總預算決議,檢送歲出第21款第1項凍結第7目「藝術發展業務」百分之五專案報告,請安排報告,請查照案。
決定:交教育及文化委員會處理。
九八九、文化部函,為107年度中央政府總預算決議,檢送歲出第21款第3項凍結第3目「廣播電視事業輔導」1,000萬元專案報告,請安排報告,請查照案。
決定:交教育及文化委員會處理。
九九○、文化部函,為107年度中央政府總預算決議,檢送第21款第1項凍結第1目「一般行政」10書面報告,請查照案。
決定:交教育及文化委員會處理。
九九一、文化部函,為107年度中央政府總預算決議,檢送國立臺灣史前文化博物館新增決議(一)預算凍結書面報告,請查照案。
決定:交教育及文化委員會處理。
九九二、科技部函,為107年度中央政府總預算決議,檢送該部主管第3項新增決議(一)凍結第3目「園區業務推展」300萬元書面報告,請查照案。
決定:交教育及文化委員會處理。
九九三、科技部函,為107年度中央政府總預算決議,檢送該部主管第1項新增決議(二)凍結第2目「國家災害防救科技中心發展計畫」50萬元書面報告,請查照案。
決定:交教育及文化委員會處理。
九九四、科技部函,為107年度中央政府總預算決議,檢送該部主管第1項新增決議(一)凍結第1目「一般行政」2,084萬9千元專案報告,請安排報告,請查照案。
決定:交教育及文化委員會處理。
九九五、國立故宮博物院函,為107年度中央政府總預算決議,檢送凍結第3目「文物徵集與管理」200萬元書面報告,請查照案。
決定:交教育及文化委員會處理。
九九六、國立故宮博物院函,為107年度中央政府總預算決議,檢送凍結第1目「一般行政」100萬元書面報告,請查照案。
決定:交教育及文化委員會處理。
九九七、國立故宮博物院函,為107年度中央政府總預算決議,檢送凍結「北部院區安全管理維護」臨時人員酬金20萬元書面報告,請查照案。
決定:交教育及文化委員會處理。
九九八、國立故宮博物院函,為107年度中央政府總預算決議,檢送凍結第5目「南院文物徵集與管理」213 萬2千元書面報告,請查照案。
決定:交教育及文化委員會處理。
九九九、國立故宮博物院函,為107年度中央政府總預算決議,檢送凍結第2目「文物研究、展覽與推廣」443萬元書面報告,請查照案。
決定:交教育及文化委員會處理。
一○○○、國防部函,為107年度中央政府總預算決議,陸軍司令部「軍事行政」項下「設備及投資」預算凍結10萬元,檢送書面報告,請查照案。
決定:交外交及國防委員會處理。
一○○一、國防部函,為107年度中央政府總預算決議,陸軍司令部「軍事行政」項下「國內旅費」預算凍結30萬元,檢送書面報告,請查照案。
決定:交外交及國防委員會處理。
一○○二、國防部函,為107年度中央政府總預算決議,陸軍司令部「軍事行政」項下「採購及外購軍品作業費」之「物品」預算凍結20萬元,檢送書面報告,請查照案。
決定:交外交及國防委員會處理。
一○○三、國防部函,為107年度中央政府總預算決議,陸軍司令部「軍事行政」項下「史政作業」預算凍結20萬元,檢送書面報告,請查照案。
決定:交外交及國防委員會處理。
一○○四、經濟部函,為107年度中央政府總預算決議,檢送該部商業司「推動商業科技發展」預算凍結5,000萬元書面報告,請查照案。
決定:交經濟委員會處理。
一○○五、經濟部函,為107年度中央政府總預算決議,檢送國際貿易局「一般行政」預算凍結5書面報告,請查照案。
決定:交經濟委員會處理。
一○○六、經濟部函,為107年度中央政府總預算決議,檢送能源局預算凍結第1目「能源科技計畫」2,000萬元書面報告,請查照案。
決定:交經濟委員會處理。
一○○七、經濟部函,為107年度中央政府總預算決議,檢送投資業務處「107年延攬海外科技人才」預算凍結十分之一書面報告,請查照案。
決定:交經濟委員會處理。
一○○八、經濟部函,為107年度中央政府總預算決議,檢送加工出口區管理處「園區產業升級」預算凍結十分之一書面報告,請查照案。
決定:交經濟委員會處理。
一○○九、經濟部函,為107年度中央政府總預算決議,檢送中央地質調查所預算凍結第3目「地質調查研究」449萬2千元書面報告,請查照案。
決定:交經濟委員會處理。
一○一○、經濟部函,為107年度中央政府總預算決議,檢送中小企業處預算凍結第3目「中小企業發展」10書面報告,請查照案。
決定:交經濟委員會處理。
一○一一、經濟部函,為107年度中央政府總預算決議,檢送工業局「工業技術升級輔導」預算凍結十分之一書面報告,請查照案。
決定:交經濟委員會處理。
一○一二、教育部函,為107年度中央政府總預算決議,檢送「體育署總歲出除人事費及法定支出外凍結百分之三十」專案報告,請安排報告,請查照案。
決定:交教育及文化委員會審查。
一○一三、教育部函,為107年度中央政府總預算決議,檢送「凍結第6目第2節『國際及兩岸教育交流』1,000萬元」專案報告,請查照案。
決定:交教育及文化委員會處理。
一○一四、教育部函,為107年度中央政府總預算決議,檢送「凍結第6目『各項教育推展』5,000萬元」書面報告,請查照案。
決定:交教育及文化委員會處理。
一○一五、教育部函,為107年度中央政府總預算決議,檢送「凍結教育部第7目第2節『大專校院轉型及退場基金』9億元」專案報告,請安排報告,請查照案。
決定:交教育及文化委員會處理。
一○一六、教育部函,為107年度中央政府總預算決議,檢送「凍結教育部第5目『學務與輔導』5,000萬元」專案報告,請查照案。
決定:交教育及文化委員會處理。
一○一七、教育部函,為107年度中央政府總預算決議,檢送「凍結教育部第4目『終身教育』4,000萬元」書面報告,請查照案。
決定:交教育及文化委員會處理。
一○一八、教育部函,為107年度中央政府總預算決議,檢送「凍結教育部第3目『中等教育』4,600萬元」書面報告,請查照案。
決定:交教育及文化委員會處理。
一○一九、教育部函,為107年度中央政府總預算決議,檢送「凍結教育部第2目『高等教育』30億元」專案報告,請安排報告,請查照案。
決定:交教育及文化委員會處理。
一○二○、教育部函,為107年度中央政府總預算決議,檢送「凍結教育部第1目『一般行政』5,808萬元」書面報告,請查照案。
決定:交教育及文化委員會處理。
一○二一、教育部函,為107年度中央政府總預算決議,檢送「凍結教育部『新南向人才培育推動計畫』4,000萬元」專案報告,請查照案。
決定:交教育及文化委員會處理。
一○二二、教育部函,為107年度中央政府總預算決議,檢送「凍結國家教育研究院第2目『院務業務活動』十分之一」書面報告,請查照案。
決定:交教育及文化委員會處理。
一○二三、教育部函,為107年度中央政府總預算決議,檢送「凍結國家教育研究院第1目『一般行政』100萬元」書面報告,請查照案。
決定:交教育及文化委員會處理。
一○二四、教育部函,為107年度中央政府總預算決議,檢送「凍結國民及學前教育署第4目『一般建築及設備』200萬元」書面報告,請查照案。
決定:交教育及文化委員會處理。
一○二五、教育部函,為107年度中央政府總預算決議,檢送「凍結國民及學前教育署第2目『國民及學前教育』1億400萬元」書面報告,請查照案。
決定:交教育及文化委員會處理。
一○二六、教育部函,為107年度中央政府總預算決議,檢送「凍結國民及學前教育署第1目之『一般事務費』100萬元」書面報告,請查照案。
決定:交教育及文化委員會處理。
一○二七、內政部函,為107年度中央政府總預算決議,檢送警政署及所屬歲出第6目項下「辦理兩岸共同打擊犯罪計畫」經費凍結5書面報告,請查照案。
決定:交內政委員會處理。
一○二八、內政部函,為107年度中央政府總預算決議,檢送警政署及所屬歲出第1目項下「業務費」經費凍結百分之三書面報告,請查照案。
決定:交內政委員會處理。
一○二九、內政部函,為107年度中央政府總預算決議,檢送警政署及所屬歲出第1目至第8目除人事費外凍結十分之一專案報告,請安排報告,請查照案。
決定:交內政委員會處理。
一○三○、內政部函,為107年度中央政府總預算決議,檢送該部歲出第7目「內政資訊業務」項下預算凍結六分之一書面報告,請查照案。
決定:交內政委員會處理。
一○三一、內政部函,為107年度中央政府總預算決議,檢送該部第2目「民政業務」經費凍結六分之一書面報告,請查照案。
決定:交內政委員會處理。
一○三二、內政部函,為107年度中央政府總預算決議,檢送該部所屬單位歲出預算第11目「社會行政業務」凍結六分之一書面報告,請查照案。
決定:交內政委員會處理。
一○三三、內政部函,為107年度中央政府總預算決議,檢送該部以業務費進用臨時人員、勞務承攬人力預算凍結200萬元書面報告,請查照案。
決定:交內政委員會處理。
一○三四、內政部函,為107年度中央政府總預算決議,檢送歲出預算第4目「地政業務」凍結六分之一書面報告,請查照案。
決定:交內政委員會處理。
一○三五、內政部函,為107年度中央政府總預算決議,檢送歲出第3目「戶政業務」經費凍結六分之一書面報告,請查照案。
決定:交內政委員會處理。
一○三六、內政部函,為107年度中央政府總預算決議,檢送移民署歲出第2目項下「建立整體性入出國及移民管理資訊系統」凍結5,000萬元書面報告,請查照案。
決定:交內政委員會處理。
一○三七、內政部函,為107年度中央政府總預算決議,檢送移民署第2目項下「建立整體性入出國及移民管理資訊系統」經費凍結十分之一書面報告,請查照案。
決定:交內政委員會處理。
一○三八、內政部函,為107年度中央政府總預算決議,檢送移民署第2目項下「建立整體性入出國及移民管理資訊系統」之「物品費」凍結十分之ㄧ書面報告,請查照案。
決定:交內政委員會處理。
一○三九、內政部函,為107年度中央政府總預算決議,檢送移民署第2目項下「自動查驗通關系統維護案」經費凍結十分之一書面報告,請查照案。
決定:交內政委員會處理。
一○四○、內政部函,為107年度中央政府總預算決議,檢送移民署第2目項下「各專勤隊、國境事務大隊、服務站及收容所之人員服裝費」凍結5書面報告,請查照案。
決定:交內政委員會處理。
一○四一、內政部函,為107年度中央政府總預算決議,檢送移民署第2目項下「加強入出國及移民管理規劃」等經費凍結十分之一專案報告,請安排報告,請查照案。
決定:交內政委員會處理。
一○四二、內政部函,為107年度中央政府總預算決議,檢送消防署及所屬歲出第1目「一般行政」除人事費外凍結十分之一書面報告,請查照案。
決定:交內政委員會處理。
一○四三、內政部函,為107年度中央政府總預算決議,檢送建築研究所歲出第2目「建築研究業務」凍結500萬元專案報告,請安排報告,請查照案。
決定:交內政委員會處理。
一○四四、內政部函,為107年度中央政府總預算決議,檢送空中勤務總隊新增決議(二)第2目項下辦理「飛機維護5年中程計畫」凍結5書面報告,請查照案。
決定:交內政委員會處理。
一○四五、內政部函,為107年度中央政府總預算決議,檢送空中勤務總隊第2目項下「黑鷹直升機種子人員訓練暨初次航材籌補中程計畫」經費凍結百分之五書面報告,請查照案。
決定:交內政委員會處理。
一○四六、內政部函,為107年度中央政府總預算決議,檢送空中勤務總隊決議(一)第2目項下「辦理飛機維護5年中程計畫」凍結百分之五書面報告,請查照案。
決定:交內政委員會處理。
一○四七、內政部函,為107年度中央政府總預算決議,檢送役政署歲出預算第2目「役政業務」凍結十分之一書面報告,請查照案。
決定:交內政委員會處理。
一○四八、內政部函,為107年度中央政府總預算決議,檢送役政署歲出預算第2目「役政業務」凍結500萬元書面報告,請查照案。
決定:交內政委員會處理。
一○四九、內政部函,為107年度中央政府總預算決議,檢送役政署歲出預算第2目「役政業務」凍結1,000萬元書面報告,請查照案。
決定:交內政委員會處理。
一○五○、內政部函,為107年度中央政府總預算決議,檢送役政署歲出第2目「役政業務」凍結百分之五書面報告,請查照案。
決定:交內政委員會處理。
一○五一、內政部函,為107年度中央政府總預算決議,該部歲出預算第1目「一般行政」項下除人事費外經費凍結十分之一,檢送專案報告,請安排報告,請查照案。
決定:交內政委員會處理。
一○五二、中央選舉委員會函,為107年度中央政府總預算決議,檢送歲出第2款第11項決議(二)第3目項下「兼職費」預算凍結十分之一專案報告,請查照案。
決定:交內政委員會處理。
一○五三、教育部函,為107年度中央政府總預算決議,檢送「凍結青年發展署第2目『青年發展工作』650萬元」書面報告,請查照案。
決定:交教育及文化委員會處理。
一○五四、行政院海岸巡防署函,為107年度中央政府總預算決議,檢送該署預算第2目「海岸及海域巡防業務」凍結5書面報告,請查照案。
決定:交內政委員會處理。
一○五五、行政院海岸巡防署函,為107年度中央政府總預算決議,檢送該署第2目「海岸及海域巡防業務」凍結300萬元書面報告,請查照案。
決定:交內政委員會處理。
一○五六、行政院海岸巡防署函,為107年度中央政府總預算決議,檢送該署第1目「一般行政」凍結100萬元書面報告,請查照案。
決定:交內政委員會處理。
一○五七、行政院海岸巡防署函,為107年度中央政府總預算決議,檢送海洋巡防總局預算第2目「海洋巡防業務」凍結10專案報告,請安排報告,請查照案。
決定:交內政委員會處理。
一○五八、行政院海岸巡防署函,為107年度中央政府總預算決議,檢送海洋巡防總局第2目「海洋巡防業務」凍結5,000萬元書面報告,請查照案。
決定:交內政委員會處理。
一○五九、行政院海岸巡防署函,為107年度中央政府總預算決議,檢送海岸巡防總局及所屬預算第2目「海岸巡防業務」凍結10書面報告,請查照案。
決定:交內政委員會處理。
一○六○、行政院海岸巡防署函,為107年度中央政府總預算決議,檢送海岸巡防總局及所屬第2目「海岸巡防業務」凍結2,000萬元書面報告,請查照案。
決定:交內政委員會處理。
一○六一、交通部函,為107年度中央政府總預算決議,檢送運輸研究所新增通過決議(二)第3目「運輸研究業務」合凍200萬元書面報告,請列入議程,請查照案。
決定:交交通委員會處理。
一○六二、交通部函,為107年度中央政府總預算決議,檢送運輸研究所新增通過決議(一)第1目「運輸科技應用研究業務」合凍十分之一書面報告,請列入議程,請查照案。
決定:交交通委員會處理。
一○六三、交通部函,為107年度中央政府總預算決議,檢送新增通過決議(八)「軌道安全提升與改善」合凍十分之一報告資料,請列入議程,請查照案。
決定:交交通委員會處理。
一○六四、外交部函,為107年度中央政府總預算決議,檢送該部第5目項下「加強雙邊及多邊合作」中「獎補助費」凍結1,000萬元書面報告,請查照案。
決定:交外交及國防委員會處理。
一○六五、外交部函,為107年度中央政府總預算決議,檢送該部第4目項下「出國訪問」預算凍結1,000萬元書面報告,請查照案。
決定:交外交及國防委員會處理。
一○六六、(密)外交部函,為107年度中央政府總預算決議,檢送該部第1目項下「鞏固雙邊及多邊關係」凍結3,000萬元書面報告,請查照案。
決定:交外交及國防委員會處理。
一○六七、公平交易委員會函,為107年度中央政府總預算決議,檢送凍結歲出科目「限制競爭行為調查處理」十分之一報告資料,請列入議程,請查照案。
決定:交經濟委員會處理。
一○六八、公平交易委員會函,為107年度中央政府總預算決議,檢送凍結歲出科目「不公平競爭行為調查處理及多層次傳銷管理」十分之一報告資料,請列入議程,請查照案。
決定:交經濟委員會處理。
一○六九、公平交易委員會函,為107年度中央政府總預算決議,檢送凍結「政策擬訂及國際交流業務」22萬5千元專案報告,請安排報告,請查照案。
決定:交經濟委員會處理。
一○七○、內政部函,為中央政府流域綜合治理計畫第3期特別預算案決議,檢送該部主管第1項決議(一)營建署及所屬第1目項下「雨水下水道」經費凍結十分之一專案報告,請安排報告,請查照案。
決定:交財政、內政、經濟三委員會處理。
一○七一、內政部函,為中央政府流域綜合治理計畫第3期特別預算案決議,檢送該部主管第1項決議(二)營建署及所屬第1目項下「雨水下水道」經費凍結300萬元書面報告,請查照案。
決定:交財政、內政、經濟三委員會處理。
一○七二、行政院農業委員會函,為中央政府流域綜合治理計畫第3期特別預算案決議,檢送「農業發展」預算凍結百分之十報告資料,請列入議程,請查照案。
決定:交財政、內政、經濟三委員會處理。
一○七三、行政院農業委員會函,為中央政府流域綜合治理計畫第3期特別預算案決議,檢送「農業發展」預算凍結4,689萬元報告資料,請列入議程,請查照案。
決定:交財政、內政、經濟三委員會處理。
一○七四、經濟部函,為中央政府流域綜合治理計畫第3期特別預算案決議,檢送水利署「河川區域排水管理及治理」預算凍結十分之一專案報告,請查照案。
決定:交財政、內政、經濟三委員會處理。
一○七五、經濟部函,為107年度中央政府總預算決議,檢送標準檢驗局預算凍結第4目「標準檢驗及度政管理」15書面報告,請查照案。
決定:交經濟委員會處理。
一○七六、經濟部函,為107年度中央政府總預算決議,檢送標準檢驗局凍結第1目「建立及維持度量衡標準」3,000萬元書面報告,請查照案。
決定:交經濟委員會處理。
一○七七、經濟部函,為107年度中央政府總預算決議,檢送中小企業處凍結第1目「中小企業科技應用」1億元書面報告,請查照案。
決定:交經濟委員會處理。
一○七八、經濟部函,為107年度中央政府總預算決議,檢送國際貿易局預算凍結第2目「國際貿易」70萬元書面報告,請查照案。
決定:交經濟委員會處理。
一○七九、經濟部函,為107年度中央政府總預算決議,檢送歲出第13款第1項凍結第9目「投資審議」10書面報告,請查照案。
決定:交經濟委員會處理。
一○八○、經濟部函,為107年度中央政府總預算決議,檢送工業局「工業管理」預算凍結十分之一專案報告,請查照案。
決定:交經濟委員會處理。
一○八一、經濟部函,為107年度中央政府總預算決議,檢送工業局歲出預算凍結十分之一專案報告,請查照案。
決定:交經濟委員會處理。
一○八二、財政部函,為107年度中央政府總預算決議,檢送歲出第10款第4項決議(十一)凍結臺北國稅局「間接稅稽徵」預算五分之一專案報告,請安排報告,請查照案。
決定:交財政委員會處理。
一○八三、交通部函,為106年度中央政府總預算附屬單位預算決議,檢送臺灣鐵路管理局決議第65項解決人力不足問題報告,請查照案。
決定:交交通委員會審查。
一○八四、法務部函,為106年度中央政府總預算附屬單位預算決議,檢送矯正機關作業基金專案報告,請查照案。
決定:交司法及法制委員會審查。
一○八五、法務部函,為106年度中央政府總預算附屬單位預算決議,檢送該部預算案決議專案報告,請查照案。
決定:交司法及法制委員會審查。
一○八六、教育部函,為106年度中央政府總預算決議,檢送「原住民族實驗教育辦理情形」報告,請查照案。
決定:交教育及文化委員會處理。
一○八七、行政院農業委員會函,為107年度中央政府總預算決議,檢送台肥公司營運績效策略及妥適監督密度專案報告,請查照案。
決定:交經濟委員會審查。
一○八八、行政院農業委員會函,為107年度中央政府總預算決議,檢送研謀提升台肥公司營運績效策略專案報告,請查照案。
決定:交經濟委員會審查。
一○八九、行政院農業委員會函,為107年度中央政府總預算決議,檢送工業群聚受污染農地跨部會檢討管理機制專案報告,請查照案。
決定:交經濟委員會審查。
一○九○、行政院農業委員會函,為107年度中央政府總預算決議,檢送農糧署促進有機農產品平價化及有機農業發展報告,請查照案。
決定:交經濟委員會審查。
一○九一、行政院農業委員會函,為107年度中央政府總預算決議,檢送「推動畜牧場永續資源管理及再利用計畫」專案報告,請查照案。
決定:交經濟委員會審查。
一○九二、行政院農業委員會函,為107年度中央政府總預算決議,檢送法人之監督管理及退場規劃專案報告,請查照案。
決定:交經濟委員會審查。
一○九三、行政院農業委員會函,為107年度中央政府總預算決議,檢送加快研議農業保險納保保單之洽商進度專案報告,請查照案。
決定:交經濟委員會審查。
一○九四、行政院農業委員會函,為107年度中央政府總預算決議,檢送如何強化並提升我國蔬菜產業之國際化能量專案報告,請查照案。
決定:交經濟委員會審查。
一○九五、行政院農業委員會函,為107年度中央政府總預算決議,檢送法人之監督管理及退場規劃相關資料,請查照案。
決定:交經濟委員會審查。
一○九六、行政院農業委員會函,為107年度中央政府總預算決議,檢送政府捐助之農業財團法人監督管理及退場規劃專案報告,請查照案。
決定:交經濟委員會審查。
一○九七、行政院農業委員會函,為107年度中央政府總預算決議,檢送研議相關法人之監督管理權責與退場評估機制專案報告,請查照案。
決定:交經濟委員會審查。
一○九八、行政院農業委員會函,為107年度中央政府總預算決議,檢送「推展新南向政策」施政目標專案報告,請查照案。
決定:交經濟委員會審查。
一○九九、行政院農業委員會函,為107年度中央政府總預算決議,檢送改善政府動物管制收容設施計畫檢討專案報告,請查照案。
決定:交經濟委員會審查。
一一○○、行政院農業委員會函,為107年度中央政府總預算決議,檢送現有農作加工產品進軍國際市場報告,請查照案。
決定:交經濟委員會審查。
一一○一、行政院農業委員會函,為107年度中央政府總預算決議,檢送青年從農缺地問題專案報告,請查照案。
決定:交經濟委員會審查。
一一○二、行政院農業委員會函,為107年度中央政府總預算決議,檢送研議在地加工業者使用國產原料獎勵措施專案報告,請查照案。
決定:交經濟委員會審查。
一一○三、行政院農業委員會函,為107年度中央政府總預算決議,檢送加強動物用疫苗以外之生物農藥等潛力產業關鍵技術研發專案報告,請查照案。
決定:交經濟委員會審查。
一一○四、行政院農業委員會函,為107年度中央政府總預算決議,檢送工業群聚受污染農地跨部會檢討管理機制專案報告,請查照案。
決定:交經濟委員會審查。
一一○五、行政院農業委員會函,為107年度中央政府總預算決議,檢送我國農地農用目標專案報告,請查照案。
決定:交經濟委員會審查。
一一○六、公平交易委員會函,為107年度中央政府總預算決議,檢送民眾於社群網站平台轉發文章挾帶不實廣告查處作為專案報告,請查照案。
決定:交經濟委員會審查。
一一○七、公平交易委員會函,為107年度中央政府總預算決議,檢送農產品標榜「生產溯源履歷」、「有機」涉及不實裁罰機制專案報告,請查照案。
決定:交經濟委員會審查。
一一○八、經濟部函,為107年度中央政府總預算決議,檢送積極檢討台灣中興紙業公司相關清理作業專案報告,請查照案。
決定:交經濟委員會審查。
一一○九、經濟部函,為107年度中央政府總預算決議,檢送「太陽光電未來建置期程及目標」專案報告,請查照案。
決定:交經濟委員會審查。
一一一○、經濟部函,為107年度中央政府總預算決議,檢送「督導台塑六輕停用石油焦及輔導改為天然氣系統」專案報告,請查照案。
決定:交經濟委員會審查。
一一一一、經濟部函,為107年度中央政府總預算決議,檢送核四轉型及核燃料處理並規劃於109年底前全數移出核四燃料棒專案報告,請查照案。
決定:交經濟委員會審查。
一一一二、經濟部函,為107年度中央政府總預算決議,檢送核四轉型及核燃料處理專案報告,請查照案。
決定:交經濟委員會審查。
一一一三、外交部函,為107年度中央政府總預算決議,檢送針對亞盟、世盟補助之合理性專案報告,請查照案。
決定:交外交及國防委員會處理。
一一一四、國家通訊傳播委員會函,為107年度中央政府總預算決議,檢送新增決議(六)歲出增幅達40.22專案報告,請查照案。
決定:交交通委員會審查。
一一一五、國家通訊傳播委員會函,為107年度中央政府總預算決議,檢送該會歲出決議(十一)「媒體壟斷防制暨多元維護法」立法作業檢討專案報告,請列入議程,請查照案。
決定:交交通委員會審查。
一一一六、科技部函,為107年度中央政府總預算決議,檢送該部決議(二十一)「推動跨部會協作平臺,強化科技資源整合」專案報告,請安排報告,請查照案。
決定:交教育及文化委員會處理。
一一一七、科技部函,為107年度中央政府總預算決議,檢送推動農業創新整合中心訂定相關政策與推動辦法專案報告,請安排報告,請查照案。
決定:交教育及文化委員會處理。
一一一八、科技部函,為107年度中央政府總預算決議,為該部決議(二十三)強化研發成果商業化專案報告部分,請安排報告,請查照案。
決定:交教育及文化委員會處理。
一一一九、文化部函,為107年度中央政府總預算決議,檢送新增決議(十五)專案報告,請安排報告,請查照案。
決定:交教育及文化委員會處理。
一一二○、文化部函,為107年度中央政府總預算決議,檢送「國立歷史博物館升級發展計畫」臺銀宿舍群整修再利用作業之消防規劃報告,請查照案。
決定:交教育及文化委員會處理。
一一二一、文化部函,為107年度中央政府總預算決議,檢送國立臺灣工藝研究發展中心新南向政策經費專案報告,請查照案。
決定:交教育及文化委員會處理。
一一二二、教育部函,為107年度中央政府總預算決議,檢送「私立大專校院轉型退場專案輔導現況與檢討」報告,請查照案。
決定:交教育及文化委員會審查。
一一二三、教育部函,為107年度中央政府總預算決議,檢送「私立大專校院停招停辦時師生權益保障及轉型退場資訊公開」專案報告,請查照案。
決定:交教育及文化委員會審查。
一一二四、教育部函,為107年度中央政府總預算決議,檢送「世界大學排名評鑑指標分析」專案報告,請查照案。
決定:交教育及文化委員會審查。
一一二五、教育部函,為107年度中央政府總預算決議,檢送「100年至105年邁向頂尖大學計畫保留經費執行情形」報告,請查照案。
決定:交教育及文化委員會審查。
一一二六、教育部函,為107年度中央政府總預算決議,檢送「加強推廣足球運動及增加相關設施」報告,請查照案。
決定:交教育及文化委員會審查。
一一二七、教育部函,為107年度中央政府總預算決議,檢送「私立大專校院獎勵補助核配機制及註冊率較低學校輔導機制」專案報告,請查照案。
決定:交教育及文化委員會審查。
一一二八、教育部函,為107年度中央政府總預算決議,檢送「整合本部新南向預算及各項工作推動情形供大眾檢視」專案報告,請查照案。
決定:交教育及文化委員會審查。
一一二九、教育部函,為107年度中央政府總預算決議,檢送「2017臺北世界大學運動會所使用之組裝式游泳池,宜盡速協調有意願之單位接手,俾提供選手優質場地進行訓練」報告,請查照案。
決定:交教育及文化委員會審查。
一一三○、教育部函,為107年度中央政府總預算決議,檢送「提升人才延攬及留任成效,持續強化玉山計畫執行成效」報告,請查照案。
決定:交教育及文化委員會審查。
一一三一、教育部函,為107年度中央政府總預算決議,檢送協助教師與產業產學合作等專案報告,請查照案。
決定:交教育及文化委員會審查。
一一三二、行政院主計總處函,為107年度中央政府總預算決議,檢送相同事由連年動支第二預備金專案報告,請安排報告,請查照案。
決定:交財政委員會處理。
一一三三、行政院主計總處函,為107年度中央政府總預算決議,檢送部分機關編列年度預算時未覈實估列或漏列經費致動支第二預備金專案報告,請安排報告,請查照案。
決定:交財政委員會處理。
一一三四、行政院主計總處函,為107年度中央政府總預算決議,檢送部分機關動支第二預備金後賸餘過多專案報告,請安排報告,請查照案。
決定:交財政委員會審查。
一一三五、行政院主計總處函,為107年度中央政府總預算決議,檢送經濟部辦理振興經濟特別預算履約爭議未結工程案件所需經費專案報告,請安排報告,請查照案。
決定:交財政委員會處理。
一一三六、行政院主計總處函,為107年度中央政府總預算決議,檢送補助直轄市及縣市政府預算有關地方考核成績欠佳項目專案報告,請安排報告,請查照案。
決定:交財政委員會處理。
一一三七、行政院主計總處函,為107年度中央政府總預算決議,檢送補助直轄市及縣市政府預算有關地方執行基本設施補助計畫成效欠佳專案報告,請安排報告,請查照案。
決定:交財政委員會處理。
一一三八、行政院主計總處函,為107年度中央政府總預算決議,檢送補助直轄市及縣市政府預算有關地方部分補助計畫預算執行率專案報告,請安排報告,請查照案。
決定:交財政委員會處理。
一一三九、行政院主計總處函,為107年度中央政府總預算決議,檢送減少企業重複填報或漏(短)報缺失並提高統計效率及增進資訊正確性專案報告,請安排報告,請查照案。
決定:交財政委員會處理。
一一四○、行政院主計總處函,為107年度中央政府總預算決議,檢送精進工業及服務業普查方法專案報告,請安排報告,請查照案。
決定:交財政委員會處理。
一一四一、財政部函,為107年度中央政府總預算決議,檢送「財政部財政資訊中心健全資安相關業務檢討及改進報告」,請查照案。
決定:交財政委員會處理。
一一四二、財政部函,為107年度中央政府總預算決議,檢送「租稅特赦」政策說明,請查照案。
決定:交財政委員會處理。
一一四三、金融監督管理委員會函,為107年度中央政府總預算決議,檢送「推動金融科技教育普及性」專案報告,請查照案。
決定:交財政委員會處理。
一一四四、金融監督管理委員會函,為107年度中央政府總預算決議,檢送「金融監理機關公務員離職後轉任相關金融業之利益迴避機制」專案報告,請查照案。
決定:交財政委員會審查。
一一四五、行政院函,為107年度中央政府總預算決議,檢送防災、減災計畫如何與前瞻計畫整合專案報告,請查照案。
決定:交財政委員會審查。
一一四六、行政院函,為107年度中央政府總預算決議,檢送「政府資安人力及資安產業發展書面報告」,請查照案。
決定:交內政委員會處理。
一一四七、原住民族委員會函,為107年度中央政府總預算決議,檢送該會決議(二十五)、(二十六)及(二十九)書面報告,請查照案。
決定:交內政委員會處理。
一一四八、原住民族委員會函,為107年度中央政府總預算決議,檢送第1目「一般行政」專案報告,請查照案。
決定:交內政委員會處理。
一一四九、原住民族委員會函,為107年度中央政府總預算決議,檢送第3目「經濟發展業務」專案報告,請查照案。
決定:交內政委員會處理。
一一五○、內政部函,為107年度中央政府總預算決議,檢送「健全地方發展均衡基礎建設計畫」專案報告,請安排報告,請查照案。
決定:交內政委員會處理。
一一五一、內政部函,為107年度中央政府總預算決議,檢送警政署警員編號可供民眾清楚辨識專案報告,請查照案。
決定:交內政委員會處理。
一一五二、內政部函,為107年度中央政府總預算決議,檢送警政署集會遊行安維勤務改進措施專案報告,請查照案。
決定:交內政委員會處理。
一一五三、內政部函,為107年度中央政府總預算決議,檢送警政署集會遊行安維勤務蒐證資料加強資安控管專案報告,請查照案。
決定:交內政委員會處理。
一一五四、法務部函,為107年度中央政府總預算決議,檢送新增決議(十八)假釋審核機制改善措施專案報告,請查照案。
決定:交司法及法制委員會審查。
一一五五、國史館函,為107年度中央政府總預算決議,檢送該館之定位及業務預算凍結專案報告,請安排報告,請查照案。
決定:交司法及法制委員會處理。
一一五六、立法院秘書長函,為107年度中央政府總預算決議,檢送本院決議事項預算凍結案書面報告,請查照案。
決定:交司法及法制委員會處理。
一一五七、立法院秘書長函,為107年度中央政府總預算決議,檢送本院歲出部分決議(一)預算凍結案書面報告,請查照案。
決定:交司法及法制委員會處理。
一一五八、司法院函送財團法人法律扶助基金會107年度預算案通過決議報告,請查照案。
決定:交司法及法制委員會處理。
一一五九、經濟部函,為中央政府前瞻基礎建設計畫第1期特別預算案決議,針對水利署及所屬預算凍結百分之十,檢送書面報告(更正本),請查照案。
決定:退回程序委員會重新提出。
一一六○、經濟部函,為中央政府前瞻基礎建設計畫第1期特別預算案決議,檢送電網電塔安全維護改善計畫專案報告,請查照案。
決定:退回程序委員會重新提出。
一一六一、本院內政委員會函,為審查內政部函為修正「國籍規費收費標準」等32案,已逾立法院職權行使法第61條所定審查期限,茲依規定函請提報院會存查,請查照案。
決定:展延審查期限。
一一六二、行政院函送本院委員賴士葆等12人於第9屆第5會期第4次會議所提臨時提案之研處情形,請查照案。
一一六三、行政院函送本院委員林德福等11人於第9屆第5會期第6次會議所提臨時提案之研處情形,請查照案。
一一六四、本院議事處彙報各黨團推薦學者專家擔任「國家金融安定基金管理委員會」委員名單。
質詢事項
甲、行政院答復部分
一、行政院函送許委員淑華就有效因應美中貿易戰對臺影響及兩岸經貿發展問題所提質詢之書面答復,請查照案。
二、行政院函送許委員淑華就有效因應中國大陸金融業務對外開放問題所提質詢之書面答復,請查照案。
三、行政院函送趙委員正宇就第9屆第5會期施政質詢之書面答復,請查照案。
四、行政院函送邱委員泰源就第9屆第5會期施政質詢之書面答復,請查照案。
五、行政院函送楊委員曜就第9屆第5會期施政質詢之書面答復,請查照案。
六、行政院函送邱委員議瑩就第9屆第5會期施政質詢之書面答復,請查照案。
七、行政院函送王委員金平就第9屆第5會期施政質詢之書面答復,請查照案。
八、行政院函送蔣委員乃辛就「促進轉型正義委員會」(以下簡稱促轉會)設置地點問題所提質詢之書面答復,請查照案。
九、行政院函送許委員淑華就有效因應中國大陸「對臺31項措施」對臺人才之磁吸效應問題所提質詢之書面答復,請查照案。
十、行政院函送許委員淑華就「文化內容投資計畫」相關問題所提質詢之書面答復,請查照案。
十一、行政院函送許委員淑華就面對美中貿易戰,政府之因應措施問題所提質詢之書面答復,請查照案。
十二、行政院函送黃委員昭順就銀行銷售人民幣衍生性金融商品(TRF)業務之監理及對銀行銷售業務違失造成爭議問題所提質詢之書面答復,請查照案。
十三、行政院函送黃委員昭順就限縮公益團體租稅優惠造成該等團體財政困難問題所提質詢之書面答復,請查照案。
十四、行政院函送陳委員曼麗就第9屆第5會期施政質詢之書面答復,請查照案。
十五、行政院函送鍾委員佳濱就第9屆第5會期施政質詢之書面答復,請查照案。
十六、行政院函送賴委員瑞隆就第9屆第5會期施政質詢之書面答復,請查照案。
十七、行政院函送呂委員孫綾就第9屆第5會期施政質詢之書面答復,請查照案。
十八、行政院函送吳委員秉叡就第9屆第5會期施政質詢之書面答復,請查照案。
十九、行政院函送許委員淑華就深澳電廠之環境影響評估問題所提質詢之書面答復,請查照案。
二十、行政院函送許委員淑華就印尼公務船登檢及扣押我國漁船問題所提質詢之書面答復,請查照案。
二十一、行政院函送許委員淑華就我國在中東地區之戰略布局問題所提質詢之書面答復,請查照案。
二十二、行政院函送許委員淑華就建全我國經濟體質及強化資本市場競爭力問題所提質詢之書面答復,請查照案。
二十三、行政院函送許委員淑華就推動「數位國家‧創新經濟發展方案(DIGI+)」相關問題所提質詢之書面答復,請查照案。
二十四、行政院函送許委員淑華就「興建深澳電廠設置燃煤機組之必要性、深澳電廠造成空污嚴重、能否達成節電5%到10%之目標,及綠能仍不足以承擔作為基礎電力,政府應調整能源政策」等問題所提質詢之書面答復,請查照案。
二十五、行政院函送許委員淑華就產業投資金融業及限制金融機構委託書徵求等問題所提質詢之書面答復,請查照案。
二十六、行政院函送許委員淑華就旅遊資源和外來及國內旅客需求作統合規劃,納入創新元素提升旅遊品質等問題所提質詢之書面答復,請查照案。
二十七、行政院函送黃委員昭順就政府推動「新南向政策」之成果及兩岸經貿關係等問題所提質詢之書面答復,請查照案。
二十八、行政院函送黃委員昭順就臺灣大學校長遴選及公立大專校院教育人員赴陸兼課、兼職等問題所提質詢之書面答復,請查照案。
二十九、行政院函送黃委員昭順就有效因應中國大陸「對臺31項措施」及新南向政策等相關問題所提質詢之書面答復,請查照案。
三十、行政院函送盧委員秀燕就保障宗教及國際學術交流財團法人權益問題所提質詢之書面答復,請查照案。
三十一、行政院函送李委員昆澤就第9屆第5會期施政質詢之書面答復,請查照案。
三十二、行政院函送蕭委員美琴就第9屆第5會期施政質詢之書面答復,請查照案。
三十三、行政院函送賴委員瑞隆就鑑於非固定式遊具常見於夜市、商場及大型活動會場等,惟該類遊具為非固定式器械,並未符合《建築法》及《機械遊樂設施設置及檢查管理辦法》管理範疇,形成管理上漏洞之問題所提質詢之書面答復,請查照案。
三十四、行政院函送廖委員國棟就蘭嶼、綠島機場有必要設置夜間照明設備,提供離島居民更便利、安全的交通運輸問題所提質詢之書面答復,請查照案。
三十五、行政院函送馬委員文君就儘速研議全臺觀光產業全方位永續發展之觀光政策等問題所提質詢之書面答復,請查照案。
三十六、行政院函送許委員淑華就有效因應中國大陸「對臺31項措施」相關問題所提質詢之書面答復,請查照案。
三十七、行政院函送許委員淑華就全球經貿情勢詭譎多變,貿易上應透過新南向政策、CPTPP,深度連結美日歐等開拓多元化市場;產業上應透過軟硬整合,避免過度依賴製造業等問題所提質詢之書面答復,請查照案。
三十八、行政院函送許委員淑華就農業缺工問題所提質詢之書面答復,請查照案。
三十九、行政院函送許委員淑華就有效因應中國大陸「對臺31項措施」對臺磁吸效應及兩岸協商問題所提質詢之書面答復,請查照案。
四十、行政院函送許委員淑華就中油五輕搬遷印尼及投資印度石化園區等案傳出變數,建請政府應檢討石化產業發展策略協助業者未來發展方向等問題所提質詢之書面答復,請查照案。
四十一、行政院函送黃委員昭順就公立大專校院教育人員赴陸交流與高教競爭力等問題所提質詢之書面答復,請查照案。
四十二、行政院函送黃委員昭順就深澳電廠環境影響評估及瑞芳保育區開發等問題所提質詢之書面答復,請查照案。
四十三、行政院函送葉委員宜津就第9屆第5會期施政質詢之書面答復,請查照案。
四十四、行政院函送馬委員文君就印尼公務船登檢及扣押我國漁船問題所提質詢之書面答復,請查照案。
四十五、行政院函送羅委員明才就第9屆第5會期施政質詢之書面答復,請查照案。
四十六、行政院函送黃委員昭順就國家整體發展與改革問題所提質詢之書面答復,請查照案。
四十七、行政院函送許委員淑華就政府推動「5+2」產業創新計畫及「新南向政策」之執行成效等問題所提質詢之書面答復,請查照案。
乙、本院委員質詢部分
一、本院楊委員曜,針對現行「國軍校尉級軍官延役申請作業規定」,有關軍職教師之延役規範,似有違反平等原則、比例原則與規範明確性等行政法一般法原則之疑慮。另為有效達成提升國軍軍事院校整體教研能力之政策目標,國防部對國軍校尉級軍官延役申請作業標準,應與「國軍軍事學校教師人事處理規定」規範內容一致為宜,特向行政院提出質詢。
二、本院馬委員文君,針對多明尼加無預警斷絕和我國長達77年的邦交,轉而承認中國大陸,我邦交國降到新低的19國,為我外交政策一大警訊,究其原因,蔡政府不願思考或反省兩岸政策係否需要改進或修正,站在全民利益之角度,拉開視野尋找對台灣有利的發展道路,特向行政院提出質詢。
三、本院馬委員文君,有鑑於蔡政府上任後,去年國人在國內旅遊人次出現五年來首度下滑,許多民眾將旅遊目的地從國內改到國外,對觀光業構成新一波衝擊,且最為國人所詬病為各地觀光建設內容重覆性高,品質不佳,消費哄抬價格或不公平交易屢見不鮮,亟需中央主管機關除弊興利拯救觀光產業,特向行政院提出質詢。
四、本院馬委員文君,有鑑於台灣民眾前往海外就業的人數越來越多,而且素質亦越來越高,面對這種趨勢,國內許多企業主極為憂慮人才外流,據香港城市大學調查,台灣的大學生中,有百分之八十二考慮往海外發展,顯然政府再坐視不理,台灣恐陷人才外流之國安危機,特向行政院提出質詢。
五、本院馬委員文君,鑒於大學應受學術自由之保障,並享有自治權,惟教育部近日干預大學自治,駁回台大校長的遴選結果,嚴重侵犯大學自主核心,踐踏學術自由,大學喪失自我主導的能力,教育部違法濫權,政治黑手伸入校園,特向行政院提出質詢。
六、本院馬委員文君,針對基隆關四月底發現一只來自香港的可疑貨櫃,內藏大批槍械,本次查獲槍枝數量高居十年來首位,對照近年來節節高升的槍枝走私數量,及不斷發生的持槍犯案事件,台灣槍枝氾濫情形已到了令人憂心的地步,特向行政院提出質詢。
七、本院邱委員志偉,鑒於近來有若干大學表示因高教經費補助縮減,影響校務運作。爰此,特向行政院提出質詢。
八、本院邱委員志偉,鑒於多所大學將其畢業門檻制定為外商英語測驗成績,此舉是否有獨厚特定廠商,抑或是讓學校本應負之責推予外人。爰此,特向行政院提出質詢。
九、本院邱委員志偉,鑒於近來教授兼任上市(櫃)公司獨立董事,數量之多,然而程序多有不完備,對於公司治理與大學制度均有影響。爰此,特向行政院提出質詢。
十、本院邱委員志偉,鑒於近來外交事件不斷,外交困境似成常態化,應有所因應。爰此,特向行政院提出質詢。
十一、本院黃委員昭順,針對日前桃園平鎮敬鵬工廠大火中的罹難者,再次暴露出政府對移工居住環境及工安問題的長期漠視,特別提請有關重視。據瞭解;國內目前有高達近70萬名移工,雇主為便於管理產業類移工,多採集中住宿管理,移工沒有選擇居住環境的權利,住宿環境也等於勞動環境的延伸。許多雇主為了省錢,加上政府機關漠視,根本沒有依法提供安全合理的住宿環境。以敬鵬公司的宿舍為例,該公司有500多名移工,因為沒錢、沒空間,火場旁邊的四樓鐵皮宿舍就住了200多人,居住環境之惡劣可想而知,然這卻是產業類移工在台居住環境的常態。儘管產業移工已高達70多萬人,但至今卻還存在許多管理上的空白,包括勞檢員的嚴重不足等,更嚴重的是,移工住宿建物是否合法,竟不在訪視員的職安檢查範圍;若喪命地點不在工作場所,即可能無法申請職災補償。移工的居住安全與權益問題,暴露了從勞動部、內政部到地方政府的失職。蔡政府近兩年撒重金補貼新南向政策,可謂不遺餘力!但對於在台討生活撐起台灣家庭和傳統產業的移工,卻連他們基本的居住權益與人身安全都不在意。這種一手擁抱新南向旅客,一邊卻無視該等國家移工身處的惡劣居住環境,是政治算計還是罔顧人權,特向行政院提出質詢。
十二、本院黃委員昭順,針對日前民調顯示;有達6成民眾厭惡民進黨藉著「台灣主體性、愛台灣、多元文化」論述,任所欲為大行欺騙、膽大、妄為政策,籲請蔡政府莫忽視民意怒火的反撲。台灣政治亂象背後的核心問題其實主在政黨和民眾的理盲、民粹、媚俗、懦弱、缺少良善價值的信仰所致,坦白說;從台灣民主化以來,「民主」二字已被有心份子玩弄的『出神入化』,只要打著這二字,就可以將所有的歪論合理化,諸如可以任意剝奪軍公教警消的合法退休金、可以違憲違法地用「轉型正義」來清算鬥爭過往的歷史;只要打著「反核」就有正當性,而不用考慮人民健康、經濟發展需要。而讓人更驚訝的是;媒體卻似乎在無形之中成了推波助瀾的力量,只要是與執政黨政策相異的訴求,即使現場活動人數成千上萬,媒體播報卻輕描淡寫點到略過,反之;凡能醜化、挑撥族群對立、世代仇恨文章,只要有一滴蛛絲馬跡,就竭盡所能24小時不斷電的置入性行銷,無所不用其極的痲痺、蠱惑人心,這樣的政府是真正為國家發展,為全民福祉著想嗎?變色的民主已不再是台灣的驕傲,為政者趕快覺醒吧,特向行政院提出質詢。
十三、本院黃委員昭順,針對蔡政府在大力鼓吹能源政策無虞的同時,卻又將「節電」列為優先工作目標,要求能源大戶必須強制節電,並在尖峰時間抑低5%用電,顯示我國缺電危機已進入倒數計時,籲請執政黨多為民生社稷著想,勿再硬逞口舌之能!觀察近期蔡政府上下對電力的發言,其空洞、脫線與無知,到了令人難以想像的地步。諸如:「深澳電廠燒的是乾淨的煤」、「想想家裡要放一桶煤或一桶瓦斯」、「晚上十點以後限電」等,完全戳破蔡總統「不缺電」的承諾。蔡英文在接受專訪時,亦坦言今(107)年確實是供電挑戰性比較高的一年,但她認為還是有能力安然度過。然現在才初夏,供電已進入橘色警戒,盛夏用電勢必再創新高,如何安然度過?若真那麼輕鬆,行政院又何需強迫工業用電大戶節電,由此可見,台灣供電確已進入實質限電的狀態,問題只在頻率多寡而已。我國電力供應會落到今天的窘迫地步,正是錯誤的認知設下了錯誤的目標,又為了政治顏面而一味將錯誤的政策堅持到底;殊不知,這樣錯誤政策的苦果,不僅要花更多的金錢來掩飾,要民眾忍受汙濁的空氣和缺電之苦,而人民還不知道最後的出路在哪裡。政府可以不斷用空話來編織其能源政策,但老百姓會再相信嗎,特向行政院提出質詢。
十四、本院黃委員昭順,針對日前檢警調與關務署宣布破獲的近年來最大宗的走私槍械案,起獲109把各式制式長、短槍械,各式子彈1萬2,378顆,籲請政府正視台灣黑槍愈益氾濫的嚴重。近年來在國際上,台灣最引起各國矚目的大事,不是能不能參加WHA或我國與那個邦交國斷交,而是電信詐騙及毒品走私,然在國內同樣不可遑讓的毒品及黑槍氾濫,亦是愈見囂張,不僅動輒驚見槍聲,警察執勤攔檢亦常見攜械攜毒,不只走私槍械無孔不入,土法煉鋼的改造槍枝,非但火力不容小覷,數量更是可觀,前時亦曾遭警方查獲改造槍枝用的工具,光是一件案件就有拉彈勾151個、彈匣底版52個、結合插銷67個、撞擊零件173個、擊鎚106個等等,儼然一座小型兵工廠。美國可以私擁槍枝自衛,在台灣槍枝係屬管制品,然黑槍氾濫,槍戰場景卻不在美國之下,可是善良百姓卻不能擁槍自衛。生命無價,也不能重來,任何可以消滅生命的武器都是必須慎重處理的物品,尤其在當今槍枝等軍火武器流通快速、取得容易的狀況下,對國家社會造成的危害更為嚴重,政府不能放任槍枝氾濫的情勢無止境的發展,必須以最嚴正的態度遏止情勢的惡化,特向行政院提出質詢。
十五、本院黃委員昭順,針對環保署通過深澳電廠環境差異分析案後,距離深澳電廠不到一公里的瑞濱國小,於5月12日舉辦校慶及社區聯合運動會時,引發很多家長憂心孩子們以後上課恐受煤灰汙染威脅,教室門窗是否要緊閉?可能要戴口罩上課,都認為對學生太不公平,甚至可能面臨遷校下而疾呼:「我們不要變成許厝分校第二」;關於因興建電廠後所產生的空污問題,進而影響周圍附近的學校學生的健康問題,甚至有可能因空氣污染嚴重情況下,而導致必須遷校之疑慮。本席認為行政院及相關部會應針對此問題,成立專案小組,重新審議台電公司擴建深澳電廠而引發之空汙問題,應否再重做環差案?以解當地居民及學校家長之擔心及疑慮,並保障電廠周遭學校學生的健康,特向行政院提出質詢。
討論事項
一、本院社會福利及衛生環境委員會報告併案審查行政院函請審議「農民健康保險條例部分條文修正草案」、委員黃秀芳等18人擬具「農民健康保險條例第七條條文修正草案」、委員張麗善等22人、委員劉建國等20人及委員馬文君等16人分別擬具「農民健康保險條例部分條文修正草案」案。(本案於二讀後繼續進行三讀)
決議:農民健康保險條例增訂第五章之一章名及第四十四條之一至第四十四條之三條文;並將第三條、第五條至第七條、第四十五條、第四十九條及第五十一條條文修正通過。(二讀時,第二條維持現行條文,不予修正;第五十一條第二項條文中日期空白部分填入「一百零七年五月十八日」;其餘均照審查會章名及條文通過;三讀時,均照二讀文字通過;並通過3項附帶決議:1.鑒於農民職業災害保險屬社會保險,係為完備農民社會福利體制,提升農民職安保障,確保農民職災損失之經濟補償,支持遭受職災農民及其家屬之生活需求。然為避免部分人員無法納入農民職業災害保險之保障,造成國家社會安全網之缺漏,爰要求行政院農業委員會試辦農民職業災害保險不得以被保險人年齡上限做為被保險人資格排除標準。2.主管機關應儘速於本決議作成後,一年內提出符合法律保留之農民健康保險條例關於農民職業災害保險之完整條文。法條內容應包括被保險人資格、加保退保之程序、保險費費率、保險費繳納、保險效力、保險給付標準等。以利三年後,農民職災保險之正式開辦。3.農民職災保險試辦1年之後,未達農保投保人數20%,主管機關應檢討投保費率及投保補助比例。)
二、本院社會福利及衛生環境、經濟、內政三委員會報告併案審查行政院函請審議、委員王惠美等20人及委員陳賴素美等22人分別擬具「老年農民福利津貼暫行條例第四條條文修正草案」案。(本案於二讀後繼續進行三讀)
決議:老年農民福利津貼暫行條例第四條條文修正通過。(二讀、三讀均照審查會條文通過。)
三、本院社會福利及衛生環境委員會報告審查行政院函請審議「傳染病防治法第二十八條、第三十條及第三十九條條文修正草案」案。(本案於二讀後繼續進行三讀)
決議:傳染病防治法第二十八條、第三十條及第三十九條條文修正通過。(二讀、三讀均依協商結論照審查會條文通過。)
四、本院社會福利及衛生環境委員會報告併案審查行政院函請審議、委員陳宜民等16人擬具「人類免疫缺乏病毒傳染防治及感染者權益保障條例第十一條、第二十一條及第二十二條條文修正草案」及委員林靜儀等16人擬具「人類免疫缺乏病毒傳染防治及感染者權益保障條例第十二條及第二十三條條文修正草案」案。(本案於二讀後繼續進行三讀)
決議:人類免疫缺乏病毒傳染防治及感染者權益保障條例第十一條、第十二條及第二十一條至第二十三條條文修正通過。(二讀、三讀均依協商結論照審查會條文通過。)
五、本院社會福利及衛生環境委員會報告併案審查委員黃秀芳等19人擬具「水污染防治法第三十二條及第五十三條條文修正草案」、委員黃秀芳等22人擬具「水污染防治法部分條文修正草案」及委員吳玉琴等21人擬具「水污染防治法第十一條及第四十四條條文修正草案」案。(本案於二讀後繼續進行三讀)
決議:水污染防治法增訂第五十七條之一條文;並將第十一條、第三十二條、第三十六條、第四十四條及第五十三條條文修正通過。(二讀時,依協商結論第十一條及第四十四條均照協商條文通過;其餘均照審查會條文通過;三讀時,均照二讀文字通過。)
六、本院財政委員會報告併案審查行政院函請審議及委員王榮璋等17人擬具「保險法部分條文修正草案」案。(本案於二讀後繼續進行三讀)
決議:保險法增訂第一百零七條之一條文;並將第一百零七條、第一百二十五條、第一百二十八條、第一百三十一條、第一百三十三條、第一百三十五條、第一百三十八條之二及第一百四十六條之五條文修正通過。(二讀、三讀均照審查會條文通過。)
七、本院教育及文化委員會報告併案審查行政院函請審議及委員莊瑞雄等20人擬具「終身學習法部分條文修正草案」案。(本案於二讀後繼續進行三讀)
決議:終身學習法第四條、第七條、第八條、第十條、第十五條、第十八條及第二十條條文修正通過。(二讀、三讀均照審查會條文通過。)
八、本院教育及文化委員會報告併案審查行政院函請審議「社區大學發展條例草案」、委員張廖萬堅等18人擬具「社區大學促進及發展條例草案」、委員陳賴素美等24人擬具「社區大學創新發展條例草案」、委員吳思瑤等30人、委員蔡培慧等24人、委員柯志恩等17人及委員邱志偉等18人分別擬具「社區大學發展條例草案」案。(本案於二讀後繼續進行三讀)
決議:社區大學發展條例草案修正通過。(二讀時,委員陳賴素美等提案第二十條條文,不予採納;其餘均照審查會名稱及條文通過;三讀時,均照二讀文字通過;並通過2項附帶決議: 1.考量少子化校舍餘裕空間的釋出,及老舊校舍補強或重建需求,在不影響學校學生的學習前提下,應兼顧成人學習需求,請教育部協助地方政府提供社區大學穩定合適之辦學場地,並應以獨立空間為優先,如於老舊校舍須改善或重建時,亦應考量既有社區大學學員學習權益,將既有使用空間納入量體需求,一併進行修繕符合社區大學學習需求之校舍或空間。2.為落實第八條地方主管機關寬列預算之執行,教育部應於補助各地方政府之審查基準,應包括預算編列及其執行情形。)
九、(一)本院民進黨黨團建請本院發表聲明如下,全力支持政府持續爭取成為WHA觀察員,並積極參與國際衛生與防疫合作,以維護臺灣2,300萬人民的健康權益,請公決案。
(二)本院國民黨黨團全力支持政府以「中華台北」名義爭取成為WHA之觀察員,並積極參與國際衛生及防疫工作,展現我國貢獻國際社會之決心,並維護我國2,300萬民眾基本之健康權。
(三)本院時代力量黨團,有鑑於世界衛生大會(WHA)已於五月七日截止報名,迄今世界衛生組織(WHO)秘書處仍未發出邀請函給我國,為捍衛我國向來積極參與國際公共衛生行動,善盡世界公民義務的基本立場,並堅持主權原則,建請做成決議,發表下列聲明,請公決案。
(以上三案均逕付二讀)
決議:各黨團所提之各自聲明均照案通過。
十、本院司法及法制委員會報告審查司法院、行政院函請審議「法院組織法第八十三條條文修正草案」案。(本案於二讀後繼續進行三讀)
決議:法院組織法第八十三條條文修正通過。(二讀、三讀均照審查會條文通過。)
十一、本院司法及法制委員會報告審查司法院、行政院函請審議「智慧財產法院組織法部分條文修正草案」案。(本案於二讀後繼續進行三讀)
決議:智慧財產法院組織法增訂第三十八條之一條文;並將第三條、第十一條、第十三條、第十四條、第十九條、第三十八條及第四十五條條文修正通過。(二讀時,第四十五條第二項條文中日期空白部分填入「一百零七年五月二十二日」;其餘均照審查會條文通過;三讀時,均照二讀文字通過。)
十二、本院交通委員會報告審查委員周春米等22人擬具「廣播電視法增訂第五十條之二條文草案」案。(本案於二讀後繼續進行三讀)
決議:廣播電視法增訂第五十條之二條文修正通過。(二讀、三讀均照審查會條文通過。)
十三、本院交通委員會報告審查委員周春米等21人擬具「有線廣播電視法增訂第七十五條之一條文草案」案。(本案於二讀後繼續進行三讀)
決議:有線廣播電視法增訂第七十五條之一條文修正通過。(二讀、三讀均照審查會條文通過。)
十四、本院交通委員會報告審查委員周春米等22人擬具「衛星廣播電視法增訂第六十六條之一條文草案」案。(本案於二讀後繼續進行三讀)
決議:衛星廣播電視法增訂第六十六條之一條文修正通過。(二讀、三讀均照審查會條文通過。)
十五、本院交通委員會報告審查委員陳雪生等18人擬具「衛星廣播電視法第六十四條條文修正草案」案。(本案於二讀後繼續進行三讀)
決議:衛星廣播電視法第六十四條條文修正通過。(二讀、三讀均照審查會條文通過。)
十六、本院經濟委員會報告併案審查委員蘇震清等20人及委員蔡培慧等19人分別擬具「動物保護法部分條文修正草案」案。(本案於二讀後繼續進行三讀)
決議:動物保護法第三條、第六條之一、第二十六條及第二十九條條文修正通過。(二讀時,第二十五條、第二十八條及第三十三條均維持現行條文,不予修正;第六條之一第六項條文中日期空白部分填入「一百零七年五月二十二日」;其餘均照審查會條文通過;三讀時,均照二讀文字通過。)
十七、本院經濟委員會報告審查委員吳思瑤等18人擬具「動物保護法第二十七條及第三十一條條文修正草案」案。(本案於二讀後繼續進行三讀)
決議:動物保護法第三十一條條文修正通過。(二讀時,第二十七條維持現行條文,不予修正;第三十一條照審查會條文通過;三讀時,均照二讀文字通過。)
十八、本院司法及法制、內政兩委員會報告審查行政院函請審議「大陸委員會組織法草案」案。(本案於二讀後繼續進行三讀)
決議:大陸委員會組織法草案修正通過。(二讀、三讀均照審查會名稱及條文通過。)
十九、本院司法及法制、外交及國防兩委員會報告審查行政院函請審議「駐外機構組織通則部分條文修正草案」案。(本案於二讀後繼續進行三讀)
決議:駐外機構組織通則增訂第十一條之一條文;並將第五條、第八條及第十三條條文修正通過。(二讀時,第五條照民進黨黨團修正動議條文通過【經記名表決結果,予以通過,表決結果附後】;其餘均照審查會條文通過;三讀時,均照二讀文字通過。)
二十、本院司法及法制委員會報告併案審查行政院函請審議「公職人員利益衝突迴避法修正草案」、委員高志鵬等23人擬具「公職人員利益衝突迴避法部分條文修正草案」及國民黨黨團擬具「公職人員利益衝突迴避法第二條及第三條條文修正草案」案。(本案於二讀後繼續進行三讀)
決議:公職人員利益衝突迴避法修正通過。(二讀時,依協商結論第三條、第十四條及第十八條均照協商條文通過;現行條文第十一條、第十八條、第二十條及第二十一條條文,均予以刪除;其餘均照審查會條文通過;三讀時,均照二讀文字通過;並通過1項附帶決議:公職人員利益衝突迴避法修正草案第14條第2項有關公職人員或其關係人身分揭露,以及機關團體主動公開身分關係之規定,法務部應督促其他涉及交易或補助之主管機關設計或整併簡化有關前開揭露與公開之方式,俾達成公開透明與防杜利益輸送之立法目的。)
二十一、本院司法及法制委員會報告併案審查委員王定宇等16人及委員許淑華等16人分別擬具「證人保護法第二條條文修正草案」案。(本案於二讀後繼續進行三讀)
決議:證人保護法第二條條文修正通過。(二讀、三讀均依協商結論照審查會條文通過;審查會通過附帶決議1項,不予處理。)
二十二、本院司法及法制委員會報告審查委員鄭運鵬等18人擬具「強制執行法第六十五條及第八十四條條文修正草案」案。(本案於二讀後繼續進行三讀)
決議:強制執行法第六十五條及第八十四條條文修正通過。(二讀、三讀均依協商結論照審查會條文通過。)
二十三、本院司法及法制委員會報告審查委員鄭運鵬等18人擬具「強制執行法第一百四十二條條文修正草案」案。(本案於二讀後繼續進行三讀)
決議:強制執行法第一百四十二條條文修正通過。(二讀時,依協商結論照審查會條文通過,並於第二項條文中日期空白部分填入「一百零七年五月二十二日」;三讀時,照二讀文字通過。)
二十四、本院司法及法制委員會報告審查委員鄭運鵬等17人擬具「非訟事件法第九十三條及第一百八十七條條文修正草案」案。(本案於二讀後繼續進行三讀)
決議:非訟事件法第九十三條及第一百八十七條條文修正通過。(二讀、三讀均依協商結論照審查會條文通過。)
二十五、本院司法及法制委員會報告審查委員鄭運鵬等18人擬具「非訟事件法第一百九十八條條文修正草案」案。(本案於二讀後繼續進行三讀)
決議:非訟事件法第一百九十八條條文修正通過。(二讀時,依協商結論照審查會條文通過,並於第二項條文中日期空白部分填入「一百零七年五月二十二日」;三讀時,照二讀文字通過。)
二十六、本院司法及法制委員會報告審查委員鄭運鵬等18人擬具「民事訴訟法部分條文修正草案」案。(本案於二讀後繼續進行三讀)
決議:民事訴訟法第四十四條之二、第七十七條之二十三、第一百五十一條、第一百五十二條、第五百四十二條、第五百四十三條及第五百六十二條條文修正通過。(二讀、三讀均依協商結論照審查會條文通過。)
二十七、本院司法及法制委員會報告審查委員鄭運鵬等18人擬具「民事訴訟法施行法第十二條條文修正草案」案。(本案於二讀後繼續進行三讀)
決議:民事訴訟法施行法第十二條條文修正通過。(二讀時,依協商結論照審查會條文通過,並於第八項條文中日期空白部分填入「一百零七年五月二十二日」;三讀時,照二讀文字通過。)
二十八、本院司法及法制委員會報告審查委員鄭運鵬等18人擬具「破產法第十三條條文修正草案」案。(本案於二讀後繼續進行三讀)
決議:破產法第十三條條文修正通過。(二讀、三讀均依協商結論照審查會條文通過。)
二十九、本院司法及法制委員會報告審查委員鄭運鵬等18人擬具「破產法施行法第六條條文修正草案」案。(本案於二讀後繼續進行三讀)
決議:破產法施行法第六條條文修正通過。(二讀時,依協商結論照審查會條文通過,並於第二項條文中日期空白部分填入「一百零七年五月二十二日」;三讀時,照二讀文字通過。)
三十、本院司法及法制委員會報告審查委員鄭運鵬等18人擬具「行政訴訟法第八十二條及第九十八條之六條文修正草案」案。(本案於二讀後繼續進行三讀)
決議:行政訴訟法第八十二條及第九十八條之六條文修正通過。(二讀、三讀均依協商結論照審查會條文通過。)
三十一、本院司法及法制委員會報告審查委員鄭運鵬等18人擬具「消費者債務清理條例第十四條條文修正草案」案。
決議:消費者債務清理條例第十四條維持現行條文,不予修正。(二讀時,依協商結論照審查會意見通過。)
三十二、本院司法及法制委員會報告審查委員鄭運鵬等18人擬具「家事事件法第一百三十條條文修正草案」案。
決議:家事事件法第一百三十條維持現行條文,不予修正。(二讀時,依協商結論照審查會意見通過。)
三十三、本院司法及法制委員會報告併案審查委員段宜康等17人、委員吳焜裕等20人分別擬具「中華民國刑法第一百九十條之一條文修正草案」、親民黨黨團擬具「中華民國刑法第一百九十條之一、第一百九十條之二及第一百九十條之三條文修正草案」及委員蘇巧慧等21人擬具「中華民國刑法部分條文修正草案」案。
決議:協商後再行處理。
三十四、(一)本院社會福利及衛生環境委員會報告併案審查行政院函請審議「空氣污染防制法修正草案」、委員何欣純等23人、委員林淑芬等18人、委員賴瑞隆等17人、委員吳玉琴等17人、委員張廖萬堅等19人、委員賴瑞隆等20人、委員蔣萬安等17人、委員陳宜民等17人、委員陳曼麗等22人、委員黃昭順等16人、委員江啟臣等17人、委員盧秀燕等16人、委員劉建國等17人、委員吳焜裕等18人、時代力量黨團分別擬具「空氣污染防制法部分條文修正草案」、委員賴瑞隆等18人擬具「空氣污染防制法第二條、第三十一條及第三十四條條文修正草案」、委員劉世芳等22人擬具「空氣污染防制法第六條、第八條及第九條條文修正草案」、委員王育敏等17人擬具「空氣污染防制法第七條及第二十四條條文修正草案」、委員陳歐珀等22人擬具「空氣污染防制法第七條條文修正草案」、委員陳曼麗等17人擬具「空氣污染防制法第八條條文修正草案」、委員李彥秀等16人擬具「空氣污染防制法第九條條文修正草案」、委員陳宜民等20人擬具「空氣污染防制法第十二條條文修正草案」、時代力量黨團擬具「空氣污染防制法第十二條、第十四條及第八十二條條文修正草案」、委員蘇治芬等22人擬具「空氣污染防制法第十二條及第二十八條條文修正草案」、委員趙天麟等17人擬具「空氣污染防制法第十二條及第二十九條條文修正草案」、委員洪宗熠等22人擬具「空氣污染防制法第十五條及第十七條條文修正草案」、委員賴瑞隆等21人、委員劉世芳等16人分別擬具「空氣污染防制法第十七條條文修正草案」、委員林德福等24人、委員徐永明等17人、委員邱泰源等29人分別擬具「空氣污染防制法第十八條條文修正草案」、委員蘇治芬等19人擬具「空氣污染防制法第二十二條條文修正草案」、委員蘇治芬等22人、委員邱志偉等19人分別擬具「空氣污染防制法第二十八條條文修正草案」、委員劉建國等16人擬具「空氣污染防制法第二十八條及第三十條條文修正草案」、時代力量黨團擬具「空氣污染防制法第二十八條及第五十八條條文修正草案」、委員洪慈庸等17人擬具「空氣污染防制法第三十五條及第六十三條條文修正草案」、委員陳曼麗等21人擬具「空氣污染防制法第三十八條及第三十九條條文修正草案」、委員蔣乃辛等16人擬具「空氣污染防制法第五十五條條文修正草案」、委員賴士葆等19人、委員賴士葆等18人分別擬具「空氣污染防制法第五十六條及增訂第五十六條之一條文修正草案」、委員王育敏等16人擬具「空氣污染防制法第五十六條、第六十條及第六十一條條文修正草案」、委員盧秀燕等16人、委員王育敏等17人分別擬具「空氣污染防制法第七十八條條文修正草案」、委員蘇治芬等20人擬具「空氣污染防制法第八十一條條文修正草案」、委員林淑芬等28人擬具「空氣污染防制法第八十二條條文修正草案」、委員蔣乃辛等19人擬具「空氣污染防制法增訂第八十四條之一條、增訂第八十四條之二及第八十六條條文修正草案」、委員王惠美等22人、委員林岱樺等17人分別擬具「空氣污染防制法部分條文修正草案」、委員陳曼麗等18人擬具「空氣污染防制法修正草案」、委員吳焜裕等20人、委員吳玉琴等16人分別擬具「空氣污染防制法部分條文修正草案」、委員盧秀燕等17人擬具「空氣污染防制法第二十八條、第五十七條及第五十八條條文修正草案」、委員李彥秀等16人擬具「空氣污染防制法第十二條及第十四條條文修正草案」、委員許毓仁等16人擬具「空氣污染防制法第十四條條文修正草案」、委員王育敏等19人、親民黨黨團分別擬具「空氣污染防制法部分條文修正草案」、委員徐志榮等16人擬具「空氣污染防制法第十二條、第十四條及第十七條條文修正草案」、國民黨黨團擬具「空氣污染防制法部分條文修正草案」案。
(二)本院委員蔣萬安等16人擬具「空氣污染防制法部分條文修正草案」,請審議案。
〔第(二)案逕付二讀,與相關提案併案協商。〕
決議:協商後再行處理。
三十五、本院經濟、財政兩委員會報告審查民進黨黨團擬具「產業創新條例第十九條之一及第七十二條條文修正草案」案。
決議:協商後再行處理。
三十六、本院委員廖國棟等17人臨時提案,鑒於臺東縣蘭嶼機場、綠島機場目前僅直升機停機坪有設置夜間照明設施,使得蘭嶼、綠島地區居民若發生緊急事故,僅能依靠直升機運輸。然內政部空勤總隊黑鷹直升機於今年2月5日於蘭嶼執行傷患後送勤務時,起飛後不久墜落蘭嶼外海,機上6人失蹤,再次凸顯蘭嶼、綠島機場有必要設置夜間照明設備,提供離島居民更便利、安全的交通運輸,爰提案要求行政院責成交通部於一個月內就臺東蘭嶼機場、綠島機場設置夜間導航設施擬具相關規劃,請公決案。
(本案暫不予處理)
三十七、本院委員張麗善等11人臨時提案,有鑒於年逾65歲之農民保險保戶都領有老農津貼實乃政府照顧農民之德政;現有部分農民年邁力衰、無法工作,致土地移轉,惟就「從事農業工作農民申請參加農民健康保險認定標準及資格審查辦法」中,因無土地導致老年農民無法申請喪葬津貼引發相關公平性爭議,故建請行政院農業委員會應即檢討本辦法,並就申請認定條件於一個月內提出改善措施,請公決案。
決議:函請行政院研處。
三十八、本院委員江啟臣等11人臨時提案,有鑑於今年發生苗栗通霄狗販事件一案,有民眾在短短兩個禮拜,分別到苗栗、南寮二處收容所多次領養狗隻。直到因領養次數過於頻繁被拒絕後,又轉往竹北收容所辦理領養手續,一共在公立收容所領養了18隻狗,後卻全部下落不明,疑似遭到宰殺。爰此,要求行政院研擬領養流浪動物之相關規定,建立回報平台,作領養後續飼養追蹤,確保動物福祉,請公決案。
決議:函請行政院研處。
三十九、本院委員吳志揚、許毓仁等16人臨時提案,有鑑於我國影視創作者籌措資金拍攝時,常因無人投資或資金無法到位而陷入停拍狀態。而就現階段國內自製電影市場,無法提供金融產業所注重之票房收入、資金回收與投資報酬等數據分析,以致於金融與創投業者無意願投資國內自製影片,故此為不讓電影創作者承擔過多財務風險,更能盡情發揮其創作力,建請政府相關單位研擬及評估「電影創投基金」之設立,政府以公正客觀方式,選出五到十部好電影,買斷其版權給予創作者合理利潤,由政府負責後續行銷等,請公決案。
(本案暫不予處理)
四十、本院委員蔣乃辛等15人臨時提案,根據財稅資料中心統計,電子發票開立張數從2009年的5千萬張,到2017年增加為68億張,八年成長將近136倍,這些巨量的感熱紙目前無法回收,只能以垃圾處理,已成為破壞環境的未爆彈。專家指出,電子發票感熱紙不是「紙」,無法回收再利用,燃燒後會產生重金屬、有機揮發物等有害化學物質,且若燃燒不完全,還可能會產生世紀之毒戴奧辛,嚴重危害人類與自然生態。為維護國人健康與生態環境永續發展,本席要求行政院研發使用可回收再利用或低污染低危害的電子發票,請公決案。
決議:函請行政院研處。
四十一、本院委員林麗蟬等13人臨時案,有鑒於我國符合選舉資格之新住民人數日益增多,相關部會應統計歷屆新住民合格選舉人數與投票率,並研擬相關提升投票率之計畫。爰建請行政院會同各部會,於一個月內,針對上述問題,整理相關數據並擬定提升新住民投票率之具體作為,請公決案。
(本案暫不予處理)
其他事項
壹、本次會議議事日程增列報告事項446案,討論事項依民進黨黨團提議通過,其餘議程均照議事處編擬草案處理;有關增列報告事項納入議事錄之順序授權議事處調整。【親民黨黨團、時代力量黨團、國民黨黨團及民進黨黨團依本院議事成例分別對本次會議議事日程草案提出異議:
一、報告事項
(一)民進黨黨團提議增列報告事項共434案(詳如附表),順序授權議事處調整。


























(二)時代力量黨團提議增列報告事項共4案(詳如附表)
附表
|
內容 | |
|
1. |
本院時代力量黨團擬具「政府採購法部分條文修正草案」,請審議案。 |
|
2. |
本院時代力量黨團擬具「貪污治罪條例部分條文修正草案」,請審議案。 |
|
3. |
本院委員林昶佐等20人擬具「地方制度法第八條、第九條及第十一條條文修正草案」,請審議案。 |
|
4. |
本院委員林昶佐等20人擬具「褒揚條例部分條文修正草案」,請審議案。 |
(三)國民黨黨團提議增列報告事項共8案(詳如附表),順序授權議事處依序排列。
附表
|
案名 | |
|
1 |
本院委員江啟臣等17人擬具「性別工作平等法第十五條條文修正草案」,請審議案。 |
|
2 |
本院委員江啟臣等18人擬具「環境影響評估法第十六條之一及第十六條之二條文修正草案」,請審議案。 |
|
3 |
本院委員蔣萬安等17人擬具「毒性化學物質管理法第十條條文修正草案」,請審議案。 |
|
4 |
本院委員蔣萬安等16人擬具「長期照顧服務法第三十九條及第三十九條之一條文修正草案」,請審議案。 |
|
5 |
本院委員蔣萬安等16人擬具「環境影響評估法第十六條之一條文修正草案」,請審議案。 |
|
6 |
本院委員馬文君等18人擬具「農業部組織法草案」,請審議案。 |
|
7 |
本院委員馬文君等18人擬具「農業部林業及森林保育署組織法草案」,請審議案。 |
|
8 |
本院委員吳志揚等18人擬具「毒品危害防制條例第二條及第九條條文修正草案」,請審議案。 |
以上提議均予以通過。
二、討論事項:
(一)民進黨黨團提議僅限列下表議案共35案。
附表
|
案號 |
議案名稱 |
|
1 |
本院社會福利及衛生環境委員會報告併案審查行政院函請審議「農民健康保險條例部分條文修正草案」、委員黃秀芳等18人擬具「農民健康保險條例第七條條文修正草案」、委員張麗善等22人擬具「農民健康保險條例部分條文修正草案」、委員劉建國等20人擬具「農民健康保險條例部分條文修正草案」及委員馬文君等16人擬具「農民健康保險條例部分條文修正草案」案。 |
|
2 |
本院社會福利及衛生環境、經濟及內政三委員會報告併案審查行政院函請審議、委員王惠美等20人及委員陳賴素美等22人分別擬具「老年農民福利津貼暫行條例第四條條文修正草案」案。 |
|
3 |
本院社會福利及衛生環境委員會報告審查行政院函請審議「傳染病防治法第二十八條、第三十條及第三十九條條文修正草案」案。 |
|
4 |
本院社會福利及衛生環境委員會報告併案審查行政院函請審議、委員陳宜民等16人擬具「人類免疫缺乏病毒傳染防治及感染者權益保障條例第十一條、第二十一條及第二十二條條文修正草案」案及委員林靜儀等16人擬具「人類免疫缺乏病毒傳染防治及感染者權益保障條例第十二條及第二十三條條文修正草案」案。 |
|
5 |
本院社會福利及衛生環境委員會報告併案審查委員黃秀芳等19人擬具「水污染防治法第三十二條及第五十三條條文修正草案」、委員黃秀芳等22人擬具「水污染防治法部分條文修正草案」及委員吳玉琴等21人擬具「水污染防治法第十一條及第四十四條條文修正草案」。 |
|
6 |
本院財政委員會報告併案審查行政院函請審議及委員王榮璋等17人擬具「保險法部分條文修正草案」。 |
|
7 |
本院敎育及文化委委員報告併案審查行政院函請審議「終身學習法部分條文修正草案」及委員莊瑞雄等20人擬具「終身學習法部分條文修正草案」案。 |
|
8 |
本院敎育及文化委员會報告併案審查行政院函請審議「社區大學發展條例草案」、委員張廖萬堅等18人擬具「社區大學促進及發展條例草案」、委員陳賴素美等24人擬具「社區大學創新發展條例草案」、委員吳思瑤等30人擬具「社區大學發展條例草案」、委員蔡培慧等24人擬具「社區大學發展條例草案」、委員柯志恩等17人擬具「社區大學發展條例草案」、委員邱志偉等18人擬具「社區大學發展條例草案」案。 |
|
9 |
(1)本院民進黨黨團針對第71屆衛生大會仍未邀請台灣與會,…,建請本院發表聲明,全力支持政府持續爭取成為WHA觀察員,…。是否有當,請公決案。 (2)本院國民黨黨團提案參與世界組織,…立法院中國國民黨黨團全力支持政府以「中華台北」名義爭取成為WHA之觀察員,並積極參與國際衛生防疫工作,…。 (3)本院時代力量黨團有鑑於世界衛生組織(WHO)秘書處仍未發出邀請函給我國,…,建請做成決議,發表下列聲明。是否有當,請公決案。 |
|
10 |
本院司法及法制委員會報告審查司法院、行政院函請審議「法院組織法第八十三條條文修正草案」案。 |
|
11 |
本院司法及法制委員會報告審查司法院、行政院函請審議「智慧財產法院組織法部分條文修正草案」案。 |
|
12 |
本院交通委員會報告審查委員周春米等21人擬具「廣播電視法增訂第五十條之二條文修正草案」案。 |
|
13 |
本院交通委員會報告審查委員周春米等21人擬具「有線廣播電視法增訂第七十五條之一條文草案」案。 |
|
14 |
本院交通委員會報告審查委員周春米等22人擬具「衛星廣播電視法增訂第六十六條之一條文草案」。 |
|
15 |
本院交通委員會報告審查委員陳雪生等18人擬具「衛星廣播電視法第六十四條條文修正草案」。 |
|
16 |
本院經濟委員會報告併案審查委員蘇震清20人、委員蔡培慧等19人分別擬具「動物保護法部分條文修正草案」案。 |
|
17 |
本院經濟委員會報告審查委員吳思瑤等18人擬具「動物保護法第二十七條及第三十一條條文修正草案」案。 |
|
18 |
本院司法及法制、內政委員會報告審查行政院函請審議「大陸委員會組織法草案」案。 |
|
19 |
本院司法及法制、外交及國防兩委員會報告審查行政院函請審議「駐外組織通則部分條文修正草案」案。 |
|
20 |
本院司法及法制委員會報告併案審查行政院函請審議「公職人員利益衝突迴避法修正草案」、委員高志鵬等23人擬具「公職人員利益衝突迴避法部分條文修正草案」及國民黨黨團擬具「公職人員利益衝突迴避法第二條及第三條條文修正草案」案。 |
|
21 |
本院司法及法制委員會報告併案審查委員王定宇等16人、委員許淑華等16人分別擬具「證人保護法第二條條文修正草案」案。 |
|
22 |
本院司法及法制委員會報告審查委員鄭運鵬等18人擬具「強制執行法第六十五條及第八十四條條文修正草案」案。 |
|
23 |
本院司法及法制委員會報告審查委員鄭運鵬等18人擬具「強制執行法第一百四十二條條文修正草案」案。 |
|
24 |
本院司法及法制委員會報告審查委員鄭運鵬等17人擬具「非訟事件法第九十三條及第一百八十七條條文修正草案」案。 |
|
25 |
本院司法及法制委員會報告審查委員鄭運鵬等18人擬具「非訟事件法第一百九十八條條文修正草案」案。 |
|
26 |
本院司法及法制委員會報告審查委員鄭運鵬等18人擬具「民事訴訟法部分條文修正草案」案。 |
|
27 |
本院司法及法制委員會報告審查委員鄭運鵬等18人擬具「民事訴訟法施行法第十二條條文修正草案」案。 |
|
28 |
本院司法及法制委員會報告審查委員鄭運鵬等18人擬具「破產法第十三條條文修草案」案。 |
|
29 |
本院司法及法制委員會報告審查委員鄭運鵬等18人擬具「破產法施行法第六條條文修正草案」案。 |
|
30 |
本院司法及法制委員會報告審查委員鄭運鵬等18人擬具「行政訴訟法第八十二條及第九十八條之六條文修正草案」案。 |
|
31 |
本院司法及法制委員會報告審查委員鄭運鵬等18人擬具「消費者債務清理條例第十四條條文修正草案」案。 |
|
32 |
本院司法及法制委員會報告審查委員鄭運鵬等18人擬具「家事事件法第一百三十條條文修正草案」案。 |
|
33 |
本院司法及法制委員會報告併案審查併案審查委員段宜康等17人擬具「中華民國刑法第一百九十條之一條文修正草案」、親民黨黨團擬具「中華民國刑法第一百九十條之一、第一百九十條之二及第一百九十條之三條文修正草案」、委員蘇巧慧等21人擬具「中華民國刑法部分條文修正草案」及委員吳焜裕等20人擬具「中華民國刑法第一百九十條之一條文修正草案」案。 |
|
34 |
本院社會福利及衛生環境委員會報告併案審查行政院函請審議、委員陳曼麗等18人擬具「空氣污染防制法修正草案」、委員委員何欣純等23人、委員林淑芬等18人、委員賴瑞隆等17人、委員吳玉琴等17人、委員張廖萬堅等19人、委員賴瑞隆等20人、委員蔣萬安等17人擬具、委員陳宜民等17人、委員陳曼麗等22人、委員黃昭順等16人、委員江啟臣等17人、委員盧秀燕等16人、委員劉建國等17人、委員吳焜裕等18人、時代力量黨團、委員王惠美等22人、委員林岱樺等17人、委員吳玉琴等16人、委員王育敏等19人、親民黨黨團、委員吳焜裕等20人分別擬具「空氣污染防制法部分條文修正草案」、委員賴瑞隆等18人擬具「空氣污染防制法第二條、第三十一條及第三十四條條文修正草案」、委員劉世芳等22人擬具「空氣污染防制法第六條、第八條及第九條條文修正草案」、委員王育敏等17人擬具「空氣污染防制法第七條及第二十四條條文修正草案」、委員陳歐珀等22人擬具「空氣污染防制法第七條條文修正草案」、委員陳曼麗等17人擬具「空氣污染防制法第八條條文修正草案」、委員李彥秀等16人擬具「空氣污染防制法第九條條文修正草案」、委員陳宜民等20人擬具「空氣污染防制法第十二條條文修正草案、時代力量黨團擬具「空氣污染防制法第十二條、第十四條及第八十二條條文修正草案」、委員蘇治芬等22人擬具「空氣污染防制法第十二條及第二十八條條文修正草案」、委員趙天麟等17人擬具「空氣污染防制法第十二條及第二十九條條文修正草案」、委員洪宗熠等22人擬具「空氣污染防制法第十五條及第十七條條文修正草案」、委員賴瑞隆等21人擬具「空氣污染防制法第十七條條文修正草案」、委員劉世芳等16人擬具「空氣污染防制法第十七條條文修正草案」、委員林德福等24人擬具「空氣污染防制法第十八條條文修正草案」、委員徐永明等17人擬具「空氣污染防制法第十八條條文修正草案」、委員邱泰源等29人擬具「空氣污染防制法第十八條條文修正草案」、委員蘇治芬等19人擬具「空氣污染防制法第二十二條條文修正草案」、委員蘇治芬等22人擬具「空氣污染防制法第二十八條條文修正草案」、委員邱志偉等19人擬具「空氣污染防制法第二十八條條文修正草案」、委員劉建國等16人擬具「空氣污染防制法第二十八條及第三十條條文修正草案」、時代力量黨團擬具「空氣污染防制法第二十八條及第五十八條條文修正草案」、委員洪慈庸等17人擬具「空氣污染防制法第三十五條及第六十三條條文修正草案」、委員陳曼麗等21人擬具「空氣污染防制法第三十八條及第三十九條條文修正草案」、委員蔣乃辛等16人擬具「空氣污染防制法第五十五條條文修正草案」、委員賴士葆等19人擬具「空氣污染防制法第五十六條及增訂第五十六條之一條文修正草案」、委員賴士葆等18人擬具「空氣污染防制法第五十六條及增訂第五十六條之一條文修正草案」、委員王育敏等16人擬具「空氣污染防制法第五十六條、第六十條及第六十一條條文修正草案」、委員盧秀燕等16人擬具「空氣污染防制法第七十八條條文修正草案」、委員王育敏等17人擬具「空氣污染防制法第七十八條條文修正草案」、委員蘇治芬等20人擬具「空氣污染防制法第八十一條條文修正草案」、委員林淑芬等28人擬具「空氣污染防制法第八十二條條文修正草案」、委員蔣乃辛等19人擬具「空氣污染防制法增訂第八十四條之一條、增訂第八十四條之二及第八十六條條文修正草案」、委員盧秀燕等17人擬具「空氣污染防制法第二十八條、第五十七條及第五十八條條文修正草案」、委員李彥秀等16人擬具「空氣污染防制法第十二條及第十四條條文修正草案」、委員許毓仁等16人擬具「空氣污染防制法第十四條條文修正草案」、委員徐志榮等16人擬具「空氣污染防制法第十二條、第十四條及第十七條條文修正草案」等59案。 |
|
35 |
本院經濟、財政兩委員會報告審查民進黨黨團擬具「產業創新條例第十九條之一及第七十二條條文修正草案」案。 |
予以通過。
其他黨團之提議不再處理。】
貳、國民黨黨團提議變更議程,將委員蔣萬安等16人擬具「空氣污染防制法部分條文修正草案」,自社會福利及衛生環境委員會抽出逕付二讀,並與相關提案併案協商。予以通過。
本次會議記名表決結果名單:
「討論事項第十九案駐外機構組織通則第五條照民進黨黨團修正動議予以通過」部分:
出席人數:60 贊成人數:55 反對人數:5 棄權人數:0
贊成者:55人
黃國書 鄭寶清 張宏陸 吳思瑤 許智傑 柯建銘 何欣純 劉建國 尤美女 王定宇 鍾孔炤 陳素月 李麗芬 蔡易餘 鄭運鵬 呂孫綾 吳琪銘 周春米 林俊憲 鍾佳濱 蕭美琴 羅致政 蔡培慧 蘇巧慧 趙天麟 陳亭妃 黃秀芳 葉宜津 吳玉琴 林淑芬 蘇震清 余宛如 劉世芳 高志鵬 趙正宇 李俊俋 陳 瑩 管碧玲 陳賴素美 賴瑞隆 陳歐珀 Kolas Yotaka 洪宗熠 江永昌 段宜康 林岱樺 邱議瑩 李昆澤 陳曼麗 王榮璋 郭正亮 張廖萬堅 蘇治芬 姚文智 莊瑞雄
反對者:5人
林德福 李彥秀 陳怡潔 周陳秀霞 江啟臣
棄權者:0人