Shape1

立法院公報 第107卷 第74期 院會紀錄


附錄

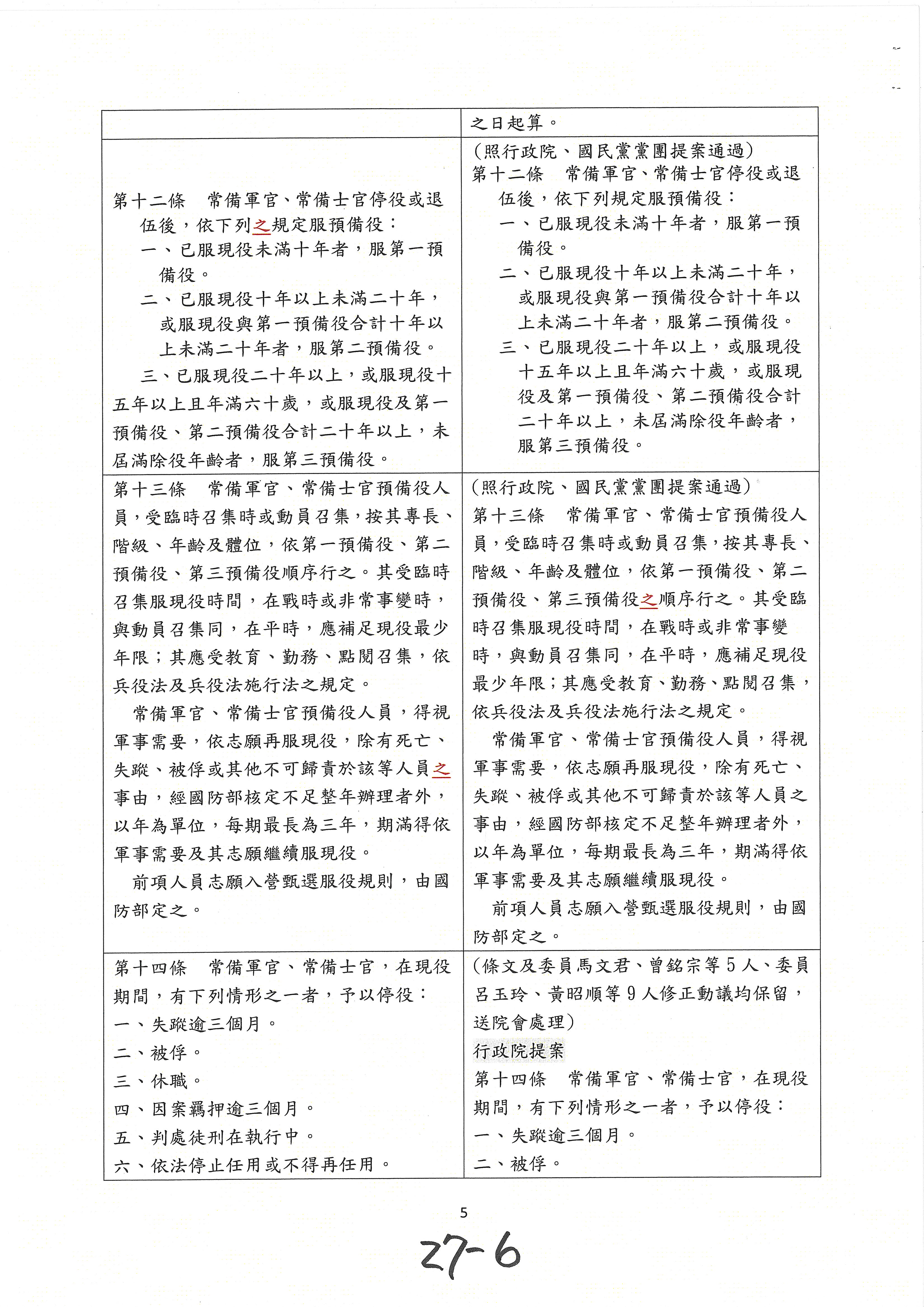
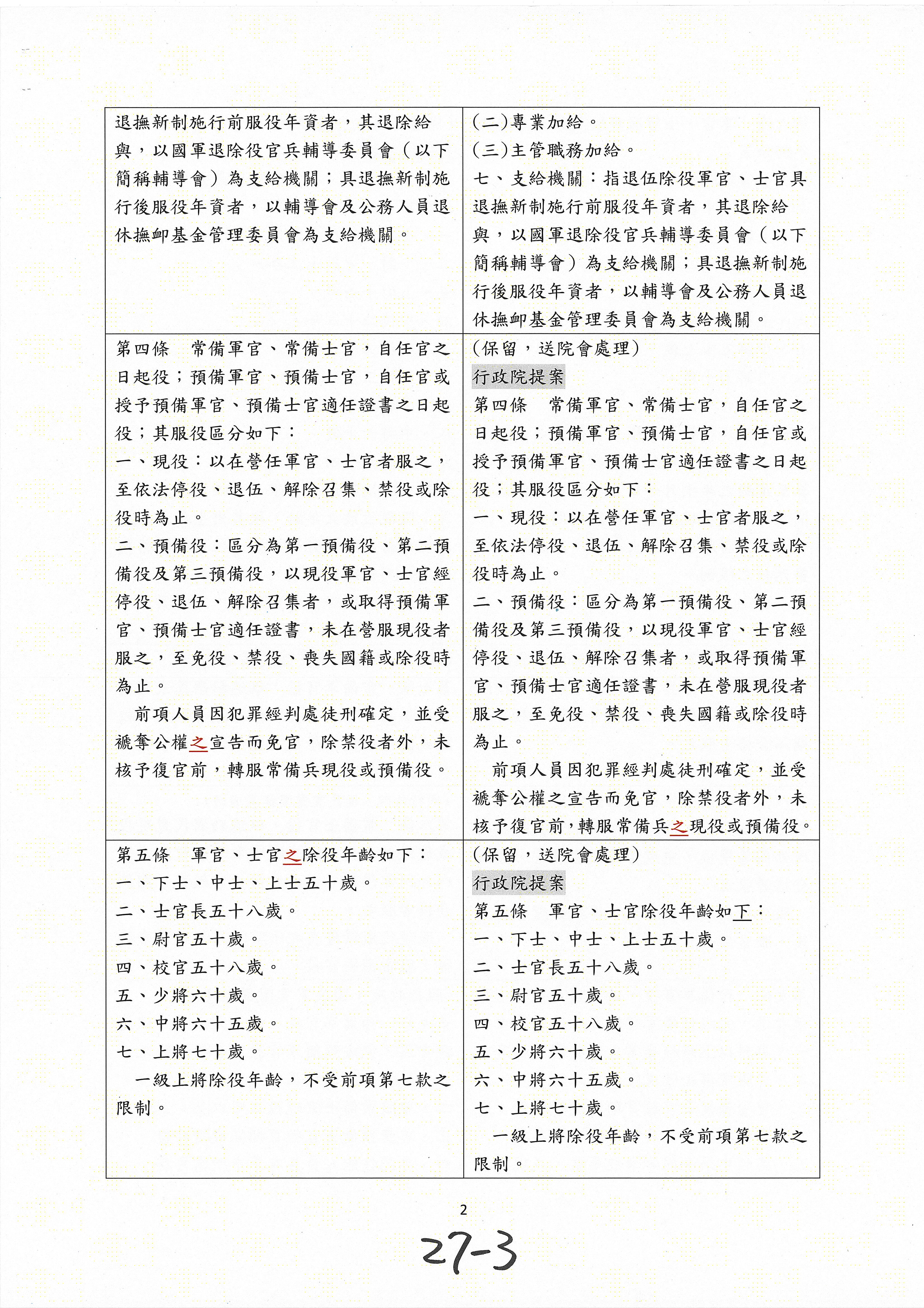
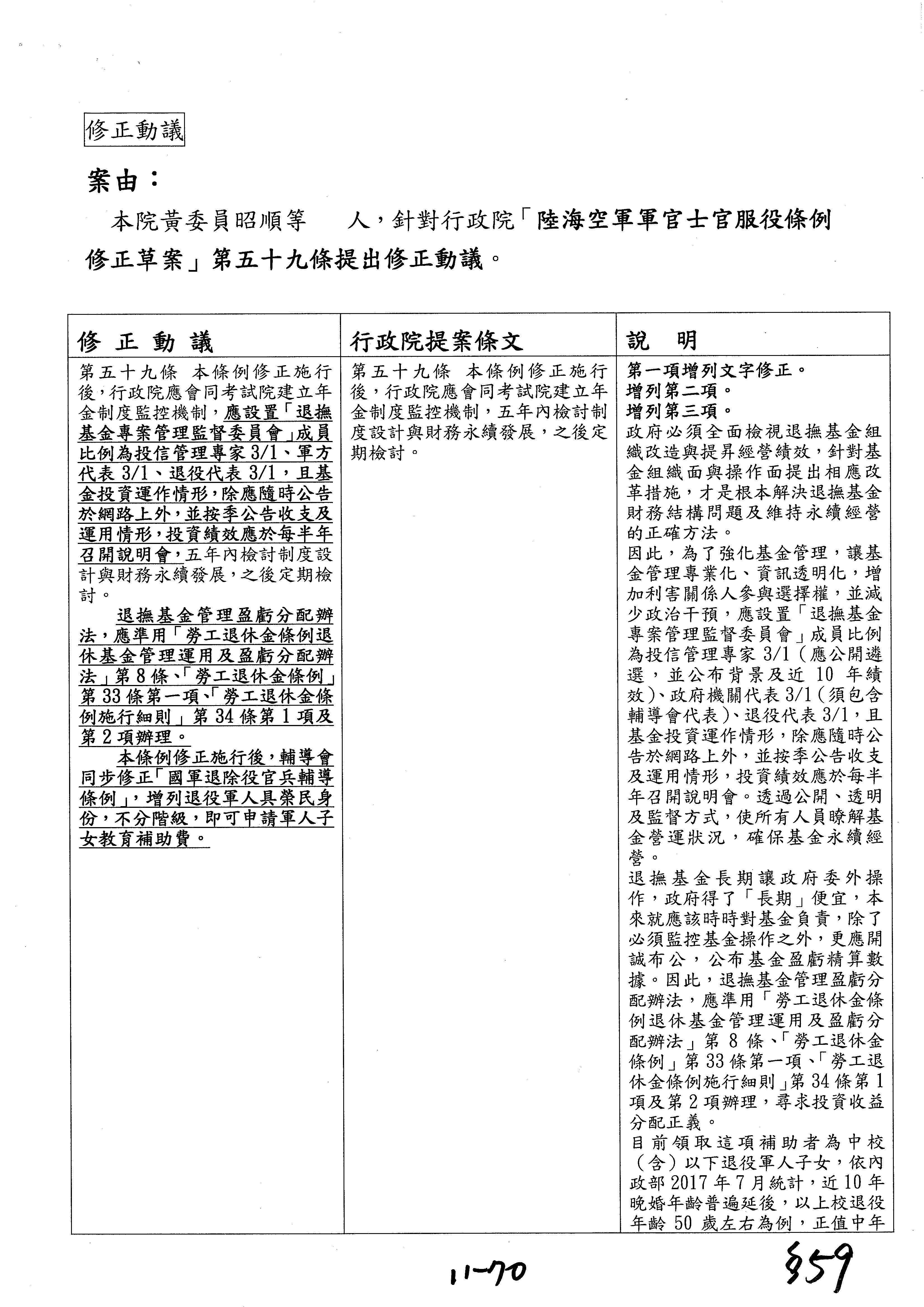
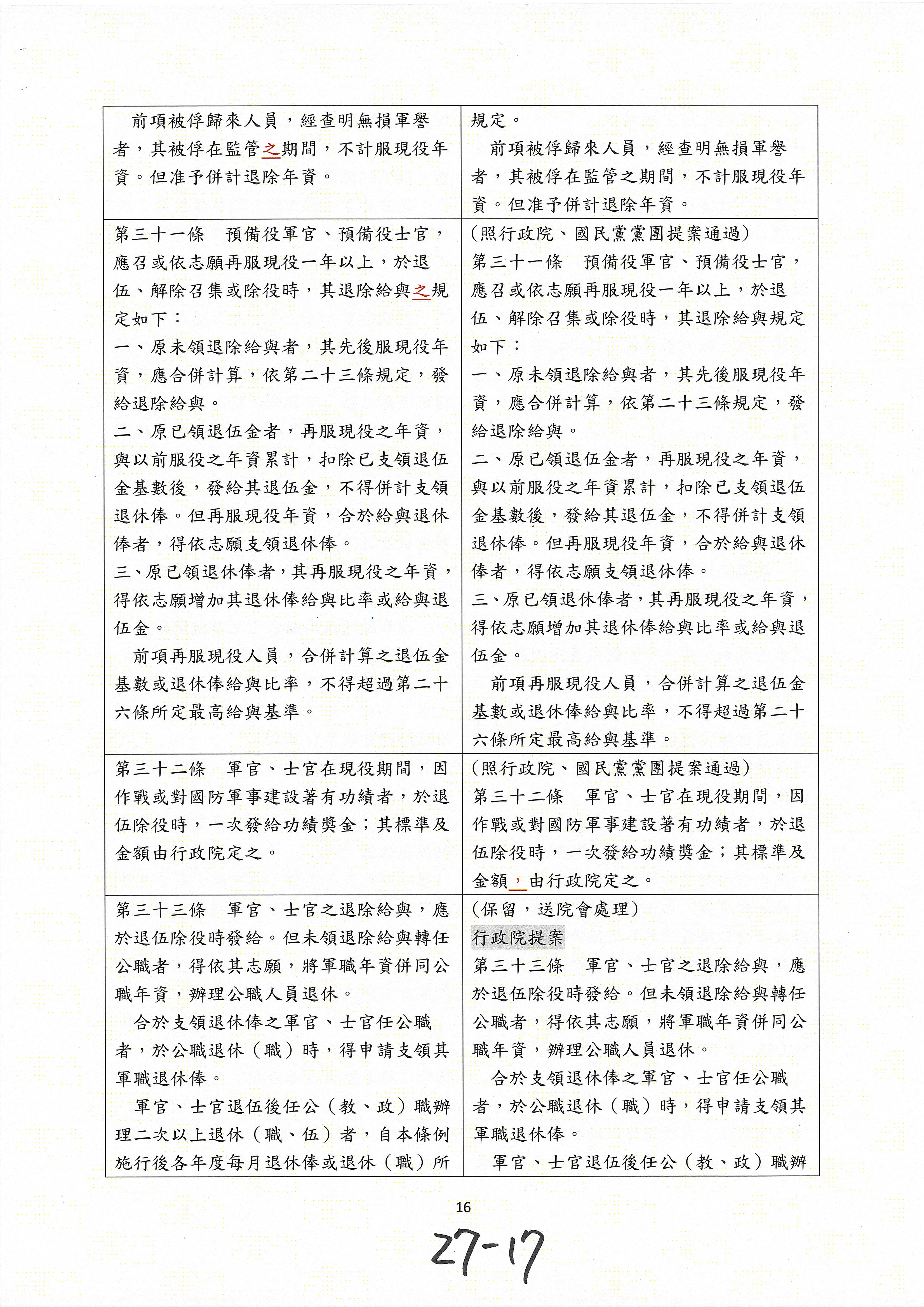
陸海空軍軍官士官服役條例修正草案保留表決條文再修正動議

Shape2

9