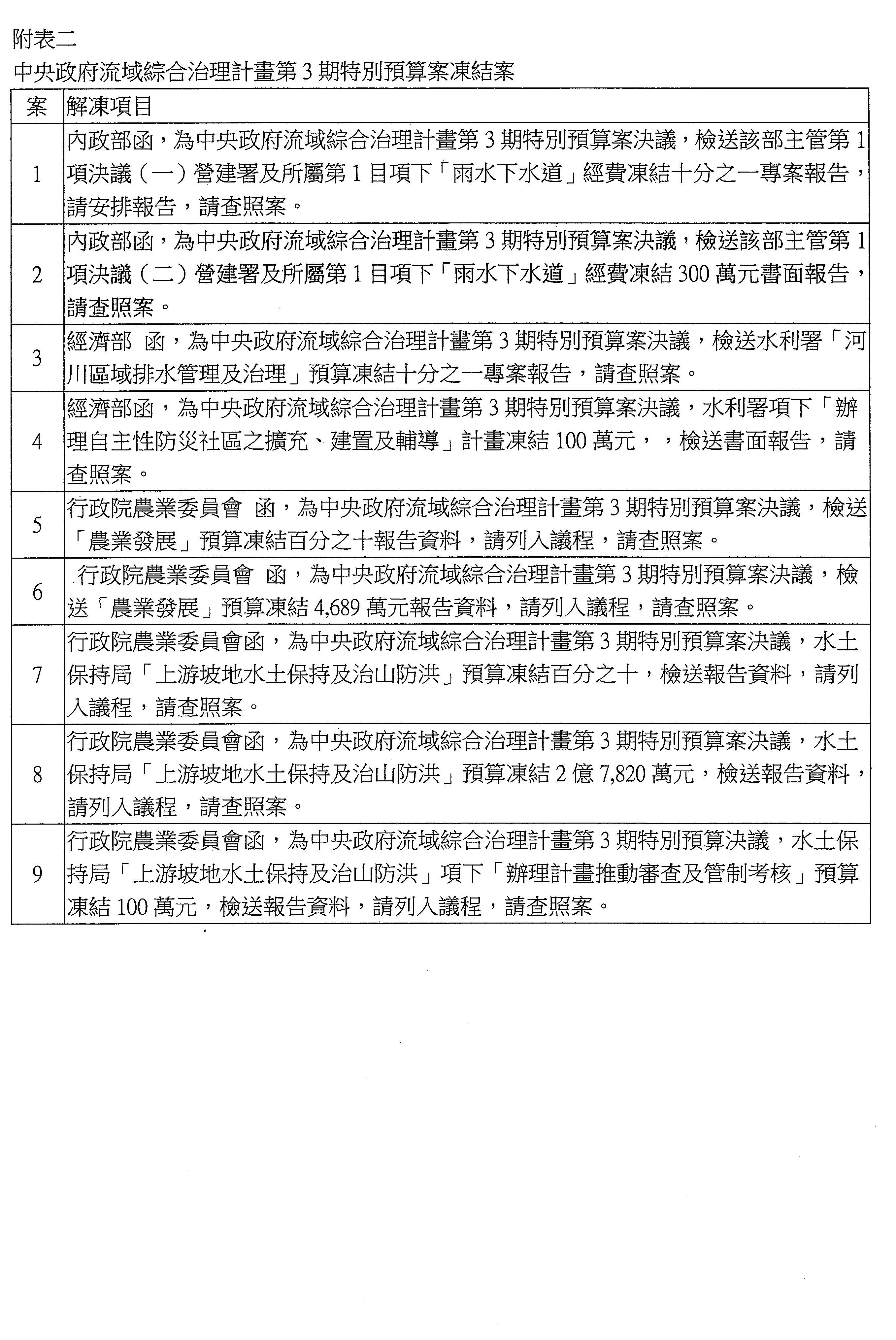
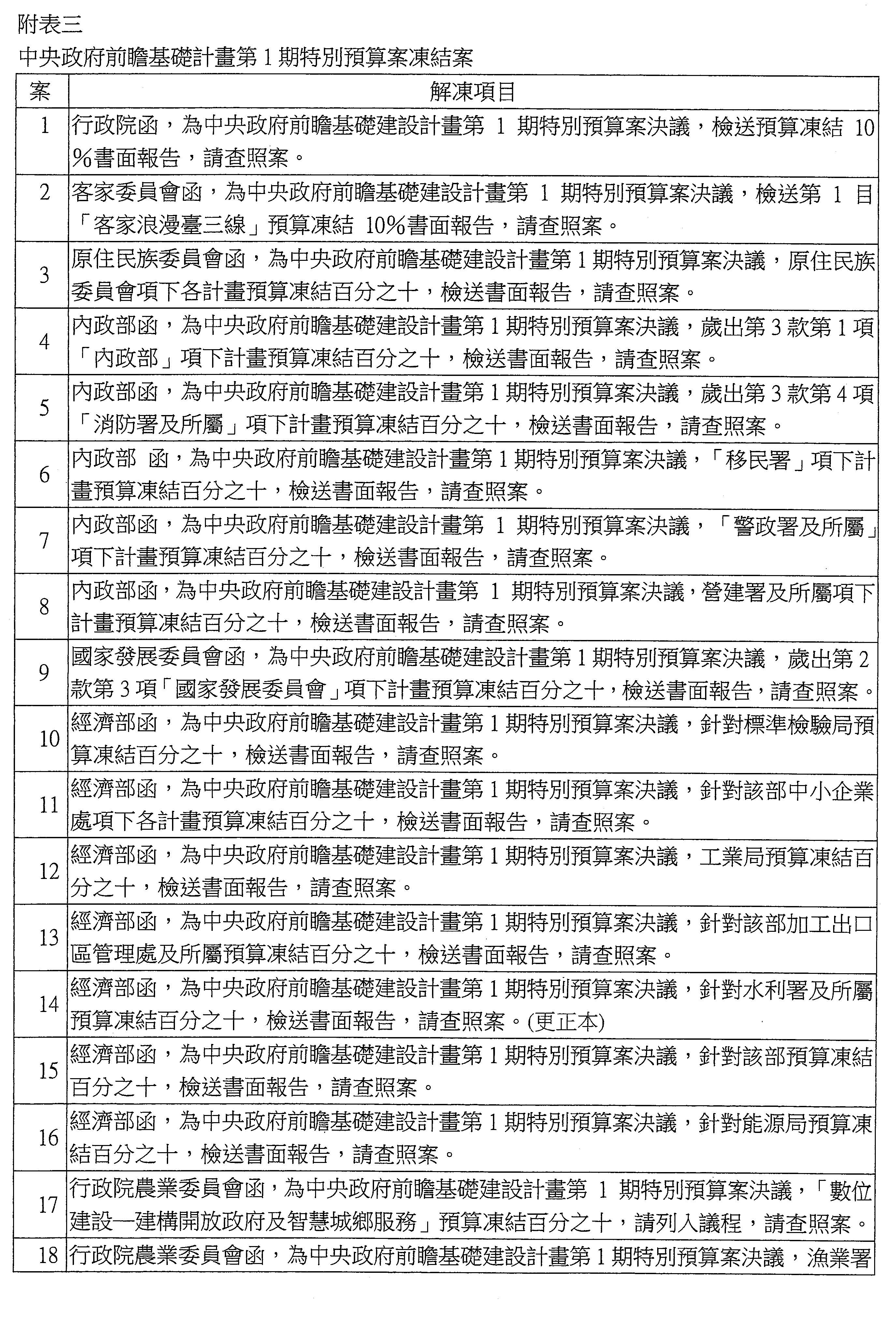
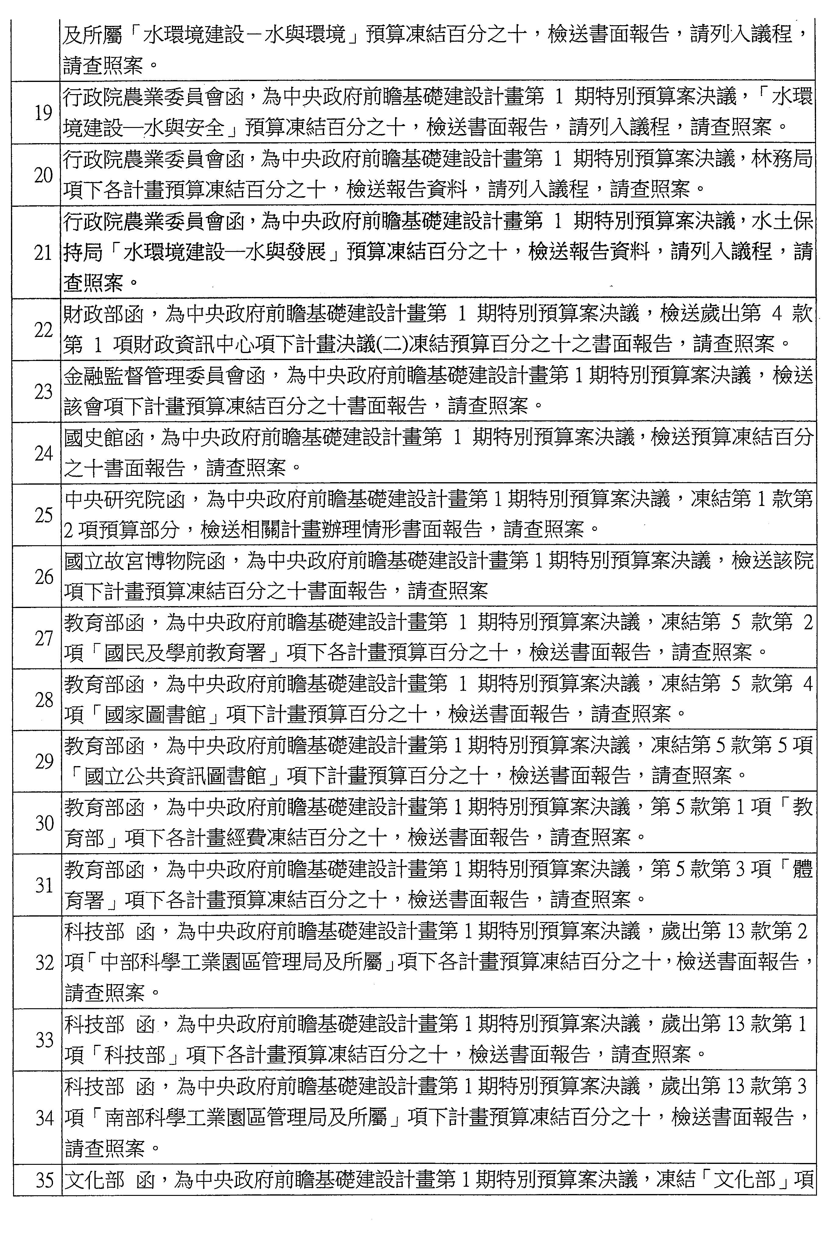
附錄
立法院第9屆第5會期全院委員談話會會議紀錄
時 間 中華民國107年6月11日(星期一)9時39分
地 點 本院議場
主 席 蘇院長嘉全
秘書長 林志嘉
主席:各位委員同仁,大家早安!今天進行全院委員談話會,處理本院委員柯建銘等人請求召開臨時會,另委員林德福等人亦於今日提案請求召開臨時會審議特定議案,請議事人員一併宣讀提案內容。
委員柯建銘等提案:
本院委員柯建銘、何欣純、許智傑等65人,為因應社會經濟環境的變遷,強化空氣污染管制,提升企業國際競爭力,周延防制洗錢之法制環境,設計長留久用、基金永續的軍人年改政策目標,維持各機關基本運作及重大建設計畫之預算得以順利執行,爰依憲法第六十九條及立法院組織法第六條第一項提請召開臨時會審議「陸海空軍軍官士官服役條例修正草案」、「空氣污染防制法修正草案」等案(詳如附件);並自107年6月11日(星期一)至7月6日(星期五)召開第五會期第一次臨時會,6月11日(星期一)中午舉行程序委員會,6月11日(星期一)下午、6月12日(星期二)、6月13日(星期三)、6月14日(星期四)、6月15日(星期五)、6月19日(星期二)、6月20日(星期三)、6月21日(星期四)及6月22日(星期五)為第一次會;6月25日(星期一)、6月26日(星期二)、6月27日(星期三)、6月28日(星期四)及6月29日(星期五)為第二次會,6月25日(星期一)上午進行國家通訊傳播委員會委員同意權案投票表決;7月6日(星期五)為第三次會;7月2日(星期一)、7月3日(星期二)、7月4日(星期三)、7月5日(星期四)召開委員會會議。是否有當?敬請公決。
提案人:柯建銘 何欣純 許智傑
連署人:莊瑞雄 羅致政 鍾佳濱 林靜儀 林淑芬 呂孫綾 王定宇 吳玉琴 黃秀芳 蕭美琴 陳 瑩 管碧玲 吳琪銘 周春米 蔡適應 邱議瑩 陳明文 蔡易餘 邱志偉 邱泰源 段宜康 吳思瑤 王榮璋 郭正亮 蘇治芬 姚文智 張廖萬堅 洪宗熠 江永昌 陳歐珀 賴瑞隆 林岱樺 施義芳 Kolas Yotaka 陳賴素美 余宛如 李昆澤 陳素月 李麗芬 吳秉叡 張宏陸 趙天麟 鄭運鵬 鄭寶清 蘇巧慧 葉宜津 劉世芳 黃國書 黃偉哲 陳亭妃 尤美女 吳焜裕 鍾孔炤 陳其邁 劉建國 高志鵬 林俊憲 蔡培慧 陳曼麗 劉櫂豪 李俊俋 蘇震清



































委員林德福等提案:
本院委員林德福、李彥秀、曾銘宗等31人,有鑑於蔡英文總統上任2年以來,已有4個邦交國接連與我國斷交,顯示蔡英文總統外交政策已瀕臨全面崩盤的危機,為了讓朝野國會議員與全體國人充分了解政策走向,同時凝聚國人向心與團結,應立即邀請蔡英文總統赴立法院進行國情報告,向全體國人闡述其因應之道及對策,爰建請依憲法第六十九條及立法院組織法第六條規定召開第9屆第5會期1次臨時會,並審議攸關改善國內嚴重空氣污染、國土資源保育、保障人民集會遊行自由、維護兩岸交流秩序、確保天然氣供應穩定、優化國內再生能源發展環境、原住民族權益維護及軍公教勞年金改革同步實施之「空氣污染防制法修正草案」、「礦業法部分條文修正草案」、「集會遊行法修正草案」、「臺灣地區與大陸地區協議簽署監督條例草案」、「天然氣事業法修正案」、「再生能源發展條例修正草案」、「原住民族歷史正義及權利回復條例草案」及「公立學校教職員退休資遣撫卹條例修正案」等重大議案(如附件),俾利儘速完成立法程序,是否有當?敬請 公決
提案人:林德福 李彥秀 曾銘宗
連署人:孔文吉 柯志恩 王金平 徐榛蔚 費鴻泰 王育敏 徐志榮 黃昭順 王惠美 馬文君 楊鎮浯 江啟臣 廖國棟 吳志揚 許淑華 蔣萬安 呂玉玲 許毓仁 蔣乃辛 陳超明 鄭天財Sra Kacaw 林麗蟬 陳宜民 陳學聖 賴士葆 陳雪生 顏寬恒 羅明才



主席:現在請提案委員進行說明提案,說明時間為5分鐘。
首先請何委員欣純說明。
何委員欣純:(9時43分)主席、各位同仁。本席代表民進黨黨團作提案說明,要求召開這一次的臨時會。到目前為止我們碰到很多需要積極改革的法案,公教人員的年金改革已經通過,現在最需要積極處理的就是軍人年改的改革方案,這一次我們把陸海空軍軍官士官服役條例修正案列為第一案,就是為了要鼓勵現役長留久用,提振軍隊的士氣,照顧退休人員,以及軍人退撫基金可以永續經營。其次,因為全台灣西半部面臨很嚴重的空氣污染問題,本黨認為政府應該積極因應,所以提出空氣污染防制法的修正案。接著針對最近政府要積極拼經濟、拼改革,在此情況之下,必須要讓公司的法制更完備,且能更符合時代的創新特性,所以我們提出修正公司法並制定大家所關心的財團法人法,針對現有的財團法人財政制度的所有疏失漏洞及法規不完備之處加以補強,同時希望能依性質的不同而予以不同密度的監督。再來大家都知道除了民生經濟以外,我們台灣還面臨建築老舊、防震、防災的急迫性問題,所以我們要檢討修正都市更新條例,以符合憲法所要求的正當行政程序,加速都市更新推動的進程,改善居住環境,這是居住正義非常重要的一環。另外,為了國家正常化,我們希望能夠制定國家語言發展法,讓台灣各族群的語言可以永續發展,好好的保護傳承台灣多元化的語言和文化。同時,除了語言之外,文化是最重要的,現今在全球化、數位化的浪潮下,文化創意產業的發展非常需要再進一步的推動,所以我們希望能制定文化創意產業發展法、文化內容策進院設置條例,文策院的設置就是希望能夠帶動台灣文化的再進化,立足台灣甚至進軍國際,形成台灣的流行文化,即所謂的「台流」,讓台灣的文化能夠輸出到全世界。除了我們提出的這幾個重大的法案,後續還有很多公民環保團體及國人最重視的礦業法,也排在這一次臨時會議程中。本黨團總共提出15個法案,再加上最重要的第16案,就是中央政府各部會預算解凍案,期待各黨團共同支持,迅速解凍這733億元預算,因為這些預算如果沒有解凍的話,我想政府各部門的政務推動會遇到極大的問題。最後,還有NCC有3位委員的任期即將在7月底屆滿,所以我們提請在這一次臨時會行使這3位委員的人事同意權。以上法案敬請各黨團共同支持,為了台灣的進步,大家一起加油!謝謝!
主席:請曾委員銘宗說明。
曾委員銘宗:(9時47分)主席、各位同仁。本席代表國民黨對這次臨時會提出總共25項法案作一說明。第一案是我們希望邀請蔡總統提出國情咨文,大家都很清楚,在5月短短一個月內就有兩個國家與我國斷交,包括多明尼加及布吉納法索,當時蔡總統還怪國民黨不願意團結在一起,所以我們邀請蔡總統來此作國情報告,假設他講的合理,我們也願意跟他站在一起一致對外,一起來拼外交,所以我們正式提案要求蔡總統來作國情報告。第二、有關兩岸關係條例,民進黨每一年都把它列為優先法案,行政院也把它列為優先法案,這段期間兩岸關係從維持現狀陷入僵局到持續惡化,所以我們希望臨時會能夠在兩岸面臨關鍵的時刻把兩岸關係條例列為重要法案進行審查。第三、配合能源政策,民進黨宣稱2025年要進入非核家園,其實其能源政策並不可行,但是我們還是要求要有配套法案拿出來討論,包括天然氣事業管理法,因為現在天然氣的存量只有7天,我們希望能夠擴充相關的存量;其次,現在管線非常老舊,也必須要有一部合理的管理法案;另外有關再生能源發展條例,現在經濟部已經進行相關的標案,但是沒有法令的規範,我們希望能利用臨時會儘速將這部分納入管理。
另外,有關原住民轉型正義的部分,過去蔡總統一直說要推動,並要還給原住民該有的正義,但是相關法案卻一直到現在都還沒有推動,國民黨建議將要還給原住民正義的相關法案逕付二讀,並列為此次臨時會的討論事項及納入相關議程中。
另外,有關此次民進黨提出的數個法案中,本席要利用此次機會提出說明。第一,有關民生法案的部分,包括空污法、公司法及都更條例等,國民黨支持民生法案的大方向。然而針對有些爭議的法案,我們希望不要納入議程,屆時還要強行通過,尤其是軍改的部分。第二,各位想想看,在委員會審查時,保留條文高達28條,重要條文幾乎都沒有通過,這表示朝野並沒有一定的共識。其次,這麼重要的年金改革法案,國防部到現在都還沒有提出任何精算報告,由於沒有精算報告就表示,30年改革下來在財務上可以節省多少經費呢?基本上,這是一個黑箱作業,屆時將會影響改革的結果,而外界也不接受這種改革結果,以及這種黑箱的財務改革方式。第三,本席在此還要向各位報告,有關這些年金改革之後的支付系統,依我的理解,只有國防部能夠如期在7月1日實施,其他如退輔會、退撫基金及台銀的部分根本都來不及。基於以上3點理由,國民黨建議年金改革方案,真的沒有必要一定要強行通過,或一定要在7月1日實施。如同柯建銘委員在臉書上提到,其實不要為了7月1日而7月1日,希望執政的民進黨再聽聽各界的意見之後,不要利用臨時會強行通過軍人年金的改革方案。以上國民黨的提案,也希望在座委員能夠支持,謝謝大家。
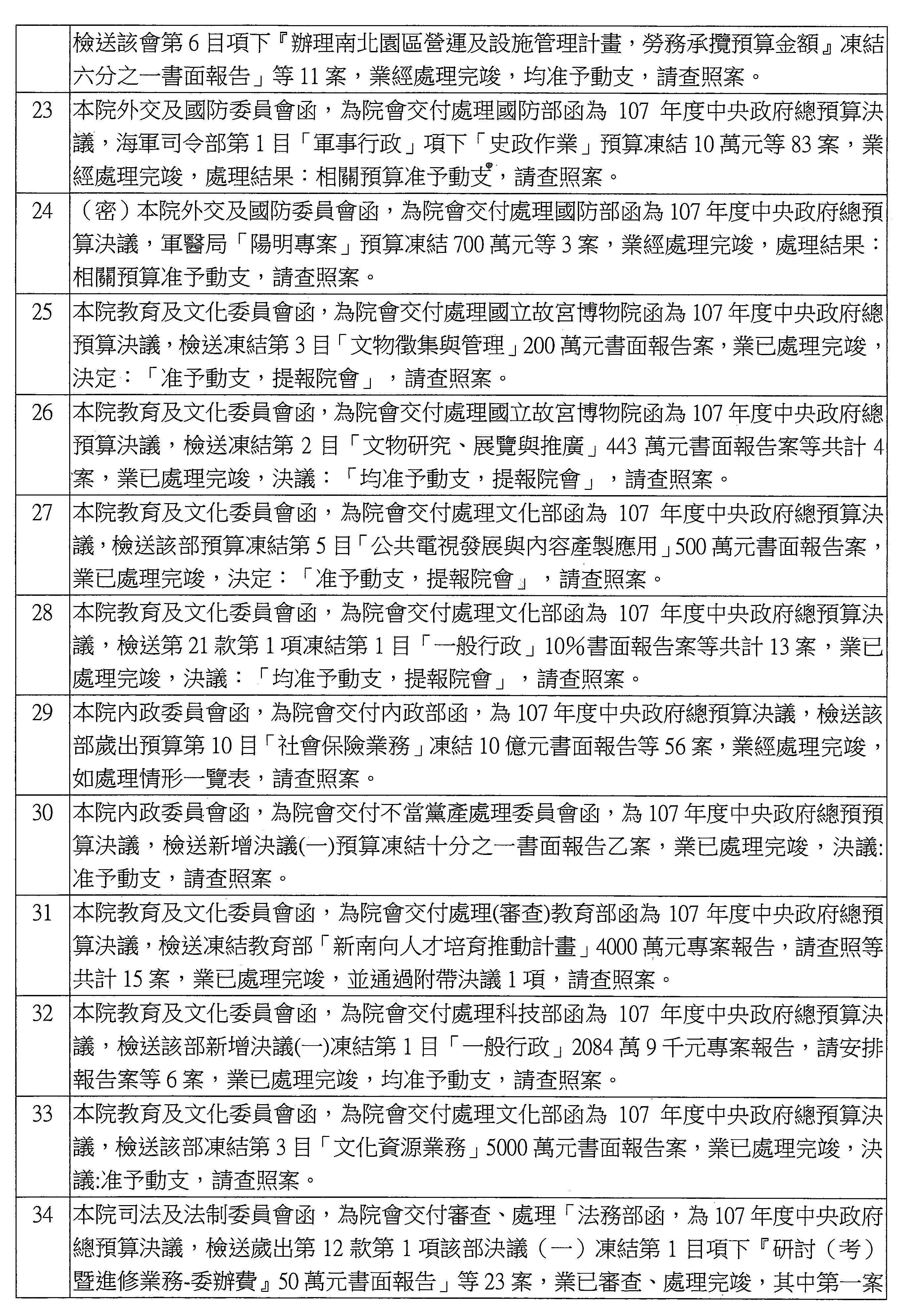
主席:謝謝曾委員。
提案說明之後有委員登記發言,首先請李委員彥秀發言,時間3分鐘,現在截止登記。
李委員彥秀:(9時53分)主席、各位同仁。這次臨時會對民進黨來說,軍人年改是重中之重,我們也非常清楚軍人年改是社會大眾所關注的焦點。國民黨的立場非常清楚,軍人年改要真的改得好,對於整體國家而言,未來無論是在徵兵制、戰力及所有第一線的官士兵,我相信都有穩定軍心的作用。然而我們在委員會討論的同時,也很清楚看到國民黨對於關鍵條文提出的很多意見,我們認為民進黨應該很仔細去瞭解,而且未來在朝野協商的過程中,也希望民進黨包括蘇院長,你們不是只把這些關鍵條文當成是過場而已。國民黨身為最大在野黨,我們當然希望軍人年改能改得好,讓在第一線保家衛國的軍人才能有信心。我們希望未來在朝野協商時,民進黨對於關鍵條文的修正不要一字都不可改。國民黨在很多關鍵條文的修正是有很多意義的,希望這次的朝野協商,蘇院長及柯總召不要將它當成過場。國民黨排了三天兩夜,我們最主要的目的,除了表示在野黨對於軍人年改的重視及決心之外,國民黨還要告訴社會大眾,國民黨是個理性的政黨,我們也是站在未來年改可以長長久久的出發點。
其次,對於國家現在的整體狀況,包括兩岸僵局,我們認為蔡英文總統應該來立法院作國情報告,以使我們了解兩岸僵局及邦交國的狀況。至於如何團結所有的國家,也包括在野黨,蔡英文總統有必要來國會交代清楚,並讓社會大眾知道未來如何團結國家,還有民進黨如何去處理相關的法案,因此我們希望有機會的話,蔡英文總統能來立法院作國情報告。
有關第三個法案,國民黨認為6月10日是齊柏林先生逝世1週年的日子,而礦業法的修正對外界來說也非常重要,國民黨特別將這個案子排在第三案。針對國家的整體開發,以及如何同時兼顧環境保護的處理,也請民進黨思考,謝謝。
主席:謝謝李委員。
下一位請鍾委員佳濱發言。
鍾委員佳濱:(9時56分)主席、各位同仁。這次我們臨時會要修的很多法案,都是攸關國計民生、國家社會整體進步所依賴的法令,當中個人特別提出幾項法案,除了軍改之外,我們同時要關照的法案,首先就是關於財團法人法的部分。過去我們對於財團法人表達很多型態,除了非公司組織之外,還有醫療機構、教育機構是用財團法人,甚至有宗教團體也用財團法人來進行。其中有很大的部分,就是在於公務部門為了便於推動政務,尤其是過去威權時代為避免被立法院監督,因此用公家預算編列成立了公設財團法人。隨著時代的變遷,這些公設性質的財團法人都已經淪為或變成少數團體所把持,因此在上次財團法人法的修法倡議當中,很主要的對象就是針對公設性質的財團法人未來能予以規範。我們希望未來透過政府預算編列所成立的財團法人,過去投資的部分應該都逐步還原至其公共性,同時它的人事及任務也要做一個檢討,而其董事的派任也要有合理的規劃。我們透過財團法人的立法,將公設財團法人納入管理,以避免淪為肥貓的天堂。同時在財團法人法中也會觸及到目前由各個目的主管機關所處理的部分,包括醫院及學校,甚至是宗教團體等,個人認為未來這些有財團法人性質的不同屬性團體,我們是不是循其他專項法律來予以規範及管理呢?
其次,我們在教育及文化委員會所關注及提出的,包括文化創意產業發展法、文化內容策進院設置條例草案,這兩個法也是攸關過去十幾年來,國家在軟體國力的培養及人才培育等,我們都希望在發展法落實之後,也能成立一個財團法人性質的行政法人機關,以負責主掌文化創意產業的實務及政策面。換言之,文策院本身作為要設立的行政法人,它需要有一組織法為依託,以便能規範其人員、功能及預算給與。
最後,包括大家所關切的軍人年改,涉及到的不只是退休人員的權益保障,更重要的是在國防力量,即現在服役的軍士官兵,我們應提供給他們一個穩定的未來,讓他們能夠安心進行保家衛國的重責大任。以上幾個法令,懇請院內同仁來支持,謝謝。
主席:請李委員鴻鈞發言。
李委員鴻鈞:(10時)主席、各位同仁。本席代表親民黨在此針對這一次的談話會表達親民黨的立場。其實我們可以回顧過去歷任各會期,幾乎把臨時會視為常態化,如果會期不夠的話,其實可以用延長會期去處理掉很多正常的法案。至於臨時會有它的必要性,就必須是一些重大的法案。當然親民黨的立場是,在臨時會處理重大法案,我們不予反對,也給予支持,像空污法、礦業法這一些與民生議題較有關連的重要法案,就必須要急速讓它通過,而不是藉由臨時會包山包海,把一些根本不需要納為重大法案的全部包裹於臨時會處理。
另外,在這一次的臨時會裡面,重中之重的就是軍改,在軍人改革我們要看的是過去跟未來,過去如果沒有這56萬的軍人在捍衛臺灣的話,其實就不會有這樣的民主殿堂讓我們臺灣可以如此自由跟民主,而這56萬的老兵,現在只剩下將近10萬人,而且每年遞減大概5,000人,這個速度是非常的快,我們不要去抹煞掉他們當初在捍衛臺灣民主自由、拋頭顱、灑熱血的精神,所以我們在看軍改時,應該要認同跟讚揚他們的過去。至於未來,如果軍改改過頭,對於未來的募兵制影響的層次跟層面將會非常的大,而且也會影響到我們的國安,造成危機。所以在軍人改革方面,其實不應該是單一地就財務面來看,而必須要去認同他們用生命來捍衛國家的精神,我們的眼光也必須要放眼未來,如何讓更多優秀的人來加入國軍行列、捍衛我們的國家?所以在這一次的軍人年金改革裡面,不要單純地用錢的角度來看這個問題,而是要整體、全面性的來看待。所以我們更應該要細膩、用理性的態度來討論軍人改革。謝謝。
主席:請徐委員永明發言。
徐委員永明:(10時3分)主席、各位同仁。有關臨時會的召開,因為提案限制的緣故,基本上是大黨的遊戲,時代力量雖然無法提案成功,但我們對很多法案有意見,在此也會提出建言。可是,當臨時會談話會講好了早上開會時間的時候,不要說我們到議場以後,主席不在,會議停擺,然後,到底是什麼狀況也不知道。原因是什麼?就因為兩大黨在協商!臨時會已經是你們的遊戲了,結果協商還讓整個正常的院會停滯!我們很想知道立法院到底是臺灣人民的立法院,還是只是兩大黨在此表演的立法院?所以懇請主席,未來在院會的進行上,我們當然知道兩大黨要私下去密室協商,我們也擋不住,但院會還是要照常地進行,也要跟臺灣人民交代為什麼議場空蕩蕩的、不進行、不討論?不是很重要嗎?不是排了好幾天嗎?所以,我認為不要談完以後再拿一個不復議同意書來簽名,不簽名再找媒體修理你,簽了也找媒體修理你,這叫做政黨政治在臺灣嗎?這叫做本屆所自詡的開放透明嗎?還不是密室協商在做?這才是令人覺得可悲的地方啊!
對於臨時會的議程,我們支持軍改,退將赴中參加他們的慶典跟黨政活動,有損臺灣的國格,退休金還要給他們嗎?回臺灣自稱八百壯士,到那邊卻唱中華人民共和國的國歌!退休金還要繼續付嗎?當時社會不是同仇敵愾地都認為不可,結果到委員會時,藍綠有共識,就聯手把我們的案子封殺掉了,藍綠怎麼會沒有共識?有共識啊!國民黨跟民進黨都覺得這些退休將領侮辱臺灣,還要繼續養他們到老、到死!這個軍改不改嗎?可以交代嗎?
婚姻平權的案子已經出委員會,各式各樣的版本都有,獨不見行政院的版本。當時還發了彩虹卡,支持婚姻平權,現在遇到選舉就轉彎。什麼時候沒有選舉?要繼續這樣轉彎下去嗎?很多的改革法案,請不要做半套,包括:財團法人法、私校法、醫療法,一起做吧!謝謝。
主席:所有登記發言的委員均已發言完畢,現在針對臨時會的開會時間來進行處理。關於臨時會開會時間,只有柯委員建銘等提案,現在就處理柯委員建銘等提案,請問各位,針對臨時會開會時間柯委員建銘等提案有無異議?(有)有異議。既有異議,進行表決。現在按鈴7分鐘,並分發表決卡。
(按鈴)
主席:現在進行處理,針對臨時會開會時間,現在進行表決。針對柯委員建銘等提案,現有民進黨黨團要求記名表決,現在開始,時間1分鐘。
(進行表決)
主席:報告表決結果:出席委員88人,贊成者60人,反對者28人,棄權者0人,贊成者多數,柯委員建銘等提案照案通過。
表決結果名單:
會議名稱:全院委員談話會 表決型態:記名表決
表決時間:中華民國107年6月11日上午10時16分15秒
表決議題:臨時會召開時程
委員柯建銘等提案
表決結果:出席人數:88 贊成人數:60 反對人數:28 棄權人數:0
贊成:
黃國書 鄭寶清 張宏陸 吳思瑤 許智傑 柯建銘 何欣純 劉建國 尤美女 王定宇 鍾孔炤 陳素月 李麗芬 蔡適應 蔡易餘 施義芳 鄭運鵬 呂孫綾 吳琪銘 周春米 林俊憲 鍾佳濱 蕭美琴 羅致政 蔡培慧 蘇巧慧 趙天麟 陳亭妃 黃秀芳 陳明文 林靜儀 葉宜津 吳玉琴 林淑芬 蘇震清 楊 曜 余宛如 劉世芳 吳焜裕 高志鵬 邱泰源 邱志偉 李俊俋 陳 瑩 管碧玲 陳賴素美 賴瑞隆 洪宗熠 Kolas Yotaka 江永昌 段宜康 林岱樺 吳秉叡 李昆澤 陳曼麗 王榮璋 郭正亮 張廖萬堅 蘇治芬 莊瑞雄
反對:
林德福 李彥秀 曾銘宗 林為洲 孔文吉 呂玉玲 張麗善 李鴻鈞 周陳秀霞 徐榛蔚 費鴻泰 賴士葆 許毓仁 徐志榮 鄭天財Sra Kacaw 陳宜民 蔣乃辛 盧秀燕 吳志揚 蔣萬安 馬文君 柯志恩 王育敏 江啟臣 黃昭順 顏寬恒 王惠美 廖國棟
棄權:
主席:作以下之宣告:定於107年6月11日(星期一)至7月6日(星期五)召開第5會期第1次臨時會,6月11日(星期一)中午舉行程序委員會,6月11日(星期一)下午、6月12日(星期二)、6月13日(星期三)、6月14日(星期四)、6月15日(星期五)、6月19日(星期二)、6月20日(星期三)、6月21日(星期四)及6月22日(星期五)為第1次會議;6月25日(星期一)、6月26日(星期二)、6月27日(星期三)、6月28日(星期四)及6月29日(星期五)為第2次會議,6月25日(星期一)上午進行國家通訊傳播委員會委員同意權案投票表決;7月6日(星期五)為第3次會議;7月2日(星期一)、7月3日(星期二)、7月4日(星期三)、7月5日(星期四)召開委員會會議。
繼續處理臨時會之特定議案,現在依提案先後進行處理。
首先處理柯委員建銘等提案。請問各位,對柯委員建銘等提案所列特定議案有無異議?(無)無異議,柯委員建銘等提案照案通過。作以下之宣告:柯委員建銘等提案所列特定議案列為本次臨時會之特定議案。
繼續處理林委員德福等提案。請問各位,對林委員德福等提案所列特定議案有無異議?(有)有異議。既有異議,交付表決。針對林委員德福等提案,現有民進黨黨團要求記名表決,現在開始,時間1分鐘。
(進行表決)
主席:陳委員超明聲明對方才之表決與國民黨黨團意見一致,列入公報紀錄。
報告表決結果:出席委員89人,贊成者29人,反對者60人,棄權者0人,贊成者少數,林委員德福等提案不通過。
表決結果名單:
會議名稱:全院委員談話會 表決型態:記名表決
表決時間:中華民國107年6月11日上午10時20分11秒
表決議題:臨時會之特定議案
委員林德福等提案
表決結果:出席人數:89 贊成人數:29 反對人數:60 棄權人數:0
贊成:
林德福 李彥秀 曾銘宗 林為洲 孔文吉 呂玉玲 張麗善 李鴻鈞 周陳秀霞 徐榛蔚 費鴻泰 賴士葆 許毓仁 徐志榮 鄭天財Sra Kacaw 陳宜民 蔣乃辛 盧秀燕 吳志揚 蔣萬安 馬文君 柯志恩 王育敏 江啟臣 陳超明 黃昭順 顏寬恒 王惠美 廖國棟
反對:
黃國書 鄭寶清 張宏陸 吳思瑤 許智傑 柯建銘 何欣純 劉建國 尤美女 王定宇 鍾孔炤 陳素月 李麗芬 蔡適應 蔡易餘 施義芳 鄭運鵬 呂孫綾 吳琪銘 周春米 林俊憲 鍾佳濱 蕭美琴 羅致政 蔡培慧 蘇巧慧 趙天麟 陳亭妃 黃秀芳 陳明文 林靜儀 葉宜津 吳玉琴 林淑芬 蘇震清 楊 曜 余宛如 劉世芳 吳焜裕 高志鵬 邱泰源 邱志偉 李俊俋 陳 瑩 管碧玲 陳賴素美 賴瑞隆 洪宗熠 Kolas Yotaka 江永昌 段宜康 林岱樺 吳秉叡 李昆澤 陳曼麗 王榮璋 郭正亮 張廖萬堅 蘇治芬 莊瑞雄
棄權:
主席:報告各位委員,本次談話會處理事項均已處理完畢,下午2時30分召開本會期第1次臨時會第1次會議,請各位委員於下午1時30分起,就可在議場簽到並送案,現在散會。
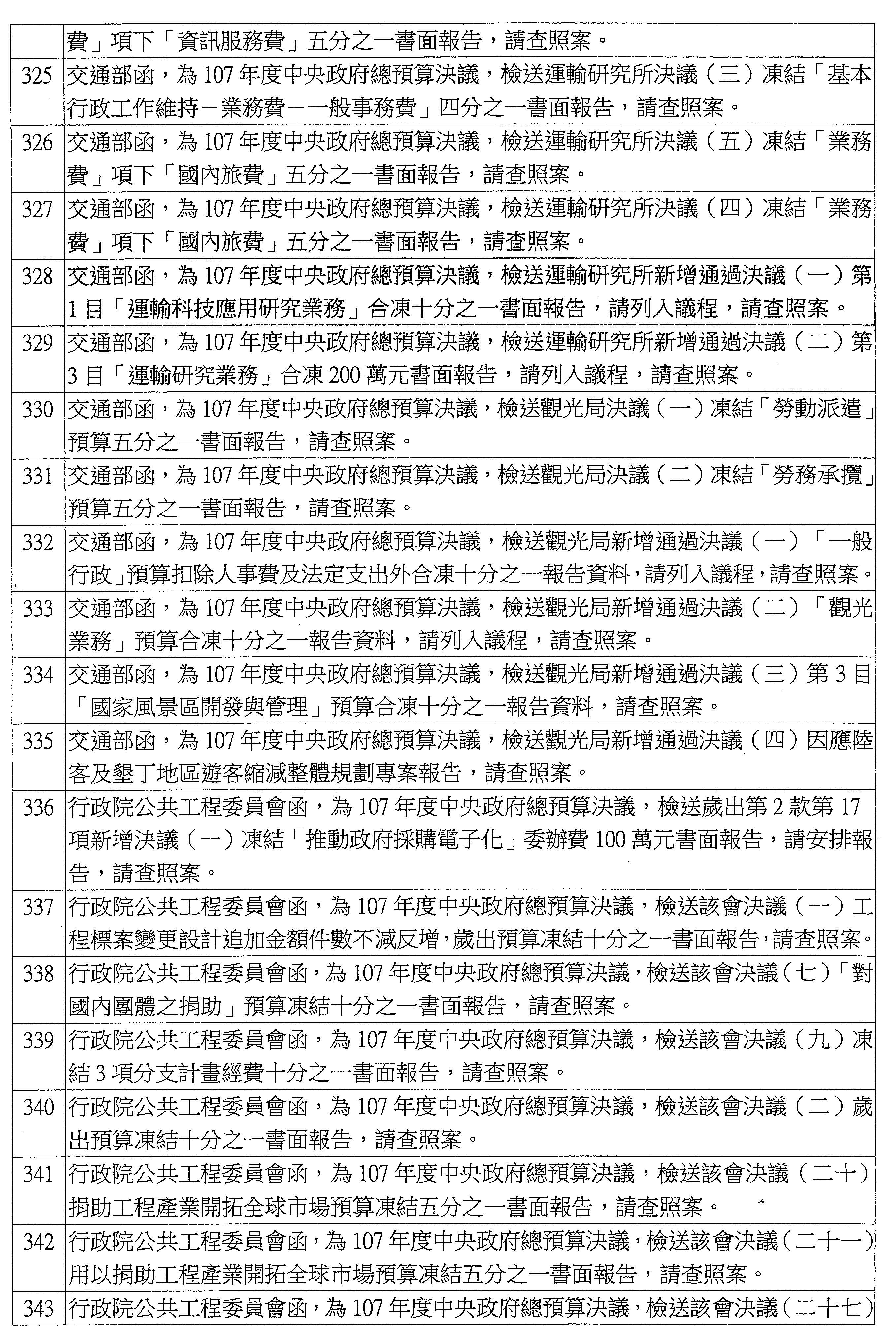
散會(10時20分)