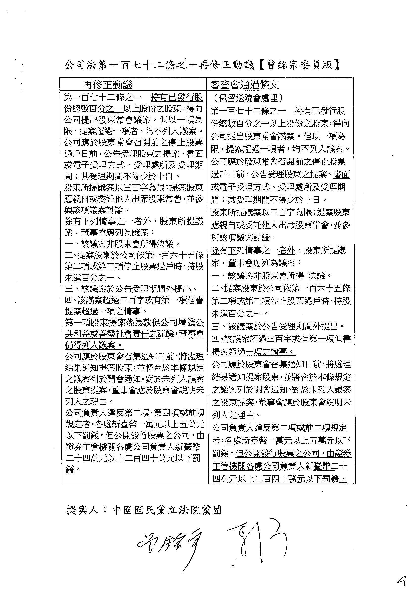
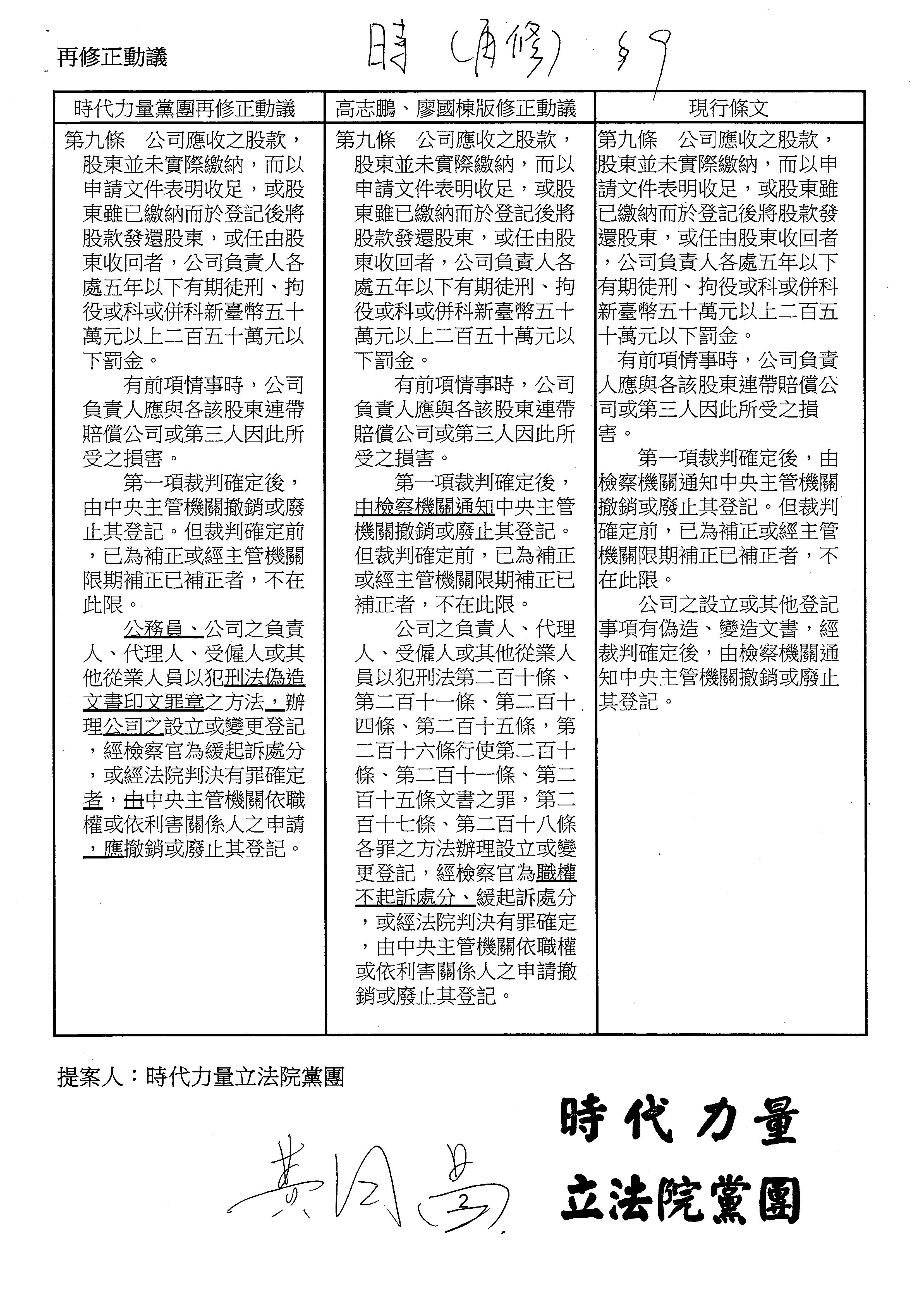
附錄:

各黨團及委員針對保留條文所提修正、再修正動議。