Shape1

立法院公報 第107卷 第98期 委員會紀錄


立法院第9屆第6會期外交及國防委員會第11次全體委員會議紀錄

時  間 中華民國1071029日(星期一)9時至1144

地  點 本院紅樓301會議室

主  席 邱委員志偉

主席:出席委員7人,已足法定人數,現在開會。進行報告事項。

報 告 事 項

一、宣讀上次會議議事錄。

立法院第9屆第6會期外交及國防委員會第10次全體委員會議議事錄

時  間:中華民國1071025日(星期四)上午91分至1233

地  點:紅樓301會議室

出席委員:馬文君  羅致政  林麗蟬  林昶佐  呂玉玲  李彥秀  呂孫綾  王定宇  邱志偉  何欣純  蔡適應  江啟臣

   (出席委員12人)

列席委員:林德福  吳志揚  鍾孔炤  許毓仁  賴瑞隆

   (列席委員5人)

請假委員:黃偉哲

列席人員:國防部部長嚴德發及所屬人員

主  席:馬召集委員文君

專門委員:張景舜

主任秘書:紀珠

紀  錄:簡任秘書 廖曼利

   簡任編審 鄧 明

   科  長 黃美菁

報 告 事 項

一、宣讀上次會議議事錄。

決定:確定。

二、邀請國防部部長針對「潛艦國造執行進度概況」進行專案報告,並備質詢。

(本次會議採報告秘密,詢答(先秘密、後公開)方式進行。國防部部長嚴德發、海軍潛艦國造專案小組成員邵維揚等報告,委員羅致政、林麗蟬、林昶佐、邱志偉、呂孫綾、王定宇、何欣純、蔡適應、馬文君、呂玉玲、江啟臣及許毓仁等12人質詢,均由國防部部長嚴德發、國防採購室主任黃希儒、國家中山科學研究院院長杲中興、海軍潛艦國造專案小組召集人黃曙光、專案小組成員邵維揚等相關人員即席答復。)

決定:

()登記質詢在場委員均已發言完畢,報告及詢答結束。

()委員所提口頭及書面質詢未及答復或要求提供之資訊,請國防部於1週內以書面答復本會各委員並副知本會,委員另指定期限者,從其所定。

()委員李彥秀、黃偉哲及陳明文等3人所提書面質詢,列入紀錄刊登公報。

臨時提案1

一、「潛艦國造」攸關我國國防安全甚鉅,基於國會監督及國家利益,提案嚴禁立法院外交及國防委員會委員及所屬助理,擔任任何涉及本案任何廠商相關業者之顧問、遊說或從中獲取任何利益,若有違背,應受法律最嚴格之制裁。

提案人:王定宇  蔡適應  林昶佐  羅致政  何欣純  邱志偉  呂孫綾

決議:照案通過。

散會

主席:由於在場委員人數不足,議事錄暫不確定。

繼續報告。

二、邀請國防部副部長針對107年度中央政府總預算案附屬單位預算關於國防部主管「國軍老舊眷村改建基金」及「國軍營舍及設施改建基金」進行報告,並備質詢。

主席:進行討論事項。

討 論 事 項

繼續審查107年度中央政府總預算案附屬單位預算關於國防部主管非營業基金:()作業基金:1.國軍生產及服務作業基金。2.國軍老舊眷村改建基金。()資本計畫基金─國軍營舍及設施改建基金。

主席:今日本委員會要處理三項基金,分別為生服基金、眷改基金及營改基金,其中生服基金部分已經詢答結束,今日國防部僅須針對眷改基金及營改基金報告,請國防部沈副部長報告。

沈副部長一鳴:主席、各位委員。今天應邀列席報告,深感榮幸。承蒙各位委員先進對本部附屬單位預算的支持與督策,使各項國防事務均能順利推動,在此謹致上最高敬意與謝忱。

本部主管「國軍老舊眷村改建基金」及「國軍營舍及設施改建基金」等2個特種基金,均依照設置目的及營運目標,在既有業務基礎上,逐步強化經營績效,以提供官兵及眷屬多方位的服務與照護,同時全力推動營舍整建工作,建構優質服役環境,使官兵安心安家,戮力從事戰訓本務。

懇請各位委員先進不吝指教並鼎力支持,詳細預算編列情形,接下來由政治作戰局局長及軍備局局長進行各基金預算案報告,敬請指導。

主席:請國防部政戰局聞局長報告。

聞局長振國:主席、各位委員。國軍老舊眷村改建基金係依據中華民國85年公布之「國軍老舊眷村改建條例」設立。本基金設置目的在於運用老舊眷村土地及不適用營地處分得款,辦理新制老舊眷村改建安置眷戶及提供優惠貸款等相關事項,除照顧原眷戶、違占(建)戶外,於1001230日修訂眷改條例部分條文,將現役志願役官兵納入價售對象,及增訂眷村文化保存業務,並配合現階段土地活化政策,釋出眷村土地,提高土地使用經濟效益,同時達成照顧官兵及去化基金餘屋之目標。

本基金原規劃88處改建基地,預劃安置眷戶69,517戶,於101年度修正為興建86處改建基地,安置69,547戶,目前已全數完成,未來將持續對於選擇以遷購國(眷)宅、市場成屋或自行領款方式之眷戶,輔導完成安置。

壹、業務計畫概況(如附表1

一、辦理輔導眷戶遷購國(眷)宅或市場成屋計6戶,本年度需款7866千元。

二、辦理眷戶自行領款安置計65戶,本年度需款65,000萬元。

三、辦理零星餘屋價售現役官兵計79戶,本年度認列銷貨成本29,055萬元。

四、辦理商服設施及餘屋標售計77戶,本年度認列銷貨成本60,4959千元。

五、辦理文化性資產活化經營及維管計4處,本年度需款1,566萬元。

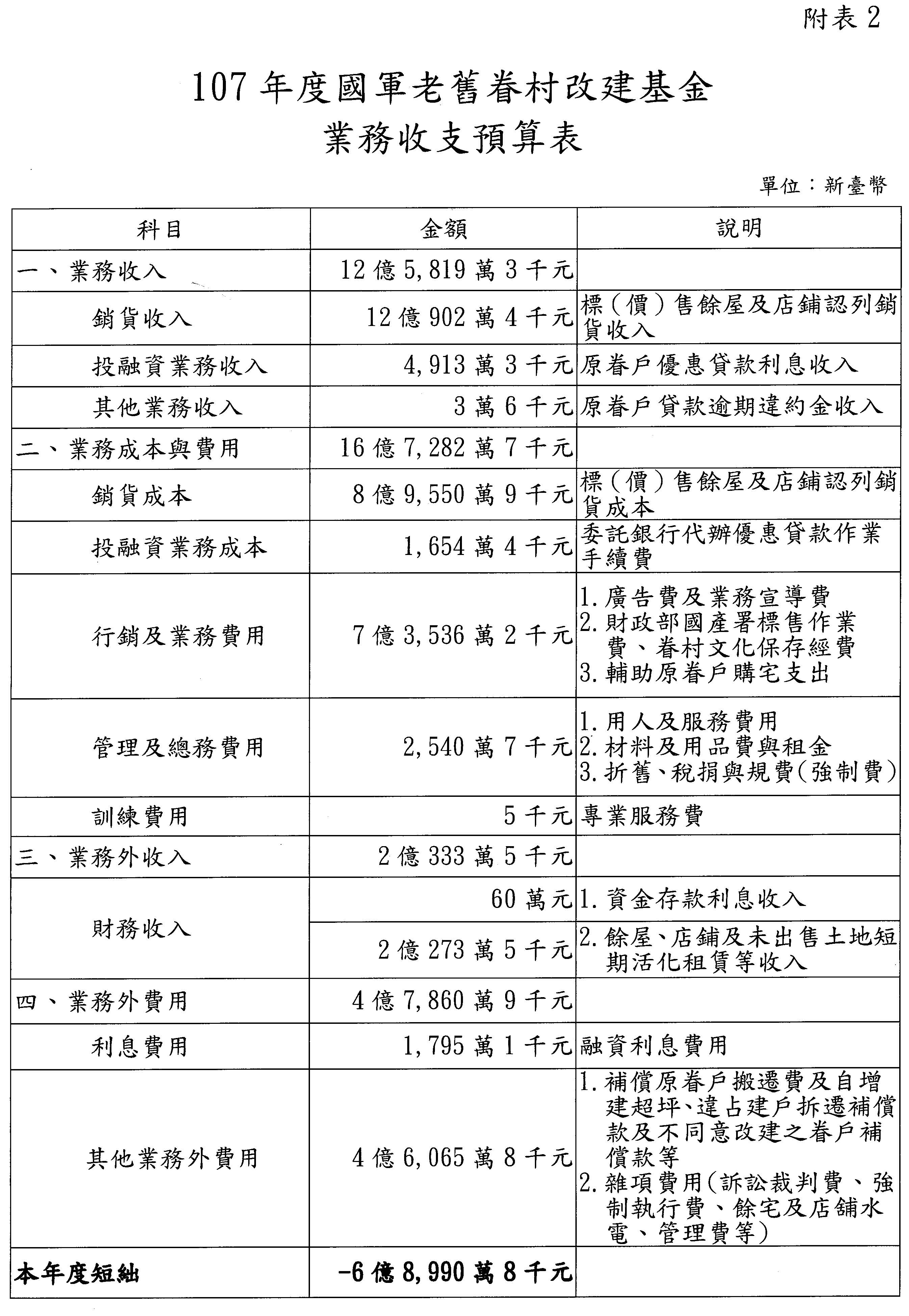
貳、預算編列情形(如附表2

一、業務收入:125,8193千元,主要係改建基地餘屋及店鋪標(價)售認列銷貨收入等收入。

二、業務成本與費用:167,2827千元,主要係改建基地餘屋及店鋪標(價)售認列銷貨成本及輔助原眷戶購宅款等支出。

三、業務外收入:20,3335千元,主要係改建基地餘屋、店鋪及未出售土地短期活化租賃等收入。

四、業務外費用:47,8609千元,主要係支付利息費用、補償原眷戶搬遷費及自增建超坪補償費、違占建戶拆遷補償費及不同意改建之眷戶補償款等。

五、本年度短絀:68,9908千元,主要係編列輔助原眷戶購宅款、搬遷費及違占建戶拆遷補償款等法定支出大於法定收入所致。

六、本基金為賡續辦理眷戶安置、餘屋價售現役志願役官兵、眷村文化保存、融資債務償還、土地活化(處分)及不同意改建之眷戶處理等業務,刻正依行政院101820日院台防字第1010051028號核定修正之「國軍老舊眷村改建計畫」暨「國軍老舊眷村改建融資計畫」,積極採委託公辦都市更新、地上權招商等多元活化資產方式,運用眷改土地創造收益,提升籌措資金效率,達成債務償還目標;另短絀部分將於爾後年度,依預算法規定循預算程序辦理填補。

參、結語

本基金執行老舊眷村改建工作,主要為加速更新國軍老舊眷村及去化國宅與市場成屋,提高土地經濟效益,活絡國內經濟,改善都市景觀,是一項多目標、多效益之公共政策,此為國家經濟發展之重要一環。懇請各位委員先進指導並鼎力支持,俾利前述目標之達成。

報告完畢 恭請指導

主席:請國防部軍備局房局長報方。

房局長茂宏:主席、各位委員。本部為改善官兵生活品質,落實政府照顧國軍官兵政策,於87年度經行政院核准成立「國軍老舊營舍改建基金」,自101年度起,為有效運用國防資源,擴大基金用途,將一般軍事工程及設施預算納入本基金執行,並更名為「國軍營舍及設施改建基金」(以下簡稱本基金),以推展國軍營舍及設施改建工作,進而改善官兵生活品質。

107年度基金業務計畫,係以執行第205廠遷建專案、各單位老舊營舍整建及工程及設施整建為主,茲就各項業務及預算編列概況提出報告。

壹、業務計畫概況。

一、第205廠遷建專案計畫:

()因應國家重大經濟建設,配合高雄市「多功能經貿園區」都市發展規劃,辦理營區騰讓,亦藉由營區釋出收益挹注第205廠遷建、機具重置,以發揮最大經濟效益,共創國家、地方及國軍三嬴局面。

()本案係政府重大經建計畫,原列「工程及設施整建計畫」項下,經本部審慎研析自107年度起單獨另列主要計書,以利計畫管考去。

()遷建工程委由高雄市政府代辦,107年度辦理環境影響評估、基本設計、細部設計及工程發包等作業。

二、老舊營舍整建計畫:

()為優化官兵服役環境,本部積極推動國軍老舊營舍整建,建造安全、舒適之場域,以提供官兵良好工作環境及休閒設施。

()107年度計執行陸軍「復興北營區」,等28處老舊營舍整建,其中規劃設計佗案、工程施作13案、2案預於年度內完工結案。

三、工程及設施整建計畫:

()為有效運用國防資源,擴大基金軍用範圍,並配合國防戰備任務需要,自101年度起逐年編列經費辦理整(新)建國軍工程及設施。

()107年度計執行陸軍「兵舍消防系統新建工程」等19處工程及設施整建,其中規劃設計4案、工程施作13案、2案預於年度內完工結案。

貳、預算編列情形(詳附表)

一、基金來源:編列1162,5056千元。

()財產收入:以處分不適用營地為主,計畫編列不適用營地委國有財產署代管租金、權利金收入及處分不適用營地溢價收入、利息收入等,計227,0439千元。

()政府撥入收入:

1.公庫撥款收入(現金):依行政院核定北投營區、第二彈總庫、忠孝營區及北景雲營區等4處有償撥用款196,0959千元。

2.政府其他撥入收入(轉帳不撥款):行政院於99年要求爾後核納本基金來源清冊之不動產,均應透列總預算,由本部與國有財產署互編歲出、歲入預算,以轉帳不撥款方式列計土地存貨資產。107年度依行政院核定第151617批之來源清冊「光中營區」等9處土地、建物及拆遷補償費等作價撥入數738,0058千元。

以上政府撥入收入合計934,1017千元。

()其他收入:圖說費等收入,計1,360萬元。

二、基金用途:計編列660,8789千元。

()205廠遷建專案計書:執行「光復、大樹北暨中科院林園營區分案」及「鵬園營區分案」等2處,編列7,8314千元。

()老舊營舍整建計畫:主要執行各單位之老舊營舍之搬遷及整建工程共28處,編列395,8593千元。

()工程及設施整建計畫:執行國軍工程及設施整建案共19處,編列159,1782千元。

()一般行政管理計畫:執行本基金業務所需之管理費用,主要為行政院核定來源清冊內無法處分之土地及地上物拆遷補償費剔除作價數,編列98,010萬元。

()依大院第9屆第2會期決議,本基金各類整建計畫之成本分析說明過於簡略、缺乏具體分析內容,預算書表編列過於簡略,要求編列預算時逐項揭露各項細節資訊與計畫內容乙節,本部已於預算書表逐案檢附業務計畫各工程執行明細資料,俾供各委員參考。

三、本期賸餘:基金來源及用途相抵後,計賸餘501,6267千元,備供以後年度財源之用。

參、結語

官兵照顧為本部施政重點,將依既定計畫期程,做好各項營舍及設施改建工作,改善官兵工作環境與生活品質。懇請各位委員先進指教並鼎力支持,俾利國軍營舍及設施改建基金業務順利推動。

報告完畢

恭請指導

主席:現在先確定上次會議議事錄。

請問各位,上次會議議事錄有無錯誤?(無)無錯誤,確定。

開始進行詢答,每位委員詢答時間為6分鐘;上午10時截止發言登記;如有臨時提案,於11時處理。

1位請呂委員玉玲發言。

呂委員玉玲:主席、各位列席官員、各位同仁。副部長,今天要針對上個年度審查的國防預算有關眷改、營舍及設施改建基金之執行情形來質詢,今年也編列了一些基金,本席在這方面特別都有點出來你們的施工進度都太過於緩慢,尤其是明明招標跟發包、開工都還沒有執行,時間卻僅剩1年。你看我準備的資料就知道,不可能在1年就如期完工,可是陸軍司令部有一個JQ專案,特別是新建2,000噸半地下化彈藥庫4棟,工期是103年到107年。去年我們審查預算的時候還沒有招標、發包,今年到現在已經10月了,你們發包了嗎?

主席:請國防部沈副部長說明。

沈副部長一鳴:主席、各位委員。細部的情形,我是不是請陸軍來做個說明?

呂委員玉玲:好。

主席:請國防部陸軍司令部楊參謀長說明。

楊參謀長海明:主席、各位委員。有關我們在大肚山的這一個彈庫,也就是委員所提JQ專案的部分,之前是因為在環評在1045月完成……

呂委員玉玲:可是它都是國防部的土地,不需要做環評啊!

楊參謀長海明:是,按照規定,中科管理局……

呂委員玉玲:你針對我的問題回答,107年可不可以招標、發包?

楊參謀長海明:目前已經發包了,工進是正常的。

呂委員玉玲:最近才發包,所以工期延到108年,是不是?

楊參謀長海明:預定到1099月。

呂委員玉玲:又要再延1年了?

楊參謀長海明:完工的時間是這樣。

呂委員玉玲:9月才完工,所以工期需要2年?

楊參謀長海明:目前來講大概是24個月的時間。

呂委員玉玲:之所以特別提出來,就是因為你們對於很多工程都是很緩慢在執行,到底原因出在哪裡,你可以明確跟我們講嗎?你剛剛說到環評,國防部的土地不用環評啊!真正的原因呢?

楊參謀長海明:我們相關的執行部分,確實是因為環評的關係,所以在1045月……

呂委員玉玲:你確定?

楊參謀長海明:是……

呂委員玉玲:可是我們問國防部的時候,你們回答說國防部的土地不需要環評,因此以後這就不是理由了,是不是?你們的報告資料是寫國防部的土地不需要環評,今天你告訴我工程的延宕執行是因為要環評,那不是打臉自己嗎?

呂委員玉玲:所以請你們謹慎處理。

接下來,針對老舊營舍的整建計畫,我也做了資料出來,有4個計畫,這4個計畫的工期是105年到109年,確定今年要發包,請問這4個計畫的工程今年發包了沒有?包括二重溪、保力和繼光營區等整建工程,今年發包了嗎?現在已經10月了。

主席:請國防部軍備局工營處張處長說明。

張處長大偉:主席、各位委員。還沒有,現在還在設計中。

呂委員玉玲:那表示說會延到108年才發包嘍?

張處長大偉:我們的預計是,看可不可以搶在年底前,因為現在在細部設計中。

呂委員玉玲:完成的時間呢?

張處長大偉:109年。

呂委員玉玲:能如期如質完成嗎?

張處長大偉:目前來看可以如期如質完成。

呂委員玉玲:好,你在這邊做保證,我也希望能夠如期如質完成。今天我之所以點出來是基於關心,營舍改建的目的是要給國軍好的生活品質安全,不只是安全的問題,還能夠凝聚士氣,你們不能因為趕工而沒有注重到品質,好不好?

張處長大偉:是。

呂委員玉玲:要如期如質完工。

再來我要問一下副部長,上個禮拜五國防部出面證實促轉會已經將公文給你們了,要求清查威權的象徵。這個公文裡面有沒有特別提到威權象徵及範圍的定義是什麼?

沈副部長一鳴:我們目前收到促轉會的公文,他們只是針對蔣公跟經國先生的銅像做一個統計,目前……

呂委員玉玲:這個公文什麼時候收到的?

沈副部長一鳴:719日收到的。

呂委員玉玲:黃主委大概是在9月請辭,促轉會現在沒有主委,也沒有副主委,甚至於主秘也都沒有了,現在派的是一個代理主委。依據促轉條例,行政院提名之後要經過立法院同意,而現在都沒有補提名作業,這表示這個工作的執行是有問題的,你們有沒有特別去促轉會針對這個事情做一個釐清?

沈副部長一鳴:因為那個公文過來只是要我們做個調查,沒有後續的動作,所以我們只是就部內做了一個清查。

呂委員玉玲:你只做清查,沒有去執行嗎?

沈副部長一鳴:目前沒有。

呂委員玉玲:就威權的象徵,你只調查、沒有執行,那你有回報嗎?

沈副部長一鳴:有回報了。

主席:請國防部政戰局聞局長說明。

聞局長振國:主席、各位委員。因為這個命令是送到國防部這邊來,我們收到的話有負責調查相關的部分,像蔣公銅像或者其他具威權象徵的一些相關資料。

呂委員玉玲:你只是回報,回報什麼?

聞局長振國:我們只是回報數量大概有多少。

呂委員玉玲:所以我要在這邊講,你們自己也提到了就是跟中正這個部分有關的嘛!這樣的目標非常大,也非常廣泛,在軍中,舉凡校歌或是校訓、軍歌都有。很多現役及退役軍人都來跟我說不要改,在我們委員會裡面委員質詢的時候嚴德發部長也說不需要改,甚至之前的李翔宙主委也說不要改,為什麼說不要改?這代表著我們國軍的一種精神象徵。

沈副部長一鳴:是的。

呂委員玉玲:軍中有很多地方,不管是國防大學的中正堂、國防部本部的中正堂,還是金防部的擎天廳,都有蔣中正名字的落款。你們如果這樣子改的話,國軍特別的精神象徵就找不到了、要重新找。

沈副部長一鳴:謝謝委員的指導,我們目前就是……

呂委員玉玲:請問副部長,你們認為要改嗎?

沈副部長一鳴:目前我們……

呂委員玉玲:包括現在的同仁,雖然我講的大家都認同,但是不敢講。部長認為也不應該改嘛?

沈副部長一鳴:目前我們還是尊重歷史,原則上我們對這個政策……

呂委員玉玲:所以你認為不應該改嗎?

沈副部長一鳴:是的。

呂委員玉玲:我希望你們要挺直腰桿,不要像嚴部長一樣,在委員會說不要改,但是到了院會,站在賴清德院長旁邊的時候就說尊重長官的決定,好不好?

沈副部長一鳴:是。

呂委員玉玲:你們要知道中華民國的國軍……

主席:時間到了,私底下你們再跟委員說明一下。

呂委員玉玲:蔣中正是黃埔軍校創校的校長,黃埔軍就是日後中華民國的陸軍,所以我認為我們陸軍的精神還是要存在的,好不好?

沈副部長一鳴:是,謝謝委員指導。

主席:請蔡委員適應發言。

蔡委員適應:主席、各位列席官員、各位同仁。請教副部長,今天為什麼是你代表,為什麼不是部長來?

主席:請國防部副部長說明。

沈副部長一鳴:主席、各位委員。因為今天審的是基金部分,往例都是……

蔡委員適應:就是關於採購……

沈副部長一鳴:往例都是副部長來。

蔡委員適應:好。那請教你第一個問題,跟基金沒有必然的關係,但這也是國軍採購的部分,就是M777的榴彈砲,這個媒體有報導,我們到底有沒有這樣的規劃?我看媒體是報導從106年開始就有這樣的想法,那最近有跟美國特別談到,說什麼連代號都出來了,副部長要不要先說明一下?

沈副部長一鳴:我先做一個大方向的解釋,然後細節的部分請陸軍再來補充。

蔡委員適應:好。

沈副部長一鳴:首先,我想這應該是屬於媒體的臆測,目前還沒有成案。我們所有建軍的規劃都是依照打、裝、編、訓,目前在整體防衛的構想裡面,在灘岸殲敵的這一部分陸軍會考量作戰的需求,依照這樣的程序先完成戰力的整建,才能夠納入5年的兵整。

蔡委員適應:所以這個沒有納入5年的兵整就對了?

沈副部長一鳴:目前還沒有。細節的部分我是不是請陸軍參謀長來說明?

蔡委員適應:參謀長,可不可以再說明一下?

主席:請國防部陸軍司令部楊參謀長說明。

楊參謀長海明:主席、各位委員。剛才副部長是說明在防衛作戰裡面陸軍肩負的是灘岸殲敵的主要任務,因此對於砲兵也好,裝甲兵也好,或是相關火力的增強,我們都會按照打什麼樣的戰爭……

蔡委員適應:這個我都知道,因為有這樣的消息出來,我的意思是:第一個,未來你們有沒有把這個納入規劃?沒有?

楊參謀長海明:這個我們都會納入評選跟規劃的考量。

蔡委員適應:已經一年多啦!所以我問你有沒有納入啊!

楊參謀長海明:目前沒有。

蔡委員適應:目前沒有納入,所以媒體的報導就是不確實,我只要確認這件事情就好了。

接下來再請教亞太周遭的議題,網路上傳了一張照片,1022日那天美國跟中國的軍艦在臺灣海峽航行的過程當中,包括我們國軍也有所謂調度等等的這些事情,後來國防部大概有說明,但很多人還是覺得很好奇,能不能請副部長再做個說明?

沈副部長一鳴:這張相片看起來是海軍平常訓練的一個科目,目前來講,在臺海周邊海軍每天都會有船艦在那邊實施訓練,包括在做臺海海域的監控。細節的部分我想請海軍參謀長向委員再做一個說明。

蔡委員適應:好,請說。

主席:請國防部海軍司令部李參謀長說明。

李參謀長宗孝:主席、各位委員。的確那一天我們是有8艘飛彈快艇在周邊的海域做例行性的精實訓練,這個編隊是一種紀律的展現,我們海軍出去都是要編隊的。

蔡委員適應:所以他們是編隊從A目的地到B目的地,是這樣子而已……

李參謀長宗孝:是。

蔡委員適應:不是在做海上操演,或者是海上偵監,並不是在做這件事情嘛?

李參謀長宗孝:不是,他們出海就是在做演訓,我看這個隊形應該是演訓完準備依序要進港了。

蔡委員適應:好,謝謝。另外,這張照片是衛星空照圖偵蒐出來的,就是我方的軍艦停在太平島,媒體都已經公布了,我想這也沒有什麼好隱瞞的,副部長或參謀長要不要說明一下這大概是什麼情形?這個應該不是……

李參謀長宗孝:其實國防部從102年開始就協助海巡署不斷地提升東南沙的防務,這個碼頭也是依照任務的需求蓋出來的,這應該是我們軍鑑去那邊定期偵巡以後,協助當地的防務靠泊期間的照片。

蔡委員適應:這是什麼軍艦?

李參謀長宗孝:這艘是成功級艦。

蔡委員適應:為什麼要這樣問?你看一下,澳洲、英國、法國及日本最近都有一個有趣的現象,在臺灣海峽或者南海周遭有做一些巡弋相關的事情,這幾個國家最後都有公布他們的巡弋跟演訓。但我比較好奇的是,為什麼我們國家的相關演訓都不公布,都是媒體公布了之後,我們詢問國防部,國防部才公布的。第一個,別的國家在臺海或南海演訓,他們公布自己有演訓,但在國內大家問國防部的時候,你們就說:「對,我們知道他們有在演訓」。第二個,我們的軍艦在相關海域演訓、沒公布,外媒或者其他網路上的媒體公布出來之後,大家再去詢問國防部,國防部才說:「對,我們確實有做這樣的一個演訓」。我還有兩點建議,能不能請國防部跟海軍這邊去想一下,我覺得就是適度公布我方的演訓,因為你們都已經完成了,沒有不可告人之事嘛!一定程度的公布我覺得是有必要的。之前我們講到中國軍機在繞臺的時候,我們希望國防部要適度公布嘛!未來有中國海軍或其他國家的海軍經過敏感的相關海域時,我覺得我們也要公布出來才對啊!副部長覺得哩?

沈副部長一鳴:是,謝謝委員的指導……

蔡委員適應:我覺得這應該是OK的吧!這也沒有什麼機敏性的問題……

沈副部長一鳴:我們一定會在任務完成之後適時做一個公布。

蔡委員適應:對,包括我們自己的部分,為什麼我會這樣講?我們自己的部隊演訓完畢之後公布,其實對於人心會有撫慰的效果,大家會覺得說我們的軍力平常都有在訓練,而不會想說部隊是在幹什麼嘛!

沈副部長一鳴:對,謝謝委員,我們的想法跟委員一樣,任務完成之後我們會適度公布。

蔡委員適應:好,那就麻煩一下,下次要有,因為我看了一下國防部的新聞,都是媒體問了你們才回答,我特別把國防部的新聞拿出來看。

沈副部長一鳴:是。

蔡委員適應:另外我再問一下眷宅的部分,這應該是政戰局的業務,請教局長,我還是很好奇,國軍軍眷住宅公用合作社為什麼會爆發這個事情啊?我聽到你們的回答是,這個已經變成民間的組織了,是不是?跟你們無關嘛!

主席:請國防部政戰局聞局長說明。

聞局長振國:主席、各位委員。是。

蔡委員適應:但我就在想,這個單位不是你們輔導成立的嗎?

聞局長振國:不是,它是由內政部主管,我們是因為……

蔡委員適應:我知道,最早的時候它不是你們輔導成立的嗎?

沈副部長一鳴:不是。

蔡委員適應:難道它是自己憑空生出來的?是吧?

聞局長振國:它是因為我們的業務啦!因為我們……

蔡委員適應:對啊!你們的業務為什麼會跑出一個合作社出來?一定是當時國防部主導成立這樣的一個合作社,然後把業務委託給它,沒錯吧?

聞局長振國:對。

蔡委員適應:那我就很好奇,為什麼主導讓它成立、業務委託給它,最後這個變成純民間的團體啊?這很奇怪啊!

主席:請國防部政戰局眷服處張處長說明。

張處長榮順:主席、各位委員。針對眷宅設置的部分,因為是早年我們委託它興建,我們是它的目的事業主管機關。

蔡委員適應:是啊!

張處長榮順:目前它的資金,未來如果說這個單位我們解除了目的事業主管機關,它的所有經費會回到住宅基金去。

蔡委員適應:不是這樣講,我舉個例子,像國防部的軍事採購委託中科院,是不是?

張處長榮順:是。

蔡委員適應:中科院再找他們的合作商來做處理,但我們不會說中科院是民間單位,你懂我講的意思吧?

張處長榮順::是。

蔡委員適應:它是個委辦單位嘛!所以國軍軍眷住宅公用合作社當時是由於國防部有需要而成立的,裡面所有的人,剛開始第1任、第2任的理監事應該都是國防部派員去的,對不對?

張處長榮順:是。

蔡委員適應:我的意思是,幾屆過去之後就發現它現在好像已經跟國防部沒有關聯性啦!副部長懂我講的意思吧?

沈副部長一鳴:是。

蔡委員適應:這是現在很多人在批判的,就是國產變私產,私產就變個人的財產了。

聞局長振國:因為當初我們並沒有任何國防預算的挹注……

蔡委員適應:可是你們給它權力啊!

聞局長振國:那是委辦的性質。

蔡委員適應:我是說我們給它一個權力了,你懂我講的意思嘛!

聞局長振國:是。

蔡委員適應:最後跟它之間是在102年結束了嘛……

聞局長振國:是……

蔡委員適應:當然我了解,這跟在座的副部長、政戰局局長都沒有關係,是以前就留下的問題,我只是說去了解一下為什麼會有這樣的情形……

聞局長振國:是。

蔡委員適應:國防部內部還有沒有其他相關的情形?畢竟這對國防部來講是比較不好的一件事情。

沈副部長一鳴:是,謝謝委員指導,我們後面會再做一個審視。

蔡委員適應:好,謝謝。

主席:請林委員昶佐發言。

林委員昶佐:主席、各位列席官員、各位同仁。我之前有跟你們要過資料,就是眷村改建已經完工的商業服務設施截至目前為止還有374戶沒有售出,逾10年以上完工還沒有售出大概是195戶。

主席:請國防部沈副部長說明。

沈副部長一鳴:主席、各位委員。是的。

林委員昶佐:這是基金收入的來源,所以到底要處理這一些賣不出去的房子,我覺得還是很重要。我當然知道過去政策是禁止出售,但其實在2016年就已經開始,這兩年多來應該要有一些不錯的進展?可是以今年來講,原本要賣77戶,但到9月底為止大概只有27戶,可以稍微講一下原因嗎?

沈副部長一鳴:謝謝委員指導,細節部分是不是請業管的處長來做個說明?

林委員昶佐:簡短就好。

主席:請國防部政戰局眷服處張處長說明。

張處長榮順:主席、各位委員。雖然行政院已經解禁,後續在精華區都可以做一些標售處分,但由於市場的行情,我們查過,以市價來標售,當然有些是涉及到區位的問題而造成不如預期的一個……

林委員昶佐:我這邊的要求很簡單,我大概有調查了一下,其實有很多是在很偏遠的地方,我也不了解當初為什麼會在那邊蓋商業設施,不管怎麼樣,應該要儘快確認有沒有活化的可能,也要跟地方政府確認一下,因為這是基金的收入來源,如果沒辦法直接用商業方式趕快賣掉,就要有備案,我希望可以看到你們的備案。

張處長榮順:是。

林委員昶佐:再來也是請教關於眷改基金,107年度的業務費用預算編列七億多元,到9月底大概已經花了40億元,其中不管是輔導眷戶遷購國宅、市場成屋或是安置眷戶遷購已完工改建基地等等,這些當然都是該花的,不管是早該補助或是晚該補助,總是都得花。只是我覺得很奇怪,本來編列的預算是七億多元,最後花了四十幾億元,這表示你們的規劃有問題,我剛才講,早花晚花總是得花,所以我同意,但是我們現在要審預算,我要確定你們怎麼規劃明年的預算,不能明年的規劃也跟去年一樣,規劃得不澈底。我只要求看到檢討,為什麼你們去年預計是這樣的戶數,結果實際卻花了這些?這樣我們在審預算時可以發現有沒有再一次發生同樣的錯誤。

沈副部長一鳴:謝謝委員的指導,這個我們會檢討;另外,其實承辦單位該花的他們都已經花了,現在有一些是屬於結報的問題,這部分請處長向委員說明。

林委員昶佐:沒關係,就一起用書面給我,這樣我在審預算時也比較保險,在討論時,如果有發生過的事情或是有沒注意到的事情,我們也可以從報告中去了解。

沈副部長一鳴:謝謝委員的協助。

林委員昶佐:接著,關於去年7月陸軍某旅發生連長幫女輔導長舉辦慶生會,後續發生性騷擾案事件,我想副部長應該大概了解,我知道這件事情後來的司法調查結果是不起訴,所以我不是要講事實的部分,我要講的是,陸軍在處理程序上面發生許多荒謬的、真的是很低級的錯誤。從幾個方面來看,性騷擾防治準則第十六條規定得很清楚,案件之調查應以不公開方式處理,並保護當事人隱私以及人格權益。但是我不曉得副部長知不知道,他是把所有證人召集來,大家一起討論、一起寫,當然我有看到你們說現場有調查人員,不會讓他們交談,可是證人在現場就有說,其實所有的人都知道,大家互相講了之後都聽了就懂了,所以這個真的是很荒謬的一個過程。另外,也有證人說,他都已經作證完畢,之後又被要求補充他的內容,他本來是寫:行為人(就是連長)打了我一巴掌。補充內容後就變成:行為人因為喝醉酒,腳步不穩,故揮到我的臉部。你乍聽之下會覺得是本來的證詞比較有可能,還是後來的?我想大家可以公評。再者,關於人員、車輛進出酒測管制登記簿,既然案件都已經說這個女輔導長喝很醉,所以這些人攙扶他回家,怎麼還會有一個調查的結果說他的酒測是零?而且他們都是違規超時回去,結果違紀人員管理登記簿上面寫:今天沒有違紀人員。還有很多啦!我真的是講不完,包括本來一發生這個事情,按照國軍人員性騷擾處理及性侵害預防實施規定,3天內就要把申訴書影本送到司令部總督察室以及參謀本部人事參謀次長室列管,結果隔了5天才送到;又依照性騷擾防治準則,應該要在做成決定以後15天送到縣市主管機關台南市政府,結果也沒有,而是台南市政府去跟你們要。我講了這麼多缺失,其實因為時間有限,我真的唸不完,我只想問兩個問題,副部長,在這個程序過程裡面有這麼多低級的錯誤,有沒有任何人受到懲處?

沈副部長一鳴:先謝謝委員的指導,針對這個案件,確實國防部也請了陸軍及各單位做了深切的檢討,我們也把這個案例作為全軍的宣導,針對這個案子的辦況,是不是請……

林委員昶佐:沒關係,我只要知道有沒有人得到懲處。

沈副部長一鳴:有。

林委員昶佐:因為3年前2015年就已經在同一個單位發生過一樣的性騷擾事件,過了2年再一次發生,我相信你們一定有寫一個檢討,結果還是發生,關於軍隊裡面性騷擾事件我也已經質詢過了,我自己還滿難過的,因為你們一定會說SOP要確實、你們會宣導。我告訴你,如果你每個禮拜都一直上課、一直上課,他們最後發生事情也還是這樣得過且過,想要隨便蒙混過關,然後蒙混過關的人又沒有得到懲處,下一次就會再發生。

沈副部長一鳴:當事人都有受到懲處。

林委員昶佐:我要2份東西,你把在整個程序裡面犯了這些低級錯誤的這些人得到什麼懲處做一份檢討給我,除了這個以外,2015年就已經發生過一次這樣的事情,到2017年之前你們做過的檢討是什麼?我要知道你們的檢討有沒有確實地執行,沒有的原因我們再來追查,謝謝。

沈副部長一鳴:是,我們會提供書面資料,謝謝委員。

主席:請黃委員偉哲發言。

黃委員偉哲:主席、各位列席官員、各位同仁。我想簡單的問一個問題,其實這個問題你們已經相當程度的做了澄清,不過我還是希望你正式的再做一個說明。有關陸軍航特部大聖西營區的問題,這個營區是傘兵的基地,但是據媒體報導,在那個地區的一個公共藝術區要納入當初日據時期陸軍飛行第八聯隊的事蹟。這個日本的第八聯隊曾經在霧社事件中殺害不少原住民,此事經過媒體披露以後,陸軍做了一些回應,你要不要站在國防部的立場跟社會大眾做一個比較清楚的說明?

主席:請國防部沈副部長說明。

沈副部長一鳴:主席、各位委員。針對陸軍航特部傘訓中心的公共藝術一事,首先要表達的是,國防部在公共藝術的設置上絕對不會採用會造成族群傷害以及會破壞和諧的意象或內容;其次,這次航特部公共藝術設置的重點是以發揚中華民國傘兵的忠義剽悍及勇猛頑強的精神,以及在傘兵歷史的傳承跟他們的核心價值為重點,陸軍在航特部有四個主題;第三,這次廠商進來應徵的作品……

黃委員偉哲:所以你們的內容會更動?會把這個部分……

沈副部長一鳴:這些作品裡面都沒有要紀念日軍的意象或是相關的內容。也要向委員報告,其實國軍中有許多原住民是我們的同袍,他們都是非常優秀的幹部和弟兄,我們也非常感謝原住民跟我們一起打拚。

黃委員偉哲:所以不管是傘兵也好,陸軍也好,甚至是委外的廠商也罷,都應該要有清楚的認知,把那個東西放進去,第一對國軍也不好,第二對國家也不好,對族群更不好。

沈副部長一鳴:是的,謝謝委員。

黃委員偉哲:另外一個問題,現在有滿多的假新聞、假消息流竄在政府各部門間,或是在一般的社會新聞中,不管在農業或是經濟的部分都有,針對國防的部分總統也有一些指示,對於一些假消息需要做一些適度的回應。因為國防部有電戰系統,當然這部分可能是用於作戰時期,那麼對於一般假消息、假新聞,國防部是不是有一些比較明確的因應?例如查察新聞的發生地、如何傳遞等等,針對這些國防部會不會有些了解?軍方的假新聞平常也會有,如果是戰時可能會更多。

沈副部長一鳴:是的。

黃委員偉哲:這些假新聞可能會影響民心、士氣,可能會影響到國軍的指令,甚至是訊息的傳達,你們在平時或是將來因應可能發生的狀況,會做什麼反應?

沈副部長一鳴:首先謝謝委員的指導,針對假新聞源頭的查察以及我們因應的作為,在行政院發言人的架構下面,各部會都有針對假新聞、偽新聞回應的機制,國防部也有一個相對應的單位,即我們的發言人室,委員可以看到,只要坊間有一些不是正確的訊息時,我們的軍事發言人都會即時以新聞稿或是用記者會的方式說明。剛剛委員講到源頭查察的部分,這個資訊是由行政院彙整,我們是資源共享,整個機制是非常完整的。

黃委員偉哲:不管是軍事發言人室也好或是其他的發言系統,這些假新聞在選前或選後都滿多的,如果是其他部會也就算了,但如果是跟國防部相關的,我還是希望能夠儘早因應。

沈副部長一鳴:我們一定會儘快反應。

黃委員偉哲:此外,陸軍司令部要在台東豐年基地興建陸航直升機基地,這是真的新聞還是假的新聞?

沈副部長一鳴:早年是有規劃的,內容跟細節我請陸軍參謀長說明。

主席:請國防部陸軍司令部楊參謀長說明。

楊參謀長海明:主席、各位委員。為因應陸航的新興兵力成軍,再加上陸航目前主要訓練的空域還是在西部到恆春,因此……

黃委員偉哲:我就簡單說了,這個部分當然可能牽涉到國防部,像P-3C,我們過去把12架都放在屏東,現在可能有一些要分散,不管是攻擊直升機或是直升機的戰力,可能也有一些分散,有時候過度集中怕把所有的雞蛋放在同一個籃子裡,過度分散又怕沒有辦法發揮整體戰力,所以這中間的分野、區隔就牽涉到你們的專業性,你們要怎麼做?

楊參謀長海明:所以我們平常的訓練可以分散移地到台東或是台中這些區域,如果作戰時,當然這個地方也是我們分散基地的布置考量,因此確實如委員所言,我們有做詳細的考量,這個部分的建案也在明年會開始啟動。

黃委員偉哲:這可能是一個備援基地嘍?

楊參謀長海明:是。

黃委員偉哲:謝謝副部長、參謀長。

沈副部長一鳴:謝謝委員。

主席:請林委員麗蟬發言。

林委員麗蟬:主席、各位列席官員、各位同仁。日前美軍在五角大廈主動公布他們在本月的22日會有2艘軍艦在台灣海峽做演練、加油,還有2F-35的戰機進行空中加油的演習,這個部分也引起了中、美、台三方的強烈關注,不管是軍方關注也好,其實民間也很關注。上週在立法院,國防部的梅次長有公開說明,表示不論是在台海或是在亞太情勢都不會有任何提升或是升高的狀況,整體來看,國軍好像覺得這沒有什麼特別要注意的。本席要問的是,早在2015年美軍也有10艘船在台灣海峽做一些演練,但他們也沒有公布他們要演練;今年7月份共軍在東海進行6天的實彈演習,他們也公布說自己要做這件事。我們知道軍事演練是高機密,今天美國也公布它要什麼時候做軍事演練,中國也說它要什麼時候做軍事演練,結果我們說這是例行性的,國防部是不是發條沒有上起來?

主席:請國防部沈副部長說明。

沈副部長一鳴:主席、各位委員。首先,委員講的是2個不同的問題,第一是演訓,因為演訓有牽扯到兵力、火力的實施,這個一定要公告,如果不公告,對於在周邊行經國際公海的船艦、飛機是不安全的,所以那是剛才委員講的演訓部分;至於201510艘船艦經過台灣海峽,那是國際海域,那叫自由航行,可以不用公布,以台灣海峽來看,每天來來回回的商船、軍艦非常多……

林委員麗蟬:所以他們這次是經過?

沈副部長一鳴:我要跟委員報告的是兩個不同的定義,如果是屬於演訓,全世界都會公告,跟我們做漢光演習一樣,我們也會公告,公告該區域是不安全的,所有的船艦要讓開。

林委員麗蟬:所以你覺得他們的公告是正常的,他們在我們東海的演練是安全的,沒有什麼狀況?不曉得副部長還記不記得在2001年時,中美雙方軍隊的演練其實有發生空中觸碰,這個事情你知不知道?

沈副部長一鳴:我知道,你講的是在海南島的那件事,那是共軍飛行員的反應……

林委員麗蟬:他們這些演練萬一發生什麼狀況,我們有做好準備嗎?

沈副部長一鳴:我們都有掌握,也都會做好應變。

林委員麗蟬:你不要說這都是例行性的,很正常,其實兩方已經在相當展現自己的軍力時,我方到底有什麼因應?不能只是對外說沒有什麼事,卻沒有任何因應。

沈副部長一鳴:謝謝委員指導,其實委員剛才講到一個重點,針對ADIZ以外的活動,我們不但有掌控之外,也都會派相對應的兵力應處。

林委員麗蟬:再請教副部長,屏東東港有一個共和新村,有41棟房舍被屏東縣政府歸納為文化資產保存,是在他們的文資審查會裡面決議的,裡面有很多房梁等價值不菲的東西,但在今年5月份被偷竊了,對這部分國防部做了哪些因應?

沈副部長一鳴:委員是想詢問有關空置眷村的巡管問題,我是不是請業管單位來做細部的解釋?

主席:請國防部政戰局聞局長說明。

聞局長振國:主席、各位委員。因為我們平常都有委外做巡管,最近我們也跟地區派出所簽了共同支援協定。

林委員麗蟬:什麼時候簽的?

主席:請國防部政戰局眷服處張處長說明。

張處長榮順:主席、各位委員。上個月。

林委員麗蟬:所以5月被偷竊,上個月有簽協定?

聞局長振國:上次偷竊就是因為我們簽了支援協定被派出所主動查獲的。

林委員麗蟬:上個月簽了之後,1010日又被偷竊,而且除了東西被偷竊以外,針對整個環境,不曉得副部長有去過嗎?整個環境、整個治安,還有治安的死角等等,價錢比較貴重的東西都被偷走了,這些有沒有做整體性的規劃?

沈副部長一鳴:共和新村被偷確實是事實,但應該說它是一個個案,我們在全國所有空置的眷舍都會做相對應的巡管。

林委員麗蟬:副部長,不是所謂的個案啦!也只有那一個點而已,那個點一直被偷,然後你說你們已經跟轄區的派出所結合了,還是被偷,還有他的環境髒亂也是個案嗎?

張處長榮順:向委員報告,因為我們的巡管是委外巡清,其次,針對治安的部分,我們現在跟派出所簽支援協定之後,派出所24小時分4班,還有設立一個巡邏點,會加強巡邏,因為我們附近已經沒有輔支單位巡管,因為他在枋寮……

林委員麗蟬:所以上個月簽,這個月1010日又被偷了。

張處長榮順:分局那邊說這是他們主動去查獲的,因為他們加強巡管……

林委員麗蟬:不管是主動查獲或是沒有查獲,還是被偷了,表示除了有治安死角之外,還有整體環境髒亂,副部長應該要去做一個整體性的……

沈副部長一鳴:謝謝委員的指導,委員剛剛指導的幾點,我會請我們的業管做檢討、精進。

林委員麗蟬:好,再麻煩你們。

沈副部長一鳴:謝謝委員。

主席(呂委員孫綾代):請邱委員志偉發言。

邱委員志偉:主席、各位列席官員、各位同仁。首先,我要肯定眷服處張處長在上任之後的積極作為,本席特別關心眷村改建的相關進度,以及眷村改建後一些閒置空間的處理……

主席:請國防部沈副部長說明。

沈副部長一鳴:主席、各位委員。是,謝謝委員。

邱委員志偉:他都全力協助,在此我要特別肯定張處長。事實上,還是有一些可以努力的方向,因為今天最主要是處理兩項基金,國防部對於眷村改建有沒有什麼想法?眷村改建的工程大概都已經完成了,只剩後續的部分,有沒有落日條款?

沈副部長一鳴:有一個落日條款,我請眷服處張處長說明。

主席:請國防部政戰局眷服處張處長說明。

張處長榮順:主席、各位委員。跟召委報告,有關於這個落日條款,依照行政院核定的眷改計畫,我們預計特別預算是落在民國111年,我們研判眷改的落日應該在特別預算決算之後,整個做完一個總資產的清理之後,眷改的部分可能是落在……

邱委員志偉:時間點是落在民國111年,從現在開始算是4年之後。

張處長榮順:因為有一些舊案還是要做一些處理。

邱委員志偉:在這4年的時間,你們要把所有事情處理完。

張處長榮順:是。

邱委員志偉:它才能順利落日,完成這個法案所需要達成的目標,你們有信心嗎?

張處長榮順:有。

邱委員志偉:目前很多改建之後,商業設施已經完工將近10年以上的不少,沒有出租出去或待售的設施比例非常高。

張處長榮順:因為我們有鑑於傳統的在那邊等待,沒有辦法積極的去化……

邱委員志偉:現在要主動去媒合。

張處長榮順:我們現在還有研議是不是要招標委外的方式,像比較著名的信義、永慶房屋……

邱委員志偉:我認為早就該做了,眷改實施到現在已經多久時間了,從第一批完工到現在,閒置戶數的比例算滿高的,10年以上的大概超過四成,有將近400戶還是待售的狀況,其實不見得一定要出售,而是可以有其他的做法。

張處長榮順:現在我們是……

邱委員志偉:像現在長照缺乏空間,社區裡面有很多的長輩也許需要一些在地的長照服務,你們是不是可以跟地方政府合作,用什麼方式或是育兒中心、公托中心?像我在岡山勵志新城推動設立北高雄第一個公托中心,所有的家長都非常高興,因為民間托嬰的成本非常高,公托的成本比較低,所以你要想方設法去化這將近400戶,如果越晚去化,因為會折舊,價值會越來越低,請教處長、局長,到底有沒有什麼方法能夠在4年之內把它完成?

張處長榮順:依照我們現在的規劃,我們會主動協調地方政府,尤其地方政府的社會局是不是有這方面的需求,我們覺得我們這些相關的店鋪,因為標售不如預期或是標租不如預期的狀況,導致閒置,所以我們希望主動跟地方社會局單位,針對長照或托兒的部分……

邱委員志偉:其實若你要把它當成商業用途,第一個要考量的是地點好不好,地點不好就沒有誘因,所以可以朝向社會福利設施的方向,將其用低廉的租金提供給地方政府,這也算完成政府的重大政策,例如長照、因應少子化的公托,我認為可以朝這個方向努力去達成。

沈副部長一鳴:我覺得委員的構想非常好,我會請政戰局針對長照、社福的部分……

邱委員志偉:你們不要一直想要把它賣出去,針對目前待售的設施怎麼樣轉型,提供做社會福利也好,能夠達成國家重大目標也好,請政戰局提出一個報告好不好?

沈副部長一鳴:謝謝委員的指導,我們會提出一個報告向委員說明。

邱委員志偉:另外,在樂群村以前官校校長的官舍旁邊有一個招待所,姑且稱它為4號會所、招待所,校長常常在那邊接待外賓,它是一個非常有歷史、有傳統的日式建築,前面還有百年的松樹,環境非常好,就緊鄰著阿公店溪,我們已經把阿公店溪的兩岸整治得非常漂亮,在清晨、黃昏都有很多社區的人在散步,甚至有很多外地民眾來岡山體驗眷村文化,為什麼不先把岡山的空軍官校校長的官舍做一個活化?現在校長還有住在那邊嗎?

張處長榮順:現在沒有。

邱委員志偉:可以仿照以前的市長官邸,將它變成一個藝文沙龍,岡山有很多年輕的學子、文學家、創作家,他們每年都辦文學獎,有很多文學創作,這個地方可以提供給他們當做一個藝文空間,甚至可以委外或者讓有心的年輕人使用,變成岡山區一個藝文討論的沙龍。

沈副部長一鳴:是,我覺得委員的這個構想非常好,目前這個地點文化局已經在做整體的文創規劃。

邱委員志偉:這個我已經講了6年。

沈副部長一鳴:我們會儘量跟文化局做協調。

邱委員志偉:我第一次去看的時候,這個地方真的是殘破不堪。

沈副部長一鳴:目前已經在整修中。

邱委員志偉:每年的維管費用都這麼低,沒有辦法去維持它正常的狀況,我認為在維管費用的部分一定要做一些調整。

沈副部長一鳴:是。

邱委員志偉:眷村文化是台灣文化重要的內涵之一。

沈副部長一鳴:謝謝委員,目前都列入重要的執行工作項目之內。

邱委員志偉:謝謝。

沈副部長一鳴:謝謝委員。

主席(何委員欣純代):請呂委員孫綾發言。

呂委員孫綾:主席、各位列席官員、各位同仁。剛剛很多委員關心眷村保存的問題,其實眷村文化是我們台灣過去特殊歷史背景的結晶,也是我們台灣獨一無二的文化資產,所以我認為眷村文化應該要好好保存。老舊眷村改建工程在2015年就已經全數完工,現在只剩下安置眷戶、相關區域維管以及活化工作,與地方合作文化保存的問題,其實我也有發現到他們開辦撥款進度比較緩慢,所以也會導致地區的文化保存會出現治安死角,這也可以顯現出政戰局可能在眷村保存的人力編制上面有些不足,就算有部分的外包人力,但是好像也不是做得很好,請教副部長,我們目前跟地方政府談判容積調派以及審議文資的進度如何?除了剛剛提到和派出所有簽訂支援協定之外,有沒有跟地方政府溝通,來增加我們維護管理的人力,以及巡視的頻率呢?

主席:請國防部沈副部長說明。

沈副部長一鳴:主席、各位委員。先跟委員做概略性說明,至於細節部分再請局長或處長說明。首先,我們在去年就已經修頒國軍老舊眷村文化保存計畫的評選以及開辦費的補助作業要點,目前我們撥款的要件與比例都有大幅增加,也放寬了,目前我們可以核撥15,700萬元做這些文化保存的工作,關於剛剛委員所提及的兩個問題,我請局長、處長就其專業來進行說明。

主席:請國防部政戰局聞局長說明。

聞局長振國:主席、各位委員。有關文化保存部分,目前我們和各地方政府文化局都已經做了密切聯繫,也獲得各地方文化局的支持,同時我們也和民間的文化協會合作,也遴聘了一些專家學者協助我們推動文化保存的相關事宜。

呂委員孫綾:我們與哪些縣市的文化局有做溝通的部分?

主席:請國防部政戰局眷服處張處長說明。

張處長榮順:主席、各位委員。目前我們跟全國的地方政府都有一些互動及合作,剛剛林委員所講的屏東,自從共和新村41棟建築被匡列為歷史建築之後,我們也積極跟文化部以及屏東縣政府溝通,屏東縣政府預計在這個禮拜四針對全屏東縣具有文資身分的眷村通盤檢討,畢竟我們整個作業不單單只是一個點,應該是以一個面來做處理。至於其他縣市,就國防部而言,目前全國有49處具文資身分的眷村,我們與各縣市政府的合作是非常密切,我們都有針對每一個眷村目前的執行進度做輔導管控。第二點,就眷服處而言,有鑑於我們在這方面的確不具專業能力,我們最近也已經完成遴聘專業輔導團,專業輔導團的成員都是學者專家以及文化部的文資委員等等,協助輔導我們所負責的13處文化園區。

呂委員孫綾:謝謝處長。麻煩你們提供你剛剛所講的眷村執行進度的內容。

張處長榮順:是,沒有問題。

呂委員孫綾:我認為眷村文化保存必須要長期性的關心,也是一個持續性的工作,必須提醒局長、處長以及副部長,我們一定要善加整合地方文史團體以及原眷戶的參與力量,我們也希望國防部未來針對這項業務能夠跟其他部會,以及地方政府進行合作,好好保存獨一無二的眷村文化建築。

沈副部長一鳴:謝謝委員指導,我們一定會配合委員的指導進行後續的工作。

呂委員孫綾:接下來,就營舍改建和優化的部分就教副部長,蔡總統自上任以來都非常關心國軍弟兄在營區內的生活設施和環境,所以我們也推動了興安專案,希望能夠讓國軍弟兄有一個良好且安全的生活空間,可是我們可以看到現在的氣候變化多端,極端氣候也有可能導致大規模土石流或崩塌等等災害,我們針對這個部分有沒有和其他部會進行災害潛勢區域的調查?例如前陣子農委會有做大規模的崩塌點研究,我們有沒有藉此機會盤點國軍營區在災害潛勢區內的數量?如果有的話,我們針對這樣的問題有沒有什麼因應措施呢?

沈副部長一鳴:謝謝委員的指導。我請局長就細節部分說明。

主席:請國防部軍備局房局長說明。

房局長茂宏:主席、各位委員。有關興安專案,我們總共規劃了99案,剛才委員提到災害潛勢區的安全問題,所有興安專案99案的規劃,我們跟內政部協調也查證清楚,都排除在潛勢區裡面這些高風險的地域,所以99案的安全顧慮都沒有問題,特別向委員報告。

呂委員孫綾:除了興安專案的99案都已經排除在災害潛勢區域之外,其他的營區有沒有可能在這樣子的範圍之內呢?你們有沒有做過盤點?

房局長茂宏:目前盤點之後沒有這個狀況。

呂委員孫綾:你確定全台灣所有的營區都沒有在災害潛勢區裡面?

房局長茂宏:對,沒有錯。

呂委員孫綾:我認為副部長也要注意,因為現在氣候變化非常多端,在災害發生時,我們都不希望國軍弟兄、姊妹的生活設施受到損害,甚至導致他們有生命危險,本席要提醒副部長在這個部分一定要再多加注意。

沈副部長一鳴:是,謝謝委員的指導,我們一定會配合辦理。

呂委員孫綾:謝謝。

主席(邱委員志偉):請李委員彥秀發言。

李委員彥秀:主席、各位列席官員、各位同仁。副部長,我剛才聽到你在回應呂玉玲委員的質詢,我要再確認一次,對於促轉會要你們了解、統計現在所有與「中正」相關的一些名稱,你們是什麼時候收到公文的?

主席:請國防部沈副部長說明。

沈副部長一鳴:主席、各位委員。719日收到的公文。

李委員彥秀:719日?

沈副部長一鳴:是的。

李委員彥秀:你也知道、有看到這個公文?7月就收到公文?

沈副部長一鳴:有看到。

李委員彥秀:部長有看到公文嗎?部長知不知道這件事嗎?

沈副部長一鳴:部長也知道這件事。

李委員彥秀:什麼時候知道的?

主席:請國防部政戰局聞局長說明。

聞局長振國:主席、各位委員。相關時間我們還要再查一下。

李委員彥秀:7月、8月、9月?

聞局長振國:我們是719日收到公文,通常我們大概在一個禮拜之內應該都會簽上去給長官……

李委員彥秀:那就奇怪了!你們莫名其妙!部長在這次總質詢的質詢台上,我詢問他知不知道這件事,在賴院長旁邊他回答:他不知道。上個會期我在同一個地點質詢,對於促轉會要求未來要不要改名這件事情,嚴部長說他會堅持,這必須是跟隨歷史的脈絡來處理,他也認為沒有改名的必要,怎麼到了總質詢台,應該要有的軍人風骨完全不見了,變成馬上配合促轉會,這是什麼立場啊?政黨可以輪替,軍人應該有的風骨和價值是不可以隨便改變的。

沈副部長一鳴:基本上,國軍一向是以尊重歷史的角度來看所有的事情。

李委員彥秀:你回去好好跟部長溝通一下!同樣的質詢地點、同樣的質詢時間,我在上個會期質詢的時候,他是一個答案;回到總質詢台、賴清德在旁邊時又是另一個答案,國防部到底怎麼了?對於這件事情,你們要給我一個具體的解釋。嚴部長在總質詢台上回答他不知道,依據你們剛剛講的,719日就收到公文,最晚8月、9月他也應該知道了吧!這件事情你們不用再回應我,你們好好說明清楚。

聞局長振國:委員,對不起……

李委員彥秀:軍人應該有的風骨完全不見,你不用說對不起!不要現在又跟我講另外一個答案,剛才跟我講了一個答案,不要現在又跟我講另外一個,你們國防部莫名其妙!

聞局長振國:跟委員報告,剛才……

李委員彥秀:你不用再回答了,你們仔細做說明。第二,接下來要就教眷改的問題,隨著時代和社會的改變,眷村中的房舍年久失修,為了配合國家政策,很多榮民是在艱困的環境下生活,所以居住安全成為國防部眷改很重要的部分,現在有一個國軍老舊眷村改建條例在進行,其實全世界只有我們台灣有眷村文化,國防部應該是最清楚的。

沈副部長一鳴:是的。

李委員彥秀:但是目前眷村保存的部分,事實上是跟文化部共同來做處理,我認為文化部或許有專業的文化保存人員,可是對於眷村文化的熟悉,我相信國防部應該是比文化部還要清楚了解的,這個主從關係到底是由你們主導,還是由文化部主導?我認為你們要思考清楚。

主席:請國防部政戰局眷服處張處長說明。

張處長榮順:主席、各位委員。事實上,大院在去年的關係文書當中也有提到,目前鑑於文化保存的部分沒有發展條例這樣的專法規範……

李委員彥秀:對,本席也支持這部分應該要有專法,我也非常關注這個部分。

張處長榮順:有關主從關係的部分,現在我們還在跟文化部積極溝通協調,文化部認為因為我們比較熟稔眷村的狀態,所以他們希望未來的主管機關還是回歸到國防部來……

李委員彥秀:你們支持這樣的作法嗎?你們不要推給文化部哦!

張處長榮順:報告委員,這部分我們責無旁貸,眷村畢竟是我們早年為了安置袍澤所興建的,所以在文化專法方面,我們也是希望未來能夠由國防部主導。

李委員彥秀:它有多元的省籍背景,包括集中式的居住型態等等,你們應該最容易掌握以往的人、事、物相關資料,文化部可能又隔了好幾層。過去雖然因為彩虹眷村的關係,讓眷村文化成為民眾關注的焦點,但在我看來,它畢竟只是在牆壁上作一些彩繪,藉此引起大家的注意,這與真正的眷村文化保存其實有一段很大的距離及差異,本席希望你們能夠儘速擬訂眷村文化保存相關條例。

另外,我認為國防部應該要加以主導,文化部只能予以協助,我希望在眷改後續相關條例當中,你們能夠思考清楚這樣的主從關係。

張處長榮順:謝謝委員。

李委員彥秀:請問目前編列多少預算來處理相關問題?

沈副部長一鳴:我們會配合委員剛才的指導來作……

李委員彥秀:你們現在編列多少預算來處理文資的保存工作?

張處長榮順:依照眷改條例當時所修正的規定,目前只有提撥4億元的初期開辦費,因此現在房舍的修復……

李委員彥秀:4億元的開辦費要做多少地方?

張處長榮順:全國13處的園區。

李委員彥秀:總共只有13處而已嗎?

張處長榮順:36處是被地方政府指定具文資身分的眷村,而國防部……

李委員彥秀:不管是被地方政府指定的36處或是由中央所指定的13處,後續要由誰來做?是由你們來做,還是由地方來做?

張處長榮順:未來也是由國防部來做。

李委員彥秀:對嘛!所以你不要跟我說只有13處嘛!

張處長榮順:因為36處的部分……

李委員彥秀:36處加上13處,如果確定未來全部都是由國防部來做的話,請問4億元的經費夠不夠?

張處長榮順:當然不夠,所以我們才說希望能夠訂定專法,這樣才能……

李委員彥秀:我希望能夠儘速訂定,否則該保存的沒有保存到,到時人家會認為這些只是不堪入目的老舊建物。現在我們來看一張照片,這是……

主席:李委員,你的發言時間已經到了。

李委員彥秀:請再給我30秒。

今天早上你們被台北市政府開了一張罰單,從照片上看起來這只是一間破舊的老房子,我們實在看不出來這是眷村應該要保存的文化,但本席要提醒你們,這是黎玉璽的故居,柯文哲說先開單再來談判,請問要談判什麼?是要促參嗎?

張處長榮順:原本黎玉璽故居準備要以促參的方式來做……

李委員彥秀:促參是由國防部來做還是由地方來做?

張處長榮順:由國防部來做,現在它是配合……

李委員彥秀:我必須提醒你們,如果要由中央來做,那就儘速去做,不要老是被人家開單,否則就代表你們的動作太慢。我不清楚柯文哲說先開單再談判到底是要談判什麼,難道是地方要這塊地嗎?現在有太多的土地都在國防部手裡,其實應該要有更多的發揮和使用才對。

張處長榮順:我用30秒的時間簡單向委員報告,有關黎玉璽故居的部分……

主席:你們待會再用書面向李委員答復。

沈副部長一鳴:謝謝委員指導,我們之後再用書面資料……

李委員彥秀:這麼重要的議題,是不是可以請你們回應完?

張處長榮順:關於黎玉璽故居的部分,有鑑於促參的方式太慢,所以台北市政府的公辦都更已經無償幫我們修復,預計在明年年底左右可以修復完畢,由國防部委外加以活化。

李委員彥秀:請你們把速度加快,未來擬定文化保存相關條例時,請你們知會本席辦公室,我對這方面有許多意見要提供。

主席:請大家以主席的裁示為主,而不是你們要講幾分鐘都自行決定。

請蔣委員乃辛發言。(不在場)蔣委員不在場。

請何委員欣純發言。

何委員欣純:主席、各位列席官員、各位同仁。上禮拜有媒體報導國軍軍眷住宅公用合作社的問題,雖然國防部發布新聞稿表示這個合作社是依照合作社法所成立的社團法人,它和國防部沒有關係,但媒體指出雖然目前國防部對其沒有指導及督導之責,不過過去它確實是因政策需要所成立的合作社。

主席:請國防部政戰局聞局長說明。

聞局長振國:主席、各位委員。過去我們是它的目的事業主管機關。

何委員欣純:過去都是,一直到後來修法之後才不是對不對?

聞局長振國:是的。

何委員欣純:一直到102年眷舍改建工程完畢之後,就不再有直接關係了對不對?

聞局長振國:對。

何委員欣純:請問副部長有沒有看過相關報導?其中還點名剛剛回答本席的聞中將。

主席:請國防部沈副部長說明。

沈副部長一鳴:主席、各位委員。我有看到這則報導。

何委員欣純:媒體點名政戰局局長聞中將涉入其中,請問國防部作何解釋?

沈副部長一鳴:國防部在當天有發布新聞稿,說明因為我們並不是它的業務主管機關,所以它的人事運用都是由合作社成員或其他有意願的人去向合作社申請。

何委員欣純:雖然依法沒有關係,但是媒體點名聞中將涉入其中。

聞局長振國:報告委員,我可不可以在這邊澄清一下?

何委員欣純:可以,我就是要給你時間澄清。

聞局長振國:記者報導的內容完全是錯誤的,目前我所知道的……

何委員欣純:所以你並沒有灌人頭進去當社員?你並沒有要求改選理監事是嗎?

聞局長振國:沒有,其實我並沒有這樣的權力,也沒有辦法有影響力,目前我已經找相關的法律人員,請他們……

何委員欣純:你們是不是有要求各軍種大量招募現役軍官加人眷宅社,並統一配票支持特定對象?

聞局長振國:我們沒有做這件事情,所以我準備對記者提告。

何委員欣純:我給你時間在這裡澄清,我覺得有就有、沒有就沒有,千萬不要在這裡講一講,到時候卻又被人家抓到你過往的言行舉止有刻意在做這件事!

聞局長振國:不會的。

何委員欣純:我為什麼要特地給你時間來澄清?雖然在法律上你們已經沒有直接的業務從屬關係,但因為眷宅社的社員都是現役軍人,如此一來就和國防部有間接關係,再加上這樣的報導如果沒有加以澄清,而只是單單用新聞稿來說明的話,事實上並沒有辦法說服大眾,那樣就會影響社會大眾對國軍的觀感,是不是?

聞局長振國:是的,謝謝委員。

何委員欣純:所以我今天才會給你時間澄清,我也希望你再進一步點出這些報導當中子虛烏有的部分,沒有就是沒有。

聞局長振國:好的。

何委員欣純:既然媒體報導指控你涉入其間的人事,那麼你就應該提出強而有力的證據加以澄清,因為你是現任的政戰局局長,所以更關係到社會大眾對於國軍印象的問題,而且這牽涉到利益的分配,所以本席也會繼續追蹤,雖然你們說這和你們沒有關係,但我會從內政部開始著手調查,進一步瞭解現在眷宅社握有這麼龐大的資金,當初到底是怎麼來的。

聞局長振國:好的,謝謝委員。

何委員欣純:接著我再請教副部長,剛剛其他委員也有提到現在眷改土地閒置及文化歷史建物一直都沒有整理的問題,本席比較關心的是針對文化歷史建物的部分,國防部、文化部及地方政府等相關單位該如何好好維護管理,並在符合文資法的要求之下活化再利用,我覺得國防部在這方面責無旁貸。

沈副部長一鳴:沒有錯。

何委員欣純:本席過去曾召開過許多次協調會,我發現國防部在這方面的動作及態度都非常消極被動,在此要拜託副部長,請你們一定要去做。

沈副部長一鳴:沒有問題,剛剛張處長已經講了,將來的專法會由國防部作為主政機關。

何委員欣純:另外,就募兵制而言,若要讓年輕人願意投身軍旅,除了福利、薪資之外,最重要的是關注他們居住的地方,現在有許多營區的房舍都很老舊,本席一直在地方上與國防部等相關單位進行協調,我曾經建議針對職務宿舍的部分,希望能夠用眷改地來跟地方政府合作,除了可以合作長照、社福等事業之外,其實還可以合作興建社會住宅。在和地方政府合作之後,國防部可以分回部分比例的房舍,這些分回來的房舍可以就近當作營區的單身職務宿舍。

沈副部長一鳴:委員指導得非常正確,我們已經有相關規劃,其實我們所掌控的眷舍也會以有償的方式來與地方政府進行社會住宅的協議。

何委員欣純:現在規劃到什麼程度?

沈副部長一鳴:有關進度的部分,我請張處長來說明。

主席:請國防部政戰局眷服處張處長說明。

張處長榮順:主席、各位委員。事實上,社會住宅是一項很重大的政策,目前我們在桃園提供好幾十公頃的土地與桃園市政府開辦社會住宅,後續有些地方政府向我們提出需求的,我們都會站在配合的角度加以處理,一來可以去化我們的一些土地,避免閒置……

何委員欣純:應該說是合作,而不是配合。你們的土地閒置在那邊也不是辦法,像台中就有好塊土地都是眷改地,現在都是用欄杆圍起來閒置著。

張處長榮順:報告委員,關於台中市政府來文,我們都有積極配合現地現勘。

何委員欣純:那幾塊眷改地剛好都位於營區附近,看到那些土地放在那邊好幾年、雜草叢生,我都覺得於心不忍。

張處長榮順:其實我們也一直在等待,如果市府那邊評估可行的話,我們都可以配合辦理。

何委員欣純:進一步的計畫請再提供給本席好不好?

張處長榮順:好的。

何委員欣純:我希望能夠促成這件讓大家都能雙贏的事情好不好?

沈副部長一鳴:謝謝委員的指導,我們會加以配合並提供書面資料給委員。

何委員欣純:好的,謝謝。

沈副部長一鳴:謝謝委員。

主席:請孔委員文吉發言。

孔委員文吉:主席、各位列席官員、各位同仁。請問副部長知不知道霧社事件?

主席:請國防部沈副部長說明。

沈副部長一鳴:主席、各位委員。知道。

孔委員文吉:那你說明一下什麼是霧社事件好不好?

沈副部長一鳴:霧社事件就是日本第八聯隊轟炸機攜帶毒氣彈對我們霧社的原住民進行攻擊,造成大量原住民死傷。

孔委員文吉:霧社事件發生於19311027日,為了反抗日本殖民政府的壓迫及專政,南投縣仁愛鄉賽德克族莫那魯道率領族人發起一場聞名中外、可歌可泣的歷史事件,當時日本殖民政府從屏東陸軍第八飛行聯隊派了好幾架次的飛機到霧社上空施放毒氣彈,從19301028日開始轟炸,一直到1121日飛行部隊撤退為止,他們使用瓦斯彈,投彈近千枚。當時莫那魯道族人節節敗退,他們到了山上之後開始打叢林戰和游擊戰,日本軍隊始終攻不下來,所以就用飛機來施放毒氣。

本席實在搞不清楚為什麼現在陸軍航空特戰指揮部還要在屏東大聖西營區設置公共藝術來緬懷日本陸軍第八飛行聯隊?為什麼還要紀念這個屠殺賽德克族人的飛行聯隊?為什麼會有這樣的構想?

沈副部長一鳴:在此先向委員作四點說明:一、國軍針對公共藝術的設置絕對不會採用破壞族群和諧的意象或內容。二、這次陸軍航特指揮部傘訓中心所設置的公共藝術其實是以發揚中華民國傘兵忠義剽悍及勇猛頑強的特戰精神為主,他們訂出了四大主題,所以這次的公共藝術……

孔委員文吉:但是在公共藝術的招標設計當中,陸軍航空特戰指揮部的確提到了日本殖民政府的陸軍第八飛行聯隊,這些在招標書當中都有寫到,請問你們到底是要紀念什麼?

沈副部長一鳴:再向委員報告後面比較重要的兩點:一是在這次應徵廠商所提供的公共藝術作品當中,統統都沒有要紀念日軍的意象或內容……

孔委員文吉:那為什麼招標書裡面有寫呢?

沈副部長一鳴:這部分我請陸軍司令部楊參謀長來說明。

孔委員文吉:為什麼招標書要寫這些呢?其中提到這是日本殖民政府最早的常駐航空軍事單位,當時台灣總督府基於「理蕃」上的需要,於1919年在警務局下設置「警察航空班」,因為有其歷史價值及歷史意義,所以你們要加以紀念。請問公共藝術招標書上有沒有這樣寫?

主席:請國防部陸軍司令部楊參謀長說明。

楊參謀長海明:主席、各位委員。在此必須再次強調,國軍絕對不會紀念曾經對我們國家有侵略歷史的對象,也絕對不會有任何傷害族群和諧的意象及設置。有關這項公共藝術設置的部分,當時是委外辦理,他們就大聖西營區在屏東機場的一部分作歷史脈絡的說明。目前第一階段初選的結果,從13家廠商當中所選出的5家,統統都符合剛才副部長所說要發揚傘兵忠義剽悍及勇猛頑強的特戰精神……

孔委員文吉:現在陸軍航空特戰指揮部已經造成了很大的爭議,既然你們強調不紀念日本殖民政府這段殘酷迫害族人歷史的話,那麼本席主張這筆755.5萬元的公共藝術設置經費必須全數刪除。

民進黨政府一直說要促進轉型正義,但卻只有清算1945年至1992年這段期間,也就是清算蔣介石來台之後的政權、清算國民黨,但是對於1945年以前的部分呢?以往原住民委員提出的版本是針對高砂義勇軍、慰安婦、霧社事件等等,也就是要盤點至1935年的部分,但民進黨卻說這並不是促進轉型正義的範圍,你們不把原住民族的轉型正義納入、將其視為轉型正義的一環也就罷了,現在竟然還要紀念日本陸軍第八飛行聯隊!他們當時派了好幾架次的飛機攜帶毒氣彈來進行種族屠殺,殘害我們的賽德克族人,這是什麼樣的政府啊!這件事已經造成原住民族人強烈的反彈,到底什麼叫做轉型正義?我們現在要求蔡英文道歉、要求行政院院長賴清德道歉、要求國防部嚴部長道歉,因為我是賽德克族的立法委員,所以在此要提出這項沈痛的抗議。

沈副部長一鳴:我們瞭解委員的指導,在此也要向委員報告,國軍有許多袍澤都是原住民,我們非常感謝原住民同胞跟國軍一起打拚、守護家園。在此必須再次強調,我們在公共藝術上的設置絕對不會選用那些可能造成族群破裂或破壞和諧的內容及意象。針對剛才委員所提及公共藝術設置經費的部分,會後我們再請陸軍司令部向委員作詳細的說明,這部分還請委員支持,謝謝委員。

主席:請吳委員志揚發言。

吳委員志揚:主席、各位列席官員、各位同仁。我覺得國防部對有些事情的處理效率實在太低了!舉例來說,桃園市龜山區陸光二村呂秀英等五百戶申請給付短發之輔助購宅款一案,請問國防部到底處理到哪裡了?該案業經最高行政法院於104225日判決,迄今已逾兩年半還發不下來。過程中有好幾位委員,包括本席在內都開過好幾次協調會,可是你們每一次都能找到新理由,一下子說要查明,一下子說要行政作業,一下子簽呈有問題要重簽,一下子又是誰調職,請問你們到底辦不辦?

主席:請國防部沈副部長說明。

沈副部長一鳴:主席、各位委員。有關該案細部執行進度,我請業管處長來向委員說明。

主席:請國防部政戰局眷服處張處長說明。

張處長榮順:主席、各位委員。有關陸光二村呂秀英等五百戶申請給付短發之輔助購宅款一案,法院確實判決了,今年度主要作業也向退輔會及基管會報備,並已開完會議,正確認後續的補償作業中。目前最新進度為:我們針對五百戶眷戶未來核退多少錢、每個階級核退多少錢的相關說帖及金額都已經算出來了,預計11月份將召開說明會議,這五百戶依照他們當時應該要退還金額……

吳委員志揚:你們在金額方面的資料完不完整?

張處長榮順:完整。

吳委員志揚:當初在爭議時,其實你們就已經知道金額多少,只是等法院來決定給或不給。但法院早在兩年半前就判決下來了,你們怎麼會算得這麼慢?你知道有多少伯伯因為等不下去往生了?

張處長榮順:但因為是退還補償款,所以必須做精準的核算,而且我們也怕一旦算錯,未來會產生更大的……

吳委員志揚:為什麼之前會說簽呈有問題?到底是什麼簽呈有問題?

張處長榮順:不是簽呈有問題,是因為五百戶的核算金額太大,故必須逐戶核算所欲補償的金額。加上主計與監察在審核過程中發現我們算錯,因而必須重複進行核校與勾稽,現在已經沒問題了。

吳委員志揚:沒問題了?那何時發放?

張處長榮順:預計11月做說明,因為必須讓每個住戶都瞭解每個人退多少錢?又是怎麼計算的?務必讓每個住戶都清楚國防部如何核算金額以及有無錯誤。

吳委員志揚:什麼時候發?

張處長榮順:說明後若住戶無其他問題接著就可以造冊核發。

吳委員志揚:沒問題的可否馬上發?還是只要有一戶有問題就得重簽?

張處長榮順:不會!如果住戶個別有問題,就個別脫鉤處理。總之我們會先進行說明,沒問題的就可以先核發。

吳委員志揚:年底前可否解決這問題?

張處長榮順:我們一定在年底完成。

吳委員志揚:我覺得這件事並不是那麼複雜,再說你們連飛彈彈道都算得清楚,為什麼幾坪房子補償多少錢會這麼難算?之前有人為了錢而起爭議嗎?

張處長榮順:之前針對全部補償或訴訟標的那五百戶來做補償有過爭議。

吳委員志揚:副部長聽過這件事嗎?

沈副部長一鳴:我聽過這件事,但細部進度與爭議何在我不清楚。

吳委員志揚:您能接受這種效率嗎?

沈副部長一鳴:若誠如委員所說,法院於104年即判決下來的話,那麼確實需要加緊。

吳委員志揚:我老實告訴你我的感受,並非這件事很難辦,而是大家都不想辦!因為大家都不想辦,所以一旦有人升遷,接手的就說不是原承辦人……

沈副部長一鳴:我在此向委員保證,年底前會把這件事處理完畢。

吳委員志揚:這就像法官在受理案件時,因為知道自己多久後會調走,於是故意拖延審判,這樣就可以不用寫審判書,之後新的法官接手只能重來一次!

沈副部長一鳴:處長剛剛已經說明過,這件事會儘量在年底前處理完畢。

吳委員志揚:不是儘量喔!

沈副部長一鳴:一定會處理完畢!

吳委員志揚:我要求你們務必在預算審查結束前,把這個案子處理完畢!

沈副部長一鳴:只要住戶沒意見即可;即使有住戶有意見,我們也可以分開處理,這樣應該可以把沒有意見的住戶處理完。

吳委員志揚:再讓我看到拖延,那麼對不起,你們的預算會很難過!

沈副部長一鳴:謝謝委員,我們一定會……

吳委員志揚:屆時我會主動前往監察院告發!你們這種行政效率總得糾正一下吧?

沈副部長一鳴:是,謝謝委員指導。

吳委員志揚:加油!

沈副部長一鳴:是,謝謝委員指導。

主席:接下來登記發言的黃委員昭順、林委員德福、鍾委員佳濱及鄭委員天財均不在場。

登記質詢委員除不在場者外,其餘均已發言完畢,報告及詢答結束;本日會議有委員王定宇、馬文君及江啟臣提出書面質詢,列入紀錄,刊登公報,請相關單位於兩週內以書面答復;委員於口頭質詢時未及答復部分或要求補充資料者,亦請相關單位於兩週內提供。

委員王定宇書面意見:

一、近3年國軍文藝中心各廳辦理展演場次逐年遞減,閒置狀況嚴重!

國軍文藝中心現有戲劇廳、藝術一廳及藝術二廳等三活動場地,主要提供國軍、榮民(眷)、後備軍人、學校與社會各藝文團體集會表演與展覽場所。然而近來外界於渠等各廳舉辦活動之需求日益降低,致各廳閒置場次或天數之比率逐年提高(表1)。戲劇廳2015年度至2017年度(截至8月底止)閒置場數比率分為54.2%59.4%60.0%;藝術一廳閒置日數比率為31.1%53.3%67.1%;藝術二廳辦理活動日數比率更不及1成,各年度閒置日數比率分為90.3%92.2%94.2%

()請貴主管機關提供本席針對此三處藝文中心閒置率高之因應作為,如何精進使用效能、妥謀對策,俾增裕基金收入。

()請貴主管機關提供本席針對此三處藝文中心2018年各廳之年度可辦理活動場數或日數、實際辦理活動場數或日數、閒置無活動之場數或日數、以及閒置比率等資料。

()請檢附此三處藝文中心近三年之年度業務收入資料。

表一、國軍生產及服務作業基金,福利事業國軍藝文中心2015年至2017年各廳運用狀況表

年度

戲劇廳

藝術一廳

藝術二廳

年度可辦理活動場數或日數

實際辦理活動場數或日數

閒置無活動之場數或日數

閒置

比率

年度可辦理活動場數或日數

實際辦理活動場數或日數

閒置無活動之場數或日數

閒置

比率

年度可辦理活動場數或日數

實際辦理活動場數或日數

閒置無活動之場數或日數

閒置

比率

2015

1080

495

585

54.2%

360

248

112

31.1%

360

35

325

90.3%

2016

1080

438

642

59.4%

360

168

192

53.3%

360

28

332

92.2%

2017

720

288

432

60.0%

240

79

161

67.1%

240

14

226

94.2%

2018

請提供本席最新資料

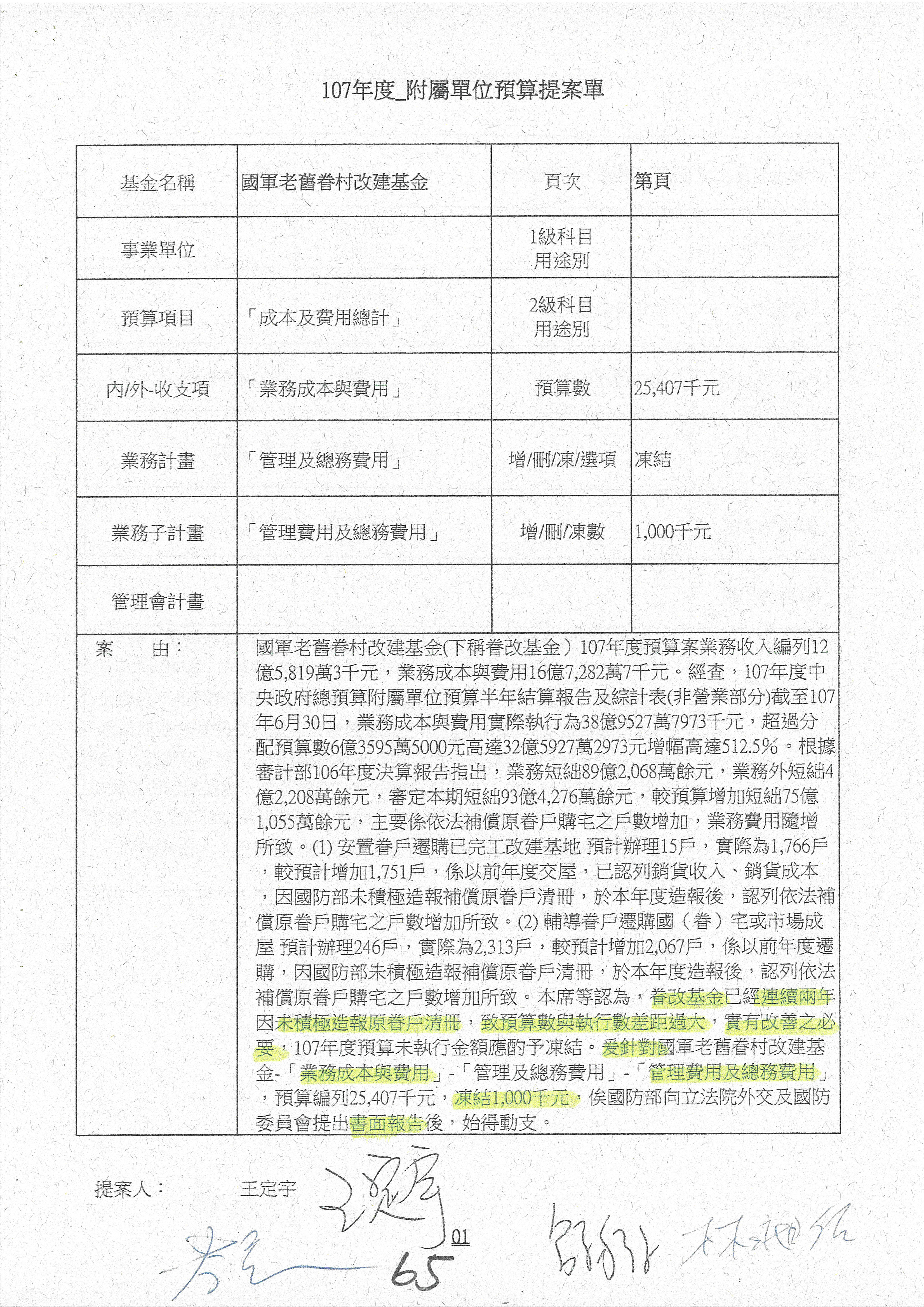
二、老舊營舍整建,計畫期程將屆,進度嚴重落後!

營改基金2018年度預算案中,針對全台28處老舊營舍整建計畫,共計編列395,8593千元,2017年底各營區工程累計已編列預算數97.74億元,截至201708月底之累計執行數70.36億元,整體執行率僅71.98%,其中部分營區之整建工程執行進度有嚴重落後情形(表二)。

()請貴主管機關提供本席針對工程執行率低之原因與因應作為。

()請貴主管機關提供本席全台28處老舊營舍整建計畫目前最新之執行率。

表二、截至201708月底,營改基金國軍老舊營舍整建計畫各營區工程進度明細表

Shape3

單位

計畫名稱

計畫期程

總預算數

(元)

2018年度預算數(元)

截至2017/08執行率

陸軍

雙連坡營區新建工程

2011-2018

14.20

8

46.11%

砲兵關廟校區遷建

2012-2019

68.17

7

54.10%

下華興營區新建工程

2012-2018

1.61

0.6

21.91%

陸軍職舍新建工程

2016-2019

5.62

2.3

28.23%

鵲山營區新建工程

2017-2019

1.75

0.1

1.76%

湖口營區新建工程

2017-2019

9.76

2.5

13.21%

海軍

烏坵營區新建工程

2011-2019

3.55

1.35

38.94%

空軍

馬基隊餐廳新建工程

2016-2018

0.45

0.31

6.67%

新竹基地聯合寢室大樓新建工程

2017-2019

9.33

3.07

17.12%

東沙營區新建工程

2017-2020

0.94

0.05

24.86%

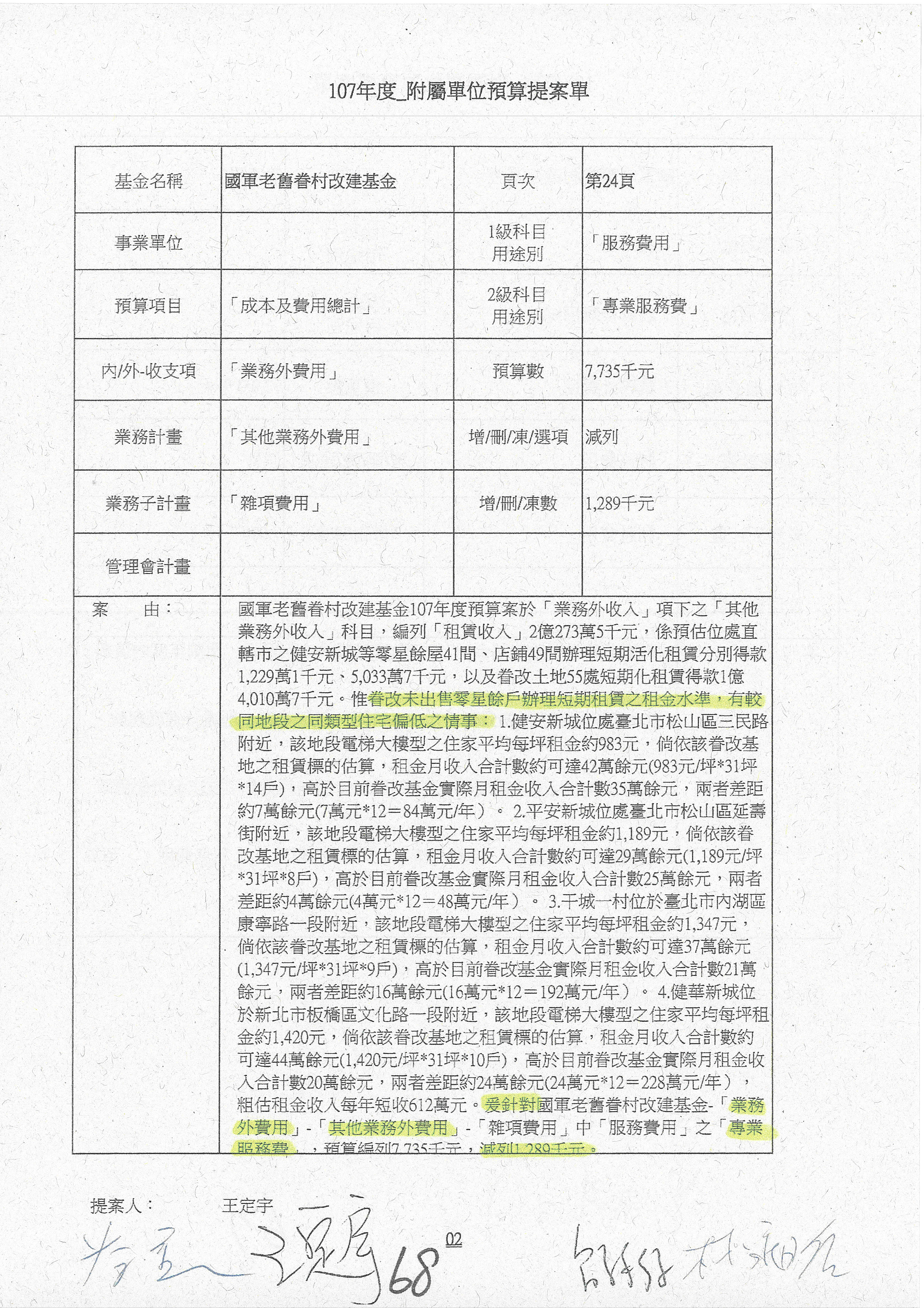
Shape4 、零星餘戶短期租賃,租金明顯低於市場行情,是否衍生違法轉租謀取暴利情事?!

根據「國軍老舊眷村改建新建住宅商服設施標租及出租處理作業要點」規定,辦理零星餘戶短期租賃,俾創造收益挹注基金收入,主要參考財政部國有財產署及臺北市之相關作法,以3年為一期,採公開標租或逕予出租等方式。

4處眷改基地實際月租金總收入為102萬餘元,若以市場行情價計算,該地段每月租金總收入應為153萬餘元,合計月短收51萬元、年短收租金高達612萬元!

如表三,相較於同地段之同類型出租住宅之平均租金水準,眷改基金租金水準普遍存在偏低現象,此一租金落差現象,存在套利空間,恐有不肖人士透過轉租以謀取不當利益!

()請貴主管機關提供本席眷改基金辦理短期租賃之零星餘戶最新租賃收入情形。

()租賃標的租金水準遠低於市場行情,恐遭不肖人士不當轉租賺取租金差額,請貴主管機關提供本席定期巡查作為,如何遏阻不肖人士違約轉租謀取暴利情事之對策。


表三、眷改基金2017年度截至10月底辦理短期租賃之零星餘戶租賃收入情形

Shape5 市別

區別

眷改基地

戶數

坪型

租金月收入合計數

(元)

平均每坪租金

(元)

該地段電梯住家大樓平均每坪租金(元)

台北市

松山區

健安新城

14

30-34

352,347

81282折)

983

平安新城

8

26-34

254,504

102686折)

1,189

內湖區

干城一村

9

30-34

213,300

76556折)

1,347

新北市

板橋區

健華新城

10

28-34

204,525

66046折)

1,420

共計4處眷改基地

41

26-34

1024,676

以平均每戶坪數31坪計算

根據國內房屋租售媒合網站查詢資料(201711月)

Shape6

委員馬文君書面意見:

營改基金其最主要目的是為了提升官兵生活設施所設立,然經查該基金107年度老舊營舍整建計畫也僅編列28395,8593千元,但未來新建國軍歷史博物館預算卻高達326,439萬餘元,請國防部說明該國軍歷史博物館成立之目的?效益評估?另說明國軍老舊營舍尚有多少還未納入整建計畫?預估還需多少預算?提出說明。

委員江啟臣書面意見:

一、軍營舍及設施改建基金「委辦案件」多落後,國防部監管束手無策?

部長,國軍營舍及設施改建基金內容中,有些案件是由軍方自行辦理,有些案件會依照政府採購法委託地方政府或需用地機關辦理,而這些委外辦理的案件多是民間關心的案件,例如,砲兵關廟校遷建案也是台南地區民眾關注的工程,另如,委辦高雄市政府的旗津營區污水下水道接管工程,這些案件都是目前國軍營舍及設施改建基金中進度落後的案件。

Shape7 畫名稱

全案預算

(元)

本年度可用

預算數

累計至9月底

支用數

年度執行率

%

砲兵關廟校區遷建

6,817,324,000

1.771,209,261

215,298,097

12.16

jQ專案

922,901,000

209,999,267

15.977,561

7.61

Shape8 營旗津營區汙水下水道接管工程

1,152,790,000

124,093,000

5,125,258

4.13


對於軍方自主辦理的建設工程,每個月都會依照「工程檢討會實施計畫辦理」做一次的檢討,而且承辦人員可依照「國軍執行軍事工程獎懲作業規定,實施獎懲,對於工程的進度考核明確可行。那如果委外辦理呢?目前國防部委外辦理的檢討考核機制是什麼?是不是除了跟委辦單位開會之外,沒有任何對於委辦機構的監管機制?

根據本席的調查目前針對委外辦理的工程是依據政府採購法第40條:機關之採購,得洽由其他具有專業能力之機關代辦。當初設立此條文是為沒有工程採購能力的機關設置,例如中小學要興建大樓,採購入員都是教師兼辦,沒有專業的工程採購能力,才會委外辦理。國防部本身具工程採購的能力,應該原則是自己辦理採購,例外才委外。請問國防部目前什麼樣的工程會委託其他機關辦理?什麼工程會軍方自己辦理?

此種委辦案,是可以增加地方政府的財政的,本席目前取的一份國防部委外辦理的合約,委託的機關可以取得全案工程管理費用的80%,但是委辦的單位延遲、怠惰辦理,國防部沒有任何方式可以要求對方是嗎?本席在質詢前詢問國防部,國防部回答說委辦的機構都很積極辦理,因為地方政府也期待完工。但我們看到實際上落後的都是委外辦理的工程案件,而且國防部還沒有監管的機制?這是委託辦理的常態嗎?

第 五 條  工程管理費:

本工程之工程管理費按下列規定分配使用:

一、甲方分配全案之工程管理費百分之二十。

二、乙方分配全案之工程管理費百分之八十、為乙方代辦費。

三、乙方應於年度經費需求計畫書內,依分配額度及作業進度逐年編列工程管理費(不得超出附表三之標準),並由乙方籌措所需經費墊支,俟甲方領取土地及改良物等補償費後辦理歸墊。

另外還有一個問題,國防部委外辦理的工程,目前是由委辦的單位發包,部分案件從規劃設計、施工、驗收,全程都是由委辦單位在執行與發包,國防部又沒有監督的機制,當立法院要監督的時候是誰應該負責?立法院對國防部要求如期如質完工,國防部也只能兩手一攤說沒辦法?

委辦把一件單純的工程案件,兩方的關係(政府與包商)變成更複雜的三方關係(中央政府、地方政府、包商),其中國防部還不能要求委辦單位,權責不符。

部長,是否可以訂立「委辦其他機關的標準」與「加強委辦機關的監管機制」?

二、國軍促進轉型正義是社會更和解?還是社會更撕裂?

請問部長,大聖西營區新建工程「公共藝術設置公開徵選簡章」指出必須將屏東機場過去是日本陸軍飛行第八聯隊駐紮的歷史陸軍航空特戰指揮部空降訓練中心納入設計,是您的理念嗎?

日本陸軍飛行第八聯隊,在霧社事件時期曾派出四架飛機以毒氣彈對付南投霧社的抗日原住民,您認同設立與紀念日本陸軍飛行第八聯隊相關的公共藝術嗎?

此次大聖西營區公共藝術引起各界反彈,陸軍回應:絕不採納傷害族群和諧的提案,但問題是陸軍有什麼能力評估這個提案是否傷害族群和諧?這個招標簡章公布的時候就是沒有考量到過去的歷史脈絡與族群和諧才引發反彈,那現在還是要持續納入這樣的理念嗎?有可能紀念日本陸軍飛行第八聯隊的歷史又不傷害原住民的情感嗎?

促轉會日前發文給各機關部會及地方政府,要求清查轄下兩蔣紀念物、兩蔣銅像、中正路名、中正校名。國防部26日證實已接獲公文,目前正在清查中。

部長在今年三月時曾經表態陸官不會改校歌,中正預校不會改名。

嚴德發:陸官不會改校歌中正預校不會改名

那部長您現在的態度為何?目前促轉會要求統計數量,下一步如果要求清除或是更名,國防部會如何反應?如果總統堅持要中正撤出國軍中,包含校名、路名、建物名稱、軍歌歌詞與紀念銅像,你會配合辦理還是以辭職明志?

三、陸辦「香山論壇」公開與美方嗆聲,兩強相爭,台灣怎麼辦?

據報載,大陸「國防部」舉辦香山論壇,本屆除有67個國家和7個國際組織派官方代表團,其中包含16位國防部長與26位副部長級的官員出席,並有82名國外專家學者參加,其規模和級別創歷史新高。

在這個會場上,大陸國防部指出在「中國和東盟國家的共同努力下,南海局勢總體趨穩向好。但樹欲靜而風不止,美方頻繁派艦機赴南海並拉攏域外國家在南海搞針對性極強的聯台軍演和巡航,這才是在南海搞軍事化。」

香山論壇中其中一個子議題也受到新聞關注「新冷戰會到來嗎?」目前美國經國防經費增至7,160億美元,五角大廈估算中國2017年國防支出超過1,900億美元,兩國可能有陷人「軍備競賽」的趨勢。

從最近大陸國防部的發言與國防預算成長的趨勢可以看得出來,中美不僅在貿易上交戰,中美在軍事上也漸趨緊張,持續升溫;中美兩國在國防議題上的漸趨緊張,部長,我們有什麼因應該作為?是沒有反應嗎?裝作沒事發生嗎?還是會有什麼動作?

美國國防部長馬蒂斯說,中國國防部長將於下星期訪問華盛頓,繼續就美中軍事關係的問題舉行會談。上周的香山論壇可以知道大陸非常的在意美軍航行台灣海峽,台灣問題也在香山論壇上是爭議的焦點,那這次中美國防部長的會面,台灣問題可能就會是焦點之一,「美中國防部長會談什麼問題?會怎麼談?」國防部有沒有掌握?台灣會不會是在兩國競爭下的犧牲品?

委員黃昭順書面意見:

民進黨政府推動轉型正義,將屠殺原民日軍部隊要求設置公共藝術紀念。陸軍航特部近期為屏東大聖西營區公共藝術招標,徵選主題之一包括呈現當年駐紮在屏東的日本陸軍飛行第八聯隊相關歷史與文化,招標書以正面肯定的語氣說明第八聯隊背景,卻隻字未提第八聯隊當年以毒氣彈對付南投霧社的抗日原住民。

蔡英文政府上任後,對於日據時期遺物極盡保護能事,卻以轉型正義之名拆解蔣中正總統代所留下來的歷史產物,同樣是歷史,卻有不同待遇,顯示蔡政府對於轉型正義的兩套標準,太過於明顯的操作。蔡政府面對原住民的轉型正義,看不到具體的進度跟成果,現在卻要紀念曾讓原住民難過的歷史遺跡,這對原住民來說是第二次的傷害。

另外就眷改條例第22條係以補足過去眷改條例因為立法缺口而造成眷戶權益受損的問題。明確確保「不同意改建戶」基本權益之補償,補償程度一定較「違佔建戶」為佳,但不超過「原同意改建戶」。其次為、「不同意改建戶」之點還房地時限,由「三個月」延長至「六個月」。透過修法來回應大法官釋憲所提及之眷改條例雖合法合憲,但應當更保障民眾的呼籲。

惟經國防部檢討後,雖已較原始對不同意改建原眷戶之處置已有善意回應,然檢視其內容與上端大法官釋文精神「較違占建戶還不如」及「法益均衡」顯然還有落差!國軍老舊眷村改建本係政府德旨,迄今澤披眷戶幾達9成以上,維護國軍袍澤眷屬功不可沒,惟其間極其少部因故未能完全配合遭致興訟,實屬不幸!纏訟眷戶身心俱乏,其境悲慘實違國軍老舊眷村改建原旨,為補強罅隙減少怨懟,避免因眷戶持續占用眷(房)地,及爭訟費時勞民傷財,影響眷村改建整體工作完成;建請國防部在眷改工作的最後一哩路,多念及渠等功在國家辛勞,考量得有在違占建戶與同意改建之原眷戶之法理均衡權益保障,以明確彰顯政府照顧國軍(榮民)袍澤及軍(榮)眷之德旨。

據眷改條例第23條規定,違占建戶尚享有補償後拆遷,提供興建住宅依成本價格價售,及提供優惠貸款等權益,大法官釋字第727號解釋對於不同意改建之原眷戶補償權益,雖未喻知具體之救濟方法,然觀其意旨,應已明白論知『不同意改建之原眷戶,得享有之權益應介於同意改建之原眷戶輿違占建戶之間』。

問題:本席就教部長:

一、請問這種日本殖民政府對原住民殘暴虐殺的歷史為什麼要保留紀念?部長您同意嗎?為了能夠給社會提供安居樂業的職場環境,再次要求政府正視各機關約聘僱人員的訴求重點!

二、本席要求部長立即向行政院院長表達原住民的心聲及立刻停止設立在屏東大聖西營區公共藝術!

三、而國防部就因應司法院大法官釋字第727號解釋文,指出所研擬眷改條例修正;僅及於給予眷戶拆遷補償款,其他權益均付之闕如,如此反使原合法之原眷戶補償權益仍遠不如原非法之違占建戶,顯然有關法益之權衡仍未臻於妥適。

主席:現在休息10分鐘。

休息

繼續開會

主席:現在繼續開會。宣讀107年度中央政府總預算案附屬單位預算國防部主管非營業基金。

主席:現在宣讀提案,共計51案,加主決議後為55案。

(進行協商)

主席:現在處理國軍生產及服務作業基金,共51案提案,4案主決議,現在逐案處理。

處理第1案。提案人為蔡委員適應。國防部意見呢?

房局長茂宏:同意依委員提案辦理。

主席:1案、第2案併案處理。國防部生產事業銷售收入原預算編列550,7323,000元,增列10億元;其他業務外收入原預算編列3,9627,000元,增列6,000萬元。若各位無異議,照案通過。

處理第3案、第4案。提案人分別是林委員昶佐、蔡委員適應。請林委員發言。

林委員昶佐:3案軍醫局有派人來溝通,也認為增列部分太高。經說明原因,係因支出增多,所以僅能調高318萬元,這部分我可以接受。

主席:3案增列318萬元,國防部意見呢?

陳局長建同:同意。

主席:3案依林委員建議增列318萬元。

4案蔡委員提案增列1,500萬元,國防部意見呢?

陳局長建同:建議增列500萬元。

主席:蔡委員同意嗎?

蔡委員適應:同意。

主席:4案增列500萬元。

處理第5案業務外收入。提案人是蔡委員適應,增列850萬元。

丁參謀長大成:我們同意。

主席:處理第6案。提案人蔡委員適應,增列950萬元。

聞局長振國:我們同意委員提案。

主席:6案增列950萬元。

處理第7案。是蔡適應委員提案。

陳局長國勝:我們同意依委員提案增列5,000萬元。

主席:7案增列5,000萬元通過。

處理第8案。提案人王委員定宇不在場。王委員提議凍結10萬元,由於王委員不在場,故預算照列。

現在併案處理第9案至第15案,均與管理及總務費用有關。

9案係黃委員偉哲提案,但黃委員不在場,故預算照列。

10案係何委員欣純提案。其餘王委員定宇、馬委員文君、蔡委員適應均針對公共關係費有提案,請國防部說明。

房局長茂宏:9案建請免予凍結……

主席:現在處理第10案至第15案。

房局長茂宏:有關第10案至第15案公關費部分,為持續推動行銷工作,故建請委員同意免予減列及凍結。

主席:既然如此,預算是否照列?

蔡委員適應:同意。

主席:公共關係費照列。

處理第16案。提案人為黃委員偉哲。由於黃委員不在場,故預算照列。

處理第17案。提案人為江委員啟臣。本案有連署委員在場嗎?江委員係提案凍結,由於提案人及連署人均不在場,故預算照列。

處理第18案、第19案。這兩案都是凍結案,請呂委員孫綾發言。

呂委員孫綾:由於已經有說明了,所以林昶佐委員同意撤案,請相關單位提供書面報告。

房局長茂宏:謝謝。

主席:18案、第19案照列。

處理第20案、第21案。由於提案委員都不在,所以預算是不是照列?

呂委員孫綾:21案的提案人是林昶佐委員,他要求提供書面資料。

主席:好,請國防部提供書面資料。

房局長茂宏:沒有問題。

主席:20案、第21案照列。

處理第22案。

陳局長建同:這個案子是併案處理。

主席:好,我們最後再來處理。

處理第23案至第27案。

呂委員孫綾:23案和第26案是林昶佐委員的提案,本席也有連署,請相關單位說明。

陳局長建同:軍醫局建議刪減100萬元。

主席:23案至第27案我們同意減列100萬元。

處理第28案。請馬委員文君發言。

馬委員文君:在催收方面,本席認為,對於弱勢或貧困清寒的人可以給予一些方便,可是有些可能是我們沒有作為,應該催收而沒有催收,所以本席建議對這個部分減列。

陳局長建同:我們建議減列100萬元。

主席:馬委員,減列100萬元可以嗎?

馬委員文君:好。

主席:28案照馬委員的意見減列100萬元。

處理第29案至第31案。這3案是針對主計局的勞務成本,請主計局說明。

陳局長國勝:我們建議併案處理。

主席:併哪一案?

陳局長國勝:就是第29案至第31案併第34案、第35案還有第36案,這些案子都是關於官兵活動中心,其實它已經裁撤了,所以我們同意照委員的意見整個減列。

主席:減列的額度是多少?

陳局長國勝:就是包含第6案,整個業務成本總額2,8091,000元全數減列。

主席:請問各位,有無異議?(無)無異議,全數減列。

接下來我們處理第32案。這是蔡委員的提案,要減列300萬元。

楊參謀長海明:我們陸軍同意依委員的提案辦理。

主席:32案減列300萬元。

處理第33案。請馬委員發言。

馬委員文君:其實訴訟費用已經明顯減少非常多了,那為什麼還要編這麼多?請提出書面報告並經同意後始得動支。

主席:本席建議不要凍結而直接減列。

馬委員文君:可是他們已經用了。那就刪減一部分,請提出書面報告,其實訴訟費用的金額已經降低了,為什麼還要編這麼多?

丁參謀長大成:因為我們今年都沒有訴訟案件,所以我們同意直接減列。

馬委員文君:江啟臣委員請你們提出書面報告來說明你們有什麼精進的作為。

主席:33案減列20萬元並提出書面報告。

處理第36案。

陳局長國勝:36案已經併案處理了。

主席:處理第37案、第38案。請馬委員文君發言。

馬委員文君:由於執行的績效可能並不是很好,所以我們希望減列,你們有沒有意見?

主席:馬委員建議減列200萬元,國防部有沒有意見?

聞局長振國:37案和第38案可不可以併案處理?因為這兩個案子都是同一件事情,而且科子目都一樣,我們建議併案刪減200萬元,免予凍結。

主席:37案、第38案減列200萬元。

處理第39案。

由於提案的李彥秀委員不在場,所以預算照列。

處理第40案。請呂委員孫綾發言。

呂委員孫綾:林昶佐委員希望能夠凍結,在提出書面報告後始得動支。

主席:本席建議不要凍結,直接減列好不好?不過還是要提出書面報告。

聞局長振國:我們建議只要減列50萬元。

主席:40案減列50萬元,請國防部提出書面報告。

處理第41案。這是蔡委員的提案。

蔡委員適應:請國防部說明。

聞局長振國:我們建議減列200萬元。

主席:41案減列200萬元。

處理第42案。這也是蔡委員的提案。

陳局長國勝:我們同意照委員的提案減列15萬元。

主席:你們編列20萬元,竟然要減列15萬元!

陳局長國勝:因為我們本來有預定要進用的人數,可是實際並沒有進用那麼多人。

主席:好,第42案減列15萬元。

處理第43案。這也是蔡委員的提案。

陳局長國勝:我們有跟委員報告過了,是不是減列200萬元就好了?

蔡委員適應:本席同意。

主席:43案減列200萬元。

44案至第47案併案處理。本席的提案是要凍結300萬元,請國防部陸軍司令部說明。

楊參謀長海明:這個經費主要是要推動副食委商的運送,減輕基層單位的負荷,去年度是37條,今年度增加到58條,預定整個規劃的預算大概會花到7,600萬元左右。

主席:減列50萬元好不好?

楊參謀長海明:是。

主席:44案至第47案照本席的建議減列50萬元,不必提出書面報告。

處理第48案。這是蔡委員的提案,請國防部說明。

楊參謀長海明:48案也是一樣,主要是支付相關人員的薪資還有旅運費、法律事務、折舊等費用,目前因為人員的薪資就有1,460萬元左右,實際的執行數是一千六百四十七萬多元,按照目前我們規劃的整個預算支用,大概要支用到2,600萬元左右,所以我們懇請蔡委員同意只要減列100萬元。

蔡委員適應:同意。

主席:48案減列100萬元。

處理第49案。請國防部說明。

陳局長國勝:現在年度已經快結束了,這些都是我們未來基於印製表單、文宣推廣的需求而編列的經費。

主席:減列50萬元。

陳局長國勝:謝謝召委。

主席:49案減列50萬元。

處理第50案。這是蔡委員的提案,請國防部說明。

房局長茂宏:建請委員只要減列100萬元。

蔡委員適應:同意。

主席:50案減列100萬元。

處理第51案。

陳局長建同:這是軍醫院的水電費補助。

主席:我們要支持軍醫院,預算照列。

處理第52案。這是呂孫綾委員提的主決議。

呂委員孫綾:國防部有意見嗎?

房局長茂宏:我們同意。

主席:52案照案通過。

處理第53案。這是蔡適應委員的提案,請國防部說明。

陳局長國勝:我們有跟蔡委員報告過了,蔡委員也了解我們執行上的困難,建請委員同意撤案。

蔡委員適應:本席同意撤案。

主席:53案撤案。

處理第54案。這是蔡適應委員的提案,請國防部後指部說明。

丁參謀長大成:我們現在已經有委請台灣營建院做績效評估,在年底之前會向國防部提報,到時候會依國防部的指導賡續辦理後續的規劃。

主席:結論是什麼?你們只要說同意辦理就好了。

丁參謀長大成:是。

主席:54案照案通過。

處理第55案。這是蔡適應委員的提案,請軍醫局說明。

陳局長建同:同意辦理。

主席:55案照案通過。生服基金的部分已經處理完畢。

繼續處理眷改基金的部分。請議事人員宣讀預算數。

主席:繼續宣讀提案。

主席:現在逐案處理眷改基金的提案。

首先,第56案至第58案併案處理。

聞局長振國:56案、第57案、第58案這3個案子併案,我們建議增列15,000萬元。

蔡委員適應:同意。

主席:56案至第58案「銷貨收入」增列15,000萬元。

59案至第61案併案處理。馬文君委員和羅致政委員都不在場,國防部有沒有意見?

聞局長振國:我們對這3個案子都同意辦理。

主席:59案是增列10萬元,你們也同意嗎?

聞局長振國:我們同意。

主席:羅致政委員所提第60案是增列2469,000元,你們也同意嗎?

聞局長振國:同意。

主席:馬文君委員所提第61案是增列17,000萬元,你們也同意嗎?

聞局長振國:同意。

主席:原列數是多少?

聞局長振國:沒有編。

主席:17,000萬元你們同意辦理嗎?

聞局長振國:是的。

主席:好,本案照案通過。

處理第62案。羅致政委員提案減列,我們就照列。

聞局長振國:同意。

主席:我說照列你們還同意。

聞局長振國:抱歉。

主席:63案到第64案併案處理。其一是羅委員的減列案,另一是林委員的凍結案。

聞局長振國:主席,因為這兩案分別在不同的科子目下,建議分開討論,我們對第63案是同意的……

主席:63案的照列是我講的,第64案的凍結案……

聞局長振國:我們建議改納主決議,並提書面報告。

主席:林委員不在,這個部分就照列。

聞局長振國:是不是納入主決議,並提書面報告?

主席:呂委員,你的意見如何?

呂委員孫綾:不管是凍結還是減列我都沒有意見,我要求的只有請你們提出書面報告,可以不凍結。

主席:主席就裁示第64案照列,請國防部針對第64案提出書面報告,本案照列,不凍結。

處理第65案。本案是王定宇委員提案,不過王委員不在,本案照列。

處理第66案。本案是李彥秀委員提案,不過李委員不在,本案照列。

處理第67案和第68案。這是馬文君委員和王定宇委員的提案,但兩位都不在,故兩案照列。

處理第69案。本案為呂委員之提案。是國防部要說明,還是呂委員要補充?

呂委員孫綾:你們是同意還是不同意?主決議應該還好吧?

聞局長振國:同意。

呂委員孫綾:同意就好。

主席:69案照案通過。

處理第70案。

聞局長振國:都同意。

主席:本案照案通過。

處理第71案。

聞局長振國:71案的提案委員要求提出報告,我們建議在報告之前加入「書面」兩字。

呂委員孫綾:好,同意。

主席:好,改為「書面報告」,本案修正後通過。

處理第72案。

聞局長振國:同意。

主席:既然同意辦理,我們就照案通過。

聞局長振國:謝謝召委。

主席:報告委員會,繼續處理營改基金。

請議事人員宣讀預算數。

主席:請議事人員宣讀提案。

主席:報告委員會,現在處理國軍營舍及設施改建基金,共計18案,我們逐案處理。

首先併案處理第73案到第80案。這部分是針對老舊營舍整建計畫,由邱志偉、何欣純、馬文君、李彥秀、江啟臣、羅致政及黃偉哲等委員提案,在場委員只有本席,請國防部說明。

房局長茂宏:為持續推動老舊營舍的整建,提升官兵的生活品質,建請委員同意併案減列1,000萬元。

主席:好,本席接受。就以本席的意見,本來我是提案凍結,現在就直接減列。第73案至第80案併案處理。整個「老舊營舍整建計畫」減列1,000萬元,請問各位,有無異議?(無)無異議,那就減列1,000萬元。

處理第81案。第81案至第87案併案處理。包括本席、羅委員致政、何委員欣純、馬委員文君、李委員彥秀、江委員啟臣及呂委員孫綾的提案。

請呂委員孫綾發言。

呂委員孫綾:先請國防部說明。

主席:請國防部說明。

李副主任木青:81案、第84案、第85案、第87案都是有關國家軍事博物館,目前編列1,887萬元,這是屬於工程款,希望委員能夠支持,不要刪減、不要凍結,但是我們會提書面報告。

主席:你說不要減列、不要凍結?

李副主任木青:是的,因為這是屬於工程款。

主席:各位委員是否同意第81案至第87案,預算照列?能不能酌減一點?

柏次長鴻輝:報告委員,那是工程款,那是發包的。

主席:現在的執行進度如何?

李副主任木青:正常,略微提早一點。

呂委員孫綾:什麼叫做「正常」?

房局長茂宏:向召委報告,到時候就併案減列。

主席:是哪些併案減列?

呂委員孫綾:84案至第87案嗎?

主席:81案至第87案嗎?若併案減列,那減列的額度是多少?

房局長茂宏:1,000萬元。

主席:你剛才也沒講,剛剛是說希望我們不凍結也不減列,現在又說1,000萬元。

呂委員孫綾:所以第81案至第87案併案減列1,000萬元嗎?

柏次長鴻輝:這個案子是我在督導……

主席:你們內部要督導好、統籌好。

柏次長鴻輝:這是我在督導,工程進度是正常的。

呂委員孫綾:這件事情我追蹤很久了,可是我覺得這個進度都非常不明確,所以本席建議減列50萬元。

主席:減列100萬元啦!

呂委員孫綾:好。

主席:就按照呂委員的提案,減列100萬元,呂委員,減列100萬元夠不夠?

呂委員孫綾:可以再追加嗎?我當然希望減列愈多愈好,好啦!減列100萬元就好了。

主席:81案至第87案,針對「工程及設施整建計畫」減列100萬元。

處理第88案至第89案。兩案併案處理,即羅委員致政減列和凍結的提案,因提案委員不在場,所以預算照列。

處理第90案。這是決議案,呂委員孫綾要不要說明?

呂委員孫綾:國防部有什麼意見?

柏次長鴻輝:同意。

呂委員孫綾:這應該沒有什麼太大問題吧!

主席:90案照案通過。

(協商結束)

主席:報告委員會,有關107年度中央政府總預算案附屬單位預算國防部主管三項基金──國軍生產及服務作業基金、國軍老舊眷村改建基金及國軍營舍及設施改建基金業已處理完畢,生服基金總計增列113,618萬元,刪減4,3441,000元;眷改基金總計增列32,2569,000元;營改基金減列1,100萬元。審查報告送請財委會彙整後送院會。請問各位,院會審議前是否須交黨團協商?(不須)不須交黨團協商。院會審議時,推派一位委員作補充說明。請推派。

蔡委員適應:邱委員志偉。

主席:如果大家沒有意見的話,屆時就由本席代表作補充說明。

有關本預算審查時,預算科目如有誤植或金額調整,授權議事人員處理。

報告委員會,現在休息。

休息1144分)


Shape2

89