立法院第9屆第6會期黨團協商會議紀錄
時 間 中華民國107年10月22日(星期一)12時50分至13時11分
地 點 本院群賢樓802會議室
主 席 陳委員宜民
協商主題 一、委員王育敏等19人擬具「就業服務法第四十六條條文修正草案」。二、親民黨黨團擬具「就業服務法第二十四條條文修正草案」。三、親民黨黨團擬具「就業服務法第六十五條條文修正草案」。四、委員陳宜民等20人擬具「就業服務法第五條條文修正草案」。五、委員邱志偉等18人擬具「就業服務法第五條及第六十五條條文修正草案」。六、委員林為洲等16人擬具「就業服務法第五條及第六十五條條文修正草案」。七、委員陳宜民等18人擬具「就業服務法第五條之一及第六十七條條文修正草案」。八、委員陳宜民等20人擬具「就業服務法第六條條文修正草案」。九、委員吳玉琴等17人擬具「就業服務法第六十六條及第六十八條條文修正草案」。十、委員吳玉琴等17人擬具「就業服務法部分條文修正草案」。
主席:現在開始開會,進行立法院朝野黨團協商就業服務法部分條文修正草案第一次協商會議,今日會議主要有兩個條文需要協商,一個是第二十四條,另一個是第六十五條。第二十四條主要是親民黨黨團已經提出修正版本,要不要請親民黨黨團派代表說明?由於親民黨委員不在場,但親民黨黨團有提出一個修正動議,我們先宣讀親民黨黨團所提修正動議。
親民黨黨團修正動議:
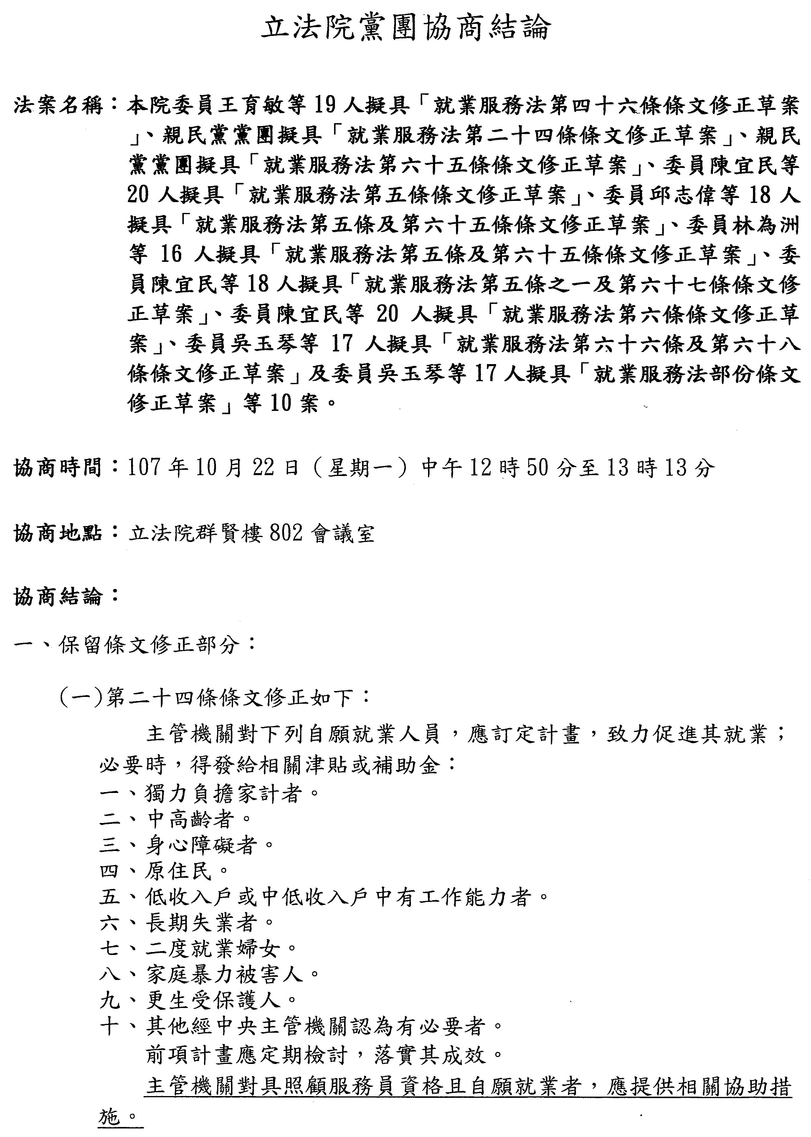
第二十四條 主管機關對下列自願就業人員,應訂定計畫,致力促進其就業;必要時,得發給相關津貼或補助金:
一、獨力負擔家計者。
二、中高齡者。
三、身心障礙者。
四、原住民。
五、低收入戶或中低收入中有工作能力者。
六、長期失業者。
七、二度就業婦女。
八、家庭暴力被害人。
九、更生受保護人。
十、其他經中央主管機關認為有必要者。
前項計畫應定期檢討,落實其成效。
主管機關對具照顧服務服務員資格且自願就業者,應提供相關協助措施。
第一項津貼或補助金之申請資格、金額、期間、經費來源及其他相關事項之辦法,由主管機關定之。
提案人:親民黨立法院黨團 陳怡潔
主席:在親民黨黨團修正動議中第二十四條第三項有重複「服務」兩字,我們修正文字如下:主管機關對具照顧服務員資格且自願就業者,應提供相關協助措施。請問各位,對第二十四條照親民黨黨團修正動議通過有無異議?(無)無異議,修正通過。
針對第六十五條也有一項修正動議,請宣讀修正動議內容。
吳委員玉琴:第六十五條他們還沒有整理出來……
主席:那是罰則的部分,現在他們正在影印資料。另有第五條修正動議已經發給大家了,請宣讀第五條修正動議。
委員陳宜民修正動議:
第 五 條 為保障國民就業機會平等,雇主對求職人或所僱用員工,不得以種族、階級、語言、思想、宗教、黨派、籍貫、出生地、性別、性傾向、年齡、婚姻、容貌、五官、身心障礙、星座、血型或以往工會會員身分為由,予以歧視;其他法律有明文規定者,從其規定。
雇主招募或僱用員工,不得有下列情事:
一、為不實之廣告或揭示。
二、違反求職人或員工之意思,留置其國民身分證、工作憑證或其他證明文件,或要求提供非屬就業所需之隱私資料。
三、扣留求職人或員工財物或收取保證金。
四、指派求職人或員工從事違背公共秩序或善良風俗之工作。
五、辦理聘僱外國人之申請許可、招募、引進或管理事項,提供不實資料或健康檢查檢體。
六、工資未達勞動部所公告薪資中位數者,應載明其薪資級距;薪資級距由勞動部定之。另新增之「高階工作」由勞動部參考當年度物價指數、薪資中位數、行業平均薪資定之,每年最少調整一次。
提案人:陳宜民 林為洲
連署人:吳玉琴 陳曼麗
主席:請問各位,對本案有無異議?
請勞動部黃署長說明。
黃署長秋桂:因為就業服務法第五條第六款在審查會時就已經審查通過,依照原本條文的規定是,「提供職缺的經常性薪資未達新臺幣四萬元而未公開揭示,或告知其薪資範圍」,大家在討論時認為,這樣的可行性相對較高,但是,若再修正文字為:「工資未達勞動部所公告薪資中位數者,應載明其薪資級距;薪資級距由勞動部定之。」那麼事實上,薪資級距每年都必須要去做變動。
另外,有關新增高階工作的部分,勞動部參考當年度的物價指數、薪資中位數、行業平均薪資定之,每年最少調整一次。我們建議,因為這項條文是規範雇主在招募或僱用員工的時候,不得有的一些行為,如果以本條第五款現行再修正的動議來看的話,事實上,它都會有一些時間上的落差,然後每一年都會有變動,如此一來,或許我們在業務行政的執行上,應該有其一定的困難度,所以我們建議最好能明確具體。如果是這樣的話,我們建議是否維持原來在審查會所修正通過的條文,如此至少它會是非常的明確。以上建議。
主席:請林委員為洲發言。
林委員為洲:對於勞動部黃署長的說明,我們可以接受。因為原本我們的條文就是明確規定薪資為4萬元,當然,當時我們有兩方面的考量,一方面是訂定這4萬元很明確,如此一來,雇主所依循的法規也會很明確,才不會每年都會變動,最後不但他自己搞不清楚,連我們也不知道這裡的中位數到底是指多少錢,甚至雇主也未必知道,而且每年中位數值都會變動,所以這有其優勢。但是,這會有一個問題,即是經過幾年之後,也許這個數字會調整,譬如當我們的整體薪資結構改變時,或許未來10年或是幾年後4萬元變成很低的薪資,無法隨著所謂薪資水準的調整而調高,可能幾年之後需要再做修訂,所以我們尊重大家的意見。如果大家在討論之後認為應該把它明訂出來的話,未來在執行上大家會比較明確,而不會誤觸就業服務法所規定的數字,否則大家都會不知道每年中位數到底是指多少錢,不但受僱者不知道,連雇主也不知道,所以我們才會想要聽聽大家的意見,我們可以接受方才勞動部黃署長的說明。謝謝。
主席:好像現在勞動部每年都會公布薪資中位數,而且目前薪資中位數就是四萬多元,對不對?
許部長銘春:報告召委,國內民眾薪資中位數是由主計總處公布,而且他們有經過家戶調查,這麼做確實很辛苦。到現在為止,主計總處尚未公布106年國內民眾薪資中位數值,所以這會變成有落差。因為他們所做的調查,與我們每個月所公布的平均總薪資不一樣,薪資中位數是要挨家挨戶去問,所以他的統計結果都很慢公布。直到現在,我們已經有105年的統計資料,但是106年的資料尚未公布,要等到今年年底才會公布,所以實際上會有很大的落差。
主席:請吳委員玉琴發言。
吳委員玉琴:因為這個條文各款都是在規範雇主的角色,應該要讓雇主可以遵行,但如果相關規定是浮動的,我看很多雇主會觸法,因為他們不知道哪一年已經公告勞工薪資中位數,或是他根本沒有接收到相關訊息,所以如果第五條第一項第六款採用薪資中位數,我認為整個條文寫下來變成是在規範勞動部要做什麼事的感覺。因為這個條文本來的原意是規範雇主依照何種情況之下應該給他們勞工薪資的級距,所以也許我們當時審查會通過的文字可能比較確切,只不過依照現今規定,薪資中位數為4萬元,以後會不會隨著薪資愈來愈高之後,或許未來就會覺得現在訂4萬元金額實在太少,這個部分可否請勞動部許部長說明?
許部長銘春:林委員與吳委員關心的是,我們採用4萬元為薪資中位數,可能經過幾年以後薪資會有所變動,我認為這就視當時情況再修即可,因為這只有修正一個數字會比較簡單。
主席:如果大家有共識的話,我們是不是還是維持原來的條文?好,那我們就把文字修正回去,即是第二十四條第一項第六款還是依照原來的版本通過,但我們的提案條文就是依照……
許部長銘春:報告召委,我們是否依照原來審查會通過的文字通過?
主席:對。
許部長銘春:我們再唸一次通過的文字。
黃署長秋桂:原審查會通過條文內容是第六款,提供職缺之經常性薪資未達新臺幣4萬元而未公開揭示,或告知其薪資範圍。換言之,雇主不能有上述的行為。
主席:好。那我們就按照原來的提案通過。謝謝。
繼續處理第六十五條。你們影印好了嗎?
黃署長秋桂:第六十五條只有增列第三項。第六十五條規定,違反第五條第一項規定應處以罰鍰者,直轄市、縣市主管機關應公布其姓名或名稱、負責人姓名,並限期令其改善,屆期未改善者,應按次處罰。這是參考原來親民黨的提案,經過我們做文字修正之後,親民黨黨團已經同意。抱歉!我們正在影印資料。
吳委員玉琴:這是哪一條?
黃署長秋桂:第六十五條新增第三項。
吳委員玉琴:第六十五條不只是新增第三項,事實上,在條文中有針對第四十條第一項,因為它原來可能只有一項而已,現在我們第一項增加第十八款,我的版本是第四十條第一項增加第十八款,這個是配合之前條文增加文字所列入的罰則,所以你要整體看所有修正之後的文字,也要一併檢視相關罰則。
黃署長秋桂:報告委員,上次有關第四十條修正內容的部分,即是有關於第四十條處罰的額度,事實上,這在委員會已經通過,只不過針對保留的部分去做一個……今天我們是針對保留的部分再提出修正意見,委員的意思是,針對這整個條文,我們應該要做完整的……
吳委員玉琴:因為我針對第四十條第一項第十八款是新增的文字,所以需要配合將罰則納入法條之中,我的意思是這樣。你懂我意思嗎?
黃署長秋桂:懂。
吳委員玉琴:你們針對第十八款也有參考我的意見將修正文字納入,那麼這個要不要也放入罰則的那一項?你懂我的意思嗎?
黃署長秋桂:了解。
主席:吳委員對此有何建議,他的文字要加在哪裡?
吳委員玉琴:其實我的建議是在第一項裡面……
主席:你們納入吳委員的建議做修正。
吳委員玉琴:我不知道你有沒有委員會審查通過的版本,請大家參閱法案第三十五頁,我的建議文字如下:違反第五條第一項、第二項第一款、第四款、第五款,還要包括委員提議的第六款,這部分都還沒納入條文中,所以這第六款應該要加進來。第三十四條第二項,第四十條第一項第二款、第七款至第九款,這部分的文字都沒做更動,再加入第十八款的規定,以上我建議的修正文字。
黃署長秋桂:吳委員所提修正意見在上次審查會中已經通過了。
吳委員玉琴:當時有通過這些規定?
黃署長秋桂:對。但是,保留的就只有關於親民黨……
吳委員玉琴:只有第三項而已。
黃署長秋桂:對,所以我們今天只有針對保留的這個部分……
吳委員玉琴:因為我看到的文字是保留協商,我不知道我們到底已經通過哪些文字?所以請幕僚人員釐清此一問題。
黃署長秋桂:整體修正之後的條文,就第六十五條而言……
主席:你們還是必須把整體條文要再唸一遍。
黃署長秋桂:好,那我就再唸一遍好了。
主席:好。
黃署長秋桂:第六十五條文字如下:違反第五條第一項、第二項第一款、第四款、第五款、第三十四條第二項、第四十條第一項第二款、第七款至第九款、第十八款規定者,處新臺幣三十萬元以上一百五十萬元以下罰鍰。
未經許可從事就業服務法業務違反第四十條第一項第二款、第七款至第九款、第十八款規定者,依前項規定處罰之。
林委員為洲:我有建議增列第六款……
黃署長秋桂:有關第六款的部分,因為原本的建議是修正第六十五條,而我們建議調整並修正第六十七條。如果依照我們方才的建議,第六十五條都增列第三項,即是原來林委員的意見,修正文字如下:違反第五條第一項規定經處以罰鍰者,直轄市、縣市主管機關應公布其姓名。
主席:你現在唸的是哪一段?
黃署長秋桂:我在唸第六十五條第一項與第二項,即是按照吳委員的修正意見,並建議新增第三項。因為我們剛剛已經宣讀第二項,現在第三項文字是新增違反第五條第一項規定經處以罰鍰者,直轄市、縣市主管機關應公布其姓名或名稱、負責人姓名並限期令其改善,屆期未改善者應按次處罰。這是有關於六十五條的部分,但是方才委員有再提議修正本法第五條第六款,我們建議修正到第六十七條,在六十七條的第一項……
吳委員玉琴:加了第三項。
黃署長秋桂:即是違反第五條第二項第二款、第三款、第六款修正第五條第六款的罰則,我們建議在第六十七條第一項中處罰六萬元至三十萬元。
林委員為洲:第一項還是……
黃署長秋桂:因為我們的考慮是,如果以同樣是第五條的規定來看的話,當然他的情節輕重程度是有差別的,所以我們建議有關於第六款部分,能夠運用第六十七條第一項的規定予以處罰。
林委員為洲:依照規定是六萬元至三十萬元。
黃署長秋桂:對,依照規定處罰六萬元至三十萬元。第六十七條在委員會審查時就已經通過,第六款則是列在第一項。
主席:好,我們看到勞動部修正的建議,即是增加第六十七條,可以嗎?林委員沒有意見吧?好。
另外,立法院法制局邱研究員針對第五十四條的「比例」與「比率」有提出修正意見。
請立法院法制局邱研究員垂發說明。
邱研究員垂發:有關第五十四條部分,法制局建議將第一項第三款及第三項有關「比例」一詞修正為「比率」,因為在法制用語上,「比率」一般描述的是百分比;「比例」則為幾分之幾的描述,至於第四十條部分,也是使用「比率」一詞,所以我看第五十四條第一項第三款與第三項是使用「比率」,但是我們去看相關規定,譬如雇主僱用之外國人行蹤不明人數或比例裁罰基準,其中都是用百分比來描述,所以我們建議第五十四條規定應該與第四十條一樣,將這個文字統一做修正,將「比例」改成「比率」。以上意見。
主席:我想文字上使用「比率」是沒有錯的。請問各位,對第五十四條依照法制局建議修正通過有無異議?(無)無異議,修正通過。
今日會議均已協商完畢,接下來請各黨團代表簽名。謝謝大家。
散會(13時11分)



主持人:陳宜民
協商代表:林為洲 邱泰源 蔣萬安 徐志榮 陳曼麗 曾銘宗 王育敏 吳玉琴 吳志揚 許淑華 江啟臣 李鴻鈞 柯建銘 李俊俋 徐永明 鄭運鵬