立法院第9屆第6會期黨團協商會議紀錄
時 間中華民國107年11月6日(星期二)10時4分至13時39分
地 點 本院紅樓302會議室
主 席 林委員為洲
協商主題 繼續併案協商一、司法院、行政院函請審議「勞動事件法草案」案。二、時代力量黨團擬具「勞動訴訟程序法草案」案。三、委員鍾孔炤等37人擬具「勞動事件法草案」案。四、委員蔣萬安等16人擬具「勞動事件法草案」案。五、委員陳曼麗等16人擬具「勞動事件法草案」案。
主席:現在開會,進行今天的黨團協商。本日繼續併案協商勞動事件法各案。本案前於10月30日由本人召開第一次協商後,已獲得共識部分計有第二條、第四條、第六條、第七條等四條條文。修正第二條立法說明第四點,以及委員尤美女等所提附帶決議一項,另收到委員蔣萬安等所提附帶決議一項,留待最後處理。今日繼續協商後續部分,希望能夠順利達成共識。
現在進行協商,請與會機關代表先說明,目前是到第九條條文,上一次的結論是暫保留,待司法院、勞動部參照委員意見後再行提出條文討論,上一次主要的爭點就是輔佐人的部分,其來源就是當勞工行使訴訟權利的時候要聘請輔佐人,到底是從工會還是從廣泛的各團體,意即還有其他團體能夠選任輔佐人參與訴訟的過程,主要有鍾委員孔炤的版本是比較寬的輔佐人選取來源團體。現在先請機關代表說明,請委員開始進行討論。
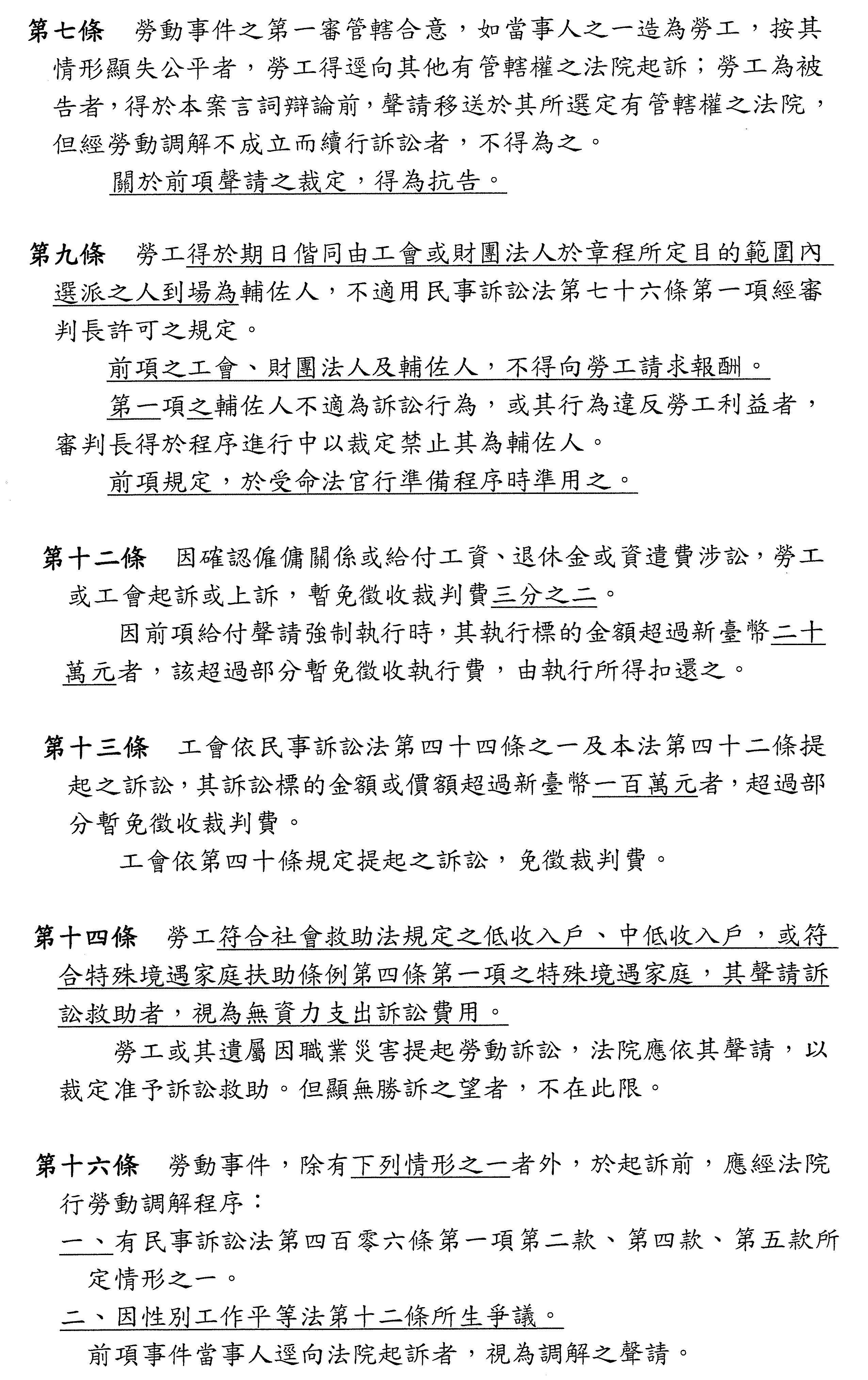
李廳長國增:前一次承蒙各位委員指教,提到上一次我們提出的修正草案第一項後段的部分,有關勞工可以協同財團法人指定選派的人到場為輔佐人的部分,其範圍太過狹隘,會有掛一漏萬的情形;以及前一次鍾委員特別提及外籍移工跟外國人可能受到保護不足的部分。司法院回去以後討論的結論,我們贊同委員的意見,決定把財團法人可以適用為勞工選派為輔佐人的範圍予以擴大,並提出今天的修正建議草案,第一項的部分我們參照鍾委員孔炤原來的草案第一項進行微調,將勞工可以偕同到場而不適用審判長許可規定的範圍,擴大為工會或財團法人,只要在章程所定目的範圍內選派之人到場都不需要經過許可。
至於前一次委員指教的社團法人或社會團體的部分,我們參考最近的社會團體法修法,大院已經通過審查會的審查,現在的範圍是大幅放寬,主管機關幾乎不太做監督,他把核准設立改成登記設立且不經過審查,而且在審查會時,內政部的機關代表提及目前的社會團體大概有將近六萬個,我們研究的結果認為這部分是不是回歸到民事訴訟法的規定?讓審判長針對各案做許可,是否會比較妥適?請委員指教。
主席:鍾委員,大家參考一下這樣的修正,有一點折衷的味道,財團法人是被納入的,不用經許可就可以選派輔佐人,由財團法人所推薦,如果財團法人之外的社團或其他團體,包括基金會,基金會好像也未必是財團法人,基金會一定是財團法人嗎?是的話就涵蓋一般我們所知的基金會,但是像一般的社團法人、協會可能就沒有在裡面了,我覺得是OK的。
黃委員國昌:可以。
主席:鍾委員,你覺得呢?還是有一點門檻在那邊。應該都找得到那樣的團體。
鍾委員孔炤:回應國昌委員之前討論的第九條,我想大家都會找一個自己信賴的對象當他的輔佐人,如果把這個已經折衷的版本放進來,我想大家都能接受,包括時力也同意,把這些意見放進來後,我也同意,就照這個方式去做。
主席:請尤委員美女發言。
尤委員美女:上一次勞動部不是說要回去看看如果社團法人法放進來會有多少嗎?
施次長克和:我們所理解的統計,如果是有向法院登記的大概有三萬多個,只限於公益社團法人,因為法院登記只限於公益的社團法人,而剛才會前有跟司法院討論,我們是支持司法院的版本。
主席:好……
鍾委員孔炤:其實我很想加「公益」,但是不知道大家……,就是公益財團法人。
黃委員國昌:財團法人一定是公益的。
主席:好,第九條就依照這個修正動議通過。
接下來處理第十二條,請機關代表先說明。
李廳長國增:第十二條是有關裁判費暫免徵收還有執行費暫免徵收規定的部分,我們在兩院版第十二條第一項其實是參考勞資爭議處理法第五十七條原來的規定,把這個範圍擴大到確認僱傭關係的部分,還有退休金跟資遣費的部分,把它的範圍擴大。暫免徵收的範圍是參考勞資爭議處理法第五十七條。
執行費的部分是參考民訟法第七十七條之二十二規定的體例,其規定在一定金額以上,超過的部分暫免徵收,由事後強制執行的執行所得扣還之。至於有徵收執行費的部分,將來由執行所得優先受償,以上補充,我們希望委員能夠支持。
主席:時力有提版本,鍾孔炤委員也有提版本。收費只有針對裁判費、訴訟費,收費或是減免的標準有不同的門檻。
鍾委員孔炤:主席,我在第十二條最主要的重點是在於勞工敗訴的話,也能夠酌減裁判費,這是當時大家有討論的。時力大概是針對裁判費有一定部分的減額,當時大家內部討論,我跟黃國昌之前也有互相研議過,看看時力這邊對於第十二條原條文是不是有修正的地方?
主席:要不要再提出修正?就是跟院版之間的差異。
黃委員國昌:老實講,時力提出來的條文主要是針對我國過去在有關於裁判費採取比例徵收,類似抽稅的概念,基本上,在勞動訴訟的脈絡當中延續裁判費比例徵收,抽稅這樣子的概念,我們覺得不是很妥當。正因如此,我們才會區分為不太一樣的訴訟程序,稍微有一點差異,最主要的目的還是希望能夠開法院的大門,因為目前勞工的起訴率真的太低了,就裁判費的部分能夠進一步降低我們提訴的門檻和障礙,只不過這樣的觀念從司法院的角度上面來講,我大概可以理解一時之間可能還很難接受,他們大概只能夠用暫免的方式來加以處理,當然進行訴訟走到法院裡面要爭取權利,這件事情本身就充滿了高度的風險,最後到底會勝訴還是敗訴,沒有人知道。按照比例徵收的方式,即使用暫免的方式,對於起訴主張權利,甚至主張權利的金額都會產生抑制的效果,這部分我想不用再爭論,相關的論文和研究已經汗牛充棟,我覺得基本上這是一個政策價值上面的立場,這部分如果有可能的話,還是可以允許我們先保留?
主席:請機關再說明一下,針對時力的版本,他們所提出來的是有一些級距,徵收的裁判費很少,但是他們還是有分出級距,就是訴訟標的大徵收比較多,最大的差異就是院版只是暫時保留,如果訴訟標的完成以後,還是要徵起這部分,而且下降的比例沒有這麼多,所以有可能到最後還是會被徵到,就是沒有減免到的情況,這中間還有沒有其他妥協的空間?請司法院說明。
李廳長國增:我們院內討論的結論就是如果要再更進一步,因為關於黃委員提到的勞工訴訟費用計算的部分,我們會提給民事訴訟法再研修,會把這個意見提去做整體性的討論。如果在整體性討論的部分還沒有結論之前,就本條的部分,我們建議如果要降低勞工起訴的門檻,我們可以把暫免徵收裁判費的比例下降。另外,第二項部分,比如暫免徵收三分之二或再往下降……
黃委員國昌:再下降到三分之二?
李廳長國增:就是只收三分之一。第二項執行費的部分,因為執行這個部分其實勞工已經獲得勝訴判決,為了讓他可以比較便利的聲請強制執行,我們可以贊同鍾委員,把執行標的金額降為20萬元,超過部分暫免徵收執行費。
黃委員國昌:司法院現在整個修法計畫分兩個部分,我國民事訴訟採取比例徵收裁判費的抽成方式,到民訴研討會進行全盤的檢討,再加上他們願意將暫免的金額再往下調到三分之二,在這兩個前提下,時代力量願意做出妥協,接受司法院剛剛建議那個版本的內容。
主席:把這個條文寫出來,還有包括最後一項鍾委員所提的20萬元的門檻,他們也願意調到20萬元,超過的部分暫免徵收執行費,門檻調整為20萬元,而不是原來的50萬元,一併把文字修改。
鍾委員孔炤:我有一點建議請司法院表示意見,原則上我都同意,但是我還是希望勞工敗訴的裁判費能夠再酌減,因為金額不多,只是既然做了就不要為德不卒,是否請司法院就這部分表示意見?
李廳長國增:跟委員報告,有關鍾委員版本第二項的部分,敗訴的時候由法院酌量情形減輕或免除,在實務上操作是很不容易的,因為對法官來講,裁判費還要去酌量情形,到底要參酌什麼情形可以減輕?什麼情形可以免除?其實運作上有其困難。
鍾委員孔炤:好,如果你覺得有困難的話,司法院是不是可以一併放到案件審理施行細則中做處理?
黃委員國昌:我給法院一個建議,反正你們的條文要重新調整,就是其實那個標準不會難,我為什麼說其實標準不會難?我國的訴訟救助有一個特點,就是我國訴訟救助的法律效果是暫免,不是真的免,如果今天在勞工訴訟的脈絡中,他符合訴訟救助資格的話,你就給他真免,而不是暫免。事實上大約十幾年前就開始討論我國訴訟救助的資格,我們用暫免的制度是停留在法國1980年代的立法例,但是他們在1980年代以後,整體變革的方向是訴訟救助沒有在玩暫免這件事,也就是真的沒有資力的話,事實上就沒有暫免裁判費的問題,而是直接讓他走入法院中,不會讓他去考慮未來敗訴的可能性,其所要承擔的風險。
剛才鍾委員所提出的建議是如果一律是勞工,要審判長酌減,在實務操作上對法官有困難。如果你們願意再進一步的是,在準訴訟救助脈絡中的裁判費是真的給予免除,而不是暫免,這樣也沒有衡量個案的問題,其實你們剛才擔心的事情都不存在。我只是提出這樣的建議給司法院參考,最後是否採納我現在的發言,不會影響我對於剛才討論的條文表示支持的態度。
主席:請司法院說明。
呂秘書長太郎:就剛才黃委員所提,即當事人符合訴訟救助、無資力的情況下,真的免除部分或全部的裁判費,基本上這個方向我是贊同的。不過既然是符合訴訟救助,不管是勞工或其他訴訟當事人都是弱勢,所以我們會將黃委員意見提到民訴研修會中特別討論,也就是符合訴訟救助的情況,是否可能給予免除全部或一定比例費用?我想這部分在立法政策上是可以處理的,這樣子比較好一點。
主席:請尤委員美女發言。
尤委員美女:我能不能請教一下,關於訴訟費用的暫免,如果當事人勝訴,訴訟費用由對方負擔,那麼對方負擔的是全額還是……
呂秘書長太郎:全額。
主席:全部,還是要全部負擔。
尤委員美女:所以黃委員你們所提的部分是變成全部降下來?
黃委員國昌:我是希望全部降低。
尤委員美女:這樣的話,變成連雇主的部分也降低,就是上訴時連雇主的部分也降低,所以這個其實不是這麼的合理。
黃委員國昌:沒有,你在看這件事情時,千萬不要把勞工跟雇主放在同一個平台,這個風險的喪失對於勞工的意義遠遠大於雇主,雇主根本沒有在care那個金額,真的會care的人叫做勞工。
尤委員美女:沒有錯,所以這裡……
李廳長國增:我們也有一部分的中小企業可能跟勞工的差距沒有這麼大……
尤委員美女:現在就是一審暫免,如果敗訴,他們提起上訴時,其訴訟費用也是暫免?
黃委員國昌:等到判決確定再來算。
主席:裁判費、執行費都是等到確定後才計算。如果都是暫免,其實只是一些細節的不同而已,除非要用免徵,這才有重大的不同,而時代力量也不堅持一定要免徵。
請司法院針對時代力量版本、鍾孔炤委員所提版本的意見調整文字將條文內容整理出來。
李廳長國增:主席,是否照我們的版本修改?
主席:好,如何修改?請你們宣讀一下。
李廳長國增:關於第十二條第一項,將第一項後面的「二分之一」改為「三分之二」;第二項的部分,將「新臺幣五十萬元」改為「新臺幣二十萬元」。
主席:好。
請黃委員國昌發言。
黃委員國昌:在協商的階段,我們可以做附帶決議嗎?
主席:可以。
黃委員國昌:那是否請司法院將剛才秘書長承諾的兩部分,就是針對比例徵收,這種裁判費的變革,以及在訴訟救助時,裁判費是不是還是只是暫免,可以進一步到免徵全部或一部等兩部分,請司法院到民訴研討會提民事訴訟法修正版本時,一併做全盤的修正與檢討。
主席:司法院,這個沒有問題吧?這是督促你們去做這些事。
鍾委員孔炤:請問我們在民事訴訟法第八十一條不是就有一些規範?因為我記得我在研議這一條的時候,我特別參酌民事訴訟法。
黃委員國昌:民事訴訟法的原則是敗訴者負擔,但有時是根本沒有起訴之必要,還硬要提告,所以會例外的讓勝訴者負擔,大概是這個意思。
李廳長國增:這部分是指訴訟費用的部分,比如沒有必要鑑定,當事人硬聲請鑑定,支出了沒有必要的鑑定費用,縱使勝訴,將來法院還是讓勝訴者自行負擔鑑定費用,不一定是裁判費。
主席:第十二條文字修正後通過。
現在處理第十三條。本條有鍾孔炤委員版本及院版,當時委員會審查時,時代力量要求保留表決。
現在請司法院再進行說明。
李廳長國增:針對第十三條,我們提出的版本與鍾委員所提版本間有兩部分的差異,一是勞工保護團體,一是金額部分,就勞工保護團體而言,我們建議暫時不要納入;關於金額部分,我們同意鍾委員所提版本,就是將金額從一百五十萬元降為一百萬元。
主席:當時時代力量希望可以保留的原因是……
黃委員國昌:因為這個條文跟前面是連動的。
主席:對啦!一個是工會……
黃委員國昌:前面我既然已經同意司法院的意見,他們也參酌了鍾委員的意見,再做文字上的修正,對於他們剛才所講的條文內容,我可以同意。
主席:請司法院宣讀修正後之條文。
楊法官博欽:第十三條第一項:「工會依民事訴訟法第四十四條之一及本法第四十二條提起之訴訟,其訴訟標的金額或價額超過新臺幣一百萬元者,超過部分暫免徵收裁判費。」;及第二項:「工會依第四十條規定提起之訴訟,免徵裁判費。」。
主席:第十三條照修正條文通過。
接著處理第十四條。當時在委員會討論時有不同的修正版本,包括時代力量版本、鍾委員孔炤版本。
先請司法院說明。
李廳長國增:關於第十四條,前一次委員會所通過條文第一項是規定:「勞工聲請訴訟救助者,法院就無資力之認定,準用法律扶助法第五條之規定。」我們回去以後參看了法律扶助法第五條,該條第一項第一款和第二款是比較明確的標準,第三款是概括抽象的標準,
我們再參考法律扶助基金會所訂定之財團法人法律扶助基金會受法律扶助者無資力認定的標準,因為在法律扶助法裡面有規定第三款可處分資產、收入標準及前項之認定辦法由基金會定之。如果按照原來的條文通過,我們法院在實務操作上會變成必須依照基金會所定的標準作為訴訟救助無資力的認定標準,這跟過去的體例顯然不太一樣,所以我們建議保留法律扶助法第一項第一款跟第二款的事由,就是符合社會救助法規定之低收入戶、中低收入戶和
符合特殊境遇家庭扶助條例第四條第一項之特殊境遇家庭。我們建議保留這兩個部分,至於第三個部分是不是暫時先不要準用?否則在實務操作上會非常困難,因為在那個標準裡面還有規定經過分會會長同意也可以,那我們法院在準用上會有其困難性。
鍾委員孔炤:在聽了司法院的說明之後,本席同意照司法院所建議的文字修正。
主席:第十四條照司法院之建議修正通過。
現在處理時代力量黨團提案第七條,這是關於律師酬金的規定,司法院還是認為不宜採行,請司法院說明。
李廳長國增:時代力量黨團所提第七條是關於律師酬金的規定,因為這一條只有規定在勞工勝訴時雇主要負擔酬金,但是如果是勞工敗訴,雇主完全不能主張酬金,這當然從保護勞工的角度來講是比較充足,可是就訴訟的平等原則來講,可能會有一點失衡,所以我們建議還是暫時不要採納。
黃委員國昌:針對律師酬金的負擔,我們目前總共有三種立法例,一種是敗訴者負擔,另外一種是雙方各自負擔,第三種就是單方面的費用移轉。我國目前所採行的制度原則上是雙方各自負擔,而我們時代力量黨團所提出的立法例是one way fee shifting這種片面的費用移轉負擔的學說,這在其他國家的立法例當中也相當常見,在處理上就是當一方在經濟上比較弱勢、要對抗經濟上強勢的時候,就會採行這樣的立法例。剛剛司法院所提的意見只著眼於形式上面的公平,所以本席比較難以接受。
第二,以實際採行的狀況來講,在我國現行民事訴訟法的法典當中,本來就已經存在所謂one way fee shifting這樣的制度設計,譬如說選定當事人制度,對第四十四條之一、之二、之三所規定之訴訟,依照第四十四條之四規定,如果審判長認為有必要幫原告選任訴訟代理人,在這個時候訴訟代理人的費用就會成為訴訟費用的一部分,也就是在幫他們打贏官司的時候可以做費用的移轉;相對的,對方的律師費不得視為訴訟費用的一部分,所以在對方贏的時候,訴訟費用不得移轉,這也是考慮到實質上的公平,而不是考慮到形式上的公平。
鑑於我所提出的這些理由,是不是請司法院再考慮一下?所謂的one way fee shifting這樣的制度設計用在勞動訴訟的脈絡當中,老實講,我想不到更適合適用在這個脈絡裡面的例子了。
主席:請司法院再說明一下。
呂秘書長太郎:關於律師酬金費用的負擔,剛剛黃委員有提到目前民事訴訟法的一些規定,不過所涉及的層面非常廣,如果兩邊都強制律師訴訟,那當然這個問題是比較無可避免;但是如果只有單面,就可能會有一個現象,變成敗訴的人要替勝訴的人請律師來打我,簡單講就是這樣,在這種情況之下,會變成是一種惡性的競爭,請了越高明的律師,勝訴率就越高,費用也當然會更高,要由對方負擔的機會更大。關於黃委員所提的這個部分,如果是勞動訴訟,其實在現行法裡面也不是完全沒有可能性,但是在民事訴訟裡面如果聘請律師是訴訟上伸張或防衛權利所必要的,根據過去司法院的解釋,本來就可以將之納入訴訟費用的一環來處理。如果要變成明定的話,我覺得這必須做整體政策的考量,要經過更仔細的研究。
黃委員國昌:對於秘書長所講的我都尊重,我對這個問題已經研究很久了,所以我才會提出這個條文,司法院如果真的以他們現在的立場沒辦法接受,那也沒關係,這個條文就先保留。
主席:我覺得這個條文確實是有不同政策方向的考量,我們就予以保留。
現在處理第十六條。
司法院有提出修正的意見,請說明一下。
李廳長國增:主席、各位委員。關於第十六條,我們在審查會中已經有同意採納尤委員、李委員、鍾委員、周委員所提修正動議3這個提案修正第一項的意見,所以我們提出新的修正建議,請看附表第五頁第二欄的內容,就是照尤委員的提案將「因性別工作平等法第二十七條第一項、第二項所生爭議」排除在強制調解的事件之外,針對這個部分我們予以修正,以上說明。
主席:尤委員的意見有納入,變成第一項第二款。請尤委員發言。
尤委員美女:這裡寫「因性別工作平等法第二十七條第一項、第二項所生爭議」跟寫「因性別工作平等法第十二條所生爭議」之不同處在於,雖然第十二條是定義,但就是在講性騷擾就是指工作職場的性騷擾,而你們是限定在第二十七條,只限於侵權行為損害賠償,可是第十二條所引起的爭議不限於損害賠償的部分,比如說故意把他調職、降薪,有時候可能會基於勞動契約而有所請求,也就是說,他的原因是性騷擾、性侵害而引起的勞動爭議,而不是只有侵權行為。
李廳長國增:那是前提事實,也就是說,性騷擾是前提事實,但……
尤委員美女:所以我在說第十二條所生民事上權利義務的爭議,民事上權利義務的爭議可能會比較廣,不限於侵權的部分。
李廳長國增:關於尤委員指教的部分,因為它不是真正以性騷擾所產生的損害賠償做為訴訟標的的爭議,性騷擾其實是成為訴訟標的這個事件的前提原因、事實,或是有關聯性的事實,所以我們建議這部分放在立法理由,我們有提出一個立法理由的說明,有關這部分的原因事實是屬於性騷擾的部分,勞動調解委員會參酌事件性質,認為不適宜行勞動調解的話,就直接視為調解不成立。可否不要直接排除?因為畢竟它本身只是它的前提事實,不一定是性騷擾直接成為標的這種性質的事件,好像還是有一點點的區別。所以可否把這部分放在立法理由來提醒法官,甚至將來可以在子法裡面做操作上的提醒。
尤委員美女:如果這部分是放在立法理由的話就全部都是強制調解,現在的問題是,對於工作職場的性騷擾,不見得每個人都會循公司的管道來尋求救濟,他可能直接就到法院了,到了法院的時候,你必須先確定前提事實,若前提事實沒有確定,你怎麼去判後面的部分,包括降薪、調職或解聘等等,所以這部分不見得只有所謂的侵權行為,因為第二十七條是在講侵權行為,但這部分不見得只有侵權行為,他有可能希望回復僱傭關係,也有可能希望調回原單位,所以這裡面有可能是屬於勞動關係,不見得都是侵權行為。
李廳長國增:有時候分案會有問題,他一開始可能不是很清楚,可能要重新再調整,就是我們分案的程序要再處理。主席,我們贊同尤委員的意見,把它的範圍擴大,就是不適用強制調解的範圍擴大,我們建議的修正文字為:「因性別工作平等法第十二條所生爭議」。
鍾委員孔炤:關於第十六條,本席最主要的訴求就是免徵聲請費、調解費,我們第一次在討論時,大概就是希望勞工能夠便於利用法院之資源,如此才能有效抗衡資方。在實務上,有時候資方的態度是,你就到法院去告啊!而行政上的調解程序,包括勞動部應該也非常清楚,一般在行政機關裡面的調解,事業單位有時候就會主張,你就到法院去告,而勞工則會認為走法院的程序可能會很冗長等等,到最後反而會變成用折衷的方式去做處理。所以在調解的費用裡面,本席希望能夠免徵調解費,因為現在在行政機關是沒有收調解費,但進到勞動事件法又要收調解費。
主席:請說明所謂的調解聲請費是如何計算的。
李廳長國增:關於調解的聲請費,依照民事訴訟法第七十七條之二十的規定,其標的之金額或價額在新臺幣10萬元以下者免收,10萬元以上,未滿100萬元者,徵收1,000元;100萬元以上,未滿500萬元者,徵收2,000元;500萬元以上,未滿1,000萬元者,徵收3,000元;1,000萬元以上者,徵收5,000元。所以最多也是5,000元,我想勞工爭訟之標的金額超過1,000萬元的應該是非常少,在我們的印象中,大部分的金額約1,000元左右,所以金額真的不大。
事實上,司法型的調解跟行政型的調解、民間型的調解有各自不同的功能、機能,每個調解有自己強調的特色,像行政型的調解,即行政機關所做的調解,大多數都是免費的,所以它強調的是便利以及費用低廉,也有民間型的調解,像仲裁的調解則是強調專業,但是它的調解費用就非常高,我想法院是介於中間,我們不太贊同完全不收費用,應該適度的收一點費用,而且這些費用看起來也沒有很高,應該不至於會負擔不起。通常會到法院來的事件,他可能本質上是想要進行訴訟,如果將來調解不成立、成為訴訟事件,這個費用會變成訴訟費用的一部分,對勞工來講,也沒有造成太大的損失。
鍾委員孔炤:我知道司法院當時是希望之後若提起訴訟,會把原來的調解費轉移為裁判費用,但那是到後面的訴訟程序,既然到後面會轉為裁判費的減免,倒不如就不要收了,因為後面是三分之二,若是1,000元,頂多收人家300元、200元,就為了那200元、300元?如果錢不夠的話,可以找勞動部要,由勞動部來支付這筆費用,200元、300元應該還支付得起吧!勞動部是否要表示一下意見?
主席:不收費用會不會有什麼負面的效應?因為收的金額也不多,就金錢上來講,收與不收的差別不大,但是如果不收的話,會不會有什麼負面的效應?會不會增加調解的案件?請你們對此作一說明。
李廳長國增:如果完全不收費的話,上次勞動部有統計過,一年約有兩萬七千多件的調解案,我們希望可以逐步的過來,而不要全面性的、突然整個過來,法院會無法負擔,因為法院現在調解的運作,按照勞動事件法之規定,1位法官、2位調解委員組成勞動調解委員會來進行,能夠負荷的量有一定的限度,在這個過渡的過程裡面,是不是應該適度地收一點費用?就是有一些區隔,如果勞工覺得不應該付這筆費用,他可以使用其他行政機關的調解機制,有一點分流的問題。
主席:瞭解。請黃委員國昌發言。
黃委員國昌:主席、各位列席官員、各位同仁。這其實就是上次在討論法案的時候我講的,凸顯我國過去在處理勞資爭議時,在紛爭處理機制裡面分布的扭曲,因為行政的調解或協調也好,很快、很便宜、完全免費,所以案件大量地全部都到地方政府所設的調解機制。當初出現這樣子的狀況,再加上起訴門檻,所以地方政府調解機制調解成功的就成功,那邊調解的成功率還不錯,大概6成左右,百分之四、五十不成功的勞工大部分就回家抱著棉被哭,所以到法院的勞動訴訟案件量才會沒有那麼多,司法院才會說,勞動訴訟案件的量不夠多,沒有辦法設置勞動法院。
現在真的要把門打開的時候司法院又很擔心,本來在行政協調會調解處理的案子,全部都湧到法院那邊去的時候,怕一下子他們本身調整的速度可能沒有辦法因應這樣子的狀況,但是不管怎麼樣,上次你們在討論法案時基本的立場是,希望行政協調和調解還是可以繼續維持著。我的判斷是,司法院這套調解機制如果做得好的話,你們那邊的案件量會逐漸萎縮,案子會慢慢地到司法院這邊來,可是司法院在建構這套系統的時候,你們在資源上面可能要趕快進行整備。你們在趕快進行資源整備的時候,也不要覺得好像怎麼突然進來這些案件量,自己工作很累,那不是個人的問題,是整個國家制度上在過去的扭曲,本來就對不起勞工朋友,沒有給他們一個便捷的、可以做權利主張的機制跟管道。
至於調解費用的部分,司法院的話也講得滿清楚的,其實不單純是費用的問題,還是有考慮到案件量,他們是不是在短時間當中能夠負荷的問題。
主席:鍾委員有沒有辦法接受這樣子?如果是這樣子,我們就不去處理那一塊。
鍾委員孔炤:如果你是因為案件增加的考量,以後我們的勞動法院就遙遙無期,因為不管時力也好,當時我們的主張都要設勞動法院,後來因為據司法院的說明文我們同意接受,回到用勞動法庭的方式去做處理。如果這個調解會現階段不行,是不是做成主決議?就是未來勢必要再做一個考量─調解費的減免。因為到後面還是回到訴訟的時候,他原來要繳1,000元,回到訴訟的時候他就減免三分之二,只繳三分之一,我當時的想法是,三分之一費用由勞動部從就業安定基金支付。
主席:調解有成立就繳,沒有成立會進入訴訟,就會暫免繳。
鍾委員孔炤:訴訟就會暫免繳三分之二,實際上才支付三分之一。一般來講,我們的案件大概都是500元到1,000元的比較多,所以說如果錢不夠,當時才會說請求司法院跟勞動部這邊做考量,經費的來源是不是怎麼來做處理?如果確定要徵收的話,三分之一是不是由勞動部這邊來做支付,能夠用就業安定基金……
主席:這樣好像變得比較複雜,會不會?司法院說明一下。
呂秘書長太郎:剛剛鍾委員有提到,是不是要有一個的檢討的機制?基本上司法院同意,或許就做成一個主決議,在本法施行後5年內。我們就針對……
主席:我們覺得3年就夠了,5年那麼長啊?
呂秘書長太郎:施行以後我們看看實際操作的情況,就3年。
主席:很快就會知道你們的量,調解的量很快就會知道了,3年你們就很清楚。
呂秘書長太郎:好,3年。
主席:你們負荷得起或不起,就是3年。
呂秘書長太郎:好,我們同意,施行後3年內檢討調解費免徵的問題。
主席:寫附帶決議,請司法院或鍾委員寫一個附帶決議,等一下我們再回頭處理,這個部分修正通過。
請司法院再確認一下第十六條的文字,你們有修正、再修正的文字,因為尤委員剛剛提的意見,你們有再修正,請再唸一次條文。
楊法官博欽:第十六條文字如下:
第十六條 勞動事件,除有下列情形之一者外,於起訴前,應經法院行勞動調解程序:
一、有民事訴訟法第四百零六條第一項第二款、第四款、第五款所定情形之一。
二、因性別工作平等法第十二條所生爭議。
前項事件當事人逕向法院起訴者,視為調解之聲請。
不合於第一項規定之勞動事件,當事人亦得於起訴前,聲請勞動調解。
主席:附帶決議我們等一下文字出來再處理,我們先處理第十二條的附帶決議,有蔣萬安、黃國昌、鍾孔炤、尤美女等委員共同提案的附帶決議,我們把附帶決議唸一次。
委員黃國昌等附帶決議:
1.針對民事訴訟法目前就裁判費徵收所採行之比例徵收計算制度,是否宜進行全盤檢討修正予以降低以貫徹「接近正義」的價值,請司法院於民事訴訟法修正時予以考量。
2.就滿足訴訟救助要件者是否將法律效果中「暫免」徵收改為「免予徵收」裁判費,亦請一併檢討。
提案人:黃國昌 鍾孔炤 蔣萬安 尤美女
主席:這個就是要請他們去檢討這樣子的政策方向,沒有意見的話,這個附帶決議就通過。
接下來處理第二十條,司法院還是希望可以保留提案的條文,這一部分時代力量也有版本,鍾孔炤委員也有版本,尤美女委員有修正動議,請司法院再說明一下差異在哪裡?請李廳長說明。
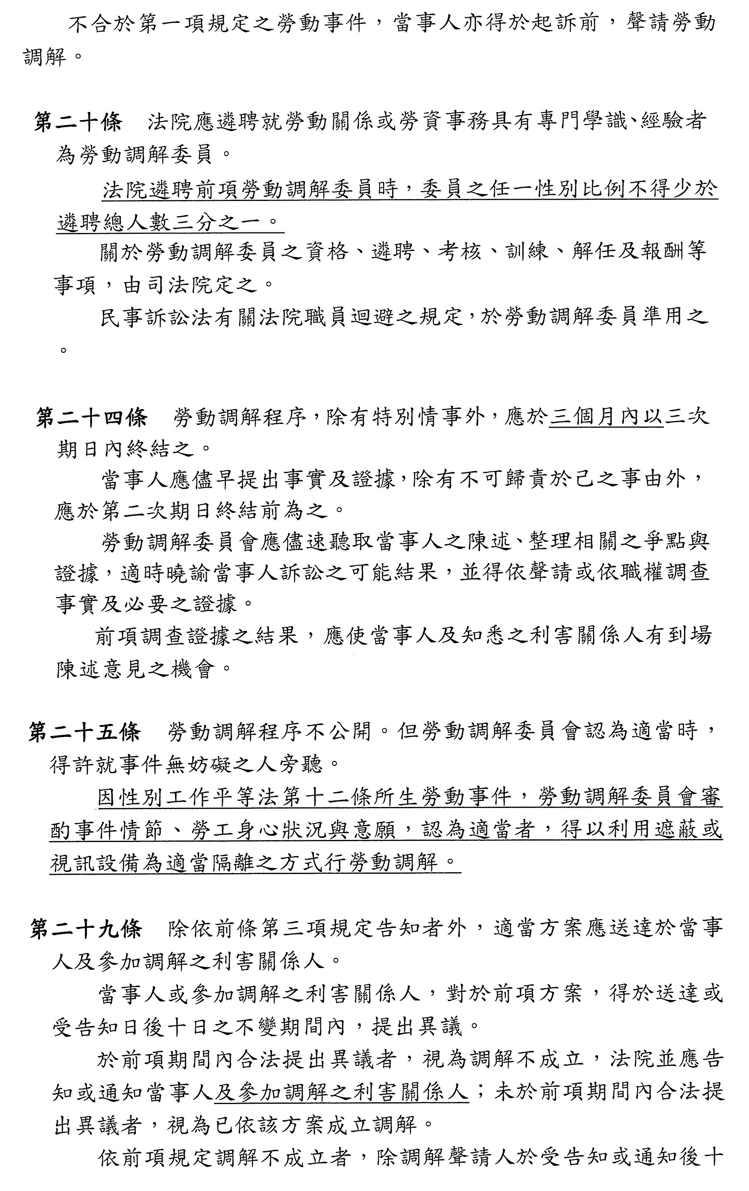
李廳長國增:主席、各位委員。主要第二十條的部分,是有關勞動調解委員遴聘的資格,還有遴聘的程序、考核等等,規範由司法院來定之;還有勞動調解委員的迴避部分,由司法院定之。
在委員提案裡面,像時代力量黃委員的提案,大概就是有關解任的規定,由司法院會同行政院定之,就是人數、資格、任期和聘任。這個部分是司法院所聘的勞動調解委員會,我們大概會參考勞動部的意見,但是有關子法的辦法,應該由司法院自己決定就可以了,所以我們是建議採用兩院的版本。
至於尤委員的提案,主要是涉及到調解委員是不是應該要修習性別平等相關課程?這樣的一個差異性部分,還有這個委員的比例,是不是單一性別比例不得少於遴選總人數的三分之一?
李廳長國增:這部分其實在勞動法官的部分,司法院已經有提出說明,我們希望所有參與司法工作的人員,都應該要有性別平等的意識。事實上,目前這個部分也從今年開始提供相關課程,可供委員作為研習之用,所以,我們建議這個部分是不是不用列到這個條文裡。
至於總人數不得少於三分之一的部分,我們考慮到其他中小型法院有時需要遴聘具有勞動專門知識或經驗的勞動調解委員不易,所以現在限定比例不得少於三分之一,怕會有實際執行上的困難,是否不予規定,讓各個法院在遴聘勞動條件委員時能較具彈性?
主席:請尤委員發言。
尤委員美女:關於修習時數的部分,上一次已經做出附帶決議,所以那個部分我不再堅持。
主席:是。
尤委員美女:現在是針對性別比例的部分,因為你說我們現在不要求那一庭的三分之一,而是整個的總人數,那也不太可能一個法院裡的勞動條件調解委員連一個女的都找不到,這不太可能吧?
李廳長國增:我們的意思是說,不要特別限定一定要如何,就讓他們很自然地去找,一定會有男女性別……
尤委員美女:不是,你沒有限制的話,就永遠找不到,因為這就跟當年我們要求學校性別平等委員會至少女性成員要占三分之一一樣,結果所有的學校全部都反彈,他們說我們找不到這三分之一的女性,但是我們堅持一定要有三分之一的女性成員,最後這三分之一的女性都跑出來了,如果我們當初不堅持,那這三分之一的女性全都不見了!如果那個地方有3個,卻連1個女的都沒有,我實在不相信會沒有,所以我們還是堅持這部分要有三分之一的規定。
至於性別平等意識尊重多元文化的部分,上次說要放在法官法裡,那這部分我們就不再堅持,但是這裡的性別比例三分之一的部分,我們是堅持的。
主席:好,我們先處理時代力量的部分,他們的條文跟院版不同,主要就是「由司法院會同行政院」,這個部分司法院還是認為應該由司法院獨立進行聘任、解任、訓練等事務,這部分大家應該比較沒有意見。
至於性別三分之一的這個部分,大家有何意見?這邊主要在於要不要加以明訂,限縮將來選取這些委員的條件,這樣會不會導致聘任更加困難。
周委員春米:李廳長,在現今法院的調解機制中,法院聘任調解委員的比例有沒有任何性別不得少於三分之一的情形?現在一般的民事普通調解也沒有這樣的要求。
李廳長國增:目前沒有,實際的狀況則是,民事調解委員部分的男性比較多;家事調解委員則是女性較多。
周委員春米:其實法院可能沒有這樣的概念,認為性別比例不得少於三分之一,大部分都是找地方的仕紳或專業人員進行調解工作。
李廳長國增:現在法院的調解委員大概有做分類,比如說若是醫療糾紛,可能會找具有醫師背景的人;如果是工程糾紛,可能就找建築師等具有這方面專業的人……
周委員春米:就是比較專業的人。
李廳長國增:這有分類,並沒有刻意區分性別,是因為調解委員本身也有些是口才好……
周委員春米:好,那我建議一下,是不是司法院可以在你們調解委員的聘任上,儘量可以達到任何一個性別不得少於三分之一,就是不管任何的調解事件,不只是性平、勞動或家事,除了一些專業的部分,能否在調解委員的聘任上加上這樣的通則規範,等於放入性平的基本要求及方向?
李廳長國增:委員的意思是將之放在子法中?
周委員春米:對,就是你們的調解委員的聘任辦法。
呂秘書長太郎:作為一個司法院的政策,基本上……
周委員春米:對,就是司法院請法院在聘任調解委員時,除了專業的工程、醫療之外,像一般的家事、民事或勞動這種案件,其性別比例不得少於三分之一,等於司法院在跟法院講,你們在聘請調解委員時要有這樣的認知,變成是一項政策,這也是日後一定要走的方向,就將之放在聘任調解委員的政策中,好不好?
尤委員美女:因為行政院所有的委員會都明訂性別比例一定不得低於三分之一,我想這是CEDAW公約裡面明訂的,因此司法院不能自外於這樣的原則。因此,針對這個部分,我們還是堅持性別比例不得低於三分之一的規定。
主席:那是要在這邊定,還是要依照周春米委員講的那樣,就是在一個通則的部分去處理?因為如果這樣的話,變成將來涉及到很多地方,只要組織委員會的條文就要再加一條這樣的規定,在立法效率……
尤委員美女:現在所有的法律全部都有加性別比例不得低於三分之一的規定。
主席:是。
尤委員美女:不管什麼法都有加。
周委員春米:是大水庫……
尤委員美女:是大水庫啊!
鍾委員孔炤:我們先把這些處理了,等一下再討論這部分。
主席:好,我們先處理這一條。在條文的部分,請司法院考慮是在條文中訂定或以其他的方式來處理?這一條條文先暫時保留,我們回頭還會再來處理,其實這個爭議不大。
再來處理第二十五條。司法院有修正條文,請李廳長說明。
李廳長國增:有關第二十五條的部分,就是參考上一次尤委員的提案,我們提出一個修正條文,就是增訂第二項「因性別工作平等法第十二條所生勞動事件,勞動調解委員會審酌事件情節、勞工身心狀況與意願,認為適當者,得以利用遮蔽或視訊設備為適當隔離之方式行勞動調解。」
主席:這已經有經過修正了。
李廳長國增:對。
主席:所以第二十七條改成……
李廳長國增:改成第十二條。
主席:好,各位委員還有沒有其他意見?其他部分是沒有爭議的地方。好,那我們就按照司法院修正條文通過。現在處理第二十九條。這個主要是針對調解跟續審的法官同一或不同,這是比較大的議題,先請司法院說明。
尤委員美女:我再問一下,你的勞動事件跟剛剛講的所生爭議,範圍是一樣還是不一樣?
李廳長國增:這一定是進到勞動法庭,勞動事件才能進勞動法庭。
第二十九條有一個部分是上次審查會已經同意的,就是第二十九條第三項,我們參考時代力量的版本,增加「及參加調解之利害關係人」,就是通知的對象除了當事人以外,還增加參加調解之利害關係人,這部分是沒有爭議的,我們同意做這樣的修正。
再來,有爭議的部分是有關參與調解程序的法官,跟事後參與這個訴訟程序的法官是不是要同一人,我們建議是由同一個法官來參與會比較有效率。當然前一次有委員指教說是不是會有心證或調解程序受到污染的問題,不過法官參與任何的程序,他的心證其實從一開始的起訴狀就慢慢開始在逐漸形成,尤其我們目前勞動事件調解程序的設計,已經是比較接近準備程序,有這樣的意味在裡面,因為在我們的規定裡面,勞動調解程序的第二次期日,法官跟調解委員必須要整理爭點,並且要把整理爭點的結果預知當事人,也就是訴訟可能的勝敗結果,這個在第二次調解期日時,調解委員會就要做這樣的分析給當事人做參考。從這個觀點來看,如果在調解程序以後換法官,那整個看法或走向可能會完全不一樣,除了可能會有效率上的影響以外,其實反而也會影響到當事人在調解程序進行當中,對於調解委員會建議的信賴程度,以上報告。
主席:請蔣委員萬安發言。
蔣委員萬安:這一條其實在委員會之前也討論過,但是我還是必須提出來,包括司法院剛剛也提到,你們也承認法官在起訴的時候,心證就慢慢逐漸形成了,事實上有實務經驗的人都知道,在調解的過程當中,你說這就相當於事前的準備程序,所以法官當然會有一個心證形成的預斷,司法院剛剛也承認,那對當事人來講,尤其是弱勢的勞工,他當然希望我們的這部法律能夠很有效率的完成,但是更重要的是,他能否信賴從調解程序一直到後續的訴訟程序,如果今天調解不成,而他也知道法官已經有一個預斷,已經有一個心證形成,如果還讓他繼續擔任後面訴訟程序的法官,那勞工朋友當然會充滿不信任,也才會造成我們所講的後續勞工朋友就把這個案子撤回,然後重新再走一遍程序,這是第一點。
第二點,剛剛司法院也說,在整個調解程序中,事實上你們也會詢問證人,對不對?也可以嘛!所以你們也會整理相關的爭點,所以進入後面訴訟程序的時候,其實就算換了一個新法官,他也不是全然一張白紙,什麼都不瞭解,他還是可以根據調解程序所整理出來的爭點及所釐清的相關爭議,然後你們也詢問過證人,他可以透過相關的書證很快地進入狀況,並不會造成任何期日上面的耽擱。
第三點,加上我們在其他條文也有規定要求在調解程序多少期日內要馬上召開,我記得上一次委員會討論是用30日,所以事實上不會有任何的耽擱,已經達到希望能夠快速解決勞動的爭議。
今天你在這邊說要同一個法官,我認為相對於我們希望讓勞工朋友能夠信任,不管是在調解程序之後或是調解不成進入訴訟程序,能夠信任這整個制度,然後有一個結果。我不希望看到由同一個法官,尤其是他已經形成心證,然後還擔任後面訴訟程序的法官,我想這就是為什麼我還是堅持希望不要由同一個法官來擔任前面的調解程序以及後面的訴訟程序。
主席:請周委員春米發言。
周委員春米:當初勞動事件法的草案,不管是鍾委員的版本或是司法院的版本,大家都有一個概念就是所謂的調解前置,就是勞動事件一定要有一個調解的前置程序,但是後來我們審議這個法案的精神與立法目的,還是在於迅速,所以這個條文其實不能直接等同於所謂的調解前置。事實上這就是勞動的專股、勞動的專庭,法官在審判程序中要做最後審判結論的時候,我是建議要跟前面的2位調解委員或專家一起來調解,透過訴訟的程序做一些調處,但這並不是前面就在那邊談條件,而是在前面的調解程序中,大家在比較輕鬆的程序下,然後有找2位民間的人進來一起調解,把這個案件的爭點與事實證據釐清楚,而不是我們一般的調解在那邊講條件、講金額而已。
因此,這個法條的設計與精神是這樣的制度,所以不能去評價說前面有參與調解庭的法官,他的心證就形成了,如果對勞工不利或對雇主不利,我們就不要這個法官,那這樣子就沒辦法有一個止境,譬如開庭時,我覺得這個法官對我是不利的,我就選擇換一個法官。
當然蔣萬安委員有提到有可能開到一半就撤回、就不要再繼續調解了,要換成另外一位法官,但是我認為這個條文在制度上的設計,我們要堅持我們的立法精神、堅持當時立法的設計,而不是怕有什麼樣的情況,我們就要來做一些調整或改變,因為這一條我們應該是正式來給它定名,而不是所謂的調解前置,不是在法官開庭之前、審判之前、調查之前有一個調解委員會在那邊開,因為事實上民事、家事的調解委員,法官也是會問他們調解的情況嘛!雖然不是那麼直接跟審判的核心,包括事實、證據、理由有那麼大的牽連,但是法官還是會去聽、還是會去看。今天這樣一個法案的精神是迅速,我們把迅速擺在第一位,在調解的時候,我們讓專業的法官進來,再加上2個專業的調解委員進來,就應該好好利用這個程序,而不是這個程序不對了或者勞工覺得不利了,就來換一套程序,我想這個可能在制度的設計上,我們必須回過頭來想一下我們所要的勞動事件法的立法目的是什麼。
主席:好。請司法院……
蔣委員萬安:我補充一下。
主席:好,請說。
蔣委員萬安:不是對於勞工不利要換法官,這是調解不成,任何一方沒有辦法跟另一方達成協議,才會進入到下面的訴訟程序,所以不管是任何一方、不管是勞方或是雇主,只要沒有達成共識,那就要進入下面的程序。問題是司法院難道認為法官在前面的調解程序中就完全不會受到任何污染,而沒有任何預斷的情況嗎?
主席:在司法院回答之前,我也要表達一點意見,請你們稍後一併說明。蔣萬安委員方才提到,先調解再進入訴訟程序是必要的程序,不管是勞方還是資方,也許是某一方不同意,甚至是兩方都不同意才會調解不成,不過一般都是勞方或資方某一方不同意所致,也許是對方要得太多,另一方拒付而調解不成,因此調解不成一定是有某一方不同意,如果此時又預知之後會遇到同一位法官的話,目的就一定不會滿足。調解不成一定是某一方達不到所願,當他知道進入司法程序之後,還是會遇到這位法官,就還是一樣會得不到,這是以常識來推斷的。所以,如果缺乏類似審級之間換法官之可能性的話,成功機會就會比較小,當事人就會聲請重新調解,如此才能換法官,達到滿足的機會才會比較大。如果調解不成的話,輸的人一定會這樣想,但這樣反而會嚴重影響效率,只要調解不成,也必不進入司法程序,重新調解就能換法官了,這就是蔣萬安委員剛剛提到的,也無法達到所要的效率。
然而,立這個法要達到的目的有二,其一是要有效率,另外,則要由專業的法官或法庭審理,如此才能更精準。當然,另一個方向是希望能對勞工比較好一點,雖說要遵守公平原則,但是在某些費用的支付上都更保護勞工一點。所以,對於調解和訴訟到底要不要同一法官,除了從專業、效率來看以外,也要一併考慮什麼才對勞方或弱勢的一方比較好一點。
接著請鍾孔炤委員發言。
鍾委員孔炤:調解與訴訟之所以要同一法官,是因為我們一開始就要求迅速、效率與專業,萬一調解不成立,同一法官接下來才能進行有效率的審判。若是又換了一位法官,一切都要重新再來,這對勞工來講不見得會有利,因為新的法官又要全部再詢問過一遍,反而有違立勞動事件法所欲達成迅速、確實又專業的目的。換了一位法官,反而又要全新重來……
主席:可是若又要重新調解的話呢?
鍾委員孔炤:如果又要重新來一遍的話,不就有違本法開宗明義的立法意旨嗎?更何況上次德國法院的院長也特別來到我們立法院,當他聽到我們正在處理勞動事件法的時候,他也特別提到,依照他們在德國處理的經驗,會希望調審是同一位法官,如此才能讓勞工訴訟在程序上或在效率上達到迅速與確實的審判。
上次開委員會的時候,蔣委員提了一個修正動議,他也同意同一法官,而我當時也連署了……
蔣委員萬安:那是附帶決議。
鍾委員孔炤:我也簽了,所以有關這一條的附帶決議是不是可以請蔣委員再為說明?
主席:請蔣委員發言。
蔣委員萬安:我還是強調,訴訟程序著重的是公平審判的制度,其他國家也有調解不成,進入訴訟程序後就換法官的立法例,俾確保整個訴訟程序的審判公平,並得到當事人的信任。當然,我也知道司法院可能還有更多其他的考量,包括法官員額或其專業性等。但很重要的一點是,我們希望這部法律能強調以迅速與效率的方式解決紛爭,所以我才提了一個附帶決議,希望在這部法通過後的3年內,司法院能就調解不成由同一法官續行訴訟的部分,針對當事人的意見進行調查,而該附帶決議也已送到委員會,因此還望司法院至少能在3年內詢問當事人對這樣的狀況到底滿不滿意,以及能不能得到當事人的信任。如果大部分的當事人都無法信任,或是在實務上有很多撤回又再重新聲請調解之案件的話,這樣反而造成勞動事件紛爭的延宕,那麼司法院或相關單位就要重新檢討,是不是應該參照國外的立法例,換一位法官進行後續的訴訟程序。
主席:請周委員春米發言。
周委員春米:謝謝主席,蔣萬安委員對這一條的疑慮或憂慮,確實有其道理,外國的立法例也確有這樣的設計,只是今天這個法條的設計,之前可能還是要讓法官參與調解程序,但是他在調解時所得到的心證,很難就將之稱為「預斷」或「污染」,這與制度的設計並不完全相同。但是蔣萬安委員的疑慮也確實有其道理,而且將來的應變措施也還是會出現上有政策、下有對策的狀況,因此這一條如果還是規定由同一名法官調解和審判的話,希望能在3年後作出完整的檢討,看看制度要怎麼走才比較好,或是對勞工朋友比較好,所以我也支持這樣的附帶決議。
李廳長國增:我們也同意這個附帶決議。
主席:好,這個附帶決議司法院也同意。條文修正過後,針對司法院的部分,今天在第三項又增加了「調解之利害關係人」,因此請再唸一次第三項的部分。
楊法官博欽:修正第三項「於前項期間內合法提出異議者,視為調解不成立,法院並應告知或通知當事人及參加調解之利害關係人」。
主席:OK,以上就是增加的部分,我們就按照這個修正動議通過,但本條另有一項附帶決議,我們對此附帶決議也無異議通過。
接著處理時代力量所提第二十一條,請司法院說明。
李廳長國增:本條原本規定要於二個月之內終結勞動調解程序,這個部分在實務運作上可能有其困難,因為現在勞動事件法的運作就是要在30天內指定第一次期日,因為還要送達,所以指定期日後,要再加上送達的兩個禮拜,大概也要一個半月。現行的勞動調解程序會分成3次進行,第二次要進行的是爭點的整理,如果是按照黃委員的版本,第一次期日就已經要一個半月了,剩餘的十五日要進行第二次期日的爭點整理或第三次期日恐怕有其困難,這是第一個。
第二個,司法院對於法官辦理調解程序的進行有一個管考規定,我們的辦案期限一般規定是四個月,原則上,這不能超過四個月,在這種情況之下,我們建議這裡可以不用特別再做宣示性的條文規定。
主席:現正處理時代力量黨團提案第二十一條有關明定終結調解程序的時間,提出的版本是二個月;剛剛司法院的說明是做不到,因為有各種程序要進行。現在我們要討論這要不要訂定時間?既然二個月做不到,如果是三個月、四個月,你們做得到嗎?
黃委員國昌:基本上,當初日本制定勞動審判法時,針對每一步如何走、每一步需時多久,他們都有清楚計算並規定;既然現在你們估計二個月終結調解程序做不到,請問你們的判斷是如何?
李廳長國增:因為一般規定的辦案期限是四個月,所以我們在約略四個月內要完成。
鍾委員孔炤:四個月內包括調解嘛!
李廳長國增:就是從聲請……
鍾委員孔炤:從開始聲請……
主席:到調解終結……
李廳長國增:我們的辦案期限是四個月……
鍾委員孔炤:國昌,你們的版本是三個月嘛!
主席:二個月啦!
鍾委員孔炤:二個月。
主席:他們提出的版本是二個月。
鍾委員孔炤:從聲請到終結含括在內就四個月啦!
李廳長國增:如果期限明定在這裡,將來要調整的話,必須修法,如果期限規定在我們的調解規範、管考的辦案期限規範,將來我們要調整比較有彈性,現行這個規定的辦案期限是四個月。
黃委員國昌:基本上,訴訟法規定的這種期間是訓示期間,只有事後追蹤、討論責任的法律效果,即使你們沒有在期限內完成,也不會影響到調解是否成立的法律效果;只是如果勞動調解程序還是按照你們一般調解程序的辦案期限訂四個月,對於我們制定這個專法是真的要迅速、經濟處理勞動審判案件一事,大家會有相當大的擔心;現在我最擔心的是新法通過以後,如果實際運作與新法通過以前一樣,不要說你們很難面對,連我們這些參與修法的立委可能都很難面對。
主席:對呀!這個也要考慮,如果這裡沒有明定時間,所謂四個月期限也是事後管考之用,到時這部法律通過,案件統統卡在調解,調解很久都沒有結果的話,不就糗大了!大家會覺得……
黃委員國昌:我會特別處理到這件事是認為司法院要考慮一件事,這也是未來調解委員調解時要特別注意的一件事,事實上,對於主張權利要伸張的勞工而言,現行的調解程序並無法達到他們預期的效果,反而成為資方耗盡勞方勞力、時間、費用的其中一種手段,在這個過程受到的折磨早已讓勞方火氣很大、非常痛苦,讓他們對這個程序產生非常強烈、負面的想法。
對於你們將民事訴訟法第三百七十七條之一、第三百七十七條之二的私訂調解方案搬到勞動調解程序,我統統都沒有反對,也沒特別講話,可是你們實際回去看看民事訴訟法增訂的第三百七十七條之一、第三百七十七條之二在一般運作的實際成效,就會對於將那個東西再搬到勞動調解程序會產生的效果劃上很大的問號;在這種情況下,我希望最起碼你們的勞動調解程序在迅速這個價值的要求上還是要和其他一般程序有點區隔,如果調解真的不成,趕快轉入審判程序,不要藉此拖延勞工實現權利的時間。
主席:好,這個時間有沒有辦法調整?
呂秘書長太郎:首先,本法開宗明義已經參照鍾委員的版本將「迅速」置於前面;其次,如同剛剛黃委員所提,基於勞資雙方各式各樣的差異,勞動調解時間的延長對勞工是非常折磨的,所以我們答應用管考的方式處理,調整辦案期限,看看這是不是降為三個月?因為這個才是實際有效的;其實這個地方也不是要大家趕著在調解期限前終結調解,如果該調解快要成熟,結果因辦案期限已到,無法成立,這樣也未必好;因此這能不能先用折衷方式處理,將辦案期限規則的規定調整為三個月,讓它的期限比一般民事訴訟再短一點點?
主席:這一部分會規定在哪裡?
呂秘書長太郎:我們有一個辦案期限規則,那是針對研考的……
黃委員國昌:既然如此,因為我們的版本也設有一個例外條款,所以法條是不是直接規定「三個月內終結調解程序」?我覺得最起碼在法條上有這樣清楚的訓示期間規定可以讓勞動調解程序的這個「迅速性」要求不是只規定在第一條的抽象意旨,還有落實在實際法條上;如果你們真的有需要,我們的版本還是有「除有特別情形外」的但書條款可以讓你們彈性適用。
主席:如果條文直接規定「三個月」,所謂的例外狀況要不要規定在條文?
黃委員國昌:不用啦!太多了!
主席:是,有太多例外。
呂秘書長太郎:如果條文要明定「三個月」,立法技術上恐有困難,因為現在沒有這個條文,所有的條次可能……
黃委員國昌:條文再順一下不就好了嗎?
呂秘書長太郎:所有條次可能都要調整。
主席:這個應該不會太困難吧!主要是這個條文要放在哪裡?只是條次的問題而已啊!看看要放在前面還是放在哪裡……
黃委員國昌:對,條文順一下就好了啊!
主席:是,主要是這個條文要放在哪裡,因為原來沒有這個第二十一條,終結調解程序時間的規定是多出來的。
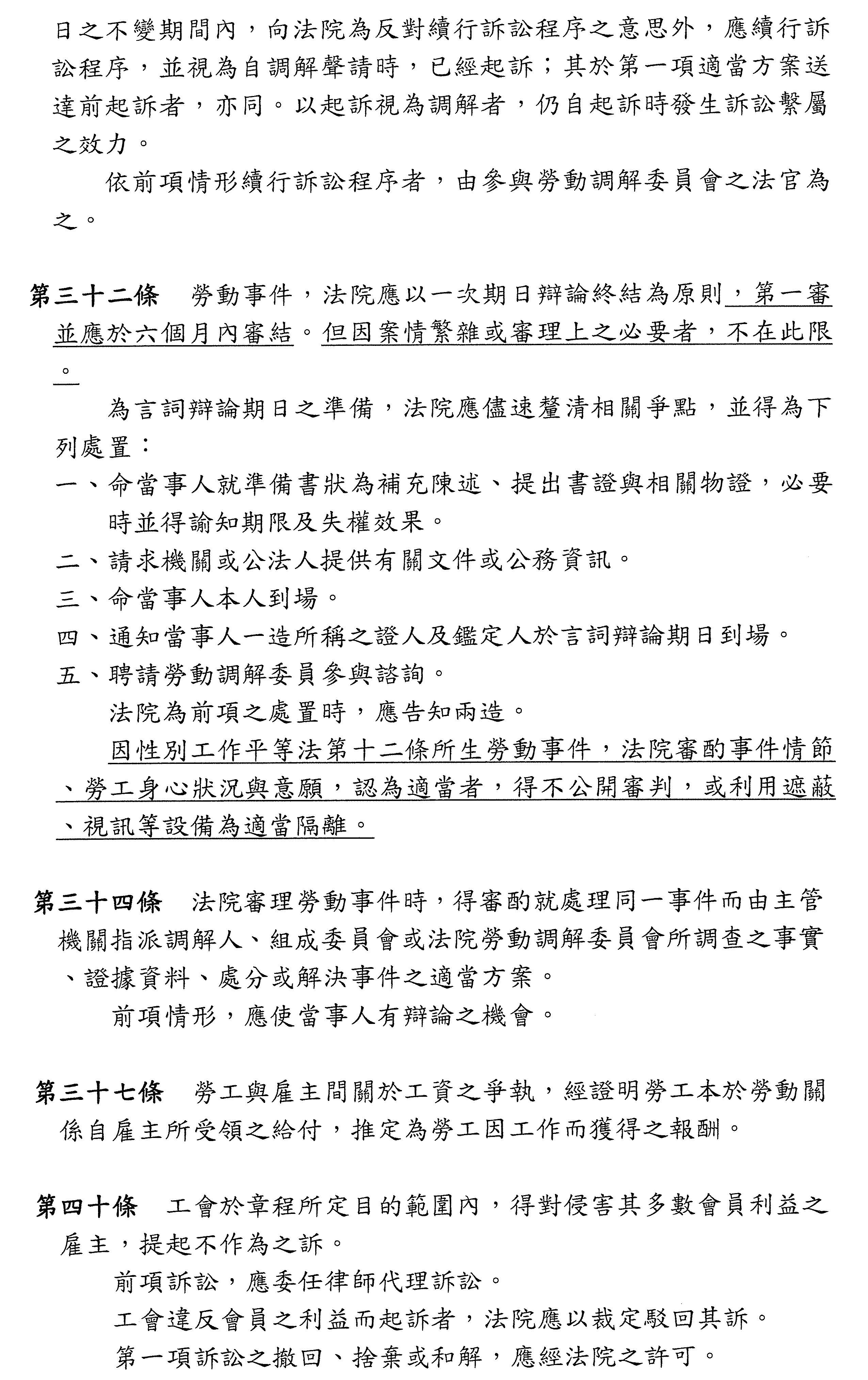
關於這個條文要放在哪個條次,請司法院再衡量,就是明文規定「三個月內終結調解程序」。這個條文照時代力量版本再修正通過,修正為「三個月」。
接下來處理第三十一條之一。本條和第三十二條一併討論,請司法院先說明。
李廳長國增:尤委員所提第三十一條之一,上次審查會指示因為這是新制訂的法案,條文不必使用「之一」,因此我們建議把這個內容放到第三十二條第四項。另外,第三十二條第一項參照上次委員會各位委員意見,建議第一審應在七個月內審結,並將蔣委員所提「案情繁雜或審理上之必要者,不在此限」部分,全部整合在第一項。依照委員會的指示,我們修正的文字見司法院對於協商意見的修正建議文本第6頁及第7頁。
主席:今天修正的條文已經有整合,就是把蔣萬安委員所提的內容整合進來;另外,尤美女委員所提有關性平部分,也整合在第三十二條第四項。
請鍾委員孔炤發言。
鍾委員孔炤:因為前面大家已經有討論過,希望把時間縮短,所以配合前面黃國昌委員所提條文修正意見,建議這裡的七個月修正為六個月,如此在體例上應該比較符合,是不是可以一併考量?
主席:第一審部分,請說明一般民事、刑事訴訟狀況為何?
李廳長國增:目前一般勞動事件,第一審平均審結時間大概是200天出頭,也就是平均審結時間大概是七個月上下。
鍾委員孔炤:我剛剛是特別回應黃委員的意見,既然針對勞動事件我們要求速審,如果還是回到原來的200天左右,那就沒什麼改變,所以,本席呼應黃委員的意見,建議把條文規定的七個月修正為六個月。
尤委員美女:司法院是把我的第三十一條之一併到第三十二條第四項,又第二十七條第二項改為第十二條。另外,這裡提到「得不公開審判,或利用遮蔽、視訊等設備為適當隔離」,請問這兩者是二擇一?還是可以不公開審判,同時利用遮蔽、視訊?
呂秘書長太郎:兩個都可以,也可以同時並存。
主席:請周委員春米發言。
周委員春米:主席,不好意思,因為我等一下12點要開程序委員會,所以容我回過頭來就第二十條表示意見。第二十條有關委員或將來整個組織審判的形成,大家都希望性別比例不得少於三分之一,我想這是很明確的方向,只是大家憂慮的是,是否要在這個個別法案裡訂定有關性平的制度?本席以為,如果這個方向確定,那麼本席希望今天這個保障勞工權益的新法案──勞動事件法,也能夠加入這個進步的價值,直接在條文裡規定委員的任一性別比例不得少於遴聘總人數三分之一,我想這是一個很好的立法方向,所以我們要求司法院可以在調解委員的政策上予以明定。今天如果我們可以在勞動事件法及最近討論的法案中,把有關性平制度、性別比例的規定入法,我想這會是一個進步的象徵,也是進步的法案。
主席:剛剛第二十條是保留,雖然周委員表達了意見,但我們還是先保留,到時候再來討論。
尤委員美女:如果司法院可以接受,那就可以通過啊!
主席:請黃委員國昌發言。
黃委員國昌:我簡單說明一下,現在所謂平均審結的天數是200天出頭,那是平均數,但其實有些案件是很快就可以結束,特別是一造辯論判決的那種,另外有一些是會拖得比較長時間,種種審判加起來平均數是落在210天,但實際分布並不是這樣。我的意思是,今天規定七個月審結為原則,但那不是平均數,而是抓上面的帽子,如果這樣通過恐怕還是會有異議,我想只要能貫徹這個立法意旨去做,審結平均數是一定會顯著往下降。
主席:好,先處理剛剛周委員提到的第二十條部分。司法院還要再說明嗎?是不是就先保留,你們回去再想想,是要明訂在條文裡?還是用大水庫的整體處理方式?請司法院說明。
呂秘書長太郎:基本上這個理念我們是贊同,只是在立法技術上不規定好像也沒有關係,不過,剛剛委員特別提到為了彰顯這個價值,應該讓它具體化,我們尊重委員的提案。
主席:意思是什麼?
呂秘書長太郎:就是照那個文字加進去。
周委員春米:就是照尤委員的提案第一項及第二項,然後第三項不要了。
主席:請再宣讀一次。
鍾委員孔炤:還要等他們修正文字,我們先處理別的條文。
李廳長國增:第二十條我們先整理文字,然後再來處理。
另外,剛剛黃委員提到時代力量版本第二十一條,建議放在我們兩院版本的第二十三條第一項。
主席:好,OK。
李廳長國增:因為要把條文融進去,所以文字還要再調整。
主席:好,請你們把文字調整好後,我們再一併宣讀。
先處理第三十一條和第三十二條有關審結時間部分。針對鍾委員孔炤提議把七個月修正為六個月,大家有什麼意見?
鍾委員孔炤:剛剛黃國昌委員提到有些時間長,有些時間短,所以抓個平均數,就我從司法院抓出來的資料顯示,針對勞資爭議案件,大概平均是161天,而他們講的七個月是包括一般民事訟訴案,所以如果是針對勞資爭議案件,大概就是161天。
主席:所以不到六個月,是五個多月。
鍾委員孔炤:我會抓六個月時間,是因為有關勞資爭議案件的審結,大概是161天。
主席:那就更有理由縮短。
鍾委員孔炤:所以我配合剛剛黃國昌委員前面提到的第二十二條,既然那一條已經縮短為三個月,那麼建議這一條就從七個月修正為六個月。
主席:OK,了解,這樣也可以給他們一些壓力,以提高效率。司法院對這樣的修改有沒有意見?
呂秘書長太郎:因為這個條文本身對於複雜的情況已經有排除,所以我們同意七個月降為六個月。
黃委員國昌:我都贊成,我只是要提醒司法院,既然我們課以法官有這麼強烈促進訴訟的義務,那麼相關需要的人力、資源等,希望司法院也可以多多用心。
主席:好,第三十一條之一和第三十二條合併,以行政院版本第三十二條修正通過。修正內容為:第一項「七個月」修正為「六個月」;另外,第四項,就是第二十七條……
呂秘書長太郎:我們先修改文字。
主席:好,你們先做文字修正,我們再來宣告。
現在處理第二十四條。
楊法官博欽:第二十四條第一項依照司法院提案修正為……
主席:第二十四條剛剛不是說要融入第二十三條嗎?
李廳長國增:因為剛剛有做調整,所以我們是融入在第二十四條。
主席:時代力量所提第二十一條融入院版第二十四條。
楊法官博欽:第二十四條第一項修正為:勞動調解程序,除有特別情事外,應於三個月內以三次期日內終結之。
主席:其他部分都是原來第二十四條的內容。那麼後續的條次是不是會改變?
楊法官博欽:沒有。沒有改變,直接融入到第二十四條。
主席:好,第二十四條就照上述修正內容通過。
時代力量版本第二十一條意見融入第二十四條裡。
黃委員國昌:可以。
主席:好,第二十四條就照這樣通過。
處理第三十一條之一及第三十二條,這部分也是文字修正。請宣讀修正後文字內容。
楊法官博欽:第三十二條第一項修正為:勞動事件,法院應以一次期日辯論終結為原則,第一審並應於六個月內審結。但因案情繁雜或審理上之必要者,不在此限。第四項修正為:因性別工作平等法第十二條所生勞動事件,法院審酌事件情節、勞工身心狀況與意願,認為適當者,得不公開審判,或利用遮蔽、視訊等設備為適當隔離。
主席:第三十二條就照上述修正意見通過。
現在先處理鍾委員孔炤所提附帶決議,計兩案。
附帶決議:
1、
有鑑於勞工於勞資爭議中常處於弱勢之地位,若按當時之訴訟程度,已盡力提出證明,或努力進行訴訟,猶然敗訴者,若仍由勞工負擔裁判費,恐使勞工負擔過鉅而畏於提起訴訟。為使最後敗訴之勞工或工會仍得享有裁判費之全部或一部之酌減,建請司法院於勞動事件法施行細則,或勞動事件審理細則等相關子法中,明定法院得酌量減輕或免除勞工或工會之裁判費。
提案人:鍾孔炤 蔣萬安 周春米 尤美女 黃國昌
2、
為強化法院調解程序,使勞工得便利利用法院之資源,調解聲請費徵收與否應有檢視與調整之必要,請司法院於勞動事件法通過後三年內,完成檢討調解聲請費。
提案人:鍾孔炤 蔣萬安 周春米 尤美女 黃國昌
主席:如果各位委員沒有意見,附帶決議就照案通過。
休息30分鐘用餐,12時40分繼續開會。
現在休息。
休息
繼續開會
主席:現在繼續開會,繼續進行協商。第二十條修正條文請念一下。
楊法官博欽:第二十條第二項修正為:「法院遴聘前項勞動調解委員時,委員之任一性別比例不得少於遴聘總人數三分之一。」原先第二項移列為第三項,原先第三項移列為第四項。
主席:第二十條照修正條文通過。
處理第三十四條,這一條有尤美女委員的修正動議,請司法院說明。
李廳長國增:第三十四條有鍾委員、時代力量、尤委員提出不同版本的修正意見,兩院版的意見是把它抽象化,也就是主管機關指派的調解人、組成委員會或法院勞動調解委員會所調查之事實、證據資料、處分或解決事件之適當方案,法院都可以審酌。跟鍾委員版本的差別在於,鍾委員認為「應」審酌,我們認為「得」審酌比較緩和。我們的版本大概可以把時代力量的版本涵蓋在裡面,至於尤委員的版本,其中就性別工作平等委員會的調查報告評議或處分的部分,因為性別工作平等法第三十五條已有明文規定,所以這部分適用性別工作平等法就可以處理。有關就業歧視評議委員會的部分,也可以涵蓋在兩院版第三十四條的範圍內,差別在於尤委員認為法院「應」審酌,我們認為是「得」審酌。其實雖然規定是「得」審酌,但只要當事人提出相關方案、資料、事實,法院還是要審酌。
主席:請尤委員發言。
尤委員美女:雖然性別工作平等法是規定「應」審酌,但是勞動事件法是特別法,性別工作平等法也是特別法,昨天本席質詢法務部時提到通保法和電信法,電信法已規定可以調通聯紀錄,法務部則說通保法通過了,通保法是特別法,所以就限制了電信法這個特別法。因此當兩者都是特別法的時候,是不是會有後法排除舊法的擔憂?如果是這樣的情形,我們覺得應該明定出來,免得以後有人說勞動事件法把它排除掉了。因此雖然性別工作平等法有規定,但有可能被解釋成勞動事件法頒布在後面,即使寫在立法理由,可是以後立法理由不會呈現。
主席:請司法院說明。
呂秘書長太郎:從立法的體例來看,勞動事件法是民事訴訟法的特別法,勞動事件裡面有關特別勞動法令的規定都是勞動事件法的特別法,法律的解釋是這樣的位階,這是第一點。
第二點,應審酌或得審酌的差別在於,即使是勞動事件,但是民事訴訟的基本原則包括處分權主義或辯論主義還是要顧到,也就是要以當事人意思作為最終決定的依據。比如在過去調解程序中,兩造都覺得不要再提了,重新來,法院為什麼一定要把它拿過來審酌、去調卷等等。這是一個很基本的原則,法院職權去收集當事人所沒有主張的資料,其實對於解決勞資爭議未必有幫助。只要當事人提出來,從訴訟法的規定來看,法院當然就要審酌。所以要特別向各位報告,職權性、一般性的收集兩造資料,在訴訟中硬性規定未必符合勞動事件的所有需求。
主席:請尤委員發言。
尤委員美女:第三十四條講的是「法院審理勞動事件時,得審酌就處理同一事件而由主管機關指派調解人、組成委員會或法院勞動調解委員會所調查之事實、證據資料、處分或解決事件之適當方案。」這些東西都是在調解時所呈現的證據資料,由法院去審酌。但是性別工作平等委員會或是就業歧視評議委員會所做的調查報告,不見得會是調解委員會調解的東西。
呂秘書長太郎:從法理上來看,黃國昌委員的條文比較符合事件的原理,也就是說雖然從爭議一開始經過很多調解或是商談,假設當事人在訴訟中不想再回顧過去的這些資料,那麼強迫法官一定要審酌,可能會違背辯論主義的精神,因為審酌不一定是好的。其實只要當事人在訴訟上提出來,法院都要去調啊,這是一個很重要的原則。
主席:我個人也認為得審酌,時代力量的版本寫得比較清楚,也就是一方或雙方提出聲請,法院就審酌。院版沒有寫得這麼詳細,是不是能達到同樣的目標?
黃委員國昌:在勞資爭議訴訟程序當中,剛才秘書長講的內容是正確的,因為在勞資爭議的訴訟當中,某個程度對過去所進行的事件能有一點緩和,也就是辯論主義強制性要求,它也怕法官審酌當事人不知道,會造成突襲性裁判,所以後面有一個強制的要求。你要審酌可以,但是要給當事人辯論的機會。對於司法院目前寫的條文,我可以認同,我之前提出的草案主要是要回應學界希望在裁決程序的效果能夠更強化地考慮。至於院版的條文……要不要再另外加上一造當事人聲請的這一件事情,其實我倒不覺得說實際上會造成那麼大的差別,關於這個部分,我會尊重司法院的態度。
主席:好,本條就照司法院的條文通過。
現在處理第三十七條。
李廳長國增:主席,這個部分其實上次應該已經通過,只是我們有做文字修正,就是把那個「勞工經證明……」改成「經證明勞工本於勞動關係的給付推定為勞工因工作所獲得的報酬」,其實這個在上一次委員會已經有共識了,只是當時委員要求司法院提出修正的文字,所以我們今天提出的是修正的文字。
主席:好。
鍾委員孔炤:主席,基本上,這個能讓勞工真正獲得舉證責任的減輕,所以,我在此也不反對司法院的再修正條文。
主席:我們委員會審查的時候,這個部分其實是有共識的,就是推定為薪資所得。好,第三十七條就按照司法院版的文字修正通過。
處理第四十條。請司法院說明。
李廳長國增:有關第四十條的部分,因為我們在這個勞動事件的不作為的訴訟跟民事訴訟做不同的處理,依照民事訴訟法第四十四條之三的規定,這種不作為訴訟是由審判長或者是法院來選律師為代理人,但是我們在這個勞動事件是規定要委任律師來代理訴訟,就是採行強制律師代理的規定,因為採行了這個規定,我們如果在民事訴訟法有關律師酬金的部分要準用的話,只能準用第四百六十六條之一的規定,那第四百六十六條之一是屬於第三審的律師酬金費用,但我們這邊可能是一審、二審,當然也有三審,即一審、二審的這個律師酬金費用涵蓋在裡面,我們已經在思考,認為這個獨立地做規範可能比較恰當,所以我們建議增列第五項,然後把原來的第五項變成第六項,做文字的修正,以上說明。
鍾委員孔炤:沒有意見。
主席:好,我們就按照修正的條文通過。
繼續處理鍾委員孔炤的修正動議,即增訂為第四十五條之一的部分,司法院的意見是這個條文的內容應該移到處理第四十五條的時候再一併討論。我們是不是處理到第四十五條時再一併討論?
鍾委員孔炤:同意。
主席:好,那我們先討論第四十三條。請司法院說明。
李廳長國增:主席、各位委員。第四十三條的部分在前次保留,應該就是因為有委員提到要加「經選定人同意的律師酬金」,這個部分跟兩院版不同,所以才保留。那我們研究的結果認為這個選定人跟工會之間的律師酬金可能也不需要放在第四十三條,而是由他們內部去做約定就可以了,不需要在第四十三條關於工會要把訴訟的所得扣除項目直接明定。如此可能會比較單純,否則如果把這個律師酬金列上去,是不是好像有由工會來跟勞工收取律師酬金的提示效果?以上說明。
主席:好,請黃委員國昌發言。
黃委員國昌:在一般的情況下,應該不會產生。我等一下會討論問題的癥結,但我有一點點擔心,萬一發生這個狀況時怎麼辦?具體而言,就是說當工會進行代表訴訟,錢拿到了以後,錢要發下去嘛,而要發錢的時候你扣了他一堆訴訟必要費用,下面的會員說:你隨便講講,你扣那麼多費用,我不高興。也因此,針對什麼是訴訟必要費用產生爭執的情況下,會不會導致另外一個訴訟發生,這是我擔心的事情。這樣的情況發生後,如果要工會會員另外提起一個本案訴訟,而要求他去給付的話,那他真的是情何以堪?就是說前面訴訟了半天,官司打贏了,後面卻因為這件事情發生爭執而要另外涉訟。所以,在這個法典裡面,有沒有可能變成說類似用裁定的方式確定訴訟費用?就是說如果有爭執的話,向法院聲請為所謂訴訟必要費用之裁定,用那個裁定額,然後最後法院那個裁定可以讓他有執行力。這個部分我是提供給司法院參考,看看要不要做這樣子的設計,因為我在想,如果沒有這樣子的規定的話,那接下來他們是不是會被迫要提另外一個本案訴訟?
主席:司法院,這個有辦法在條文裡面處理嗎?
李廳長國增:……
黃委員國昌:我為什麼跟你說不要講消保法,因為消保法的團體訴訟是形同具文,基本上沒什麼……
李廳長國增:消基會……
黃委員國昌:對啦,但是,從1991年通過那個法到現在,到底提了幾個消費者團體訴訟?最後還涉及到分錢耶!
李廳長國增:還有證券……
黃委員國昌:上次就是因為樂生的事情,所以投保中心跟那些受害者起了很大的爭執,爭執的理由是關於錢要怎麼分、還有最後所訂的那個條件允不允許他們撤回等等。如果在其他的法典可以用的話,我沒有要堅持啦,但是我建議司法院要想清楚,如果出現這個狀況時,是不是要迫使他另外提本案訴訟?還是我們可以在這裡有一個附帶性的規定,等於是程序上面比較便利的裁定可以把紛爭解決、事後又有執行力?
主席:好,請問司法院的想法是怎樣?
呂秘書長太郎:因為這個也有其他類似的立法例,不過剛剛黃委員提的也有道理,讓我們現在整理一下,請主席把這一條先……
主席:好,先予保留。至於你們解決的方式要怎麼處理?你們等一下再提出。
現在處理第四十五條,連同鍾孔炤委員保留的第十四條、第十五條之一。這部分請司法院先說明。
李廳長國增:這部分主要是按照前次委員會的指示,因為委員的提案是第四十五條之一,我們則是新訂法規,先前委員會指示能不能在適當的位置把委員的提案內容放進來。我們檢視以後認為可以放在第四十五條的第三項以下,把鍾委員的提案改成第四十五條第三項、第四項、第五項及第六項。另外,原來鍾委員提案的第三項,也就是我們現在把它挪到第四十五條的第五項,他本來的提案內容是,訴訟要委任律師強制代理,但是勞工依民訟法第四十四條之一由工會來代表起訴的時候,事實上是沒有採行律師強制代理的制度。如果沒有參加工會或不能參加工會的人由工會來幫他提起訴訟,反而要採行律師強制代理,兩種制度會沒有辦法取得平衡,也就是反而參加工會的人會得到比較不利的結果。因此,我們建議修正的內容把第五項,即把鍾委員提案挪過來的第四十五條第五項強制律師代理部分,予以刪除。以上報告。
主席:好,鍾孔炤委員的第四十五條之一與院版的第四十五條合併之後,主要差別在於第五項刪除,所以變成只有五項,本來鍾孔紹委員的版本還多了一項。有關強制代理,這部分大家有沒有意見?
鍾委員孔炤:因為這一條牽扯到第十三條及第四十三條條文文字,如果這樣是不是要把文字納入?請司法院說明第十三條及第四十三條條文文字,本席建議把第四十五條第三項、第四項的文字也納入,會不會比較妥適一點?這樣在法的體例上會比較有連貫性。
黃委員國昌:全部都要律師強制代理嗎?
李廳長國增:第四十四條之一沒有,變成規定跨過來才有,我們並沒有改變民事訴訟法第四十四條之一的整體架構,也就是非勞工如果依照民事訴訟法第四十四條之一提起訴訟,不是強制代理;勞工依照民事訴訟法第四十四條之一提起訴訟,卻是律師強制代理,如此一來,在體例上會不會失衡?
鍾委員孔炤:本席建議第四十四條之一第一項至第三項的文字可以精簡,這樣在體例上會比較適當。第十三條、第四十三條都談到選定當事人,因為現在你們的第四十五條把我提出選定當事人的部分進行文字修正。
李廳長國增:我們只有把律師強制代理的部分修正,如果是工會會員由工會按照民事訴訟第四十四條之一規定來起訴,不必律師強制代理。現在委員版的部分是非工會會員,就是沒有參加工會或者依法沒有辦法參加工會者,他請工會來幫他依照民事訴訟法第四十四條之一起訴的時候,委員的版本是規定律師強制代理。我們希望體例一致,是不是就暫時不要採律師強制代理?
鍾委員孔炤:我知道律師強制代理的部分,你現在跟我原來的主張有一點……
李廳長國增:有一點點不一樣。
鍾委員孔炤:我也同意把律師強制代理拿掉,但是我剛剛特別提到,本法第十三條及第四十三條,不論是不是請求報酬的部分或是暫免徵收裁判費等事項,也應統一適用。因此,本席主張草案第十三條及第四十三條也應納入本條範圍,那我對於強制代理拿掉就沒有意見。
李廳長國增:第四十三條是規定勞工如果贏了以後,即工會如果打贏官司從雇主端取得訴訟所得,內部應該怎樣把款項分給勞工,原則上先扣除費用,餘額才分給勞工。剛剛黃委員提到,有時候怕所謂的訴訟必要費用會發生爭執,產生紛爭再燃的情況。我們剛剛有參考兩個條文,一個是消費者保護法,其規定是除訴訟必要費用及律師必要費用以外,其餘要分配給消費者;另一個是證券投資人及期貨投資人保護,其規定是扣除訴訟或仲裁必要費用後,交付給訴訟實施權或者仲裁實施權的證券投資人及期貨交易人,並不得請求報酬。目前參考的兩個條文大概都沒有細項的規劃。
黃委員國昌:無論司法院要不要另外細項規劃,我也OK。但是我剛剛提的那個問題,我希望你們未來實務上發展的時候要注意。消保法的狀況是消費者保護訴訟少的可憐,當然有其制度上的問題;至於投保中心根本不用擔心,因為投保中心大部分的費用全都是國家預算在吸收,那些人在辦那些大案子,所有的行政成本等等本來就是立法意旨,是國家要去吸收的事。我比較擔心的是,回到工會與會員彼此之間的脈絡當中,如果大家相處得好,當然就不計較。我只是擔心如果未來有爭執的時候,要勞工另外提起一個實體訴訟是不是會很痛苦?等於是好不容易勝訴,拿到了錢又要再進入第二回合,我只是提供給司法院參考,未來實務上面可能發展的狀況,會不會有這種紛爭再燃而導致我們不希望的情況發生,或許勞動部在第一線的時候也可以多注意一下。
尤委員美女:其實這部分也是顧慮到訴訟必要費用,當初如果請了律師,而律師費在這裡不講清楚,到時候真的是……
因為通常律師費不是一筆小錢,所以到時候真的會有爭執,而且當他們要提起集體訴訟的時候,當時一定是非常的危急,可能大家都沒飯吃了,工會才跳出來幫他們打集體訴訟,那時候也不會去討論到請律師費是多少錢、大家要怎麼負擔,大概不會去談到那個部分,一定是說我工會幫你們打,我來請律師,大家都說好,但是細節都沒談,等到訴訟完畢之後,打贏有錢要分的時候,工會一定會說我有請律師,律師費應該要扣掉,因為這是訴訟必要費用,大家就會開始吵,當初你請律師也沒有跟我們講是多少錢,現在你開了一個天價!所以我才在這裡說要經過當事人同意之律師費用,如果當初沒有講,那你今天要的話,就變成大家再協調。
主席:在條文裡面到底要不要這樣處理,請教律師的費用應該也有一定的標準吧?
黃委員國昌:哪有!
主席:沒有喔?
黃委員國昌:你想太多了!
主席:我不了解。不過我想律師一定有委託嘛!最少也有委託打官司的部分,即使是由工會找律師委託,當事人應該最少要看到那個委任狀吧?不一定嗎?
黃委員國昌:授予訴訟實施權以後,他就……
主席:是。
呂秘書長太郎:3年檢討看看,或許它是一種……
主席:這有兩個問題,其中律師費的問題是怕打完訴訟以後,律師費用過高造成勞工跟工會之間的紛爭;另一個是剛才黃國昌委員所提到的,如果有爭執,是不是有一個更簡便的方式能夠來做裁決,才能符合我們通過勞動事件法希望可以達到迅速、效率的目標,而不會衍生另外一個為了分配訴訟所得的訴訟。請司法院就這兩個問題再去研究一下,看有沒有辦法用什麼方式來處理。針對這個條文,我們是先保留囉?
黃委員國昌:我是覺得先給它過,因為其他的法典也是這樣寫,如果為了這個而卡住它,也是沒什麼道理。
主席:好,所以針對第四十三條……
尤委員美女:要不要在立法理由裡面寫一下或……
主席:這個方法,請他們去想。
黃委員國昌:例如就沒有……
主席:我們剛才是先處理第四十五條之一,鍾委員提案併入司法院第四十五條,結論是只有刪除第五項的部分,即把委任律師代理訴訟是強制委任的部分拿掉,大家有沒有意見?如果沒有的話,我們就把鍾孔炤委員版本的第四十五條之一併入院版的第四十五條,修正後通過。
第四十三條的部分,我們之前就已經處理了,請司法院再去斟酌,把尤委員及黃委員的意見用什麼方式去處理。
現在處理第四十七條。請司法院先說明。
李廳長國增:第四十七條的部分,前一次我們有同意蔣委員所提在第四十七條的第一項增列勞工保險條例第七十二條損害賠償的部分,我們回去再仔細比對勞工保險條例第七十二條第一項及第三項是屬於賠償,第二項是退還,那個部分不是損害賠償,所以我們在意旨上把它更精準化,即第七十二條的第一項及第三項的賠償作為第四十七條第一項修正的部分。至於第二項,我們也參照委員的建議把重大「影響」改成重大「困難」,以上為這兩個部分修正的再建議。
黃委員國昌:「重大困難」……
李廳長國增:第四十八條也是用「重大困難」。
黃委員國昌:好。
主席:各位委員如果沒有其他意見,第四十七條就按照司法院修正的條文通過。
處理第四十八條保留條文。尤美女委員及蔣萬安委員都有相關的修正動議,司法院也修正出新的條文,請說明。
李廳長國增:第四十八條的部分,只是在規範法院要闡明勞工得聲請定暫時狀態處分,原來我們的規範是勞工請求給付薪資的事件,法院要闡明,不過參酌上次委員會當中委員及立法院法制局的意見,我們把給付「薪資」事件改成給付「工資」事件,另外增加「職業災害補償或賠償」及「退休金或資遣費」事件,增列這三種類型的事件,法院也有闡明義務,以上補充。
主席:各位有沒有其他意見?沒有的話,第四十八條就按照司法院修正的條文通過。
現在處理第四十九條。原條文保留,有蔣萬安委員及尤美女委員的修正動議。請司法院說明。
李廳長國增:這一條最主要是在前一次審查會上,蔣委員有提到定暫時狀態處分,如果勞工因為敗訴而遭到撤銷的時候,在定暫時狀態處分的期間,勞工有付出勞務,雇主有給付薪資,縱使事後敗訴,要不要回歸到一般民法不當得利互相去清算的問題,他建議是不要互相清算,故我們參考民事訴訟法第五百三十八條之二及家事事件法第九十條的立法體例,因為在本法是程序法,沒有辦法直接去規範勞工跟雇主之間到底有沒有不當得利,我們參考這兩條的規範意旨,增訂第四項,法院原則上是可以命勞工返還工資,但是,勞工如果已經提供勞務,法院就不可以命勞工返還工資,用程序法規範的架構來做增列,也表示如果定暫時狀態處分因為勞工受敗訴判決確定,在處分的期間,只要他有提供勞務,即不用再返還所受領的工資。
第五項部分是針對「命返還工資之裁定」,因為我們增列了第四項,所以他要對於定暫時狀態處分之裁定為抗告時,才可以聲明不服;抗告中應停止執行。所以,我們主要是依照上次委員會的指示,為了調整成蔣萬安委員提案所要達到的目的而作的修正意見。
主席:這與蔣萬安委員所提版本差別在哪裡呢?
黃委員國昌:差不多了。
主席:就是如果有提供勞務,他可以領工資,請問內容有差別嗎?
請黃委員發言。
黃委員國昌:我先回答剛剛召委的問題,基本上,司法院現在擬出來的條文其實足以滿足當初蔣委員提案所希望達到的意旨。也就是雖然最後本案敗訴確定了,但是畢竟在這段期間中,勞工也有提供勞務,他領薪水是天經地義的,不要叫他退還以後,另外再對他起訴去給付不當得利,這樣太複雜了。他們在這個設計上,我覺得是有滿足那個意旨的。
我只有小小的問題,就是關於第五項中「命返還工資之裁定」,讓它附屬於「撤銷定暫時狀態處分之裁定」,這部分我可以理解,等於是在「撤銷定暫時狀態處分」的時候,同時「命返還工資」。問題是因為有那個但書,就讓這兩個東西綁在一起,但是未必那麼絕對,譬如我在本案確定敗訴以後,我對於「撤銷定暫時狀態之處分」這件事情沒有爭執,這是本來就要做的,但是我對於「命返還工資」這件事情不服,因為我主張我已經有提供勞務。
所以,訟爭性本身不在於「定暫時狀態之處分」要不要撤銷,訟爭性本身是在於那個但書,就是勞工有沒有提供勞務,如果這樣就是一定要對「定暫時狀態之處分」一併爭執、聲明不服,才能對「命返還工資」的裁定聲明不服,這樣是不是有絕對的必要性,司法院是不是要再斟酌呢?就是你們第四項但書的狀況和第五項的設計可能要勾契好。
李廳長國增:我們是參考民訟法第五百三十八條規定,它的立法理由是為避免裁判兩歧,不過如果像委員剛剛提出的那種狀況是不會發生裁判兩歧的情形。
黃委員國昌:是。
李廳長國增:所以這個部分……
呂秘書長太郎:那是撤銷「定暫時狀態處分」的同時……
李廳長國增:同時,對。
呂秘書長太郎:而不是定暫時狀態的……
李廳長國增:對,他是在撤銷的時候,現在我們……
黃委員國昌:本席具體建議,你們第五項的「不得聲明不服」後面要不要直接加上但書?例如「但因前項但書之事由,僅就命返還之工資裁定不服者不在此限」的文字,你們才可以去滿足、去處理對於撤銷「定暫時狀態之處分」的裁定沒有不服,我輸了本來就要撤銷,我現在不滿的是你要我返還工資,我不滿的理由是因為按照你們但書的規定,我有提供勞務,所以我不用返還。
當然我必須說,在爭執這件事情的時候,勞資雙方可能會在裁定程序中需要處理彼此之間的爭執,因為雇主可能會說:「你哪有提供勞務,你每天來工廠門口晃一晃,就跑到後面去跟人家泡茶了」,他每天到底是在泡茶,還是有提供勞務,在這個裁定裡可能還是會出現一些爭執。
李廳長國增:黃委員,我們可以接受增加一個但書。
主席:你們的文字還要做調整嗎?
尤委員美女:你們要用但書,或是直接說他可以單獨聲明不服呢?譬如加上「就前項命返還工資之裁定得聲明不服」等文字。
李廳長國增:但是如果他是被駁回,不會,這是「命」,所以一定是……
主席:你們要做文字調整嗎?
李廳長國增:我們第五項文字調整成:「前項裁定得抗告,抗告中應停止執行」。
黃委員國昌:這樣就可以了。
主席:這個條文主要就是把蔣萬安委員所提修正動議的精神納入院版條文裡,請問其他委員還有沒有意見呢?
尤委員美女:可是這裡有點奇怪,它定暫時狀態之所以被撤銷是因為本案判決敗訴,所以才把它撤銷掉,那本案判決應該會上訴嘛。
李廳長國增:確定才會撤銷。
尤委員美女:判決確定以後定暫時狀態當然就應該撤銷掉,所以還可以再抗告嗎?
呂秘書長太郎:敗訴確定可能會一部敗訴或怎麼樣,可能後續還有一些爭議。
黃委員國昌:現在定暫時狀態處分不會因為妨礙判決敗訴而當然失效,這個是關鍵。我們現在的制度是要另外撤銷。
李廳長國增:對,另外聲請撤銷。
黃委員國昌:實務上也有人本案敗訴以後……
尤委員美女:你的意思是說,本案雇傭關係已經不存在,法院已經判決他敗訴,原來定暫時狀態讓雇傭關係繼續存續,那個東西當然要撤銷,你說現在他抗告的話,這時候變成雇傭關係還繼續存在?
李廳長國增:沒有存在……
呂秘書長太郎:只是原來定暫時狀態處分的……
李廳長國增:那時候變成要實際上有支付勞務,但是如果雇主贏了,他絕對不會叫你再支出勞務了。
尤委員美女:沒有錯,所以這裡其實要抗告的是命他給付工資或返還工資的部分。
呂秘書長太郎:因為命返還工資只是定暫時狀態處分附隨的一個效果,定暫時狀態處分裁定本身到底要全部撤銷,甚至根本不能撤銷,這還有救濟的機會,因為本案敗訴得撤銷,但是本案敗訴到底它的範圍在哪裡?
李廳長國增:其實勞工可能認為他沒有敗訴。
呂秘書長太郎:他也有可能一部敗、一部勝等等這些問題,因為我們條文定暫時狀態處分,它的內容可能……
主席:好,第四十九條的部分有文字修正,請司法院做最後的文字修正,尤其是第五項的部分,我們等司法院文字修正完再來處理。
現在處理第四十三條。
第四十三條也有文字修正的部分,我們先回頭處理,請司法院就第四十三條文字修正部分宣讀一遍。
李廳長國增:第四十三條?
主席:現在先處理第四十三條,剛剛說要文字修正後宣讀。第四十三條我們剛剛的討論是說,針對委員的疑慮你們有什麼方案可以處理,可能是在立法說明裡面或在哪裡處理?
黃委員國昌:第四十三條通過了?
主席:我們先通過,但請他們提附帶決議於三年內檢討。
第四十三條照司法院提案條文通過。
處理第四十九條。
你們確定條文的修正版本了嗎?尤其是針對第五項的部分。
李廳長國增:報告主席,第四十九條第五項,文字修正為:「前項命返還工資之裁定得抗告,抗告中應停止執行。」
主席:按照修正條文通過。
現在處理2個附帶決議,請宣讀。
委員黃國昌等附帶決議:
為達到加速勞動調解、審理程序進行,以迅速解決勞資爭議意旨。本次「勞動事件法」之制定,遂要求勞動調解程序應於三個月內,勞動訴訟審理應於六個月內終結,以減低勞工需長時間等待不確定訴訟結果而受之身心折磨。惟為避免此規定造成司法人員未來審理上之困難,援要求司法院於因應本法施行而準備相關配套措施時,應於預算安排上做妥適規劃,提供司法人員相應之人力與資源,以確實達成迅速解決勞動事件,保障弱勢勞工權益之目的。
提案人:黃國昌 尤美女 鍾孔炤 林為洲
委員尤美女等附帶決議:
性別主流化為我國目前提升女性參與決策、落實性別平等之主要政策。有鑑於此,司法院應檢討現行各法院聘任各類型訴訟調解委員時之性別比例,督責各法院於遴聘各類訴訟調解委員時,委員之任一性別比例不得少於遴聘總人數三分之一。
提案人:尤美女 鍾孔炤 黃國昌
主席:請問各位有無意見?(無)無意見,通過。
現在所有條文皆協商完畢,其中只有一個條文是保留。
黃委員國昌:不然那一條表決嘛!
主席:時代力量黨團針對提案第七條保留送院會處理。只有這一條要表決還是怎樣,我沒意見。
呂秘書長太郎:納入研修會討論。
黃委員國昌:好啦!我接受,我的原意是希望整部法律趕快讓它三讀通過,對勞工有幫助。時代力量提的那個條文,秘書長也當場承諾,到民事訴訟法研修會的時候納入討論,你們說到要做到不要唬弄我。
主席:不然就再寫一個附帶決議?
黃委員國昌:不用啦!
主席:好,不用再提附帶決議。
作以下宣告:時代力量黨團提案第七條保留,不予採納。全案本日有共識,待議事人員完成協商結論書面後,再交由委員簽名。
黃委員國昌:主席,不好意思,我再確認一下,所以我剛剛那一條放棄以後就完全沒保留條文嗎?
主席:對。沒保留條文。
黃委員國昌:全案只要協商結論簽了字,接著院會二讀、三讀就過了嗎?
主席:而且不用再經過朝野協商。
黃委員國昌:好,可以。
主席:為因應本案協商結果,應予修正之相關立法說明,請司法院儘速提出列入結論附件。散會。
散會(13時39分)


協商主持人:林為洲
協商代表:黃國昌 鍾孔炤 李俊俋 尤美女 蔣萬安
柯建銘 鄭運鵬 李鴻鈞 周春米 曾銘宗
吳志揚(代) 江啟臣(代)


























