立法院第9屆第6會期財政、內政、外交及國防、經濟、教育及文化、交通、司法及法制、社會福利及衛生環境八委員會第2次聯席會議紀錄
時 間 中華民國107年12月13日(星期四)9時2分至15時39分
地 點 本院群賢樓9樓大禮堂
主 席 王委員榮璋
繼續開會
主席:現在繼續開會。進行今日議程。
討 論 事 項
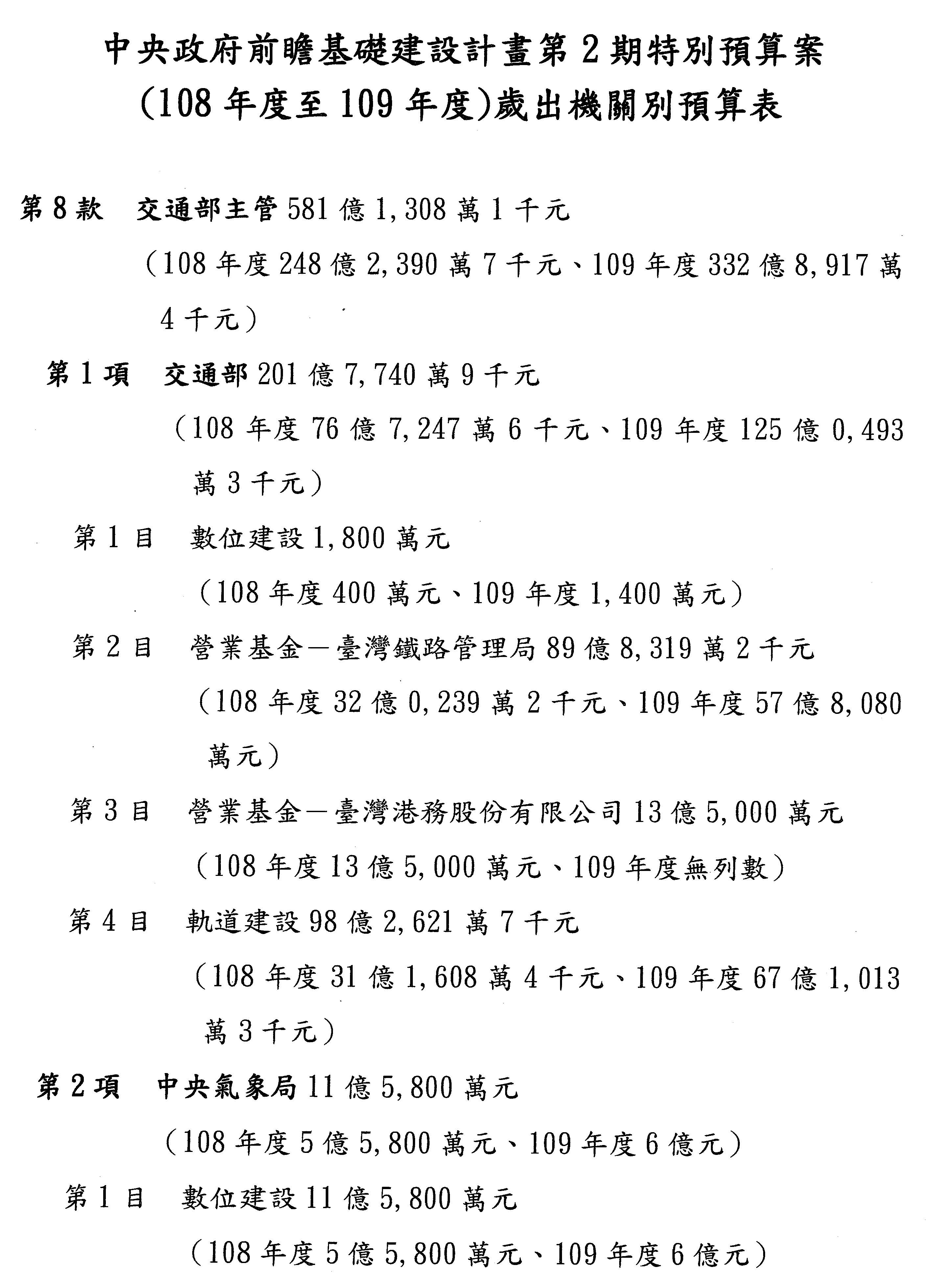
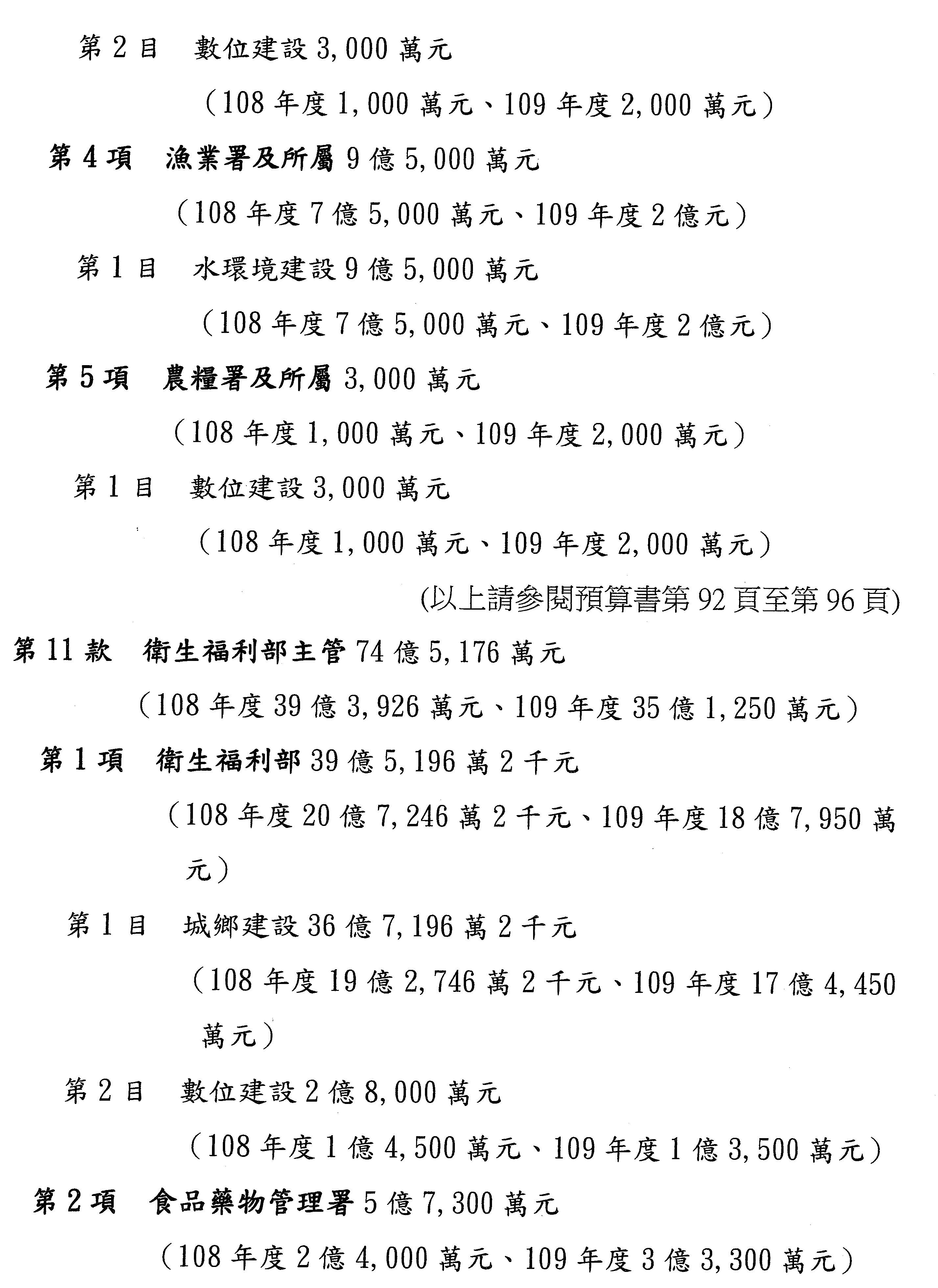
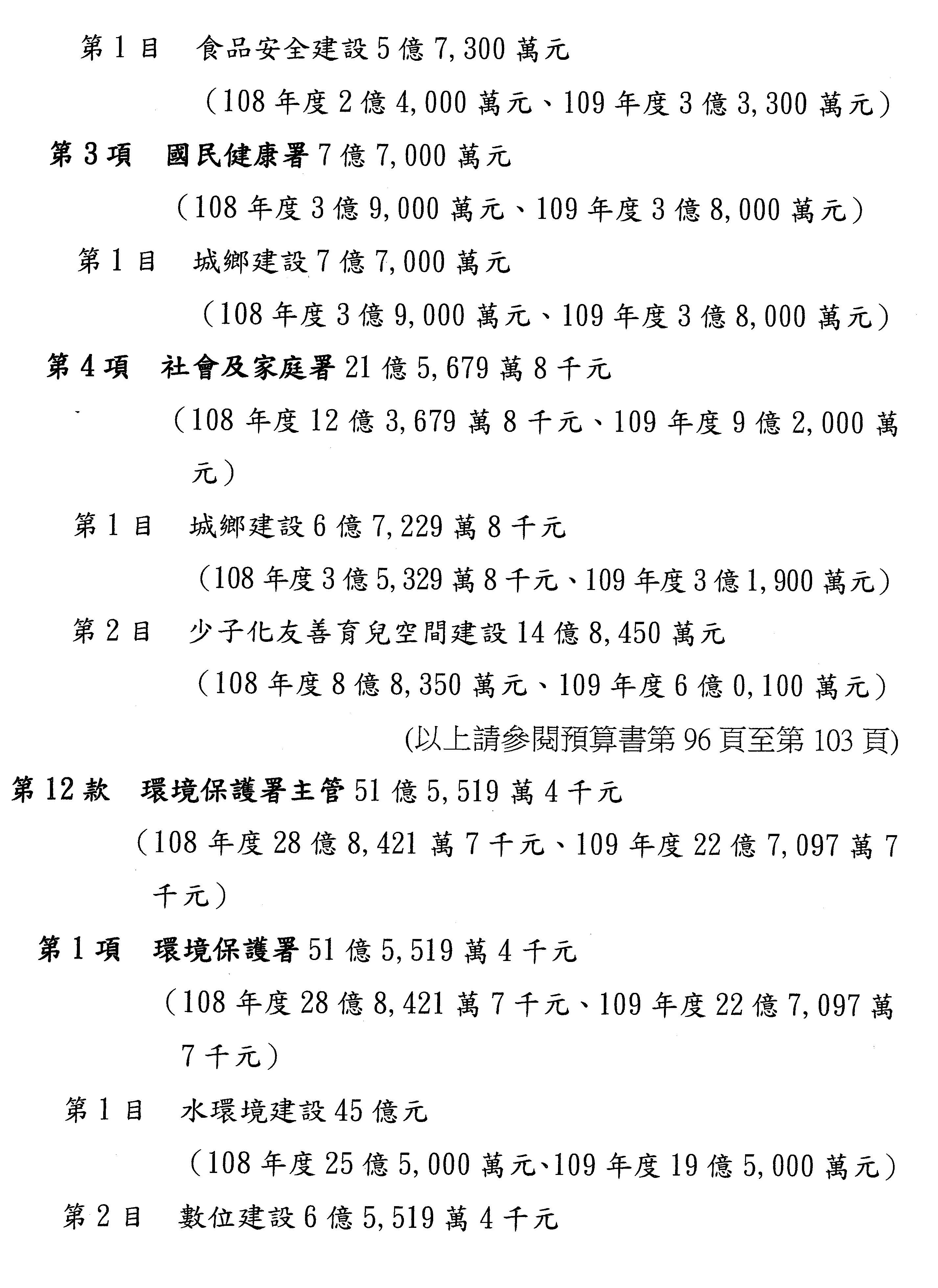
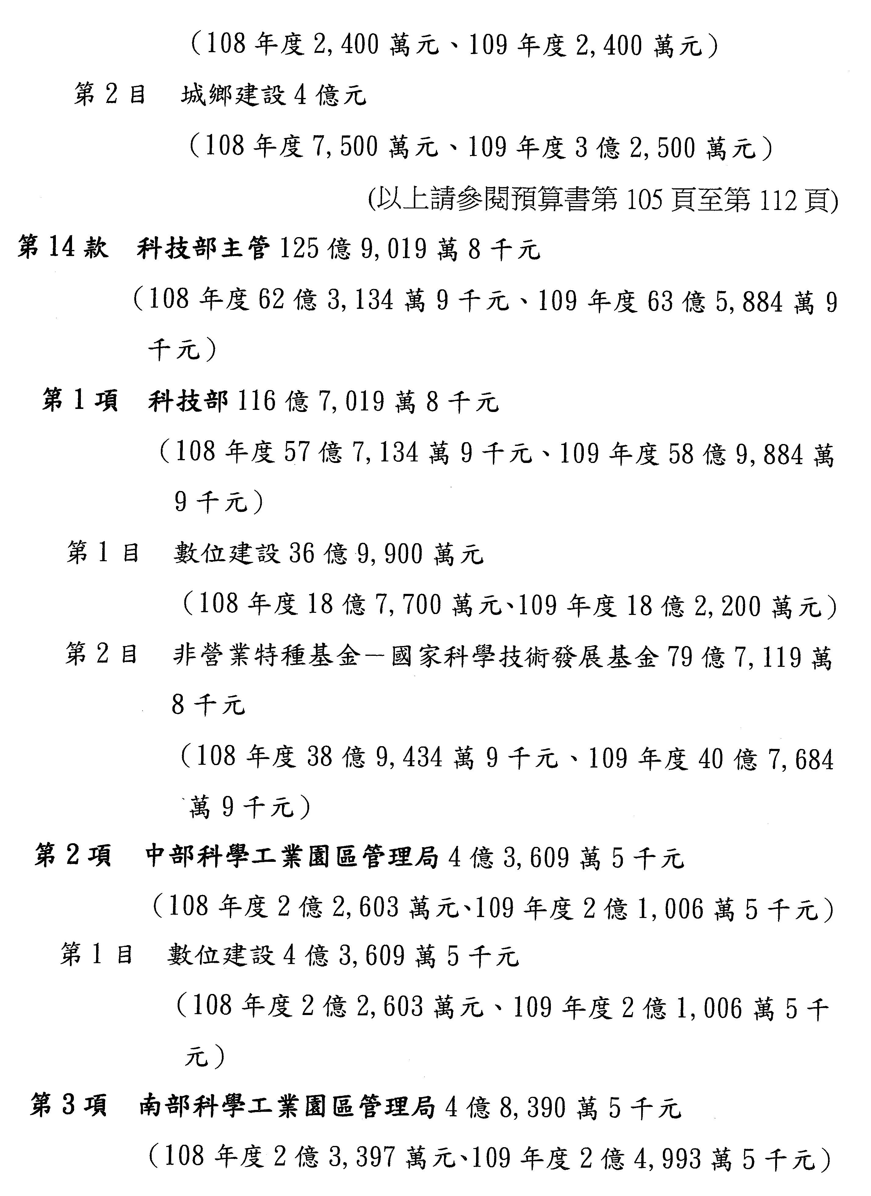
繼續審查行政院函請審議「中央政府前瞻基礎建設計畫第2期特別預算案(108年度至109年度)」(處理第八款至第十六款之預算案)。
主席:請議事人員宣讀預算項目處理表及提案124案相關內容,宣讀完畢後,進行協商,上午10時開始協商,協商結束後,請各行政機關留一名簡任主管於會場聽取協商結論,請宣讀。
一、預算部分:









二、委員提案部分:






































































































































主席:10時開始協商,現在休息。
休息
繼續開會
(進行協商)
主席:現在開始協商。請在會場的相關出列席人員保持會場安靜,方便協商進行,請大家保持會場安靜。我們從第8款交通部主管部分開始協商,進行第176案,是費委員鴻泰等提案,費委員不在場。提案裡面提到交通部軌道建設計16項計畫共178.52億元,這個指的是哪一筆預算?賴委員知道嗎?
賴委員士葆:因為我也有一個類似的提案,建議這個案子稍後再處理,好嗎?
主席:所以……
賴委員士葆:先不要處理嘛!我有一個案子更完整,是400多億元,我的提案是軌道工業應該凍結50%,現在首長這麼多,有些人不要,讓交通部跟他們談完之後,再來做專案報告,OK了,我們就讓它通過,這樣子。
主席:好,第176案暫時保留。
處理第177案,林委員俊憲等提案。
林委員俊憲:第1期軌道特別預算是43億元,外界關心到底今年的執行率如何?當時提預算案是到7月底,執行率實在偏低,還不到25%,現在已經到年底了,第1期軌道建設捷運部分的執行率到底能夠提高到多少?大家對此都很關心,因為你們明年的預算幾乎倍增,請相關單位說明一下。
王代理部長國材:就我們目前所估的,到年底的軌道建設執行率是90.45%,會超過9成,應該沒有問題,現在是81.03%,最近都已經在付款了,會超過9成。
林委員俊憲:本席提案,希望交通部針對相關的執行概況,提一份書面報告給交通委員會,好不好?
王代理部長國材:建議最後一行「……提出書面報告,經同意後始得動支。」修正為「……提出書面報告後,始得動支。」可以嗎?
林委員俊憲:我沒有意見,你給我們書面報告。
主席:所以林委員這個案子撤案?
林委員俊憲:依照交通部的……
主席:請交通部提供相關的報告。
林委員俊憲:針對第1期軌道建設執行的相關概況及執行率,提供交通委員會一份書面報告,這樣就好。
王代理部長國材:好。
主席:繼續處理第178案,有關交通支出部分,吳委員志揚等提案刪5%,凍結5%,這部分總共是201億元,按照昨天處理的情況,本案暫時保留,好不好?因為後面牽涉到其他委員非常多的提案。暫時保留,等我們處理第180案時,再回頭一起處理。
現在處理第179案,有關高鐵臺鐵連結成網,成功追分段部分總共是11億9,000多萬元,賴委員提案全數凍結。
賴委員士葆:我全數凍結,希望大家支持。
另外一個案子,跟剛才費鴻泰委員的提案類似,現在可以處理了。
主席:所以這一案……
賴委員士葆:不是,這個不一樣啦!費委員講的100多億元,我不知道在哪裡,但我計算的結果是400多億元啦!臺鐵的問題這麼大,我們希望這一條全數保留,先讓他們跟新任的首長談好吧!
王代理部長國材:向賴委員報告,成功追分是山手線已經在施工了,11月第1期已經執行91%,工程正在進行中,預計在109年完成,總經費是15.41億元,盧市長也特別提到這部分要繼續做,施工中繼續做,如果凍結的話,會讓進度有問題。
賴委員士葆:那就凍結一半啦!
王代理部長國材:凍結一半還是一樣啊!
賴委員士葆:不是,你說新的也在施工中,我就不懂啊!這是108年度的耶!是新的啊,是第2期的耶!
王代理部長國材:不,第1期已經在做了,第1期是3億元,執行率是91%,正在動工中;第2期是11.9億元,就是繼續做完。
賴委員士葆:先保留,先保留吧!我有不同的意見啊!
主席:所以賴委員要求凍結50%?是不是?
賴委員士葆:不是,第179案我要求全數保留啦,就是全數凍結嘛!等到你們去談好了,來做專案報告,就讓它過,是這個樣子,否則你現在告訴我,我不知道啊,沒有看到啊!
主席:賴委員提案全數凍結,請問各位,有沒有意見?
賴委員士葆:送院會處理嘛!
王代理部長國材:我建議凍結十分之一,好不好?因為工程正在進行中,這會有影響,我建議凍結十分之一,好不好?而且我向賴委員報告,盧市長也特別說……
賴委員士葆:跟誰沒有關係啦,我不在乎誰當市長,我再強調一遍,前瞻百分之百都是向子孫借錢,能夠少花就少花啦!是這個意思啦,好吧!就凍十分之一。
主席:第179案凍結十分之一,提書面報告後就解凍?
賴委員士葆:專案報告啦!
王代理部長國材:這樣好不好?委員提案有講待與新任首長確認,那我們發個文讓他們確認後就動支,可以嗎?
賴委員士葆:確認,你來報告啊!來做專案報告啊!
王代理部長國材:他們市長都同意了,我不曉得還要來報告什麼?市長都同意繼續做了,為什麼還要來報告?
賴委員士葆:跟市長沒有關係啦,不要扯到市長!
莊委員瑞雄:賴士葆胡亂喊,不要理睬他啦!
賴委員士葆:怎麼說我是胡亂喊?不能這樣說喔!
莊委員瑞雄:你手伸回去,不要胡亂指……
賴委員士葆:你怎麼可以罵我呢?
莊委員瑞雄:我哪裡有罵你?那你是在擋什麼?
賴委員士葆:我哪有在擋你?
莊委員瑞雄:你自己要不到你要的,你刪我們屏東的,是刪什麼?
賴委員士葆:我要什麼要不到?
莊委員瑞雄:你自己很清楚啦!
賴委員士葆:我要什麼要不到?你告訴我啊!
莊委員瑞雄:不然你就全部擋嘛!
賴委員士葆:我有提案啊!
莊委員瑞雄:你就亂來嘛!你亂寫嘛!請問屏東跟你有什麼關係啦?
賴委員士葆:還沒有到屏東啦!
莊委員瑞雄:我管你什麼,你就是擋我們屏東啦!
賴委員士葆:處理到屏東的案子時,你再來說!
莊委員瑞雄:什麼再說?都聽你的喔?我們屏東要聽你台北的?你現在是在講什麼?
主席:莊委員、賴委員,我們逐案進行,好不好?
莊委員瑞雄:我先提醒你,剛好就好,你當作你們選贏之後全部都聽你們的?屏東的部分,你趕快撤掉,否則我跟你沒完了,我告訴你!你講什麼,每一項我都跟你反對!
主席:第179案凍結十分之一,到聯席會做專案報告之後得動支。各位有沒有意見?
王代理部長國材:向委員報告,因為要安排專案報告很難,真的會影響工程,我建議讓新任市長確定就動支。
主席:你說市長同意後,始得動支,沒有這樣的體例。
王代理部長國材:提案有寫,就是等新任……
主席:要怎麼證明市長同意?是他要簽名畫押還是怎麼樣?
王代理部長國材:我們發函到台中市政府,然後他們……
主席:沒有辦法以新任市長確認之後始得動支,我們審查預算沒有這樣的體例,沒有授權讓市長同意這樣的方式。就提書面報告,好不好?
王代理部長國材:我們把寫它清楚。
主席:書面報告上可以寫明,就是做了什麼樣的溝通,然後誰同意,但是我們不能直接說由新任市長同意之後,始得動支,那就改提書面報告之後,始得動支。凍結10%。
繼續是臺鐵升級及改善東部服務,處理第180案至第182案,計3案,有黃委員昭順、許委員毓仁、黃委員國昌等3位委員提案。
請蕭委員美琴發言。
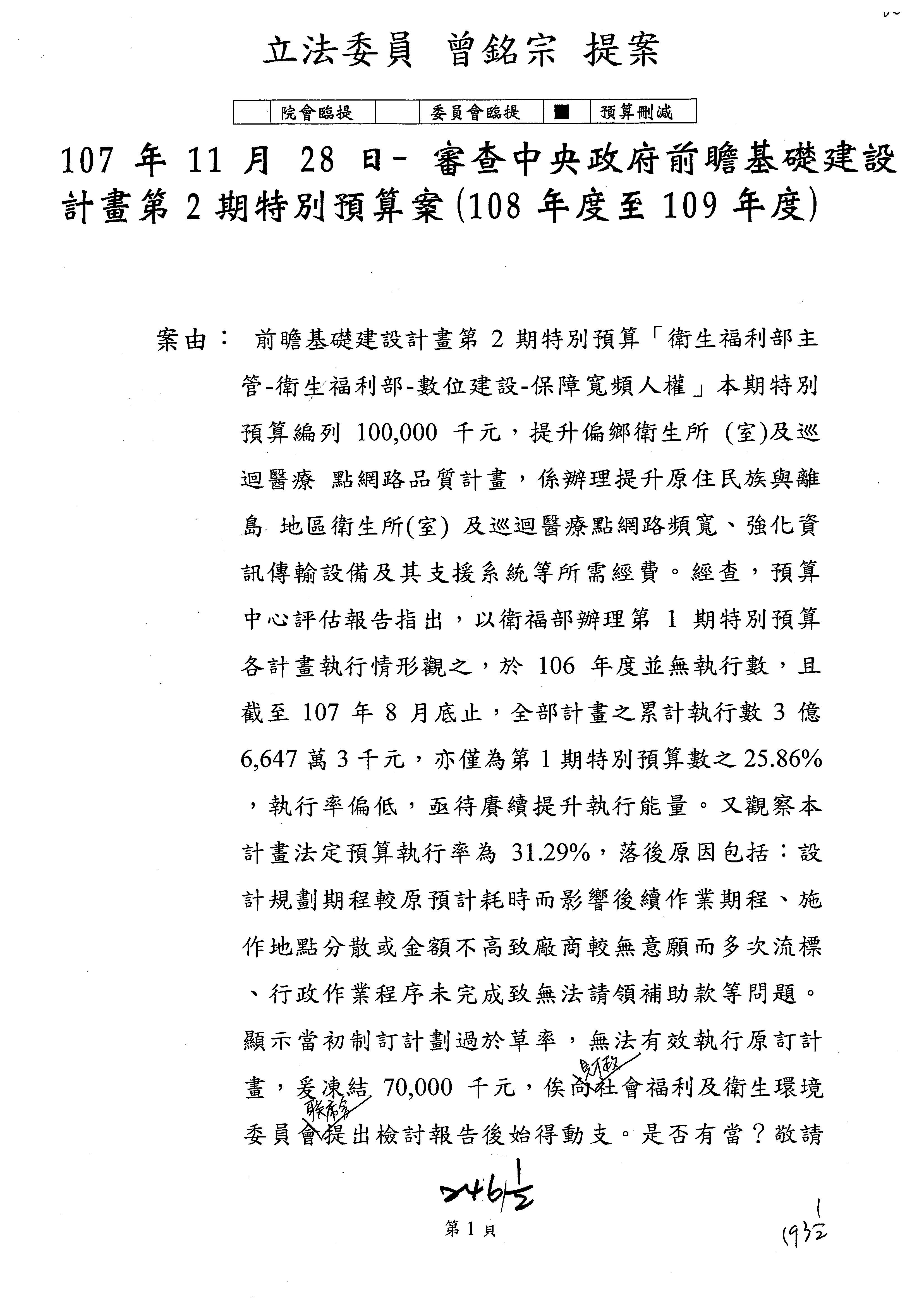
蕭委員美琴:這個案子涉及到東部臺鐵購票系統的升級,這三個提案都指控過去票務系統不周延,讓東部居民一票難求,這確實是問題,也讓我們非常心痛,但是就是因為如此,臺鐵的票務系統已經十幾年沒有更新了,好不容易現在第4代的票務系統要進場,要改善過去大家對購票系統不滿的問題。同時,除了購票軟體系統更新之外,這個預算也涉及到未來一些硬體設備,包括自動售票系統,現在臺鐵在東部有很多小站是一人站,甚至是無人站,這些站沒有臺鐵人員在那邊以人工賣票,甚至一人站還要同時處理其他的業務,沒有辦法售票時,我們需要建置相關的售票系統,這個預算都在這個裡面,如果今天要凍結或是刪除,影響所有東部民眾買票的權利,這個提案刪減的人,我覺得非常不負責。十幾年沒有更新的系統,對東部居民而言是非常急迫的案子,所以我要請大家考量到東部民眾回家的權利,以及東部居民買票的權利,我們東部居民期待購票系統升級已經等了十幾年了!
主席:這部分總金額是七十四億八千多萬元,票務系統整合部分總共是三億六千八百多萬元。
請黃委員國昌。
黃委員國昌:臺鐵針對票務系統必須要改善這件事情,大家都肯定,大家也沒有問題,我們提案凍結的理由不是不讓他們做,而是要確保他們能夠做好。為什麼這件事情重要?我們就簡單的回想一下,當初在2011年發生不幸事故之後,說要裝置遠端監視系統,那個時候大家也都支持,臺鐵也向社會宣布,說他們有遠端監視系統,以後ATP關掉,行控中心都能夠接收得到,結果這次普悠瑪出事了以後,大家才赫然發現,當初花了那麼多錢裝了遠端監視系統根本不能用。而且,不是只有普悠瑪沒有接上去喔,是那個訊號多到在行控中心的調度員根本沒有辦法判讀,接上去也沒有意義。所以這個時候大家才在問,當初發了那麼多錢,建置了遠端監控系統,怎麼結果後來發現根本沒有辦法用?怎麼樣確保花了錢的系統能夠發揮功能?這是我們現在所要思考的,整個臺鐵的改革以及接下來臺鐵所提供的服務,真的能夠讓旅客安全回家以及使得訂票更為便利嗎?這是我們所要思考的中心,而不是沒有任何限制就把錢給他們的。
其次,臺鐵當初也說要建構後勤支援管理系統,花了4億多元,大家也都支持,花了4億多元以後建置了後勤支援管理系統,結果才發現到今天都沒驗收,根本沒有用啊!審計部前兩天的報告,我相信臺鐵應該已經收到了,花了4億多元要蓋系統,錢都給了,大家都支持,問題是沒有好的控管,如今安在?錢給了啊,變成一個爛系統,根本沒辦法驗收,也沒辦法啟用,放在那邊徒有其表。我最近問臺鐵,臺鐵才跟我說:沒有啦!沒有那個後勤支援管理系統,我們其實後勤支援也做得很好。那當然後面的那一句話,到底是成立還是笑話?社會可以檢驗,但是現實上是什麼?我們今天要負責任的給臺鐵預算,就是要確保這件事情能夠做好。那我為什麼會針對「臺鐵e訂通」要求凍結部分的金額?我沒有要求全部凍喔,我只要求凍結部分的金額,臺鐵可以先去做,但是對於大家關心的事情,你們來立法院提出一個專案報告,其他的立即就解凍啊,沒有要擋的意思,也沒有要害東部居民沒有一條安全回家的路,我們的目的就是要確保臺鐵把事情做好。
那我為什麼會針對「臺鐵e訂通」?這不是很久以前的事情,2018年10月8日,全部都是使用者的評論,輸入姓名以後變成外星文,站名也全部是外星文,11月的日期和星期全部都是錯的,查詢列車沒有車次、沒有列車動態選項,然後一直閃退,臺鐵到底有沒有在維護?資料一直轉換中是怎麼回事?訂票速度慢到轉到沒有位置,一直當掉是怎麼回事?使用餘票查詢一直轉圈圈,明明關閉通知還一直通知,兩鐵列車網頁顯示逢週日停,但是app卻不是這個樣子,自己開發的app也搞成這個樣子!臺鐵能不能夠告訴所有的使用者,到底哪一個是可以信任、可以使用的平台?這些評論厚厚的一本,這在網路上都有啊,臺鐵都可以上去看啊,今天我們要求臺鐵針對這件事情記取過去的教訓,從遠端監視系統到後勤支援管理系統,怎麼樣能夠真的發揮效能,到本院進行專案報告,大家對專案報告滿意了,該做的事情都做了,那就解凍啊!
主席:請蕭委員美琴發言。
蕭委員美琴:黃委員剛才所提的遠端監控系統當然是一個問題,但是這跟票務系統不一樣,用過去其他相關軟硬體設施的不足來凍結,或者是甚至另外一個提案刪減票務系統的升級,這是完全兩回事,現在票務系統升級的軟體已經開發完成,馬上要上線了,除了凍結這個系統之外,接著還要做硬體,也就是這些自動購票的機器,在無人站、小站的地方,要做機器來搭配後續新系統的設置,這部分預算的凍結,及剛剛所提的這些都是疏失,但是遠端監控系統跟票務系統是兩碼子事,另外剛剛還提到過去的票務系統有訂不到票或系統的相關回應並不是民眾所期待的,這確實都是問題,也就因為這樣,所以才要讓新的系統趕快上路,今天如果預算都凍結了,我們還要延後上路的時間,這是東部居民沒有辦法接受的,我們原來預計團體票新的購票系統在一月初;亦即過年前就可以上路,個人訂票新的第四代系統已經十幾年沒有更新,在三月時就要上路,今天如果作任何的刪減或凍結都會影響到上路的時程,但我們已經等太久了,等了十幾年,除了這個爛的系統要趕快更新之外,還有後續的硬體設備在預算內是要立即做處理的,所以希望其他不像我們每天都要買票或搭車的委員能體諒東部居民買票的辛苦,希望大家能夠體諒我們對於新系統升級的急迫性,謝謝。
主席:請曾委員銘宗發言。
曾委員銘宗:我想請教代理部長,這次前瞻建設交通部及所屬預算金額高達581億元,金額非常龐大,而且這每一分錢都是舉借來的,我希望交通部能透過這個場合跟大家說明,因為工程會對各部會蚊子建設列管最大戶的就是交通部,從過去94年到現在,交通部的蚊子建設高達100件,已經解除列管的也是低度利用,到現在繼續列管的還有300件,光是建設經費就高達202億元,所以今天審查交通部前瞻基礎建設的預算就高達581億元,因此本席在這裡要求代理部長與列席的各部會局長,你們敢不敢在這個公開場合講這581億元,以後不會再發生類似的蚊子建設,因為從94年到107年7月,交通部的蚊子建設高達100件,現在還有300件繼續列管,所以部長或其他局長,你們敢不敢講這581億元不會發生蚊子建設,如果真的發生,那部長或所屬單位的局長要負責任,你們敢不敢做這樣的保證?你們敢做這樣的保證,今天審預算才有意義,謝謝。
主席:剛剛三位委員的意見與提問,先請交通部回應一下。
王代理部長國材:我先說明票務系統的部分,這是107、108臺鐵的四代票務系統,主要是針對剛剛幾位委員所關心的,包括售票軟體、網路、資安強化與蕭美琴委員所講的售票機,以及在車上可以補票的設施,還有一些備援中心,剛剛要談的是107年的4.8億元在發包以後,我們在明年春節第一階段就會上線,軟體就會完成,後面的決策支援系統與保固執行,發包後到明年的付款都在前瞻的第二期,總共三億多,等於今年發包的,明年會完工,明年延續付款的部分,剛才大家也談到過去搶票或票務沒有效率的問題,我們趁這次一起處理,剛剛黃國昌委員所提需要提出一個報告,因為上次在107的基金預算已經安排一個在交通委員會的專案報告,所以我是否也就在那個部分也一起順便報告?因為這個是延續性的,所以付款也是延續性在付款,因此我建議在那個地方把黃委員很關心的這個主題再做一次詳細的報告。
至於曾委員所提的,今年前瞻預算的執行率預估為90.45%,我們的建設計畫是91.93%,比較落後的是規劃費用,因為在交通部委員會的審查非常嚴格,所以規劃費用到四成,規劃費用的錢是比較少的,現在有很多計畫,像是東港線與南北環線這都是在審查過程中在用的,很多都是現在送進來準備明年初審查,交通部的公共督導會報也是弄得非常嚴謹,在第一期有90%的執行率,第二期幾乎都是延續性的,所以我們要依照這個精神繼續往下走。
曾委員銘宗:你沒有回答我的問題,我問的是你所編的581億元會不會成為蚊子建設?你的執行力是一回事,那些蚊子館都已建成,執行率都是100%。
黃委員國昌:我想針對這個提案再說明一下,時代力量黨團的提案半毛錢都沒有刪,時代力量黨團的提案也沒有全凍,那為什麼要提這個案子?就是為了要督促臺鐵做出來的東西可以用,不要花了錢又不能用,遠端監視系統跟e訂通當然是不一樣的系統,但是為什麼要提遠端監視系統,為什麼要提後勤支援管理系統,過去臺鐵花大家的錢跟大家宣稱有效益的系統,後來通通都沒有發生效果,有誰負責嗎?有誰究責嗎?幫東部居民找一條安全回家的路,這些事情可以不問責嗎?這些事情可以不辦人嗎?事情的真相可以不查清楚嗎?我一直都在做,我持續的在做,就是做了這些事情以後,讓我發現支持臺鐵做好事情,不是無條件的給他們錢,而是要監督好他們把事情做好,我想這件事情部長應該也可以肯定,那我們現在就具體的來談,要如何讓系統能夠順利上線,跟凍結的本旨不會相牴觸,我們要理性的討論問題就務實的來談,在這三億六千多萬元中,系統測試編了二億二千萬元,備援中心建置、資安強化、網路及語音分析編了一億四千五百萬元,你們在這個子項裡面前面的大項,分配數有108年度與109年度,臺鐵說明年要上線要付錢,這我都了解,但基於我對於公共工程採購合約最基本的認識是不可能一上線全部的錢都給他,這樣後面的擔保到底在哪裡?我現在具體的問,你們在108年臺鐵升級及改善東部服務系統內編了二十四億九千二百萬元,在109年度編了四十九億九千萬元,現在這個票務系統裡,按照你們現在跟廠商在締約時所要支付的tempo,因為我們要的專案報告:其實你們1月做可以,2月做也可以,3月做也可以,甚至4月做都可以!只要你們來專案報告,讓大家對你們的報告內容滿意了,相信沒人會擋,這樣預算也就解凍了!所以到底怎麼樣做才可以讓你們在契約支付上不會產生困擾?該凍結多少,好讓整個票務系統可以順利推動?就請交通部部長及臺鐵跟大家講一個數字,我相信所有委員都是講道理的,沒有人會去擋東部居民安全回家的路!
主席:大家已經針對這部分做了充分說明與討論,那麼各位委員是否同意我們現在做逐案處理?
曾委員銘宗:那581億元的問題部長尚未答復,這可能造成很多蚊子建設啊!
王代理部長國材:過去的蚊子建設很多都出現在停車場,因為以前停車場興建由鄉鎮提出,這點曾委員應該很清楚。但現在轉由縣市政府提出,我相信縣市政府是比較嚴謹的,也希望縣市政府能先做整體規劃後再提出。
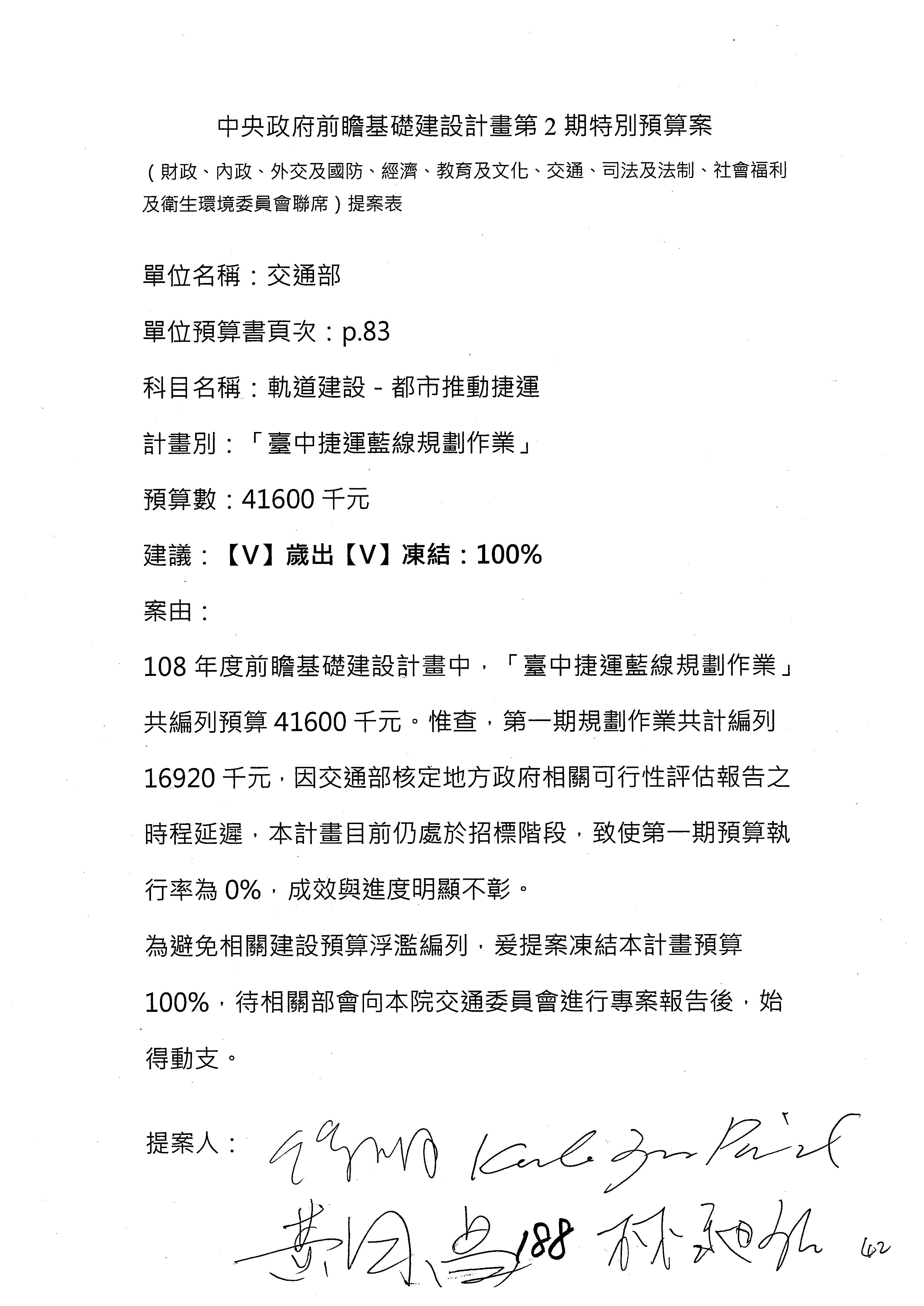
曾委員銘宗:交通部的軌道建設共34項計畫,當中有20項是確定的,剩下的14項則仍處於評估作業階段,我想請教的是,這14項是否一定要執行?
王代理部長國材:現在是這樣子的,對於縣市長換人的,我們已經發文給縣市政府,因為我們的想法是讓工程繼續,加上仍處於規劃階段,所以請新的縣市長表達意見。文已經確定發出去了,畢竟工程已經做了,如果做到一半的話,那是不行的!有關仍處於規劃作業的14項計畫,如果縣市長不變的就繼續,如延伸屏東縣的規劃,至於北宜的提速計畫,則必須交由新縣長決定,這是我們會做的事。
曾委員銘宗:那是指20項已確定的計畫,還是14項仍在規劃中的?
王代理部長國材:仍在規劃中的14項,至於另外20項也都會進行。
曾委員銘宗:確定的20項會繼續執行,而14項仍在規劃的,則會聽聽新任縣市首長的意見?
王代理部長國材:是。
曾委員銘宗:換句話說,尚在規劃的14項是不一定會執行的?
王代理部長國材:要先審查通過才能執行。現在仍在走行政程序,就看新任縣市首長要不要繼續走。如果不願意的話,那就撤案!
曾委員銘宗:現在有一個問題出現,也就是你們只問縣市政府意見,但最重要的可行性評估做了嗎?特別是14項仍在規劃的都做了?
王代理部長國材:都在進行中。
曾委員銘宗:所以是不一定可行?至於這裡編的只是規劃費?
王代理部長國材:對,還在走行政程序。另外向黃委員報告,對於很細的項目,我現在無法算出,因此能否凍結10%,提專案報告?把剛剛黃委員講的……
黃委員國昌:我要的其實就是專案報告,部長說要凍結10%,做專案報告?我不知道其他委員意見如何,但時代力量黨團沒有問題。
王代理部長國材:可否提到交通委員會?因為要提到聯席會還滿……
黃委員國昌:可以。
主席:這問題我稍後處理。現在逐案處理。有關臺鐵票務系統整合再造部分,第180案許委員毓仁提案是全部刪除,在場委員是否同意?
蕭委員美琴:反對!
主席:既然有委員反對,本案不予通過。
接著處理第182案黃委員國昌提案凍結二分之一,在場委員是否同意?
蕭委員美琴:反對!我擔心這樣一來將會影響新票務系統的上線進程,所以希望大家能再多加考量。剛才大家講了很多臺鐵的疏失與缺失,以及過去的諸多問題,那些的確都是問題。問題是,到底該由誰來負責?部長已經下台了,局長也下台了,所以我們不能用新的票務系統來綁架,甚至企圖藉此以解決其他問題,畢竟票務系統升級是非常迫切的!我反對凍結二分之一!
主席:若凍結十分之一,蕭委員……
黃委員國昌:我剛剛已經同意部長凍結十分之一的提議了!因為我要的是專案報告!也就是確保此事上線後,不會出現這麼厚厚一疊的抱怨……
主席:如果凍結十分之一的話,在場委員是否反對?
曾委員銘宗:可以,黃昭順委員提的是凍結……
主席:現在處理的是第182案。黃昭順委員的提案是大包小,而這個是小,我們處理完小的才能回頭處理大的!
第182案凍結十分之一,提報告後始得動支?
黃委員國昌:剛剛說的是提專案報告給交通委員會。
主席:不行,一定要提報到聯席會。
黃委員國昌:一定要聯席會?
主席:前瞻預算一定要在聯席會審查才行。
黃委員國昌:財政與交通聯席嗎?
主席:對。
蕭委員美琴:那我就很擔心專案報告的時程會不會影響到上線時程?畢竟票務系統升級必須在1月與3月分別上線,而我們1月要開臨時會,已經沒有召開聯席會的空間,2月要過年,3月開議,所以可能無法在聯席會處理。再者,交通部的執行進度與預算使用進度的細節還沒給我們,如果現在就貿然同意凍結,那麼我不知道明年初1月、3月馬上要上線的東西會不會因此受到影響?在確認不會受到影響前,我對凍結提議仍持保留與反對意見。
主席:前瞻預算審查案係由院會交付之後才能召開聯席會審查,同理,預算凍結案報告也必須由院會交付給聯席會後才能處理。
請黃委員。
黃委員國昌:這是108年度與109年度的預算,剛剛我已經講得很清楚,就契約給付時程來說,不可能在明年1月或3月繳清款項。如果交通部或臺鐵簽了這種契約,那就是喪權辱國,連最基本的底線都沒有守住!為了確保這項計畫能好好執行,所以我同意部長所建議的凍結10%!但你們若連凍結10%都反對,那也沒關係,本案就保留吧!
蕭委員美琴:所以必須先確定不影響上線進度,部長,這樣做是否真的不影響新票務系統的上線進度?
王代理部長國材:就是說……
主席:如果現在凍結十分之一的話,那麼不管是明年1月或3月,可能都無法解凍。
王代理部長國材:無法解凍?
主席:明年的1月、3月?其實明年的事現在還不知道。
王代理部長國材:召開聯席會的時間……
主席:不知道!因為你們的報告完成後提過來,必須由院會交付聯席會才能審查,這和去年所通過的前瞻一期預算一樣,必須等到今年的9月由院會交付後,我們才能處理解凍。
黃委員國昌:是否可以請部長說明一下最基本的問題?因為我剛剛問了,但部長並未回答。也就是這三億六千多萬元在108年度與109年度到底是怎麼分配的?這是審預算時的最基本資訊,總該讓我們知道吧?由於你們在編預算書時,只在前面粗的部分分年度,但後面細的部分沒分年度,以致大家都看不懂,因此可否請部長回答最基本的問題,也就是這三億六千多萬在108年度及109年度到底是如何分配的?老實講,我認為是在108年度的預算凍結10%,確保這個系統真的能夠做好,這才是大家所期待的,也沒人想擋這個票務系統的預算啊!再說,前面還有90%的錢可以支付前期款項,相信已經綽綽有餘了!
主席:我再跟各位委員說明,我們昨天開始審查時就說過,如果委員沒有特別指定的話,原則上預算的刪除與凍結都在第二年,這是昨天就確立的原則,除非委員特別指定要刪除或凍結的是明年度預算,此時再另做決議處理,否則刪除與凍結均係於第二年。
徐副局長仁財:跟委員報告,其實我們票務系統在108年是編列2.78億元;109年編列9,000萬元,總計金額為3.69億元。
黃委員國昌:對啊!我凍結十分之一才三千多萬元,也是到109年,這與你們在108年要支付的全部經費,連一毛錢也不會受影響,你們要被凍結的預算也是109年9,000萬元中的3,000萬元,這與108年票務系統上線到底有何關係?
主席:好,謝謝。我想這個案子我們已經充分討論了很久,現在我們來做決定。第182案凍結十分之一,俟向本聯席會做專案報告之後,始得動支。請問各位,對本案有無異議?(無)無異議,通過。
再來處理黃委員昭順的提案,有關臺鐵升級及改善東部服務的部分,預算金額為74億8,000萬餘元,凍結金額為20%。請問各位,對本案有無異議?
徐副局長仁財:報告主席,請問能否容許我做說明?有關黃委員提案的部分,剛剛我們有向黃委員做過說明之後,黃委員已經同意……
主席:我們現在是處理第181案。
徐副局長仁財:對……
主席:第181案是整體臺鐵升級及改善東部服務的計畫,金額為74億8,000萬餘元這一案。
徐副局長仁財:對,我們方才就是向黃委員報告這一案,委員已經同意修正為凍結10%。
主席:請羅委員明才發言。
羅委員明才:臺鐵頻頻出包,這次你們在「臺鐵升級及改善東部服務」項下編列74億元,事實上,這74億元實在是不少錢!昨天我們為了一筆三十幾億元的預算,大家討論快要一、兩個鐘頭,難道副局長期待你隨便講一、兩分鐘,這個74億元的預算就立刻通過嗎?你有沒有告訴我們,臺鐵花費這74億元之後,未來會達到何種效果?
徐副局長仁財:謝謝委員的指教。在這筆74億元中,票務系統占3.69億元,其他的71.14億元則是用於改善電務智慧化的部分,其中包含電力、號誌及電訊……
主席:這是用於電路嗎?
徐副局長仁財:這是指電力,即是電車線、通訊光纖及號誌,以上三者都是我們行車的重要項目,所以我們提出改善……
李委員昆澤:這是前瞻計畫中臺鐵電務智慧化提升計畫,包括電務、訊號、相關號誌及中央行控中心等,都包括在這一筆預算中。
羅委員明才:你們要認真一點!你看我們委員講得都比你還清楚,你們是主辦業務的主管機關,結果竟然是透過委員多麼有系統、有條不紊的說明,我們才聽得很清楚,而你講個老半天都零零落落的,根本講不清楚。徐副局長,你覺得花了74億元之後就都沒有問題了嗎?
徐副局長仁財:針對我們臺鐵目前要改善老舊設備的部分,主要希望未來投入臺鐵電務智慧化提升計畫相關經費之後,未來有關號誌、電力、電訊、CTC等都能夠穩定,俾利行車更安全,以上是我們希望達成的目標。
羅委員明才:臺鐵提升與改善服務品質是全國人民所期待之事,但是本席要提醒你注意一件事,我們要求這筆74億元的預算,你們確定都要花在刀口上,這會不會達到預期的效果?屆時會不會又出紕漏?哪位主管機關人員可以回答本席的問題?
王代理部長國材:有關臺鐵電務智慧化提升計畫是從106年至113年,這屬於延續性的計畫,這次相關改善計畫與普悠瑪列車有很大的關係,譬如加裝列車自動保護系統(ATP)的遠端監視系統、計軸器雙重化及行車調度無線等等,都是在提升列車、電線與行車調度中心設備,所以這些都與行車安全有關。事實上,這筆預算總金額約300億元,而且自106年起開始執行,所以我們認為此事攸關臺鐵行車安全實屬重要,且它屬於連續性的計畫。
報告主席,黃委員昭順第181案可不可以和黃委員國昌第182案合併處理,我們就是凍結票務系統經費的十分之一,並以專案報告的方式處理?
黃委員國昌:我的部分我同意,至於黃委員昭順同不同意?我就不知道。
主席:好,我們分別來做處理。黃委員昭順提出第181案凍結十分之一,請問各位,對本案有無異議?我要向各位委員說明的是,這筆預算總數為74億8,000萬餘元,其中內含3億6,000萬餘元票務系統整合的預算。如果74億元凍結10%的話,其中自然會包含票務系統的預算,還是你的意思是只要凍結票務系統,其他的部分就不凍結了,對不對?
蕭委員美琴:對。主席,我想這部分就需要再做確定,如果這兩案要合併處理的話,針對剛才三億多元的預算凍結10%,我們就合併處理。因為臺鐵電務智慧化系統提升計畫與整體運行安全性非常有關係,尤其最近列車經常發生停電,後來發現是電纜老舊所致,相關問題都是需要再做整理與盤點,我希望大家對每天都需要搭乘臺鐵民眾的基本安全權益能夠多加考量,所以這兩案就併案處理,並依照方才討論的處理原則做成決議。以上是我個人的建議。
主席:請蘇委員巧慧發言。
蘇委員巧慧:主席,我支持蕭委員的看法,因為我們都看得出來,來自花蓮的蕭美琴委員是極力在爭取東部鄉親的交通建設,方才大家經過充分討論之後,他也勉強接受目前票務系統3億元可凍結十分之一,俟專案報告後,始得動支。我還在想剛才黃國昌委員表示同意他的案子做這樣的處理,但因目前黃昭順委員不在場,我是來自新北市樹林區,我們對於鐵路交通也有需求,所以我非常能夠感同身受蕭美琴委員所述的情況。我想是不是大家知道臺鐵需要檢討,而且這些行車系統也需要改進,所以確實需要相關預算支應,大家已經用專案報告的強度來做處理預算了,所以是不是就回到在場出席的黃國昌委員所同意的處置方式,兩案併案處理,並將票務系統三億餘元凍結十分之一,再加上專案報告即可?
主席:好。各位委員,第180案、第181案及第182案合併處理,並以第182案為主,凍結十分之一,也就是凍結3,686萬9,200元,俟向本聯席會報告後,始得動支。請問各位,有無異議?(無)無異議,通過。
處理第183案。台灣港務股份有限公司「完備綠能技術及建設」的部分,總共編列13億5,000萬元,高潞‧以用委員的提案是全數凍結。請問各位,有無異議?
請徐委員永明發言。
徐委員永明:我想這部分主要關心的是進度的問題,譬如委員提案指出,台灣港務股份有限公司「完備綠能技術及建設」出租面積僅占規劃面積的22%,並擔心效益目標太差,未來這會變成蚊子館。雖然我們提案全數凍結,我想可以改為凍結20%,俟提出專案報告後,始得動支。本席主要在提醒大家,其實前面已經有要求進行專案報告,我們有機會透過預算凍結的方式,抑或是透過其他專案的報告,統統併案處理。我想這對於未來臺鐵在前瞻預算使用與進行的方式,能夠有比較密切的監督,所以我要提醒大家,前面的提案已經有要求要進行專案報告,不如我們這幾個案子都從凍結的角度要求他們來做專案報告。
主席:請交通部回應。
鍾總經理英鳳:關於這個案子,5A、5B碼頭目前的進度已經到50%,106號碼頭也已經到38%,而且後線土地招商部分,目前已經有40公頃、4家業者進駐,整個工程希望在109年1月到2月完成,這是要趕上整個國產化進度,所以希望這個案子能不要凍結,而且這些都是明年要付給廠商的費用。
主席:跟徐委員說明,各項建設部分的進度跟緩急狀況不同,即便同樣排專案報告,在時程上的情況有可能會有不同。
徐委員永明:其實我們關心的是廠商的進駐,這樣好了,就凍結10%,提書面報告,讓我們知道你們的進度情況如何。
主席:請羅委員發言。
羅委員明才:請交通部說明,你們花了13億多,效益在哪裡?而有3家以上進駐,是哪3家?
鍾總經理英鳳:目前有4家,包括永冠、永誠、新祥、天力,是做葉片及零組件的附件。明年預定還有60公頃會進駐,現正洽談中。
羅委員明才:你們做的這件事情,講都講是前瞻,你們前瞻未來5年、10年,整個地區或產業發展或你們設定的目標,究竟是什麼?
鍾總經理英鳳:主要是這屬於綠能產業,就像現在進駐台中港的天力就屬於離岸風電的葉片製造,以後葉片會落實在台灣製造,我們還可以發展輸出到國外,這都是滿有必要的。
羅委員明才:這很困難,全世界綠能發展了大概快15、20年,包括轉換效率也好、效能也好,要去提升都很困難。你剛才說到葉片,台灣最大的問題在於不可預計的天然災害,10年要是遇到一個強烈颱風的話,目前颱風最高的是幾級?
鍾總經理英鳳:目前大概是17級。
羅委員明才:如果10年內來一個17級的強烈颱風,這些葉片會全部斷光光,有沒有保險?
鍾總經理英鳳:風機設計時就有這樣的規範。
羅委員明才:可以擋幾級?
鍾總經理英鳳:就是有這種規範。
羅委員明才:可以擋幾級嘛?
鍾總經理英鳳:對不起!風機葉片設計的規範我沒有參與,但我知道有這樣的規範。
主席:請施委員發言。
施委員義芳:我想問一下港務公司,規劃設計這個階段當然會比較慢,但是工程發包及施工後,後半段是執行,所以你們應該解釋的是如果凍10%,對這個工程的影響到底是什麼,你們可不可以接受凍結10%,這樣的情況才比較正確。
鍾總經理英鳳:5A、5B目前的進度是50%,我們預定109年1月完成;106號碼頭的進度是38%,109年2月要完成;這13.5億元的工程款在明年就要支付給廠商,否則廠商就會領不到錢。
主席:我們來處理這1案,凍結10%,改提書面報告之後即可動支,請問各位,有無異議?(無)無異議,通過。
處理第184案,是新竹大車站平台計畫規劃作業,共2,400萬元,徐委員提案全數凍結。
徐委員永明:我想這主要還是進度的問題,到10月的執行率仍為0%,你們的預算也增加,到底有沒有在做?如果沒有在做,需要這筆錢嗎?請說明一下。
王代理部長國材:這個新竹車站不做鐵路立體化,而是做大平台,這也是日本在做的模式,最近他們報上來的進度是到9成,這個費用是補貼新竹市政府做規劃,9成之後,下一期就可以開始做,所以這個經費是沒有問題的。
徐委員永明:我們還是關心進度問題,就凍結1成,書面報告。
主席:好,凍結10%,然後提書面報告,第184案就做如上處理。
接著是第185案到第189案,都是「都市推動捷運」的部分,總預算是九十八億二百餘萬元。第185案是全案的部分,黃昭順委員提案凍結20%,後面還有高雄捷運線、萬大線及捷運藍線、綠線的規劃。
徐委員永明:第187案我們撤案。
主席:第187案,徐永明委員撤案。
請蘇巧慧委員發言。
蘇委員巧慧:我要針對第8款第1項第4目第2節交通部主管「軌道建設─都市推動捷運」的部分發言。整個前瞻計畫對於都市推動捷運的部分編了這麼多錢,其中跟新北市相關的包括三鶯線暨周邊土地開發計畫40億7,147萬元,安坑線輕軌部分有十億二千多萬元,萬大─中和─樹林線的部分及淡海輕軌線的部分,分別都有一億多元,我要特別說明並懇請各位委員支持跟新北市相關的這4個預算案。尤其是剛才第187案雖然撤案,其實那就是在講萬大─樹林線第二期工程預算,本席來自新北市的樹林、鶯歌一帶,從2002年開始,台北縣政府就著手規劃樹林地區捷運系統興建的可行性評估,其間經歷非常多次環評計畫審查,直到2010年行政院才核定全線計畫,第一期於2014年動工,但跟我們直接相關的第二期因為財務計畫遲遲沒有核定,工程都無法發包,一直到今年10月,這個財務計畫好不容易通過,這已經是15年了,我們在樹林長大的孩子甚至覺得捷運已經是都市傳說,根本就是每次選舉到了才會說捷運,在座也有很多來自樹林的鄉親剛好坐在這裡,所以今天看到要把這個預算刪除或整體凍結、減列,本席都覺得一定要在這裡拜託各位委員並尋求支持,我們新北市的捷運,尤其是萬大─樹林線,好不容易在前瞻計畫得到中央支援,我們非常感謝賴清德院長,也懇請各位委員對這部分不但不要減列,更不要凍結,因為我們等太久了。以上是本席第一輪的發言。
主席:請李委員昆澤發言。
李委員昆澤:剛才聽到時代力量針對187案有關台北都會區大眾捷運系統萬大─中和─樹林線相關計畫的提案予以撤案,我本來還想要接著聽到徐委員說他也會將第186案撤案呢!我要提醒的是台北地下都是捷運線,高雄地下都是石化管線,相關捷運的推動,除了紅線、橘線之外,現在臺鐵的鐵路地下化也順利完工,我們還要經由第三條捷運來完成高雄初步的捷運網。
我在這邊要提醒時代力量,有關於第186案,時代力量在三民區跟鳳山區新當選的市議員都非常支持第三條捷運,第三條捷運不是沒有評估計畫,也不是沒有經過交通部通過,這個評估計畫交通部已初步通過,現在送到行政院,已經進行到這個行政流程了。第三條捷運之所以重要是因為它會經過重要的商業區、生活區、文教區,還有相關的休閒設施,它從亞洲新灣區的三多路,經過民族路、民權路、建工路、本館路,到達澄清湖長庚棒球場,另外一條是從前鎮區公所經由五甲二路到衛武營,再經過人口密集的陽明社區、澄清路、澄清湖長庚棒球場到鳥松的神農路。時代力量新當選的市議員都知道這一條經過三民、鳳山的重要捷運路線,他們認為非常重要,我不曉得為什麼台北的時代力量跟高雄的時代力量想法會不一樣,我要懇請徐永明老師、徐永明委員,高雄的第三條捷運對高雄人來講非常重要,因為它不只是一條捷運,高雄是經由紅線、橘線和第三條捷運這樣重要的路線串連起所有基本的捷運路網,再搭配臺鐵的鐵路地下化,從鳳山到左營15公里新增7個新的通勤車站。
我們這幾年這麼努力,就是希望高雄的地下不要全部都是石化管線,也要基本的捷運線,而且我們要的不只是捷運線,我們要有一個大眾的捷運運輸網,這是我們要努力的目標。
賴委員瑞隆:高雄過去是重工業城市,空污問題嚴重,另外過去幾乎都是用機車等運具,自從捷運紅線和橘線開始營運之後,愈來愈多人使用,現在營運已經上軌道了,這對一個城市的發展非常重要。從過去台北的經驗可知,兩條線路是不夠的,要在第三條、第四條之後才能讓營運更好,大台北地區的捷運網非常便利,提供市民良好的交通服務,也提供更好的發展。好不容易高雄爭取到第三條的捷運黃線,這條黃線經過的地區周邊人口將近100萬人,所以它對高雄路網的形成非常重要,拜託各位委員大力支持,讓這一個預算能夠儘快執行,讓市民有更便捷的交通網,讓他們可以選擇捷運,而不一定要騎乘機車,同時也可以減少一些移動污染源的空氣污染。另外,可以讓這個城市蓄積更大的能量,未來我們期待這個重工業城市的轉型能夠加速,我想這是朝野各黨派共同期待的,讓南部的高雄有更好的發展。這個案子也已經送到院長那邊,很快就會核定,希望不要影響到預算的執行,讓第三條捷運黃線興建後,早日形成路網,所以真的要拜託各位委員大力支持。
吳委員琪銘:首先感謝時代力量的徐永明委員第187案撤案,捷運萬大線一期已經在施做了,如果二期延宕的話,勢必影響到新北市通勤族的權益,捷運萬大線二期是新北市和台北市重要的建設,未來這一條線若完工,對新北市來講是一大福音,這條線未來還要連接到桃園,好不容易爭取到,希望不要刪這一條的預算,讓捷運萬大線二期能如期動工,讓整個新北市的交通網更加便利,也拜託在座的委員都能支持,謝謝。
羅委員明才:前瞻好幾千億,今天講的這一案如果有繼續推動,把這些捷運的空間串連起來,這個才叫前瞻,所以沒有道理去凍結它,也沒有道理去刪減。新北市400萬的人口,再加上台北市兩百多萬、桃園兩百多萬,這是一個大概近千萬人的交通運輸動線,一個城市的偉大就是要有便捷的交通,讓每個地方可以串連在一起。剛剛本院的幾位委員,包括蘇委員、吳委員,講的都非常有道理,我們要怎麼把台北都會區的大眾捷運系統串連起來,萬大中和樹林線、淡海輕軌、安坑線輕軌尤其重要,因為我來自新北,我知道地方的發展,這個做好了以後是未來前瞻10年、20年的規劃,這個才是真正的前瞻。
這個對所有的市民可以說是休戚與共,多少的時間、多少的等待,很多人就是在公車站從小企盼,等、等、等,從小女孩等到變大女孩,大女孩變少婦,少婦現在變奶奶,這個捷運都還沒通,拜託各位委員這一條要讓它通過,這個不分黨派,所以我也很支持剛剛幾位委員的發言,我們也不要凍結,最重要的是趕快施做,讓人民可以看得到、讓人民可以感受得到,請各位委員多多支持台北都會區大眾捷運系統、淡海輕軌捷運系統、安坑線輕軌捷運系統、桃園都會區大眾捷運系統。另外,還有一個我沒有看到的是深坑捷運線的延伸,它離台北101大概十幾分鐘的車程,打造一個台北的後花園,讓交通變得更便捷,解決一些空污問題,如果再把深坑延伸線的計畫放進去,前瞻我就給你們加一點分,雖然外界對前瞻的質疑還滿多的,但這一條我覺得不錯,趕快做。
主席:現在有2個新增提案,請一併宣讀。
前瞻基礎建設計畫第二期預算刪減案
案由:本院委員賴士葆等人,查前瞻基礎建設計畫第二期預算,「軌道建設」編列總經費達422億468萬元,其中鐵路立體化及通勤提速編列93億5,900萬元,大都需地方配合執行;建議凍結該經費50%,並要求軌道建設經費之支用,須先與新任地方政府首長溝通,獲得共識,再至立法院專案報告,獲得同意後才予以解凍執行。是否有當?敬請公決。
提案人:賴士葆
連署人:曾銘宗 徐永明 羅明才
提案
單位:交通部
科目:中央政府前瞻基礎建設計畫第2期特別預算案8款1項4目2節
案由:有鑑於前瞻基礎建設計畫第2期特別預算案第8款第1項第4目「軌道建設」第2節「都市推動捷運」編列98億221萬7千元,係用於辦理包括「高雄都會區大眾捷運系統」等重要軌道建設之用,而前瞻基礎建設第1期預算編列5千萬規劃高捷南延屏東計畫,預計108年底完成,惟查本期預算計畫中竟未列入高雄捷運延伸至屏東之「林園東港線」、「大寮屏東線」等相關規劃,顯有嚴重缺漏,爰提案全數凍結本節預算,俟其重新檢討改正並經同意後始得動支。
提案人:蘇震清 莊瑞雄 郭正亮 施義芳 林俊憲 周春米
主席:我再宣布一下發言順序,依序請蘇委員巧慧、陳賴委員素美、施委員義芳、徐委員永明、費委員鴻泰、賴委員士葆及莊委員瑞雄發言。
徐委員永明:主席,我舉手那麼久,而且這些都我的案子,你又不讓我講。
主席:沒有,是照之前順序排下來的,還沒輪完。
徐委員永明:大家先來修理我一下,然後你再最後讓我講!我總要講一下,這幾個案子我們都講得很清楚,執行率都是百分之零……
主席:等會到你發言時再講,大家照順序來。
徐委員永明:在這個情況之下,大家都有捷運,我們也支持,可是當我們發現地方的執行率是百分之零的時候,我想請教交通部目前的情況是如何?
主席:徐委員,等會到你的時候,再請你發言。
請蘇委員巧慧發言。
蘇委員巧慧:謝謝徐委員,時代力量在第187案提到的是萬大─中和─樹林線的預算全數減列,它現在是撤案了,但為什麼會撤案?李昆澤委員來自高雄,他覺得很遺憾,為什麼時代力量不順便連第186案一起撤呢?李委員,我覺得這就是高雄比較不幸運的地方,因為第187案的提案委員中,有一位時代力量黨團的林昶佐委員,他其實就是在萬大─樹林線的那個萬大起頭,因為他非常了解萬大─樹林線的重要性,所以他們願意把這個案子撤掉,也許等一下可以再跟委員溝通看看,既然高雄這麼的重要,希望大家可以一起把這個案子撤掉。
剛剛已經講了捷運是如此的重要,尤其我們非常感謝羅委員那麼善意,他也覺得軌道建設是人類生活必要的建設,我就不禁想起之前在這裡丟水球、丟麵粉的時候,我覺得如果那個時候羅委員就那樣講的話,我們應該可以進行的更快,要的更多。
尤其我也想在這裡留下一個紀錄,我們現在都非常認同軌道建設很重要,而且已經編列預算,而且我們現在還在為這個預算護航,所以新北市絕對不是前瞻預算的「0元俱樂部」,針對這個部分,羅委員,我們今天有志一同,新北市的委員都一起來護航,我們希望等會種種的預算案,尤其是關於新北市的部分,都能夠順利過關,對吧?
羅委員明才:沒錯。
蘇委員巧慧:新北市不是「0元俱樂部」,謝謝。
主席:我先徵求後面發言委員的同意,因為這個部分主要是徐永明委員的提案,能不能讓徐委員先做回應?因為如果他同意撤案,後面的發言就不需要再重複說明。
請徐委員永明發言。
徐委員永明:這是我們提的案子,應該先讓我說明。我們講得非常清楚,你的執行率都是零,不論是前面新竹的案子、高雄黃線的案子或是台中的案子也是,我的意思是,如果執行率是零,難道我們不能要求交通部先做解釋,然後就要讓這個預算過嗎?我這邊是可以改凍結百分之十,因為我最重要是希望交通部能來做專案報告,雖然目前還只是在規劃階段,前面也講到還要送到院長那邊去,可是我的意思是,經過這次選舉,我們有很多新的民意、新的議員,這個案子是不是可以透過這樣專案報告的方式讓大家重新檢視,我覺得是有這個空間和機會的,而且這也是一個對市民負責任的態度。所以今天不要用「大家都要捷運」這樣的話來壓我,大家要捷運我當然知道,議員也是這樣反映,可是交通部的進度是零,到底交通部有沒有能力做?再者,你們未來規劃的方向和內容是什麼?所以在這樣的情況之下,要求交通部來做個專案報告應該不為過吧?
就像我前面所提的,我們前面已經有個專案了,關於這些都會區新捷運的規劃,我們是要求凍結百分之十,然後來進行專案報告,我讓你有機會去做,但是我們也想知道到底進度、情況為何?實際的內容可能往哪些方向發展?我相信這也是賴委員、李昆澤委員或蘇巧慧委員大家所關心的,相信大家應該不會覺得拿來委員會再做討論是在浪費時間吧?這才是我們審預算的態度吧!
主席:剛剛修正的提案中,還有莊瑞雄委員也提案將這一節預算98億元全數凍結,請莊委員瑞雄說明。
莊委員瑞雄:其實應該要拜託大家撤案,因為每一案都是連動的,只有一個人撤,我這案沒撤也沒有用。我剛剛聽了那麼多都會區、六都委員的高見,其實我都很敬佩,也都支持你們,不管是高雄或新北都希望自己有捷運,高雄希望高雄地下都有捷運,雙北希望新北或台北市有萬大線……
費委員鴻泰:台北還沒講話。
莊委員瑞雄:我先替你們講,就是什麼人要我都贊成,因為你們是為了自己選區市民的福祉,而我為什麼認為要全數凍結?我全部支持,可是我全數凍結,聽起來很矛盾,但其實一點都不矛盾,因為你們要我都支持,但我支持你們之後,我們屏東反而變成沒有,這樣我怎麼支持得下去,不是這樣嗎?新北市我一定支持,高雄市我也一定支持,但支持你們之後,反倒變成我們屏東沒有,這樣不對!我之所以要求全數凍結,原因就是交通部有編預算給高雄市政府,如果你要延伸到林園,我一定是鼓掌支持,因為沒有到林園,怎麼會到東港,怎麼會到屏東,當然高雄市政府也不是反對,他是因為屏東現在路線還沒出來,這個我知道,但問題是現在12月25日要換新市長,李昆澤委員,我先跟你說,我都支持你們高雄,但我之所以將提案全數凍結,是因為如果到時候新市長來之後不送怎麼辦?會不會這一條最後只到林園,然後交通部要延伸到屏東的錢又已經給了。所以我提凍結的原因是希望大家都有,而不是反對高雄和屏東,這個本席先講清楚。
我剛剛對我最敬愛的賴士保委員前輩那麼大聲,我先跟你說聲對不起,但我請你幫我把恆春的那案撤掉,我替我們屏東、恆春向你撒嬌、向你感謝。也就是說,對於新北或高雄的部分,不管是同不同黨,我全數表達支持,而我提這個案子的原因是我希望可以延伸到屏東來,這個合理吧?總不能都市樣樣都有,然後因為屏東比較鄉下,就什麼都沒有,開什麼玩笑!你們是出去接受鼓掌,然後我回去卻被人吐口水,明明都是審預算,結果卻差那麼多,不能這樣!所以請大家諒解一下。
主席:等會發言順序依序請費委員鴻泰、李委員昆澤及陳賴委員素美發言……
賴委員士葆:你不是要我提案說明嗎?
主席:因為提案委員還有賴士葆委員,先請提案委員賴委員士葆說明。
賴委員士葆:因為我剛剛看到莊瑞雄委員有說明,但我都沒有說明。交通部在「軌道建設─鐵路立體化及通勤提速」部分編了九十幾億元,這個要地方政府的配合款吧?要嘛!所以現在換這麼多新的首長,針對這九十幾億,我的提案是凍結百分之五十,等你們和相關的首長談完他們的意見,並到立法院做專案報告後就可以解凍。
其次,順帶說明一下,有關剛才很多委員提的新北市部分,我都贊成,但是我的附帶條件是,你們都要和新的首長談一下,這個要報告出來,說不定新首長的想法不一樣啊!或許他覺得還要籌這麼多的錢,他拿不出錢來啊!所以我也不認為要凍結,什麼都不要,就是新北市這個部分統統給他過,但請你們跟新首長溝通一下,讓他有著力點,知道有這件事情,不要變成是錢要給他,他還不appreciate,那就奇怪了!
主席:請陳賴委員發言。
陳賴委員素美:其實每位委員都在為自己的選區爭取鐵道預算,我也和莊瑞雄委員有一樣的心聲。比方說桃園的鐵路地下化,只規劃到中壢、平鎮,沒有到楊梅,楊梅選區的鄉親也會責怪我,會說:為什麼你們中央執政了,鐵路地下化卻不到楊梅?所以我要提出來,鐵路地下化有沒有分階段?第一階段到哪裡,是不是第二階段要繼續做評估?我個人是這麼看的,因為偏鄉往往會受到忽視,所以也能體諒莊瑞雄委員,因為我和他有相同的心聲,也希望交通部能重視楊梅鐵路地下化。我在這邊大聲疾呼,希望能延伸到楊梅。
主席:請施義芳委員發言。
施委員義芳:我想談一下臺中綠線的部分,因為從彰化到鹿港只有客運及私人轎車的通行,所以每次假日,鹿港都大塞車。鹿港沒有鐵路,也沒有運量更高的交通工具,所以整個彰化要延伸到鹿港的規劃,我也要拜託徐永明委員能撤掉第189案,因為這個是整個改善彰化到鹿港的大眾運輸系統。
主席:請費鴻泰委員發言。
費委員鴻泰:謝謝主席。我想請教交通部王代理部長,希望你當上部長。其實因為這裡沒有牽涉到台北市政府的相關預算,我們知道任何捷運,地方政府是要有配合款的,對不對?不一定嘛!像台北市負擔比較多,台北市最多曾負擔過50%,但我記得高雄市蓋的2條線,1條是全負,另一條是負擔75%,每個地方視它的財政狀況而定。我們現在討論的是第185案裡涵蓋98億元的預算,有的是規劃費、設計費的部分,有些是周邊土地開發及施作,這部分就比較嚴肅一點,也已進行到某一階段了。
我想請教部長,因為地方政府要有配合款,這馬上就衍生了兩個問題。捷運沒有人不想蓋的,就像每個人都想住到帝寶,可是住進去以後,先不提貸款,能付得起每個月的管理費嗎?換句話說,捷運做了以後,第一、你可取代的空間有沒有問題?第二、營運了以後,都是地方政府來負責,你營運的費用能夠balance(平衡)嗎?我想在座的委員們都必須思考這些問題,否則一動工下去,若只在規劃階段是OK的,可以規劃看看財務結構夠不夠?是否足夠維持營運後的效率?這些問題都需要考慮。所以,請王部長向大家具體說明一下這幾條線。
其次,像桃園是鄭市長連任,我想他都考慮過了。其他像新北市的侯市長、台中、高雄都是新任的市長,你們必須去跟他們協調。而且各地議會的組成結構也都改變了,所以各議會的態度是什麼?可否請王部長利用這個時間說明一下。
主席:先請李昆澤委員說明,之後再請交通部統一做回應和說明。
李委員昆澤:說起高雄南部大眾運輸網的夢想,其實都是淚。剛才已經提醒大家,高雄的地下都是石化管線,我們也希望像台北一樣,能建立初步完整的大眾運輸網。紐約的地鐵已有百年歷史,紐約的初步地鐵路網也是經過了60年才建立。台北捷運現在有十幾條,還有很多在規劃的。台北的木柵線當初也是賠錢啊!賠錢就不做了嗎?高雄現在有紅線和橘線兩條,初期的虧損到這兩年也終於有盈餘了。現在路網也有初步的形成,我剛才已經向各位報告,台鐵捷運化有15公里,鳳山、三民、左營有7個新的通勤車站。黃線為什麼這麼重要?因為經過三民區及鳳山區,時代力量新當選的2位市議員都非常優秀,他們也都全力支持這樣的大眾運輸路網,第3條捷運。
屏東相關的路網、台南的路網都是跟高雄一致的。我想我們跟莊瑞雄委員及台南的立委都有共同的夢想,就是在大高雄建立一個南部整體的捷運路網,過去在國民黨時代被退回27次,延伸到路竹的案子,現在終於通過了。但我們希望還能延伸到台南,並希望高雄有最新路網的形成,可以延伸到屏東及東港。
我要提醒的是,萬大中和樹林的提案撤案了,剛才徐永明老師也針對高雄大眾運輸系統的都會線釋出了善意,凍結10%,我也希望能夠撤案,因為我要跟徐老師報告,交通部已經核可了可行性評估報告,現在行政院要做最後的審核。路網都是一步一步地達成,我向各位拜託。
主席:好,請交通部回應。
王代理部長國材:有關第185案的98億元裡面,全部都是工程款,包括新北的三鶯線、淡海、安坑的輕軌、桃園的綠線、高雄的岡山路竹延伸線,這些工程已經在進行,目前大概是90.45%的進度,所以我們建議讓它繼續進行。如果是要凍結,希望能提書面報告,若是再提專案報告,還要再安排,當然希望不需要報告而能夠撤案,因為這是跟幾位委員及地方政府都已有共識,都是已經在進行了。
有關第186案的黃線部分,今年11月23日交通部已經審核過了,其中有2個子計畫是關於高雄捷運延伸到屏東,一個到東港,另一個到屏東市。前面的規劃是在付錢階段,但現在已經是OK了,所以下一期的5,000萬元就是準備做規劃的部分,這個進度沒有問題。
有關剛才費委員所提的,我們有一個處理原則,就是現在工程進行中有20案,工程訂金已付了,就要往前走,有14個進行中的規劃案,如果縣(市)長是同一個人,會往前走。如果是不同人,我們已經發文詢問是否再繼續走行政程序?
費委員鴻泰:所以這個動作你們有在做?
王代理部長國材:有,已經做了。
徐委員永明:部長,你們可以接受書面報告嗎?
王代理部長國材:書面報告可以,我們把它寫清楚。
主席:等一下,我們先看能不能處理得起來。請蔡易餘委員發言。
蔡委員易餘:針對賴委員所提的增8-1案及徐委員所提的第219案,因為牽涉到嘉義縣及嘉義市的鐵路高架化。鐵路高架化的原因,主要是因為嘉義縣、市確實因為鐵路的關係,造成東西區的交通打結。民雄鄉和水上鄉都有這樣的狀況,也是嘉義縣人口最密集的地方,所以鐵路高架化之後,將可改善地方的交通狀況。目前嘉義縣政府正在進行可行性評估的趕工,一旦完成後,緊接著就是要綜合規劃,這筆5,000萬元的預算就要下來了。所以如果我們用凍結的方式,那等於解凍後要拖到明年底,這麼一來,這個工作會再拖到進度。
嘉義縣、市在整個前瞻預算中,拿到的預算不是很多,鐵路高架化部分和其他縣(市)的立體化還差很多。希望這項高架化不要凍結,讓他們可以趕快去做。嘉義市的高架化去年也動工了,我想政策是不分藍綠的,嘉義市是最典型的,過去在國民黨的時代爭取高架化,涂醒哲的時代也爭取高架化,未來黃市長再回來,還會再繼續爭取。所以這項不分藍綠的工作,大家可不可以不要凍結,讓我們趕快動工?
主席:好,我們先來做一下處理。羅委員如果有意見,等會再發言好嗎?
第185案至第189案及2個新增提案的部分,如果在都市推動捷運的98億元中,凍結十分之一,提書面報告,各位委員可不可以同意?有意見對不對?徐永明委員和莊瑞雄委員有沒有意見?
徐委員永明:這部分如果交通部都覺得可行……
主席:交通部覺得可行,其他委員不一定……
徐委員永明:那是進度的問題嘛!
主席:這裡是由聯席會來做決議,不是交通部做決議。
徐委員永明:我懂你的意思。我的意思是,連交通部都覺得可行,覺得交個書面報告給立法院委員會看是沒有問題的,那我們這個報告也不想看。
主席:好,徐永明委員不同意,莊瑞雄委員也不同意?
莊委員瑞雄:我是提案人,我再向在場委員簡單、隆重、鄭重說明一下。我會要求凍結的理由很簡單,高雄、新北市、台北市、桃園、台中都支持,你們大家口袋都裝滿滿,笑瞇瞇要回去了。我凍結只是要求你們,原本交通部就有編林園到東港線的預算,大寮到屏東線也都有編了,但高雄市政府這次沒有規劃進去。我只講一個凍結的原因,並不是說我拿不到,你們全部也都沒有。而是等重新檢討的案子送上來,就全部都可以動支了嘛!昆澤委員,我這樣講合理吧!你再重新提出規劃,補送上來,我就都沒有意見了。我一分錢都沒有凍到哦!怎麼可以同樣是審預算,台北市和新北市的立委笑瞇瞇、桃園很高興、台中更開心、高雄也高興到吹口哨,屏東卻兩手空空回來,開什麼玩笑!
主席:好。
莊委員瑞雄:所以,我的提案很簡單,表面上看起來是全數凍結,但我只要求重新檢討並提出,就這麼簡單而已,好不好?
主席:好,請羅委員發言,儘快。
羅委員明才:我想請教部長,你剛提到淡海和安坑輕軌,它的進度現在是百分之八十幾還九十幾?
王代理部長國材:淡海第1期現在在履勘,應該是……
羅委員明才:九十幾?
王代理部長國材:第1期……
莊委員瑞雄:羅委員,抱歉,我插個話。是否可請部長在我說完後一併回復?我剛才說完你沒有回應啊!就是建立高雄到屏東一日生活圈嘛!順便把林園東港線、大寮屏東線納入,只要把屏東納入,我全部都支持,態度就這麼清楚。
主席:好,請羅委員將你的問題問完,再請交通部併同莊委員的一起回答,好不好?不要一問一答,請交通部一次回答。
羅委員明才:你剛才講說淡海輕軌的進度已經是百分之九十幾了嗎?那安坑線的進度呢?
主席:對不起,把你的問題一併問完,待會請他一併回答,好不好?
羅委員明才:多少?因為我剛剛有聽他在報告……
主席:請羅委員繼續講完,謝謝。
羅委員明才:其實我們審預算是這樣的,我們發現執行率已經是百分之九十幾了,就沒有理由去凍結它,事情做到一半怎麼凍結?請部長回答是百分之九十幾了?
王代理部長國材:今年底淡海第1期就是……
主席:部長等一下再回答,好不好?請羅委員把所有的問題一併提完,然後交通部再連莊委員的問題一併回答。
羅委員明才:好!進度已經到百分之九十幾了,沒有理由去凍結它,也不能停。本席覺得剛才講的是必須要做的,你們自己要有主張。第一,趕快做,不要耽誤了大家的期盼。趕快做好,交通就更便捷了。所以本席主張,剛剛其他委員有問題的,請交通部趕快想個辦法。
主席:好。
羅委員明才:因為剛剛莊委員特別提到屏東的部分,要納入考量,盡快給他承諾。只是考量一下,應該沒什麼問題嘛!多用一點心,關心一下屏東,至於做不做,那是另一個專業的評估。所以我建議這部分卡很久,是不是可以過的就讓它過了,不要再耽擱時間了。其他有個別委員的訴求,你們可以好好和他們協商,好不好?
主席:李昆澤委員是不是要提問?還是要表達意見?
李委員昆澤:我要跟莊委員說明一下,有關第3條捷運黃線的計畫,我記得第1年是8,500萬元,相關的預算裡面就有5,000萬元是要做延伸到屏東的子計畫。
莊委員瑞雄:交通部有編預算我都知道,但問題是要把它納進去。現在是高雄市政府送出來的裡面沒有。昆澤委員,你懂我的意思嗎?我也知道你們一定要……
主席:好,兩位委員請坐。
李委員昆澤:我要簡單說明一下。大眾運輸捷運計畫都是要經過評估計畫的,不管是中央補助、地方補助的比例多少,都要送到交通部審查後,再送行政院做最後審查。現在要延伸到屏東,這是一個很重要的計畫,但在目前還是要經過相關的程序,還是要做出可行性評估,先送到交通部,再送到行政院。我要提醒,大眾運輸路網不是買冰箱、電視,明天就通通買進來,它是一個有順序的規劃。剛才提醒過各位,台北的捷運也是做了將近30年,做到讓全台灣都很羨慕;紐約的地鐵有百年歷史,他們也做了60年才有初步的路網;至於高雄,打拚那麼久!從紅線、橘線、臺鐵捷運化到今日的第三條黃線,也總算有一個初步的路網,這些都是很辛苦的路!莊瑞雄委員,所以我們要繼續打拚,為南部打拚!
莊委員瑞雄:昆澤,我剛好藉你的時間發言,不然,主席也不讓我講……
主席:那不是你的發言時間啦!
莊委員瑞雄:我知道捷運不是買冰箱,不是買電視,我更要說,捷運延伸到屏東也不是買檳榔和威士比,好不好?
李委員昆澤:是。
莊委員瑞雄:其實我的意見和你的一樣,可行性評估提出就好,問題是現在納入屏東的這個部分連提都沒有提,我只是要求提出而已,這樣很簡單嘛!
李委員昆澤:請交通部說明一下。
主席:請交通部說明,交通部說明完畢後,我們處理預算。
徐委員永明:主席,剛才李昆澤委員也講,捷運是百年大計,莊瑞雄委員也有這麼多意見,既然如此,如果交通部針對這個部分提一個專案報告,大家可以重新檢視,第一個,目前執行的進度,第二個,納入委員要求的可能性,對不對?請他們前來報告會很困難嗎?
主席:好,徐委員,您的立場已經表明得非常清楚,謝謝。請交通部說明。
徐委員永明:你不能李昆澤講話都不擋,我講話就擋,你這個主席是怎麼當的?
主席:開玩笑!不然,你來當……
徐委員永明:我們要不要調錄影帶……
主席:你要不要來當?你來當。因為你重複說明你的立場,所以我們都很清楚了嘛!
徐委員永明:我提出好幾案,也修正一些提案,交通部也說可行,結果你說要處理,之後莊瑞雄提出不同意見,李昆澤回應,我再提意見卻不行……
主席:沒有不行啊!
莊委員瑞雄:我是苦主,我和他們都不一樣,我是苦主!
主席:請交通部說明。
王代理部長國材:關於剛剛委員談到的高雄捷運黃線,其中一條是到東港,另一條是到屏東,目前這尚在規劃;就交通部而言,既然它已經納入前瞻,只要它的規劃報告提出,我們就會走前瞻程序,我們希望明年他們提出報告,之後我們會納入後續計畫進行,所以我們會同意將這兩條線納入後續計畫,也會加速行政流程。
莊委員瑞雄:部長,你們說會納入,我知道,我也知道今年你們有編列預算,我又沒說你們沒編列預算,交通部很重視高雄這個捷運,要讓高屏一日生活圈,所以編列預算給高雄市政府,對於這件事,我給你拍拍手……
主席:莊委員,現在我們處理預算……
莊委員瑞雄:我回應他們一下,但是他們這樣不行……
主席:待會再回應,現在我們先處理這個預算,之後再看情況……
莊委員瑞雄:不是,他們這樣無法處理……
主席:你們這樣永遠無法結束嘛!
徐委員永明:主席,這個會議是財政委員會主審的聯席會議,可是交通委員會的委員比較大隻是不是?
主席:所以我同樣制止莊委員嘛!現在我們處理預算,不然,對話來、對話去,這樣無法有結果,我已經讓大家討論這麼久了,不然,要讓大家講到開心,是不是?莫名其妙!
徐委員永明:我們要監督行政部門、監督交通部,既然現在有委員對於整體計畫有意見,請他們來做一個報告不行?
主席:我沒有說不行,不行也不是我決定的,也不是交通部決定的,是大家決定的,所以現在我要處理,看看大家同不同意,不是這樣嗎?
蘇委員巧慧:主席處理、主席處理啦!
主席:建議這個預算全數凍結的有莊瑞雄委員的提案及徐永明委員的提案,現在先徵求徐永明委員的意見,剛剛你改提凍結十分之一,但是有委員不同意……
徐委員永明:凍結十分之一,交書面報告,現在我已退到交書面報告,讓委員會了解這個計畫的進度及內容,我相信這是最基本的,部長一直點頭,我希望大家也能支持啦!
主席:好,大家都很清楚徐委員的修正內容。莊瑞雄委員,你是建議全數凍結,你願不願意?
莊委員瑞雄:我也可以修正,剛剛大家凍結的差不多都是10%,其實我只要求補送重新檢討的部分而已!交通部已經編列預算給高雄市政府,現在高雄市政府才有權利送這個案,剛剛昆澤委員說這要規劃、可行性評估等等都對,問題是現在他們沒有列入這個部分,現在這個計畫已經通過,我擔心的只有一項,如果韓國瑜不願送高捷南延至屏東的部分,我要怎麼辦?我的問題就在這裡而已,至於你們的部分,我全部都支持,不然,凍結10%,但是要補送……
主席:莊委員,所以你也同意凍結10%?
莊委員瑞雄:但是……
主席:同時要求補送高捷延伸到屏東的部分。
莊委員瑞雄:始得動支。
主席:我先請問交通部,對於補送高捷延伸到屏東的評估,你們可不可以做得到?
莊委員瑞雄:那是高雄市政府……
王代理部長國材:我們建議這個案子……
主席:在原來的預算內喔!
王代理部長國材:我知道,但是我們是不是只針對高雄捷運屏東延伸線的部分提一個書面報告?只針對這個部分,不要針對全部?因為……
莊委員瑞雄:書面報告沒有用啊!我不是要你們報告,你們都不報告,我也「不要緊」……
王代理部長國材:我們的書面報告也會交代它的時程,比方何時送可行性評估……
莊委員瑞雄:不是你們的問題嘛!現在你們沒有不要嘛!
主席:他是要評估做好,不是要評估的時程……
莊委員瑞雄:我是要高捷延伸至屏東的部分納入……
主席:他是要評估報告做好,你們有沒有辦法做得到?
莊委員瑞雄:不然,你們……
徐委員永明:莊委員,你的要求要專案報告才能解決啦!
王代理部長國材:不是、不是、不是,現在他們還沒提出可行性評估,我剛剛講過,這裡的計畫都是有一個可行性研究報告,才會編列在這一期……
莊委員瑞雄:不對,部長,關於這個部分,我比你更專業,你還以為你比我更行,我告訴你,如果這個可行性評估沒有通過,我們甘願,現在情況是你們願意,問題是高雄市政府要不要提啊!
主席:關於這個部分,你們有沒有辦法做到?你們有沒有辦法讓高雄市政府同意提出這個評估報告?
王代理部長國材:剛才我談到……
主席:對不起!你就告訴我們,可以還是不可以?你們有沒有職權讓高雄市政府同意提出這個評估報告?
莊委員瑞雄:你們要說明是納入屏東的部分喔!
賴委員士葆:這樣清楚了。
莊委員瑞雄:拜託啦!拜託啦!你們用行政手段拜託……
主席:拜託他們,他們不一定同意,不一定會提出喔!除非交通部有職權可以要求高雄市政府同意。
照現在的情況,大家大概無法決定,我建議如下決議:第185案至第189案,除第187案撤案外,加上新增的這兩案,送院會協商處理。
羅委員明才:反對!主席,現在所有建設都已經進行到一半,我反對凍結,剛剛徐永明委員請交通部提一個書面報告,如果交通部速度慢,5個月才提出,這個預算不就凍結5個月……
主席:預算沒有凍結,現在是全案都送院會協商處理……
羅委員明才:我也反對!不要送院會,我們在這裡趕快協調好啊!
主席:現在大家就是協調不出結果嘛!
羅委員明才:現在我處理嘛!部長,你說要交報告,請問你多久要交出?你不要一拖數月,這樣我就反對啦!
王代理部長國材:這個部分是不是凍結10%,我們提書面報告啦!
羅委員明才:你們的書面報告要多久提出?
王代理部長國材:我們趕快,因為這個……
羅委員明才:你不要講趕快,你講一個時間。
主席:這不是多久提出的問題,而是他們無法達到莊瑞雄委員的要求嘛!他們無法要高雄市政府提出評估報告嘛!
羅委員明才:這是交通部故意不提啊!
蘇委員巧慧:這是韓國瑜的問題。
羅委員明才:韓國瑜的事待會再說,因為今天他沒來。
王代理部長國材:我們兩個星期就提。
羅委員明才:多久?
王代理部長國材:兩個星期。
徐委員永明:他們兩個星期交報告,這些案子還要送協商,不是很奇怪?
王代理部長國材:我們是送書面報告,不是專案報告。
徐委員永明:我知道,我們後來沒有要求你們專案報告,只是你們兩個星期要交書面報告,預算凍結10%,這不過過水而已!這樣委員會還無法決議嗎?
主席:他們說兩個星期提的是這個報告,可是你要求的報告呢?
請問交通部,徐永明委員的報告也可以兩個星期提出嗎?
徐委員永明:他講的是我的報告啦!
主席:你講的是哪一個報告?
王代理部長國材:我們講的是徐委員提的凍結10%,提書面報告的報告,就是第186案的報告。
主席:兩個星期後,這個預算也無法解凍啊!我們不能今天停審,兩個星期後再審查這個預算啊!
賴委員士葆:書面報告……
主席:預算要三讀之後才能進行解凍,這些在前面統統都講過,所以不同意的話,要不就表決,要不就送院會協商,我建議不要表決,因為這個案子到院會協商時還是會再提出,今天我們在這裡表決也沒用,所以最後決議如同我剛才講的全案送院會協商處理。
羅委員明才:好,主席,我接受。交通部,送到院會協商還要一段時間,你們趕快交出報告。
主席:羅委員,先讓提案委員發言,好不好?你沒有提案。請莊委員發言。
莊委員瑞雄:很簡單!我退讓,我的提案改為凍結10%,提書面報告,和大家一樣,但是你們的書面報告要敘明清楚,我沒有說中央政府交通部不支持,我知道你們已經編列預算,你們認為高屏一日生活圈有必要,我是支持你們的,但是高雄市政府沒有提出,現況是這個計畫的可行性評估全部都還沒提出,所以現在高雄市政府還沒提出,我可以接受,但是12月25日高雄市長要換人,我要求的是不能到時高捷南延到屏東的可行性評估提出,韓國瑜說不要,結果全部功德都做給高雄、台中、桃園、新北、台北市,讓屏東哭泣嗎?不通吧!你們的書面報告一定要加入這段,現在你們已經編列預算,這個部分納入沒有問題,你們要敘明現在沒有提出的原因,是路廊尚未選好還是其他。雖然現在中央政府都認為要高屏一日生活圈,所以支持我們,但是新任的高雄市長韓國瑜如果沒有重新檢討並補送,我要求這筆預算不行解凍,你們的報告必須呈現這個部分,我是講話很有道理的人,不好意思!
主席:好,我們再處理一次,第185案、第186案、第188案、第189案及新增的二個提案併案……
蔡委員易餘:第219案呢?
主席:那是在後面。
蔡委員易餘:但是相關提案有納入這一案耶!
主席:在「都市推動捷運」98億221萬7,000元凍結10%,提書面報告(含莊瑞雄委員所要求高雄延伸到屏東段部分的評估報告)後,始得動支,各位委員同不同意?
莊委員瑞雄:同意啊!
主席:有沒有反對意見?既然沒有,通過,照這樣處理。
各位委員,現在時間11時53分,我們中午不休息,會議繼續進行,大家先用餐,30分鐘後繼續協商處理。
休息
繼續開會
主席:現在繼續開會。
回頭處理保留案第176案,提案人費委員鴻泰同意撤案;第178案因為後面也有類似的提案,已經做了處理,提案人吳委員志揚同意撤案。
請問各位,對第190案有無異議?(無)無異議,通過。
請問各位,對第191案有無異議?
王代理部長國材:因為前面的第182案與第191案類似,可否併案處理?
主席:第191案與第182案併案處理,合併進行專案報告。
請問各位,對第192案有無異議?
陳局長彥伯:跟委員報告,本案與賴委員溝通過,因為權責單位是內政部營建署,可否修正為「由內政部營建署向立法院提出具體可行之改善方案」?
主席:因為內政部營建署現不在場,無法替他們做決定。
王代理部長國材:剛剛已經跟賴委員講過,這個權責單位是內政部,或是用撤案的方式……
主席:修正為請交通部轉知內政部,第192案修正通過。
第193案通過。
繼續處理中央氣象局第194案至第196案,有關海陸地震聯合觀測網計畫部分,共11億800萬元。請徐委員發言。
徐委員永明:對不起,本席剛剛才趕過來,對於第191案併第182案處理,因為第191案主要是強調電磁紀錄,下次專案報告時,主題內容可否不要只是票務這一塊。
主席:請交通部在提出專案報告的時候,要特別將徐委員剛剛說明的這個部分一併納入……
徐委員永明:因為這是黃委員國昌所關心的,希望那個紀錄也能有一些處理。
主席:好的。請徐委員針對第195案說明。
徐委員永明:可否請交通部說明一下目前執行的狀況,本席希望像前面一樣凍結10%,提專案報告。
葉局長天降:報告徐委員,目前的執行狀況都很正常,今年可以達到99%以上,可否建議委員,改為凍結10%,改提書面報告?
徐委員永明:你們的執行狀況沒有問題嗎?
葉局長天降:沒有問題;過去時間比較長,是因為需要逐年編列,累積之後才能夠執行,現在因為前瞻這邊可以編足,讓我們可以順利進行。
主席:以上各案,改為凍結10%,提書面報告,請問各位,有無異議?(無)無異議,修正通過。
繼續處理觀光局及所屬第197案至第199案有關水環境建設、業務費及獎補助費部分共10億元。
費委員鴻泰:本席不太了解觀光局與水環境這兩怎麼會扯在一起?
張副局長錫聰:跟委員報告,水環境的主辦機關是經濟部水利署,其中一項遊憩據點、特色地景是編在觀光局,108年、109年大概有10億元,前面……
費委員鴻泰:是要做什麼?
張副局長錫聰:水環境做了之後,希望能增加……
費委員鴻泰:告訴我在哪裡,做些什麼?
張副局長錫聰:它是競爭型的,現在沒有具體的內容……
費委員鴻泰:沒有具體的內容?哪有預算是這樣子編法─先給我錢,我再想想要怎麼做?如果是這樣的話,本席主張預算全刪……
張副局長錫聰:就是由地方政府就提案評選……
主席:評選的條件是什麼?
張副局長錫聰:就是把水……
費委員鴻泰:等你們評選出來之後,再編年度預算,不就好了?這樣會讓人感覺是為消化預算而消化預算!
余委員宛如:記得昨天在審中小企業處的預算案時,賴委員說核定了再編這個預算不合理,今天他們說還沒有核定,你們也說編這個預算不合理。觀光局可否讓委員了解,這個案子有沒有比較明確的特定對象?進程到哪裡?
張副局長錫聰:這個部分原來的機制設計是等這些安全的水岸空間出來之後,才會提報、審查相關的遊憩計畫,然後才去施作。觀光局在第一期沒有編預算,就是在等水環境有了具體的功能出來之後,再由地方政府提案來編列……
費委員鴻泰:請問主計長,這樣子編預算,合適嗎?你先給我錢,我再想這筆錢要做什麼。
朱主計長澤民:它那是親水……
費委員鴻泰:如果立法院可以通過這樣的預算,立法院真的可以關門了!
張副局長錫聰:新店溪兩岸的遊憩空間就是這樣子……
費委員鴻泰:本席問你是哪個地點,你都講不出來,這就好像你要給我預算去蓋樓,可是要蓋在哪裡,我還沒有想清楚,等我想清楚再蓋!預算可以這樣子編嗎?請王代理部長、朱主計長摸摸自己的良心,預算可以這樣編嗎?
王代理部長國材:跟委員說明,經濟部是做河川的整治,但是他們都忽略了親水設施,像台北有一些河川環境的景觀、營造親水空間的建設,就是他們……
費委員鴻泰:我要知道在哪裡……
王代理部長國材:因為它是一個競爭型的……
費委員鴻泰:本席建議該筆預算全數凍結,等到你們確定地點之後再來說。
主席:請陳賴委員素美發言。
陳賴委員素美:關於這一點,因為有些地方需要河川整治,很多鄉村型的河川整治需要有水環境的亮點,像步道或自行車步道。費委員問為什麼你們不知道有哪些?依我當縣議員和立法委員的經驗,我知道很多是競爭型的,就是等案子提出來之後再評選;效益高的好案子,就撥給它經費,所以你們應該讓委員能比較具體的理解、知道。
費委員鴻泰:我跟各位報告,觀光局是「觀光局」,與觀光景點的業務有關,例如在北海岸、東海岸等觀光景點設立咖啡館,我可以同意;但是有些不見得是你們的業務,像河川整治完了,關你們什麼事?那又不是觀光景點,它應該是經濟部或地方政府建設局的業務,你的業務專長不在這裡!本席反對這樣子編列預算,你們要找出能說服我的理由,我還從來沒聽過預算是這樣子編列的,標的物在哪裡,不知道!要做什麼,也不知道!有這樣子編預算的嗎?主計長,這是在你任內搞出來的,麻煩你說明。
朱主計長澤民:它那個是水利署弄好之後,周邊環境的改善,然後要配合一些觀光的,所以就在觀光局。你們就講清楚嘛!
費委員鴻泰:不見得水利改善都跟觀光有關,是不是以後水利署編的預算,觀光局也要跟著編?你們是連地點都說不出來!
主席:並不是所有水利設施旁邊都設觀光景點,我剛剛就說了,評審的標準要讓委員清楚,你們會選擇什麼樣的據點,把標準提出來,相關單位才知道來申請。評審的重點是什麼,也就是你們選擇的重點。
施委員義芳:每個計畫不見得有實際的標的物,因為它必須要有上位計畫,才知道哪個部分、哪個縣市需要親水,才有辦法以競爭型的計畫來申請,不論哪個黨執政都是這樣子嘛!你們編的預算是不是這樣的情況?
賴委員士葆:這筆預算編了10億元,很多呢!總要告訴我們在哪些個縣市!拜託各位委員不要一味的護航,他們根本就講不清楚,到底要設在哪裡,有必要這樣子護航嗎?
費委員鴻泰:剛剛施委員說的,邏輯就出來了!上位計畫都搞不清楚了,下位預算就擺在那裡!這又不是統籌配合款,有個開口合約就擺在那裡。從昨天到今天,本席對預算是儘量不刪減,只是凍結,就是要你們搞清楚要怎麼去做,現在我建議這筆預算全部刪掉。一直到現在,我們好意思連一毛錢都沒有刪,是這樣子審查預算的嗎?現在是標的物在哪裡,上位計畫也不清楚,然後我們保留預算在這裡,難怪人家說前瞻計畫有問題!本席誠懇的建議,這筆預算沒有必要保留,日後要做的話,我們再編年度預算。
余委員宛如:剛剛陳賴委員提到這是競爭型計畫,所以我們要先有一個上位計畫,預算過了之後,所有縣市都可以來競爭,如果現在說哪個縣市可以競爭的話,豈不是很奇怪!就我理解,現在有很多河川都很漂亮,如高雄愛河、台中綠川都是新的風景區,我們鼓勵各縣市有更多這樣的親水風景區來帶動觀光,可否請交通部再講清楚一點,上位部分有什麼樣的規範,讓所有縣市都可以競選。
費委員鴻泰:憑良心講,競爭型預算的精神跟這個並不太一樣,通常是配合地方,比如地方負擔50%,中央負擔50%,大家來標。現在有些景點是交通部觀光局負責,但並不是全臺灣的景點都由你們負責,說實在話,你們的能力、預算也負擔不了。我們開車到北海岸,可以看到有幾個點是觀光局的業務;但是像台北市的中正紀念堂、國父紀念館等觀光景點就不是觀光局的業務範圍。本席具體建議,這筆預算刪減5億元。
賴委員士葆:本席要提醒交通部,不要去要這麼多錢,如果沒用完是會被扣分的,監察院會提出糾正,所以不要拚命要錢。你現在要了這筆錢卻不知道用在哪裡,我要拜託各位,我們是立法院的立法委員,不是行政院的立法局……
朱主計長澤民:他們是……
賴委員士葆:讓我講完……
余委員宛如:請賴委員不要講這種話,什麼立法局不立法局的,我覺得要講清楚,這是在影射這件事情,台灣的觀光品質要提升,是全民的共識好不好……
主席:余委員先讓賴委員講完……
余委員宛如:難道全部的商街都要賣香腸嗎?
賴委員士葆:讓我講完,我是提醒交通部要了一堆錢,卻用不到的話,監察院會提出彈劾!這是第一點。第二、我們今天從早到晚沒有刪一毛錢,現在這個東西,他們講不清楚,也不知道要做什麼,就是要錢;如果真的要用,到時候也可以用第二預備金,錢不是問題,重點是用在哪裡!
費委員鴻泰:憑良心說,從昨天到現在,交通部有時候還講的清楚,可是從觀光局長剛剛的回答來看,他對業務真的搞不清楚,合適擔任局長嗎?
余委員宛如:賴委員和費委員說的監督,我其實都同意,但因為全民的共識就是觀光品質從硬體到服務一定要提升,你們說它計畫不清楚,可是我覺得很清楚啊,就是要改善觀光景點的親水性、環境的整理,現在要用競選的方式,這是很明確的。如果各位對這部分有意見,後續也可以去follow他們,不一定要凍結這麼多預算。
費委員鴻泰:跟委員會報告,增加我們台灣觀光的競爭力沒有人會反對,事實上如果你可以把細目講得非常清楚、績效評估也做好,不要講10億元,就算是100億元,該做都要做嘛!反之,如果連計畫都沒有,你告訴我要去做什麼?經濟績效如何去評估?沒有辦法評估耶!因為你不知道你要做什麼,你要怎麼評估呢?有關政府的預算,我跟大家報告,一間公司的支出是量入為出,可是政府預算卻不是這樣子,是量出為入,要做什麼事情再去找錢,像是前瞻計畫,就全部都是舉債,這不是說在銀行、國庫裡有錢就把它拿來建設,不是,這是政府預算一個特別跟民間企業或個人不一樣的地方。
如果問他們都講不出來,是什麼東西都不知道,然後我們就要給他們錢嗎?總要說服社會大眾嘛!所以我是覺得你們不需要去堅持,預算每年都可以編嘛!而且有關前瞻計畫的預算,我跟大家報告,它是一個特別預算,刪掉的經費並不會進國庫,它還是在這個計畫裡面,下次要編還可以再編,所以類似這種基金預算,不是公務預算的精神,這邊刪並沒有因此它就不可以做別的,它還是留在基金預算裡面。我是覺得如果還要幫觀光局長講話,我要講很嚴肅的話,他根本就不適任。
主席:請施委員義芳發言。
施委員義芳:國民黨的疑慮就是上位的計畫是一個問號,其實在全國中,河川的景觀改善或親水營造的空間,我想各縣市都有很多的地方,所以在整個上位計畫的部分,應該要確實考量到各縣市等等的平衡,這樣才能避免這個疑慮,但是如果像國民黨要全部刪除的話,它就沒有辦法去做這個上位計畫,那該怎麼樣去改善全國還有很多地方的河川或親水的環境呢?
主席:那我們來處理,好不好?
徐委員永明:我建議如果上位計畫不是很清楚、標的也不是很清楚,那是不是就不要刪除,用凍結的方式,然後請他來做專案報告,反正我們已經有一些專案報告要進行了,這樣……
主席:沒關係,等一下看大家的提案,然後……
徐委員永明:我建議嘛!我的意思是說這樣子……
主席:徐委員建議凍結多少?
徐委員永明:如果大家覺得這個問題比較嚴重,可以凍結2成,然後請他來做專案報告,也可以滿足剛才很多委員所擔心的到底方向是什麼,這時候你們就要做準備了啊!就會有詢答了。對於這個部分,因為全刪表示……
主席:那我們……
徐委員永明:也不要像昨天那樣意氣用事啦!
主席:沒有,大家都沒有意氣用事。那就剛剛委員的提案,我們來做處理,剛剛費委員跟賴委員是刪減5億元,請問各位委員有沒有意見?我們一個提案一個提案來處理。
余委員宛如:主席,請問一下,第197案跟第198案是不是同一個案子?
主席:第197案、第198案及第199案三個案子一起處理。
余委員宛如:那其中有一個是林俊憲委員提的凍結十分之一,然後來報告……
主席:沒關係,我們現在一個一個處理,大家有意見的提案我們就一個一個處理,看哪一個案子過,好不好?剛剛費委員跟賴委員有提出來刪減5億元,各位委員有沒有意見?
施委員義芳:反對啦!
主席:有反對的意見,再來是剛剛徐永明委員提凍結20%,各位委員有沒有反對?
余委員宛如:反對。
主席:那凍結10%,大家應該也反對,如果這樣的話……
余委員宛如:贊成啊!
主席:等一下,一個一個來,凍結10%也有委員反對,那這個案子我們……
費委員鴻泰:一定要先刪,不然等一下每一案都反對。
主席:那這個我們送協商,好不好?送院會協商,好不好?第197案至第199案,我們就送協商。
費委員鴻泰:這個局長給我換掉。
主席:接下來……
賴委員士葆:主席,我建議從現在開始每一案都送協商,因為每一案都反對,每一案我都建議全刪,就這樣子,好不好?
主席:可以了,但是也要一案一案處理啊!你可以提嘛!
費委員鴻泰:如果你要這個樣子,我們就講難聽的話了,不處理了,現在前瞻計畫根本是胡搞!各位,我要跟社會大眾報告,不知道做什麼就給他10億元,好意思嗎?你告訴我好意思嗎?
曾委員銘宗:不審了。
主席:你的意見表達完了,第197案……
曾委員銘宗:每一件都送黨團協商。
主席:可以,你們可以提嘛!
曾委員銘宗:不要,現在不審了。
主席:可以啊!那討論也可以啊!對不對?我們接下來……
曾委員銘宗:不要了。
費委員鴻泰:這個案子還沒處理完。
曾委員銘宗:散會啦!
費委員鴻泰:如果你們要這樣護航、護短的話,我們就嚴格來審查。
主席:當然,從昨天到現在,我們都是嚴格審查嘛!對不對?各位都非常盡責……
費委員鴻泰:主席啊!你曾經有審查過預算,說不知道要幹什麼、用在哪裡不知道、做什麼不知道,有這種事嗎?
主席:請部長說明。
王代理部長國材:我稍微報告一下,水利署總共有10個河川局,是管各個河川,但是過去做完以後,除了台北市、新北市、高雄市有做河川旁邊的遊憩跟腳踏車道以外,其他的地方就是一條溪而已。
費委員鴻泰:你告訴我預算要做什麼,講嘛!
王代理部長國材:我現在講了啊!就是水岸遊憩據點的特色……
費委員鴻泰:重點在哪裡?
王代理部長國材:不是,你先不要生氣。
施委員義芳:開會稍微尊重一下,不要這樣子嘛!開會稍微尊重一下,你是立法委員,我也是立法委員嘛!
費委員鴻泰:我在對他講喔!
余委員宛如:知道、知道。
施委員義芳:尊重一下嘛!
費委員鴻泰:我在跟他講喔!
施委員義芳:我在跟你講啊!
費委員鴻泰:我要怎麼監督是我的事啊!
施委員義芳:開會要尊重一下啊!在場都有委員啊!尊重一下,不是大聲就贏耶!不是大聲就贏耶!
王代理部長國材:費委員,我報告一下……
主席:大家請維持會場的秩序,先讓部長講完。
曾委員銘宗:不開啦!
陳賴委員素美:你們不開可以走啊!我們要開啊!
施委員義芳:不開就離席啊!
王代理部長國材:讓我解釋一下……
余委員宛如:不審的話實在是太不負責任了,我們是立法委員,不要這樣子好不好?
陳賴委員素美:我們要審啊!
施委員義芳:你大聲就贏喔!
余委員宛如:我們剛剛意見不合,就送院會協商……
費委員鴻泰:各位,今天預算你們告訴我不知道做什麼,重點在哪裡不知道,還有人要拚命護航,好意思嗎?立法委員可以這樣做嗎?
施委員義芳:上位計畫再下來還有競爭計畫,你拜託好不好!
主席:休息10分鐘。
休息
繼續開會
主席:現在繼續開會,大家心平氣和來進行討論,第197案至第199案我們合併刪除4億元,請問各位委員有沒有意見?
江委員永昌:反對。
施委員義芳:剛剛講好了。
主席:謝謝江永昌委員,我們就刪除4億元,科目自行調整,以第199案為準。
再來處理第200案,還有99案。再來是公路總局及所屬的部分,是加速綠能科學城的建置,總金額一共是6億8,300萬元,曾委員提議凍結1億元。
曾委員銘宗:改為凍結十分之一。
陳局長彥伯:謝謝委員,凍結十分之一,然後提書面報告。
主席:好,凍結十分之一,提書面報告。
接下來是城鄉建設改善停車問題的獎補助,一共是37億元,有徐委員永明、賴委員士葆、林委員為洲、顏委員寬恒、費委員鴻泰及王委員育敏等人提案,請問提案委員有沒有要說明?
賴委員士葆:跟各位報告,我有認真算過,停車場是人家賣水果的地方,蓋了都是蚊子停車場,亂蓋一通啊!每個縣市都蓋!我算過一個停車場4億元,我請教大工程師施義芳委員,他是專家中的專家,一個停車場4億元會不會太少?
施委員義芳:請公路總局說明一下真的是9個停車場嗎?因為他是說9個停車場,我不知道,請先說明到底是幾個?
陳局長彥伯:跟委員報告,到目前為止,我們大概已經核定55座要興建的停車場。委員剛才特別提到以往的停車場因為當時的政策,有點是一鄉鎮一停車場,所以有造成需求上的問題,因此在我們現在的機制中,對於停車場的需求我們會先去確認,看它是屬於公共運輸的轉乘或是觀光旅次吸引,或者是交通頻繁的處所,這幾個地方才有優先提出停車場。再提出停車場以後,還會交一份報告,我們會經過專家學者的審查,審查完以後才會同意它……
賴委員士葆:請問你是?
陳局長彥伯:我是公路總局陳局長。
賴委員士葆:我就跟你報告,你有沒有到現場去看?
陳局長彥伯:我們有……
賴委員士葆:你完全沒有去現場看!這都是去現場看的教授跟我反映的,亂搞一通!你根本沒有去看嘛!一個案子都沒有去看!你根本不知道在哪裡,對不對?你也不知道……
陳局長彥伯:我跟委員報告……
賴委員士葆:你只看書面,不是幾個,這是有教授去看過才跟我反映的,你知道嗎?
陳局長彥伯:那些停車場有很多都是以往的停車場,現在……
賴委員士葆:以往的都沒有人要停,那為什麼還要花錢呢?
陳局長彥伯:這一期是前瞻停車場計畫,所以我們有把以往大家一再詬病的問題加以改進,我們有定一個相關的申請要點,會依照這個要點嚴格來執行,而且完了以後我們還有相關查核的機制。
賴委員士葆:不要忘了,跟各位報告,這個叫做獎補助啊!獎補助37億元啊!真的看了很難過啊!這是我們子孫的錢,這樣獎補助37億元就不見了,就是錢已經太多了,被人家罵最多的地方就是亂蓋停車場啊!
主席:先請江永昌發言,再來是徐永明委員。
江委員永昌:他有提案先給他講。
主席:好,請徐永明委員發言。
徐委員永明:這是我的案子,剛剛不曉得休息時間多長,很抱歉,現在才趕來。主要是有幾個詢問,第一個當然就是前面幾位委員關心的會不會變成蚊子館的問題,然後數目也很大。以我們的瞭解,原本是規劃22個案子,可是現在好像已經核了55個案子,是不是?原來規劃二十幾個,結果核定55個,為什麼會有這種差距?
陳局長彥伯:我跟……
徐永明委員:我先問完。第二個,我們現在才在審預算,那你先核定到底是什麼意思?你們第一期先核,你們真的有保證……,譬如剛才幾位委員關心的二、三期預算,如果沒有像你們預想的那樣,那這個核定是什麼意思,你們有沒有考慮到,所以我們才會有減列跟凍結,我這邊是改成凍結10%,可是我覺得要來報告,第一個我想大家所關心的是,未來你們有沒有規劃到使用率的問題;第二個,你們從22個變成55個,膨脹這麼大,你們的經費是怎麼使用的;第三個,你們既然已經核定,那我們幹嘛還在這邊審,這是什麼意思能否說明一下。
主席:剛剛沒有核定也不行……
請江永昌委員發言,接下來是陳賴委員。
江委員永昌:假如認為蓋停車場有蚊子館的問題,過去蓋在哪裡逐一來檢討,我都贊成。如果是以這次前瞻基礎建設所要補助的城鄉有關蓋停車場的部分,現在可以叫他們把所有的案子都整理出來,看將來哪個縣市政府所蓋出來的停車場會變成蚊子館,我也認為可以檢討。但是我就講新北市的狀況,新北市的每一個案子我都有去看,其實不要說各縣市有的可以得到挹注去蓋停車場,有時候對於個別的縣市,像中和是人口密度比較高的地方,反而沒有停車場。過去新北市政府有做規劃研究的也只是做在板橋,有做了3處,本來也是要用他自己的停車作業基金去蓋,請問那個會有蚊子館的問題嗎?其實不會有。但這次慶幸有中央的預算能夠挹注,有點雪中送炭的感覺,不然地方政府過去都蓋不了停車場。而且也經過很多指標的評鑑,像是人口密度、人口跟車子的比例。這次幾乎都是用原有的公有土地,也沒有土地取得價款的一些問題,所以才得以連規劃費及評估都由中央去挹注。
我講的是不但各縣市不同,過去有的縣市自己做不到的地方被人民埋怨的,還得以藉助這一次有這樣的機會,能夠在縣市政府沒有餘力之下,還有機會獲得興建來解決問題,就像新北啊!新北的每個案子我都有去看,板橋有三個,包括音樂公園、新埔國小及忠孝國中,我自己中和這邊則有佳和公園。如果能夠舉出將來哪一個會變成蚊子館,而又通過層層審核規劃把關的,那真的可以去指出來,我們就把它檢討。如果不行的話,那我至少要捍衛我的新北市,其他的區域立委他們配合自己縣市的停車場經費預算,我覺得他們也可以提出看法。
主席:請陳賴委員發言,之後是費鴻泰委員,然後是施義芳委員、賴士葆委員。
陳賴委員素美:我們現在討論的是停車場的問題,事實上在我們桃園,過去長久以來我們沒有捷運系統,很多都是靠汽車,現在捷運系統終於慢慢有在規劃了。過去長久以來我們都面臨一個問題,就是我們都沒有停車場,造成我們的車子亂放,而亂放會造成交通安全的問題,我想適時規劃有必要的停車場,自然有其需要。針對我們桃園這邊來講,有申請的件數是9件,審議件數9件,核定件數9件,所以如果別的縣市不要的話,我沒有意見,可是針對我們桃園市的部分,我希望能夠不要刪減,這是我的主張,謝謝。
主席:請費鴻泰委員發言。
費委員鴻泰:我絕對不反對要蓋停車場,事實上全台灣要蓋停車場的話,37億元後面加一個0變成370億元都還不夠,但是我們真的要去評估幾件事,也麻煩公路總局要跟我們講,這是公路總局負責協調的業務。第一個是是否有這個需要;第二個是配合款,像台北市有停管處,停管處有停管基金,他們要蓋停車場的時候會有幾個考量,第一是日後的營收會不會平衡或是有沒有這個需要,以台北市為例,我就看到一個地方很可惜,市民大道從林森北路到台北工專這一段都是空的,因為那邊沒有什麼需求。市民大道下面有鐵道,有多出來的空間就做了很多停車場,可是那邊幾乎是空的,因為沒有需求。所以我們千萬不要搞出一個蚊子停車場,但是我相信臺灣有很多地方真的需要停車場,所以你們可否告訴我們,你們預計的清單,我們的目的只有一個,避免有蚊子停車場,好不好?對我而言,我只要避免這一點,不要有蚊子停車場,其他的部分我都支持。
主席:請施義芳委員發言,之後請賴士葆委員、曾銘宗委員發言。
施委員義芳:剛剛賴委員指教說只有9個,後來公路總局有提到大概是55個,所以有時候官員的解釋也要接受,這是第一點。第二點,我查過目前的核定表,總共核定補助金額大概70億元,但都集中在都會區,像新北、臺中跟高雄,加起來大概快30億元,這都是改善都市的停車空間,剛才也有提到蓋一個停車場大概需要花多少錢。以新北市來講,目前核定數是6個,因為新北市考慮到周邊設施是2億元,至於臺中的話,申請12個停車場,核定12億元,所以一個是1億元;另外,高雄部分是核定4個停車場,補助4億元。大致來講,在都會區一個停車場的花費,以補助1億元算是合理的範圍,所以我想也應該要接受這個解釋,不一定是自己的看法就對。
主席:請賴士葆委員發言。
賴委員士葆:我回應一下,剛才幾位委員的發言,包括陳賴素美委員,你在桃園市蓋停車場沒有人會反對,或者是在新北市、臺北市蓋停車場都沒有人會反對,其他縣市我就不要講了,現在幾乎是雨露均霑。所有的縣市裡面,就像那個縣市很容易停車,結果你讓他們蓋,我不好意思講啦,這裡面列的是「有人有份,大肚子的雙份」,就像離島的土地如此寬廣,他們也要蓋停車場?你說六都沒有人反對,真的……
施委員義芳:不一定喔。
賴委員士葆:我不會反對!桃園市、新北市我都不會反對,但是我剛剛說過了,現在是每個縣市都有,所以真的有需要嗎?
施委員義芳:金門也有。
賴委員士葆:他有需要嗎?
陳賴委員素美:要觀光啊!
賴委員士葆:但是他需要嗎?不好意思,我的意思是,這就是雨露均霑,真的就是把錢撒下去,撒豆成兵,以為這樣就會贏得選票,結果沒票啊!各位,錢不是這樣用的啦!若人口多,蓋停車場沒有人會反對,但是人口少、土地又如此寬廣,這樣也要蓋停車場?
主席:請曾銘宗委員發言,之後請蕭美琴委員發言。
曾委員銘宗:假設興建停車場確實有這個必要,而且後續可以維持營運的話,因為它要有自償性。前瞻計畫第一期編9億元,這一期編37億元,我要問交通部,現在工程會列管的蚊子停車場還有5個地方,包括臺中市神岡區廣停二地下停車場、桃園市八德區公二地下停車場(原桃園縣八德市大湳公二地下停車場)、嘉義市東市場綜合大樓停車場,還有南投縣民間鄉、埔里鎮也都有列管。當時交通部在爭取預算的時候也都說有必要啊,包括桃園市、臺中市這5個停車場,也都是工程會列管的蚊子停車場。你們交通部第一期編列9億元,第二期編列37億元,我還是那一句話:部長,你能否保證蓋完之後,不會又增加幾處蚊子停車場?現在列管的就有5處,包括臺中市、桃園市,六都也照樣產生蚊子停車場。所以,部長,你們蓋完之後不能再發生類似情況喔!
主席:請蕭美琴委員發言。
蕭委員美琴:有關停車場的興建案,雖然我的選區花蓮縣目前沒有提案,但是我要幫非六都的縣市講話,停車不是只有六都才有這個需求,有一些縣市即便是農業區,但仍有人口比較密集與集中的區塊,像我們花蓮縣人口有33萬人,但是其中三分之二的人口全部集中在花蓮市與吉安鄉,那裡的停車需求其實非常龐大,尤其是週末假日觀光客進來,造成市區嚴重塞車,停車的需求也是地方所提出的,我想這沒有特別針對哪個縣市,因為我們花蓮縣也沒有提案,但我還是要講,不能只是從六都都會的角度來考量,也要顧及全國各地民眾、各縣市包括二線城市的停車需求。
主席:請施義芳委員發言,我們最後再回來處理。
施委員義芳:我的看法與蕭美琴委員一樣,不是只有六都才需要停車場。我舉一個例子,像彰化縣鹿港鎮一年就有900萬名旅客,但是鹿港鎮沒有大型停車場,所以交通部在鹿港鎮編列2個停車場。如果你說只有六都有塞車的問題,其他縣市就不需要停車場,這樣也不對,所以應該是視需要,每個地方有它的狀況,就像金門也有編列3個停車場,那金門是不是也不需要?
賴委員士葆:那邊真的不需要。
主席:好,我們來處理,請問委員有沒有具體提案?
賴委員士葆:我們提案砍7億元。
主席:好,賴委員提案刪7億元。
請徐永明委員發言。
徐委員永明:我剛剛提了,我們修正凍結10%,然後提專案報告,因為我想大家關心的都是實質的問題,不只是我的縣市有沒有停車場,也關心未來的使用狀況,還有我前面講的,交通部核定55個,到底所謂核定是什麼意思?如果預算沒過,你們要怎麼處理?我想這都需要提專案報告來處理。
賴委員士葆:我不反對提專案報告,我只是要再提醒各位,剛才委員提到前瞻計畫是基金的性質,我把它砍掉也不會進國庫,還是留在那裡,你們真的需要也可以用,到現在為止,我們真的擔心蚊子停車場的問題,所以你讓我們砍一點,對不對?你現在不要拿這麼多,若真的有需要,錢都還在那裡,它沒有進國庫,各位不要忘了,這跟公務預算不一樣,所以錢還在那裡。
主席:賴委員,我們現在審完之後,未來2年不會再做預算審查了,至少再2年,所以經費刪掉的話也不會再動支。
現在處理賴士葆委員提案刪7億元。
賴委員士葆:交通部看可以刪多少?
主席:交通部的意見?
江委員永昌:主席,如果真的有蚊子館,到底是臺北市、新北市、臺中市、高雄市,或者是哪個地方,就把那一處拿出來檢討嘛。
賴委員士葆:我們剛剛都講了,你都沒聽到?
江委員永昌:我認為新北市沒有,因為委員講的應該是整個區域要處理,我不知道你要處理掉的是哪一個地方?你剛剛提案要刪4億元,我本來是反對,後來我希望大家能有共識,那就算了。因為這些案子都是地方有求於中央,中央來幫忙,但是如果造成蚊子館,好好檢討都是必要的,或者是現在有蚊子館停車場的要檢討,我們都贊成,但是現在這一案,我真的看不出來是金門那2個要拿掉?或哪幾個可以湊7億元可以給你?
主席:請問部長,我們如果刪除7億元,交通部要拿掉哪些停車場?還是工程費等比例減少?
費委員鴻泰:我跟委員報告,我們不要針對哪一個,因為我們不知道哪一個……
江委員永昌:我個人針對新北市。
費委員鴻泰:我們並不是要針對哪一個,舉例來說,像臺北市相對就不是那麼需要,因為臺北市有停管基金,所以可以自行興建,但是有的縣市沒有停管基金。因此,我們認為不是不要做,而是要做、但不要浪費,以免又有蚊子館。賴士葆委員說刪一點,總數有37億,比如說刪個1億元,就朝這個方向來做嘛。我跟各位委員報告,我們不要針對哪一個縣市,我認為每一個縣市都有我們的委員,難道我們要害那一位委員嗎?不要這樣!每一位委員要當選都不容易,我們要疼惜他們。
主席:各位委員,我們等一下請交通部確認,對於刪除的經費,不管刪多刪少,無論是刪1億元或7億元,這部分會怎麼處理?你們會拿掉一個停車場,還是在各個經費上面等比例的刪除,等會請交通部說明,我們才能知道後續的處理狀況。
請江委員發言。
江委員永昌:因為新北市過去就不管中永和及新店地區,連用自己的本預算去做規劃設計都沒有,他只有針對板橋或幾個地方,本來也要用他們的停車作業基金去蓋那幾個停車場,當然我不是故意要批評,有了前瞻計畫之後,我們才得以要求用這個計畫,包括中和以及其他的地方,當時連規劃都沒有,用這筆錢才有得規劃,所以每個案子我都很關心,而且開會我都有參加,然後要求新北市政府要提案的每一個停車場,儘量用最有效率及最省經費的方式來提案,看能否不只興建2個、3個,而是能夠興建4個、5個,甚至現在能做到興建6個,所以新北市停車場興建的預算,我認為我們很努力在做,也都符合相關的規劃指標,一步一步、層層把關做到現在,我才說新北市的預算不要動到,這是我個人的要求,這樣總可以吧!
陳賴委員素美:針對剛剛提的,過去有所謂停車場蚊子館的部分,如果要檢討,我個人是沒有意見,我跟江永昌委員有一樣的想法,如果你們要動,也不能動到桃園市,因為桃園市雖然升格,但桃園市是六都之中最慢升格,所以很多都會區很需要停車場,包含我自己的選區就有停車場的需要,所以我在此希望大家好好討論,如果覺得蚊子館的部分要做處理,看要凍結多少,請他們提專案報告,並且針對委員們質疑的地方提出妥善回應,我認為這是有必要的,但刪這些預算,我認為不妥,因為我說桃園市的不能刪、江永昌委員說新北市不能刪,然後要刪其他縣市,那其他縣市也會有委員出來講話。如果說要全部均衡的刪,我認為停車場的品質也很重要,刪了以後,錢不夠又要怎麼辦?因此,本席在此呼籲,如果可以的話,請交通部要妥善回應,謝謝。
徐委員永明:我是覺得這樣下去不好,其他縣市的委員現在搞不好都在路上,像臺中市也有12個案子,我是不是也要站起來?我可能要站到桌子上面去,以表達更堅定的支持,所以我建議不要刪,因為我相信,我也不認為這筆預算是多到浮濫,只是委員們關心的是這筆經費是否能有效的運用,所以回到我前面講的,大家是不是就凍結一成,請交通部提專案報告,讓大家仔細審視他們的審核過程是否嚴謹。否則今天這個會真的不能停,因為其他委員都在路上,等一下晚到就沒有機會表達。我希望預算審查不要變成大家為自己選區在做努力,我們應該是整體的、從全民的利益來看這件事情。
主席:接下來,請交通部回答。我再次重申,有一些停車場現在已經審定確定,只是款項還沒有撥下去,因為不曉得我們審查的結果如何,所以如果凍結就依照解凍條件處理,如果是刪除,不管刪多或刪少,最後要拿掉一個停車場或者是按照比例減少工程款,請交通部告訴我們會怎麼處理,我們才能夠做決定,好不好?請交通部說明。
王代理部長國材:我先說明一下,在過去鄉鄉有停車場,那是直接補助鄉鎮,所以剛才提到有5個,這一次是由地方政府申請,第一個是人口稠密地區,另外是觀光遊憩地區,比如說我們會到南投玩,也會有停車場的需求。此外,剛剛費委員談的,其實我們所編的計畫都訂得很詳細,什麼時候要動工、完工、多少錢,全部都編得很詳細。我建議凍結,讓我們提書面報告來說明,因為這都是地方有共識的,在過程當中幾位委員也都極力爭取……
曾委員銘宗:我沒有爭取。
王代理部長國材:臺北市有3個……
費委員鴻泰:臺北市有8個區啊……
王代理部長國材:現在有3個停車場。
徐委員永明:費委員的意思是臺北市很有錢、有基金,所以這3億元不用嗎?應該不是這個意思吧?
王代理部長國材:臺北市提案申請的有內湖、東湖及文林國小附近的停車場,總共3個。
費委員鴻泰:都不在我們的選區啊!
王代理部長國材:我建議,對其他選區的立委也要尊重他們一下,所以是不是我們把它說明清楚,讓大家更瞭解,用凍結的方式,讓我們來說明清楚。
主席:好,沒關係,這部分我們再來考量。
賴委員士葆:反對!一定要刪!
主席:好,賴士葆委員提議要刪多少?
賴委員士葆:最少要刪1億元吧,預算37億元刪1億元有過分嗎?你告訴我,請問有過分嗎?
王代理部長國材:那臺北市經費少一點嗎……
賴委員士葆:不要挑撥啦,交通部統籌處理……
陳賴委員素美:刪臺北市的。
施委員義芳:臺北市比較有錢啦。
余委員宛如:不好意思,我們是不是刪臺北市的經費就好了?我這邊代表屏東縣來爭取……
主席:大家開玩笑的!第201案至第206案併案刪1億元,科目自行調整,好不好?各位委員有沒有異議?
江委員永昌:我的要求很單純,就不要動到新北市。每個案子我都有去跑,你自己問公路總局,審查的時候,我還特別代表地方意見跑去列席,並且報告說明,我可是都有到場,也都有簽名。
主席:江永昌委員已經表達他的意見,還有陳賴委員……
陳賴委員素美:我也要表達不能刪桃園市,我不知道該刪哪邊的……
主席:這部分交由交通部統一處理。
陳賴委員素美:要刪就刪他們臺北市的好了……
主席:好啦,大家開玩笑歸開玩笑。
這部分合併刪1億元,科目自行調整,好不好?至於如何刪減及調整,由交通部處理。
陳賴委員素美:你要尊重我跟江永昌委員,我們兩位主張不能刪新北市跟桃園市,你如果認為要刪臺北市,我沒有意見啊!
施委員義芳:主席,彰化也不能刪……
徐委員永明:主席,這樣變成大家在表態,那臺中市12個也不能刪啊!對不對?
主席:好,都刪曾銘宗委員的,對不對?
徐委員永明:我還是提議凍結來做報告,大家來看一下。
主席:凍結還不一定用得到。
費委員鴻泰:我跟大家報告,工程結餘款的都會超過50%……
施委員義芳:有時候工程款太少,發包不出去,不是多少的問題。不然就是有五十幾個,就刪5,000萬元,大概凍結100萬元而已,對不對?大概5,000萬元、50個,大概就凍結100萬元,這樣影響比較小,不然大家都不要凍,變成每個縣市都不能減。
主席:請交通部一併考量,好不好?對於剛才施委員的意見,在分配上面的處理及調整,請一併考量,好不好?好。希望下面的案子都可以這樣愉快地進行,但是拜託速度能夠加快一點,好不好?謝謝。接下來……
江委員永昌:結論是什麼?
主席:結論是刪1億元。
江委員永昌:我反對。
陳賴委員素美:江永昌委員反對,我也反對!
主席:那就交付院會……
陳賴委員素美:我支持徐永明委員……
江委員永昌:剛剛休息之後來處理,我也尊重,有些委員很專業,早上到現在都沒有刪,結果你說刪4億元,我喊反對,後來大家說不行、有共識了。現在我也很認真地提出,對不對?我也很認真地在拜託。
主席:這一案交付協商,好不好?
余委員宛如:「曾、泰、葆」3位委員,我們剛剛刪了4億元了,對於這個案子,江永昌委員真的很認真,他每個案子都去看,是不是就不要刪了?
曾委員銘宗:好啦!
主席:好不好?江委員,我們刪5,000萬元。
費委員鴻泰:我們折衷一下,好不好?
主席:我們刪5,000萬元,科目自行調整。
接下來處理第207案到第211案有關提升道路品質的部分,提案委員有沒有要先說明的?提案委員為徐永明委員、劉建國委員、費鴻泰委員、黃昭順委員、賴士葆委員,總金額一共80億7,700萬元。
徐委員永明:這裡的預算科目名稱是「提升道路品質」,結果我們看了內容,很多是在美化、綠化。當然,我不是說綠化、美化跟道路品質沒關係,可是應該不是道路品質的重點,我們才會質疑這筆預算有沒有用到重點,所以我們提議刪10億元,改成1億元。
主席:還有沒有其他提案委員要說明?賴委員、費委員,有沒有要再做說明?你們有提案。
曾委員銘宗:黃昭順委員拜託我跟大家說明,這筆預算高達80億元,我要請教公路總局,這筆預算是做在什麼地方?而且很多是美化。我拜託大家好好地審這個科目。我們3位坐在這裡,其實壓力很大,二千多億元的預算從昨天審到現在,只刪了8億元……
施委員義芳:不止啦!
曾委員銘宗:差不多。
施委員義芳:不止啦,昨天砍了……
曾委員銘宗:連1%都不到啊!而且每一塊錢都是借來的,我們從早上講到現在,發現過去有很多蚊子館,所以希望該砍的還是要砍,好不好?謝謝。
費委員鴻泰:我來請教一下……
主席:費委員,等一下。到目前為止的統計,我們已經刪了總計14億元。
請費委員鴻泰發言。
費委員鴻泰:請教一下,麻煩可不可以請公路總局跟我們花點時間說清楚,這筆80億元的預算是競爭型的,還是已經確定有細項了?麻煩跟我們做個說明。如果是競爭型的,你們是怎麼分配?各個縣市是怎麼分配的?麻煩講清楚給我們聽,好不好?
主席:等一下一起回答。
請施委員義芳發言。
施委員義芳:這是一個工程的案子,有道路才會有綠化或景觀,所以工程占的比例一定會比綠化或景觀還要多很多,這時候公路總局要把這些項目說得清楚一點,也讓其他委員能夠很明瞭。以一般工程的角度來看,道路的金額部分一定占了很大的比例。
主席:請陳賴委員素美發言。
陳賴委員素美:所謂的路平部分,我看了一下,我現在不明白的是,相關單位沒有跟提案的委員詳細報告要做哪些及未來的規劃,我看你們工程經費的統計表都有了,這些資料都有給他們嗎?有沒有給?我覺得你們這樣就做得不對了,你們應該好好跟他們溝通,個人是這麼看。
我要跟委員們報告,我所在的地方、我的選區都很偏鄉,包含大園、觀音、新屋、楊梅,這些都是鄉村型的道路,我可以講,有些道路應該超過20年沒有做改善,所以很多道路都是崎嶇不平的。現在整個城鄉公路系統好不容易有這樣的經費,我們很需要這樣的經費。我們這邊的道路不像有些都會區是經常刨除加封的,我剛剛提到的道路都是很久、有些甚至超過10年都沒有加封過,所以我覺得這些經費對我們這些鄉村型的地方非常重要,也要需要。
主席:讓他們先回答一些問題,因為有些是最基本的問題,譬如這裡的道路指的是什麼樣的道路、什麼樣的狀況。先讓他們做一個說明,如果各位委員仍然有問題再提問,發言順序第一位是賴士葆委員。請交通部先說明。
陳局長彥伯:跟委員報告,原則上提升道路品質最大的範圍是使用在各縣市政府的縣道、市道上,補助的範圍、工作內涵除了剛才委員提到的美化以外,其實是分成4個面向,首先是道路的養護整建,包含路平、管線下地、人行道設施的改善,其次還有使用透水性舖面的設計、雨水滲透、兩邊邊溝的處理,另外則是相關的燈桿、自行車道,最後才是以美學、綠化、景觀為主,其實真正要用到的就是各縣市政府在大家很關切、民眾最有感的路平上再做努力。
順便回答費委員的問題。我們有訂定相關的計畫,到目前為止在交通部核定通過的計畫裡頭已經有166處,其中屬旗艦型、整體大範圍在處理的有13件,這也是屬於競爭型的,由各縣市政府自行提出;其次,剛才特別提到這幾個要處理的項目,就是所謂的政策輔導型,就由各縣市政府來提,大概有153件。原則上,這個案子提出以後,各縣市政府都非常積極在爭取,所以我比較建議委員能夠大力地支持。
賴委員士葆:各位長官,這個是87億元的預算。請問你,鋪設「點仔膠」、瀝青要花多少錢?
主席:你的意思是,在80幾億元裡面,有多少錢是瀝青的費用?
賴委員士葆:對,多少錢是放在這裡鋪設「點仔膠」?你知道什麼叫「點仔膠」吧?
陳局長彥伯:它是整個工程的改善裡面會去做一些……
賴委員士葆:你都講不清楚。施義芳委員應該去當交通部部長,人長得英俊,口才好,又很會講話,他講的都比你們好。對於每件事情,他講的都比你們清楚,真的!
主席:賴委員,你選總統,我們都有機會作官。
賴委員士葆:我要砍20億元。多少地方首長跟我反映,他們只要提出鋪設「點仔膠」的計畫,絕對會被幹掉,因為地方政府的年度預算都列了,根本不必在前瞻計畫裡面再列,這不是前瞻嘛!對不對?所以這筆87億元的預算總該砍一點吧,這麼多錢!快一點決定,這樣效率會快一點。講一下,87億元的預算可以砍多少?
主席:剛才徐永明委員提議刪1億元,賴士葆委員提議刪20億元。請交通部說明。
賴委員士葆:總不能一毛錢都不能砍吧?
主席:你讓他講。
王代理部長國材:關於剛才費鴻泰委員所提的,每一項都已經在這裡了,包括新北有16項,大概3億多元;桃園有16項,4億多元;花蓮有12項,5億多元。配合款……
賴委員士葆:議會通過……
王代理部長國材:他們現在也在等我們審過。他跟議會說中央審過,他那邊就會……。這筆預算真的是在補比較沒有錢去做鋪面改善的縣市。
賴委員士葆:我跟各位報告,我的辦公室真的很用心,也跟你們公路總局都談過了,基本上,砍2億元是OK的。你們的辦公室跟我們講2億元是OK的,我們就砍2億元吧,這樣比較快。
陳局長彥伯:委員,在地方上大概都……,如果我們有……
賴委員士葆:87億元耶!
陳局長彥伯:80億元。委員,可以的話……
徐委員永明:那就總數,改列為80億元通過,好不好?
陳局長彥伯:很難講下去,砍1億元,好不好?我們自己來處理。
徐委員永明:把尾數砍掉,改列為80億元通過。
王代理部長國材:7,700萬元……
賴委員士葆:不行、不行,最少1億元。
陳局長彥伯:1億元,我們來處理,好不好?
主席:好,第207案到211案合併減列1億元,科目自行調整。
處理第212案劉建國委員的提案。
陳賴委員素美:劉建國委員沒來,他剛剛有跟我聯絡,希望我代表他發言。這個案子是希望能夠凍結十分之一、改提書面報告,可以嗎?好,可以。
主席:好,凍結十分之一,改提書面報告。
處理第213案的主決議。
王代理部長國材:遵照辦理。
主席:好,第213案通過。
處理第214案。
王代理部長國材:遵照辦理。
主席:第214案通過。
接下來進行鐵道局及所屬有關軌道建設的部分,一共編列229億5,267萬2,000元,其中第1目第1節「高鐵臺鐵連結成網」的部分沒有提案,第1目第2節「臺鐵升級及改善東部服務」一共編列128億8,000多萬元。
現在合併處理第215案及第216案,請問提案委員要不要說明?
請曾委員銘宗發言。
曾委員銘宗:第216案編了16億8,720萬元,是辦理軌道技術研究暨驗證中心計畫,我想請教這個計畫主要的內容是什麼,為什麼金額高達16億8,720萬元?能不能說明一下?
主席:請先說明。
伍副局長勝園:跟各位委員報告,軌研技術中心的功能主要是辦理軌道系統技術的研發、產品檢驗、驗證服務,並協助零配件的升級,以促進國內軌道產業的發展。
曾委員銘宗:誰來做?
伍副局長勝園:現在我們要成立軌道技術研究暨驗證中心,裡面就有包括驗證的服務。
曾委員銘宗:它是一個財團法人,還是一個公司?
伍副局長勝園:財團法人。剛才委員關心這16億元主要花在什麼地方,目前這是剛成立的中心,接下來要興建試驗的廠房、行政大樓,還有一些儀器的購置,這些都是明年要進行發包。
曾委員銘宗:這個是財團法人,對不對?
伍副局長勝園:對。
曾委員銘宗:成立了沒有?
伍副局長勝園:已經送到院裡了。
王代理部長國材:我補充一下。過去我們的汽車有ARTC(車測中心)訂定一些標準、進行車子的試驗等等,現在軌道的部分就欠缺這一塊。我們現在在推動前瞻軌道計畫時,發覺有很多是國產化的項目,所以如果把這些標準訂下來,廠商在供應的時候要符合這個標準,相關的軌道產業就可以按照這個標準來做。過去的驗證工作都會找國外的機構,像Lloyds Register,我們希望驗證、產品標準的訂定等等能夠留在國內由類似ARTC這種單位來處理。
曾委員銘宗:好,我提議凍結一部分。你們可以凍結多少?凍結五分之一,視籌設的情況再同意動支。
王代理部長國材:凍結10%,提書面報告,這樣好不好?
曾委員銘宗:我認為這個不能用書面報告,否則無法讓我們了解它成立的情況。我們花了十六億八千多萬元成立一個驗證中心,到底能不能發揮該有的功能?我覺得這個不能用書面報告,好不好?到時候來做專案報告。
王代理部長國材:但是現在安排專案報告相當地辛苦,有時候會期結束……
曾委員銘宗:不會啦,凍結十分之一而已,而且只有十分之一。好,謝謝,就凍結十分之一。
主席:等一下,請蕭委員美琴發言。
蕭委員美琴:還是你要先處理第216案?我要針對第215案發言。
主席:好,我們先處理第216案,因為這個案子比較小,預算在第215案裡面,第216案決定了之後再處理第215案,好不好?
請施委員義芳發言。
施委員義芳:國內很難得有軌道技術研究暨驗證中心的計畫,我們的鐵路像臺鐵已經百年了,但是整個號誌的系統都掌控在外國人的手中,為什麼會如此?就是因為如果在臺灣發展的話,可能只有1套系統,沒有辦法賣到國外,所以會變成沒有廠商要去開發。既然如此,為了讓國內的軌道業永續發展,必須讓國內去發展這一塊,不是只有發展低階的那些,而是要趁著這次的前瞻基礎建設計畫,甚至要編更多的錢,就算我們只有賣1套也沒關係,那1套就是MIT。我們不需要賣給美國、日本,因為我們的技術沒有那麼先進。這樣也可以避免產生類似普悠瑪系統的問題,因為這是一個系統的問題,所以國內反而要去開發這種系統,即使只有1套也沒有關係,但是我們要去做這件事情,我認為這是更重要的,不是砍預算的問題,因為很難得去成立這個中心。
主席:這個部分刪2,000萬元?
伍副局長勝園:凍結就好。
主席:你們考慮一下,凍結不一定用得到,解不了凍就全部都沒有了。
請陳賴委員素美發言。
陳賴委員素美:我想請問鐵道技術研究暨驗證中心計畫的地點位於何處?
王代理部長國材:高鐵燕巢機廠附近有塊地。
陳賴委員素美:現在正在規劃當中?
王代理部長國材:對。
陳賴委員素美:這對未來鐵路維修及安全是有幫助的?特別是在歷經普悠瑪事件後,不免會有乘客會擔心安全問題。所以這個計畫可以提升鐵路安全,並讓乘客安全有加倍的保障?
王代理部長國材:是。
陳賴委員素美:基於安全考量,我建議不要刪除,畢竟經此必要的升級後,才能讓乘客擁有安全的大眾運輸系統。
主席:第216案刪除2,000萬元?
曾委員銘宗:好。
主席:第216案刪除2,000萬元,科目自行調整。
蕭委員美琴與劉委員櫂豪對第215案的意見呢?
蕭委員美琴:雖然第215案提案的許委員毓仁、吳委員志揚及林委員為洲均不在場,但我還是要特別表達反對意見!提案委員主張凍結60億元,接近該預算項目的一半,是筆非常龐大的經費……
賴委員士葆:支持蕭委員的意見,撤回!
蕭委員美琴:既然支持,那麼第215案就不通過了?畢竟南迴鐵路建設非常重要,而且東部……
費委員鴻泰:並非不通過,而是撤案!不通過和撤案並不一樣!
主席:劉委員櫂豪好不容易趕到了,讓劉委員講一下話。
劉委員櫂豪:本案雖然撤案,但我還是要留下發言紀錄。這個會議實在很奇怪,竟然都是台北市的委員在表示意見,都不知道我們東部人的辛苦,所以你們雖然同意撤案,但我還是要表達一下看法。第一,凍結60億元這也太龐大了!第二,南迴鐵路電氣化已在施工當中。第三,提案第三點提到,待普悠瑪案事故發生原因完成調查並提出檢討改善措施後,需經立法院各委員會同意,這點我沒意見,因為這是聯席會。問題在於經「提案委員同意」才可以動支,這還得了?
費委員鴻泰:為了表示誠意,我想就再增加100億元預算好了!這樣可不可以?
劉委員櫂豪:何必講那些有的沒的?如果國民黨願意出這100億元,那我們就來討論!你們可以提案,我當然就可以講這個案子雖然撤了,卻還是得留下歷史紀錄,讓大家看看你們到底是怎麼對待東部居民的!這就像你們發言會留下歷史紀錄一樣,我與蕭美琴委員也必須留下歷史紀錄!
陳賴委員素美:那我也留下歷史紀錄。這裡提到桃園鐵路地下化,這是桃園鄉親等待很久的,但我這裡要特別提出唯一的美中不足之處,那就是鐵路地下化只到平鎮,未能到達我的選區楊梅,所以我要提醒交通部注意,未來務必繼續研擬計畫,讓地下化工程延伸案能延續到楊梅。這點請部長答復。
王代理部長國材:延伸案由市政府提過來後,我們就會審議。
陳賴委員素美:我會請桃園市政府儘快提出。
主席:所以留下歷史紀錄是很合理的。
陳賴委員素美:一定要留,這點很重要。
主席:蕭委員似乎有點不放心,所以本席裁示:第215案撤案。
現在處理第217案至第219案,鐵路立體化及通勤提速93億元經費。提案委員有黃委員昭順、賴委員士葆、徐委員永明,各位提案委員是否先做說明?請徐委員。
徐委員永明:我們所關心的仍舊是執行率問題。鑑於之前處理都會區捷運預算時係凍結10%,提書面報告,故第219案亦改凍結10%,提書面報告。
主席:請賴委員。
賴委員士葆:我的提案是第218案,但我並沒有砍預算,也不打算凍結,只是希望交通部長能與新任的台中市長談談,再把結果告訴我們,就這樣而已。既不砍,也不凍結,請交通部與新任台中市長談談。
主席:第217案至第219案凍結10%,以第219案為主,提書面報告後始得動支。
處理第220案,基隆輕軌捷運規劃費7,040萬元。
費委員鴻泰:基本上我支持捷運工程,但我懷疑輕軌是否會造成平交道的再次出現?這對交通會不會有所衝擊?像淡水及高雄,都是好不容易才靠著鐵路地下化解決了平交道所帶來的瓶頸問題,現在蓋了輕軌以後,是不是可能又創造出第二次的交通瓶頸?會不會有這樣的疑慮?
王代理部長國材:基隆輕軌用的是臺鐵路權,也就是從基隆火車站到南港展覽館,利用臺鐵沿線的路權,所以不會有委員所講的問題,至於淡水則是一半。其實這種事必須由地方政府去規劃,之所以採用平面,可能是覺得對路口的衝擊比較少,可以做平面工程,如果衝擊比較大的話,一般就會高架處理,而基隆則是專有路權。
費委員鴻泰:基隆輕軌會不會延到……
王代理部長國材:這點我們與柯市長討論過。原本是到南港站,但開過會後,柯市長同意先到南港展覽館站,至於南港站則列在未來,現在先到南港展覽館站,這樣可以與捷運藍線(板南線)、棕線(文湖線)相互整合,建立起基隆進入台北市的路網。
費委員鴻泰:不會影響地面交通?
王代理部長國材:不會,出地面就是世貿對面的南興公園。
主席:請賴委員士葆。
賴委員士葆:我只想確定一件事,現在所講的第220案是不是基隆市政府所提的?這7,000萬元經費是否為基隆市政府的年度預算?
主席:賴委員,我們現在處理第220案,也就是基隆輕軌捷運規劃費。
賴委員士葆:對。
王代理部長國材:本案已於10月20日報行政院核定……
賴委員士葆:所以這是中央的規劃?
王代理部長國材:對,這是中央做的。
賴委員士葆:好,我同意撤案,不過請讓我把話講完。第221案改成凍結5%,改提書面報告。
主席:請蔡委員適應。
蔡委員適應:我是看到基隆輕軌計畫才特意趕過來的。對於一個由基隆選出來的立法委員而言,我有點意見想說明。第一,這個計畫雖然稱為基隆輕軌,但實際上卻經過三個縣市,基隆、新北與台北。當中,基隆只擁有三分之一的路權,另外三分之一在新北市,剩下的三分之一在台北市。這個計畫對於大台北地區,特別是東區門戶的延伸有一定程度的幫助!再者,交通部已經完成可行性研究,裡面講得非常清楚,也就是不僅經濟效益是正數,從財務分析來說,自償率為10.34%;若再加上其他因素,則可以高達17.87%,係所有軌道運輸計畫中,非常值得期待的一項建設!賴委員及費委員原本打算提案刪除預算,讓我感到很緊張,幸好幾位委員均已表達撤案意願。無論如何,我都希望各位委員能支持這個計畫!
據了解,在交通部與台北市的溝通下,不僅台北市支持,新北市也支持這個計畫,還希望能增加新的場站,至於基隆市,那更是大力支持!在三個地方政府均支持的前提下,由交通部配合擬定,且可行性研究也已經完成,故而我要求計畫與進度均能如期如質完成不延宕。
另外我要拜託在場的國民黨籍委員,其實大台北地區有很多國民黨籍委員支持這個計畫,也希望各位能將基隆輕軌視為大台北生活圈之一環,大家一起來推動。
很高興國民黨委員願意撤案,也希望這個計畫能繼續推動,謝謝。
主席:請施委員義芳。
施委員義芳:我有一點想提醒交通部,那就是軌道建設種類很多,有捷運,也有輕軌,而輕軌的樣態又很多,所以交通部有責任與義務規劃動力一元化,以達到維護的方便性與快速性,否則將會造成這個城市用這個系統,那個城市用的卻是那個系統!這是我善意的提醒,而交通部也有責任必須做到這點。
主席:請費委員鴻泰。
費委員鴻泰:我同意施委員的看法,畢竟維修也是成本考量之一。今天李彥秀委員不在,李委員是南港、內湖所選出的委員。我想請問的是,輕軌要怎麼從汐止進入南港?可否請部長講清楚?而最後的終點在哪個公園?
伍副局長勝園:在研究院路與南港路交叉的三角公園。
費委員鴻泰:研究院路與南港路?但是那個公園很小啊?
伍副局長勝園:現在就是規劃在旁邊……
費委員鴻泰:確定不會影響到平面交通?
伍副局長勝園:不會。
費委員鴻泰:因為研究院路通往忠孝東路,有時候塞車塞得很嚴重!
伍副局長勝園:對,但目前規劃只到研究院路前面,沒有跨過研究院路。
費委員鴻泰:噪音方面沒問題?
伍副局長勝園:應該不會。不過現在只做到可行性評估,後面還要再做規劃。
費委員鴻泰:我建議這種事務必經過選區委員同意,譬如輕軌要經過汐止,那就得讓黃國昌委員知曉,而之後輕軌還要進入南港,所以就得讓李彥秀委員知道,免得當地居民去向委員抗議!對於輕軌我沒意見,我也支持,但你們必須考量不能影響平面交通,至於噪音也不會影響沿線居民,好嗎?
主席:第220案撤案。
徐委員永明:費委員的意思應該是希望你們多在地方召開說明會,讓大家知道輕軌的環境影響為何,所以汐止和南港都要做。
主席:現在處理第221案及第222案,中南部觀光鐵路計畫,業務費5,500萬元。
賴委員士葆:凍結……提書面報告。
王代理部長國材:同意。
主席:請徐永明委員。
徐委員永明:和前面的提案一樣,建議改凍結10%,提書面報告,因為我們還是擔心執行率問題。
余委員宛如:我受屏東委員所託來講一下話。剛剛莊委員好激動,而我也來自屏東,所以我很瞭解屏東在基礎設施上真的不足!尤其恆春觀光真的對屏東觀光產業有很大影響,因此我希望各位委員能多幫忙一下我們窮鄉僻壤的屏東鄉下,最好就不要凍結預算,大力支持我們的中南部觀光。
徐委員永明:支持,我們願意撤案。
余委員宛如:謝謝。
主席:賴委員,可以嗎?
賴委員士葆:提書面報告。
主席:請交通部提書面報告,預算方面就不凍結了。
第221案及第222案撤案,但請交通部提書面報告。
接下來處理原能會前瞻預算及提案第223案及第224案,核研所前瞻技術驗證及健全綠色金融機制,總經費為2億元,俟原能會預算處理完畢即休息10分鐘。
曾委員銘宗:請原能會說明為何這2億元會用來作為前瞻技術驗證及健全綠色金融機制?主要係為何用?
謝主任委員曉星:我請核研所所長說明。
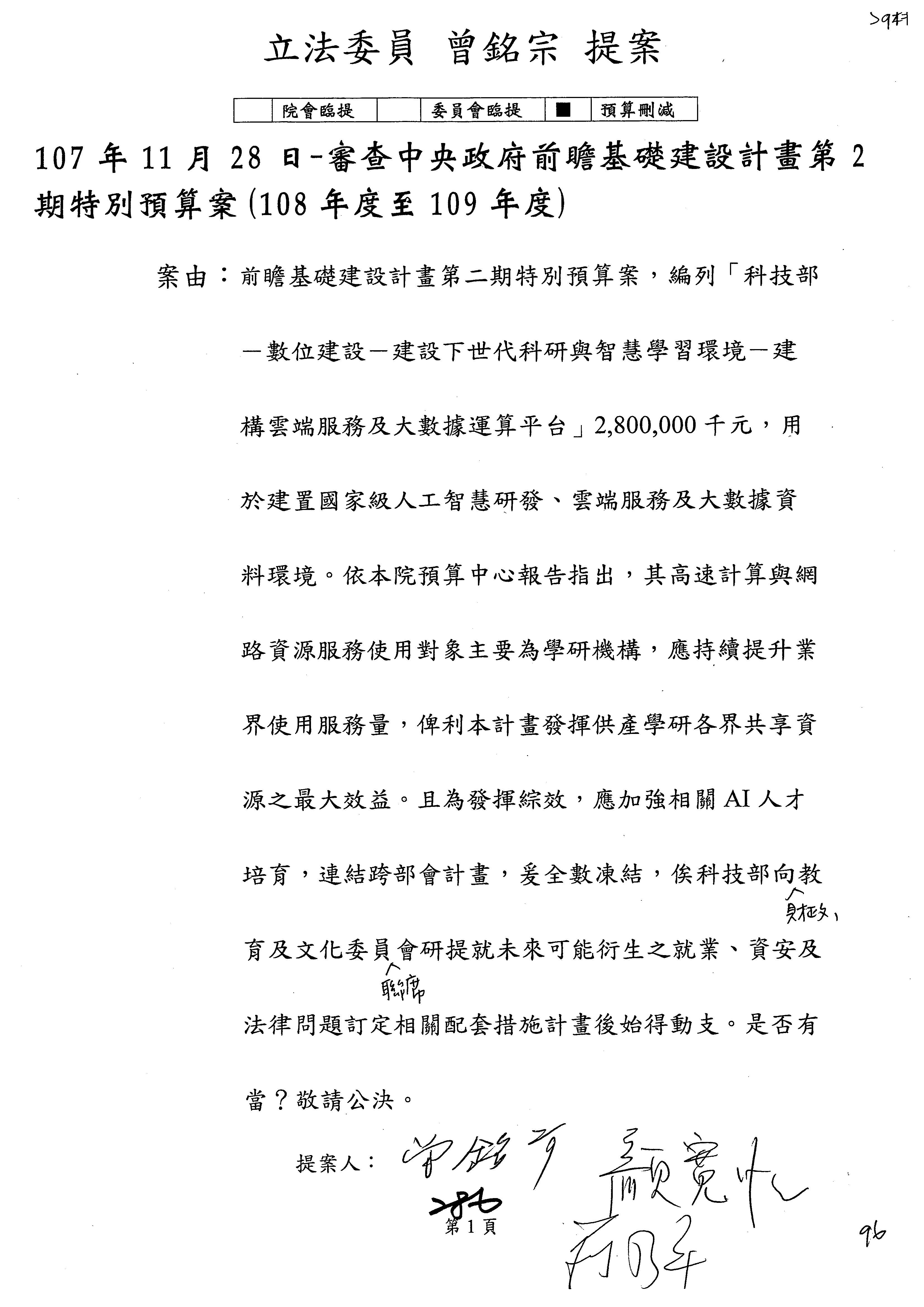
林所長金福:這部分基本上講的是前瞻技術。鑑於未來政府將大量運用再生能源,而再生能源又與微電網技術相關,是以核研所目前正在研究微電網技術,待日後與不同的微電網互相連結後,即可接受台電調度。目前核研所係唯一建立這類技術,並可接受台電調度的單位。我們預計108年度就要開始進行再生能源技術、控制技術及與台電連結的技術開發,這其實與金融制度無關,完完全全就是再生能源電網的前瞻研究。
曾委員銘宗:好。原本是凍結五分之一,現在就算了,撤案。
林所長金福:謝謝委員支持。
主席:第223案及第224案撤案。
現在休息10分鐘。
休息
繼續開會
主席:現在繼續開會。繼續協商農委會前瞻預算及提案,先處理第10款水環境建設,提案為第225案至第228案。其中,第225案為王委員育敏提案,由於王委員係提案凍結整個第1目,而第1目底下尚有第1節、第2節,故第225案援例先保留。現在先處理第226案、第227案及第228案水與安全計畫,總經費為20億元,提案委員分別為劉委員建國、曾委員銘宗及賴委員士葆。
請費委員。
費委員鴻泰:賴委員表示,農委會有去跟他協商,且你們同意19億7,400萬元的獎補助費刪減6,000萬元,是不是這樣?
李副主任委員退之:我們那天有向委員辦公室做說明,當時委員辦公室確實做此建議,但我們仍希望能儘量爭取。
費委員鴻泰:那你就趕快向我爭取。你同意刪多少?
李副主任委員退之:我請業務單位向委員說明。
謝處長勝信:此係配合經濟部易淹水計畫,針對農田排水而辦理的補助。本計畫已大致做完現場會勘,希望能解決地方及農田淹水問題……
費委員鴻泰:那就不用多講了。既然賴委員不在,我就幫他作主改為刪減3,000萬元,這樣可不可以?
主席:請莊委員。
莊委員瑞雄:主席以及我最敬愛的費鴻泰委員,拜託這筆預算!真的拜託!
費委員鴻泰:希望這是發自於內心的敬愛,不要只在這個時候。
莊委員瑞雄:全立法院我最欽佩、最佩服的就是費鴻泰委員。這筆預算和農水路有關,所以我要拜託你支持!屏東是個農業縣,記得上次大家在審查水利法時,曾提到灌區與非灌區問題,而農水路就和這個有關,所以拜託!雖然我們大家一起在這裡審預算,但我其實很想痛罵農委會,為何編這麼少?既然預算都編出來了,而我們又不能要求增加,所以就拜託了!這筆就不要刪,拜託啦!我們那裡真的什麼都沒有!你看我這麼辛苦,這筆真的拜託了!
主席:請陳賴委員。
陳賴委員素美:我的看法和莊委員一樣。這筆預算確實和農水路及易淹水地區有關,而我的選區裡有四個農會、兩個水利會,幾乎可稱為農業大鎮了!我們真的很需要這筆預算來照顧農民朋友,所以拜託各位委員手下留情,讓我們可以去幫助農民朋友的需要。
費委員鴻泰:好,撤案!但你要發自心內對我好!
陳賴委員素美:謝謝你的大恩大德!
費委員鴻泰:不能過了今天以後就不好了!
陳賴委員素美:我代替農友謝謝費委員!
李副主任委員退之:謝謝委員。
主席:第225案至第228案撤案。
現在處理第229案,精進灌溉節水管理推廣建置計畫,預算2億0,500萬元,提案委員曾委員銘宗。
費委員鴻泰:曾委員沒說要刪,所以我建議凍結十分之一,提書面報告。
李副主任委員退之:是,同意。
主席:第229案凍結十分之一,提書面報告。
接下來處理第230案,與林務局有關。
李副主任委員退之:林務局係針對……
費委員鴻泰:一樣,凍結十分之一,提書面報告。
李副主任委員退之:是,尊重。
主席:第230案凍結十分之一,提書面報告……
陳賴委員素美:可以凍結多一點,因為林務局那麼難搞!
李副主任委員退之:我們會再向委員報告。
主席:處理第231案,與國有林地崩塌處理、防砂與應急工程有關,預算為10億8,000萬元。
費委員鴻泰:我幫賴委員提建議,比照前面提案凍結十分之一,提書面報告,就不再刪除了。
李副主任委員退之:是,尊重委員。
主席:第231案凍結十分之一,改提書面報告。
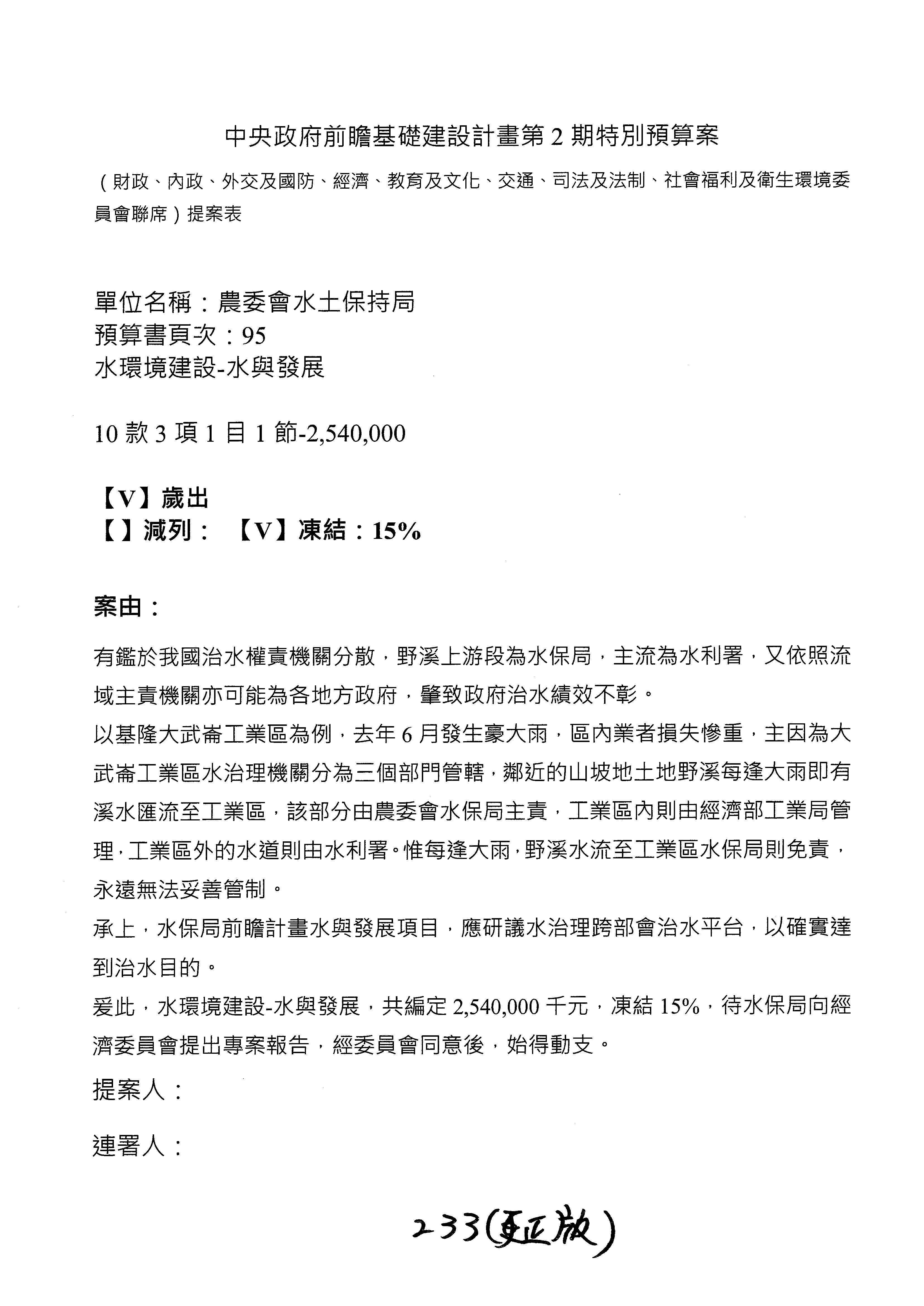
處理第232案至第234案,與水土保持局有關,水環境建設計畫項下水與發展,預算為25億4,000萬元。
費委員鴻泰:第231案、第232案到第234案都凍結十分之一,提書面報告。
莊委員瑞雄:拜託,拜託,費委員,那個都編太少,凍5%,提書面報告啦!
費委員鴻泰:凍十分之一和凍5%根本沒有差別。
徐委員永明:第233案有抽換,有提更正版,高潞委員比較關心的是到大武崙工業區治理分工的問題和成效的問題。
主席:我們用更正版,好不好?

徐委員永明:好。
主席:更正版是不是……
徐委員永明:等一下,我先講完。
我也支持前面談的凍結,然後交報告,可是希望報告內容能針對他所提的有一些著墨。
李局長鎮洋:跟委員報告,有關於高潞‧以用委員所提的部分,我們到他辦公室跟他報告過了,他也諒解了。
徐委員永明:我的意思是說,書面報告裡面再把它放進去。
李局長鎮洋:這筆是不是不要凍結?我們只要提書面報告?
徐委員永明:我這個跟其他委員一致。
李局長鎮洋:報告委員,第232案到第234案都是關於水庫集水區裡面的水土保持工作,今年235件裡已完成211件……
費委員鴻泰:你實在很囉嗦!我讓你做一個書面報告,你兩天就寫完了,你還在囉嗦什麼東西呢?
主席:凍結10%。
費委員鴻泰:這樣子要求都不可以?
李副主任委員退之:好,我們尊重,可是要跟委員會報告,主管機關不是水利署,而是水土保持局,要做文字修正。
主席:有,有更正版。
李副主任委員退之:好,謝謝。
主席:第232案到第234案合併,以第233案更正版為主,凍結10%,提書面報告後始得動支。
陳賴委員素美:我對剛剛的凍結案沒有意見,我想問的是,裡面有水土保持設備及投資,有全國水庫集水區崩塌地處理,是哪幾個水庫的部分?有我們的石門水庫嗎?
李局長鎮洋:全國的話,總共有96座,這筆預算主要是做前面40座重要水庫裡面的。
陳賴委員素美:有包含我們桃園的?我們桃園石門水庫淤積很嚴重,常常會沒有水。
李局長鎮洋:有包括。
陳賴委員素美:石門水庫的部分是多少錢?
李局長鎮洋:主要是崩塌率的關係,原則上分配大概不到1億元。
陳賴委員素美:不到1億元?這麼少!
李局長鎮洋:因為總共才二十幾億元而已。
我說錯了,是3億元。
陳賴委員素美:3億元嗎?好。謝謝。
主席:這個部分的細節再跟陳賴委員說明。
李局長鎮洋:好的。
主席:接下來處理第235案。
本案是關於水與環境的獎補助費,總計9億3,000萬元。
李副主任委員退之:報告委員會,我們之前有跟賴委員報告過,是不是可以就我們剛剛跟委員辦公室協商的部分,來……
費委員鴻泰:刪多少?
李副主任委員退之:我請林副署長跟您說明好嗎?
費委員鴻泰:賴委員跟我說你們同意刪9,000萬元,9億3,000萬元你們同意刪十分之一,是不是這樣子?
林副署長國平:沒有,跟委員報告,這個……
費委員鴻泰:不要因為賴委員不在,你就要來騙我。
李副主任委員退之:沒有,絕對沒有。
費委員鴻泰:這是賴委員寫的字,你說答應他刪9,000萬元。
林副署長國平:沒有,我這邊有一張跟賴委員協商的結果,就是原來的2億元改為凍結,然後在108年6月30日前有15件以上完成發包的話,可以解凍。
費委員鴻泰:我本人不太願意去刪你的預算,但是你跟賴委員講好了,就要去履行,這樣子好了,我幫他打折,刪2,000萬,好不好?
余委員宛如:我記得我們財委會之前有去考察過漁港,發現漁港老舊問題真的非常嚴重,這個計畫遍及全臺灣,範圍包含新北市、新竹市、苗栗縣、桃園市、金門、高雄、臺南、宜蘭,儘管費委員可能覺得刪的不是很多,但是我認為我們應該盡力多幫忙辛苦的漁民來建設漁港。
費委員鴻泰:好,這是不是你們最後跟他寫的?
李副主任委員退之:是。
費委員鴻泰:裡面寫,如果在108年6月20日前有15件以上完成簽約的話,就可以提專案報告並予解凍,換句話說,就是要凍結十分之一,是不是這樣?
林副署長國平:2億元。
費委員鴻泰:實在很奇怪,全部是9億元,凍結十分之一的話就是凍結9,000萬元,你要凍結2億元,我也沒意見。
李副主任委員退之:我們尊重委員剛剛的建議。
費委員鴻泰:按照賴委員寫的,就是不刪你們的預算,但是在明年6月20日前一定要有15件以上完成簽約。不凍結十分之一的預算了,凍結2億元是超過20%,這樣好不好?
李副主任委員退之:是,謝謝。
陳賴委員素美:所以最後的結果是怎樣?
費委員鴻泰:就是凍結十分之一,但是明年6月20日前只要15件以上完成簽約,凍結自動解除。
李副主任委員退之:是。
陳賴委員素美:好,那要加油,因為我看到也有我們竹圍漁港臨水環境改善計畫,決標後補助款是多少錢?
林副署長國平:1.77億元。
陳賴委員素美:什麼時候可以做?
林副署長國平:現在正在進行中。
陳賴委員素美:如果要刪,不能刪這個。
李副主任委員退之:沒有刪。
主席:細節部分,再跟陳賴委員說明。
本案決議凍結十分之一,明年6月20日前簽約超過15件,就自動解除凍結。
這樣的條件加下去解凍會有問題,因為解凍要院會交付,然後……
費委員鴻泰:對,這個太複雜了,應該是凍結十分之一,在明年6月20日以前提書面報告,這樣好不好?
李副主任委員退之:好,這樣比較明確。
主席:好,我們就照以上的決議宣告。
費委員鴻泰:剩下就是秉著大家的互信,不要到時候耍賴,如果你們耍賴,明年我們還會審查到你們的預算。
李副主任委員退之:是。
主席:明年6月20日以前提書面報告。
處理第236案,是江啟臣委員的提案,有關農糧署所屬數位建設資安基礎建設的部分,總經費是3,000萬元。
本案撤案。
接下來處理第十一款衛生福利部的部分。這部分的預算金額是七十四億五千一百餘萬元。
處理第237案。
費委員鴻泰:本案是柯志恩委員的提案,柯委員有對我說,全部的預算46億元,凍結1億元,你們有沒有去跟柯委員說明、報告?
周副主任委員道君:我們有到柯委員辦公室。
費委員鴻泰:可是他拜託我幫他凍結,換句話說,你們沒有跟他講?
周副主任委員道君:有。
費委員鴻泰:有嗎?
周副主任委員道君:報告委員,到今天早上為止,我們一直有跟委員辦公室溝通,我們初步得到訊息,委員那邊告訴我們原則上可以撤。
費委員鴻泰:這樣子好了,明天次長你帶隊到柯委員辦公室,去跟他報告,大家本著誠信,我們就不凍結了。你明天一定要去,如果你不去,到院會我們一樣會反過來處理,好嗎?
周副主任委員道君:好。
主席:第237案撤案。
因為第239案是要針對整個衛福部的預算要求凍結20%,案子比較大,所以第239案先保留,稍後再來處理。
我們先處理第238案、第240案、第241案、第242案及第243案,這些是有關城鄉建設公共服務據點整備的預算,總金額是36億7,196萬2,000元,現有林為洲委員、王育敏委員、曾銘宗委員、徐永明委員及賴士葆委員的提案。現在請徐委員永明發言。
徐委員永明:高潞委員比較關心的是,目標值本來是85件,現在只有49件,到底能不能達成原本的目標?第二個是原住民、離島和偏鄉地區的服務能量的問題。所以我們改凍結10%,並交報告。
費委員鴻泰:關於第243案,賴委員跟你們講全部的預算是32億元,對不對?
主席:沒有,是2億3千萬元。
費委員鴻泰:行政單位跟他協調的結果是刪500萬元,那就刪500萬元好了。
薛次長瑞元:應該可以。
主席:好,刪500萬元。
關於第238案、第240案、第241案、第242案及第243案,第242案的部分凍結十分之一,提書面報告之後始得動支,第243案相關預算刪500萬元。
吳處長建國:第243案的部分刪500萬元,是不是可以讓我們科目自行調整?
費委員鴻泰:可以。
主席:第238案、第240案及第241案都併到第242案。
現在我們處理數位建設的部分,這部分的預算一共是2億8,000萬元,其中第244案是有關資安基礎建設,有關於衛福部資料中心設置的整體計畫,一共1億8,000萬元,曾銘宗委員提案凍結2,000萬元。
費委員鴻泰:就凍結2,000萬元,提書面報告,好不好?
主席:好。第244案凍結2,000萬元,提書面報告。
處理第245案及第246案,是有關於寬頻人權的部分,包含偏鄉衛生所和巡迴醫療點網路品質計畫,有林為洲委員及曾銘宗委員提案。
費委員鴻泰:就凍結十分之一,提書面報告,可以吧?
主席:好,兩案併案,以第246案為主,凍結十分之一,提書面報告後始得動支。
現在處理第247案,是有關食藥署食品安全建設的部分。
費委員鴻泰:就凍結十分之一,提書面報告。
主席:不行,這部分是總的,一凍結,下面的案子統統都不能處理,我們要先處理下面的案子。
我們來處理第248案及第253案。這兩案是屬於同一目,一共是1億元,高潞‧以用委員提案建議全刪,然後……
黃委員國昌:主席,不好意思,現在是在討論第248案嗎?
主席:對,在討論第248案及第253案。
黃委員國昌:先處理第248案好嗎?
主席:好。
黃委員國昌:當初在寫這個提案時,提案委員懷疑這部分有重複編列,後來食藥署的同仁來說明各自的守備範圍,沒有重複編列的問題,所以第248案就撤案。
主席:好,第248案撤案。
處理第253案。
黃委員國昌:第253案比較大的問題是,到目前為止的執行率到底是怎麼樣?如果就這個部分去強化中央食安檢驗的量能,這個目標是沒有問題的,問題是消費者對食安管控的感受,民眾覺得政府在食安上似乎花了很多錢,要去做這件事情,可是在實際生活的感受上落差卻非常大,因此我們希望食藥署能夠就執行效能提出檢討報告,這是提案凍結預算的緣由。
主席:本案說明二和第248案是相同的,黃委員剛剛講的食安量能的部分,在說明四的部分也沒有問題,所以針對說明三中要求強化衛生單位食安稽查及檢驗能量一共1億8,600萬元的預算,食藥署有沒有說明?
林副署長金富:剛剛委員提到執行率,107年截至上個月底都達到九成以上,所以執行率沒有問題,懇請委員支持。
委員還提到人民感受,這部分我們會再去加強宣導,給地方足夠的量能來做檢測,如果中央的設備也夠,這部分我們會努力來把關。
黃委員國昌:你們要去宣導或做其他的事,我從未反對,但是我要告訴你們,消費者感受的落差很大,以最近才發生的蘋果西打的事情來說,我已經質詢兩次,剛剛才質詢完,連一個蘋果西打都管不好,62萬箱流入市面,現在才回收8萬箱,剛剛我問部長,還有53萬箱有問題的蘋果西打在哪裡,我們都不知道,不知道是被喝到肚子裡了,還是沒有確實回收下架?最近還驗出有黴菌、酵母菌,還有人說喝蘋果西打有助於排便。我是真的很老實,我自己接到的抱怨太多了,對於這件事情,大家需要的不是你們去宣導,而是要看到你們有強力的作為。我剛剛講的那件離譜的事情,雖然是地方政府裁罰的,但是三百多萬瓶流入市面,兩百多萬瓶還沒有回收,還不知道到哪裡去,結果現在裁罰飲料廠商220萬元,大家都覺得是笑話,根本不痛不癢!
主席:這樣子好不好?凍結十分之一,要書面報告還是專案報告?
黃委員國昌:專案報告。
主席:說明三的1億8,600萬元預算凍結十分之一,專案報告後始得動支。
處理第249案到第252案,有關於現代化食品藥物國家級實驗大樓,一共是1億3,700萬元。有林為洲委員、徐永明委員、江啟臣委員、曾銘宗委員提案。
費委員鴻泰:建議本黨3位委員提案的部分統統凍結十分之一,提書面報告後始得動支。
主席:徐委員,可以嗎?好,凍結十分之一,提書面報告後始得動支。以林為洲委員所提第249案為主。
黃委員國昌:等一下,我的第250案沒了?
主席:就是剛剛徐永明委員的第250案。
徐委員永明:他堅持要專案報告。
主席:剛剛說要書面報告。
徐委員永明:他要專案報告。
黃委員國昌:沒有關係,永明剛剛講的話我都會尊重,我只是要搞清楚現在發生的狀態是什麼。
主席:剛剛是第249案到第252案,一共4案……
黃委員國昌:全都併起來?
主席:對。
黃委員國昌:凍十分之一就對了?
主席:對,因為都是在食安大樓那部分。
黃委員國昌:是不是容許我直接問一個問題?你們事後以書面回覆我也沒關係。
你們要建食安大樓的事情,我從一開始編前瞻基礎建設計畫時就一直在盯,包括南港科技園區的那棟大樓,你們一開始跟我說有個單位跟藥品有關,一定要他們入駐,本來他們要去,後來又沒去,變成食藥署其他的人進去。食安大樓這件事情問題的核心是,我去國發會要資料,國發會針對食安大樓內部的規劃,一直發函給衛福部,想問清楚到底是什麼東西,結果根本沒有具體的內容,國發會理應把關,結果沒有把關,就這樣稀里糊塗的過了。我跟國發會說,整個前瞻計畫國發會應該要把關,問衛福部食藥署的問題,衛福部和食藥署連個答案都不提出來,也沒有在可行性報告出來以後去修改計畫內容,國發會就這樣讓計畫過了。結果我從國發會承辦人員那邊得到的消息是,上面的意思就是要讓它過,這樣的話,國發會的控管不是形同虛設嗎?
主席:剛剛黃委員的問題,黃委員要求行政單位用書面回覆。
陳賴委員素美:不好意思,我有一個問題要問。
現在大家都很重視食安,這個國家級的實驗大樓到底在哪裡?
林副署長金富:跟委員報告,就在食藥署現在的大樓的後面,有一個一期的園區裡面。
主席:在南港。
林副署長金富:對。
陳賴委員素美:所以現在地點已經選定完成?
林副署長金富:對。
陳賴委員素美:好,謝謝。
主席:現在處理第247案,本案是林為洲委員所提。是不是併案處理?第247案是針對食品安全建設這一目,併第249案,凍結十分之一,好不好?
費委員鴻泰:好。
主席:繼續處理國健署的公共服務據點整備相關提案,也就是第254案到第257案,這部分與長照ABC據點有關,金額一共是7億7,000萬元。有徐永明委員、王育敏委員、曾銘宗委員、江啟臣委員等提出提案。
徐委員永明:這還是執行率的問題,比如說,各縣市報107件,核定94件,可是實際補助金額是多少?是不是真的有達到執行率?建議凍結十分之一,請行政單位交報告。
費委員鴻泰:好,我們比照,統統凍十分之一,提書面報告。
主席:好,第254案至第257案等4案併案,以第254案為主,凍結10%,提書面報告後始得動支。
處理社家署相關提案,即第258案至第262案等5案,都是公共服務據點整備部分。
費委員鴻泰:那我就直接講第261案,第261案獎勵的部分的預算總共有五億多元,你們跟賴委員都講過了,刪1,000萬元嘛?
簡署長慧娟:刪1,000萬元。
徐委員永明:關於第258案,一樣是執行率的問題,建築的補強執行率只有11%而已,預算數7億元,實現數只有八千多萬元,建議凍結10%,請行政單位交報告。
吳委員玉琴:社家署的預算執行率看起來很低,應該是根據7月份的資料,目前地方工程已經陸續發包,達到75%,工程時間有時會拉晚,有時錢也不太夠,每次要發包都沒有人來包。現在預算凍或刪,都會影響後續執行的狀態,如果凍結十分之一,確定不會影響執行?
簡署長慧娟:我們希望委員凍少一點,畢竟工程是有延續性的,是不是可以容我們跟委員辦公室再協調?
徐委員永明:如果凍5%呢?
簡署長慧娟:凍5%,提書面報告,好嗎?
徐委員永明:對,就是提書面報告,凍5%,可以嗎?
簡署長慧娟:好。
主席:作如下處理,第258案至第260案等3案併案,以第258案為主,預算共6億7,229萬8,000元,凍結5%,提書面報告後始得動支。
第261案減列1,000萬元。
第262案也併入第258案。
簡署長慧娟:刪除的部分可不可以科目自行調整?
費委員鴻泰:第261案減列部分科目自行調整。
主席:第261案減列1,000萬元,科目自行調整。
處理第263案至第266案等4案,是有關少子化友善育兒空間建設的部分,預算一共14億8,450萬元。
費委員鴻泰:我們就直接作決定,第264案至第266案凍十分之一,提書面報告。
徐委員永明:第263案也併進去好了。
主席:好,第263案至第266案等4案,凍十分之一,提書面報告後始得動支。
吳委員玉琴:可不可以拜託一下,中央已經九成左右都包出去……
費委員鴻泰:直接講答案好了,你要幹嘛?
吳委員玉琴:就比照剛剛的案子,凍5%,提書面報告,拜託。
費委員鴻泰:好,凍5%。既然有委員關心,為你們講話,我們就支持。
主席:好,第263案至第266案等4案,以第265案為主,凍5%,提書面報告後始得動支。
回頭處理第239案。
費委員鴻泰:也凍5%,書面報告。
主席:不行,這是全部。
費委員鴻泰:好,撤案。
主席:第239案撤案。
處理環保署部分相關提案。處理第267案,這是徐委員所提,由於是針對整個環保署的預算,本案先保留。
處理第268案至第270案。
費委員鴻泰:第269案和第270案是同一個案子,撤掉一個好不好?
主席:撤第270案。
費委員鴻泰:根據賴士葆委員跟你們的協商,第269案相關預算總共是40億元,你們同意刪除1億元,就是2.5%,對不對?
張副署長子敬:是。跟委員報告,我們同仁……
費委員鴻泰:這是你們答應人家的,就不要耍賴。
張副署長子敬:是,我曉得,因為同仁有跟我報告,那天協商……
費委員鴻泰:答應這個案子,後面就很快了。答應人家就不要耍賴。
張副署長子敬:是,我不敢……
費委員鴻泰:賴委員不在,你只要答應了,我們就不需要凍了,40億元刪1億元,剩下很多問題就可以很快處理了。
徐委員永明:刪1億元會不會有影響?你們的評估是怎麼樣?影響如何?可執行嗎?
葉處長俊宏:跟委員報告,因為現在招標很困難,有的案子已經上網招標7次,上網招標3次不成,調整預算後又一再上網招標,像南部鋼筋價格從2萬1,000元漲到2萬6,000元,如果再刪預算,執行起來會比較困難。
徐委員永明:如果是5,000萬元,你們可以接受嗎?
葉處長俊宏:可以。
主席:第268案和第269案併案,刪除1億元,科目自行調整。
葉處長俊宏:剛才委員提到是不是可以刪5,000萬元,真的是因為發包……
費委員鴻泰:我堅持,否則我每個案子都要刪預算。
葉處長俊宏:主席,科目自行調整嗎?
主席:對。
葉處長俊宏:好。
費委員鴻泰:科目自行調整,這個好商量。
主席:處理第271案。
費委員鴻泰:第271案不是我們提的案子,是時代力量提的案子。
徐委員永明:關於第271案,我想詢問一下,你們本來預計要設2,000個空氣品質感測器,100個水質感測器,這些資訊的公開,民眾都很關心,你們現在進度如何?從我們手上的資料來看,進度好像有點緩慢,所以我們改凍結10%,然後交報告,我們想知道你們的進度,希望加速一些。還有,未來資訊的公布,是不是有一定的管道在處理?
張處長順欽:因為資料是是根據7月底的調查做的,當時正在建置當中,目前已經有3,200個都已經完成,而且都已經公布在網路上,民眾可以直接上網查詢,上個月召開記者會時,也告訴公眾在哪裡可以查到這個資料。
徐委員永明:好,如果你們有達到進度,我們就撤案。
羅委員明才:我請教一下,空氣品質監測站有這麼多個點,什麼地方的空氣品質是差的?
張處長順欽:空氣品質和天氣有關,通常吹東北風時,中南部空氣會比較差,吹南風時,北部會比較差,地形和天候條件會影響到空氣品質。
羅委員明才:這個點怎麼放?花蓮不用放很多吧?
張處長順欽:目前有4個布設的設計,第一個就是工業區優先,今年我們根據空氣盒子的數據,已經抓到12家工廠偷排廢氣,那都有案可查,新聞也都有披露。第二個就是工業區附近的住宅區。第三個就是主要道路。第四個就是以前沒有設置,將來要補充的。像花蓮這種優先順序比較靠後面的,就不會優先設置。
羅委員明才:空氣和健康的問題,民眾最關切,空氣污染最嚴重的地方就是臺中、高雄,我希望你們加強,你們應該在正確的點多放一些監測站,花蓮本來空氣都很好,你們放多了也沒用。你們放幾個點的資料再讓我知道一下。
張處長順欽:我現在馬上回答,今年臺中有500個點,高雄當地很積極,有1,000個點,他們出一半,我們出一半。
羅委員明才:新北市有沒有?
張處長順欽:新北市包括我們布的點有將近200個點,這一期的計畫已經提出來了。
羅委員明才:另外的點再給我知道一下。
陳賴委員素美:桃園呢?
張處長順欽:桃園部分,我們布200,他們布400,目前有600個點。
陳賴委員素美:按照這樣的比例也算高的。
張處長順欽:這一期還在提出來,還在增加,工業區先布,有些非法排放的先抓。
陳賴委員素美:好,謝謝。
主席:好,凍結十分之一,改提書面報告,可不可以?
張處長順欽:是不是可以撤案?我們今年執行率已經達到95%。
主席:徐委員撤案了,所以第272案和第273案……
張副署長子敬:因為原來是進度的關係,我們可以馬上補資料。
費委員鴻泰:寫個書面報告都不可以?寫個文章讓我們看看你們中文及不及格。
張副署長子敬:我們尊重委員。
主席:第272案和第273案併案,以第272案為主,凍結十分之一,提書面報告後始得動支。
處理前面保留的第267案,這是徐永明委員的提案,徐委員提出撤案,本案撤案。
處理文化部相關提案。第274案是關於國家文化記憶庫和數位加值應用的部分,包含文化部、傳藝中心、工藝中心、臺博館和史前博物館的預算相關提案,我們先保留好不好?
我們從第276案開始。
費委員鴻泰:第276案是柯志恩委員的提案,我幫他做決定,凍結十分之一,書面報告。
主席:第276案凍結十分之一,提書面報告後始得動支。
費委員鴻泰:第277案也是凍結十分之一,書面報告。
第278案凍結十分之一,書面報告。
第279案你們答應賴委員,全部是48億元,刪1億元,科目自行調整。雖然賴委員不在,但是你們答應他的就要做到,如果你們做不到或是反悔,今天你就很難離開這裡。
施局長國隆:是,昨天有建議這樣。
鄭部長麗君:那就照委員的……
費委員鴻泰:我是幫賴委員執行,既然答應了,大家就不要耍賴,我們也會很乾脆。
主席:第276案、第277案、第278案分別凍結十分之一,提書面報告後始得動支。
第279案減列1億元,科目自行調整。
處理280案。
費委員鴻泰:第280案你們也答應賴委員刪700萬元,但剛才那麼順,這案我就撤案。
鄭部長麗君:謝謝委員。
主席:第280案撤案。
處理第281案,徐永明委員的文化生活圈建設。
徐委員永明:第281案、第282案、第283案和第284案都是各個館所的討論,不過都有來報告過,所以4案都撤案。
主席:第281案、第282案、第283案及第284案皆撤案。
現在回頭處理第274案及第275案。
費委員鴻泰:這是幹嘛?
李處長興國:大包。
費委員鴻泰:2案都撤案。
主席:第274案及第275案撤案。
接下來處理科技部部分。
處理第285案及第286案,總計30億9,500萬元。
費委員鴻泰:第285案你們有沒有跟賴委員講?
陳部長良基:有,當然有。
費委員鴻泰:刪1億元對嗎?
陳部長良基:他不是說刪,他是說改凍結。
費委員鴻泰:但他告訴我是刪除。
陳部長良基:當時有跟他談,就是……
費委員鴻泰:好啦!也不跟你囉唆,我打折,刪5,000萬元,科目自行調整,好不好?
陳部長良基:好。
主席:第285案及第286案合併減列5,000萬元,科目自行調整。
費委員鴻泰:第287案凍結十分之一,書面報告。
主席:第287案、第288案及第289案合併凍結十分之一。
費委員鴻泰:第289案不是我們的,第287案和第288案凍結十分之一,書面報告。
主席:我們一併處理,針對第289案請徐永明委員發言。
徐委員永明:改凍結10%,書面報告。
主席:第287案、第288案及第289案合併凍結10%,提書面報告後始得動支,以第287案為主。
處理第290案,曾銘宗委員的提案。
陳部長良基:他說全力支持我們的預算。
費委員鴻泰:全力支持是什麼意思?
主席:就是撤案。
費委員鴻泰:有沒有說要凍結?
陳部長良基:他說……
費委員鴻泰:完整一點,凍結十分之一,書面報告。
陳部長良基:他說全力支持。
費委員鴻泰:但他沒有告訴我,凍結十分之一,書面報告還不行嗎?
主席:我們後面處理,第290案就撤案,好不好?他也不會騙人,就第290案撤案,後面的再看怎麼凍結。
費委員鴻泰:書面報告不可以嗎?
施委員義芳:費委員,尊重他啦,就相信他啦!
費委員鴻泰:好,同意你,撤案。
主席:處理第291案,賴士葆委員的提案。
費委員鴻泰:賴士葆委員告訴我,第291案你們同意刪5,000萬元。
陳部長良基:他當時也是說凍結,我們去跟他溝通……
費委員鴻泰:亂講,你不要騙人。部長,你看,這不是我的字,賴士葆寫你們同意,不要耍賴喔!
陳部長良基:我們確實有跟委員溝通,可不可以凍結……
羅委員明才:推動國際產學聯盟的預算總共是10億元,你們預計未來的績效和目標是什麼?
陳部長良基:我們第一期投了10億元,現在業界已經槓桿了將近7億元到學界來,那天有特別跟賴委員提到,但委員沒有答應不刪減。跟委員報告,因為這是給學界,已經給18個學校在執行,可不可以……
費委員鴻泰:我個人的意見是刪1億元。
江委員永昌:10億元刪1億元?還是凍結10%?
費委員鴻泰:你們最差勁的地方是,你跟委員辦公室講好了,現在他不在,你們就耍賴,真是惡劣。
在場人員:沒有,我們上次真的是講凍結5,000萬元。
主席:第291案先保留,請黨團的同仁協助聯絡一下。
費委員鴻泰:不需要,我就代表黨團。
主席:好,第291案先保留。
處理第292案。
費委員鴻泰:曾銘宗委員建議刪除三分之一。
主席:提案刪除三分之一,一共是7億8,000萬元。
朱主計長澤民:這個是博士後研究的。
陳部長良基:這是我親自去跟曾委員拜託的,曾委員答應……
費委員鴻泰:他沒有跟我講你有拜託他,就按照這個書面。
陳部長良基:我們現在一年是333位……
費委員鴻泰:部長,這是賴委員交代我的事,別的部會人家都講好了,我們就答應,這個案子答應,其他統統撤案我都沒有關係,問題是你們很惡劣,答應人家的,賴委員又不在,你們就開始,當我好欺負喔?一個一個討論。
羅委員明才:針對第292案總共是7億8,000萬元,你剛才說三百多人?
陳部長良基:對,跟費委員報告,因為不是我去,是我們主秘去……
羅委員明才:你也不用跟他報告,我們有那麼多委員,其他人都不是委員嗎?
陳部長良基:我知道,那時候報告的時候賴委員有……
費委員鴻泰:第291案你們答應人家的不做到,每一個案子你都很難過。
主席:請施義芳委員發言。
羅委員明才:我的題目他還沒回答,這些金額是三百多人嗎?
陳部長良基:333人。
羅委員明才:平均一個人補助多少?
陳部長良基:我們是做培訓,一個月給博士後的學生6萬元作為培訓酬金,就轉介到業界,就是幫助本來沒辦法在學校找到工作的博士到業界。我們是幫忙做轉介的工作,現在的經費是每年我們可以培育333位,事實上來報名的博士後超過700位,可見我們培養這些學生讓他們出去,真的有其需要。
羅委員明才:博士一個月6萬多是還好啦!
陳部長良基:6萬元而已,培育過後,他出去薪水會比這個高。
徐委員永明:部長,你說的是他要去產業界,你們跟產業界是怎麼分工?
陳部長良基:我們先有一個培訓單位,可能是學校或是研究機構,因為很多博士沒有實做的經歷,不敢去業界,所以我們透過實做幫他們培訓幾個月,訓練完……
徐委員永明:所以你們是做中介嗎?
陳部長良基:做培育,培育完之後,讓他到業界實習半年以上。
徐委員永明:他到業界半年是誰出錢?
陳部長良基:還是我們做培訓,所以有一年左右是我們培訓。
徐委員永明:可是他到業界去的半年還是你們出錢。
陳部長良基:對。
徐委員永明:半年之後呢?就看業界要不要接?
陳部長良基:原則上現在將近有7成以上業界會聘用他們。
主席:現在回到第291案,減列5,000萬元。
陳部長良基:我同意,就尊重。
主席:第291案減列5,000萬元,科目自行調整。
費委員鴻泰:第292案及第293案就撤案。
陳部長良基:謝謝。
主席:第292案及第293案撤案。
處理第294案。
徐委員永明:其實我們支持中科辦智慧機器人創新自造基地,只是你們提供的資料很不清楚,一開始你們希望以租代買,這部分的比例如何?雖然你們有來說明,但後來資料好像沒有更新。
陳部長良基:洪慈庸委員在委員會有去過幾次,所以他知道,我們裡面有很多是業界拿來的,但有一些還是我們要購買,因為是消耗品,後來他們就說這些東西本來他們業務推廣也可以用,所以也不需要租金。現在經過一年多,我們透過這樣做已經創了55家新創公司。
徐委員永明:你們再去跟洪慈庸委員說明一下,這案我們撤案。
陳部長良基:謝謝。
主席:第294案撤案。
現在處理金管會的部分。
處理第295案及第296案。
費委員鴻泰:第296案撤案。
徐委員永明:第295案主要是預算有沒有重複編列的問題。
主席:他是中心的設備費,不可能重複編列。
徐委員永明:好,如果你們沒有重複編列,那就撤案。
主席:第295案及第296案撤案。
處理退輔會的部分。
處理第297案、第298案及第299案。
費委員鴻泰:都是本黨的提案,撤案。
主席:協商完畢。
(協商完畢)
主席:現在宣讀協商結論。
第176案撤案;第177案撤案;第178案撤案;第179案凍結十分之一,提書面報告;第180案不予通過;第181案到第182案及第191案合併處理,以第182案為主,凍結十分之一,專案報告;第183案凍結十分之一,專案報告;第184案凍結十分之一,專案報告……
施委員義芳:書面報告。
主席:請各部會留下確認協商結論的代表,如果有問題的話,立刻舉手向台上反映,我們才能即時更正和處理。重新宣讀協商結論。
協商結論:
第176案、第177案、第178案均撤案;第179案凍結十分之一,書面報告;第180案不予通過;第181案到第182案及第191案合併處理,以第182案為主,凍結十分之一,專案報告;第183案凍結十分之一,書面報告;第184案凍結十分之一,書面報告;第185案、第186案、第188案、第189案、增第8-1案、增第8-2案,以增第8-2案為主,共凍結十分之一,視交通部協調高雄市政府提出高雄捷運延伸至屏東地區等相關規劃初步報告,並向立法院財政、交通委員會提出書面報告後,始得動支;第187案撤案;第190案通過;第192案修正倒數第2行「故爰要求交通部針對」改為「故爰要求交通部轉知內政部針對」,其餘照案通過;第193案通過;第194案到第196案以第195案為主,凍結十分之一,書面報告;第197案到第199案刪減4億元,科目自行調整;第200案凍結十分之一,書面報告;第201案到第206案合併處理,刪減5,000萬元,科目自行調整;第207案到第211案刪減1億元,科目自行調整;第212案凍結十分之一,書面報告;第213案、第214案均通過;第215案撤案;第216案刪減2,000萬元,科目自行調整;第217案到第219案,以第219案為主,凍結十分之一,書面報告;第220案、第221案均撤案;第222案撤案;第223案到第224案均撤案;第225案到第228案均撤案;第229案凍結十分之一,書面報告;第230案凍結十分之一,書面報告;第231案凍結十分之一,書面報告;第232案到第234案合併處理,以第233案更正版為主,凍結十分之一,書面報告;第235案凍結十分之一,在明年6月20日前提書面報告;第236案、第237案均撤案;第238案、第240案、第241案、第242案合併處理,以第242案為主,凍結十分之一,提書面報告;第239案撤案;第243案刪減500萬元,科目自行調整;第244案凍結2,000萬元,提書面報告;第245案到第246案合併處理,以第246案為主,凍結十分之一,提書面報告;第248案撤案;第247案、第249案到第252案合併處理,凍結十分之一,提書面報告,並以第249案為主;第253案母數以1億8,600萬元為主,凍結十分之一,提專案報告;第254案、第255案、第256案、第257案合併處理,凍結十分之一,提書面報告,並以第254案為主;第258案到第260案以及第262案合併處理,以第258案為主,凍結5%,提書面報告;第261案刪減1,000萬元,科目自行調整;第263案到第266案合併處理,以第265案為主,凍結5%,提書面報告;第267案撤案;第268案到第269案合併處理,刪減1億元,科目自行調整;第270案撤案;第271案撤案;第272案到第273案合併處理,以第272案為主,凍結十分之一,提書面報告;第274案撤案;第275案撤案;第276案凍結十分之一,提書面報告;第277案凍結十分之一,提書面報告;第278案凍結十分之一,提書面報告;第279案刪減1億元,科目自行調整;第280案、第281案、第282案、第283案、第284案均撤案;第285案到第286案合併處理,刪減5,000萬元,科目自行調整;第287案到第289案合併處理,以第287案為主,凍結十分之一,提書面報告;第290案撤案;第291案刪減5,000萬元,科目自行調整;第292案、第293案、第294案、第295案、第296案、第297案、第298案、第299案均撤案。
主席:請問各位委員,對於協商結論有無異議?(無)無異議,照協商結論修正通過。
針對第八款至第十六款審查結果如下:審查中央政府前瞻基礎建設計畫第2期特別預算案第八款至第十六款,除照協商結論修正外,其餘部分均照列。另,債務之舉借隨同協商結論減列數調整;歲出政事別預算隨同以上機關別審查結果調整。
請問各位委員,對於審查結果有無異議?(無)無異議,通過。
針對特別預算案審查結果作如下決議:行政院函請審議中央政府前瞻基礎建設計畫第2期特別預算案,業已審查完竣,擬具審查報告提報院會討論,院會討論前須交由黨團協商,院會討論時,由本席補充說明。
請問各位委員,對於上決議有無異議?(無)無異議,通過。
本次會議議程已進行完畢,本次聯席會議議事錄由本席核定後確定。
現在散會。
散會(15時39分)