主席:請召集委員周委員春米補充說明。
召集委員無補充說明。
本案經審查會決議:須交由黨團協商。
報告院會,本案現已完成協商,請宣讀協商結論。
立法院朝野黨團協商結論
壹、時 間:108年12月11日(星期三)下午3時
貳、地 點:紅樓302會議室
參、協商主題:
協商本院司法及法制委員會報告併案審查行政院函請審議「律師法修正草案」、委員鄭寶清等20人、委員曾銘宗等16人分別擬具「律師法第十一條及第二十一條條文修正草案」、委員顧立雄等30人、委員周春米等30人分別擬具「律師法修正草案」、委員許毓仁等18人擬具「律師法增訂第三十九條之一條文草案」、委員許毓仁等18人擬具「律師法第四條條文修正草案」、委員許毓仁等18人擬具「律師法第三十一條條文修正草案」、委員尤美女等19人擬具「律師法部分條文修正草案」、委員楊鎮浯等16人擬具「律師法第十一條條文修正草案」、委員顏寬恒等16人擬具「律師法第七條條文修正草案」、委員許淑華等16人擬具「律師法第二十四條條文修正草案」及委員許淑華等16人擬具「律師法第三條條文修正草案」等13案。
肆、協商結論:
一、第四條、第七條、第三十二條、第三十四條、第五十二條、第八十條、第一百十九條、第一百二十六條、第一百三十二條,均照行政院提案通過。
二、第五條、第九條、第十一條、第十二條、第十七條、第二十條、第二十四條、第二十五條、第五十一條、第五十六條、第五十八條、第六十三條、第六十四條、第六十七條、第六十九條、第七十三條、第七十八條、第一百零八條、第一百零九條、第一百十一條至第一百十三條、第一百二十七條至第一百二十九條、第一百三十六條、第一百三十八條至第一百四十四條及第一百四十六條,均予修正。
三、委員周春米等30人提案第一百二十九條,不予修正。
四、第三十四條、第一百十五條之立法說明,予以修正。
五、修正條文及立法說明,詳如附件。
六、其餘均照審查會審查結果通過。
協商主持人:周春米
協商代表:柯建銘 尤美女 鍾孔炤 管碧玲 李鴻鈞 李俊俋 曾銘宗 陳宜民(代) 黃國昌



































主席:請問院會,對以上協商結論有無異議?(無)無異議,本案逐條討論時,逕依協商結論處理。
現在進行逐條討論。
律師法修正草案(二讀)
主席:宣讀第一章章名。
第一章 律師之使命
主席:第一章章名照審查會章名通過。
宣讀第一條。
第 一 條 律師以保障人權、實現社會正義及促進民主法治為使命。
律師應基於前項使命,本於自律自治之精神,誠正信實執行職務,維護社會公義及改善法律制度。
主席:第一條照審查會條文通過。
宣讀第二條。
第 二 條 律師應砥礪品德、維護信譽、遵守律師倫理規範、精研法令及法律事務。
主席:第二條照審查會條文通過。
宣讀第二章章名。
第二章 律師之資格及養成
主席:第二章章名照審查會章名通過。
宣讀第三條。
第 三 條 經律師考試及格並完成律師職前訓練者,得請領律師證書。但有第五條第一項各款情形之一者,不得請領。
前項職前訓練,得以下列經歷代之:
一、曾任實任、試署、候補達二年之法官或檢察官。
二、曾任公設辯護人、軍事審判官或軍事檢察官合計達六年。
非領有律師證書,不得使用律師名銜。
主席:第三條照審查會條文通過。
宣讀第四條。
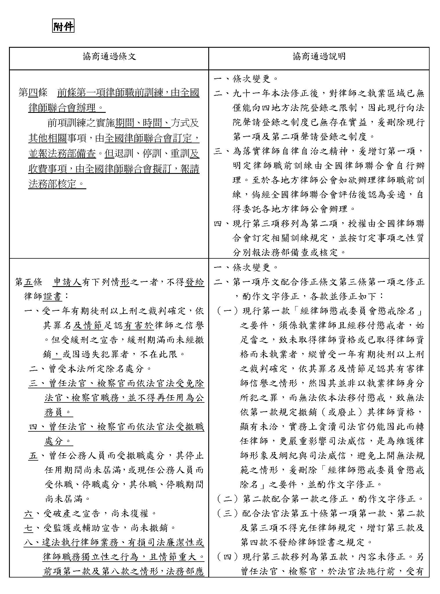
第 四 條 前條第一項律師職前訓練,由全國律師聯合會辦理。
前項訓練之實施期間、時間、方式及其他相關事項,由全國律師聯合會訂定,並報法務部備查。但退訓、停訓、重訓及收費事項,由全國律師聯合會擬訂,報請法務部核定。
主席:第四條照行政院提案條文通過。
宣讀第五條。
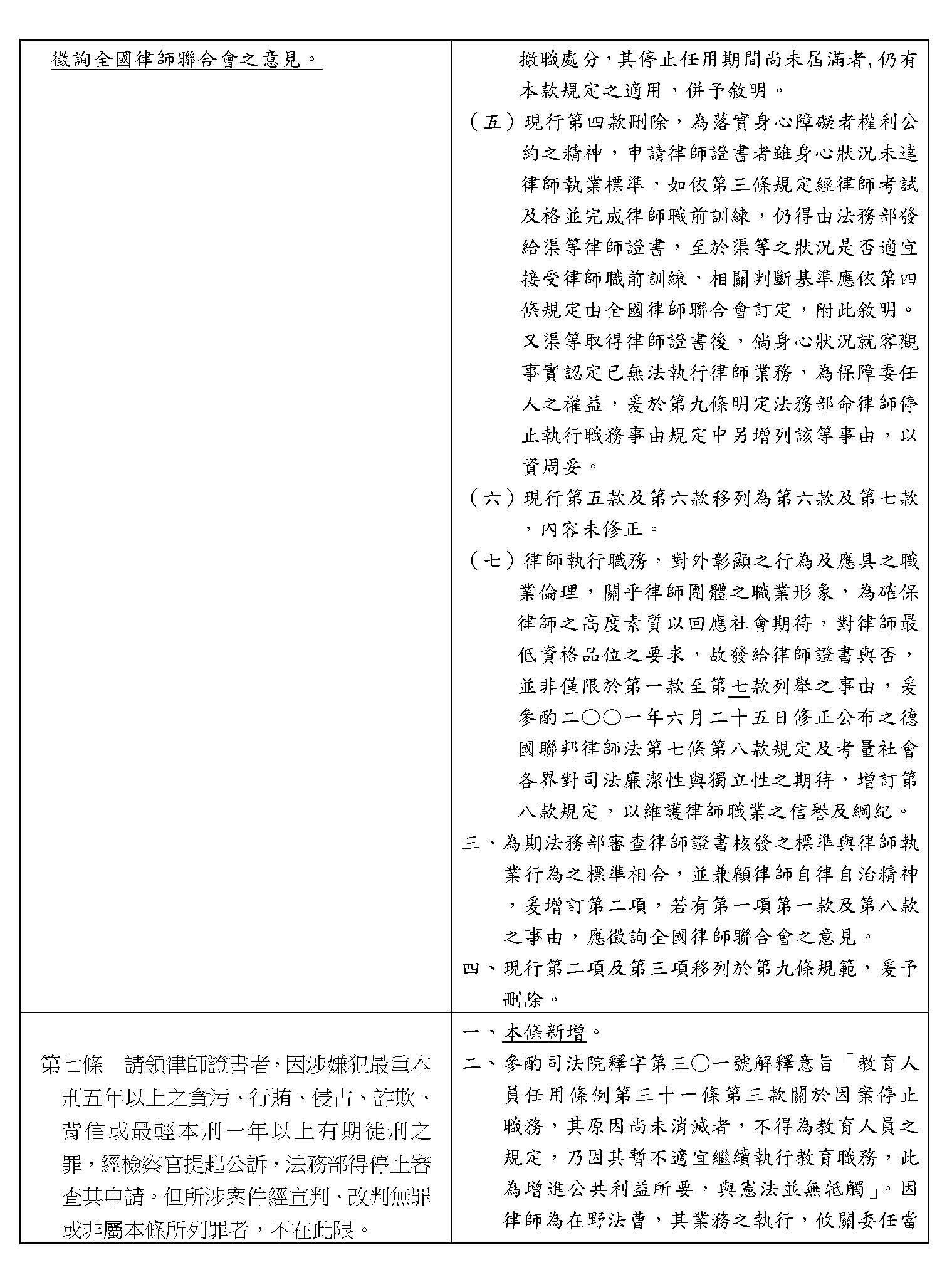
第五條 申請人有下列情形之一者,不得發給律師證書:
一、受一年有期徒刑以上刑之裁判確定,依其罪名及情節足認有害於律師之信譽。但受緩刑之宣告,緩刑期滿而未經撤銷,或因過失犯罪者,不在此限。
二、曾受本法所定除名處分。
三、曾任法官、檢察官而依法官法受免除法官、檢察官職務,並不得再任用為公務員。
四、曾任法官、檢察官而依法官法受撤職處分。
五、曾任公務人員而受撤職處分,其停止任用期間尚未屆滿,或現任公務人員而受休職、停職處分,其休職、停職期間尚未屆滿。
六、受破產之宣告,尚未復權。
七、受監護或輔助宣告,尚未撤銷。
八、違法執行律師業務、有損司法廉潔性或律師職務獨立性之行為,且情節重大。
前項第一款及第八款之情形,法務部應徵詢全國律師聯合會之意見。
主席:第五條照協商條文通過。
宣讀第六條。
第 六 條 請領律師證書者,應檢具申請書及相關證明文件,報請法務部審查通過後核准發給。
主席:第六條照審查會條文通過。
宣讀第七條。
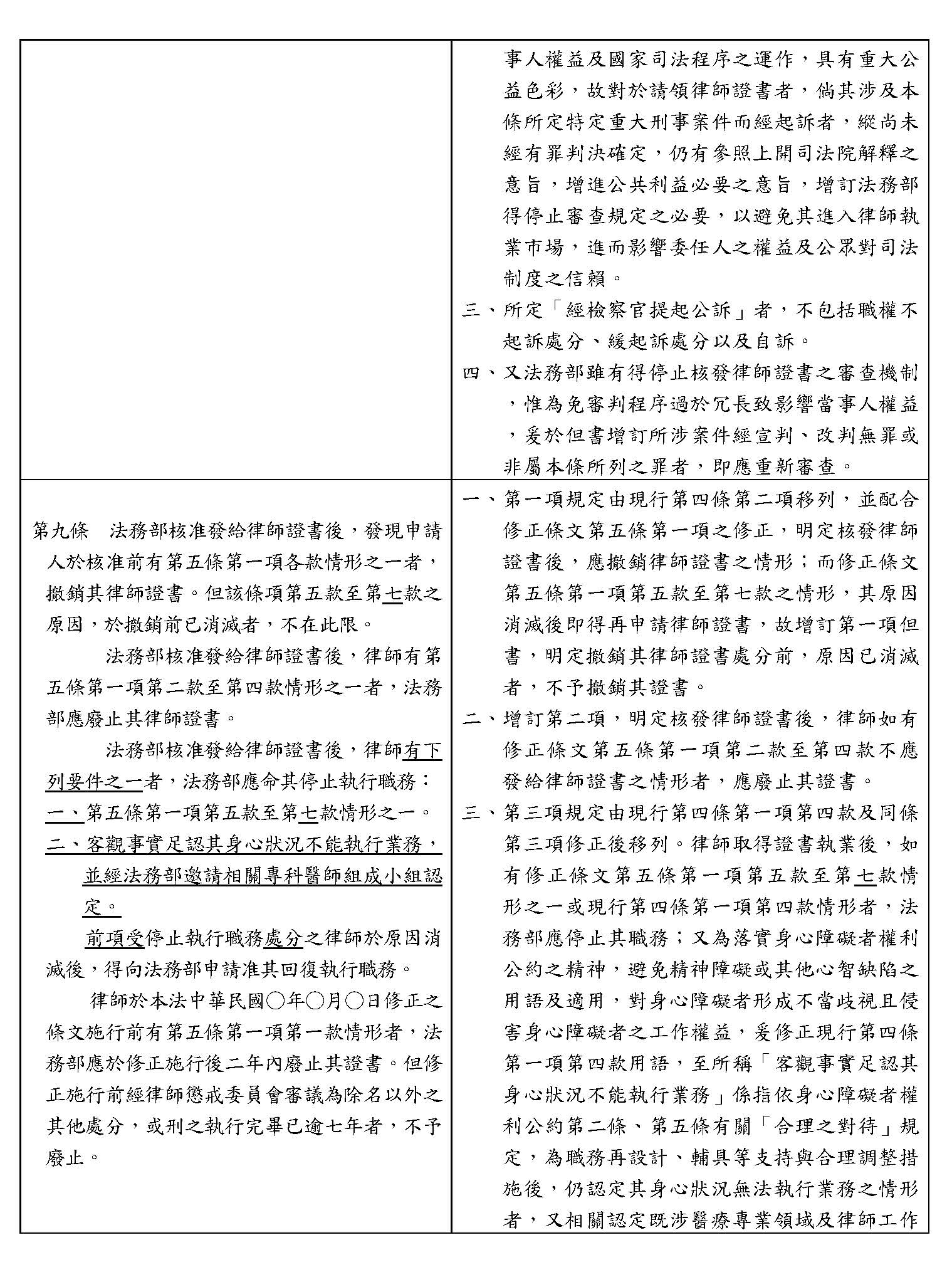
第 七 條 請領律師證書者,因涉嫌犯最重本刑五年以上之貪污、行賄、侵占、詐欺、背信或最輕本刑一年以上有期徒刑之罪,經檢察官提起公訴,法務部得停止審查其申請。但所涉案件經宣判、改判無罪或非屬本條所列罪者,不在此限。
主席:第七條照行政院提案條文通過。
宣讀第八條。
第 八 條 法務部受理律師證書之請領,除有前條情形外,應自受理申請之日起三個月內為准駁之決定;必要時,得延長一次,延長期間不得逾三個月。
前項延長,應通知申請人。
主席:第八條照審查會條文通過。
宣讀第九條。
第 九 條 法務部核准發給律師證書後,發現申請人於核准前有第五條第一項各款情形之一者,撤銷其律師證書。但該條項第五款至第七款之原因,於撤銷前已消滅者,不在此限。
法務部核准發給律師證書後,律師有第五條第一項第二款至第四款情形之一者,法務部應廢止其律師證書。
法務部核准發給律師證書後,律師有下列要件之一者,法務部應命其停止執行職務:
一、第五條第一項第五款至第七款情形之一。
二、客觀事實足認其身心狀況不能執行業務,並經法務部邀請相關專科醫師組成小組認定。
前項受停止執行職務處分之律師於原因消滅後,得向法務部申請准其回復執行職務。
律師於本法中華民國一百零八年十二月十三日修正之條文施行前有第五條第一項第一款情形者,法務部應於修正施行後二年內廢止其證書。但修正施行前經律師懲戒委員會審議為除名以外之其他處分,或刑之執行完畢已逾七年者,不予廢止。
主席:第九條照協商條文通過。
現行條文第十條刪除。
宣讀第十條。
第 十 條 法務部應設律師資格審查會,審議律師證書之核發、撤銷、廢止及律師執行職務之停止、回復等事項。
律師資格審查會由法務部次長、檢察司司長及高等行政法院法官、高等法院法官、高等檢察署檢察官各一人、律師四人、學者專家二人組成之;召集人由法務部次長任之。
前項委員之任期、產生方式、審查程序及其他相關事項之規則,由法務部定之。
主席:第十條照審查會條文通過。
委員周春米等提案第十一條不予採納。
宣讀第三章章名。
第三章 律師入退公會
主席:第三章章名照審查會章名通過。
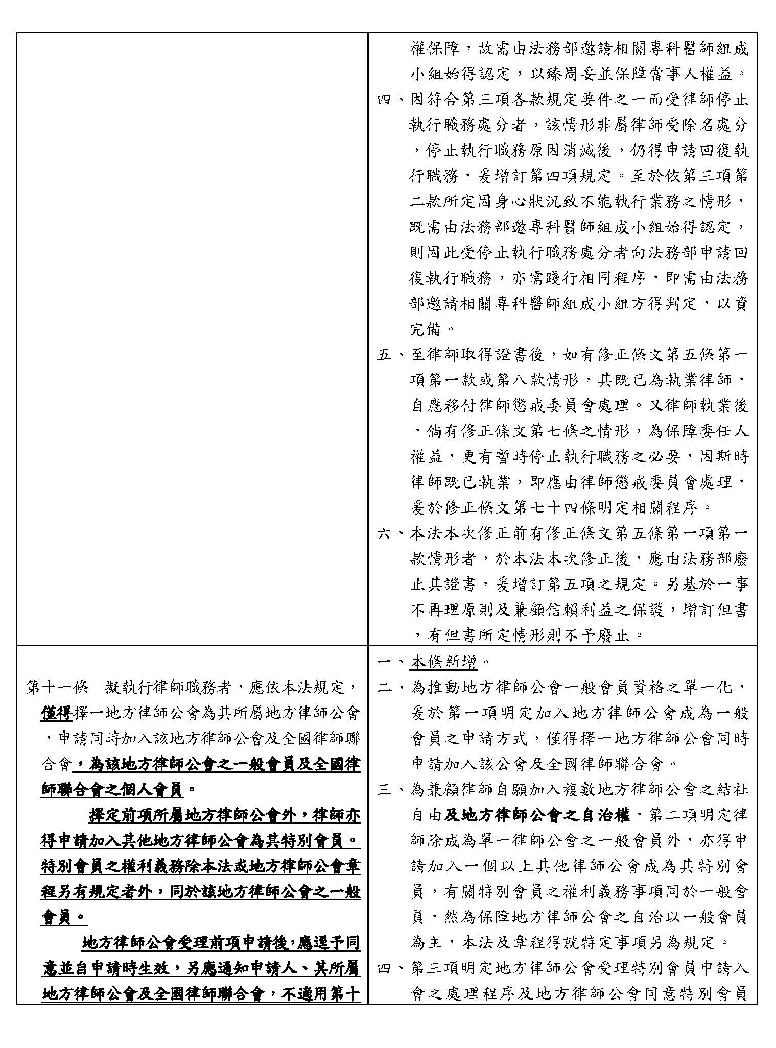
宣讀第十一條。
第十一條 擬執行律師職務者,應依本法規定,僅得擇一地方律師公會為其所屬地方律師公會,申請同時加入該地方律師公會及全國律師聯合會,為該地方律師公會之一般會員及全國律師聯合會之個人會員。
擇定前項所屬地方律師公會外,律師亦得申請加入其他地方律師公會為其特別會員。特別會員之權利義務除本法或地方律師公會章程另有規定者外,同於該地方律師公會之一般會員。
地方律師公會受理前項申請後,應逕予同意並自申請時生效,另應通知申請人、其所屬地方律師公會及全國律師聯合會,不適用第十二條至第十六條規定。
特別會員行使表決權、選舉權、罷免權或算入出席人數之累計總數,超過按一般會員及特別會員人數計算各該權利數或出席人數之四分之一者,該累計總數仍以四分之一權重計算。但地方律師公會章程就該累計總數比例另有規定者,從其規定。
前項情形,章程應就特別會員個人行使各該權利數或算入出席人數之權重計算方式併予規定。
第四項但書及前項所定章程就累計總數比例、行使各該權利數或算入出席人數之權重計算方式之調整,應由一般會員決議為之。
主席:第十一條照協商條文通過。
宣讀第十二條協商條文。
第十二條 地方律師公會對入會之申請,除申請人有下列情形之一者外,應予同意:
一、第五條第一項各情形之一。
二、因涉嫌犯最重本刑五年以上之貪污、行賄、侵占、詐欺、背信或最輕本刑一年以上有期徒刑之罪,經檢察官提起公訴。
三、除前二款情形外,違反律師倫理規範,情節重大,自事實終了時起未逾五年。
四、除第一款及第二款情形外,於擔任公務員期間違反公務員服務法或倫理規範,情節重大,自事實終了時起未逾五年。
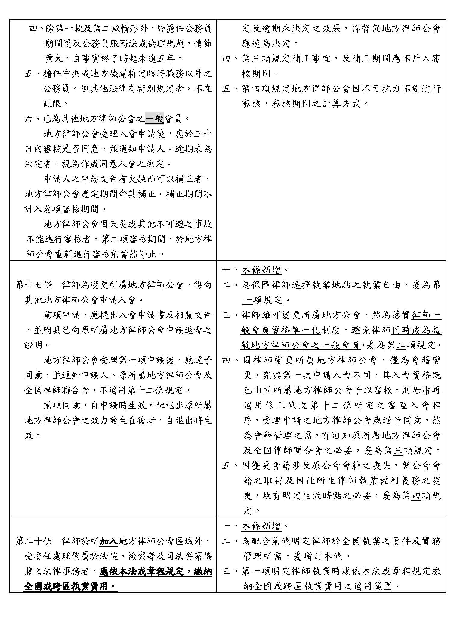
五、擔任中央或地方機關特定臨時職務以外之公務員。但其他法律有特別規定者,不在此限。
六、已為其他地方律師公會之一般會員。
地方律師公會受理入會申請後,應於三十日內審核是否同意,並通知申請人。逾期未為決定者,視為作成同意入會之決定。
申請人之申請文件有欠缺而可以補正者,地方律師公會應定期間命其補正,補正期間不計入前項審核期間。
地方律師公會因天災或其他不可避之事故不能進行審核者,第二項審核期間,於地方律師公會重新進行審核前當然停止。
主席:第十二條照協商條文通過。
宣讀第十三條。
第十三條 律師經地方律師公會審核同意入會者,即成為該地方律師公會及全國律師聯合會之會員。
地方律師公會審核入會申請後,應將結果及其他相關資料轉送全國律師聯合會。如審核不同意者,並應檢附其理由,送請全國律師聯合會複審。
主席:第十三條照審查會條文通過。
宣讀第十四條。
第十四條 全國律師聯合會認地方律師公會不同意入會無理由者,應逕為同意申請人入會之決定,申請人即成為該地方律師公會及全國律師聯合會之會員。
全國律師聯合會認地方律師公會不同意入會有理由者,應為維持之決定。
全國律師聯合會對於地方律師公會不同意入會之複審,應於收件後三十日內作成決定,並通知送件之地方律師公會及申請人。逾期未決定者,視為作成同意入會之決定。
申請人之申請文件有欠缺而可以補正者,全國律師聯合會應定期間命其補正,補正期間不計入前項審核期間。
全國律師聯合會因天災或其他不可避之事故不能進行審核者,第三項審核期間,於全國律師聯合會重新進行審核前當然停止。
主席:第十四條照審查會條文通過。
宣讀第十五條。
第十五條 全國律師聯合會或地方律師公會認原同意入會之決定違法者,得廢止之。
前項情形,由地方律師公會廢止者,準用第十三條第二項及前條之規定。
主席:第十五條照審查會條文通過。
宣讀第十六條。
第十六條 申請人對全國律師聯合會不同意入會或廢止入會之決定不服者,得提起請求入會之民事訴訟。
主席:第十六條照審查會條文通過。
宣讀第十七條。
第十七條 律師為變更所屬地方律師公會,得向其他地方律師公會申請入會。
前項申請,應提出入會申請書及相關文件,並附具已向原所屬地方律師公會申請退會之證明。
地方律師公會受理第一項申請後,應逕予同意,並通知申請人、原所屬地方律師公會及全國律師聯合會,不適用第十二條規定。
前項同意,自申請時生效。但退出原所屬地方律師公會之效力發生在後者,自退出時生效。
主席:第十七條照協商條文通過。
宣讀第十八條。
第十八條 律師有下列情形之一者,應於事實發生之日起一個月內,向律師公會申請退會。未主動申請退會者,律師公會應除去其會員資格:
一、經法務部撤銷、廢止律師證書、停止執行職務或除名。
二、受停止執行職務之懲戒處分,其停止執行職務期間尚未屆滿。
三、擔任中央或地方機關特定臨時職務以外之公務員。但其他法律有特別規定者,不在此限。
律師死亡者,應由律師公會主動除去其會員資格。
主席:第十八條照審查會條文通過。
宣讀第四章章名。
第四章 律師職務之執行
主席:第四章章名照審查會章名通過。
宣讀第十九條。
第十九條 領有律師證書並加入地方律師公會及全國律師聯合會者,得依本法規定於全國執行律師職務。
主席:第十九條照審查會條文通過。
宣讀第二十條。
第二十條 律師於所加入地方律師公會區域外,受委任處理繫屬於法院、檢察署及司法警察機關之法律事務者,應依本法或章程規定,繳納全國或跨區執業費用。
律師於全國或跨區執業之相關程序、應收費用項目、數額、收取方式、公益案件優遇條件及其他相關事項,由全國律師聯合會以章程定之。
律師未依第一項規定繳納全國或跨區執業費用,全國律師聯合會或地方律師公會得依下列方式處理:
一、經催告後,仍未於催告期限內繳納者,律師公會得視違反情節,課予該律師未繳納費用十倍以下之滯納金。
二、其他依全國律師聯合會章程或律師倫理規範所定之處置方式。
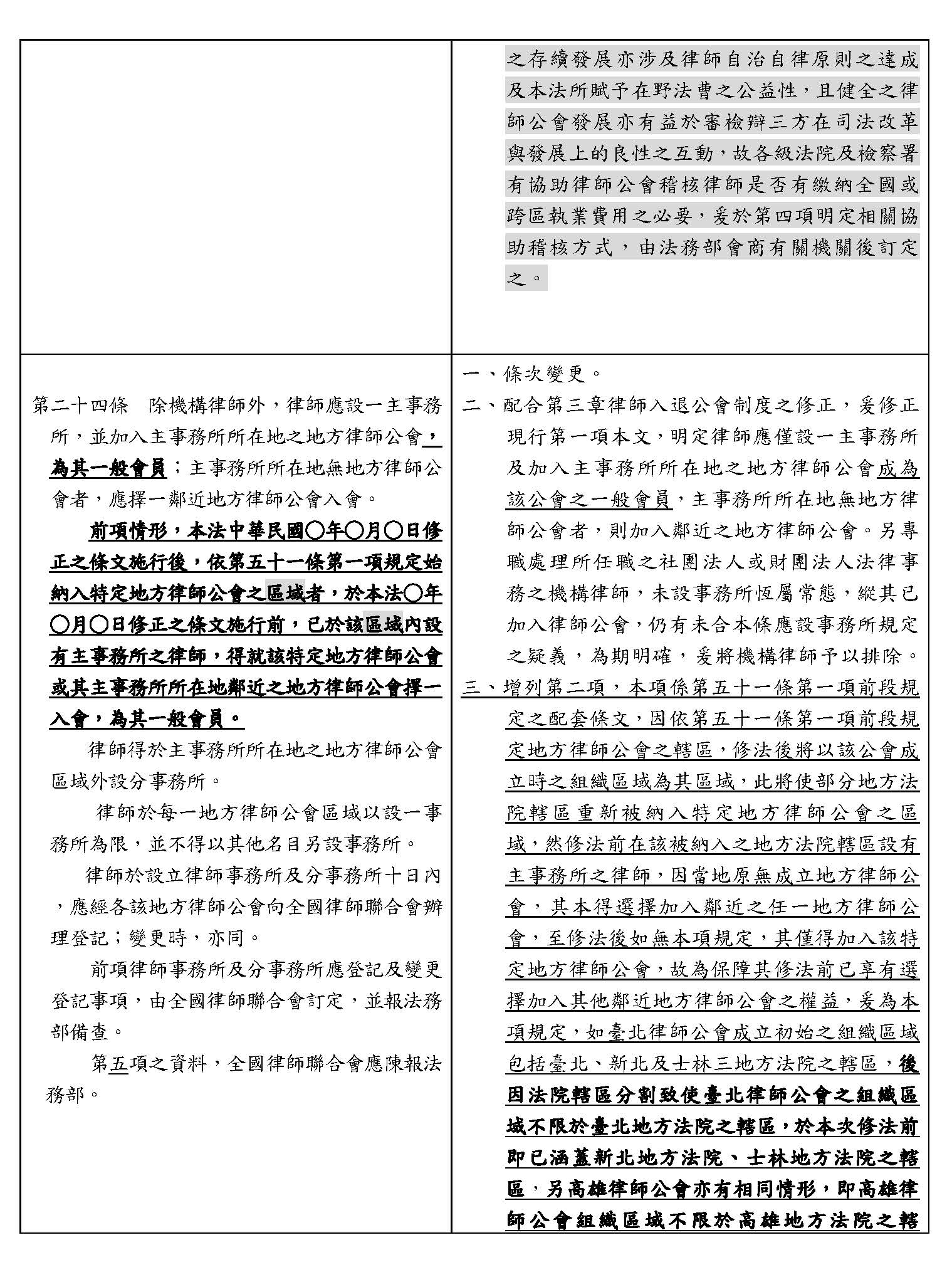
各級法院及檢察署就律師公會稽核第一項應繳納全國或跨區執業費用而未繳納者,應予以協助,其方式由法務部會商司法院、律師公會及相關機關後定之。
主席:第二十條照協商條文通過。
委員周春米等提案第十六條及委員顧立雄等提案第二十一條均不予採納。
委員周春米等提案第三章章名及委員顧立雄等提案第四章章名均不予採納。
宣讀第二十一條。
第二十一條 律師得受當事人之委任,辦理法律事務。
律師得辦理商標、專利、工商登記、土地登記、移民、就業服務及其他依法得代理之事務。
律師辦理前項事務,應遵守有關法令規定。
主席:第二十一條照審查會條文通過。
宣讀第二十二條。
第二十二條 律師執行職務期間,應依規定參加在職進修。
前項進修,由全國律師聯合會或地方律師公會辦理;其實施方式、最低進修時數、科目、收費、補修、違反規定之效果、處理程序及其他相關事項,由全國律師聯合會訂定,並報法務部備查。
律師違反前項關於最低時數或科目之規定,且情節重大者,全國律師聯合會得報請法務部命其停止執行職務;受命停止執行職務者,於完成補修後,得洽請全國律師聯合會報請法務部准其回復執行職務。
律師進修專業領域課程者,得向全國律師聯合會申請核發專業領域進修證明。
前項專業領域之科目、請領之要件、程序、效期、收費及其他相關事項,由全國律師聯合會訂定,並報法務部備查。
主席:第二十二條照審查會條文通過。
宣讀第二十三條。
第二十三條 律師因僱傭關係或委任關係專任於社團法人或財團法人,執行律師業務者,為機構律師。
機構律師應加入任職所在地之地方律師公會;任職所在地無地方律師公會者,應擇一鄰近地方律師公會入會。
主席:第二十三條照審查會條文通過。
委員顧立雄等提案第三章章名不予採納。
宣讀第二十四條。
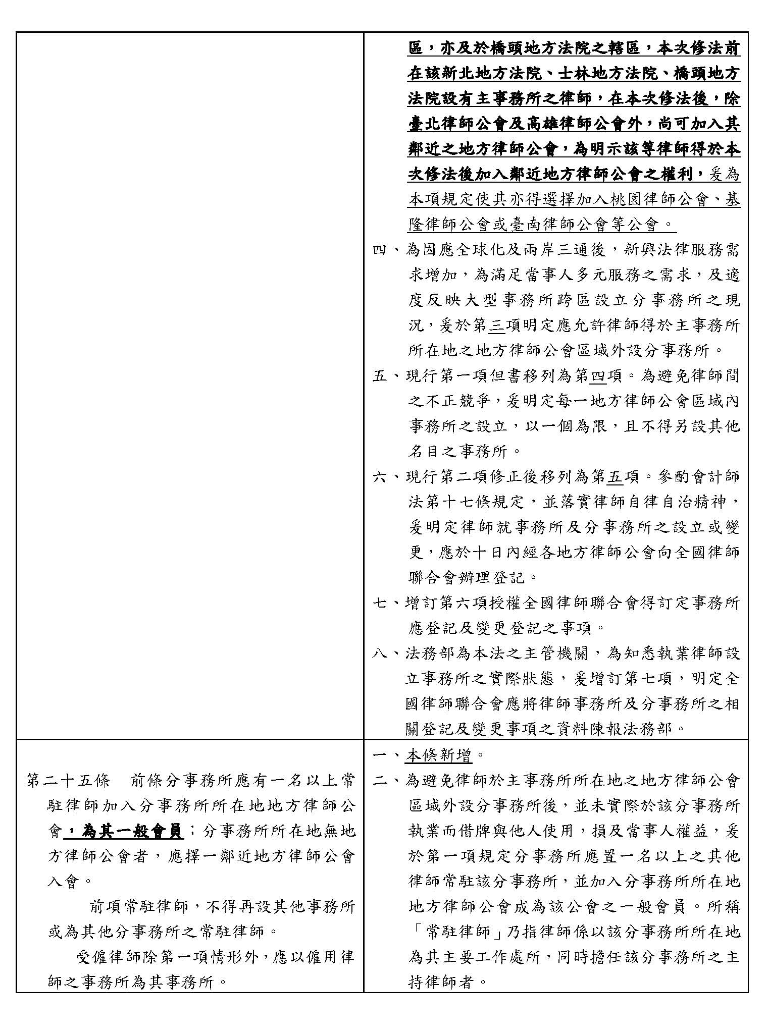
第二十四條 除機構律師外,律師應設一主事務所,並加入主事務所所在地之地方律師公會,為其一般會員;主事務所所在地無地方律師公會者,應擇一鄰近地方律師公會入會。
前項情形,本法中華民國一百零八年十二月十三日修正之條文施行後,依第五十一條第一項規定始納入特定地方律師公會之區域者,於本法一百零八年十二月十三日修正之條文施行前,已於該區域內設有主事務所之律師,得就該特定地方律師公會或其主事務所所在地鄰近之地方律師公會擇一入會,為其一般會員。
律師得於主事務所所在地之地方律師公會區域外設分事務所。
律師於每一地方律師公會區域以設一事務所為限,並不得以其他名目另設事務所。
律師於設立律師事務所及分事務所十日內,應經各該地方律師公會向全國律師聯合會辦理登記;變更時,亦同。
前項律師事務所及分事務所應登記及變更登記事項,由全國律師聯合會訂定,並報法務部備查。
第五項之資料,全國律師聯合會應陳報法務部。
主席:第二十四條照協商條文通過。
宣讀第二十五條。
第二十五條 前條分事務所應有一名以上常駐律師加入分事務所所在地地方律師公會,為其一般會員;分事務所所在地無地方律師公會者,應擇一鄰近地方律師公會入會。
前項常駐律師,不得再設其他事務所或為其他分事務所之常駐律師。
受僱律師除第一項情形外,應以僱用律師之事務所為其事務所。
主席:第二十五條照協商條文通過。
宣讀第二十六條。
第二十六條 對律師應為之送達,除律師另陳明收受送達之處所外,應向主事務所行之。
主席:第二十六條照審查會條文通過。
宣讀第二十七條。
第二十七條 全國律師聯合會及各地方律師公會,應置個人會員名簿,載明下列事項:
一、姓名、性別、出生年月日、身分證明文件編號及戶籍地址。
二、律師證書字號。
三、學歷及經歷。
四、主事務所或機構律師任職法人之名稱、地址、電子郵件信箱及電話。
五、加入律師公會年月日。
六、曾否受過懲戒。
前項會員名簿,除律師之出生月日、身分證明文件編號、戶籍地址外,全國律師聯合會及各地方律師公會應利用電信網路或其他方式提供公眾閱覽。
全國律師聯合會應置團體會員名簿,載明下列事項:
一、名稱及會址。
二、代表人。
主席:第二十七條照審查會條文通過。
宣讀第二十八條。
第二十八條 司法人員自離職之日起三年內,不得在其離職前三年內曾任職務之法院或檢察署執行律師職務。但其因停職、休職或調職等原因離開上開法院或檢察署已滿三年者,不在此限。
主席:第二十八條照審查會條文通過。
宣讀第二十九條。
第二十九條 律師與法院院長有配偶、五親等內血親或三親等內姻親之關係者,不得在該法院辦理訴訟事件。
律師與檢察署檢察長有前項之親屬關係者,不得在該檢察署及對應配置之法院辦理刑事訴訟案件及以檢察署或檢察官為當事人或參加人之民事事件。
律師與辦理案件之法官、檢察官、司法事務官、檢察事務官、司法警察官或司法警察有第一項之親屬關係且受委任在後者,應行迴避。
主席:第二十九條照審查會條文通過。
宣讀第五章。
第五章 律師之權利及義務
主席:第五章照審查會章名通過。
宣讀第三十條。
第三十條 律師非經釋明有正當理由,不得辭任法院或檢察官依法指定之職務。
主席:第三十條照審查會條文通過。
委員顧立雄等提案第四十條及委員尤美女等提案第二十二條之一均不予採納。
宣讀第三十一條。
第三十一條 律師為他人辦理法律事務,應探究案情,蒐集證據。
主席:第三十一條照審查會條文通過。
宣讀第三十二條。
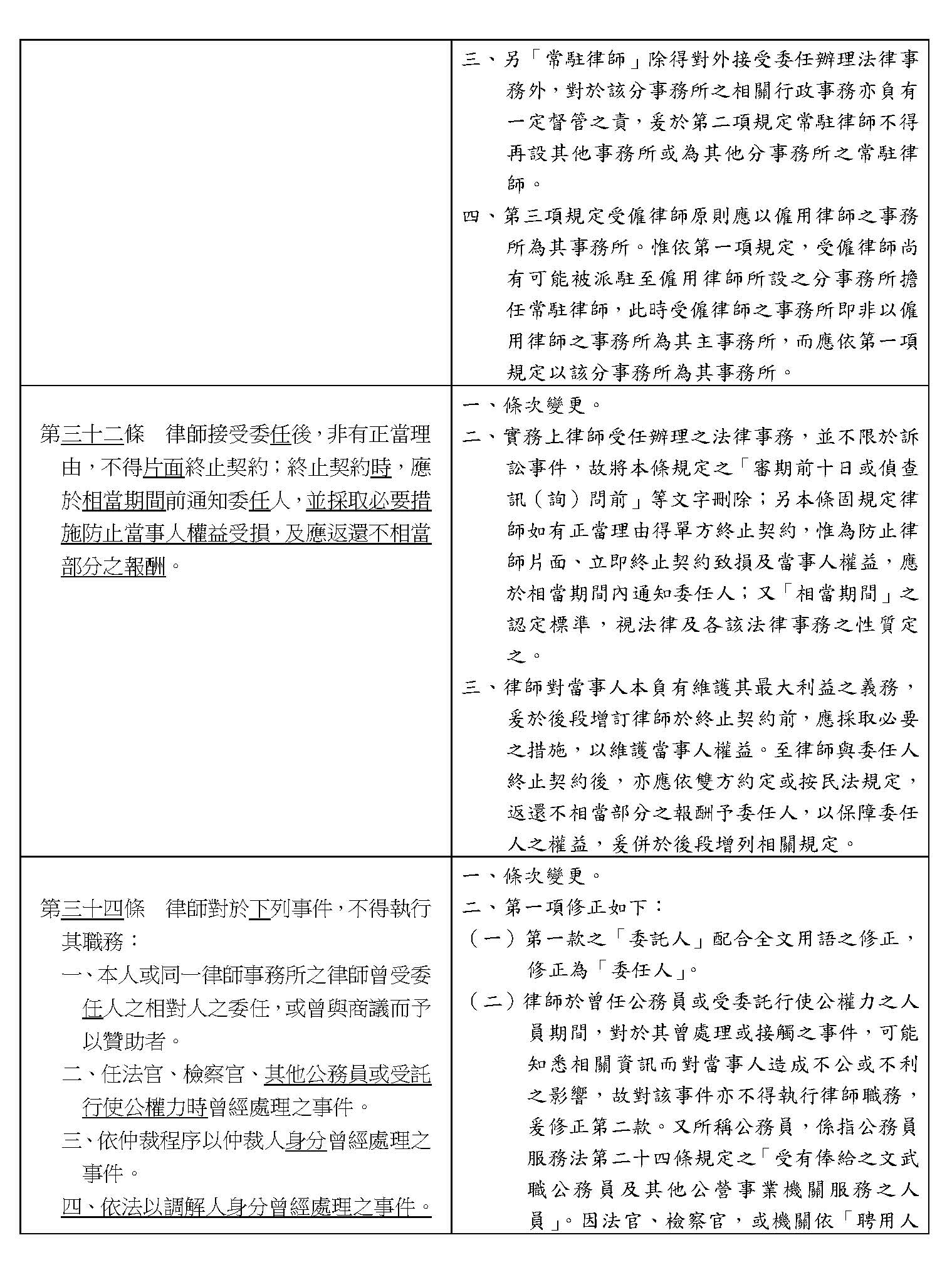
第三十二條 律師接受委任後,非有正當理由,不得片面終止契約;終止契約時,應於相當期間前通知委任人,並採取必要措施防止當事人權益受損,及應返還不相當部分之報酬。
主席:第三十二條照行政院提案條文通過。
宣讀第三十三條。
第三十三條 律師如因懈怠或疏忽,致其委任人或當事人受損害者,應負賠償之責。
主席:第三十三條照審查會條文通過。
宣讀第三十四條。
第三十四條 律師對於下列事件,不得執行其職務:
一、本人或同一律師事務所之律師曾受委任人之相對人之委任,或曾與商議而予以贊助者。
二、任法官、檢察官、其他公務員或受託行使公權力時曾經處理之事件。
三、依仲裁程序以仲裁人身分曾經處理之事件。
四、依法以調解人身分曾經處理之事件。
五、依法以家事事件程序監理人身分曾經處理之事件。
前項第一款事件,律師經利益受影響之當事人全體書面同意,仍得受任之。
當事人之請求如係違法或其他職務上所不應為之行為,律師應拒絕之。
主席:第三十四條照行政院提案條文通過。
宣讀第三十五條。
第三十五條 律師在法庭或偵查中依法執行職務,應受尊重。
律師在法庭或偵查中執行職務時,應遵守法庭或偵查庭之秩序。
主席:第三十五條照審查會條文通過。
宣讀第三十六條。
第三十六條 律師有保守其職務上所知悉秘密之權利及義務。但法律另有規定者,不在此限。
主席:第三十六條照審查會條文通過。
宣讀第三十七條。
第三十七條 律師應參與法律扶助、平民法律服務或其他社會公益活動。
前項律師參與社會公益活動之種類、最低時數、方式、違反規定之處理程序及其他相關事項,由全國律師聯合會徵詢法務部及各地方律師公會意見後訂定之,並報法務部備查。
主席:第三十七條照審查會條文通過。
宣讀第三十八條。
第三十八條 律師對於委任人、法院、檢察機關或司法警察機關,不得有矇蔽或欺誘之行為。
主席:第三十八條照審查會條文通過。
宣讀第三十九條。
第三十九條 律師不得有足以損害律師名譽或信用之行為。
主席:第三十九條照審查會條文通過。
宣讀第四十條。
第四十條 律師不得挑唆訴訟,或以誇大不實、不正當之方法推展業務。
前項推展業務之限制,於律師倫理規範中定之。
主席:第四十條照審查會條文通過。
宣讀第四十一條。
第四十一條 律師不得兼任公務員。但擔任中央或地方機關特定之臨時職務或其他法律有特別規定者,不在此限。
主席:第四十一條照審查會條文通過。
宣讀第四十二條。
第四十二條 律師擔任中央或地方各級民意代表者,不得執行律師職務。
主席:第四十二條照審查會條文通過。
宣讀第四十三條。
第四十三條 律師不得從事有辱律師尊嚴或名譽之行業。
律師對於受委任、指定或囑託之事件,不得有不正當之行為或違反其職務上應盡之義務。
主席:第四十三條照審查會條文通過。
委員顧立雄等提案第五十二條不予採納。
宣讀第四十四條。
第四十四條 律師不得與司法人員及司法警察官、司法警察為不正當之往還酬應。
主席:第四十四條照審查會條文通過。
宣讀第四十五條。
第四十五條 律師不得利用職務上之機會,直接或間接受讓當事人間系爭之權利或標的。
主席:第四十五條照審查會條文通過。
宣讀第四十六條。
第四十六條 律師不得代當事人為顯無理由之起訴、上訴、抗告或其他濫行訴訟之行為。
主席:第四十六條照審查會條文通過。
宣讀第四十七條。
第四十七條 律師應向委任人明示其收取酬金之計算方法及數額。
主席:第四十七條照審查會條文通過。
宣讀第六章章名。
第六章 律師事務所
主席:第六章章名照審查會章名通過。
宣讀第四十八條。
第四十八條 律師事務所之型態分下列四種:
一、獨資律師或法律事務所。
二、合署律師或法律事務所。
三、合夥律師或法律事務所。
四、法人律師或法律事務所。
前項第一款稱獨資律師或法律事務所,指單一律師設立之律師事務所。
第一項第二款稱合署律師或法律事務所,指二人以上律師合用辦公處所及事務所名稱,個別承接業務,且個別承擔責任之事務所。
第一項第三款稱合夥律師或法律事務所,指二人以上律師,依民法合夥之規定,就業務之執行負連帶責任之事務所。
第一項第四款之法人律師或法律事務所,另以法律定之。
主席:第四十八條照審查會條文通過。
宣讀第四十九條。
第四十九條 獨資及合署之律師或法律事務所使用之名稱或標示,足以使他人誤認為合夥律師或法律事務所者,事務所全體律師應依民法合夥之規定,就業務之執行負連帶責任。
主席:第四十九條照審查會條文通過。
宣讀第五十條。
第五十條 合夥律師或法律事務所應向全國律師聯合會申報合夥人姓名;合夥人有變更時,亦同。
全國律師聯合會應就前項申報事項為適當之揭露。
主席:第五十條照審查會條文通過。
宣讀第七章章名。
第七章 公會
主席:第七章章名照審查會章名通過。
宣讀第一節節名。
第一節 地方律師公會
主席:第一節節名照審查會節名通過。
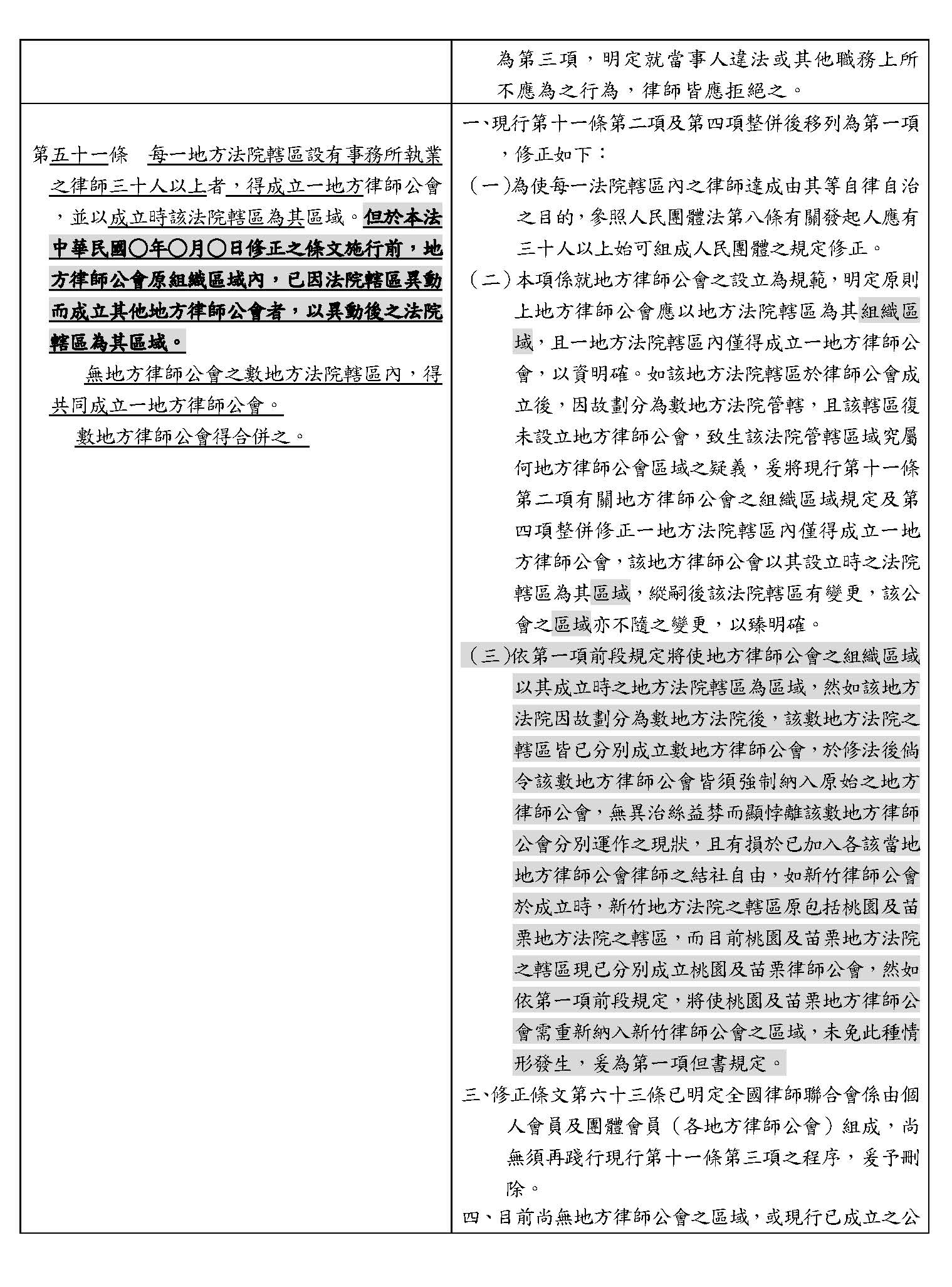
宣讀第五十一條。
第五十一條 每一地方法院轄區設有事務所執業之律師三十人以上者,得成立一地方律師公會,並以成立時該法院轄區為其區域。但於本法中華民國一百零八年十二月十三日修正之條文施行前,地方律師公會原組織區域內,已因法院轄區異動而成立其他地方律師公會者,以異動後之法院轄區為其區域。
無地方律師公會之數地方法院轄區內,得共同成立一地方律師公會。
數地方律師公會得合併之。
主席:第五十一條照協商條文通過。
委員周春米等提案第二節節名不予採納。
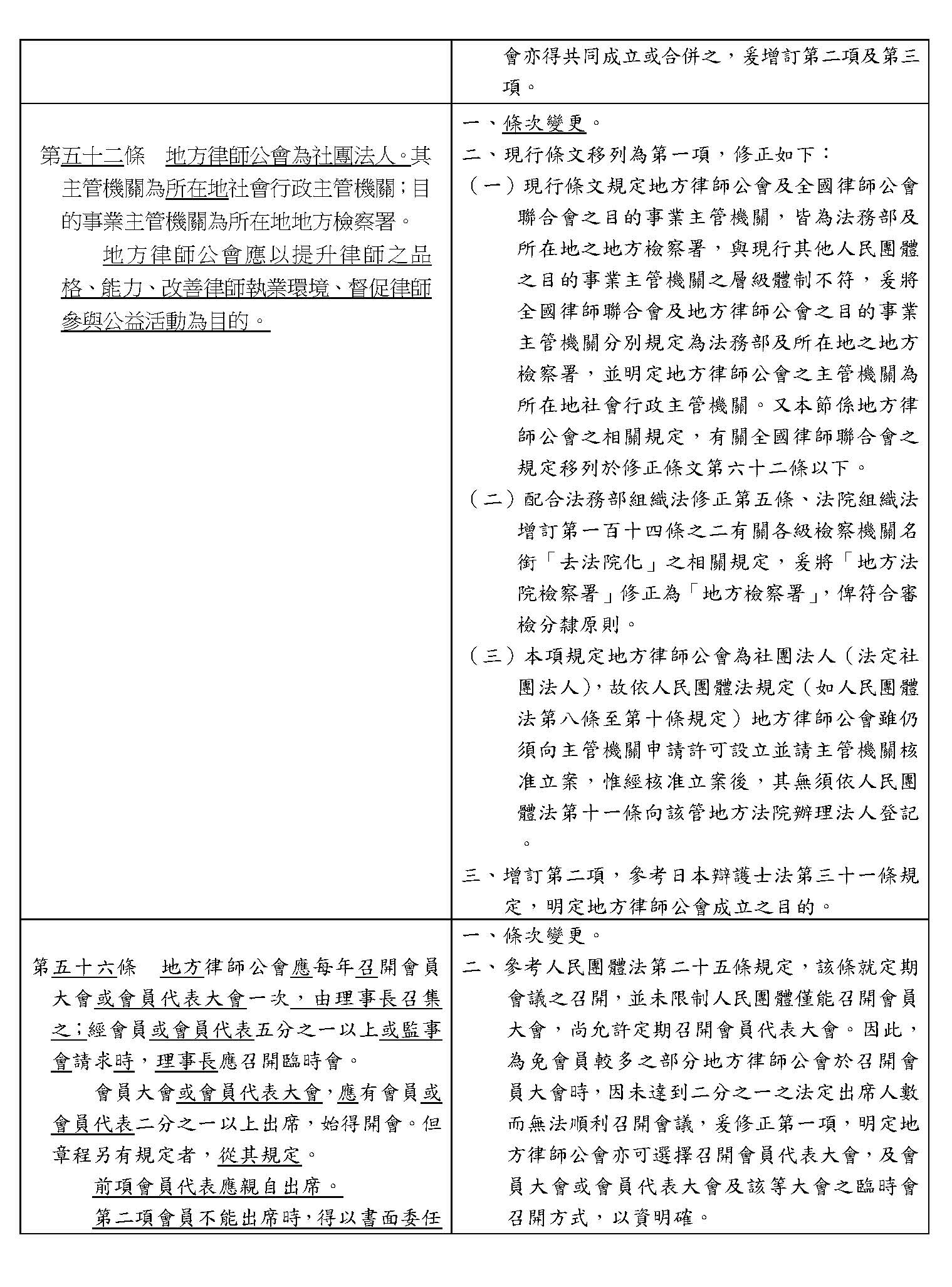
宣讀第五十二條。
第五十二條 地方律師公會為社團法人。其主管機關為所在地社會行政主管機關;目的事業主管機關為所在地地方檢察署。
地方律師公會應以提升律師之品格、能力、改善律師執業環境、督促律師參與公益活動為目的。
主席:第五十二條照行政院提案條文通過。
宣讀第五十三條。
第五十三條 地方律師公會應置理事三人至二十一人、監事三人至七人,由會員或會員代表中選舉之。
主席:第五十三條照審查會條文通過。
宣讀第五十四條。
第五十四條 地方律師公會之會員大會或會員代表大會掌理下列事項:
一、預算之決議及決算之承認。
二、章程之訂定及修正。
三、會員大會或會員代表大會議事規則之訂定及修正。
四、重大財產處分之議決。
五、公會解散之議決。
六、章程所定其他事項。
主席:第五十四條照審查會條文通過。
委員周春米等提案第五十一條不予採納。
宣讀第五十五條。
第五十五條 地方律師公會以理事長為代表人。
理事長因故無法執行職務時,由副理事長代理;無副理事長或副理事長無法執行職務時,置有常務理事者,應由理事長指定常務理事一人代理,無常務理事者,應由理事長指定理事一人代理;理事長未指定或不能指定時,由常務理事或理事互推一人代理。
主席:第五十五條照審查會條文通過。
宣讀第五十六條。
第五十六條 地方律師公會應每年召開會員大會或會員代表大會一次,由理事長召集之;經會員或會員代表五分之一以上或監事會請求時,理事長應召開臨時會。
會員大會或會員代表大會,應有會員或會員代表二分之一以上出席,始得開會。但章程另有規定者,從其規定。
前項會員代表應親自出席。
第二項會員不能出席時,得以書面委任其他會員代理。但委任出席人數,不得超過該次會議親自出席人數之三分之一,且每一會員以受一人委任為限。
章程所定開會之應出席人數低於會員二分之一者,會員應親自出席。
會員大會或會員代表大會之決議,應以較多數之同意行之。但下列事項應有出席人數三分之二以上同意行之:
一、章程之訂定及修正。
二、會員或會員代表資格之除名。
三、理事長、副理事長、常務理事、理事、常務監事、監事及監事會召集人之罷免。
四、重大財產之處分。
五、公會之解散。
六、其他與會員權利義務有關之重大事項。
主席:第五十六條照協商條文通過。
宣讀第五十七條。
第五十七條 地方律師公會應訂定章程,報請所在地地方檢察署、所在地社會行政主管機關及全國律師聯合會備查;章程有變更時,亦同。
主席:第五十七條照審查會條文通過。
宣讀第五十八條。
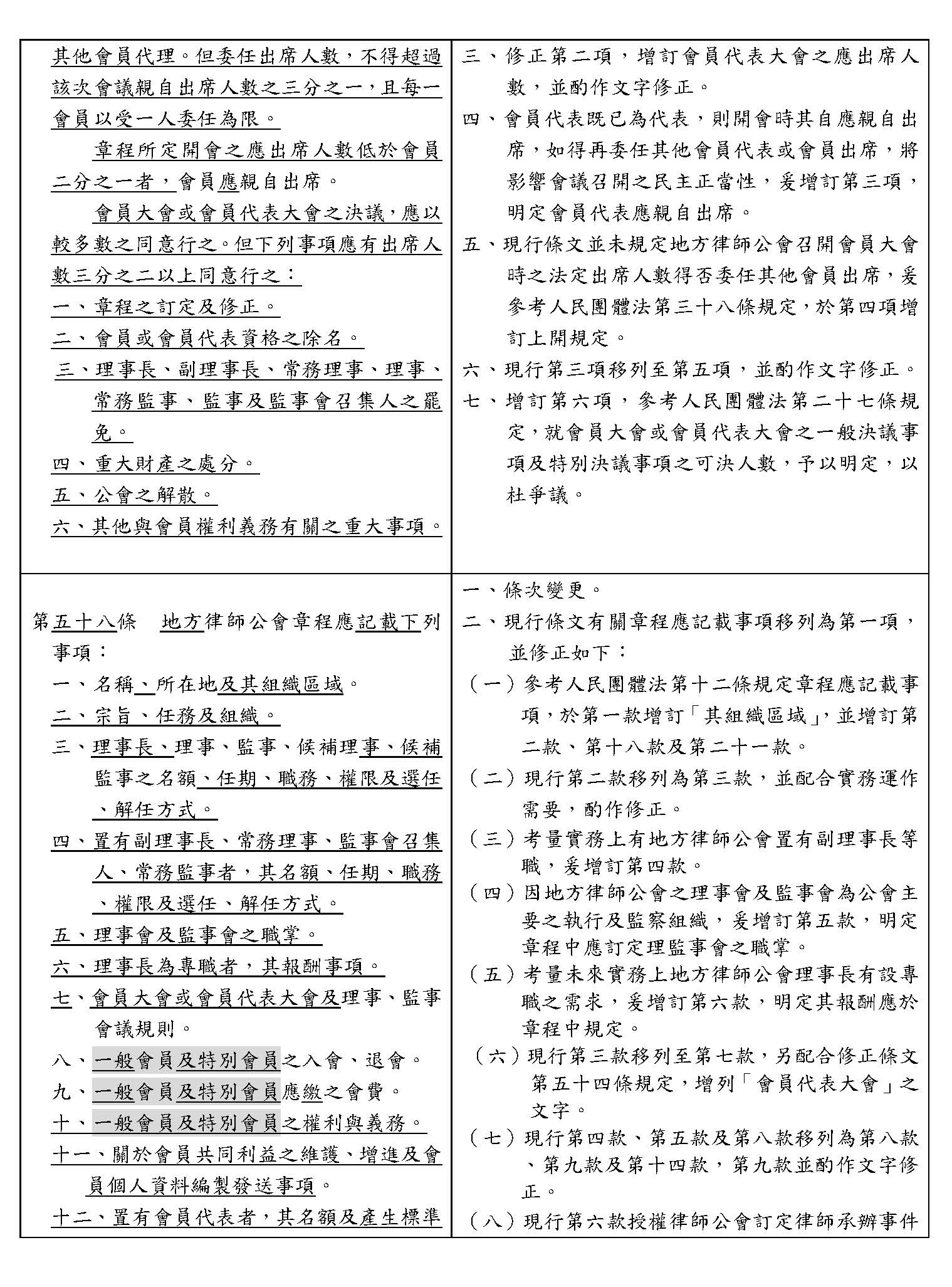
第五十八條 地方律師公會章程應記載下列事項:
一、名稱、所在地及其組織區域。
二、宗旨、任務及組織。
三、理事長、理事、監事、候補理事、候補監事之名額、任期、職務、權限及選任、解任方式。
四、置有副理事長、常務理事、監事會召集人、常務監事者,其名額、任期、職務、權限及選任、解任方式。
五、理事會及監事會之職掌。
六、理事長為專職者,其報酬事項。
七、會員大會或會員代表大會及理事、監事會議規則。
八、一般會員及特別會員之入會、退會。
九、一般會員及特別會員應繳之會費。
十、一般會員及特別會員之權利與義務。
十一、關於會員共同利益之維護、增進及會員個人資料編製發送事項。
十二、置有會員代表者,其名額及產生標準。
十三、律師倫理之遵行事項及方法。
十四、開會及會議事項之通知方法。
十五、法律扶助、平民法律服務及其他社會公益活動之實施事項。
十六、律師在職進修之事項。
十七、律師之保險及福利有關事項。
十八、經費及會計。
十九、收支決算、現金出納、資產負債及財產目錄之公開方式。
二十、重大財產處分之程序。
二十一、章程修改之程序。
前項章程內容牴觸依法應由全國律師聯合會章程訂定且需全國一致適用者,無效。
主席:第五十八條照協商條文通過。
宣讀第五十九條。
第五十九條 地方律師公會舉行會員大會、會員代表大會及理事、監事會議時,應陳報所在地社會行政主管機關及地方檢察署。
主席:第五十九條照審查會條文通過。
宣讀第六十條。
第六十條 地方律師公會有違反法令、章程或妨害公益情事者,所在地社會行政主管機關得予警告、撤銷其決議、命其停止業務之一部或全部,並限期改善;屆期未改善或情節重大者,得為下列之處分:
一、撤免其職員。
二、限期整理。
三、解散。
前項警告及撤銷決議之處分,所在地地方檢察署報經法務部核准後,亦得為之。
主席:第六十條照審查會條文通過。
委員周春米等提案第五十八條不予採納。
宣讀第六十一條。
第六十一條 地方律師公會應將下列資料,陳報所在地之社會行政主管機關及所在地之地方檢察署:
一、會員名簿或會員代表名冊及會員入會、退會資料。
二、會員大會或會員代表大會及理事、監事會議紀錄。
三、章程、選任職員簡歷冊。
前項第一款資料應陳報全國律師聯合會。
主席:第六十一條照審查會條文通過。
宣讀第二節節名。
第二節 全國律師聯合會
主席:第二節節名照審查會節名通過。
宣讀第六十二條。
第六十二條 全國律師聯合會為社團法人。其主管機關為中央社會行政主管機關;目的事業主管機關為法務部。
全國律師聯合會應以促進法治社會發展、改善律師執業環境、落實律師自律自治、培育律師人才、提升律師服務品質及保障人權為目的。
主席:第六十二條照審查會條文通過。
宣讀第六十三條。
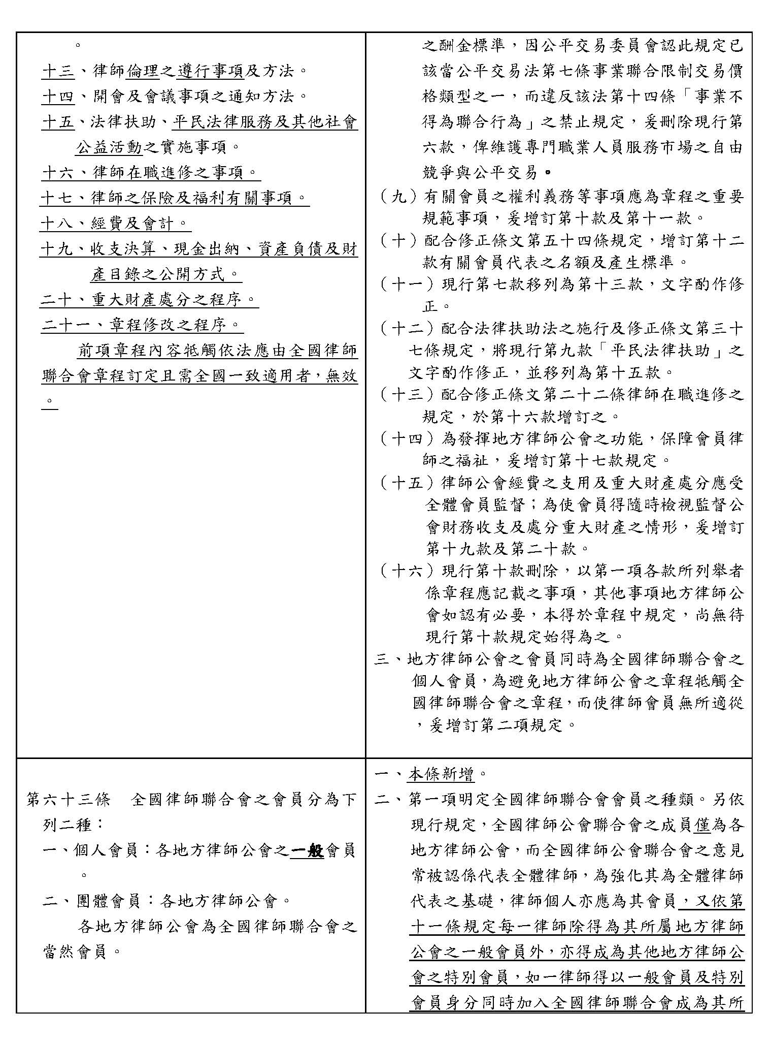
第六十三條 全國律師聯合會之會員分為下列二種:
一、個人會員:各地方律師公會之一般會員。
二、團體會員:各地方律師公會。
各地方律師公會為全國律師聯合會之當然會員。
主席:第六十三條照協商條文通過。
宣讀第六十四條。
第六十四條 全國律師聯合會應設理事會、監事會,除依第一百四十二條規定選出之當屆外,其名額及組成如下:
一、理事會:理事三十七人至四十五人,其中一人為理事長、二人為副理事長。除由各地方律師公會理事長兼任當然理事外,理事長、副理事長及其餘理事由個人會員以通訊或電子投票方式直接選舉之。
二、監事會:監事十一人至十五人。由個人會員以通訊或電子投票方式直接選舉之。
前項理事、監事任期最長不得逾三年,連選得連任一次。
地方律師公會理事長如為該地方律師公會之特別會員,該地方律師公會理事、監事聯席會議應另推派具一般會員身分之理事兼任第一項第一款之當然理事。
全國律師聯合會得置常務理事。常務理事之名額不超過理事名額三分之一,除理事長、副理事長為當然常務理事外,其餘名額由第一項理事互選之。
全國律師聯合會得置常務監事。常務監事之名額不超過監事名額三分之一,由第一項監事互選之;常務監事三人以上時,應互選一人為監事會召集人。
理事長、副理事長、常務理事、理事、監事會召集人、常務監事、監事之名額、選任及解任方式,除依第一百四十二條規定選出之當屆外,由全國律師聯合會以章程定之。
主席:第六十四條照協商條文通過。
宣讀第六十五條。
第六十五條 全國律師聯合會會員代表大會掌理下列事項:
一、預算之決議及決算之承認。
二、章程之訂定及修正。
三、律師倫理規範之訂定及修正。
四、會員代表大會議事規則之訂定及修正。
五、重大財產處分之議決。
六、公會解散之議決。
七、章程所定其他事項。
主席:第六十五條照審查會條文通過。
宣讀第六十六條。
第六十六條 全國律師聯合會以理事長為代表人。
理事長因故無法執行職務時,由副理事長代理;副理事長無法執行職務時,置有常務理事者,應由理事長指定常務理事一人代理,無常務理事者,應由理事長指定理事一人代理;理事長未指定或不能指定時,由常務理事或理事互推一人代理。
主席:第六十六條照審查會條文通過。
宣讀第六十七條。
第六十七條 全國律師聯合會應每年召開會員代表大會一次,由理事長召集之;經會員代表五分之一以上或監事會請求時,理事長應召開臨時會。
會員代表大會應出席者如下:
一、當然會員代表:由全體理事、監事兼任。
二、個人會員代表:由全體個人會員以通訊或電子投票方式直接選舉之,其任期最長為三年,連選得連任;其名額、任期、選任及解任方式,除依第一百四十二條規定選出之當屆外,由全國律師聯合會以章程定之。
三、團體會員代表:由各地方律師公會理事、監事聯席會議推派其一般會員擔任,並得隨時改派之;其名額由全國律師聯合會以章程定之。
會員代表大會應出席之人數及決議事項,準用第五十六條第二項、第三項及第六項規定。
主席:第六十七條照協商條文通過。
宣讀第六十八條。
第六十八條 全國律師聯合會應將其章程,報請法務部及中央社會行政主管機關備查;章程變更時,亦同。
全國律師聯合會應訂定律師倫理規範,經會員代表大會通過後,報法務部備查。
主席:第六十八條照審查會條文通過。
宣讀第六十九條。
第六十九條 全國律師聯合會章程應記載下列事項:
一、名稱及所在地。
二、宗旨、任務及組織。
三、理事長、副理事長、理事、監事、候補理事、候補監事之名額、任期、職務、權限及選任、解任方式。
四、置有常務理事、監事會召集人、常務監事者,其名額、任期、職務、權限及選任、解任方式。
五、團體會員代表之名額。
六、理事會及監事會之職掌。
七、理事長為專職者,其報酬事項。
八、會員代表大會及理事、監事會議規則。
九、個人會員之入會、退會。
十、會員應繳之會費。
十一、會員之權利與義務。
十二、關於會員共同利益之維護、增進及會員個人資料編製發送事項。
十三、律師於全國或跨區執業之相關程序、應收費用項目、數額、收取方式、公益案件優遇條件等相關事項。
十四、對於各地方律師公會之會務協助及經費挹助之方式。
十五、律師倫理之遵行事項及方法。
十六、開會及會議事項之通知方法。
十七、法律扶助、平民法律服務及其他社會公益活動之實施事項。
十八、律師在職進修之事項。
十九、律師之保險及福利有關事項。
二十、經費及會計。
二十一、收支決算、現金出納、資產負債及財產目錄之公開方式。
二十二、重大財產處分之程序。
二十三、章程修改之程序。
前項第十四款所記載經費挹助方式,應考量各地方律師公會之財務狀況,及其一般會員、特別會員及跨區執業律師之人數,使其得以維持有效運作。
主席:第六十九條照協商條文通過。
宣讀第七十條。
第七十條 全國律師聯合會舉行會員代表大會及理事、監事會議時,應陳報中央社會行政主管機關及法務部。
主席:第七十條照審查會條文通過。
宣讀第七十一條。
第七十一條 全國律師聯合會有違反法令、章程或妨害公益情事者,中央社會行政主管機關得予警告、撤銷其決議、命其停止業務之一部或全部,並限期令其改善;屆期未改善或情節重大者,得為下列之處分:
一、撤免其職員。
二、限期整理。
三、解散。
前項警告及撤銷決議之處分,法務部亦得為之。
主席:第七十一條照審查會條文通過。
宣讀第七十二條。
第七十二條 全國律師聯合會應將下列資料,陳報中央社會行政主管機關及法務部:
一、會員名簿及會員之入會、退會資料。
二、會員代表大會及理事、監事會議紀錄。
三、章程、選任職員簡歷冊。
主席:第七十二條照審查會條文通過。
宣讀第八章章名。
第八章 律師之懲戒
主席:第八章章名照審查會章名通過。
宣讀第一節節名。
第一節 總則
主席:第一節節名照審查會節名通過。
宣讀第七十三條。
第七十三條 律師有下列情事之一者,應付懲戒:
一、違反第二十四條第三項、第二十五條第一項、第二項、第二十八條、第二十九條、第三十二條、第三十四條、第三十八條、第四十條第一項、第四十一條、第四十二條、第四十四條至第四十七條規定。
二、犯罪行為經判刑確定。但因過失犯罪,不在此限。
三、違反第二十一條第三項、第二十四條第四項、第三十條、第三十一條、第三十五條第二項、第三十六條、第三十九條、第四十三條或違背律師倫理規範,情節重大。
主席:第七十三條照協商條文通過。
委員許毓仁等提案第三十九條之一不予採納。
宣讀第七十四條。
第七十四條 律師有第七條所定情形者,律師懲戒委員會得命其停止執行職務,並應將停止執行職務決定書送司法院、法務部、受懲戒律師所屬地方律師公會及全國律師聯合會。
律師有前項停止執行職務情形,所涉案件經宣判、改判無罪或非屬第七條所定之罪者,得向律師懲戒委員會聲請准其回復執行職務。
律師未依前項規定回復執行職務者,自所涉案件判決確定時起,停止執行職務之決定失其效力;其屬有罪判決確定者,應依前條第二款規定處理。
主席:第七十四條照審查會條文通過。
宣讀第七十五條。
第七十五條 律師涉及違反律師倫理規範案件,經所屬地方律師公會審議後,為移付懲戒以外處置,或不予處置者,受處置之律師或請求處置人得於處理結果送達二十日內,向全國律師聯合會申覆之。
全國律師聯合會為處理前項申覆案件,應設律師倫理風紀委員會,置主任委員一人,其中三分之一以上委員應由現非屬執業律師之社會公正人士擔任。
前項律師倫理風紀委員會就申覆案件,依其調查結果得為移付懲戒、維持原處置、另為處置或不予處置之決議。
第二項委員會之委員人數、資格、遴選方式、任期、主任委員之產生、組織運作、申覆程序、決議及其他相關事項,由全國律師聯合會訂定,並報法務部備查。
主席:第七十五條照審查會條文通過。
宣讀第七十六條。
第七十六條 律師應付懲戒或有第七條所定情形者,除法律另有規定外,由下列機關、團體移付律師懲戒委員會處理:
一、高等檢察署以下各級檢察署及其檢察分署對在其轄區執行職務之律師為之。
二、地方律師公會就所屬會員依會員大會、會員代表大會或理事監事聯席會議決議為之。
三、全國律師聯合會就所屬個人會員依律師倫理風紀委員會決議為之。
律師因辦理第二十一條第二項事務應付懲戒者,中央主管機關就其主管業務範圍,於必要時,得逕行移付律師懲戒委員會處理。
主席:第七十六條照審查會條文通過。
宣讀第七十七條。
第七十七條 移送懲戒之機關、團體應提出移送理由書及其繕本。
前項移送理由書,應記載被付懲戒律師之姓名、性別、出生年月日、身分證明文件編號、住居所、應付懲戒之事實及理由。
移送懲戒之機關、團體為提出第一項移送理由書,得依職權調查證據,並得函詢法院、檢察署或其他機關。有詢問被申訴律師之必要時,得通知其到場,並作成筆錄。
主席:第七十七條照審查會條文通過。
宣讀第七十八條。
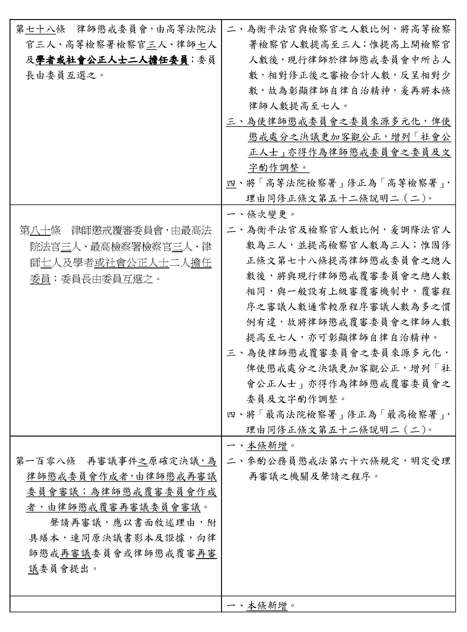
第七十八條 律師懲戒委員會,由高等法院法官三人、高等檢察署檢察官三人、律師七人及學者或社會公正人士二人擔任委員;委員長由委員互選之。
主席:第七十八條照協商條文通過。
宣讀第七十九條。
第七十九條 被付懲戒律師或原移送懲戒機關、團體,對於律師懲戒委員會之決議不服者,得向律師懲戒覆審委員會請求覆審。
主席:第七十九條照審查會條文通過。
宣讀第八十條。
第八十條 律師懲戒覆審委員會,由最高法院法官三人、最高檢察署檢察官三人、律師七人及學者或社會公正人士二人擔任委員;委員長由委員互選之。
主席:第八十條照行政院提案條文通過。
宣讀第八十一條。
第八十一條 律師懲戒委員會及律師懲戒覆審委員會之委員,有下列情形之一者,應自行迴避,不得執行職務:
一、為被付懲戒律師應付懲戒行為之被害人。
二、現為或曾為被付懲戒律師或其被害人之配偶、八親等內之血親、五親等內之姻親或家長、家屬。
三、與被付懲戒律師或其被害人訂有婚約。
四、現為或曾為被付懲戒律師或其被害人之法定代理人。
五、曾於訴願、訴願先行程序或訴訟程序中,為被付懲戒律師之代理人、辯護人或輔佐人。
六、曾參與該懲戒事件相牽涉之裁判、移送懲戒相關程序。
七、其他有事實足認其執行職務有偏頗之虞。
主席:第八十一條照審查會條文通過。
宣讀第八十二條。
第八十二條 律師懲戒委員會及律師懲戒覆審委員會之委員有前條情形而不自行迴避者,被付懲戒律師或原移送懲戒機關、團體得聲請迴避。
律師懲戒委員會及律師懲戒覆審委員會,如認委員有應自行迴避之原因者,應依職權為迴避之決定。
主席:第八十二條照審查會條文通過。
宣讀第八十三條。
第八十三條 委員迴避之聲請,由律師懲戒委員會或律師懲戒覆審委員會決定之。被聲請迴避之委員,不得參與決定。
被聲請迴避之委員,認該聲請有理由者,不待決定,應即迴避。
主席:第八十三條照審查會條文通過。
宣讀第八十四條。
第八十四條 律師懲戒委員會及律師懲戒覆審委員會之組織及審議細則,由法務部徵詢全國律師聯合會意見後擬訂,報請行政院會同司法院核定之。
主席:第八十四條照審查會條文通過。
宣讀第二節節名。
第二節 審議程序
主席:第二節節名照審查會節名通過。
宣讀第八十五條。
第八十五條 律師懲戒委員會受理懲戒事件,應將移送理由書繕本送達被付懲戒律師。被付懲戒律師應於收受後二十日內提出申辯書,其不遵限提出者,於懲戒程序之進行不生影響。
移送機關、團體、被付懲戒律師及其代理人,得聲請閱覽及抄錄卷證。但有依法保密之必要或涉及第三人隱私、業務秘密者,律師懲戒委員會得拒絕或限制之。
主席:第八十五條照審查會條文通過。
宣讀第八十六條。
第八十六條 同一事件,在刑事偵查或審判中,不停止懲戒程序。但懲戒處分應以犯罪是否成立為斷,律師懲戒委員會認有必要時,得於刑事判決確定前,停止懲戒程序。
主席:第八十六條照審查會條文通過。
宣讀第八十七條。
第八十七條 律師懲戒委員會應依職權調查證據,並得囑託地方法院或其他機關調查之。有詢問被付懲戒律師之必要時,得通知其到會,並作成筆錄。
前項職權調查證據,委員長得指派委員一人至三人為之。
第一項規定之受託法院或機關應將調查情形以書面答復,並應附具調查筆錄及相關資料。
主席:第八十七條照審查會條文通過。
宣讀第八十八條。
第八十八條 律師懲戒委員會所為詢問及調查,均不公開。但被付懲戒律師聲請公開並經許可者,不在此限。
前項規定,於前條囑託地方法院或其他機關調查證據時,適用之。
主席:第八十八條照審查會條文通過。
宣讀第八十九條。
第八十九條 律師懲戒委員會應於受理懲戒事件後三個月內完成審議,必要時得延長至六個月。
律師懲戒委員會開會審議時,應通知被付懲戒律師到場陳述意見。被付懲戒律師無正當理由不到場者,得不待其陳述逕行審議。
前項到場陳述意見,被付懲戒律師得委任律師為之。
主席:第八十九條照審查會條文通過。
宣讀第九十條。
第九十條 被付懲戒律師有第七十三條情事之一者,應為懲戒處分之決議;其證據不足或無第七十三條情事者,應為不受懲戒之決議。
主席:第九十條照審查會條文通過。
宣讀第九十一條。
第九十一條 懲戒案件有下列情形之一者,應為免議之決議:
一、同一行為,已受律師懲戒委員會之懲戒處分確定。
二、已逾第一百零二條規定之懲戒權行使期間。
主席:第九十一條照審查會條文通過。
宣讀第九十二條。
第九十二條 懲戒案件有下列情形之一者,應為不受理之決議:
一、移付懲戒之程序違背規定不能補正或經通知補正逾期不補正。
二、被付懲戒律師死亡。
主席:第九十二條照審查會條文通過。
宣讀第九十三條。
第九十三條 律師懲戒委員會之審議會議,應有委員三分之二以上之出席,始得開會。但委員有第八十一條應迴避之事由者,不計入應出席人數。
審議應以過半數之意見決之。
審議之意見,分三說以上,均未達過半數時,以最不利於被付懲戒人之意見順次算入次不利於被付懲戒人之意見,至達過半數之意見為決議。
審議不公開,其意見應記入審議簿,並應嚴守秘密。
主席:第九十三條照審查會條文通過。
宣讀第九十四條。
第九十四條 律師懲戒委員會之審議,應作成決議書,記載下列事項:
一、被付懲戒律師之姓名、性別、年齡及所屬地方律師公會。
二、懲戒之事由。
三、決議主文。
四、事實證據及決議之理由。
五、決議之年、月、日。
六、自決議書送達之日起二十日內,得提起覆審之教示。
出席審議之委員長、委員應於決議書簽名。
主席:第九十四條照審查會條文通過。
宣讀第九十五條。
第九十五條 律師懲戒委員會應將決議書正本,送達移送懲戒之機關、團體及被付懲戒律師。
主席:第九十五條照審查會條文通過。
宣讀第九十六條。
第九十六條 律師懲戒審議程序,除本章另有規定外,關於送達、期日、期間、通譯及筆錄製作,準用行政訴訟法之規定。
主席:第九十六條照審查會條文通過。
宣讀第三節節名。
第三節 覆審程序
主席:第三節節名照審查會節名通過。
宣讀第九十七條。
第九十七條 被付懲戒律師或移送懲戒機關、團體,不服律師懲戒委員會之決議請求覆審者,應於決議書送達之日起二十日內為之。
請求覆審應提出理由書及繕本於律師懲戒委員會。
主席:第九十七條照審查會條文通過。
宣讀第九十八條。
第九十八條 律師懲戒委員會應將請求覆審理由書繕本送達原移送懲戒機關、團體或被付懲戒律師。
前項受送達人得於十日內提出意見書或申辯書。
律師懲戒委員會應於前項期限屆滿後,速將全卷連同前項意見書、申辯書送交律師懲戒覆審委員會。
主席:第九十八條照審查會條文通過。
宣讀第九十九條。
第九十九條 律師懲戒覆審委員會認請求覆審不合法或無理由者,應為駁回之決議。
原決議依其理由雖屬不當,而依其他理由認為正當者,應以請求覆審為無理由。
律師懲戒覆審委員會認請求覆審有理由者,應撤銷原決議更為決議。
主席:第九十九條照審查會條文通過。
宣讀第一百條。
第一百條 律師懲戒覆審委員會之覆審程序,除本節另有規定外,準用第二節之規定。
主席:第一百條照審查會條文通過。
宣讀第四節節名。
第四節 懲戒處分
主席:第四節節名照審查會節名通過。
宣讀第一百零一條。
第一百零一條 懲戒處分如下:
一、命於一定期間內自費接受額外之律師倫理規範六小時至十二小時之研習。
二、警告。
三、申誡。
四、停止執行職務二月以上二年以下。
五、除名。
前項第二款至第四款之處分,應併為第一款之處分。
主席:第一百零一條照審查會條文通過。
宣讀第一百零二條。
第一百零二條 律師有第七十三條應付懲戒情事者,自行為終了之日起至案件繫屬律師懲戒委員會之日止,逾十年者,不得予懲戒處分;逾五年者,不得再予除名以外之懲戒處分。
依第七十三條第二款規定移付懲戒者,前項期間自裁判確定之日起算。
主席:第一百零二條照審查會條文通過。
宣讀第一百零三條。
第一百零三條 律師懲戒委員會及律師懲戒覆審委員會決議之主文,應由司法院公告之。
律師懲戒委員會之決議,無人請求覆審或撤回請求者,於請求覆審期間屆滿時確定。
律師懲戒覆審委員會之決議,於公告主文時確定。
主席:第一百零三條照審查會條文通過。
宣讀第一百零四條。
第一百零四條 律師懲戒委員會或律師懲戒覆審委員會應將決議書送司法院、法務部、受懲戒律師所屬地方律師公會及全國律師聯合會,並應於懲戒處分決議確定後十日內將全卷函送法務部。
法務部應將前項決議書,對外公開並將其置於第一百三十六條之律師及律師懲戒決議書查詢系統。
前項公開內容,除受懲戒處分人之姓名、性別、年籍、事務所名稱及其地址外,得不含自然人之身分證明文件編號及其他足資識別該個人之資料。
主席:第一百零四條照審查會條文通過。
宣讀第一百零五條。
第一百零五條 懲戒處分之決議於確定後生效,其執行方式如下:
一、命於一定期間內自費接受額外之律師倫理規範之研習、警告或申誡之處分者,法務部於收受懲戒處分之決議書後,應即通知全國律師聯合會,督促其所屬地方律師公會執行。
二、受除名處分或一定期間停止執行職務處分者,法務部應將停止執行職務處分之起訖日期或除名處分生效日通知司法院、經濟部、全國律師聯合會及移送懲戒機關、團體。
主席:第一百零五條照審查會條文通過。
宣讀第五節節名。
第五節 再審議程序
主席:第五節節名照審查會節名通過。
宣讀第一百零六條。
第一百零六條 律師懲戒委員會或律師懲戒覆審委員會之決議確定後,有下列各款情形之一者,原移送懲戒機關、團體或受懲戒處分人,得聲請再審議:
一、適用法規顯有錯誤。
二、律師懲戒委員會或律師懲戒覆審委員會之組織不合法。
三、依法律應迴避之委員參與決議。
四、參與決議之委員關於該決議違背職務,犯刑事上之罪已經證明,或關於該決議違背職務受懲戒處分,足以影響原決議。
五、原決議所憑之證言、鑑定、通譯或證物經確定判決,證明其為虛偽或偽造、變造。
六、同一行為其後經不起訴處分確定,或為決議基礎之刑事判決,依其後之確定裁判已變更。
七、發現確實之新證據,足認應變更原決議。
八、就足以影響原決議之重要證據,漏未斟酌。
九、確定決議所適用之法律或命令,經司法院大法官解釋為牴觸憲法。
主席:第一百零六條照審查會條文通過。
宣讀第一百零七條。
第一百零七條 聲請再審議,應於下列期間內為之:
一、依前條第一款至第三款、第八款為理由者,自原決議書送達之日起三十日內。
二、依前條第四款至第六款為理由者,自相關之刑事確定裁判送達受判決人之日起三十日內。但再審議之理由知悉在後者,自知悉時起算。
三、依前條第七款為理由者,自發現新證據之日起三十日內。
四、依前條第九款為理由者,自解釋公布之翌日起三十日內。
再審議自決議確定時起,已逾五年者,不得聲請。但以前條第四款至第九款情形為聲請再議之理由者,不在此限。
主席:第一百零七條照審查會條文通過。
宣讀第一百零八條。
第一百零八條 再審議事件之原確定決議,為律師懲戒委員會作成者,由律師懲戒再審議委員會審議;為律師懲戒覆審委員會作成者,由律師懲戒覆審再審議委員會審議。
聲請再審議,應以書面敘述理由,附具繕本,連同原決議書影本及證據,向律師懲戒再審議委員會或律師懲戒覆審再審議委員會提出。
主席:第一百零八條照協商條文通過。
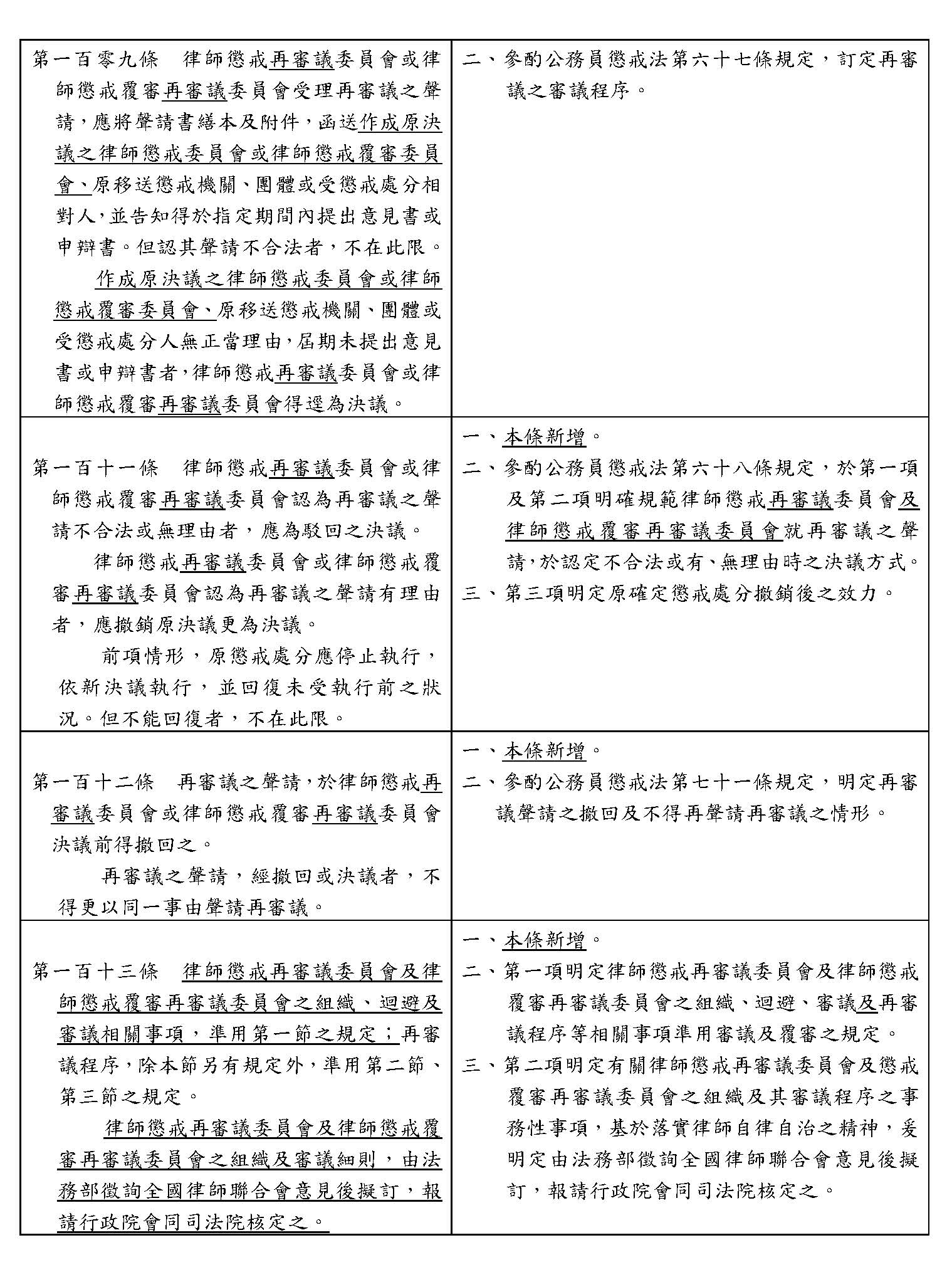
宣讀第一百零九條。
第一百零九條 律師懲戒再審議委員會或律師懲戒覆審再審議委員會受理再審議之聲請,應將聲請書繕本及附件,函送作成原決議之律師懲戒委員會或律師懲戒覆審委員會、原移送懲戒機關、團體或受懲戒處分相對人,並告知得於指定期間內提出意見書或申辯書。但認其聲請不合法者,不在此限。
作成原決議之律師懲戒委員會或律師懲戒覆審委員會、原移送懲戒機關、團體或受懲戒處分人無正當理由,屆期未提出意見書或申辯書者,律師懲戒再審議委員會或律師懲戒覆審再審議委員會得逕為決議。
主席:第一百零九條照協商條文通過。
宣讀第一百十條。
第一百十條 聲請再審議,無停止懲戒處分執行之效力。
主席:第一百十條照審查會條文通過。
宣讀第一百十一條。
第一百十一條 律師懲戒再審議委員會或律師懲戒覆審再審議委員會認為再審議之聲請不合法或無理由者,應為駁回之決議。
律師懲戒再審議委員會或律師懲戒覆審再審議委員會認為再審議之聲請有理由者,應撤銷原決議更為決議。
前項情形,原懲戒處分應停止執行,依新決議執行,並回復未受執行前之狀況。但不能回復者,不在此限。
主席:第一百十一條照協商條文通過。
宣讀第一百十二條。
第一百十二條 再審議之聲請,於律師懲戒再審議委員會或律師懲戒覆審再審議委員會決議前得撤回之。
再審議之聲請,經撤回或決議者,不得更以同一事由聲請再審議。
主席:第一百十二條照協商條文通過。
宣讀第一百十三條。
第一百十三條 律師懲戒再審議委員會及律師懲戒覆審再審議委員會之組織、迴避及審議相關事項,準用第一節之規定;再審議程序,除本節另有規定外,準用第二節、第三節之規定。
律師懲戒再審議委員會及律師懲戒覆審再審議委員會之組織及審議細則,由法務部徵詢全國律師聯合會意見後擬訂,報請行政院會同司法院核定之。
主席:第一百十三條照協商條文通過。
宣讀第九章章名。
第九章 外國律師及外國法事務律師
主席:第九章章名照審查會章名通過。
宣讀第一百十四條。
第一百十四條 本法稱外國律師,指在中華民國以外之國家或地區,取得律師資格之律師。
本法稱外國法事務律師,指經法務部許可執行職務及經律師公會同意入會之外國律師。
本法稱原資格國,指外國律師取得外國律師資格之國家或地區。
主席:第一百十四條照審查會條文通過。
宣讀第一百十五條。
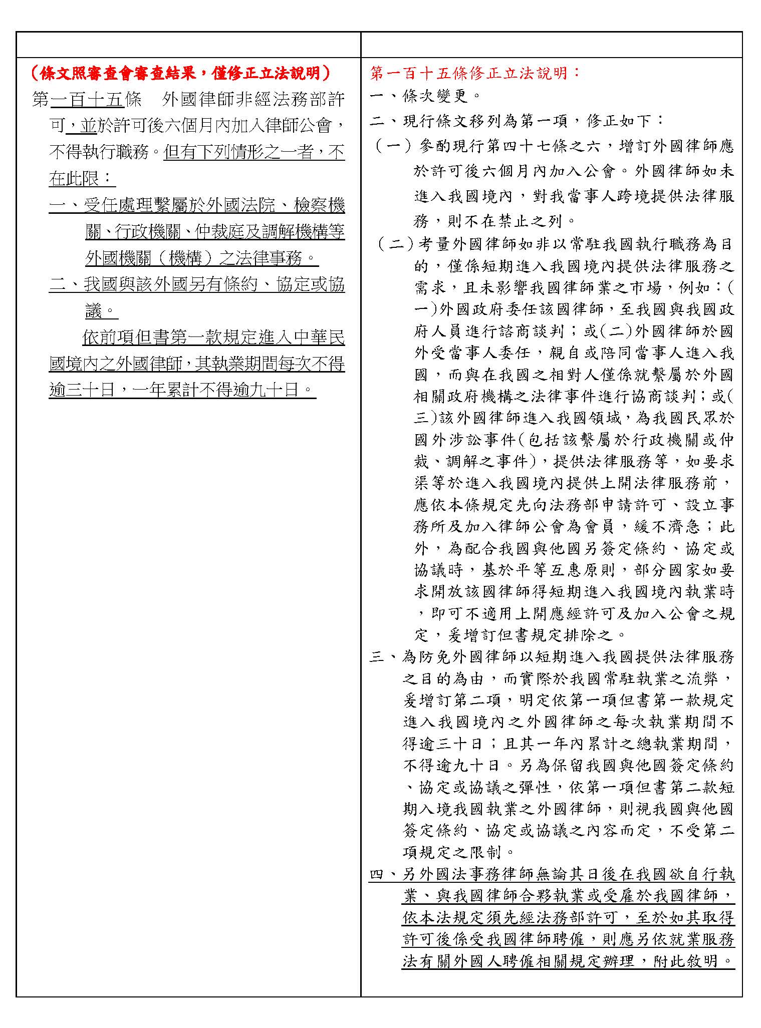
第一百十五條 外國律師非經法務部許可,並於許可後六個月內加入律師公會,不得執行職務。但有下列情形之一者,不在此限:
一、受任處理繫屬於外國法院、檢察機關、行政機關、仲裁庭及調解機構等外國機關(機構)之法律事務。
二、我國與該外國另有條約、協定或協議。
依前項但書第一款規定進入中華民國境內之外國律師,其執業期間每次不得逾三十日,一年累計不得逾九十日。
主席:第一百十五條照審查會條文通過。
宣讀第一百十六條。
第一百十六條 外國律師向法務部申請許可執行職務,應符合下列資格之一:
一、在原資格國執業五年以上。但受中華民國律師聘僱於中華民國從事其原資格國法律事務助理或顧問性質之工作,或於其他國家、地區執行其原資格國法律業務之經歷,以二年為限,得計入該執業期間。
二、於中華民國九十一年一月一日前依律師聘僱外國人許可及管理辦法受僱擔任助理或顧問,申請時,受僱滿二年者。
主席:第一百十六條照審查會條文通過。
宣讀第一百十七條。
第一百十七條 外國律師有下列情形之一者,不得許可其執業:
一、有第五條第一項各款情事之一。
二、曾受大陸地區、香港、澳門或外國法院有期徒刑一年以上刑之裁判確定。
三、受原資格國撤銷或廢止律師資格、除名處分或停止執業期間尚未屆滿。
主席:第一百十七條照審查會條文通過。
宣讀第一百十八條。
第一百十八條 外國律師申請許可,應提出下列文件:
一、申請書:載明外國律師姓名、出生年月日、國籍、住所、取得外國律師資格年月日、原資格國名、事務所。
二、符合第一百十六條規定之證明文件。
法務部受理前項申請得收取費用,其金額另定之。
主席:第一百十八條照審查會條文通過。
宣讀第一百十九條。
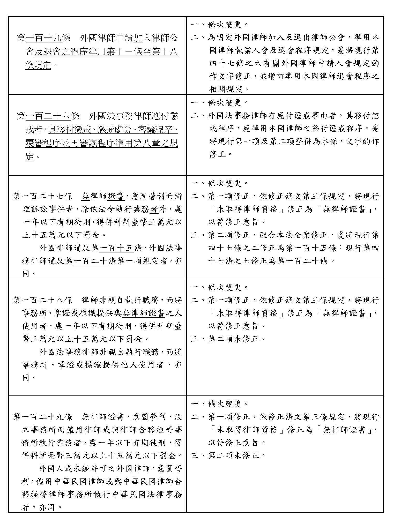
第一百十九條 外國律師申請加入律師公會及退會之程序準用第十一條至第十八條規定。
主席:第一百十九條照行政院提案條文通過。
宣讀第一百二十條。
第一百二十條 外國法事務律師僅得執行原資格國之法律或國際法事務。
外國法事務律師依前項規定,辦理當事人一造為中華民國國民或相關不動產在中華民國境內之婚姻、親子或繼承事件,應與中華民國律師合作或取得其書面意見。
主席:第一百二十條照審查會條文通過。
宣讀第一百二十一條。
第一百二十一條 外國法事務律師應遵守中華民國法令、律師倫理規範及律師公會章程。
主席:第一百二十一條照審查會條文通過。
宣讀第一百二十二條。
第一百二十二條 外國法事務律師執行職務時,應表明其為外國法事務律師並告知其原資格國之國名。
外國法事務律師執行職務,除受僱用外,應設事務所。
主席:第一百二十二條照審查會條文通過。
宣讀第一百二十三條。
第一百二十三條 外國法事務律師不得僱用中華民國律師,或與中華民國律師合夥經營法律事務所。但為履行國際條約、協定或協議義務,經法務部許可者,不在此限。
前項但書之許可條件、程序及其他應遵行事項之辦法,由法務部徵詢全國律師聯合會意見後定之。
主席:第一百二十三條照審查會條文通過。
宣讀第一百二十四條。
第一百二十四條 外國法事務律師有下列情形之一者,其執業之許可應予撤銷或廢止:
一、喪失外國律師資格。
二、申請許可所附文件虛偽不實。
三、受許可者死亡、有第一百十七條各款情事之一或自行申請廢止。
四、業務或財產狀況顯著惡化,有致委任人損害之虞。
五、未於受許可後六個月內向事務所所在地之律師公會申請入會。
六、違反前條第一項規定。
主席:第一百二十四條照審查會條文通過。
宣讀第一百二十五條。
第一百二十五條 外國法事務律師有下列情事之一者,應付懲戒:
一、違反第一百二十條第二項、第一百二十一條或第一百二十二條規定。
二、犯罪行為經判刑確定。但因過失犯罪,不在此限。
主席:第一百二十五條照審查會條文通過。
宣讀第一百二十六條。
第一百二十六條 外國法事務律師應付懲戒者,其移付懲戒、懲戒處分、審議程序、覆審程序及再審議程序準用第八章之規定。
主席:第一百二十六條照行政院提案條文通過。
現行條文第四十七條之十四刪除。
宣讀第十章章名。
第十章 罰則
主席:第十章章名照審查會章名通過。
宣讀第一百二十七條。
第一百二十七條 無律師證書,意圖營利而辦理訴訟事件者,除依法令執行業務者外,處一年以下有期徒刑,得併科新臺幣三萬元以上十五萬元以下罰金。
外國律師違反第一百十五條,外國法事務律師違反第一百二十條第一項規定者,亦同。
主席:第一百二十七條照協商條文通過。
宣讀第一百二十八條。
第一百二十八條 律師非親自執行職務,而將事務所、章證或標識提供與無律師證書之人使用者,處一年以下有期徒刑,得併科新臺幣三萬元以上十五萬元以下罰金。
外國法事務律師非親自執行職務,而將事務所、章證或標識提供他人使用者,亦同。
主席:第一百二十八條照協商條文通過。
宣讀第一百二十九條。
第一百二十九條 無律師證書,意圖營利,設立事務所而僱用律師或與律師合夥經營事務所執行業務者,處一年以下有期徒刑,得併科新臺幣三萬元以上十五萬元以下罰金。
外國人或未經許可之外國律師,意圖營利,僱用中華民國律師或與中華民國律師合夥經營律師事務所執行中華民國法律事務者,亦同。
主席:第一百二十九條照協商條文通過。
宣讀第一百三十條。
第一百三十條 外國法事務律師無故洩漏因業務知悉或持有之他人秘密者,處一年以下有期徒刑、拘役或科新臺幣二十萬元以下罰金。
主席:第一百三十條照審查會條文通過。
宣讀第一百三十一條。
第一百三十一條 領有律師證書,未加入律師公會,意圖營利而自行或與律師合作辦理下列各款法律事務者,由法務部處新臺幣十萬元以上五十萬元以下罰鍰,並限期命其停止其行為;屆期不停止者,處新臺幣二十萬元以上一百萬元以下罰鍰,並廢止其律師證書:
一、訴訟事件、非訟事件、訴願事件、訴願先行程序等對行政機關聲明不服事件。
二、以經營法律諮詢或撰寫法律文件為業。
主席:第一百三十一條照審查會條文通過。
委員周春米等提案第一百二十九條不予採納。
宣讀第十一章章名。
第十一章 附則
主席:第十一章章名照審查會章名通過。
宣讀第一百三十二條。
第一百三十二條 律師或外國法事務律師得聘僱外國人從事助理或顧問性質之工作;其許可之條件、期限、廢止許可及管理等事項之辦法,由法務部會同勞動部定之。
主席:第一百三十二條照行政院提案條文通過。
宣讀第一百三十三條。
第一百三十三條 外國人得依中華民國法律應律師考試。
主席:第一百三十三條照審查會條文通過。
宣讀第一百三十四條。
第一百三十四條 外國人在中華民國執行律師職務者,應遵守中華民國關於律師之一切法令、律師倫理規範及律師公會章程。
主席:第一百三十四條照審查會條文通過。
宣讀第一百三十五條。
第一百三十五條 外國人在中華民國執行律師職務者,於我國政府機關執行職務時,應使用我國語言及文字。
主席:第一百三十五條照審查會條文通過。
委員顧立雄等提案第八章章名不予採納。
宣讀第一百三十六條。
第一百三十六條 法務部應於網站上建置律師及律師懲戒決議書查詢系統,供民眾查詢。
前項查詢系統公開之律師懲戒決議書,應註明該懲戒決定是否已確定。
第一項查詢系統得對外公開之個人資料如下:
一、姓名。
二、性別。
三、出生年。
四、律師證書之字號及相片。
五、事務所名稱、電子郵件、地址及電話。
六、所屬地方律師公會。
七、除名、停止執行職務及五年內之其他懲戒處分。
主席:第一百三十六條照協商條文通過。
宣讀第一百三十七條。
第一百三十七條 本法中華民國八十一年十一月十六日修正施行前,已取得律師資格者,不適用第三條規定。
本法中華民國八十一年十一月十六日修正施行之日起,經律師考試及格領得律師證書,尚未完成律師職前訓練者,除依八十六年四月二十三日修正施行之第七條第二項但書規定免予職前訓練者外,應依一百零八年十二月十三日修正之第三條第一項規定完成律師職前訓練,始得申請加入律師公會。
主席:第一百三十七條照審查會條文通過。
宣讀第一百三十八條。
第一百三十八條 律師於本法中華民國一百零八年十二月十三日修正之條文施行前,已加入二以上地方律師公會者,應於修正施行後二個月內,依第二十四條第一項或第二項規定擇定一地方律師公會為其所屬地方律師公會;該地方律師公會並應將擇定情形陳報中華民國律師公會全國聯合會,由其轉知有關地方律師公會。
律師未依前項規定擇定所屬地方律師公會者,中華民國律師公會全國聯合會應代為擇定,並於擇定後二個月內通知該律師及有關地方律師公會。
依前二項規定擇定所屬地方律師公會後,律師與其他地方律師公會之關係,除該律師自行申請退出該公會者外,轉為特別會員,其會員年資應接續計算。
各地方律師公會於本法中華民國一百零八年十二月十三日修正之條文施行後一個月內,應通知其會員依本法規定擇定所屬地方律師公會、擇定之效果及未擇定時依前二項規定辦理之處理程序。
各地方律師公會未依前四項規定確認其所屬會員為一般會員或特別會員前,應暫停修正章程;其理事、監事或會員代表任期屆滿者,應暫停改選,原有理事、監事或會員代表之任期延長至改選完成後為止。
本法中華民國一百零八年十二月十三日修正之條文施行前,各地方律師公會已當選會員代表之律師,已轉為該公會之特別會員者,其行使表決權、選舉權、罷免權或算入出席人數,不受第十一條第四項之限制。
主席:第一百三十八條照協商條文通過。
宣讀第一百三十九條。
第一百三十九條 律師於全國律師聯合會之章程就律師於全國或跨區執業之相關事項規定生效以前,於所加入之地方律師公會及無地方律師公會之區域外,受委任處理繫屬於法院、檢察署及司法警察機關之法律事務者,應向該區域之地方律師公會申請跨區執業。但專任於公益法人之機構律師,無償受委任處理公益案件者,不在此限。
律師於全國律師聯合會之章程就律師於全國或跨區執業之相關事項規定生效以前,依前項規定申請跨區執業者,應依下列規定之服務費數額,按月繳納予該地方律師公會。但該地方律師公會之章程關於服務費數額有較低之規定者,從其規定。
一、地方律師公會所屬一般會員達一百五十人者,新臺幣三百元。
二、地方律師公會所屬一般會員未達一百五十人者,新臺幣四百元。
律師於全國律師聯合會之章程就律師於全國或跨區執業之相關事項規定生效以前,未依前項規定繳納跨區執業服務費者,其執業區域之地方律師公會對該律師經催告後,仍未於催告期限內繳納應繳納服務費,該公會得視違反情節,課予該律師未繳納服務費十倍以下之滯納金。
主席:第一百三十九條照協商條文通過。
宣讀第一百四十條。
第一百四十條 本法中華民國一百零八年十二月十三日修正之條文施行前,已加入地方律師公會者,於修正施行後,當然為中華民國律師公會全國聯合會之個人會員。
中華民國律師公會全國聯合會之個人會員,應按月繳納會費新臺幣三百元,至全國律師聯合會之章程就其會員應繳之會費規定生效為止。
主席:第一百四十條照協商條文通過。
宣讀第一百四十一條。
第一百四十一條 各地方律師公會應於本法中華民國一百零八年十二月十三日修正之條文施行後四個月內,將該地方律師公會一般會員之會員名冊提報中華民國律師公會全國聯合會;律師未擇定其為所屬地方律師公會或屬其特別會員者,並應註記及提報之。
中華民國律師公會全國聯合會應於本法中華民國一百零八年十二月十三日修正之條文施行後六個月內,確定並造具個人會員名冊,陳報中央社會行政主管機關及法務部,並公告之。
前項個人會員,有全國律師聯合會理事、監事及個人會員代表之選舉權、被選舉權及罷免權。
主席:第一百四十一條照協商條文通過。
宣讀第一百四十二條。
第一百四十二條 中華民國律師公會全國聯合會應於依前條第二項規定公告個人會員名冊後一個月內,辦理全國律師聯合會理事長、副理事長、理事、監事及個人會員代表之選舉,由前條第二項確定之全體個人會員以通訊或電子投票方式直接選出之。
參選前項理事長、副理事長、理事、監事及個人會員代表之個人會員,為二種以上候選人之登記時,其登記均無效。
第一項選舉之應選名額及選舉辦法如下:
一、理事四十五人,其中一人為理事長、二人為副理事長,採聯名登記候選方式,由個人會員以無記名單記投票法行之。其餘理事除由各地方律師公會理事長兼任為當然理事外,採登記候選方式,由個人會員以無記名限制連記法行之,其連記人數為九人。
二、監事十一人,採登記候選方式,由個人會員以無記名限制連記法行之,其連記人數為四人。
三、個人會員代表七十八人,採登記候選方式,由個人會員以無記名限制連記法行之,其連記人數為二十六人。
前項理事長、副理事長、理事、監事及個人會員代表之任期自中華民國一百十年一月一日起,為期二年。
地方律師公會理事長如為該地方律師公會之特別會員,該地方律師公會理事、監事聯席會議應另推派具一般會員身分之理事兼任第三項第一款之當然理事。
中華民國律師公會全國聯合會為辦理第一項之選舉,應經由理事、監事聯席會議之決議,訂定選舉辦法,並報請中央社會行政主管機關備查。
主席:第一百四十二條照協商條文通過。
宣讀第一百四十三條。
第一百四十三條 依前條第一項規定當選之理事長、副理事長、理事、監事及前條第三項第一款之當然理事應於當選後組成組織改造委員會,依本法規定完成中華民國律師公會全國聯合會之組織改制事宜。
依前條第一項規定當選之理事長應於其就任後三個月內,將組織改造委員會決議通過之章程修正案,送請會員代表大會決議通過,並辦理相關登記。
前項會員代表大會應出席者如下:
一、當然會員代表:由全體理事、監事兼任。
二、個人會員代表。
三、團體會員代表:由各地方律師公會理事、監事聯席會推派一般會員一人擔任。
第二項會員代表大會之決議,應有過半數會員代表之出席,出席人數三分之二以上之同意行之。
中華民國律師公會全國聯合會於第一項之組織改造委員會成立後,關於內部規章之訂定、修正與廢止,應先徵詢其意見。
主席:第一百四十三條照協商條文通過。
宣讀第一百四十四條。
第一百四十四條 本法稱全國律師聯合會者,於中華民國一百零九年十二月三十一日以前,指中華民國律師公會全國聯合會。
中華民國律師公會全國聯合會已公布施行之章程與本法牴觸者,自本法中華民國一百零八年十二月十三日修正之條文施行之日起,失其效力。
中華民國律師公會全國聯合會第十一屆理事、監事及會員代表之任期,至中華民國一百零九年十二月三十一日為止。
中華民國律師公會全國聯合會自中華民國一百十年一月一日起,更名為全國律師聯合會。
主席:第一百四十四條照協商條文通過。
宣讀第一百四十五條。
第一百四十五條 本法施行細則,由法務部於徵詢全國律師聯合會意見後,會商內政部定之。
主席:第一百四十五條照審查會條文通過。
宣讀第一百四十六條。
第一百四十六條 本法自公布日施行。但第四條、第十條第一項、第七十八條、第八十條、第一百零六條至第一百十三條第一項及第一百三十六條之施行日期,由行政院以命令定之;第二十條、第二十二條、第三十七條、第六十三條第二項、第六十四條、第六十七條、第六十八條第二項、第七十五條、第七十六條第一項第三款及第一百二十三條第二項,自中華民國一百十年一月一日施行。
主席:第一百四十六條照協商條文通過。
全案經過二讀,現有民進黨黨團提議繼續進行三讀,請問院會,有無異議?(無)無異議,請宣讀經過二讀之條文。
律師法(三讀)
─與經過二讀內容同,略─
主席:三讀條文已宣讀完畢。報告院會,現有周委員春米提出文字修正意見,將第一百零七條第二項但書中「聲請再議」修正為「聲請再審議」。
委員周春米文字修正意見:
針對律師法第107條第2項但書「聲請再議」文字修正為「聲請再審議」。
周春米
主席:請問院會,針對周委員春米所提文字修正意見,有無異議?(無)無異議,照所提意見作文字修正。
決議:律師法修正通過。
報告院會,本法條次及條文中之條次如有不一致情形,授權議事人員調整。
本案完成立法程序後有委員登記發言。首先請尤委員美女發言,並截止登記,發言時間為2分鐘。
尤委員美女:(17時25分)主席、各位同仁。首先要感謝立法院所有同仁不分政黨,以及法務部、行政院羅政委、全國律師公會聯合會和臺北律師公會的努力,終於讓紛紛擾擾了9年、三進三出立法院的律師法能夠三讀通過,讓司法改革的最後一塊拼圖可以拼上。
今年是美麗島事件40周年,在40年前有兩位律師為了臺灣的民主化,面對所謂軍事審判被告「二條一」的唯一死刑,但是卻有15位律師挺身而出為其辯護,鑄成了臺灣的解嚴及臺灣的民主化的運動,終於讓臺灣成為亞洲最自由、民主、法治的國家。為了讓律師能夠發揮他所謂的保障人權、實現社會正義及落實促進民主法治的使命,這一次全面修改律師法,全面改革全國律師公會聯合會,讓它民主化,全面直選,使之能夠發揮更大的功能;同時也為了保障人民的權利,規範了律師的阻絕、不適任法官轉任律師,並加強對不適任律師的懲戒、律師的在職進修,讓律師更專業化,使律師更能夠符合現代社會的需求,保障人民的權利;此外,強化律師公益的義務,並降低律師的執業障礙,讓律師能夠單一入會、全國執業。透過這樣的改革,希望律師能夠真正發揮促進民主法治、人權的功效,謝謝。
主席:下一位請周委員春米發言。
周委員春米:(17時27分)主席、各位同仁。感謝各朝野黨團和立委們的支持,讓律師法修正草案得以在今日完成三讀程序,對全國的律師而言這是個歷史的時刻。
律師法自民國30年制定以來,經過幾次微幅的修正,現行條文已明顯不符實際的需要,這次的修法有多項的重點,其中就不適任司法官轉任律師部分已明文限制;第二,全國律師聯合會的理監事和會員代表將由全體會員直選產生;第三,減少律師的執業障礙,修法後單一入會、全國執業;第四,明定律師的公益使命,強化律師專業的提升和律師倫理,透過建置律師懲戒決議書查詢系統,讓民眾在委任律師的時候能夠獲取更充分的資訊。
行政院在今年4月提出草案,立法院為了達到上開改革的任務,儘速展開審查,在第7會期將屆之際完成委員會的審查。在進行黨團協商前,民進黨黨團委派本席了解各地方公會對修法的意見,在11月、12月總共進行了4次的朝野協商,終於在12月12日完成黨團協商簽字。謝謝各地方公會和律師們體認肩負的改革責任,大家秉持保障人權和實現社會正義的立場,提供充分的修法意見,再次感謝。
但立法權在面對律師自律和自治,也做部分的克制和尊重,若是仍然有改革不足或未達成立法共識的,相信也期待全國的律師會以自己的力量讓這個制度實踐得更好。多年的爭議化為春泥,讓一切更好。本席榮幸躬逢躬逢其盛見證此刻,謝謝大家。
主席:報告院會,現有民進黨黨團提議:本日會議延長開會時間至討論事項第三十七案審議完畢,再行休息。
民進黨黨團提案:
本院民進黨黨團針對第9屆第8會期第14次會議(12月13日)之會議時間,擬請院會延長至討論事項第37案審議完畢,再行休息。
提案人:民主進步黨立法院黨團 柯建銘 李俊俋
主席:請問院會,有無異議?(無)無異議,宣告:本案照民進黨黨團提議通過,本日會議延長開會時間至討論事項第三十七案審議完畢,再行休息。
報告院會,休息20分鐘,休息之後,繼續開會。現在休息。
休息(17時30分)