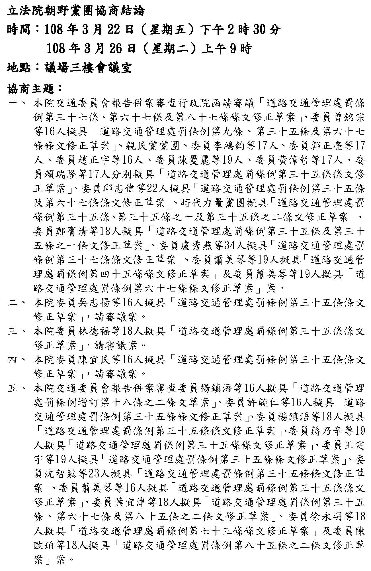
立法院第9屆第7會期黨團協商會議紀錄
時 間 中華民國108年3月26日(星期二)9時12分至14時15分
地 點 本院議場三樓會議室
主 席 蘇院長嘉全
協商主題 繼續研商「道路交通管理處罰條例修正草案」相關事宜
主席:現在開始進行今日之協商會議。上一次我們進行到希望禮拜一委員會能夠把關於整個道路交通管理處罰條例委員會的結論送到黨團協商會議來,現在總共有11個條文,其中有2條與上一次的4次協商中的8個條文重複,有3條是新增的部分,因此現在總共有11個條文。大家手上有沒有今天3月26日的協商資料?這個資料就是把昨天的委員會加上過去我們……
另外全條文的內容是在大本的部分,所以我們等一下對於沒有爭議的部分、有共識的部分就依共識處理;有爭議的部分,大家再來進行討論,看看能不能取得共識。我們在上一次也有請行政部門提出他們的看法,現在就針對整個條文的順序,從第九條開始處理,請問依這樣的程序進行,各黨團有沒有意見?
請黃委員國昌發言。
黃委員國昌:上一次為了要給行政部門更多時間去統一他們的看法,否則從委員會到協商的經驗,有時候行政部門具體的立場到底是什麼,大家都不清楚,所以上次協商有特別拜託行政部門回去統一他們的看法。今天為了要促進協商的效率,因為畢竟有非常多的條文已經一而再、再而三的討論過了,現在固然有我們上一次(第四次)協商的時候所謂的結論,但是對於有沒有結論,也有人有不一樣的看法。就上一次我們第四次協商結論的基礎之上,行政部門今天有沒有提出他們希望採取的立場的條文?如果有的話,請行政部門把你們希望採取的條文內容提供給大家,這樣比較好討論。
主席:好,我們這樣子處理,如果是大家有共識的部分,就依共識處理;沒有共識的部分,看看行政部門有沒有提出他們的版本,再提交給各黨團做參考,好不好?
林部長佳龍:我們也有整理一個版本,如果大院需要,現在可以直接發給大家。
黃委員國昌:現在就發,怎麼還藏起來?
主席:行政院的版本在哪裡?是這一本嗎?
柯委員建銘:現在行政院、交通部有他們的看法,看是哪一個版本,總之有問題提出來做一次討論,這樣才會快,反正都要面對了。
主席:交通部建議的……
鄭委員運鵬:包括昨天的嗎?
主席:你們就把第一欄交通部的11個建議條文印給大家,不要印一整本。
柯委員建銘:整本也無所謂。
主席:不是,現在要印,但是沒辦法印那麼大本,所以就印這一欄就好。
林部長佳龍:報告院長,我們有準備。
主席:那就發給大家。
黃委員國昌:這種東西怎麼會議事人員有,我們卻沒有……
主席:不是,剛拿到而已。
黃委員國昌:先印好可以嗎?
主席:委員,他們有準備了啦!
林部長佳龍:我們這邊準備,所以還沒發給大家。
柯委員建銘:趕快發一發就好了。
林秘書長志嘉:你們現在趕快發,他們今天早上才拿來給我們。
柯委員建銘:我們都還沒看過,反正大家一起來看。
主席:交通部有提出他們的建議條文,現在進入逐條協商。
首先,從第九條開始。在過去的協商,包括昨天的討論,交通部都建議維持現行條文、不予修正,請問各黨團有無意見?
柯委員建銘:沒有。
主席:沒有意見。
第九條維持現行條文,不予修正。
現在處理第十八條之二。在過去4次協商,協商結論在哪裡?這是昨天的案子?
林秘書長志嘉:昨天新來的。
主席:第十八條之二在哪裡?所以太多版本了,現在只要整理一個版本,只要一本就好。
柯委員建銘:不予增訂嘛!
主席:第十八條之二是昨天在委員會有委員提出,審查的結果是不予增訂。針對第十八條之二,大家有沒有什麼意見?
如果大家贊同第十八條之二不予增訂,那麼第十八條之二就不予增訂。
江委員啟臣:第十八條之二是關於酒精鎖的部分嗎?它是併第三十五條嗎?
鄭委員運鵬:我先說明一下,如果第十八條之二不予增訂的話,那就要先講清楚。因為現在正在直播,所以我們要把話講清楚,這一條新增條文是規定所有新領照汽車都要加裝酒精鎖,而後面條文則是處理酒駕累犯的部分。
主席:因為第三十五條就有這個議題,所以第十八條就不予增訂。
針對第三十五條,目前已有協商結果的條文,是不是要請委員會的同仁先讀一遍?
黃委員國昌:不必讀了,自己看就好了!
主席:你們要自己看我也不反對,其實之前已經協商過4次,我想大家應該都知道問題出在哪裡。
陳委員怡潔:針對第三十五條,親民黨有提出一項修正動議,就修正的部分而言,我們主張無論汽機車都是處罰三萬元至九萬元,因為我們認為這本質上都是酒駕,所以用提高罰鍰的方式來因應與防範。另外是累犯者罰三十六萬元,第三次起按次加罰十八萬元,如果造成重傷或死亡的話,就直接沒入車輛。再者是有關連坐法的部分,也就是處罰汽車所有權人及同車乘客,這部分是親民黨黨團比較堅持的,這部分的罰鍰是六千元至三萬元,包括對肇事者也賦予相對的連帶責任。
主席:關於親民黨黨團針對第三十五條所提出的修正動議,剛才陳委員已經大致說明過,針對第三十五條各黨團有沒有什麼意見?
沈委員智慧:針對第三十五條,昨天在委員會有一項修正動議,也就是在第三行加上「駕駛人依社會秩序維護法第十九條第一項第一款前段拘留一日以上三日以下,拘留以二十四小時為一日,遇有依法加重時,合計不得逾五日。」等文字,主要的立法意義在於很多人並不怕被處罰,而是怕被管收、拘留,所以才會加上這一段文字。
其次,委員版本在2月26日協商時,原條文當中的主文不見了,所以我必須再次強調有關酒精鎖的主文為「一、酒精濃度超過規定標準。二、吸食毒品、迷幻藥、麻醉藥品及其相類似之管制藥品。」,然後再加上「汽車駕駛人有前項第一款之情形者,其駕駛之車輛應加裝酒精氣敏點火自鎖裝置。」,酒精氣敏點火自鎖裝置就是俗稱的酒精鎖,這是關於這部分的修法,第三十五條原本的修正內容就是在這裡。
主席:因為版本太多,而且昨天又有人提出再修正條文,所以要拜託大家在說明之前,先告訴我們頁數是在第幾頁,因為大家現在全部都在翻這是在第幾頁,剛才陳委員講的是第三十五條,那是從第57頁開始……
沈委員智慧:主席,你是在翻哪一本?這裡有太多本了!
主席:請委員會同仁告訴我們現在要看的是哪一本。
好,方才沈委員提的第三十五是在這本的第幾頁呢?
沈委員智慧:在第68頁、第69頁有橫線的部分。
主席:第68頁的第三十五條提到「駕駛人依社會秩序維護法第十九條第一項第一款前段扣留一日以上三日以下,拘留二十四小時為一日……」,委員指的是這一段嗎?即你們是希望第三十五條第一項要增加這一段嗎?
沈委員智慧:對,然後加上第69頁提到的酒精鎖。
主席:就是增加「汽車駕駛人有前項第一款之情形者,其駕駛之車輛應加裝酒精氣敏點火自鎖裝置」,請問這是黨團的意見還是委員你的意見呢?
沈委員智慧:本來這就有原始提案。
主席:我知道,但這是黨團的意見還是委員你的意見呢?
沈委員智慧:我們黨團還沒有討論過,而且這應該是沈智慧委員提案,怎麼會寫成童惠珍委員呢?
蘇專門委員純淑:因為是修正動議就要……
沈委員智慧:可是這是我提的原始條文,即第三十五條提案汽車裝置酒精鎖的人是我,而不是童惠珍委員,換言之,這個就是昨天討論的條文,就是沈智慧委員等23人提案的條文,總之,第三十五條我本來就有提案。
蘇專門委員純淑:事實上是以修正動議……
主席:請用麥克風回答他。
沈委員智慧:這涉及到將來會留做紀錄的,而第三十五條酒精鎖的部分是我提的。
蕭委員美琴:沈委員提案在第57頁。
沈委員智慧:對,在第57頁。
主席:請黃委員國昌發言。
黃委員國昌:因為之前已經協商過很多次,我直接切入正題,我要提的兩點意見是以在2月的時候達成共識的那個條文,跟今天交通部所提出來的建議條文,有兩個不一樣的地方,第一個是交通部針對有關酒駕的罰鍰,他們希望能夠採取一個立法的精神,也就是讓汽、機車分流,讓汽、機車分流這個大的方向,從汽機車本身所造成風險跟危害的程度來看的話,這是一個可以思考的方向,問題是汽、機車分流這件事現在雖然沒有在道交條例中把它明文的分流,但是已經在現行法的裁罰基準中分流了,目前現行法規定的是一萬五千元到九萬元,而當你抓到酒駕者的時候,到底要罰一萬五千元還是要罰九萬元?本來的法條是給交通部有一個裁量的空間,而這個裁量的空間要如何行使?事實上,違反道路交通管理事件統一裁罰基準表中就是按照機車、小型車、大型車以及呼氣時的酒測值到底是0.15毫克、0.25毫克、0.4毫克或是0.55毫克,或是拒絕稽查酒測,它已經有一個裁罰的基準表出來了,也就是說交通部這一次提出所謂汽機車要分流的這一件事,其實在現行的裁罰基準裡已經做了這件事。
回到我們這一次的修正,上一次有協商結論時,是希望把裁罰最低的金額從一萬五千元提高到三萬元,上限是九萬元。現在交通部提出來的是希望機車繼續維持一萬五千元至九萬元,汽車才提高三萬元至九萬元。昨天我在委員會時,我有請交通部回去再思考一下,因為如果要動到母法,就是我們現在所討論的道路交通安全管理處罰條例針對汽機車要分流的話,你要認真思考的是,如果立法上的理論是汽機車所產生的風險跟危害會有不同的話,為什麼針對汽車上限的部分,沒有往上隨之調整反而跟機車的上限一模一樣?也就是說,在整個立法體例上,如果你的出發點是機車、汽車風險不同、危害不同,因此要分流處理的話,怎麼會只處理最低限,而沒有連同最高限一併處理?
這是昨天我在委員會已經提出來的問題,但是我現在看到交通部今天所提出來的建議條文,還是跟昨天採取的立場一樣,是不是可以請交通部具體說明一下你們的理由是什麼?想法是什麼?或許最重要的是,如果汽機車要分流,你們願不願意在母法裡將汽車的上限隨同一併往上調整?我先丟一個可能的建議出來,比如機車維持在一萬五千元到九萬元,汽車的部分隨同調整,就不是維持三萬元至九萬元,而是三萬元至十二萬元,讓它的最高限也有所差異化。因為我覺得今天協商大家就打開天窗說亮話,不要在心中保留、打太極拳,你們是絕對不贊成還是有可能也認同往這個方向思考?
第二個的部分,我要請教交通部的是,跟上次的協商結論不一樣的地方,是你們針對同行者責任的部分,條文如同部長之前所宣示的,部長說支持這樣的條文,針對這件事,我要肯定部長,部長有守住你的政治承諾,而我現在談的是裡面細部、具體的調整,總共有三個部分,第一,你們把標準從本來在道交條例的0.15mg/l一下子拉到0.25mg/l了,也就是你把它進入刑事處罰的標準,才有這個同行者的責任。但是如果你看日本在處理同行者的責任時,他們雖然是一開始就把它放在刑事處罰裡,但是他們的刑事處罰有兩個層次……
柯委員建銘:黃國昌委員,一項、一項來好嗎?這樣才不會搞混。
黃委員國昌:可以呀!看主席的建議是一個爭點、一個爭點處理,還是要一條、一條處理?
柯委員建銘:對,一條、一條……
黃委員國昌:不好意思,這件事是不是還是請主席裁示,如果院長裁示一個爭點、一個爭點來,那我們就一個爭點、一個爭點處理。
主席:這樣子……
柯委員建銘:一個爭點、一個爭點來,第三十五條有很多種,有沒入、連坐等等……
主席:請蕭委員美琴發言。
蕭委員美琴:我建議這樣,因為第三十五條裡的元素很多,包含酒精鎖的議題、包含要不要拘留(比照社會秩序維護法)的問題,也包含連坐同行者責任的問題,及汽機車要不要分流(有不同的處罰額度)和處罰上下限要不要拉高的問題,至少有這五個元素在裡面,所以我建議院長,我們就是一個、一個議題來討論,這樣比較能夠聚焦,因為版本真的很多,以這五個元素來做討論。
主席:我們還是要拜託各黨團,現在是進行黨團協商,不是委員會的協商,所以請個別委員不要提案,黨團提案後委員個人就不要再提出了,否則,我們會一直搞不完。
柯委員建銘:各黨團自己要去約束啦!
主席:請各黨團自己整合成一個提案啦!好不好?因為這邊是黨團協商,不是委員會個別委員的協商,所以我們接受黨團的提案,但不接受委員個別的提案,委員如果要個別提案,請交給黨團來提。
黃委員國昌:不好意思,我只講兩句話,其實上禮拜我們已經有達成共識,今天來這邊協商時,就拜託大家以黨團的立場提案……
主席:對,這講過好幾次了。
黃委員國昌:我知道大家都有很多高見,但是這樣子繼續開花下去的話,永遠不會有結果。
第二個,我也贊成用爭點來討論,但是剛剛在發言的時候,事實上大家也有看到,丟的真點的層次其實都不大一樣。我剛剛發言的重點是希望,從上一次、最後一次協商有共識,到今天交通部提出不同的條文,兩者之間的歧異,剛剛院長建議以爭點來討論,我也贊成,所以現在是不是請院長先宣示,四個黨團現在到底要討論什麼爭點,那四個黨團就同時針對那個爭點來表示看法。
柯委員建銘:今天這個議題大家都知道,甚至是眾所矚目、每個人都在看的焦點,所以幾個原則的問題我們應該要先處理,我們希望大家發言時能夠集中,一個爭點、一個爭點來做討論。至於剛才黃國昌委員所說,2月26日協商有共識的部分,我想沒有簽名就是沒有共識,既然現在要針對爭點做討論,就全部打開一齊看待,因為現在還有昨日的版本嘛!並不是以所謂2月26日幾個人講完以後,沒有簽字的結論,因為那個不是共識。我認為既然要講就從頭講起,這樣才會很清楚,否則咬住哪一個就要進行那一個,這樣是不對的,當然我也贊成一個黨團就是一個立場。
江委員啟臣:主席,我是這樣想啦!現在即使要進行協商,大概只有二、三個小時可以協商,就算中午繼續開下去,也不過是三、四個小時。可是現在條文跟提案的人都這麼多,雖然說委員會昨天也有討論,但我們總是要有一個基礎來討論,否則全部又打開的話,不曉得又要回到什麼時候了。所以2月26日的協商結果,它還是一個基礎,不見得是都有共識,但至少有一個條文的基礎在那裡。所以應該是用2月26日的條文基礎,然後針對2月26日的條文基礎看看是要加、要減,透過黨團提案拿出來,然後交通部馬上回應到底可不可以,否則如果要從頭把所有條文再處理……
主席:所以我們……
柯委員建銘:交通部已經整理出一個版本及立場了,其實條文沒有幾條,爭點就是這些而已。
江委員啟臣:你先讓我講完嘛!我的意思是說,討論時要先有一個基礎,才有辦法說哪些要加、哪些要減,否則如果現在全部打開,等於是沒有基礎,又要從頭來,對不對?
柯委員建銘:其實爭點就是那些而已啦!沒有什麼打開的問題
主席:好,我來做處理,第一,我們就以過去4次協商的結論做為討論的基礎,昨天新增加的部分,當然是新增加的條文,不在過去協商之內。
第二,過去協商時,如果跟交通部之間有差異,我們就請交通部來說明,如果過去2月26日協商時大家已經有共識,都覺得這樣可以……
柯委員建銘:院長,沒有簽名,何來共識呢?不要再一直講……
主席:你要尊重主席講話的權利嘛!針對我的裁示你可以反對,但是現在是我在講話,我的意思是說,第一,我們協商的版本就以過去4次協商、2月26日協商的8個條文的協商結論來處理。第二,如果交通部還是其他黨團針對2月26日的協商結論有問題的話,我們就提出修正動議,因為交通部有它的版本,黨團也可以提出自己的版本。如果這個協商沒有結論,這樣就是沒有共識,就是黨團各自提出修正動議案到院會表決,當然是要這樣處理。現在我知道柯委員的意思是說,縱然是2月26日的協商也是有爭點,我們就依爭點一項、一項來,是這樣嗎?
柯委員建銘:我的意思是,大家不要咬住什麼2月26日有共識,有共識大家簽名就通過了!
江委員啟臣:不是共識啦!
柯委員建銘:讓我說一下。剛才蕭美琴委員講得沒有錯,應該照爭點一項、一項來討論,現在馬上要碰到了嘛!馬上就要碰到了,要請交通部來回答,因為就這幾條而已嘛!當然全部要打開,一起看待,你不可能說其他的不能討論。
江委員啟臣:院長,我剛才的意思是說你要有一個基礎條文啦!
主席:對啦!我的意思也是這樣啦!
江委員啟臣:那不見得是共識,可是有一個基礎條文,你唸完之後,要加要減的黨團就提出修正意見。你要有一個基礎條文嘛!否則我們不曉得以哪一個版本做基礎,是以現行版做基礎還是以2月26日的協商版做基礎?
柯委員建銘:所有人的版本都要平行看待啦!然後交通部表示立場就好了嘛!然後我們再來討論。
主席:我們沒有辦法現在在這裡針對每一個人的條文來處理,我還是以黨團的修正動議作為協商的依據,這邊的協商沒有所謂的個人,這樣我們會沒完沒了。
現在處理第三十五條。
沈委員智慧:不是,主席此言差矣!因為上禮拜我在這裡,你說如果禮拜一委員會有開的內容拿進來併案討論,如果併案的部分也都不算,還要黨團蓋章,那併什麼案?你在開什麼會啊?是不是?你這樣講,可說此言差矣。
主席:不,沈委員,過去3年來這邊的協商都是以黨團的提議為主,你請你的黨團幫你提修正案嘛!
沈委員智慧:不是,院長,你講得很清楚,禮拜一的10個條文開委員會審查,不管有審完、沒審完,全部都送到這邊,昨天是委員會審查完畢,送回來這裡參加朝野協商嘛!是不是?那意思是說昨天都白開嘍?
主席:沒關係,那昨天的委員會有結論嘛!有沒有結論嘛?
沈委員智慧:你要問我,我又不是召集委員,我也不是議事處……
主席:不是,有沒有結論我們這邊有嘛!
沈委員智慧:應該有送來吧?
主席:我們這邊有結論就會有嘛!就是昨天委員會的修正動議,如果昨天針對第三十五條審議的結論跟協商的結論完全一致,都沒有任何改變,表示它是遵照過去的協商結論,現在沈委員的提案就是新的提案,如果你的提案在昨天是被納入委員會的結論並送到這邊來,就一定會提出討論!但是你不能用個人的名義再提案,因為上個禮拜我們都講得很清楚,在這裡我們都是討論黨團的提案,昨天你的提案如果委員會有接受,它有結論送到這邊來,我們依然會討論到,但是你現在不能再用你個人的名義提案要我們在這裡討論。
沈委員智慧:院長,昨天在交通委員會的時候,現場就有三個交通委員連署提出修正案,已經有納入委員會討論,然後今天就提過來了。
主席:雖然有納入討論,不見得委員會的結論就是你說的那個納入討論的提案啊!
沈委員智慧:有點複雜耶!
主席:對啊!所以今天的協商是以黨團為基礎的協商嘛!
好,現在就進行第三十五條。如果等一下你對第三十五條有意見,你可以表示意見。我們就一項、一項來,如同剛才所言,這其中大概有五個爭點,一個是分流;第二個就是分流之後,罰款的部分機車增加,汽車要不要隨之增加;第三個是拘留;第四個是酒精鎖;第五個是同車共責的問題。是不是這五點?
柯委員建銘:對。還有沒入的問題。
主席:對,還有沒入及吊扣的問題,這樣就不只五項耶!
鄭委員運鵬:針對剛才黃委員所講的汽、機車分流跟罰鍰上下限的問題,在兩年前,就是106年5月12日的審查會時,那時候的狀況我跟大家還原一下,因為林佳龍部長當時還未上任。當時本來在討論的條文裡面沒有累犯累計的概念,所以那個時候就只有一萬五千元到九萬元的概念;後來在討論的過程中,委員會就加入累犯的罰鍰就一直疊上去,所以才會變成上限沒有調整,但是對於累犯就加以累計的處理。現在針對累犯加重處罰這件事,看起來大家都沒有意見了,所以照黃國昌委員剛才的說法,會變成如果我們汽、機車分流,因為的確我們後來發現機車對自己、對其他人可能造成的傷亡並沒有那麼大,所以如果把它分開來,汽車是不是往上疊?疊完了之後是不是累犯也繼續疊上去?這就等於是另外一個算式了,本席主要是向大家說明背景的狀況。
主席:請林部長說明。
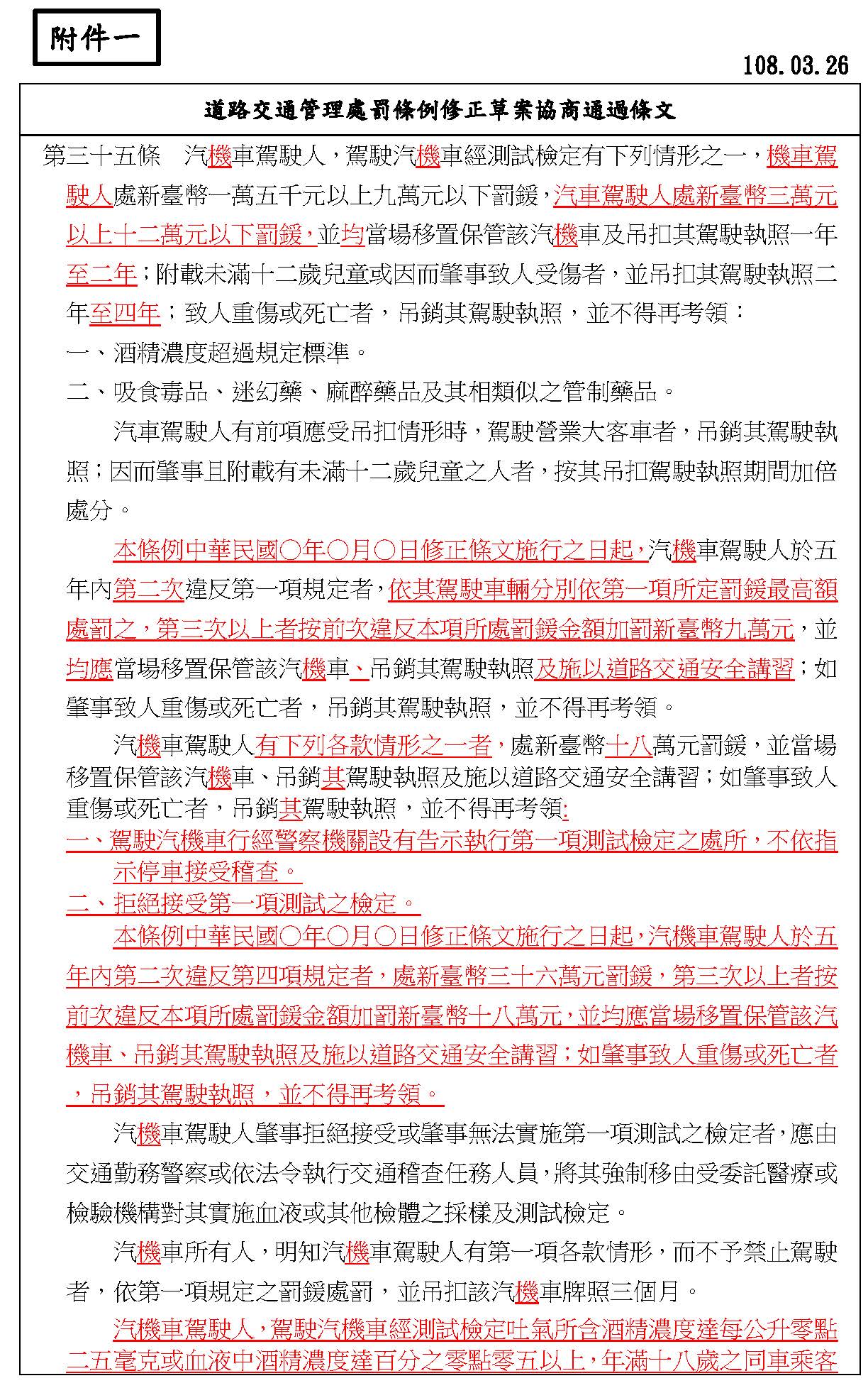
林部長佳龍:我們交通部就是以2月26日的協商及3月25日委員會的審查結果為基礎來提出我們的建議條文。首先,關於第三十五條第一項酒駕罰鍰上下限的規定,問題是不管怎麼規定,但是到了法院卻判得輕。當時在2月26日黨團協商的時候,我們沒有去動上限九萬元,如果大院要調整上限,我們予以尊重。當時大家認為因為下限定得太低,所以就罰得很低,我想修法就是希望能夠提高,但是在提高之後,又發現汽車跟機車不一樣,如果現在又要對累犯累計來罰的話,那對機車有時候我們必須要考慮到城鄉差距,就是貧富有一點差異,所以要讓它分流。在這裡就是要分流,把機車從汽車裡面再分出來,然後並沒有去動那個一萬五千元的下限,而是將汽車提高到三萬元。至於上限的部分,我們是尊重大院。
主席:簡單講就是你們可以接受,黃委員的意思是說,既然就下限的部分汽車是往上升,那為什麼最高額沒有往上升?
林部長佳龍:我的說明就是我們是基於尊重……
主席:如果可以接受的話,你就講可以接受。
林部長佳龍:在上次黨團協商的時候所決定的九萬元,我們就不去動那個部分。另外,在執法上面其實是罰最低,所以我們希望把下限提高,這就是當時的意旨。至於上限相對應要怎麼處理,我們是尊重黨團協商的決定。
主席:請柯委員建銘發言。
柯委員建銘:第三十五條第一項有兩個問題,一個是罰多少、一個是吊扣的時間是多久,大概就是這兩個問題。過去第一次就是罰一萬五千元到九萬元,3月26日黨團協商是變成三萬元到九萬元,吊扣時間從一年變成二年,但是附載未滿十二歲兒童或因而肇事致人受傷,過去吊扣時間是二年,後來改為四年。所以我們要分兩個不一樣的部分,一個是罰鍰的金額是多少、要不要分流,另外一個就是吊扣時間的問題。
院長,由於有城鄉差距的問題,是不是對摩托車第一次維持一萬五千元,還是第一次就和汽車一樣是三萬元,我們就是要討論這個問題而已。第二個問題就是第一次的上限九萬元要不要往上拉,我不知道現在的版本裡面有沒有把九萬元往上拉的規定,交通部現在的意見就是希望能夠分流,是不是這樣?第二個就是吊扣時間的問題,從一年變成二年、從二年變成四年,所以交通部是說一年到二年就是要分流的概念,所以二年到四年並不是直接跳到四年,應該是這樣,請各位委員參酌一下。
主席:在2月26日的協商是沒有分流,是一致的,現在交通部是建議將機車和汽車分流,機車的部分維持一萬五千元,汽車是到三萬元,但最高都是九萬元,所以黨團先處理機車和汽車要不要分流的問題。
黃委員國昌:我再說明一下,汽機車本來就已經分流了,我為什麼說本來就已經分流了?因為在裁罰基準裡面就已經分流,現在罰汽車沒有罰一萬五千元的,罰汽車最低就是一萬九千五百元,這是小型車的部分,至於大型車則是二萬二千元。
柯委員建銘:沒有錯。
黃委員國昌:本來就分流了,只是在裁罰基準裡面分流,沒有在母法裡面分流。我要跟部長講,我們現在處理的是道交條例,事後當然會有法院審查的可能性,但基本上要罰多少錢,一出手的就是行政機關,就是警政單位,所以要開一萬五千元的罰單、二萬二千元的罰單,還是三萬元、九萬元的罰單,都是警政單位在處理的。其次,在大的理念上,若是要把汽、機車分流的概念從現在的裁罰基準提升到母法去處理,時代力量黨團願意支持;但是,如果真的要分流,就不能造成未來訂裁罰基準的畸形狀況,那就是機車的裁量是一萬五千元到九萬元,但你說汽車的風險危害比較大,所以下限要往上拉,那為什麼汽車的上限不往上拉呢?等到母法一訂下去,在訂裁罰基準時就會發現,當在母法分流以後,但是只動下限、不動上限是一個很奇怪的現象。最後,剛剛有委員說,過去一直討論到最後,上限本來就是九萬元,也沒有人提案要更動,那是因為大家本來的認識就是汽、機車分流是在裁罰基準做的,並沒有提升到母法,所以當然不會去動到母法。而且我必須要再講,現在所謂的第四次協商共識針對第一項的部分,一萬五千元到九萬元提高為三萬元到九萬元,吊照時間從一年提升到二年,如果有小孩,造成傷害,就從二年提升到四年,這個建議條文是在第一次委員會審查時由交通部代表當場提出,是綜合所有委員、黨團的提案與動議,由交通部代表提出來的修正條文,也正是因為這個樣子,接下來2年的協商,大家都是以交通部提出的條文當做討論基礎。好,新部長、新氣象,過去的交通部發生什麼事就算了,要重新討論不是不行,但我還是建議如果真的要分流,不能只動下限而不動上限。
柯委員建銘:這可以討論。
主席:請周委員春米發言。
周委員春米:大家已經討論到上限要不要動的問題,現行法的上限是九萬元,這條的處罰標準是酒測值0.15毫克到0.25毫克,如果超過0.25毫克是依刑法第一百八十五條之三處理,也就是說,酒測值超過0.25毫克是用刑罰處理,在目前刑法的體制下,大家對法院判決量處過輕都有一些意見,九萬元就等於刑罰的有期徒刑三個月,等於平均一個月就是三萬元,今天我們討論的道交條例是聚焦於駕駛人酒測值為0.15毫克至0.25毫克,凡是酒測值超過0.25毫克以上,則是觸犯刑法。如果我們規定罰鍰金額九萬元為上限是相當於有期徒刑三個月,大家認為這樣到底是我們要檢討法院的量刑是否過輕,抑或是我們要回過頭檢討行政罰中駕駛人酒測值為0.15毫克至0.25毫克罰緩上限訂為九萬元過輕?因此,本席建議大家應將刑法的部分納入考量,事實上,駕駛人酒測值為0.25毫克以下是在道交條例這邊處理;酒測值為0.25毫克以上則是在刑事那邊處理,如果這邊要提高,將來在刑法那邊的裁量,大家要做一個配套措施,方能有一致的標準。
主席:好,還有沒有黨團有意見?如果沒有,我們先確定分流的部分,徵詢大家意見,這部分要不要分流?
鄭委員運鵬:至於這部分要不要分流?主要因為這部分本來就是處罰駕駛人一萬五千元至九萬元,在社會如此的氛圍之下,如果我們在這邊不處理分流,就看起來是維持處罰駕駛人一萬五千元至九萬元,那就要在裁量表中再行處理,所以主要是這點差別。如果要提高罰鍰,本來是有提高罰鍰至三萬元,在經過討論之後,大家認為汽、機車分流似乎是可行,這邊才會進行分流,所以我個人是贊成分流。但是,有關後面累犯的部分,就統統一樣,不管是汽、機車都是從十八萬元起跳開罰。
主席:對。所以我們希望各黨團表達意見。
請黃委員國昌發言。
黃委員國昌:方才院長做出的裁示很明快,大家就針對爭點具體表示看法,如果大家都贊成在母法裡面分流,因為我必須再次強調,汽、機車本來就有分流,我們從裁罰基準一看就知道,現在汽車沒有在開罰一萬五千元的,罰單一出手就是開罰一萬九千元,大型車就是開罰二萬二千元,再依照駕駛人酒測值的不同再往上加罰。我尊重其他黨團的看法,大家也認同我們現在的分流不要只是在裁罰基準,而應該升高至母法的話,剩下要解決的問題就只有針對機車的部分,針對機車的部分我們不動,就維持一萬五千元至九萬元;針對汽車的部分是只要動下限,還是上限也要一併動?
主席:好,這個就是我要問的第二個問題。第一個問題是有關分流的問題,這部分大家都接受,如果機車與汽車給外界的感覺是,汽車酒駕的情況會比機車還嚴重,那就分流。好,這就OK。現在接續要處理第二個問題,在汽、機車分流之後,汽車的下限是往上提升至三萬元,那麼上限要不要提升?現在我們就討論這個問題。
柯委員建銘:交通部現在提升到九萬元。
主席:如果交通部建議將現行上限九萬元提升到幾萬元?這部分的上限要不要提高?
柯委員建銘:本來是開罰一萬九千元,現在提高到九萬元,這就是剛才我們所說刑罰及行政罰的一致性,從現行一萬九千元提高至九萬元,應該是這樣嘛!
主席:現行罰鍰都是規定九萬元,換言之,機車、汽車都是開罰九萬元,現在汽車從一萬五千元提高至三萬元;機車與汽車罰鍰上限都是九萬元,我們要不要針對汽車的部分做處理?因為汽車罰鍰的下限往上拉,所以相關上限也要往上拉,現在的重點就在這裡。
吳委員志揚:照比例應該是十八萬元。
主席:什麼?這應該是十二萬元,不能採用這樣的比例。
柯委員建銘:請法務部人員針對方才周委員春米的發言進行說明。
林部長佳龍:無論是昨天委員會或今天黨團協商所提出的罰鍰上限,交通部並不反對,即是罰鍰提高至十二萬元。
主席:十二萬元應該可以。
林部長佳龍:這是不是要與刑法之間一致,即是剛才所討論的要有一致性裁罰?
主席:等這部分通過之後,我們在討論修正刑法時,就會參考我們今天通過的法案來做配合。
柯委員建銘:因為我們週四就要審查相關法案,所以現在請法務部說明一下。
主席:請法務部蔡次長說明。
蔡次長碧仲:我們部版有關0.25毫克的部分,還是2年以下有期徒刑併科二十萬元以下罰金。
柯委員建銘:二年以下?
蔡次長碧仲:對。我們對這個部分沒有堅持,如果屆時討論時沒有……
主席:請黃委員國昌發言。
黃委員國昌:在討論這個問題時,你當然可以把它換成所謂的金錢價值去看兩者之間的balance,但是這樣的討論存在著兩個問題:第一個問題是,你完全混淆了行政罰與刑法兩者間的性質。我為何這樣說?當科處刑罰時,那是有刑事犯罪的烙印,在性質上相較於行政罰之性質,兩者間是分屬於兩個領域的東西。第二個問題是,如果今天我們在討論行政罰鍰時,屈從於現在實務上針對酒駕的部分,第一次大概的標準行情是二個月到三個月,得易科罰金,我們以每天一千元最低額計算,因為現在刑罰體系裡一天最低計算金額是一千元,所以一個月才會以三萬元去計算,二個月是六萬元,三個月是九萬元,但是刑罰在易科罰金時,從來不是機械式地要求一天只能以一千元來計算,也可以一天以三千元來計算,也就是在刑罰的體系裡,一個月可以到九萬元的罰金,二個月可以到十八萬元,三個月就往上累加,怎麼會以現在刑罰裡的最低計算金額做為限制我們現在在處理行政罰上所應科處罰鍰的基準呢?
當然在刑事處罰的那個部分,我其實可以跟大家表明時代力量黨團的立場是,屆時在處理刑法條文時,我們針對汽機車不能安全駕駛罪的部分,我的確有設計機車與汽車的分流機制,但就法務部的立場,我尊重他們的立場,我們回到這邊來加以討論,關鍵的問題只有一個,當你在立法政策上決定要汽、機車分流時,針對汽車的部分只提高下限而不提高上限,箇中的道理究竟是什麼?你們未來的裁罰基準究竟要怎麼訂定?
柯委員建銘:收斂一點好不好?我們就直接面對問題了嘛!
林部長佳龍:我再補充一點,除了我剛才說的,因為這還涉及到累犯跟拒測的問題,我們都是從九萬元加倍。到累犯時,汽機車是沒有分流的,這是目前黨團協商的考慮,這部分還請大家思考一下這個現象。如果要將汽車酒駕初犯科處三萬元至十二萬元,累計時就是汽機車都比照處理……
黃委員國昌:對啊!
林部長佳龍:就是二十四萬元。
黃委員國昌:就是最高,不是那樣,因為機車是九萬元,汽車是十二萬元,未來如果要處理累犯或拒絕酒測那種情況的話,那你就以兩邊最高額再double上去啊!
主席:所以是十八萬元及二十四萬元。
柯委員建銘:後面的第二項及第三項就開始分流了。
林部長佳龍:就是後面要連帶修改這個累犯或拒測要加倍……
主席:對。
柯委員建銘:現在決定一下就好了,就是汽車和機車要先分流及上限要不要提高而已,我們寫十二萬元的建議,如果大家沒意見的話,就採十二萬元,有意見的話就再討論,下面項次的罰鍰……
主席:隨著調整。
柯委員建銘:要隨著調整。
主席:請周委員春米發言。
周委員春米:謝謝院長,現行法是一萬五千元到九萬元,請問警政署,在何種狀況下會科處九萬元?你們目前裁罰六萬元以上的件數比例是多少?
陳次長宗彥:最終最後裁決的部分還是回到裁決所去裁決,不過我們罰款的基準,依照酒精值的濃度不同,最高……
黃委員國昌:我建議你們把你們的裁罰基準表發給所有的委員,大家就知道你們怎麼裁了嘛!
周委員春米:次長你先說一下吧!資料再發給大家。
陳次長宗彥:我們最高還是到九萬元,按照裁罰基準表,最高還是有到九萬元。
周委員春米:那目前裁罰的比例,現狀是怎樣?
陳次長宗彥:最後還是到裁決所去了。
周委員春米:那交通部知道嗎?什麼狀況下會裁到九萬元?
林部長佳龍:就是大型車,再加上酒測0.25毫克以上。
周委員春米:大型車是九萬元。
林部長佳龍:對。
周委員春米:一般的機車跟自用小客車是不會做到這樣的裁罰?
林部長佳龍:不會。
周委員春米:好,謝謝。
林部長佳龍:是2個都有,酒測0.25毫克,再加上是大型車,這個就可以接近九萬元。
主席:那麼分流的部分,我們就確定分流,然後機車就是一萬五千元到九萬元,汽車就是三萬元到十二萬元。後面的條文因為累犯要double的部分,就依這樣的修正來做同樣的修正。這樣有沒有問題?
江委員啟臣:那累犯是汽機車都一樣的標準嗎?
主席:都一樣,都一樣要隨著他的處罰要做。
江委員啟臣:分2類就對了?
主席:對,都一樣,有沒有問題?
江委員啟臣:這裡會不會產生一個問題,就是第一次初犯是騎機車,第二次累犯是開車?所以我的意思是剛剛部長有提到說累犯是不分汽、機車的,同樣的罰則是不是?還是一樣分汽、機車,但是罰2倍?
吳委員志揚:都是2倍啦!
主席:對啦!江委員這個是一個問題啦!
江委員啟臣:什麼基準的2倍?
陳委員怡潔:累犯應該是不能分事情的……
江委員啟臣:累犯應該是不分汽、機車,共同一套標準才對。因為他有可能第一次初犯是開車,第二次累犯是騎車啊!
主席:也有可能。請陳委員怡潔發言。
陳委員怡潔:院長,不好意思,親民黨其實比較不認為應該用分流,但是還是尊重大家的決定,因為我們覺得無論汽、機車的部分,其實酒駕都是一個行為,就像江委員講的,有可能他這次是機車,下一次是汽車,然後再機車,所以我們覺得是不是應該不要去做分流?那全部的罰則,譬如總共是從一萬五千元起跳也好,或者是我們親民黨的版本從三萬元到九萬元也好,就是上限跟下限,應該汽、機車是一致的,我們覺得應該是用這樣的方式,因為剛剛江委員講的這個狀況,其實是很有可能會產生的,所以我覺得我們要去討論。
第二個部分,我看這邊有累犯者,因為剛剛有討論如果汽、機車都一致,那累犯到底要怎麼處理,是同一個標準起來或什麼的?我看現行你們給予的條文好像只有對於拒測的部分,所以交通部是否能說明一下?因為我沒有看到你對於累犯的部分要怎麼處理,只有拒測的部分。因為你是用第四項的規定嘛!第三次以上者,按前兩次違反本項所處的罰鍰金額──再加嘛!然後是要違反第四項的規定者,那第四項我看只有拒測的部分,沒有累犯,所以這個部分是不是請交通部還是再說明一下?因為這個是連帶的。
主席:好,請林部長說明一下。
林部長佳龍:我說明一下,這個沒有問題啦!累犯就是九萬元加九萬元。拒測的部分,我們現在因為起跳就是十八萬元,這是第一次,第二次是再加十八萬元。至於剛剛提到的樣態,第一次是汽車、第二次是機車,或是第一次是機車、第二次是汽車該怎麼辦?一種方法是不管如何,累犯就是九萬元九萬元加……
主席:就是以重的那個來加?現在有九萬元跟十二萬元喔!
林部長佳龍:不要去管機車跟汽車的九萬元跟十二萬元的上限,就都以九萬元,累犯就是十八萬元,這是一種方法。不管其他的,這樣就比以前重了嘛!拒測的話,第一次就是十八萬元,本來是九萬元,也是一樣,再加倍就變成三十六萬元,就不分汽、機車在累犯跟拒測部分的數目……
柯委員建銘:累犯還有一種樣態,徐委員的版本有一條是提及腳踏車,那個也算累犯……
主席:我們針對事情再來釐清一下,剛才提到分流,然後汽車、機車的處罰下限、上限,雙方面都提升,江委員拋出一個議題是對的,如果一次是機車、一次是汽車,兩次不一樣,要用哪一種的累犯規定來處理?
吳委員志揚:我認為都應該依照汽車的規定double處罰……
主席:酒駕本來就有double嘛!
陳委員怡潔:這就是我們所說的,酒駕是一個行為,我們不應該在這裡針對汽、機車去做分流,因為有可能他今天騎機車、明天開汽車,裁罰的標準到底為何?所以我覺得,第一個,汽、機車不應該分流,這是罰款的部分;第二個,累犯部分都從三十六萬元開始起跳,這樣標準才會一致!部長懂我的意思嗎?才不會有這個問題,不然這次他騎機車酒駕被人抓到,而下一次是開汽車的話,你怎麼處罰他、他算是什麼樣的累犯?這個我覺得交通部要說明清楚,應該是不要分流才會一致,今天我們要討論的是酒駕行為,而不是騎機車的處罰比較輕、開汽車的就比較嚴重,我覺得不是,這是本末倒置,酒駕就是不對的!
主席:不過,因為分流的目的在於,在比較鄉下的地方,那裡的人根本不會開汽車,沒有分流的話,對他的處罰跟開汽車一樣……
柯委員建銘:殺傷力也不一樣。
主席:但問題是他不會開車,所以其實我個人是贊成吳委員的講法,如果他會開車,也會騎摩托車,那要以開車為標準嘛!但是鄉下的老農連開車都不會,但處罰規定跟汽車是一樣的!
陳委員怡潔:那我們怎麼判斷他會不會騎機車,還是他會開汽車?所以這個東西就愈弄愈複雜啊!
主席:有關分流,就機車跟汽車做同樣的處分,對於不會開車的人而言是比較不公平,因為它的傷害沒有汽車那麼大。會開汽車也會騎機車的人,當然是以汽車的角度來處理,因為他會開汽車,但是不會開汽車的機車族,把處罰提升到汽車……
江委員啟臣:我可以理解,大家之所以去想分流的問題,就是顧慮到一些人,他可能真的是初犯、騎機車,就其惡性或傷害性來講相對比汽車低,這是第一次的部分。所以我們的修法重點應該是:就初犯分為汽、機車兩者,而累犯就只有一個標準,因為是要針對他累犯的這件事情,並非針對汽、機車的傷害性,而是累犯的惡性,所以累犯只有一個標準,只要是累犯的處罰就是多少起跳、看是到多少,就是同一標準,不要再區分汽、機車。初犯的話,就不管他是騎機車或開汽車;但只要是累犯,就是處以幾萬塊錢以上、統統都一樣。對於初犯我們可以諒解,分成機車跟汽車,可能起始點不一樣。
主席:因為累犯是處罰他的行為,所以用高的量刑來處理是對的嘛!怎麼樣,要不要再分流?
林部長佳龍:是不是用一種方法,後面都不動,就按照原來的九萬元,加九萬元,這就是累犯。如果是拒測,就是十八萬元加十八萬元,不管汽、機車……
主席:那初犯呢?
林部長佳龍:初犯剛才已經討論過了。
主席:就是分流嘛!
林部長佳龍:累犯的態樣是不管他騎(開)什麼車,他再犯時的那個標準。這個標準是要用九萬元還是十二萬元,大家要再斟酌一下。我們建議用九萬元,因為是加倍了。
江委員啟臣:你是指九萬元的double是十八萬元,那就直接訂十八萬元就好了,累犯就是十八萬元起跳。就這樣,不要講說九萬元的兩倍,因為一定是兩倍嘛!
林部長佳龍:累犯很多次。
江委員啟臣:你是說累犯2次、3次、4次,那它是9的倍數。
林部長佳龍:對,9的倍數。
沈委員智慧:你只要寫初犯是罰多少錢,累犯就是它的double,累一次是double,再累一次是再起跳的double,這不就好了嘛?累犯加倍嘛!
陳委員怡潔:部長,如果我犯第一次是多少錢?
林部長佳龍:汽車還是機車?
陳委員怡潔:機車好了。上限都一樣,假設現在都是九萬元,沒有調整到十二萬元,那這樣是多少?
林部長佳龍:機車最嚴重就是到九萬元。
陳委員怡潔:累犯一次呢?
林部長佳龍:十八萬元。
陳委員怡潔:第二次?
林部長佳龍:二十七萬元。
陳委員怡潔:所以是9的倍數,我覺得應該是十八萬元再乘以2是三十六萬元。現在簡單來說就是9的倍數嘛!
沈委員智慧:2次就十八萬元,3次就二十七萬元,4次就三十六萬元。
柯委員建銘:應該快有結論了,大部分人都同意,除了陳怡潔委員以外。鄉下人的機車是謀生工具,喝了一點維士比,出去被攔檢,和初犯要分流的,這一點我們當然同意。接下來是累犯,累犯的算法是一直加9,不是乘以2。
林部長佳龍:是加法不是乘法。
柯委員建銘:一直加9啦!
主席:好,鄭委員有不同的意見嗎?
鄭委員運鵬:不是,我補充一下陳怡潔委員剛才講法的落差,在交通部條文第2頁就有了。第一次因為有裁量,分不分流沒有關係,所以第一次未必到上限。第二次就罰到上限,本來的上限是九萬元。第三次才變成9加9,十八萬元,以後就是……
陳委員怡潔:我說這是交通部能釐清的。
鄭委員運鵬:所以第二次是上限,第三次以後才累計。
陳委員怡潔:我聽起來是第一次就是九萬元,但其實不是這樣子。
鄭委員運鵬:第一次不一定罰到九萬元,第二次就到上限,以後累犯就不管……
陳委員怡潔:對,這跟我們理解的不一樣。
主席:我做結論,分流啦!機車是一萬五千元到九萬元,汽車是三萬元到十二萬元。如果累犯的話,是以九萬元加九萬元加九萬元,不是十八萬元變三十六萬元。都是加九萬元啦!這樣大家有沒有意見?
柯委員建銘:有分流啦!
主席:分流但是累犯就是加九萬元。
林委員奕華:不是累犯就不要分流嗎?
主席:累犯就是累犯,是罰行為,這樣沒有問題吧?
林部長佳龍:我再釐清一下,抱歉講得太快,不是很清楚。比如說,機車第一次是一萬五千元到九萬元,假設他被罰了三萬元;第二次就變成九萬元;再累犯、再一次就變成十八萬元。
主席:第三次就二十七萬元?
林部長佳龍:二十七萬元。
主席:對,因為已經是行為罰了。
林部長佳龍:他只是酒測,並沒有肇事,這部分大家也要衡量。
主席:好,沒有問題,這個就這樣處理。第二個,大家看交通部和協商結果,不同之處在哪裡?
柯委員建銘:吊照時間還沒有談完。
主席:好,吊照時間,但是兩個的吊照時間有不同嗎?交通部的條文和協商結果哪裡不同?
請黃委員國昌發言。
黃委員國昌:本來吊扣駕照的時間一般情況是一年;重的,即如果有未滿12歲的小朋友或者是肇事受傷的是二年。後來在交通委員會審查的時候,交通部所提出來的建議是提升到二年以及四年,因此後來協商的時候都一直以交通部在委員會裡面所提出來的建議修正條文當做基礎,從來沒有動過。
現在新的部長提出的條文立場稍微有一點改變,就是希望有彈性,所謂的彈性就是吊扣駕照一年到二年;重的二年到四年,讓他們有裁量的空間。這件事情基本上的政策立場,我是贊成的,要處理的問題只有在交通部設想要有裁量空間的時候,你們想到下一步了沒有?所謂的想到下一步指的是你要留有那個空間要處理的是什麼?舉例而言,如果要貫徹所謂的初犯汽、機車分流在罰鍰那邊處理的意旨,那麼你未來想要有的裁量空間是不是指機車就吊一年、汽車就吊二年?我只是舉例而已,因為一旦法條給你們裁量權,你們接下來就要去訂裁量基準。但是我還是要再講,這樣我們整個立法的結構會變得非常的奇異,為什麼說非常的奇異?因為我再強調,汽、機車分流這件事情在裁罰上不是沒有,只是沒寫在母法而寫在裁量基準裡,你現在要在母法裡面去處理汽、機車分流的問題,那麼就吊照的部分,你要不要一樣直接在母法裡面就汽、機車分流?還是你又決定不要在母法搞汽、機車分流,回到裁量基準的時候再來處理?這就是我剛剛跟部長說的,這樣搞會搞得整個立法體例非常混亂,有些是在母法分流,但是有一些又回裁量基準才要分流。
不過在大的方向上面,既然汽機車第一次初犯要分流的話,就吊扣駕照的時間予以區別對待這件事情,在政策方向上,我們是願意支持,我只是要拜託交通部,你們在做什麼要想清楚,因為這次出來的跟你們上次在委員會建議的條文已經是不同的東西了。
主席:請柯委員建銘發言。
柯委員建銘:上次林部長還沒來以前,所謂2月26日的協商,那個是一年跳成二年,二年跳成四年。新的部長來,當然有新的政策方向,我們黨團也有討論過,大家都用不同思維在討論。包括剛才一開始的時候提到所謂汽、機車分流就和以前完全不一樣,所以接下來吊扣執照的分流是指吊照時間,機車的吊照時間和汽車的吊照時間不一樣,肇事的時間也不大一樣,所以所謂的一年到二年、二年到四年的概念應該是這樣啦!
既然前面我們已經研議這個分流概念,後面當然也有分流的作法,至於立法例,當然道交條例就是機車都一樣,在這裡特別要弄清楚讓大家不會有疑慮,而且持平而論,很多騎機車的人是工人,那是謀生工具,所以第一次初犯的時候有不同的看法,否則我們定的法太嚴,將來反彈民怨又會起來,這是大家都同意的,所以接下來後面分流的一年到二年應該是指汽機車吊照的問題而已。至於立法例,我特別在這裡強調,這是我們共同決定的事情。
周委員春米:現行法是酒測值0.15毫克至0.25毫克吊扣一年,上次大家協商的方向是提高到2年,其實這樣的標準沒有任何裁量空間。現在交通部提出的版本則有裁量空間,讓裁處的時候可以判斷是機車、汽車,還有相關狀況,這樣修法會較有多的空間來處理不同個案。
主席:如果大家沒有意見,針對吊照的部分是不是就一年至二年?如果駕駛致人受傷者二年至四年?大家有沒有意見?
柯委員建銘:沒有。
主席:既然沒有意見,我們就這樣通過。
林部長佳龍:對此我沒有意見,但剛剛法務部有提醒,前面的第一項會發生一種情況,比如汽車第1次可能罰了十二萬元,可是第2次……
主席:汽車嗎?
林部長佳龍:汽車。可是當他是累犯的時候就變成罰九萬元,金額反而變少,所以第一項可能還要再檢視一下,也就是累犯的時候是不是回到分流?因為這樣會變成第2次反而裁罰比較輕,不然就是累犯要一併提高到十二萬元。
主席:這樣累犯還是要分流。
林委員奕華:不要分流啦!都討論完了才要分流。
鄭委員運鵬:兩年前我們在委員會裡都討論過分流的狀況,剛才江啟臣委員也提醒我們兩年前有討論過。如果汽、機車上限不同的時候,如果第1次機車、第2次汽車、第3次機車的累犯該怎麼罰?是機車累犯歸機車累犯罰、汽車累犯歸汽車累犯罰?還是綜合罰?一旦綜合罰就變成都罰十二萬元,大家就要考慮對於那種相對經濟弱勢者,他只有機車,第2次罰下去就變成十二萬元了,與機車的標準一樣的時候,究竟對或不對?對此我沒有意見,但是這樣分流下去會變成發生交錯行為的時候,不知道怎麼處理。
柯委員建銘:應該看他當時使用的交通工具。
沈委員智慧:我看還是要有汽車與機車的分流。基本上,機車族與汽車族的經濟條件不一樣,既然已經有決定,我想還是在汽、機車分流之後就不要回頭重新討論,好不好?
柯委員建銘:訂在這裡殺傷力很強,摩托車……
沈委員智慧:累犯還是照原來的比例,就一路double上去就好了!
主席:因為我們現在是針對純粹騎機車的人,最高罰九萬元,所以他如果累犯也是九萬元,如果汽車與機車交錯,還是以汽車十二萬元這樣累積。因為你會騎機車,也會開汽車,表示是行為罰,行為罰罰2、3次是以比較高的額度來處理,應該這樣。
沈委員智慧:我贊成院長的看法,因為我們強調……
柯委員建銘:現在是看他會不會開車,應該是以犯罪時的交通工具來認定。
主席:當然是行為罰。
沈委員智慧:院長說得對,強調他是累犯,當他累犯的時候就以最高罰責為主,這樣的話合理。
主席:請問司法院,這樣就不會有扞格的問題嗎?
沈委員智慧:我們在立法說明可以說清楚。
呂秘書長太郎:剛剛我只是發現……
主席:你講這個問題是對的,現在如果這樣區隔,就不會有扞格的問題嗎?
呂秘書長太郎:政策上,我們尊重。
主席:有沒有發生與子法扞格的問題?
呂秘書長太郎:第2次要以他的危險性或是資格來處理呢?
主席:如果他是兩個,一是機車,另一是汽車,我們就以從重的十二萬元,但若是對方都騎機車的話就以九萬元處理。總之就是從重,畢竟對方會開車,也會騎摩托車,若騎摩托車的一樣適用汽車的十二萬元的話,就對不會開汽車而只會騎摩托車的人不公平。但若是交錯的話,就表示已有潛在行為,因此採較重的十二萬元處理,縱然第一次是騎機車,第二次是開汽車,還是要以汽車的累犯視之;縱然第一次是開汽車,第二次是騎機車,也要用汽車的累犯處理,如此這個問題就解決了。
沈委員智慧:我贊成院長的說法,因為我們立法院強調……
陳委員怡潔:基本上,我對汽、機車第一次分流罰款的部分沒有意見,我們支持初犯可以採分流,但若累犯還採分流的話,會不會造成便宜主義?因為酒駕本來就不對了,若是有人初犯時騎機車,心想反正自己還要再喝酒,都要開罰的話,因為騎機車比較便宜,那我就照喝,再讓警察以騎機車的額度開罰,好罰輕一點,反正我都得喝嘛!
主席:那樣也罰得不輕啊!
柯委員建銘:坐計程車就好了,這樣不成比例……
陳委員怡潔:不是這樣,我認為如此將出現便宜主義的問題,我現在所講的是實際的問題,也是很多人在討論的,不是我單獨的意見。便宜主義似乎是法律賦予行政機關裁量權的原則,如果在實際的作為上,累犯也採分流的話,因為大家的心態有可能是這樣,這樣的狀況會不會發生?這可不是開玩笑,酒駕本來就不對,喝了酒本來就應該坐計程車,什麼叫「搭計程車就好了」?不是這樣子的。
主席:不是啦!
陳委員怡潔:我要表達我們的態度。
主席:沒關係,你講。
陳委員怡潔:不能讓人有僥倖的心態,如果累犯也採分流的話,會不會有這樣的狀況發生?這是我希望你們能夠說明也要去思考的點。
主席:請黃委員國昌發言。
黃委員國昌:大家講的都很有道理,我就收納了一下,具體的法條文字可以有兩種不同的可能呈現形式,謹供各黨團代表考慮。收納成法條規範的形式後,處理第二犯的問題其實就是第三項處理第二次累犯的情況。第二次累犯的條項是「本條例中華民國○年○月○日修正條文施行之日起,汽、機車駕駛人於五年內第二次違反第一項規定者,處新臺幣九萬元罰鍰」,這是目前交通部所擬條文的寫法。歸納方才各位不同或是趨於一致的看法後有兩種處理方式:第一種方式是,直接從重開罰十二萬元,到第三次以後就沒關係了,反正每次就是以九萬元的幅度罰上去;第二種規範的方式是在「違反第一項規定者,處第一項所定最高罰鍰」,因為是處第一項最高罰鍰,這樣就分流出來了,如果是機車的就是罰九萬元,如果是汽車的就是罰十二萬元。這兩種文字隱含的立法政策有些微的不同,但實際的方向是一致的,因此我建議,為了討論的效率起見,是不是就收攏各位方才不同的高見,文字呈現上就是兩者擇一放在之後的條文上。
主席:這樣就不會有問題了。第一項就是九萬元、十二萬元,但未來就都是加九萬元;第二項就是九萬元、十二萬元,但要自己加十二萬元、十二萬元、九萬元、九萬元、九萬元、十二萬元、十二萬元、十二萬元,就是這兩種。
林委員奕華:我贊成初犯分流,但累犯要這樣處理的話,就會很難判斷到底是使用哪種交通工具,畢竟酒駕累犯就是累犯,不要再因為駕駛人所使用的交通工具而有所差別。
主席:依照你的意思是,酒駕累犯就是全部處罰十二萬元。
林委員奕華:累犯就是從十二萬元起開罰。
主席:好,請問大家有沒有意見?
林委員奕華:本席建議酒駕累犯就不要再做區分了,否則這樣會很麻煩,一下子開汽車、一下子騎機車,這會造成很難判定的問題。
柯委員建銘:騎機車或開汽車很容易辨識,怎麼會麻煩呢?
沈委員智慧:我也贊成林委員奕華的意見。
主席:想清楚喔!
柯委員建銘:想清楚喔!這是不一樣的樣態,怎麼會……
沈委員智慧:因為處罰是針對累犯者,明明喝酒不能開車,他還堅持酒後開車,這就當然就是累犯。
柯委員建銘:我們要考量需求性與殺傷力都不一樣,既然有分流的話,就要考慮一下。
林委員奕華:重點就是不要再有酒駕累犯……
鄭委員運鵬:我就方才黃委員國昌的建議,我再把它做分類,第一次有裁量,所以有分流;第二次罰到上限、可裁量,假設機車酒駕處罰九萬元、汽車酒駕則處罰十二萬元;第三次反正已經開始累計,但第二次沒有累計,第二次只是罰到上限,第三次都加九萬元,因為這是一直向上累計,應該就沒有剛才沈委員所說的便宜主義,駕駛還可以選擇騎機車或開汽車,凡是酒駕累犯者駕駛汽車就是開罰十二萬元加九萬元;機車就是九萬元加九萬元,就會變成這樣的情況。我們看看這部分的狀況可否分為三層──第一次有裁量;第二次汽、機車分流,因為處罰會達到上限;第三次每次都是加九萬元?還是第三次以後每次汽車加十二萬元、機車加九萬元,這部分就分開了,好不好?
主席:這樣可不可以?我們不要批判,而是講建議,請說明你的建議要怎麼做?
林委員奕華:我的建議就是,第二次酒駕就算累犯。
主席:林委員的意思是,無論騎機車或開汽車,第二次酒駕統統開罰十二萬元,而且全部都一致?
林委員奕華:對。
主席:未來就全部都加十二萬元?
林委員奕華:對。
主席:大家對此有沒有意見?換言之,第一次觸法就處罰九萬元至十二萬元,但是累犯者就不是處罰九萬至十二萬元,而是全部就處罰二十四萬元,包括汽、機車均處罰二十四萬元。
柯委員建銘:你再想想看!
沈委員智慧:就是累犯……
童委員惠珍:我想他的意思是,第二次還是一樣採用最高十二萬元,就這樣子……
沈委員智慧:你誤解了!我把林委員的意思仔細地重複說明一次,再看看大家有沒有意見?第一次酒駕摩托車最高處罰九萬元、汽車最高處罰十二萬元;第二次酒駕無論使用任何的交通工具,凡是酒駕再犯者,全部是以十二萬元乘以2,即是處以二十四萬元,就是這樣的意思。
柯委員建銘:現在沒有乘以2,而是加的。
沈委員智慧:第二次酒駕是十二萬元……
主席:這是加十二萬元。
柯委員建銘:這是加的,不是乘的。
主席:再加十二萬元,就是二十四萬元。
沈委員智慧:我剛剛講二十四萬元,這點沒有錯啊!
主席:這不是用乘的,而是加十二萬元。
沈委員智慧:這加上十二萬元就是二十四萬元。
主席:請問大家覺得怎麼樣?有沒有意見?
柯委員建銘:既然有分流,就要考慮其需求性與殺傷性的問題……
鄭委員運鵬:第一次裁量;第二次上限;第三次累計。
林委員奕華:第二次是十二萬元。
林部長佳龍:主席,方才黃國昌委員及鄭運鵬委員提出的就有一致,就是第一次就是視駕駛人的裁量而定,因為這不一定會處以最高罰鍰;第二次才是處以最高罰鍰;第三次就是都加九萬元或十二萬元。
柯委員建銘:依照交通部版本都是加九萬元。
鄭委員運鵬:因為本來的上限就是加九萬元。
柯委員建銘:現在我們要討論到另外一個問題,即是酒駕累犯者要不要分流處理?這點大家要講清楚,許多南部民眾外出工作都是以機車做為交通工具,所以我們必須考量其生活必需性與殺傷性是不一樣的。我們再思考看看。
江委員啟臣:我提出折衷的建議,方才黃委員國昌也有提到,第一次初犯我們就採用分流方式加以裁量,第二次就算是累犯,那就看他是騎機車還是開汽車都是處以最高罰鍰;如果第三次再犯,反正就是都加九萬元,對不對?沒有錯吧?
林部長佳龍:對。
江委員啟臣:換言之,凡是第三次再犯者統統以十八萬元起跳。
鄭委員運鵬:第三次再犯者統統加九萬元,這點大家能否接受?還是一定要加十二萬元?
江委員啟臣:現在的問題在於,針對第三次再犯者,我們要採用什麼樣的基準?這是大家都一樣……
鄭委員運鵬:這已經累計上去了,所以已經沒有什麼差別了,就看我們要加九或加十二,現在已經變成這樣了。
江委員啟臣:那你這樣第三次等於又區分汽車或機車了。
鄭委員運鵬:第三次都不管了,也就是第二次的人,汽車是十二萬元,第三次就是十二萬元加九萬元變成二十一萬元,因為這已經有疊上去的概念,所以不會有撿便宜的問題。
江委員啟臣:對。
鄭委員運鵬:還是我們一定要十二加十二加十二,一直加上去?我個人認為第三次應該加九就可以了,因為他不是罰下限,不是罰低於十二萬元,而是十二萬元加九萬元的二十一萬元,我個人贊成加九就好了。
主席:這樣很清楚了,要加九還是加十二?我看就加九。
柯委員建銘:可以。
主席:那就一致,第三次之後就一致了,可不可以?如果可以的話就這麼處理了,這個問題就解決了,剛才第一次有差距,之後就沒有差距了。
陳委員怡潔:院長,我這樣聽下來,是不是代表部長的意見就是累犯不分流?
主席:就沒有分流,第三次就不分流。
陳委員怡潔:第三次不分流?第一次是九及十二,機車是九,汽車是十二……
主席:再來就是全部都加九,就沒有分流了。
陳委員怡潔:對啊!所以第二次是採最高罰則……
主席:對。
陳委員怡潔:就是十二跟十二?
主席:是十二跟九。
林委員奕華:我覺得第二次不要分。
江委員啟臣:因為第一次初犯有裁量權,所以有可能只罰五萬元或六萬元,但第二次的時候,如果是汽車就罰最高的十二萬元,機車則是最高的九萬元,第三次……
主席:全部加九。
江委員啟臣:就是用你的第二次去加九。
主席:對啦!
江委員啟臣:如果你第二次是開車被罰十二萬元,第三次不管你坐什麼就是加九萬元,沒錯吧?
林委員奕華:能不能第二次就不要分了?
主席:這個不能不要分……
林委員奕華:第二次的話可能……
主席:既然第一次有分流。我跟你講,都會區跟鄉下還是要考慮摩托車在在地的因素。
柯委員建銘:如果沒有考慮,到時立法下去大家反彈的話,大家又在那裡互推責任。
主席:有沒有共識?如果沒有共識,我們就保留送院會,各黨團自己負責。
沈委員智慧:可以啦!這一條討論很久了。
主席:對嘛!為什麼一定要那樣?就照剛才江委員說的那樣去做。
沈委員智慧:可以啦!
主席:我們就這樣處理。我再重述一次,第一次就是一萬五千元、九萬元;三萬元、十二萬元,如果是累犯的話,第二次就是九、十二,第三次就是全部加九,第四次也全部加九,第五次也全部加九,全部不分流。就這樣子處理,很明確,大家都沒有意見,好,就請交通部趕快修正條文。
剛才也提到,一到二、二到四,這個也沒有問題了,剛才都談過了。
現在進入下一個拘留的問題。國民黨黨團要不要說明一下?
沈委員智慧:我來做說明,就我們訪視民間及多位基層員警的結果,他們表示太多人根本不怕罰,你今天縱使罰他一萬元、五萬元、九萬元、十萬元或十二萬元,罰再多的錢,這些人會說,反正我有的是錢,我不怕你罰,他們現在最怕的一件事情是行動不便,就是他們怕被拘留,在各國也可以看到像這樣的處罰方式,大家都怕被拘留,所以我援引「社會秩序維護法」第十九條第一項第一款:「一、拘留:一日以上,三日以下;遇有依法加重時,合計不得逾五日」的規定,其中「遇有依法加重」就是類似像再犯,拘留以24小時為1日,將這部分加在這個地方。這條條文昨天也在委員會裡討論過,相關司法院或法務部的人員曾經提到,如果罰錢的話可能就無法拘留;有拘留就沒有罰錢,不知道是不是這樣子?但若是以罰錢及拘留來裁處的話,我們國民黨黨團是採用「或」字,這個部分是不是採用「或」字,或是兩者讓他們擇一?而針對此一拘留概念在這次的立法中,我強烈建議,他們真的是怕拘留、不怕罰錢,這是普遍的現象,而這部分提案所謂拘留時間也沒有很長的時間,不過是引用「社會秩序維護法」的概念及條文而已,請大家支持。
林委員奕華:有拘留就不用罰錢?
沈委員智慧:對,有拘留就沒有罰錢,這是昨天法務部及司法院所說的部分,我在這裡把昨天的條文拿出來,有我們黨團的提案。
主席:因為我們現在是在討論第三十五條,第三十五條交通部的提案跟2月26日的協商結果,這裡面完全沒有所謂的拘留,所以應該不是第三十五條的修正動議。第三十五條變成是一個條文,是要加在第三十五條之一,還是另外一個條文。
柯委員建銘:直接修第三十五條。
沈委員智慧:直接在第三十五條條文裡面,有黨團……
主席:你這樣只是裡面的一項而已,所以你是要放在第三十五條?
沈委員智慧:對,加在第三十五條裡面。
主席:對啦!那就是其中的一項。
沈委員智慧:對,我只是講一項而已,就是拘留的概念要不要放進去。
主席:那第二個酒精鎖要不要順便講一下?
沈委員智慧:好,我再順便講一下,下面……
柯委員建銘:一項、一項來好不好?這先處理啦!
沈委員智慧:是同一條的酒精鎖。就是汽車駕駛人有前項第一款之情形者,其駕駛之車輛應加裝酒精氣敏點火自鎖裝置,也就是俗稱的酒精鎖,意思就是你只要有酒駕紀錄者,你這一部車不管是不是你的,都必須裝上酒精鎖。未來有人會提到說車子不是他的等有的沒有的,可是今天沒有關係,我們今天是要有酒精鎖的概念,以後你的車子就不能隨便借人,如果你借人,那他的行為你也要一起連帶負責任,就是這部車以後就變成有酒精鎖,這就是所謂預防的概念,在美國、日本、歐洲許多國家都已經實施很多年了。在實施酒精鎖之後,美國是有大幅降低酒駕的問題,歐洲也有大幅的降低,有些國家還是強制規定直接要加裝,我想我們初期在推動,是以有酒駕者被抓到之後,他就必須去裝置酒精鎖。而這個部分在汽車跟機車也是分流,這部分是只講到汽車的部分。因為機車的部分,我想影響的層面比較大,人也比較多,所以先從汽車的部分來做修法,來進行所謂酒精鎖的預防性規範,這是我們立法的宗旨,謝謝,是在第三十五條裡面。
主席:沈委員第三十五條的修正動議是希望放在第三十五條。我們看2月26日的協商結果及交通部的建議,我們看到「吊銷其駕駛執照,並不得在考領:一、酒精濃度超過規定標準。二、吸食毒品、迷幻藥、麻醉藥品……」的下面你要增加這一個條文?是不是這個樣子?
沈委員智慧:對,這一項也是我的正式提案,在委員會裡面本來就有的。
主席:現在就是說,你是第三十五條裡面的一項?
沈委員智慧:對,一項。
主席:所以我們現在就考慮拘留,那下面的汽車駕駛人有前項第一款──所謂前項第一款,就是酒精濃度超過規定標準;第二款是吸食毒品、迷幻藥、麻醉藥品及其相類似的管制藥品。其駕駛之車輛應加裝酒精氣敏點火自鎖裝置。是前面的兩款之一,一個是酒精濃度超過規定標準,這就是酒駕。第二就是有吸食毒品的人,要加這個。
吳委員志揚:他只有酒精喔!
沈委員智慧:酒精啦!
吳委員志揚:沒有,它只有「酒精」……
沈委員智慧:第一款。
柯委員建銘:程序上我們先……
主席:你看他的修正動議第一款,對,是酒駕啦!
柯委員建銘:先談拘留,再來談酒精鎖的部分,好不好?
主席:好。
沈委員智慧:好,要把它分開。
柯委員建銘:一樣、一樣談,這樣比較不會……
主席:請黃委員國昌發言。
柯委員建銘:先談拘留好不好?
黃委員國昌:一案、一案來,我贊成,沈委員的提案,有關酒精鎖,等一下討論到這個議題的時候,可能再考慮一下,因為上次第四次協商的時候是把它放在第三十五條之一來做處理,是不是討論到第三十五條之一的時候我們一併處理?
柯委員建銘:也可以。
沈委員智慧:黃委員,是這樣子,我看你們把它放在第三十五條之一,但是原條文的內容沒有寫進去,第三十五條之一裡面只是在講處罰,如果你們沒有把酒精鎖的意旨放在原條文第三十五條裡面,而在第三十五條之一就做處分的規定,比較不符合立法體例。我一直在要協商紀錄,到昨天才拿到,所以我再次強調,今天之所以國民黨黨團會再把它送進來,因為原條文裡面就有,但那天在協商的時候把這一項刪除了,是放在第三十五條之一的處罰條文裡面,但光有處罰沒有原條文的話,是沒有辦法做這樣的處罰,涉及立法體例的問題,所以我再次把這個放進去,那天我們有同意酒精鎖的部分,這是不是要一併討論?在一併討論之前,分兩個部分,先談拘留,後續我們再來談酒精鎖,好嗎?
主席:好,這樣好了,我先預告一下,到12點還沒有討論完的話,我們就繼續討論,所以中午大家有約會的趕快取消,就是跟人家有約的就取消,我們會準備便當。現在就先討論拘留的問題,針對沈委員的提案,請大家表示意見。
柯委員建銘:這個誰要講一下,法務部還是司法院?
呂秘書長太郎:拘留的問題,國民黨黨團的修正案是依社會秩序維護法的規定,但內政部在研修社會秩序維護法、我們有參與,當中好像有一個重要的政策,就是社會秩序維護法要廢除拘留的制度,這是第一點,或許內政部可加以考慮。第二個,就社會秩序維護法,它跟犯罪有明顯的區隔,但是酒駕有可能構成犯罪,也有可能被法官羈押,羈押跟拘留之間到底有什麼關係、羈押完還要不要予以拘留等等,要有一個規範,這是我們所提出法律上可能要注意的地方。
柯委員建銘:請內政部說明。
陳次長宗彥:確實現在針對社維法我們正在進行大修,所以也確實如同剛剛司法院秘書長所提,在整個拘留政策上會嚴謹研究、一併納入,這是第一點。第二點,行政罰法第二十四條之三第三項也規定,如果依照社維法裁處拘留的話,就不得再處以罰鍰,這個要一併說明。另外,社維法拘留的程序還是要經過法院裁定,所以還是有一個裁定程序,跟現今社會的期待仍然有落差。再者,大院內政委員會也有委員提出來,針對社維法的拘留行為也請我們要做研議,因為就整個社維法我們正在進行大修,是不是讓我們在思考的時候一併再做處理?以上。
主席:請各黨團表示意見。
沈委員智慧:我再表示一下意見,內政部考慮把社維法刪除,以後就是要取消了,這是第一個。第二個,社會秩序維護法維護的是一般的社會秩序,跟酒駕無關,到目前為止還沒有因為酒駕被拘留的。社會秩序維護法在處理的是打架、滋事、鬧事,這是兩碼子事,是不同的概念。不要講說在社會秩序維護法條文裡面直接拿掉,我說或裁處一日以上五日以下,內政委員會有人是提到十四日,我們可以直接明定在條文,不用援引社會秩序維護法。我是怕我們這裡的裁處會跟社會秩序維護法有扞格不一樣的處分時間,所以我才援引,如果這條條文你們是要廢止,那這裡如果拘留已經是民間普遍的共識,甚至在電視上可以看到有人說「恁爸不怕你罰錢,我就是有錢,不然你要怎樣?不然就讓你罰,你趕快放我走」,就是這樣講,很囂張啊!那些闊少、有錢人就是不怕你罰,即使提高到一百萬元,他也不怕,他開那麼名貴的車,哪怕要罰一百萬元。但是他怕關,很多人都怕關,如果我們用拘留的方式,努力來突破法律可能產生的扞格,研究如何解套,在這裡列進去規定拘留,對社會大眾來講,立法院也是做了一個功德。因為拘留他才怕,很多人真的不怕罰錢,罰再多都不怕。
主席:行政罰法第二十四條規定:「一行為違反社會秩序維護法及其他行政法上義務規定而應受處罰,如已裁處拘留者,不再受罰鍰之處罰。」,所以拘留就不必再罰錢。
沈委員智慧:這個我知道,他們昨天就講了,我們訂的內容如果不依社會秩序維護法,我們自己在本條文裡面訂,看是罰款兼拘留,或者是罰款,這由法官裁量。
柯委員建銘:你這樣寫,不管是行政罰法第二十四條的問題,或是你寫「或」,但是誰來決定拘留還是罰錢呢?判定標準是什麼?是誰看起來比較有錢、開比較好的車就拘留嗎?拘留是非常強制的行為,要由法院裁定。
主席:你們想一想。
柯委員建銘:你寫「或」,那誰來判斷?
主席:請吳委員志揚發言。
吳委員志揚:我想這個提案主要的想法是有些人不怕罰錢,即使累犯累到幾十萬元,他還是不怕。這就像對欠稅大戶用管收逼他,有點那個味道,所以這個提案請大家考量一下。文字如何處理比較好,大家可以再想一下。
主席:請黃委員國昌發言。
黃委員國昌:在防制酒駕處罰的世界裡,超過0.25毫克就已經進入刑罰的階段,也就是以刑事處罰,要看判有期徒刑幾個月,法官要不要給他易科罰金。對於身體刑的拘束,現在是劃歸在刑罰的範圍當中。目前討論的觀點是,我們要不要在行政罰,行政罰基本上是在0.25毫克以下,沒有到0.25毫克以上,0.25毫克以上這種人就準備要去坐牢了。對於0.25毫克以下的人要不要用行政罰科以社會秩序維護法以下的拘留?這在立法政策上是可以討論的,但現在麻煩的問題是,因為我們的行政罰法事實上已經很久一段時間沒有碰,都放在那個地方,所以你現在要用行政罰上面身體拘束的拘留去處理這個問題的話,一定會被行政罰法現在的規範體系給卡住。如果你說,那我們就不要管行政罰法,我們來寫一個新的體系,我必須老實說,如果要在道路交通管理處罰條例裡面針對酒測0.25毫克以下要限制自由一段時間,不管是1天、2天、3天,做出獨立於行政罰法以外的體系的話,以我判斷,最起碼沒有4個到10個條文撐不起來,我為什麼說沒有4個到10個條文撐不起來?那個不是有實體要件的問題,而是要處理程序的問題,因為當你在道路交通管理處罰條例裡面多了一種既不是現在刑罰、也不是現在行政法體系的一個獨立概念的時候,因為你已經沒有辦法再援引行政罰法裡面在執行層面上所有的問題,所以等於是在道交條例裡面,你要設一個獨立的體系出來完整的處理在道交條例中你所要處理的身體拘留。從立法的技術上面來講,我還沒精算,但是我現在腦袋裡面判斷沒有4、5個條文以上是沒有辦法把這個規範體系架構出來,以上提供給國民黨的委員參考。
主席:請林部長說明。
林部長佳龍:謝謝,黃委員把我心裡想表達的都說得很清楚,我知道大家的目的是有時候「關」比「罰」更有效,有些人就是怕關不怕罰,可是定在這裡會有一些執行上的困難。我舉幾個問題,執行單位是警察機關還是我們交通主管機關?執行的程序要不要準用社會秩序維護法?還是另外要定程序?若是執行拘留的時效仍然需要移送簡易庭裁定,那就沒有辦法符合我們希望當場執行所達到的效果。拘留在什麼地方?是現行的拘留所,還是其他的處所?拘留處所是不是可以容納這麼龐大的數量?此外還有救濟程序等等,這些就涉及到相關部會的職權,我想與法務部、內政部、交通部都有相關。以內政部現在要動的社維法來說,事實上那個體系是比較完整,不管是處罰的樣態、拘留的執行程序、有關拘留所的設置等等這些管理辦法都已經很完備,然而現在可能都還有一些爭議,若是再放到道交條例會有一些執行困難的地方,以上請大院考慮。
主席:請柯委員建銘發言。
柯委員建銘:不管是剛才黃國昌委員講的或是部長講的都很清楚,你只寫一個「或」而已,今天面對這樣的問題只有兩個途徑,第一個途徑是沈智慧委員這個拘留就不要了,第二個就是列為國民黨的意見,到院會去處理,只有這樣的方法。你這個是不是就不要了?這是很嚴肅的事情,是有關法體系的問題還有整個程序的問題,對於人身自由你要強制性限制,那麼這邊寫個「或」,你要如何判斷?是依據態度好壞,還是有沒有錢?我覺得大家要冷靜思考一下,不是有一個想法就有辦法執行,這還涉及整個行政部門以及法院等等,不然這個是不是暫時不要討論,就不要了,這樣好不好?假如你硬要的話,就列為表決事項。
主席:而且有一點向沈委員說明,剛才黃國昌委員特別提到,不是說酒駕的每一個人都不會被抓去關,是酒測值0.25毫克以上已經在刑法那邊處理,可以判他刑了,你現在規範的是連酒測值0.25毫克以下、很輕的也都要關,這樣才麻煩。
沈委員智慧:謝謝大家指教。其實這是一個議題,但是行政部門的態度是列舉一大堆無法執行的困難。可是今天我們如果要朝正向處理態度,我可以接受的方式是什麼?因為這涉及很多像是黃國昌委員講的架構問題及周延性的問題,我們要責成行政院提出酒駕要朝拘留的方向,對人民有嚇阻作用的方向來研擬如何周延立法。如果是這樣,我可以接受……
柯委員建銘:刑法就有規定了。
沈委員智慧:如果什麼都沒有,不然撤案,不然就表決,其實這是立法院的態度問題。我們也沒與誰有恩怨,今天立法是考慮,如果立法院朝野共同協商以及政府部門共同研究,如何有一個周延的環境與立法,可以來嚇阻這些想要酒駕或是已經酒駕的人不敢再酒駕。現在所有人都怕關,在很多國家一關真的很有用,我實在不願意舉大陸為例。大陸一抓到就是沒收手機,關14天都不能出來,很多人因此丟了工作,甚至連公務人員不能夠續任,馬上革職。臺灣的法律對軍人也有規定,軍人一旦酒駕立刻記兩大過、免職就退伍。我們是共同商討怎樣的立法環境,不管是行政法或刑法等法律條件,讓這些酒駕人不要僥倖再喝,喝了又敢開車,要讓他不自由才是重點。
主席:剛才黃委員特別提到,酒測值0.25毫克以上已經納入刑法處理,並不是沒有關的問題,而現在你是在處理0.25毫克以下的問題。
黃委員國昌:我希望像這種法案較不涉及基本政治立場,大家都能夠很完滿。如果我們今天在這裡協商,能夠有一個完滿的結論下去宣讀,我覺得對社會昭告的意義會非常大。也正是因為這樣,今天來這裡協商的時候,以時代力量黨團的意見來講,大家其實也聽得出來有什麼要修正、有什麼要改的,我們基本上都是抱持著一個儘量能夠達成共識的方向來促成。第二個部分,其實我覺得沈委員剛剛也展現出他的善意及誠意,他只是要求行政部門針對還不涉及刑事處罰部分以下的行政拘留部分,請行政部門看一下其他國家處理的方法,朝這個方向去提出行政部門的建議及看法。我覺得如果這樣能夠讓整個立法程序順一點,就讓行政部門能夠回去做一點功課,把這個東西提供給立法部門參考,我覺得也是很有價值的,這樣也可以讓我們後續的法條審理能夠比較順利一點。
主席:要怎麼放?
沈委員智慧:我建議條文裡附帶決議,要求行政部門就酒駕的拘留問題,提出他們研議的方向及內容,再提報立法院,因為我覺得要督促他們去研究!
主席:不然就用附帶決議的方式。
沈委員智慧:我可以接受附帶決議,不要說我們辛苦思考,大家共同解決酒駕問題之後就沒有了。
吳委員志揚:表達一個態度啦!
沈委員智慧:也是表達立法院對於拘留的態度。
主席:大家同不同意用附帶決議的方式來表達態度?
林委員奕華:贊成,而且我覺得不只是研議,還包括研議修法的方向。
沈委員智慧:研議修法的內容,不是方向。
林委員奕華:的確很多民眾是有期待的。
主席:對於用附帶決議的方式,各黨團有沒有意見?
柯委員建銘:我覺得這個問題再討論下去,大概也是只剩這個方式而已。黃國昌委員講的也沒錯,我們的心情其實都一樣,都希望道交條例是大家有共識的,要處理到大家都能接受,不要表決,能這樣通過就是最好的,畢竟這不是政治的問題。現在提出這個觀念,大家就能想像得到所會引發的法律程序,法律人在法理的一致性上會有些什麼,聽一聽就知道沒那麼簡單。至於你們的附帶決議若寫要研議,我是沒什麼意見,就請行政部門研究一下附帶決議,至於結果就不論了好嗎?
沈委員智慧:柯總召,意思上就要寫得比較周延……
柯委員建銘:你就寫請他們研議,至於研議的結果如何,那就是後續的事情了。
沈委員智慧:研議是要他們就拘留的部分提出未來修法內容的方向,畢竟這要從諸多法條中研議出來,如果是像我們這樣單獨提出修法,就要涉及許多法案的配套。但若是從行政部門送來,就算是跨部會都會經過行政院院會,所以才請他們就拘留以達嚇阻作用的方向提出修法的方案來。因為此事必然涉及很多部會,如果沒有研議或研處的話,以我們過去的經驗就是存查。
林委員奕華:不了了之啦!
沈委員智慧:很清楚,就是不了了之。我們要和稀泥,還是立法院要督促行政院不要立法怠惰?我們今天所看到的是,他們對條文只能指出這樣不行、那樣不行……
主席:為防止立法怠惰,我們立法院也可以自行提案,不只是行政院。
江委員啟臣:因為今天必須處理出共識,沒有共識的部分,行政部門對於比較好的建議的確應該審慎處理與回應。像是這一條其實就是關於酒測值0.25毫克的問題,會在刑法處理到。對於刑法要處理的……
主席:0.25毫克以上沒有問題。
江委員啟臣:刑法要處理的時候,酒測值的標準是不是永遠都是0.25毫克?還是會再調降?抑或是針對0.25毫克以下的特定狀況,就可採拘留?我認為這是在立法上或是在行政作為上應該研擬的。
主席:附帶決議要由國民黨黨團寫,還是由交通部寫?
黃委員國昌:請交通部寫好了。
吳委員志揚:交通部寫,我們來修好嗎?
主席:林部長以為如何?
林部長佳龍:這個部分是不是可以納入內政部的……
主席:現在他們要以附帶決議的方式表態,這部分是由交通部寫,還是由國民黨黨團寫?畢竟這是國民黨黨團的提案嘛!
林部長佳龍:我們可以幫忙看看。
主席:交通部不曉得國民黨黨團的原意,所以就由國民黨黨團寫,再讓大家來看是不是會比較好?
吳委員志揚:沈委員,那就我們寫好了。
主席:不然……
沈委員智慧:沒問題,我們來寫,到時候就把它變成附帶決議,所以大家如有意見就寫成附帶決議好嗎?
主席:那就請國民黨黨團會同交通部研擬附帶決議給各黨團好嗎?
沈委員智慧:好。
主席:接下來就進入所謂「酒精鎖」的問題了,不曉得各位有沒有什麼意見?
黃委員國昌:沈委員要不要再考慮一下,有關酒精鎖的部分,我們在第四次協商的時候談了滿久,也把您的高見都納進來了,因此這部分是不是可以等第三十五條之一再處理?我直接講理由,在立法技術上就先不講它與吊銷駕照之間的關係,如果現在就把它直接插在第三十五條第二項裡的話,請問違反的法律效果在哪裡?有了一個行為要求之後,違反該行為要求的法律效果是寫在哪裡?
沈委員智慧:我回應一下黃委員,那天我們協商的時候,放在第三十五條之一中的是處罰部分的罰則,罰則的原始條文若無「應裝酒精鎖」這個基本條文的話,之後怎麼會有酒精鎖相關的處罰呢?是不是這個意思?
黃委員國昌:我現在跟你講的是……
沈委員智慧:那天是你起草的嘛!
黃委員國昌:不是我起草的啦!那天第四次協商我的功能就是希望把大家的意見整合進來,提供一點法律的建議,第三十五條之一當初是把構成要件跟法律效果都寫進去了,也就是把做這件事情以及不做這件事情的效果都寫在第三十五條之一。但是現在如果你要把做這件事情寫在第三十五條,卻沒有相應的規定,也就是沒有做到這一項的法律效果,那麼在整個立法體例上會亂掉。
沈委員智慧:有啊!第三十五條之一不就有寫了?
黃委員國昌:但是第三十五條之一是同時處理什麼時候要做這件事情,以及如果沒有做這件事情的法律效果,那時候都寫在第三十五條之一了。
沈委員智慧:對,你已經寫在第三十五條之一了,可是如果在第三十五條之一要處理這個事情,但卻沒有在前面的第三十五條裡面規定必須加裝酒精鎖,要怎麼去處理它?
黃委員國昌:第三十五條之一是在一定的情況下要加裝酒精鎖的行為規範,所謂的行為規範就是你要做的這件事已經寫進去了。
沈委員智慧:你指的是再犯吧?
黃委員國昌:對啊!
沈委員智慧:但是我在這裡的意思是一旦犯了,只要有酒駕行為之後,為了避免以後再發生悲劇,預防再有第二次,就應該加裝酒精鎖,我的意思是這樣。
黃委員國昌:當初是綜合大家的意見,但是現在聽起來沈委員的意見顯然是,要另外再有一個行為規範,那個行為規範是如果酒駕被抓到就要裝酒精鎖。
沈委員智慧:對,而且只限於汽車。
黃委員國昌:現在問題又來了,回到我的問題,我們在這邊做了行為規範,先姑且不論它與吊銷駕照的關係,但是在這裡的行為規範是一個新的行為規範,已經獨立於第三十五條之一,你增加了這一項,可是沒有法律效果耶!
沈委員智慧:為什麼?
黃委員國昌:因為你在上面沒有寫啊!
沈委員智慧:後面第三十五條之一就有啦!
黃委員國昌:沒有,第三十五條之一處理的是第三十五條之一的行為規範,也就是第三十五條之一有一個行為規範,也有一個法律效果。但是剛剛沈委員的說明是你今天提出來的不是第三十五條之一的行為規範,而是另外一個行為規範。
沈委員智慧:怎麼會?都是屬於酒精鎖……
黃委員國昌:沒有,構成要件完全不一樣。
主席:沈委員,如果你要達到你的目的,在第三十五條之一來討論有什麼不可以?
沈委員智慧:第三十五條之一是針對再犯,等於是又發生悲劇才是再犯,我認為只要一開始有酒駕就要裝酒精鎖,這是個防制概念,不要讓他再第二次酒駕肇事,我的立法意旨與黃委員的有些小小出入,黃委員指的是再犯之處罰。
黃委員國昌:我知道,所以我還是要回到這邊,我們對於初犯就要求他做這件事,這是沈委員的立法意旨。
沈委員智慧:對。
黃委員國昌:但是我現在要跟你講的是你沒有法律效果。
沈委員智慧:怎麼會沒有法律效果?
黃委員國昌:寫在什麼地方?
沈委員智慧:寫在法律裡面,沒有法律效果是什麼意思呢?
黃委員國昌:因為你現在只寫了初犯就要裝酒精鎖。
沈委員智慧:對啊!
黃委員國昌:下一個問題是如果我沒裝呢?
沈委員智慧:那就要處罰嘍!
黃委員國昌:寫在哪裡?根本沒有寫啊!這就是我剛剛……
沈委員智慧:你說沒有處罰條例?那寫在後面呢?
黃委員國昌:但是我從修正動議、從整理出來的條文完全看不到啊!
沈委員智慧:我們現在在協商裡面可不可以寫進去呢?就是要不要加裝酒精鎖的問題。你要質疑我提案修法不夠完備,沒有想到這個部分,立法之後沒有罰則,這也是我當初在寫的時候欠缺考慮的,所以你當初是幫我寫酒駕再犯必須加裝,但是我回去一直想,應該是在酒駕發生之後就要加裝。
主席:沈委員……
黃委員國昌:我再跟沈委員講一個概念,目前我國法所採取的規範體系是,你一旦酒駕了以後是馬上吊照,就是你不准開車了。國外的規範是酒駕後還有一個中間的前置處分,那個前置處分是沒有不讓你開車,你可以開,但是你一定要開有裝酒精鎖的車,如果再出事,才進入吊照的階段。目前我國的道交條例在這方面的規範其實是比外國法嚴,也就是我們沒有那個前置處分,只要一旦酒駕了,不好意思!要吊照,你就不能再開了,所以就是我管你有沒有裝酒精鎖的車,這個人在吊照期間中,不好意思!你不能夠再開,那你會問如果他再開呢?再開就馬上進入所謂的終身吊銷駕照,就是你這輩子永遠都不准再開了。
沈委員智慧:我贊成你的說法,可以再討論。
主席:我們到第三十五條之一再來處理,再把你的意見納入第三十五條之一。
沈委員智慧:到第三十五條之一再澈底討論,好不好?
主席:因為現在訂在這邊特別奇怪,同樣都是酒精鎖的問題。另外,第三十五條還有移置的部分:「當場移置保管該汽機車、吊銷其駕駛執照及施以道路交通安全講習」,針對這個議題,有沒有什麼問題?沒有問題就照協商結論處理。針對第三十五條,我們處理得差不多了……
柯委員建銘:還有連坐、沒收啦!
主席:還有連坐是嗎?在第幾項?
沈委員智慧:車輛沒入。
黃委員國昌:現在還有兩個爭點,項次比較前面是同車共責,項次比較後面是車輛沒入。
林委員奕華:這兩個都要討論。
沈委員智慧:就是在幾項有講到,汽機車駕駛人於五年內違反第一項規定兩次以上者處新臺幣九萬元罰鍰,並當場沒入該汽機車及吊銷其駕駛執照,就在那個地方加上沒入。
主席:在2月26日協商通過的條文:「汽車駕駛人有第一項第一款之情形,其同車乘客處新臺幣六千元以上一萬二千元以下之罰鍰。但未滿十八歲及年滿七十歲之人、精神障礙或心智缺陷之人、汽車運輸業之乘客、或經舉證有勸阻或不知情之人,不在此限。」,大家針對這個協商結論有沒有什麼意見?請黃委員發言。
黃委員國昌:我就直接針對交通部今天提出來的修正建議,它與今年2月的時候,大家達成共識的條文不一樣的地方主要有三個部分:第一個部分,在構成要件上面只要進入行政罰,酒駕時就有這個責任,現在你們把標準提高為有刑罰的狀況,也就是酒測值要到0.25毫克;第二個是除外條款,在共識版本裡面本來有「經舉證有勸阻或不知情之人,不在此限」,但是你們今天所提出的條文把這個除外條款排除。我要提醒交通部,那是之前交通部與法務部一起建議的條文,之前在第二次協商的時候,那個條文內容很清楚,當時是交通部跟法務部建議要有除外條款,大家為了要促成、達成也就接受了,你們今天怎麼又走回頭路,將當初建議的除外條款自己把它給拔了?第三個是裁罰金額,因為裁罰金額本來是六千元到一萬二千元,你們大幅下降,將它降到六百元到三千元。以上是針對同車共責的部分,我歸納今天交通部提出的條文跟之前達成共識的部分有這三點不一樣。
我要向交通部稍微說明一下,日本的同車共責都規定在刑事處罰的法律當中,它一開始就是用刑事處罰,而且他們的刑事處罰分兩種,一種是同車者達到不能駕駛的程度,另外一種是雖然沒有達到不能駕駛的程度,但卻帶有酒氣,這兩種處罰都是刑事處罰,但是帶有酒氣的酒精濃度還沒有達到我們概念之下的刑事處罰標準,而是只有0.15毫克,在日本就是用刑事處罰來加以處罰,只是刑度比不能駕駛稍微低一點。當我們在討論這條條文的時候,其實我們也知道一開始在台灣針對同車共責的部分,如果一下子就要採取日本刑事處罰的方式,恐怕衝擊會太大,所以退而求其次以行政罰加以處理。當有這樣的退讓或在沒有一步到位的情況下,如果針對開車者酒精濃度的部分,又再把刑法那邊的標準搬到這裡來的話,可能會發生一種效果,那就是刑事部分的標準和行政部分的標準透過這樣的調整又混在一起了,當兩者混在一起之後,就會限縮立法者未來可能的空間,也就是說,當達到刑事處罰標準的酒醉者不能駕駛時,同車人的責任未來在刑事法律的態樣下加以規範的可能性,因為突然把刑事那邊的標準拉到行政法規這邊的標準,這樣的立法設計與排除未來以刑法去處理同車共責可能性的立法政策,大家覺得會怎麼樣?老實說,本席並不堅持,我只希望台灣能夠順利踏出這一步。但是包括在排除條款當中,把你們當初的建議加進去,協商時大家也都同意行政部門的看法,結果你們現在卻又把它拔掉,真的會讓大家有點無所適從。當然我也知道過去的事情並不是林佳龍部長的責任,但是不是今天就讓大家很清楚知道行政部門的底線在哪裡?是不是就像你們所寫出來的這樣?還是包括除外條款、0.25毫克、裁罰金額都還有再調整的空間?
柯委員建銘:這個問題值得討論,有關連坐處分及懲罰性賠償的問題,其實上一屆蔡正元委員就已經提出來了,黃國昌委員所在意的大概也是這兩個問題,因為他所提出來的版本當中就有這些東西。大家都很清楚這是從日本援引過來的,而日本的法律及民族的守法性都和我們不一樣,他們甚至連賣酒都要罰,但我們只有援引這兩個部分過來。
再回到剛才所說2月26日協商的問題,我一再強調2月26日當天並沒有朝野黨團簽名,那只是大家討論的基礎、只是希望大家能按照這樣的方向去走的共識而已。大家之所以沒有簽名,當然就是因為還有爭點,包括沒入的爭點等等,因此所有黨團都不敢簽名。
講到連坐的問題,黃國昌委員剛才所講的沒有錯,這是行政罰法,行政罰法第十條規定得很清楚,這是有義務必須去做的事情,因為該注意卻沒有注意,所以才要予以處罰,究竟同車者有沒有這樣的義務?如果沒有先規定清楚,然後就說同車者要連坐處罰,其實這是法理上的問題。當然如果我們規定同車也要連坐,那是政策性的決定,就法理而言,行政罰法第十條規定得很清楚,一定要先規定有義務,但我們現在只是採同乘者擬制義務而已。駕駛人必須注意不可以撞到人等等,那才是有義務,如果做不到的話,就要予以處罰,同時也有相關罰則。至於坐在旁邊的人,首先應該規定他們的義務,但我們並沒有規定,而是馬上開罰,就立法體系而言,我們要不要做到這一步,其實這是可以討論的。現在的處理方式是擬制義務,我想這是立法上所應該要考慮的問題。
第二個,黃國昌委員版本提到如何舉證的問題,勸阻後就排除責任,那這個責任是在誰呢?在被他載的人還是誰?這是警察機關要如何開罰單的問題。這裡是規定只要有勸阻就排除,但如此一來會變成舉證責任逆轉,而可不可以舉證責任逆轉呢?這也是一個法律問題,因為這已經把舉證責任倒置了,比方說你認為我現在酒醉不可以開車,你若要證明的話,可能必須先錄影、錄音,否則屆時警察如何開罰單?是不是這樣呢?若警察無論如何都逐一開單,到時可能就會辯解並不知情對方是否有喝酒、是否有超標或是說自己的嗅覺有問題等等。
總之,這中間會有很多問題,所以變成就只有一個方式,即舉證責任倒置的話,變成警察不管三七二十一全部開單,屆時這些人就去裁罰所再去陳述理由,再不行就到法院打官司,所以衍生出來的問題大家真的要好好想一想而且要想清楚,換言之,如果不這樣做,就會變成舉證責任倒置,即我要證明我有告知他黃委員版本所提的事項,所以這樣的舉證責任倒置,屆時可以做得到嗎?禮拜日的時候我們有跟交通部針對這個問題討論了一下,基本上,有了連坐這樣的制度,就是希望在酒駕防制上變成大家都有責任,希望把這樣的觀念引申出來,但這要可行才行,也就是行政罰與刑法之間要如何處理的問題,的確蔣乃辛委員版本及其他委員版本有提到,當事人看起來有喝過酒的樣態,但我也不知道他有沒有喝酒、有沒有超標啊!所以判斷其樣態、酒態後,若是有上述情況,就要予以制止,這是蔣乃辛委員的看法,如此一來,變成大家在辯論時可能會各執一詞,換言之,這是很難判斷的。
本席認為,我們今天立法是要可行的,中間要導入這樣一個觀念,那也沒有關係,就是法理上將它弄清楚,而且要確實可行的,換言之,當它超過0.25毫克、已經明顯超過刑法的標準了,它不像0.15毫克、0.13毫克或是0.12毫克,老實說可能判斷不出來是否有超標,這部分屆時可能會變成大家各執一詞、爭論不休,所以乾脆立一個有辦法執行、有辦法遵循的法,用這樣的方式來處理,然後交通部的意見是以0.25毫克為準。
第三,到底要罰多少?這個可以談;這個制度要能夠落實,這個也可以談,但是舉證責任倒置的話,在實際執行上會有很大的困難。
主席:請黃委員國昌發言,再來請江委員啟臣發言。
黃委員國昌:有關整體的意見,我剛才已經完整的陳述了,我尊重各位委員發言的權利,但是不要去扭曲別人所講的話,我為什麼這樣講?關於舉證責任倒置,我再講一次,舉證責任倒置是當初交通部跟法務部要求,按照你們修正條文才這樣做的,怎麼會在討論的時候把交通部、法務部當初的要求、大家為了要配合你們而答應的事情塞到別人的嘴巴?你要討論條文可以來討論條文啊!不能夠這樣子做啊!
柯委員建銘:法務部在那裡,所以……
主席:請江委員啟臣發言……
柯委員建銘:當初有沒有答應這個?如果當初答應了,我們現在重新來看待都可以,法務部就在那裡,那種協商的場景我們大家都很清楚。
江委員啟臣:總召要尊重主席一下,好不好?
主席:委員講完之後請法務部、交通部再說明。
江委員啟臣:本席試圖要釐清,我看交通部的建議條文跟2月26日的協商結果,這中間最大的差異就是交通部把罰款往下調到六百元至三千元,原本協商的是六千元至一萬二千元,但是排除掉這些有舉證的,然而,交通部現在的修正條文是把舉證的部分全部都拿掉,是不是因為你們考量到舉證困難、舉證不易或是舉證上會造成一些法律爭議,以致於無法達到懲罰效果,所以你們乾脆變成只要達到一定標準,同車都是共罰,但是把罰款降低?我覺得這是第一點要釐清的地方,因為如果要避掉剛才柯總召一直強調的舉證責任問題,可是我們又要落實同車都有責任去提醒駕駛,如果是這樣的話,我們就要來考量這樣的罰則恰不恰當。
我也同意舉證的確會造成法律上很多的困擾,可能會衍生很多法律訴訟出來,這是有可能的,但是剛才有提到比如0.25毫克以上才要,還是0.25毫克以下也要?我的看法是,既然我們對酒駕這件事都這麼重視,也都一直講「零容忍」,其實所有今天坐上這部車的人,就都有這樣的責任提醒駕駛是否有喝酒,不管喝多少,重點是有沒有喝,如果有喝就不要開車,不管是0.25毫克或0.15毫克或是多少,所以今天只要酒測被抓到,就算是0.25毫克以下,是不是應該同車的都有責任,對不對?大家都參加這個餐會讓你載,做為一名乘客,為了我的性命安全,也為了確保別人的安全而去做一個提醒的動作,這是無關乎0.25毫克的問題,這是對於這件事情的態度問題,如果大家今天對這件事的態度都是很慎重,坐車之前大家就會問司機要開車前有沒有喝酒,不用問喝多少,有喝就不要開,不然「喝酒不開車」是講假的嗎?有喝就不要開了,可以找大家或者坐別人的車,所以我覺得交通部設法避免舉證困擾這部分,我同意,但是怎麼來罰的部分,我們來討論。
主席:沒有關係。現在請吳委員志揚發言,再來是陳委員曼麗發言,再請兩個部會說明。現在的問題只有三點,第一,關於舉證責任,交通部或法務部覺得有困難,所以他們選擇不要有舉證,很明確地,只要同車就是罰錢,然後把罰緩降低,這樣我講得對嗎?第三個不同就是有0.25毫克和沒有0.25毫克的差別,差不多是這三個問題。
請吳委員志揚發言。
吳委員志揚:我覺得「經舉證有勸阻或不知情之人,不在此限」,我覺得有一半對、一半不對,「有勸阻」這件事是很難證明的,有勸阻但為什麼最後還是被抓到?就是勸阻無效嘛!因為我們只處罰十八歲以上、七十歲以下的人,意思就是中間這一階段的人有能力選擇要不要坐酒駕的車子,所以即使他曾經勸阻卻無效,結果也坐在上面,還是會被處罰,但如果你是屬於十八歲以下、七十歲以上的人,可能你自己移動困難,已經在荒郊野外了,我叫他不要開車,他硬要開,我也沒有別的方法回去,只好坐上去,雖然我有勸阻,卻還是要罰我?但是你也可以說他心神都喪失了,十八歲已是壯年人,自己要想辦法,一定要勸阻他,所以我覺得這部分可能要舉證也困難,另外一方面是會被抓到表示勸阻無效,但是有一件事應該不能排除,就是「不知情」這件事是有可能的,我不曉得你要怎樣知道人家有喝酒,而且他血液裡的濃度是多少?呼出來的濃度是多少?一般來講,可能是用聞的方式,但有些人酒量真的很好,血液濃度已經很高了,講話也很正常,但是他仍然不應該開車,可是我又不是那個儀器,我怎麼會知道他有沒有超過。
另外,我假設一個最簡單的狀況,一般是用鼻子聞嘛!如果證明我嗅覺失靈的話,這樣算不算是不知情?但是他沒有心神喪失,又在十八歲到七十歲之間,也沒有精神障礙,如果說要罰他,他真的不知情啊!所以如果真要舉證,舉證不知情的部分好像還比較好舉證,但如果是「曾經勸阻」這件事情,也許可以考慮是不是還要留著。以上。
陳委員曼麗:我想我們對於一件事情知情或不知情,大概很難去證明啦!即便我們心裡面是怎樣想的,但嘴巴上又是怎麼講的,其實是兩回事。我想要說的是,關於舉證的部分,後來我也是認為舉證真的是滿困難的,因為你不可能隨時對於跟你的同車的人隨時錄音、錄影,關於這個部分,如果我們要提出證明的話,要怎麼樣去證明?這個其實是很難的。如果說警方在做裁決的時候為了省麻煩,一旦我們按照原來協商的版本通過的話,他可能就全部都給你開罰單了,開了之後反正就是你再去提出申訴,可是這個事實上也會造成很大的困難,變成說我們在裁決的部分就要去提證明,但我們都知道,當你要提證明的時候,如果是很困難的話,就變成你在這件事情上面大概就是去繳罰金。其實大家都知道,我們現在是採酒駕零容忍,然後我們也很希望透過這樣的規定,可以讓同車的人去做最後一道防線,他必須在這個時候再去做一次提醒,當然在這個條文通過之後,我們也很希望能夠加強這方面的宣導,讓同車的人知道他被要求要有這樣的義務。當然我們如果要用這樣子的處理方式,我們也希望讓值勤的人知道,因為這個部分規定得非常明確,沒有模糊的空間,這樣執法的人在決定要開罰單或不開罰單時有個根據,所以我們其實是要讓這件事情能夠執行,然後讓同車的人知道,因為我們會加強宣導,所以在這個部分他也一定會知道自己是最後一道防線,必須把關的責任是在同車每一個人的身上。
當然我們還是要繼續強調,開車的人真的是不要喝酒,其實現在我們在各餐會的場合上都會看到,有些人在擋酒的時候會直接說我有開車,我覺得國人在這部分已經建立一些觀念了,而且也有在落實,但是對於一部分的人來說,他們自己的節制力可能還是不夠好,這時候我就很希望別人能夠再去做一個節制的行動,希望同車共責的部分,能夠真的在我們的生活裡面,不斷的提醒大家。以上。
陳委員宜民:我的建議是這樣子,因為同車共責是一個重要的步驟,可以預防酒駕,但是剛剛其他委員有提到,甚至相關的部會也有提到,擔心未來真的要去取締的時候會造成一些困擾,所以我的建議是,是不是只針對副駕駛座的部分,我們就限縮在副駕駛座才有同車共責的義務?我的論點是,當他的酒精濃度是比較低的時候,坐在後車座的人,其實不見得聞得到啦!另外,其實要判斷他有沒有酒駕,也是要看他的行駛行為,所以我覺得副駕駛座應該是要負擔比較重的責任,更不要講說最後如果是監視器在照的時候,副駕駛座是照得很清楚的,但坐到後面的人,有時候塞在裡面,在夜晚行車的時候根本是看不見的。所以我建議同車共責的部分,就賦予這位坐在副駕駛座的乘客比較大的責任,也希望他能夠做到協助避免酒駕的工作。至於坐在後座的乘客,因為執法的困難度,再加上有時候要避免酒駕者有報復性的心理,他酒駕開車到處去載一些他想要報復的人坐到後座去,而且坐在後座的乘客,有時候並不是那麼容易去察覺駕駛是不是真的有酒駕,所以本席具體建議修正,或者在說明欄中說明是副駕駛座的乘客要負同車共責的責任。以上,謝謝。
陳委員曼麗:陳委員,這樣會不會以後大家都不坐副駕駛座了?
主席:請法務部跟交通部說明一下。
蔡次長碧仲:首先我們要澄清一下,法務部從來就沒有主張舉證責任要倒置,因為依照行政罰法的規定,本來行政機關就要負舉證責任,但是我們當初是慮及警察機關在執法上會有困難,所以針對現在交通部建議的條文,我們是同意、認同:第一個,把酒測值從0.15毫克改到0.25毫克,這樣就不需要再做舉證責任的倒置,因為0.25毫克從外觀上看起來就比較容易認定;而且把原來從六千元到一萬二千元的罰鍰降低到六百元到三千元,降低罰鍰的意義就是縱然此一制度在日本已經實施有年,但是在台灣要貿然實施這個制度,要讓老百姓有一段時間去適應。法律的規定要有一個教育、宣示的意義,裁罰降低是比較適切的,所以我們認為就不需要舉證責任的倒置,因為這樣的話,確實警察機關在執行會有困難。
林部長佳龍:交通部後來建議的文字比較具體可行,不管酒測值是訂在0.25毫克或0.15毫克,總是要有一個比較具體的數字,不然這個舉證或是知不知情比較容易產生爭議。至於罰鍰的數字,我想大家要從一個角度來看,除了是一種規勸以外,也是讓民眾可以去婉拒很多人的敬酒。因為我們的文化,我想美琴立委也有提到,別人認為你酒量很好,喝一杯不要緊,你很難擋,可是當你說明還要兼顧同車的他人避免他人受罰,這樣就比較能夠拒絕別人敬酒,所以我們是希望形成一種社會氛圍或同儕的壓力,因此罰鍰金額多少倒不是重點。我們的目的不是要重罰,而是要預防,如果今天發生了要重罰,因為他有責任,今天我們的目的是在預防酒駕,透過社會的壓力,也讓當事人不會因為自己的酒量好,朋友就說你喝一杯哪會怎樣?你就可以說「不行喔!我還要載別人。」,所以裁罰的金額不一定要很高。綜合來看,「同車共責」不只是給開車的人壓力,事實上是為了讓開車或者同車的人可以藉此擋掉應酬時敬酒的壓力。
主席:從早上9點到現在,第三十五條已經討論3個小時,我覺得我們就講重點啦!這一個爭點就是交通部把所謂的舉證責任全部取消,反正只要是同車就全部都罰,但是把罰款降低,不要再有所謂的舉證,因為舉證的程序就是很困難,但是罰鍰不要那麼多。第二個就是要不要定為0.25毫克以上,就是這兩個問題,大家針對這兩個問題表示意見就好了。
林委員奕華:本席比較反對規定到0.25毫克這麼高,因為0.25毫克就已經是……
主席:沒關係,那林委員覺得應該規定多少?
林委員奕華:本席建議規定0.15毫克,因為0.25毫克真的是太高了!其次,也許有人覺得六千元太高,但是我覺得六百元也太低了,我們應該要再針對金額討論一下。
主席:請柯委員建銘發言。
柯委員建銘:剛才院長講了,我們已經討論了3個鐘頭,我覺得這3個鐘頭的討論是有意義的,大家都很理性的討論很多問題,也沒有吵架。本席要提出幾點,第一,在制定條文的時候,我們當然要考慮到可執行性,因為可執行性非常的重要,如果制定了條文卻無法執行,大家每天在告來告去一直跑法院,這樣很麻煩,反而會引發民怨。
第二,這是日本的制度,日本是整套的,和我們不一樣,他們的制度很完整,但是我們希望能夠引進這個觀念,有教育性質,如果駕駛有喝酒,大家就不要搭乘他開的車,我們可以認同這一點。在這個觀念之下會衍生出一個問題,黃國昌委員也一直在講,以前是交通部提的,當時有結論,剛才法務部也講得很清楚,從頭到尾都沒有贊成。為什麼這個法案協商了4次都沒有結論?主要就是因為有4個爭點,第一個就是舉證責任逆轉的問題,第二個就是懲罰性賠償,第三個就是鄭寶清委員所提的識別車牌,第四個就是「應沒入」違憲、違反比例原則的問題。因為這些問題一直沒有解決,大家沒有好好的深入討論,所以才停下來,大家不敢簽,原因就是在這裡。
我們今天要談這個問題,我想大家的想法都已經講得很清楚了,如果駕駛有喝酒,問題是要如何判定他有沒有喝酒,也許我因為坐在後座而沒有聞到酒味。甚至是明知駕駛有喝一點酒,譬如有兒子看到自己的父親在酒後開車,一定會跳上車想要照顧他,所以有很多現實的問題,我們當然要來面對。如果大家覺得交通部現在提這個觀念是沒有舉證責任倒轉,因為舉證責任倒轉是絕對做不到的。
另外還有一個問題,在行政罰法上面有責任原則,第二個就是義務原則,這個是跳脫責任原則和義務原則,就是擬制義務了,當然就是跳脫行政罰法第十條規定,我們要接受也沒有關係,至少有教育的意義。本席認為,如果大家都同意的話,為什麼要規定0.25毫克?因為如果達到0.25毫克,就絕對看得出來有喝酒,酒味一定會很重。有些人不一樣,即使達到0.15毫克也看不出來,有人會說聞不出來而引發爭執。至於陳宜民委員所說坐在副駕駛座的人是不是要連坐,那就是衍生出來的問題,這是陳宜民委員的意見,從可執行性來講,0.25毫克是很容易判定的。還有金額的問題,因為這是具教育性質,所以金額就要酌減,應該是這樣。
主席:我們現在就來處理,因為大家都已經講得差不多了,就是不要規定舉證責任,就是直接,但是罰鍰不要那麼高。
沈委員智慧:對,要降低。
主席:那是不是就接受交通部所提的罰鍰金額?
沈委員智慧:同意。
主席:要不要定為0.25毫克?
柯委員建銘:可以啦!
沈委員智慧:要。
主席:那就照交通部的意見通過。
沈委員智慧:而且連坐就是同車共乘的人。
主席:這就是同車共乘者的連坐,只是罰鍰的金額沒有那麼高而已。
沈委員智慧:對,因為是在宣導期。
主席:老實說,只是一起搭乘的人也很無辜,大家都會怕死了!所以就定為0.25毫克、罰鍰金額是三千元跟六百元,排除條款就是十八歲以下及七十歲以上,還有心智障礙或汽車運輸業者。現在進入沒入及移置的問題,請問大家有沒有什麼意見?
柯委員建銘:沒入問題很簡單,很清楚,就照……
沈委員智慧:就沒入嘛!
柯委員建銘:沒入的部分要寫得很完整,才不會違憲、不會違反比例原則。
主席:這樣是照交通部的意見。
沈委員智慧:交通部的意見是什麼?
主席:就是沒入啊!在下面那一項:汽機車駕駛人有第三項、第四項、第五項之情形,肇事致人重傷或死亡,得依行政罰法第七條、第二十一條、第二十二條、第二十三條規定沒入該車輛。
沈委員智慧:好啦!
柯委員建銘:這樣可以。說明一下好了。
沈委員智慧:不要說明,因為行政部門已經很思考了,周延性也夠了。
主席:可以就可以,大家都同意就不用說明。
柯委員建銘:讓他說明一下沒關係,過去在這個觀念上,為什麼要改這樣……
沈委員智慧:好啦!
主席:這整個條文大概都處理完畢。
沈委員智慧:對。
主席:沒入的部分就照交通部的意見處理,連坐的部分也尊重交通部,前面有幾點剛才都講過,也都有紀錄,包括處罰分流沒有問題、累案的也沒有問題,剛才都宣布得很清楚了。
沈委員智慧:院長,第三十五條國民黨有個附帶決議,既然大家都協議……
主席:剛才已經都宣布過了。
林部長,現在12點,休息40分鐘給大家上個廁所、吃個飯,因為我們已經協商3個小時了,這樣不人道,大家都沒有上廁所。12點40分繼續討論第三十五條之一,請議事人員趕快整理第三十五條的文字。現在休息。
休息
繼續開會
主席:現在繼續開會。這是交通部於108年2月26日協商結論之後的再修正條文,所以你們有再做修正了。
現在我們繼續處理第三十五條之一。要不要請交通部說明你們的修法重點?
柯委員建銘:本席說一下好了。
主席:請柯委員建銘發言。
柯委員建銘:有關第三十五條連坐處罰的問題,我要講一個觀念,行政罰法就是規定責任明確,此其一。第二個則是有義務性才能予以處罰,但是,我們沒有規定其義務性,只是擬制義務,就予以處罰,未來這部分若有人聲請釋憲時,可能會發生問題,是否在說明欄中註明清楚?
主席:好,這部分就在說明欄中註明清楚。這部分有沒有問題?
沈委員智慧:院長,現在是處理第三十五條之一……
主席:不是的,他是講方才我們已經通過的第三十五條,現在他說同車共責的部分要不要載明於說明欄?
柯委員建銘:這已經是擬制義務了,請司法院再想看看。
主席:請黃委員國昌發言。
黃委員國昌:現階段同車共責是採用比較高的標準、較輕的處罰,我想這就先運作一段時間,在最後的結論上,這樣比較緩和的妥協處理。為了促進整個和諧,我們可以同意,不過,可能要請交通部及警政署等相關部門,就這件事情在觀念上的宣導,可能要多費一點心思;也就是說,要讓大家知道我們在酒駕零容忍整體政策的方向上,大家對於社會的共同連帶責任,彼此負有相互協力的義務,在初期實施時,請交通部與警政署在相關宣導上,要多費一些心力。
主席:好。我們針對這個議題就這樣子……
柯委員建銘:這部分我們沒有問題,主要是觀念的提醒,因為現在還沒有到這樣的程度……
主席:這部分需要再宣導。
柯委員建銘:這都沒有問題。但是,就法律的完備性而言,在未具有民事義務就予以處罰,未來這部分若有人聲請釋憲時,可能會發生問題,所以我們是否設法在說明欄中清楚註明相關規定?
主席:針對柯總召的提示,也請相關部門注意,應該載明於立法說明欄的部分,請你們敘述得更清楚,至於是否有此必要,也請司法院、法務部與交通部再行討論。
現在處理第三十五條之一。這是新增的條文,原本第三十五條之一條文有一個協商結論,交通部又提出建議條文。交通部要不要說明這份建議條文與108年2月26日協商結論有何不同?
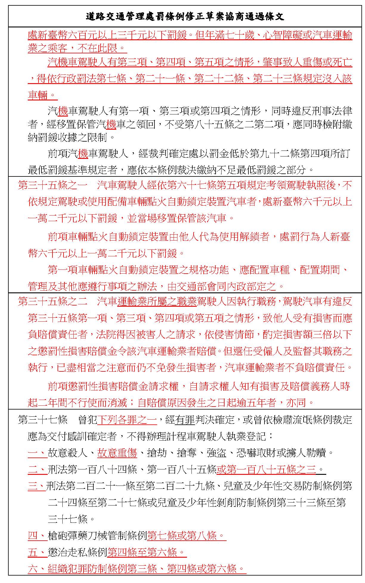
林部長佳龍:首先,有關特殊識別車牌的部分,我們建議不予增訂,我想這與世界潮流或標籤化,恐有侵犯人權的疑慮,至於在酒精鎖方面,交通部參酌……
主席:酒精鎖是做成一個附帶決議,方才我已經做過裁示。
林部長佳龍:酒精鎖就是現在我們……
沈委員智慧:酒精鎖的部分要入法。
柯委員建銘:這部分都可以再討論,我們先看交通部的意見為何?
林部長佳龍:我們是根據第六十七條第五項的規定,主要針對酒駕對象,其在重新考領駕照的時候,依照規定就是要配置酒精鎖等,主要有兩個重點,一個就是其適用對象是在酒駕累犯、拒絕酒測累犯及酒駕致人重傷或死亡者,在上述幾種樣態的情況之下,將吊銷其駕照一定期間的,所以針對這個對象,他在重新考領駕照時,就必須裝設酒精鎖,不然就是違規,會處新臺幣六千元以上一萬二千元以下的罰鍰,並當場移置保留該汽車。至於大家擔心是否會有代吹情事,我們就這部分也訂定了罰鍰。最後就是授權,因為這在國際發展上還沒有很一致的標準,所以我們希望能有一個時間,將規格、功能、配備的車種、配置需要多久的期間以及相關的管理事項等交由交通部會內政部來訂定之,就是有一個日出條款的概念。謝謝。
主席:請各黨團表示意見。請黃委員國昌發言。
黃委員國昌:我先講兩個部分:第一個部分是特殊車牌的部分,因為這是召委鄭寶清的提案,幾次協商下來,其實大家都滿尊重召委的意見,現在交通部決定不採,如果鄭委員沒有堅持的話,我也不會代表他發表什麼太強烈的建議。不過,第二個部分是酒精鎖的部分,你們在法條的規範上,是不是可以請部長或協助的同仁幫忙看一下?你們那個法條的構成文字是說,汽車駕駛人經依第六十七條第五項規定考領駕駛執照後,這裡的第六十七條第五項指的就是「道路交通管理處罰條例」的第六十七條第五項,該項規定寫的是「前四項不得考領駕駛執照規定,於汽車駕駛人係無駕駛執照駕車者,亦適用之。」,那你在援引法條時,直接援引第六十七條第五項的狀態,可是第六十七條第五項的狀態其規範目的是不能考領職業駕照的規定是無照駕駛的時候亦適用,那這個法條上面到底是怎麼涵攝的?我有一點看不懂,是不是可以請交通部說明一下?
林部長佳龍:我補充一下,就第六十七條第五項我們也配合做修改,所以……
黃委員國昌:所以在後面。
沈委員智慧:在第幾頁?
林部長佳龍:在我們報告的第39頁。
主席:在這個大本的第34頁。
沈委員智慧:不是,是大本的第39頁。
林部長佳龍:最大本的第39頁。
主席:現在他又講到第六十七條第五項有配合修改,這是在後面的第39頁。
沈委員智慧:請問部長,你們配合修改的重點是在哪裡?
主席:第39頁說明一下。
沈委員智慧:你說明一下第39頁,不然我們不太瞭解你們配合修法的內容是什麼?
林部長佳龍:就是汽車駕駛人,曾依第三十五條規定吊銷駕駛執照,未依規定完成酒駕防制教育或酒癮治療,不得申請考領駕駛執照。前項酒駕防制教育及酒癮治療之實施對象、教育或治療實施機構、方式、費用收取、完成酒駕防制教育及酒癮治療之認定標準及其他應遵行事項之辦法,由交通部會商衛福部定之。主要是根據它的適用對象在這裡明訂。
沈委員智慧:這個意思是說,要裝酒精鎖的人,要先具備這個這麼嚴謹的先決條件,那等同之後幾乎就什麼人都不要裝設了,很少人要裝,是不是?還是我聽不懂?我實在聽不懂你剛才修改的部分的意思是什麼?
主席:請黃委員國昌發言。
黃委員國昌:我跟沈委員說明一下。現在按照交通部今天提出來的條文,它交織起來的規範體系是說,第一次酒駕的時候,我們就吊照一年到二年,然後有加重的是二年到四年,所以第一次酒駕被抓到,等於是一定的期間不能夠開車。過了這個期間以後,它現在要求的是,過了這個期間不是可以再考駕照嗎?要考以前,它一定要經過酒癮戒治的治療,酒癮戒治的治療通過了以後,他才能去考照。至於酒精鎖的部分,是再多一層保險,所謂多一層保險就是說,酒癮治療完以後,允許他去考照,但是他考上了以後,他開的車子要裝酒精鎖,所以倒也不會像你所講的沒有適用的餘地,其實它適用的餘地,我老實講還滿大的,所謂滿大就是第一次酒駕被抓到就吊照了,吊完他要再考,那他就要去酒癮治療,酒癮治療完他通過了,也考上駕照了,但也不是這樣就讓他上路,如果他要再開車,就要裝酒精鎖。現在整個規範起來是這個樣子。
沈委員智慧:它是整套的啦!意思就是整套的,只是它更周延,其實意思是一樣的,那我也贊成交通部周延性的規範。
主席:但是交通部要一步、一步來。
沈委員智慧:對。
主席:請柯委員建銘發言。
柯委員建銘:第一個是識別車牌的部分,當初是鄭寶清委員提出來的,所以我們朝野協商不敢簽就是這個原因,這個有二次傷害的問題,但鄭寶清委員已經很清楚表示他可以放棄,所有我在這裡代表他講。
再來談到酒精鎖,包括沈智慧委員及我們的美琴委員都有提到,昨天詢答的時候,我很少看到蕭委員這麼生氣,而且講得義正嚴辭。我們在考慮這個問題的時候,我們要先把當初的資訊整合一下,在我印象所及,什麼時候要裝酒精鎖是一回事,沒有關係,這個都可以。包括交通部現在提的安裝實施辦法由交通部定之,這個定好以後,會不會有日出條款等時間性的問題,我也不知道,這部分接下來可以討論。至於酒精鎖好像要十五萬元至二十萬元的問題,還有汽車是否能裝或是世界各國的立法例為何,最主要就是酒精鎖這麼貴以及安裝的問題,還有可行性怎麼樣,是圍繞這些在想。我昨天聽蕭美琴委員講幾百塊美金就可以,那是酒精鎖還是酒測?假如那是很普遍化的設備,還有安裝上也沒有什麼問題的話,當然是可以考慮,至於什麼時候要日出是下一個問題嘛!應該把這個先釐清啦!
主席:請蕭委員美琴發言。剛才黃國昌委員講的這個步驟及程序,是不是就是我們要的?
蕭委員美琴:我想這樣的步驟等於是納入重新考照這樣的前提,這樣的方向我可以接受,當然我知道有其他委員提出全面加裝,在昨天委員會的討論是比較不贊成,因為有些人不喝酒,如果要他們去裝,其實也不是很公平,除非全世界包含歐洲、日本製造商已經開始加裝,這個才會涉及到我們後端使用者的問題,現階段應該是要縮小打擊範圍,就是針對會喝酒的累犯去加裝。那我為什麼會這麼強烈要求這樣的政策應該要來推動?因為歐美國家實行到現在,各種數據都顯示,包括各種研究報告都顯示,是很有效的防制了酒駕的再犯率,各種報告從四成到七成到九成,歐美的報告都有,既然是有效的工具,那我們為什麼不用?這就是我堅持的一個原則。
至於在執行上可能會碰到幾項爭議,我也在這邊做說明。第一個是價格的部分,我是不知道十五萬元至二十萬元的數據是從哪裡來的,可是我去查各國酒精鎖的價格,像美國現在是這樣,安裝費平均大概是100塊美金上下,強制安裝一個酒精鎖在你車上。那它為什麼這麼便宜,大概臺幣3,000塊錢?因為後續每個月要付遠端監測費,不是說裝下去以後就都沒事了,還有遠端監測費,執法人員要追蹤到底是不是真的由本人使用,安裝期限也會視酒駕的程度,包含他是不是多次累犯、一次性累犯,以及酒精濃度的高低而定。以加州為例,要求安裝期間是6個月,後續每個月平均再加上100塊美金的管理費,等於裝了以後他還要再付6個月的維護管理跟遠端監視費用,所以加起來就不只是3,000塊,可能要花臺幣一萬多元、二萬多元的費用,絕對不像我們之前所聽到的交通部資訊是十五萬元。在歐美國家,以澳洲為例,強制加裝6個月的平均費用,包括鎖在內的費用大概是1,600塊澳幣,有一點像是租用的概念,也就是說,法院強制這部車要加裝,裝滿6個月了他可以拿掉,這個機器就再回收,讓其他酒駕罪犯使用,所以不是這個酒駕人要一次性買斷設備,因為還有後續的監控跟維護部分,他們是用這樣的一個執行方式,所以費用上依時間的長短,會有不同的處置。我們也認為應該是駕駛人,也就是違規者或犯罪者要去承擔這個費用。
歐美國家還有第二種酒精鎖,就是自主性的、自願性的,現在國內的三重客運有裝,他們是為了加強乘客安全,所有的司機都要先吹這個酒精鎖才能使用車輛。歐美國家也因為青少年喝酒開車的問題很嚴重,很多家長知道家裡成員可能會有喝酒開車的問題,自願性的、自主性的去買來裝。這種自主性的部分,因為沒有法院監測管理的問題,所以後續每個月沒有管理費,是一次性的,我昨天提供的資訊是799美金,費用大概是臺幣二萬多元。這個是酒精鎖的部分,如果只是吹氣的那種,差不多100美金就買得到了,不用到799美金。這個是國際的行情,當然我們要進口、達到一定的量,就使用、安裝等等會衍生什麼樣的費用,對此我可以接受的是,我們還要一點時間去做配套跟相關的前置作業,如果要把落日的時程定在這個法裡面也可以,因為例如要6個月或1年後實施等等,本來在修法之後就有這樣的空間,讓交通部、法務部、警政署等單位共同研商,有一定的準備期,這樣子我也可以接受,但是我要重申,我之所以如此強烈地主張,因為在歐美國家這是有用的,沒有什麼道理說他們可以執行,我們就沒有辦法執行!
主席:請林部長說明。
林部長佳龍:先提供一個訊息以便討論,剛剛提到要裝酒精鎖的對象,要是酒駕的累犯或拒絕酒測的累犯,還有酒駕致人重傷或死亡者,黃國昌委員講到,其實對於第一次酒駕,我們是吊扣他的駕照,還沒有吊銷,一段間內他不能開車,可是累犯的話就要吊銷,或是剛剛講的因為致人重傷或死亡者,被吊銷之後,他們要重新再考駕照,這個時候就啟動剛剛所說酒癮防治、要裝酒精鎖的機制。這樣來講的話,我們認為就是限縮在累犯或情節比較重一點的部分,吊扣駕照的話,時間到了他還是可以用駕照,但吊銷的話他就要重考,這是在適用對象的部分。另外,剛剛有個資訊我後來有去查,就臺灣的客運公司,那是記者的報導有一點出入,主要是用酒測器,還不是完整的酒精鎖,因為酒精鎖會連結到駕駛的開關或是引擎,整個監控系統也一併都要有,這是比較複雜的。價錢方面,歐美也許有些比較低一點,我們同仁去估價,按照現在進口業者的開價確實比較貴。但是如果需求出來了,歐盟的規格也訂定,以後新出廠的車或在美加,這已經滿普遍的。剛剛黃國昌委員提到,美加有一個過渡階段,因為酒駕之後還是要生活。美加地區冰天雪地,地方又很大,沒有車幾乎無法出門,因此還是讓你上路,可是要強制裝酒精鎖,並沒有完全取消駕照,他們是有這樣一個緩衝期間。台灣對累犯就是直接吊銷駕照,所以,我們是比較嚴格的。
主席:部長講得非常清楚,針對修正文字,如果大家不反對,是不是就接受交通部的修正動議?
鄭委員運鵬:不管要經過什麼程序,都要加裝酒精鎖,請問這部分有沒有年限的規定?之前處理第三十五條時,再犯是以五年為限,五年後就重新起算,所以這裡如果沒有寫年限,是不是意味這個人終身所有交通工具(汽機車不分)都要裝這個設備?還是說五年內沒有再犯……
主席:請林部長說明。
林部長佳龍:重新考照之後,要多久配置的期間和管理辦法,大家可以表達意見,我們都授權由執法……
鄭委員運鵬:確定就好,不要規定終身都要裝。
林部長佳龍:沒有,有一個期間。
沈委員智慧:我要問清楚,最後一項寫說:「車輛點火自動鎖定裝置之規格、功能、應配置車輛……」,所謂「應配置車輛」是什麼意思?配置期間是不是就是5年或幾年的期限?這兩點我要請他們釐清。應裝置的規格、功能要由內政部和交通部定之,我沒有意見,因為本來就要有規格。但是「應配置車輛」我不太懂,是哪些車輛呢?
林部長佳龍:車種是汽車……
主席:「應配置車種」啦!
沈委員智慧:是汽車就沒問題。配置期間是5年或幾年?你們是不是要規範?
林部長佳龍:對。
沈委員智慧:這樣我就沒有意見,這要由交通部、內政部會同定之。
主席:螢光車牌的部分已撤案,同車共責剛才已經過了,酒精鎖就依照修正動議通過。
柯委員建銘:現在是終身要酒精鎖還是一段時間?
林部長佳龍:它還是有一段期間。
柯委員建銘:期間用辦法可以寫嗎?
沈委員智慧:這是我剛才問的,就是配置時間。
柯委員建銘:這要在母法裡面寫吧?用辦法可以寫嗎?法務部說明一下。
沈委員智慧:配置期間是多久?
蔡次長碧仲:交通部和內政部會同定義的時候,我們可以提供意見。
陳委員怡潔:親民黨是針對累犯加裝酒精鎖,如果他破壞酒精鎖或不懸掛特殊牌照時,要怎麼處理?
主席:特殊牌照已經撤案了。
陳委員怡潔:那如果蓄意破壞酒精鎖要怎麼辦?
沈委員智慧:前面第三十五條之一就有寫,黃國昌委員幫我們寫進去了。
陳委員怡潔:不是要明定罰多少或怎麼處理?
林部長佳龍:這部分就是處六千元到一萬二千元的罰鍰。
沈委員智慧:已經有定在前面第三十五條第一項。
林部長佳龍:他沒有依規定駕駛或配備酒精鎖,或是代人家去解碼,或是代吹……
陳委員怡潔:如果蓄意破壞是不是就涵蓋在這裡面?
主席:破壞就比照。
陳委員怡潔:所以我想跟他釐清是不是也包含在裡面?
林部長佳龍:破壞也是導致他不能使用。
陳委員怡潔:所以也是涵蓋在裡面。
主席:破壞就是不依規定了。
蕭委員美琴:我請問一下,因為這部分的罰款是六千元到一萬二千元,現在市場上的酒精鎖是799美金,也就是兩萬多元,他會覺得裝這個的成本比他被罰的成本還要高,那為什麼要裝?所以我們的罰款會不會太低?
沈委員智慧:對,比例原則。
蕭委員美琴:是比例原則,還是可以連續處罰?當然它後面有寫「並移置保管」,等於是保管之後就強制加裝,讓他要去負擔費用,還是可以有什麼樣的方式可以確保執行上……
主席:請林部長說明。
林部長佳龍:這是兩個階段,一個是他要去重新考照的時候就要有這個配備,不然也不會過。另外,這個錢是先前黨團協商的時候可能時力有建議六千元到一萬二千元元,但這個也是大家可以討論的。
沈委員智慧:部長,你剛剛說是在考照的時候就一定要配備,如果是在前面的條文有明確定義,他就沒辦法賴了。是在第三十五條之一的前段就有寫到,關於不依規定的部分嗎?
主席:有啦!這個他們都有討論,昨天討論了好幾個小時,大概都想得很澈底。
請黃委員國昌發言。
黃委員國昌:他這個是按照行為數來加以處罰,所以當他開沒有配置酒精鎖的車時,就是按照裁罰的基準罰六千元到一萬二千元,抓到一次算一次、抓到一次算一次。所以如果要進行……
沈委員智慧:是這樣子嗎?
黃委員國昌:對,當然。如果是按照蕭委員剛才的計算,那他在計算成本效益時,他在被捕獲機率的計算上面,他要算他只會被抓到一次,如此他才有可能採取那樣脫法的行為。當然,就整個執行的時效性而言,交通部現在建議處六千元到一萬二千元,各位委員認為是不是還有再進一步提升的必要,能夠強化那個誘因,這個部分我們是尊重大家的意見。
主席:請蕭委員美琴發言。
蕭委員美琴:我先詢問一下部長對於「考照的時候就要去申報」我這樣的解讀對不對,例如我接下來要重新恢復開車,但是我有3部車,意思就是這3部車我都得裝,只要是我名下的車子都要裝?
林部長佳龍:就是你會開的。
蕭委員美琴:只要我會開的,例如這3部車是我的,我可能會開到這3部車,那麼這3部車我都需要裝,如果今天我不是開這3部車,我想要去開別的車,是不准的,我如果開沒有裝酒精鎖的車,就要去付這個六千元到一萬二千元的罰款嗎?
林部長佳龍:對,反正他一開車就要有酒精鎖,不管是自己的車或是別人的車。
蕭委員美琴:我的解讀是,如果預估我家的2部車我可能都會開到,在這2部車上我就應該都去裝,如果今天我去開別的沒有裝鎖的車,被抓到就是罰六千元到一萬二千元。
主席:請沈委員智慧發言。
沈委員智慧:我跟蕭美琴委員的意思差不多,可是這樣會衍生一個問題,就是他開的可能是自己的車,也有可能不是自己的車,所以在考照時,雖然他的車子驗過了沒有問題,考照可以考過,可是有個問題,如果他下次不開那部車,他開別人的車,有可能……
主席:那就要罰款了。
沈委員智慧:那是不是讓警察在路邊臨檢時可以從駕照上看出來?就是他們這種因為酒駕再考的駕照是不是要有特殊設計,在駕照上面註明,這樣的話警察在路邊臨檢時看到沒裝酒精鎖,馬上就可以罰款,是不是應該用這樣的方式?就是在查的時候是不是應該有特殊紀錄?
陳委員怡潔:這部分應該是監理所就會註記給警察了,所以當他們攔下來的時候就有了。
林部長佳龍:他重新考照拿到的那張照就會註明,他是被吊銷或是重新考的、多久都有。
沈委員智慧:所以他是不是開任何車都要有?
主席:不必在駕照上特別註記,他只要一被攔到,因為現在都是電腦連線,一上監理站的系統就知道了,所以這個沒有問題,不必在駕照上特別註記。因為現在警察把民眾攔下來,一定會上監理站看他有沒有違規的紀錄等等。
吳委員志揚:那是針對駕照的部分,這是行照……
主席:對,他剛才講駕照上要註記。
江委員啟臣:當然是跟駕照,跟人啦!
吳委員志揚:業隨身啦!
主席:應該說他沒有被抓到,只要他被攔下來,絕對跑不掉,除非他沒有被攔下來。
沈委員智慧:這裡有一個蕭美琴委員研議下來的草案,我們立法講求周延。這個人被警察攔到,而他已經被註記是酒駕再犯,考了第2次駕照,不管任何車,只要他開車是不是沒有酒精鎖就開罰?
主席:你要抓到他!
沈委員智慧:對,比方臨時路檢,他說在哪部車有裝了,所以這部車沒有裝……
主席:不行!
沈委員智慧:所以我們立法說清楚,將來警察執法也要宣導清楚,否則……
主席:這不會有問題。警察只要一攔下來,發現你有問題,他就會上監理站的系統,有酒精鎖的車你才能夠開,而你開的車沒有酒精鎖就會被罰款。
沈委員智慧:對,這個在立法上要說清楚,不然會以為那部車裝了就沒事了!
吳委員志揚:這個沒有問題。
主席:這個不會有問題!
吳委員志揚:第一項講的是駕駛或使用的配備,是針對個人的行為。
主席:所以不會有問題。第三十五條之一就照交通部的修正意見通過,好不好?因為都已經齊備了。
處理第三十五條之二。
沈委員智慧:院長宣讀時可不可以宣告沈智慧委員等提案併入交通部提案修正通過?這樣我的名字也可以在上面,好不好?
主席:所有在場黨團成員的名字、發言紀錄都列入公報紀錄,好不好?
沈委員智慧:OK。
主席:第三十五條之二是懲罰性賠償請求權,有交通部建議修正條文,請黃委員國昌發言。
黃委員國昌:第三十五條之二當初在提案修正的時候發現,目前針對於酒駕防制所編織起來的規範體系,我們非常重視一個層面就是處罰,但有另外一個層面在我們過去處理的情況是,不管怎麼處罰那個人,對被害者只有情感上的幫助,沒有實質上的幫助。正是因為這樣,所以我們才說因為酒駕上路而造成傷亡者,必須有懲罰性的賠償金。這個懲罰性賠償金在美國各州,若是酒駕肇事造成傷害、損害的時候幾乎都有這樣的立法例。因此,我們把它引進來。這個懲罰性賠償金其實在第二次及第四次協商的時候,基本上大家都有共識,所以也都通過了。今天交通部所提出的修正建議條文是把範圍限縮在汽車運輸業,或許把範圍限在汽車運輸業是希望能夠配合我國現行的其他懲罰性賠償金,主要處罰的對象是企業主這樣的規範架構及內容。我大概先預測交通部提出這樣的修正條文時,它的內容、想法是這樣。我先講我自己本身的價值立場,最後再講結論,我本身的價值立場是,要求針對具有惡性的侵權行為賦予懲罰性的賠償金,強化對加害者賠償、補償、保護或是事後損害填補的責任要求,是我國法制向來極為欠缺的一環。對於「懲罰性賠償金」的概念,其實也沒必要再去區分所謂的「英美法系」或「歐陸法系」,因為在許多的民事特別法中,懲罰性賠償金的概念已被實質地引進,因此就強化保護被害者的取向,以及對被害者所遭損害的事後填補而言,我還是認為我們當初提出來的案子是比較好的,因為它能直接扣合立法的原意。也就是說,今天加害者不管是誰,當對方出現具有惡性的侵權行為時,我們在立法政策上,就不應該只是單純不斷地強調對加害人在行政方面的罰鍰或是未來刑事責任上的處罰,我們必須側重對被害人的賠償與事後處理的機制。
然而,這是我自己當初在提案時的想法,以及我認為在立法政策上應該採取之價值。不過,我也必須講得很現實,交通部是不是絕對堅持,非限制在汽車運輸業不可?如果你們有這樣的堅持,我就講得比較白一點,反正下去表決我們就一定輸,因此是不是還要多走這個程序?還是交通部對本法條也沒有那麼堅持,能沿襲立法上的本旨,採取大家在兩次黨團協商時的設計共識?
主席:請柯委員建銘發言。
柯委員建銘:再回到這個問題,不要一直講黨團協商都有共識,就是因為沒有共識所以才沒有簽嘛!今天我們要談得很清楚,懲罰性賠償在民事上是特別法的規定,英美法系和歐陸法系不同,美國是英美法系,有許多懲罰性賠償,甚至已經快到濫用事件的程度了。何謂「懲罰性賠償」?我國的立法例也有很多,稍後也可以講講,有個很重要的觀念,就是為了商業的目的,為了賺錢而造成他人的損失,所以我們就在證券交易法中把內線交易罰到3倍,這個觀念就是民事上的特別規定。
今天回到這個問題,懲罰性賠償既然是賠償,當然就有罰則的味道而走向刑事去,就像是披著民事的外衣,而有準刑事的行為,這是我們在法理上首先要確定的問題。其次,我國有哪些採用懲罰性賠償的立法例?當然是為了賺錢。騎機車犯錯並不是為了賺錢,這是在觀念上要釐清的。交通部之所以要走到公共運輸業,因為公共運輸業確實是為了賺錢,至於一般騎機車或開車的人卻不是,因此我要就立法例與各位交換一下意見,我們目前有三種類型的立法例,包括對市場交易秩序的維護,這部分有證券交易法、公平交易法及證券投資信託及顧問法等,只要涉及內線交易、炒作股票就是罰3倍,因為這是為了要賺錢所以就罰重一點,以達嚇阻的作用;其次還有智財權,智財權的部分有著作權法、專利法、商標法與營業秘密法等,這些也都是為了賺錢。最後是具有保護消費者法益的,像消費者保護法與食安法等。諸如這些是為了賺錢造成他人的損失,自然要在金錢上罰得重一點,這是一種看法,所以今天不是交通部堅持或黃國昌委員堅持大家就要怎樣,我們不談表決的事情,而要先把事情釐清。並不是說你們表決一定輸,而是希望黃委員也能有此認同,那我們的意見就達成一致了。也就是假如我們把它導入到交通運輸業、客運公司等這些是賺錢的公司,所以造成的傷害應有損害賠償是符合法制面一貫的思維,我們今天不要談表決不表決的問題,大家好好講沒關係,但這是除了民事外,也有刑法位階的問題,所以大家應該慎重考慮清楚。
主席:請鄭委員運鵬發言。
鄭委員運鵬:關於損害性賠償的問題,剛剛柯總召有提到,過去台灣的法例是在商業行為上面,在個人損害與營利行為不對等的狀況之下,給予公司懲罰性的賠償。其實以前在道交條例裡面一樣有懲罰性賠償的概念,只是過去是把懲罰性賠償的金額拿到另外一個基金──酒駕防制基金去處理,現在時代力量黨團的版本是要賠給當事人,也就是受害人,其損害可能不一定只有財物,還有個人的受傷、致死,本來就是由法院判決賠多少錢。
按照時代力量黨團的版本,如果不去區分發生的行為別,只要撞到別人就要去處理時,就我的判斷,在法院的裁量裡面,我如果看到後面有損害性賠償3倍的規定,如果法院本來想要判給這個受害人1,000萬元,法院說不定會直接判1,000萬元,如果條文沒有修正的話就會判1,000萬元。現在條文修正成這樣,可能會變成把本來的損害賠償判為250萬元,另外3倍是750萬元,加起來1,000萬元,法院有沒有可能變成以我所說的例子去裁決,結果不管修不修法,法院判的賠償金額都一樣?
以現在交通部的修正版本來說,有特殊權利義務的交通運輸業,業者本來就要自律他的駕駛人,因為平常對於客運駕駛、貨運駕駛,公司本來就應該要自律,如果公司不自律,就給予公司懲罰性的賠償。這樣法院在判決時,就不會去擔心司機賠不賠得起的問題,也由於公司負連帶責任,對於受害者、受損失的人來說,得到的是1倍甚至是4倍的賠償,我認為應該也符合台灣在其他法律上營業行為本來就要有特殊的規範及特殊的自律,而且因營業行為而發生這種事情時,再把懲罰金額賠給當事人,我認為交通部做這樣的修正比較符合我們現在的認知,不然的話如果只針對肇事者,再怎麼判還是那麼多。法院如果認為懲罰性賠償再賠下去他也是賠不起的話,金額就會自動往下降,會不會造成這個狀況?這對當事人來說反而會拿不到。我認為還是應該針對營利事業,然後把交通運輸業公司的責任拉下來,這是針對到目前為止交通運輸業仍有很多自主管理不足的部分,讓他們知道修正這一條是對他們有約束力的。
柯委員建銘:是否請司法院也表示意見?就是現在只有判大眾運輸業者,將來怎麼判?
主席:請司法院呂秘書長說明。
呂秘書長太郎:就立法體系來看,交通部的建議條文把懲罰性賠償限縮在汽車運輸業者,與目前其他法律的立法體系比較接近。第二個,交通部的修正草案是汽車運輸業所屬駕駛人,這樣的用話或許還要再精確一點,譬如貨運司機在下班後,開著自己的車發生酒駕,公司到底要不要賠等等問題,要把這個範圍界定下來。在司法院的立場,如果要採取懲罰性損害賠償,我們認為在目前的民法裡面也有類似的指揮監督關係。所以我們建議文字或許可以改成「汽車運輸業之受雇人,因執行職務……」,與執行職務有關的由公司來賠償,這樣在法理上比較一致。至於後面的損害賠償請求時效的問題,原來的條文是自知道有賠償義務的原因開始2年,建議參考民法第一百九十七條的規定,改成自知道有損害及賠償義務人起2年;以上報告就是說,在體例上我們認為由運輸業者負擔這一種懲罰性損害賠償,理論上跟其他人一樣,實務上比較容易做得到。
主席:先請周委員春米發言,接著請黃委員國昌發言。
周委員春米:時代力量黨團提出這個版本有他們立法的考量,我們予以尊重。現在交通部提出修正的部分,事實上這是兩個不同的政策,我們就現行法來做一個調整,考量被告在一般侵權行為時,法院的量處將視其財務狀況、家庭狀況做為裁量標準。如果因為他酒駕,我們要懲罰他,所以在這邊調高1倍到3倍做為懲罰,將來法院在裁量時會不會也限縮這樣的法律規定,以致於自我限縮在裁處其損害賠償時的考量?
另外,總召剛剛提到有關懲罰性的賠償,目前台灣的制度是以營利或一些企業上面的加重,所以我揣測交通部是因為這樣的制度考量而加重業者的責任。我們現在加重業者的責任,我要跟司法院請教、確認是否就完全排除民法第一百八十八條雇主的連帶賠償責任,然後雇主也沒有第一百八十八條第一項以及但書的適用,縱使加以監督的話還是要負擔懲罰性的損害賠償?請司法院再跟我們說明清楚。
主席:黃委員,你要等司法院說明完再說明嗎?
黃委員國昌:都可以。
主席:請司法院說明。
呂秘書長太郎:如果將來這個懲罰性損害賠償由汽車運輸業者負擔的話,它應該在解釋論上不排除依照民法一百八十八條雇主對於受雇人執行職務的賠償,這是第一個。第二個,如果當事人、被害人依照民法第一八十八條請求雇主負擔連帶責任時,當然要適用第一百八十八條,雇主以選任及監督沒有過失來免責,意即所謂的中間責任。兩相比較下,如果以懲罰性損害賠償,交通部條文或許還要增加雇主免責的條件,因為我們可以想見,假設運輸業者對於酒駕防制已經非常努力,也再三叮嚀、再三檢查,結果司機仍是違規,就雇主來說就未必要負擔這樣的責任。司法院做以上簡單回應。
主席:請黃委員國昌發言。
黃委員國昌:理論上的事情還是要談清楚,懲罰性賠償金在本質上面所要處理規範上面的法理是不是真的僅限於所謂營業或營利性的行為,文獻非常的多,簡單翻閱一下就有答案了,一點都不複雜,我現在也不是要在這邊上侵權行為法,所以我也不要講太多,有興趣的人自己把文獻翻一翻就知道。第二個部分,剛剛擔心如果有懲罰性賠償金,法院反而會再調整實際賠償時而判得太低。目前在我國侵權行為法裡面的兩個領域,一個是實際的賠償,所謂實際的賠償就是你實際的損害到底有多少,但是在訴訟上面所謂實際的賠償還會牽涉到舉證的問題,其實有被侵權過的人都知道,在訴訟上面所能夠拿到的實際賠償,根本與現實生活上所發生的實際損害只有比較少,多少這件事情不是大家漫天喊價,也不是法官怎麼想,多少這件事情我們講得直白一點,就是你能拿到多少收據,在訴訟上面證明這個損害發生,其他的部分統統都沒有。
第二個部分是所謂非財產上的損害賠償、精神上的慰撫金,如果是以精神上的慰撫金來看的話,其實不用考慮到這裡的條文,以我國實際上的案件,不管是傷害人的身體、名譽或生命,我必須很坦白的講,我國法院所判的精神慰撫金數額,跟其他國家比起來低到根本不像話,根據中研院之前所作的實證研究,已經清楚呈現出這樣的狀況。講得比較難聽一點,台灣的人命或受傷之後所拿到的賠償金,在我們的法院判決保守的心態之下,賠償數額都非常之低,那是有完整系統的研究所作出來的結果,大家如果有興趣的話,以後都可以去參酌。
我再說一次,當初之所以提出這一條條文,規定其必須支付懲罰性賠償金,是因為他自己本身具有惡性侵權行為,而我們必須顧及對於被害人而言,應該要強化對他們的保障以及賠償,著眼的觀點全部都是從這個地方來的,所以我們會著眼在行為人的責任上。當建立起行為人的責任、當酒駕撞傷人的人必須負起損害賠償責任時,那麼僱用人本來就可以依照民法第一百八十八條的規定負起連帶損害賠償責任,而僱用人可以免責的部分,也是依照民法第一百八十八條但書的規定予以排除。剛剛各位對於交通部所擬定的條文有疑義,主要是因為法條本身的設計脫逸了行為人責任的概念,也就是這個人做了這些事情,但卻要求雇主去處理這樣的事情,所以會牽涉到法條設計上如何與民法第一百八十八條接軌的問題。講得現實一點,對我而言,重點從來不是在那邊爭論誰的法學理論比較高超、誰對誰錯等等的問題,我要的只有一件事情,那就是強化對被害人的保護與賠償,大家可以去問問那些被害人實際遭受到的損害與現在法院判賠償的金額,真的有成比例嗎?其實根本就不成比例!當然有很多人可能會說:「如果他沒有錢也沒有用啊!反正他也沒有錢。」,有一些個案的確是如此,在目前財產法的領域當中,不管是契約責任、侵權行為責任,沒錢的人就是沒錢,但是對於有資產的人而言,他們明明就有錢,而且我們現在看到許多酒駕致人死傷的案子,其實都是高社經分子,甚至開的都是很好的車子,結果被害人看到的是什麼?他們開那種車子把被害人撞成那樣,最後卻只賠了一點錢,公平正義到底在哪裡?其實我就是在調整這一件事情。
雖然大家都說不要考慮到表決、不表決的問題,但我還是要講小黨就是一定要考慮到這種事,如果現在沒辦法有所得,那麼在表決當中就是會輸啊!打開天窗說亮話,現實就是這樣子嘛!今天如果要我選擇的話,就制度設計而言,對於我當初提出來的條文,我有信心、我願意幫那個條文辯護,如果這完全不可得,最後有可能是零的話,那麼今天交通部提出來的修正條文,最起碼也應該在一個比較窄的脈絡當中,提供給被害人能夠獲得比較多賠償的可能性與空間,這樣的話我會勉予同意。
柯委員建銘:在這裡所談的是理,而不是利,我們是在講道理,而不是在講輸贏的問題,如果沒有站在理的上面,即使表決贏了也沒有用。所謂文獻很多,當然就是英美法系的東西,在本國立法例上,損害性賠償是民事上的規定,是具嚇阻的作用、是具填補性的作用,所以不能硬把英美法系的東西硬要套用在這裡,就是因為考慮到這一點,還有這中間還有故意、過失等問題,所以才會考慮到規定的對象要不要是與營利、營業有關的運輸業者,至於一般的人,那就是泛指第三十五條任何一個行為都要損害性賠償,方才我就有提到,損害性賠償還是一個補充性質的,但既然有損害性賠償,就是有刑罰的意味在,也就是民事之外也有刑法的意味在,我們先不談外國的部分,目前台灣所有損害性賠償全部都是採用這個觀念,像著作權法、證交法、消保法等等,裡面都有這樣的觀念,酒駕是一個過失,也不是為了營利為目的,我希望把這些重點先加以釐清。
主席:請吳委員志揚發言。
吳委員志揚:本席認為,不然就是不要有懲罰性賠償,若是要有的話就是依照時代力量黨團版本,這樣比較單純,不管肇事的人是單純的駕駛人還是屬於客運業的駕駛人,在條文適用上應該都算順利,而依交通部的版本,就是肇事的是運輸業駕駛人,但是該法又直接要罰相關的運輸業者,這時就會發生民法第一百八十八條在適用上的困難,站在保護被害人的角度來講,我們現在要遏止酒駕,就是不要讓任何人酒駕開車;以加害人的角度來講,違反第三十五條造成被害人的損害,你就應該付出代價,而且應該要付出更多,所以這次為什麼要修法?包括罰鍰也增加、刑責也增加,既然如此,為什麼民事賠償不能增加?被撞的人為什麼還要知道肇事者是不是剛好是被僱用的還是單純的駕駛人,之後所能得到的賠償是不一樣呢?所以單純來看,我是贊成時代力量這個版本,就是不要再去區分營業受僱人或是單純的駕駛人。
主席:這樣子啦!國民黨堅不堅持?時代力量的版本如果沒有過就是不要了,這個堅不堅持?剛才黃委員也覺得他勉為接受交通部的修正案。
江委員啟臣:院長,我覺得這中間還是有一些可以再折衷的,比如說懲罰性賠償這件事情,站在受害人的角度,我覺得應該要顧及這一點,至於時代力量版本的汽車駕駛人,或是交通部版本的汽車運輸業所屬駕駛人,我覺得這兩者都應該啊!這都有可能發生啊!這兩個的地位應該是以「或」字來看待。
沈委員智慧:這兩個是不同的主體哦!
江委員啟臣:這兩個情況可能都會發生,所以應該都可以列為被求償的對象,換言之,這兩個都是有可能發生的,因為有些是個人的駕駛,有些是運輸業所屬的駕駛,這兩者都可能會發生的。
主席:請周委員春米發言。
周委員春米:損害賠償就如同方才黃委員所講的,它有非財產性、財產性之分,財產性的部分就是看單據;非財產性的部分就是精神上的損害,這部分法官當然都會衡酌,只是目前實務上當然還是比較輕,現在關於車禍的損賠,大家考量過失責任有可能不是單純僅在一方,他有酒駕行為沒錯,但是否有其他的過失行為而造成損害的結果,還是要視其因果關係,不是因為他是酒駕就要負百分百的責任,要視個案不同的情況。現在首先我要跟司法院確認,如果交通部這個版本確認後,有沒有排除或不排除雇主來跟駕駛人求償的請求?
呂秘書長太郎:如果是懲罰性的話,是雇主的責任,不能求償。
周委員春米:所以雇主不能回來跟駕駛人求償,他也不能主張縱使加以注意、相當注意而且有監督,還是要負運輸業者的責任?
呂秘書長太郎:沒有,這是立法政策可以決定的,就是到底要課雇主多大的責任,後段他能不能免責的部分是立法政策可以決定。這部分要說明的就是,當然最重要的還是要尊重大院的決定,我們只是提供法理參考,比如開車撞人把人撞傷,跟把人從家裡拖出來打傷相比,後者是一般傷害犯罪,沒有懲罰性的損害賠償,但是開車把人家撞傷,他要加三倍,這在法益的權衡上到底──所以過去我們的理解沒有錯,法務部在討論民法有關於汽車肇事的損害賠償責任時,曾經也有討論過要不要再加懲罰性的損害賠償,不過後來好像在民法經過討論後是沒有採取的,因為整個損害賠償要平衡,把人家拖出來打傷賠得少和開車撞傷賠得多,相較而言,就有一些平衡的問題,請各位委員參考。
柯委員建銘:請法務部說明一下。
蔡次長碧仲:黃委員擔心的如同委員所講的一樣,現在很多賠償,尤其是非財產性的賠償,是不符合我們一般國民的感情,但卻是法官量處的問題,不是立法政策的問題。因為懲罰性的賠償顧名思義就是要嚇阻、要懲罰,一般民法單純的賠償最主要是填補損害跟回復原狀,這是兩回事,所以這一件我建議基本上應該不要有比較好,但是因為現在我們有加了運輸業者的部分,是比較符合我們目前的體例,也就是目前大概都是在一些像交易秩序的維護,對於一些賺錢的企業主,在公平交易法、金融消費者保護法、健康食品管理法這些領域裡,才有這些懲罰性的規定,所以今天如果能夠先進一步對這些運輸業者課予懲罰性賠償,是給被害人多一條求償的路,即先有,再求周延、再好;否則,依照目前相關領域來看,事實上這跟一般的損害賠償是不太符合的。
主席:請黃委員國昌發言完後,我們就來處理。
黃委員國昌:我們在看任何侵權行為當中,要去考慮到過失的比例、情狀,本來的規則就是這樣,根本就不用講,在法條的設計上,我們區分為故意重大過失跟過失兩種不同的狀況以外,上面寫的都是「得」,就是法院可以做這件事,所以在現實上要不要做這些事情,以及在什麼程度、範圍內來做這些事情,還是要回到法院,由法院在個案裡針對個案做具體的裁量,從來也沒有剝奪法院裁量的空間啊!如果法院認為不恰當、不適合就不要嘛!但如果在一些個案中,經法院斟酌它的主觀要件、斟酌被害人傷害的情況及斟酌加害人行為的惡性等等,認為適當的話,法院就可以這樣做。我必須再強調一次,這個條文從頭到尾就沒有要剝奪法院在個案依照個案的不同情狀去裁量的空間,要不然條文就不會規定「得」,而會規定「應」。
第二,我要再次強調,我今天坐在這邊就不是來講誰講得有沒有道理,並不是這樣,關於第三十五條條文,我坐在這裡一路上的發言都是這樣,我直接收斂一個具體的建議,針對第三十五條之二的法條文字,如同剛剛司法院的建議,修正為「汽車運輸業之受僱人因執行職務有下列情況」,另外在第一項但書加上「但有民法第一百八十八條第一項但書所列之情事,不在此限。」,這樣的折衝應該可以把大家剛剛提出的所有高見都容納進來了,接著再看看交通部是否覺得OK,這樣好不好?
主席:可以,我覺得這樣才對。
柯委員建銘:可以啦!
主席:不然業者已經善盡所有責任了,而且剛才秘書長也特別提到,他有可能是在非執行職務的下班時間開自己的車。
林部長,對於剛才司法院提出的修正文字及黃委員提出的建議,應該可以接受吧?這樣會比較周延啦!
周委員春米:院長,不好意思,我對剛才的結論沒意見,只是對於第二項的文字,因為這個條文也是參考民法第一百九十七條而來的,所以建議第二項文字修正為「自請求權人知有損害及賠償義務人時起」,而不是「得受賠償之原因」,應該要援用民法一百九十七條第一項的規定會比較符合實際的狀況。
柯委員建銘:請問司法院的意見如何?
主席:是不是可以?
呂秘書長太郎:我剛剛已經有說明了。
主席:對,你剛才也有說明到這一點。好,這部分就做這樣的修正,請趕快把修正文字提出來。
柯委員建銘:文字寫一下再來唸,不然……
主席:寫好了嗎?寫好了就趕快把修正後的條文唸一遍。
柯委員建銘:印出來看看好不好?。
黃委員國昌:直接影印給大家看比較快啦!
主席:寫好了沒有?
柯委員建銘:請司法院跟交通部核對一下文字。
主席:司法院趕快把剛才的建議文字告訴他們。
柯委員建銘:等5分鐘沒關係,把文字寫好後影印給大家看一下。
主席:好,沒關係,等一下影印給大家看。
再來是處理第三十七條。第三十七條大家都建議依照協商結果通過,就是管束流氓裁定應交付感訓者不得辦理……
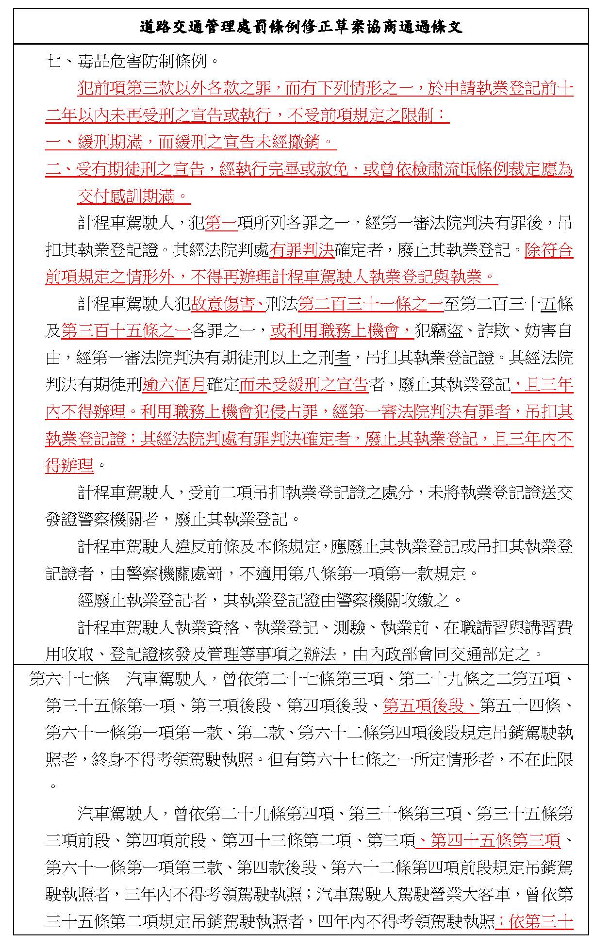
柯委員建銘:這是大法官釋憲的條文。
主席:第三十七條是營業小客車駕駛人之消極資格。
請黃委員國昌發言。
黃委員國昌:這個條文我倒沒有太強烈的意見,只是想請教一下法務部,當然這部分並不是這次的修正,但是什麼時候用「故意殺人」這樣的文字?殺人在概念上就是故意啊!什麼時候用「故意殺人」這個詞啊?我們在法學院上刑法課的時候,刑法老師第一個提醒大家的就是,千萬不要講故意殺人,出去這樣講會被人家笑,因為殺人當然就是故意啊!當初法條你們是怎麼寫的,怎麼會出現「故意殺人」這四個字?
呂秘書長太郎:後來有提出來建議說這是錯的……
黃委員國昌:對啦!我知道,所以我說跟這次修正沒有關係,我只是剛剛赫然看到「故意殺人」這四個字之後覺得非常驚訝。
柯委員建銘:這是根據大法官釋字第749號的結論修的,應該是吧?就是有關工作權的問題嘛!
主席:國昌委員,依照你們2月26日的協商,這一條不是這樣修正嗎?
柯委員建銘:請法務部說明清楚,這是根據大法官釋字第749號的解釋要隨同修正的文字嘛?
主席:是司法院還是法務部要說明一下?
蔡次長碧仲:道路交通管理處罰條例第三十七條第三項規定「計程車駕駛人,在執業期中,犯竊盜、詐欺、贓物、妨害自由或刑法第二百三十條至第二百三十六條各罪之一,經第一審法院判決有期徒刑以上之刑後,吊扣其執業登記證。」,到底……
主席:第三十七條在第35頁,剛才黃委員是在質疑怎麼會有「故意殺人」的文字?所以這就是依照協商結論通過就好,我們就不必再討論了,好嗎?
柯委員建銘:看一下有沒有問題啦?
主席:他們就建議依協商結論處理。
蔡次長碧仲:就把「故意殺人」「故意重傷」中的「故意」二字拿掉就好,因為殺人就是故意的,重傷就是故意的,沒有過失殺人……
柯委員建銘:刑法只處罰故意犯嘛!
主席:好,所以你的意思是「故意」兩個字拿掉,變成「殺人」,那重傷呢?所以「故意」都要拿掉?
柯委員建銘:因為刑法本來就這樣嘛!刑法是故意犯才能處罰嘛!
主席:「故意」兩個字拿掉。
周委員春米:「殺人」也包括殺人未遂、預備殺人都包括在內,還是要放刑法第二百七十一條?
主席:這樣就越想越廣了!
黃委員國昌:這個真的不是這次修正的建議,是過去不曉得什麼時候立法時把「故意殺人」四個字並列,如果大家覺得這次稍微把它調整一下,改正過去錯誤的話,我是建議把「殺人」前面的「故意」兩個字刪掉就好,至於「重傷」前面的「故意」兩個字還是留著,因為還是有過失致重傷之可能性。以上意見給法務部跟交通部參考,這件事我不堅持。
柯委員建銘:法務部跟司法院要講清楚,因為這個條文是大法官釋字第749號釋憲文叫我們要改的嘛!所以你們要談清楚啊!
蔡次長碧仲:為什麼這個條文會在「殺人」之前加上「故意」?因為它不包括「預備殺人」啦!它的意思是這樣。但是這樣寫可能會造成錯覺,因為我們一向不在「殺人」前面加「故意」二字,同時「重傷」之前也沒有在加「故意」的,如果是講「殺人」的話,就明確不包括其他的,「預備殺人」就不包括在內。
主席:殺人就是殺人,不是故意啦!
蔡次長碧仲:對,「殺人」就要故意,因為刑法上有過失傷害、過失致死,所以殺人就是一個故意。不然的話就暫時不要動,因為「殺人」跟「重傷」這裡面有很多類型,因為「殺人」裡面還包括殺人未遂、預備殺人,所以這一條就暫時不要動。
柯委員建銘:所謂「暫時不要動」是什麼意思?這個條文不要修?
江委員啟臣:維持啦!就維持啦!
主席:就是維持「故意殺人」、「故意重傷」。
蔡次長碧仲:先照原來的條文,等以後再來修。
柯委員建銘:好。
主席:第三十七條就照協商結論通過,好不好?
柯委員建銘:好。
主席:就是「故意殺人」、「故意重傷」還是予以維持。
再來是第四十五條,有沒有什麼問題?大家有沒有意見?應該是沒有異議吧!
柯委員建銘:第四十五條是規定什麼?
主席:對於第四十五條大家都支持依審查會的審查結果通過。
柯委員建銘:林部長有什麼看法?
主席:有沒有問題?
林部長佳龍:沒有問題,我們支持。
主席:第六十七條就是配合第三十五條及第三十七條的修正。
林部長佳龍:沒有問題。
主席:接下來處理第七十三條。昨天委員會也已經有共識並通過修正條文,請大家看第43頁的第七十三條。
柯委員建銘:就是規定慢車即自行車。
主席:審查會有建議依照昨天的審查結果再修正意見通過,行政部門有沒有意見?
林部長佳龍:沒有。
柯委員建銘:就是六百元到一千二百元。
林部長佳龍:對。
主席:如果大家沒有意見,第七十三條就這樣通過。
接下來是第八十五條之二,審查會也是建議依照昨天的再修正通過,行政部門有沒有意見?
林部長佳龍:沒有。
柯委員建銘:行政部門的文字和審查會是不是一樣?
主席:一樣嗎?
陳司長文瑞:有再修正。
柯委員建銘:有再修正嗎?
陳司長文瑞:第八十五條之二有再修正。
主席:昨天有再修正並通過,我知道你們昨天就修正現在審查會的結論。
林部長佳龍:對,審查會有結論、有修正。
主席:所以就依25日審查會的結論通過,行政部門有沒有意見?
林部長佳龍:沒有意見。
主席:好。第八十七條就是配合第三十七條修正,這個沒有問題。
黃委員國昌:你們確定項次都沒有錯嗎?
主席:你們要調整好,我們請委員配合交通部把項次調整好。
林部長佳龍:第八十五條之二我們是有再加……
主席:就是「依第三十五條規定被逕行移置保管之車輛屬租賃車業者之車輛,得由車輛所有人檢具租賃契約書、違規駕駛人姓名、住址並具結後,據以取回被移置保管車輛。」。
柯委員建銘:內容是一樣的,只是文字有稍微調整。
林部長佳龍:陳歐珀委員的版本不是只有針對酒駕,我們是把範圍限縮在酒駕。
柯委員建銘:就是限縮在第三十五條。
黃委員國昌:因為現在在道交條例裡面有各式各樣被移置保管的元素跟可能性,只針對第三十五條移置車輛的情況開放讓出租業者領回,其他部分沒有做這樣處理,你們的考慮是什麼?請簡單說明一下。
陳司長文瑞:跟委員報告,原來處罰條例裡面規定移置保管會包括的情形可能是違規停車或是號牌有問題,而號牌有問題是屬於所有人的責任,是租賃車的車主自己要負責,就是屬於租賃車車主自己的責任,所以他應該要負責。當初陳歐珀委員主要是擔心租賃車被人家拿去酒駕,導致租賃業者可能必須要繳清罰款才能領回車子,當初修法的說明欄就是針對酒駕,所以我們把針對酒駕的移置保管特別寫在條文裡面。
黃委員國昌:保管費誰出?
陳司長子瑞:租賃車要領回的話還是要繳。
黃委員國昌:按照現在的條文還是要繳就對了?錢要繳清,車才拿得回去。
陳司長子瑞:只要繳保管費,不用繳罰款。
黃委員國昌:好。
柯委員建銘:拿錢放人就對了。
主席:第八十五條之二就依交通部建議條文通過。
現在回頭處理第三十五條之二,我來宣讀第三十五條之二有修正的部分:
「第三十五條之二 汽車運輸業所屬之職業駕駛人因執行職務,駕駛汽車有違反第三十五條第一項、第四項之情形,致他人受有損害而應負賠償責任者,法院得因被害人之請求,依侵害情節,酌定損害額三倍以下之懲罰性損害賠償金……
前項懲罰性賠償請求權,自請求權人知有損害及賠償義務人時起二年間不行使而消滅;自賠償原因發生之日起逾五年者,亦同。」。
以上文字沒有錯吧!請問各位有沒有問題?沒有問題,第三十五條之二就照上述修正文字通過。
繼續處理附帶決議。
柯委員建銘:當初沈智慧委員提出的是或依社會秩序維護法,這裡要求3個月內提出修法建議,但剛才內政部已經說了,社會秩序維護法要重新修正,3個月時間夠不夠?因為這有連動性的問題。
陳次長宗彥:內政委員會另外有提案,內政委員會也請我們要研議,但並沒有說到要修法,只是請我們研商,提出一個策略。
柯委員建銘:說明欄要不要改一下?
陳次長宗彥:附帶決議只是提出修法建議而已。
柯委員建銘:司法院,這有沒有問題?
主席:有沒有問題?
柯委員建銘:有關連坐部分移置義務的問題,說明欄要不要改?
呂秘書長太郎:就是把乘客的義務寫在說明欄,那是當然的,也會更清楚。
主席:附帶決議沒有問題?
柯委員建銘:沒關係。
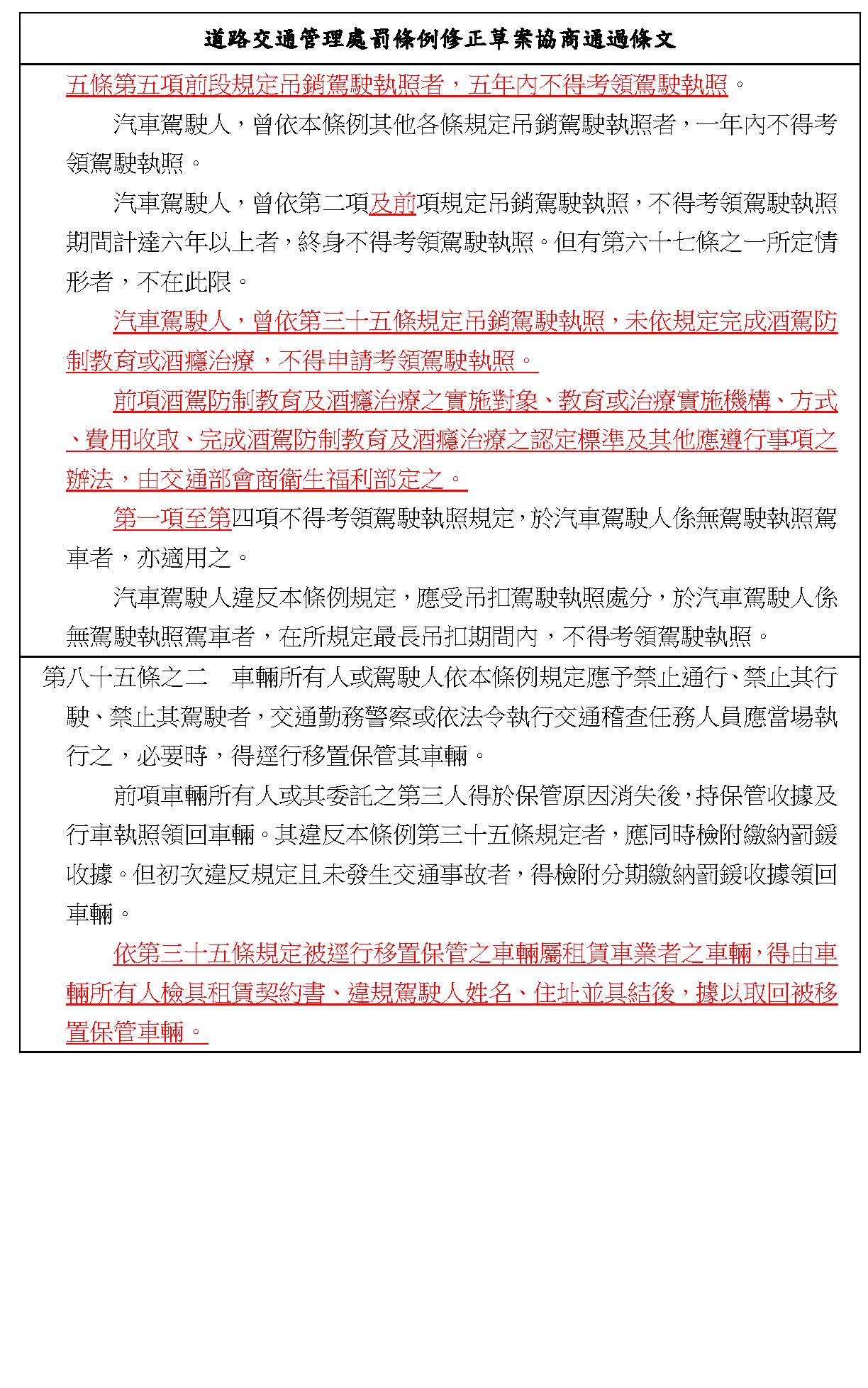
主席:今日會議協商結論如下:
一、各黨團同意將108年3月25日(星期一)本院交通委員會併案審查完竣之「道路交通管理處罰條例」修正案等案,納入本次院會討論事項第一案併案處理。因為要處理昨天會議之宣告,所以我們要併案處理。
二、第三十五條、增訂第三十五條之一、增訂第三十五條之二、第三十七條、第六十七條、第八十五條之二等條文,均照協商內容通過,如後附。其餘條文均照審查會意見通過。
三、附帶決議一項,如後附。
四、本案定於108年3月26日(星期二)進行處理,先宣讀前開併案處理之審查報告。進行討論前,由各黨團推派代表發言。
請問各黨團要推派幾位代表上台發言?
柯委員建銘:推派1名代表發言就好了。
主席:時代力量黨團1人、親民黨黨團1人。請問國民黨要推派幾位代表上台發言?
柯委員建銘:這是有協商結論的。
主席:對,這有協商結論的。國民黨黨團2人、民進黨黨團2人,好不好?
江委員啟臣:給我們3個名額好嗎?
柯委員建銘:這已經有協商結論了。
主席:不要啦!那就依親民黨黨團1人、時代力量黨團1人、國民黨黨團2人、民進黨黨團2人上台發言。
柯委員建銘:其實這不用推派代表也沒關係。
主席:這都是公開透明的。
江委員啟臣:2人。
主席:好啦!我們給你們2個名額,如果你們要只派1人發言或放棄發言,也都會尊重你們的意見。
進行討論前,由各黨團推派代表,依親民黨黨團1人、時代力量黨團1人、國民黨黨團2人、民進黨黨團2人之順序發言。
我們保留約40分鐘的時間,俾利議事人員稍作整理。因為大家對協商結論沒有意見,這份協商結論就讓大家簽名,我們稍後會在院會中宣讀協商結論,所以院會預計在下午3時繼續開會,屆時各黨團代表再依序發言。
散會(14時15分)



主持人:蘇嘉全 蔡其昌
協商代表:柯建銘 江啟臣 沈智慧 吳志揚(代)陳宜民(代) 管碧玲 陳怡潔
鄭運鵬 黃國昌 周春米 李鴻鈞
周陳秀霞




