中華民國108年度中央政府總預算案附屬單位預算
營業及非營業部分審查總報告
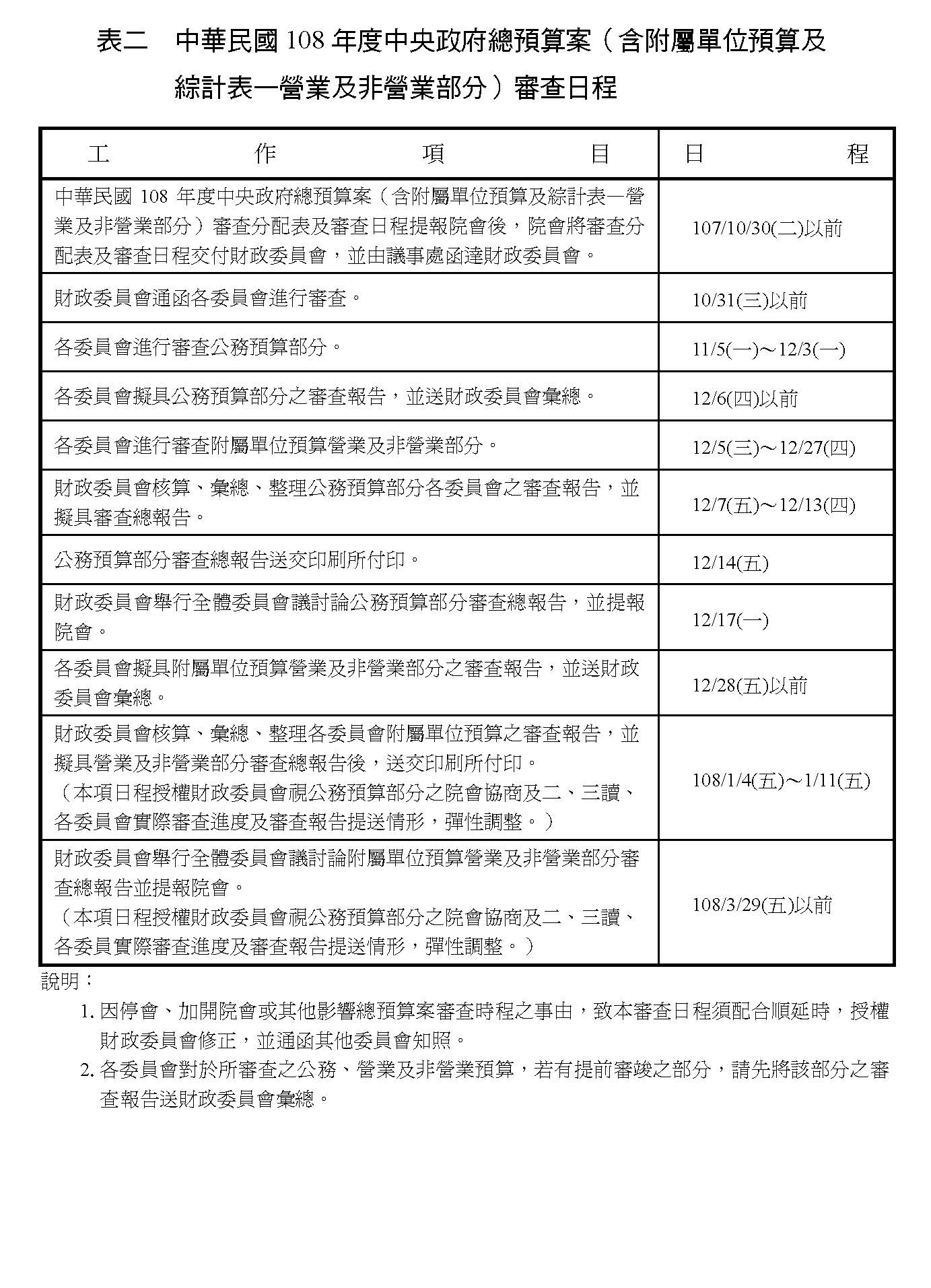
行政院於中華民國107年8月31日以院授主預彙字第1070102139號函略以中華民國108年度中央政府總預算案(含附屬單位預算及綜計表—營業及非營業部分)業已依法編製竣事,並於107年8月16日經行政院第3613次會議通過,附同施政計畫送請本院審議,關於外交、國防及僑務機密部分,請作機密件處理。另本院財政委員會依據中央政府總預算案審查程序第3條第2項規定研擬中華民國108年度中央政府總預算案(含附屬單位預算及綜計表—營業及非營業部分)審查日程暨審查分配表草案,經提第9屆第6會期財政委員會第7次全體委員會議(107.10.25)決議照草案通過,提報院會。復經提本院第9屆第6會期第6次會議(107.10.26)報告後決定:「併108年度中央政府總預算案處理。」另同次會議亦邀請行政院院長、主計長及財政部部長等列席報告該預算案編製經過,並答復委員質詢後決定:「108年度中央政府總預算案(含附屬單位預算及綜計表—營業及非營業部分)交財政委員會依分配表及日程分送各委員會審查」。
茲因中華民國108年度中央政府總預算案先行審議單位預算,其涉及附屬單位預算營業及非營業部分,均暫照列,俟附屬單位預算審議確定後再行調整。各委員會爰依據中華民國108年度中央政府總預算案(含附屬單位預算及綜計表—營業及非營業部分)審查分配表及審查日程,於公務預算部分審查完竣後,繼續進行附屬單位預算營業及非營業部分之審查工作。
中央政府總預算案之編製,依法係以施政方針及施政計畫為依據,因此,108年度營業及非營業特種基金附屬單位預算均在前開既定施政方向與目標之下,為妥善運用國營事業資源,精進事業及強化財務並提升績效,經審酌經濟環境,分別訂定預算籌編原則及國營事業計畫總綱如下:
一、國營事業預算籌編原則
(一)各事業應積極開源節流,本企業化經營原則,設法提高產銷營運量,增加收入,抑減成本費用,並積極研究發展及落實責任中心制度,改進產銷及管理技術,提高產品及服務品質,以提升經營績效,除負有政策性任務者外,應以追求最高盈餘為目標。
(二)各事業應本設立宗旨及其業務範圍,擬定長期努力之願景及為達成該願景之中程策略目標,並與年度業務計畫及預算結合。
(三)各事業應衡酌國際間與國內同業之投資報酬率及經營成果比率、過去經營實績、未來市場趨勢與擴充設備能量及提高生產力等因素,妥訂盈餘(或虧損改善)目標。所列盈餘,應以不低於上年度預算數為原則,並依規定分配繳庫,非有特殊理由,不得申請保留。所請由庫增資及彌補虧損等,除屬特殊必要者外,均不予考慮。
(四)各事業應配合政府改造政策及落實責任中心制度需要,合理調整組織,加速淘汰冗員,擴大業務經營彈性,提升生產力,降低用人成本;績效獎金,應依單位績效及員工貢獻程度核給,其適用員額合理化管理者,並應本績效管理原則,彈性用人,提升經營績效。財務欠佳或營運發生虧損之事業,應積極研謀改善,採取各項開源節流措施,改善經營及財務狀況,以提升營運績效。
(五)各事業應落實計畫預算制度,依核定之計畫核實編列預算,凡績效不彰之計畫及不經濟或無必要之支出,均不得編列預算。
(六)各事業固定資產建設改良擴充專案計畫、資金轉投資計畫及其他重大投資計畫應建立風險管理機制,其預算之編製,應妥作先期規劃,核實成本效益分析,擬具計畫依規定程序報核,並依核定計畫,衡酌工程或投資進度、財務狀況及執行能力,據以核實編列年度預算。重要公共工程建設及重大新興計畫,應先行製作選擇方案與替代方案及其成本效益分析,且應確實評估未來營運、維修成本等財務之可行性,並提供財源籌措及資金運用之說明。公共建設計畫應依「公共建設計畫審議、預警及退場機制」辦理。
(七)各事業應加強辦理各項債務管理措施,包括閒置資金應優先償還債務、調整債務結構及積極協調金融機構調降利率等;各事業為辦理各項業務所舉借之債務,應確具可靠之償還財源,並運用多元籌資管道,彈性靈活調度資金,降低利息負擔,倘償債財源有不足以清償債務本息之虞時,應即研提營運改善及債務清償計畫,確保債務之清償。
(八)各事業應積極活化閒置、低度利用及不經濟使用之不動產,以發揮資產效益,並加強財務管理及現金調度,活化累存資金,以提高資金運用效能。
(九)各事業應配合政府政策,妥盡環境保護及污染防治之社會責任,並與社會大眾溝通協調,避免環保糾紛,以利重大建設之順利進行。
二、非營業特種基金預算籌編原則
(一)各基金預算之編列,應符合基金設置目的,本撙節原則,審慎估列基金來源及用途。除依法令規定費率徵收之收入,並用於特定用途者外,所提供之產品價格或服務費率應適時檢討調整,至少應能完整回收成本。
(二)各基金應依法律或配合施政需要,並具備特(指)定資金來源,始得設置。已設置之基金,應適時就基金設置目的之達成情形、業務規模、營運績效及是否適宜由民間經營等檢討其存續事宜,並配合編列有關之預算。各基金並應配合行政院組織改造,妥適辦理基金改隸、業務移撥及基金整併、裁撤檢討事宜。
(三)各基金應配合政府改造政策及落實責任中心制度需要,合理調整組織,加速淘汰冗員,降低用人成本。
(四)各基金應落實計畫預算制度,依核定之計畫核實編列預算,凡績效不彰之計畫及不經濟或無必要之支出,均不得編列預算。各基金預算編列範圍應與公務預算明確劃分,符合基金設置目的及基金用途者,始得於基金編列預算。特別收入基金及資本計畫基金應審慎推估可用資金,並妥作中長程資金運用規劃,且應在基金中程可用資金範圍內,依據設置目的及用途,擬具業務計畫,並配合編列預算。
(五)各基金固定資產建設改良擴充專案計畫、資金轉投資計畫及其他重大投資計畫應建立風險管理機制,其預算之編製,應妥作先期規劃,核實成本效益分析,擬具計畫依規定程序報核,並依核定計畫,衡酌工程或投資進度、財務狀況及執行能力,據以核實編列年度預算。重要公共工程建設及重大新興計畫,應先行製作選擇方案與替代方案及其成本效益分析,且應確實評估未來營運、維修成本等財務之可行性,並提供財源籌措及資金運用之說明。公共建設計畫應依「公共建設計畫審議、預警及退場機制」辦理。各基金自償性公共建設計畫應依「自償性公共建設預算制度實施方案」辦理,並強化財務規劃,核實估算自償率。
(六)各基金應加強辦理各項債務管理措施,包括閒置資金應優先償還債務、調整債務結構及積極協調金融機構調降利率等;各基金為辦理各項業務所舉借之債務,應確具可靠之償還財源,並運用多元籌資管道,彈性靈活調度資金,降低利息負擔,倘償債財源有不足以清償債務本息之虞時,應即研提營運改善及債務清償計畫,確保債務之清償。
(七)各基金應積極活用閒置、低度利用及不經濟使用之不動產,以發揮資產效益,並加強財務管理及現金調度,活化累存資金,以提高資金運用效能。
(八)各基金應配合政府政策,妥盡環境保護及污染防治之社會責任,並與社會大眾溝通協調,避免環保糾紛,以利重大建設之順利進行。
三、國營事業計畫總綱
國營事業計畫總綱為各事業經營管理之依據,其內容如下:
(一)生產事業:
1. 台灣電力公司:布建智慧電網,加速推動能源轉型;配合政府能源政策,提高再生能源投資及併網比率,加強電力建設之宣導、溝通及汰舊換新既有電力設施,提升發電效率,確保穩定供電;加強節電宣導及推動需求面管理措施;加強顧客關係管理,持續創新加值深化服務內涵;確保電力供應及品質,研發先進之發電技術,降低二氧化碳排放;落實友善環境,降低電力設施對環境之影響,朝綠色企業發展;提升經營績效,降低營運及燃、材料各項成本;強化核能除役專業技能,提高安全評估與分析技術能力,積極辦理核能除役社會溝通及科普教育,化解民眾疑慮;依政策規劃核能電廠除役、放射性廢棄物最終處置計畫,核廢料貯運及處置安全。
2. 台灣中油公司:提高原油、液化天然氣採購效益,落實工場維修及檢修,,增進工場操作可靠度及設備利用率,提升生產力及經營績效;提供精緻服務,提升顧客滿意,發揮品牌價值,善用通路優勢,擴大多角化經營,加油站轉型多元能源供應站,並培育相關技術人才;穩定油、氣、石化上游原料之供應,持續國內海陸探勘開發,積極參與海外油氣田之併購與探勘,掌握自主油源,確保能源安全;因應國際低碳趨勢及配合政府2025非核家園目標,提升液化天然氣接收能力,完備輸氣網路,確保供氣穩定無虞;加強管線維修檢測、汰換、防盜、防漏及緊急應變工作,確保管線輸儲安全;持續檢討油氣價格公式,使價格合理反映成本,落實使用者付費原則,回歸市場正常競爭,追求企業永續經營;有效拓展海外探採業務,透過投資、合資或策略合作等方式,找尋國內外合適之油氣、石化及新能源等相關投資機會;持續推動知識管理及各項培訓計畫,加速落實經驗傳承,降低人力斷層之衝擊,積極培育核心專業技術及國際人才,並持續推動產學合作及延攬優秀學子,優化公司人力資源;持續推動石化高值化、綠能及新材料等技術領域研發業務,積極發展循環經濟模式、整合跨領域、跨產業技術,帶動國內相關產業發展,並加速研發成果商轉,強化成長動力。
3. 台灣自來水公司:開發區域性水源(包括地下水、伏流水),以充裕自有水源,積極推動降低漏水率計畫,確實執行漏水防治策略,加速引進國際先進降漏策略與技術,以逐步降低漏水率;提高售水率及供水普及率;推動水價合理化,加強開源節流,以改善財務結構;強化災害期間緊急應變作業,以降低停水風險;積極辦理自來水監控系統,加強各供水系統間調配操作,落實自來水水壓管理,以提高供水穩定度;落實工安環保管理,提升員工工安意識並及時檢討,以降低災害損失;強化客戶服務,以提升顧客滿意度;因應公司人力結構及組織環境變遷,積極促進新陳代謝,新建優質之專業訓練園區,落實經驗傳承。
4. 台灣糖業公司:持續落實績效管理及營運改善,提升經營績效;以新農業、綠能及循環經濟為目標,加強研究創新及新產品開發;配合未來業務發展,藉由多元進用管道引進專業人才,強化組織及人才培育,提升人力運用效能;運用地理資訊系統,掌握公司土地資訊,協助土地整體利用規劃;強化地籍管理,落實土地巡查防護,提升土地管理效益;配合政府政策,提供所需用地;順應市場需求,採取多元開發方式積極辦理活化作業,提高土地運用效能,達成資產活化目標。
5. 臺灣菸酒公司:強化企業競爭力,加速事業轉型、組織再造及技術傳承;結合數位媒體行銷及虛實通路整合,提升服務效率及顧客滿意度;推動觀光酒廠風華再現改造計畫,帶動酒廠商機併同活絡地方經濟; 持續研發創新產品,加強產品線整合聚焦經營,落實產銷協調;建構產品履歷及認證制度,並推動產品鑑別追溯追蹤資訊系統,保障消費者食用安全;善盡企業社會責任,提升企業形象;積極開拓海外市場,聚焦新南向政策,開拓東協市場,掌握區域商機,擴大經營利基。
(二)交通事業:
6. 中華郵政公司:提供普遍、優質的郵務、儲匯、壽險服務,契合社會民眾基本生活需求;積極推動業務轉型,朝「智慧物流」、「數位金融」及「長照服務」3大經營目標邁進;提升郵政資金運用及資產活化效益,擴增營運效能;配合政府綠能政策,全力推動綠智能電動車。
7. 臺灣港務公司:各港以港群概念分工合作,充分發揮「對內協調分工、對外整合競爭」之綜效,發揮企業化經營效能,提升國際商港營運效率及競爭力,掌握核心價值業務,拓展海運港埠事業;結合政府新南向政策,加強與國外港口合作關係,推動國際化佈局;響應潔淨能源政策,推展離岸風電關聯產業;強化轉口轉運服務,提升招商誘因及獎勵措施,完善「自由貿易港區」基礎設施,發展多元創新價值之營運型態,並協助推動法規鬆綁,建構港埠成為新價值樞紐;推動港群觀光遊憩,進行港區轉型再造,活絡資產運用,促進港區土地效益最大化。
8. 臺灣鐵路管理局:落實公共運輸政策,建構優質鐵道生活環境;持續汰舊換新營運車輛,加強城際都會通勤運輸與促進鐵道觀光旅遊;導入通用設計及全生命週期品質管理,強化鐵路基礎設施及提升維保技術;與國內各大眾運輸系統整合,擴展無縫運輸網絡;透過資產活化與車站整建,增加站區開發效益與活絡地方發展,並逐步改善營運體質,健全財務結構;結合鐵道文創特色,創造周邊效益;追求科技化與智慧化;培育人才與推動國際交流;踐行目標管理,積極打造永續經營利基。
9.桃園國際機場公司:賡續推動桃園國際航空城建設,吸引航空公司,開發新航線及新航點,發展航空客、貨運業務;充分利用機場周邊土地,積極招商以促進機場園區之產業開發,以機場核心外溢效益模式,進而帶動航空城整體經濟發展;積極改善機場設施與服務,提升國際機場評比排名及顧客滿意度;以企業化經營引進商業發展模式,規劃新興商業設施及商業活動,積極提升機場非航空收入。
(三)金融保險事業:
10. 中央銀行:依據「中央銀行法」規定,經營目標為促進金融穩定、健全銀行業務、維護對內及對外幣值之穩定,並於上列目標範圍內,協助經濟發展。審視國內外經濟金融情勢,採行妥適貨幣政策;完善金融支付系統,確保順暢運作;維持物價穩定與金融穩定,協助經濟發展。強化外資進出管理機制,維護外匯市場秩序;積極參與國際金融組織,拓展國際金融合作關係。督促金融機構確實配合貨幣、信用及外匯政策暨遵循相關法規;強化整體金融體系之監控,促進金融穩定。
11. 中央存款保險公司:賡續充實保險賠款特別準備金,安定存款人信心並提高風險承擔能力;強化金融預警系統等場外監控機制,持續與各相關主管機關金融監理資訊交流,以控管承保風險,並配合主管機關監理政策,強化特定風險業務項目之監控;配合政府政策執行經營不善要保機構退場任務、依法履行保險責任及辦理系統性重要金融機構申報清理計畫措施,並協助其他機構辦理非要保金融機構退場事宜;適時對要保機構辦理法定事項之查核,以降低承保風險;追究違法失職人員民事責任,俾彌補賠付損失;強化國際合作交流及存款保險研究,推動與國際接軌;研修相關法規,強化存款保險機制;受託辦理金融業特別準備金之運用與管理,並兼顧其運用時之安全性、流動性與收益性。
12. 國營金融機構(臺灣金融控股公司含轄下子公司、臺灣土地銀行公司含轄下子公司及中國輸出入銀行):
(1)擴大經濟規模與營運範疇;持續推動內部組織再造,提高經營績效;積極開發新種金融商品及推展多元業務,提升自有資本效益。
(2)賡續積極清理逾期放款,降低逾期放款比率;強化授信風險控管,提高授信資產品質,建構完善之風險管理機制;落實公司治理與內部控制,健全經營體質。
(3)推動數位金融,利用電子網路之便捷性,提升電子化支付比率,並積極推動行動支付普及,以提供全方位金流服務;運用大數據分析平臺,提供整合金融服務應用,強化資安防護能力,提升金融交易安全,兼顧客戶服務與風險控管;擴增電子商務效能,增加網路行銷通路。
(4)積極參與國際金融市場,拓展境外國際金融業務,引進國際金融商品,並加強海外分支機構之設立、管理,以促進金融業務自由化及國際化。
(5)積極培訓金融專業人才,提升服務品質及客戶滿意度,促進現代化經營;遵守客戶資料保密規定,加強金融消費者保護,確保客戶權益。
(6)積極配合「前瞻基礎建設計畫」、「五加二產業創新計畫」、「本國銀行加強辦理中小企業放款方案」、「獎勵本國銀行辦理創新重點產業放款方案」,增加對國內企業提供融資資金,推動綠色金融,協助國內再生能源發電業及綠色能源產業、國防航太、生技醫藥、亞洲‧矽谷、智慧機械、新農業及循環經濟等創新重點產業發展。
(7)配合政府政策,辦理各項政策性業務,包括辦理都市更新、危險及老舊建築物加速重建貸款及新南向業務,協助參與都市更新者、參與危險及老舊建築物加速重建者相關金融業務,及以既有海外布局為基礎,為客戶規劃合宜融資架構等金融方面服務。
(四)一般措施:
13. 依據設立宗旨及業務發展趨勢,擬定事業願景,及為達成該願景之中程策略目標,並與年度業務計畫及預算相結合,精進預算管理,提升營運效能。落實風險管理,確實掌握內、外在環境變動情形,加強風險控管機制,實施各種風險情境之危機處理演練,提升緊急應變能力,確保經營目標之達成。
14. 積極活化閒置、低度利用及不經濟使用之國營事業管有不動產,以發揮資產效益;加強財務管理及現金調度,以提高資金運用效能,籌集營運與投資所需資金應考量資金成本,並應加強債務管理。
15. 推動國營事業改造,衡酌內外在環境變化,彈性調整民營化作法,掌握市場狀況及釋股時機,執行民營化計畫。加強推動企業化與國際化經營,合理調整組織,提升營運績效,達成預算盈餘繳庫或虧損改善之目標;配合員額合理化管理,本績效管理原則,彈性運用人力,並以單位績效及員工貢獻程度作為核發績效獎金之依據。
16. 持續配合節能減碳政策,推動綠色消費,營造低碳社會,積極推行能源節約措施,提升能源使用效率;研發或產製環境友善產品,加強能源規劃與污染防治,並積極推動綠能產業,兼顧經濟及永續發展。強化工業安全衛生、環境資源保育及災害防救效能,推動承攬商安全管理,提升工安環保管理績效及緊急應變能力,防範事故發生,及減少災害損失。
17. 增加研發經費投入,加強研究發展,落實成果應用,以提升事業競爭力。引進關鍵技術,推動生產自動化、合理化,改善製程,創新產品,改進產銷與管理技術,以提高生產力與產品品質;加強引進國外新技術,培育優質人才。
18. 推動公司治理機制,健全會計制度,提高財務透明度,嚴密預算執行與績效考核,加強辦理法令遵循及內部稽核與會計檢查,落實內部控制機制,增進管理功能。配合事業發展,強化董監事會功能,擴大授權幅度,推動各事業自主管理。確實採行國際財務報導準則,提升財務報導品質。
19. 配合政府擴大投資政策方向,落實推動有助事業發展之投資計畫,並加強固定資產投資計畫、資金轉投資計畫及其他重大投資計畫之先期規劃與風險及效益評估,衡酌工程或投資進度、財務狀況及執行能力,核實年度預算編列,並加強追蹤考核,強化風險管理,確保達成預期效益。
20. 遵循「政府採購法」之規定,健全採購作業制度,提升採購效率,確保採購品質,並審慎辦理公共工程之規劃、設計、監造,並加強施工查核,以確保工程品質。
21.配合政府性別平等政策,積極推動性別主流化,深化性別統計及分析,辦理性別平等相關訓練課程,強化性別平等意識,落實性騷擾防治,以消除性別歧視、確保營造幸福友善職場及促進性別地位實質平等。
22.擴大與新創多元合作管道,透過採購新創產品及服務、開放資料等促進新創參與,發展創新應用服務,提升國營事業競爭力。
23.聚焦交通運輸、民生消費、公共服務等應用場域,擴大導入行動支付服務,以加速行動支付普及,打造便利行動生活。
一、營業部分
108年度國營事業編列附屬單位預算者計15個單位,其所轄編製分預算之國營事業計有8單位,均與107年度相同。108年度國營事業附屬單位預算編列情形如下:
(一)營業總收入2兆7,546億元,較107年度預算數2兆7,001億元,增加545億元,約增2.0%。
(二)營業總支出2兆5,443億元,較107年度預算數2兆4,884億元,增加559億元,約增2.2%。
(三)稅後淨利2,103億元,較107年度預算數2,117億元,減少14億元,約減0.7%,主要係台灣電力公司獲利減少所致。
(四)繳庫盈餘1,975億元,與107年度預算數相同。
(五)固定資產投資2,216億元,較107年度預算數1,880億元,增加336億元,約增17.9%,主要投資項目包括石油煉製、電力擴充、供給用水及軌道設施等。
二、非營業部分
108年度編製附屬單位預算之非營業特種基金計有102單位(包含作業基金75單位、債務基金1單位、特別收入基金25單位及資本計畫基金1單位),較107年度減少2單位,包括為整合高等教育資源,將國立高雄第一科技大學校務基金、國立高雄應用科技大學校務基金、國立高雄海洋科技大學校務基金合併為國立高雄科技大學校務基金;依基金存續檢討結果,裁撤業務單純、規模較小之國有財產開發基金;及依毒品危害防制條例第2條之2規定,成立毒品防制基金。另科學工業園區管理局作業基金配合科學園區設置管理條例修正,更名為科學園區管理局作業基金。
又編製附屬單位預算之非營業特種基金,其所轄編製分預算之非營業特種基金108年度計有102單位,較107年度減少1單位,係為提升資源運用效率,裁撤國立文化機構作業基金項下傳統藝術發展作業基金,將業務回歸公務預算辦理所致。上述分預算均併入附屬單位預算內,茲分別按作業基金、債務基金、特別收入基金及資本計畫基金等四類,列述預算編列情形如下:
(一)作業基金:
1. 業務總收入1兆7,404億元,較107年度預算數1兆6,208億元,增加1,196億元,約增7.4%。
2. 業務總支出1兆7,130億元,較107年度預算數1兆5,872億元,增加1,258億元,約增7.9%。
3. 賸餘274億元,較107年度預算數賸餘336億元,減少62億元,約減18.6%,主要係交通作業基金項下高速鐵路相關建設基金土地標售收入減少所致。
4. 解繳國庫淨額63億元,較107年度預算數27億元,增加36億元,約增133.0%。
5. 固定資產投資589億元,較107年度預算數517億元,增加72億元,約增13.8%,主要係增列國軍退除役官兵安置基金購置土地及國立臺灣大學附設醫院作業基金新竹生醫園區分院興建醫療大樓等經費所致。
(二)債務基金:
1. 基金來源8,113.22億元,較107年度預算數7,761.62億元,增加351.60億元,約增4.5%。
2. 基金用途8,113.21億元,較107年度預算數7,761.61億元,增加351.60億元,約增4.5%。
3. 賸餘0.01億元,與107年度預算數相同。
4. 本年度賸餘0.01億元,連同以前年度基金餘額0.87億元,共有基金餘額0.88億元,備供以後年度財源。
(三)特別收入基金:
1. 基金來源2,737億元,較107年度預算數2,548億元,增加189億元,約增7.4%。
2. 基金用途2,514億元,較107年度預算數2,525億元,減少11億元,約減0.5%。
3. 賸餘223億元,較107年度預算數23億元,增加200億元,約增866.60%,主要係核能發電後端營運基金收入增加等所致。
4. 本年度賸餘223億元,連同以前年度基金餘額4,972億元,共有基金餘額5,195億元,除解繳國庫18億元外,尚餘基金餘額5,177億元,備供以後年度財源。
(四)資本計畫基金:
1. 基金來源56億元,較107年度預算數116億元,減少60億元,約減51.40%。
2. 基金用途72億元,較107年度預算數66億元,增加6億元,約增9.40%。
3. 短絀16億元,與107年度預算數賸餘50億元比較,由賸餘轉為短絀。
4. 以前年度基金餘額506億元,支應本年度短絀16億元後,尚有基金餘額490億元,備供以後年度財源。
本案由財政委員會與各委員會依照中華民國108年度中央政府總預算案(含附屬單位預算及綜計表—營業及非營業部分)審查分配表(詳表一)及審查日程(詳表二),自107年12月5日起分別舉行會議審查行政院所送中華民國108年度中央政府總預算案附屬單位預算營業及非營業部分。惟截至108年3月25日止,尚有內政委員會、外交及國防委員會、社會福利及衛生環境委員會尚未將審查報告送財政委員會,致未及彙整列入本次審查總報告中;其餘各委員會已提出之審查報告,由財政委員會彙總整理,於108年3月27日舉行全體委員會議討論後,完成審查總報告,茲將各委員會審查結果分別詳列於後,提請討論,並概要說明於下︰
一、營業部分
中華民國108年度中央政府總預算案附屬單位預算及綜計表營業部分,原列營業總收入2兆7,545億6,024萬1千元,營業總支出2兆5,442億8,077萬8千元,稅後淨利2,102億7,946萬3千元。審查結果,增列營業總收入11億2,818萬8千元,減列營業總支出(不含所得稅費用)15億3,345萬7千元,增列稅前淨利26億6,164萬5千元(詳表三)。至於所得稅費用及盈虧撥補事項,俟院會審議確定後,再由行政院依法核算及分配。各單位有關之業務計畫、轉投資、重大建設、資金運用及資產負債預計等部分,應分別依本案審定數額予以調整。
二、非營業部分
(一)作業基金原列業務總收入1兆7,403億8,381萬6千元,業務總支出1兆7,130億3,250萬7千元,本期賸餘273億5,130萬9千元。審查結果,因內政委員會、外交及國防委員會、社會福利及衛生環境委員會負責審查之非營業預算部分,迄108年3月25日尚未將審查報告送財政委員會,致未及列入審查總報告,爰審查結果增列業務總收入8,169萬8千元,減列業務總支出1億8,851萬7千元,增列本期賸餘2億7,021萬5千元(詳表四、五)。至於餘絀撥補事項,俟院會審議確定後,再由行政院依法核算及分配。各單位有關之業務計畫、轉投資、固定資產之建設改良擴充、國庫增撥基金額及資金運用等部分,應分別依本案審定數額予以調整。
(二)債務基金原列基金來源8,113億2,244萬元,基金用途8,113億2,157萬9千元,本期賸餘86萬1千元。審查結果,減列基金來源35億9,782萬元,減列基金用途35億9,782萬元,本期賸餘無增減(詳表六)。至於業務計畫及資金運用等部分,應依本案審定數額予以調整。
(三)特別收入基金原列基金來源2,736億6,871萬1千元,基金用途2,513億7,935萬2千元,本期賸餘222億8,935萬9千元。審查結果,因內政委員會、社會福利及衛生環境委員會負責審查之非營業預算部分,迄108年3月25日尚未將審查報告送財政委員會,致未及列入審查總報告,爰審查結果減列基金來源30億2,991萬3千元,減列基金用途1億3,478萬4千元,減列本期賸餘28億9,512萬9千元(詳表六)。至於各單位之業務計畫及資金運用等部分,應分別依本案審定數額予以調整。
(四)資本計畫基金原列基金來源56億5,267萬5千元,基金用途72億3,028萬3千元,本期短絀15億7,760萬8千元。因外交及國防委員會迄108年3月25日尚未提出審查報告,爰尚無審查結果彙列(詳表六)。
三、信託基金部分
中華民國108年度中央政府總預算案附屬單位預算及綜計表非營業部分—信託基金項下,計有勞工退休基金(舊制)、勞工退休基金(新制)、積欠工資墊償基金、資源回收管理基金-信託基金部分、保險業務發展基金及公務人員退休撫卹基金等17個基金,共編列總收入1,561億7,867萬7千元,總支出110億7,702萬9千元,本期賸餘1,451億0,164萬8千元。審查結果,因內政委員會、外交及國防委員會、社會福利及衛生環境委員會負責審查之信託基金部分,迄108年3月25日尚未將審查報告送財政委員會,致未及列入審查總報告,爰審查結果減列總支出50萬元,增列本期賸餘50萬元(詳表七)。
四、中華民國108年度中央政府總預算案經本院第9屆第6會期第1次臨時會第1次會議審議結果,其涉及附屬單位預算營業及非營業部分均暫照列,應隨同本(附屬單位預算)案審議結果調整,其中歲入歲出之調整,仍應依本院審議中華民國108年度中央政府總預算之決議及預算法等規定辦理。



伍、營業部分各委員會審查結果
經濟委員會審查結果
甲、經濟部主管
一、台灣糖業股份有限公司
(一)業務計畫:應依據營業收支、生產成本、轉投資、重大之建設事業及資金運用等項之審查結果,隨同調整。
(二)營業收支:
1.營業總收入:原列353億1,116萬7千元,增列「營業收入」項下「銷售收入」2,000萬元,其餘均照列,改列為353億3,116萬7千元。
2.營業總支出(不含所得稅利益):原列328億7,271萬5千元,減列「用人費用」項下「超時工作報酬」200萬元、「服務費用」510萬元(含「旅運費─大陸地區旅費」10萬元、其餘500萬元科目自行調整)、「其他營業費用」項下「研究發展費用」1,000萬元(用人費用除外),共計減列1,710萬元,其餘均照列,改列為328億5,561萬5千元。
3.稅前淨利:原列24億3,845萬2千元,增列3,710萬元,改列為24億7,555萬2千元。
(三)生產成本:隨同營業總支出審查結果調整。
(四)轉投資計畫:無列數。
(五)重大之建設事業:原列36億3,500萬3千元,減列1,000萬元,改列為36億2,500萬3千元。
(六)資金運用:應依據營業收支、生產成本、盈虧撥補、轉投資及重大之建設事業等項之審查結果,隨同調整。
(七)補辦預算:固定資產之建設、改良、擴充1億7,131萬2千元,照列。
(八)通過決議33項:
1.台灣糖業股份有限公司108年度預算案於「營業費用」項下「管理費用」(不含「用人費用」17億1,529萬6千元)編列4億0,550萬元,凍結5,000萬元,俟向立法院經濟委員會專案報告後,始得動支。
提案人:蘇震清 鄭運鵬 邱議瑩
高潞‧以用‧巴魕剌
Kawlo.Iyun.Pacidal
廖國棟 陳超明 周陳秀霞
何欣純 黃國昌
連署人:高志鵬
2.台灣糖業股份有限公司108年度預算案於「固定資產建設改良擴充」編列36億3,500萬3千元,凍結15%,俟向立法院經濟委員會專案報告後,始得動支。
提案人:莊瑞雄 陳超明
高潞‧以用‧巴魕剌
Kawlo.Iyun.Pacidal
廖國棟 周陳秀霞
連署人:蘇震清 賴瑞隆 孔文吉 林岱樺
3.台糖公司與工研院配合推動循環經濟計畫,建構臺灣循環經濟生態鏈,開展國際合作並建立國際型循環經濟模式,共同為台灣創造更多循環經濟與再生能源商機。六大計畫包括:(1)沼氣能源服務。(2)牡蠣殼提煉碳酸鈣技術。(3)酵素量產製程建置。(4)生醫豬園區。(5)有機農產冷鏈倉儲。(6)荷蘭溫室場域活化與生產系統開發,但缺乏詳細計畫與預算規模報告。請台糖公司於3個月內提出報告,送交立法院經濟委員會。
提案人:林岱樺 莊瑞雄 蘇震清
4.為推動有機農業集團栽培,拓展群聚效益,台糖公司雲林馬光農場由農委會輔導,開發設置有機農業栽培專區。台糖公司對專區未來營運規劃,應秉於國營企業之社會責任,不單以經營利潤為導向,而在新農育才、有機農業、循環經濟、農電共生、雜糧計畫生產等有機農業園區開發目的之下發展。並依有機農業促進法之立法意旨辦理,給予土地租金優惠及土地租期十年以上二十年以下之保障。爰要求台糖公司:(1)應加強與雲林在地有機農民團體之合作,帶動地方有機農業並吸引青(新)農留(返)鄉進駐。(2)進駐專區之農場應與在地農業職業學校及大專院校農業科系產學合作提供學生實習機會,協力培育未來農民。(3)於專區內設置光電設施示範區,且不應小於一定面積。(4)於3個月內提出雲林大糧倉營運計畫專案報告至立法院經濟委員會。
提案人:蘇治芬 鄭運鵬 蘇震清
5.台糖公司多年來為配合政府建設及地方發展需要已釋出甚多土地,惟其中仍存在該公司土地管理機帳系統列有土地資料,地政機關土地登記簿卻查無登記資料之資料不一致情形,允宜積極辦理清查作業,並請相關機關協助釐清土地產權,俾維護公司權益。又台糖公司被占用土地尚未清理完竣,近年雖有清理實績,惟106年度尚有新遭占用者,顯示清理成效仍待加強,允宜積極辦理,俾維護公司資產效益。爰要求台糖公司於3個月內就此提出書面報告予立法院經濟委員會。
提案人:蘇治芬 鄭運鵬 蘇震清
6.鑑於台糖公司106年度畜殖事業部營業額31.24億元,占該公司營收之9.84%,顯示養豬為其多角化經營重要之一環,考量未來我國若獲OIE認定為口蹄疫非疫區,該公司即具外銷豬肉資格,爰16處畜殖場改建宜如期如質於110年完成,俾利競逐後續外銷商機。再者,屏東縣政府表示六塊厝畜殖場異味使民眾難以忍受,以維護公共衛生為由,對於該畜殖場106年2月28日到期之水權,不再受理水權展延期限申請,爰該畜殖場雖包含於本次改建計畫,仍宜注意後續水權進展,以避免發生畜殖場興建完工後未獲水權,需另購水源而增加成本之情事。綜上,台糖公司農業循環豬場改建投資計畫,宜積極督辦,力求如期如質,俾利未來我國倘經世界動物衛生組織認定為非口蹄疫區時,得拓展外銷豬肉之巨大商機;另宜積極與地方政府協調水權展期,以避免未獲同意而墊高成本,反而削弱改建獲得之利益。爰要求台糖公司於3個月內就此提出書面報告予立法院經濟委員會。
提案人:蘇治芬 鄭運鵬 蘇震清
7.鑑於台糖公司從1990年代末期以來,其營運事業部持續增加,但多角化經營卻未能改善營運績效,而長期以土地開發維持盈餘。但台糖公司近年能開發的土地持續減少,事業部虧損在政黨輪替後雖有改善,卻因為土地開發利潤大減,致使整體財務表現持續不佳。另一方面,2016年政黨輪替後台糖公司雖然高舉「循環經濟」,舉辦多項論壇與簽署MOU,從台糖公司的預算編列及工作計畫可知,台糖公司整體結構體還沒有從過去的結構,轉向到這些新的理念。主要業務中與「循環經濟」有關的金額雖超過20億元,卻集中在「負壓水簾及綠能設計豬場改進」、「農業循環豬場改建」及「沙崙智慧綠能循環住宅園區開發」等資本擴充投資,而未能真正帶動台糖公司的再造。基此,爰要求台糖公司於3個月內就如何提高創新能量、帶動民間投資、降低對土地開發的倚賴研議改進,並提出書面報告予立法院經濟委員會。
提案人:蘇治芬 鄭運鵬 蘇震清
8.鑑於台糖公司目前14座停閉廠房仍有部分閒置,除顯示清理活化成效仍應持續加強外,亦與所屬事業固定資產管理要點第20點規定:「各事業對閒置或運用率過低之固定資產應由資產部門會同有關部門,積極分析研究設法利用,或迅予處理,以減少資產之閒置及損失」未盡相符,故建請於3個月內研謀善策,提交書面報告予立法院經濟委員會。
提案人:蘇治芬 鄭運鵬 蘇震清
9.經查前瞻基礎建設計畫中,編列以虎尾糖廠糖業鐵路向西延伸高鐵雲林站、褒忠龍巖糖廠和向東延伸斗南車站的計畫。但目前糖鐵五分車的合格司機員年初還有19人,108年初只剩16人,目前雖有12人培訓中,但全台灣有多處糖鐵,若要把雲林糖鐵擴充,司機顯然不足。又虎尾糖鐵觀光列車,既被納入前瞻基礎建設計畫當中,自不應僅被看成一條小火車,當它連結高鐵與台鐵後,周邊糖廠等空間,如何整合規劃成為一條雲林糖鐵創新綠軸,與鄰近虎科大、雲科大合作,一方面糖廠及周邊的古蹟,可以變成觀光工廠,另一方面台糖公司如果真能成為台灣推展「循環經濟」的引擎,相關的研發能量也能在這條軸線上推動,真正帶來台灣城鄉空間發展格局的前瞻發展。基此,爰要求台糖公司不應只是被動配合交通工程規劃,而是抓準契機進行整體的空間調整,引入對應的計畫,並於3個月內研謀善策、重新檢討,提交書面報告予立法院經濟委員會。
提案人:蘇治芬 鄭運鵬 蘇震清
10.台糖公司108年度預算案營業總收入353.11億元,較107年度減少6.01億元,鑑於台糖公司近五年本期淨利主要取決於當年度出售土地收益多寡,104至108年度出售土地淨利占本期淨利之比率分別為70.64%、26.94%、57.78%、93.46%及90.96%,108年度預計出售土地面積更達230.13公頃,是107年度出售面積87.64公頃的2.63倍,更是近五年度來最大售地面積,顯示近年台糖公司經營績效已高度仰賴出售土地之盈餘,顯不利於公司長期穩健經營,且查近年台糖公司部分轉投資事業經營績效欠佳,投資效益偏低,亦造成資金積壓,爰請台糖公司檢討強化其本業經營績效與土地資產運用策略,並審慎調整轉投資策略以分散經營風險、提升資金運用效益,於二個月內向立法院經濟委員會提出書面報告,俾利促進公司經營健全發展。
提案人:蘇震清
連署人:莊瑞雄 賴瑞隆
11.台糖公司106年度畜殖事業部營業額31.24億元,占該公司營收之9.84%,顯為多角化經營重要之一環,台糖公司並規劃自108至110年度將所屬16處畜殖場於原場址或週邊採先建後拆方式,改建為全新現代化農業循環豬場,總經費107億4,079萬元,其中108年度預算編列10億3,680萬元,鑑於農委會預定108年向OIE申請認定我國為口蹄疫非疫區後,我國豬肉將具備外銷競爭力,爰請台糖公司積極督辦其農業循環豬場改建投資計畫,加強控管其施工品質與進度,並兼顧其循環經濟環保設施與防疫配套措施,以儘速完成符合環保與動物福利需求之畜殖場,建構完善生產流程與規模,俾利競逐後續營運商機與協助周遭同業。
提案人:蘇震清
連署人:莊瑞雄 賴瑞隆
12.鑑於截至107年8月底,台糖公司清查土地管理機帳系統與土地登記簿登記異動面積分別為2,543.61平方公尺及5,679.49平方公尺,面積仍有不符,雖較之前年度有所改善,仍係存在差異,損及公司權益,且查106年度該公司尚有增加遭鄰地越界占用土地面積195.69平方公尺情事,顯示其遭占用土地清理成效有待加強,爰請台糖公司積極辦理清查作業以儘速釐清土地產權,並落實整合其土地資訊系統與土地管理機制,俾利有效推動土地管理政策,提升資產運用效益。
提案人:蘇震清
連署人:莊瑞雄 賴瑞隆
13.鑑於目前台糖公司主要係由虎尾及善化二座糖廠生產砂糖,而其自營農場及約耕農場栽種之甘蔗,為糖廠壓榨甘蔗之主要來源,近年種植甘蔗面積分別約3千餘公頃(含自營及約耕農場),年產量約5萬公噸,尚不敷國內砂糖市場需求量。惟查該公司砂糖事業部為有效降低生產成本,並利用蔗作土地、設備與人力資源,於105與106年期進行自營農場3年增產方案,然其執行實績顯示,虎尾及善化糖廠自營農場每單位產蔗量仍未達約耕農場之8成,顯有待檢討改進,爰請台糖公司積極改善自營農場之耕作與營運,持續提高自營農場產蔗能量,俾利有效降低生產成本,並提高國內砂糖自給率,穩定糖價。
提案人:蘇震清
連署人:莊瑞雄 賴瑞隆
14.台糖公司近年致力循環經濟有成,並展開生廚餘處理及製成有機肥等試驗,有鑑於非洲豬瘟疫情持續擴大,為防堵中國豬製品不慎流入我國或被消費者隨意棄置,爰要求台糖公司務必嚴加做好生物安全及確保相關從業人員的衛生安全管理。
提案人:邱議瑩
連署人:蘇震清 蘇治芬
15.有鑑於鄰近中國爆發嚴重非洲豬瘟,為防堵我國豬隻受到波及,允應強化管控及篩檢豬隻飼養環境及廚餘蒸煮處理,並嚴加管制出入豬場之人員及掌握相關工作人員出入境情形,以全面確保優化豬場管理的品質,全面杜絕豬瘟傳播之風險。
提案人:邱議瑩
連署人:蘇震清 蘇治芬
16.台糖公司有部分花東地區之土地,是民眾自日治時期以來就已承租土地建屋居住迄今,或屬畸零地,為保障民眾長久以來的居住正義,若居民有提升居住品質之購地需求,台糖公司應儘速辦理。爰此,要求台灣糖業股份有限公司積極處理花東地區民眾申購土地之需求。
提案人:邱議瑩 蘇震清 蘇治芬 蕭美琴
17.非洲豬瘟疫情已在中國持續蔓延,全台嚴陣以待,若台灣把關不利讓豬瘟流入,對台灣經濟衝擊將超越口蹄疫。爰要求身為全台最大養豬戶的台糖公司應全面嚴正以待,除加嚴對所有人員及車輛在養豬場的進出管制外,若員工前往中國等非洲豬瘟疫區,應禁止進入養殖場以避免非洲豬瘟病毒傳入。在疫情未消除之前,台糖公司應與政府共同為保護台灣豬的健康、品質努力,並請台糖公司於一週內提出加強防疫非洲豬瘟應對方案報告,送交立法院經濟委員會。
提案人:高志鵬 林岱樺 鄭運鵬
18.為加速活化低度利用或閒置一定年份以上之建地,台灣糖業股份有限公司自106年10月起實施有「土地活化促進方案」等提供租金或權利金減免之優惠措施。惟該公司雖擁有全台土地面積近6萬公頃,近年來為國營事業資產活化趨勢之要求,該公司辦理前開作為已如「坐等樂當包租公婆」,故如何積極進行其他各種活化資產之作為,並力求促進資產活用細緻化、發展資產所在之地方特色型經濟發展,俾免資產活化使用淪為全台各地均為樣本型之市集、夜市即為重要課題。有鑑於此,爰要求台灣糖業股份有限公司參考國內外經驗,進行發展地方特色型之資產利用細緻化進行檢討說明,於三個月內就上開事項向立法院經濟委員會提出專案報告。
提案人:高潞‧以用‧巴魕剌
Kawlo.Iyun.Pacidal
黃國昌
連署人:高志鵬 周陳秀霞
19.截至106年底台糖公司停閉廠區之建物面積合計2萬6,347坪、土地面積則為12萬2,059平方公尺。經查停閉廠房閒置多年,未能積極活化運用,造成資金積壓尚須負擔稅賦,允宜積極改善,以提高資產運用效益。爰請台糖公司於1個月內針對上述研提改善專案報告,送立法院經濟委員會參考運用!
提案人:陳超明
連署人:周陳秀霞 孔文吉
20.截至106年底止台糖公司共有5家海外分公司,包含畜殖事業部之台越分公司及越福分公司,以及精緻農業事業部之加拿大卑詩、美國加州及荷蘭分公司等,該等分公司106年度稅前淨損1億1,980萬4千元,較105年度稅前淨損8,948萬2千元,增加虧損3,032萬2千元。經查荷蘭分公司已停閉,106年度虧損760萬元,另加拿大分公司及美國分公司皆因基本工資調漲而增加用人費,致106年度營運績效欠佳,美國加州分公司虧損更較105年擴增3.2倍,宜應審慎投資,並強化績效。爰請台糖公司於2個月內針對上述研提改善專案報告,送立法院經濟委員會參考運用!
提案人:陳超明
連署人:周陳秀霞 孔文吉
21.台糖公司以往因種蔗需要而擁有廣大農地,多年來配合政府建設及地方發展需要已釋出大面積土地,惟釋地過程中,發生公司土地管理機帳系統列有土地產權,惟地政機關土地登記簿卻無相關資料等登記面積不同情事,恐損及公司權益。經查土地管理機帳系統與土地登記簿登記異動面積仍有差異,對該公司土地管理機帳系統列有土地面積,惟地政機關查無登記資料部分,亟待積極查處,俾維護公司土地產權。爰請台糖公司於1個月內針對上述研提改善專案報告,送立法院經濟委員會參考運用!
提案人:陳超明
連署人:周陳秀霞 孔文吉
22.台糖公司持有土地龐巨,且幅員遼闊,致部分土地被他人無權占用,其原因則以占葬墳墓居多;近年該公司清理被占用土地,統計104年度至107年8月底止計收回27筆土地,收回面積為4,428.27平方公尺,目前尚有5筆土地被占用,總面積673.24平方公尺,以被占葬墳墓土地為居多。台糖公司被占用土地尚未清理完竣,近年雖有清理實績,惟106年度尚有新遭占用者,顯示清理成效仍待加強,允宜積極辦理。爰請台糖公司於2個月內針對上述研提書面報告,送立法院經濟委員會參考運用!
提案人:陳超明
連署人:周陳秀霞 孔文吉
23.台糖公司於43年開始設置養豬場飼養豬隻,92年度改制為畜殖事業部,考量國內人力缺乏及環保抗爭等訴求,爰轉向國外發展,先後於84及96年赴越南平陽省、平福省設立台越分公司及越福分公司。經查台糖公司106年度合併台越分公司及越福分公司為台越農產分公司,下設台越畜殖場及漢管畜殖場,期提高產量及解決虧損。惟106年12月底台越農產分公司仔豬死亡率仍近3成。爰請台糖公司於2個月內針對上述研提改善書面報告,送立法院經濟委員會參考運用!
提案人:陳超明
連署人:周陳秀霞 孔文吉
24.台糖公司核心事業原為砂糖,為改善砂糖事業長期虧損,陸續關閉糖廠,並運用各廠原有人力經營多角化事業,如油品、休閒遊憩與管理土地及農場;嗣基於專業經營考量,92年起組織再造,成立砂糖、生物科技、精緻農業、油品、畜殖、休閒遊憩、商品行銷及量販共8大事業部。由於近年台糖公司雖積極調整糖業經營策略,運用多角化策略進入生物科技、油品、量販、休閒遊憩、畜殖及精緻農業等產業領域,截至107年8月底止,生物科技、量販事業、畜殖及精緻農業等分別虧損0.31億元、2.17億元、0.79億元及0.81億元。雖8大事業虧損部門從102年度之6個減少至106年度之2個,同期間僅商品行銷部門未曾虧損,顯示多角化經營之具體成效無法彰顯,若無土地開發業務每年超過20億元營業利益之挹注,則整體經營績效恐更未盡理想。台糖公司為改善砂糖事業長期虧損,陸續停止製糖業務及關閉糖廠,並由各廠利用原有人力多角化經營;惟各多角化業務經年發生虧損,致仰賴土地相關收益以彌補虧損,台糖公司應就仍虧損的事業檢討,該關閉就關閉,而不是任其虧損逐漸擴大,爰要求台糖公司檢討內部成效不彰之事業體,並研議該事業之關閉轉型期程。
提案人:廖國棟 陳超明 周陳秀霞
25.查位於台南市的「台糖嘉年華購物中心」成立於2003年,是台糖公司量販其中一間分店,立法院經濟委員會106年底審查台糖公司107年度預算時,針對台糖公司量販店8年來營運虧損27億元要求檢討,但台糖公司表示,量販店還有「邊際效益」,暫時沒有收店計畫,因為一旦收了,用人費、地價稅、設備折舊還是要付,而店開著,其實也可促進周邊土地價值。未來將傾向以「異業結盟」與「招租」方式,找知名民間廠商合作,提升店內坪效。然依據107年10月新聞媒體引據網友對該購物中心的評語報導,指出該購物中心位處偏遠,而且內部裝潢老舊,讓人完全沒有購物慾望,只想要趕緊離開這裡。認為該中心可以開到現在,是因為台糖公司賣土地支撐,更有網友認為台糖公司開這間中心只是「開興趣」,志不在賺錢。網友雖多有嘲諷,對於該中心的優點也有稱許,例如好停車,而且販賣的台糖公司豬肉品好吃又新鮮,此外,帶孩子去親子堡玩,票價僅200元,不僅有巨大的球池溜滑梯,而且人不多不限時,所以算是可以玩得很盡興。綜合上述意見,顯見該中心仍有吸引民眾前往消費的優勢,倘積極改正缺失,台糖公司量販事業體仍有一搏的機會,台糖公司應積極聽取民眾建議,改善購物環境,提高購物中心消費人數。
提案人:廖國棟 陳超明 周陳秀霞
26.為配合政府新南向政策,台糖公司打前鋒前往印尼設廠卻踢到鐵板。台糖公司107年12月與印尼當地製糖企業簽下合作備忘錄(MOU),將攜手在當地建置一座年產20萬噸砂糖的新式糖廠,粗估經費高達數十億元,造成後,將會是台糖公司在海外的第二座糖廠。台糖公司原本信心滿滿準備去印尼設糖廠,結果因土地複雜、土壤污染無法解決,目前計畫已喊停。另一個越南設煉糖廠規劃,卡在越南超過進口配額有高關稅,也已停擺,需等待當地政策調整。印尼每年缺糖量高達400萬噸,倚賴進口,因此商機很大。台糖公司106年底與印尼製糖業者簽下MOU,原本相中其5萬公頃國有土地,希望建立年產20萬噸砂糖新式糖廠,無奈印尼官方行政效率不彰,再加上資訊不透明,使得設糖廠計畫只能擱置,改尋求與當地民營企業合作,可能先從雙方先以甘蔗品種技術交流開始,逐步協助其工廠效率提升,最後再看是否有合資、成立新糖廠機會。無獨有偶,台糖公司與義美公司在越南合資的越台糖業公司獲利不錯,看準當地砂糖缺口有40萬噸,台糖公司也想在當地另設一座煉糖廠,進口原料糖煉製在當地銷售,但現在也碰壁。足見,台糖公司當初訂定相關策略時過於倉促,沒有仔細評估當地的行政文化與民情,使得相關投資案件卡關,爰要求台糖公司於2個月內提檢討報告送立法院經濟委員會。
提案人:廖國棟 陳超明 周陳秀霞
27.107年8月中國大陸傳出第一起非洲豬瘟感染案例,也是亞洲第一個發生豬瘟的國家,疫情爆發後持續延燒不斷擴大,由於行政院農業委員會防檢局陸續查獲民眾攜帶違規肉製品入境,近日也比照地震警示,針對疫災發布提醒簡訊,呼籲國人切勿網購或攜肉入境。台糖公司是全台最大養豬戶,光是一個養豬場就有2、3萬頭豬隻,如果疫情傳入台灣,必定會影響養豬產業,衝擊到民生經濟,台糖公司應嚴加把關,避免所屬養豬場受到感染。爰要求台糖公司於一週內擬定加強防範非洲豬瘟計畫,強化各所屬養豬場防疫能量,維持台灣民生經濟穩定。
提案人:廖國棟 陳超明 周陳秀霞
28.蔡英文總統於105年8月1日核定「總統府原住民族歷史正義與轉型正義委員會設置要點」,依據該要點第1點規定,為落實原住民族基本法,推動歷史正義與轉型正義,並且建立原住民族自治之基礎,特設置原轉會,協調及推動相關事務,以做為政府與原住民族各族間對等協商之平台。蔡英文總統主持107年6月28日「總統府原住民族歷史正義與轉型正義委員會」第6次委員會議時說:原住民族土地的議題中,有三塊關鍵的拼圖,在追溯歷史真相時不可缺少,那就是林務局、台糖公司、以及退輔會的土地取得過程。日本在取得臺灣之前,一直是砂糖進口國,造成相當程度的入超,而日本主要的進口對象便是臺灣,故日本取得臺灣之後積極發展臺灣糖業,以求日本食糖的自給自足。為掠奪台灣土地資源,日本在臺灣總督府於明治二十八年(1895)十月三十一日以日令第26號,發布「官有林野及樟腦製造業取締規則」,藉由法令規則,誘導人民主動提出相關文書,以便掌握清代的林野利權實態。原住民被日本殖民政權因一紙「命令」,即失去其傳統生活領域,原屬於原住民所有之土地都變成日本的「官有林野」,原住民從那天開始,失去了「法律」所說的物權,當時的日本總督府並未辦理徵收、補償,僅以一張紙、一枝筆即強行侵奪原住民土地。除了土地被掠奪外,還有原住民被殺害之情事。總督府並制定「五年理蕃計畫」,時任總督佐久間左馬太認為以往的綏撫政策行不通,必須改採武力征伐,故將理蕃事務移轉到警察機關,所有蕃人蕃地相關事務,皆由警察本署管轄,蕃政與警政合一。原住民因此遭受到台灣史上最慘烈的討伐軍事行動,征伐過程日軍採用「三光政策」(殺光、燒光、搶光)對付原住民部落,目的在澈底摧毀原住民的意志。根據台灣總督府公布的紀錄,1896至1920年,共討伐生蕃138次,殺死7,080人,傷4,123人。當時因為日本總督府的威逼,花東地區的原住民族人為保全性命,紛紛獻出土地,相關土地也落入了日本總督府及製糖會社手中,而史實均有文獻可查找。台糖公司既然接收日產,就應概括承受或去除日本政府統治時期的錯誤,除積極配合原轉會土地小組蒐集及整理相關檔案資料,並協助辦理原住民族傳統領域調查及劃定之相關作業,並依「促進轉型正義條例」返還威權時期侵占之財產,在「原住民族歷史正義及權利回復條例草案」等法令與相關政策尚未通過前,台糖公司仍應配合政府原住民族政策相關需求,提供土地予政府部門租用。
提案人:廖國棟 陳超明 周陳秀霞
29.查台糖公司近5年糖業及其他多角化經營業務未臻理想,營業利益多仰賴土地開發挹注,惟台糖公司部分所有土地來源係源自占有原住民族土地而來,以花蓮大農大富平地森林園區為例:大農大富森林園區於日治時期以前原為阿美族世居之地,日治時期當地阿美族遭驅趕,國民政府來台後,又再擴大「回收」700公頃土地,予台糖公司做甘蔗田使用,至2010年,台糖公司花蓮糖廠停爐後,該地放租予林務局,改為平地新植造林做平地森林園區使用。承上,原住民族土地係指原住民族傳統領域及既有原住民保留地,政府設置原住民保留地目的係為保障原住民生計。爰此,為保障原住民族生計,求傳統領域土地共存共榮,台糖公司於其轉投資策略及其目的,應研議優先投資或轉投資原民地區相關產業,並應就以上擬具具體策略向立法院經濟委員會提出專案報告。
提案人:高潞‧以用‧巴魕剌
Kawlo.Iyun.Pacidal
連署人:陳超明 蘇震清
30.查綠能產業為政府重要產業計畫,台糖公司為多元化經營並呼應政府重要經濟施政計畫,已積極投入綠能產業,並以沙崙智慧綠能循環住宅園區開發案、負壓水簾及綠能設計豬場改進計畫為指標計畫。承上,東部地區自然資源豐富,除適合發展各項綠能產業,又近年來東部地區人口外流嚴重,致產業發展落後,本於區域均衡發展,台糖公司應積極優先研議於東部地區設置綠能產業相關設施及專區。爰此,台糖公司應於「東部地區設置綠能產業相關設施及專區」,並應就以上擬具具體策略向立法院經濟委員會提出專案報告。
提案人:高潞‧以用‧巴魕剌
Kawlo.Iyun.Pacidal
連署人:陳超明 蘇震清
31.查循環經濟為政府重要產業計畫,台糖公司為多元化經營並呼應政府重要經濟施政計畫,已積極投入循環經濟產業,並以沙崙智慧綠能循環住宅園區開發案、農業循環豬場改建投資計畫等為指標計畫。承上,查花東地區並無設置焚化爐,長期以來垃圾處置均係長途運輸至外縣市焚化,徒增環境污染,為促進東部地區經濟發展,降低不必要污染源,台糖公司應積極優先研議於東部地區設置循環經濟產業相關設施及專區。爰此,台糖公司應於「東部地區設置循環經濟產業相關設施及專區」,並應就以上擬具具體策略向立法院經濟委員會提出專案報告。
提案人:高潞‧以用‧巴魕剌
Kawlo.Iyun.Pacidal
連署人:陳超明 蘇震清
32.台糖公司擁有廣大土地,針對畜牧場設置地點,更應謹慎規劃,爰要求台糖公司新建畜牧場時,須規劃較原畜殖場更遠離村莊、部落,避免造成民生之困擾,尤其枋寮地區養豬場新設之畜場,應優先辦理。
提案人:蘇震清 莊瑞雄 陳超明
33.台糖公司持有土地龐大,全國各地均有該公司土地,各類、各地域土地管理問題各異,面對不同問題,應有不同之處理方式,爰要求就下列不同土地情形,分別處理:(1)台糖公司為加速處理被占用土地問題,符合該公司被占用土地處理要點者,得改訂被占用土地租賃契約,該等土地屬早期被占用且個案面積均不大,承租人現如有價購需求時,請台糖公司研議專案出售措施;(2)另針對早期出租建地之租約,亦應秉持照顧經濟弱勢,檢討租金之訂定,予以調降。後續專案讓售時,應檢討並調降其加成數,提出民眾可負擔之方案;(3)土地出租或設定地上權後遭承租人轉租牟利之情事,更應積極檢討改進;(4)研議台糖公司土地位於原住民傳統領域,與當地部落共管合作機制,並請台糖公司針對上開辦理情形向立法院經濟委員會提出專案報告。
提案人:莊瑞雄 蘇震清 邱議瑩 何欣純
蕭美琴
二、台灣中油股份有限公司
(一)業務計畫:應依據營業收支、生產成本、轉投資、重大之建設事業及資金運用等項之審查結果,隨同調整。
(二)營業收支:
1.營業總收入:原列8,458億5,436萬4千元,增列「營業收入」2,000萬元、「營業外收入」1,000萬元,共計增列3,000萬元,其餘均照列,改列為8,458億8,436萬4千元。
2.營業總支出(不含所得稅費用):原列8,298億1,284萬2千元,減列「用人費用」200萬元、「服務費用」2億8,500萬元(含「水電費」5,000萬元、「旅運費」2,500萬元、「印刷裝訂與廣告費」1,000萬元、「專業服務費」2億元)、「損失與賠償給付」500萬元、「油氣輸儲費用」項下「專業服務費」2,000萬元、「其他營業成本」2,000萬元(以上科目均自行調整),共計減列3億3,200萬元,其餘均照列,改列為8,294億8,084萬2千元。
3.稅前淨利:原列160億4,152萬2千元,增列3億6,200萬元,改列為164億0,352萬2千元。
(三)生產成本:隨同營業總支出審查結果調整。
(四)轉投資計畫:無列數。
(五)重大之建設事業:601億2,326萬2千元,照列。
(六)資金運用:應依據營業收支、生產成本、盈虧撥補、轉投資及重大之建設事業等項之審查結果,隨同調整。
(七)通過決議27項:
1.台灣中油股份有限公司108年度預算案於「產銷營運計畫」項下「工安環保及衛生─環境保護」編列55億4,424萬9千元,凍結5%,俟提出書面報告後,始得動支。
提案人:賴瑞隆 蘇治芬 莊瑞雄 陳超明
連署人:鄭運鵬 邱議瑩 蘇震清 孔文吉
周陳秀霞
2.台灣中油股份有限公司108年度預算案於「營業成本」項下「其他營業成本」之「什項營業成本」編列39億9,949萬3千元,凍結10%,俟向立法院經濟委員會專案報告後,始得動支。
提案人:高潞‧以用‧巴魕剌
Kawlo.Iyun.Pacidal
廖國棟 孔文吉 周陳秀霞
連署人:蘇震清
3.台灣中油股份有限公司108年度預算案於「營業費用」項下「行銷費用」編列193億9,441萬2千元,凍結10%,俟向立法院經濟委員會專案報告後,始得動支。
提案人:廖國棟 孔文吉 周陳秀霞 蘇震清
高潞‧以用‧巴魕剌
Kawlo.Iyun.Pacidal
連署人:林岱樺 蘇治芬 莊瑞雄
4.台灣中油股份有限公司108年度預算案於「營業費用」項下「其他營業費用」之「研究發展費用」編列19億8,573萬9千元,凍結10%,俟向立法院經濟委員會專案報告後,始得動支。
提案人:廖國棟 孔文吉 周陳秀霞
高潞‧以用‧巴魕剌
Kawlo.Iyun.Pacidal
連署人:蘇震清
5.台灣中油股份有限公司108年度預算案於「固定資產建設改良擴充」項下「專案計畫」之「天然氣事業部第三座液化天然氣接收站投資計畫」編列35億4,767萬元,凍結20%,俟提出書面報告後,始得動支。
提案人:高潞‧以用‧巴魕剌
Kawlo.Iyun.Pacidal
周陳秀霞 廖國棟 陳超明 高志鵬
賴瑞隆 邱議瑩
連署人:孔文吉
6.因應天然氣能源政策布局,中油公司近年除擴張海外天然氣國際採購布局外,擬新增液化天然氣接收站、儲槽設備建置及新設陸管等一系列天然氣能源建置。近年中油公司工安意外頻頻,因應政府積極推動再生能源使用及溫室氣體減量政策,天然氣市場可望持續成長,爰建請台灣中油股份有限公司務必強化天然氣管線安全維護、建立3D電子圖資並隨時更新維修管理資訊,並送交中央及地方主管機關。
提案人:邱議瑩
連署人:蘇震清 賴瑞隆
7.中油公司積極規劃高雄煉油廠轉型為國家級「新材料循環經濟產業研發專區」,然高雄煉油廠有許多值得保存的建物設施,如高煉「工」字形的總辦公廳、協助廠區運作的僅存鐵道、由王大閎建築師設計的「中山堂」,亦保留日治時期排水系統、動力系統、污水處理系統,均為彌足珍貴的工業遺產,爰建請台灣中油股份有限公司務必認知到文化資產的不可逆及中油公司應當肩負的社會責任感,積極興闢循環經濟產業園區的同時,應戮力保存高雄煉油廠產業文化資產。
提案人:邱議瑩
連署人:蘇震清 賴瑞隆
8.107年10月中油公司桃園煉油廠爆發95無鉛汽油經銅片測試結果不合格,可能導致車輛儀表板失靈,提供品質不穩定的油品遍及全國159座加油站,中油公司本次出包損失金額逾新臺幣20億元,而民眾對中油公司的信心亦大打折扣。爰要求台灣中油股份有限公司允應加強源頭管理,依不同摻配階段測試品質,以確保品管一致性及穩定性。
提案人:邱議瑩
連署人:蘇震清 賴瑞隆
9.107年10月20日發生中油公司管線破裂,油污自台中港二號與三號碼頭之間的地下排水箱涵溢出,造成台中港碼頭嚴重污染。爰要求台灣中油股份有限公司管理階層究責檢討,另應針對中油公司港務人員開設生態保護、油品災害防治搶救及確保災後生態復原等相關課程,並做為年度績效考評依據,俾建立中油公司人員對生態維護、永續環境之公民責任。
提案人:邱議瑩
連署人:蘇震清 賴瑞隆
10.鑑於台灣中油股份有限公司108年度預算案顯示之營運成本率為97.4%,較106年度決算94.3%,高出3.1個百分點,而108年度預算轉投資收益則較107年度預算數減少3億0,386萬4千元,減幅40.11%,顯見該公司108年度經營績效相對偏低,應積極檢討改善其煉製結構、降低資金籌措成本、落實監督轉投資事業經營,以有效抑減營業成本及費用、改善經營績效;另查截至107年8月底止,該公司經管資產仍有低度利用土地5筆、閒置土地5筆,合計106年度即須負擔地價稅達4,096萬元,顯見其經管土地及建物低度利用或閒置等情形,亦造成該公司不經濟之財務負擔,爰請台灣中油股份有限公司積極檢討其資產管理規劃,有效活化閒置、低度利用及不經濟使用之不動產,以發揮經管資產效益、確實提升資產運用效能。
提案人:蘇震清
連署人:林岱樺 蘇治芬 莊瑞雄
11.台灣中油股份有限公司配合政府環保及電動機車發展政策,於107年度起接受經濟部工業局補助辦理「智慧電動機車能源補充設施普及計畫」,並於108年度預算案「遞延負債」科目項下編列工業局補助款3億9,000萬元,惟查台灣中油股份有限公司執行本計畫,本應於107至109年度分別新增建置160站、390站、450站能源補充設施,並於110及111年辦理能源補充設施之設備擴建,然首年度建置目標160站截至107年10月底均未建置完成,恐有礙後續計畫執行,爰請台灣中油股份有限公司積極檢討該計畫管控機制與辦理期程,於3個月內向立法院經濟委員會提出專案報告,俾利如期達成推廣電動機車政策目標,促進國內相關產業發展並落實節能減碳。
提案人:蘇震清
連署人:林岱樺 蘇治芬 莊瑞雄
12.台灣中油股份有限公司108年度策略目標之一為「多元能源來源,確保穩定供應」,鑑於我國98%以上天然氣需依賴進口供應,天然氣儲運基礎設備之整備實攸關我國天然氣供應穩定安全及下游產業健全發展,然依據台灣中油股份有限公司資料顯示,該公司各儲氣槽之自備儲槽容量平均天數偏低,101年度起天然氣最低存量可用天數均在8天以下,且呈現逐年下降趨勢,106年最低存量可用天數甚至僅6.3天,遠低於「天然氣生產或進口事業自備儲槽容量」規定天然氣生產及進口事業迄111年底應至少自備15天之儲槽容量,爰請台灣中油股份有限公司應審慎推動「第三座液化天然氣接收站投資計畫」並加強後續控管,俾利妥適管控相關建置期程與周邊規劃,以提高天然氣輸儲能力,維持我國天然氣儲輸供應穩定、促進相關產業健全發展。
提案人:蘇震清
連署人:林岱樺 蘇治芬 莊瑞雄
13.107年7月17日媒體披露台灣中油股份有限公司馬公行銷中心湖西庫區油槽發生漏油卻隱匿未報,且造成土壤及地下水污染事件(油槽漏油累計68.4公秉);又107年8月該公司綠島加油站又發生油槽漏油隱匿未報(洩漏油料計3,745公升),嚴重影響台灣中油股份有限公司聲譽。台灣中油股份有限公司每年度雖投入鉅額環保相關支出,卻屢因違反相關環保法規而遭處罰,除造成環境污染並影響該公司企業形象,爰要求台灣中油股份有限公司應積極檢討強化內部管理並於3個月內提出書面專案報告。
提案人:鄭運鵬 蘇治芬 賴瑞隆
14.中油公司辦理智慧電動機車能源補充設施普及計畫,以建置能源補充設施。經查107年度電動機車能源補充設施建置目標160站,截至10月底均未建置完成,爰要求中油公司應積極辦理以達成建置目標,促進產業發展以利政府推廣電動機車政策推行。爰要求中油公司於3月內就此提出對應方案,送交書面報告至立法院經濟委員會。
提案人:蘇治芬
連署人:鄭運鵬 莊瑞雄
15.台灣中油股份有限公司近年度油氣探勘之新獲資源,除105年間陸上探勘於鐵砧山C1井新獲資源量1.06億立方公尺天然氣外,國外油氣探勘亦有部分新增蘊藏量與產量。惟該公司海域探勘過去年度(94至106年度)累計虧損逾27億元,凸顯海域探勘之成效亟待加強。請台灣中油股份有限公司3個月內對此研提改善書面報告,送立法院經濟委員會參考運用!
提案人:陳超明
連署人:孔文吉 周陳秀霞
16.為強化能源安全,政府積極推動能源多元化政策,然探勘工程耗費龐鉅,風險甚高,台灣中油股份有限公司長期以來油氣探勘所獲仍有限,自有油源占公司煉產量之比重甚低,106年度該公司自有油田所獲原油19萬3千公秉占當年度煉產量2,166萬2千公秉之比率僅0.89%。在天然氣方面,106年度自有油田所獲天然氣2.68億立方公尺,占當年度煉產量224.17億立方公尺之1.2%,且106年度自有天然氣產量占比均較105、104年度為低。該公司近幾年度自有油源或天然氣占公司煉產量之比重仍未及5%,凸顯自有油氣比重均偏低。請台灣中油股份有限公司3個月內對此研提改善書面報告,送立法院經濟委員會參考運用!
提案人:陳超明
連署人:孔文吉 周陳秀霞
17.我國自產能源不足,高度依賴進口,其中液化天然氣(LNG)進口後尚需仰賴後端設備完備方能順利運作。故儲運基礎設備之良窳及能否足敷中長期使用,攸關我國天然氣供應穩定安全,影響產業健全發展。鑑於天然氣發電成本較高,目前國內液化天然氣營運週轉天數,較煤炭及石油安全存量天數相對低。然為預防短期不確定因素發生,如天然災害、海域封鎖、船隻故障、政治因素、戰爭等導致供氣中斷問題,維持一定儲氣量以確保天然氣供應安全仍有其必要!查101年度起最低存量可用天數均在8天以下,以106年為例,最低存量可用天數僅為6.3天實屬偏低!請台灣中油股份有限公司3個月內對此研提改善書面報告,送立法院經濟委員會參考運用!
提案人:陳超明
連署人:孔文吉 周陳秀霞
18.台灣中油股份有限公司截至107年8月底止經管土地及建物仍有多筆低度利用或閒置等情形,亟待積極檢討妥處。經查台灣中油股份有限公司迄今仍有多筆低度利用或閒置之土地及建物,鑑於該等資產價值龐鉅,且每年須負擔地價稅4,096萬元,允應積極檢討妥處。請台灣中油股份有限公司3個月內對此研提改善書面報告,以提升資產運用效能!
提案人:陳超明
連署人:孔文吉 周陳秀霞
19.台灣中油股份有限公司出借土地予各公務機關計234筆,面積20萬9,800㎡(6萬3,464.5坪),108年度預算案預估租金收入損失1億4,654萬1千元。經查按國有財產法第52條之1第3項規定,非公用財產類之不動產為提高利用價值,得專案報經財政部核准與他人所有之不動產交換所有權。鑑於台灣中油股份有限公司無償出借土地予中央政府機關及地方政府數量繁多,如能秉持等值、雙贏原則依法辦理不動產交換,應可換入可產生收益之土地,另可減少借用行政相關成本支出並提升國有財產之調配效益。請台灣中油股份有限公司3個月內對此研提可行性評估書面報告,以提升資產運用效能!
提案人:陳超明
連署人:孔文吉 周陳秀霞
20.台灣中油股份有限公司108年度預算案編列國外旅費、大陸地區旅費及國內旅費2億1,510萬2千元,其中國外旅費4,241萬7千元,大陸地區旅費533萬4千元,國內旅費1億6,735萬1千元。經查近年度國內外旅費整體預算執行率未達8成。鑑於近年度國內旅費、國外旅費及大陸地區旅費預算執行率偏低,惟108年度預算案之相關經費僅大陸地區旅費減幅較大,國內外旅費整體預算減幅僅5.08%,應參酌以前年度國外旅費執行情形,覈實編列預算。請台灣中油股份有限公司3個月內對此研提改善書面報告,送立法院經濟委員會參考運用!
提案人:陳超明
連署人:孔文吉 周陳秀霞
21.台灣中油股份有限公司108年度預算編列轉投資收益4億5,375萬7千元,較107年度預算數減少3億0,386萬4千元,減幅40.11%。經查108年度預算預計轉投資收益較107年度預算數減少逾4成,且較105及106年度決算數減少逾6成,又部分轉投資事業連續3年發生虧損或經營情形惡化嚴重。請台灣中油股份有限公司3個月內對此研提改善書面報告,送立法院經濟委員會做為未來轉投資參考依據!
提案人:陳超明
連署人:孔文吉 周陳秀霞
22.有關中油公司煉製事業部經管之高雄煉油廠勞宅土地租金調整案,因現有勞宅約1,157戶,且住戶亦為中油公司多年之員工或眷屬,中油公司本應照顧員工眷屬,若依規定承租勞宅土地者,不分身分別與面積,107年租金由696元調整至每戶1,392元,並自108年起每年增加696元至120年止。爰要求中油公司進行調整案前,應多向住戶溝通協商,以求取共識,未獲共識前,應暫緩執行調整案,再行協商溝通,以獲雙贏。
提案人:賴瑞隆 劉世芳
連署人:鄭運鵬 蘇震清
23.台灣中油股份有限公司近年因業務需求須採購大量液鹼、漂白水,但遭其他廠商指稱因驗收不夠周延,產生罅隙肇使得標廠商交貨不實之情況。經了解實際情形:交貨時需由廠商檢附公證單位之檢驗報告,但該檢驗報告卻由交貨廠商自行送驗;收料過程中,利用槽車重量判斷載運貨品之數量,若僅依據重量決定收貨品質,全然不管內容物是否符合規定之成數,無法掌握交貨品質。另部分得標廠商係產品之經銷商,並非產品的製造者,其報價竟低於生產製造商所提出之報價,綜上,顯示採購程序疑霧重重引起外界關注,中油公司應於三個月內完成近5年採購交貨情形之調查,釐清疑點並建立無爭議之採購、驗貨程序,做成書面報告送立法院經濟委員會!
提案人:陳超明
連署人:周陳秀霞
高潞‧以用‧巴魕剌
Kawlo.Iyun.Pacidal
24.中油公司為因應產業5加2政策以及2040汽機車全面電動化,應研議綠能產業布局,並積極投入發展電池等儲能產業,致力於自有電池品牌,惟中油公司為大型國營事業亦應兼顧與本土中小企業合作,共同大手攜小手建構本土儲能產業鏈。另一方面,就綠能產業,中油公司以加油站為基礎,設置太陽能板發電,刻正規劃大規模推動設置太陽能電廠之中長程計畫,以助達成2025年再生能源發電占總發電20%之政策目的。爰此,為東西區域均衡及地方創生發展,中油公司應就綠能產業,研議優先於東部及原住民族地區,設置儲能產業之原鄉示範區以及提供部落之再生能源發電設備。另針對研發自有品牌電池,應如何與本土中小企業合作協力,打造本土儲能產業鏈。綜上,中油公司應於3個月內,研議上述之具體方案並提出原鄉地區之書面計畫,以利提升原住民族地區之產業發展。
提案人:高潞‧以用‧巴魕剌
Kawlo.Iyun.Pacidal
連署人:廖國棟 孔文吉
25.查中油公司於107年與台電公司簽署「宜蘭縣仁澤─土場地熱區地熱探勘與發電開發營運」合作意向書,於宜蘭原民地區發展地熱探勘。惟宜蘭大同及南澳鄉為原住民族地區,中油公司於原民鄉鎮開發應依原住民族基本法相關規範規定,踐行知情同意權並研議如何回饋於在地部落及進行共管機制。承上,原鄉部落近年人口外流嚴重,應積極發展地方創生,中油公司推展業務應兼顧企業社會責任,就原民產業予以扶植。爰此,中油公司應於3個月內研議原住民族地區開發踐行知情同意權及與當地部落合作之共管機制各項具體措施,並就原民產業中油公司本於企業社會責任,於3個月內研議扶植原民產業各項具體措施,優先辦理原民地區地熱等能源溝通平台以及如何落實原鄉地區之企業社會責任等書面計畫。
提案人:高潞‧以用‧巴魕剌
Kawlo.Iyun.Pacidal
連署人:廖國棟 孔文吉
26.依照「政府採購法」第六條規定「機關辦理採購,應以維護公共利益及公平合理為原則」,然現行的採購法讓採購人員偏好使用「最低標」以省去審理案件成本。中油公司為國營事業,辦理發包案件須依循採購法規定,現今許多發包案件依上所述,多採最低標的決標方式,但也容易衍生公共工程品質不佳、廠商屢屢違反勞基法剝削勞工降低成本等狀況,爰要求中油公司對承包廠商進行全面檢視與評估承包廠商是否有違法情事,必要時採行最有利標。
提案人:蘇震清 鍾孔炤
連署人:莊瑞雄
高潞‧以用‧巴魕剌
Kawlo.Iyun.Pacidal
27.查台灣中油股份有限公司經年編列鉅額探勘費用,108年度預算續編列50億0,391萬3千元,爰要求台灣中油股份有限公司針對歷來探勘之執行情形、支用經費及收益情形,提供簡要明細資料,送立法院經濟委員會。
提案人:蘇震清 陳超明
高潞‧以用‧巴魕剌
Kawlo.Iyun.Pacidal
孔文吉
三、台灣電力股份有限公司
(一)業務計畫:應依據營業收支、生產成本、轉投資、重大之建設事業及資金運用等項之審查結果,隨同調整。
(二)營業收支部分:
1.營業總收入:6,263億6,859萬元,照列。
2.營業總支出(不含所得稅費用):原列6,241億4,902萬1千元,減列「用人費用─超時工作報酬」2,000萬元、「服務費用」3,300萬元(含「郵電費」1,000萬元、「旅運費」1,000萬元、「印刷裝訂與廣告費」1,000萬元及「專業服務費」300萬元)、「材料及用品費─使用材料費─發電用燃料─燃煤」5億元、「銷售成本─輸電費用」5,000萬元、「行銷費用」1億元、「研究發展費用」1億元、「營業外費用」1億元(以上科目均自行調整),共計減列9億0,300萬元,其餘均照列,改列為6,232億4,602萬1千元。
3.稅前淨利:原列22億1,956萬9千元,增列9億0,300萬元,改列為31億2,256萬9千元。
(三)生產成本:隨同營業總支出審查結果調整。
(四)轉投資計畫:無列數。
(五)重大之建設事業:原列1,343億3,102萬7千元,減列「深澳電廠更新擴建計畫」7億2,842萬8千元、「大林電廠更新改建計畫」10億元、「大潭電廠增建燃氣複循環機組發電計畫」3億6,000萬元、「協和電廠更新改建計畫」3,000萬元、「興達電廠燃氣機組更新改建計畫」2,337萬8千元、「澎湖低碳島風力發電計畫」及「風力發電第五期計畫」4億元、「離岸風力發電加強電力網第一期計畫」4,000萬元、「一般建築及設備計畫」項下「採購原料鈾及製造核燃料用款」1,000萬元」(以上科目均自行調整),共計減列25億9,180萬6千元,其餘均照列,改列為1,317億3,922萬1千元。
(六)資金運用:舉借長期債務減列1,000萬元,並依據營業收支、生產成本、盈虧撥補、轉投資及重大之建設事業等項之審查結果,隨同調整。
(七)補辦預算:固定資產之建設、改良、擴充38億3,180萬5千元、增加資金之轉投資2,000萬元,均照列。
(八)通過決議42項:
1.台灣電力股份有限公司108年度預算案於「材料及用品費」項下「使用材料費─發電用燃料─燃煤」編列941億0,730萬3千元,凍結5%,俟向立法院經濟委員會專案報告後,始得動支。
提案人:蘇震清 孔文吉 陳超明 廖國棟
高潞‧以用‧巴魕剌
Kawlo.Iyun.Pacidal
賴瑞隆
連署人:莊瑞雄 邱議瑩
2.台灣電力股份有限公司108年度預算案於「銷售成本」項下「水力發電費用」、「火力發電費用」、「核能發電費用」、「再生能源發電費用」及「購入電力」,共計編列4,970億7,412萬元,凍結10%,俟向立法院經濟委員會專案報告後,始得動支。
提案人:莊瑞雄
高潞‧以用‧巴魕剌
Kawlo.Iyun.Pacidal
蘇治芬 蘇震清 鄭運鵬 孔文吉
廖國棟 陳超明 高志鵬 林岱樺
黃國昌
連署人:賴瑞隆 周陳秀霞
3.台灣電力股份有限公司108年度預算案於「銷售成本」項下「輸電費用」之「服務費用」編列19億4,597萬1千元,凍結5,000萬元,俟向立法院經濟委員會專案報告後,始得動支。
提案人:高潞‧以用‧巴魕剌
Kawlo.Iyun.Pacidal
蘇震清 蘇治芬 鄭運鵬 廖國棟
陳超明 孔文吉 林淑芬
連署人:周陳秀霞 莊瑞雄
4.台灣電力股份有限公司108年度預算案於「銷售成本」項下「配電費用」編列460億2,696萬6千元,凍結10%,俟向立法院經濟委員會專案報告後,始得動支。
提案人:廖國棟 陳超明 孔文吉 蘇震清
莊瑞雄
高潞‧以用‧巴魕剌
Kawlo.Iyun.Pacidal
蘇治芬 林淑芬
連署人:賴瑞隆 周陳秀霞
5.台灣電力股份有限公司108年度預算案於「管理費用」編列20億6,976萬4千元,凍結10%,俟向立法院經濟委員會專案報告後,始得動支。
提案人:蘇震清 鄭運鵬 邱議瑩 何欣純
6.台灣電力股份有限公司108年度預算案於「研究發展費用」編列48億8,893萬7千元,凍結10%,俟向立法院經濟委員會專案報告後,始得動支。
提案人:廖國棟 陳超明 孔文吉
高潞‧以用‧巴魕剌
Kawlo.Iyun.Pacidal
蘇震清 鄭運鵬 邱議瑩 莊瑞雄
黃國昌 何欣純
連署人:高志鵬 周陳秀霞 賴瑞隆
7.台灣電力股份有限公司108年度預算案於「固定資產建設改良擴充」項下「繼續計畫」之「台中電廠新建燃氣機組計畫」編列3億9,210萬4千元,凍結30%,俟向立法院經濟委員會專案報告後,始得動支。
提案人:莊瑞雄 孔文吉
高潞‧以用‧巴魕剌
Kawlo.Iyun.Pacidal
陳超明
連署人:蘇震清 賴瑞隆 廖國棟 林岱樺
周陳秀霞
8.台灣電力股份有限公司108年度預算案於「固定資產建設改良擴充」項下「繼續計畫」之「小型再生能源發電第一期計畫」編列8,432萬5千元,凍結20%,俟向立法院經濟委員會專案報告後,始得動支。
提案人:莊瑞雄 孔文吉
高潞‧以用‧巴魕剌
Kawlo.Iyun.Pacidal
陳超明
連署人:蘇震清 賴瑞隆 廖國棟 林岱樺
周陳秀霞
9.台灣電力股份有限公司108年度預算案於「固定資產建設改良擴充」項下「繼續計畫」之太陽光電第二期至第五期計畫,共計編列88億5,095萬元,凍結20%,俟向立法院經濟委員會專案報告後,始得動支。
提案人:莊瑞雄
高潞‧以用‧巴魕剌
Kawlo.Iyun.Pacidal
孔文吉
連署人:蘇震清 賴瑞隆 林岱樺 周陳秀霞
陳超明 廖國棟
10.台灣電力股份有限公司108年度預算案於「固定資產建設改良擴充」項下「新興計畫」之「萬里水力發電計畫」編列1億0,836萬6千元,全數凍結,俟向立法院經濟委員會專案報告後,始得動支。
提案人:莊瑞雄 陳超明
高潞‧以用‧巴魕剌
Kawlo.Iyun.Pacidal
廖國棟
連署人:蘇震清 賴瑞隆 周陳秀霞
孔文吉
11.台灣電力股份有限公司108年度預算案於「固定資產建設改良擴充」項下「一般建築及設備計畫」之「採購原料鈾及製造核燃料用款」編列28億9,764萬1千元,凍結10%,俟向立法院經濟委員會專案報告後,始得動支。
提案人:莊瑞雄 蘇治芬 蘇震清 鄭運鵬
連署人:賴瑞隆
12.台電公司辦理太陽光電第二期及第四期計畫分別因招標作業不順、土地使用權及籌設許可作業延遲等影響,致計畫執行進度落後,並修正太陽光電第四期計畫之分年進度及分年資金分配,台電公司應就落後原因研謀改善,一個月內提出書面專案報告,以能如期如質達成計畫目標。
提案人:鄭運鵬 蘇治芬 蘇震清
13.台電公司最近5年(104至108年度)重要財務分析顯示,該公司近5年流動比率及速動比率雖有提升,惟同期間利息保障倍數由3.99倍降至1.1倍,現金流量比率由33.19%降至24.62%,現金再投資比率由4.83%降為3.21%,反映公司償債能力弱化及現金流量惡化之跡象。台電公司108年度預算案預計年底負債總額高達1兆8,369.43億元再創公司債務總額新高,負債比率連續3年上升,利息保障倍數及現金流量率均大幅下降,顯示公司財務結構惡化、償債能力弱化之趨勢,台電公司允宜正視財務惡化,一個月內提出書面報告提出改善對策。
提案人:鄭運鵬 蘇治芬 蘇震清
14.台電公司承辦或代辦之營造工程,因部分承包商因素造成工程延宕,惟無辜之監造服務廠商或其他承包商卻受牽連,台電公司除對延長服務契約置之不理,連延長監造服務費用也不給付,對監造服務廠商的財務形成沉重負擔,爰要求台電公司應通案檢討,提出改善方案並一個月內提出書面專案報告。
提案人:鄭運鵬 蘇治芬 蘇震清
15.台灣電力股份有限公司「明潭發電廠濁水機組」興建於日治時期,是雲嘉地區唯一的水力發電廠,更是全臺灣少數幾座位處平原田野間的發電廠,業已被認證為縣定古蹟。台電公司應積極推動古蹟保留、文化觀光以及電廠轉型,保存文化資產,持續相關修整與維護工作,繼續帶動林內烏塗地區的繁華。
提案人:蘇治芬 蘇震清 鄭運鵬
16.因應大量再生能源導入並推動電力網路再升級,政府推動智慧電表基礎建設、規劃智慧電網及智慧電力服務。然僅依賴智慧型電表基礎建設(Advanced Metering Infrastructure,AMI)、以及電表資料管理系統(Meter Data Management System,MDMS)等做為需量管理的架構,無法控制電網穩定。爰要求台電公司於預算內寬籌經費,推動並實際運用分散式能源管理系統(DERMS),以因應全國許多配電饋線已逼近高滲透率規模,達到控制電網穩定的目標。
提案人:蘇治芬 蘇震清 鄭運鵬
17.台電公司108年度預算案資產負債預計表顯示,108年底土地資產為2,812億1,247萬1千元,較107年度預算案增加13億5,923萬2千元,增幅0.49%,惟查截至107年8月底止,該公司閒置或未依原定用途使用之土地面積達132萬75.44平方公尺,合計取得成本88億6,239萬7千元,其中尚有部分土地已逾原定最後使用期限20年以上情形,顯有礙該公司資產運用與整體營運效能,爰請台電公司儘速檢討改善其閒置資產活化利用方案,列管追蹤並定期檢討活化辦理情形,於二個月內向立法院經濟委員會提出書面報告,俾利增進其土地資產運用效益。
提案人:蘇震清
連署人:莊瑞雄 賴瑞隆
18.台灣電力股份有限公司108年度預算預計營業收入6,167億5,663萬4千元,較107年度預算案增加202億3,313萬元,增幅3.39%,惟其預計淨利僅22億1,956萬9千元,較107年度預算案減少67億2,242萬7千元,大幅衰退75.18%;且查該公司104至108年度營業利益率依序為12.7%、9.18%、5.46%、4.55%及3.09%,同期間淨利率亦由104年度之10.31%驟降至108年度0.36%,顯示該公司近年來營業利益率及淨利率等投資報酬指標呈現急速衰退趨勢,亟待檢討改善,爰請台電公司加強檢討其營業成本及營業費用大幅成長問題,並研議成本費用控管與抑減措施,以合理改善營運績效,於二個月內向立法院經濟委員會提出專案報告。
提案人:蘇震清 莊瑞雄
連署人:賴瑞隆
19.2015年至今,國營事業發生46件重大職業災害,其中以台電公司的26件居冠,其中又以承攬商外包工作為主要受害者。台電公司台中電廠在107年10月27日發生外包潛水人員2人死亡職災,107年11月1日又發生承攬商勞工於空氣預熱器從事清灰作業時,遭旋轉設備捲夾致死。台電公司一週內即發生2件共3人死亡的重大職業災害,顯然輕忽職業安全管理,要求台電公司一個月內提出委外工程勞動環境安全與職災保險補償等具體改進計畫。
提案人:邱議瑩
連署人:蘇震清 蘇治芬
20.台電公司台中電廠在107年10月27日發生外包潛水人員2人死亡職災,107年11月1日又發生承攬商勞工於空氣預熱器從事清灰作業時,遭旋轉設備捲夾致死。台電公司一週內即發生2件共3人死亡的重大職業災害,承攬台電公司業者對麾下職業安全管理顯有嚴重疏失,台電公司的「零死亡、零傷亡」自應含括承攬契約商,爰要求台電公司儘速建立各項工作均應確實執行保護措施的穿戴、登記及檢核紀錄。
提案人:邱議瑩
連署人:蘇震清 蘇治芬
21.台電公司依據「智慧電網總體規劃方案」修正案,擬於2018年底前完成20萬戶、2020年完成100萬戶及2024年完成300萬戶低壓AMI布建作業。然台電公司明知智慧電網較一般封閉性程控系統遭入侵之風險程度更高,怠於2019年始著手進行相關研究、2020年始能提供雛型系統進行實測後提出研究成果。智慧電網資通安全之避險研究與實務裝設時程之落差恐造成已安裝智慧電表用戶陷於資安風險中,爰要求台電公司應將研究時程及實測作業提前至2019年。
提案人:邱議瑩
連署人:蘇震清 蘇治芬
22.台灣電力股份有限公司為跟進資產活化風氣,據報載除逐一將既有變電所地下化供地面興建商場、旅館建物外,並將自用辦公室對外招租,藉此活化自有資產以賺取增加收益。惟為避免台電公司辦理前開作為淪為其他國營事業「坐等樂當包租公婆」,如何積極進行促進資產活用細緻化、發展資產所在之地方特色型經濟發展即為重要課題。有鑑於此,爰要求台灣電力股份有限公司參考國內外經驗,進行發展地方特色型之資產利用細緻化進行檢討說明,於三個月內就上開事項向立法院經濟委員會提出專案報告。
提案人:高潞‧以用‧巴魕剌
Kawlo.Iyun.Pacidal
黃國昌
連署人:高志鵬 周陳秀霞
23.台電公司108年度預算案預計新增舉借長期債務1,503億8,198萬4千元(含支應購建固定資產新增舉借債務1,111億5,000萬元)、償還長期債務1,075億1,265萬3千元。經查負債總額創新高,債務占比再度攀升,財務結構恐有惡化趨勢,部分財務指標亦呈現惡化趨勢。為能改善財務狀況,抑制財務惡化,爰請台電公司針對財務狀況研提改善專案報告,送立法院經濟委員會做為未來改善依據!
提案人:陳超明
連署人:周陳秀霞 孔文吉
24.台電公司108年度預算案於「火力發電費用─稅捐與規費─規費」科目編列空氣污染防制費8億5,259萬2千元,較107年度預算案6億2,930萬3千元增加2億2,328萬9千元(增幅35.48%),係依環保署訂頒之「空氣污染防制費收費辦法」按該公司各火力發電機組之硫氧化物及氮氧化物預計排放量估列。經查火力發電機組按發電量繳交之氮氧化物及硫氧化物空氣污染防制規費金額日漸提高,係因環保署於106年5月31日公告修正固定污染源空氣污染防制費費率所致,無異加重發電成本,允宜研謀抑減排放之有效對策。爰請台電公司於1個月內針對上述研提改善專案報告,送立法院經濟委員會參考運用!
提案人:陳超明
連署人:周陳秀霞 孔文吉
25.根據台電公司公告資訊107年9月底我國電力系統總裝置容量為4萬3,300.15千瓩,雖較106年度同期之4萬1,279.61千瓩增加2,020.54千瓩,增幅4.89%,惟我國電力系統備用容量率已連續多年低於行政院核定之目標值,為避免備轉容量率低於6%之供電警戒,允宜研謀改善。請台電公司於1個月內針對上述研提改善專案報告,送立法院經濟委員會做為未來施政依據!
提案人:陳超明
連署人:周陳秀霞 孔文吉
26.台電公司108年度預算案編列水力、火力、核能、再生能源等發電費用及購電費用合共4,970.74億元,預估發(購)電量2,378.8億度,電源結構依序為抽蓄水力1.33%、汽電共生2.5%、再生能源4.51%、核能12.55%及火力79.11%,顯示我國目前仍以火力電源為供電主力。日前火力發電廠每年至少降低1%發電量公投通過,核電廠亦面臨除役,考量整體發電需求,台電公司應擬定完善發電計畫以應時需。請台電公司於1個月內針對上述研提發電規劃專案報告,送立法院經濟委員會做為未來施政依據!
提案人:陳超明
連署人:周陳秀霞 孔文吉
27.依台電公司108年度預算案資產負債預計表顯示,108年底土地資產為2,812億1,247萬1千元(含投資性不動產─土地,不含土地改良物),較107年度預算案2,798億5,323萬9千元增加13億5,923萬2千元(增幅0.49%),經查該公司閒置或未依原定用途使用之土地頗為龐巨。應儘速研謀活化利用方案,並參據行政院活化閒置公共設施續處作法之相關規範,列管追蹤並定期檢討活化辦理情形,以提升土地資產運用效益。請台電公司於1個月內針對上述研提改善專案報告,送立法院經濟委員會做為未來施政依據!
提案人:陳超明
連署人:周陳秀霞 孔文吉
28.台電公司預算預計108年底物料存貨為209億8,916萬3千元,與107年底預計數及106年度決算數相同,據該公司表示,物料品項主要係輸、配電及發電系統建置、維護用料、機組運轉之安全備品等。惟該公司物料存貨金額頗鉅,經查物料存貨遽增,嚴重積壓資金,增加營運負擔,部分具特殊性之工程材料及零配件,轉化用途困難或轉化運用之可能性偏低者,允宜揭露資訊,以利活化,另部分物料購入年代久遠,恐有品質劣化之虞,允宜積極研謀有效對策,綜上,爰請台電公司於1個月內針對上述研提改善專案報告,送立法院經濟委員會做為未來施政依據!
提案人:陳超明
連署人:周陳秀霞 孔文吉
29.台灣電力股份有限公司108年度預算編列1億0,836萬6千元,在花蓮萬里溪中上游規劃設立「萬里水力發電廠」,本計畫旨在就近供應花蓮地區電力,增進供電穩定度。惟通往台電公司預計興建水壩的必經之路之萬榮林道,屬於易崩塌地形,過度開發恐導致嚴重水土保持問題。且該水力發電廠對於環境破壞過甚,屬於不可逆之破壞,開發之碳排放也相當高,是否能歸類於再生、綠色能源,於國際上迭有爭議。另該發電廠設置尚未依原基法第21條召開萬榮部落會議取得同意。爰此,以萬榮電廠為例,台電公司於原民地區開發能源應踐行原基法知情同意權規定,取得當地部落同意。
提案人:高潞‧以用‧巴魕剌
Kawlo.Iyun.Pacidal
連署人:陳超明 蘇震清
30.據內政部消防署綜合整理交通部、原民會、農委會、經濟部及各縣市政府資料,盤點出全國共有15縣市201處易成孤島地區,其中花蓮37處,台東15處,且上開地區多屬原鄉。承上,為確保偏遠及部落地區,逢天災能源使用權益,台電公司應積極研議於部落地區設置再生能源發電設備及相關能源自主供應設施,以保障偏遠及部落地區民眾災後生活品質權益。爰此,台電公司應於花東及原住民族地區優先評估各式再生能源發電設施,並擬具各式再生能源於上開地區加速辦理可行性之建議,以書面報告方式,向立法院經濟委員會提出。
提案人:高潞‧以用‧巴魕剌
Kawlo.Iyun.Pacidal
連署人:陳超明 蘇震清
31.查台電公司小型再生能源發電第一期計畫,係為因應政府低碳家園施政及執行睦鄰工作特殊需求,加速開發離島地區小型再生能源發電設備。承上,上開計畫係本於企業社會責任精神規劃之,又計畫規劃地區:金門、馬祖、綠島及蘭嶼等離島地區,以東部離島地區遭逢天災之機率為高,考量災後能源供給,應於東部離島地區:蘭嶼及綠島設置綠能示範工程及電塔電纜地下化工程。爰此,台電公司宜寬列預算於東部離島地區:綠島及蘭嶼,加強辦理綠能示範工程及積極辦理電纜地下化工程,並應就上開事項向立法院經濟委員會提出書面報告。
提案人:高潞‧以用‧巴魕剌
Kawlo.Iyun.Pacidal
連署人:陳超明 蘇震清
32.查再生能源發電為我國重要能源政策亦為國際能源趨勢,為穩定發電發展儲能技術亦為能源政策必要發展。承上,台電公司目前亦積極推動試驗微電網應用,以偏鄉防災型微電網為例,透過綠能發電、電池儲能,保障偏鄉民眾受災時能源使用權益。綜上,據內政部消防署綜合整理交通部、原民會、農委會、經濟部及各縣市政府資料,盤點出全國共有15縣市201處易成孤島地區,其中花蓮37處,台東15處,為保障東部地區民眾受災後基本生活品質之維持,台電公司應就上開52處易成孤島地區研議防災型微電網設置計畫。爰此,台電公司應就花東52處易成孤島地區研議防災型微電網設置計畫,並向立法院經濟委員會提出可行性專案報告。
提案人:高潞‧以用‧巴魕剌
Kawlo.Iyun.Pacidal
連署人:陳超明 蘇震清
33.發展再生能源為我國能源政策重要施政項目之一,並於再生能源發展條例第7條第1項規定電業及設置自用發電設備達一定裝置容量以上者,應每年按其不含再生能源發電部分之總發電量,繳交一定金額充作基金,作為再生能源發電之用,是以,台電公司為避免繳交鉅額規費,擴大發展再生能源發電為必要趨勢。承上,再生能源發展以自然資源為利基,查花東地區自然資源豐富,為促進區域均衡發展並幫助東部地區產業轉型,台電公司再生能源投資,應優先協助花東及原住民族地區設置公民電廠並提出建議方案。爰此,台電公司應協助規劃花東及原住民族地區設置公民電廠,並向立法院經濟委員會以書面報告方式提出建議方案。
提案人:高潞‧以用‧巴魕剌
Kawlo.Iyun.Pacidal
連署人:陳超明 蘇震清
34.為響應政府積極推動再生能源政策,並達2025年再生能源發電占比達20%政策目標,發展離岸風電係達成上開政策目標主要手段。按台電公司108年度預算書所列,離岸風力發電第一期計畫投資總額為251億8,039萬5千元;離岸風力發電第二期計畫投資總額為575億4,870萬8千元,投資金額龐大,並預計帶來鉅額經濟效益,具體反映於相關遴選業者股價,惟台灣能源經濟效益應歸全民所有,以達電業自由化、利歸全民政策目標,又為加強原民就業,離岸風力計畫相關工程應保留預算優先保障原民就業。爰此,台電公司應研議離岸風力發電計畫,建請寬列預算優先促進原民就業。
提案人:高潞‧以用‧巴魕剌
Kawlo.Iyun.Pacidal
連署人:陳超明 蘇震清
35.查台電公司為改善火力發電廠之空污排放情形,台電公司多年來持續辦理火力發電廠污染物排放改善工程,諸如設置靜電集塵器、排煙脫硫設備、防制粒狀物、防制氮氧化物、設置低氮氧化物燃燒器、選擇性觸媒還原設備等,惟據統計資料顯示部分排放物質仍有超標情形,以台中電廠為例,106年度其懸浮微粒全年超標天數計有22日,又台電公司整體電廠排放二氧化碳有增加趨勢,就排放物質超標及增加,應研議具體改善計畫,以維護環境、空氣品質;另再據統計資料顯示,部分電廠尚未就電廠整體排放物質全面納入監測,以興達、協和電廠為例:其臭氧、一氧化碳、細懸浮微粒(PM2.5)未設置空氣品質監測,為環境空污管理,台電公司就火力發電廠整體排放物質監測設施應有改善空間。爰此,台電公司應積極研議改善其火力發電廠排放監督設施設置及排放物質,並就空污改善應積極導入新興科技以達目的,承上,台電公司應擬具空污改善暨導入新興科技具體計畫並於1個月內向立法院經濟委員會提出書面報告。
提案人:高潞‧以用‧巴魕剌
Kawlo.Iyun.Pacidal
連署人:陳超明 蘇震清
36.因應公投結果,108年度台電公司預算書:燃料供需之(2)燃料來源掌握,應修正為:A.108年度所需進口燃煤目前已掌握定期合約供應量1,675萬公噸,來源為印尼、澳洲、俄羅斯及哥倫比亞,其餘不足數量將以增加定期合約與現貨方式採購。B.燃料油、柴油則由台灣中油股份有限及台塑石化公司供應,並以定期合約方式購用。C.天然氣均由國內唯一供應商台灣中油股份有限公司供應。D.目前現有庫存量已足供所有機組至除役之需求,108年製造核燃料所需原料鈾將由庫存補足。
提案人:孔文吉 廖國棟 陳超明
37.為趕在107年底前能與台電公司簽訂購售電合約(PPA),日前內政部營建署以有別以往的審議速度通過彰化地區4個業者提出的7件離岸風電發電計畫。只待經濟部能源局核發電業籌設許可,即可與台電公司簽訂購售電合約,獲得每度5.8元躉購費率,避開108年只剩5.1元的躉購費率。然而有關漁業權補償,在開發商並未與彰化漁會討論出初步結果前,農委會漁業署逕行發出同意函,已造成漁會漁民不滿,且當初政府提出每度5.8元躉購費率,是要求開發商必須達成國產化。有鑑於國產化之承諾涉及每度5.8元躉購費率,未來涉及數千億購電成本,台電公司於簽訂購售電合約(PPA)前,應取得經濟部籌設許可。
提案人:陳超明
連署人:孔文吉
高潞‧以用‧巴魕剌
Kawlo.Iyun.Pacidal
38.依據「中央政府各機關對民間團體及個人補(捐)助預算執行應注意事項」暨「經濟部所屬事業機構睦鄰工作要點」宗旨,特設置「台灣電力股份有限公司促進電力發展營運協助金」!經查依據「台灣電力股份有限公司促進電力發展營運協助金執行要點」之規定,為避免回饋金發放淪為期約賄選工具,僅規範於「選前」60日內,直轄市、縣(市)政府或鄉(鎮、市、區)公所不得支用。然日前九合一大選部分候選人,卻以「當選後」將以現金方式發放每人每年1,500元作為政見!刻意歸避法令,假回饋之名行賄選之實,足有影響選舉結果之可能,顯見該執行要點有欠妥適,易遭有心人士利用!台電公司應於三個月內,重新檢討擬定上述回饋金執行要點,應將選前、後均納入不得支用範疇,以杜絕類案!
提案人:陳超明
連署人:孔文吉
高潞‧以用‧巴魕剌
Kawlo.Iyun.Pacidal
39.台電公司大潭緊急發電機組(7號機),據了解107年3月份商轉迄今,多數時間處於維修狀態,發電績效不符預期,交貨驗收未逾一年,狀況頻傳!目前台灣缺電問題亟欲改善,而7號機組投注高額預算(65億元)原希改善供電,但迄今仍無法正常供電!經國外媒體披露該製造商已坦承所生產之燃氣渦輪機葉片出現製造瑕疵,並波及美國、法國、巴基斯坦、波蘭等採購國家!足見台電公司採購作業欠缺妥適性,顯有人謀不臧之疑義!據了解近期大潭8、9號複循環機組案及7號機單循環擴建複循環發電機組採購安裝案,刻正辦理採購作業中,然以7號機採購案缺失為鑑,應立即暫停決標,向立法院經濟委員會提出採購作業改善書面報告後始得決標,以維國家預算效益與供電安全。
提案人:陳超明
連署人:孔文吉
高潞‧以用‧巴魕剌
Kawlo.Iyun.Pacidal
40.鑑於台電公司大潭緊急發電機組(7號機)採用奇異公司(GE)燃氣渦輪機組,自運轉以來僅約5,000OH就因為葉片預防性更換而停機。起始原因為使用HA級同機組的Exelon電廠因107年發生葉片葉根氧化斷損發生跳機,全廠關閉。GE公司也承認葉片出現瑕疵,並邀集五國30多台的買主召開使用者大會,然台電公司卻未受邀請。該機組葉片GE原設計壽命為24,000OH,現卻評估只能安全運轉至6,500OH,因此採取預防性更換葉片。據此,台電公司當初緊急採購燃氣渦輪機組時,GE恐有欺瞞之實,雖然依據合約可以開罰GE,但是停機或是供電不穩是國安問題,不是區區用開罰方式就可以了事。台電公司應於一個月內將完整書面報告(包括該機組採購方式及機組改善方式)送立法院經濟委員會!
提案人:陳超明
連署人:孔文吉
高潞‧以用‧巴魕剌
Kawlo.Iyun.Pacidal
41.為因應行政院推動再生能源政策,行政院農業委員會就非營農型綠能設施,以引導至受污染農地或嚴重地層下陷地區不利耕作地結合使用,且為避免零星使用,影響農業環境之完整性,針對不利農業經營地區,以引導群聚發展,並採行公告方式辦理,已公告38區2,383公頃,期藉由利用與管理並進,確保農地資源合理使用,達成農電共享雙贏之政策目標。惟該等不利農業經營地區輸電饋線及升壓站等基礎電力設施不足,致使太陽光電建置率低。為免政策美意落空,建請台電公司於相關預算科目項下宜籌預算,並於一個月內就上開問題提出規劃期程與方案,送交立法院經濟委員會。
提案人:蘇治芬 賴瑞隆 鄭運鵬
42.針對空氣污染已嚴重影響國人健康,要求政府積極改善空污已是全民期待與共識,基於尊重公投結果,更為維護國人健康,故(1)要求台電公司除減煤降載及加速空污防制設備更新外,應提出更有效、有感改善空污之方案,特別針對台中及高雄火力發電廠機組應於最短時間及效率完成設備更新。(2)並要求台電公司三個月內向立法院經濟委員會提出防制空污之具體措施、推動項目及執行方案、進程等專案報告。
提案人:賴瑞隆 孔文吉 鄭運鵬 蘇治芬
何欣純
四、台灣自來水股份有限公司
(一)業務計畫:應依據營業收支、生產成本、轉投資、重大之建設事業及資金運用等項之審查結果,隨同調整。
(二)營業收支部分:
1.營業總收入:309億7,838萬9千元,照列。
2.營業總支出(不含所得稅費用):原列310億6,347萬5千元,減列「銷售成本」5,500萬元(科目自行調整),其餘均照列,改列為310億0,847萬5千元。
3.稅前淨損:原列8,508萬6千元,減列5,500萬元,改列為3,008萬6千元。
(三)生產成本:隨同營業總支出審查結果調整。
(四)轉投資計畫:新增投資4,200萬元,照列。
(五)重大之建設事業:原列197億2,505萬8千元,除「無自來水地區供水改善計畫第三期─自來水延管工程」外,減列2億元(科目自行調整),另配合108年度中央政府總預算審議結果,減列經濟部主管水利署及所屬第3目「水利建設及保育管理」第3節「水資源開發及維護」項下自來水工程-辦理板新地區供水改善計畫二期工程經費2,000萬元,本項應隨同修正減列「板新地區供水改善計畫二期工程」2,000萬元,共計減列2億2,000萬元,改列為195億0,505萬8千元。
(六)資金運用:應依據營業收支、生產成本、盈虧撥補、轉投資及重大之建設事業等項之審查結果,隨同調整。
(七)補辦預算:資產之變賣2,809萬6千元,照列。
(八)通過決議17項:
1.環保署與台灣自來水股份有限公司、臺北自來水事業處,自2017年12月至2018年7月歷經半年,於全國89處自來水淨水場檢驗出微型塑膠纖維,根據「自來水中微型塑膠纖維檢測技術建立及國內自來水供水水質現況調查報告」,全國各地37件樣本含有微型塑膠纖維,檢出率高達42%。爰建請台灣自來水股份有限公司配合環保署於微型塑膠檢驗方法建立並公告,且納入飲用水水質標準後,加強檢測,以保障民眾用水安全。
提案人:邱議瑩
連署人:蘇震清 賴瑞隆
2.國內時傳自來水管漏水導致地基滑落、路面塌陷,嚴重影響用路安全,爰要求台灣自來水股份有限公司執行降低漏水率計畫時,亦應掌握地下自來水管線漏水情況,俾予以提早防範嚴重漏水區域之交通路面。
提案人:邱議瑩
連署人:蘇震清 賴瑞隆
3.台灣自來水股份有限公司108年度預算案「營業外費用─財務成本─利息費用」編列7億0,414萬6千元,鑑於台水公司年度債務餘額呈現逐年攀升趨勢,108年度預算預計債務餘額高達768億4,681萬8千元,近五年度增加150億2,366萬1千元,增幅24.3%,致使107及108年度所需利息費用均突破7億元,且108年度其負債比率已達該公司資產總額40.43%,恐影響經營績效及財務結構之健全性,爰請台水公司審慎評估其負債規模之妥適性,研議有效減債措施,逐步減輕基金財務負擔,以確保資金調度平穩、強化經營體質,俾利國營事業穩健經營。
提案人:蘇震清
連署人:林岱樺 蘇治芬 莊瑞雄
4.台灣自來水股份有限公司108年度預算案編列「無自來水地區供水改善計畫第三期─自來水延管工程」第3年度經費15億元,辦理自來水延管工程、補助簡易自來水改善及自來水用戶外線等工作,惟查該計畫迄107年8月底預算執行率尚未達四成,且近年台水公司供水轄區供水普及率雖有逐步成長至92.88%,然而各縣市無自來水戶數量及分布範圍差距甚大,全台仍有六縣市供水率未達九成,其中屏東縣的自來水普及率僅51.53%,更係全國供水普及率最低縣市,爰請台水公司應針對自來水接管率相對落後地區因地制宜加強輔助與宣導,並研提分期分區改善目標,俾利計畫推動,早日達成計畫目標,維護國人用水權益。
提案人:蘇震清
連署人:林岱樺 蘇治芬 莊瑞雄
5.台灣自來水股份有限公司108年度預算案資金轉投資計畫編列新設首家轉投資事業台灣水務工程技術服務股份有限公司,預計投資金額4,200萬元,持股比率42%,惟查台灣水務公司初期以承攬台水公司業務為主,並且以台水公司退休資深專業員工為主要人力來源,台水公司雖期藉此解決人力斷層及經驗傳承等問題,仍應遵循政府採購法利益迴避及公務員服務法轉任限制等相關規範,爰請台水公司審慎評估該轉投資事業於台水公司持股未達半數下,其後續發展如何確實配合台水公司之未來發展方針,以及合資對象之應有規範,於二個月內向立法院經濟委員會提出專案報告,俾利立法院預算審議及轉投資計畫後續監督考核。
提案人:蘇震清
連署人:林岱樺 蘇治芬 莊瑞雄
6.根據自來水法第五十二條地下埋設權規定,「自來水事業得在公、私有土地下埋設水管或其他設備,工程完畢時,應恢復原狀,並應事先通知土地所有權人或使用人。」若有爭議則依第五十三條規定給予補償,法律中從無須取得土地所有權人同意書之規定。然自來水公司承辦自來水延管計畫之施作,區處承辦人以「無自來水地區供水改善計畫台灣自來水股份有限公司辦理自來水延管工程申請及管考作業要點」第十四點規定「發包訂約前應完成用地使用取得」,堅持必須取得土地所有權人同意書,致使部分地區自來水延管工程遲遲沒進展,爰要求台灣自來水股份有限公司列管自來水延管工程,如係因土地所有權人同意書而延宕工程超過1年者,應懲處相關承辦人員,並每六個月定期向立法院經濟委員會提出書面專案進度報告。
提案人:鄭運鵬 蘇治芬 賴瑞隆
7.依台水公司106年年報資料顯示,近10年來每人每日生活用水量大部分介於257至268公升之間,106年為268公升,較105年提高3公升。每人每年水費也從105年的1,037元增加到1,048元,顯見經濟發展越高,科技及製造業越發達,對於自來水的需求就越高。查台水公司自來水每度用水排放二氧化碳(CO2)約當量,106年為0.162公斤,但105年僅0.152公斤。我國104年7月1日公布的溫室氣體減量及管理法,係為因應全球氣候變遷,制定氣候變遷調適策略,降低與管理溫室氣體排放,落實環境正義,善盡共同保護地球環境之責任,並確保國家永續發展而訂定,為避免自來水用量增加致使加劇排碳量增加,台水公司應針對用水大戶、公務機關擬具節約用水計畫,降低排碳量,避免全球氣候暖化危及地球動物生命。
提案人:廖國棟 孔文吉 周陳秀霞
8.依台水公司106年年報資料顯示,該公司106年底員工總平均年齡為47.15歲,較105年底微減0.18歲,其中35至49歲者,計1,791人,占33.7%;34歲以下者,計1,013人,占19.06%,50歲以上者計2,510人,占47.23%。單就職員部分言,平均年齡為45.61歲,較105年底減少0.88歲,其中50歲以上者,計704人,占42.56%,已逾職員人數之四成,惟較105年底降低3.45個百分點;34歲以下者410人,占24.79%;35至49歲者,計540人,占32.65%。另就工員部分言,平均年齡為47.85歲,較105年底微增0.16歲,其中35至49歲者,計1,251人,占34.18%;34歲以下者,計603人,占16.48%;50歲以上者,計1,806人,占49.34%,已近工員人數之半數,僅較105年底微降低0.74個百分點。台水公司員工高齡化,雖具豐富之工作經驗,惟亦將面臨經驗傳承斷層及人力失衡之問題,對公司未來營運恐造成衝擊,台水公司應及早預為因應,避免屆齡員工大量退休導致台水公司營運發生困難。
提案人:廖國棟 孔文吉 周陳秀霞
9.依據台水公司資料,106年全國約有50.5萬戶尚未納入自來水系統,經濟部為解決無自來水地區供水問題,改善民眾飲用水品質及配合政府照顧弱勢政策,於106至110年編列85.46億元辦理「無自來水地區供水改善計畫第三期」,由台水公司辦理自來水延管工程及由直轄市及縣(市)政府辦理簡易自來水改善工程及補助用戶設備外線費用,預計改善自來水用戶數至6.3萬戶。依據台水公司統計106年全台各縣市自來水普及率資料顯示,台灣省平均自來水供水率86.17%,低於此一標準的有苗栗縣81.41%、台東縣80.97%、南投縣79.8%、屏東縣50.83%,其中又以屏東縣50.83%全台最低。倘若以鄉鎮來看,例如高雄市全市自來水普及率95.92%,但高雄市的茂林區49.84%、桃源區15.54%、那瑪夏區14.88%,這三區均為山地原住民地區,自來水普及率連50%都達不到。這情況不單存在於高雄市,台東縣的海端鄉39.86%、達仁鄉40.34%,花蓮縣的萬榮鄉39.66%、卓溪鄉16.39%等,以上這些鄉鎮均為山地原住民地區,顯示在山地原住民鄉的自來水普及率較低屬實。反觀屏東縣最低的卻非原住民族地區,其中潮州鎮、里港鄉、鹽埔鄉、萬巒鄉、內埔鄉、竹田鄉等地區自來水普及率均未超過5%,顯見自來水缺水問題並非偏遠鄉鎮才有,為此行政院院長賴清德指示水利署協助,108年要讓屏東縣自來水普及率達到60%,但山地原住民地區呢?自來水缺水問題不應分藍綠,也不應該分原漢,爰要求台水公司對於無自來水地區應一視同仁的協助,積極解決當地缺乏自來水的問題,保障國民飲用水的安全。
提案人:廖國棟 孔文吉 周陳秀霞
10.台水公司108年度規劃成立首家轉投資事業台灣水務公司並以台水公司退休資深專業員工為主要人力來源,期以解決該公司人力斷層及經驗傳承等問題,惟允宜審慎注意公務員服務法及政府採購法等旋轉門或利益迴避之限制規定,並應積極檢討強化員工培訓機制,以維競爭力。爰要求台水公司於一個月內提出相關因應方案予立法院經濟委員會。
提案人:蘇治芬
連署人:鄭運鵬 蘇震清
11.台灣自來水股份有限公司新增債務多用於償還既有借款,以舉債建設的方式效果仍屬有限,固定資產建設改良擴充資金來源過度依賴舉債,應有妥善財務規劃,並嚴密控管債務餘額成長,以避免損及公司正常經營發展,為健全公司財務,爰要求台灣自來水股份有限公司於二個月內向立法院經濟委員會提出改善計畫專案報告。
提案人:賴瑞隆 蘇治芬
連署人:鄭運鵬
12.依據台灣自來水股份有限公司統計,該公司至106年底共有員工5,314名,平均年齡47.15歲,其中「55至59歲」約占16.18%、「60歲以上」約占22.3%,另以員工年資分布統計,未滿5年員工人數約占23.41%;另為因應台水公司近年擴建供水設施、委外淨水業務收回自行操作及配合勞動安全法規所需等,107及108年度預算員額擴增為5,982人,較106年度決算員工數5,314人增加668人。爰此,為配合新進員工之招募及未來10年恐約會有3成資深員工陸續屆齡退休,爰要求台灣自來水股份有限公司應積極檢討強化內部員工教育訓練並建立完善工作經驗傳承機制,俾利人力資源之培育,以維競爭力。
提案人:賴瑞隆 蘇治芬
連署人:鄭運鵬
13.台灣自來水股份有限公司108年度預算資金轉投資計畫編列新設首家轉投資事業台灣水務工程技術服務股份有限公司(以下簡稱台灣水務公司),預計投資金額4,200萬元(持股比率42%),108年度預算估列投資損失222萬3千元。經查台水公司108年度規劃設立首家轉投資事業台灣水務公司,投資金額4,200萬元(持股比率42%),持股未達半數,該公司之人力係台水公司退休資深專業員工為主要人力來源,且初期將以承攬台水公司對外委辦之「分區計量管網維護管理」、「淨水操作」、「工程技術顧問諮詢業務」等3項業務為主。有關該轉投資事業設立之必要性、發展性及合資對象之規範等,允宜併同台水公司之未來發展方針等提出具體評估說明,另應審慎注意公務員服務法及政府採購法等旋轉門或利益迴避之限制規定,切勿淪為酬庸。請台水公司於3個月內針對上述研提評估專案報告,送立法院經濟委員會做為未來施政依據!
提案人:陳超明
連署人:孔文吉 周陳秀霞
14.台灣自來水股份有限公司108年度預算「營業外費用─財務成本─利息費用」編列7億0,414萬6千元,包括債務利息6億3,852萬7千元,依國際財務報導準則基礎編列民間參與鳳山淨水場、澎湖海淡廠計提之利息、延遲付款利息費用6,561萬9千元。經查台水公司近5年度債務餘額呈逐年攀升趨勢,負債比率已逾該公司資產總額之4成,影響其經營績效及財務結構之健全性,亟待正視。請台水公司於3個月內對此研提改善專案報告,做為未來經營參考,以健全公司財務!
提案人:陳超明
連署人:孔文吉 周陳秀霞
15.台灣自來水股份有限公司108年度預算規劃成立首家轉投資事業台灣水務公司,預計投資金額4,200萬元(持股比率42%),台水公司擬參酌日本東京都水道局另成立子公司東京水道服務股份有限公司,延攬母公司退休優秀技術人員傳承技術及經驗,並由子公司承攬母公司之工程及業務以有效舒緩母公司人力不足及人才斷層等作法,但宜審慎注意公務員服務法及政府採購法等旋轉門或利益迴避之限制規定,並應積極強化員工培訓機制,以維競爭力。
提案人:高志鵬 蘇震清 賴瑞隆
16.據水利署報告,全國自來水普及率為93.9%,其中,尚有50萬戶未接自來水。低於全國比率之最的屏東縣,普及率僅50.83%,苗栗縣普及率81.41%、南投縣普及率79.8%、新竹縣普及率85.5%、花蓮縣普及率86.25%以及台東縣普及率80.97%,皆遠低於全國普及率之平均。爰此,要求台灣自來水股份有限公司針對普及率過低區域及原住民族地區,研擬具體改善方案,並且針對原住民族地區之自來水佈管及延管工程,優先寬列一定比例預算,規劃示範區及用水優先區之專案計畫,並於一個月內提出專案報告,俾利積極作為提升原住民族地區之自來水普及率。
提案人:高潞‧以用‧巴魕剌
Kawlo.Iyun.Pacidal
連署人:陳超明 孔文吉
17.台灣自來水股份有限公司108年度預算編列「固定資產建設改良擴充計畫」197億2,505萬8千元,項下列有「降低漏水率計畫」、「無自來水地區供水改善計畫第三期─自來水延管工程」等專案計畫,惟偏鄉地區、原住民族地區之自來水普及率亟待改善,爰請自來水公司針對如何提高偏鄉地區、原住民族地區自來水普及率之具體措施,提出書面專案報告送立法院經濟委員會。
提案人:蘇震清 陳超明 鄭運鵬 莊瑞雄
孔文吉
高潞‧以用‧巴魕剌
Kawlo.Iyun.Pacidal
經濟委員會審查結果須交由黨團協商,院會討論時,由蘇召集委員震清出席說明。
財政委員會審查結果
甲、行政院主管
一、中央銀行(含中央造幣廠、中央印製廠)
(一)業務計畫:應依據營業收支、金融保險成本、轉投資、重大之建設事業及資金運用等項之審查結果,隨同調整。
(二)營業收支:
1.營業總收入:3,751億3,828萬9千元,照列。
2.營業總支出(不含所得稅費用):原列2,247億3,457萬2千元,減列「營業成本」595萬元(含中央銀行「金融保險成本」200萬元、中央造幣廠「製造費用」100萬元、中央印製廠「製造費用」245萬元及「勞務成本」50萬元)、「營業費用」435萬元(含中央銀行「業務費用」200萬元及「管理費用」125萬元、中央印製廠「業務費用」35萬元、「管理費用」50萬元及「其他營業費用」之「研究發展費用」25萬元)、中央銀行「營業外費用」項下「什項費用」之「服務費用」20萬元,共計減列1,050萬元,其餘均照列,改列為2,247億2,407萬2千元。
3.稅前淨利:原列1,504億0,371萬7千元,增列1,050萬元,改列為1,504億1,421萬7千元。
(三)金融保險成本:營業總支出應隨同調整。
(四)轉投資計畫:無列數。
(五)重大之建設事業:4億7,068萬1千元,照列。
(六)資金運用:應依據營業收支、金融保險成本、盈虧撥補、轉投資及重大之建設事業等項之審查結果,隨同調整。
(七)通過決議16項:
1.108年度中央銀行預算案於「金融保險成本」編列「利息費用」1,269億8,620萬7千元,包括銀行定存息、轉存息、銀行存款息、經理國庫存款息……等,惟依立法院預算中心評估報告指出,近年(101至105年度)「金融保險成本」之「利息費用」預算數較決算數平均高出996億餘元,約當決算數之一.一一倍,其中以105年度高估1,192億餘元為最,預算編列顯未盡覈實,爰請中央銀行研謀改善,並於3個月內向立法院財政委員會提出書面報告。
提案人:曾銘宗 賴士葆 費鴻泰
2.依立法院預算中心評估報告指出,近年來中央銀行外幣部位之兌換評價結果,其外匯資產評價損益:101年度評價損失達4,898億8,241萬7千元、102至104年度則產生評價利益,分別為4,804億0,981萬9千元、4,602億7,055萬9千元及3,656億6,785萬8千元,惟105年度復產生資產評價損失達5,049億6,262萬7千元,106年度評價損失更高達1兆1,563億0,763萬9千元。主要係美元走低,致以美金計價之外匯資產產生鉅額評價損失。中央銀行持有龐大外匯資產,各國匯率之變動影響該行外匯資產價值至鉅,該行105及106年度決算均產生鉅額資產評價損失將不利營運績效提升及財務結構健全,請中央銀行於6個月內向立法院財政委員會提出具體預警措施,並審慎配置外幣部位之幣別組合以有效規避匯率風險之書面報告。
提案人:曾銘宗 賴士葆 費鴻泰
3.近年各機關專戶存款相對國庫存款之倍數呈攀升趨勢,98年各機關專戶存款日平均餘額達5,493億元,係國庫存款日平均餘額575億元之九.五五倍,105年各機關專戶存款日平均餘額更高達6,980億元,相對國庫存款日平均餘額484億元,已攀升至十四.四二倍,及至107年8月底止,各機關專戶存款日平均餘額6,774億元,相對國庫存款日平均餘額913億元,亦有七.四二倍(詳附表),由此觀之,政府未落實國庫單一帳戶制度,將不利國庫資金靈活調度,亦恐增債息支出。查「存款保險條例」第12條規定,各級政府機關存款非屬該條例保險之標的;另「公庫法」第3條第1項及第4條規定,中央銀行就代辦機構或代辦收款業務機構之行為,負同一責任。故各機關專戶存款未納入國庫存款集中存管,除不利國庫資金調度外,中央銀行亦因是類存款非屬中央存款保險公司之保險標的,而面臨代辦國庫銀行給付不能之信用風險。爰建請中央銀行於1個月內,就落實國庫單一帳戶制度,向立法院財政委員會提出書面檢討報告。
附表:近年國庫存款與各機關專戶存款情形表
單位:新臺幣億元;戶;倍
|
年度 |
國庫存款日平均餘額(D) |
各機關年底專戶存款數及日平均餘額 |
各機關專戶存款相對國庫存款之倍數E=(C/D) | |||
|
年底 專戶數 |
存放中央銀行(A) |
其他代庫 銀行(B) |
合計C=(A+B) | |||
|
98 |
575 |
33,536 |
1,521 |
3,972 |
5,493 |
9.55 |
|
99 |
592 |
42,099 |
1,952 |
4,153 |
6,105 |
10.31 |
|
100 |
584 |
44,089 |
1,857 |
4,141 |
5,998 |
10.27 |
|
101 |
372 |
44,046 |
1,506 |
4,307 |
5,813 |
15.63 |
|
102 |
486 |
42,106 |
1,385 |
4,262 |
5,647 |
11.62 |
|
103 |
511 |
41,349 |
1,357 |
4,574 |
5,931 |
11.61 |
|
104 |
475 |
44,172 |
1,447 |
4,709 |
6,156 |
12.96 |
|
105 |
484 |
52,266 |
2,118 |
4,862 |
6,980 |
14.42 |
|
106 |
622 |
51,057 |
1,609 |
5,197 |
6,806 |
10.94 |
|
107年至8月 |
913 |
52,663 |
1,565 |
5,209 |
6,774 |
7.42 |
資料來源:中央銀行。
註:表內國庫存款及機關專戶存款係各年度之日平均數。
提案人:陳賴素美 施義芳 郭正亮
4.我國金融業支付清算體系主要以「中央銀行同業資金調撥清算作業系統」為樞紐,負責處理金融機構間資金調撥及交易款項之撥付,另以外幣結算平臺辦理跨境匯款業務,透過中心化處理方式監管金融體系支付清算情形,惟據世界經濟論壇2016年8月發布之「未來金融基礎設施─區塊鏈如何重塑金融服務」載述,分散式帳戶科技(即區塊鏈),刻正迅速發展中,其係利用分散式帳戶技術進行資訊交換或價值移轉,藉由加密演算方式使系統使用者共享帳戶資訊,以去中心化處理模式,取代現行中心化處理模式,並以大數據資料分析取代集中式清算機構信用驗證等功能,全球已有超過90家中央銀行投入區塊鏈研究,並指出區塊鏈將成為下一代金融服務設施之基礎,其中英格蘭銀行更計畫運用區塊鏈技術試行英國支付系統結算作業;爰建請中央銀行於1個月內,就區塊鏈金融服務設施研究向立法院財政委員會提出書面檢討報告。
提案人:陳賴素美 施義芳 郭正亮
5.世界經濟論壇2016年8月發布之「未來金融基礎設設─區塊鏈如何重塑金融服務」載述,分散式帳戶科技正迅速發展中,以去中心化處理模式,取代現行中心化處理模式,依據立法院預算中心評估報告指出,全球已有超過90家中央銀行投入區塊鏈研究,部分國家之中央銀行研議運用大數據於行務,如:美國以油價、天然氣價格及消費者物價指數等資料,即時預測物價;荷蘭蒐集購物網站指數等資料進行物價統計;日本則利用即時高頻經濟指標預估每月GDP等。破壞式金融創新正改變傳統金融體系運作模式,將改變國際貨幣兌換模式,中央銀行允宜持續評估監控資金移動、信用管制、大數據及人工智慧等金融科技發展動向,爰請中央銀行於3個月內提出研議運用新科技於行務之具體計畫,俾提升監理成效,並將書面報告送立法院財政委員會。
提案人:曾銘宗 賴士葆 費鴻泰
6.國際清算銀行2016年2月發布「巨量資料:追尋即時之洞見與決策」,建議各國中央銀行不應錯過利用巨量資料技術即時萃取經濟信號之機會,應從新方法中學習,以強化經濟預測並取得較為精準且即時之政策影響評估資訊。目前美、歐、日、韓等國家或地區之中央銀行已成立專責單位研析巨量資料運用面向,或已應用巨量資料即時預測重要經濟指標及加強監理等。我國中央銀行因應金融科技發展已成立數位金融研究小組,蒐集、分析各國中央銀行應用巨量資料情形,惟目前於實際應用層面尚處研議階段。爰建請中央銀行提出「如何有效運用大數據分析提升監理成效」,並將書面報告於1個月內送交立法院財政委員會。
提案人:費鴻泰 賴士葆 羅明才
7.隨著比特幣的崛起,近年各界開始關注比特幣所應用的底層技術─區塊鏈。區塊鏈所應用的分散式帳本技術,具有資訊可分散公開揭露、交易紀錄可追蹤及不易竄改等特性,具發展潛力。區塊鏈對商業應用將有巨大的影響力,其最大功效在於跨國、跨界、跨產業的特性,因此能使交易清算更安全、成本降低,24小時不受限,速度與效率大幅提升。為使我國金融機構能透過區塊鏈技術進行跨行業務,爰建請中央銀行提出「區塊鏈技術應用與金融相關業務可行性」,並將書面報告於1個月內送交立法院財政委員會。
提案人:費鴻泰 賴士葆 羅明才
8.隨著金融科技(FinTech)日新月異,行動支付是目前全球金融科技應用最紅、也最深入消費者生活的方式。虛擬通貨如果廣泛運用在大眾的日常支付生活中,將可能取代法定貨幣,對準備金供需、貨幣乘數、貨幣流通速度等都可能帶來影響,而最後會影響央行貨幣政策的執行。未來的金融市場,有可能會出現重大變化,中央銀行須事先面對問題,爰建請中央銀行研議「數位貨幣之金融影響與政策因應」,並將書面報告於1個月內送交立法院財政委員會。
提案人:費鴻泰 賴士葆 羅明才
9.為健全我國行動支付發展、推展普惠金融,中央銀行轉投資之財金資訊股份有限公司偕同金融支付業者積極發展跨行QR Code共通支付平台,及訂定QR Code共通支付標準等,於106年11月推出「台灣Pay」QR Code共同支付服務,民眾可使用「台灣行動支付」或「行動網銀」App,即可簡單啟用及掃描QR Code付款。查我國行動支付之使用比率,依107年1月財團法人資訊工業策進會產業情報研究所(MIC)執行「行動支付大調查」發現,台灣行動支付比率106年為13.7%,較105年之4.8%略有提升,惟據金融監督管理委員會提供之資料顯示,106年度我國電子支付占個人消費支出為37.7%,相較鄰近國家韓國之74.1%、香港53.6%及新加坡42.6%,仍有精進空間。我國推動行動支付上面臨國際支付業者強大品牌優勢以及投入資源分散,商家之支付收受平台未整合,各自為政,須由商家與銀行多方介接,致業者及商家導入成本高;而消費者認為有個資外洩之疑慮等困境,致行動支付使用率偏低。爰建請中央銀行於1個月內就如何協助金融機構推廣行動支付服務,向立法院財政委員會提出書面報告。
提案人:陳賴素美 施義芳 郭正亮 費鴻泰
賴士葆 羅明才
10.為促進金融穩定,中央銀行於必要時,得辦理金融機構業務之查核及或相關業務之專案檢查,以落實對貨幣、信用、外匯相關規定的執行成效。而金融科技(FinTech)的發展,為政府帶來創新與監理的兩難挑戰,透過新科技進行的金融服務,在實現跨時空、跨維度的價值交換的同時,會在何時、何處產生風險無法事先得知,而這對於監管者與受監管的業者而言,都是極為巨大的挑戰。中央銀行的金融檢查除了查核金融機構是否有按照標準程序進行業務外,亦應與時俱進針對不斷更新的金融科技發展,提出金檢因應措施,確保「監管科技」應用得以發展。爰建請中央銀行提出「金融創新下的金融監管」,並於1個月內將書面報告送交立法院財政委員會。
提案人:費鴻泰 賴士葆 羅明才
11.為呼應金融監督管理委員會電子支付5年倍增計畫,衛生福利部領頭支持醫療電子支付平台,台灣私立醫療院所協會及Visa國際組織於106年4月宣布,由誠品醫院管理顧問公司提供之醫療行動支付平台「醫指付」App正式上線啟用,查「醫指付」自106年4月12日正式上線,至107年8月底止,交易筆數計37.37萬筆,交易金額18.95億元,參加之金融機構計27家,醫療院所計79家,其中公立醫療院所僅6家(皆委外經營),公立醫學中心層級之醫院,如國立台灣大學醫學院附設醫院、3家榮民總醫院、成功大學醫學院附設醫院等皆未參加,爰建請中央銀行於1個月內就督促財金資訊股份有限公司協助各公立醫療機構導入「醫指付」事項,向立法院財政委員會提出書面檢討報告。
提案人:陳賴素美 施義芳 郭正亮
12.108年度中央造幣廠預算案提撥「職工福利金」編列303萬2千元,係按「營業收入」17億0,122萬5千元之0.15%及「出售下腳收入」120萬元之40%編列,按中央造幣廠係配合政策鑄造貨幣,屬獨占性質,其配合中央銀行流通幣發行需要所獲取之「銷售貨幣收入」,約占該廠營業收入八成以上,惟歷年來普遍按「職工福利金條例」規定之上限標準,以營業收入0.15%及下腳收入40%提撥職工福利金。職工福利金制度係基於企業與員工分享經營成果之設計,其財源主要為營業收入提撥數,然該廠配合中央銀行發行需求鑄造各種面值硬幣所產生營業收入之多寡,與員工貢獻度之關聯性極低,故該廠按「職工福利金條例」規定之上限標準提撥福利金,恐與福利金提撥之精神未合,且若該廠鑄幣生產成本增加,致中央銀行調高鑄費單價時,反造成該廠提撥職工福利金增加,其合理性待酌,爰建請中央造幣廠於1個月內向立法院財政委員會提出書面檢討報告。
提案人:陳賴素美 施義芳 郭正亮
13.中央造幣廠近年雖加強研究發展、添購及更新鑄幣設備,以提升承鑄硬幣水準,及維持國內金屬紀念製品領導地位,惟部分產品發行量與銷售量相差甚大,部分產品存貨仍多,例如102年7月發行之情人節彩色銀章生產2,000枚,迄至107年8月底僅銷售1,111枚,尚有發行量43.90%之存貨;另103年間發行之蛇來運轉銀章、黃山雀銀章及粉紅牡丹花彩色銀章,迄至107年8月底,亦有發行量39.80%、29.65%及52.90%之存貨,爰建請中央造幣廠於1個月內就加強產品規劃設計及銷售能力,向立法院財政委員會提出書面檢討報告。
提案人:陳賴素美 施義芳 郭正亮
14.隨著金融科技發展,以網路或電子支付平臺為中介之電子支付工具推陳出新,故為加速提升國內電子支付普及率,邁向無現金社會,金融監督管理委員會於105年5月發布「金融科技發展策略白皮書」,提出電子化支付比率5年倍增計畫,期望我國電子化支付比率,由104年之26%提升至109年之52%;是以,電子化支付普及率提升,將減少現金使用,進而影響中央造幣廠流通幣鑄幣需求,爰建請中央造幣廠於1個月內就電子支付普及化之營運衝擊因應,向立法院財政委員會提出書面檢討報告。
提案人:陳賴素美 施義芳 郭正亮
15.中央印製廠「營業收入」包含「銷售收入」及「勞務收入」,其中以「銷售收入」占比逾九成為大宗。以108年度為例,「銷售收入」即占「營業收入」之97.86%,至「勞務收入」僅占2.14%。再者,從該廠近年度(101至106年度)「銷貨收入」決算數分別為44億9,108萬4千元、43億2,670萬6千元、44億3,265萬9千元、42億4,544萬元、39億8,489萬3千元及35億1,591萬1千元以觀,106年度「銷貨收入」較101年度大幅減少9億7,517萬3千元,減幅逾二成(21.71%)。至108年度預計「銷貨收入」為40億6,750萬元,亦較107年度之43億1,600萬元為低,(詳附表)顯示「銷貨收入」仍呈衰減態勢,爰建請中央印製廠於1個月內就提升營業收入,向立法院財政委員會提出書面檢討報告。
附表:中央印製廠101年度至108年度營業收入概況表
單位:新臺幣千元
|
項目 年度 |
銷貨收入 |
勞務收入 |
營業收入 |
|
101 |
4,491,084 |
41,766 |
4,532,850 |
|
102 |
4,326,706 |
49,116 |
4,375,822 |
|
103 |
4,432,659 |
57,659 |
4,490,318 |
|
104 |
4,245,440 |
81,650 |
4,327,091 |
|
105 |
3,984,893 |
80,618 |
4,065,511 |
|
106 |
3,515,911 |
84,480 |
3,600,391 |
|
107 |
4,316,000 |
114,750 |
4,430,750 |
|
108 |
4,067,500 |
88,950 |
4,156,450 |
資料來源:中央印製廠各年度預、決算書。
註:101至106年度為決算審定數,107至108年度為預算案數。
提案人:陳賴素美 施義芳 郭正亮
16.中央印製廠辦理研究發展業務,近10年度(97至106年度)「研究發展費用」決算數分別為5,767萬餘元、5,495萬餘元、5,457萬元、5,673萬餘元、5,117萬餘元、5,159萬餘元、3,568萬餘元、3,894萬餘元、3,451萬餘元及3,245萬餘元,惟以年度專利件數衡量之研究發展成果而言,97至105年度因均未取得專利致新取得之專利件數為零,106年度取得5件,107年度(迄8月)取得4件專利,10餘年來僅取得9件專利,且均為106及107年度取得,具體成效存在疑慮,爰建請中央印製廠於1個月內就強化研究發展業務成效,向立法院財政委員會提出書面檢討報告。
提案人:陳賴素美 施義芳 郭正亮
乙、財政部主管
一、中國輸出入銀行
(一)業務計畫:應依據營業收支、金融保險成本、轉投資、重大之建設事業及資金運用等項之審查結果,隨同調整。
(二)營業收支:
1.營業總收入:25億1,467萬6千元,照列。
2.營業總支出(不含所得稅費用):原列18億8,541萬7千元,減列「營業成本」項下「金融保險成本」之「各項提存」2,753萬4千元、「營業費用」246萬6千元(含「業務費用」項下「服務費用」之「郵電費」36萬6千元、「印刷裝訂與廣告費」50萬元及「專業服務費」100萬元、「材料及用品費」中「用品消耗」10萬元、「管理費用」項下「服務費用」之「修理保養與保固費」30萬元及「棧儲、包裝、代理及加工費」20萬元),共計減列3,000萬元,其餘均照列,改列為18億5,541萬7千元。
3.稅前淨利:原列6億2,925萬9千元,增列3,000萬元,改列為6億5,925萬9千元。
(三)金融保險成本:營業總支出應隨同調整。
(四)轉投資計畫:無列數。
(五)重大之建設事業:1,481萬6千元,照列。
(六)資金運用:應依據營業收支、金融保險成本、盈虧撥補、轉投資及重大之建設事業等項之審查結果,隨同調整。
(七)補辦預算:收回資金之轉投資750萬元,照列。
(八)通過決議6項:
1.108年度中國輸出入銀行預算案「營業費用」項下「其他營業費用」之「研究發展費用」編列194萬元。政府積極推動新南向計畫,中國輸出入銀行肩負協助廠商拓展海外市場之政策性使命,惟我國與新南向國家未能簽訂貿易協定並優化現有投保協定下,企業南進投資風險頗高,爰要求中國輸出入銀行向立法院財政委員會提出「如何提昇我國企業在新南向市場之競爭能量及風險評估」書面報告。
提案人:費鴻泰 曾銘宗 賴士葆 羅明才
江永昌 徐永明 劉建國
2.洗錢防制工作為我國重要政策,若我國洗錢防制未落實,會造成臺灣成為國際犯罪者的洗錢天堂,影響國際評比,使我國金融活動受到影響,爰要求中國輸出入銀行提出「洗錢防制缺失改善措施」書面報告,於1個月內送交立法院財政委員會。
提案人:費鴻泰 曾銘宗 賴士葆 羅明才
3.108年度中國輸出入銀行預算案於各項「用人費用」項下編列「超時工作報酬」2,185萬1千元,係用於各部門員工逾時輪值、辦理臨時事務或急要工作、配合業務成長所需之加班,以及不休假加班費等,較107年度預算數1,826萬5千元增加358萬6千元,增幅達19.63%。經立法院預算中心評估報告指出,依據預算編製規定,超時工作應確為趕辦具時間性之重要業務,並從嚴估列,然中國輸出入銀行員工人數近4年增加28人,且庶務工作大量外包,超時工作報酬卻居高不下,合理性頗值商榷。爰要求中國輸出入銀行檢討人力運用之合理性與工時之妥適性,於3個月內向立法院財政委員會提出書面報告。
提案人:曾銘宗 羅明才 費鴻泰 賴士葆
4.依立法院預算中心評估報告指出,108年度中國輸出入銀行預算案「獎金」計編列6,325萬4千元,包括績效獎金2,369萬6千元、考核獎金3,949萬3千元及其他獎金6萬5千元,其中績效獎金係依預算員額236人之1.2個月薪給總額編列;惟實際執行卻連年超支,以併決算方式辦理,預算編列顯未盡覈實。由於績效獎金係可預見支出,連年發生超支併決算情形,合理性待酌,且該行近年短編或未編績效獎金預算,而於實際發放時再以超支併決算辦理之方式,顯未覈實編列,恐有規避國會監督之嫌。爰要求中國輸出入銀行於2個月內向立法院財政委員會提出書面檢討改善方案報告。
提案人:曾銘宗 羅明才 費鴻泰 賴士葆
5.108年度中國輸出入銀行預算案於各項「用人費用」項下編列「超時工作報酬」2,185萬1千元,係用於各部門員工逾時輪值、辦理臨時事務或急要工作、配合業務成長所需之加班,以及不休假加班費等,較107年度預算數1,826萬5千元增加358萬6千元,增幅達19.63%。依據預算編製規定,超時工作應確為趕辦具時間性之重要業務,並從嚴估列,參據中國輸出入銀行用人費用彙計表顯示,103年度員工人數決算結果為201人,106年度已達229人,平均每年增加7人,惟「超時工作報酬」卻逐年增加,由103年度之1,467萬3千元增加106年度之1,497萬5千元,108年度預計為2,185萬1千元,較106年度決算數增加至687萬6千元,增幅為45.92%。另查,近年為因應人力精簡,將簡單之庶務性工作,如清潔及駕駛交由外包公司處理,爰「外包費用」由103年度之164萬7千元增加至106年度之1,019萬9千元,107及108年度更高達1,245萬元,顯示近年來庶務性工作外包已為常態。依常理判斷,員工超時工作情形在持續增聘員工及庶務工作大量外包之狀況下,應逐年改善,惟108年度編列之超時工作報酬仍高達2千餘萬元,顯欠合理,應檢討現有員工人力運用之合理性與工時之妥適性,於3個月內向立法院財政委員會提出書面報告。
提案人:陳賴素美 施義芳 蔡易餘
6.有鑑於中國輸出入銀行為國內廠商提供進出口授信與輸出保險等金融保險支援,及協助廠商拓展對外貿易與海外投資,特別是對於新興市場及高政經風險國家或地區的拓銷,扮演相當重要之角色;然查,中國輸出入銀行之營運業務雖逐年有所成長,但對國內放款及輸出保險業務卻呈現衰退現象,加上該行近年來雖陸續規劃拓展海外據點,惟查,迄今卻僅有設立泰國曼谷辦事處1個分支機構,顯然海外據點設立之推動情形不佳。為此,鑑於政府正積極推動新南向政策之際,建請中國輸出入銀行亦應積極規劃及評估於其他東協國家成立海外據點,以利拓展新商機,且為促進國內業務成長,亦應研擬因應對策,俾利發揮其政策功能。
提案人:郭正亮 施義芳 余宛如
二、臺灣金融控股股份有限公司(含臺灣銀行股份有限公司、臺銀人壽保險股份有限公司、臺銀綜合證券股份有限公司)
(一)業務計畫:應依據營業收支、金融保險成本、轉投資、重大之建設事業及資金運用等項之審查結果,隨同調整。
(二)營業收支:
1.營業總收入:原列3,403億2,064萬1千元,增列臺灣銀行股份有限公司「金融保險收入」項下「外幣兌換利益」5億0,276萬8千元,其餘均照列,改列為3,408億2,340萬9千元。
2.營業總支出(不含所得稅費用):原列3,331億6,067萬5千元,減列臺銀綜合證券股份有限公司「營業成本」項下「金融保險成本」中「證券經紀及承銷費用」之「郵電費」91萬7千元、臺灣銀行股份有限公司「其他營業成本」項下「什項營業成本」100萬元、「營業費用」3,434萬9千元﹝含臺灣金融控股股份有限公司「管理費用」項下「服務費用」之「旅運費」3萬元、「印刷裝訂與廣告費」50萬元及「專業服務費」30萬2千元,臺灣銀行股份有限公司「業務費用」項下「服務費用」2,200萬元(含「水電費」100萬元、「郵電費」500萬元、「旅運費」500萬元、「修理保養與保固費」200萬元、「棧儲、包裝、代理及加工費」200萬元及「公共關係費」200萬元)、「材料及用品費」200萬元、「管理費用」項下「服務費用」200萬元及「材料及用品費」100萬元、「其他營業費用」項下「研究發展費用」100萬元,臺銀人壽保險股份有限公司「業務費用」項下「服務費用」301萬7千元(含「印刷裝訂與廣告費」100萬元、「修理保養與保固費」30萬元及「公共關係費」10萬元)、「材料及用品費」30萬元、「管理費用」項下「材料及用品費」10萬元、「其他營業費用」項下「員工訓練費用」50萬元,臺銀綜合證券股份有限公司「業務費用」項下「服務費用」100萬元、「管理費用」項下「服務費用」50萬元、「其他營業費用」項下「員工訓練費用」10萬元﹞、臺灣銀行股份有限公司「營業外費用」項下「其他營業外費用」中「什項費用」之「其他」100萬元,共計減列3,726萬6千元,其餘均照列,改列為3,331億2,340萬9千元。
3.稅前淨利:原列71億5,996萬6千元,增列5億4,003萬4千元,改列為77億元。
(三)金融保險成本:營業總支出應隨同調整。
(四)轉投資計畫:無列數。
(五)重大之建設事業:36億7,250萬1千元,照列。
(六)資金運用:應依據營業收支、金融保險成本、盈虧撥補、轉投資及重大之建設事業等項之審查結果,隨同調整。
(七)補辦預算:增加資金之轉投資5,000萬元,收回資金之轉投資1億5,000萬元,均照列。
(八)通過決議24項:
1.108年度臺灣金融控股股份有限公司「管理費用」項下「服務費用」之「公共關係費」編列394萬8千元;考量政府預算短絀,是類經費支出應可予刪減,爰凍結「公共關係費」十分之一,俟臺灣金融控股股份有限公司向立法院財政委員會提出書面報告後,始得動支。
提案人:賴士葆 曾銘宗 費鴻泰 羅明才
江永昌 徐永明 劉建國
2.108年度臺灣金融控股股份有限公司預算案「營業費用」項下編列「其他營業費用」,其中「員工訓練費用」編列144萬9千元,主要係為配合金控業務現代化,提升公司員工專業知能。金融科技風行的浪潮下,許多事可在網路或雲端完成,金融業最明顯的改變就是分支機構會減少,現有的銀行員也需跟著金融科技轉型。爰凍結上項預算十分之一,俟臺灣金融控股股份有限公司向立法院財政委員會提出書面報告後,始得動支。
提案人:費鴻泰 曾銘宗 賴士葆 羅明才
3.108年度臺灣金融控股股份有限公司預算主要業務營運目標預計表,其中「保險業務」預計營運值為688億3,079萬8千元,較107年度預算數724億9,008萬8千元,減少36億5,929萬元,約5.05%,為各業務衰退幅度最大。依立法院預算中心統計,106年度臺銀人壽保險新契約「保費收入」市占率及排名均大幅下降,且低於該公司總排名,呈現經營警訊。臺銀人壽保險股份有限公司或將連續7年虧損,而旗下員工亦多年未能領取績效獎金,爰要求臺灣金融控股股份有限公司積極輔導子公司臺銀人壽保險股份有限公司提升公司經營績效,並督導臺銀人壽保險股份有限公司於108年度轉虧為盈,終止連年虧損。
提案人:羅明才 賴士葆 費鴻泰
4.臺灣金融控股股份有限公司於98年度起建置臺灣金控集團「子公司間資源整合行銷平台」,架設包括企金、消金及代收、財富管理、保險業務、壽險資金運用、證券經紀、證券承銷等六大業務平台,並依業務別訂定各計畫年度目標,以激勵子公司相關部門配合推動集團整合行銷業務,挹注集團收益,經查104至106年度臺灣金控集團「子公司間資源整合行銷平台」整合行銷收益統計,整合行銷收益自104年度之11億6,335萬6千元增為105年度之15億0,898萬7千元,增加3億4,563萬1千元(增幅29.71%),惟106年度遽減為8億4,780萬7千元,較105年度減少6億6,118萬元(減幅43.82%)。據瞭解,主要係因106年度臺灣銀行股份有限公司財管部及臺銀保經業務部協辦之人壽保險及年金保險目標額41億4,000萬元,實際執行成果23億5,300萬元,達成率僅56.84%。臺灣金融控股股份有限公司106年度整合行銷收益大幅下滑,爰建請善藉金控子公司間資源整合行銷平台,協助各子公司掌握跨售商機,有效運用金控資源提升經營效能。
提案人:陳賴素美 施義芳
連署人:蔡易餘
5.108年度臺灣金融控股股份有限公司於「管理費用」項下「旅運費」編列「大陸地區旅費」13萬3千元及「國外旅費」18萬1千元,合計31萬4千元,經查102至107年度臺灣金控赴大陸地區旅費預決算概況(詳附表1),預算數除102年度編列121萬餘元外,103至107年度均編列13萬餘元,金額雖不高,執行率卻偏低(介於0%至40.15%之間)且其中3年度決算數為零,係因參加兩岸經貿或金融學術交流研討會計畫相關費用,由子公司臺灣銀行股份有限公司支應等。復查102至107年度臺灣金控國外旅費預決算概況(詳附表2),預算數除102年度為61萬餘元外,103至107年度編列數介於13萬至18萬餘元之間,金額亦不高,然僅104年度執行,其餘年度未執行,經詢主要係臺灣金控業務繁忙不克派員,及由子公司臺灣銀行派員參加亞洲銀行家協會(ABA)年會等。臺灣金融控股股份有限公司人力精簡、業務繁忙,赴大陸地區參加兩岸經貿或金融學術交流研討會計畫相關費用,多由臺灣銀行股份有限公司支應,又參加亞洲銀行家協會(ABA)年會之出國計畫亦多由臺灣銀行股份有限公司派員,並未執行,致近年赴大陸地區及國外旅費預算執行率偏低甚或未執行,應予檢討並核實進行預算編列。
附表1:102至107年度臺灣金控赴大陸地區旅費預決算概況表
單位:新臺幣千元
|
項目 年度 |
預算數 |
決算數 |
執行率 |
預決算差異原因說明 | |
|
102 |
1,213 |
113 |
9.32% |
公司人員精簡,業務繁忙,不克派員前往參加等。 | |
|
103 |
137 |
0 |
0% |
參加兩岸經貿或金融學術交流研討會計畫相關費用,由子公司臺灣銀行支應。 | |
|
104 |
137 |
55 |
40.15% |
行程由5天改為2天。 | |
|
105 |
137 |
0 |
0% |
參加兩岸經貿或金融學術交流研討會計畫相關費用,由子公司臺灣銀行支應。 | |
|
106 |
139 |
17 |
12.23% |
人數預計2人,實際1人。 | |
|
107 |
135 |
0 |
0% |
參加兩岸經貿或金融學術交流研討會計畫相關費用,主要係由子公司臺灣銀行支應。 | |
資料來源:臺灣金融控股股份有限公司。
註:107年度決算數為截至8月底執行數。
附表2:102至107年度臺灣金控國外旅費之預決算概況表
單位:新臺幣千元
|
項目 年度 |
預算數 |
決算數 |
執行率 |
預決算差異原因說明 |
|
102 |
616 |
0 |
0% |
因業務繁忙,不克派員前往參加,致未執行。 |
|
103 |
139 |
0 |
0% |
由子公司臺灣銀行派員參加亞洲銀行家協會(ABA)年會,致未執行。 |
|
104 |
138 |
93 |
67.39% |
參加APEC 2015 CEO Summit,改為參加「2015年日本新興金融交流考察團」。 |
|
105 |
137 |
0 |
0% |
由子公司臺灣銀行派員參加亞洲銀行家協會(ABA)年會,致未執行。 |
|
106 |
172 |
0 |
0% |
由子公司臺灣銀行派員參加亞洲銀行家協會(ABA)年會,致未執行。 |
|
107 |
182 |
0 |
0% |
今年亞洲銀行家協會(ABA)年會尚未舉行。 |
資料來源:臺灣金融控股股份有限公司。
註:107年度決算數為截至8月底執行數。
提案人:陳賴素美 施義芳
連署人:蔡易餘
6.洗錢防制工作為我國重要政策,若我國洗錢防制未落實,會造成臺灣成為國際犯罪者的洗錢天堂,影響國際評比,使我國金融活動受到影響,爰要求臺灣銀行股份有限公司於1個月內向立法院財政委員會提出「洗錢防制缺失改善措施」書面報告。
提案人:費鴻泰 曾銘宗 賴士葆 羅明才
7.Bank3.0政策在104年元月起跑,至今已過了3年多,各家金融業者推出的數位服務逐漸改變民眾的金融行為。推動數位金融已成為我國銀行業的重要工作之一,爰要求臺灣銀行股份有限公司於1個月內向立法院財政委員會提出「數位金融業務發展方案」書面報告。
提案人:費鴻泰 曾銘宗 賴士葆 羅明才
8.數位金融可以成為金融業發展的利器,亦可帶給消費者更多便利,但金融業本質是服務業,卻「金融科技」無法「替代」人的角色;金融業在投入大筆金融科技經費的同時,也不能忽略人才網羅與培育之重要性。爰要求臺灣銀行股份有限公司於1個月內向立法院財政委員會提出「數位金融人才培育計畫」書面報告。
提案人:費鴻泰 曾銘宗 賴士葆 羅明才
9.有鑑於臺灣銀行股份有限公司設立國外分支機構雖肩負國家政策性目標等考量,惟該國外分行之績效良窳,仍攸關母行整體獲利,面對國際金融市場激烈競爭,其國外分支機構仍應落實企業化經營。經查,臺灣銀行南非分行近年來逾放比率偏高,105年底至107年3月底各期底逾放比率分別為3.09%、2.71%及3.18%,較該銀行同期間國內總分行(含OBU)逾放比率0.27%、0.28%及0.28%為高。
爰此,建請臺灣銀行股份有限公司除應仍持續加強各國外分支機構之公司治理、風險評估及控管機制,積極提升經營績效外,並應針對有逾放比率偏高(例如:南非分行)、獲利欠佳,甚或出現虧損情形,皆應持續督促並更積極改善資產品質及財務結構,俾維護官股權益。
提案人:郭正亮 施義芳 余宛如
10.基於金融科技之崛起,已成為金融業未來發展必須面臨之轉型趨勢,臺灣銀行股份有限公司為確保數位金融時代之競爭優勢,自104年起則已推動「打造數位化金融環境3.0」計畫,企圖改善服務品質加強防護能力並推出新的經營模式,並開辦金融創新業務,頗值嘉許。然仔細檢視臺灣銀行推動數位化金融環境3.0之線上服務情形發現,各項業務開辦迄今,使用情形似乎仍未盡理想,仍容有改善空間。因此,鑑於臺灣銀行相關金融科技之發展已遠落後於其他金融事業,為強化臺灣銀行之市場競爭力,避免影響未來因金融科技發展與佈局落後而失去競爭先機,爰建請臺灣銀行股份有限公司應更積極投入金融科技研發與擴大相關交易規模,並積極推廣宣傳相關數位化金融環境之線上業務,以提升運用效益及市場競爭力。
提案人:郭正亮 施義芳 余宛如
11.108年度臺銀人壽保險股份有限公司預算案編列「營業收入」665億6,319萬元,「營業成本」666億1,210萬2千元,「營業費用」7億1,031萬9千元,收支相抵後營業損失7億5,923萬1千元;另「營業外收入」4,560萬6千元,「營業外費用」3,277萬5千元,收支相抵後「營業外利益」1,283萬1千元;併計前揭「營業損失」及「營業外利益」之「稅前淨損」達7億4,640萬元。
臺銀人壽保險股份有限公司102至106年度均發生虧損,迄108年度預計仍未有盈餘,經營成效較98至101年度欠佳,該公司將邁入連續虧損第七年;而為協助該公司經營,政府迄107年度止已辦理5次增資,總額達275億元,經營成效亟須檢討並提升,以利永續經營。財政部及臺灣金融控股股份有限公司須積極督導該公司提升經營績效,於1個月內研擬營業改善計畫,期盼該公司達損益持平,擺脫連年虧損,俾利其永續經營。
提案人:羅明才 費鴻泰 賴士葆
12.洗錢防制工作為我國重要政策,若我國洗錢防制未落實,會造成臺灣成為國際犯罪者的洗錢天堂,影響國際評比,使我國金融活動受到影響,爰要求臺銀人壽保險股份有限公司於1個月內向立法院財政委員會提出「洗錢防制缺失改善措施」書面報告。
提案人:費鴻泰 曾銘宗 賴士葆 羅明才
13.Bank3.0政策在104年元月起跑,至今已過了3年多,各家金融業者推出的數位服務逐漸改變民眾的金融行為。推動數位金融已成為我國金融業的重要工作之一,爰要求臺銀人壽保險股份有限公司於1個月內向立法院財政委員會提出「數位金融業務發展方案」書面報告。
提案人:費鴻泰 曾銘宗 賴士葆 羅明才
14.數位金融可以成為金融業發展的利器,亦可帶給消費者更多便利,但金融業本質是服務業,卻「金融科技」無法「替代」人的角色;金融業在投入大筆金融科技經費的同時,也不能忽略人才網羅與培育之重要性。爰要求臺銀人壽保險股份有限公司於1個月內向立法院財政委員會提出「數位金融人才培育計畫」書面報告。
提案人:費鴻泰 曾銘宗 賴士葆 羅明才
15.臺銀人壽保險股份有限公司係臺灣金融控股股份有限公司旗下之壽險子公司,前身為中央信託局人壽保險處,為國內唯一國營人壽保險公司,經查臺銀人壽經營初期,除97年度受全球金融風暴影響,為稅前淨損外,98至101年度均為稅前淨利,並以100年度之2.85億元最高,惟近年經營皆屬虧損,102至106年度稅前淨損分別為4.11億元、8.41億元(淨損增幅104.6%)、25.29億元(增幅200.7%)、32.44億元(增幅28.3%)及39.87億元(增幅22.9%)(詳附表1),呈績效下降趨勢;查102年度係因增提責任準備金及外匯價格變動準備金等、103年度則因外匯價格變動及準備金較預算增加、104年度係為因應大量滿期金給付且準備金較預算增加、105及106年度受新台幣兌美元與人民幣升值影響產生淨匯兌損失及提存相關準備增加等所致;依該公司董事會議事錄,106年度係該公司虧損以來負淨利率最高年度(102至106年度分別為-0.5%、-1.18%、-3.14%、-4.53%及-4.76%),亦為該公司工作考成首度列乙等年度;復依審計部之審查意見,該公司績效欠佳,復有部分保險未達銷售目標及投資成效欠佳等,均亟待檢討改善,復查108年度臺銀人壽保險股份有限公司預算案編列「本期淨損」5.76億元,淨利率為負0.86%,雖較106年度「本期淨損」30.34億元及淨利率負4.76%呈進步,惟仍未預期轉虧為盈,較98至101年度經營成效欠佳,爰建請續依計畫加強改善。
附表1:臺銀人壽97(成立)至108年度淨利、資本及現金增資情形表
單位:新臺幣億元、%
|
年度 |
97 |
98 |
99 |
100 |
101 |
102 |
103 |
104 |
105 |
106 |
107 |
108 |
|
營業收入 |
574.27 |
535.05 |
730.11 |
697.51 |
748.98 |
657.12 |
691.75 |
798.34 |
574.40 |
637.04 |
606.97 |
665.63 |
|
稅前淨利 |
-14.06 |
0.03 |
0.63 |
2.85 |
0.17 |
-4.11 |
-8.41 |
-25.29 |
-32.44 |
-39.87 |
-7.54 |
-7.46 |
|
淨利率(%) |
1.63 |
0.98 |
0.45 |
0.51 |
0.29 |
-0.50 |
-1.18 |
-3.14 |
-4.53 |
-4.76 |
-1.00 |
-0.86 |
|
資本餘額 |
50 |
70 |
110 |
110 |
110 |
170 |
170 |
225 |
225 |
225 |
325 |
325 |
|
現金增資 |
0 |
+20 |
+40 |
0 |
0 |
+60 |
0 |
+55 |
0 |
0 |
+100 |
0 |
資料來源:臺銀人壽保險股份有限公司。
註:1.97至106年度為決算數,107及108年度為預算數。
2.淨利率=本期淨利(指稅後淨利)/營業收入。
提案人:陳賴素美 施義芳 蔡易餘
16.依財團法人保險事業發展中心統計,107年度(尚繼續營業)之人壽保險公司計有22家,該22家公司106年度總保費收入主要集中於前8家公司(尤以前3大公司市占率呈大幅領先),總市占率達84.13%,分別為國泰人壽保險股份有限公司22.46%、南山人壽保險股份有限公司15.22%、富邦人壽保險股份有限公司15.07%、臺灣人壽保險股份有限公司8.43%、新光人壽保險股份有限公司8.22%、中國人壽保險股份有限公司6.04%、三商美邦人壽保險股份有限公司4.49%及中華郵政股份有限公司4.2%。查臺銀人壽保險股份有限公司104至106年度總保費收入市場占有率排名均為第13名(不含解散、被整併或被概括承受公司),屬市占率低於中位數之公司;復查該期間市占率分別為1.07%、1.31%及1.24%(詳附表1),較前揭前8名保險公司業績明顯落後,查該市占率雖於105年度呈提升,然106年度又再下降,經營成效顯有不足,爰建請加強提升產品市占率。
附表1:104至106年度人壽保險公司總保費收入市占率明細表
單位:%
|
排名 |
人壽保險公司名稱 |
104年 |
105年 |
106年 |
|
1 |
國泰人壽保險股份有限公司 |
22.05 |
21.38 |
22.46 |
|
2 |
南山人壽保險股份有限公司 |
15.12 |
16.15 |
15.22 |
|
3 |
富邦人壽保險股份有限公司 |
16.21 |
15.75 |
15.07 |
|
4 |
臺灣人壽保險股份有限公司(105年中國信託人壽保險股份有限公司併入) |
1.89 |
8.06 |
8.43 |
|
5 |
新光人壽保險股份有限公司 |
7.78 |
8.44 |
8.22 |
|
6 |
中國人壽保險股份有限公司 |
5.54 |
6.10 |
6.04 |
|
7 |
三商美邦人壽保險股份有限公司 |
4.69 |
4.53 |
4.49 |
|
8 |
中華郵政股份有限公司 |
5.15 |
4.66 |
4.20 |
|
9 |
全球人壽保險股份有限公司 |
2.68 |
3.06 |
2.93 |
|
10 |
安聯人壽 |
3.24 |
1.75 |
2.41 |
|
11 |
法商法國巴黎人壽保險股份有限公司 |
2.41 |
1.53 |
1.99 |
|
12 |
遠雄人壽保險事業股份有限公司 |
1.44 |
1.97 |
1.79 |
|
13 |
臺銀人壽保險股份有限公司 |
1.07 |
1.31 |
1.24 |
|
14 |
元大人壽保險股份有限公司 |
1.06 |
1.12 |
1.12 |
|
15 |
英屬百慕達商安達人壽保險股份有限公司 |
0.55 |
0.55 |
0.88 |
|
16 |
保誠人壽保險股份有限公司 |
0.80 |
0.78 |
0.79 |
|
17 |
合作金庫人壽保險股份有限公司 |
1.08 |
0.75 |
0.70 |
|
18 |
宏泰人壽保險股份有限公司 |
0.63 |
0.63 |
0.62 |
|
19 |
保德信國際人壽保險股份有限公司 |
0.50 |
0.52 |
0.46 |
|
20 |
第一金人壽保險股份有限公司 |
0.40 |
0.23 |
0.34 |
|
21 |
國際康健人壽保險股份有限公司 |
0.35 |
0.33 |
0.30 |
|
22 |
英屬百慕達商友邦人壽保險股份有限公司 |
0.25 |
0.24 |
0.23 |
|
英屬曼島商蘇黎世國際人壽保險股份有限公司(107年解散) |
0.00 |
0.00 |
0.00 |
|
朝陽人壽保險股份有限公司 (南山人壽106年中概括承受) |
0.19 |
0.15 |
- |
|
中國信託人壽保險股份有限公司(105年被整併) |
4.65 |
- |
- |
資料來源:財團法人保險事業發展中心。
提案人:陳賴素美 施義芳
連署人:蔡易餘
17.臺銀人壽保險股份有限公司為國內唯一國營之人壽保險公司,然該公司自97年成立以來,經營績效遲未見提升,且該公司因虧損龐鉅,母公司臺灣金融控股股份有限公司至今已共挹注資金5次,金額累計高達275億元。經查,近年雖為節省利息支出,臺灣金控增資臺銀人壽之財源多以短期借款資金挹注,然據臺銀人壽近年來(102至107年)之預決算編列情形發現,其債務利息費用之預決算所列金額差異甚大,恐已悖離預算管理目標,實有應檢討核實編列之必要。
基此,有鑑於臺銀人壽之營運持續虧損,財務結構仍持續惡化,其經營成效不彰,非但不利母公司臺灣金控年度預算目標之達成,更侵蝕母公司臺灣金控淨利,且顯然與政府編列預算挹注資金之初衷有悖;爰此,建請臺銀人壽保險股份有限公司在未來年度除應核實編列債務利息費用外,更應即研謀強化財務結構、提升營運績效之道,積極研謀業務轉型計畫,設計及推出符合市場需求之多元化商品種類,俾增裕收入。
提案人:郭正亮 施義芳 余宛如
18.洗錢防制工作為我國重要政策,若我國洗錢防制未落實,會造成臺灣成為國際犯罪者的洗錢天堂,影響國際評比,使我國金融活動受到影響,爰要求臺銀綜合證券股份有限公司於1個月內向立法院財政委員會提出「洗錢防制缺失改善措施」書面報告。
提案人:費鴻泰 曾銘宗 賴士葆 羅明才
19.Bank3.0政策在104年元月起跑,至今已過了3年多,各家金融業者推出的數位服務逐漸改變民眾的金融行為。推動數位金融已成為我國金融業的重要工作之一,爰要求臺銀綜合證券股份有限公司於1個月內向立法院財政委員會提出「數位金融業務發展方案」書面報告。
提案人:費鴻泰 曾銘宗 賴士葆 羅明才
20.數位金融可以成為金融業發展的利器,亦可帶給消費者更多便利,但金融業本質是服務業,卻「金融科技」無法「替代」人的角色;金融業在投入大筆金融科技經費的同時,也不能忽略人才網羅與培育之重要性。爰要求臺銀綜合證券股份有限公司於1個月內向立法院財政委員會提出「數位金融人才培育計畫」書面報告。
提案人:費鴻泰 曾銘宗 賴士葆 羅明才
21.臺銀綜合證券股份有限公司為拓展證券經紀業務,104年度與臺銀人壽保險股份有限公司、富邦人壽保險股份有限公司及南山人壽保險股份有限公司合作推廣保險業務,藉由上架銷售更多元之優質而穩妥之保險商品,以提供客戶更完善之資產配置選擇。經查近年度臺銀綜合證券股份有限公司合作推廣保險業務辦理情形(詳附表1),104年度銷售臺銀人壽增順利增額終身壽險及臺銀人壽年年發還本終身保險合計64件,銷售金額578萬1千元,105年度銷售臺銀人壽增順利增額終身壽險及臺銀人壽年年發還本終身保險合計133件,銷售金額1,985萬5千元,106年度銷售臺銀人壽年年發還本終身保險及臺銀人壽金桔利還本終身保險合計11件,銷售金額165萬7千元,107年度1至8月銷售臺銀人壽增順利增額終身壽險、臺銀人壽年年發還本終身保險及臺銀人壽金桔利還本終身保險合計3件,銷售金額50萬9千元;由上述統計顯見臺銀綜合證券股份有限公司合作推廣保險業務呈減少之勢,由104年度之64件,105年度之133件,減至106年度之11件及107年度1至8月之3件,顯見合作推廣保險業務績效待加強,爰建請臺銀綜合證券股份有限公司向立法院財政委員會提出改善或轉型計畫。
附表1:臺銀綜合證券股份有限公司辦理合作推廣保險銷售情形表
單位:件;新臺幣千元
年度 |
臺銀人壽增順利增額終身壽險 |
臺銀人壽年年發還本終身保險 |
臺銀人壽金桔利還本終身保險 |
合 計 | ||||
|
件數 |
金額 |
件數 |
金額 |
件數 |
金額 |
件數 |
金額 | |
|
104 |
12 |
1,558 |
52 |
4,223 |
- |
- |
64 |
5,781 |
|
105 |
24 |
3,073 |
109 |
16,782 |
- |
- |
133 |
19,855 |
|
106 |
0 |
0 |
1 |
73 |
10 |
1,584 |
11 |
1,657 |
|
107 |
1 |
50 |
1 |
169 |
1 |
290 |
3 |
509 |
資料來源:臺銀綜合證券股份有限公司提供。
註:107年度數據係截至8月底止。
提案人:陳賴素美 施義芳 蔡易餘
22.不限用途款項借貸自105年5月3日實施以來,因資金用途沒有限制且手續簡便,可有效滿足投資人多樣化交易需求及多元化資金運用,故業務拓展迅速,已成為強化資本市場國際競爭力不可或缺之一環。
查臺銀綜合證券股份有限公司為滿足投資人多樣化商品需求,提供客戶資金快速取得之服務,並獲取穩定之利息收益,於105年8月11日經第3屆第11次董事會同意,函請臺灣證券交易所股份有限公司轉陳金融監督管理委員會申請開辦「不限用途款項借貸業務」,金融監督管理委員會於106年1月5日以金管證券字第1050053255號函核定同意辦理,臺銀綜合證券股份有限公司於106年12月6日開辦,目前此項業務現行借款牌告利率為年利率6%。惟臺銀綜合證券股份有限公司辦理不限用途款項借貸,開辦日迄107年度截至8月底止,借款金額1,007萬2千元,借貸利率介於4%至6%之間,平均利率為5.99%,收入13萬9千元,與整體不限用途款項借貸市場規模300餘億元相較,其辦理成效容有提升空間,爰建請強化宣傳策略,以提供客戶快速取得資金之服務。
提案人:陳賴素美 施義芳 蔡易餘
23.為提供投資人避險管道及健全交易機制,103年1月6日起投資人得以現股從事先買後賣之當日沖銷交易,並自103年6月30日開放先賣後買當日沖銷交易。查臺銀綜合證券股份有限公司當日沖銷金額由103年度之262億4,442萬3千元,107年度截至8月底增為1,666億1,604萬6千元;當日沖銷交易收入由103年度1,369萬2千元,107年度截至8月底增為8,614萬9千元;當日沖銷交易證交稅金額受到當沖證交稅減半影響,由103年度3,932萬5千元,107年度截至8月底增為1億2,376萬3千元。臺銀綜合證券股份有限公司依據「證券交易稅條例」第2條之2規定辦理擴大當日沖銷事項,當日沖銷金額及當日沖銷交易收入均呈現大幅增加情形,惟申報違約交割金額自103年1,983萬7千元,增加至106年度之5,999萬7千元,107年度截至8月底止申報違約金額為3,261萬2千元,臺銀綜合證券股份有限公司當日沖銷金額及當日沖銷交易收入均呈現大幅增加情形,惟違約交割金額亦隨之遞增,爰建請強化風險管理,以健全交易制度。
附表1:臺銀綜合證券股份有限公司辦理當日沖銷交易業務明細表
單位:新臺幣千元
|
年度 |
當日沖銷交易金額 |
當日沖銷交易收入 |
當日沖銷交易證交稅金額 |
|
103 |
26,244,423 |
13,692 |
39,325 |
|
104 |
48,799,867 |
25,450 |
68,731 |
|
105 |
58,894,706 |
30,890 |
82,395 |
|
106 |
145,621,536 |
76,207 |
124,764 |
|
107 |
166,616,046 |
86,149 |
123,763 |
資料來源:臺銀綜合證券股份有限公司提供。
註:107年度數據係截至8月底止。
提案人:陳賴素美 施義芳 蔡易餘
24.查臺銀綜合證券股份有限公司固定收益業務,其中公司債及金融債出售損益由104年度之287萬1千元,減少至106年度之5千元,107年度截至8月底為31萬3千元;附條件利息淨收入由104年度之1,414萬9千元,減少至106年度之926萬2千元,107年度截至8月底為627萬元,顯見均呈現逐年下滑之趨勢,爰建請臺銀綜合證券股份有限公司對辦理固定收益業務研謀對策,以提高固定收益。
附表1:臺銀綜合證券股份有限公司辦理固定收益業務明細表
單位:新台幣千元
|
年度 |
公債出售損益 |
公司債及金融債出售損益 |
附條件利息淨收入 |
|
104 |
22 |
2,871 |
14,149 |
|
105 |
5 |
21 |
11,069 |
|
106 |
104 |
5 |
9,262 |
|
107 |
264 |
313 |
6,270 |
|
108 |
0 |
0 |
5,170 |
資料來源:臺銀綜合證券股份有限公司提供。
註:107年度數據係截至8月底止。
提案人:陳賴素美 施義芳 蔡易餘
三、臺灣土地銀行股份有限公司(含土銀保險經紀人股份有限公司)
(一)業務計畫:應依據營業收支、金融保險成本、轉投資、重大之建設事業及資金運用等項之審查結果,隨同調整。
(二)營業收支:
1.營業總收入:原列533億5,912萬2千元,增列「營業收入」1億8,953萬9千元(含臺灣土地銀行股份有限公司「金融保險收入」項下「利息收入」1億8,873萬9千元及「採用權益法認列之子公司、關聯企業及合資利益之份額」80萬元),其餘均照列,改列為535億4,866萬1千元。
2.營業總支出(不含所得稅費用):原列442億3,923萬1千元,減列臺灣土地銀行股份有限公司「營業成本」項下「其他營業成本」50萬元,「營業費用」1,000萬元(含「合併業務費用」項下「服務費用」之「郵電費」200萬元,臺灣土地銀行股份有限公司「業務費用」項下「服務費用」300萬元、「材料及用品費」100萬元及「租金與利息」之「機器租金」100萬元、「管理費用」100萬元、「其他營業費用」100萬元,土銀保險經紀人股份有限公司「業務費用」100萬元),共計減列1,050萬元,其餘均照列,改列為442億2,873萬1千元。
3.稅前淨利:原列91億1,989萬1千元,增列2億0,003萬9千元,改列為93億1,993萬元。
(三)金融保險成本:隨同營業總支出審查結果調整。
(四)轉投資計畫:無列數。
(五)重大之建設事業:26億6,588萬2千元,照列。
(六)資金運用:應依據營業收支、金融保險成本、盈虧撥補、轉投資及重大之建設事業等項之審查結果,隨同調整。
(七)補辦預算:增加資金之轉投資2,500萬元,收回資金之轉投資1億5,000萬元,均照列。
(八)通過決議13項:
1.108年度臺灣土地銀行股份有限公司預算「利息收入」編列479億5,546萬8千元。據「金融業務統計輯要」(106年8月版)指出,臺灣土地銀行股份有限公司利息收入占總收益之比率高達84.96%,不僅遠高於同業水準,亦高於其他公股行庫,如臺灣銀行股份有限公司之18.36%、合作金庫銀行股份有限公司之65.12%、第一商業銀行股份有限公司之29.40%、華南商業銀行股份有限公司之56.53%、彰化商業銀行股份有限公司之56.44%,顯示該公司收益高度仰賴放款業務,仍待多元拓展業務型態,以增裕其他收入來源,爰要求臺灣土地銀行股份有限公司於3個月內向立法院財政委員會提出書面檢討報告。
提案人:曾銘宗 羅明才 費鴻泰 賴士葆
2.108年度臺灣土地銀行股份有限公司預算「放款業務」營運量編列1兆8,450億元。經查,立法院預算中心評估報告指出,該公司近年均配合政策轉銷呆帳(含不良債權出售時轉銷為呆帳),依該公司提供101年底至106年8月底逾期放款金(餘)額、逾放比率資料顯示,逾放餘額分別為49億2,301萬4千元、49億7,981萬9千元、35億4,921萬1千元、33億1,976萬4千元、32億9,722萬3千元及33億8,170萬2千元;其逾放比率分別為0.27%、0.27%、0.19%、0.19%、0.18%及0.18%,逾放金額及比率雖呈逐年下降趨勢,惟106年8月底逾放金額復又較前2年度增長,爰要求臺灣土地銀行股份有限公司於3個月內向立法院財政委員會提出書面檢討報告。
提案人:曾銘宗 羅明才 費鴻泰 賴士葆
3.106年金融監督管理委員會對臺灣土地銀行股份有限公司做一般業務檢查及臺灣土地銀行股份有限公司宜蘭分行專案檢查,結果發現土銀各分行共漏報26筆大額通貨交易,26筆加起來至少漏報1,300萬元。且土銀對存款客戶,以及身分辨識及風險分級作業,也未確實依規範辦理、未能審慎確認客戶交易合理性情況,金管會認為土銀有必要強化資訊安全控管。
洗錢防制工作為我國重要政策,若我國洗錢防制未落實,會造成臺灣成為國際犯罪者的洗錢天堂,影響國際評比,使我國金融活動受到影響,爰要求臺灣土地銀行股份有限公司於1個月內向立法院財政委員會提出「洗錢防制缺失改善措施」書面報告。
提案人:費鴻泰 曾銘宗 賴士葆 羅明才
4.Bank3.0政策在104年元月起跑,至今已過了3年多,各家金融業者推出的數位服務逐漸改變民眾的金融行為。臺灣土地銀行股份有限公司整體客戶年齡層偏高,在推動數位金融部分,土銀需極力推廣,以創造客戶黏著度。推動數位金融已成為我國銀行業的重要工作之一,爰要求臺灣土地銀行股份有限公司於1個月內向立法院財政委員會提出「數位金融業務發展方案」書面報告。
提案人:費鴻泰 曾銘宗 賴士葆 羅明才
5.數位金融可以成為金融業發展的利器,亦可帶給消費者更多便利,但金融業本質是服務業,卻「金融科技」無法「替代」人的角色;金融業在投入大筆金融科技經費的同時,也不能忽略人才網羅與培育之重要性,爰要求臺灣土地銀行股份有限公司於3個月內向立法院財政委員會提出「數位金融人才培育計畫」書面報告。
提案人:費鴻泰 曾銘宗 賴士葆 羅明才
6.臺灣土地銀行股份有限公司利息收入占總收益之比率高達81.74%,遠高於本國銀行平均之38.50%,顯示收益高度仰賴放款業務,允宜持續積極開發並拓展新業務,以創造多元獲利管道。爰此,請財政部於1個月內向立法院財政委員會提出書面報告,以提升推展綜效。
提案人:江永昌 徐永明 劉建國
7.108年度臺灣土地銀行股份有限公司預算編列「營業收入─金融保險收入─利息收入」479億5,546萬8千元,較107年度預算數466億7,239萬3千元增加12億8,307萬5千元(增幅2.75%),較106年度決算數434億4,944萬3千元則增加45億0,602萬5千元(增幅10.37%)。
經查該公司103至108年度利息收入分別占總收入之90.13%、87.67%、85.28%、89.02%、89.33%及90.04%(詳附表1),幾近九成,為主要收入來源。按存放款所產生之利差攸關營業利益,該行103至107年度存放款利差分別為1.17%、1.22%、1.28%、1.22%及1.27%(詳附表2),雖已逐步提升,惟仍低於同業水準;以106年度而言,其存放款利差1.22%,低於本國一般銀行之同業平均1.36%達0.14個百分點,復以107年度而言,其存放款利差1.27%,亦低於本國一般銀行之同業平均1.34%達0.07個百分點(詳附表2),該公司收入高度仰賴利息收入,惟存放款利差低於同業水準,爰建請檢討存放款結構及訂價策略。
|
附表1:臺灣土地銀行103至108年度利息收入占比統計表 | |||
|
年度 |
利息收入 |
總收入 |
占比 |
|
103 |
43,313,386 |
48,054,606 |
90.13 |
|
104 |
43,718,288 |
49,869,462 |
87.67 |
|
105 |
41,840,690 |
49,063,627 |
85.28 |
|
106 |
43,449,443 |
48,806,315 |
89.02 |
|
107 |
46,672,393 |
52,246,147 |
89.33 |
|
108 |
47,955,468 |
53,258,714 |
90.04 |
註:103至106年度為決算數,107及108年度為預算案數。
|
附表2:103至107年度臺灣土地銀行與本國一般銀行存放款利差一覽表 | ||||||
|
類別 |
年度 |
103 |
104 |
105 |
106 |
107 |
|
臺灣土地銀行 |
放款利率 |
2.02 |
2.05 |
1.95 |
1.89 |
1.98 |
|
存款利率 |
0.85 |
0.83 |
0.67 |
0.67 |
0.71 | |
|
存放款利差 |
1.17 |
1.22 |
1.28 |
1.22 |
1.27 | |
|
本國一般銀行 |
放款利率 |
2.21 |
2.20 |
2.01 |
1.92 |
1.90 |
|
存款利率 |
0.78 |
0.77 |
0.63 |
0.56 |
0.56 | |
|
存放款利差 |
1.43 |
1.43 |
1.38 |
1.36 |
1.34 | |
資料來源:臺灣土地銀行歷年提供資料及中央銀行金融統計月報。
註:107年度臺灣土地銀行為截至8月底數據;本國一般銀行為107年度第2季資料。
提案人:陳賴素美 施義芳 蔡易餘
8.臺灣土地銀行股份有限公司為強化防制洗錢及打擊資恐作業,已配合政策建立相關內部控制制度及規範,惟該公司106年委由專業顧問進行防制洗錢及打擊資恐專案查核,指出下列待改進處:(1)作業之增修訂情形;(2)風險評估報告;(3)確認客戶身分作業程序;(4)加強(中、高風險)客戶盡職調查之執行情形;(5)國際金融業務分行針對既有客戶重新辦理確認客戶身分程序之執行情形;(6)疑似洗錢或資恐交易態樣之監控與執行情形;(7)客戶風險等級評估之修正;(8)保管箱業務之客戶風險評估之執行情形。據該公司表示,前6項業已改善,查第(7)項及第(8)項則預計於107年底改善;爰建請持續檢視改善前開事項,強化內控內稽機制,期以完善體質,並落實法規遵循。
提案人:陳賴素美 施義芳 蔡易餘
9.為因應資訊發展趨勢,打造數位化金融環境,臺灣土地銀行股份有限公司截至106年度已投入經費3億3,120萬8千元,且107年度預算編列經費4,173萬3千元,108年度預算賡續編列經費2,636萬4千元,預計辦理項目包括擴充網路銀行功能、大數據作業平臺及擴增個人貸款評等機制等。惟查臺灣土地銀行於104至106年間開辦(境內)網路交易代收代付、(跨境)網路交易代收代付、NFC手機信用卡(OTA)、NFC手機信用卡(HCE)及行動金融卡等5項電子支付及行動支付業務,自開辦日至107年8月底止,其中(境內)網路交易代收代付、NFC手機信用卡(OTA)及NFC手機信用卡(HCE)等3項業務累積交易筆數均低於萬筆,且該3項業務累積交易金額亦均低於100萬元,交易筆數及金額均偏低,爰建請持續積極推廣,以提升經費運用效益。
提案人:陳賴素美 施義芳 蔡易餘
10.為健全我國防制洗錢體系,重建金流秩序並接軌國際規範,各方皆積極投入,為加入亞太防制洗錢組織(APG)努力中,經查,臺灣土地銀行股份有限公司雖亦為強化防制洗錢及打擊資恐作業,配合政府政策建立相關內控制度及規範,並於106年即委由專業顧問進行防制洗錢及打擊資恐專案查核,然卻於107年2至3月間遭金融監督管理委員會對該公司辦理一般業務檢查及該公司宜蘭分行專案檢查結果發現,並發出新聞稿表示,「臺灣土地銀行辦理洗錢防制作業及資訊安全控管作業,核有未依行為時規定申報及有礙健全經營之虞,核處新臺幣100萬元罰鍰,並予以糾正」;對此,身為國家政策銀行卻發生違反洗錢防制之情事,實有未當。
鑑於防制洗錢為我國當前重要議題,為確實落實法規遵循,爰建請臺灣土地銀行股份有限公司應針對金融監督管理委員會指出缺失及專業顧問指出待改進意見,持續檢視改善,並應確實符合主管機關規定,積極提升與強化內控內稽機制,俾改善相關缺失。
提案人:郭正亮 施義芳 余宛如
11.近年來,臺灣土地銀行股份有限公司為順應金融數位化潮流,推動數位金融,陸續投入預算辦理,108年度預計辦理項目包括擴充網路銀行功能、大數據作業平臺及擴增個人貸款評等機制等。惟查,臺灣土地銀行對有關數位化金融服務之客戶使用情形仍然欠佳,經立法院預算中心調查,臺灣土地銀行之客戶對部分線上服務使用率多數不到一成,顯見客戶對線上服務的熟悉度及信用度亟待加強;此外,亦發現該行客戶對電子支付及行動支付服務等數位化金融服務交易筆數與金額甚少,顯見該公司對數位金融業務之推廣成效不佳。因此,為促使臺灣土地銀行順利因應數位科技發展,強化該公司之市場競爭力,建請臺灣土地銀行股份有限公司應積極投入金融科技研發與擴大相關交易規模,並加強推廣及宣導數位化金融服務,以順應科技潮流趨勢並提升經費運用效益。
提案人:郭正亮 施義芳 余宛如
12.有鑑於臺灣土地銀行股份有限公司持有土地中,經清查統計仍有近55筆土地,面積約4,200餘平方公尺,公告現值高達14億餘元,據該公司表示,被占用之土地多數於清算承受日本勸業銀行資產前即已遭占用,導致清理過程頗有難度,雖然該公司業已訂定處理計畫,惟鑑於部分被占用土地價值頗鉅,基於維護國家資產,爰建請臺灣土地銀行股份有限公司仍應定期檢討執行成效,並加速積極處理,俾維護資產權益並提升不動產利用效益。
提案人:郭正亮 施義芳 余宛如
13.108年度土銀保險經紀人股份有限公司預算「營業成本」項下編列「金融保險成本」,其中「手續費用─服務費用」下編列「棧儲、包裝、代理及加工費」8億7,376萬8千元,主要係保險轉介費,惟106年度決算數僅7億7,529萬3千元,為減緩政府財政收支惡化危機,爰請土銀保險經紀人股份有限公司向立法院財政委員會提出專案報告,說明費用增加之原因及效益分析。
提案人:費鴻泰 曾銘宗 賴士葆 羅明才
四、財政部印刷廠
(一)業務計畫:應依據營業收支、生產成本、轉投資、重大之建設事業及資金運用等項之審查結果,隨同調整。
(二)營業收支:
1.營業總收入:9億1,613萬元,照列。
2.營業總支出(不含所得稅費用):原列8億1,594萬7千元,減列「營業費用」100萬元,其餘均照列,改列為8億1,494萬7千元。
3.稅前淨利:原列1億0,018萬3千元,增列100萬元,改列為1億0,118萬3千元。
(三)生產成本:隨同營業總支出審查結果調整。
(四)轉投資計畫:無列數。
(五)重大之建設事業:3,011萬9千元,照列。
(六)資金運用:應依據營業收支、生產成本、盈虧撥補、轉投資及重大之建設事業等項之審查結果,隨同調整。
(七)通過決議13項:
1.108年度財政部印刷廠預算「銷貨收入」項下「表格什件」編列7,465萬8千元,包含各機關之委印印件、鮮乳標章等防偽印件,另於「其他營業費用」項下「研究發展費用」編列103萬9千元,用以配合印品、標籤、防偽包材及印刷技術研發之試驗費。依立法院預算中心評估報告,為拓展統一發票相關業務以外之印製業務,財政部印刷廠持續辦理防偽技術之研發與應用事宜,惟近3年相關應用項目僅有印花稅票等4項產品,且營收呈現逐年衰退趨勢,允宜提升防偽技術之應用領域,並精進相關技術研發能量,俾利擴增業務範疇及開拓市場通路,爰要求財政部印刷廠研擬相關改善措施,並於3個月內向立法院財政委員會提出書面報告。
提案人:曾銘宗 羅明才 費鴻泰 賴士葆
2.108年度財政部印刷廠編列淨利8,315萬2千元,較107年度預算案數減少695萬4千元,減幅7.72%。依立法院預算中心評估報告指出,108年度預估淨利、淨利率及營業利益率均持續下降,淨利將較104年度衰退36.27%,創下近5年新低。顯見財政部印刷廠整體獲利能力逐年衰退,允宜積極研謀有效改善策略,以提升營運績效,俾增裕國庫收入。國營事業應積極推動業務,並以追求最高盈餘為目標,爰要求財政部印刷廠檢討改善計畫,並於3個月內向立法院財政委員會提出書面報告。
提案人:曾銘宗 羅明才 費鴻泰 賴士葆
3.108年度財政部印刷廠預算編列「營業收入」9億0,938萬6千元,其中統一發票相關業務收入分別為「銷貨收入」5億4,327萬5千元及「服務收入」2億8,708萬1千元,合計8億3,035萬6千元,占整體營業收入之91.31%。依立法院預算中心評估報告指出,近10年該廠統一發票收入占比均逾九成,營收來源高度集中於統一發票相關業務;而近3年行政院於國營事業工作考成報告,皆建議該廠應積極研議轉型或開發創新價值等業務。在政府持續推動電子發票等政策下,亟待妥謀轉型或開發新業務等因應對策。爰要求財政部印刷廠研擬相關改善措施,並於3個月內向立法院財政委員會提出書面報告。
提案人:曾銘宗 羅明才 費鴻泰 賴士葆
4.108年度財政部印刷廠預算「營業收入」項下「勞務收入」之「觀光遊樂收入」編列437萬2千元,預估參觀人數為1萬5,840人。財政部印刷廠於103年成立臺灣印刷探索館,並通過經濟部觀光工廠評鑑,而據經濟部統計全臺106年度觀光工廠參觀人數,已達2,300萬人次。相較埔里觀光酒廠106年度觀光人數高達130萬人次,臺灣印刷探索館的參觀人數,卻呈現逐年下滑的現象。臺灣印刷探索館擁有極具歷史意義之機器設備與科技導覽、體驗,若能開拓該廠知名度,必能增加觀光收入,同時帶動相關文創商品之銷售。爰要求財政部印刷廠於3個月內向立法院財政委員會提出「臺灣印刷探索館推廣行銷策略」書面報告。
提案人:費鴻泰 曾銘宗 賴士葆 羅明才
5.政府因應節能減碳措施,正大力推廣使用電子發票,基於電子化為未來之主要發展趨勢,紙本發票之使用量將越來越少,財政部印刷廠營運勢必面臨嚴峻挑戰。爰要求財政部印刷廠於3個月內向立法院財政委員會提出「財政部印刷廠開發新業務計畫」書面報告。
提案人:費鴻泰 曾銘宗 賴士葆 羅明才
6.鑑於印刷業不景氣,競爭者眾,兼以政府積極推動電子發票之衝擊,財政部印刷廠需積極規劃調整經營方式;又中央銀行轄下中央印製廠亦有協助其他部會印製護照、身分證、權利書狀、郵票等業務。爰建請財政部與中央銀行研商,財政部印刷廠與中央印製廠之業務整併、單位合併之綜效等意見作成書面報告提交行政院,並送交立法院財政委員會。
提案人:羅明才 賴士葆 費鴻泰
7.108年度財政部印刷廠預算淨利編列8,315萬2千元。經查,財政部印刷廠營業收入呈逐年萎縮趨勢,淨利衰退幅度更自104年度以來逐年降低。爰此,請財政部於3個月內向立法院財政委員會提出書面報告,俾改善營運績效。
提案人:江永昌 徐永明 劉建國
8.108年度財政部印刷廠編列「營業收入」9億0,938萬6千元,其中統一發票相關業務收入分別為「銷售收入」5億4,327萬5千元及「勞務收入」2億8,708萬1千元,合計8億3,035萬6千元,占整體營業收入之87.72%。統一發票相關業務為財政部印刷廠其主要業務,惟該業務近年來並無重大成長,且政府因應節能減碳措施,現正大力推廣使用電子發票,未來該廠營運恐將面臨嚴峻挑戰。爰此,請財政部於3個月內向立法院財政委員會提出書面報告,積極研謀未來發展方向,亟思改造或轉型等因應之道。
提案人:江永昌 徐永明 劉建國
9.108年度財政部印刷廠預算案「獎金」項下「績效獎金」編列1,241萬元,係依預算員額175人之1.2個月薪給總額編列。經查,該廠103至106年度皆於預算編列較低績效獎金月數及金額,實際發放後再併入當年度決算處理,預算編列顯未盡覈實。績效獎金並非屬完全不可預見、或完全隨業務量增減而變動之支出項目,連年超支以併決算方式辦理,有規避國會監督之嫌。爰此,請財政部於3個月內向立法院財政委員會提出書面報告,落實用人費用之控管,防杜不當擴增績效獎金等用人成本之現象。
提案人:江永昌 徐永明 劉建國
10.財政部印刷廠統一發票兌獎及核銷業務之服務收入納為年度營業收入中,每年並從中提撥職工福利金。然發票兌獎業務自開辦以來呈年年虧損狀態,且營運量及服務收入之增加係由政策決定增開獎項所致,與其職工之貢獻度關聯性極低,逕以營業收入之0.15%提撥職工福利金,似欠合理。爰此,請財政部於3個月內向立法院財政委員會提出書面報告,檢討現行制度缺失。
提案人:江永昌 徐永明 劉建國
11.有鑑於財政部印刷廠至今仍高度依賴統一發票相關業務收入,有關統一發票相關業務收入占營業收入比重超過九成,為因應數位化潮流及政府刻正積極推動電子發票政策之際,未來電子發票之使用必將更為普及。基此,為降低電子發票與電子支付政策之推動對財政部印刷廠核心業務造成嚴重衝擊,建請財政部印刷廠應即研謀該廠未來營運發展方向,亟思其轉型或開發新業務之必要,重新思考如何創造新增收入,以避免該廠業務收入來源因高度集中且依賴印製紙本統一發票業務,而陷入高度營運風險,造成嚴重虧損。
提案人:郭正亮 施義芳 余宛如
12.近年財政部印刷廠持續投入防偽印刷技術之研發,並應用於拓展業務範圍,陸續增加印花稅票、鮮乳標章、酒標防偽、吉園圃標章、MIT標章等產品項目。經查該廠近3年標章防偽設計技術應用之項目及營收資料,104及105年度接單生產之產品項目皆為印花稅票、鮮乳標章及MIT標章等3項,營業收入分別為1,501萬3千元及1,432萬2千元,呈現下滑情形,且106年度雖新增QR有機雙標章及轉型期標章乙項產品,然整體營收更滑落至1,296萬元,與105年度相較,減幅達9.51%,顯示標章防偽設計技術研發之應用績效逐年衰退,未有效增裕營收,爰建請積極開拓防偽標章市場廣度及強化客源之開發能力。
提案人:陳賴素美 施義芳 蔡易餘
13.依財政部印刷廠提供之資料,該廠以製造業服務化精神,積極推動多角化經營,並配合政府推展文創觀光事業政策目標,成立臺灣印刷探索館,自103年7月開始試營運,並於103年11月通過經濟部觀光工廠評鑑,期藉由提供民眾了解印刷產業知識,及具歷史意義之機器設備與科技導覽、體驗等,以拓展該廠知名度,且可同步增加觀光收入及文創商品展售管道。惟查觀光工場自營運以來,均入不敷出,且參觀人次未如預期,依臺灣印刷探索館觀光工廠歷年收支資料(詳附表1),自103年度開始營運後,實際經營結果皆入不敷出,103至106年度分別短絀129萬6千元、118萬1千元、100萬6千元及109萬4千元,未如預期挹注營收,且臺灣印刷探索館觀光工廠104至106年度參觀人次分別為1萬2,709人、1萬2,488人及1萬1,703人,呈逐年下滑現象,且與106年度預計目標1萬4,400人之差距達2,697人,落差近二成,而該廠108年度預計參觀人次可成長至1萬5,840人,恐過於樂觀,爰建請強化推廣行銷及優化服務內涵,以達成設置觀光工廠擴增營收財源之目的。
|
附表1:財政部印刷廠103至108年度觀光遊樂收支概況表 | |||
|
項目 |
觀光遊樂收入 |
觀光遊樂支出 |
觀光遊樂餘絀 |
|
103年度 |
400 |
1,696 |
-1,296 |
|
104年度 |
2,346 |
3,527 |
-1,181 |
|
105年度 |
2,834 |
3,840 |
-1,006 |
|
106年度 |
2,393 |
3,487 |
-1,094 |
|
107年度 |
4,372 |
3,941 |
431 |
|
108年度 |
4,372 |
4,161 |
211 |
資料來源:財政部印刷廠。
註:表列103至106年度均為審定決算數,餘為預算案數。
提案人:陳賴素美 施義芳 蔡易餘
五、臺灣菸酒股份有限公司
(一)業務計畫:應依據營業收支、生產成本、轉投資、重大之建設事業及資金運用等項之審查結果,隨同調整。
(二)營業收支:
1.營業總收入:787億6,528萬8千元,照列。
2.營業總支出(不含所得稅費用):原列705億7,677萬8千元,減列「營業費用」項下「行銷費用」之「服務費用」100萬元、「管理費用」200萬元,共計減列300萬元,其餘均照列,改列為705億7,377萬8千元。
3.稅前淨利:原列81億8,851萬元,增列300萬元,改列為81億9,151萬元。
(三)生產成本:隨同營業總支出審查結果調整。
(四)轉投資計畫:無列數。
(五)重大之建設事業:原列26億1,603萬3千元,減列2億6,160萬3千元(科目自行調整),其餘均照列,改列為23億5,443萬元。
(六)資金運用:應依據營業收支、生產成本、盈虧撥補、轉投資及重大之建設事業等項之審查結果,隨同調整。
(七)補辦預算:固定資產之建設改良擴充3,950萬元,照列。
(八)通過決議6項:
1.108年度臺灣菸酒股份有限公司預算案「營業費用」編列76億4,125萬5千元,鑑於我國菸酒外銷比率逐年減少,臺灣菸酒股份有限公司應就提高菸酒外銷比率提出具體措施,向立法院財政委員會提出書面報告。
提案人:曾銘宗 羅明才 賴士葆
2.108年度臺灣菸酒股份有限公司預算案「營業外收入─採用權益法認列之關聯企業及合資利益之份額」為196萬元,此為資金轉投資亞洲物流股份有限公司,持股比率49%,以權益法認列。依據立法院預算中心評估報告指出,該轉投資收益較107年度減少404萬元,該公司遲遲未就商、物流整合等營運方向提出具體規劃,肇致原始投資股東於101年間相繼退出經營,與原規劃引進專業物流之計畫目的相去甚遠;並且亞洲物流股份有限公司營業收入逐年下降,且九成以上來自臺灣菸酒股份有限公司,亟待檢討改善。爰要求臺灣菸酒股份有限公司於3個月內向立法院財政委員會提出書面檢討報告。
提案人:曾銘宗 羅明才 賴士葆
3.臺灣菸酒股份有限公司為配合政府新南向政策之推動,於108年度編列相關經費962萬8千元,辦理拓展亞太市場、加速東南亞市場通路布建及品牌推廣等相關措施,近年來東南亞國家經濟發展迅速,其食品產業市場呈現高度成長,因而備受國際關注,臺灣菸酒股份有限公司刻正擴展東南亞市場,允宜掌握當地飲食文化、消費者需求及法令規定等資訊,惟依據立法院預算中心評估報告指出,請該公司提供東南亞地區銷售收入與成本之相關資料,據復尚未針對該地區商品做銷售情形之統計調查,故未能呈現新南向政策推動後,銷售額成長與獲利之情形。允宜統計各類商品銷售實績相關資料,以提供品牌行銷策略訂定與成本控管參考,爰要求臺灣菸酒股份有限公司於3個月內向立法院財政委員會提出相關書面報告。
提案人:曾銘宗 羅明才 賴士葆
4.108年度臺灣菸酒股份有限公司預算案「固定資產建設、改良、擴充」計畫新增「南投酒廠觀光酒廠風華再現改造計畫」,投資總額10億6,169萬元,分4年編列,108年度編列「房屋建築及設備」2億2,890萬元。依據立法院預算中心評估報告指出,南投酒廠產能利用率39.35%,仍難恢復至101至104年度44.52%至57.62%之水準,故未來酒廠設施工程之擴充,應將現有產能利用情形列入考量;另鑑於單一產品之銷售易受酒類市場與消費者習性變化衝擊,具較高之風險,允宜審慎規劃投資規模,俾利日後新建設施充分運用,爰要求臺灣菸酒股份有限公司於3個月內向立法院財政委員會提出書面營運報告。
提案人:曾銘宗 羅明才 賴士葆
5.臺灣菸酒股份有限公司設有啤酒事業部、酒事務部及菸事業部,各事業部分別成立4個啤酒廠、9個酒廠及4個菸廠與1個印刷廠。經立法院預算中心評估報告指出,部分酒廠(場)連年營運虧損,且產能利用率下降,例如台北啤酒工場近5年度皆為營運虧損,106年度虧損增加至1億4,247萬1千元,且產能利用率由102年度之80.28%降為16.05%;106年度嘉義酒廠營運虧損增加至8,154萬1千元,且產能利用率下降至35.44%;而菸事業部所屬菸廠106年度稅前純益及產能利用率亦皆較105年度衰退。為提升營運績效,宜研議採取調整產品布局、開發新產品等措施因應,並拓展銷售市場,改善生產部門總資產報酬率與產能利用率下降之情形,爰要求臺灣菸酒股份有限公司於3個月內研擬改善措施,向立法院財政委員會提出書面報告。
提案人:曾銘宗 羅明才 賴士葆
6.根據2019年2月媒體報導美國非營利組織「公共利益研究集團(US PIRG)」發布之最新報告,該組織檢驗20款啤酒及餐酒(含葡萄酒),發現高達19款樣本中,含有致癌成份「嘉磷塞(Glyphosate)」,也就是臺灣俗稱「年年春」除草劑農藥,檢驗結果雖皆未超過美國環保署標準(160ppb)上限,然有鑑於食安問題不容忽視,「酒」雖含有酒精,卻為人類飲用歷史最長的加工飲品;因此,有鑑於臺灣菸酒股份有限公司近年致力研發各項酒品及酒類加工產品,爰要求臺灣菸酒股份有限公司除應持續掌握各項產品之相關原料來源,為民眾健康安全把關外,並建議應定期將各項產品之相關檢驗結果資訊公開揭露於官方網站,讓全民有管道了解完整的檢驗資訊。
提案人:郭正亮 江永昌 陳賴素美
丙、金融監督管理委員會主管
一、中央存款保險股份有限公司
(一)業務計畫:應依據營業收支、金融保險成本、轉投資、重大之建設事業及資金運用等項之審查結果,隨同調整。
(二)營業收支:
1.營業總收入:101億4,103萬7千元,照列。
2.營業總支出(不含所得稅費用):原列101億4,103萬7千元,減列「營業費用」50萬元(含「業務費用」30萬元、「管理費用」項下「服務費用」之「專業服務費」20萬元),並隨同修正增列「營業成本」項下「金融保險成本」之「提存特別準備」50萬元,其餘均照列,仍列101億4,103萬7千元。
3.稅前淨利:0元,照列。
(三)金融保險成本:營業總支出應隨同調整。
(四)轉投資計畫:無列數。
(五)重大之建設事業:689萬5千元,照列。
(六)資金運用:應依據營業收支、金融保險成本、盈虧撥補、轉投資及重大之建設事業等項之審查結果,隨同調整。
(七)通過決議7項:
1.存款保險條例第1條規定:「為保障金融機構存款人權益,維護信用秩序,促進金融業務健全發展,特制定本條例。」保障金融機構存款人權益,維護信用秩序及促進金融業務健全發展,乃成立中央存款保險股份有限公司之宗旨所在,該公司並持續研修存款保險法制,列為其經營政策之一;惟現行投保制度因時間落差問題衍生存款保障之空窗期,恐損及存款人權益,立法院預算中心評估報告指出,依存保公司101至106年度新設收受存款金融機構加入存款保險之情形,從金融機構開始營業收受存款至其實際成為存保公司要保機構之間,存在至少6個月之時間落差,亦不乏超逾1年者,肇致存款人於此空窗期內,存款欠缺應有保障,容有未當,爰請中央存款保險股份有限公司檢討實務運作及其適法性,並配合研修相關法規,於6個月內向立法院財政委員會提出具體改善方案書面報告,俾落實保障存款人權益。
提案人:曾銘宗 賴士葆 費鴻泰 林德福
羅明才
2.108年度中央存款保險股份有限公司預算「業務費用」編列8億4,981萬3千元,分別較107年度預算數及106年度決算數增加1,698萬5千元(增幅2.04%)、1,478萬5千元(增幅1.77%);依存保公司108年度預算就其業務範圍及經營趨勢,列示策略目標共計4項,「加強場外監控及法定事項查核機制,積極控管承保風險」即為其中之一,依立法院預算中心評估報告指出,近年伴隨金融科技(FinTech)發展趨勢,金融業者朝向多樣化服務型態下,衍生政府機關監理及資安等風險,另據審計部105、106年度中央政府總決算審核報告,皆對金融監督管理委員會及所屬提出「……金融科技發展……易衍生監理風險,亟待研議強化監理措施……。」等重要審核意見,有鑑於此,爰請中央存款保險股份有限公司現行查核機制及監理能量,允宜配合金融科技發展趨勢予以調整強化,並持續關注要保機構發展金融科技相關業務及風險,於3個月內向立法院財政委員會提出具體因應措施書面報告,俾有效發揮統合監理效能及控管承保風險。
提案人:曾銘宗 費鴻泰 賴士葆 林德福
羅明才
3.108年度中央存款保險股份有限公司於「業務費用」、「管理費用」及「其他營業費用」項下「服務費用─專業服務費」計編列2,062萬7千元,包括電腦軟體維護服務費、會計師及精算師公費、為履行保險責任而委任財務顧問公司辦理資產負債評估所需之工程及管理諮詢服務費等,查101至106年度中央存款保險股份有限公司「專業服務費」之預算執行情形,預算執行率均低於五成,各年度專業服務費實支數最高亦僅730萬餘元,因主要預計支出項目,均為「履行保險責任之工程及管理諮詢服務費」,惟近6年度皆未發生金融機構退場賠付情事,致其「專業服務費」決算數均遠低於預算數,顯見未能按實際業務需求核實編列預算,爰請中央存款保險股份有限公司於3個月內向立法院財政委員會提出書面檢討報告。
提案人:陳賴素美 余宛如 郭正亮
4.據中央存款保險股份有限公司委託辦理之107年度存款保險認知度調查結果,國內各年齡層民眾對存款保險知曉程度分別為25至29歲之49.2%、30至39歲之51.0%、40至49歲之74.9%、50至59歲之73.7%及60至69歲之58.2%,由此觀之,107年度25至29歲年輕族群認知度是最低,且根據近2年(106及107年度)調查結果,該年齡層「有聽過」存款保險之比率仍遠低於其他年齡層受訪者,有鑑於中央存款保險股份有限公司每年皆編列超過2千萬元辦理政策宣導廣告,雖然民眾會看到中央存保公司廣告,但對「存款保險制度」不甚了解,當國內經濟情勢及金融環境較為穩定時,存款保險之保障議題或許較不易被民眾關心,惟按中央存保公司辦理宣導之目的,在於建立民眾對金融體系之信心,提升國民對存款保險制度之公眾意識,準此,為有效推廣存款大眾認識其存款保險權益之重要性,應檢討改善宣導策略,爰請中央存款保險股份有限公司於3個月內向立法院財政委員會提出書面檢討報告。
提案人:陳賴素美 余宛如 郭正亮
5.金融科技Fintech將大眾所認知之金融服務透過科技手段運行,讓企業可以提供更有效率之服務,也讓使用者可以更即時操作,將會是未來科技和金融業界都無法忽視之趨勢,金融市場及政府都需要推出新服務,而中央存款保險股份有限公司之主要任務為保障金融機構存款人權益、維護信用秩序及促進金融業務健全發展,隨著各種金融科技之發展,金融業之資訊安全更為重要,為促使各金融機構重視資訊安全,爰請中央存款保險股份有限公司,就引導要保機構發展金融科技並同步重視資訊安全管理,於3個月內向立法院財政委員會提出書面報告。
提案人:陳賴素美 余宛如 郭正亮
6.為適時掌握要保機構經營動態及財務狀況,中央存款保險股份有限公司於100年6月建置完成「申報評等系統」,依各組群金融機構特性,以資本適足性、資產品質、管理能力、流動性……等七大面向選出評估指標,並予個別金融機構綜合評分及評等,截至106年底存保公司評等要保機構計400家,評等列為D級者僅有7家(占1.75%),且無E級名單,顯示多數要保機構財務、業務尚稱健全,惟106年底尚有10家農漁會信用部資本適足率低於法定標準8%,鑑於農業金融體系經營與我國農漁業發展相關,而農漁會信用部主要獲利來源又為各類放款業務,存放比過低、獲利不足之信用部恐難永續經營,如農漁會信用部主要業務放款利息收入無法提升,致存放比率仍偏低,將不利信用部健全經營,為促進要保機構業務健全經營,爰要求中央存款保險股份有限公司應適時掌握各該農漁會信用部營運及財務狀況,引導要保機構降低經營風險,並於3個月內向立法院財政委員會提出書面報告。
提案人:陳賴素美 余宛如 郭正亮
7.中央存款保險股份有限公司於民國90年起接受金融重建基金委託處理經營不善之金融機構,並蒐集相關資料,將已處理之經營不善機構疑涉刑事不法之案件移送檢調機關偵辦,並對該等機構應負賠償責任之人員進行民事責任追償,據存保公司資料,100年底金融重建基金屆期結束時,在審理中之民事訴訟案件計34件,金額約334億元;惟截至107年9月底止,尚有16件仍處於審理階段,訴訟金額逾210億元,占整體訴訟金額之55.32%,查存保公司自90年金融重建基金追償以來,截至107年9月底止,取得勝訴判決案件計105件、總金額136億6,306萬9千元,惟全部受償金額僅4億3,943萬2千元,占勝訴判決總金額比率為3.22%,整體實際受償金額及比率均偏低,實有待加強辦理及提升求償績效,以維護社會公平正義,爰請中央存款保險股份有限公司於3個月內向立法院財政委員會提出書面檢討報告。
提案人:陳賴素美 余宛如 郭正亮
財政委員會審查結果須交由黨團協商,院會討論時,由羅召集委員明才出席說明。
交通委員會審查結果
甲、交通部主管
一、中華郵政股份有限公司
(一)業務計畫:應依據營業收支、服務成本、轉投資、重大之建設事業及資金運用等項之審查結果,隨同調整。
(二)營業收支:
1.營業總收入:原列2,819億5,504萬5千元,增列「營業收入」3億元,其餘均照列,改列為2,822億5,504萬5千元。
2.營業總支出(不含所得稅費用):原列2,709億1,881萬1千元,減列:
(1)「服務費用」1,350萬元(含「旅運費」50萬元、「業務費用」項下「專業服務費」之電腦軟體服務費1,000萬元、「員工訓練費用」項下「專業服務費」300萬元)。
(2)「材料及用品費」500萬元。
(3)「研究發展費用」100萬元。
(4)以上共計減列1,950萬元,其餘均照列,改列為2,708億9,931萬1千元。
3.稅前淨利:原列110億3,623萬4千元,增列3億1,950萬元,改列為113億5,573萬4千元。
(三)服務成本:隨同營業總支出審查結果調整。
(四)轉投資計畫:新增投資3,150萬元,照列。
(五)重大之建設事業:原列78億3,593萬6千元,減列20億元,其餘均照列,改列為58億3,593萬6千元。
(六)資金運用:應依據營業收支、服務成本、盈虧撥補、轉投資及重大之建設事業等項之審查結果,隨同調整。
(七)通過決議12項:
1.中華郵政股份有限公司108年度預算「服務費用」項下「棧儲包裝代理及加工費」之「外包費」共編列11億9,391萬1千元,其用途為勞務承攬,包括郵件收投、處理、運輸等業務,然而勞務承攬容易導致勞工薪資低下,且中華郵政股份有限公司之外包勞工,時有反映同工不同酬、勞工權益不佳的狀況發生,中華郵政股份有限公司應嚴加保護外包勞工權益,爰該筆預算凍結十分之一,俟中華郵政股份有限公司1個月內,就外包勞工權益之保障、同工不同酬狀況,向立法院交通委員會提出書面改善報告後,始得動支。
提案人:李昆澤 鄭寶清 陳素月 劉櫂豪
葉宜津 林俊憲
2.「郵購e指通」為觸控式螢幕之電子型錄展示平臺,提供的服務包括集郵及各類代售商品之宣傳及臨櫃取貨付款服務、郵政商城、關懷農產行銷活動商品訂購及宅配服務與愛心送暖公益捐款服務。
該業務106年度營業額9,729萬元,比較105年度1億1,769萬1千元減少2,040萬1千元,減幅為17.33%,其次營業額衰退有74台,衰退金額4,537萬元,其中66台衰退比率逾20%,經審計部提出審核意見。依據該公司所訂績效指標,每台「郵購e指通」每年交易金額應達新台幣36萬元,每年針對未達指標之前5%非偏鄉「郵購e指通」之設置局所,加強檢討並輔導改善,以達設置效益。中華郵政股份有限公司自104年度建置完成188臺「郵購e指通」並於全臺提供服務,將實體代售業務轉型為自動化項目,106年度營業額較105年度降幅達17.33%。
爰中華郵政股份有限公司108年度預算「業務費用」項下「服務費用」之「棧儲包裝代理及加工費」編列2億0,755萬3千元,凍結五分之一,俟中華郵政股份有限公司向立法院交通委員會提出書面報告後,始得動支。
提案人:葉宜津 鄭寶清 李昆澤 陳素月
劉櫂豪 林俊憲
3.中華郵政股份有限公司108年度預算「業務費用」項下「印刷裝訂與廣告費」之「業務宣導費」編列3億4,864萬元,係印製各種業務宣導傳單、海報、舉辦用郵常識有獎徵答活動、購置行銷贈品、電視台及廣播電台播放廣告、關懷農產、身心障礙桌球賽、關懷獨居老人及其他積極推展業務所舉辦之行銷活動等費用,預算書內沒有呈現近2年的業務宣導成果,爰該筆預算凍結十分之一,俟中華郵政股份有限公司向立法院交通委員會提出書面檢討報告後,始得動支。
提案人:陳明文 李鴻鈞 鄭寶清 李昆澤
陳素月 劉櫂豪 葉宜津 林俊憲
顏寬恒 陳雪生
4.原住民族智慧創作,應予保護,其權利保護及文化保存機制,明文規範於《原住民族傳統智慧創作保護條例》。
查中華郵政股份有限公司近年為推動郵務,致力於創新郵票設計,掌握文創潮流,並利用網際網路、行動裝置、通訊軟體APP等電子化科技推展郵務,惟以中華郵政股份有限公司第9波郵政寶寶LINE貼圖為例,上開郵政文宣不乏涉及原住民族圖騰及文化元素者,中華郵政股份有限公司應注意文宣適用原住民族圖騰及相關意象,恐已侵犯原住民族之傳統智慧創作專用權,為避免損及國營事業形象並祈善盡企業社會責任,中華郵政股份有限公司各文宣如涉及原住民族圖騰及相關意象,需確實依法取得授權並研擬專案計畫,始得運用。
爰中華郵政股份有限公司108年度預算「其他郵務成本」項下「服務費用」編列2億1,832萬4千元,凍結十分之一,俟中華郵政股份有限公司向立法院交通委員會提出改善書面報告後,始得動支。
提案人:林俊憲 鄭寶清 李昆澤 葉宜津
高潞‧以用‧巴魕剌
Kawlo.Iyun.Pacidal
5.中華郵政股份有限公司108年度預算於員工服裝費用之特殊工作人員服裝編列1億3,514萬2千元。郵政公司部分員工因工作性質特殊,其員工制服之特定性能需要求達一定程度,惟經查,郵政公司員工部分現有制服上,驗出對人體有健康疑慮的化學物質含量超標之情形。爰「材料及用品費」項下「用品消耗」之服裝凍結1,000萬元,要求中華郵政股份有限公司設立符合安全標準之服裝採購規格,俟中華郵政股份有限公司向立法院交通委員會提出書面報告後,始得動支。
提案人:蕭美琴 鄭寶清 李昆澤 陳素月
劉櫂豪 葉宜津 林俊憲
6.中華郵政股份有限公司辦理郵政商城營業額及營業收入分別為106年度決算數3億2,547萬2千元、2,305萬3千元,107年度預算數3億8,000萬元、2,356萬2千元,108年度預算數3億8,000萬元、2,300萬元,顯見近年來營業成長趨緩。郵政商城為中華郵政股份有限公司積極拓展之其他營業項目,近年來成長趨緩,中華郵政股份有限公司應儘速研議開拓市場之長期目標,並擬定在期程範圍內,無法達成策略目標,則應檢討該業務停損時機。
提案人:劉櫂豪 鄭寶清 李昆澤 葉宜津
陳素月 林俊憲
7.監察院於107年8月調查報告指出,中華郵政股份有限公司因網際網路發展帶來之科技革命使傳統函件遞送數量急速下滑,且因物流、電商蓬勃發展,金融科技浪潮衝擊,導致中華郵政股份有限公司郵務、儲匯及壽險等三大業務面臨業績衰退及競爭力不足之挑戰,中華郵政股份有限公司應積極研謀因應對策,俾利有效提升公司營運績效及競爭力。故建議中華郵政股份有限公司儘速就相關對策及因應作為,向立法院交通委員會提出書面報告。
提案人:林俊憲 鄭寶清 陳素月 葉宜津
8.有關中華郵政股份有限公司每年編列預算添購員工服裝,然而依據基層郵政員工表示,相關服裝長期有夏天太熱、吸汗效果差,冬天不夠保暖之狀況,而外勤同仁的雨衣又有不防水的情況出現,嚴重影響員工權益,爰要求中華郵政股份有限公司應於1個月內,就員工服裝之舒適度及未來服裝如何廣納基層員工意見,向立法院交通委員會提出書面改善報告。
提案人:李昆澤 鄭寶清 陳素月 葉宜津
劉櫂豪 林俊憲
9.依「國營事業管理法」第4條規定:「國營事業應依照企業方式經營,以事業養事業,以事業發展事業,並力求有盈無虧,增加國庫收入。……」,「中央政府總預算附屬單位預算共同項目編列作業規範」中,對於盈餘目標也有規定「凡有市場競爭性之事業應以追求最高盈餘為目標。」爰建請中華郵政股份有限公司研議,於108年度將營運整體支出下降3%為目標,並於3個月內,向立法院交通委員會提出書面報告,說明使整體成本下降之相關方案、可能辦理方向,以精進營運績效。
提案人:鄭寶清 李昆澤 陳素月 劉櫂豪
葉宜津 林俊憲
10.依中華郵政股份有限公司所提供資料,105及106年度,發生多起員工挪用、盜領或貪瀆等舞弊案件,負責人或職員因業務上違反法令,經檢察官起訴者,就有6件,因業務缺失經主管機關罰鍰或糾正者也高達7件。
107年度預算審理時,已於立法院交通委員會中強烈要求中華郵政股份有限公司需嚴加控管內部稽核,避免傷害民眾信任感,有損中華郵政股份有限公司信譽,而中華郵政股份有限公司也允諾將會加強教育宣導,但106年度至107年7月底止,又再發生2起員工舞弊案件,分別為壽險及儲匯業務的辦理員工私下向壽險保戶收取躉繳保費並存入個人帳戶、挪用投資基金,從中獲利。
類似案件一再發生,請中華郵政股份有限公司於1個月內,向立法院交通委員會提出詳細書面報告,說明公司該如何加強內部稽核外,另以相關宣導教育之進行方式,期能防範未然,以維公司信譽。
提案人:鄭寶清 李昆澤 陳素月 劉櫂豪
葉宜津 林俊憲
11.中華郵政股份有限公司自104年度建置完成188臺「郵購e指通」並於全臺提供服務,將實體代售業務轉型為自動化項目,惟106年度營業額較105年度降幅達17.33%,宜強化其服務功能、商品多樣化及績效管考,以利「郵購e指通」推廣與運用。爰請中華郵政股份有限公司就強化服務功能、商品多樣化及績效管考等,於3個月內,向立法院交通委員會提出書面報告。
提案人:顏寬恒 葉宜津 李鴻鈞 陳雪生
12.中華郵政股份有限公司108年度預算書揭櫫,公司服務願景為:「卓越服務與全民信賴的郵政公司」,中華郵政股份有限公司在全國有多達1,300個據點,主要業務包括郵遞、儲金及簡易壽險,與民眾生活息息相關。惟中華郵政股份有限公司近來因業務過失經提起公訴或主管機關處罰案件不少,員工舞弊事件損及公司形象並造成財物損失,實宜加強內部控制,以避免類似情形再發生。爰請中華郵政股份有限公司就加強內部控制,於3個月內,向立法院交通委員會提出書面報告。
提案人:顏寬恒 葉宜津 李鴻鈞 陳雪生
二、交通部臺灣鐵路管理局
(一)業務計畫:應依據營業收支、服務成本、轉投資、重大之建設事業及資金運用等項之審查結果,隨同調整。
(二)營業收支:
1.營業總收入:原列301億9,413萬6千元,增列「其他營業收入」3,588萬1千元(含「租賃收入」項下「設備租賃收入」496萬2千元、「什項營業收入」項下「餐旅服務收入」3,091萬9千元),其餘均照列,改列為302億3,001萬7千元。
2.營業總支出(不含所得稅費用):原列323億7,453萬4千元,減列:
(1)「服務費用」項下「棧儲、包裝、代理及加工費」500萬元。
(2)「工務維持費用」項下「服務費用」之「修理保養與保固費」1,000萬元。
(3)「業務費用」項下「租金與利息」之「機器租金」300萬元。
(4)「營業外費用」項下「財務成本」之「利息費用」1,000萬元。
(5)以上共計減列2,800萬元,其餘均照列,改列為323億4,653萬4千元。
3.稅前淨損:原列21億8,039萬8千元,減列6,388萬1千元,改列為21億1,651萬7千元。
(三)服務成本:隨同營業總支出審查結果調整。
(四)轉投資計畫:無列數。
(五)重大之建設事業:原列191億9,721萬2千元,減列「一般建築及設備計畫」1億7,634萬6千元,其餘均照列,改列為190億2,086萬6千元。
(六)資金運用:應依據營業收支、服務成本、盈虧撥補、轉投資及重大之建設事業等項之審查結果,隨同調整。
(七)補辦預算:固定資產建設改良擴充2億9,700萬元,照列。
(八)通過決議21項:
1.查列車車長執掌為列車上巡視車廂、查驗車票、協助基本設備故障排除、旅客身體不適緊急處理,因工作性質需排班之故,每月有10天左右要在外站過夜,休息約6小時的時間又得出門值勤,十分辛苦,然而交通部臺灣鐵路管理局發給外站休息過夜車長176元/晚的外站津貼作為補貼,平均1小時僅有29元津貼,顯然不成比例。查車長亦攸關行車安全及旅客權益之維護,而交通部臺灣鐵路管理局編列「印刷裝訂與廣告費」用於各種表報、帳冊、工作日誌之印刷及影印碳粉、油墨等費用,考量目前交通部臺灣鐵路管理局正值改善運輸安全之際,應撙節財政。爰交通部臺灣鐵路管理局108年度預算「站務費用」項下「服務費用─印刷裝訂與廣告費」編列235萬元,凍結十分之一,俟交通部臺灣鐵路管理局就車長外站津貼之調整與臺鐵企業工會及產業工會協商達成共識,並向立法院交通委員會提出書面報告後,始得動支。
提案人:顏寬恒 徐榛蔚 李鴻鈞 葉宜津
蔣萬安
2.交通部臺灣鐵路管理局108年度預算「管理費用」項下「服務費用─專業服務費」之委託調查研究費編列810萬元,其中包括臺鐵營運發展策略諮詢總顧問、「品牌建構及識別系統升級」委託專業服務案,2項計畫共計750萬元,然而計畫內容目的不明,仍需檢視是否需要進行相關委託,爰此,交通部臺灣鐵路管理局108年度預算「管理費用」項下「服務費用─專業服務費」之委託調查研究費編列810萬元,凍結五分之一,俟就臺鐵營運發展策略諮詢總顧問、「品牌建構及識別系統升級」委託專業服務案2項計畫之必要性及預期成果,以及過去研究成效,向立法院交通委員會提出書面報告後,始得動支。
提案人:李昆澤 李鴻鈞 劉櫂豪 鄭寶清
陳歐珀 林俊憲 葉宜津 徐榛蔚
顏寬恒 蕭美琴
3.交通部臺灣鐵路管理局108年度預算「固定資產建設改良擴充」項下「專案計畫─繼續計畫─鐵路行車安全改善六年計畫(104至111年)」編列30億元,惟該計畫105與106年度執行率僅11.90%及30.40%,明顯不如預期,且該計畫原期程至109年12月止,經行政院核定修正計畫後,展延至111年12月止,另據審計部106年度中央政府總決算審核報告,交通部臺灣鐵路管理局106年度發生車輛出軌事故14件,共影響列車241列次、8,250分鐘、旅客6萬餘人次,此外交通部臺灣鐵路管理局106年度行車異常案件計443件,其中肇因於車輛、運轉保安裝置、電力設備及路線故障件數高達337件,占76.07%。交通部臺灣鐵路管理局連年編列大筆預算改善行車安全,然執行狀況欠佳,未妥善控管進度,且事故頻發,顯見交通部臺灣鐵路管理局對行車安全改善計畫與軌道安全管理機制之執行與建立,仍有巨大改善空間,爰該筆預算凍結3億元,俟交通部臺灣鐵路管理局於1個月內向立法院交通委員會提出具體執行及檢討之書面報告後,始得動支。
提案人:林俊憲 鄭寶清 劉櫂豪 葉宜津
陳素月
4.交通部臺灣鐵路管理局108年度預算「固定資產建設改良擴充」項下「專案計畫─繼續計畫─鐵路行車安全改善六年計畫(104至111年)」編列30億元,該計畫分6年執行,原期程至109年12月止,報經行政院106年12月6日核定修正計畫,展延至111年12月止,總經費仍維持275億2,240萬元,截至107年度已累計編列預算87億8,571萬2千元,主要是針對現有基礎設施,加強防災防護措施,以確保行車安全,辦理工程包括:平交道立體化、路線及號誌改善、危險路段加裝圍籬或隔音牆、部分車站更新改善工程、電力設備系統與車廂無階化改善等。近期的普悠瑪事故肇因皆出自於交通部臺灣鐵路管理局內部,剛好凸顯交通部臺灣鐵路管理局對於鐵路行政安全的長期漠視,爰該筆預算凍結3億元,俟交通部臺灣鐵路管理局向立法院交通委員會提出書面報告後,始得動支。
提案人:陳明文 鄭寶清 李昆澤 陳素月
葉宜津 林俊憲
5.交通部臺灣鐵路管理局108年度預算「固定資產建設改良擴充」項下「專案計畫─繼續計畫─鐵路行車安全改善六年計畫(104至111年)」編列30億元。經查,該計畫分6年執行,原期程至109年12月止,卻因為執行進度嚴重落後,105年度執行率僅11.9%;106年度執行率30.4%,無法如期完成,將修正計畫提報行政院展延到111年12月止。
交通部臺灣鐵路管理局在計畫中表示,會就現有基礎設施,加強防災防護措施,以確保行車安全,期降低事故。然而,就現有成效來看,近年重大行車事故頻仍且行車異常事件均年逾4百件(如下表),尤其107年10月發生普悠瑪列車出軌重大死傷事故,鐵道安全管理機制幾乎毫無改善。爰該筆預算凍結3億元,俟交通部臺灣鐵路管理局向立法院交通委員會提交行車安全改善檢討書面報告,並說明辦理時程之掌握後,始得動支。
|
交通部臺灣鐵路管理局103至107年8月底止之行車事故/事件情形一覽表 | |||||
|
項次 |
103年 |
104年 |
105年 |
106年 |
107年 (1─8月) |
|
1.行車事故件數 |
66 |
89 |
65 |
66 |
42 |
|
傷亡人數總計 |
死38人 傷21人 |
死52人 傷36人 |
死37人 傷34人 |
死38人 傷12人 |
死15人 傷16人 |
|
(1)重大行車事故 |
39 |
55 |
41 |
46 |
6 |
|
正線衝撞事故 |
0 |
0 |
1 |
0 |
0 |
|
正線出軌事故 |
2 |
3 |
3 |
9 |
6 |
|
重大死傷事故 |
37 |
52 |
37 |
37 |
0 |
|
(2)一般行車事故 |
27 |
34 |
24 |
20 |
36 |
|
側線衝撞事故 |
1 |
1 |
0 |
0 |
0 |
|
側線出軌事故 |
4 |
8 |
8 |
5 |
3 |
|
平交道事故 |
10 |
7 |
12 |
4 |
6 |
|
人員受傷事故 |
12 |
18 |
4 |
11 |
27 (死傷事故) |
|
設備損害 |
0 |
0 |
0 |
0 |
0 |
|
運轉中斷 |
0 |
0 |
0 |
0 |
0 |
|
2.行車異常事件件數 |
524 |
529 |
482 |
443 |
370 |
提案人:鄭寶清 陳歐珀 李昆澤 林俊憲
劉櫂豪 葉宜津
6.交通部臺灣鐵路管理局各類行車事故及行車異常事件103至106年度行車事故總件數均逾60件,截至107年8月底止發生42件行車事故,重大行車事故之正線出軌事故有逐年攀升趨勢,103年度為2件,106年度已增為9件,107年截至8月底止發生6件。
107年10月21日發生普悠瑪列車出軌事故,造成旅客18人死亡、267人受傷,依據「1021鐵路事故行政調查小組」之107年11月26日初步調查結果,歸納事故原因包括:列車主風泵狀態異常、ATP遠端監視未連線及列車未減速進入彎道等,認為人員操作、作業程序、機械設備及組織管理等層面問題或異常造成列車翻覆,顯示交通部臺灣鐵路管理局對鐵道行車安全管理有重大的缺失亟需改善。此外行車異常事件每年均超過400件,107年8月底止已發生370件,顯示交通部臺灣鐵路管理局對車輛與相關設備之維修檢查未能嚴謹確實,交通部臺灣鐵路管理局應當痛定思痛,有效減少故障發生次數。爰交通部臺灣鐵路管理局108年度預算「固定資產建設改良擴充」項下「專案計畫─繼續計畫─鐵路行車安全改善六年計畫(104至111年)」編列30億元,凍結3億元,請交通部臺灣鐵路管理局於年底前,向立法院交通委員會提出整體改善精進計畫之書面報告後,始得動支。
提案人:葉宜津 陳歐珀 李昆澤 陳素月
鄭寶清 林俊憲 劉櫂豪
7.交通部臺灣鐵路管理局108年度預算「固定資產建設改良擴充」項下「專案計畫─繼續計畫─鐵路行車安全改善六年計畫(104至111年)」編列30億元。該計畫分6年執行,原期程至109年12月止,報經行政院106年12月6日核定修正計畫,展延至111年12月止,總經費仍維持275億2,240萬元,截至107年度已累計編列預算87億8,571萬2千元,係就現有基礎設施,加強防災防護措施,以確保行車安全,辦理工程包括:平交道立體化、路線及號誌改善、危險路段加裝圍籬或隔音牆、部分車站更新改善工程、電力設備系統與車廂無階化改善等,期降低平交道事故及提升行車安全。
惟查「鐵路行車安全改善六年計畫(104至111年)」如以未經行政院107年3月核定免予保留之原編列預算核算,105年度可用預算數47億4,047萬9千元,決算數為5億6,404萬4千元,執行率僅11.90%;106年度可用預算數78億8,114萬7千元,決算數為23億9,559萬7千元,執行率30.40%,均未盡理想。交通部臺灣鐵路管理局實宜就計畫之各項工程進度與預算執行,妥為控管,俾如期完成鐵路行車安全之設施改善。
再查交通部臺灣鐵路管理局近年重大行車事故頻仍且行車異常事件均年逾4百件,尤其107年10月發生普悠瑪列車出軌重大死傷事故,鐵道安全管理機制亟待改善。
綜上,該筆預算凍結3億元,俟交通部臺灣鐵路管理局於3個內,提出完整之改善方案,並向立法院交通委員會提出書面報告後,始得動支。
提案人:徐榛蔚 李鴻鈞 顏寬恒
8.交通部臺灣鐵路管理局108年度預算「固定資產建設改良擴充」項下「專案計畫─繼續計畫─臺鐵整體購置及汰換車輛計畫(104─113年)」編列69億0,697萬4千元,計畫分10年辦理,總經費997億3,000萬元(其中公務預算負擔922億1,208萬2千元,交通部臺灣鐵路管理局負擔75億1,791萬8千元),截至107年度累計編列預算102億4,940萬元。預計10年內購置城際客車600輛、區間客車520輛、機車127輛及支線節能環保客車60輛,並辦理系統設備改善工程,期強化運輸效能暨全島旅運服務,建構節能減碳綠色運輸網。107年5月31日完成通勤電聯車520輛案決標,8月支付15%預付款,截至10月底止實際支用數為36億0,207萬7千元,陸續辦理城際電聯車600輛案公告招標及機車102輛公告招標案等工作。該計畫前期辦理進度延宕,截至107年10月底止累計執行數(36億1,322萬9千元)占累計已編預算數(102億4,940萬元)比率35.25%。爰該筆預算凍結五分之一,俟交通部率交通部臺灣鐵路管理局,並邀請台灣車輛股份有限公司就車輛採購向立法院交通委員會提出報告後,始得動支。
提案人:葉宜津 鄭寶清 陳明文 林俊憲
陳歐珀 陳素月 李昆澤 劉櫂豪
9.交通部臺灣鐵路管理局108年度現金流量預計表,營業活動之淨現金流出25億1,300萬6千元、投資活動之淨現金流出165億4,692萬5千元及籌資活動之淨現金流入190億8,993萬1千元,臺鐵局連年虧損,營業活動之現金不足支應投資所需,長期仰賴中央及舉借債務支應投資及營運所需資金,不利財務結構健全發展,臺鐵局應檢討並改善,以有效縮減虧損規模,請交通部臺灣鐵路管理局於3個月內,向立法院交通委員會提出財務改善方案之書面報告。
提案人:葉宜津 陳歐珀 陳素月 鄭寶清
李昆澤 林俊憲 劉櫂豪
10.針對臺鐵人力不足,即使補足相關人力至實際上線執行業務仍有相當大的人力缺口,且在臺鐵局人力青黃不接的情況下,過往師徒之傳承精神難以延續,爰此,要求交通部臺灣鐵路管理局應於1個月內,就相關師徒制傳承如何延續,如何有效傳承過去經驗,向立法院交通委員會提出書面報告。
提案人:李昆澤 鄭寶清 陳歐珀 林俊憲
劉櫂豪 葉宜津
11.交通部臺灣鐵路管理局108年度預算提列轉投資事業亞太電信股份有限公司(以下簡稱亞太電信),投資淨額為39億9,477萬元,預計107年底持有股數為3億9,947萬7,000股,持股比率9.29%,編列股利收入預算卻為0元。
亞太電信近年度營運損益情形嚴重,105年度及106年度各虧損51億3,086萬9千元與40億9,226萬2千元,且107年上半年仍營運虧損12億2,256萬4千元,已連續虧損逾4年,經營績效持續惡化。
臺鐵局身為亞太電信第2大股東,並於董事會中取得1席常務董事及2席董事,占全部董事席次(扣除獨立董事3席,計有12席)比率為25%,卻仍放任該公司連年虧損。臺鐵局應強化其擔任該公司常務董事及董事之功能,善盡管理人職責,維護公股權益,督促該公司積極改善營運虧損狀況。
另2017年10月16日委員鄭寶清於交通委員會質詢時,曾請臺鐵局務必研討相關轉投資方案,並且督促公股股權管理人職責,臺鐵局回復會再商議是否繼續投資亞太電信,但至今也未有明確檢討方案,因此請交通部臺灣鐵路管理局儘快研議相關對策,向立法院交通委員會提出書面報告,莫再使公股權益受損。
提案人:鄭寶清 陳歐珀 李昆澤 林俊憲 劉櫂豪 葉宜津
12.交通部臺灣鐵路管理局經管國有公用土地提供綠美化及環境維護作業要點第三點、適用對象:(一)政府機關、機構(鄉、鎮、市、區公所以上)、(二)民間團體(經政府登記有案者)。此規定的政府機構並沒有包含(村),造成村長有意願要認領卻不行。爰要求交通部臺灣鐵路管理局研擬修改上述規定(一)政府機關、機構(鄉、鎮、市、區公所以上),將(村)納入。
提案人:蕭美琴 鄭寶清 陳歐珀 李昆澤
林俊憲 劉櫂豪 葉宜津
13.交通部臺灣鐵路管理局目前正努力推動「票務系統整合再造計畫」,期能達到優化票務資訊流程與效能,解決尖峰訂票瓶頸等目標,惟此票務系統更新進度及上線期程一再延宕。爰此,要求交通部臺灣鐵路管理局加速新一代票務系統之更新進度,儘速讓新系統上線供民眾使用。
提案人:蕭美琴 鄭寶清 陳歐珀 李昆澤
林俊憲 劉櫂豪 葉宜津
14.在臺鐵瑞穗車站附近劃設之鐵路用地,於鐵軌兩側向外延伸各達100公尺,為土地資源的有效利用,要求交通部臺灣鐵路管理局重新檢討鐵路用地範圍,將未計畫使用之鐵路用地交還財政部國有財產署管理。
提案人:蕭美琴 鄭寶清 陳歐珀 李昆澤
林俊憲 劉櫂豪 葉宜津
15.普悠瑪列車部分機械(例如:主風泵等)故障率偏高,於先前發生的普悠瑪出軌事件之事故車輛當天也有發生故障,並強制停機兩次的異常紀錄。事故發生後,列車的日本製造商也坦承有疏失,爰要求交通部臺灣鐵路管理局追究日商相關責任,並請求賠償。
提案人:蕭美琴 鄭寶清 陳歐珀 李昆澤
林俊憲 劉櫂豪 葉宜津
16.先前普悠瑪列車事故發生後,列車的日本製造商坦承疏失,但在台灣交車時卻通過驗收,顯然臺鐵局在整個採購至驗收的環節出了很大的問題。爰要求交通部臺灣鐵路管理局必須釐清整個採購至驗收疏失的責任歸屬,並追究其應負責任。
提案人:蕭美琴 鄭寶清 陳歐珀 李昆澤
林俊憲 劉櫂豪 葉宜津
17.自普悠瑪事故發生以來,民眾對火車的安全性產生越來越多擔憂,普悠瑪列車往後的運行能否確保安全是最重要問題。爰此,要求交通部臺灣鐵路管理局後續對普悠瑪列車的維修和例行檢查頻率都必須大幅提升,做好相關安全管理。另外,要求交通部臺灣鐵路管理局對正在進行中的列車採購案,其有關行車及旅客方面之安全規格提升至最高等級。
提案人:蕭美琴 鄭寶清 陳歐珀 李昆澤
林俊憲 劉櫂豪 葉宜津
18.交通部臺灣鐵路管理局人力嚴重不足,負責車輛維修保養、把關車輛安全之檢查員,人力嚴重短缺,原因在於檢查員薪資偏低及獎勵制度缺失,導致人才流失。具關鍵核心技術者,卻因薪資獎勵制度不建全,維修單位無法留才。
爰此,要求交通部臺灣鐵路管理局應於1年內與相關機關研議,建立檢查員證照制度,凡具檢查員證照者應給予津貼,以示鼓勵。建立檢查員技術再精進之工作環境,並提供相對誘因,以達留才之效益,並提升檢修品質與行車安全。
提案人:鄭寶清 李昆澤 陳歐珀 林俊憲
劉櫂豪 葉宜津 陳 瑩
19.查交通部臺灣鐵路管理局台北電務段日前舉辦工程助理資遣協商座談會,預計在108年3月解僱所屬51位電務員工。查電務員工平時負責臺鐵號誌設備維護保養、平交道信號等維護管理工作,攸關列車行車安全及旅客生命安全維護。許多員工已服務10至20年,技術相當純熟,肩負臺鐵列車運輸安全重責大任,不宜因為人事預算不足,將其資遣。107年12月7日臺鐵汐止與基隆間電車線故障,導致東、中、西線電車線沒電,列車無法發車,列車延誤數小時,上萬人次旅客受到影響殷鑑不遠。爰要求交通部臺灣鐵路管理局考量電務員工工作權保障、渠等之技術經驗傳承以及列車運輸及旅客安全之確保下,編列預算聘僱,用以持續臺鐵號誌設備維護保養工作。
提案人:顏寬恒 徐榛蔚 李鴻鈞 葉宜津
蔣萬安
20.交通部臺灣鐵路管理局108年度預算「鐵路行車安全改善六年計畫(104至111年)」編列30億元,該計畫分6年執行,原期程至109年12月止,報經行政院106年12月6日核定修正計畫,展延至111年12月止,總經費仍維持275億2,240萬元,截至107年度已累計編列預算87億8,571萬2千元,係就現有基礎設施,加強防災防護措施,以確保行車安全,辦理工程包括:平交道立體化、路線及號誌改善、危險路段加裝圍籬或隔音牆、部分車站更新改善工程、電力設備系統與車廂無階化改善等,期降低平交道事故及提升行車安全。
然參據近年臺鐵各類行車事故及行車異常事件發生情形,103至106年度行車事故總件數均逾60件,並有數十人以上之人員死傷,且截至107年8月底止已發生42件行車事故,且重大行車事故之正線出軌事故有逐年攀升趨勢,103年度為2件,106年度已增為9件,107年截至8月底止亦發生6件,尤其107年10月21日發生普悠瑪列車出軌事故,造成旅客18人死亡、267人受傷。
另行車異常事件仍多,每年均超過400件,107年8月底止已發生370件,主要為車輛故障(148件)、運轉保安裝置故障(92件)、其他事件(51件)、天然災變(37件)、外物入侵(31件)等,顯示車輛與相關設備之維修檢查尚有大幅改善空間,爰要求交通部臺灣鐵路管理局應於1個月內,就鐵道安全提出行車異常事件檢討並就管理機制提出具體說明,俾使鐵路行車安全改善計畫確切落實。
提案人:徐榛蔚 顏寬恒 李鴻鈞
21.據審計部106年度中央政府總決算審核報告,交通部臺灣鐵路管理局發生出軌事故14件,共影響列車241列次、8,250分鐘、旅客6萬餘人次,事故原因多屬人員機務操作、相關檢查維修不確實所致;此外臺鐵行車異常案件每年均超過400件,106年度共有443件,其中肇因於車輛、運轉保安裝置、電力設備及路線故障件數高達337件,佔76.07%,顯見該局各型車輛維修及設備保養作業亟待檢討加強。有鑑於107年臺鐵6432車次普悠瑪自強號出軌事故,造成社會大眾對臺鐵行車安全之強烈質疑,故建議交通部臺灣鐵路管理局就如何提升鐵路行車安全及檢討各型車輛維修及設備保養作業,於1個月內,向立法院交通委員會提出書面報告。
提案人:林俊憲 鄭寶清 劉櫂豪 葉宜津
陳素月
三、臺灣港務股份有限公司(含臺灣港務港勤股份有限公司、高雄港區土地開發股份有限公司)
(一)業務計畫:應依據營業收支、服務成本、轉投資、重大之建設事業及資金運用等項之審查結果,隨同調整。
(二)營業收支:
1.營業總收入:原列210億0,779萬2千元,增列臺灣港務股份有限公司「勞務收入」項下「棧埠收入」5,000萬元,其餘均照列,改列為210億5,779萬2千元。
2.營業總支出(不含所得稅費用):原列140億9,228萬3千元:
(1)配合營業總收入增列5,000萬元,應隨同修正增列臺灣港務股份有限公司「服務費用」項下「專業服務費」之技術合作費及權利金─支付航港局航港建設基金權利金50萬元。
(2)減列「合併服務費用」500萬元(含「印刷裝訂與廣告費」200萬元、「專業服務費」300萬元)。
(3)減列臺灣港務股份有限公司「材料及用品費」項下「用品消耗」200萬元。
(4)減列臺灣港務股份有限公司「管理費用」1,000萬元。
(5)減列臺灣港務股份有限公司「營業外費用」項下「採用權益法認列之子公司、關聯企業及合資損失之份額」之轉投資臺灣港務觀光發展公司、高雄洲際貨櫃碼頭公司之投資損失2,909萬1千元。
(6)以上增減互抵後,計減列4,559萬1千元,其餘均照列,改列為140億4,669萬2千元。
3.稅前淨利:原列69億1,550萬9千元,增列9,559萬1千元,改列為70億1,110萬元。
(三)服務成本:隨同營業總支出審查結果調整。
(四)轉投資計畫:新增投資6億8,140萬元,照列。
(五)重大之建設事業:原列112億0,580萬7千元,減列「合併一般建築及設備計畫」2,500萬元,其餘均照列,改列為111億8,080萬7千元。
(六)資金運用:應依據營業收支、服務成本、盈虧撥補、轉投資及重大之建設事業等項之審查結果,隨同調整。
(七)補辦預算:增加資金轉投資14億7,567萬7千元,照列。
(八)通過決議21項:
1.臺灣港務股份有限公司及所屬子公司108年度預算「服務費用」項下「旅運費─國外旅費」合併編列896萬3千元(含港務公司764萬8千元、港勤公司51萬6千元及土地開發公司79萬9千元),較107年度預算增加77萬1千元(增幅9.41%),亦較106年度決算增加304萬1千元(增幅51.35%)。依行政院所訂「中央政府總預算附屬單位預算共同項目編列作業規範」規定:營業基金編列國外旅費以不超過107年度預算數為原則,如因特殊需求,有增加編列之需要,應詳加說明。
且依照行政院規定,派員出國計畫,應「3年內無相同考察計畫」、「出國人數、天數應力求精簡」等原則辦理,但港務公司108年度直接編列82萬餘元,派多達16人出席臺印貨櫃倉儲物流股份有限公司董事會及股東會,同時還編列國外旅費63萬餘元,派9人赴日參訪行銷我國郵輪港群,並蒐集智慧港口相關經驗,但最近3年度港務公司都有相似赴日參訪計畫,107年的甚至尚未執行,108年又再編列,疑有浮濫之嫌。
爰該筆預算凍結100萬元,俟臺灣港務股份有限公司審酌108年度各項出國計畫之必要性、效益性及派員人數之妥適性,以維國外旅費之合理有效運用,向立法院交通委員會提出書面報告後,始得動支。
提案人:鄭寶清 陳歐珀 顏寬恒 李鴻鈞
葉宜津 李昆澤 林俊憲 陳素月
陳雪生
2.臺灣港務股份有限公司105及106年度行銷獎勵措施均編列6億元,分別執行3億0,202萬3千元(50.34%)及3億7359萬5千元(62.27%),預算執行率不佳,臺灣港務股份有限公司108年度預算「業務費用」項下「服務費用─棧儲、包裝、代理及加工費」之辦理行銷獎勵措施經費續編列6億1,000萬元,將以107年度行銷獎勵措施為基礎略作調整。部分獎勵項目實際執行數不到預計數之半數,臺灣港務股份有限公司應當審慎檢討各獎勵項目實施成效調整經費分配。爰凍結五分之一,俟臺灣港務股份有限公司向立法院交通委員會提出書面報告後,始得動支。
提案人:葉宜津 林俊憲 陳歐珀 鄭寶清
李昆澤 陳素月 李鴻鈞 陳雪生
顏寬恒
3.臺灣港務股份有限公司108年度預算「其他營業費用─研究發展費用」項下「服務費用」編列2,274萬元,其中「專業服務費」編列2,150萬元,主要辦理港灣構造物設計基準─防波堤及碼頭設計基準及說明、國際及國內商港港灣構造物維護管理系統計畫、台灣國際商港客運觀光港埠願景行銷企劃委託技術服務、海外投資顧問委託研究案等。惟臺灣港務股份有限公司轉投資台源國際控股(股)公司,主要即辦理新加坡、越南、印尼、泰國、馬來西亞及菲律賓等投資,則再辦理海外投資顧問委託研究案,實有重複辦理、浪費公帑之虞。爰「專業服務費」凍結十分之一,俟臺灣港務股份有限公司向立法院交通委員會提出書面報告說明無重複辦理之虞後,始得動支。
提案人:劉櫂豪 葉宜津 李昆澤 林俊憲
陳素月 鄭寶清
4.臺灣港務股份有限公司108年度預算「勞務成本」項下「港灣費用」編列17億3,067萬4千元,比較臺灣港務股份有限公司近5年度停泊、曳船、裝卸、倉儲及開發投資等5項主要營運項目之營運量,各項業務營運量於近5年度未見明顯成長,108年度預算案「停泊業務」及「曳船業務」較106年度決算減少,「裝卸業務」、「倉儲業務」及「開發投資」較107年度預算案減少。臺灣港務股份有限公司在國際環境急速變化下,應當審慎思考如何提升本業營運狀況,請臺灣港務股份有限公司根據各主要營運項目影響因素提出改善方案。爰該筆預算凍結1億元,俟臺灣港務股份有限公司向立法院交通委員會提出書面報告後,始得動支。
提案人:葉宜津 鄭寶清 李昆澤 林俊憲
陳素月
5.臺灣港務股份有限公司108年度預算「資金轉投資」項下編列轉投資三中港奧特萊斯股份有限公司5億6,800萬元,經查,三中港公司由台灣三井不動產公司於105年5月31日100%投資成立,負責臺中港暢貨中心(Outlet)之開發、營運與管理,截至107年8月底實收資本額為4.8億元,將配合臺中港Outlet建設營運需求增資,港務公司擬於108年入股投資5億6,800萬元,遠超過該公司實收資本額,持股比例卻僅有19.95%,顯不合理,爰該筆預算凍結4億元,俟臺灣港務股份有限公司向立法院交通委員會提出專案報告後,始得動支。
提案人:陳明文 林俊憲 鄭寶清 蕭美琴
李昆澤 陳素月
6.臺灣港務股份有限公司108年度預算「固定資產建設改良擴充」項下「專案計畫─繼續計畫─臺灣國際商港營運設施實質建設計畫」編列31億9,875萬元。交通部自84年起以每5年為1週期規劃訂定我國商港整體發展規劃,第5期「臺灣國際商港未來發展及建設計畫(106-110年)」經行政院107年3月修正計畫,總經費修正為424億0,060萬1千元,航港建設基金負擔273億8,113萬1千元、臺灣港務股份有限公司負擔150億1,947萬元,詳細編列狀況可見下表。107年度預算案編列14億3,000萬元,迄8月底執行數為8億7,200萬7千元,預算執行率為60.98%,尚有高達5億5,799萬3千元待執行,而臺灣港務股份有限公司也並未於預算書中說明進度落後原因,仍續編如此高金額之預算,實有疑慮,爰該筆預算凍結2,000萬元,俟臺灣港務股份有限公司向立法院交通委員會提出書面檢討報告後,始得動支。
|
「臺灣國際商港營運設施實質建設計畫」之預算編列及執行情形 | |||||
|
項 目 |
106年度 |
107年度 |
108年度 | ||
|
預算數 |
決算數 |
預算案數 |
迄8月 執行數 |
預算案數 | |
|
1.基隆港西岸貨櫃碼頭整建工程 |
200,000 |
219,658 |
200,000 |
141,146 |
298,750 |
|
2.臺北港南碼頭區碼頭興建工程 |
233,000 |
387,272 |
200,000 |
124,656 |
350,000 |
|
3.臺中港貨櫃碼頭興建工程 |
10,000 |
10,999 |
250,000 |
3,000 |
250,000 |
|
4.臺中港離岸風電產業專區 |
540,000 |
754,376 |
500,000 |
364,806 |
1,560,000 |
|
5.高雄港大仁商港區碼頭改善工程 |
- |
- |
50,000 |
- |
- |
|
6.高雄港港勤船修船塢遷建工程 |
- |
- |
- |
- |
10,000 |
|
7.安平港四鯤鯓散雜貨碼頭興建工程 |
40,000 |
12,092 |
100,000 |
74,293 |
330,000 |
|
8.基隆港物流倉庫興建工程 |
220,000 |
308,765 |
130,000 |
116,372 |
400,000 |
|
9.國際商港棧埠裝卸及旅客橋等設備購置 |
500,000 |
36,359 |
- |
47,734 |
- |
|
合計 |
1,743,000 |
1,729,521 |
1,430,000 |
872,007 |
3,198,750 |
|
預算執行率 |
99.23% |
60.98% |
| ||
陳素月
7.臺灣港務股份有限公司108年度預算「固定資產建設改良擴充」項下「專案計畫─繼續計畫─臺灣國際商港營運設施實質建設計畫」編列31億9,875萬元,部分子計畫仍有工程進度落後,高雄港大仁商港區碼頭改善工程:107年度預算案編列5,000萬元,因配合第七貨櫃中心招商辦理進度,於107年1月交通部同意調整計畫經費支用年度,延後至110年度辦理,原經費調整支應其他子計畫。安平港四鯤鯓散雜貨碼頭興建工程:106年度預算編列4,000萬元,執行數為1,209萬2千元;107年度預算案編列1億元,迄8月底執行數為7,429萬3千元,因鋼板樁材料整理進度落後,鋼板樁及錨樁打設工項尚未完成,圍梁項目預計107年10月中施工,高耐索項目預計107年11月施工,後續將請施工廠商先行施作落後項目之部分進度。臺中港貨櫃碼頭興建工程:107年編列2億5,000萬元,截至8月底預算執行數為300萬元,執行效率嚴重低落。爰該筆預算凍結2,000萬元,俟臺灣港務股份有限公司向立法院交通委員會提出書面報告後,始得動支。
提案人:葉宜津 鄭寶清 李昆澤 林俊憲
陳素月
8.臺灣港務股份有限公司108年度預算「固定資產建設改良擴充」項下「專案計畫─繼續計畫─臺灣國際商港營運設施實質建設計畫」編列31億9,875萬元(含前瞻計畫政府增資13億5,000萬元),較107年度預算案之14億3,000萬元(含前瞻計畫政府增資5億元)增加17億6,875萬元。經查,該計畫106年度預算編列17億4,300萬元,決算數17億2,952萬1千元,預算執行率為99.23%;107年度預算案編列14億3,000萬元,迄8月底執行數為8億7,200萬7千元,預算執行率為60.98%,爰該筆預算凍結2,000萬元,俟臺灣港務股份有限公司向立法院交通委員會提出書面報告後,始得動支。
提案人:陳明文 鄭寶清 蕭美琴 林俊憲
陳素月 李昆澤
9.有鑑於臺灣港務股份有限公司108年度預算「固定資產建設改良擴充」項下「專案計畫─繼續計畫─臺灣國際商港營運設施實質建設計畫」編列31億9,875萬元(含前瞻計畫政府增資13億5,000萬元),較107年度預算案之14億3,000萬元,增加17億6,875萬元。經查:港務公司該計畫(即「國際商港未來建設計畫(106-110年)」之新興計畫),迄107年8月底整體計畫預算執行率尚佳;惟部分子計畫仍有工程進度落後情事,允宜加強工程進度控管,並審酌計畫執行進度覈實編列預算,以維計畫之有效推動。爰該筆預算凍結2,000萬元,俟臺灣港務股份有限公司向立法院交通委員會提出加強工程進度控管之檢討書面報告後,始得動支。
提案人:陳歐珀 李昆澤 鄭寶清 葉宜津
林俊憲 陳素月 呂孫綾
10.臺灣港務港勤股份有限公司108年度預算「固定資產建設改良擴充」項下「一般建築及設備計畫─房屋及建築」編列1億元。目前辦公廳舍向臺灣港務股份有限公司高雄分公司承租高雄市鼓山區蓬萊路30號、26號及10號碼頭2樓倉庫等地,使用土地面積共2,534.06平方公尺,建築物總樓地板面積共1,040.11平方公尺。
港勤公司為配合活絡港區用地整體規劃,港勤公司現原址將作為土地開發公司開發標的,計畫於109年底遷入新購辦公廳舍。因臺灣港務股份有限公司現址規劃為開發標的,日後將遷至新建港務旅運大樓,考量港勤公司與母公司港務公司業務往來頻繁及開會便利性,辦公廳舍購置案位址以港務旅運大樓所在之苓雅區及附近前鎮區之辦公大樓為首選。
迄107年11月15日止,港勤公司評估苓雅區及附近前鎮區之商業大樓物件,目前無合適標的,例如:中華經貿中心空間足夠,缺乏平面停車位及機車停車位;百立海洋帝國空間不足;旗津修造廠因交通不便及周遭環境品質不佳,而不予考量。港勤公司自107年度起分2年度編列預算共3億元購置辦公房屋及土地,因無合適標的,應儘速研議與港務公司合建分屋,以利後續搬遷及土地開發事宜。爰該筆預算凍結五分之一,俟臺灣港務港勤股份有限公司向立法院交通委員會提出書面報告後,始得動支。
提案人:葉宜津 鄭寶清 李昆澤 林俊憲
陳素月
11.臺灣港務股份有限公司108年度預算於多項成本及多項費用下編列「租金與利息」之預算數皆高於106年度決算數200萬元以上。為撙節政府開支,並確保預算之覈實編列,請臺灣港務股份有限公司向立法院交通委員會提出相關書面報告。
提案人:蕭美琴 葉宜津 李昆澤 林俊憲
陳素月 鄭寶清
12.臺灣港務股份有限公司108年度預算「營業外費用─採用權益法認列之子公司、關聯企業及合資損失之份額」編列轉投資臺灣港務觀光發展股份有限公司及高雄洲際貨櫃碼頭股份有限公司採用權益法認列之投資損失分別為1,155萬9千元及1,753萬2千元。
臺灣港務觀光發展股份有限公司及高雄洲際貨櫃碼頭股份有限公司迄106年底保留相關投資預算。其中臺灣港務觀光發展股份有限公司保留數為2億6,020萬元,高雄洲際貨櫃碼頭股份有限公司保留數為7億0,400萬元。臺灣港務股份有限公司原本規劃臺灣港務觀光發展股份有限公司於103年度成立,高雄洲際貨櫃碼頭股份有限公司於105年7月成立,截至107年11月15日止臺灣港務觀光發展股份有限公司尚未成立,另高雄洲際貨櫃碼頭股份有限公司合資案將改由長榮海運股份有限公司承租七櫃中心經營,顯示上述兩項轉投資公司已無存在之必要,應當處理預算保留數及認列投資損益。
提案人:葉宜津 鄭寶清 李昆澤 林俊憲
陳素月 劉櫂豪 蕭美琴 陳明文
顏寬恒 陳雪生 李鴻鈞
13.有關「高雄港客運專區建設計畫」因故延期4次,從預計104年完工延至109年初完工,相關計畫屢屢延宕,臺灣港務股份有限公司應深切檢討,爰要求臺灣港務股份有限公司應於3個月內,就相關計畫實施進度進行檢討,向立法院交通委員會提出書面報告。
提案人:李昆澤 鄭寶清 葉宜津 林俊憲
陳素月
14.有鑑於近期全球經貿局勢詭譎,新海運聯盟重組、航商整併及油價波動,整體海運市場發展不確定因素高。而我國最大港高雄港貨櫃裝卸量近一半仰賴轉口櫃,卻受國際海運聯盟重組等因素衝擊,106年度貨櫃裝卸量及全球排名下跌,107年度貨櫃裝卸量雖漸趨成長,惟臺灣港務股份有限公司108年度裝卸業務營運量仍預估衰退,實應採行正確策略並積極執行相關措施,俾妥善因應全球海運市場發展之變化。爰要求交通部督促臺灣港務股份有限公司儘速因應情勢研擬出正確對策,並於2個月內,向立法院交通委員會提出書面檢討報告,俾維持我國海運發展之相當競爭力。
提案人:陳歐珀 李昆澤 鄭寶清 葉宜津
林俊憲 陳素月
15.目前花蓮港整體碼頭平均使用率僅約二至三成,臺灣港務股份有限公司預計將花蓮港部分碼頭轉型做為觀光遊憩使用,以提高港口及碼頭使用效能,增裕港埠營收。另外,花蓮沿海有許多相關的資源需要整體性規劃,國家發展委員會也已承諾將儘速規劃花蓮海洋產業廊帶發展計畫,花蓮港也將是規劃重點之一。爰要求臺灣港務股份有限公司須配合花蓮海洋產業廊帶發展計畫,整體規劃花蓮港區,以利花蓮海洋產業廊帶整體發展。
提案人:蕭美琴 鄭寶清 葉宜津 李昆澤
林俊憲 陳素月
16.臺灣港務股份有限公司108年度補辦3項轉投資預算14億7,567萬7千元(內含轉投資陽明海運股份有限公司14億3,417萬7千元、臺灣風能訓練股份有限公司2,800萬元,及臺印貨櫃倉儲物流股份有限公司1,350萬元)。
依照「預算法」第88條第1項規定,有特殊需要,確實可以先行辦理再補辦預算,而臺灣港務股份有限公司說明先行辦理的原因,106年度參與陽明海運股份有限公司增資計畫,是為了配合國家海運產業永續發展政策,減緩航運業者受全球景氣衝擊;而臺灣風能訓練股份有限公司則是依經濟部離岸風電規劃而投資;臺印貨櫃倉儲物流股份有限公司則是配合新南向政策,結合陽明海運股份有限公司及印尼當地業者設立,加速跨足布局東南亞市場。以上3案皆已於106至107年度執行,才於108年度補辦預算。
但補辦預算中,皆沒有看到當年規劃狀況,以及決策的相關原因,也沒有未來績效指標以供參考。臺灣港務股份有限公司轉投資的目標選擇,應有明確方針和準則,不只內部該遵循,外界也能以此預計績效來進行監督,且參考陽明海運股份有限公司現金流量狀況,並未見顯著績效。請臺灣港務股份有限公司就3筆轉投資經費,向立法院交通委員會提供相關書面報告。
陽明海運股份有限公司及長榮海運股份有限公司財務資訊比較表
單位:新臺幣千元
|
公司名稱 |
每股淨值 (元) |
最近3年度及最近期稅後損益 |
最近2年度及最近期 營業活動淨現金流量 | |||||
|
107年度 Q2 |
104年度 |
105年度 |
106年度 |
107年度 Q2 |
105年度 |
106年度 |
107年度 Q2 | |
|
陽明海運 |
8.89 |
-7,721,756 |
-14,912,060 |
320,849 |
-5,764,502 |
-10,794,065 |
1,916,039 |
-3,540,631 |
提案人:鄭寶清 葉宜津 李昆澤 林俊憲
陳素月
17.臺灣港務股份有限公司為順利推動海外投資布局、配合新南向政策,整合我國航港產業資源,於107年度與中華郵政股份有限公司、陽明海運股份有限公司、台灣航業股份有限公司及德翔海運股份有限公司等,合資成立台源國際控股股份有限公司。惟現國際海運市場發展不確定因素高,且我國港務發展近年表現不佳,相關投資風險仍須審慎評估,後續經營績效尚待觀察。故建議臺灣港務股份有限公司於1個月內,向立法院交通委員會提出該轉投資之相關營運規劃、投資策略、經營方針等書面報告。
提案人:林俊憲 鄭寶清 葉宜津 李昆澤
陳素月
18.據臺灣港務股份有限公司於108年度預算案對於近5年產業整體經營環境說明略以,因美國經貿政策衍生之效應,致使全球經貿局勢多變、航運公司相互併購並籌組新航線聯盟、產油國減產促使油價上漲,嚴重衝擊航商獲利等因素,導致整體海運市場發展不確定因素高,臺灣港務股份有限公司勢必就全球航港變化調整政策及經營模式,以強化我港口競爭力。故建議臺灣港務股份有限公司於1個月內,就如何因應全球經貿與海運市場之變化及挑戰,向立法院交通委員會提出書面報告。
提案人:林俊憲 鄭寶清 葉宜津 李昆澤
陳素月
19.臺北港臨時油品儲運中心自93年正式營運以來,陸續設置化學、石油儲存槽共47座,其中台塑石化股份有限公司16座、友亦企業股份有限公司12座、淳品實業股份有限公司19座等。然港區之儲油槽緊鄰八里市區,與住宅區及學校僅幾百米距離,內含的大量易燃及危險物質也使得當地居民長期惶恐。爰臺灣港務股份有限公司應儘速優先完成物流倉儲區第四期圍堤、造地工程,加快施作期程並同步完成環差報告,以便加速儲油槽完成遷移,並應於儲油槽遷移前,督促廠商落實完善安全保養等相關措施。
提案人:葉宜津 李昆澤 鄭寶清 林俊憲
陳素月 呂孫綾
20.近年臺北港海運發展蓬勃,大量大型船舶進出及貨物裝卸,恐有影響新北市八里區下罟子漁港漁船進出動線疑慮,待臺北港中、遠程計畫接續進行並開始營運後,影響程度恐加劇。為維護當地漁民生命財產安全,並避免意外情事發生,臺灣港務股份有限公司應做好妥善管理、規劃及溝通責任,以確保下罟子漁港之船筏通行安全。
提案人:葉宜津 李昆澤 鄭寶清 林俊憲
陳素月 呂孫綾
21.鑑於臺灣港務股份有限公司108年度補辦3項轉投資預算,包括轉投資陽明海運股份有限公司14億3,417萬7千元、臺灣風能訓練股份有限公司2,800萬元,及臺印貨櫃倉儲物流股份有限公司1,350萬元,雖尚屬於法有據,惟仍欠缺明確之轉投資標的選擇之方針及準則,以供內部遵循及外界監督,爰要求臺灣港務股份有限公司應於4個月內,提出轉投資標的選擇之方針及準則,向立法院交通委員會提出書面報告。
提案人:顏寬恒 陳雪生 李鴻鈞 鄭寶清
四、桃園國際機場股份有限公司
(一)業務計畫:應依據營業收支、服務成本、轉投資、重大之建設事業及資金運用等項之審查結果,隨同調整。
(二)營業收支:
1.營業總收入:217億3,557萬5千元,照列。
2.營業總支出(不含所得稅費用):原列143億5,994萬1千元,減列:
(1)「服務費用」4,000萬元(含「修理保養與保固費」1,000萬元、「棧儲、包裝、代理及加工費」1,000萬元、「專業服務費」2,000萬元)。
(2)「業務費用」項下「服務費用」之「印刷裝訂與廣告費」100萬元。
(3)以上共計減列4,100萬元,其餘均照列,改列為143億1,894萬1千元。
3.稅前淨利:原列73億7,563萬4千元,增列4,100萬元,改列為74億1,663萬4千元。
(三)服務成本:隨同營業總支出審查結果調整。
(四)轉投資計畫:無列數。
(五)重大之建設事業:原列91億2,697萬5千元,減列28億元,其餘均照列,改列為63億2,697萬5千元。
(六)資金運用:應依據營業收支、服務成本、盈虧撥補、轉投資及重大之建設事業等項之審查結果,隨同調整。
(七)通過決議15項:
1.桃園國際機場股份有限公司108年度預算「用人費用」項下「獎金」之績效獎金編列5,579萬9千元,為從業人員的績效獎金,該筆獎金則以決算稅前淨利超逾預算數比率為評核標準。經查,桃園國際機場股份有限公司近年度稅前淨利(盈餘)之決算數均大幅超逾預算數,100至106年度超逾比率分別為97.26%、114.39%、67.78%、55.26%、85.43%、32.26%與18.80%,且107年度截至10月底累計稅前淨利79.03億元,較全年度預算數71.65億元超出10.30%,107年度尚餘2個月,稅前淨利已超逾年度預算目標,凸顯近年度稅前淨利之預算嚴重低列,方便從業人員領取績效獎金,爰該筆預算凍結500萬元,俟桃園國際機場股份有限公司向立法院交通委員會提出書面報告後,始得動支。
桃園國際機場股份有限公司近年度稅前淨利決算超逾預算概況表
單位:新臺幣千元
|
年度 |
預算稅前淨利 [A] |
決算稅前淨利 [B] |
決算超逾預算比率 [(B-A)/A] |
|
100 |
1,832,044 |
3,613,956 |
97.26 |
|
101 |
2,011,358 |
4,312,247 |
114.39 |
|
102 |
2,824,944 |
4,739,562 |
67.78 |
|
103 |
3,669,639 |
5,697,655 |
55.26 |
|
104 |
3,857,806 |
7,153,691 |
85.43 |
|
105 |
5,840,491 |
7,724,829 |
32.26 |
|
106 |
6,905,316 |
8,203,781 |
18.80 |
|
107 |
7,164,673 |
7,902,936 (截至10月底累計) |
10.30 |
提案人:陳明文 鄭寶清 陳歐珀 李昆澤
林俊憲 劉櫂豪 陳素月 葉宜津
2.桃園國際機場股份有限公司108年度預算「用人費用」項下「獎金」之績效獎金編列5,579萬9千元,係從業人員依「交通部所屬實施用人費率事業機構經營績效獎金實施要點」及「桃園國際機場股份有限公司核發經營績效獎金應行注意事項」計列績效獎金。
惟查該公司計算績效獎金核發月數,係決算稅前盈餘加減政策因素影響金額後之總盈餘,達成「法定稅前盈餘加減政策因素影響金額」,以1.2個月薪給為基準,如超過達2%、4%或6%,分別再加給0.4個月、0.8個月及1.2個月。但歷年決算稅前淨利超逾預算數甚多,而績效獎金以稅前盈餘之預算達成率為標準,恐低估預算數以提高達成率,致績效獎金形同固定給與。
綜上,桃園國際機場股份有限公司績效獎金以決算稅前淨利超逾預算數比率為評核標準,易致低編稅前淨利預算數,以增加預算盈餘達成率,且近年度稅前淨利決算數超逾預算數比率甚多,而以最高上限2.4個月計發績效獎金,實宜積極檢討並研謀有效改善措施,以激勵員工挑戰較高之盈餘目標,期確實發揮獎酬機制功能。爰該筆預算凍結500萬元,俟桃園國際機場股份有限公司於3個月內,向立法院交通委員會提出書面報告後,始得動支。
提案人:徐榛蔚 李鴻鈞 顏寬恒
3.桃園國際機場股份有限公司108年度預算「服務費用」項下「修理保養與保固費」分別於「勞務成本」項下編列10億6,257萬2千元、「其他營業成本」項下編列6億4,536萬8千元、「業務費用」項下編列1億0,338萬7千元、「管理費用」項下編列4,665萬6千元,合計18億5,798萬3千元,較107年度預算16億4,452萬3千元,增加2億1,346萬元,亦較106年度決算12億3,013萬元,增加6億2,785萬3千元。「修理保養與保固費」主要辦理機坪、跑道維護以及電腦設備、空調設施維護及辦公房屋修護費等,桃園國際機場股份有限公司並無新增跑道、機坪需大幅增加經費維護,爰此為撙節政府財政支出,桃園國際機場股份有限公司108年度預算「服務費用」項下「修理保養與保固費」編列18億5,798萬3千元,凍結1億8,000萬元,俟桃園國際機場股份有限公司就上述經費,向立法院交通委員會提出檢討書面報告後,始得動支。
提案人:劉櫂豪 鄭寶清 林俊憲 蕭美琴
李昆澤 陳素月 葉宜津
4.桃園國際機場股份有限公司108年度預算「服務費用」項下「修理保養與保固費」編列18億5,798萬3千元,較107年度預算數增加2億1,346萬元,且106年度決算數僅為12億3,013萬元。為撙節政府開支,並確保預算之核實編列,該筆預算凍結1億8,000萬元,並要求桃園國際機場股份有限公司針對108年度此項預算增加之原因進行完整說明,俟向立法院交通委員會提出書面報告後,始得動支。
提案人:蕭美琴 陳素月 李鴻鈞 鄭寶清
陳歐珀 李昆澤 林俊憲 劉櫂豪
徐榛蔚 顏寬恒 葉宜津
5.桃園國際機場股份有限公司108年度預算「租金與利息」項下「地租及水租」之承租交通部民用航空局土地租金編列48億0,279萬元,承租面積預計1,171.50公頃,租金費率係當年期公告地價年息7%。桃園國際機場股份有限公司近年承租面積中,包括無使用收益及閒置土地共82.44公頃,該公司應就需用土地面積與相關機關研商調降租金費率並依實際需求面積承租,以減輕該公司於推行重大建設計畫期間之資金壓力,爰該筆預算凍結5億元,俟桃園國際機場股份有限公司向立法院交通委員會提出改善方案書面報告後,始得動支。
桃園國際機場股份有限公司承租交通部民用航空局土地情形
單位:新臺幣千元;公頃
|
年度 項目 |
105年度決算 |
106年度決算 |
107年度預算 |
108年度預算 |
|
土地租金 |
4,724,376 |
4,722,790 |
5,007,221 |
4,802,790 |
|
租金費率 |
7.00% |
7.00% |
7.00% |
7.00% |
|
承租面積 |
1,173.40 |
1,171.46 |
1,171.46 |
1,171.50 |
|
無使用收益之土地面積 |
81.51 |
80.38 |
80.43 |
80.43 |
|
閒置尚未利用之土地面積 |
10.53 |
2.01 |
2.01 |
2.01 |
提案人:陳明文 徐榛蔚 鄭寶清 陳歐珀
李昆澤 林俊憲 劉櫂豪 陳素月
李鴻鈞 顏寬恒 葉宜津
6.桃園國際機場股份有限公司108年度預算「會費、捐助與分攤」項下「會費」之「國際組織會費」編列226萬8千元,參與國際機場協會、國際會議、國際機場評鑑並與相關國際組織進行交流。雖然臺灣桃園國際機場106年度獲國際機場協會服務品質評比第3名,但機場評比項目大多指旅客對設施、服務的感受,無法反映各國航空公司的機師們對桃園機場跑道、滑行道品質的意見。
而桃園國際機場股份有限公司之滑行道、跑道品質屢遭機師詬病;多次登上新聞媒體,有損台灣機場之國際形象,屢次於立法院要求進行改善,工程卻也無法如實如期。
為督促桃園國際機場股份有限公司採納各機師意見,積極改善滑行道、跑道品質,避免導致空安危機,該筆預算凍結十分之一,俟桃園國際機場股份有限公司將改善方針與時程向立法院交通委員會提出書面報告後,始得動支。
提案人:鄭寶清 陳歐珀 李昆澤 林俊憲
劉櫂豪 陳素月 葉宜津
7.桃園國際機場股份有限公司108年度預算「勞務成本」項下「會費、捐助與分攤─捐助」之支付移民署自動通關查驗閘門捐助費編列4,200萬元。
經查,桃園國際機場股份有限公司表示因移民署正推動開放外籍信賴旅客自動查驗通關閘門,規劃增建自動查驗通關系統,但因為預算限制而無法編列,請交通部協助支應。而後經過行政院函請交通部協助建置桃園機場及其他機場自動通關查驗系統,以及基隆港與高雄港等查驗通關設施相關經費,因此桃園國際機場股份有限公司於108年度預算編列此筆費用。
桃園國際機場股份有限公司編列此筆預算捐助內政部移民署,雖然是配合主管機關函示辦理,但該自動通關查驗閘門建置後,每年都會有後續維護、汰換、增置等相關經費,目前都未見桃園國際機場股份有限公司有任何規劃,為避免後續維護等費用後續規劃混亂,該筆預算凍結十分之一,待桃園國際機場股份有限公司會同內政部移民署本於權責,事先妥予評估經費需求,並向立法院交通委員會提出未來編列預算之規劃書面報告後,始得動支。
提案人:鄭寶清 陳歐珀 李昆澤 林俊憲
劉櫂豪 陳素月 葉宜津
8.桃園國際機場股份有限公司108年度預算「營業收入」編列217.13億元,比較107年度預算數209.29億元增加7.84億元,增幅3.75%,另外108年度預算「稅後淨利」編列59.01億元,卻較107年度預算數59.47億元衰退0.77%;其次108年度預算數與106年度決算數相較,營業收入增幅7.90%,稅後淨利減幅13.37%。桃園國際機場股份有限公司營業收入雖增加,稅後淨利卻衰退,應加強對成本或費用之控管,營業收入增加能實質帶動稅後淨利成長。爰桃園國際機場股份有限公司108年度預算「營業費用」項下「業務費用」編列12億5,661萬6千元,凍結十分之一,俟桃園國際機場股份有限公司向立法院交通委員會提出書面報告後,始得動支。
提案人:葉宜津 陳歐珀 李昆澤 陳素月
鄭寶清 林俊憲 劉櫂豪
9.桃園國際機場股份有限公司108年度預算案資產負債預計表之期初長期借款69億0,019萬2千元,主要係102與107年度分別編列長期借款預算額度36億19萬2千元與33億元。迄107年10月底因自有資金尚足支應,並未實際舉借。桃園國際機場股份有限公司108年度預算案編列長期借款預算額度35億7,177萬8千元,資產負債預計表期末108年12月31日長期借款共計104億7,197萬元。
桃園國際機場股份有限公司108年度預算「營業外費用」項下「財務成本─利息費用」編列1億3,300萬6千元,為各種債務舉借之利息,長期借款額度若未實際舉借,該利息費用決算數為零,導致決算淨利較預算數增加。桃園國際機場股份有限公司評估固定資產建設進度與需用資金時程,配合編列借款預算,避免無實際舉借,利息費用未發生,致淨利決算數高於預算數之情形。爰該筆預算凍結五分之一,俟桃園國際機場股份有限公司向立法院交通委員會提出專案報告後,始得動支。
提案人:葉宜津 徐榛蔚 陳歐珀 陳素月
鄭寶清 李昆澤 林俊憲 劉櫂豪
李鴻鈞 顏寬恒
10.桃園國際機場股份有限公司108年度預算「服務費用」項下「專業服務費」編列5億2,679萬6千元,比107年度預算4億9,473萬6千元增加3,206萬元,更比106年度決算增加1億9,807萬5千元,增幅高達60.26%,增幅巨大。
經查,桃園國際機場股份有限公司表示,為因應第三航站區、第三跑道等短期工程高峰需求,採勞務委外方式,由工程顧問公司或建築師事務所籌組具民航、公共工程及政府行政經驗團隊,短期駐站支援機場工程專案執行,並於107年8月15日與顧問公司完成簽約,契約期程自107年7月至110年12月,總金額1億8,500萬元。
惟第三航站區建設計畫期程很長,屬於機場園區的重大建設計畫,也已經於101至104年編列12.57億元去做委託技術服務,其中就已包括專案營建管理的委託,卻又再度編列專案管理費用,疑有浮濫之嫌。
另第三跑道建設計畫也還沒提出,卻已經將委託工程技術顧問駐站等專案管理服務簽約完成,規劃流程上疑有疏漏,請桃園國際機場股份有限公司召開檢討會議,檢討第三航站區建設進度狀況、評估專案管理執行績效,釐清是否有委託服務重疊之部分,並向立法院交通委員會提交書面報告。
提案人:鄭寶清 陳明文 陳歐珀 李昆澤
林俊憲 劉櫂豪 陳素月 葉宜津
11.桃園國際機場股份有限公司108年度預算「固定資產建設改良擴充」編列91億2,697萬5千元,然而相關計畫有流標、修正設計、保留款過多、預算無法執行等狀況,相關預算顯有撙節空間。
又桃園國際機場股份有限公司108年度「固定資產建設改良擴充」項下「專案計畫─繼續計畫─臺灣桃園國際機場第三航站區建設計畫」編列50億元,經查:「臺灣桃園國際機場第三航站區建設計畫」在104年核定版中,將主要工作項目階段性劃分為:前置作業、設計招標、設計階段、施工招標、施工階段。當時預估總工期需42個月,第三航廈之主體航廈需工期39個月,並預估在109年底開始辦理試營運,但卻因為行政審查作業費時、招標多次卻未決標,導致實際進度未如預期。
爰請桃園國際機場股份有限公司於108年3月前,就相關計畫執行,向立法院交通委員會提出改善書面報告。
提案人:李昆澤 鄭寶清 陳歐珀 林俊憲
劉櫂豪 陳素月 葉宜津
12.桃園國際機場股份有限公司108年度預算編列稅後淨利59.01億元,較以前年度衰退,營業收入較以前年度成長,其成本費用控管顯有問題,該公司108年度預算案數營業收入217.13億元,較107年度預算案數209.29億元增加7.84億元,增幅3.75%,但108年度預算案數稅後淨利59.01億元,卻較107年度預算案數59.47億元衰退0.77%;至108年度預算案數與106年度決算數相較,營業收入增幅7.90%,稅後淨利減幅卻高達13.37%,公司內控明顯出問題,爰要求桃園國際機場股份有限公司加強對成本或費用之控管,帶動稅後淨利之成長。
機場公司收支損益比較表
單位:新臺幣億元;%
|
科 目 |
105年度決算數 |
106年度決算數 |
107年度預算案數 |
108年度預算案數 |
108年度與107年度增減比率 |
108年度較106年度增減比率 |
|
營業收入 |
195.15 |
201.24 |
209.29 |
217.13 |
3.75 |
7.90 |
|
營業成本 |
102.37 |
104.54 |
118.97 |
123.11 |
3.48 |
17.76 |
|
營業費用 |
16.04 |
16.26 |
18.34 |
19.15 |
4.47 |
17.77 |
|
營業外收入 |
0.95 |
1.83 |
0.23 |
0.23 |
0.00 |
-87.43 |
|
營業外費用 |
0.42 |
0.23 |
0.56 |
1.33 |
137.50 |
478.26 |
|
所得稅費用 |
13.15 |
13.92 |
12.18 |
14.75 |
21.10 |
5.96 |
|
稅後淨利 |
64.11 |
68.12 |
59.47 |
59.01 |
-0.77 |
-13.37 |
提案人:陳明文 鄭寶清 陳歐珀 李昆澤
林俊憲 劉櫂豪 陳素月 葉宜津
13.鑑於桃園國際機場股份有限公司之策略目標為吸引中轉型客源,強化機場本身接待能力與效率,並將桃園國際機場打造成「東亞樞紐機場」,惟據106年度審計部年報,桃園國際機場轉機旅客比率成長遲滯,且低於東亞地區主要競爭機場,又桃園國際機場股份有限公司未擬定轉機旅客比率分年分期目標,且未蒐集統計各航班客運量,入出境航班之過境/轉機旅客資訊等缺失,不利於吸引中轉型客源及與東亞地區主要機場競爭。故建議桃園國際機場股份有限公司於3個月內,就如何提升轉機率及設置相關分年分期目標,向立法院交通委員會提出書面報告。
提案人:林俊憲 李昆澤 鄭寶清 劉櫂豪
陳歐珀 陳素月 葉宜津
14.桃園國際機場第二航廈擴建工程表定於107年12月完工,惟截至12月中依然未完工。該航廈工程一再被詬病,包括3樓至4樓旅客動線設計不良,無法容納增加旅客之需求,導致邊施工邊檢討,設計一改再改。又工安管理鬆散意外頻傳,施工期間發生數起工人高處摔落、工區失火及跳電等意外,甚至於107年3月遭勞動部勞檢時,發現11項缺失,主要缺失6項,要求立即停工。由於擴建區緊鄰第二航廈出境大廳,如發生意外並擴及至出境大廳,後果不堪設想。第二航廈擴建工程經費23億元,樓地板平均每平方公尺造價高達11萬元,然而第一航廈不時傳出屋頂漏水、跳電、廁所流糞水等有損國家形象之情事,桃園國際機場股份有限公司又該如何保證第二航廈之工程及服務品質,故建議桃園國際機場股份有限公司於3個月內,就如何改善第二航廈之工程品質及執行進度,向立法院交通委員會提出書面報告。
提案人:林俊憲 鄭寶清 陳歐珀 李昆澤
劉櫂豪 陳素月 葉宜津
15.鑑於國內航空站已陸續於不影響飛航安全之航廈屋頂建置太陽能發電,臺灣港務股份有限公司亦已盤點港區土地及房舍,與太陽能發電業者合作經營太陽能發電,惟桃園國際機場園區占地約1,100公頃,目前僅於第三航廈規劃小部分太陽能發電,其餘現有房舍及航廈屋頂考量飛安疑慮及土地租期20年限制,至今仍未建置,閒置大面積應可做為太陽能發電的場域。爰建議桃園國際機場股份有限公司於3個月內,積極檢討可設置太陽能發電場域,增加自有電力來源及推動節能減碳,並向立法院交通委員會提出書面報告。
提案人:林俊憲 鄭寶清 陳歐珀 李昆澤
劉櫂豪 陳素月 葉宜津
交通委員會審查結果須交由黨團協商,院會討論時,由林召集委員俊憲及陳召集委員明文出席說明。
外交及國防委員會審查結果
甲、國防部主管
一、作業基金—國軍生產及服務作業基金
中華民國108年度中央政府總預算案附屬單位預算非營業預算部分,外交及國防委員會迄108年3月25日尚未將審查報告送財政委員會,致未及列入審查總報告。
二、作業基金—國軍老舊眷村改建基金
中華民國108年度中央政府總預算案附屬單位預算非營業預算部分,外交及國防委員會迄108年3月25日尚未將審查報告送財政委員會,致未及列入審查總報告。
三、資本計畫基金—國軍營舍及設施改建基金
中華民國108年度中央政府總預算案附屬單位預算非營業預算部分,外交及國防委員會迄108年3月25日尚未將審查報告送財政委員會,致未及列入審查總報告。
乙、國軍退除役官兵輔導委員會主管
一、作業基金—國軍退除役官兵安置基金
中華民國108年度中央政府總預算案附屬單位預算非營業預算部分,外交及國防委員會迄108年3月25日尚未將審查報告送財政委員會,致未及列入審查總報告。
二、作業基金—榮民醫療作業基金
中華民國108年度中央政府總預算案附屬單位預算非營業預算部分,外交及國防委員會迄108年3月25日尚未將審查報告送財政委員會,致未及列入審查總報告。
經濟委員會審查結果
甲、行政院主管
一、作業基金─行政院國家發展基金
(一)業務計畫部分:減列「各項投資」1億元,並依據業務收支、轉投資、固定資產之建設改良擴充及資金運用等項之審查結果,隨同調整。
(二)業務收支部分:
1.業務總收入:163億8,361萬6千元,照列。
2.業務總支出:原列8億6,758萬3千元,減列「服務費用」314萬5千元及「管理及總務費用」200萬元(以上科目均自行調整),共計減列514萬5千元,其餘均照列,改列為8億6,243萬8千元。
3.本期賸餘:原列155億1,603萬3千元,增列514萬5千元,改列為155億2,117萬8千元。
(三)解繳公庫淨額:50億元,照列。
(四)轉投資計畫部分:無列數。
(五)固定資產之建設改良擴充:1,919萬9千元,照列。
(六)國庫增撥基金額:無列數。
(七)通過決議16項:
1.行政院國家發展基金108年度預算案於「各項投資」編列226億元,凍結10%,俟向立法院經濟委員會專案報告後,始得動支。
提案人:賴瑞隆 莊瑞雄 蘇治芬 蘇震清 鄭運鵬 高志鵬 林岱樺
高潞‧以用‧巴魕剌
Kawlo.Iyun.Pacidal
陳超明 周陳秀霞
連署人:邱議瑩
2.行政院國家發展基金108年度預算案於「業務成本與費用」項下「投融資業務成本」之「投資業務成本」編列5億4,003萬2千元。該基金多投資於政府政策重點發展之產業。面對台灣未來能源困境,政府應更積極投入綠能、環保及循環經濟產業,惟查近兩年國發基金對相關產業投資預算數之執行狀況均未臻理想(106年度執行率13.37%,107年度截止八月底執行數占預算數僅5.1%)此情形下,對於我國未來能源轉型及相關產業發展,恐造成嚴重衝擊。爰此,凍結預算10%,俟國家發展委員會向立法院經濟委員會提出「國發基金投資綠能、環保及循環經濟產業成效不振之檢討與未來投資策略調整計畫」之專案報告後,始得動支。
提案人:高潞‧以用‧巴魕剌
Kawlo.Iyun.Pacidal
陳超明 周陳秀霞
3.行政院國家發展基金108年度預算案於「業務成本與費用」項下「行銷及業務費用」編列1億8,096萬1千元,凍結2,000萬元,俟向立法院經濟委員會專案報告後,始得動支。
提案人:高潞‧以用‧巴魕剌
Kawlo.Iyun.Pacidal
陳超明 周陳秀霞 高志鵬 林岱樺
鄭運鵬 孔文吉
連署人:廖國棟
4.國發基金目前有預算執行率欠佳、國家重點政策產業投資效果不足等問題。而據報載,曾有創業者向國發基金下創投單位詢問如何申請投資時,被告知若先取得本地創投公司的投資,較有機會取得國發會天使基金的核可。此說法若真為國發基金運用上重要參考依據,國發會便有義務重新檢視,並改善國發基金運用效能。有鑑於此,要求國發會盤點近三年國發基金投資標的,與國內創投重複投資的案件數與投資金額,說明是否有參考民間投資標的情形,並提出具體的改善方案。上述內容請於一個月內提供至立法院經濟委員會。
提案人:林岱樺 蘇震清 高志鵬
5.查國發基金近年投資預算執行情形未如預期,且與政府推動政策方向未能契合,例如近年皆未投資資通訊及物聯網產業、智慧機械及零組件產業,且綠能、環保及循環經濟產業、生技及醫療器材產業及創業投資事業之投資預算執行率偏低,允宜審酌問題癥結,調整投資策略並加強辦理,俾利政策之順利推動。爰要求國家發展委員會於兩週內就此提出書面報告予立法院經濟委員會。
提案人:蘇治芬 蘇震清 鄭運鵬
6.經查國內2018年公費流感疫苗共購入600萬劑,之前因世界衛生組織更改流感疫苗株組成建議,疫苗產製延後,又因兩家藥廠接連爆出疫苗外觀顏色異常,導致疫苗缺口,目前國內流感疫苗缺口尚缺52萬劑。儘管衛服部疾管署已去函國光生技公司希望能協助紓解疫苗缺額問題,國光生技公司仍表示流感疫苗的製造及供貨已經結束,手上已沒有餘裕。惟國光生技公司連年虧損,104至106年淨損竟高達20餘億元,雖該公司指稱因肩負補充國內疫苗缺口重擔、部分廠房須配合而無法對外接單所致,然2018年該公司疫苗不但出現白色塑膠片瑕疵,亦無法配合補充疫苗缺口,顯見國光生技公司生產能量及管理均有欠缺,亟待改進。綜上,國家發展委員會允宜責成公股代表督促改善國光生技公司之營運狀況,或檢討能否達成原投資目的,並掌握有利時機執行,以維護投資權益以及國人健康。爰要求國家發展委員會於兩週內就此提出書面報告予立法院經濟委員會。
提案人:蘇治芬 鄭運鵬 蘇震清
7.鑑於108年度國發基金預算直接投資期末投資淨額占整體投資逾7成,為加強對投資事業經營績效之監督,該基金透過公股代表參與公司經營管理,惟部分直接投資事業虧損持續惡化,該基金卻認可股權代表已善盡其責,凸顯公股代表之考核評價與直接投資經營現況有落差,允宜檢討考核機制妥適性。爰要求國家發展委員會於兩週內研謀相關辦法,送交書面報告至立法院經濟委員會。
提案人:蘇治芬 蘇震清 鄭運鵬
8.國發基金肩負扶植產業之任務,其投資之產業成熟獲利後,出售持股收入及相關收益之主要部分應留存於基金,俾增加基金扶植新興事業之能量,惟多年來為配合政府財政狀況,一再將賸餘解繳國庫,68至106年度止累計繳庫數高達2,437.92億元,不僅與基金設置目標未合,且影響基金扶植新興事業之能量;該基金108年度預算又編列解繳國庫數50億元,期末現金餘額預計僅餘19億4,878萬7千元,鑑於國發基金刻正推動產業創新轉型基金、國家級投資公司等政策,均需鉅額資金投入,加上一般貸款業務計畫近年屢屢超支,民間對政策性貸款需求增加,允宜將賸餘留存基金,俾供推展業務所需。爰要求國家發展委員會就此情形,於兩週內研謀善議,送交書面報告至立法院經濟委員會。
提案人:蘇治芬 蘇震清 鄭運鵬
9.行政院國家發展基金108年度預算案編列創業投資事業投資預算48億元,較107年度預算增加2億元,增幅4.35%。國發基金係委託兆豐商銀辦理創業投資事業之投資管理事宜,106年度支付超過6千萬元信託手續費,惟查截至106年底,投資創投事業平均年投資報酬率僅1.63%,若檢視其信託投資之75家創業投資事業,尚在營運中48家創業投資事業,有逾四成(23家)平均年投資報酬率為負值,營運績效欠佳,且其國外創投事業技術移轉案件數亦不如預期,爰請國發會確實檢討該基金投資管理機制,研議明確投資目標與參據指標,俾利積極提升投資績效,維護基金權益,並藉由其結合資金、技術、人才及管理等全方位整合功能,有效帶動新創事業發展。
提案人:蘇震清
連署人:莊瑞雄 賴瑞隆
10.鑑於行政院國家發展基金創業天使計畫將於107年底屆期,該基金另啟動創業天使投資計畫,改以投資取代捐(補)助,匡列10億元辦理創業天使投資方案,由國發基金與民間天使投資人共同投資,提供新創企業創立初期營運資金,其108年度預算案即於營運計畫「各項投資」編列創業天使投資方案投資預算2億元,另於「投融資業務成本」、「行銷及業務費用」、「服務費用」等項下編列創業天使相關預算計1億1,000萬元,惟查國發基金自106年3月推動辦理創業天使投資方案迄今,僅審議通過投資6家新創事業,核准投資4,900萬元,案件數及及金額明顯偏低,爰請國家發展委員會確實檢討創業天使投資方案推動瓶頸,俾利及時提供國內新創事業所需資金及協助,強化計畫推動效益。
提案人:蘇震清
連署人:莊瑞雄 賴瑞隆
11.行政院國家發展基金108年度預算案編列「一般貸款」業務計畫預算110億元,較107年度預算106億元增加4億元,增幅3.77%,係搭配承貸金融機構資金辦理各項事業融資貸款計畫,惟查該基金103至106年度之「一般貸款」決算數均超逾百億元,每年度實際貸款數超逾預算數11.43至98.08億元,比率由12.42至146.38%不等,顯示變動過大,恐不利其資金推估及調度,爰請國發基金落實檢討是項預算編列與執行準據,確實審酌我國相關政策規劃、產業發展狀況以及市場變化與需求等條件,覈實編列年度預算,以期該基金各項投、融資業務推展,確實發揮配合國家產業發展策略之基金效益。
提案人:蘇震清 莊瑞雄
連署人:賴瑞隆
12.國發基金108年度預算案編列155億元直接投資資通訊及物聯網產業、新農業、服務業及傳統產業、綠能、環保及循環經濟產業、智慧機械及零組件產業、生技及醫療器材產業等。經查截至106年底,逾3成直接投資事業連續虧損3年以上,另審計部連續數年針對國發基金直接投資事業經營績效欠佳提出重要審核意見,直接投資事業虧損嚴重,未見改善,公股代表應加強督促改善營運狀況或按退場機制妥處。爰請國發會於1個月內針對上述研提投資營運與強化公股監督機制改善專案報告,送立法院經濟委員會參考運用!
提案人:陳超明
連署人:周陳秀霞 孔文吉
13.為引導民間資金投資於政府政策重點發展之產業,以建立核心產業體系,改善我國產業結構,及透過創業投資事業投資於新創事業,藉其結合資金、技術、人才及管理等全方位整合功能,帶動新創事業之發展,提升臺灣技術水準,國發基金108年度預算案編列創業投資事業投資預算48億元,較107年度預算增加2億元,增幅4.35%。經查尚在營運中之創業投資事業逾4成平均年投資報酬率為負值,允宜強化投資後管理,以提升投資績效。爰請國發會於1個月內針對上述研提改善專案報告,送立法院經濟委員會參考運用!
提案人:陳超明
連署人:周陳秀霞 孔文吉
14.為加強投資策略性服務業及製造業,促進國內服務業及製造業發展,國發基金108年度預算案預計投資策略性服務業4億元及策略性製造業6億元。經查截至106年底止,該基金投資55件,106年度營運結果,被投資公司發生虧損者計43件,占投資件數78.18%;至於策略性製造業方案投資情形,截至106年底止投資16件,106年度營運結果,被投資公司發生虧損者計14件,占投資件數87.5%,多數投資事業營運欠佳,宜加強投資策略與營運。爰請國發會於1個月內針對上述研提改善專案報告,送立法院經濟委員會參考運用!
提案人:陳超明
連署人:周陳秀霞 孔文吉
15.國發基金108年度預算搭配承貸金融機構資金辦理各項事業融資貸款計畫,編列「一般貸款」業務計畫預算110億元,較107年度預算106億元增加4億元,增幅3.77%。經查103至106年度實際貸款數均超逾預算數,增加金額由11.43至98.08億元,比率由12.42至146.38%不等,增幅偏大,不利資金推估及調度。爰請國發會於1個月內針對上述研提改善專案報告,送立法院經濟委員會參考運用!
提案人:陳超明
連署人:周陳秀霞 孔文吉
16.行政院國家發展基金規劃「加強投資文化創意產業實施方案」、「產業升級轉型行動方案」分別欲帶動我國文創產業及地區產業升級轉型。此政策與地方創生概念不謀而合,如何以該方案帶動地方創生發展,特別是花東及原住民族地區,若可以本基金發展地方創生,除了經濟面向提升,亦可帶動人口回流、平衡城鄉差距。爰此,行政院國家發展基金亦應規劃,如何以兩方案提供資源發展花東與原住民族地方創生,於三個月內提出可行性及具體政策規劃專案報告,並於108年度開始執行。
提案人:高潞‧以用‧巴魕剌
Kawlo.Iyun.Pacidal
孔文吉 蘇震清
二、特別收入基金─離島建設基金
(一)業務計畫部分:應依據基金來源與用途審查結果,隨同調整。
(二)基金來源、用途及餘絀部分:
1.基金來源:721萬6千元,照列。
2.基金用途:9億0,044萬8千元,照列。
3.本期短絀:8億9,323萬2千元,照列。
(三)解繳公庫:無列數。
(四)通過決議4項:
1.離島建設基金108年度預算案於「離島地區永續發展相關計畫」編列9億元,凍結10%,俟向立法院經濟委員會專案報告後,始得動支。
提案人:賴瑞隆 孔文吉 高志鵬 林岱樺
鄭運鵬 蘇震清
高潞‧以用‧巴魕剌
Kawlo.Iyun.Pacidal
陳超明 周陳秀霞
連署人:莊瑞雄 邱議瑩 廖國棟
2.離島建設基金108年度預算案於「離島地區開發建設貸款計畫」編列2,000萬元,行政院主管之離島建設基金,其目的在於推動離島地方建設與地方產業發展。經查本貸款計畫長年以來案件數及融資金額均偏低,執行成效欠佳,106年度終了竟無任何一件貸出案件。如何提升本計畫成效,或思考如何轉型,使資金活用,即為當務之急。爰此,凍結預算10%,俟國發會就如何以本計畫之優惠貸款,協助青年返鄉發展與創業、建構各離島成為綠能島嶼之願景,向立法院經濟委員會專案報告後,始得動支。
提案人:高潞‧以用‧巴魕剌
Kawlo.Iyun.Pacidal
陳超明 周陳秀霞
3.離島建設基金106年度離島地區永續發展相關計畫預算執行情形雖較以往年度改善,惟若未計入以前年度執行數,則執行率依然偏低,且107年截至8月底止,該計畫預算執行率僅57.4%,仍未盡理想;另106年度核定之補助計畫,9個主管部會推動情形均欠佳,離島建設基金允宜確實檢討,妥適控管計畫進度,並提供離島地區地方政府必要協助,爰要求國家發展委員會一個月內提出書面專案改善報告,讓各項計畫得以如期如質完成。
提案人:鄭運鵬 蘇震清 蘇治芬
4.蘭嶼長久以來除了沉痾已久的核廢料遷出問題外,人口外流及老化亦為嚴重問題。如何以離島建設基金協助蘭嶼打造綠能示範島嶼、並以此亮點帶動觀光及產業發展,即為國家發展委員會、相關部會及地方政府可思考之政策方向。爰要求國發會於108年度離島綜合建設實施方案應與地方政府合作,在第四期「蘭嶼:南島原民自主的環境友善經濟體」的政策脈絡下,就綠能及環境友善,與地方政府合作、規劃政策及建設方案,並於三個月內提出具體政策之書面報告。
提案人:高潞‧以用‧巴魕剌
Kawlo.Iyun.Pacidal
孔文吉 蘇震清
三、特別收入基金─花東地區永續發展基金
(一)業務計畫部分:應依據基金來源與用途審查結果,隨同調整。
(二)基金來源、用途及餘絀部分:
1.基金來源:原列10億5,000萬元,配合108年度中央政府總預算審議結果,減列國家發展委員會第12目「非營業特種基金」第1節「花東地區永續發展基金」5,250萬元,本項應隨同修正減列「政府撥入收入─公庫撥款收入」5,250萬元,其餘均照列,改列為9億9,750萬元。
2.基金用途:15億0,716萬2千元,照列。
3.本期短絀:原列4億5,716萬2千元,配合108年度中央政府總預算審議結果,增列5,250萬元,改列為5億0,966萬2千元。
(三)解繳公庫:無列數。
(四)通過決議8項:
1.花東地區永續發展基金108年度預算案於「花東地區永續發展相關計畫」編列15億0,570萬元,凍結10%,俟向立法院經濟委員會專案報告後,始得動支。
提案人:莊瑞雄 蘇震清
高潞‧以用‧巴魕剌
Kawlo.Iyun.Pacidal
陳超明 周陳秀霞 賴瑞隆 邱議瑩
2.花東基金108年度預算案基金來源僅編列國庫撥款收入10億5,000萬元,惟檢視花東基金近年基金來源,除國庫撥款收入外,尚有利息收入及其他收入等,尤其105及106年度其他收入分別為229萬8千元及282萬4千元,107年截至8月底止亦有125萬8千元,主要係補助計畫結餘款收回及廠商逾期違約罰款收入等,允宜依照附屬單位預算共同項目編列作業規範,參照以往年度執行情形編列該等收入預算,並參酌花東地區發展條例等相關規定,積極開拓其他財源,爰要求國家發展委員會規劃開拓財源方案,一個月內提出書面專案報告,以期花東地區永續發展基金能夠永續經營。
提案人:鄭運鵬 蘇震清 蘇治芬
3.花東基金旨在促進花東地區觀光及文化、原住民族群生活條件及環境之改善、生態環境保護、基礎建設、產業發展、交通建設、醫療建設、社會福利建設、災害防治、治安維護、河川整治及教育設施等各項發展措施,並以永續發展為目標。花東地區擁有豐富的原住民族文化,然原住民族屬經濟弱勢族群,但其豐富的民族文化底蘊,卻是吸引大家前往花東地區旅行的動力,花東基金成立意旨其一在原住民族群生活條件及環境之改善,而改善原住民生活條件首要在改善部落就業環境,為促進原住民族青年返鄉就業,爰要求國發會會同原民會於三個月內,會同臺東縣、花蓮縣政府,共同研擬符合在地的原住民就業、租屋與創業貸款政策,以改善當地原住民族經濟生活。
提案人:廖國棟 陳超明 周陳秀霞
4.花東六級化產業,是希望透過促進觀光休閒、有機農業、文化創意等重點產業合作加值鏈結發展,強化產業發展技術與能量,拓展花東品牌與通路,創造發展紅利,共同分享在地民眾,達成產業六級化發展目標。依據農糧署統計107年台灣地區有機栽培農戶數共計3,186戶,種植總面積7,569公頃,其中台灣有機農業種植面積前三大分別是花蓮縣1,633公頃、高雄市795公頃、屏東縣647.5公頃,台東縣排名第四計560公頃。又查100年台東縣有機農業栽培面積是704.9公頃,到了104年降低變成566.5公頃,106年只剩下560公頃,原本排名第二的台東有機農業,被高雄、屏東超車,反觀花蓮起步時與台東相仿,如今有機農業栽培產業已經是台東的2.5倍大,未來花蓮還會成立有機農業研究中心,屆時花蓮的有機產業更會蓬勃發展,臺東的有機產業勢必再被花蓮影響,不利臺東縣的有機農業發展,國發會既為花東基金之主管機關,理應積極協助臺東縣的有機農業發展,爰要求國發會會同農委會於三個月內擬定臺東縣有機農產業發展計畫。
提案人:廖國棟 陳超明 周陳秀霞
5.依據108年度花東基金預算所載,交通部觀光局統計之花蓮縣主要觀光遊憩據點遊客人數,106年度花蓮縣觀光旅遊人次約為1,058萬人次,較年度目標值減少84萬人次,主要係近年來臺陸客減少,衝擊花蓮縣觀光產業,國發會將持續強化、推廣多元觀光產業發展或轉型,以提高觀光旅遊人次。又依據國發會108年度花東基金所載,行政院主計總處統計106年度花蓮縣就業人口數為15萬人,較105年度15萬1千人,減少1千人,較年度目標值減少2千人,主要係近年來臺陸客減少,衝擊花蓮縣觀光產業,致使工作機會減少,將持續努力促進相關產業發展及媒合,以提升新增工作機會。足見觀光產業的興衰,對花東地區的經濟有極大的影響,交通部觀光局目前雖推動11、12月宜花東高屏暖冬遊補助方案,每房交通加住宿費最高可補助2,500元,引起民眾熱烈參與,雖緩解花東地區觀光產業的衰退,但補助業者非長久之計,倘計畫結束後,在誘因喪失的情況下更會讓花東地區觀光產業變成「慘業」,國發會既為花東基金之主管機關,應積極協助花東地區發展,爰要求國發會會同交通部於三個月內訂定花東地區觀光發展中長程規劃。
提案人:廖國棟 陳超明 周陳秀霞
6.台灣面對少子化、高齡化之問題,許多城鎮和鄉村人口呈現大量流失,而為了因應未來總人口減少及人口過度集中都會區問題,行政院長賴清德指示2019年訂為地方創生元年,並且升級為國安戰略層級的政策。據國發會主委陳美伶所言,「地方創生」與過往一鄉一特色、社區總體營造等政策最大的差別是,地方創生重點在「平衡城鄉人口」,以達到區域均衡發展、首都減壓,國發會亦於日前公布「地方創生國家戰略計畫」草案。然地方創生之中心思想,是為「產、地、人」三位一體,即由地方結合地理特色及人文風情,讓各地能發展出最適合自身的產業,以日本推動地方創生觀之,除持續投入各方資源外,更就相因應法規予以修訂,對照我國國發會於盤點各部會資源之際,明顯忽視法規適用可能產生之阻礙等問題,爰要求國發會於二個月內邀集相關部會全面檢視推動地方創生所涉面向之法規是否合宜,並提出修訂,以使中央推動地方創生之美意,得以實質推進地方發展。
提案人:廖國棟 孔文吉 周陳秀霞 徐榛蔚
7.行政院主管之「花東地區永續發展基金」,其目的在於推動花東開發建設、健全產業發展等。其中「花東地區永續發展相關計畫」為其核心計畫。經查107年度截至八月之執行數超過預算數,績效較往年已有改善,惟106年度已核定計畫共165項中,仍有50項尚未執行。其中更有部分計畫係104、105年度核定,迄今進度落後。顯見國家發展委員會雖投入預算補助,卻缺乏對於地方政府監督及管考機制。爰此,國家發展委員會三個月內應提出「本計畫監督及管考作業辦法與各子計畫執行進度資訊公開平台」之書面報告及積極作為,於108年度開始執行。
提案人:高潞‧以用‧巴魕剌
Kawlo.Iyun.Pacidal
孔文吉 蘇震清
8.行政院主管之「花東地區永續發展基金」,其目的在於推動花東開發建設、健全產業發展等。其中「花東地區永續發展相關計畫」為其核心計畫。花東地區如何永續發展,綠能極為關鍵,特別在於台灣能源轉型階段,使花東亦能達成能源自主,不須西電東送,即為本基金、國發會、花蓮縣、台東縣政府應優先考量之政策。爰此,國家發展委員會應於三個月內會同經濟部提出「花東地區永續發展基金發展綠能、儲能產業及設立產業專區可行性」規劃報告,並與地方政府於108年度合作進行。
提案人:高潞‧以用‧巴魕剌
Kawlo.Iyun.Pacidal
孔文吉 蘇震清
乙、經濟部主管
一、作業基金─經濟作業基金
(一)業務計畫部分:應依據業務收支、轉投資、固定資產之建設改良擴充及資金運用等項之審查結果,隨同調整。
(二)業務收支部分:
1.業務總收入:原列145億6,545萬4千元,增列加工出口區作業基金「勞務收入─管理收入」117萬3千元、「財務收入─利息收入」14萬2千元,共計增列131萬5千元,其餘均照列,改列為145億6,676萬9千元。
2.業務總支出:原列149億5,810萬5千元,減列產業園區開發管理基金「管理及總務費用─會費、捐助、補助、分攤、救助(濟)與交流活動費─捐助、補助與獎助」項下「永續工業區潔淨水環境計畫」400萬元、中小企業發展基金「投融資業務成本」57萬2千元,共計減列457萬2千元,其餘均照列,改列為149億5,353萬3千元。
3.本期短絀:原列3億9,265萬1千元,減列588萬7千元,改列為3億8,676萬4千元。
(三)解繳公庫淨額:2,718萬6千元,照列。
(四)轉投資計畫部分:無列數。
(五)固定資產之建設改良擴充:5億5,795萬4千元,照列。
(六)國庫增撥基金額:原列2億2,700萬元,配合108年度中央政府總預算審議結果,減列經濟部第13目「非營業特種基金」第1節「經濟作業基金」1,135萬元,本項應隨同修正減列1,135萬元,其餘均照列,改列為2億1,565萬元。
(七)補辦預算部分:加工出口區作業基金之長期債務償還1億元及產業園區開發管理基金之長期債務償還80億元,均照列。
(八)通過決議20項:
1.有鑑於東部地區及原民地區產業落後,人口流失嚴重,以花東地區為例,花蓮縣近11年人口總數均是下降,台東縣除98年人口呈成長,自99年人口總數亦呈下降趨勢。查加工出口區主要業務為優質化園區服務,提供廠商場址,身為公務機關亦應負擔扶植弱勢責任,經濟部應研議於加工出口區以優惠價格提供場址或研議相關輔導措施,供東部地區產業及部落產業完整產業鏈。爰此,加工出口區作業基金108年度預算案「業務成本與費用」項下「勞務成本」編列11億4,489萬4千元,凍結5%,俟向經濟委員會提出書面報告後,始得動支。
提案人:高潞‧以用‧巴魕剌
Kawlo.Iyun.Pacidal
廖國棟 周陳秀霞
2.產業園區開發管理基金108年度預算案於「業務成本與費用」編列129億0,819萬9千元,凍結5%,俟向立法院經濟委員會專案報告後,始得動支。
提案人:賴瑞隆 蘇治芬 孔文吉
高潞‧以用‧巴魕剌
Kawlo.Iyun.Pacidal
廖國棟 周陳秀霞 蘇震清 莊瑞雄
陳超明
連署人:鄭運鵬 高志鵬 邱議瑩
3.中小企業發展基金108年度預算案於「業務成本與費用」項下「投融資業務成本」編列2,457萬2千元,凍結10%,俟向立法院經濟委員會專案報告後,始得動支。
提案人:高潞‧以用‧巴魕剌
Kawlo.Iyun.Pacidal
廖國棟 周陳秀霞 孔文吉
4.中小企業發展基金108年度預算案於「業務成本與費用」項下「行銷及業務費用」編列5億5,907萬6千元,除「業務費用─服務費用─專業服務費」項下「推動中小企業參與國際經濟合作計畫」編列1,400萬元、「中小企業綠色小巨人輔導計畫」編列4,400萬元,各凍結20%外,其餘凍結10%,俟向立法院經濟委員會專案報告後,始得動支。
提案人:高潞‧以用‧巴魕剌
Kawlo.Iyun.Pacidal
廖國棟 周陳秀霞 陳超明 邱議瑩
孔文吉
連署人:蘇震清 賴瑞隆
5.產業園區開發管理基金108年度預算用於汰舊換新公務車輛十七輛共達1,740萬元,縱分別用於十八處,然107年度預算亦於其他四處汰舊換新四輛小客貨兩用車達247萬元,為撙節公務預算,爰建請經濟部應於每年預算編列增購或汰舊時記載原車輛購入年份,妥善管理公務車輛使用情形。
提案人:邱議瑩
連署人:蘇震清 賴瑞隆
6.企業在台投資案常因工業用地取得困難而延宕,近期又因中美貿易紛爭持續延燒致台商回台生產意願提高衍生用地需求,惟經濟部工業局轄管部分工業區尚有大面積之待租售或閒置土地,且部分廠商租購地後卻遲遲未建廠使用,土地使用效率不彰;經濟部工業局雖業已就部分閒置用地依法公告限期改善,惟仍應儘速研謀工業區閒置用地媒合等解決對策,俾促成企業投資並提高土地使用效益。爰要求經濟部工業局就相關問題,於兩週內提出書面報告予立法院經濟委員會。
提案人:蘇治芬
連署人:鄭運鵬 蘇震清
7.按中小企業發展基金108年度預算案編列業務收入3,236萬8千元、業務成本與費用6億3,940萬4千元,業務成本與費用為業務收入之19倍餘,造成5億9,999萬5千元短絀,亟待積極改善。次按作業基金係指政府為提供財物或勞務之目的,通常以收取價款方式收回其成本,供循環運用,而不以營利為目的之業權型基金。查中小企業發展基金收入之主要來源為育成中心之營運收入及權利金收入、投融資業務收入、利息收入等。惟行銷及業務費用編列多項中小企業輔導計畫尚無法產生收入以支應其支出,不具投入產出關係,恐有違作業基金付出仍可收回之定義。再按中小企業發展基金自87年度起年年發生短絀,99年度雖以折減基金20億7,173萬1千元填補累積短絀,其後國庫並曾增撥基金2億2,700萬元,供增加基金及填補短絀,截至108年底預計基金餘額雖為77億5,365萬4千元,但尚有累積待填補短絀44億6,458萬8千元。考量該分基金104至106年度每年短絀逾5億元,倘該分基金短絀情形未能有效改善,恐將於7年後耗盡。綜上,該分基金業務成本及費用為業務收入之19倍餘,且部分業務不具投入產出關係,不符作業基金精神,造成連年鉅額短絀,108年底預計累積短絀高達44.64億餘元,已損及財務之健全發展,允宜積極檢討改善,期有效縮減短絀。爰要求經濟部中小企業處就相關問題,於一個月內提出書面報告予立法院經濟委員會。
提案人:蘇治芬
連署人:鄭運鵬 蘇震清
8.按經濟部中小企業處為求輔導資源之最佳配置,避免浪費輔導資源,每年於中小企業發展基金編列相關計畫時,均設定目標與輔導對象,且公開徵求與遴選輔導,企業可依自身需求選擇申請案件,至於輔導對象則由該處與外部專家決定。惟中小企業處103至106年度部分委辦計畫,核有同一企業同一年度內接受3項以上輔導計畫之情形,包含103年度華○德科技股份有限公司等4家、104年度木○艸有限公司等2家、105年度民○金桔加工廠等6家企業、106年度南○設計工作室等2家企業。再者部分廠商連年以相同或不同委辦計畫接受輔導,例如一○生技農園於103至105年度分別接受2項、1項及3項輔導計畫,丸○調理食品有限公司103、105及106年度分別接受3項、2項及1項輔導計畫,顯示部分企業接受輔導之頻率或件數高於其他中小企業,輔導資源似過度集中。綜上,106年度國內中小企業已達143萬餘家,部分中小企業面臨顧客流失或市場逐年縮減等困境,亟待政府扶植。鑑於政府可挹注輔導資源有限,中小企業處辦理各類輔導計畫允宜注意資源分配之妥適性,避免輔導資源過度集中於特定企業,以嘉惠更多中小企業。爰要求經濟部中小企業處就相關問題,於一個月內提出書面報告予立法院經濟委員會。
提案人:蘇治芬
連署人:鄭運鵬 蘇震清
9.加工出口區作業基金設立旨在加強加工出口區之開發與管理。108年度預算案編列業務收入16億2,935萬4千元,業務成本與費用13億3,082萬3千元,業務外收入4,976萬6千元,業務外費用6,342萬5千元,收支相抵後賸餘2億8,487萬2千元,較107年度預算賸餘減少2,644萬元(減幅8.49%)。經查106年度加工出口區營業額較104年度衰退,較105年度大幅減少,且未見好轉,影響管理收入,綜上,加工出口區部分園區近年表現未如預期。請經濟部於3個月內研提改善書面報告,以謀求收支平衡!
提案人:陳超明
連署人:孔文吉 周陳秀霞
10.近年國內投資案常因工業用地取得困難而延宕推動進度,致土地供需失衡,產業界呼籲政府解決缺地問題日益迫切,經檢視工業局轄管之62處編定工業區,截至107年8月底尚有195.45公頃待租售及閒置土地649.79公頃,且部分廠商租購地後卻遲遲未建廠使用,土地使用效率不彰。經查部分開發中工業區仍有大面積土地未租售,另部分工業區有大面積已租售卻未強化利用之閒置土地。請經濟部於3個月內研提改善專案報告,做為日後參考運用!
提案人:陳超明
連署人:孔文吉 周陳秀霞
11.產業園區開發管理基金為解決工業區土地閒置情形,並降低廠商初期設廠成本,及提高廠商進駐工業區投資之意願,自91年度起辦理「工業區土地租金優惠調整措施」,由產業園區開發管理基金向銀行借款,投資取得經濟部工業局及地方政府開發已公告未出售之工業區土地或建築物,出租或出售予廠商,以紓解廠商營運期間之資金壓力。惟該基金辦理前述措施,嗣因廠商承租後於94至107年8月間退租,衍生相關履約爭議外,復因退租後致閒置之土地及廠房面積高達25.82公頃,投資購置成本達22億0,107萬4千元;若未能儘速解決及排除各項訴訟及占用情形,加速去化尚待租售土地,則除該基金需負擔高額處理費用外,亦使工業區土地及廠房長期閒置無法發揮其應有之經濟效益。請經濟部於3個月內研提改善專案報告,儘早解決窒礙,減少基金支出!
提案人:陳超明
連署人:孔文吉 周陳秀霞
12.產業園區開發管理基金截至107年8月底止所轄之污水處理廠共有43座,其中自行操作營運之污水處理廠有33座,另觀音等10座污水處理廠係以公辦民營方式委外辦理。經查審計部查核基金所轄工業區各污水處理廠營運存有多項缺失,另自行操作污水處理廠整體收支相抵後年年短絀。請經濟部於3個月內研提改善專案報告,做為日後改善依據!
提案人:陳超明
連署人:孔文吉 周陳秀霞
13.中小企業發展基金長期發生短絀致累積鉅額短絀,截至106年底累計待填補短絀已達31.73億元,未來恐須折減基金或由公務預算編列填補,且108年度預算預計短絀將近6億元,財務嚴重惡化。經查基金經年發生短絀,且108年度預算編列業務成本及費用為業務收入之19倍餘,造成5億9,999萬5千元短絀,亟待積極改善,另部分業務不具投入產出關係,不符作業基金精神。請經濟部於3個月內研提改善專案報告,做為日後改善依據!
提案人:陳超明
連署人:孔文吉 周陳秀霞
14.108年度中小企業發展基金預算於「投融資業務成本─短絀、賠償與保險給付」項下編列「創業育成信託投資專戶」投資損失2,000萬元,係中小企業創業育成信託投資專戶預估108年度之投資損失,經查委託5家專業管理公司投資,惟104年度至107年度7月底報酬率皆不佳,且基金累計虧損金額龐鉅。請經濟部於3個月內研提改善專案報告,做為日後改善依據!
提案人:陳超明
連署人:孔文吉 周陳秀霞
15.有鑑於加工出口區目前所有之三座污水處理廠,其中屏東污水處理廠平均利用率需達80%方能損益兩平,惟查該廠目前納管對象僅為屏東園區37家用戶,因平均利用率偏低,自105年4月正式營運以來,連年呈現虧損情形,如106年度平均利用率僅42.7%,年度實際營運量僅年度預估營運量之28.5%,雖較之前年度略有改善,106年度仍呈現營運虧損1,335萬5千元,顯有待再檢討改進,爰請經濟部加工出口區管理處積極招商並擴大納管對象,俾利提高污水廠利用率,以充分發揮建廠效益、逐步提升屏東污水處理廠營運成效。
提案人:蘇震清
連署人:高志鵬 鄭運鵬
16.有鑑於加工出口區作業基金108年度預算於業務外收入編列利息收入885萬8千元,其中860萬元係台灣絲織開發公司配合款之利息收入,惟查台絲公司積欠加工出口區作業基金之代墊款迄今尚未清償,截至107年7月底止,加工出口區作業基金未收回台絲公司代墊款3億9,000萬元及衍生利息1,905萬元,加工出口區管理處則雖取得債權憑證,但因台絲公司目前主要業務為淨、污水廠營運,近兩年度仍呈現虧損,是故該公司目前每月僅賡續支付該分基金利息部分,爰請經濟部輔導台絲公司改善提升營運績效,並積極協調督促該公司辦理用地變更,以利後續收回代墊款及利息,確保基金權益。
提案人:蘇震清
連署人:高志鵬 鄭運鵬
17.有鑑於國內投資案常因工業用地取得困難而延宕,近期更因中美貿易紛爭延燒致使台商回台生產意願提高而衍生用地需求,惟查截至107年8月底,工業局轄管之62處編定工業區,尚有待租售土地195.45公頃及閒置土地649.79公頃,且有部分廠商租購地後卻遲遲未建廠使用情形,顯見土地使用效率不彰,工業局應加速檢討各工業區推動開發瓶頸,以提升工業區使用效益。以屏東地區為例,屏東工業區因多為台糖公司土地,遭限制不得作為甲種工業區使用等決議而閒置,屏南工業區則因用地廠商建廠遭抗爭及要求環評而閒置,均屬延續多年問題未能有效解決,爰請經濟部及工業局於三個月內研議屏東工業區及屏南工業區適法開發之推動方案,避免長期閒置土地無法有效運用而耗置土地資源、阻礙地方發展。
提案人:蘇震清
連署人:高志鵬 鄭運鵬
18.中小企業發展基金108年度預算案「行銷及業務費用─專業服務費」編列4億2,619萬2千元,編列多項計畫輔導中小企業,例如「推動中小企業參與國際經濟合作計畫」、「中小企業綠色小巨人輔導計畫」等,囿於106年度我國中小企業家數已達143萬餘家,為避免有限資源過度集中,無法發揮輔導計畫最大綜效,本應審慎規劃計畫輔導對象,惟查中小企業處103至106年度部分委辦計畫,竟有同一企業同一年度內接受3項以上輔導計畫之情形,恐有未宜,爰請經濟部於三個月內落實檢討該基金各類輔導計畫資源分配之妥適性,並合理擴充中小企業輔導資源,向立法院經濟委員會提出專案報告,俾利穩定支援國內中小企業健全發展。
提案人:蘇震清
連署人:高志鵬 鄭運鵬
19.中小企業發展基金108年度預算案編列業務收入3,236萬8千元,業務成本與費用6億3,940萬4千元,業務外收入704萬1千元,收支相抵後短絀5億9,999萬5千元,鑑於中小企業發展基金設立旨在穩定支援輔導中小企業工作,然該基金因長期發生短絀致累積鉅額短絀,近三年度決算短絀均逾5億元,截至106年底累計待填補短絀已達31.73億元,顯見其財務嚴重惡化,108年底預計累積短絀更高達44.64億餘元,已損及基金財務之健全,爰請經濟部積極研議改善,俾利該基金得以永續營運,確實協助中小企業開拓商機、健全發展。
提案人:蘇震清
連署人:高志鵬 鄭運鵬
20.108年度中小企業發展基金預算於行銷及業務費用─專業服務費項下,編列多項計畫輔導中小企業。經查依據2018年中小企業白皮書,我國中小企業家數從103年度之135萬餘家增加至106年度之143萬餘家,占全國企業比率亦從97.61%提升至97.7%,惟囿於預算規模有限,僅部分中小企業得以接受政府輔導。惟中小企業處103至106年度部分委辦計畫,核有同一企業同一年度內接受3項以上輔導計畫之情形,包含103年度華○德科技股份有限公司等4家、104年度木○艸有限公司等2家、105年度民○金桔加工廠等6家企業、106年度南○設計工作室等2家企業。再者部分廠商連年以相同或不同委辦計畫接受輔導,例如一○生技農園於103至105年度分別接受2項、1項及3項輔導計畫,丸○調理食品有限公司103、105及106年度分別接受3項、2項及1項輔導計畫,顯示部分企業接受輔導之頻率或件數高於其他中小企業,輔導資源似過度集中。綜上,106年度國內中小企業已達143萬餘家,部分中小企業面臨顧客流失或市場逐年縮減等困境,亟待政府扶植。鑑於政府可挹注輔導資源有限,中小企業處辦理各類輔導計畫允宜注意資源分配之妥適性,避免輔導資源過度集中於特定企業,以嘉惠更多中小企業。
提案人:莊瑞雄
連署人:賴瑞隆 蘇震清 邱議瑩
二、作業基金─水資源作業基金
(一)業務計畫部分:應依據業務收支、轉投資、固定資產之建設改良擴充及資金運用等項之審查結果,隨同調整。
(二)業務收支部分:
1.業務總收入:82億7,583萬1千元,照列。
2.業務總支出:原列94億4,135萬9千元,減列「服務費用」300萬元(含「一般服務費」200萬元及「印刷裝訂與廣告費」100萬元),其餘均照列,改列為94億3,835萬9千元。
3.本期短絀:原列11億6,552萬8千元,減列300萬元,改列為11億6,252萬8千元。
(三)解繳公庫淨額:無列數。
(四)轉投資計畫部分:3億7,200萬元,照列。
(五)固定資產之建設改良擴充:原列12億4,932萬3千元,減列「一般建築及設備計畫」300萬元,其餘均照列,改列為12億4,632萬3千元。
(六)國庫增撥基金額:無列數。
(七)通過決議18項:
1.108年度水資源作業基金預算書,「服務費用」中「印刷裝訂與廣告費」(水資源作業基金個別)共編列1,991萬5千元。查106年度該科目決算數為931萬8千元,105年度為905萬8千元,104年度為1,000萬7千元。108年度編列竟多於過去決算數近一倍多,金額明顯高於實際支用需求,爰此凍結100萬元,俟提出書面報告後,始得動支。
提案人:高潞‧以用‧巴魕剌
Kawlo.Iyun.Pacidal
周陳秀霞 廖國棟
2.水資源作業基金「材料及用品費」項下「使用材料費」108年度編列2,256萬6千元,查106年度預算數為2,529萬2千元,決算數1,022萬4千元,執行率偏低為40%,爰凍結200萬元,俟提出書面報告後,始得動支。
提案人:鄭運鵬 蘇治芬 賴瑞隆
3.水資源作業基金108年度「銷貨成本」項下「給水銷貨成本」預算數為33億5,680萬4千元,較107年度的30億8,768萬8千元,增加2億6,911萬6千元;若與「銷貨收入」項下的「給水銷貨收入」相較,108年度「給水銷貨收入」預算數為20億5,627萬3千元,較107年度的20億7,861萬元,竟然減少2,233萬7千元;而「給水銷貨收入」減去「給水銷貨成本」,兩者相差-13億0,053萬1千元。顯示經濟部水利署在控制「給水銷貨成本」上有問題,並未隨著銷貨收入減少而有所降低,亦未能撙節生產成本。其次,從106年度決算數得知,給水銷貨收入與給水銷貨成本相差6億9,027萬2千元,但107、108年度預算數兩者卻分別相差10億0,907萬8千元及13億0,053萬1千元,綜上,經濟部應積極控制水資源作業基金「給水銷貨成本」,杜絕浪費情事,爰凍結5,680萬4千元,俟提出書面報告後,始得動支。
提案人:賴瑞隆 蘇治芬
連署人:鄭運鵬
4.108年度水資源作業基金附屬單位預算「銷貨成本」項下「土石銷貨成本」編列17億2,939萬9千元,凍結10%,俟向立法院經濟委員會提出書面報告後,始得動支。
提案人:孔文吉
連署人:廖國棟 周陳秀霞
5.水資源作業基金108年度預算案於「行銷及業務費用」項下「耗水費費用」編列4億6,274萬元,凍結15%,俟提出書面報告後,始得動支。
提案人:高潞‧以用‧巴魕剌
Kawlo.Iyun.Pacidal
周陳秀霞 廖國棟 莊瑞雄
連署人:賴瑞隆 邱議瑩 蘇震清
6.水資源作業基金108年度預算案於「固定資產建設改良與擴充」項下「一般建築及設備計畫」編列12億4,932萬3千元,凍結500萬元,俟提出書面報告後,始得動支。
提案人:莊瑞雄 陳超明 蘇震清 高志鵬 賴瑞隆
連署人:邱議瑩 孔文吉 周陳秀霞
林岱樺 蘇治芬
7.水資源作業基金108年度預算銷貨成本項下編列南區水資源局補(協)助政府機關(構)4,370萬9千元、捐助國內團體9萬3千元、捐助私校4萬元,合計4,384萬2千元,逾北區水資源局與中區水資源局補、捐助加總金額,顯有檢討改善之處,爰建請南區水資源局一個月內提出捐補助明細及檢討改善計畫。
提案人:邱議瑩
連署人:蘇震清 賴瑞隆
8.水資源作業基金108年度預算銷貨成本項下超時工作報酬編列1,699萬1千元,查南區水資源局加班費及值班費共計779萬9千元,超出北區水資源局及中區水資源局甚鉅。為維護員工職場安全及身心健康,允應考慮增列員額或依業務需求增加臨時人員之必要性。
提案人:邱議瑩
連署人:蘇震清 賴瑞隆
9.鑑於溫泉法於民國92年7月2日立法實施,對既有尚未合法化之溫泉業者,訂有10年緩衝期,迄今溫泉法輔導緩衝期屆滿已逾五年,然而截至107年8月底仍有63家業者尚未完成改善,顯不利國內溫泉資源有效監管,不僅讓消費者對政府落實監管能力有所質疑,亦對國內溫泉業者之經營品質產生良莠不齊之疑義,嚴重影響整體溫泉產業與周邊觀光產業之健全發展,爰請經濟部積極檢討現行溫泉管理及查核作業期程,定期公告查核結果與追蹤改善情形,於二個月內向立法院經濟委員會提出專案報告,以促進溫泉產業健全發展、保障消費大眾權益。
提案人:蘇震清
連署人:林岱樺 蘇治芬 莊瑞雄
10.水資源作業基金108年度預算案收支相抵後預計短絀11億6,566萬6千元,較107年度預算短絀4億8,182萬1千元,短絀增加6億8,384萬5千元,增幅高達141.93%,且查該基金已連續五年度收支短絀,108年度短絀數更是近年最高,銷貨成本率亦攀升為163.25%,顯見該基金經營績效亟待檢討改善,爰請經濟部參據我國各項水利設施之推動進度,審慎檢討我國水費政策及各區水資源局之營運績效,於二個月內向立法院經濟委員會提出專案報告,以維該基金財務及推動業務之健全發展。
提案人:蘇震清
連署人:林岱樺 蘇治芬 莊瑞雄
11.水資源作業基金連續5年度收支短絀,108年度預算預計短絀數高達11億6,566萬6千元為近年最高,基金經營績效亟待檢討改善,允宜審酌基金財務狀況及未來業務推動之優先順序等,詳實檢討各項經費需求規模之妥適性,逐年縮減短絀規模,以維基金財務之健全。爰要求經濟部就相關問題,於兩週內提出書面報告予立法院經濟委員會。
提案人:蘇治芬
連署人:鄭運鵬 蘇震清
12.目前全國計有95座水庫壩堰,設計蓄水總容量約28.6億立方公尺,截至106年底止,水庫壩堰累計淤積量約達8.4億立方公尺,淤積率高達29%,顯示國內各水庫淤積情形已嚴重影響水庫蓄水容量與各項原設計功能,並大幅縮短水庫使用壽命。爰要求經濟部應定期檢討各水庫清淤作業,並研議提出有效改善相關配套措施、落實執行,以確實提升水庫清淤執行成效、維護水庫蓄水功能。
提案人:賴瑞隆 蘇治芬
連署人:鄭運鵬
13.政府為辦理水庫之發電、給水及觀光,並加強水文氣象資料之蒐集與研判,辦理工程結構物之觀測及淤積測量,督導水庫灌溉區配水系統管理,實施防洪監測及設施維護,以達成水庫多目標運轉功能,爰由臺灣省政府分別成立北、中、南三區水資源局,90年度將上述3個營業基金簡併成立水資源作業基金,編製附屬單位預算,其下並設置北、中、南3區水資源局,以提昇整體營運績效。綜觀經濟部北、中、南三區水資源局,管理範圍多處原住民族地區,經濟部應要求所屬北、中、南三區水資源局,除依原住民族工作權保障法規定進用一定比例原住民外,也應積極配合當地族群特色,共同結合推展觀光活動。
提案人:廖國棟
高潞‧以用‧巴魕剌
Kawlo.Iyun.Pacidal
周陳秀霞
14.經濟部水資源作業基金108年度預算編列勞務收入6,095萬6千元,係南、北區水資源局、觀光門票等收入。依據水利署水利簡訊資料顯示,106年水庫觀光遊憩區遊客人次總計941萬5,418人次較105年增加25萬7,976人次(2.82%),其中以日月潭水庫320萬3,963遊客人次為最多(占34.03%),其次為澄清湖水庫189萬8,423人次(占20.16%),石門水庫148萬2,185人次(占15.74%)則位居第三,顯示日月潭水庫為主要的觀光遊憩區,約占遊客人次的三成左右。然日月潭水庫、集集攔河堰及石門水庫遊客人次相較105年則為負成長,尤以日月潭水庫遊客人次衰退近一成五為最多,相較104年,日月潭水庫更是少掉一百多萬個旅客。水庫早期係以蓄水、發電、防洪為建設目標,近年來除供給民生用水外,更成為觀光遊憩的場所,積極推動水庫觀光也是增加國家財源的一種積極方式,為督促經濟部積極推動水資源相關觀光活動,爰要求經濟部於一個月內提出水資源作業基金營運水庫觀光業務改善報告,送立法院經濟委員會備查。
提案人:廖國棟
高潞‧以用‧巴魕剌
Kawlo.Iyun.Pacidal
周陳秀霞
15.水資源作業基金辦理「曾文南化烏山頭水庫治理及穩定南部地區供水計畫」歷經2次修正,計畫總經費因多項工程變更由原核定365億元縮減為273億4,690萬元,減幅高達25.08%,完工期程展延逾3年,經濟部水利署應強化工程執行進度之控管,並應審慎檢討該計畫規劃及執行所遇問題,俾提供後續重大水資源建設推動之參考,以提高我國公共建設之執行成效。另外,針對曾文南化聯通管之工程計畫,嚴重影響楠西、玉井、南化民眾通行安全與便利,爰要求經濟部水利署應加強與地方民眾溝通化解疑慮,符合民眾需求。
提案人:周陳秀霞 廖國棟
高潞‧以用‧巴魕剌
Kawlo.Iyun.Pacidal
16.水資源作業基金108年度預算編列收入總額82億7,082萬1千元、費用總額94億3,648萬7千元,收支相抵後預計短絀11億6,566萬6千元,較107年度預算短絀4億8,182萬1千元,短絀增加6億8,384萬5千元。經查短絀金額為近年最高,基金經營績效亟待檢討改善,允宜審酌基金財務狀況及未來業務推動之優先順序。請經濟部於3個月內研提改善專案報告,以謀求收支平衡!
提案人:陳超明
連署人:孔文吉 周陳秀霞
17.水資源作業基金108年度預算編列「給水銷貨收入」20億5,627萬3千元占整體業務收入之25.6%為基金第二大收入來源、「給水銷貨成本」33億5,680萬4千元,收支相抵後給水業務短絀13億0,053萬1千元,銷貨成本率高達163.25%。允宜審慎檢討我國水費政策及各區水資源局之營運績效,請經濟部於3個月內對此研提改善專案報告,以提升績效平衡收支!
提案人:陳超明
連署人:孔文吉 周陳秀霞
18.溫泉事業發展基金108年度預算編列「業務收入─徵收收入─溫泉取用費提撥收入」500萬元、「業務外收入」1萬元及「業務成本與費用」487萬2千元,本期賸餘數13萬8千元。經查溫泉法第31條第2項就該法制定公布前已開發而未取得合法登記業者所定10年緩衝期,已於102年7月1日屆滿,惟截至107年8月底仍有63家業者尚未完成改善,允宜積極瞭解未改善原因,並研謀有效之輔導措施。故請經濟部於3個月內研提改善專案報告,送立法院經濟委員會參考運用!
提案人:陳超明
連署人:孔文吉 周陳秀霞
三、特別收入基金─經濟特別收入基金
(一)業務計畫部分:應依據基金來源與用途審查結果,隨同調整
(二)基金來源、用途及餘絀部分:
1.基金來源:213億5,449萬8千元,照列。
2.基金用途:原列270億0,335萬4千元,減列能源研究發展基金「能源研究發展工作計畫」1,000萬元、石油基金「政府儲油、石油開發及技術研究計畫」5,000萬元(以上科目均自行調整),共計減列6,000萬元,其餘均照列,改列為269億4,335萬4千元。
3.本期短絀:原列56億4,885萬6千元,減列6,000萬元,改列為55億8,885萬6千元。
(三)解繳公庫:無列數。
(四)通過決議9項:
1.推廣貿易基金108年度預算案於「貿易推廣工作計畫」編列61億7,728萬6千元,凍結5%,俟向立法院經濟委員會專案報告後,始得動支。
提案人:鄭運鵬 蘇治芬 賴瑞隆
高潞‧以用‧巴魕剌
Kawlo.Iyun.Pacidal
周陳秀霞 廖國棟 高志鵬 蘇震清
孔文吉 陳超明
2.能源研究發展基金108年度預算案於「能源研究發展工作計畫」編列33億4,103萬元,凍結10%,俟向立法院經濟委員會專案報告後,始得動支。
提案人:鄭運鵬 蘇治芬 賴瑞隆
高潞‧以用‧巴魕剌
Kawlo.Iyun.Pacidal
周陳秀霞 廖國棟 莊瑞雄 陳超明
連署人:孔文吉 蘇震清
3.石油基金108年度預算案於「政府儲油、石油開發及技術研究計畫」編列68億3,406萬2千元,凍結10%,俟向立法院經濟委員會專案報告後,始得動支。
提案人:鄭運鵬 蘇治芬 賴瑞隆
高潞‧以用‧巴魕剌
Kawlo.Iyun.Pacidal
周陳秀霞 廖國棟 高志鵬 蘇震清
陳超明 莊瑞雄
連署人:孔文吉
4.再生能源發展基金108年度預算案於「基金用途」編列105億8,519萬5千元,凍結12.5%,俟向立法院經濟委員會專案報告後,始得動支。
提案人:高潞‧以用‧巴魕剌
Kawlo.Iyun.Pacidal
周陳秀霞 廖國棟 蘇治芬 鄭運鵬
莊瑞雄 陳超明
連署人:蘇震清 賴瑞隆 孔文吉
5.推廣貿易基金108年度預算案編列「捐助個別廠商赴海外參加國際展覽業務」經費1億9,000萬元,另編列「委託辦理捐助個別廠商參加海外國際展覽業務計畫」經費1,000萬元,委託辦理相關申請及審查作業,惟查推廣貿易基金自100年度起逐年編列捐助個別廠商參加海外國際展覽業務計畫之相關經費,惟計畫執行迄今,各年廠商申請補助經核定後又取消參展之件數偏多,103年度採取記點制後,近三年度取消比率雖逐年遞減為33.11%、24.96%、19.56%,但仍屬偏高,各年度取消補助款總額分別為7,496萬2千元、5,159萬9千元及4,139萬2千元,造成審查資源浪費,爰請國貿局檢討強化其申請審核與後續輔導機制,俾利鼓勵國內廠商積極參展、拓展國際市場,提升該計畫預算運用效益。
提案人:蘇震清
連署人:高志鵬 鄭運鵬
6.能源研究發展基金108年度預算「能源研究發展工作計畫─專業服務費」項下編列「使用能源設備及器具效率管理政策執行與基準訂定研究計畫」9,000萬元,期能逐步提高我國耗能產品之能源效率標準,引導民眾優先選用高能源效率產品;惟查能源局自99年7月起推動能源效率分級標示制度迄今,部分能效分級標示產品1至2級(節能效率高者)市占率不增反減,消費者恐未能清楚辨識產品能源效率而引導消費行為,爰請經濟部能源局檢討現行能源效率等級,加強市售產品效率抽測,並定期公布相關資訊,俾利有效推行能源效率分級標示,促進民眾清楚辨識產品能源效率、選購節能商品。
提案人:蘇震清
連署人:高志鵬 鄭運鵬
7.石油基金108年度預算「政府儲油、石油開發及技術研究計畫─捐助、補助及獎助」項下編列「工業鍋爐燃料轉換及改善空氣污染行動計畫」5億2,944萬9千元,由經濟部與環保署共同研擬工業鍋爐燃料改善工作經費補助;惟查該計畫係因應環保署107年1月30日預告訂定之「鍋爐空氣污染物排放標準」,為協助業者符合109年7月1日排放標準而提供改善補助措施,爰請經濟部工業局應優先盤點工業鍋爐尚未符合新訂標準之地區及業者加強宣導,並落實補助之後續追蹤輔導措施,俾利達成工業鍋爐燃料轉換及改善空氣污染行動計畫目標,兼顧國內廠商生產效能並改善空氣品質。
提案人:蘇震清
連署人:高志鵬 鄭運鵬
8.茲為「經濟部為實踐蔡總統綠色能源政策,傾力推動離岸風電發展,公布107年躉購費率每度5.8498元(固定20年),雖具引資效果,惟未精準掌握近年風機大型化、施工技術成熟造成之電力平準化成本(LCOE)下降趨勢,復加規劃場址裝置容量5.5GW中,多數(69.7%,3.836GW)採遴選、少數(30.3%,1.664GW)採競價,且競價價格每度僅約2.5元,低於前述躉購費率約3.3元(實際價差,視購售電合約簽訂年度而定),大幅增加躉購期間(20年)之購電支出;另經濟部於107年1月18日依職權訂定並發布之『離岸風力發電規劃場址容量分配作業要點』之屬性,該部認定係行政規則,依『行政程序法』第159條第1項規定,行政規則僅能規範機關『內部』秩序及運作而非直接對外發生法規範效力之事項,惟該作業要點內容涉及投標廠商之權利義務與行政機關公權力之行使而對外發生法規範效力,不僅與行政規則之法定定義有悖,且離岸風電之建置發展及後續購電需投入數千億以上之經費,影響國家財政及全體納稅人權益甚鉅,屬『公共利益之重大事項』,按司法院釋字第443號及第753號解釋意旨,仍應有『法律或法律具體明確授權之命令』為依據,否則有違反法律保留原則之適法性疑義等情。」監察院認為確有違失,已於107年12月12日依法提案糾正。爰要求經濟部於1個月內向立法院經濟委員會提出檢討改進書面報告。
提案人:廖國棟 林岱樺 周陳秀霞
9.再生能源發展基金108年度預算「再生能源推廣計畫─捐助、補助與獎助」項下「風力發電離岸系統示範獎勵」編列1億2,500萬元,屬示範風場作業獎勵費用;惟查能源局擬定離岸風電採「先示範、次潛力、後區塊」之三階段推動策略,目前第三階段區塊開發具體推動政策則尚待研議規劃,鑑於離岸風力涉及各部會主管法規、行政審查及海域空間配置與競合,多需進行跨部會協調及橫向聯繫,以完善管理機制,且第一階段離岸風電示範獎勵已有部分業者因開發時程延宕解除示範獎勵契約,推動期間恐有規劃先期未盡周延、機關橫向聯繫及配套不足等問題,爰請經濟部能源局應針對該計畫推動執行缺失,加強檢討跨部會行政協調與專業訓練,俾利完善規劃後續推動措施,以如期達成風力發電目標。
提案人:蘇震清
連署人:高志鵬 鄭運鵬
四、特別收入基金─核能發電後端營運基金
(一)業務計畫部分:應依據基金來源與用途審查結果,隨同調整。
(二)基金來源、用途及餘絀部分:
1.基金來源:249億9,682萬6千元,照列。
2.基金用途:原列30億2,775萬1千元,減列「服務費用─印刷裝訂與廣告費」2,000萬元、「會費、捐助、補助、分攤、照護、救濟與交流活動費」1,500萬元,共計減列3,500萬元,其餘均照列,改列為29億9,275萬1千元。
3.本期賸餘:原列219億6,907萬5千元,增列3,500萬元,改列為220億0,407萬5千元。
(三)解繳公庫:無列數。
(四)提案1案,保留,送院會處理:
1.蘭嶼核廢料之遷移與各核電廠除役低放射性廢棄物處置仍未見政府有具體進展及規劃期程;此外,2018年年中行政院原子能委員會亦提出「低放射性廢棄物最終處置設施場址設置條例」修正草案之預告,但最後在多方壓力下仍不了了之,顯見政府無積極作為及勇於任事之態度。台電公司雖早在2002年就承諾放置蘭嶼的核廢料要遷出,卻礙於下一個去處遲遲無法覓得,至今仍只能繼續存放於蘭嶼。經濟部及台電公司為化解核廢料處理僵局,新增集中式貯存、室內乾貯、以及核廢處理專責機構等,造成核後端基金在106年重新估算需增加至4,700億元。核廢料的問題一天未解決,蘭嶼達悟族人的轉型正義就蕩然無存、新增的成本也是全民承擔。爰此,要求經濟部、台灣電力公司及核後端基金應於一個月內,提出一定比例之預算用於台東縣蘭嶼鄉之放射性廢棄物最終處置計畫及其期程,且應於立法院經濟委員會專案報告並公告周知。
提案人:高潞‧以用‧巴魕剌
Kawlo.Iyun.Pacidal
陳超明 孔文吉
(五)通過決議6項:
1.核能發電後端營運基金108年度預算案於「低放射性廢棄物處理及貯存計畫」編列2億1,485萬5千元,凍結15%,俟提出書面報告後,始得動支。
提案人:廖國棟 陳超明 周陳秀霞
高潞‧以用‧巴魕剌
Kawlo.Iyun.Pacidal
2.核能發電後端營運基金108年度預算案於「低放射性廢棄物最終處置計畫」編列3億3,034萬2千元,凍結20%,俟向立法院經濟委員會專案報告後,始得動支。
提案人:廖國棟 周陳秀霞 陳超明 蘇治芬
: 高潞‧以用‧巴魕剌
Kawlo.Iyun.Pacidal
孔文吉 莊瑞雄 高志鵬 賴瑞隆
邱議瑩
連署人:鄭運鵬 蘇震清
3.核能發電後端營運基金108年度預算案於「用過核子燃料貯存計畫」編列7億3,074萬9千元,凍結20%,俟提出書面報告後,始得動支。
提案人:廖國棟 周陳秀霞 陳超明 孔文吉
4.核能發電後端營運基金108年度預算案於「用過核子燃料最終處置計畫」編列6億2,284萬9千元,凍結25%,俟提出書面報告後,始得動支。
提案人:蘇治芬 蘇震清 孔文吉
連署人:鄭運鵬 林岱樺 莊瑞雄 廖國棟
周陳秀霞
5.核能發電後端營運基金108年度預算案於「核子設施除役拆廠及其廢棄物處理及最終處置計畫」編列11億2,120萬3千元,凍結10%,俟提出書面報告後,始得動支。
提案人:蘇震清 陳超明
連署人:林岱樺 蘇治芬 莊瑞雄 孔文吉
周陳秀霞
6.為確保核能發電後端營運工作順利,台電公司依行政院76年7月23日台(76)孝授二字第05255號函核定,逐年提列核能發電後端營運工作所需費用,做為核後端基金之來源。至於每年所提撥核後端營運費用,原按台電公司各年度核能機組預計發電量,88年起以每度核能發電提撥約0.17元之比率提撥,嗣因電業法修正,107年1月10日依該法授權訂定之核能發電後端營運基金費用收取辦法規定,改以每年平均分攤固定金額方式提撥,爰108年度預計提撥202億2,300萬元,較107年度按核能發電度數提撥之38億3,363萬5千元,增加163億餘元。經查核能發電後端營運基金108年會增加到3,385億元,增加220億元,但現在因為台電公司重新評估,三座核電廠除役需要的金額從10年前估算的3,353億元,增加到4,728億元。亦即,產生核電的真實單位成本顯較預期為高,恐最後是全民買單的疑慮。基此,爰要求經濟部以及台電公司:(1)雖改以每年平均分攤固定金額方式提撥預算,應衡酌對電價的影響,以免衝擊物價;(2)核電廠除役的成本,應該要誠實算入核電的成本中,不要再刻意壓低核電成本估算;(3)此重估方案茲事體大,國營事業的支出雖然依預算法可以併決算,但這勢必嚴重影響台電公司接下來多年的營運狀況,卻無法揭露在我們即將審查的台電公司預算書中,經濟部應於預算審議前提供監督機制。並於一個月內提出書面報告予立法院經濟委員會。
提案人:蘇治芬
連署人:鄭運鵬 蘇震清
丙、農業委員會主管
一、作業基金─農業作業基金
(一)業務計畫部分:應依據業務收支、轉投資、固定資產之建設改良擴充及資金運用等項之審查結果,隨同調整。
(二)業務收支部分:
1.業務總收入:原列4億6,572萬4千元,增列農業生物科技園區作業基金200萬元(含「業務收入」100萬元、「租金及權利金收入」100萬元),其餘均照列,改列為4億6,772萬4千元。
2.業務總支出:原列4億2,647萬元,減列種苗改良繁殖作業基金50萬元、畜產改良作業基金50萬元、農業生物科技園區作業基金50萬元(以上科目均自行調整),共計減列150萬元,其餘均照列,改列為4億2,497萬元。
3.本期賸餘:原列3,925萬4千元,增列350萬元,改列為4,275萬4千元。
(三)解繳公庫淨額:無列數。
(四)轉投資計畫部分:無列數。
(五)固定資產之建設改良擴充:16億1,916萬3千元,照列。
(六)國庫增撥基金額:原列11億3,645萬7千元,配合108年度中央政府總預算審議結果,減列農業委員會第5目「非營業特種基金」第2節「農業作業基金」5,682萬3千元,本項應隨同修正減列5,682萬3千元,改列為10億7,963萬4千元。
(七)通過決議16項:
1.畜產改良作業基金108年度預算編列銷貨收入1億1,923萬1千元及雜項業務收入2,717萬9千元,辦理銷售畜禽及改良試製產品等工作。畜禽銷售易受市場需求及畜禽生產情形影響,致近年部分項目單價未如預期:依據畜產改良作業基金105至108年度各畜禽項目單價預算編列及實際執行情形,部分項目實際銷售單價較預計單價低,如種仔豬、山羊及飼料單價連續3年均未達預期,按該基金說明,因市場偏好體重較輕之豬隻,或為配合研究及科技計畫須於計畫結束後始能出售,致售價未如預期,羊隻則為淘汰不適留種成羊(主要為老齡、體弱等淘汰羊隻),及為改善飼養空間不足出售仔羊,故無法符合市場需求,僅能降低價格銷售,又飼料多為進口,亦受國際價格波動影響。為改善上開情形,畜產改良作業基金除持續尋求取代進口飼料之國產飼料,另持續進行選育及改善飼養環境,以利畜禽生產及育成率。畜禽銷售訂價較無彈性,允宜持續推廣其他業務,並審慎開發其他財源:畜產改良作業基金另編有委託化驗服務、畜產加工品試製、飼料作物改良及教育休閒與推廣等雜項業務收入,該基金104至108年度銷貨收入及雜項業務收入預算編列及執行情形,雜項業務收入占主要業務收入(銷貨收入及雜項業務收入)比約為20%,銷貨收入及雜項業務收入104至106年度實際執行情形均有下降趨勢,雖108年度預算數較以往年度決算審定數高,然查104至106年度銷貨收入決算審定數約占法定預算數7成多,顯示執行情形容有改善空間。茲因畜產改良作業基金於訂價各畜禽營運項目時,仍需參考市價及減輕農民負擔之原則下研訂,價格彈性恐較低,又飼養畜禽成本常受天候及疾病等影響而增加,故畜禽銷售獲益較不易達成,為增加基金收益,允宜積極辦理飼料作物改良及教育休閒與推廣業務,並審慎開發其他財源。綜上,畜產改良作業基金近年度銷售畜禽之銷貨收入執行容有改善空間,且其單價易受市場需求及國際價格波動,為使該基金收益增加,允宜積極檢討改善並審慎研謀開拓其他財源。爰要求農委會1個月內將改善書面報告送交立法院經濟委員會。
提案人:陳亭妃
連署人:林岱樺 蘇震清
2.種苗改良繁殖作業基金108年度預算編列銷貨成本6,295萬3千元辦理各類農產品銷售事宜,其中包括報廢不良種子及種子盤盈增減互抵之數30萬元。依種苗改良繁殖作業基金提供之資料,101至107年度該基金編列報廢種子預算及執行情形,預算編列共65萬元,共執行報廢金額為39萬9,733元,其中101至103年度及106年度均無執行數,然107年度截至8月底報廢金額已達預算數30萬元,且較104及105年度報廢數約5萬元相對高。據種苗改良繁殖作業基金說明,主要係因該基金部分種子庫存過多,且貯藏期間已久,經檢查後發現有含水率過低等無法發芽情形,爰須辦理報廢,雖該基金期透過標售該等種子以減少報廢損失,惟其成效未佳,允宜持續積極研謀善策。
提案人:莊瑞雄
連署人:賴瑞隆 邱議瑩
3.按畜產改良作業基金提供之104至107年度畜禽非常死亡及飼料報廢資料,其中部分項目係因疾病爆發致非常死亡數量較多,但現今極端氣候的影響,造成其餘畜禽非常死亡原因多受天氣影響(如兔隻、山羊、肉羊及肉豬),雖該基金已就異常氣候辦理多項防範措施,然極端氣候情形愈發惡化,為避免飼養畜禽因劇烈氣候生病致死,允宜嚴謹評估各類畜禽項目飼養條件及市場需求,審慎調整畜禽項目飼養策略,並持續積極改善飼養方式。畜產改良作業基金近年度部分畜禽項目單位成本逐漸上升,且畜禽因異常氣候致死情形增加,為避免飼養成本持續增加,宜積極尋求現有飼料替代品,並宜持續監控各項畜禽疫情,審慎評估及調整畜禽項目飼養策略。
提案人:莊瑞雄
連署人:賴瑞隆 邱議瑩
4.依種苗改良繁殖作業基金提供之資料,101至107年度該基金編列報廢種子預算共65萬元,共執行報廢金額為39萬9,733元,主要係因該基金部分種子庫存過多、貯藏已久、含水率過低等,爰須辦理報廢,雖該基金期透過標售該等種子以減少報廢損失,惟其成效未佳,允宜持續積極研謀善策。爰建議種苗改良繁殖作業基金檢討及評估各類種子安全存量,以避免種子存貨過多,貯藏過久。
提案人:邱志偉 蘇震清 莊瑞雄
5.針對監控各項畜禽疫情評估,部分畜禽項目因配合市場需求或極端氣候等因素致飼養成本逐漸增加,為改善前述情形,畜產改良作業基金已持續尋找替代飼料或芻料,以降低飼料成本,另改善畜禽飼養環境、加強消毒防疫工作、積極選種以選育優良品種,以減少畜禽因體弱等因素死亡情形。爰建議畜產改良作業基金積極尋求現有飼料替代品,並宜持續監控各項畜禽疫情,審慎評估及調整畜禽項目飼養策略。
提案人:邱志偉 蘇震清 莊瑞雄
6.農業生物科技園區作業基金108年度預算編列租金及權利金收入1億3,925萬1千元及出租資產成本8,585萬8千元,107年度截至8月底廠房及宿舍區待出租率分別為21.57%及32.81%,為增加基金出租收入,爰建議積極招商並研謀改善廠房及宿舍出租率偏低情形。
提案人:邱志偉 蘇震清 莊瑞雄
7.農業生物科技園區作業基金108年度預算為「農業生物科技園區擴充計畫」編列固定資產建設改良擴充繼續計畫預算16億0,021萬7千元,是項工程107年度執行進度雖已達預期目標,惟查依其計畫書應於108年底前完成,然該計畫整體截至107年底仍有半數以上未完工,鑑於農業生物科技園區係引導台灣農業朝技術密集、高附加價值、低污染發展所設之重點發展園區,爰請農委會積極監督管理各項工程招標作業及持續控管計畫進度,確保該園區擴充計畫得於108年度如期如質完成,並審慎檢討現有招商措施,俾利後續積極招商及推廣運用,以充分發揮農科園區產業群聚以及引領台灣農業轉型升級之效益。
提案人:蘇震清
連署人:莊瑞雄 賴瑞隆
8.有鑑於畜產改良作業基金近年度部分畜禽項目單位成本逐漸上升,係出於因異常氣候、畜禽疫情致死情形增加,而國內近年來每於冬季低溫後皆易見爆發禽流感疫情,屏東縣里港鄉一間肉鴨場108年1月也出現高致病性禽流感H5N2確診案例,惟查里港鄉107年並未檢驗出高致病性H5病毒,且距離107年屏東縣流行場超過十公里的路程,可見禽流感疫情侵入的多樣性與多變性,應確實探究其病毒來源,爰請農委會加強監控國內各項畜禽疫情,落實推動各禽場全面採取系統化的禽流感症候群即時偵測,並積極推動相關科學研究防疫,以有效阻斷禽流感傳播機會,提升我國畜禽產業飼養環境標準與防疫準備。
提案人:蘇震清
連署人:莊瑞雄 賴瑞隆
9.種苗改良繁殖作業基金108年度預算分別編列銷貨收入8,150萬4千元及其他業務收入435萬元辦理銷售各類種子及園藝種苗業務。經查該基金針對毛利較高之一般性種子銷售數量並無明顯增加,近年政策性種子銷售數量略有減少,允宜持續檢討銷售策略並積極辦理相關推廣事宜;另為增加基金收入,宜加強宣導園藝種苗之銷售業務,爰請農委會提出具體改善專案報告,送立法院經濟委員會作為未來施政參考!
提案人:陳超明
連署人:孔文吉 廖國棟
10.畜產改良作業基金108年度預算編列銷貨成本1億0,651萬9千元辦理畜禽及飼料作物銷售,其中編列預計畜禽非常死亡之數20萬8千元。經查部分畜禽項目因配合市場需求或極端氣候等因素致飼養成本逐漸增加,允宜持續監控各項畜禽疫情,並審慎評估及調整畜禽項目飼養策略,以減少畜禽非常死亡情形,爰請農委會1個月內提出具體改善書面報告,送立法院經濟委員會作為未來施政參考!
提案人:陳超明
連署人:孔文吉 廖國棟
11.畜產改良作業基金108年度預算編列銷貨收入1億1,923萬1千元及雜項業務收入2,717萬9千元,辦理銷售畜禽及改良試製產品等工作。經查畜禽銷售易受市場需求及畜禽生產情形影響,致近年部分項目單價未如預期,畜禽銷售訂價較無彈性,允宜持續推廣其他業務,並審慎開發其他財源!爰請農委會1個月內提出具體改善書面報告,送立法院經濟委員會作為未來施政參考!
提案人:陳超明
連署人:孔文吉 廖國棟
12.農業生物科技園區作業基金108年度預算編列租金及權利金收入1億3,925萬1千元,辦理園區土地、廠房及宿舍出租。經查部分廠房出租情形較107年同期略差,未來相關折舊費用及設備維護費用恐將持續增加,應持續積極招商,並審慎研謀改善策略以提高出租率。爰請農委會1個月內提出具體改善書面報告,送立法院經濟委員會作為未來施政參考!
提案人:陳超明
連署人:孔文吉 廖國棟
13.農業生物科技園區作業基金108年度預算分別編列行銷及業務費用、管理及總務費用與其他業務費用481萬8千元、790萬元及4,278萬元,包含出租擴充園區土地租金,以及辦理國內外參展、拓商、訴訟及法律諮詢等相關招商行銷業務。經查107年度進駐廠商家數及投資總額皆較106年度下降,顯示招商業務容有改善空間。又農委會108年度起辦理新農業創新產業聚落提升計畫,須廠商進駐園區形成產業聚落,故招商工作刻不容緩。爰請農委會1個月內提出具體改善書面報告,送立法院經濟委員會作為未來施政參考依據!
提案人:陳超明
連署人:孔文吉 廖國棟
14.查種苗改良繁殖作業基金108年度預算編列銷貨成本6,295萬3千元辦理各類農產品銷售事宜,其中為處理報廢之種子,其費用包括報廢不良種子及種子盤盈增減互抵之數30萬元。種苗改良繁殖作業基金為確保儲備下期農民所需之供應量,及配合採種簽約情形,該基金對於各種子均有一定之安全存量(約3至5年度存量)。而採收調製後貯藏之種子(苗),因於貯藏一定時間後其發芽率未能達標準,則應依「行政院農委會種苗改良繁殖場逾齡及不良種子(苗)處理要點」辦理報廢等事宜。惟101至107年度該基金編列報廢種子預算及執行情形,其中101至103年度及106年度均無執行數,然107年度截至8月底報廢金額已達預算數30萬元相較前幾年為相對高。雖該基金期透過標售該等種子以減少報廢損失,惟其成效未佳。又按種苗改良繁殖作業基金近年度報廢之種子品項,報廢數量以大豆種子為最多(1,938.9公斤),且108年度仍預計繼續報廢不良種子大豆等7,500公斤。應審慎檢討及即時評估種子安全存量,以避免以後年度存貨過多,需透過促銷或報廢方式減少存量。綜上所述,為有效減少種子報廢情形,允宜持續審慎檢討安全存量,並積極研謀辦理逾齡及不良種子再利用或標售方式。
提案人:廖國棟 陳超明 孔文吉
15.畜產改良作業基金108年度預算編列銷貨收入1億1,923萬1千元及雜項業務收入2,717萬9千元(其他業務收入項下),辦理銷售畜禽及改良試製產品等工作。查畜禽銷售易受市場需求及畜禽生產情形影響,致近年部分項目單價未如預期。按畜產改良作業基金105至108年度各畜禽項目單價預算編列及實際執行情形,部分項目實際銷售單價較預計單價低,如種仔豬、山羊及飼料單價連續3年均未達預期,無法符合市場需求,僅能降低價格銷售,又飼料多為進口,亦受國際價格波動影響。又查,畜產改良作業基金於訂價各畜禽營運項目時,仍需參考市價及減輕農民負擔之原則下研訂,價格彈性恐較低,故畜禽銷售獲益較不易達成,為增加基金收益,允宜積極辦理飼料作物改良及教育休閒與推廣業務,並審慎開發其他財源。綜上,畜產改良作業基金近年部分畜禽品項銷售單價未達預期目標,允宜積極改善並審慎研謀開拓其他財源,銷售畜禽之銷貨收入執行容有改善空間,為使該基金收益增加,允宜積極檢討改善並審慎研謀開拓其他財源。
提案人:廖國棟 孔文吉 陳超明
16.畜產改良作業基金108年度預算編列銷貨成本1億0,651萬9千元辦理畜禽及飼料作物銷售,其中編列預計畜禽非常死亡之數20萬8千元。查近日中國豬瘟擴散嚴重,人人自危。除境外豬瘟外,我國境外各類亦應即時並持續監控各項畜禽疫情。而按畜產改良作業基金提供之104至107年度畜禽非常死亡及飼料報廢資料,其中部分項目係因疾病爆發致非常死亡數量較多(如105年度羊隻類鼻疽疫情),允宜持續積極監控,以避免因疫情爆發造成畜禽大量死亡,至其餘畜禽非常死亡原因多受天氣影響(如兔隻、山羊、肉羊及肉豬),雖該基金已就異常氣候辦理多項防範措施,然極端氣候情形愈發惡化,為避免飼養畜禽因劇烈氣候生病致死,允宜嚴謹評估各類畜禽項目飼養條件及市場需求,審慎調整畜禽項目飼養策略,並持續積極改善飼養方式。綜上,畜產改良作業基金在操作上應持續監控各項畜禽疫情,並審慎評估及調整畜禽項目飼養策略,以減少畜禽非常死亡情形,亦因近年度部分畜禽項目單位成本逐漸上升,且畜禽因異常氣候致死情形增加,為避免飼養成本持續增加,宜積極尋求現有飼料替代品,並宜持續監控各項畜禽疫情,審慎評估及調整畜禽項目飼養策略。
提案人:廖國棟 孔文吉 陳超明
二、特別收入基金─農業特別收入基金
(一)業務計畫部分:應依據基金來源與用途審查結果,隨同調整。
(二)基金來源、用途及餘絀部分:
1.基金來源:原列547億1,919萬1千元,配合108年度中央政府總預算審議結果,減列農業委員會第5目「非營業特種基金」第1節「農業特別收入基金」13億2,180萬元,本項應隨同修正減列「政府撥入收入─公庫撥款收入」項下增撥農村再生基金辦理農村再生規劃及人力培育、農村再生建設及發展等計畫13億2,180萬元,其餘均照列,改列為533億9,739萬1千元。
2.基金用途:原列408億8,108萬5千元,減列林務發展及造林基金100萬元,其餘均照列,改列為408億8,008萬5千元。
3.本期賸餘:原列138億3,810萬6千元,增列100萬元,另配合108年度中央政府總預算審議結果,減列13億2,180萬元,增減互抵後,減列13億2,080萬元,改列為125億1,730萬6千元。
(三)解繳公庫:無列數。
(四)通過決議31項:
1.有關網路所傳2012年政府賣一等米或公糧到中國解放軍疑義乙案之處理是否屬實?請農委會解釋說明該案處理始末與對於特定人士或團體、特定國家為毀壞我國政府機關誠信和名譽,刻意於網路散布不實訊息,農委會相關單位如何即時有感因應?爰要求農委會1個月內將改善因應書面報告送交立法院經濟委員會。
提案人:陳亭妃
連署人:林岱樺 蘇震清
2.為分散養禽農民經營風險、建立其損害防阻觀念,以穩定其經營效益並引導家禽產業升級為高效健康生產體系,農委會108年度預算於農業發展基金除賡續編列1億3,730萬元辦理家禽流行性感冒防疫計畫,以防範H5N1、H7N9及其他新興亞型等高或低病原性禽流感入侵我國外,另編列638萬元新增辦理家禽禽流感保險試辦計畫,期透過快速理賠機制協助農民度過難關,並提高農民主動通報意願,防堵禽流感疫情擴散,穩定家禽產銷秩序。經查我國全台共計養殖2,684萬隻白肉雞,卻只有55.5萬隻雞投保,投保只有2%左右,雖然雞農已有風險意識,打破零投保紀錄,但投保比例明顯偏低。農委會應再檢視相關措施,鼓勵農民投保,以分散農業損失。
提案人:莊瑞雄
連署人:賴瑞隆 邱議瑩
3.為促進漁業發展,漁業法第56條第1項規定,政府應設置漁業發展基金,嗣經行政院重新分類整併後於92年度將該基金改隸於農業特別收入基金項下。漁業發展基金108年度預算編列基金來源93萬5千元(均為銀行存款利息收入)、基金用途2,261萬4千元(含獎勵水產院校畢業學生上漁船服務經費1,900萬元),收支相抵後,預計短絀2,167萬9千元。現基金來源僅利息收入,且基金用途逾8成係獎勵水產院校畢業學生上漁船服務,業務單純且規模小,現有單位建議裁撤該基金,但我國四面環海,且漁業是我國重要產業,漁業署不應裁撤,而應重新思考該基金之定位,以利我國漁業發展。
提案人:莊瑞雄
連署人:賴瑞隆 邱議瑩
4.農業發展基金108年度預算於「輔導菸農轉型與檳榔廢園轉作計畫」編列2億5,000萬元,惟查103至106年度農委會辦理山坡地農牧用地檳榔轉作執行面積僅720公頃,僅為原訂執行面積4,800公頃之15%,可見過去以山坡地優先辦理之政策目標與實際推動情形顯有落差,導致計畫推動成效不彰,爰請農委會應優先針對國內檳榔種植主要區域特性,檢討檳榔廢園轉作計畫之推動瓶頸,簡化申請作業程序,並確實建置檳榔廢園後轉作運用之追蹤輔導機制,以強化農民廢園轉作意願與誘因,達成縮減檳榔種植面積並兼顧農民生計、促進國民健康之政策目標。
提案人:蘇震清
連署人:莊瑞雄 賴瑞隆
5.農業發展基金108年度預算於「產銷調節緊急處理計畫」編列1億5,875萬5千元,與107年度相同,係為對可能發生產銷失衡之農、漁、畜產品,透過產銷預警與處理機制,穩定農產品市場價格,惟查近年來國內部分農產品一再發生供需失調致價格大幅波動情形,嚴重損及農民收益,103及106年度基金執行經費即逾1.82億元,爰請農委會應針對屢屢發生產銷失衡品項,建立長期之產銷政策規劃與主動積極之輔導措施,自生產源頭加強控管其總生產面積,以有效落實預警機制,輔導農民適時調整栽種,俾利穩定農產品市場價格,降低農產供需失衡風險。
提案人:蘇震清
連署人:莊瑞雄 賴瑞隆
6.林務發展及造林基金108年度將森林遊樂區遊客人數達390萬人次訂為年度關鍵績效指標,鑑於營運管理森林遊憩場域,提供國民優質之旅遊環境為林務發展及造林基金之施政重點,惟查近三年度(104至106年度)國內各森林遊樂區實際遊客人數呈現逐年下降趨勢,由104年度之501萬人次降至106年度之378萬人次,而108年度所訂績效目標值390萬人次更係近五年度新低,相關施政規劃恐有過度消極之虞,爰請林務局落實檢討改善國內森林遊樂區之管理規劃與績效目標,開發區域特色並活化運用相關資產,提供優質旅遊環境與多元化活動,以提升公共服務品質,有效吸引遊客遊覽,健全基金收支應用。
提案人:蘇震清
連署人:莊瑞雄 賴瑞隆
7.農產品受進口損害救助基金108年度預算於「調整產業或防範措施計畫」下編列「養豬產業振興發展計畫」經費5億8,575萬元,該計畫係為因應產業國際化與自由化競爭自106年度開辦之四年期計畫,惟查計畫執行第一年(106年度)核有部分績效未達預期,容有檢討改善空間,且鑑於國內養豬產業刻正面臨非洲豬瘟之重大威脅,該計畫中強化防疫體系、健全育種追蹤、穩定毛豬產銷供應、加強國產豬肉市場區隔等重點工作尤為重要,農委會於全面防疫同時,應加強控管並推動落實該計畫目標,俾利國內養豬產業經營模式升級,提升整體產業競爭力。
提案人:蘇震清
連署人:莊瑞雄 賴瑞隆
8.農村再生基金108年度預算於「農村再生建設及發展計畫」編列農村發展及活化38億4,606萬6千元,包含辦理小地主大專業農經營輔導相關經費8,060萬元,惟查小地主大專業農係為協助農業經營者順利承租無力或無意耕作農民之農地,以擴大經營規模、降低生產成本所推之政策,近年辦理小地主大專業農農地租賃媒合之面積雖逐年增加,然而大專業農種植作物仍多以水稻為主,實無益於提高其農業經營效益及競爭力,爰請農委會檢討相關計畫目標與配套輔導措施,加強輔導大專業農轉作糧食、飼料或有機等具進口替代性及外銷潛力之作物,確實提高國內農地利用率及生產效率。
提案人:蘇震清
連署人:莊瑞雄 賴瑞隆
9.農村再生基金108年度預算於「農村再生規劃及人力培育計畫」項下編列「農村農產業人力活化計畫」經費2億5,282萬9千元,辦理改善農業缺工措施等工作,亦為農委會推動「農業季節性缺工2.0措施」所成立之農業人力團經費來源。共計農委會107年度7月底止已成立84團1,820人調派至各農場服務以緩解季節性缺工,並針對短期大量勞動力需求推動跨區域調度機制,招募學生打工、辦理假日農夫團、透過「農業人力資源平臺」媒合勞動力等多面向措施,然鑑於農林漁牧產業各有不同產業特性,且農業人力團成員之專業性及流動性亦將影響計畫成效,爰請農委會仍應訂定階段性目標與績效衡量指標,俾利回饋作為政策調整方向之參據,以有效因應國內各項農業缺工問題。
提案人:蘇震清
連署人:莊瑞雄 賴瑞隆
10.為分散養禽農民經營風險、建立其損害防阻觀念,以穩定其經營效益並引導家禽產業升級為高效健康生產體系,農委會108年度預算於農業發展基金除賡續編列1億3,730萬元辦理家禽流行性感冒防疫計畫,以防範H5N1、H7N9及其他新興亞型等高或低病原性禽流感入侵我國外,另編列638萬元新增辦理家禽禽流感保險試辦計畫,期透過快速理賠機制協助農民度過難關,並提高農民主動通報意願,防堵禽流感疫情擴散,穩定家禽產銷秩序。鑑於本試辦計畫預估禽隻之保險覆蓋率僅約4.57%,農委會允宜審慎規劃辦理,並衡酌將養禽農民納保比率增列為評估指標之可行性,期藉由逐步提高養禽農民投保比率及禽隻納保之覆蓋率,以達有效防堵疫情擴散之政策目標,並於一個月內提出書面報告至立法院經濟委員會。
提案人:蘇治芬 賴瑞隆 邱議瑩
11.為協助受天然災害影響之農(漁)民辦理災後復建及復耕,農委會除辦理現金救助外,亦依農業天然災害救助辦法第18條規定由農漁會信用部、依法承受農會、漁會信用部之銀行當地分行及全國農業金庫辦理農業天然災害低利貸款,並由農業天然災害救助基金給予承貸機構利息差額補貼。現行本低利貸款之利率係以中華郵政股份有限公司2年期定期儲金機動利率減0.055%計算,107年10月底貸款利率為1.04%。惟依108年度農業天然災害救助基金之基金用途明細表說明所載,該年度將推動農業天然災害低利貸款29.4億元,由貸款經辦機構出資辦理,如以本低利貸款平均餘額74億3,795萬9千元估算,本基金將給予利息差額補貼計2億4,671萬元,其補貼承貸行庫及農漁會信用部之利息差額計算分別為2.43%、3.335%,已遠高於該等承貸機構自身之存放利差1.6%,等同國庫補貼放款機構獲取超額利潤,其合理性有待檢討。綜上,農業天然災害救助基金對同為承辦農業天然災害低利貸款業務之農漁會信用部及行庫給予不同利率差額補貼,除未盡公允外,對補貼之利率水準已遠高於該等承貸機構自身之存放利差,恐徒增國庫負擔,允宜衡酌其合理性及公平性,並於一個月內提出書面報告至立法院經濟委員會。
提案人:蘇治芬 賴瑞隆 邱議瑩
12.為加速農業發展及增進農民所得及福利,經濟部依農業發展條例第54條規定設置農業發展基金,73年9月20日農委會成立後,遂改隸該會。執行稻穀保價收購政策,穩定國內糧價,調節供需,以維護農民收益,為農發基金主要施政計畫。然為調節糧食供需、穩定糧價、擴大米食消費,建立糧食均衡產銷體系,農業發展基金108年度預算分別於「糧政業務計畫」編列支出128億7,144萬7千元(包含公糧稻穀保價收購預算56億5,648萬元),及「農政收入─農林漁牧收入─糧政業務」編列糧食銷售收入62億4,205萬6千元,以辦理稻穀收購及銷售業務。惟查自104至108年度公糧稻穀保價收購量、價預決算概況觀之,近3年度決算收購數量不僅由104年度之36萬5,509公噸逐年增加至106年度之46萬7,729公噸(增幅27.97%),且年年超收,致收購經費亦隨之逐年增加,106年度實際收購經費高逾112.11億元,超支比達123.47%,為近3年度最高。綜上,為調節稻米供需、穩定糧價而辦理公糧稻米收購業務,然近3年度保價收購數量及經費年年超出預算,加以106年度糧食銷售情況未如預期,致庫存公糧高達近80萬公噸,農委會除積極辦理存糧去化外,允宜檢討現行公糧保價收購制度,期誘導農民轉(契)作以降低對稻穀保價收購制度之依賴。建請農委會就此持續提出改善方案,於一個月內送交書面報告至立法院經濟委員會。
提案人:蘇治芬 邱議瑩 賴瑞隆
13.依農委會所提供資料,為改善農業缺工問題,107年度迄至7月底該會共成立84團農業人力團計1,820人,累積上工12萬8,115人次,服務2,503家農場,另針對短期大量勞動力需求則推動跨區域調度機制,招募學生打工1,244人次、辦理假日農夫團3場次共100人等,並透過「農業人力資源平臺」智慧化管理及媒合勞動力,開發「農業缺工好幫手APP」建立專屬農業工作之媒合管道,期藉由多面向措施緩解國內農業缺工現象。惟該等措施均僅能短暫性舒緩農業缺工問題,鑑於各農業人力團成員之專業性及流動性均將影響計畫成效,農委會對存在多年之農業缺工現象,允宜訂定短中長期之政策目標並建立各期程之績效目標,適時滾動檢討與修正相關執行策略,期分階段解決我國農業缺工問題,並於一個月內提出書面報告至立法院經濟委員會。
提案人:蘇治芬 賴瑞隆 邱議瑩
14.108年度農業發展基金「產銷調節緊急處理計畫」預算編列1億5,875萬5千元,對可能發生產銷失衡之農、漁、畜產品,透過產銷預警與處理機制,以穩定農產品市場價格,維護農民與消費者權益。然部分農產品價格仍屢見劇烈波動情事,相關調節品項及時機有待審酌。究其原因除受天候影響外,主要係未落實預警機制,又近年農政單位鼓勵檳榔轉作,已有不少人轉種鳳梨、香蕉、檸檬等,各種水果種植面積都增加,只要風調雨順,相同問題就會再發生,對此農委會允宜建立長遠之產銷政策規劃並自生產源頭即加以控管各品項之總生產面積,以落實預警機制。建請農委會於兩週內研謀善策,提出書面報告至立法院經濟委員會。
提案人:蘇治芬 賴瑞隆 邱議瑩
15.漁業發展基金來源有三:國庫撥入、利息收入、其他收入,自2012年國庫即不再撥入;2012至2014年,該三年度之其他收入主要為回收前年度漁業用油補貼經費,自2015起,不再有漁業用油補貼收入。因此,自2015年起,漁業發展基金主要來源幾乎以該基金利息收入為主。考量漁業發展基金用途繁鉅,其基金用途包括:獎勵水產院校畢業生、獎勵漁業通訊改進、辦理水產技術研發及服務推廣等,基金來源有限將不利目前相關工作實施,亦不利未來其他漁業發展相關工作推廣。爰要求行政院農業委員會應提出擴充基金用途之策略等相關必要措施建議之書面報告,並於一個月內送交報告至立法院經濟委員會。
提案人:賴瑞隆
連署人:邱議瑩 莊瑞雄
16.農業發展基金108年度預算分別於「糧政業務計畫」編列支出128億7,144萬7千元及「農政收入─農林漁牧收入─糧政業務」編列糧食銷售收入62億4,205萬6千元,以辦理稻穀收購及銷售業務,惟近3年度決算(104至106年度)稻穀保價收購量、價屢有超支,加以106年度糧食銷售情況未如預期,致當年度庫存餘糧為近3年來新高,允宜研謀改善。請農委會提出具體改善措施等相關作為專案報告,送立法院經濟委員會作為未來施政參考!
提案人:陳超明
連署人:孔文吉 廖國棟
17.農業發展基金108年度預算於「產銷調節緊急處理計畫」編列1億5,875萬5千元,與107年度同,係對可能發生產銷失衡之農、漁、畜產品,透過產銷預警與處理機制,以穩定農產品市場價格,維護農民與消費者權益。經查農產品產銷失調事件頻傳、仍有部分農產品一再列入產銷調節緊急處理品項中,產銷預警機制顯有不彰。為避免農民搶種情事重複發生,造成產銷失調,請農委會提出具體改善措施等相關作為專案報告,送立法院經濟委員會作為未來施政參考!
提案人:陳超明
連署人:孔文吉 廖國棟
18.林務發展及造林基金108年度預算編列基金來源14億5,122萬7千元、基金用途15億1,696萬8千元,基金來源及用途相抵後,預計短絀6,574萬1千元,經查「民間參與投資經營阿里山森林鐵路及阿里山森林遊樂區案」訴訟案尚未定讞,林務局仍有支付北門車站移轉費用1億元之潛藏債務,另相關獎勵金及行政費用尚需支出24億1,246萬元,基金財務顯已出現短絀,為能穩定財務狀況,有效開源節流,防範財務缺口擴大,請農委會1個月內提出具體財務規劃及改善措施書面報告,送立法院經濟委員會作為未來施政參考依據!
提案人:陳超明
連署人:孔文吉 廖國棟
19.漁業發展基金108年度預算編列基金來源93萬5千元(均為銀行存款利息收入)、基金用途2,261萬4千元,收支相抵後,預計短絀2,167萬9千元,經查漁業發展基金自漁業用油補貼計畫於100年度回歸漁業署辦理後,該基金之收入來源僅利息收入,依預算法及中央政府非營業特種基金設立及存續原則等規定,基金無特定收入來源且業務單純、規模小者應檢討裁撤!由於該基金收入與支出相距甚大,影響整體財務資源運用,故請農委會針對該基金是否存續提出專案評估報告,送立法院經濟委員會作為未來施政參考依據!
提案人:陳超明
連署人:孔文吉 廖國棟
20.農產品受進口損害救助基金108年度預算於「調整產業或防範措施計畫」下編列「養豬產業振興發展計畫」5億8,575萬元,主要係辦理改變種豬飼養檢定模式、建立優質商用母豬供應體系、穩定國內毛豬產銷供應、加強國產豬肉市場區隔及推動養豬場沼氣再利用等工作,經查本計畫106、107年推動成效未盡如意,允宜檢討原因並研謀改善。提出具體改善措施等相關作為專案報告,送立法院經濟委員會作為未來施政依據!
提案人:陳超明
連署人:孔文吉 廖國棟
21.農村再生基金108年度預算編列基金用途88億4,000萬元,分別較107年度預算96億1,348萬5千元減少(減幅8.05%),但較106年度決算48億9,341萬元增加39億4,659萬元(增幅80.65%),惟所訂關鍵績效指標卻較106年度實際值低,顯未盡合理,農委會允宜依實際情況檢討調升。爰請農委會對此提出檢討專案報告,送立法院經濟委員會作為未來施政依據!
提案人:陳超明
連署人:孔文吉 廖國棟
22.依農委會資料,102年度至107年8月底止每年因產銷失衡而辦理產銷調節緊急處理之農產品品項介於4項至8項間,其中103及106年度執行經費高逾1.82億元;農糧署雖每年訂定生產目標,以掌握作物之生產動態,於產量過剩時發布預警機制,輔導農民調節耕種。然由生產端控制產量,遇有颱風天災等因素導致農產品供給量大量短缺時,卻無法有效整合農作物災損資訊及生產資訊,難以發揮平抑農產品價格之功能。然部分農產品價格屢見暴漲暴跌,顯示著重生產端控制產量及預警之輔導作為成效有限,究其原因除受天候影響外,主要係未落實預警機制,爰要求農委會允宜建立長遠之產銷政策規劃並自生產源頭即加以控管各品項之總生產面積,以落實預警機制。
提案人:邱議瑩 蘇治芬
連署人:賴瑞隆
23.依行政院主計總處人力資源調查統計,100及106年度我國農林漁牧業就業人數分別為54萬2千人、55萬7千人,其中60歲(含)以上者之占比各為30.81%及32.14%,6年間我國農業從業人口雖增加1萬5千人,然農民卻愈趨高齡化,加以農業勞動環境普遍不佳及薪資水準不穩定,造成缺工問題嚴重。為緩解我國農業人口老化及缺工問題,農委會成立各類型之農業人力團並調派至各農場服務,惟該等措施均僅能短暫性舒緩農業缺工問題,況農業人力團成員之專業性及流動性均將影響計畫執行之實際成效,該會允宜對我國農業缺工問題擬定短中長期之策略目標,並訂定分年績效目標予以逐步推行,期能分階段改善缺工問題。
提案人:邱議瑩 蘇治芬
連署人:賴瑞隆
24.蔡英文總統於主持107年6月28日「總統府原住民族歷史正義與轉型正義委員會」第6次委員會議時表示,原住民族土地的議題中,有三塊關鍵的拼圖,在追溯歷史真相時不可缺少,那就是林務局、台糖公司、以及退輔會的土地取得過程。據農委會林務局於該次會議中報告指出,日本總督府於1928年,將台灣山林土地分為「要存置林野」、「不要存置林野」及「準要存置林野」(今原住民保留地),1945年國民政府來台,省行政長官公署農林廳成立,接收日本總督府「要存置林野土地」,並改為「國有林地」。綜上所述,農委會林務局接收之國有林地,原是原住民土地。既然蔡英文總統口口聲聲說要推行轉型正義,農委會林務局更該遵循總統施政方針。爰要求農委會在原住民族轉型正義條例尚未通過前,應與原住民族委員會合作,除與位處林班地內之部落簽訂資源共管協定外,並積極推動部落林下經濟,促進部落產業發展,推動部落創生。
提案人:廖國棟 孔文吉 陳超明
25.查108年度林務發展及造林基金預算項下「森林遊樂及林業鐵路經營管理計畫」編列9億5,531萬7千元。查1912年阿里山森林鐵路於日治時代誕生,全長71.4公里,從嘉義延伸至海拔2,451公尺的南投祝山,是亞洲最高的山區窄軌鐵路。興建初衷是為了運送台灣檜木,在伐木業務結束後,變身為觀光小火車,直至今日,仍是全球最具歷史風情與自然風貌的山區鐵路。CNN為此還特別作了一篇專題報導,從文化背景、鐵路特色以及附近景點等面向,深入介紹這已有106年歷史的阿里山小火車,足見阿里山森鐵的觀光及文化的重要性。目前停放於嘉義市嘉義公園、嘉義縣竹崎親水公園分別陳列展示編號SL-21、SL-32的阿里山林業鐵路蒸汽機關車頭,皆有外觀鏽蝕、零件毀損等情況,林務局阿里山林鐵文資處已與嘉義市政府、竹崎鄉公所取得共識,預計七、八月間分別運回嘉義車庫、林鐵竹崎站,將斥資三千萬元讓這兩輛國寶級蒸汽機關車頭動態復駛。復駛SL-21、SL-32的阿里山林業鐵路蒸汽機關車頭,不僅僅重現阿里山林鐵歷史,更是強化林鐵的觀光價值,林務局修復時應參照過去設計,在避免更動外型及構件下修復及行駛,重現過往阿里山森林鐵路的榮景。
提案人:廖國棟 孔文吉 陳超明
26.查農委會林務局經管之林務發展及造林基金108年度將森林遊樂區遊客人數達390萬人次訂為年度關鍵績效指標,並於基金來源分別編列服務、租金及權利金等相關收入合共9億1,046萬9千元(含服務收入8億2,751萬5千元、租金收入567萬9千元及權利金收入7,727萬5千元),係森林遊樂區之清潔維護費、蹦蹦車、餐飲、住宿、客運及林業鐵路運輸、委託經營租金及權利金等收入;於「森林遊樂及林業鐵路經營管理計畫」編列9億5,531萬7千元以支應相關之用人、服務、材料用品、租金及購置固定資產等費用,惟以近3年度森林遊樂區遊客人次觀之,呈逐年下降趨勢,106年度甚已出現收支短絀情況。農委會林務局為提升服務品質,提供國民優質之旅遊環境為林務發展及造林基金之施政重點,惟近年來均將森林遊樂區遊客人數列為年度關鍵績效指標予以衡量執行情況,惟觀其近3年度(104至106年度)實際遊客人數係呈逐年下降趨勢,由104年度之501萬人次降至106年度之378萬人次,不僅減少123萬人次,且低於106年度目標值達104萬人次,而107年度迄至6月底遊客人數僅160萬人次,爰此,為強化森林遊樂區旅遊風潮,要求林務局應積極與觀光局合作,共同推動國內森林遊樂區觀光熱潮。
提案人:廖國棟 孔文吉 陳超明
27.稻米為國人主食且為我國重要農作物,政府為掌握糧源、穩定糧價、確保農民收益,自63年起每年度編列預算辦理稻穀保價收購制度,收購類型包含計畫收購、輔導收購、餘糧收購及災害稻穀收購,所需經費編列於糧政業務計畫,而經收之稻穀再行銷售並列為農業發展基金之農政收入。惟依104至108年度公糧稻穀保價收購量、價預決算概況觀之,近3年度決算收購數量不僅由104年度之36萬5,509公噸逐年增加至106年度之46萬7,729公噸(增幅27.97%),且年年超收,致收購經費亦隨之逐年增加,106年度實際收購經費高逾112.11億元,超支比達123.47%,為近3年度最高。農委會為調節稻米供需、穩定糧價而辦理公糧稻米收購業務,然近3年度保價收購數量及經費年年超出預算,加以106年度糧食銷售情況未如預期,致庫存公糧高達近80萬公噸,顯見農委會目前無法有效辦理存糧去化,爰要求農委會於三個月內檢討現行公糧保價收購制度,期誘導農民轉(契)作以降低對稻穀保價收購制度之依賴。
提案人:廖國棟 孔文吉 陳超明
28.有鑑於(1)高雄市旗山果菜運銷合作社與日本Wismettac食品有限公司也在東京國際食品展期間簽訂為期3年、總量達9,000公噸、價值新臺幣4.3億元的臺灣香蕉採購合約,台農發公司與日本船昌商事株式會社則簽署臺灣烏龍蕉採購合作備忘錄,目標數量為1,000公噸。在水產品方面,臺灣文鯕水產公司與日本UTIC公司簽訂「鮪魚及其加工品採購訂單」、臺灣宏益冷凍公司與日本Ras Super Fries公司簽署「臺灣鯛、鱸魚及櫻花蝦採購意向書」,此次參展的水產業者也爭取到約新臺幣18億元的訂單。(2)大陸江蘇文峰集團董事代表賈云博、高雄市農會理事長蕭漢俊及高雄區漁會理事長謝龍隱簽約,預計1年採購約5億元新臺幣產品,並將透過遠東航空貨運包機方式新鮮直送對岸。對於我國農漁民來說是大好消息,相關單位積極落實照顧農漁民權益!對於國內農民團體、產業團體及外國及兩岸相關貿易業者,所進行之農漁產品貿易,不論是外國或大陸地區並未涉及中華民國主權事宜,中央及地方政府均應積極協助極力促成交易,爰此要求農委會108年度每季統整農漁產品出口品項、數量、地區等資料向立法院經濟委員會提出書面報告。
提案人:鄭天財 廖國棟 陳超明
29.農委會國際處發布新聞指出,我國旗山果菜運銷合作社郭文明理事主席與日本Wismettac食品有限公司辻川弘社長簽訂為期3年、總量達9,000公噸、價值新臺幣4.3億元的臺灣香蕉採購合約,中華民國高雄香蕉將供應到Wismettac公司旗下的通路,由農委會主委見證臺日業者簽署臺灣香蕉採購合約與備忘錄促成國產優質農產品擴大行銷日本市場。在108年3月首次以「臺灣農產館」國家團隊方式參加東京國際食品展,展現「臺灣農產品外銷平台」的運作成果。農委會表示,未來將透過此一平台持續深耕中國大陸、日本及美國等傳統外銷市場,並開拓新南向、穆斯林與中東等新興市場,開創我國農產品外銷新紀元。再者農委會表示,兩岸農產貿易總值在2009年時是9.23億美元,至2018年已成長為25.11億美元,顯示兩岸農產貿易並未因政治因素而受阻。並呼籲,「我國是一個民主國家,監督政府施政是每一個人民的權利,但不應引用未經查證、偏頗誤讀之資訊。」爰此,要求農委會應針對部分人士對我國行銷至大陸地區農產品指稱為「紅色訂單」、「政治訂單」誤導農漁民,損害農漁民權益之事應加強因應,於「爭議訊息澄清專區」主動闢謠無此訂單,維護農漁民權益並於一個月內向立法院經濟委員會提出書面報告。
提案人:鄭天財 廖國棟 陳超明
30.農業發展基金108年度預算於「農政收入─農林漁牧收入─糧政業務」編列糧食銷售收入62億4,205萬6千元,以辦理稻穀收購及銷售業務。經查農委會對保價收購之公糧除供安全存糧外,並規劃各項銷售管道以有效去化,然106年度糧食實際銷售數量37萬3,858公噸、銷售收入48億9,966萬9千元,達成率分別為81.34%及72.42%,均為近3年度最低,致106年底公糧庫存量達79萬7,634公噸,超出預計量37萬959公噸(超出比86.94%),為近3年度新高。據該會說明將持續加強辦理米食推廣、米食新產品研發,增加公糧用途,擴大外銷、內銷等存糧銷售推陳措施,積極辦理存糧去化,以避免積壓資金並減少公糧相關倉儲支出,請農委會持續加強辦理公糧去化。
提案人:莊瑞雄
連署人:賴瑞隆 邱議瑩
31.有鑑於原住民申請原住民保留地在鄉(鎮、市)公所初審時,鄉(鎮、市)公所已會同公產管理機關進行會勘,故在保留地初審時,已納入公產管理機關之意見,且原住民族委員會認定,原住民保留地申請初審通過後,即受合法性推定,因此對於原住民保留地初審通過後受有農業天然災害時,應納入農業天然災害補助之範疇。
提案人:鄭天財 孔文吉 賴瑞隆
丁、公平交易委員會主管
一、特別收入基金─反托拉斯基金
(一)業務計畫部分:應依據基金來源與用途審查結果,隨同調整。
(二)基金來源、用途及餘絀部分:
1.基金來源:4,669萬4千元,照列。
2.基金用途:1,878萬6千元,照列。
3.本期賸餘:2,790萬8千元,照列。
(三)解繳公庫:無列數。
(四)通過決議2項:
1.反托拉斯基金108年度預算「強化反托拉斯執法計畫」中編列「補貼、獎勵、慰問、照護與救濟」科目400萬元,係檢舉違法聯合行為獎金之支出,較107年度預算案720萬元減少320萬元,減幅達44.44%。經查近年檢舉不法聯合行為案件雖略增,然經公平會查處後實際處分與發放檢舉獎金之案件及金額均相當有限,導致預、決算數差距頗大。公平會對此應提出預算編製說明書面報告,送交立法院經濟委員會!
提案人:陳超明
連署人:廖國棟 孔文吉
2.反托拉斯基金108年度「基金來源」僅編列「徵收及依法分配收入─違規罰款收入」預算4,669萬4千元,同107年度預算數,係提撥違反公平交易法罰鍰收入之30%,而近三年度均未編列「財產收入─利息收入」預算數;惟查反托拉斯基金成立後餘裕資金均存放於銀行活期及定期存款,與收支保管及運用辦法規定之「基金運用應注重收益性」未盡相符,且截至107年8月底基金餘額已逾10億元,108年度卻未編列「財產收入─利息收入」預算數,恐欠核實,應確實審酌資金調度情形及利率水準檢討增列該基金108年度利息收入數,俾利落實財務管理並提升基金運用效益。
提案人:蘇震清
連署人:莊瑞雄 賴瑞隆
經濟委員會審查結果不須交由黨團協商,院會討論時,由賴召集委員瑞隆出席說明。
財政委員會審查結果
甲、行政院主管
一、特別收入基金─行政院公營事業民營化基金
(一)業務計畫:應依據基金來源與用途審查結果,隨同調整。
(二)基金來源、用途及餘絀:
1.基金來源:83億5,752萬6千元,照列。
2.基金用途:原列87億8,517萬元,減列「一般行政管理計畫」100萬元,其餘均照列,改列為87億8,417萬元。
3.本期短絀:原列4億2,764萬4千元,減列100萬元,改列為4億2,664萬4千元。
(三)解繳公庫:無列數。
乙、財政部主管
一、作業基金─地方建設基金
(一)業務計畫:應依據業務收支、轉投資、固定資產之建設改良擴充及資金運用等項之審查結果,隨同調整。
(二)業務收支:
1.業務總收入:7,174萬1千元,照列。
2.業務總支出:898萬9千元,照列。
3.本期賸餘:6,275萬2千元,照列。
(三)解繳公庫淨額:6,275萬2千元,照列。
(四)折減基金繳庫:30億元,照列。
(五)轉投資計畫:無列數。
(六)固定資產建設改良擴充:無列數。
(七)國庫增撥基金額:無列數。
二、債務基金─中央政府債務基金
(一)業務計畫:應依據基金來源與用途審查結果,隨同調整。
(二)基金來源、用途及餘絀:
1.基金來源:原列8,113億2,244萬元,配合108年度中央政府總預算審議結果減列國庫署第4目「國債付息」35億9,782萬元,本項應隨同修正減列「債務收入」項下「債務付息收入」35億9,782萬元,其餘均照列,改列為8,077億2,462萬元。
2.基金用途:原列8,113億2,157萬9千元,配合108年度中央政府總預算審議結果減列國庫署第4目「國債付息」35億9,782萬元,本項應隨同修正減列「還本付息計畫」項下「債務付息支出」35億9,782萬元,其餘均照列,改列為8,077億2,375萬9千元。
3.本期賸餘:86萬1千元,照列。
(三)解繳公庫:無列數。
(四)通過決議1項:
1.108年度中央政府總預算案總說明列示,預估至108年度止,累計債務未償餘額為5兆6,738億元,占前3年度名目GDP平均數之32.5%,雖尚在「公共債務法」規定上限比率40.6%範圍內,然較107年度之5兆5,235億元增加1,503億元(增幅2.7%),債務持續攀升。又為評估債務管理績效,財政部105至107年度均訂定債務管理績效指標,然指標一再變動,分別為「國庫利息支出節省數」、「債務還本金額占1年以上債務未償餘額比率」及「債息支出占稅課收入比率」,且108年度亦未訂定債務管理績效指標。
財政部108年度未訂定績效指標,且前3年度債務管理績效指標一再變動,實不易衡量債務管理績效,故宜揭露近年指標變化及各年達成情形,以窺各年度執行成效。再者,債務未償餘額仍逐年上升,應儘速擬定108年度之績效指標,俾有效評估債務管理績效。
提案人:江永昌 余宛如 郭正亮 陳賴素美
劉建國
丙、金融監督管理委員會主管
一、特別收入基金─金融監督管理基金
(一)業務計畫:應依據基金來源與用途審查結果,隨同調整。
(二)基金來源、用途及餘絀:
1.基金來源:248億8,438萬7千元,照列。
2.基金用途:原列240億1,390萬3千元,減列「支應金融業退場處理計畫」項下「服務費用」50萬元,其餘均照列,改列為240億1,340萬3千元。
3.本期賸餘:原列8億7,048萬4千元,增列50萬元,改列為8億7,098萬4千元。
(三)解繳公庫:7億9,836萬1千元,照列。
(四)通過決議11項:
1.108年度金融監督管理基金預算「推動保護金融消費者權益計畫」編列3,603萬4千元,主要係推廣金融知識普及計畫,辦理消費者保護業務宣導及補助受指定之法人辦理團體評議。隨者金融科技不斷的創新及發展,消費者面臨越來越多新的金融工具,保護好消費者權益是所有創新的出發點及回歸的根本,爰請金融監督管理委員會於3個月內向立法院財政委員會提出「如何強化金融科技創新教育宣導」書面報告。
提案人:費鴻泰 羅明才 賴士葆 陳賴素美
江永昌 郭正亮 曾銘宗 劉建國
徐永明
2.108年度金融監督管理基金「推動金融制度、新種金融商品之研究及發展計畫」編列3,545萬2千元,較107年度增加1,931萬2千元,增幅達120%,未見較往年特殊用途事項,卻較以前年度預算數大幅增加,欠缺合理性,鑑於國家財政狀況困窘,應撙節相關費用支出,爰請金融監督管理委員會於3個月內向立法院財政委員會提出相關說明書面報告。
提案人:曾銘宗 賴士葆 羅明才 江永昌
陳賴素美 郭正亮 費鴻泰 施義芳
劉建國 徐永明
3.108年度金融監督管理基金預算「推動國際金融交流計畫」編列1,098萬1千元,主要係參與國際金融組織與辦理國際金融宣傳,加強與國際金融組織及各國金融主管機關之合作及監理。金融業配合政府新南向政策,已陸續於新南向18國設置據點,有加強監理合作之必要。惟我國與部分國家尚未簽訂金融監理合作文件爰請金融監督管理委員會於3個月內向立法院財政委員會提出書面報告。
提案人:費鴻泰 羅明才 賴士葆 江永昌
陳賴素美 郭正亮 劉建國 徐永明
4.108年度金融監督管理基金預算「推動金融制度、新種金融商品之研究及發展計畫」編列3,545萬2千元。數位科技開啟新經濟型態,其中標榜去中心化之虛擬通貨已有1,700多種,總市值約美金2,930億元,然虛擬通貨尚不具備現行貨幣制度之信任機制,且虛擬通貨引發諸多爭議包括可能用於洗錢、資恐、逃稅、規避管制用途,金融監督管理委員會卻仍未就相關問題研訂監管機制,請金融監督管理委員會於3個月內向立法院財政委員會提出「虛擬通貨監管機制期程規劃」書面報告。
提案人:陳賴素美 江永昌 郭正亮
5.108年度金融監督管理基金預算「推動金融制度、新種金融商品之研究及發展計畫」編列3,545萬2千元。隨著通訊技術發展與手機等行動裝置普及,行動支付服務亦逐漸改變消費者支付習慣,查我國主要行動支付平台共8個,其中玉山wallet、T-Wallet+、中華電信Hami Wallet、臺灣國際航電Garmin Pay為本國業者建置,Apple Pay、Samsung Pay、Google Pay及Fitbit Pay則為外國業者建置;惟截至107年7月底綁定本國行動支付平臺業者之信用卡張數僅占5.05%,107年(7月底止)交易金額亦僅占1.25%,差異懸殊,應用度遠落後外國業者(參附表),請金融監督管理委員會於3個月內就「如何提升我國行動支付業者競爭力」向立法院財政委員會提出書面報告。
附表:國內外行動支付平臺業者應用度對照表
(單位:張;新臺幣千元;%)
|
國內外業者別 |
行動支付名稱 |
截至107年7月底信用卡綁卡張數 |
107年度(7月底止)交易金額 | ||
|
張數 |
比率 |
金額(千元) |
比率 | ||
|
本國 |
玉山wallet、T-Wallet+、中華電信Hami Wallet、臺灣國際航電Garmin Pay |
222,943 |
5.05 |
300,741 |
1.25 |
|
外國 |
Apple Pay、Samsung Pay、Google Pay、Fitbit Pay |
4,192,602 |
94.95 |
23,807,054 |
98.75 |
|
合計 |
4,415,545 |
100.00 |
24,107,795 |
100.00 | |
提案人:陳賴素美 江永昌 郭正亮
6.我國業者建置之行動支付平台計有玉山wallet、T-Wallet+、中華電信Hami Wallet及臺灣國際航電Garmin Pay等4個,依立法院預算中心評估報告指出,截至107年7月底綁定本國行動支付平臺業者之信用卡張數及交易金額分別僅占5.05%及1.25%,應用度遠落後外國業者的94.95%及98.75%,爰請金融監督管理委員會於3個月內研擬具體推動改善措施向立法院財政委員會提出書面報告,俾利推動產業發展。
提案人:曾銘宗 賴士葆 羅明才
7.108年度金融監督管理基金預算「推動金融制度、新種金融商品之研究及發展計畫」編列3,545萬2千元。立法院於106年12月29日三讀通過金融科技發展與創新實驗條例,內容包含建立金融科技監管制度,惟長久以來,金融監督管理委員會於金融科技相關政策決策過程中,仍多委由傳統金融機構組成之公會研擬與規劃相關措施,往往未納入科技業者或金融科技業者意見,因此監察院於107年9月5日亦提出調查報告要求改善,請金融監督管理委員會就「如何確實聆聽各方建議,確保金融科技發展之健全,並兼顧金融科技消費者之權益」於3個月內向立法院財政委員會提出書面報告。
提案人:陳賴素美 江永昌 郭正亮
8.針對108年度金融監督管理基金編列「支應金融業退場處理計畫」預算237億餘元,占整個基金用途預算比率高達98.8%,經查,目前支應辦理退場之保險業有6家(包括國華產物保險股份有限公司、華山產物保險公司、國華人壽保險股份有限公司、國寶人壽保險股份有限公司、幸福人壽保險股份有限公司及朝陽人壽保險股份有限公司),賠付金額超過千億元,經立法院預算中心統計,截至107年9月底,56家經營不善金融機構之賠付金額達2,854億元,另6家退場保險機構賠付(墊支)金額為1,199餘億元,然實際受償金額合計卻僅4億4千萬餘元,顯見退場金融(或保險)機構之實際受償金額與政府賠付(墊支)金額差異頗鉅,更顯不相當,然查,金融監督管理委員會卻未能於網站將退場保險機構賠付(墊支)情形及法律訴追執行情形等資訊統一集中並完整揭露,致難以完整了解是項計畫辦理狀況。爰此,要求金融監督管理委員會自108年度起,應參照中央存款保險股份有限公司網站設置「清理專區」方式,對於金融業退場處理,包括退場保險機構賠付(墊支)及訴追情形……等之相關資訊,將資訊完整揭露於官方網站。
提案人:郭正亮 余宛如 江永昌
9.針對人民幣相關衍生性金融商品投資如TRF(國內目標可贖回遠期契約)及DKO(歐式觸及出場遠期合約)近年來造成國內投資人損失龐鉅之客訴爭議事件不斷,金融監督管理委員會雖自103年間即陸續查核本國銀行辦理銷售衍生性金融商品,且據金融監督管理委員會表示,目前TRF等複雜性高風險商品交易已回歸正常,市場風險在可控制範圍內,也確實發現多家銀行存有交易作業疏失,並予以處分。
準此,有鑑於強化投資人及金融消費者權益保護係108年度金融監督管理基金施政重點之一,復鑑於國內TRF與DKO潛在損失及曝險金額龐鉅,且投訴爭議事件仍然不斷,為促進銀行業務健全發展,減少投資爭議,爰要求金融監督管理委員會應持續積極監督銀行確實改善辦理各項複雜性高風險商品之作業流程,並加強銀行之內部控制、風險控管等各項措施,以確保消費者權益,並增進消費者信心。
提案人:郭正亮 余宛如 江永昌
10.虛擬通貨為新科技型態貨幣,目前市值約美金2,930億元,依立法院預算中心評估報告指出,107年查獲跨國詐騙集團在中國大陸及我國向不特定民眾非法吸金估計逾15億元,惟目前尚未有監管機制,爰請金融監督管理委員會於108年6月底前參酌「證券商經營股權性質群眾募資管理辦法」低度管理方式,研擬監管機制,俾免影響金融秩序,維護民眾權益。
提案人:曾銘宗 賴士葆 羅明才
11.108年度金融監督管理基金業務計畫及預算說明列有「推動金融體制與國際接軌」項目,主要內容包括推動金融體制與國際接軌,以深耕臺灣為基礎,布局海外市場等。經查,我國銀行業者中國大陸分行在存放款等業務經營方面,部分臺資銀行中國大陸分行存放比偏高,當地籌資能力較差;且部分中國大陸分行存款或放款餘額不增反減。
爰此,請金融監督管理委員會協助各銀行於當地取得籌資管道,以免由我國移出過多銀行資金而影響銀行業之財務健全,並於3個月內向立法院財政委員會提出書面報告。
提案人:江永昌 徐永明 劉建國
財政委員會審查結果須交由黨團協商,院會討論時,由羅召集委員明才出席說明。
教育及文化委員會審查結果
甲、總統府主管
一、特別收入基金─中央研究院科學研究基金
(一)業務計畫:應依據基金來源與用途審查結果,隨同調整。
(二)基金來源、用途及餘絀:
1.基金來源:原列40億5,791萬元,配合108年度中央政府總預算審議結果,減列中央研究院第5目「非營業特種基金」第1節「科學研究基金」1,308萬4千元,本項應隨同修正減列「政府撥入收入」1,308萬4千元,其餘均照列,改列為40億4,482萬6千元。
2.基金用途:原列41億5,734萬5千元,配合108年度中央政府總預算審議結果,應隨同修正減列「研發能量提升計畫」205萬元、「科研環境領航計畫」1,103萬4千元,另減列「培育科技菁英計畫」100萬元,共計減列1,408萬4千元,其餘均照列,改列為41億4,326萬1千元。
3.本期短絀:原列9,943萬5千元,減列100萬元,改列為9,843萬5千元。
(三)解繳公庫:無列數。
(四)通過決議4項:
1.臺灣人體生物資料庫的疾病個案收案情形極為不佳,以106年度為例,原預期收案20,000件,實際收案數卻僅有451件。而108年度的收案目標甚至因此降至3,000。
在收案執行率不佳的情形下,108年度臺灣人體生物資料庫之預算數從107年的5億5,008萬1千元降至2億9,899萬元,減列了2億5,109萬1千元,減幅近46%,若意圖改善收案情形、精進資料庫之運行,如此巨大之減幅,科研環境領航計畫之預算編列似有不當。
中研院曾於11月初向立法院提出解決辦法,但卻未能解釋即使是國立大學附設的醫學中心,也未與資料庫締約合作。
預算數的大幅下降引發外界對資料庫運作的質疑,中央研究院應針對預算編列進行說明,針對如何促成醫學中心與臺灣人體生物資料庫締約合作進行研擬,並對此提出書面說明,於3個月內送交立法院教育及文化委員會。
提案人:張廖萬堅
連署人:黃國書 鍾佳濱
2.中央研究院目前設置有3處育成中心,分別為「育成中心」、「南部育成中心」以及「創服育成中心」,3處育成中心於基金收入皆編列於「租金收入」部分之「育成中心場地設備管理收入,包括租金、管理費、水電費及儀器使用費」項下;然於基金用途時,育成中心及南部育成中心編列於育成中心計畫項,創服育成中心之相關預算卻無隻字片句顯於108年科研基金預算書,僅得依107年預算書推斷相關經費應編列於「國家生技研究園區」計畫項下,似有不當,建請中央研究院就育成中心於基金預算用途之編列情形,於2個月內向立法院教育及文化委員會提出書面報告。
提案人:蘇巧慧
連署人:張廖萬堅 鍾佳濱
3.蔡政府規劃2025年再生能源占比要達20%,在太陽光電與風力發電必須搭配儲能系統以穩定調節電力的情況下,我國儲能系統發展仍以集中式水力儲能裝置為大宗,相較國外先進國家紛紛已積極開發電池儲能技術,我國儲能系統與技術發展更應加速相關研發工作。有鑑於中研院將於108年度科研基金下,推動「中研院南部院區鋰電池儲能系統開發與新世代全固態電池材料研發計畫」。爰要求中央研究院宜加強計畫控管,儘速完成動力電池與儲能電池之自有技術,俾利我國將來運用至大型儲能裝置發展。
提案人:柯志恩
連署人:蔣乃辛 陳學聖
4.有鑑於中研院為推動巨量健康資訊科技之研發,運用全國巨量健康資料庫,發展健康資料的倉儲、檢索及資料安全之技術平台,於科研基金中編列「健康雲跨領域研究計畫」,期程自104至107年度,於107年度結束該計畫。但經查107年度該計畫之預算數為4,675萬8千元,然截至10月底之執行率卻僅有50%,其中,經進一步檢視有關國外差旅費部分,共編列300萬元,然至今竟沒有任何執行數。顯見中研院並未加強該計畫執行之管控,預算更恐有浮編之虞。爰要求中央研究院應積極檢討與加強計畫之執行,並於1個月內提出該計畫目前執行成果之報告。
提案人:柯志恩
連署人:蔣乃辛 陳學聖
乙、行政院主管
一、特別收入基金─行政院國家科學技術發展基金
(一)業務計畫:應依據基金來源與用途審查結果,隨同調整。
(二)基金來源、用途及餘絀:
1.基金來源:原列382億9,827萬4千元,配合108年度中央政府總預算審議結果,減列科技部第6目「非營業特種基金」第1節「國家科學技術發展基金」項下「設備及投資」16億3,367萬7千元,本項應隨同修正減列「政府撥入收入」16億3,367萬7千元,其餘均照列,改列為366億6,459萬7千元。
2.基金用途:405億1,827萬4千元,照列。
3.本期短絀:原列22億2,000萬元,增列16億3,367萬7千元,改列為38億5,367萬7千元。
(三)解繳公庫:無列數。
(四)通過決議13項:
1.凍結「推動整體科技發展計畫」項下「科學教育研究發展」100萬元,俟科技部向立法院教育及文化委員會提出書面報告後,始得動支。
提案人:吳思瑤
連署人:李麗芬 蘇巧慧 黃國書
2.凍結「推動整體科技發展計畫」項下「產學合作研究發展」之「協助產業創新發展」100萬元,俟科技部向立法院教育及文化委員會提出書面報告後,始得動支。
提案人:柯志恩
連署人:蔣乃辛 高金素梅
3.凍結「推動整體科技發展計畫」項下「跨部會署執行之科技計畫」中「會費、捐助、補助、分攤、照護、救濟與交流活動費─捐助、補助與獎助─科技會報跨部會署科發基金計畫」2億元,俟科技部向立法院教育及文化委員會提出專案報告後,始得動支。
提案人:蔣乃辛
連署人:高金素梅 柯志恩 陳學聖
4.凍結「培育、延攬及獎助科技人才計畫」300萬元,俟科技部向立法院教育及文化委員會提出書面報告後,始得動支。
提案人:柯志恩 蔡培慧 吳思瑤 黃國書
連署人:蔣乃辛 高金素梅 張廖萬堅
李麗芬 蘇巧慧
5.查行政院為增進科學技術研究發展能力、鼓勵傑出科學技術研究發展人才、充實科學技術研究設施及資助研究發展成果之運用,並利掌握時效及發揮最大效用,依科學技術基本法第12條規定,設置國家科學技術發展基金,編制附屬單位預算。
復查為積極拓展AI領域研發能量,自民國106年起,科技部預計5年投入160億元打造AI創新生態圈,透過AI生態體系營造、智慧機器人創新基地、建置國家級雲端運算平台環境、半導體與晶片研發、科技大擂台等五大面向,欲打造AI創新生態圈。
惟科技政策雖著眼於打底基礎研究、推動產學創新創業,但回歸國內產業的需求,許多傳統產業的工業製造紛紛表示對於AI技術使用有興趣,希望有機會與AI技術接軌,提升產業競爭力。
爰要求科技部除了與經濟部合作AI 101計畫,應積極透過科技會報,主動邀集經濟部等相關單位,將AI研發成果導入研究中心,連結民間產業,以健全AI在台灣的產業生產鏈,並促進整體產業升級。
提案人:蔡培慧
連署人:張廖萬堅 李麗芬
6.行政院為增進科學技術研究發展能力、鼓勵傑出科學技術研究發展人才、充實科學技術研究設施及資助研究發展成果之運用,並利掌握時效及發揮最大效用,依科學技術基本法第12條規定,設置國家科學技術發展基金,編制附屬單位預算。
復查為推動科學教育研究發展,本基金自105年再度啟動「第三期高瞻計畫:新興科技融入中學之創新課程發展研究」,鼓勵國中、高中職及大專院校與產業締結策略聯盟,共同開發融入中學學校課程之教材。
惟過去10年台灣因廣泛設立大學,技職傳統與技藝的傳承系統逐漸出現斷層,無論是水電汽車修理的實業技能,或是結合庶民與藝術文化木竹陶工藝,皆出現人才斷層的窘境。面對教育結構的落差,以及市場需求的轉變,科技部高瞻計畫鼓勵高中職研發跨領域科學課程計畫便是轉機,鼓勵發揮技職學校原有的優勢,連結跨領域科學課程,不僅培養技職實戰基礎,也提升學生獨立思考的能力。苗栗農工因此吸引國際交換學生,更促成日韓高中來台取經的機會。
爰要求為持續培力國內技職教育的專業性,促進新興科技與高中職院校的連結,科技部應延續本計畫,並增加高職學校的補助比例。
提案人:蔡培慧
連署人:張廖萬堅 李麗芬
7.行政院國家科學技術發展基金每年基金支出規模皆逾400億元,基金用途編列卻普遍有過於概略之嫌。以「推動整體科技發展計畫」項下之「(十三)產學合作研究發展」中「1.產學合作目標導向型計畫」為例,108年度編列預算高達20.95億元,共包含「一般型產學計畫、應用型產學計畫、產學小聯盟、產學大聯盟、法人鏈結產學合作、生醫創新聚落、國際產學聯盟計畫」等七項子計畫,然各項子計畫之實際預算編列情形、計畫內容與預期達成目標,皆未見諸於預算說明,不利於立法院預算審議與後續監督。爰要求科技部就108年度各目各項計畫與編列預算詳實說明,並確實改善往後年度基金預算編列與說明方式,於1個月內向立法院教育及文化委員會提出書面報告。
提案人:蘇巧慧
連署人:黃國書 李麗芬
8.有鑑於「哥倫布計畫」之核心宗旨是為鼓勵年輕學者到國外研究機構來研究與交流,該計畫自107年2月1日核定開始執行,至今已近10個月,目前已核定共29件。然經詢問科技部目前已到國外研究機構研究與交流之情形,竟只能得知約9人有到國外演講、論文發表、移地研究等資訊,恐不利掌握預算執行之效率。爰要求科技部於2個月內,向立法院教育及文化委員會及提案人,提供獲該計畫補助人員赴國外研究交流之情況,以維預算執行之效率。
提案人:柯志恩
連署人:蔣乃辛 高金素梅
9.內政部2018年宣布,我國65歲以上老年人口占總人口比率在3月底達到14.05%,進入「高齡社會」,且距離「超高齡社會」的20%比例剩八年的時間。
科技部作為國家科技研究的引導部會,應與相關單位連結,以高齡者的生活情境和需求為研發目標,以「生活可自理」、「行動不便」、「臥床」等不同情境區分,發展感測與微型機械設備,或應用既有之科技技術,協助長者維持日常事務與社交連結,友善樂齡生活。
爰要求行政院國家科學技術發展基金應於108年度預算項目中,引導高齡與機械工程科技研發等相關計畫,應用物聯網、人工智慧、微感測及機械手臂等科技,讓長者自在過樂齡生活,並於半年內提出評估規劃報告。
提案人:蔡培慧
連署人:張廖萬堅 黃國書 高金素梅
10.科技部與文化部跨部合作推動台灣文化科技產業新價值,透過參訪與座談交流等方式以期推動藝術與科學領域碰撞擦出創意火花,於106年安排專業策展人、新媒體、表演與視覺藝術等藝術家參訪國研院轄下國網中心、儀科中心實驗室;107年持續安排參訪國家同步輻射研究中心與國家太空中心。惟參訪與座談交流為短期之互動,應近一步規劃長期藝術家駐於科技實驗室之計畫,積極推動跨域結合。爰請科技部在2個月內提出書面報告送交立法院教育及文化委員。
提案人:吳思瑤
連署人:黃國書 張廖萬堅 蔡培慧 李麗芬
柯志恩 高金素梅
11.大學社會責任(USR)針對所在區域的重要社會議題與困境,提出具人文關懷與學術創新意義的社會設計行動方案,提升在地人的生活福祉。不過USR除了在地深耕,應走向USR2.0的概念,近一步走向國際合作,讓USR亦成為我國公眾外交的一環。
國際上已經有11國、16間大學共同成立大學社會責任網路(USRN),透過國際間學校的連結,促進國際上大學社會責任概念之發展與實踐,並於各開發中國家執行計畫,台灣也應跟上腳步。
科技部推動「人文創新與社會實踐計畫」申請計畫皆是以在地深耕發展為主,應近一步擴大至國際合作。爰請科技部在2個月內提出書面報告送交立法院教育及文化委員會。
提案人:吳思瑤
連署人:黃國書 張廖萬堅 蔡培慧 李麗芬
柯志恩 高金素梅
12.AI科技發展日新月異,科學家預測AI將對人類的生活及產業帶來巨大而深遠的改變,智慧手持裝置、無人飛機、自駕車、感測器與電信網通設備都可能受到影響。為面對可能的生活改變,歐洲議會在2017年2月的決議文中,要求歐盟執委會研擬機器人和AI技術應用領域之法律規範,特別是針對具備學習、獨立執行或決策能力的智能機器人。
科技部作為國家AI技術發展推動的領頭單位,應主動關注AI領域發展之相關道德倫理、法規調適或議題探討,積極引領國內進行整體評估影響討論,作為後續政策及法規調適的討論基礎,並提供公開評估報告供社會大眾參考。爰要求科技部1個月內將配套因應書面報告提送立法院教育及文化委員會。
提案人:蔡培慧
連署人:張廖萬堅 黃國書
13.科技部提出「重點產業高階人才計畫」即是鼓勵博士級人才進入業界實習並媒合至業界工作之計畫,惟推動上應有需精進之處。第1期237個合作廠商裡,大企業占82家(35%)、中小企業占155家(65%),而根據經濟部中小企業處報告指出,台灣中小企業占比達97.76%,請科技部應研議提升中小企業參與比例,以解決中小企業長期面臨創新能力與轉型能力不足,請科技部於3個月內向立法院教育及文化委員會提出書面報告。
提案人:高金素梅
連署人:張廖萬堅 黃國書 蔡培慧
丙、教育部主管
通過決議2項:
1.近年因我國逾10年未突破少子女化之狀況,賴清德院長於107年提出「我國少子女化對策計畫」,希冀透過計畫推動,解決我國少子女化之情況。因此為協助年輕家長育兒,請教育部所屬國立大學,研議推動0至6歲托育設施,並請於108年6月30日前向立法院教育及文化委員會提出目前研議報告。
提案人:李麗芬
連署人:張廖萬堅 蘇巧慧
2.近年來新住民自我提升需求日益增多,對就讀大學及研究所亟具興趣。然新住民屬社會人士,求學之經濟負擔沉重。各大學應設立專屬新住民之學費減免措施或獎助學金,並善用特殊選才機制招收新住民及新住民二代,以利新住民就讀高教。
提案人:李麗芬
連署人:張廖萬堅 蘇巧慧
一、作業基金─國立臺灣大學校務基金
(一)業務計畫:應依據業務收支、轉投資、固定資產建設改良擴充及資金運用等項之審查結果,隨同調整。
(二)業務收支:
1.業務總收入:205億8,637萬6千元,照列。
2.業務總支出:211億9,642萬4千元,照列。
3.本期短絀:6億1,004萬8千元,照列。
(三)解繳公庫淨額:無列數。
(四)轉投資計畫:無列數。
(五)固定資產建設改良擴充:原列19億3,578萬1千元,配合108年度中央政府總預算審議結果,本項應隨同修正減列1,809萬5千元,其餘均照列,改列為19億1,768萬6千元。
(六)國庫增撥基金額:原列7億6,722萬元,配合108年度中央政府總預算審議結果,本項應隨同修正減列1,809萬5千元,其餘均照列,改列為7億4,912萬5千元。
(七)補辦預算:固定資產建設改良擴充2億9,000萬元,照列。
(八)通過決議1項:
1.查108年度臺灣大學校務基金「一般建築及設備計畫」項下「土地改良物」編列1,101萬元。主要支應實驗林治山防災、溪頭林道AC路面刨除鋪設及溪頭園區步道改善等工程。
次查,歷來臺灣大學校務基金並未於該項預算編列治山防災經費,數十年來皆由其他單位協助實驗林之治山防災相關工程,已違管理單位應自行管理維護之原則。108年度上開預算科目為首次將治山防災工作納入預算考量,然以歷年其他單位協助之工程經費相比較,顯無法支應治山防災及水土保持需求。
國立臺灣大學應製作完整調查報告,評估每年維護管理實驗林之所需經費,並編列相應預算支應,積極檢討是否具足夠資源維護管理實驗林地;如無法提出相對應預算維護,則應將公有林地變更為國有非共用財產並移交國有財產署管理。
提案人:李麗芬 林靜儀
連署人:張廖萬堅 吳思瑤 洪慈庸 蔡培慧
鍾佳濱 陳亭妃 柯志恩
二、作業基金─國立政治大學校務基金
(一)業務計畫:應依據業務收支、轉投資、固定資產建設改良擴充及資金運用等項之審查結果,隨同調整。
(二)業務收支:
1.業務總收入:40億0,767萬4千元,照列。
2.業務總支出:40億4,333萬7千元,照列。
3.本期短絀:3,566萬3千元,照列。
(三)解繳公庫淨額:無列數。
(四)轉投資計畫:無列數。
(五)固定資產建設改良擴充:原列5億8,690萬8千元,配合108年度中央政府總預算審議結果,本項應隨同修正減列11萬1千元,其餘均照列,改列為5億8,679萬7千元。
(六)國庫增撥基金額:原列1億7,646萬7千元,配合108年度中央政府總預算審議結果,本項應隨同修正減列447萬3千元,其餘均照列,改列為1億7,199萬4千元。
三、作業基金─國立清華大學校務基金
(一)業務計畫:應依據業務收支、轉投資、固定資產建設改良擴充及資金運用等項之審查結果,隨同調整。
(二)業務收支:
1.業務總收入:67億7,831萬6千元,照列。
2.業務總支出:72億3,071萬9千元,照列。
3.本期短絀:4億5,240萬3千元,照列。
(三)解繳公庫淨額:無列數。
(四)轉投資計畫:無列數。
(五)固定資產建設改良擴充:6億9,209萬4千元,照列。
(六)國庫增撥基金額:原列3億1,075萬7千元,配合108年度中央政府總預算審議結果,本項應隨同修正減列279萬9千元,其餘均照列,改列為3億0,795萬8千元。
(七)補辦預算:固定資產建設改良擴充1億4,164萬6千元,照列。
四、作業基金─國立中興大學校務基金
(一)業務計畫:應依據業務收支、轉投資、固定資產建設改良擴充及資金運用等項之審查結果,隨同調整。
(二)業務收支:
1.業務總收入:45億9,092萬元,照列。
2.業務總支出:48億1,803萬3千元,照列。
3.本期短絀:2億2,711萬3千元,照列。
(三)解繳公庫淨額:無列數。
(四)轉投資計畫:無列數。
(五)固定資產建設改良擴充:7億2,706萬3千元,照列。
(六)國庫增撥基金額:原列1億6,223萬4千元,配合108年度中央政府總預算審議結果,本項應隨同修正減列419萬2千元,其餘均照列,改列為1億5,804萬2千元。
五、作業基金─國立成功大學校務基金
(一)業務計畫:應依據業務收支、轉投資、固定資產建設改良擴充及資金運用等項之審查結果,隨同調整。
(二)業務收支:
1.業務總收入:88億0,785萬5千元,照列。
2.業務總支出:93億3,150萬8千元,照列。
3.本期短絀:5億2,365萬3千元,照列。
(三)解繳公庫淨額:無列數。
(四)轉投資計畫:無列數。
(五)固定資產建設改良擴充:10億8,138萬3千元,照列。
(六)國庫增撥基金額:原列4億2,352萬1千元,配合108年度中央政府總預算審議結果,本項應隨同修正減列564萬8千元,其餘均照列,改列為4億1,787萬3千元。
六、作業基金─國立交通大學校務基金
(一)業務計畫:應依據業務收支、轉投資、固定資產建設改良擴充及資金運用等項之審查結果,隨同調整。
(二)業務收支:
1.業務總收入:57億2,907萬6千元,照列。
2.業務總支出:61億3,905萬5千元,照列。
3.本期短絀:4億0,997萬9千元,照列。
(三)解繳公庫淨額:無列數。
(四)轉投資計畫:無列數。
(五)固定資產建設改良擴充:原列5億9,977萬2千元,配合108年度中央政府總預算審議結果,本項應隨同修正減列352萬6千元,其餘均照列,改列為5億9,624萬6千元。
(六)國庫增撥基金額:原列3億5,747萬元,配合108年度中央政府總預算審議結果,本項應隨同修正減列352萬6千元,其餘均照列,改列為3億5,394萬4千元。
七、作業基金─國立中央大學校務基金
(一)業務計畫:應依據業務收支、轉投資、固定資產建設改良擴充及資金運用等項之審查結果,隨同調整。
(二)業務收支:
1.業務總收入:45億2,715萬3千元,照列。
2.業務總支出:47億4,230萬8千元,照列。
3.本期短絀:2億1,515萬5千元,照列。
(三)解繳公庫淨額:無列數。
(四)轉投資計畫:無列數。
(五)固定資產建設改良擴充:5億2,629萬6千元,照列。
(六)國庫增撥基金額:原列1億9,167萬6千元,配合108年度中央政府總預算審議結果,本項應隨同修正減列365萬4千元,其餘均照列,改列為1億8,802萬2千元。
八、作業基金─國立中山大學校務基金
(一)業務計畫:應依據業務收支、轉投資、固定資產建設改良擴充及資金運用等項之審查結果,隨同調整。
(二)業務收支:
1.業務總收入:31億6,296萬7千元,照列。
2.業務總支出:33億2,219萬9千元,照列。
3.本期短絀:1億5,923萬2千元,照列
(三)解繳公庫淨額:無列數。
(四)轉投資計畫:無列數。
(五)固定資產建設改良擴充:2億7,315萬3千元,照列。
(六)國庫增撥基金額:原列8,078萬7千元,配合108年度中央政府總預算審議結果,本項應隨同修正減列100萬9千元,其餘均照列,改列為7,977萬8千元。
九、作業基金─國立中正大學校務基金
(一)業務計畫:應依據業務收支、轉投資、固定資產建設改良擴充及資金運用等項之審查結果,隨同調整。
(二)業務收支:
1.業務總收入:26億1,421萬6千元,照列。
2.業務總支出:28億6,486萬3千元,照列。
3.本期短絀:2億5,064萬7千元,照列。
(三)解繳公庫淨額:無列數。
(四)轉投資計畫:無列數。
(五)固定資產建設改良擴充:1億9,465萬元,照列。
(六)國庫增撥基金額:原列9,510萬4千元,配合108年度中央政府總預算審議結果,本項應隨同修正減列278萬8千元,其餘均照列,改列為9,231萬6千元。
(七)補辦預算:固定資產建設改良擴充943萬1千元,照列。
十、作業基金─國立臺灣海洋大學校務基金
(一)業務計畫:應依據業務收支、轉投資、固定資產建設改良擴充及資金運用等項之審查結果,隨同調整。
(二)業務收支:
1.業務總收入:22億4,535萬6千元,照列。
2.業務總支出:23億2,444萬1千元,照列。
3.本期短絀:7,908萬5千元,照列。
(三)解繳公庫淨額:無列數。
(四)轉投資計畫:無列數。
(五)固定資產建設改良擴充:3億1,812萬元,照列。
(六)國庫增撥基金額:原列1億3,858萬2千元,配合108年度中央政府總預算審議結果,本項應隨同修正減列429萬9千元,其餘均照列,改列為1億3,428萬3千元。
十一、作業基金─國立陽明大學校務基金
(一)業務計畫:應依據業務收支、轉投資、固定資產建設改良擴充及資金運用等項之審查結果,隨同調整。
(二)業務收支:
1.業務總收入:25億7,995萬6千元,照列。
2.業務總支出:26億7,070萬4千元,照列。
3.本期短絀:9,074萬8千元,照列。
(三)解繳公庫淨額:無列數。
(四)轉投資計畫:無列數。
(五)固定資產建設改良擴充:2億1,086萬3千元,照列。
(六)國庫增撥基金額:原列1億0,089萬9千元,配合108年度中央政府總預算審議結果,本項應隨同修正減列141萬7千元,其餘均照列,改列為9,948萬2千元。
十二、作業基金─國立東華大學校務基金
(一)業務計畫:應依據業務收支、轉投資、固定資產建設改良擴充及資金運用等項之審查結果,隨同調整。
(二)業務收支:
1.業務總收入:23億5,117萬元,照列。
2.業務總支出:25億1,298萬3千元,照列。
3.本期短絀:1億6,181萬3千元,照列。
(三)解繳公庫淨額:無列數。
(四)轉投資計畫:無列數。
(五)固定資產建設改良擴充:2億0,644萬3千元,照列。
(六)國庫增撥基金額:原列1億0,329萬元,配合108年度中央政府總預算審議結果,本項應隨同修正減列376萬5千元,其餘均照列,改列為9,952萬5千元。
十三、作業基金─國立暨南國際大學校務基金
(一)業務計畫:應依據業務收支、轉投資、固定資產建設改良擴充及資金運用等項之審查結果,隨同調整。
(二)業務收支:
1.業務總收入:13億2,577萬2千元,照列。
2.業務總支出:14億2,532萬7千元,照列。
3.本期短絀:9,955萬5千元,照列。
(三)解繳公庫淨額:無列數。
(四)轉投資計畫:無列數。
(五)固定資產建設改良擴充:原列7,810萬元,配合108年度中央政府總預算審議結果,本項應隨同修正減列177萬6千元,其餘均照列,改列為7,632萬4千元。
(六)國庫增撥基金額:原列4,865萬8千元,配合108年度中央政府總預算審議結果,本項應隨同修正減列177萬6千元,其餘均照列,改列為4,688萬2千元。
(七)補辦預算:固定資產建設改良擴充504萬3千元,照列。
十四、作業基金─國立臺北大學校務基金
(一)業務計畫:應依據業務收支、轉投資、固定資產建設改良擴充及資金運用等項之審查結果,隨同調整。
(二)業務收支:
1.業務總收入:16億0,734萬3千元,照列。
2.業務總支出:17億0,015萬8千元,照列。
3.本期短絀:9,281萬5千元,照列。
(三)解繳公庫淨額:無列數。
(四)轉投資計畫:無列數。
(五)固定資產建設改良擴充:3億0,000萬7千元,照列。
(六)國庫增撥基金額:原列7,946萬1千元,配合108年度中央政府總預算審議結果,本項應隨同修正減列294萬3千元,其餘均照列,改列為7,651萬8千元。
十五、作業基金─國立嘉義大學校務基金
(一)業務計畫:應依據業務收支、轉投資、固定資產建設改良擴充及資金運用等項之審查結果,隨同調整。
(二)業務收支:
1.業務總收入:24億3,377萬3千元,照列。
2.業務總支出:25億1,199萬5千元,照列。
3.本期短絀:7,822萬2千元,照列。
(三)解繳公庫淨額:無列數。
(四)轉投資計畫:無列數。
(五)固定資產建設改良擴充:1億7,422萬元,照列。
(六)國庫增撥基金額:原列7,814萬1千元,配合108年度中央政府總預算審議結果,本項應隨同修正減列114萬5千元,其餘均照列,改列為7,699萬6千元。
十六、作業基金─國立高雄大學校務基金
(一)業務計畫:應依據業務收支、轉投資、固定資產建設改良擴充及資金運用等項之審查結果,隨同調整。
(二)業務收支:
1.業務總收入:10億6,131萬5千元,照列。
2.業務總支出:11億6,345萬7千元,照列。
3.本期短絀:1億0,214萬2千元,照列。
(三)解繳公庫淨額:無列數。
(四)轉投資計畫:無列數。
(五)固定資產建設改良擴充:原列2億3,832萬3千元,配合108年度中央政府總預算審議結果,本項應隨同修正減列692萬3千元,其餘均照列,改列為2億3,140萬元。
(六)國庫增撥基金額:原列1億6,844萬1千元,配合108年度中央政府總預算審議結果,本項應隨同修正減列692萬3千元,其餘均照列,改列為1億6,151萬8千元。
十七、作業基金─國立臺東大學校務基金
(一)業務計畫:應依據業務收支、轉投資、固定資產建設改良擴充及資金運用等項之審查結果,隨同調整。
(二)業務收支:
1.業務總收入:10億5,056萬8千元,照列。
2.業務總支出:12億0,779萬元,照列。
3.本期短絀:1億5,722萬2千元,照列。
(三)解繳公庫淨額:無列數。
(四)轉投資計畫:無列數。
(五)固定資產建設改良擴充:1億1,275萬3千元,照列。
(六)國庫增撥基金額:原列1億0,640萬3千元,配合108年度中央政府總預算審議結果,本項應隨同修正減列415萬2千元,其餘均照列,改列為1億0,225萬1千元。
(七)補辦預算:固定資產建設改良擴充1,291萬5千元,照列。
十八、作業基金─國立宜蘭大學校務基金
(一)業務計畫:應依據業務收支、轉投資、固定資產建設改良擴充及資金運用等項之審查結果,隨同調整。
(二)業務收支:
1.業務總收入:11億7,306萬3千元,照列。
2.業務總支出:12億5,289萬元,照列。
3.本期短絀:7,982萬7千元,照列。
(三)解繳公庫淨額:無列數。
(四)轉投資計畫:無列數。
(五)固定資產建設改良擴充:2億9,001萬6千元,照列。
(六)國庫增撥基金額:原列1億2,802萬5千元,配合108年度中央政府總預算審議結果,本項應隨同修正減列572萬5千元,其餘均照列,改列為1億2,230萬元。
十九、作業基金─國立聯合大學校務基金
(一)業務計畫:應依據業務收支、轉投資、固定資產建設改良擴充及資金運用等項之審查結果,隨同調整。
(二)業務收支:
1.業務總收入:12億4,454萬8千元,照列。
2.業務總支出:13億3,869萬3千元,照列。
3.本期短絀:9,414萬5千元,照列。
(三)解繳公庫淨額:無列數。
(四)轉投資計畫:無列數。
(五)固定資產建設改良擴充:1億7,939萬8千元,照列。
(六)國庫增撥基金額:原列6,294萬8千元,配合108年度中央政府總預算審議結果,本項應隨同修正減列195萬元,其餘均照列,改列為6,099萬8千元。
二十、作業基金─國立臺南大學校務基金
(一)業務計畫:應依據業務收支、轉投資、固定資產建設改良擴充及資金運用等項之審查結果,隨同調整。
(二)業務收支:
1.業務總收入:11億8,803萬3千元,照列。
2.業務總支出:12億7,291萬9千元,照列。
3.本期短絀:8,488萬6千元,照列。
(三)解繳公庫淨額:無列數。
(四)轉投資計畫:無列數。
(五)固定資產建設改良擴充:原列9,196萬6千元,配合108年度中央政府總預算審議結果,本項應隨同修正減列162萬3千元,其餘均照列,改列為9,034萬3千元。
(六)國庫增撥基金額:原列4,256萬8千元,配合108年度中央政府總預算審議結果,本項應隨同修正減列162萬3千元,其餘均照列,改列為4,094萬5千元。
二十一、作業基金─國立金門大學校務基金
(一)業務計畫:應依據業務收支、轉投資、固定資產建設改良擴充及資金運用等項之審查結果,隨同調整。
(二)業務收支:
1.業務總收入:6億8,610萬9千元,照列。
2.業務總支出:7億0,450萬8千元,照列。
3.本期短絀:1,839萬9千元,照列。
(三)解繳公庫淨額:無列數。
(四)轉投資計畫:無列數。
(五)固定資產建設改良擴充:2,660萬元,照列。
(六)國庫增撥基金額:1,200萬元,照列。
(七)補辦預算:固定資產建設改良擴充1,250萬元,照列。
二十二、作業基金─國立屏東大學校務基金
(一)業務計畫:應依據業務收支、轉投資、固定資產建設改良擴充及資金運用等項之審查結果,隨同調整。
(二)業務收支:
1.業務總收入:15億2,820萬7千元,照列。
2.業務總支出:15億7,264萬2千元,照列。
3.本期短絀:4,443萬5千元,照列。
(三)解繳公庫淨額:無列數。
(四)轉投資計畫:無列數。
(五)固定資產建設改良擴充:1億9,400萬8千元,照列。
(六)國庫增撥基金額:原列9,484萬2千元,配合108年度中央政府總預算審議結果,本項應隨同修正減列257萬9千元,其餘均照列,改列為9,226萬3千元。
(七)補辦預算:固定資產建設改良擴充3,834萬8千元,照列。
二十三、作業基金─國立臺灣師範大學校務基金
(一)業務計畫:應依據業務收支、轉投資、固定資產建設改良擴充及資金運用等項之審查結果,隨同調整。
(二)業務收支:
1.業務總收入:55億5,443萬元,照列。
2.業務總支出:57億3,234萬8千元,照列。
3.本期短絀:1億7,791萬8千元,照列。
(三)解繳公庫淨額:無列數。
(四)轉投資計畫:2,300萬元,照列。
(五)固定資產建設改良擴充:5億7,593萬4千元,照列。
(六)國庫增撥基金額:原列1億2,871萬2千元,配合108年度中央政府總預算審議結果,本項應隨同修正減列336萬7千元,其餘均照列,改列為1億2,534萬5千元。
(七)通過決議1項:
1.國立臺灣師範大學林口校區設有僑生先修部。然諸多新住民在與台灣人締結婚姻關係前,本為僑生,然其為僑生時可進入僑生先修部,然成為新住民後無法就讀。查師範大學林口校區僑生先修部招生名額三類組共計為1,100名,然學生人數以106年為493人,可見仍有足夠資源支應其他學生。國立臺灣師範大學可應新住民之實際需求擴大服務範圍,開辦(代辦)新住民基本學科及華語文研習等課程,協助新住民為就讀高等教育作準備。
提案人:李麗芬
連署人:張廖萬堅 蘇巧慧
二十四、作業基金─國立彰化師範大學校務基金
(一)業務計畫:應依據業務收支、轉投資、固定資產建設改良擴充及資金運用等項之審查結果,隨同調整。
(二)業務收支:
1.業務總收入:15億3,787萬7千元,照列。
2.業務總支出:16億7,315萬8千元,照列。
3.本期短絀:1億3,528萬1千元,照列。
(三)解繳公庫淨額:無列數。
(四)轉投資計畫:無列數。
(五)固定資產建設改良擴充:原列2億7,839萬5千元,配合108年度中央政府總預算審議結果,本項應隨同修正減列90萬元,其餘均照列,改列為2億7,749萬5千元。
(六)國庫增撥基金額:原列9,537萬5千元,配合108年度中央政府總預算審議結果,本項應隨同修正減列327萬1千元,其餘均照列,改列為9,210萬4千元。
二十五、作業基金─國立高雄師範大學校務基金
(一)業務計畫:應依據業務收支、轉投資、固定資產建設改良擴充及資金運用等項之審查結果,隨同調整。
(二)業務收支:
1.業務總收入:13億5,613萬3千元,照列。
2.業務總支出:14億5,832萬3千元,照列。
3.本期短絀:1億0,219萬元,照列。
(三)解繳公庫淨額:無列數。
(四)轉投資計畫:無列數。
(五)固定資產建設改良擴充:原列1億5,684萬元,配合108年度中央政府總預算審議結果,本項應隨同修正減列229萬3千元,其餘均照列,改列為1億5,454萬7千元。
(六)國庫增撥基金額:原列5,586萬2千元,配合108年度中央政府總預算審議結果,本項應隨同修正減列229萬3千元,其餘均照列,改列為5,356萬9千元。
二十六、作業基金─國立臺北教育大學校務基金
(一)業務計畫:應依據業務收支、轉投資、固定資產建設改良擴充及資金運用等項之審查結果,隨同調整。
(二)業務收支:
1.業務總收入:13億3,422萬1千元,照列。
2.業務總支出:13億3,104萬5千元,照列。
3.本期賸餘:317萬6千元,照列。
(三)解繳公庫淨額:無列數。
(四)轉投資計畫:無列數。
(五)固定資產建設改良擴充:6,995萬4千元,照列。
(六)國庫增撥基金額:原列4,413萬1千元,配合108年度中央政府總預算審議結果,本項應隨同修正減列130萬7千元,其餘均照列,改列為4,282萬4千元。
(七)補辦預算:固定資產建設改良擴充270萬元,照列。
二十七、作業基金─國立臺中教育大學校務基金
(一)業務計畫:應依據業務收支、轉投資、固定資產建設改良擴充及資金運用等項之審查結果,隨同調整。
(二)業務收支:
1.業務總收入:11億5,052萬3千元,照列。
2.業務總支出:11億5,371萬7千元,照列。
3.本期短絀:319萬4千元,照列。
(三)解繳公庫淨額:無列數。
(四)轉投資計畫:無列數。
(五)固定資產建設改良擴充:原列5,233萬9千元,配合108年度中央政府總預算審議結果,本項應隨同修正減列119萬6千元,其餘均照列,改列為5,114萬3千元。
(六)國庫增撥基金額:原列4,415萬1千元,配合108年度中央政府總預算審議結果,本項應隨同修正減列131萬5千元,其餘均照列,改列為4,283萬6千元。
(七)補辦預算:固定資產建設改良擴充80萬元,照列。
二十八、作業基金─國立臺北藝術大學校務基金
(一)業務計畫:應依據業務收支、轉投資、固定資產建設改良擴充及資金運用等項之審查結果,隨同調整。
(二)業務收支:
1.業務總收入:9億3,602萬6千元,照列。
2.業務總支出:9億6,999萬元,照列。
3.本期短絀:3,396萬4千元,照列。
(三)解繳公庫淨額:無列數。
(四)轉投資計畫:無列數。
(五)固定資產建設改良擴充:5,469萬3千元,照列。
(六)國庫增撥基金額:原列3,400萬元,配合108年度中央政府總預算審議結果,本項應隨同修正減列117萬5千元,其餘均照列,改列為3,282萬5千元。
二十九、作業基金─國立臺灣藝術大學校務基金
(一)業務計畫:應依據業務收支、轉投資、固定資產建設改良擴充及資金運用等項之審查結果,隨同調整。
(二)業務收支:
1.業務總收入:10億3,762萬2千元,照列。
2.業務總支出:10億5,970萬8千元,照列。
3.本期短絀:2,208萬6千元,照列。
(三)解繳公庫淨額:無列數。
(四)轉投資計畫:無列數。
(五)固定資產建設改良擴充:1億9,504萬7千元,照列。
(六)國庫增撥基金額:原列9,950萬元,配合108年度中央政府總預算審議結果,本項應隨同修正減列335萬7千元,其餘均照列,改列為9,614萬3千元。
(七)補辦預算:固定資產建設改良擴充1,450萬元,照列。
三十、作業基金─國立臺南藝術大學校務基金
(一)業務計畫:應依據業務收支、轉投資、固定資產建設改良擴充及資金運用等項之審查結果,隨同調整。
(二)業務收支:
1.業務總收入:5億0,552萬元,照列。
2.業務總支出:5億2,274萬5千元,照列。
3.本期短絀:1,722萬5千元,照列。
(三)解繳公庫淨額:無列數。
(四)轉投資計畫:無列數。
(五)固定資產建設改良擴充:5,271萬6千元,照列。
(六)國庫增撥基金額:原列1,871萬8千元,配合108年度中央政府總預算審議結果,本項應隨同修正減列93萬6千元,其餘均照列,改列為1,778萬2千元。
(七)補辦預算:固定資產建設改良擴充198萬9千元,照列。
三十一、作業基金─國立空中大學校務基金
(一)業務計畫:應依據業務收支、轉投資、固定資產建設改良擴充及資金運用等項之審查結果,隨同調整。
(二)業務收支:
1.業務總收入:5億4,028萬5千元,照列。
2.業務總支出:5億4,787萬2千元,照列。
3.本期短絀:758萬7千元,照列。
(三)解繳公庫淨額:無列數。
(四)轉投資計畫:無列數。
(五)固定資產建設改良擴充:3,590萬8千元,照列。
(六)國庫增撥基金額:原列720萬元,配合108年度中央政府總預算審議結果,本項應隨同修正減列32萬5千元,其餘均照列,改列為687萬5千元。
三十二、作業基金─國立臺灣科技大學校務基金
(一)業務計畫:應依據業務收支、轉投資、固定資產建設改良擴充及資金運用等項之審查結果,隨同調整。
(二)業務收支:
1.業務總收入:30億5,053萬3千元,照列。
2.業務總支出:30億7,456萬3千元,照列。
3.本期短絀:2,403萬元,照列。
(三)解繳公庫淨額:無列數。
(四)轉投資計畫:無列數。
(五)固定資產建設改良擴充:10億1,203萬6千元,照列。
(六)國庫增撥基金額:原列3億1,569萬3千元,配合108年度中央政府總預算審議結果,本項應隨同修正減列1,130萬4千元,其餘均照列,改列為3億0,438萬9千元。
三十三、作業基金─國立臺北科技大學校務基金
(一)業務計畫:應依據業務收支、轉投資、固定資產建設改良擴充及資金運用等項之審查結果,隨同調整。
(二)業務收支:
1.業務總收入:30億0,304萬2千元,照列。
2.業務總支出:31億0,298萬4千元,照列。
3.本期短絀:9,994萬2千元,照列。
(三)解繳公庫淨額:無列數。
(四)轉投資計畫:無列數。
(五)固定資產建設改良擴充:原列8億0,229萬4千元,配合108年度中央政府總預算審議結果,本項應隨同修正減列17萬5千元,其餘均照列,改列為8億0,211萬9千元。
(六)國庫增撥基金額:原列4億3,294萬7千元,配合108年度中央政府總預算審議結果,本項應隨同修正減列1,627萬6千元,其餘均照列,改列為4億1,667萬1千元。
三十四、作業基金─國立雲林科技大學校務基金
(一)業務計畫:應依據業務收支、轉投資、固定資產建設改良擴充及資金運用等項之審查結果,隨同調整。
(二)業務收支:
1.業務總收入:23億2,694萬3千元,照列。
2.業務總支出:24億4,058萬4千元,照列。
3.本期短絀:1億1,364萬1千元,照列。
(三)解繳公庫淨額:無列數。
(四)轉投資計畫:無列數。
(五)固定資產建設改良擴充:原列3億0,644萬5千元,配合108年度中央政府總預算審議結果,本項應隨同修正減列747萬4千元,其餘均照列,改列為2億9,897萬1千元。
(六)國庫增撥基金額:原列2億3,924萬3千元,配合108年度中央政府總預算審議結果,本項應隨同修正減列747萬4千元,其餘均照列,改列為2億3,176萬9千元。
(七)補辦預算:固定資產建設改良擴充4,773萬8千元,照列。
三十五、作業基金─國立虎尾科技大學校務基金
(一)業務計畫:應依據業務收支、轉投資、固定資產建設改良擴充及資金運用等項之審查結果,隨同調整。
(二)業務收支:
1.業務總收入:16億9,183萬元,照列。
2.業務總支出:17億5,685萬元,照列。
3.本期短絀:6,502萬元,照列。
(三)解繳公庫淨額:無列數。
(四)轉投資計畫:無列數。
(五)固定資產建設改良擴充:3億8,625萬1千元,照列。
(六)國庫增撥基金額:原列1億8,652萬7千元,配合108年度中央政府總預算審議結果,本項應隨同修正減列520萬1千元,其餘均照列,改列為1億8,132萬6千元。
(七)補辦預算:固定資產建設改良擴充4,950萬元,照列。
三十六、作業基金─國立屏東科技大學校務基金
(一)業務計畫:應依據業務收支、轉投資、固定資產建設改良擴充及資金運用等項之審查結果,隨同調整。
(二)業務收支:
1.業務總收入:23億5,389萬5千元,照列。
2.業務總支出:24億6,138萬2千元,照列。
3.本期短絀:1億0,748萬7千元,照列。
(三)解繳公庫淨額:無列數。
(四)轉投資計畫:無列數。
(五)固定資產建設改良擴充:3億0,537萬5千元,照列。
(六)國庫增撥基金額:原列1億0,856萬7千元,配合108年度中央政府總預算審議結果,本項應隨同修正減列357萬9千元,其餘均照列,改列為1億0,498萬8千元。
三十七、作業基金─國立澎湖科技大學校務基金
(一)業務計畫:應依據業務收支、轉投資、固定資產建設改良擴充及資金運用等項之審查結果,隨同調整。
(二)業務收支:
1.業務總收入:5億5,566萬8千元,照列。
2.業務總支出:6億3,374萬9千元,照列。
3.本期短絀:7,808萬1千元,照列。
(三)解繳公庫淨額:無列數。
(四)轉投資計畫:無列數。
(五)固定資產建設改良擴充:5,759萬1千元,照列。
(六)國庫增撥基金額:原列5,173萬1千元,配合108年度中央政府總預算審議結果,本項應隨同修正減列105萬7千元,其餘均照列,改列為5,067萬4千元。
(七)補辦預算:固定資產建設改良擴充1,364萬9千元,照列。
三十八、作業基金─國立勤益科技大學校務基金
(一)業務計畫:應依據業務收支、轉投資、固定資產建設改良擴充及資金運用等項之審查結果,隨同調整。
(二)業務收支:
1.業務總收入:15億7,655萬5千元,照列。
2.業務總支出:16億3,426萬3千元,照列。
3.本期短絀:5,770萬8千元,照列。
(三)解繳公庫淨額:無列數。
(四)轉投資計畫:無列數。
(五)固定資產建設改良擴充:原列2億5,619萬6千元,配合108年度中央政府總預算審議結果,本項應隨同修正減列296萬6千元,其餘均照列,改列為2億5,323萬元。
(六)國庫增撥基金額:原列1億1,046萬元,配合108年度中央政府總預算審議結果,本項應隨同修正減列296萬6千元,其餘均照列,改列為1億0,749萬4千元。
(七)補辦預算:固定資產建設改良擴充7,500萬元,照列。
三十九、作業基金─國立臺北護理健康大學校務基金
(一)業務計畫:應依據業務收支、轉投資、固定資產建設改良擴充及資金運用等項之審查結果,隨同調整。
(二)業務收支:
1.業務總收入:8億4,329萬6千元,照列。
2.業務總支出:8億9,098萬3千元,照列。
3.本期短絀:4,768萬7千元,照列。
(三)解繳公庫淨額:無列數。
(四)轉投資計畫:無列數。
(五)固定資產建設改良擴充:原列1億9,095萬4千元,配合108年度中央政府總預算審議結果,本項應隨同修正減列200萬元,其餘均照列,改列為1億8,895萬4千元。
(六)國庫增撥基金額:原列1億3,200萬元,配合108年度中央政府總預算審議結果,本項應隨同修正減列600萬元,其餘均照列,改列為1億2,600萬元。
四十、作業基金─國立高雄餐旅大學校務基金
(一)業務計畫:應依據業務收支、轉投資、固定資產建設改良擴充及資金運用等項之審查結果,隨同調整。
(二)業務收支:
1.業務總收入:7億9,269萬元,照列。
2.業務總支出:8億4,424萬5千元,照列。
3.本期短絀:5,155萬5千元,照列。
(三)解繳公庫淨額:無列數。
(四)轉投資計畫:無列數。
(五)固定資產建設改良擴充:6,401萬2千元,照列。
(六)國庫增撥基金額:原列6,730萬1千元,配合108年度中央政府總預算審議結果,本項應隨同修正減列162萬3千元,其餘均照列,改列為6,567萬8千元。
(七)補辦預算:固定資產建設改良擴充3,378萬7千元,照列。
四十一、作業基金─國立臺中科技大學校務基金
(一)業務計畫:應依據業務收支、轉投資、固定資產建設改良擴充及資金運用等項之審查結果,隨同調整。
(二)業務收支:
1.業務總收入:17億2,336萬1千元,照列。
2.業務總支出:17億7,919萬7千元,照列。
3.本期短絀:5,583萬6千元,照列。
(三)解繳公庫淨額:無列數。
(四)轉投資計畫:無列數。
(五)固定資產建設改良擴充:7,711萬4千元,照列。
(六)國庫增撥基金額:原列8,282萬4千元,配合108年度中央政府總預算審議結果,本項應隨同修正減列407萬5千元,其餘均照列,改列為7,874萬9千元。
(七)補辦預算:固定資產建設改良擴充345萬9千元,照列。
四十二、作業基金─國立臺北商業大學校務基金
(一)業務計畫:應依據業務收支、轉投資、固定資產建設改良擴充及資金運用等項之審查結果,隨同調整。
(二)業務收支:
1.業務總收入:10億1,443萬2千元,照列。
2.業務總支出:10億1,443萬2千元,照列。
3.本期餘絀:0元,照列。
(三)解繳公庫淨額:無列數。
(四)轉投資計畫:無列數。
(五)固定資產建設改良擴充:6,200萬元,照列。
(六)國庫增撥基金額:原列4,350萬3千元,配合108年度中央政府總預算審議結果,本項應隨同修正減列152萬5千元,其餘均照列,改列為4,197萬8千元。
四十三、作業基金─國立高雄科技大學校務基金
(一)業務計畫:應依據業務收支、轉投資、固定資產建設改良擴充及資金運用等項之審查結果,隨同調整。
(二)業務收支:
1.業務總收入:45億3,809萬2千元,照列。
2.業務總支出:48億2,195萬5千元,照列。
3.本期短絀:2億8,386萬3千元,照列。
(三)解繳公庫淨額:無列數。
(四)轉投資計畫:無列數。
(五)固定資產建設改良擴充:4億9,629萬1千元,照列。
(六)國庫增撥基金額:原列3億8,641萬5千元,配合108年度中央政府總預算審議結果,本項應隨同修正減列1,297萬3千元,其餘均照列,改列為3億7,344萬2千元。
(七)補辦預算:固定資產建設改良擴充4,500萬元,照列。
四十四、作業基金─國立體育大學校務基金
(一)業務計畫:應依據業務收支、轉投資、固定資產建設改良擴充及資金運用等項之審查結果,隨同調整。
(二)業務收支:
1.業務總收入:6億2,336萬5千元,照列。
2.業務總支出:6億5,430萬1千元,照列。
3.本期短絀:3,093萬6千元,照列。
(三)解繳公庫淨額:無列數。
(四)轉投資計畫:無列數。
(五)固定資產建設改良擴充:4,193萬3千元,照列。
(六)國庫增撥基金額:原列4,308萬1千元,配合108年度中央政府總預算審議結果,本項應隨同修正減列85萬元,其餘均照列,改列為4,223萬1千元。
(七)補辦預算:固定資產建設改良擴充4,354萬3千元,照列。
四十五、作業基金─國立臺灣體育運動大學校務基金
(一)業務計畫:應依據業務收支、轉投資、固定資產建設改良擴充及資金運用等項之審查結果,隨同調整。
(二)業務收支:
1.業務總收入:6億2,526萬6千元,照列。
2.業務總支出:6億6,532萬2千元,照列。
3.本期短絀:4,005萬6千元,照列。
(三)解繳公庫淨額:無列數。
(四)轉投資計畫:無列數。
(五)固定資產建設改良擴充:4,250萬3千元,照列。
(六)國庫增撥基金額:原列3,142萬元,配合108年度中央政府總預算審議結果,本項應隨同修正減列113萬5千元,其餘均照列,改列為3,028萬5千元。
(七)補辦預算:固定資產建設改良擴充1,000萬元,照列。
四十六、作業基金─國立臺灣戲曲學院校務基金
(一)業務計畫:應依據業務收支、轉投資、固定資產建設改良擴充及資金運用等項之審查結果,隨同調整。
(二)業務收支:
1.業務總收入:5億3,529萬8千元,照列。
2.業務總支出:5億8,171萬6千元,照列。
3.本期短絀:4,641萬8千元,照列。
(三)解繳公庫淨額:無列數。
(四)轉投資計畫:無列數。
(五)固定資產建設改良擴充:2,713萬4千元,照列。
(六)國庫增撥基金額:原列3,661萬5千元,配合108年度中央政府總預算審議結果,本項應隨同修正減列183萬1千元,其餘均照列,改列為3,478萬4千元。
(七)補辦預算:固定資產建設改良擴充1,890萬6千元,照列。
四十七、作業基金─國立臺南護理專科學校校務基金
(一)業務計畫:應依據業務收支、轉投資、固定資產建設改良擴充及資金運用等項之審查結果,隨同調整。
(二)業務收支:
1.業務總收入:3億1,772萬9千元,照列。
2.業務總支出:3億3,218萬4千元,照列。
3.本期短絀:1,445萬5千元,照列。
(三)解繳公庫淨額:無列數。
(四)轉投資計畫:無列數。
(五)固定資產建設改良擴充:原列2,602萬3千元,配合108年度中央政府總預算審議結果,本項應隨同修正減列70萬7千元,其餘均照列,改列為2,531萬6千元。
(六)國庫增撥基金額:原列2,613萬4千元,配合108年度中央政府總預算審議結果,本項應隨同修正減列70萬7千元,其餘均照列,改列為2,542萬7千元。
(七)補辦預算:固定資產建設改良擴充597萬2千元,照列。
四十八、作業基金─國立臺東專科學校校務基金
(一)業務計畫:應依據業務收支、轉投資、固定資產建設改良擴充及資金運用等項之審查結果,隨同調整。
(二)業務收支:
1.業務總收入:4億1,728萬5千元,照列。
2.業務總支出:4億3,189萬2千元,照列。
3.本期短絀:1,460萬7千元,照列。
(三)解繳公庫淨額:無列數。
(四)轉投資計畫:無列數。
(五)固定資產建設改良擴充:2,263萬2千元,照列。
(六)國庫增撥基金額:原列4,044萬9千元,配合108年度中央政府總預算審議結果,本項應隨同修正減列101萬元,其餘均照列,改列為3,943萬9千元。
(七)補辦預算:固定資產建設改良擴充1,868萬元,照列。
四十九、作業基金─國立臺灣大學附設醫院作業基金
(一)業務計畫:應依據業務收支、轉投資、固定資產建設改良擴充及資金運用等項之審查結果,隨同調整。
(二)業務收支:
1.業務總收入:373億4,777萬5千元,照列。
2.業務總支出:346億2,554萬8千元,照列。
3.本期賸餘:27億2,222萬7千元,照列。
(三)解繳公庫淨額:無列數。
(四)轉投資計畫:無列數。
(五)固定資產建設改良擴充:原列43億5,656萬7千元,配合108年度中央政府總預算審議結果,本項應隨同修正減列1,128萬4千元,其餘均照列,改列為43億4,528萬3千元。
(六)國庫增撥基金額:原列4億4,349萬2千元,配合108年度中央政府總預算審議結果,本項應隨同修正減列2,087萬4千元,其餘均照列,改列為4億2,261萬8千元。
(七)通過決議4項:
1.為促進醫政與社政於兒虐防制之跨域整合,強化社會安全網計畫納入建立兒少保護區域醫療整合中心,由衛生福利部參照健保分區,各區補助1至2家區域級以上醫院成立前開中心,107年度臺北區補助國立臺灣大學附設醫院在案。
考量兒虐之驗傷診斷及後續診療,或須充實特殊設施設備,以利為之,爰請國立臺灣大學附設醫院應配合兒少保護區域醫療整合中心建置所需之施設備需求,予以經費支持。
提案人:李麗芬
連署人:張廖萬堅 蘇巧慧
2.國立臺灣大學附設醫院為我國數一數二之教學醫院,目前於全國設有雲林分院、北護分院、金山分院、新竹分院以及竹東分院,提供各區民眾醫療服務。為使相關醫療服務精進,提供更有效能以極效率之醫事服務,建請國立臺灣大學附設醫院應盤點全部院區醫療設備之使用年限,如遇有老舊或年限已屆期之設備,應確實編列預算予與更換,以提供更好之醫療服務品質予全國民眾。爰請國立臺灣大學附設醫院於108年8月底前,提出設備更換之原則及107至109年預算編列情形。
提案人:李麗芬
連署人:張廖萬堅 蘇巧慧
3.臺大醫院108年度預算編列金山分院營運收入2億4,135萬3千元,營運費用2億7,743萬2千元,短絀3,607萬9千元,且近5年每年皆有短絀,徒增基金營運負擔。
金山分院自99年度整併為臺大醫院金山分院,迄今營運狀況多為短絀:政府為照顧弱勢與偏遠地區民眾之醫療需求,發展居家安寧遠距照護模式,透過疾病治療服務、加強提供預防保健、衛生教育與個案管理服務,以促進民眾健康。並以全民照護為導向,持續促進區域醫療體系整合,為在地醫療保健、健康促進、社區健康營造、社區安寧,提供最佳之照護模式,於97年9月1日經行政院同意將財團法人北海岸金山醫院改制為「國立臺灣大學附設醫院金山分院」(改制日為99年10月1日),在知名度提升及總院醫師支援下,服務科別增加,有利提升醫療品質及滿足病患需求,門診及住院服務量應較以往年度增加。惟金山分院自99年度整併迄今,除99年度營運產生賸餘135萬7千元外,其餘年度營運均發生短絀,且短絀數有逐年增加之趨勢。
配合國家衛生發展政策,推動醫療資源整合,惟未能提升營運績效,仍應研謀改善措施:1.臺大醫院金山分院因位處偏遠北海岸地區,當地人口嚴重流失,病人來源少,但為增進當地醫療可近性,依照民眾就醫需求,開設各專科門診,提供24小時全年無休之急診與住院服務,並配合中央健康保險署政策,自101至103年間參加區域健康整合(論人計酬)試辦方案,積極投入各類社區健康促進活動,以減少民眾就醫之頻率。另住院病人來源有限,實難達成核定床數全數開放,為爭取保留核定病床數,以保障北海岸民眾未來就醫之福祉,金山分院仍配合新北市衛生局政策,增加開設急性一般病床,以落實核能電廠及附近居民之健康照護。2.金山分院雖秉持著臺大醫院企業社會責任,結合北海岸跨機構資源整合,提供多面向之整合式照護服務,以及對偏鄉醫療之照顧,增加北海岸四區居民到院就醫之便利性,惟仍應加強控制成本,以減少醫療資源浪費。3.金山分院為強化營運與財務績效,允宜應持續採取各項開源節流措施以拓展醫療業務與提高收益,期使財務朝不虧損方向努力,並由總院持續協助金山分院,包括優秀醫護人力支援、人員培育與訓練、二手醫療儀器流通等措施,協助該分院開源節流,以改善財務短絀情形。
綜上所述,國立臺灣大學附設醫院金山分院囿於地理位置及人口因素致營運狀況確受侷限,該分院允宜持續強化營運與財務績效,努力拓展醫療業務與提高收益,期使達成維持財務平衡之目標。爰此,教育部應於2週內將改善報告送交立法院教育及文化委員會。
提案人:陳亭妃
連署人:李麗芬 張廖萬堅
4.臺大醫院108年度預算案固定資產建設改良擴充─專案計畫─新竹生醫園區醫院編列20億3,719萬4千元,累計至108年度已編列34億1,118萬5千元。
新竹生醫園區醫院依第4次修訂計畫,預計109年1月啟用:行政院於90年6月1日核定「新竹生物醫學園區推動原則」,92年3月28日核定「新竹生物醫學園區」計畫,開始新竹生物醫學園區籌建工作其中包含「新竹生醫園區醫院」。嗣於96年11月7日經行政院核定暫緩執行新竹生醫園區醫院依第4次修訂計畫,預計109年1月啟用行政院於90年6月1日核定「新竹生物醫學園區推動原則」,92年3月28日核定「新竹生物醫學園區」計畫,開始新竹生物醫學園區籌建工作其中包含「新竹生醫園區醫院」。嗣於96年11月7日經行政院核定暫緩執行,其後行政院於97年11月10日決定辦理該計畫,並於100年9月30日核定「新竹生物醫學園區」第2次修正計畫,由衛生福利部負責提升署立新竹醫院成為具醫療中心等級之醫療機構,並籌設「新竹生醫園區醫院」以支持園區臨床轉譯研究並兼具急重症醫療功能。102年5月30日第3次修訂該計畫,仍由該署負責籌設「新竹生醫園區醫院」,但改由臺灣大學醫學院附設醫院負責興建及營運。105年9月5日第4次修訂計畫,改由教育部負責統籌新竹生醫園區醫院。爰此,新竹生醫園區醫院興建計畫歷經數度修正,變更統籌機關、定位、計畫期程、計畫總經費、經費來源、總床數及總樓地板面積等,致啟用時程推延至109年1月,嗣於106年5月16日做第5次修正計畫,主要係行政院科技會報辦公室擬於生醫園區醫療專二區,引進特色醫療機構進駐,由科技會報辦公室洽請科技部及衛福部成立工作小組,研議特色之醫療機構進駐的申請資格,進駐方式採租地自建,由衛福部負責引進審議資格,竹科管理局負責專二區之營運管理,遂於修正計畫增列國際級特色醫療聚落之工作項目,臺大表示第5次修正計畫並無該院應辦理項目。
第1期工程已決標並開工:依據105年9月5日行政院核定之「新竹生物醫學園區」第4次修正計畫書,該計畫預計分2期施工;第1期工程預計先開設380床,原預計於107年完成,延長至109年完成,第2期工程預計開設348床,原預定於第1期啟用後10年內興建完成,將提前於107至112年完成。計畫總經費67億447萬3千元(第1期40億3,107萬3千元、第2期26億7,340萬元,其中臺大醫院籌措24億4,303萬7千元),第1期工程之規劃設計於105年8月31日完成,106年2月2日開工,預計109年1月完工啟用。截至107年8月底預算累計實支數僅10億2,366萬7千元,雖占累計編列預算數之74.50%,惟僅占第1期工程預算經費40億3,107萬3千元(預計109年1月完工啟用)執行率25.39%,另108年度預算數20億3,719萬4千元,為以前5年度累計預算數13億7,399萬1千元之1.48倍,且為106年度執行數之2.73倍,預算編列似過度集中最後年度,允宜強化工程進度控管,俾利如期如質完成。
綜上所述,國立臺灣大學附設醫院新竹生醫園區醫院第一期工程預計109年1月完工啟用,惟108年度預算數為106年度執行數之2.73倍,且為以前5年度累計預算數之1.48倍,經費似過度集中最後年度,國立臺灣大學附設醫院允宜加強施工進度控管,俾利如期如質完工。爰此,教育部應於2週內將改善報告送交立法院教育及文化委員會。
提案人:陳亭妃
連署人:李麗芬 張廖萬堅
五十、作業基金─國立成功大學附設醫院作業基金
(一)業務計畫:應依據業務收支、轉投資、固定資產建設改良擴充及資金運用等項之審查結果,隨同調整。
(二)業務收支:
1.業務總收入:130億5,078萬6千元,照列。
2.業務總支出:129億3,883萬3千元,照列。
3.本期賸餘:1億1,195萬3千元,照列。
(三)解繳公庫淨額:無列數。
(四)轉投資計畫:無列數。
(五)固定資產建設改良擴充:原列4億7,141萬元,配合108年度中央政府總預算審議結果,本項應隨同修正減列86萬5千元,其餘均照列,改列為4億7,054萬5千元。
(六)國庫增撥基金額:原列1,730萬元,配合108年度中央政府總預算審議結果,本項應隨同修正減列86萬5千元,其餘均照列,改列為1,643萬5千元。
(七)通過決議3項:
1.為促進醫政與社政於兒虐防制之跨域整合,強化社會安全網計畫納入建立兒少保護區域醫療整合中心,由衛生福利部參照健保分區,各區補助1至2家區域級以上醫院成立前開中心,107年度南區補助國立成功大學附設醫院在案。
考量兒虐之驗傷診斷及後續診療,或須充實特殊設施設備,以利為之,爰請國立成功大學附設醫院應配合兒少保護區域醫療整合中心建置所需之施設備需求,予以經費支持。
提案人:李麗芬
連署人:張廖萬堅 蘇巧慧
2.教育部所屬臺大醫院、成大醫院及陽大醫院歷年來接受政府補助收入,主要為教育部之臨床教學研究補助、衛生福利部之醫事人員訓練教學費用補助、改制人事費補助等。教育部對3家醫院補助收入決算數合計分別為105年度11億1,990萬7千元及106年度11億1,220萬8千元,107年度及108年度預算案分別為10億7,150萬8千元及10億6,343萬7千元,歷年政府補助規模介於10億元至12億元間。
各醫院營運績效雖有賸餘,惟扣除政府補助款後,成大醫院多為短絀:扣除政府補助款後,成大醫院決算數僅105年度有賸餘,其餘年度亦皆為短絀,短絀數分別為103年度2億4,115萬8千元、104年度2,915萬7千元、106年度9,312萬6千元,顯見仍仰賴中央政府補助款以維持營運。
醫院長期接受公務預算補助,有違作業基金自給自足之精神:公立醫院負有推動國家醫療衛生政策任務與社會公共責任,有其存在價值,需政府給予合理之補助。惟依預算法第4條第1項第2款第4目規定,「稱作業基金者,為凡經付出仍可收回,而非用於營業者,亦即能自給自足可循環運用者」,醫院長期接受公務預算補助,實有違作業基金自給自足之精神;公務預算補助公立醫院時,仍宜個別精算其負擔政策任務之成本,輔以考核政策落實情形,據以給予補助,始能明確區隔經營管理責任與衛生政策責任,期以增進經營彈性及提高營運效率,提升醫療服務品質,並減少對公務預算之依賴。
綜上,教育部所屬各醫院長期接受公務預算補助,致成本無法與收入相配合,難以真實呈現營運績效。為期各醫院能符合預算法第4條第1項所定作業基金係經付出仍可收回,而非用於營業者,亦即能自給自足可循環運用之規定,應檢討公務預算補助金額之妥適性,以期逐漸達成作業基金自給自足之目標。爰此,建請教育部持續研議公務機關預算補助金額之妥適性,以期逐漸達成作業基金自給自足之目標。
提案人:陳亭妃
連署人:李麗芬 張廖萬堅
3.成大醫院108年度預算編列斗六分院營運收入9億8,490萬5千元,營運費用9億8,136萬5千元,賸餘354萬元。
成大斗六分院正職醫師人力偏低,恐影響醫療品質:依據教育部提供所屬各醫院106年度醫師人力數,檢視各醫院核心醫療人力情形,以臺大(含兒醫)之1,498人為最高,陽大醫院有1,189人,成大醫院僅有345人;未及50人者有台大北護分院及成大斗六分院2家,其中成大斗六分院正職醫師實際人數為0,約聘契僱人數34人,約聘契僱占專任醫師比達100%;相較其他地區醫院正職醫師實際人數,臺大北護分院20人(約聘契僱占專任醫師比13%)、臺大金山分院11人(約聘契僱占專任醫師比38.9%)、臺大竹東分院19人(約聘契僱占專任醫師比44.1%),顯示成大斗六分院實際正職醫師人力偏低,恐影響醫療品質。
成大斗六分院經營績效逐漸提升,惟仍全部進用契僱人力,顯未能妥善配置人力使用與管理:成大醫院94年7月承接國軍斗六醫院,改制為成大醫院斗六分院,成大醫院以契約方式遴用專業醫事人力(以下簡稱契僱人力)係以作業基金收入15%為計算標準,於98年3月經教育核准,107年度預計進用契僱人力2,563人,較106年度預算增加364人,其中斗六分院預算員額為508人。且斗六分院近年來醫事人力配置全屬契僱人力,未有正式職員,103年度至107年度7月底,分別進用契僱人力為489人、499人、508人、505人及485人,惟該分院103年度至107年度(7月底止)決算餘絀數分別為短絀4,424萬3千元、賸餘69萬5千元、賸餘72萬7千元、賸餘2,063萬8千元、賸餘3,329萬元,顯示經營績效逐漸提升,惟迄107年7月底止仍全部進用契僱人力,顯未能妥善配置人力使用與管理。
綜上所述,國立成功大學附設醫院承接斗六分院,藉由國立成功大學附設醫院經營管理經驗,以有效提升該分院營運狀況,雖該分院近年來醫療收入決算數不斷增加,營運績效亦有提升,惟該分院迄107年7月底止仍全部配置契僱人力,未能妥善配置人力使用與管理,亦有影響醫療服務品質之慮,允宜檢討改進。
提案人:陳亭妃
連署人:李麗芬 張廖萬堅
五十一、作業基金─國立陽明大學附設醫院作業基金
(一)業務計畫:應依據業務收支、轉投資、固定資產建設改良擴充及資金運用等項之審查結果,隨同調整。
(二)業務收支:
1.業務總收入:30億0,724萬5千元,照列。
2.業務總支出:30億0,427萬5千元,照列。
3.本期賸餘:297萬元,照列。
(三)解繳公庫淨額:無列數。
(四)轉投資計畫:無列數。
(五)固定資產建設改良擴充:1億1,205萬2千元,照列。
(六)國庫增撥基金額:無列數。
五十二、作業基金─國立社教機構作業基金
(一)業務計畫:應依據業務收支、轉投資、固定資產建設改良擴充及資金運用等項之審查結果,隨同調整。
(二)業務收支:
1.業務總收入:原列19億7,408萬元,增列205萬元(含「業務收入─其他業務收入─雜項業務收入」43萬9千元、「業務外收入─其他業務外收入─雜項收入」161萬1千元),其餘均照列,改列為19億7,613萬元。
2.業務總支出:24億9,992萬3千元,照列。
3.本期短絀:原列5億2,584萬3千元,減列205萬元,改列為5億2,379萬3千元。
(三)解繳公庫淨額:無列數。
(四)轉投資計畫:無列數。
(五)固定資產建設改良擴充:2億4,359萬7千元,照列。
(六)國庫增撥基金額:2億1,084萬元,照列。
(七)補辦預算:固定資產建設改良擴充737萬4千元,照列。
(八)通過決議1項:
1.「教育部所屬機構作業基金設置條例」業經總統公布施行,同意108年度教育部主管「國立社教機構作業基金」附屬單位預算及其分預算賡續執行原108年度預算並列入決算辦理。
提案人:鍾佳濱
連署人:蔡培慧 李麗芬
五十三、作業基金─國立高級中等學校校務基金
(一)業務計畫:應依據業務收支、轉投資、固定資產建設改良擴充及資金運用等項之審查結果,隨同調整。
(二)業務收支:
1.業務總收入:297億1,538萬9千元,照列。
2.業務總支出:333億4,022萬7千元,照列。
3.本期短絀:36億2,483萬8千元,照列。
(三)解繳公庫淨額:無列數。
(四)轉投資計畫:無列數。
(五)固定資產建設改良擴充:36億3,147萬2千元,照列。
(六)國庫增撥基金額:40億1,297萬2千元,照列。
五十四、特別收入基金─學產基金
(一)業務計畫:應依據基金來源與用途審查結果,隨同調整。
(二)基金來源、用途及餘絀:
1.基金來源:8億0,018萬6千元,照列。
2.基金用途:10億2,976萬1千元,照列。
3.本期短絀:2億2,957萬5千元,照列。
(三)解繳公庫:無列數。
(四)補辦預算:固定資產建設改良擴充250萬元,照列。
五十五、特別收入基金─運動發展基金
(一)業務計畫:應依據基金來源與用途審查結果,隨同調整。
(二)基金來源、用途及餘絀:
1.基金來源:34億5,944萬元,照列。
2.基金用途:49億3,942萬2千元,照列。
3.本期短絀:14億7,998萬2千元,照列。
(三)解繳公庫:無列數。
(四)通過決議1項:
1.凍結「基金用途」1,000萬元,俟教育部向立法院教育及文化委員會提出書面報告後,始得動支。
提案人:柯志恩 蔣乃辛 張廖萬堅 吳思瑤
連署人:陳學聖 黃國書 李麗芬
五十六、特別收入基金─大專校院轉型及退場基金
(一)業務計畫:應依據基金來源與用途審查結果,隨同調整。
(二)基金來源、用途及餘絀:
1.基金來源:原列8億0,416萬1千元,配合108年度中央政府總預算審議結果,減列教育部第7目「非營業特種基金」第2節「大專校院轉型及退場基金」4,000萬元,本項應隨同修正減列「政府撥入收入」4,000萬元,其餘均照列,改列為7億6,416萬1千元。
2.基金用途:1億0,923萬元,照列。
3.本期賸餘:原列6億9,493萬1千元,減列4,000萬元,改列為6億5,493萬1千元。
(三)解繳公庫:無列數。
(四)通過決議1項:
1.凍結「政府撥入收入」8億元,俟私立大專校院轉型及退場條例草案經立法院三讀,並經教育部向立法院教育及文化委員會提出專案報告後,始得動支。
提案人:蔣乃辛
連署人:陳學聖 柯志恩
丁、科技部主管
一、作業基金─科學園區管理局作業基金
(一)業務計畫:應依據業務收支、轉投資、固定資產建設改良擴充及資金運用等項之審查結果,隨同調整。
(二)業務收支:
1.業務總收入:原列167億8,714萬4千元,配合108年度中央政府總預算審議結果,本項應隨同修正減列「其他業務收入─學校教學研究補助收入」78萬6千元,另增列「勞務收入─管理收入」485萬6千元(含「銅鑼科學園區」285萬6千元)、「租金及權利金收入」50萬元,增減互抵後,計增列457萬元,其餘均照列,改列為167億9,171萬4千元。
2.業務總支出:143億2,790萬元,照列。
3.本期賸餘:原列24億5,924萬4千元,增列457萬元,改列為24億6,381萬4千元。
(三)解繳公庫淨額:無列數。
(四)轉投資計畫:無列數。
(五)固定資產建設改良擴充:33億5,928萬2千元,照列。
(六)國庫增撥基金額:原列1,738萬4千元,配合108年度中央政府總預算審議結果,本項應隨同修正減列31萬8千元,其餘均照列,改列為1,706萬6千元。
(七)通過決議6項:
1.科學園區管理局作業基金108年度預算編列管理收入53億0,520萬2千元,管理成本編列35億1,533萬5千元,管理損益為賸餘17億8,986萬7千元。
整體管理費收支相抵雖有賸餘,惟大部分基地園區管理費收支發生短絀。
科學園區基金所屬基地園區分別有新竹科學園區6區,中部科學園區有5區,南部科學園區有2區,共計有13區,108年度管理費收支相抵雖有賸餘17億8,986萬7千元,惟仍有10處基地園區管理費收支產生短絀,僅新竹園區、台中園區、台南園區等3處有賸餘;其餘10處皆為短絀,以龍潭園區短絀1億2,974萬1千元最多,其下短絀金額依序為二林園區8,263萬2千元、高雄園區6,978萬元、銅鑼園區5,322萬元、新竹生醫園區4,846萬8千元、虎尾園區4,579萬4千元、后里園區4,462萬3千元、竹南園區4,270萬3千元、宜蘭園區2,469萬4千元、中興園區2,177萬9千元。
管理費收支短絀之園區仍應積極辦理園區開發及招商,藉以提升管理收入。
(1)有關各園區管理費係為辦理園區及周邊公共設施及維護安全與環境品質而向園區設立機構收取,目前原則上園區事業依銷售額之0.19%收取管理費,金融機構依營業額0.02%收取管理費,其他機構則依租用面積收取管理費。其中以園區事業管理費收入所占比例最高,平均可收入約49億元/年,約占總管理費收入之99.46%;另「管理費成本」部分包括有警察勤務、消防業務、環境清潔、景觀維護、公共設施維護(補、捐助)及環境保護等必要維運支出,平均支出約24.9億元/年。
(2)依據園區105、106年決算數及107、108年預估數統計,管理收入平均可達49.27億元/年,每年平均有50.11%之管理費盈餘,顯示現行管理費收取機制不僅能確實反映園區營運成本,亦提供園區開發自償率穩定之基礎。
(3)對於部分基地園區因部分廠商產品仍屬研發階段,產生之營業額較低,以及園區尚處開發階段,廠商未能進駐營運等因素,致管理費收入不足支應管理費成本。俟陸續完成開發,廠商進駐營運後,將可改善損益情形。惟就整體言之,管理費收入尚能確實反映相關成本。
綜上,科學園區基金108年度園區整體管理費收支相抵雖有賸餘17億餘元,惟仍大部分基地園區之管理費收支仍為短絀,各園區機構允宜積極辦理園區開發與招商,藉以降低其管理費收支短絀數。爰要求科技部1個月內將改善因應書面報告送交立法院教育及文化委員會。
提案人:陳亭妃
連署人:洪慈庸 鍾佳濱
2.為確保科學園區廠商營運所需製程用水有穩定的水量與水質,並考量供水遇斷管或單一系統無法供水等風險事件之應急調配能力,以維持足夠供水,由科學園區基金編列預算補助台灣自來水公司興建另一供水專管。科學園區基金108年度編列補助供水管線工程經費2億5,908萬1千元,包括竹科竹南園區8,000萬元、中科台中園區7,390萬元、中科后里科學園區1億2,610萬元及南科台南科學園區1,508萬1千元。
108年度編列補助園區之供水管線工程經費概況:各科學園區補助供水管線工程經費預估補助金額總計27億5,970萬元,截至106年底已補助5億9,550萬7千元,107年度預算編列補助4億9,409萬6千元,108年度編列2億5,908萬1千元。
各園區補助興建供水管線工程,因環評、工程採購及氣候等問題,致工程進度未如預期:按竹科補助之供水管線工程,係為滿足銅鑼園區與竹南園區用水量需求;中科補助之后里第一淨水場工程係為解決大台中供水預估缺口,保障園區用水穩定;而南科補助管線工程係為興建另一供水專管以確保台南園區廠商營運所需製程用水有穩定之水量與水質。是以上開供水管線之興建攸關各園區用水供應之質量,相關工程或因環評、工程採購及氣候等問題而致進度未如預期,允宜與自來水公司持續溝通協調,俾工程如期如質完成。
綜上,各園區補助自來水公司興建供水管線工程進度未如預期,允宜持續與自來水公司及相關單位溝通協調,並積極辦理相關工程採購發包作業,俾使供水管線工程如期如質完成,確保園區供水質量無慮。爰要求科技部1個月內將改善因應書面報告送交立法院教育及文化委員會。
提案人:陳亭妃
連署人:洪慈庸 鍾佳濱
3.科學園區管理局作業基金截至107年8月底,園區事業積欠每筆逾100萬元之應收款項共有39筆,合計3億6,410萬4千元,其中新竹科學園區21筆,計8,230萬7千元、中部科學園區7筆,計1億7,198萬3千元及南科11筆,計6,478萬3千元,據科學園區管理局表示,對於清償期限已滿6個月尚未收回或未滿6個月但已向債務人追訴及已處理擔保品之各類應收款項,皆將之轉入催收款項。
部分帳列應收款項進行訴訟中或多筆已取得債權憑證,惟列帳時間已逾4年,其可收現極具不確定性:科學園區基金對於進行追繳作業、訴訟中或已取得債權憑證而仍持續列帳之應收款項,應加強辦理催收,定期派員依法定程序查調欠款公司財產歸戶資料,及年度所得相關資料,如發現有財產歸戶資料,及年度所得相關資料,應立即移送強制執行償還欠款。
各類應收款應加強辦理催收並積極清理,持續追蹤其收現可能性,妥適調整備抵呆帳之提撥率,以利財務報表允當表達:為加強園區作業基金收入之管控,俾免影響機關權益,科學園區基金允宜編製管理費收入債權處理作業標準流程以為依循,並增設電腦系統提醒功能,協助承辦人員進行逾期欠款債權、催收款之作業管理。另針對逾期欠款事宜,積極循法律途徑向公司及其負責人、連保人(取得債權憑證及聲請強制執行)追償;如有取得債權憑證,須定期查察其財產所得情形,倘有可供執行之財產,則應把握時效儘速依法執行追償;如無法順利取得欠款時,則定期辦理債權憑證更新,以確保債權持續有效。
綜上,科學園區基金對於逾期欠款債權及催收款,應適時與債務人溝通協調,積極辦理催收事宜,並評估可實現性,以提列足額之呆帳,而對於逾期欠款債權之轉銷,則循規定程序報核,以沖銷備抵呆帳或認列損失,俾利財務報表允當表達,並維護機關權益。爰要求科技部1個月內將改善因應書面報告送交立法院教育及文化委員會。
提案人:陳亭妃
連署人:洪慈庸 鍾佳濱
4.科學園區管理局作業基金108年度預算業務收入166億4,865萬7千元,業務成本與費用134億9,894萬9千元,業務外收入1億3,848萬7千元,業務外費用8億2,895萬1千元,收支相抵後賸餘24億5,924萬4千元。
為利營運績效考核與財務責任歸屬,各園區預算應按分基金型態編列,以明確表達經營成果。
(1)科學園區基金將竹科、中科及南科3大園區所有衛星園區彙整編列為一附屬單位預算,而以附件方式揭露3大園區之收支餘絀預計表。
(2)依108年度預算書所揭3大園區營運收支分析,竹科賸餘26億9,836萬7千元、中科短絀7億1,172萬1千元、南科賸餘4億7,259萬8千元。惟經洽科技部提供各衛星園區資料,僅有竹科新竹園區、竹南園區、新竹生醫園區、中科臺中園區及南科臺南園區5個衛星園區有賸餘,其餘8個衛星園區均為短絀。
(3)揆諸上揭,科學園區幅員遼闊,且配合政策規模持續成長,各園區餘絀情況不一,應有不同成本控管作業與財務改善措施,允宜依預算法第20條「單位預算或附屬單位預算內,依機關別或基金別所編之各預算,為單位預算之分預算或附屬單位預算之分預算。」規定編列各園區之分預算,以利單位協調、管理及營運績效考核與財務責任歸屬。
綜上,科學園區幅員遼闊,且配合政策規模持續成長,科學園區基金將所有科學園區彙整編列為一附屬單位預算,未能完整呈現各園區經營成果。為利營運績效考核與財務責任歸屬,應依預算法規定編列各園區之分預算。爰要求科技部1個月內將改善因應書面報告送交立法院教育及文化委員會。
提案人:陳亭妃
連署人:洪慈庸 鍾佳濱
5.科學園區管理局作業基金108年度預算案編列污水處理收入24億9,465萬5千元,污水處理成本27億6,193萬1千元,收支相抵後短絀2億6,727萬6千元,較107年度短絀數2億5,901萬9千元,增加825萬7千元(增幅3.19%),且近6年每年皆有短絀,徒增基金營運負擔。
污水處理收入不足支付處理費用:科學園區進駐廠商排放之工業污水,依科學工業園區污水處理及污水下水道使用管理辦法第5條第1項:「園區內公民營事業及機關學校之廢(污)水符合下水道可容納排入之水質標準者,始得排入污水下水道;未符合容許標準者,應設置預先處理設施,處理至符合容許標準後,始得排入污水下水道。……。」規定,園區將全區污水彙集至污水處理廠,俟符合放流標準後再行放流。近年度科學園區基金污水處理均入不敷出,104年度污水處理短絀3億9,934萬4千元,至105年度短絀數增加為4億9,787萬9千元,106年度短絀數仍有4億8,147萬9千元(以上為決算數),107年度預算短絀數略減至2億5,901萬9千元,至108年度預算案處理汙水短絀數仍有2億6,727萬6千元,且近6年每年皆短絀,累計近6年短絀數達21億4,577萬5千元。
各園區污水處理收費未能確實反映成本
(1)污水處理費未能確實反應成本,主要係因污水處理支出成本,受污水處理廠設備、燃料費、水電費、專業服務費及污泥處理費等之成長而增加支出。污水處理收入,則以廠商排放水量及水質計價,而廠商汙水排放量與產能景氣有關,水質部分因廠商持續投入改善設備,水質逐漸提升,故污水處理費之收取與廠商排放水量及水質變化,息息相關。另宜蘭園區及銅鑼園區之污水處理廠係分別於103年及104年新建啟用,皆因進駐廠商不足致收入減少,且需攤提建造成本及設備費用,均為造成短絀之主因。
(2)竹科管理局已於102年完成各園區納管標準修訂及費用調整並公告實施。其中新竹園區103年已達收支平衡,其餘園區倘依實際建置成本及水量計算,立即調高污水下水道使用收費標準,則進駐廠商所需分擔成本過高,將俟入區廠商家數及營運水量成長趨近飽和後,再適時再檢討調整污水下水道使用收費標準。中科管理局已於107年6月1日增訂及公告各園區納管水質暨收費標準,期能對污水處理收入有所助益。南科管理局於107年7月6日新修訂南部科學園區台南園區暨高雄園區污水下水道容許標準暨收費標準,收入尚能支應成本。
(3)為降低基金成本負擔,開源節流並持續檢討汙水處理收費合理性,各管理局依科學工業園區污水處理及污水下水道使用管理辦法第14條規定,訂定各園區基地下水道使用費計價基準,據以收費。然108年度預算案計有10個園區編列污水處理收入與支出,其中5個園區入不敷出,包括龍潭園區、銅鑼園區、宜蘭園區、虎尾園區及后里園區,上開園區單位收入均遠小於單位成本,為降低基金成本負擔,並符合使用者付費原則,允宜持續檢討收費合理性。
綜上所述,科學園區基金污水處理費入不敷出,部分衛星園區污水處理收入未能反映處理成本,增加基金營運負擔,允宜採取開源節流,以收支平衡為目標,檢討及調整園區納管容許標準及污水下水道使用費收費辦法,並定期檢討收入及支出之合理性。爰要求科技部1個月內將改善因應書面報告送交立法院教育及文化委員會。
提案人:陳亭妃
連署人:洪慈庸 鍾佳濱
6.宜蘭、銅鑼、二林等園區之管理費收支有極不平衡之現象,原因係出於園區廠商進駐數、土地出租率不足。如今適逢台商回流潮,園區土地需求量應會上升,竹科、中科管理局應精進強化招商、吸引進駐之作為,並對此提出書面說明,於1個月內送交立法院教育及文化委員會。
提案人:張廖萬堅
連署人:吳思瑤 黃國書
戊、原子能委員會主管
一、特別收入基金─核子事故緊急應變基金
(一)業務計畫:應依據基金來源與用途審查結果,隨同調整。
(二)基金來源、用途及餘絀:
1.基金來源:1億1,665萬4千元,照列。
2.基金用途:1億0,668萬元,照列。
3.本期賸餘:997萬4千元,照列。
(三)解繳公庫:無列數。
(四)通過決議2項:
1.核子事故基金108年度預算編列「核子事故中央災害應變工作計畫」5,264萬6千元、「核子事故輻射監測工作計畫」693萬元、「核子事故支援工作計畫」884萬8千元、「核子事故地方災害應變工作計畫」3,340萬3千元,辦理各級應變中心前進協調所或指揮所設施及設備建置、碘片發放與貯存、民眾宣傳溝通與演練、人員訓練等各項整備作業,並定期辦理演習,以提升編組人員應變能力。
近年核安演習之民眾參與率呈增加之趨勢,107年參與率近2成:核子事故緊急應變法第15條第1項及第2項規定:「中央主管機關應定期擇定一緊急應變計畫區,依核定之緊急應變基本計畫辦理演習。」、「前項演習,指定之機關、地方主管機關、核子反應器設施經營者及公、私立學校、機關(構)、團體、公司、廠場、民眾應配合執行演習。」原能會每年度擇定一核能電廠緊急應變計畫區辦理核安演習,102至107年度依序擇定核三廠、核二廠、核一廠、核三廠、核二廠及核一廠辦理演習,近年核安演習之民眾參與率呈增加之趨勢,107年參與率約2成。
我國核能電廠將陸續除役,允宜調整核安演習實際辦理頻次,並適度縮減已停機電廠之演習規模,以符實需:1.因應國家政策,核能電廠將陸續除役,有必要修正現行規定辦理核安演習之頻次。爰該會於106年10月修正核子事故緊急應變法施行細則第10條,將「每1年內至少應擇定一緊急應變計畫區辦理演習」之規定修正為每3年至少辦理1次。2.該會自78年開始每兩年輪流於南、北核能電廠擇一舉行1次核安演習,90年後改為每年1次,動員中央、地方政府及核子反應器經營者進行聯合演習,演習項目包括廠內機組搶救、輻射偵測、劑量評估、民眾掩蔽、疏散及收容、碘片發放、輻傷醫療救護與污染清除等,以檢視核電廠及各應變單位之應變能力。3.查核一廠1號機及2號機分別於103年及104年間大修,完成燃料更換作業後,用過燃料池即達到滿儲,其中1號機目前尚未起動,2號機運轉至106年6月初止。據該會說明,核一廠兩部機組均停機已久,燃料衰變熱低,只有在長時間喪失冷卻且未介入處理之前提下,才有可能導致燃料熔損,電廠只要依程序進行應變,不致到達大量輻射外釋之全面緊急事故。另若依目前辦理頻率,核一廠將於110年度再度辦理核安演習,惟屆時該廠機組停機時間將達4年以上,發生核事故之風險更低,且核二廠機組之運轉執照期限於110年起陸續屆期,爰有研議調整核安演習實際辦理頻次之必要。4.另107年9月辦理之第24號核安演習,雖核一廠2套機組已停機多時,惟該次演習參與民眾人數(含應變計畫區內之學校師生)共5,525人、參與率18.58%,遠高於該廠上次演習(104年、2號機仍運轉中)之3,848人、參與率12.80%,且該次演習民眾參與率18.58%亦高於106年度核二廠演習之參與率13.51%,並未因核一廠機組停機、風險降低,而適度縮減演習規模,與核子事故緊急應變法施行細則第10條之修正意旨未合,嗣後允宜適度縮減已停機電廠之演習規模。
綜上,因應國家政策,核能電廠將陸續除役,該會已於106年10月修正現行規定辦理核安演習之頻次,由每年1次,調整為每3年辦理1次。惟查目前核安演習仍依往例辦理,尚未依核電廠實況調整辦理頻次,且未因核一廠機組停機、風險降低,而適度縮減演習規模,與核子事故緊急應變法施行細則第10條之修正意旨未合,嗣後允宜適度調整辦理頻次及縮減已停機電廠之演習規模,以符實需。爰要求原子能委員會於2個月內將書面報告送交立法院教育及文化委員會。
提案人:陳亭妃
連署人:鍾佳濱 黃國書
2.查原子能委員會製作之手機軟體APP「全民原能會」,於106年12月1日上架至今,截至107年11月17日,於手機雙平台統計下載次數僅846次,足見成效不甚理想。
綜上,原子能委員會應儘速改善並提升軟體之能見度、鼓勵民眾下載,爰要求原子能委員會於2個月內向立法院教育及文化委員會提出書面報告。
提案人:李麗芬
連署人:陳學聖 張廖萬堅 高金素梅
己、文化部主管
一、作業基金─國立文化機構作業基金
(一)業務計畫:應依據業務收支、轉投資、固定資產建設改良擴充及資金運用等項之審查結果,隨同調整。
(二)業務收支:
1.業務總收入:原列8億2,354萬2千元,配合108年度中央政府總預算審議結果,本項應隨同修正減列「其他補助收入─國立國父紀念館跨域加值計畫」5,530萬元,其餘均照列,改列為7億6,824萬2千元。
2.業務總支出:原列7億9,541萬3千元,配合108年度中央政府總預算審議結果,本項應隨同修正減列「勞務成本─國立國父紀念館跨域加值計畫」5,530萬元,其餘均照列,改列為7億4,011萬3千元。
3.本期賸餘:2,812萬9千元,照列。
(三)解繳公庫淨額:無列數。
(四)轉投資計畫:無列數。
(五)固定資產建設改良擴充:原列1億7,552萬8千元,配合108年度中央政府總預算審議結果,本項應隨同修正減列「國立國父紀念館跨域加值計畫」1,400萬元,其餘均照列,改列為1億6,152萬8千元。
(六)國庫增撥基金額:原列3億0,239萬1千元,配合108年度中央政府總預算審議結果,本項應隨同修正減列「國立歷史博物館」1,294萬元、「國立中正紀念堂管理處」133萬元及「國立國父紀念館跨域加值計畫」1,400萬元共計減列2,827萬元,其餘均照列,改列為2億7,412萬1千元。
(七)通過決議4項:
1.凍結國立中正紀念堂管理處「業務成本與費用」項下「管理及總務費用」中「管理費用及總務費用」之「一般服務費」100萬元,俟文化部向立法院教育及文化委員會提出書面報告後,始得動支。
提案人:柯志恩
連署人:蔣乃辛 陳學聖
2.「國立歷史博物館升級發展計畫」於106年8月14日核定通過,史博館於107年7月閉館整修,為期3年。計畫總體目標為:總體目標條透過國立歷史博物館整修再利用契機,回歸文化資產修護本業,並重新定位館令空間機能和未來發展方向,以強化各項典藏、研究、展覽、教育、文創等博物館核心業務機能,強化社會影響力,使本館成為其備國際魅力之國家博物館。
國立歷史博物館因應時代變遷而有多樣化的面貌,史博館本身擁有重要的中國古代文物,卻在台灣60年代美術史扮演極重要的角色,且在90年代率先開啟台灣超級特展旋風。今天國人仍難以辨認史博館的個性與定位。趁該計畫3年休館整修時間,史博館應審視自身過往發展與特色,具體確立館務目標與定位,必要時可推動組織法修法。請於6個月內向立法院教育及文化委員會提出書面報告。
提案人:李麗芬
連署人:鍾佳濱 黃國書
3.國立歷史博物館辦理「國立歷史博物館升級發展計畫」,本計畫應回歸著重文化資產維護及博物館教育本質,打造文化公共平台、推廣藝術文化等業務,該館應就如何增加收益、減少支出請於3個月內向立法院教育及文化委員會提出書面報告。
提案人:柯志恩
連署人:高金素梅 黃國書 陳亭妃 吳思瑤
蔡培慧 張廖萬堅 李麗芬 蘇巧慧
蔣乃辛 陳學聖
4.國父紀念館108年編列「其他業務外收入」5,627萬6千元,包括資產使用及權利金、違規罰款、雜項等3項收入,較106年決算減少741萬8千元,減幅11.65%。綜觀104至106年「其他業務外收入」項下之「雜項收入」、「文創及出版品收入」決算數均高於108年預算編列數,顯見108年預算編列偏低,應參考歷年決算數,覈實編列預算,爰於3個月內向立法院教育及文化委員會提出書面報告。
提案人:柯志恩
連署人:高金素梅 黃國書 陳亭妃 吳思瑤
蔡培慧 蔣乃辛 李麗芬 張廖萬堅
蘇巧慧 陳學聖
庚、國立故宮博物院主管
一、作業基金─故宮文物藝術發展基金
(一)業務計畫:應依據業務收支、轉投資、固定資產建設改良擴充及資金運用等項之審查結果,隨同調整。
(二)業務收支:
1.業務總收入:原列7億6,741萬9千元,增列8,258萬1千元,改列為8億5,000萬元。
2.業務總支出:6億3,603萬1千元,照列。
3.本期賸餘:原列1億3,138萬8千元,增列8,258萬1千元,改列為2億1,396萬9千元。
(三)解繳公庫淨額:8,500萬元,照列。
(四)轉投資計畫:無列數。
(五)固定資產建設改良擴充:1億2,029萬9千元,照列。
(六)國庫增撥基金額:無列數。
(七)通過決議9項:
1.凍結故宮文物藝術發展基金「固定資產建設改良擴充」300萬元,俟國立故宮博物院向立法院教育及文化委員會提出書面報告後,始得動支。
提案人:柯志恩 張廖萬堅
連署人:蔣乃辛 陳學聖 李麗芬 黃國書
吳思瑤
2.查國立故宮博物院南院於「一般建築及設備計畫─一次性項目」編列1億2,000萬元收購亞洲茶文化、亞洲織品、亞洲繪畫、亞洲佛教藝術、亞洲及伊斯蘭陶瓷等相關典藏品多筆預算收購文史典藏。
惟文化來自日常生活的實踐,需走入社區結合在地生活與文化,文物收購的審議過程、收購目標應結合在地文化與當地歷史脈絡,以充實在地典藏。台灣歷史悠久的工藝傳承與振興與鄉村發展息息相關,如漆器、編織的碗盤、竹藝、木工、陶器……等,均是來自草根常民文化。
爰要求國立故宮博物院須透過地方文物蒐集與紀錄,建立完善數位典藏,保存台灣工藝文化與傳統產業,促進教育推廣,針對「在地工藝文物典藏與推動計畫」提出書面報告。
提案人:蔡培慧
連署人:張廖萬堅 李麗芬
3.查國立故宮博物院於「行銷及業務費用─一般服務費」年度工作計畫中,辦理偏鄉數位巡展,透過文化的刺激,能激發學童對於藝術、美學的人格養成。
惟台灣面臨教育資源分配不均之狀況,偏遠地區相關藝文展覽或活動遠不及都市地區。然全台偏遠地區學校數量眾多,依據教育部統計,南投縣公立國民中小學位於特偏、偏遠、非山非市學校共172所。
爰要求國立故宮博物院應增加偏遠地區藝術文化資源,持續推動交流,以促進教育推廣,提出「偏遠地區藝術文化巡展推動計畫」書面報告。
提案人:蔡培慧
連署人:張廖萬堅 李麗芬
4.近年國立故宮博物院積極辦理館藏文創商品及設計規劃,並有響應地方單位之活動進行相關作業,體現臺灣文物豐沛及創意無限之精神。前開類似業務實應積極推廣,並結合各地重要文藝觀光活動,進一步提升國內產業文創能量。
提案人:洪慈庸
連署人:蘇巧慧 鍾佳濱
5.據現行《故宮文物藝術發展基金收支保管及運用辦法》第1條,「故宮文物藝術發展基金」之設置目的為宣揚具有美學、歷史、教育及文明意義之文物,辦理出版品發行、複製、仿製文物、文化創意產品、藝術紀念品之開發與銷售、文物收購及相關業務推動。然而,該基金項下卻於106年度起編列預算辦理「故宮數位巡展推廣示範計畫(106至109年度)」,與基金設置目的實有不符;另該示範計畫為免費教育推廣活動,不符合作業基金「付出後仍可回收」之屬性,爰要求國立故宮博物院應就該計畫是否應回歸公務預算,以符合預算編列與運用之合理性進行檢討,並於3個月內向立法院教育及文化委員會提出書面報告。
提案人:蘇巧慧
連署人:李麗芬 吳思瑤
6.故宮文物藝術發展基金108年度辦理「故宮數位科技藝術巡展計畫」預算編列2,554萬元,較107年度預算2,000萬元增加554萬元。經查:(一)該計畫總經費8,000萬元,原規劃以公務預算支應,嗣後經故宮文物藝術發展基金管理會決議納入基金辦理:故宮數位科技藝術巡展計畫總經費8,000萬元,計畫期程自106至109年度,分別於106年度編列900萬元,107年度編列2,000萬元,108年度編列2,554萬元,109年度編列2,546萬元,並納入故宮公務預算之中程歲出概算額度,於計畫期程內逐年編列預算辦理,惟105年8月16日行政院核定故宮數位巡展推廣示範計畫2,000萬元經審核後均如數核列,並請故宮納入文物藝術發展基金編列辦理。(二)故宮文物藝術發展基金為作業基金,基金用途以出版品、文創產品、紀念品、複製或仿製文物及收購文物等支出為主:故宮文物基金係依預算法第4條第1項第2款所定,凡經付出仍可收回,而非用於營業之作業基金,並編製附屬單位預算。另依「故宮文物藝術發展基金收支保管及運用辦法」(以下簡稱基金收支保管及運用辦法)第1條規定,為宣揚具有美學、歷史、教育及文明意義之文物,辦理出版品發行、複製、仿製文物、文化創意產品、藝術紀念品之開發與銷售、文物收購及相關業務推動,特設置故宮文物藝術發展基金。復於第5條規定「本基金之用途如下:一、發行各類出版品、開發各項文化創意產品及藝術紀念品之支出。二、複製、仿製文物之支出。三、收購文物支出。四、依外界捐贈之指定用途辦理本院典藏文物之研究、修護、出版、學術相關活動、教育推廣、藝文活動、國內外借展及交流活動等相關事務支出。五、管理及總務支出。六、其他有關支出。」且按中央政府總預算附屬單位預算共同項目編列作業規範規定:「貳、作業基金:甲、業務收支及賸餘:……三、支出:(一)各基金之支出,必須符合其收支保管及運用辦法(自治條例)之基金用途及其設置目的。……」;爰此,文物藝術發展基金為作業基金,基金用途允宜出版品、文創產品、紀念品、複製或仿製文物及收購文物等支出為主。
故宮數位巡展推廣示範計畫內容與基金用途未盡相符,故宮基金管理會決議該計畫屬基金收支保管及運用辦法之「其他有關支出」用途,納編該基金預算辦理;惟「基金收支保管及運用辦法」既已明定該基金辦理之教育推廣及藝文活動係接受捐贈指定用途之業務,且該計畫為免費之教育推廣活動,與作業基金「付出仍可收回」之屬性容有未合,允宜檢討由該基金編列之必要性及妥適性。爰要求國立故宮博物院3個月內將具體改善之書面報告送交立法院教育及文化委員會。
提案人:陳亭妃
連署人:洪慈庸 鍾佳濱
7.故宮文物藝術發展基金每年皆預估出版品及各項衍生性商品之生產目標,108年度預算案預計印製書籍13萬0,842本、3,347萬6千元;書冊及手卷1,250冊、6萬9千元;圖片及明信片5萬0,400套、360萬元;文物仿製品1萬件、140萬元;各項藝術紀念品189萬1,340件、2億9,419萬8千元,印製成本合計3億3,274萬3千元。然而,經查,故宮文物基金106年底存貨數量,包括書籍33萬0,845本、畫冊及手卷(冊)4,044件、圖片及明信片11萬5,271套、文物仿製品1萬9,028件,存貨數量龐大,當中尤以書籍存貨為最。長年累積存貨,徒增資金積壓、庫存管理及盤點人力等經營成本,應全面檢討相關出版品印製數量,並積極提升市場銷售量,爰就國立故宮博物院衍生性商品之生產規劃與銷售策略,於2個月內提出書面報告。
提案人:蔣乃辛
連署人:陳學聖 柯志恩
8.陳其南院長就任時針對南院展覽發展承認,現行南院展覽的4個展間主題:宗教、織品、瓷玉、茶文化,「缺乏多樣性和靈活性,限縮了展示活化和變化的可能性。這4種展示物件的性質也過於單調和偏僻,雖然內容不斷更新,似乎還難以吸引更多參觀者再度回流」。因此須重新檢討定位南院的展示方向。讓展覽主題化、多元化。目前故宮文物藝術發展基金之南院文物收購,目標依舊分類為原有標的:亞洲茶文化1,000萬元、亞洲織品1,500萬元、亞洲繪畫2,000萬元、佛教藝術6,000萬元與亞洲及伊斯蘭陶瓷1,500萬元。因應新任院長之承諾,故宮文物藝術發展基金應跳脫過去的框架侷限,讓南院的文物藏購更彈性化多元化,建請依據上述精神,重新提出文物收購之計畫,以確實協助故宮南院展覽主題化及多元化。
提案人:李麗芬
連署人:吳思瑤 蔡培慧
9.建請國立故宮博物院將故宮文物藝術發展基金盈餘留在基金,籌辦國際大型展覽之用。
提案人:陳學聖 陳亭妃 柯志恩 李麗芬
鍾佳濱 吳思瑤
教育及文化委員會審查結果須交由黨團協商,院會討論時,由高金召集委員素梅出席說明。
交通委員會審查結果
甲、交通部主管
一、作業基金─交通作業基金
(一)業務計畫:應依據業務收支、轉投資、固定資產建設改良擴充及資金運用等項之審查結果,隨同調整。
(二)業務收支:
1.業務總收入:原列633億8,811萬6千元:
(1)配合桃園國際機場股份有限公司預算審查結果,增列民航事業作業基金「業務外收入」項下「其他業務外收入」之「依法分配收入」1,748萬2千元。
(2)減列民航事業作業基金「勞務收入」項下「服務收入」之「降落費」300萬元。
(3)增列高速鐵路相關建設基金「業務收入」3,000萬元。
(4)以上增減互抵後,計增列4,448萬2千元,其餘均照列,改列為634億3,259萬8千元。
2.業務總支出:原列387億1,043萬5千元,減列:
(1)民航事業作業基金1,400萬元:
「服務費用」1,200萬元(含「水電費」600萬元、「旅運費」100萬元、「修理保養及保固費」500萬元)。
「材料及用品費」100萬元。
「管理及總務費用」項下「服務費用」100萬元。
(2)國道公路建設管理基金500萬元:
「服務費用」項下「旅運費」200萬元。
「勞務成本」項下「服務費用」之「郵電費」100萬元。
「管理及總務費用」項下「服務費用」之「專業服務費」中電腦軟體服務費100萬元。
「業務外費用」項下「其他業務外費用」之「雜項費用」100萬元。
(3)觀光發展基金「Tourism 2020─臺灣永續觀光發展方案」1億元(含「行銷及業務費用」項下「服務費用」之「一般服務費」中「代理(辦)費─觀光關鍵人才培育計畫─籌辦導遊、領隊人員考試」4,000萬元,其餘科目自行調整)。
(4)以上共計減列1億1,900萬元,其餘均照列,改列為385億9,143萬5千元。
3.本期賸餘:原列246億7,768萬1千元,增列1億6,348萬2千元,改列為248億4,116萬3千元。
(三)解繳公庫淨額:無列數。
(四)轉投資計畫:無列數。
(五)固定資產建設改良擴充:原列151億5,505萬1千元,減列國道公路建設管理基金4億5,000萬元,其餘均照列,改列為147億0,505萬1千元。
(六)國庫增撥基金額:無列數。
(七)通過決議47項:
1.民航事業作業基金108年度預算「勞務成本」項下「服務費用─一般服務費─外包費」編列保全業務外包費1億9,095萬元,預計進用勞務承攬人力為296人,然民用航空局及航警局之航空保安控管作業有欠嚴謹,包括未能及時發現部分民營機構聘用之航空保安主管未持有相關考驗文件或訓練結業證明,以及近3年度派員辦理保安控管人查核作業共計70家,僅占106年底列管之保安控管人527家之13.28%,與國家民用航空保安計畫所訂至少每3年實施1次查核之規定不合,爰該筆預算凍結十分之一,待民用航空局及航警局於1個月內向立法院交通委員會提出相關檢討書面報告後,始得動支。
提案人:林俊憲 葉宜津 蕭美琴 陳素月
鄭寶清 李昆澤
2.民航事業作業基金108年度預算「勞務成本」項下「服務費用─一般服務費─外包費」編列保全業務外包費1億9,095萬元,預計進用勞務承攬人力296人(民用航空局屬作業單位82人,航警局214人),較107年度預算案增加1億4,363萬3千元,預計增加217人。
勞務承攬屬於非典型雇用,政府機關應盡量減少此種人力進用方式,民用航空局竟在108年大幅增加217人,與行政院對派遣歸零之政策方向背道而馳,政府應帶頭減少非典型人力運用,提高機關自雇比例,而非大肆增加勞務承攬人力。
爰該筆預算凍結十分之一,俟交通部民用航空局等相關單位就說明人力勞動之權益保障、以及勞務承攬之必要性、為何不能進行自雇等理由,於1個月內向立法院交通委員會提出書面報告後,始得動支。
提案人:鄭寶清 蕭美琴 陳素月 林俊憲
葉宜津 李昆澤
3.民航事業作業基金108年度預算「勞務成本」項下「服務費用─一般服務費─外包費」編列保全業務外包費1億9,095萬元,預計進用勞務承攬人力296人(民用航空局屬作業單位82人,航警局214人),較107年度預算案增加1億4,363萬3千元,預計增加217人。主要原因係航警局考量桃園國際機場旅運量增加,且因應桃園機場捷運A1車站行李預辦登機增置安全檢查作業、桃園機場第二航廈南側擴建區工程完工新增出境報到櫃臺、快遞進口貨物檢查等勤務需求擴增,航警局受限於組織編制與員額總量管制,無法增補警察人力,內政部警政署同意自行雇用保全人員214名,以行政助手方式協助執行安檢與警衛管制作業;航警局於107年2月5日將「桃園機場安檢工作協勤保全人力勞務採購計畫」函送民用航空局審查,經民用航空局於同年3月26日同意辦理。民用航空局增聘保全人力協助辦理非核心安檢業務。應當考量辦理機場安檢與管制等作業之協勤人力派用與分工,加強辦理員工訓練及管理事宜,並強化履約管理等內部控制作業,確實強化航空保安工作。爰該筆預算凍結十分之一,俟交通部民用航空局於1個月內向立法院交通委員會提交書面報告後,始得動支。
提案人:葉宜津 鄭寶清 林俊憲 蕭美琴
陳素月 李昆澤
4.民航事業作業基金108年度預算「服務費用」項下「專業服務費」共編列2億9,185萬元,雖較107年度預算減少1,066萬元,但較106年度之決算大幅增加7,298萬1千元,然而相關業務說明並無明顯差異,預算應有撙節空間,爰此,民航事業作業基金108年度預算「服務費用」項下「專業服務費」凍結十分之一,俟交通部民用航空局向立法院交通委員會提交書面報告後,始得動支。
提案人:李昆澤 葉宜津 鄭寶清 蕭美琴
陳素月 林俊憲
5.民航事業作業基金108年度預算「勞務成本」項下「服務費用─專業服務費」編列1億9,341萬8千元。比較107年度預算數1億6,787萬1千元,增幅數達2,554萬7千元,請民航局說明是否有新的預算項目,另比較106年決算數為1億3,534萬9千元,增幅差異數達5,806萬9千元,該筆預算編列有重大檢討空間。爰該筆預算凍結十分之一,俟交通部民用航空局向立法院交通委員會提出書面報告後,始得動支。
提案人:葉宜津 鄭寶清 蕭美琴 陳素月
林俊憲 李昆澤
6.民航作業基金108年度預算「勞務成本」項下「服務費用─專業服務費」編列1億9,341萬8千元,與上年度預算1億6,787萬1千元,增加2,554萬7千元,主要增加遙控無人機操作運用及管理規則評估規劃200萬元及遙控無人機規範管理推動委外服務900萬元等,其餘關於污水處理、紅火蟻防制、噪音監測、相關檢測、調查、法律事務等工作,仍應採撙節原則。爰「勞務成本」項下「服務費用─專業服務費」凍結十分之一,俟交通部民用航空局向立法院交通委員會提出書面報告後,始得動支。
提案人:劉櫂豪 葉宜津 蕭美琴 陳素月
林俊憲 鄭寶清 李昆澤
7.民航作業基金108年度預算「管理及總務費用」項下「服務費用─專業服務費」編列9,843萬2千元,經查該科目106年度決算約為8,352萬元,顯見該預算編列過於寬鬆;又該計畫包含「工程及管理諮詢服務費」1,729萬7千元,辦理「北竿機場跑道改善之工程規劃及環境影響評估」,卻未列出預期時程、工程管理諮詢對象及具體業務內容,其必要性令人質疑。爰「管理及總務費用」項下「服務費用─專業服務費」凍結十分之一,俟交通部民用航空局向立法院交通委員會提出書面報告後,始得動支。
提案人:林俊憲 蕭美琴 陳素月 葉宜津
鄭寶清 李昆澤
8.民航事業作業基金108年度預算「管理及總務費用─會費、捐助、補助、分攤、救助(濟)與交流活動費─捐助、補助與獎助」項下「捐助國內團體」之民用航空運輸業經營離島偏遠航線營運虧損補貼編列4億5,530萬元。離島偏遠機場之經營風險較高,且較易缺乏市場經濟性,為保障離島居民行之權利及促進離島經濟觀光發展,政府對離島航空運輸業之營運虧損予以適當補貼,有其必要性及合理性。惟政府補貼營運虧損占實際虧損數之比率103年度為89.68%,至106年度成長為95.6%,補助比率甚高,恐有使業者疏於成本控管或面臨道德風險之虞,誠應檢討現行補貼制度之妥適性,並宜研謀加強對業者之財務審查與稽核機制。爰該筆預算凍結十分之一,俟交通部民用航空局向立法院交通委員會提出書面檢討報告後,始得動支。
提案人:陳歐珀 陳素月 林俊憲 鄭寶清
葉宜津 李昆澤
9.民航事業作業基金108年度預算「管理及總務費用─會費、捐助、補助、分攤、救助(濟)與交流活動費─捐助、補助與獎助」項下「捐助國內團體」之民用航空運輸業經營離島偏遠航線營運虧損補貼編列4億5,530萬元。經查,102至104年度該基金對離島空運航線之營運虧損補貼金額平均約1.51億元,自105年11月起因業者汰換新機、租金、保險等營運費用增加,致106年度補貼金額調升為5.18億元,較102至104年度平均補貼數增加約2.43倍,恐有使業者疏於成本控管或面臨道德風險之虞,爰該筆預算凍結十分之一,俟交通部民用航空局向立法院交通委員會提出營運虧損補貼改善方案之書面報告後,始得動支。
提案人:陳明文 蕭美琴 陳素月 林俊憲
葉宜津 鄭寶清 李昆澤
10.民航事業作業基金108年度預算「固定資產建設改良擴充」編列41億4,236萬3千元,包含「桃園航空城機場園區用地取得計畫」專案計畫18億5,000萬元,以及一般建築及設備計畫22億9,236萬3千元。惟104至106年度「固定資產建設改良擴充」平均預算執行率偏低,專案計畫平均執行率為28.35%,其中106年度「桃園航空城機場園區用地取得計畫」及「高雄機場北側都市計畫劃定為機場用地取得計畫」執行率更僅有7.44%及25.18%,而一般建築及設備計畫平均執行率43.43%。經查該計畫主要係招標不順、變更契約、工程履約糾紛等原因,致未能如期完成。鑑於「固定資產建設改良擴充」計畫攸關飛安及航空事業發展,其執行率近3年卻未及五成,且預算保留數由26.25億元成長至41.42億元,顯見民用航空局未衡酌執行量能、核實編列預算,爰「固定資產建設改良擴充」凍結十分之一,待交通部民用航空局於1個月內向立法院交通委員會提出書面報告後,始得動支。
提案人:林俊憲 蕭美琴 陳素月 葉宜津
鄭寶清 李昆澤
11.民航事業作業基金108年度預算「固定資產建設改良擴充」編列41億4,236萬3千元,包括專案計畫18億5,000萬元與一般建築及設備計畫22億9,236萬3千元。
然而,由民航基金近三年的決算資料顯示,104至106年度該基金固定資產建設改良擴充之可用預算執行率均偏低,未及五成(25.97%~48.02%),其中專案計畫執行率不滿三成,一般建築及設備計畫執行率約五成,固定資產改良擴充每年的保留數也呈現成長趨勢,107年及108年卻繼續編列預算,相關預算之執行效率及編列應需檢討,爰「固定資產建設改良擴充」凍結十分之一,待交通部民用航空局等相關單位於1個月內向立法院交通委員會提出書面報告說明如何積極執行、並衡酌執行量能核實編列後,始得動支。
提案人:鄭寶清 葉宜津 蕭美琴 陳素月
林俊憲 李昆澤
12.民航事業作業基金108年度預算「固定資產建設改良擴充」編列41億4,236萬3千元,包括專案計畫18億5,000萬元與一般建築及設備計畫22億9,236萬3千元。經查,該基金104至106年度固定資產建設改良擴充之可用預算執行率介於25.97%至48.02%,均未及五成,民航事業作業基金預算控管能力顯有問題,爰「固定資產建設改良擴充」預算凍結十分之一,俟交通部民用航空局於1個月內向立法院交通委員會提出有效改善方案之書面報告後,始得動支。
提案人:陳明文 蕭美琴 陳素月 林俊憲
葉宜津 鄭寶清 李昆澤
13.國道公路建設管理基金108年度預算勞務承攬編列3億7,615萬3千元,預計進用620名勞務承攬人力,較107年度之569人增加51人,其中包括原勞動派遣42人,新增9人,所增加之人力是配合行政院派遣歸0政策,將原本42名派遣人力轉為勞務承攬,以及新增業務所致,然而行政院相關政策之用意在於減少非典型人力運用,提高機關自僱比例,交通部高速公路局僅將派遣相關人力、預算平行轉移為勞務承攬,似與行政院政策相悖,爰該筆預算凍結十分之一,俟交通部高速公路局就相關人力之勞動權益保障、相關人員為何無法進行自僱等資訊充分說明,並向立法院交通委員會提出書面報告後,始得動支。
提案人:李昆澤 鄭寶清 葉宜津 林俊憲
14.國道公路建設管理基金108年度預算「服務費用」項下「修理保養及保固費」編列62億0,245萬4千元,較107年度58億2,184萬元,增加將近4億元,惟較106年度決算數56億3,552萬5千元,增加6億元。由於沒有說明大幅增加該筆預算項目編列之理由,加上參酌以前年度執行情形,該筆預算明顯有調整增列空間,為了撙節開支,爰該筆預算凍結3,000萬元,俟交通部高速公路局於3個月內,將提高之原因向立法院交通委員會提出書面報告後,始得動支。
提案人:陳素月 葉宜津 李昆澤 林俊憲
鄭寶清
15.國道公路建設管理基金108年度預算「業務成本與費用」項下「勞務成本」編列99億8,204萬元,延車公里數為306億0,500萬,平均單位成本0.33元/延車公里,107年度「勞務成本」編列94億1,408萬6千元,延車公里數為306億,平均單位成本為0.31元/延車公里,106年度「勞務成本」決算數為94億5,438萬9千元,延車公里數為311億0,283萬5,840,平均單位成本為0.30元/延車公里,108年度「勞務成本」編列明顯較高,應以106年度平均單位成本0.30元/延車公里為參考標準,108年度「勞務成本」應調整為91億5,150萬元,爰該筆預算凍結十分之一,俟交通部高速公路局向立法院交通委員會提出書面報告後,始得動支。
提案人:陳明文 鄭寶清 蕭美琴 林俊憲
李昆澤
16.國道公路建設管理基金108年度預算「業務成本與費用」項下「勞務成本─管理成本」編列39億6,085萬1千元,主要辦理國道轄區13個工務段、15個服務區及4處交控中心之交通管理及行車安全維護、收費業務、服務區管理等相關業務。惟高速公路通行車輛每年高達59億餘輛次,依一成比率進入服務區休息,約有5,900萬輛次的車進入服務區,若每輛車平均2名乘客,則有1億1,800萬人次進入服務區休息或消費,而根據交通部觀光局統計,106年度國人國內旅遊總旅次約1億8千萬人次,顯見高速公路服務區的消費潛力不容忽視,交通部高速公路局服務區不含加油站收入,每年僅3億餘元,比加油收入還低,服務區收入應有提升空間。爰該筆預算凍結1億元,俟交通部高速公路局就服務區收益情況,向立法院交通委員會提出書面檢討報告後,始得動支。
提案人:劉櫂豪 葉宜津 李昆澤 林俊憲
鄭寶清
17.鑑於國道通行費逾期欠費逐年攀升,導致國庫短收。交通部高速公路局僅於108年度大幅提升電子收費違規逕舉罰單、欠費強制執行及首次書面通知等郵寄費用作為催繳之用,顯見尚無改善對策。爰針對國道公路建設管理基金108年度預算「業務成本與費用」項下「勞務成本─管理成本─服務費用─郵電費」之郵費編列1億9,574萬9千元,凍結十分之一,俟交通部高速公路局向立法院交通委員會提出書面報告後,始得動支。
提案人:李鴻鈞 鄭寶清 陳雪生
18.高速公路上清潔維護工作目前委外辦理,主要分為北區、中區與南區,因為該工作委外辦理,產生相同職務在不同區域有薪水上的差異性。舉例來說:交流道撿拾作業工,中區大甲段最高投保月薪為30,300元,其次中區斗南段投保月薪為27,600元,第三為北區內湖段投保月薪為25,200元,其餘大都22,000元或略高,南區部分全部投保月薪為22,000元。另外路容巡迴組作業工,最高為中區苗栗段投保月薪為34,800元,其次南區新營段投保月薪為36,300元,第三為中區大甲段投保月薪為30,300元。根據交通部高速公路局所提供資料顯示中區平均薪資最高,北區其次,南區平均薪資最低,包含路容組標誌車與工作車司機、掃路車司機等。相同工作與職務為何南區就是最低,請交通部高速公路局檢討此一情況,日後要求得標廠商應當給予合理的薪酬,避免不同區域有大幅度的薪資差異。爰國道公路建設管理基金108年度預算「業務成本與費用」項下「勞務成本─管理成本─服務費用─一般服務費」編列23億8,935萬9千元,凍結十分之一,俟交通部高速公路局向立法院交通委員會提出書面報告後,始得動支。
提案人:葉宜津 鄭寶清 李昆澤 林俊憲
19.國道公路建設管理基金108年度預算「業務成本與費用」項下「勞務成本─管理成本─服務費用─一般服務費」之外包費編列電子收費違規舉發服務費5,721萬8千元,較107年度編列4,170萬元增加1,551萬8千元。該筆預算編列無法從預算書看出明確使用性質,且增幅過大,似有浪費公帑之嫌。爰該筆預算凍結十分之一,俟交通部高速公路局向立法院交通委員會提出書面報告後,始得動支。
提案人:陳歐珀 李昆澤 鄭寶清 葉宜津
林俊憲
20.高速公路局透過交通資訊蒐集支援系統蒐集國道通行資料,並且上傳至交通控制系統大數據分析平台(SAS),運用動態維度分析等功能,產出相關資訊作為擬訂國道相關交通工程與管理決策參考。根據審計部報告指出,106年9至11月高速公路有27處/段易壅塞路段之上游交通資訊尚未納入交通控制系統雲端資料庫,導致系統整合分析應用資料不足。其次北區工程處已利用SAS,找出國道路面修復影響最大的重車集中路段,針對鋪面強度不足加強養護,有效減少其轄區養護里程數,節省養護經費約5,000萬元,然而SAS分析高速公路本年度重車通過前十大路段,中區及南區管轄有7處,應當儘速仿照北區作法,以減少養護經費支出。爰國道公路建設管理基金108年度預算「業務成本與費用」項下「勞務成本─管理成本─服務費用─專業服務費」編列4,429萬8千元,凍結十分之一,俟交通部高速公路局向立法院交通委員會提出書面報告後,始得動支。
提案人:葉宜津 鄭寶清 李昆澤 林俊憲
21.高速鐵路相關建設基金108年度預算「業務成本與費用」之高速鐵路車站特定區區段徵收土地開發計畫中「銷貨成本」及「出租資產成本」之「土地稅」項下共計編列4億0,797萬9千元,主要係辦理高鐵各站區之土地標售作業。經查,為辦理高鐵沿線站區土地開發業務,政府於88年間陸續公告實施桃園、新竹、臺中、嘉義、臺南等五車站特定區之都市計畫,為減少相關用地取得經費,交通部擬定土地開發計畫(計畫期間自86年7月起至108年12月底),以帶動高鐵車站周邊土地之開發。然經交通部鐵道局全面重新清查,截至107年8月底,土地開發計畫尚有34.34%之土地待執行,除影響高鐵站區土地開發進度,亦延滯開發經費之回收;又本計畫將於108年底屆期,顯然仍有很大空間亟待改進。為免浪費公帑,爰上開2筆預算凍結2,000萬元,俟交通部鐵道局向立法院交通委員會提出書面檢討報告後,始得動支。
提案人:陳歐珀 鄭寶清 李昆澤 陳素月
林俊憲 劉櫂豪 葉宜津
22.高速鐵路相關建設基金108年度預算「業務成本與費用」項下「出租資產成本─出租土地成本」編列1億6,958萬8千元,較107年度預算編列1億7,185萬4千元有稍微縮減,106年度決算數則為1億6,638萬3千元。由於項目中的旅運費與土地稅都比106年度決算數少,該筆預算明顯有調整空間,為了撙節開支,爰該筆預算凍結1,000萬元,俟交通部鐵道局於3個月內,向立法院交通委員會提出書面報告後,始得動支。
提案人:陳素月 蕭美琴 林俊憲 劉櫂豪
葉宜津 李昆澤
23.高速鐵路相關建設基金108年度預算「服務費用」編列871萬9千元,較107年度預算348萬5千元增列523萬4千元,增幅150.18%,惟105至106年度該決算分別為116萬4千元及120萬元,執行率分別為33.59%及36.94%,又該預算於高速鐵路站區聯外道路系統改善計畫編列150萬元,係委請專業顧問協助辦理高鐵左營轉運站用地、苗栗站及雲林站附屬事業用地開發招商作業,惟該計畫105年度編列252萬元,決算65萬6千元(執行率26.03%);106年度編列200萬元,決算78萬8千元(執行率39.4%),顯見該預算108年度編列過於寬列且歷年執行率不佳,爰該筆預算凍結200萬元,俟交通部鐵道局向立法院交通委員會提出書面報告後,始得動支。
提案人:林俊憲 陳素月 李昆澤 葉宜津
鄭寶清 蕭美琴 劉櫂豪
24.高速鐵路相關建設基金108年度預算「業務成本與費用」項下「其他業務費用─雜項業務費用─會費、捐助、補助、分攤、救助(濟)與交流活動費─捐助、補助與獎助」之補助行政院農業委員會辦理黃金廊道農業新方案暨行動計畫編列2,254萬4千元,辦理旱作物節水獎勵補助、節水節肥灌溉系統補助等,惟該計畫104至106年度預算執行率分別為16.81%、36.28%、16.62%;107年度截至11月止執行率僅60.27%,執行績效長年不佳,交通部鐵道局應偕同行政院農業委員會滾動式檢討改善執行成效,俾利加速計畫推動。爰該筆預算凍結十分之一,俟交通部鐵道局於1個月內,向立法院交通委員會提出書面報告後,始得動支。
提案人:林俊憲 蕭美琴 李鴻鈞 陳歐珀
陳明文 鄭寶清 顏寬恒 葉宜津
陳素月 李昆澤 陳雪生 劉櫂豪
25.觀光發展基金108年度預算「行銷及業務費用」項下「業務費用─服務費用─印刷裝訂與廣告費」編列27億8,305萬元。經查,同項費用於107年度僅編列24億0,637萬元,108年度竟然爆增3億7,668萬元。且106年度的決算數,也僅有20億4,460萬元,該年度款項也同樣有賸餘,實在難以理解為何108年度需要編列增加。
且108年度花費最多之項目為「Tourism 2020─臺灣永續觀光發展方案」,108年為本方案第2年,但107年度所設定之相關績效目標,多數均沒有達標,108年度預算書中也完全並未說明沒達標卻持續增列超過3億元之原因,也並未寫明辦理原因、目的、預期成效,以及相關期程,且各項觀光推廣計畫下,也都有自行編列業務推廣費、行銷宣傳費等,疑有重複編列,爰該筆預算27億8,305萬元,凍結十分之一,俟交通部觀光局向立法院交通委員會提出書面報告後,始得動支。
提案人:鄭寶清 陳歐珀 陳素月 李昆澤
林俊憲 劉櫂豪 葉宜津
26.「行銷及業務費用」項下「業務費用─服務費用─印刷裝訂與廣告費─廣(公)告費」之國際市場開拓計畫編列10億3,055萬2千元,「行銷及業務費用」項下「業務費用─服務費用─印刷裝訂與廣告費─業務宣導費」之國際市場開拓計畫編列10億2,745萬9千元,兩筆費用共計編列20億5,801萬1千元,凍結十分之一,俟交通部觀光局向立法院交通委員會提出書面報告後,始得動支。
提案人:顏寬恒 徐榛蔚 李鴻鈞
27.觀光發展基金108年度預算「行銷及業務費用」項下「業務費用─服務費用─印刷裝訂與廣告費─廣(公)告費」之全球宣傳媒體廣告採購計畫編列1億8,055萬2千元,但未明確說明廣告主要對象為哪一個國家,立法院無法有效監督,爰該筆預算凍結十分之一,俟交通部觀光局向立法院交通委員會提出書面報告後,始得動支。
提案人:陳明文 鄭寶清 李昆澤 陳素月
林俊憲 葉宜津
28.觀光發展基金108年度預算「行銷及業務費用」項下「業務費用─服務費用─印刷裝訂與廣告費─業務宣導費」之產品開發(獎勵優惠措施紀念品等)編列5,500萬元,具體用途與預算使用對象不明,立法院無法有效監督,爰該筆預算凍結十分之一,俟交通部觀光局向立法院交通委員會提出書面報告後,始得動支。
提案人:陳明文 鄭寶清 李昆澤 陳素月
葉宜津 林俊憲
29.觀光發展基金108年度預算「行銷及業務費用」項下「業務費用─服務費用─印刷裝訂與廣告費─業務宣導費」之各國家風景區宣傳與推廣經費編列1億8,586萬3千元,較107年度編列之1億5,613萬9千元增加2,972萬4千元,相關預算是用於各風景區之宣傳推廣,然而依據交通部觀光局統計資料,106年1至9月,各國家風景區之遊客總人數約為3,495萬人次,而107年1至9月之遊客總人數約為3,474萬人次,整體來說遊客人數下降約21萬人次,顯見相關宣廣並無實質效益,爰該筆預算編列1億8,586萬3千元,凍結十分之一,俟交通部觀光局於1個月內,向立法院交通委員會就國家風景區宣廣提出改善策略書面報告後後,始得動支。
提案人:李昆澤 鄭寶清 陳歐珀 林俊憲
劉櫂豪 葉宜津 陳素月
30.內政部警政署航空警察局預算長期以來都編列於民航事業作業基金,立法院交通委員會已於99年決議,自101年度起,內政部警政署航空警察局之預算應回歸體制,航警人事、業務等費用,不得再由民航事業作業基金支出。
航空警察局隸屬於內政部警政署,於民航事業作業基金108年度預算「勞務成本」中,卻仍可於「勞務成本」明細中,見到內政部警政署航空警察局之人事加班費、津貼獎金、福利費等,此與基金本質不合。查鐵路警察、國道警察、高鐵警察之預算皆編在內政部警政署,航警預算也應回歸體制。
建請交通部民用航空局向立法院交通委員會提交書面報告,並檢討分析過去3年編列狀況。
提案人:鄭寶清 蕭美琴 陳素月 林俊憲
葉宜津 李昆澤
31.桃園航空客運園區汙水廠自94年完工驗收後,因未能與桃園市政府完成後續接管維護協商相關事宜,致該廠閒置至今,並經監察院於107年6月提出糾正在案。該廠經內政部於107年8月同意無償撥用予桃園市政府,照理交通部民用航空局應儘速辦理完成移交撥用作業,惟民航事業作業基金108年度預算尚編列該廠全年度維護費用,實屬不合理,容有檢討調整之空間。爰建議交通部民用航空局應儘速辦理移交撥用作業,並檢討維護費用編列之必要性。
提案人:林俊憲 蕭美琴 陳素月 葉宜津
鄭寶清 李昆澤
32.桃園北上林口B交流道、桃園中正北路兩處,壅塞情形嚴重,桃園民眾交通往來十分不便,凡途經此兩處之行程,都耗時費力,桃園民眾多次反映意見,建請交通部高速公路局體察民意、苦民所苦,積極了解壅塞狀況,並儘快研擬相關解決方案,以便利民眾交通往來。
提案人:鄭寶清 葉宜津 李昆澤 林俊憲
33.國道高速公路通行費收入每年約達220億餘元規模,且103年度起通行費收入之決算均較預算數高,顯然由於車輛通行數量的逐年成長,已超出交通部高速公路局之評估,通行費似有調降空間;然而連續假期的尖峰時段常造成國道高速公路塞車嚴重,因此交通部高速公路局應檢視過去連續假期之離峰時段,研議連假期間離峰時段一律免收費,以促進車輛分流。綜上所述,國道通行費收入逐年成長,建議交通部高速公路局應調整連假期間離峰時段一律免收費,如此不僅可促進車輛分流,亦可避免通行費收入一再超過預算規模。
提案人:劉櫂豪 葉宜津 李昆澤 林俊憲
鄭寶清
34.國道高速公路包含國1、國3及國5等3線共計15個服務區,除了國5的蘇澳服務區外,其餘不是在北部就是在西半部地區,而高速公路通行車輛每年高達59億餘輛次,依一成比率進入服務區休息,約有5,900萬輛次的車進入服務區,若每輛車平均2名乘客,則有1億1,800萬人次進人服務區休息或消費,而根據交通部觀光局統計,106年度國人國內旅遊總旅次約1億8千萬人次,顯見高速公路服務區的消費潛力不容忽視,交通部高速公路局服務區不含加油站收入,每年僅3億餘元,應有提升空間。建議高速公路服務區可依季節的不同選擇當季盛產的農特產品做為重點推廣項目,或辦理例如芒果、鳳梨甚至是東部的釋迦、臍橙等當季的水果特賣等活動,由高速公路服務區配合地方推廣在地農特產品,配合產季固定辦理相關活動,不僅能提升服務區收入,同時能幫助在地農民,實為一舉多得,各方雙贏的推廣方案,交通部高速公路局應協調服務區經營業者,儘速推動實施。
提案人:劉櫂豪 葉宜津 李昆澤 林俊憲
鄭寶清
35.有鑑於國道通行費收入為國道公路建設管理基金之主要自籌財源,惟截至107年4月底,國道公路建設管理基金通行費逾期欠費餘額攀升至6.51億元,其中計程收費部分自103年開辦以來,已成長4.94倍,且無法追討案件亦呈現成長趨勢,恐有影響基金財務之虞。交通部高速公路局允宜在符合成本效益之精神下,持續檢討欠費清理作業流程與管控機制之有效性,俾維基金財源及永續經營。爰要求交通部督促交通部高速公路局於2個月內,向立法院交通委員會提出相關檢討之書面報告,以強化各項欠費清理措施之辦理成效。
提案人:陳歐珀 李昆澤 鄭寶清 葉宜津
林俊憲
36.據審計部106年度中央政府總決算審核報告,近年來國道發生施工事故(因國道施工致遭追撞)及兩次事故(發生事故後,於處理完畢前,事故相關車輛、當事人或處理員警又遭行經該事故地點之車輛撞擊)頻傳。爰此,交通部高速公路局已於107年1月修訂「施工之交通管制守則」,加強前方警示設施之施工安全管制規定,該局接獲交通事故通報後,亦儘速將事故資訊宣導用路人注意路況。惟自107年4月起仍陸續發生傷亡事件,截至8月底止已發生6起事故,未有明顯改善,顯見該局仍應持續檢討事故原因,並督促相關單位落實安全管理及預防作為。故建議交通部高速公路局應於1個月內,就如何落實安全管理及預防作為,向立法院交通委員會提出書面報告。
提案人:林俊憲 鄭寶清 葉宜津 李昆澤
37.依據交通部高速公路局提供資料顯示,102年底至107年4月底國道公路建設管理基金通行費逾期欠費由0.29億元逐年攀升至6.51億元,其中「計次收費」累計逾期欠費隨著高速公路改採計程收費而降低,但「計程收費」累計逾期欠費卻從103年底的1.06億元快速成長,到107年4月底高達6.31億元(如下表),比103年的欠費幾乎成長了5倍,表示欠費情形日益嚴重。
國道公路建設管理基金近年通行費逾期欠費餘額統計表
單位:新台幣千元
|
序號 |
項目 |
累計至 102年底 |
累計至 103年底 |
累計至 104年底 |
累計至 105年底 |
累計至 106年底 |
累計至 107年4月底 |
|
1 |
計次收費(95年1月至102年12月底) |
29,006 |
33,066 |
25,870 |
23,953 |
20,995 |
20,411 |
|
2 |
計程收費(103年1月至107年1月底) |
- |
106,199 |
233,951 |
410,971 |
583,020 |
630,984 |
|
合計 |
29,006 |
139,265 |
259,821 |
434,924 |
604,015 |
651,395 | |
|
逾期欠費 年增數 |
- |
110,259 |
120,556 |
175,103 |
169,091 |
- | |
另外,交通部高速公路局統計,至107年8月底止,未懸掛車牌、車牌位置被遮蔽、車牌折曲變形、車牌塗汙等,導致無法掌握用路人資料,所以無法追討的通行費也高達1,759萬9千元。請交通部高速公路局針對通行費欠繳情況,持續辦理追繳及強制執行,並且提出相關改善措施,並仔細評估成本效益,維護基金的財源以及永續經營。
提案人:鄭寶清 葉宜津 李昆澤 林俊憲
38.高速鐵路相關建設基金108年度辦理高速鐵路特定區區段徵收土地開發計畫(以下簡稱土地開發計畫),本計畫108年度預算「業務收入」編列18億1,862萬2千元,較107年度減少60億9,284萬4千元(減幅77.01%);另本計畫108年度「業務成本與費用」編列4億0,797萬9千元,較107年度減少8億7,409萬6千元(減幅68.18%),詢據交通部鐵道局主要係修正調整土地處分策略,降低土地標售案量等所致。
經查,政府於88年間陸續公告實施桃園、新竹、臺中、嘉義、臺南等五車站特定區之都市計畫,為減少相關用地取得經費,交通部擬定土地開發計畫(計畫期間自86年7月起至108年12月底),取得五站剩餘可建地,部分以設定地上權方式交予台灣高速鐵路股份有限公司負責開發經營,其餘之可建地則以標售、標租或設定地上權方式,由高速鐵路相關建設基金編列預算執行;然而經交通部鐵道局清查,目前分配予各站的賸餘用地尚有34.34%待處理,並有部分站區之開發成本尚未能回收;鑑於本計畫即將於108年底屆期,爰促請相關單位對於未執行的土地積極辦理,並及早規劃協調後續待處分土地與各站盈餘分配等作業。
提案人:鄭寶清 李昆澤 陳素月 葉宜津
林俊憲
39.交通部於105年11月14日核定「高速鐵路車站特定區五站發展用地及新竹專二招商計畫」,規劃以設定地上權及出租等方式執行開發作業。
詢據交通部鐵道局目前的辦理情況,除臺南站於107年2月14日完成公告臺南車站事業發展用地開發經營業招商作業,並於107年11月完成簽約,另106年3月22日公告高鐵新竹車站開發案,惟因無廠商投標而流標,而目前高鐵桃園、新竹、臺中、嘉義等車站事業發展用地部分仍在規劃階段。鑑於五站事業發展用地及新竹專二用地係位於車站特定區之發展核心,具有地標意向、交通彙流等區位優勢,引進民間投入開發計畫,有助於帶動車站周邊經濟發展及提升高鐵運量,並可達成增裕基金財務收益的效果,爰促請相關單位積極辦理,以利達成計畫目標。
提案人:鄭寶清 李昆澤 陳素月 葉宜津
林俊憲
40.查高速鐵路相關建設基金近年累積短絀逐漸改善,然而基金長期債務舉借餘額明細表108年底預計債務餘額編列522億餘元,較107年增加47億元,詢據交通部鐵道局說明債務增加是為了償還到期公債而舉措47億元因應,財務績效似乎仍有改善空間;另查高速鐵路相關建設基金105年度所編列、用於辦理高鐵投資計劃所舉借之長期債務242億元,全數保留到107年度執行,投資計畫的資金則以舉借短期債務支應,再加上高鐵投資計畫至106年止已收取現金股利30.25億元,該筆長期債務可能會有實際用途與預算用途不符之疑慮,爰促請相關單位檢討基金財務績效之外,並審慎檢視242億元長期債務繼續保留之妥適性。
提案人:鄭寶清 李昆澤 陳素月 葉宜津
林俊憲
41.有關台灣高速鐵路股份有限公司營收增加,除應思考如何增加旅運量外,針對親子、熟齡、學生、青年等不同人口群應推出更多元的票價優惠活動,回饋消費者,爰要求交通部鐵道局應責成台灣高速鐵路股份有限公司於3個月內,向立法院交通委員會提出未來針對親子、熟齡、學生、青年推動優惠活動新興計畫之書面報告。
提案人:李昆澤 鄭寶清 陳素月 葉宜津
林俊憲
42.有關台灣高速鐵路股份有限公司旅運量年年增加,尖峰時間座位供不應求,雖然台灣高速鐵路股份有限公司會視運量,調整部分車次加開全車自由座列車供旅客站立搭乘,此舉雖增加了運能,卻犧牲了搭乘品質,降低了服務水準,同樣的票價,但服務完全不對等,爰要求交通部鐵道局應責成台灣高速鐵路股份有限公司於3個月內,向立法院交通委員會提出相關因應對策之書面報告。
提案人:李昆澤 鄭寶清 陳素月 葉宜津
林俊憲
43.高速鐵路相關建設基金108年度預算「其他業務費用─雜項業務費用─會費、捐助、補助、分攤、救助(濟)與交流活動─捐助、補助與獎助」編列2,254萬4千元,惟查本項係補助「黃金廊道農業新方案暨行動計畫」,此計畫期程自103年1月1日至109年12月31日止,為6個年度之長期計畫,目前執行成果仍不明確,爰要求交通部鐵道局於1個月內,就相關預算執行具體成果提出書面報告。
提案人:李昆澤 鄭寶清 陳素月 林俊憲
葉宜津
44.台灣高速鐵路股份有限公司從南港至新左營共計12站,各站旅客人數合計106年度6,057萬人次,107年度1至10月也累計5,257萬人次,其中台北、板橋、桃園、新竹、台中、嘉義、台南、左營等站旅客人次都超過200萬人次以上,加上各站體實有充足空間辦理農特產品之展銷活動,建請交通部協調台灣高速鐵路股份有限公司協助將東部農特產品於高鐵各主要車站辦理促銷活動,不僅可提升企業形象,亦可幫助偏鄉農民。
提案人:劉櫂豪 葉宜津 李昆澤 林俊憲
陳素月
45.鑑於台南高鐵站離台南市區較遠,公共交通運輸工具不足,接駁車時間間距過長,民眾多選擇自駕方式,不利推廣大眾運輸及高鐵相關便捷運輸之發展。雖目前台南捷運已在規劃階段,然而距離預計完工時間2025年尚久,恐不足以在短期內加強交通便利性。爰建議交通部鐵道局研議改善台南高鐵站交通便利性之可行性方案。
提案人:林俊憲 鄭寶清 陳素月 葉宜津
46.高鐵永續經營投資計畫係辦理高鐵新竹車站專用區與桃園、新竹、臺中、嘉義及臺南等5站站區事業發展用地開發招商作業。惟僅臺南車站事業發展用地完成招商作業,新竹、桃園、嘉義及臺中皆尚在辦理。鑑於該5站站區事業發展用地具備地標意向、交通匯流等區位優勢,有助於帶動車站周邊經濟發展及提升高鐵運量,交通部鐵道局應積極辦理相關開發作業。爰建議交通部鐵道局於1個月內,就相關開發作業之時程與進度,向立法院交通委員會提出書面報告。
提案人:林俊憲 鄭寶清 陳素月 葉宜津
47.交通部觀光局「南部灣域住宿優惠活動」係為提振臺南市、高雄市、屏東縣、澎湖縣及臺東縣等區域觀光,以推廣國內旅遊市場、振興南灣縣市地區觀光發展商機而辦理之活動,預算編列4,000萬元。惟查,至優惠活動截止,獎勵金額僅170萬5,500元,執行率4.26%。活動成效未達預期係因業者負擔成本較高故參與意願低、民眾反映不若現金補貼熱烈,及5、6月份出遊意願較暑假低等,顯見該局事前未審視評估執行量能,缺乏相關配套措施,致成效低弱、浪費政府公帑。故建議交通部觀光局應全盤檢討該補助計畫及其他類似計畫之執行量能與配套措施,並於1個月內,向立法院交通委員會提出書面報告。
提案人:林俊憲 鄭寶清 劉櫂豪 葉宜津
陳素月
二、特別收入基金─航港建設基金
(一)業務計畫:應依據基金來源與用途審查結果,隨同調整。
(二)基金來源、用途及餘絀:
1.基金來源:原列86億9,275萬8千元:
(1)配合臺灣港務股份有限公司預算審查結果,應隨同修正增列2,114萬8千元(含「徵收及依法分配收入」項下「港務公司盈餘分配收入」2,064萬8千元、「財產收入」項下「權利金收入」50萬元)。
(2)增列「徵收及依法分配收入」1,000萬元。
(3)以上共計增列3,114萬8千元,其餘均照列,改列為87億2,390萬6千元。
2.基金用途:原列81億9,863萬1千元,減列「港灣建設計畫」2,000萬元,其餘均照列,改列為81億7,863萬1千元。
3.本期賸餘:原列4億9,412萬7千元,增列5,114萬8千元,改列為5億4,527萬5千元。
(三)解繳公庫:10億5,473萬6千元,照列。
(四)通過決議9項:
1.航港建設基金108年度預算「臺灣國際商港未來發展及建設計畫(106-110年)─航港建設基金辦理部分」編列27億7,014萬3千元,作為辦理國際商港未來發展建設以及鞏固臺灣國際商港海運樞紐之地位。經查,目前各項子計畫執行情形(如下表)均不佳,特別是台中港與基隆港工程大幅落後,保留金額鉅大,爰該筆預算凍結十分之一,促請交通部航港局及相關單位加強工程進度控管,並向交通委員會提出書面檢討報告後,始得動支。
「國際商港未來建設計畫(106-110年)─航港建設基金辦理部分」之預算編列及執行情形
單位:新臺幣千元
|
項 目 |
106年度 |
107年度 |
108年度 | ||
|
預算數 |
決算數 |
預算案數 |
迄8月 執行數 |
預算案數 | |
|
1.基隆港濱海觀光遊憩專區基礎公共設施改善工程 |
9,500 |
- |
- |
- |
- |
|
2.基隆港軍用碼頭遷建及後線設施整建工程 |
70,000 |
3,094 |
110,000 |
32,020 |
240,000 |
|
3.臺中港海岸保全工程計畫 |
50,000 |
45,166 |
56,000 |
8 |
50,000 |
|
4.高雄港區土地取得作業 |
60,000 |
60,000 |
800,000 |
800,000 |
826,063 |
|
5.高雄港洲際貨櫃中心第二期多功能碼頭區公共設施工程計畫 |
30,000 |
27,286 |
20,000 |
6,529 |
200,000 |
|
6.臺北港公共設施工程計畫 |
320,000 |
330,857 |
278,800 |
233,507 |
500,000 |
|
7.臺北港南碼頭區B填區圍堤造地工程計畫 |
8,000 |
117,000 |
81,000 |
137,691 |
430,000 |
|
8.臺北港物流倉儲區第二期造地工程計畫 |
140,560 |
73,681 |
100,000 |
26,136 |
77,000 |
|
9.臺北港物流倉儲區第三、四期圍堤工程計畫 |
30,000 |
29,456 |
96,050 |
2,541 |
330,000 |
|
10.基隆港航道、迴船池水域加深浚挖工程及土方收容填區圍堤工程 |
- |
- |
30,000 |
14 |
30,000 |
|
11.高雄港港勤船渠造地工程 |
- |
- |
14,000 |
- |
10,000 |
|
12.安平港四鯤鯓航道浚深工程 |
- |
- |
- |
- |
77,080 |
|
合計 |
718,060 |
686,540 |
1,585,850 |
1,238,446 |
2,770,143 |
|
預算執行率 |
95.61% |
78.09% |
| ||
提案人:鄭寶清 葉宜津 李昆澤 林俊憲
2.有鑑於航港建設基金108年度預算「臺灣國際商港未來發展及建設計畫(106-110年)─航港建設基金辦理部分」編列27億7,014萬3千元,較107年度預算案之15億8,585萬元,增加11億8,429萬3千元。經查:「國際商港未來建設計畫(106-110年)」經行政院於107年3月准予備查修正案,各子計畫經費亦得於整體計畫項下調整支應;雖航港建設基金辦理部分迄107年8月底整體計畫預算執行率尚佳,惟部分子計畫有工程進度落後情事,仍編列108年度預算,允宜加強工程進度控管,並審酌計畫執行進度覈實編列預算,以維計畫之有效推動。爰該筆預算凍結十分之一,俟交通部航港局向立法院交通委員會提出書面檢討報告後,始得動支。
提案人:陳歐珀 李昆澤 鄭寶清 葉宜津
林俊憲
3.航港建設基金108年度預算「臺灣國際商港未來發展及建設計畫(106-110年)─航港建設基金辦理部分」編列27億7,014萬3千元,然而相關預算整體執行率雖達到96.61%,然而部分子計畫執行率低於六成,相關計畫應更落實執行,爰該筆預算凍結十分之一,俟交通部航港局於2個月內,就相關計畫執行狀況,部分子計畫嚴重落實之狀況,向立法院交通委員會提出書面改善報告後,始得動支。
提案人:李昆澤 鄭寶清 葉宜津 林俊憲
4.航港建設基金108年度預算「臺灣國際商港未來發展及建設計畫(106-110年)─航港建設基金辦理部分」編列27億7,014萬3千元,經查,106年度預算編列7億1,806萬元,決算數6億8,654萬元,預算執行率為95.91%;107年度預算案編列15億8,585萬元,迄8月底執行數為12億3,844萬6千元,預算執行率為78.09%,且至107年8月底,部分子計畫(臺中港海岸保全工程計畫與高雄港港勤船渠造地工程)仍有工程進度落後,爰該筆預算凍結十分之一,俟交通部航港局向立法院交通委員會提出書面報告後,始得動支。
提案人:陳明文 林俊憲 蕭美琴 李昆澤
鄭寶清
5.航港建設基金108年度預算「臺灣國際商港未來發展及建設計畫(106-110年)─航港建設基金辦理部分」編列27億7,014萬3千元,凍結十分之一,俟交通部航港局於3個內向立法院交通委員會提出相關改善書面報告後,始得動支。
提案人:顏寬恒 陳雪生 李鴻鈞 鄭寶清
6.為發展嘉義布袋港的觀光、活化貨櫃高塔及水泥圓庫,爰要求交通部航港局及臺灣港務股份有限公司比照高雄駁二藝術特區與棧貳庫的倉儲活化模式,在布袋港積極招商,引進文創產業帶動地方觀光發展。
提案人:陳明文 林俊憲 蕭美琴 鄭寶清
7.航港建設基金108年度預算「商港服務費收入」編列48億3,223萬元,較107年度預算47億1,860萬元增加1億1,363萬元。商港服務費全部用於國際商港建設,為航港建設基金支應我國國際商港建設之主要財源。108年度預估「商港服務費收入」雖較107年度增加,惟仍低於106年度決算數;且自102年度起,航港建設基金「商港服務費收入」均不敷支應國際商港建設支出,允宜檢討強化各國際商港之營運績效,覈實評估各項港埠公共基礎建設計畫之優先順序,俾利我國商港建設之有效推動。爰要求交通部督促所屬檢討改進,並於2個月內,向立法院交通委員會提出未來如何精進成效之書面檢討報告,以提高商港服務費之徵繳效率。
提案人:陳歐珀 李昆澤 鄭寶清 林俊憲
葉宜津
8.航港建設基金108年度預算「安平港四鯤鯓航道浚深工程」編列7,708萬元,該工程已於107年2月開工,預計108年底完工。預計將可增加安平商港深水碼頭數,吸引大型船舶停靠,提供航商業者完整性服務,有望成為航商業者進駐選項之一,進而提升港區整體競爭力,帶動周邊區域發展。鑑於該工程對於安平地區經濟及港貿發展極為重要,故建議交通部航港局就該工程之執行期程、辦理進度及預計效益,於1個月內,向立法院交通委員會提出書面報告。
提案人:林俊憲 鄭寶清 葉宜津 李昆澤
9.鑑於「高雄港及安平港港區碼頭及相關設施整建工程計畫─航港建設基金辦理部分」截至107年度共編列43億6,697萬8千元,預算業編列完竣,惟迄107年8月底待執行數高達12億5,612萬8千元。該計畫原訂107年度完工,現因故期程展延至110年度,雖108年度並未編列預算,仍宜就延宕原因研謀有效改善措施,以期工程早日完工。爰要求交通部航港局應於4個月內,向立法院交通委員會提出有效之改善措施書面報告。
提案人:顏寬恒 陳雪生 李鴻鈞
乙、國家通訊傳播委員會主管
一、特別收入基金─通訊傳播監督管理基金
(一)業務計畫:應依據基金來源與用途審查結果,隨同調整。
(二)基金來源、用途及餘絀:
1.基金來源:4億0,863萬9千元,照列。
2.基金用途:原列4億9,551萬元,減列:
(1)「平臺事業監理計畫」項下「服務費用」之「專業服務費」200萬元。
(2)「地區監理計畫」100萬元。
(3)以上共計減列300萬元,其餘均照列,改列為4億9,251萬元。
3.本期短絀:原列8,687萬1千元,減列300萬元,改列為8,387萬1千元。
(三)解繳公庫:無列數。
(四)通過決議13項:
1.保障國民通訊傳播權益為通訊傳播監督管理基金108年度施政重點,近來行動通訊申訴案件以通訊連線品質為主,政府機關開放公有建物與土地設置基地臺之比率仍低,雖立法院審議104、105與107年度中央政府總預算案曾作決議,要求積極推動公務機關開放建置基地臺。主管機關統計公務機關(構)設置基地臺辦理情形,自103至106年度,業者申請總件數6,541件,經同意建置總件數為554件,平均建置率8.47%。103至106年度每年業者向直轄市、縣(市)政府申請建置件數均高於中央部會,獲同意建置比率遠低於中央部會,以106年度為例,地方組之申請總件數1,081件,同意建置僅37件,建置率3.42%,低於部會組建置率15.01%,且其中13個直轄市、縣(市)政府同意建置件數為零,顯示國家通訊傳播委員會在公有建物土地設施開放建置基地臺成效不彰,爰通訊傳播監督管理基金108年度預算「通訊傳播基礎設施事務監理計畫」編列9,134萬元,凍結五分之一,俟國家通訊傳播委員會向立法院交通委員會提出書面報告後,始得動支。
提案人:葉宜津 鄭寶清 陳明文 陳素月
林俊憲 李鴻鈞 李昆澤 蕭美琴
2.通訊傳播監督管理基金108年度預算「通訊傳播基礎設施事務監理計畫」項下「服務費用─印刷裝訂與廣告費」編列1,459萬元,相較107年度預算數781萬元增加678萬元,相較106年度決算數2萬1千元增加1,456萬9千元,據計畫內容說明顯示,預算主要係用於「辦理電磁波宣導及溝通座談會」,以及製作、播送「行動通訊電磁波安全之電視節目」,並剪輯成宣傳短片及上傳網路推播使用,所需費用為1,450萬元。內容主要仍是針對基地臺之電磁波進行安全性宣導,然根據國家通訊傳播委員會統計之103至106年度公務機關(構)設置基地臺辦理情形,合計業者申請總件數6,541件,經同意建置總數為554件,平均建置率約8.47%,106年度平均建置率僅有6.40%。通訊傳播監督管理基金長年進行電磁波宣導,然各年度公務機關(構)同意開放設置基地臺比率仍低,顯示該基金推動公有建物及土地設置基地臺之措施並未發揮效果,更遑論向民間推廣。通訊傳播監督管理基金長年進行電磁波宣導未見明顯成效,應檢討其推廣策略,而非冒然增列大筆預算,為避免資源之浪費,爰該筆預算凍結五分之一,俟國家通訊傳播委員會說明該計畫預期目標及具體計畫向立法院交通委員會提出書面報告後,始得動支。
提案人:林俊憲 李昆澤 李鴻鈞 蕭美琴
葉宜津 陳素月 鄭寶清 顏寬恒
3.為提升社會大眾媒體識讀素養,通訊傳播監督管理基金108年度預算「傳播事務監理計畫」編列3,762萬1千元,辦理媒體識讀推動之措施,目前推行方式以補助教育研習活動為主,可看見觸及人數非常有限,每年僅有上千人參與,3年以來,參與活動人數累計僅有5,097人,總核撥補助金額卻高達218萬4千元(可見下表),而根據人口統計數據,106年底全國15歲以上人口數為2,048萬人,這項活動之辦理成效顯然未盡理想。
而且,媒體識讀的衡量標準,為要求受訓後的人員填寫問卷,108年度在計畫中寫到的目標值為合格率94%;但106年度的實際及格率就已經高達95%,這項績效評估指標設定實有過低,如歷年皆能輕易達成目標,對於問卷內容也該予以檢討調整,才能真實反映出閱聽人之媒體素養。爰該筆預算凍結十分之一,俟國家通訊傳播委員會於1個月內向立法院交通委員會提出說明與檢討書面報告後,始得動支。
通訊傳播監督管理基金推廣媒體識讀教育研習參與人數與補助金額
單位:件;人;新臺幣千元
|
年度 |
受理補助研習件數 |
活動參與人數 |
總核撥補助金額 |
|
104 |
11 |
1,779 |
736 |
|
105 |
13 |
1,549 |
716 |
|
106 |
12 |
1,769 |
732 |
|
合計 |
36 |
5,097 |
2,184 |
提案人:鄭寶清 林俊憲 葉宜津 蕭美琴
李昆澤 陳素月 李鴻鈞
4.「電信法」明定主管機關得指定電信事業提供對偏遠地區電信普及服務,並由被指定事業依規定分攤普及服務所生虧損及必要之管理費用,使全體國民得公平享有一定品質之必要電信服務。
電信普及服務範圍原已涵蓋語音通信服務與數據通信接取服務,因此有線與無線之語音與數據(網路)之通信服務均包括在內。國家通訊傳播委員會現行僅以固網語音及數據通信普及服務為主,無線語音與數據通信之行動寬頻則尚未納入,為提升偏遠地區行動通信訊號涵蓋率,另以前瞻基礎建設計畫特別預算支應。行動寬頻網路本屬電信普及服務範圍之一,國家通訊傳播委員會應檢討將偏遠地區行動寬頻網路之基礎建設回歸電信普及服務機制,以落實平衡城鄉數位落差之目的,維護全體國民公平使用電信服務之權利,爰請國家通訊傳播委員會向立法院交通委員會提出書面報告。
提案人:葉宜津 陳明文 鄭寶清 李鴻鈞
李昆澤 陳素月 林俊憲 蕭美琴
5.近年民眾通訊消費申訴之行動通訊部分,仍以通訊連線品質占比最高,105年度通訊連線品質申訴占行動通訊申訴案總件數48.36%,106年度為46.95%,107年第2季攀升至53.37%,顯見行動通訊連線品質仍有待改善,另根據國家通訊傳播委員會統計之103至106年度公務機關(構)設置基地臺辦理情形,合計業者申請總件數6,541件,經同意建置總數為554件,平均建置率約8.47%,106年度平均建置率僅有6.40%,顯見公務機關(構)開放公有土地建物建置基地臺所占比率仍未盡理想。為加速推動行動寬頻基礎建設,國家通訊傳播委員會應強化與各公有建物土地管理機關(構)之溝通,呼籲其適度開放建置基地臺,以建構完整行動寬頻網絡,並督請民間電信業者檢討其基地台建置策略,以改善其通訊連線品質,進而有效促進通訊傳播健全發展,保障消費者之權益,俾利後續應用服務之推展。
提案人:林俊憲 李昆澤 蕭美琴 葉宜津
陳素月 鄭寶清
6.鑑於數位通訊科技發展迅速、物聯網(IoT)及智慧城市等相關應用服務漸成主流、民眾使用行動影音服務需求增加、通訊資料傳輸量大幅成長,導致整體所需之頻寬持續增加,且交通部106年度委託辦理之「頻譜供應規劃與政策規範研究」報告中,推估我國109年之行動通訊頻寬需求將達1625MHz,惟我國目前僅釋出590MHz之行動通訊頻寬,差距仍大。爰在順應5G匯流發展以109年開放5G首波釋照之政策方向下,國家通訊傳播委員會應評估未來頻寬需求,完成相關頻譜規劃及整備,並對如何滿足漸增之頻寬需求提出完整計畫,建議國家通訊傳播委員會應於3個月內儘速向立法院交通委員會提交完整詳細之相關規劃報告。
提案人:林俊憲 李昆澤 蕭美琴 葉宜津
陳素月 鄭寶清
7.通訊傳播監督管理基金為特別收入基金,基金來源依國家通訊傳播委員會組織法第14條第2項規定,由國家通訊傳播委員會向受監督之事業收取之特許費、許可費、頻率使用費、電信號碼使用費、審查費、認證費、審驗費、證照費、登記費及其他規費之百分之五至十五。但不包括政府依公開拍賣或招標方式授與配額、頻率及其他限量或定額特許執照所得之收入。
108年度預算案持續編列由國家通訊傳播委員會收取通訊傳播監理相關規費之7%,分配撥入基金來源4.01億元。而該基金期初餘額已逾13億元,實足以支應108年度基金用途4.96億元所需(詳見下表)。該基金108年度預算案編列短絀約0.87億元,但近年度決算均為賸餘,實無必要編列高至7%。且108年度期末基金餘額預估也多達12.22億元,龐鉅資金留置於非營業基金,將嚴重影響政府資源合理配置,大筆金額也無法有效運用。國家通訊傳播委員會應參考審計部之審核意見,在維持基金正常業務之下,逐年將部分基金繳庫,以利有效運用。
通訊傳播監督管理基金近年度收支餘額概況表 單位:新臺幣億元
|
104年度審定 決算數 |
105年度審定 決算數 |
106年度審定 決算數 |
107年度 預算案數 |
108年度 預算案數 |
|
基金 來源 |
3.94 |
3.91 |
3.95 |
4.66 |
4.09 |
|
基金 用途 |
3.29 |
3.23 |
3.22 |
4.30 |
4.96 |
|
期初基 金餘額 |
10.65 |
11.30 |
11.99 |
12.33 |
13.09 |
|
期末基 金餘額 |
11.30 |
11.99 |
12.72 |
12.70 |
12.22 |
|
繳庫數 |
- |
- |
- |
- |
- |
提案人:鄭寶清 李昆澤 林俊憲 蕭美琴
葉宜津 陳素月
8.通訊傳播監督管理基金108年度預算「地區監理計畫」項下「北區監理」、「中區監理」及「南區監理」之「服務費用─郵電費」共計編列645萬4千元,較107年度編列之347萬8千元,大幅增加297萬6千元,經查是因為各區監理有關新世代電波監測系統所需專線電路數量增加及其頻寬提高,因此需要增加相關預算支出。針對相關「郵電費」雖為必要支出,然而因電路數量及其頻寬龐大應與固網業者加強協調,是否能夠有優惠價格,爰建議國家通訊傳播委員會應與固網業者進行溝通協調,相關預算是否尚有折扣空間,於1個月內針對所增電路是否能夠再節省向立法院交通委員會提出說明。
提案人:李昆澤 鄭寶清 林俊憲 蕭美琴
葉宜津 陳素月
9.為提升民眾搭乘大眾交通之意願,需提升大眾運輸場所及移動時行動寬頻服務品質。而鐵路為花東居民主要之對外交通方式,故需優先改善東部幹線之行動寬頻訊號涵蓋。目前已完成北迴線及花東線隧道通訊改善,尚有收訊不佳之區間(山谷)及宜蘭線、南迴線待改善。爰此,要求國家通訊傳播委員會於1個月內向立法院交通委員會提出改善之計畫及期程。
提案人:蕭美琴 鄭寶清 李昆澤 林俊憲
陳素月
10.資通安全小至個人資料保護,大至國家安全,均非常重要。為經濟發展及符合國際潮流,我國一直有新的嘗試與開放,例如純網路銀行。於此同時,諸多平台亦遭受駭客攻擊,國家通訊傳播委員會應提出具體政策應對建議。爰要求國家通訊傳播委員會於2個月內向立法院交通委員會提出改善計畫。
提案人:蕭美琴 鄭寶清 李昆澤 林俊憲
陳素月
11.災防告警服務於105年開始啟用,107年底行政院環境保護署亦會發送空汙警報,但此服務非4G用戶均收不到。請研擬於有線電視及廣播頻道同時發布消息之可能性。爰要求國家通訊傳播委員會於1個月內向立法院交通委員會提出改善計畫。
提案人:蕭美琴 鄭寶清 李昆澤 林俊憲
陳素月
12.為推動偏遠地區寬頻建設,行政院訂有「推動公有建物及土地設置基地臺績效評量原則」,但業者申請於公有建物及土地設置基地台之核准數量仍偏低。爰要求國家通訊傳播委員會於1個月內向立法院交通委員會提出改善計畫。
提案人:蕭美琴 鄭寶清 李昆澤 林俊憲
陳素月
13.許多國家公園及山屋(莊)皆無語音通訊,為鼓勵民眾接觸大自然,及確保緊急時得以對外聯繫。國家通訊傳播委員會應主動與內政部、行政院農業委員會等單位協調推動行動寬頻基礎建設。爰要求國家通訊傳播委員會於2個月內向立法院交通委員會提出完善書面計畫。
提案人:蕭美琴 鄭寶清 李昆澤 林俊憲
陳素月
二、特別收入基金─有線廣播電視事業發展基金
(一)業務計畫:應依據基金來源與用途審查結果,隨同調整。
(二)基金來源、用途及餘絀:
1.基金來源:3億6,233萬4千元,照列。
2.基金用途:原列3億0,107萬9千元,減列「一般行政管理計畫」項下辦理有線廣播電視產業研討會20萬元,其餘均照列,改列為3億0,087萬9千元。
3.本期賸餘:原列6,125萬5千元,增列20萬元,改列為6,145萬5千元。
(三)解繳公庫:無列數。
(四)通過決議8項:
1.有線廣播電視事業發展基金108年度預算「撥付地方政府及捐贈公視計畫」項下編列撥付地方政府1億4,469萬8千元,另於「一般行政管理計畫」項下編列考核直轄市、縣(市)政府基金運用執行情形8萬4千元。地方政府獲撥款項,依法應該用於從事有線廣播電視相關管道之鋪設與維護、偏鄉地區之普及服務、弱勢族群收視費用之補助及與有線廣播電視有關之地方公共建設。
依據「106年度有線廣電基金地方政府運用執行情形」之評核報告,可見到評委提及所辦事項與法定用途關聯性不高、預算執行率待加強、未專款專用等嚴重問題。而該基金依收支保管及運用辦法係於每年8月31日以前將上年度的款項撥付直轄市、縣(市)政府;但是該基金管理會於每年9月下旬才開始討論、考核各縣市之執行情形,結果形成考核結果尚未定案,卻已先撥付款項,如此狀況之考核結果恐無法有效督促各機關將資源妥善運用。
爰該二筆預算合併凍結十分之三,俟國家通訊傳播委員會檢討考核時程與報告之影響力,儘速增、修訂相關規範,以達資源分配更妥善之效果,並於1個月內向立法院交通委員會提出檢討書面報告後,始得動支。
提案人:鄭寶清 李昆澤 林俊憲 蕭美琴
葉宜津 陳素月
2.有線廣播電視事業發展基金108年度預算「撥付地方政府及捐贈公視計畫」編列2億5,322萬1千元,其中依有線廣播電視法第45條第2項第2款規定,撥付40%予直轄市、縣(市)政府,並根據有線廣播電視事業發展基金收支保管及運用辦法第4條第3項規定,於每年8月31日前將前1年度關於第1項第2款及第3款之款項無息撥付、捐贈之。惟該基金管理會每年於9月下旬始開會討論考核直轄市、縣(市)政府上年度運用受撥付款項之執行情形,等同為上年度考核作業結果尚未定案即先撥付該年度款項,考核結果與資源分配未能互相連結,使考核流於形式,至今仍未改善。為監督基金款項運用,以期落實補助偏鄉地區之原意,爰該筆預算凍結五分之一,俟國家通訊傳播委員會增、修訂相關考核或分配規範,重新研擬各縣市分配比例,並向立法院交通委員會提出詳盡書面報告後,始得動支。
提案人:林俊憲 李昆澤 蕭美琴 葉宜津
陳素月 鄭寶清
3.有線廣播電視事業發展基金108年度預算「撥付地方政府及捐贈公視計畫」編列2億5,322萬1千元,據106年度有線廣電基金地方政府運用執行情形之評核意見,地方政府所辦事項與法定用途關聯性不高、預算執行率待加強、未專款專用。爰此,為落實基金設立宗旨及願景,需落實考核結果與資源分配,爰該筆預算凍結五分之一,俟國家通訊傳播委員會於1個月內向立法院交通委員會提出書面報告後,始得動支。
提案人:蕭美琴 鄭寶清 林俊憲 李昆澤
陳素月
4.有線廣播電視事業發展基金108年度預算「撥付地方政府及捐贈公視計畫」項下編列撥付地方政府1億4,469萬8千元,近期國家通訊傳播委員會於有線電視頻道業者換照過程中實施「新播」與「首播」的分數加權制度,但頻道業者卻濫用「首播」制度,大量放送10年以前的老舊節目,爰該筆預算全數凍結,俟國家通訊傳播委員會重行調整「新播」與「首播」制度,並於1個月內向立法院交通委員會提出書面報告後,始得動支。
提案人:陳明文 鄭寶清 李昆澤 葉宜津
蕭美琴 林俊憲 陳素月
5.有線廣播電視事業發展基金108年度預算「有線電視普及發展與災害復建補助計畫」編列4,400萬7千元,主要用於辦理促進有線廣播電視普及發展相關經費。根據國家通訊傳播委員會統計,有線電視系統訂戶數占行政總戶數之「占有率」,從105年第4季、106年第4季至107年第2季,自60.80%逐漸下降為60.41%與59.37%,占有率未達六成;107年第2季有線電視系統占有率最高為新北市70.52%,而占有率未達五成者,除離島3縣外,尚有南投縣、雲林縣、嘉義縣、臺東縣與花蓮縣,爰該筆預算凍結440萬元,俟國家通訊傳播委員會於1個月內向立法院交通委員會提出有效促進有線電視普及措施以符合基金設置目的書面計畫後,始得動支。
提案人:陳明文 鄭寶清 李昆澤 葉宜津
蕭美琴 林俊憲 陳素月
6.鑑於有線電視系統訂戶比率持續衰退,據國家通訊傳播委員會統計,有線電視系統整體訂戶數之占有率持續下降,自105年度第4季、106年第4季度至107年度第2季,從60.8%逐漸下降為60.41%再到59.37%,占有率跌破六成,更有部分縣市年占有率未達五成,107年第2季行政戶數較106年度第4季增加3.74萬戶,有線電視系統訂戶數卻減少6.84萬戶,顯見有線電視系統訂戶正逐漸流失。爰建議國家通訊傳播委員會應積極研議有效政策與措施以促進有線廣播電視之普及發展,落實有線廣播電視與地方之良性互動,並於2個月內向立法院交通委員會提出相關報告,以符有線廣播電視事業發展基金之設立宗旨及願景。
提案人:林俊憲 李昆澤 蕭美琴 葉宜津
陳素月 鄭寶清
7.據國家通訊傳播委員會統計,全台有線電視系統訂戶數占行政總戶數之「占有率」,從105年第4季、106年第4季至107年第2季,自60.8%逐漸下降為60.41%與59.37%,占有率未達六成;但從行政戶數上來看,行政總戶數整體增加了3.74萬戶,有線電視系統訂戶則是整體數減少6.84萬戶,顯見有線電視系統訂戶逐漸流失中。
有線廣播電視事業發展基金成立之宗旨,就是為了推廣有線廣播電視之普及發展,並落實有線電視與地方文化的良性互動,因此關於有線電視系統訂戶數萎縮、占有率下降,國家通訊傳播委員會須積極研議有效政策,滿足消費者多元之影視需求,以促進有線電視系統之普及發展。
提案人:鄭寶清 李昆澤 林俊憲 蕭美琴
葉宜津 陳素月
8.就「有線廣播電視事業發展基金收支保管及運用辦法」第8條,管理會考核直轄市、縣(市)政府受本基金撥付款項運用執行情形時,有明文訂定相關審酌事項。依政府資訊公開法,國家通訊傳播委員會應定期公開相關事項。爰要求國家通訊傳播委員會於1個月內向立法院交通委員會提出書面改善計畫。
提案人:蕭美琴 鄭寶清 李昆澤 陳素月
林俊憲
交通委員會審查結果須交由黨團協商,院會討論時,由林召集委員俊憲及陳召集委員明文出席說明
司法及法制委員會審查結果
甲、法務部主管
一、作業基金─法務部矯正機關作業基金
(一)業務計畫:應依據業務收支、轉投資、固定資產之建設改良擴充及資金運用等項之審查結果,隨同調整。
(二)業務收支:
1.業務總收入:10億9,052萬4千元,照列。
2.業務總支出:10億9,697萬1千元,照列。
3.本期短絀:644萬7千元,照列。
(三)解繳公庫淨額:無列數。
(四)轉投資計畫:無列數。
(五)固定資產之建設改良擴充:718萬7千元,照列。
(六)國庫增撥基金額:無列數。
(七)通過決議2項:
1.法務部矯正機關作業基金附屬單位預算於「業務成本與費用」科目下,編列勞作金3億6,544萬1千元,係給付收容人從事作業之勞作金。惟不同矯正機關或同一矯正機關不同自營作業項目收容人每月所獲勞作金差異甚大,依聯合國在監人處遇最低標準規則第76點揭示:「對於受執行人之作業,報酬應有公平合理之制度。」,爰要求法務部應向立法院司法及法制委員會提出書面報告。
提案人:吳志揚 林德福 許毓仁
2.矯正機關作業可分為勞務作業及自營作業二種,勞務作業係由矯正機關承攬廠商之代工作業,所需材料、費用、行銷皆由廠商提供並處理;自營作業則由矯正機關自購機具設備、原料,從事生產、製造、行銷,並自負盈虧。
前者,矯正機關通常僅能賺取微薄代工利潤;後者,則以監獄機關自身為營運主體,直接對消費者販售相關產品,所獲利潤普遍遠高於前者,此從矯正署106年度之統計數據可知,以屏東監獄為例,從事勞務作業受刑人每人每月平均所得勞作金為305元;從事自營作業之受刑人每人每月平均所得勞作金則為1萬878元,兩者相差約36倍之多。從事勞務作業與自營作業之受刑人人數相差亦懸,分別為2,090人與89人。
經查,各矯正機關決定受刑人係從事勞務加工或自營銷貨之相關程序並未有明確統一的法律規範,考量兩種作業之從業人數與收入皆相距甚懸,爰請法務部矯正署向立法院司法及法制委員會提出「自營作業受刑人篩選要件及程序之法制化作業」之書面報告。
提案人:周春米 鍾孔炤 許智傑
二、特別收入基金─毒品防制基金
(一)業務計畫:應依據業務收支及資金運用等項之審查結果,隨同調整。
(二)業務收支:
1.基金來源:3億6,110萬1千元,照列。
2.基金用途:3億6,110萬1千元,照列。
3.基金餘絀:0元,照列。
(三)解繳公庫淨額:無列數。
乙、考試院考選部主管
一、作業基金─考選業務基金
(一)業務計畫:應依據業務收支、轉投資、固定資產之建設改良擴充及資金運用等項之審查結果,隨同調整。
(二)業務收支:
1.總收入:6億2,463萬2千元,照列。
2.總支出:6億0,484萬1千元,照列。
3.本期賸餘:1,979萬1千元,照列。
(三)解繳公庫淨額:無列數。
(四)轉投資計畫:無列數。
(五)固定資產之建設改良擴充:2,615萬7千元,照列。
(六)國庫增撥基金額:無列數。
司法及法制委員會審查結果須交由黨團協商,院會討論時,由司法及法制委員會林召集委員為洲及周召集委員春米出席說明。
社會福利及衛生環境委員會審查結果
甲、勞動部主管
一、作業基金—勞工保險局作業基金
中華民國108年度中央政府總預算案附屬單位預算非營業預算部分,社會福利及衛生環境委員會迄108年3月25日尚未將審查報告送財政委員會,致未及列入審查總報告。
二、特別收入基金—就業安定基金
中華民國108年度中央政府總預算案附屬單位預算非營業預算部分,社會福利及衛生環境委員會迄108年3月25日尚未將審查報告送財政委員會,致未及列入審查總報告。
乙、衛生福利部主管
一、作業基金—醫療藥品基金
中華民國108年度中央政府總預算案附屬單位預算非營業預算部分,社會福利及衛生環境委員會迄108年3月25日尚未將審查報告送財政委員會,致未及列入審查總報告。
二、作業基金—管制藥品製藥工廠作業基金
中華民國108年度中央政府總預算案附屬單位預算非營業預算部分,社會福利及衛生環境委員會迄108年3月25日尚未將審查報告送財政委員會,致未及列入審查總報告。
三、作業基金—全民健康保險基金
中華民國108年度中央政府總預算案附屬單位預算非營業預算部分,社會福利及衛生環境委員會迄108年3月25日尚未將審查報告送財政委員會,致未及列入審查總報告。
四、作業基金—國民年金保險基金
中華民國108年度中央政府總預算案附屬單位預算非營業預算部分,社會福利及衛生環境委員會迄108年3月25日尚未將審查報告送財政委員會,致未及列入審查總報告。
五、特別收入基金—衛生福利特別收入基金
中華民國108年度中央政府總預算案附屬單位預算非營業預算部分,社會福利及衛生環境委員會迄108年3月25日尚未將審查報告送財政委員會,致未及列入審查總報告。
丙、環境保護署主管
一、特別收入基金—環境保護基金
中華民國108年度中央政府總預算案附屬單位預算非營業預算部分,社會福利及衛生環境委員會迄108年3月25日尚未將審查報告送財政委員會,致未及列入審查總報告。
柒、信託基金部分各委員會審查結果
內政委員會審查結果
甲、內政部主管
一、黃瑞景先生獎學基金
中華民國108年度中央政府總預算案附屬單位預算信託基金部分,內政委員會迄108年3月25日尚未將審查報告送財政委員會,致未及列入審查總報告。
二、胡原洲女士獎(助)學基金
中華民國108年度中央政府總預算案附屬單位預算信託基金部分,內政委員會迄108年3月25日尚未將審查報告送財政委員會,致未及列入審查總報告。
三、在校學生獎學基金
中華民國108年度中央政府總預算案附屬單位預算信託基金部分,內政委員會迄108年3月25日尚未將審查報告送財政委員會,致未及列入審查總報告。
四、劉存恕先生警察子女獎學基金
中華民國108年度中央政府總預算案附屬單位預算信託基金部分,內政委員會迄108年3月25日尚未將審查報告送財政委員會,致未及列入審查總報告。
五、誠園獎學基金
中華民國108年度中央政府總預算案附屬單位預算信託基金部分,內政委員會迄108年3月25日尚未將審查報告送財政委員會,致未及列入審查總報告。
六、內政部空勤三勇士子女生活照顧基金
中華民國108年度中央政府總預算案附屬單位預算信託基金部分,內政委員會迄108年3月25日尚未將審查報告送財政委員會,致未及列入審查總報告。
七、劉竹琛先生警察子女獎學基金
中華民國108年度中央政府總預算案附屬單位預算信託基金部分,內政委員會迄108年3月25日尚未將審查報告送財政委員會,致未及列入審查總報告。
外交及國防委員會審查結果
甲、僑務委員會主管
一、莊守耕公益基金
中華民國108年度中央政府總預算案附屬單位預算信託基金部分,外交及國防委員會迄108年3月25日尚未將審查報告送財政委員會,致未及列入審查總報告。
二、受理捐贈僑生獎助學金基金
中華民國108年度中央政府總預算案附屬單位預算信託基金部分,外交及國防委員會迄108年3月25日尚未將審查報告送財政委員會,致未及列入審查總報告。
財政委員會審查結果
甲、金融監督管理委員會主管
一、保險業務發展基金
(一)基金運用計畫:應依據收支、餘絀撥補等項之審查結果,隨同調整。
(二)總收入:2,092萬元,照列。
(三)總支出:原列1億3,516萬4千元,減列「專案支出」50萬元,其餘均照列,改列為1億3,466萬4千元。
(四)本期短絀:原列1億1,424萬4千元,減列50萬元,改列為1億1,374萬4千元。
(五)通過決議2項:
1.經查保險業務發展基金係於102年起分次辦理外幣定期存款,主係存放於人民幣,惟106及107年度(8月底止)因匯率波動而產生短絀806萬2千元及383萬9千元,已侵蝕利基。爰此,請金融監督管理委員會密切關注匯率走勢或為適切避險措施,俾有效降低風險並於3個月內向立法院財政委員會提出書面報告。
提案人:江永昌 徐永明 劉建國
2.建議適時向雇主宣導可投保雇主責任保險,藉以保障受僱人因執行職務發生意外事故遭受體傷或死亡之損害,並轉移雇主依法應負之賠償責任,以提高相關從業人員保障並建立更安全之職業環境。
根據資料統計近5年因職業傷害(墜落、滾落)而致受傷、失能或死亡人數高達2萬餘人(附表),非惟營造業之高風險人員而已,尚有專業、科技服務業、資訊及通訊傳播業等,甚有公共行政及國防業務及教育服務業者都有因意外而受墜落、滾落職業傷害案件發生。是類從業人員或為常態性質工作,如營造業之模板工、水泥工、冷凍空調業的安裝技術人員,或為部分工作內容需要高架高空施作,如量販店之倉儲、鋪貨人員等,風險程度不一,但因職業傷害所受之損害往往非常嚴重。
鑑於該類從業人員,一旦發生意外,當事人、家屬承受非常巨大的損害,雇主也要支付相當數額的賠償,社會更會衍生多重的醫療照護責任,為減輕相關負擔,並經由專業規範提高施工安全環境,建請金融監督管理委員會適時向雇主宣導投保雇主責任保險,提供受僱人保障,並轉移雇主依法應負之賠償責任,促進社會和諧。
附表:近5年職業傷害(墜落、滾落)受傷、失能、死亡人數
單位:人
|
102年 |
103年 |
104年 |
105年 |
106年 |
107/6 月 |
總計 |
|
4,646 |
4,663 |
4,379 |
4,280 |
3,681 |
1,696 |
23,345 |
資料來源:勞動部統計資料。
提案人:施義芳 江永昌 陳賴素美
財政委員會審查結果須交由黨團協商,院會討論時,由羅召集委員明才出席說明。
司法及法制委員會審查結果
甲、人事行政總處主管
一、中央公教人員急難救助基金
(一)基金運用計畫:應依據收支、餘絀撥補等項之審查結果,隨同調整。
(二)總收入:273萬4千元,照列。
(三)總支出:118萬5千元,照列。
(四)本期賸餘:154萬9千元,照列。
乙、考試院銓敘部主管
一、公務人員退休撫卹基金
(一)基金運用計畫:應依據收支、餘絀撥補等項之審查結果,隨同調整。
(二)總收入:228億8,412萬元,照列。
(三)總支出:13億5,089萬1千元,照列。
(四)本期賸餘:215億3,322萬9千元,照列。
司法及法制委員會審查結果須交由黨團協商,院會討論時,由司法及法制委員會林召集委員為洲及周召集委員春米出席說明。
社會福利及衛生環境委員會審查結果
甲、勞動部主管
一、勞工退休基金(舊制)
中華民國108年度中央政府總預算案附屬單位預算信託基金部分,社會福利及衛生環境委員會迄108年3月25日尚未將審查報告送財政委員會,致未及列入審查總報告。
二、勞工退休基金(新制)
中華民國108年度中央政府總預算案附屬單位預算信託基金部分,社會福利及衛生環境委員會迄108年3月25日尚未將審查報告送財政委員會,致未及列入審查總報告。
三、積欠工資墊償基金
中華民國108年度中央政府總預算案附屬單位預算信託基金部分,社會福利及衛生環境委員會迄108年3月25日尚未將審查報告送財政委員會,致未及列入審查總報告。
乙、環境保護署主管
一、資源回收管理基金—信託基金部分
中華民國108年度中央政府總預算案附屬單位預算信託基金部分,社會福利及衛生環境委員會迄108年3月25日尚未將審查報告送財政委員會,致未及列入審查總報告。
二、清潔人員執行職務死亡濟助基金
中華民國108年度中央政府總預算案附屬單位預算信託基金部分,社會福利及衛生環境委員會迄108年3月25日尚未將審查報告送財政委員會,致未及列入審查總報告。