黨團協商紀錄
立法院第9屆第7會期黨團協商會議紀錄
時 間 中華民國108年3月22日(星期五)10時34分至10時46分
地 點 本院紅樓101會議室
主 席 李委員彥秀
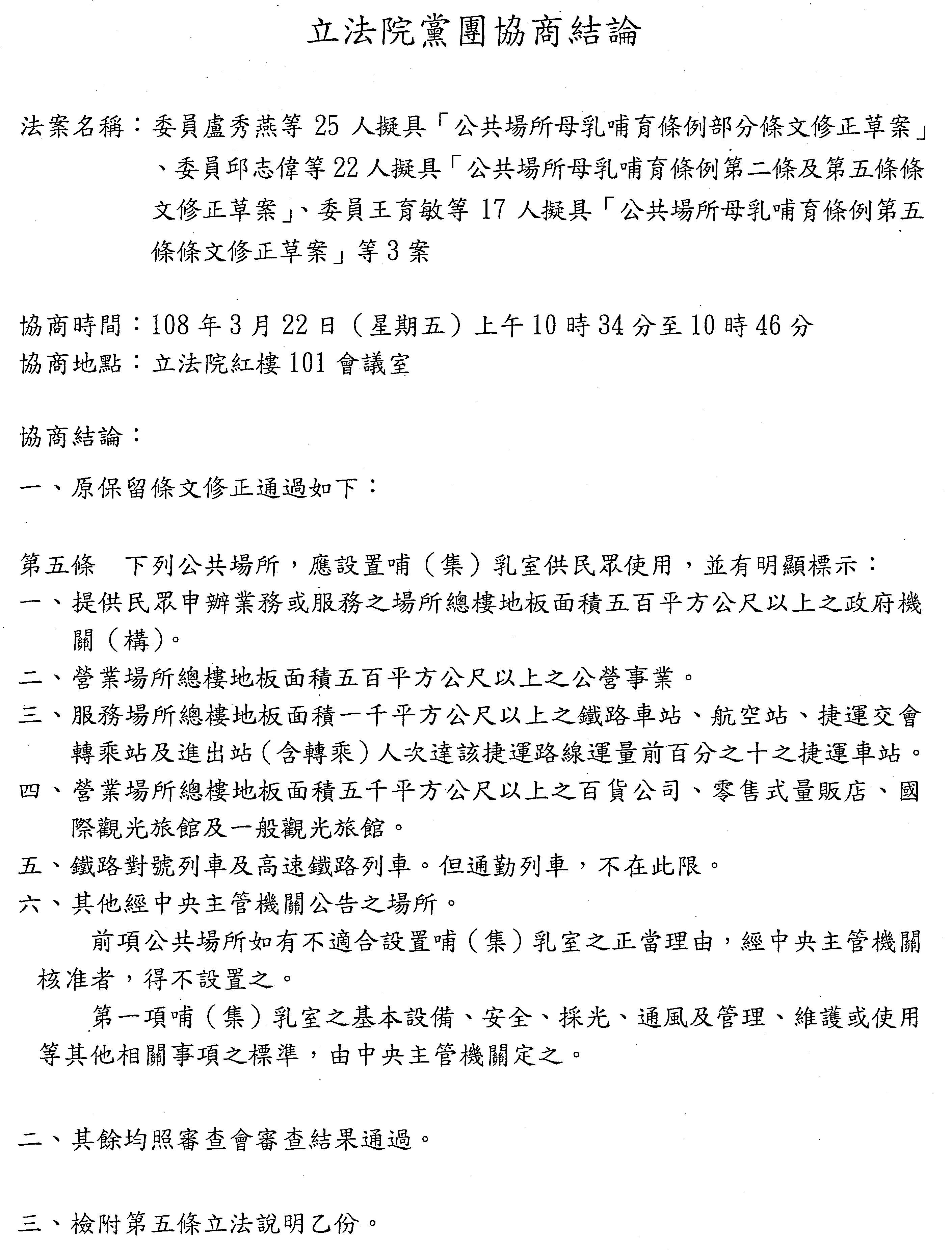
協商主題 審查(一)本院委員盧秀燕等25人擬具「公共場所母乳哺育條例部分條文修正草案」、(二)委員邱志偉等22人擬具「公共場所母乳哺育條例第二條及第五條條文修正草案」及(三)委員王育敏等17人擬具「公共場所母乳哺育條例第五條條文修正草案」等3案。
主席:現在開始進行「公共場所母乳哺育條例」的協商。謝謝大家的參加,我們目前協商的重點還是在第五條的部分,本條有3個委員的提案,分別是盧秀燕委員、邱志偉委員、王育敏委員。目前已經彙整一些意見出來,是不是先請薛次長先說明一下你們現在彙整的意見是什麼?
薛次長瑞元:首先謝謝委員主持這場協商會議。目前來講,第五條總共有6款,原先大家比較有意見的大概有幾個重點。第一個重點是在捷運站的部分,我們找了交通部及3個捷運局一起討論過,多數的意見是希望採用運量前百分之十,原因是有些捷運站事實上進出的人數不多,要他們來做,比較有一點困難,所以他們建議百分之十,跟邱委員版本的百分之五十略為有點不太一樣。這個部分主要是高捷提出如果用百分之五十的話,他們可能比較難以執行。這是捷運站的部分。
第二個是營業場所總樓地板面積五千平方公尺以上之百貨公司,這個大概是可以接受的。但是原先盧秀燕委員所提的國際會議中心、飯店及婚宴會館,我們跟經濟部討論的結果是,他們的公司行號營業項目分類表裡面好像沒有「婚宴會館」或「國際會議中心」等詞,只有「國際觀光旅館」及「一般觀光旅館」的行業別,所以我們建議採用經濟部的意見,在管理上面就比較能夠明確。
第三個是有關於高鐵及鐵路的部分,我們建議把臺鐵、高鐵限定在對號列車,但是通勤電聯車就不在此限,因為有時候他們在做假日或高運量的調度時,希望這個部分不要受到這個限制。大概主要是這個樣子。至於公園的部分,盧秀燕委員的版本本來有提到大型公園中園區面積一萬五千平方公尺以上之公園,這個部分在執行上面會有一些困難,因為越大的公園可能反而不是經常有人巡邏,在執行方面會比較有困難,而且反而不安全,因為設置了哺乳空間,但是沒有人在那邊巡邏,可能會比較不安全,所以建議公園的部分是不是就暫時拿開來?以上。
主席:請問邱泰源委員,對於剛才次長對第五條提出來的意見,你覺得有沒有什麼要調整的?
邱委員泰源:我尊重李彥秀委員。
主席:好。謝謝次長這一次把3位委員主要的意見都納進修正的建議,我覺得這是跨出一步,但是未來還有沒有進一步再持續調整的空間,大家都予以鼓勵。特別是現在很多女性都是職場女性,我們希望能夠達到哺乳的便利性,無論在哪個場所做哺乳這件事情,女性是偉大的、勇敢的,我覺得這需要社會大眾更多的支持,這次修法就是朝這個方向前進。感謝衛福部做了一些意見上的調整,我覺得原則上大概都有納入3位委員版本的主要精神及方向,如果沒有其他的意見,我們是不是就照這個修正建議通過好不好?其他黨團有沒有意見?如果沒有問題的話,我就把現在修正的版本唸一下,請次長稍微聽一下。
第三款的修正文字為:「服務場所總樓地板面積一千平方公尺以上之鐵路車站、航空站、捷運交會轉乘站及進出站人數達該捷運路線運量前百分之十之捷運車站。」。第四款的修正文字為:「營業場所總樓地板面積五千平方公尺以上之百貨公司、零售式量販店、國際觀光旅館及一般觀光旅館。」。第五款是針對鐵路的部分,修正文字為:「鐵路對號列車及高速鐵路列車。但通勤電聯車不在此限。」。其他未修正的部分就照現行條文通過,大家有沒有意見?
陳副處長忠助:針對捷運的部分,那個進出站人數是不是要把轉乘量包含進去?還有針對人數的部分,我們一般計算的是人次,所以我建議修正為:「進出站(含轉乘)人次」。
主席:改成「人次」,是不是?
陳副處長忠助:對。
主席:好,如果照以上的文字修正,次長有沒有意見?
薛次長瑞元:我們應該可以接受。你是說改成「進出站(含轉乘)人次」?
陳副處長忠助:對不起,「人次」後面是不是再增加「累計達百分之十」等文字?
薛次長瑞元:不要吧?
主席:不要「累計」,因為這樣會產生從什麼時候開始累計的問題,這就變得很複雜化。我是不是把第三款的修正文字再重新唸一次好不好?「服務場所總樓地板面積一千平方公尺以上之鐵路車站、航空站、捷運交會轉乘站及進出站之人次……」……
陳副處長忠助:進出站(含轉乘)人次。
主席:「……進出站(含轉乘)人次達該捷運路線運量前百分之十之捷運車站」,是不是做這樣的修正?
陳副處長忠助:是。
主席:可以嗎?
請問各單位有無意見?
蕭科長建廷:建議將「通勤電聯車」改為「通勤列車」,因為我們的車種很多。
主席:我再把第五款唸一次:「鐵路對號列車及高速鐵路列車。但通勤列車,不在此限。」。
蕭科長建廷:列車有很多種,只要是通勤用的都可以。現在臺鐵的列車種類比較多,此外還有區間車及電聯車,且電聯車屬固定編組式。
主席:第五款就修正為:「鐵路對號列車及高速鐵路列車。但通勤列車,不在此限。」。
各單位有無意見?沒有的話,第五條照協商文字通過,其餘條文均照審查會意見通過。
謝謝大家,讓我們得以在母親節前夕完成協商,請大家來簽名。現在散會。
散會(10時46分)


主持人:李彥秀
協商代表:鄭運鵬 王育敏 蔣萬安 徐志榮 邱泰源 江啟臣 柯建銘 陳靜敏 劉建國 吳志揚 陳宜民 管碧玲 何欣純 徐永明 陳怡潔 李鴻鈞 周陳秀霞
