立法院第9屆第7會期程序委員會第9次會議紀錄
時 間 中華民國108年4月9日(星期二)12時1分至12時10分
地 點 本院紅樓201會議室
主 席 郭委員正亮
主席:出席委員已足法定人數,現在開會。
請宣讀上次會議議事錄。

立法院程序委員會第9屆第7會期第8次會議議事錄
時 間:中華民國108年4月2日(星期二)中午12時1分至12時16分
地 點:紅樓201會議室
出席委員:蔣絜安 柯志恩 陳曼麗 郭正亮 邱泰源 陳靜敏 尤美女 李麗芬 高潞‧以用‧巴魕剌Kawlo.Iyun.Pacidal 吳志揚 許毓仁 童惠珍 吳焜裕 林靜儀 林奕華
主 席:柯委員志恩
列 席:郭副處長明政
記 錄:陳秘書小華
報告事項
一、宣讀本會第9屆第7會期第7次會議議事錄。
決定事項
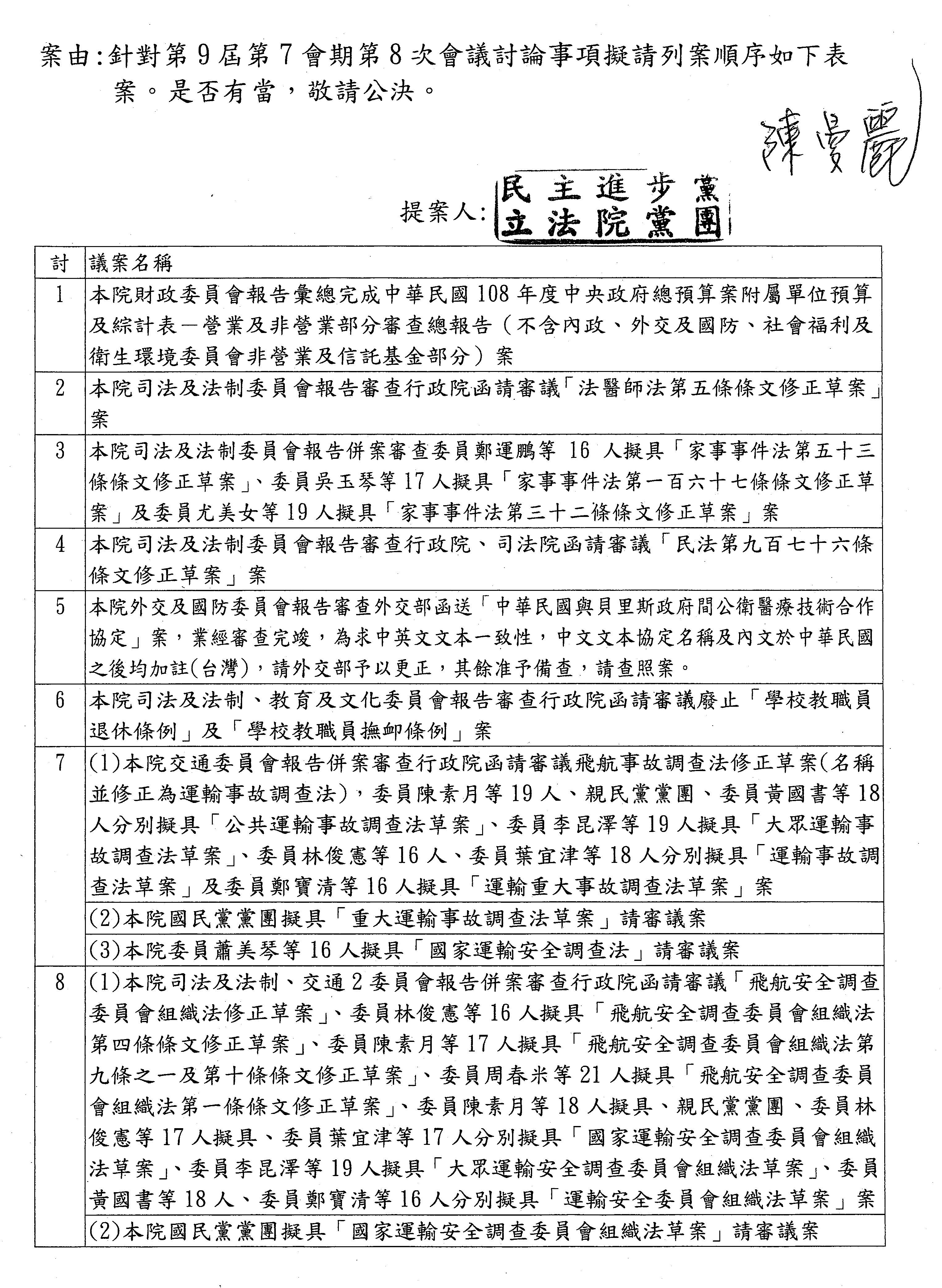
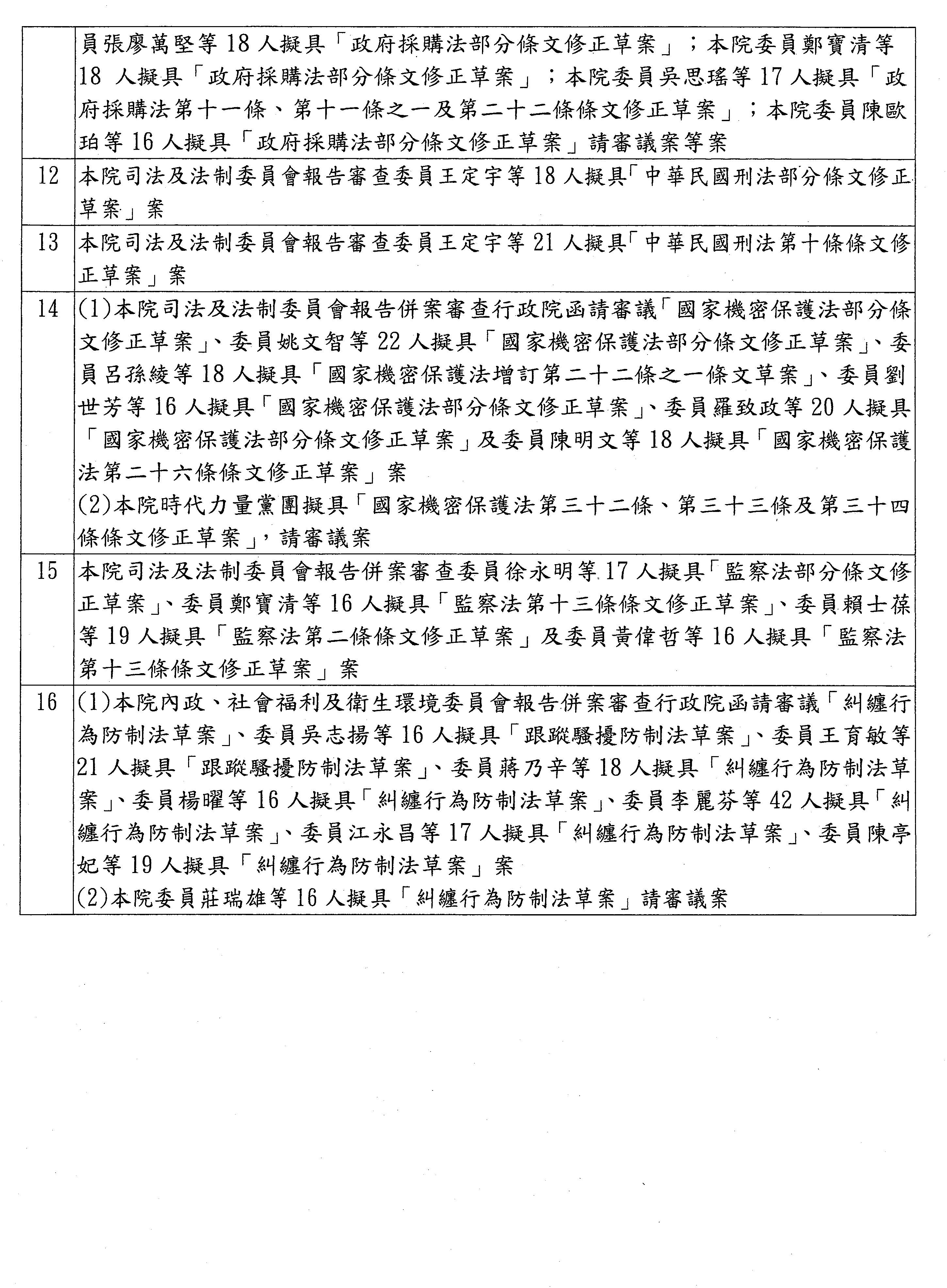
一、審定本院第9屆第7會期第8次會議議事日程。【議程草案報告事項(五)本院委員陳靜敏等16人擬具「道路交通管理處罰條例第三十五條條文修正草案」,經提案委員來函撤回,予以刪除,其餘各案均照議程草案編列通過;各黨團提議增列部分:(民進黨黨團)(二)本院委員陳曼麗等22人擬具「環境影響評估法部分條文修正草案」等21案【其中(八)行政院函送中央選舉委員會委員提名名單,李進勇為委員並為主任委員,請同意案,改列為議程報告事項第(二)案《依民進黨黨團(蔣委員絜安)》提案表決通過】、(國民黨黨團)(二十三)本院委員陳宜民等19人擬具「中華民國刑法增訂第八十九條之一條文草案」等4案及(時代力量黨團)(二十七)本院時代力量黨團擬具「貪污治罪條例第二條條文修正草案」等4案,共計29案照列;(民進黨黨團增列)(一)本院委員林岱樺等18人擬具「食品安全衛生管理法第四十四條及第四十九條條文修正草案」,經提案委員來函撤回,予以刪除。
議程草案討論事項(一)至(五)等5案院會已通過,予以刪除;討論事項編列及順序依民進黨黨團(陳委員曼麗)提案表決通過;討論事項編列(一)本院財政委員會報告彙總完成中華民國108年度中央政府總預算案附屬單位預算及綜計表─營業及非營業部分審查總報告案(不含內政、外交及國防、社會福利及衛生環境委員會非營業及信託基金部分)案等16案;本次議程討論事項所列議案,如於今日下午院會通過者,授權議事處刪除。
報告事項提案:
1.民進黨黨團(蔣委員絜安)提議:議程草案報告事項(民進黨黨團增列)(八)行政院函送中央選舉委員會委員提名名單,李進勇為委員並為主任委員,請同意案,改列為議程報告事項第(二)案。(如附件一)
決定:照案通過。(經表決結果,在場委員14人,贊成者9人,反對者4人,棄權者1人;贊成者多數,通過。)
討論事項提案:
1.民進黨黨團(陳委員曼麗)提議:討論事項編列(一)本院財政委員會報告彙總完成中華民國108年度中央政府總預算案附屬單位預算及綜計表─營業及非營業部分審查總報告案等16案。(如附件二)
決定:照案通過。(經表決結果,在場委員14人,贊成者9人,反對者5人;贊成者多數,通過。)
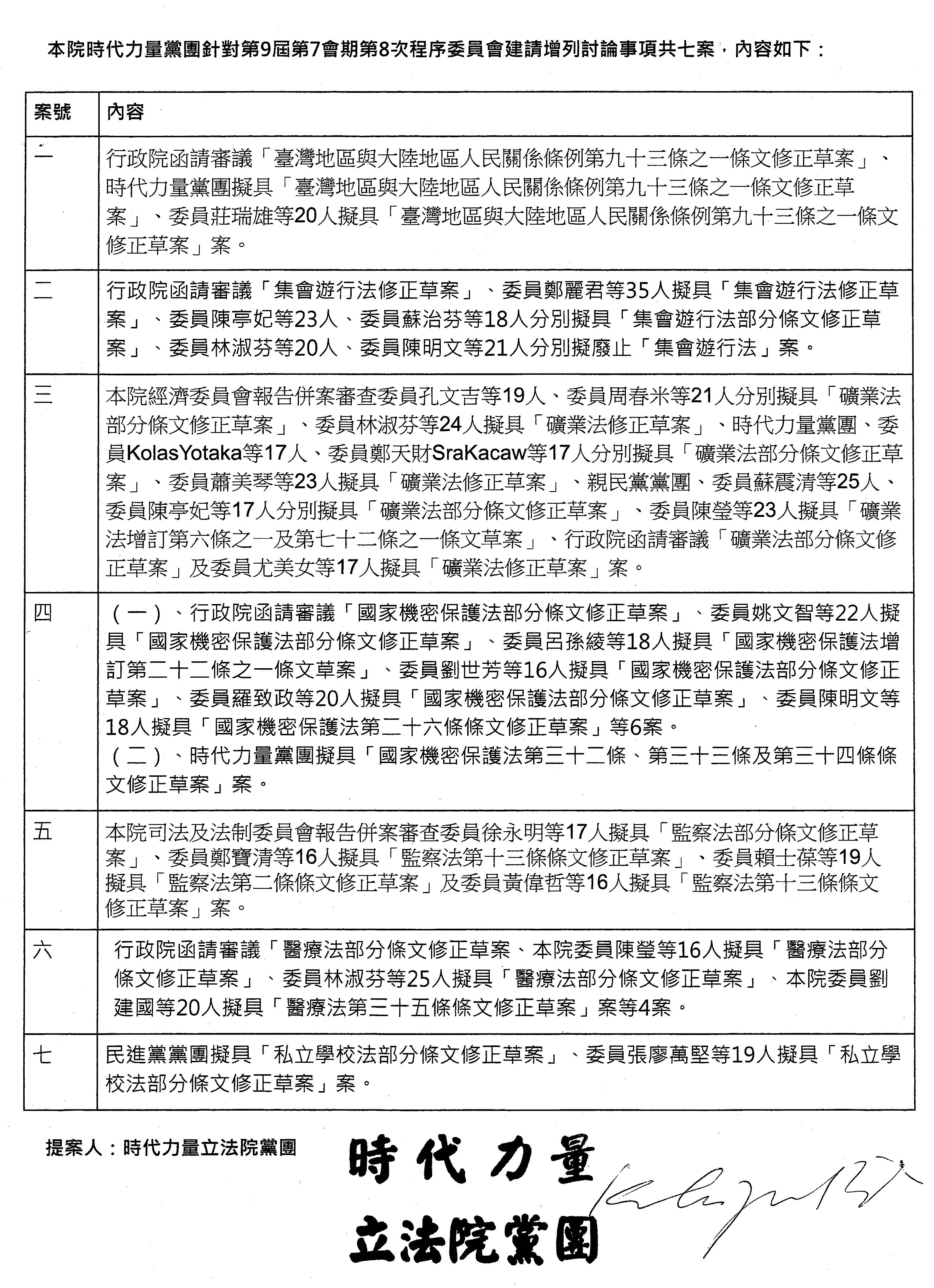
2.時代力量黨團(高潞‧以用‧巴魕剌Kawlo.Iyun.Pacidal委員)提議:討論事項建請增列(一)行政院函請審議「臺灣地區與大陸地區人民關係條例第九十三條之一條文修正草案」案等7案。(如附件三)
3.國民黨黨團(童委員惠珍)提議:討論事項建議增列(一)本院國民黨黨團針對前總統陳水扁稱病獲准保外就醫,不僅屢踩保外就醫紅線,頻繁出席各種政治性酬酢場合,自民進黨2016重新執政後,不但透過臉書對政治事務發表意見,更參與選舉造勢及介入立委補選。台中監獄一再對陳水扁公然違反四不原則的保外就醫規定之行徑從寬認定,身為督導單位之矯正署及法務部嚴重怠惰失職。爰提案要求立即廢止陳水扁保外就醫許可,讓精神狀況俱佳、口齒表達清晰、健康狀況良好的陳水扁回監服刑,以維護司法公信力,是否有當?敬請公決案。(如附件四)
主席宣告:本次會議討論事項總數內容及順序均已確定,其他提案不再處理。】
二、請願案件
(一)函送本院相關委員會審查(4案)
(第1案送請經濟委員會審查)
1.中華民國全國商業總會為建請放寬新經濟移民法中投資移民管道,俾利有效引入外國企業移民我國案。
(第2案及第3案,送請司法及法制委員會審查)
2.吳炳乾為針對民法五種遺囑書、民法繼承夫妻贈與方面顯有不當及不妥,損害繼承人應繼份事陳情案。
3.郭廷源為公務人員退休資遣撫卹法規定溯及既往,法定程序及內容均違法,占用本人原優惠存款之使用權,明顯違法侵權及侵占,陳請依法儘快處理案。
(第4案送請社會福利及衛生環境委員會審查)
4.楊慧玲為有關非失能極重度和重度之身心障礙勞工,比照公務人員身心障礙退休年齡可於55歲申請退休事再陳情案。
(二)依請願法第四條之規定,第1案及第2案係屬應提起訴訟之事項,未便受理,函復請願人。
1.許春風為108年度台抗字第108號案陳情事,不服函復未便受理,再請處理案。
2.范姜宗男為請願人等於100年間申辦合法建物部分滅失登記,慘遭藉機濫權,地界嚴重錯誤卻公然造假、包庇護短;楊梅地政及執行法院明知告錯對象,於第三人異議及抗告未確定時,照樣強制執行;對方及律師、地政人員顯有詐欺罪嫌,陳請協助處理案。
(三)依「立法院職權行使法」第六十五條第二項規定,第1案至第26案,函轉權責機關處理逕復,並副知請願人。
1.中華民國電視頻道促進協會為就我國電視行業之發展、強化內容競爭力、健全產業上下游之政策及有關法規修訂,擬向交通委員會委員當面陳報案。(函轉交通委員會)
2.李念慈為再請外交部提供請願人歷次陳情文書分類、分案清單─編序號,列文書及檔案管理電腦化作業規範項目案。(函轉外交部)
3.李念慈為再請釋示外交部及所屬機關各級人員,對各中央機關就主管法律、命令、行政規則或監督事項所發布之解釋規定,是否為外交部及所屬人員執行公務、行使公權力之職務規範案。(函轉外交部)
4.中山智慧城創價有限公司為建議國防部採購F─18E/F戰機,並調整國防戰略為「產衛一體,總體防衛」,請卓參案。(函轉國防部)
5.普志國為不服臨時工廠登記之違章工廠就地合法,可申請變更丁種建地案。(函轉經濟部)
6.鄭恒信為有關舉發兩家公司逃漏稅及虛報本人薪資、偽造文書事,南區國稅局失職,且有侵占本人舉發獎金或未將兩家補稅金額繳回國庫之嫌,陳請查察案。(函轉財政部)
7.李念慈為請財政部長究責法制處胡姓公務員違反公務員服務法,2度對本人依訴願法第49條、73條,申請閱卷、調取原處分機關掌管文書拒不調取案。(函轉財政部)
8.洪清鐘為有關太極門稅務案件乃嚴重違反程序正義,請促稅務機關依判決及公告調查之贈與事實,撤銷違法稅單案。(函轉財政部)
9.劉燾源為財政部為國家稅制稅政主管機關,長期未能積極改革稅制弊病,對人民稅制改革訴求相應不理,請督促財政部及國稅局等相關機關予以回應以利稅制透明案。(函轉財政部)
10.李念慈為再請教育部長提供管制考核科100年3月16日臺秘管字第1000031652號書函起全案歸檔,依文書及檔案管理電腦化作業規範規定全案文書流程應登錄之收發文檔案目錄案。(函轉教育部)
11.臺南市小客車租賃商業同業公會為針對公路總局修改運管規則103-1條造成之爭議,表達嚴正立場案。(函轉交通部)
12.鄭恒信為有關屏東地檢署檢察官偵辦偽造文書案件,延宕偵查程序;及屏東地院審查偽造文書案件,不當變更法條,高等法院高雄分院逕行駁回上訴,涉有違失等案。(函轉法務部、司法院)
13.李念慈為陳請釋示行政程序法第17條等條文所稱之職權,是否指第11條規範行政機關之組織法規或行政法規規定之管轄權疑義案。(函轉法務部)
14.李念慈為陳請釋示行政機關對依行政程序法第33條第1項第2款,申請公務員迴避不處理,是否達第168條規範之行政違失案。(函轉法務部)
15.陳博能為農業用地內已經合法取得建築執照興建農舍,是否可以再對其它鄰地提出袋地通行之請求?陳請釋明案。(擬函轉法務部)
16.張文蘭為再請法務部行政執行署將民國106年復興南路及錦州街分期繳納之房屋稅8544元給予銷帳,並應將請願結果用紙本回覆至陳情人戶籍地址案。(函轉法務部)
17.蔡進財為不服勞動部違背法令不發給老年年金事陳情案。(函轉勞動部)
18.李念慈為再請釋示檔案管理人員專業倫理及服務守則之法規位階;及第2點所稱從事檔案管理相關業務之人員範疇疑義案(函轉國家發展委員會)
19.李念慈為再請究責農委會范姓公務員包庇臺南市政府、臺南地區農會審查農保資格;違反農業發展條例第3條及農會法第4條,拒調卷示現地勘查紀錄表、照片,拒平面圖標示何處雜草叢生案。(函轉行政院農業委員會)
20.李念慈為陳請釋示法院組織法第2條規範訴訟案件,於司法院統字第1633號解釋,違法判決既已聲明控訴應由控訴審撤銷改判,是否為法院職務規範疑義案。(函轉司法院)
21.李念慈為陳請釋示行政法院組織法第1條審判案件,於司法院統字第1633號解釋,違法判決既已聲明控訴應由控訴審撤銷改判,是否為行政法院職務規範疑義案。(函轉司法院)
22.李念慈為陳請釋示法院組織法第111條之檢察署於執行判決,於司法院統字第1655號解釋,無效判決不發生執行力毋庸予以執行,是否檢察官職務規範疑義案。(函轉司法院)
23.李念慈為陳請釋示公務員服務法第1條規範「誓言」,於公務員違反國家法令:憲法、法律、命令、行政規則、司法院解釋、判例之行政違失,是否由考試院依管轄權監督其機關首長依法處置案。(函轉考試院)
24.張文蘭為本人在民國107年8月17日已繳納民國105年地價稅,分九期繳納,凱基銀行存簿已扣除13,005元;請台北市稅捐處查證市庫銀何時入帳?何時銷帳?並應將請願結果用紙本回覆至陳情人戶籍地址案。(函轉臺北市政府)
25.林清婉為有關東山工程股份有限公司向新北市政府詐領不法得利之工程款,陳請查辦案。(函轉新北市政府)
26.許健福為請釋疑基隆市政府社會處行政科王先生、政風處預防科陳先生是否依法處理檢舉案案。(函轉基隆市政府)
|
案號 |
法案名稱 |
條數 |
備註 |
|
1. |
本院財政委員會報告彙總完成中華民國108年度中央政府總預算案附屬單位預算及綜計表─營業及非營業部分審查總報告案(不含內政、外交及國防、社會福利及衛生環境委員會非營業及信託基金部分)。 |
|
請蘇院長 召集協商 |
|
2. |
本院司法及法制委員會報告審查行政院函請審議「法醫師法第五條條文修正草案」案。 |
1 |
不須協商 |
|
3. |
本院司法及法制委員會報告併案審查委員鄭運鵬等16人擬具「家事事件法第五十三條條文修正草案」、委員吳玉琴等17人擬具「家事事件法第一百六十七條條文修正草案」及委員尤美女等19人擬具「家事事件法第三十二條條文修正草案」案。 |
3 |
不須協商 |
|
4. |
本院司法及法制委員會報告審查行政院、司法院函請審議「民法第九百七十六條條文修正草案」案。 |
1 |
不須協商 |
|
5. |
本院外交及國防委員會報告審查外交部函送「中華民國政府與貝里斯政府間公衛醫療技術合作協定」案,業經審查完竣,為求中英文文本一致性,中文文本協定名稱及內文於中華民國之後均加註(臺灣),請外交部予以更正,其餘准予備查,請查照案。 |
|
不須協商 |
|
6. |
本院司法及法制、教育及文化兩委員會報告審查行政院函請審議廢止「學校教職員退休條例」及「學校教職員撫卹條例」案。 |
|
不須協商 |
|
7. |
(一)本院交通委員會報告併案審查行政院函請審議「飛航事故調查法修正草案(名稱並修正為運輸事故調查法)」、委員陳素月等19人擬具「公共運輸事故調查法草案」、委員李昆澤等19人擬具「大眾運輸事故調查法草案」、委員林俊憲等16人擬具「運輸事故調查法草案」、親民黨黨團、委員黃國書等18人分別擬具「公共運輸事故調查法草案」、委員鄭寶清等16人擬具「運輸重大事故調查法草案」及委員葉宜津等18人擬具「運輸事故調查法草案」案。 (二)本院國民黨黨團擬具「重大運輸事故調查法草案」,請審議案。 (三)本院委員蕭美琴等16人擬具「國家運輸安全調查法草案」,請審議案。 |
39 |
交付協商 108.1.3. |
|
8. |
(一)本院司法及法制委員會、交通兩委員會報告併案審查行政院函請審議「飛航安全調查委員會組織法修正草案」、委員林俊憲等16人擬具「飛航安全調查委員會組織法第四條條文修正草案」、委員陳素月等17人擬具「飛航安全調查委員會組織法第九條之一及第十條條文修正草案」、委員周春米等21人擬具「飛航安全調查委員會組織法第一條條文修正草案」、委員陳素月等18人、委員林俊憲等17人、委員葉宜津等17人、親民黨黨團分別擬具「國家運輸安全調查委員會組織法草案」、委員李昆澤等19人擬具「大眾運輸安全調查委員會組織法草案」、委員黃國書等18人及委員鄭寶清等16人分別擬具「運輸安全委員會組織法草案」案。 (二)本院國民黨黨團擬具「國家運輸安全調查委員會組織法草案」,請審議案。 (三)本院委員蕭美琴等17人擬具「國家運輸安全調查委員會組織法草案」,請審議案。 |
11 |
交付協商 108.1.4. |
|
9. |
行政院函請審議「電業法第九十五條條文修正草案」案。 |
1 |
交付協商 107.12.21 |
|
10. |
(一)本院經濟委員會報告併案審查行政院函請審議「再生能源發展條例修正草案」、委員姚文智等17人擬具「再生能源發展條例第六條及第七條條文修正草案」、委員陳曼麗等19人擬具「再生能源發展條例部分條文修正草案」、委員蘇治芬等24人擬具「再生能源發展條例第十五條條文修正草案」、委員柯志恩等20人擬具「再生能源發展條例第七條及第七條之一條文修正草案」、委員趙正宇等19人擬具「再生能源發展條例部分條文修正草案」案。 (二)本院委員柯志恩等17人擬具「再生能源發展條例修正草案」,請審議案。 (三)本院委員蘇治芬等20人擬具「再生能源發展條例部分條文修正草案」,請審議案。 (四)本院委員賴瑞隆等19人擬具「再生能源發展條例部分條文修正草案」,請審議案。 (五)本院委員陳素月等20人擬具「再生能源發展條例增訂第六條之一條文草案」,請審議案。 |
23 |
交付協商 107.4.26. |
|
11. |
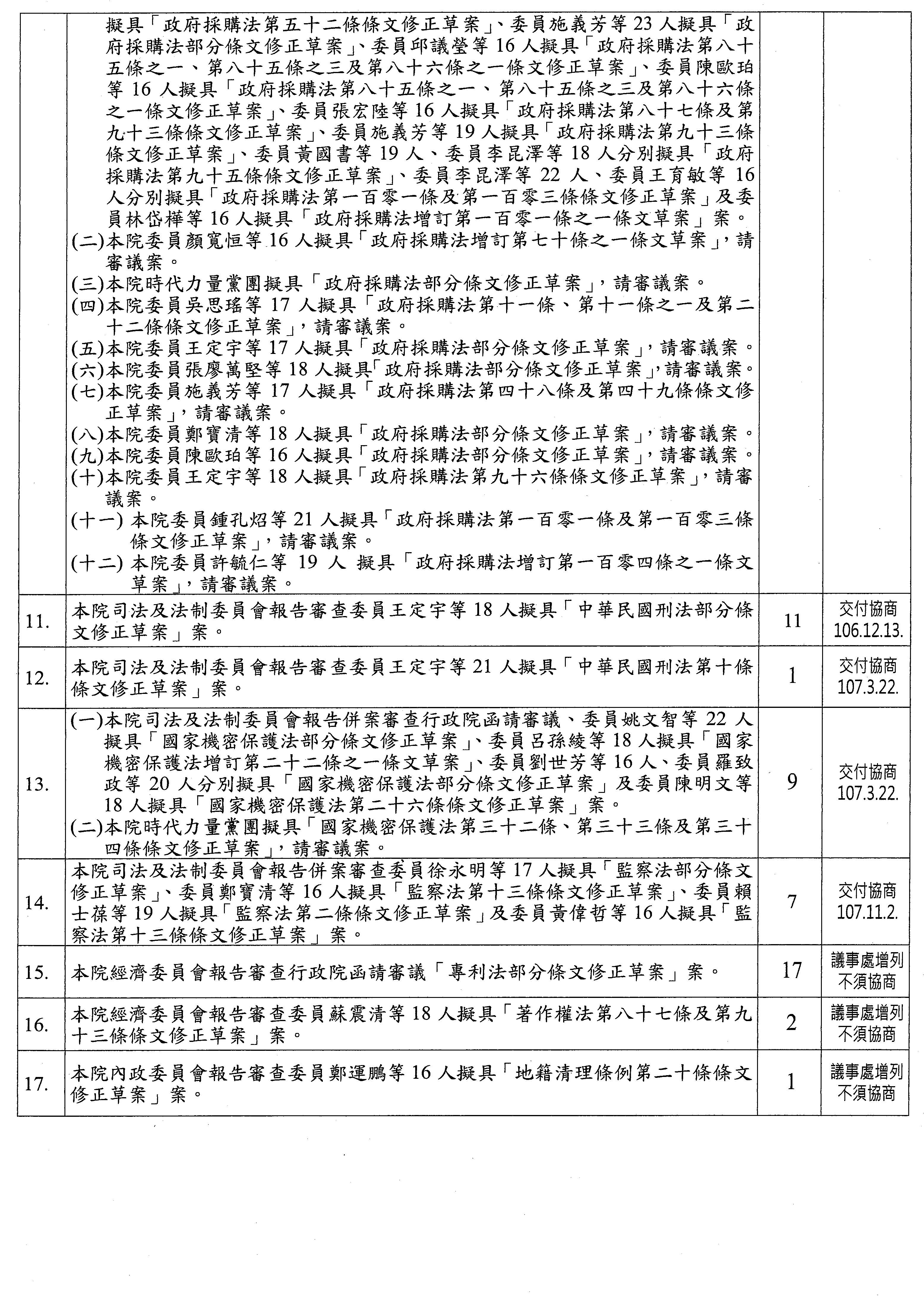
(一)本院交通委員會報告併案審查行政院函請審議、委員張廖萬堅等19人、委員管碧玲等20人分別擬具「政府採購法部分條文修正草案」、委員陳素月等16人擬具「政府採購法第三條條文修正草案」、委員余宛如等29人擬具「政府採購法第六條條文修正草案」、委員許毓仁等16人擬具「政府採購法部分條文修正草案」、委員施義芳等16人擬具「政府採購法第六條、第十二條之一及第七十三條之二條文修正草案」、委員吳思瑤等23人、委員趙正宇等16人分別擬具「政府採購法部分條文修正草案」、委員羅致政等16人擬具「政府採購法第十一條之一及第七十六條條文修正草案」、委員林俊憲等19人擬具「政府採購法第十七條條文修正草案」、委員吳玉琴等17人擬具「政府採購法第二十二條、第五十二條及第九十九條之一條文修正草案」、委員吳思瑤等20人擬具「政府採購法部分條文修正草案」、委員陳明文等17人擬具「政府採購法第五十二條條文修正草案」、委員施義芳等23人擬具「政府採購法部分條文修正草案」、委員邱議瑩等16人擬具「政府採購法第八十五條之一、第八十五條之三及第八十六條之一條文修正草案」、委員陳歐珀等16人擬具「政府採購法第八十五條之一、第八十五條之三及第八十六條之一條文修正草案」、委員張宏陸等16人擬具「政府採購法第八十七條及第九十三條條文修正草案」、委員施義芳等19人擬具「政府採購法第九十三條條文修正草案」、委員黃國書等19人、委員李昆澤等18人分別擬具「政府採購法第九十五條條文修正草案」、委員李昆澤等22人、委員王育敏等16人分別擬具「政府採購法第一百零一條及第一百零三條條文修正草案」及委員林岱樺等16人擬具「政府採購法增訂第一百零一條之一條文草案」案。 (二)本院委員顏寬恒等16人擬具「政府採購法增訂第七十條之一條文草案」,請審議案。 (三)本院時代力量黨團擬具「政府採購法部分條文修正草案」,請審議案。 (四)本院委員吳思瑤等17人擬具「政府採購法第十一條、第十一條之一及第二十二條條文修正草案」,請審議案。 (五)本院委員王定宇等17人擬具「政府採購法部分條文修正草案」,請審議案。 (六)本院委員張廖萬堅等18人擬具「政府採購法部分條文修正草案」,請審議案。 (七)本院委員施義芳等17人擬具「政府採購法第四十八條及第四十九條條文修正草案」,請審議案。 (八)本院委員鄭寶清等18人擬具「政府採購法部分條文修正草案」,請審議案。 (九)本院委員陳歐珀等16人擬具「政府採購法部分條文修正草案」,請審議案。 (十)本院委員王定宇等18人擬具「政府採購法第九十六條條文修正草案」,請審議案。 (十一)本院委員鍾孔炤等21人擬具「政府採購法第一百零一條及第一百零三條條文修正草案」,請審議案。 |
44 |
交付協商 107.5.17. |
|
12. |
本院司法及法制委員會報告審查委員王定宇等18人擬具「中華民國刑法部分條文修正草案」案。 |
11 |
交付協商 106.12.13 |
|
13. |
本院司法及法制委員會報告審查委員王定宇等21人擬具「中華民國刑法第十條條文修正草案」案。 |
1 |
交付協商 107.3.22. |
|
14. |
(一)本院司法及法制委員會報告併案審查行政院函請審議、委員姚文智等22人擬具「國家機密保護法部分條文修正草案」、委員呂孫綾等18人擬具「國家機密保護法增訂第二十二條之一條文草案」、委員劉世芳等16人、委員羅致政等20人分別擬具「國家機密保護法部分條文修正草案」及委員陳明文等18人擬具「國家機密保護法第二十六條條文修正草案」案。 (二)本院時代力量黨團擬具「國家機密保護法第三十二條、第三十三條及第三十四條條文修正草案」,請審議案。 |
9 |
交付協商 107.3.22. |
|
15. |
本院司法及法制委員會報告併案審查委員徐永明等17人擬具「監察法部分條文修正草案」、委員鄭寶清等16人擬具「監察法第十三條條文修正草案」、委員賴士葆等19人擬具「監察法第二條條文修正草案」及委員黃偉哲等16人擬具「監察法第十三條條文修正草案」案。 |
7 |
交付協商 107.11.2. |
|
16. |
(一)本院內政、社會福利及衛生環境兩委員會報告併案審查行政院函請審議「糾纏行為防制法草案」、委員吳志揚等16人擬具「跟蹤騷擾防制法草案」、委員王育敏等21人擬具「跟蹤騷擾防制法草案」、委員蔣乃辛等18人、委員楊曜等16人、委員李麗芬等42人、委員江永昌等17人及委員陳亭妃等19人分別擬具「糾纏行為防制法草案」案。 (二)本院委員莊瑞雄等16人擬具「糾纏行為防制法草案」,請審議案。 |
28 |
交付協商 107.5.22. |
附件一
案由:針對第七會期第八次會議議程草案增列第8案「行政院函送中央選舉委員會委員提名名單,李進勇為委員並為主任委員,請同意案」建議改列為本次會議報告事項第2案。
提案人:民主進步黨立法院黨團 蔣絜安
附件二



附件三

附件四


主席:請問各位,對本會第9屆第7會期第8次會議議事錄有無異議?(無)無異議,確定。
宣讀議程草案報告事項及質詢事項。
立法院第9屆第7會期第9次會議議事日程草案
時 間:中華民國108年4月12、16日(星期五、二)上午9時至下午6時
地 點:本院議場
報 告 事 項
一、宣讀本院第9屆第7會期第8次會議議事錄。
二、本院委員余宛如等22人擬具「揭弊者保護法草案」,請審議案。
議事處意見:擬請院會將本案交司法及法制委員會審查。
程序委員會意見:
三、本院委員余宛如等20人擬具「個人資料保護法第十條之一及第五十六條條文修正草案」,請審議案。
議事處意見:擬請院會將本案交司法及法制委員會審查。
程序委員會意見:
四、本院委員蔣絜安等16人擬具「社會秩序維護法第八十七條條文修正草案」,請審議案。
議事處意見:擬請院會將本案交內政委員會審查。
程序委員會意見:
五、本院委員蔣絜安等20人擬具「師資培育法第五條及第十四條條文修正草案」,請審議案。
議事處意見:擬請院會將本案交教育及文化委員會審查。
程序委員會意見:
六、本院委員蔣絜安等20人擬具「中華民國刑法第一百八十五條條文修正草案」,請審議案。
議事處意見:擬請院會將本案交司法及法制委員會審查。
程序委員會意見:
七、本院委員蔡易餘等16人擬具「運動產業發展條例增訂第二十六條之二條文草案」,請審議案。
議事處意見:擬請院會將本案交教育及文化委員會審查。
程序委員會意見:
八、本院委員許智傑等22人擬具「國軍眷村文化保存及發展條例草案」,請審議案。
議事處意見:擬請院會將本案交教育及文化、外交及國防兩委員會審查。
程序委員會意見:
九、本院委員許智傑等19人擬具「中華民國刑法第一百八十五條之三條文修正草案」,請審議案。
議事處意見:擬請院會將本案交司法及法制委員會審查。
程序委員會意見:
十、本院委員林岱樺等20人擬具「食品安全衛生管理法第四十四條及第四十九條條文修正草案」,請審議案。
議事處意見:擬請院會將本案交社會福利及衛生環境委員會審查。
程序委員會意見:
十一、本院委員徐永明等16人擬具「中華民國刑法第二百八十三條條文修正草案」,請審議案。
議事處意見:擬請院會將本案交司法及法制委員會審查。
程序委員會意見:
十二、本院委員何欣純等17人擬具「貨物稅條例第十二條之五及第十二條之六條文修正草案」,請審議案。
議事處意見:擬請院會將本案交財政委員會審查。
程序委員會意見:
十三、本院委員曾銘宗等16人擬具「病人自主權利法增訂第十四條之一條文草案」,請審議案。
議事處意見:擬請院會將本案交社會福利及衛生環境委員會審查。
程序委員會意見:
十四、本院委員蘇治芬等16人擬具「農產品生產及驗證管理法第十六條條文修正草案」,請審議案。
議事處意見:擬請院會將本案交經濟委員會審查。
程序委員會意見:
十五、本院委員李麗芬等18人擬具「文化基本法草案」,請審議案。
議事處意見:擬請院會將本案交教育及文化委員會審查。
程序委員會意見:
十六、本院委員李麗芬等18人擬具「監獄行刑法第十條條文修正草案」,請審議案。
議事處意見:擬請院會將本案交司法及法制委員會審查。
程序委員會意見:
十七、行政院函請審議「工廠管理輔導法部分條文修正草案」案。
議事處意見:擬請院會將本案交經濟委員會審查。
程序委員會意見:
十八、司法院函請審議「家事事件法第一百六十四條及第一百六十五條條文修正草案」案。
議事處意見:擬請院會將本案交司法及法制委員會審查。
程序委員會意見:
十九、教育部函,為修正「高級中等以下學校及其分校分部設立變更停辦辦法」第三十七條條文,請查照案。
議事處意見:擬請院會將本案交教育及文化委員會。
程序委員會意見:
二十、教育部函,為「推動民間團體聘用績優運動選手補助辦法」名稱修正為「運動事業或營利事業聘用績優運動選手補助辦法」,並修正條文,請查照案。
議事處意見:擬請院會將本案交教育及文化委員會。
程序委員會意見:
二十一、教育部函送「教育財團法人適用財團法人法第二十四條第二項之一定財產總額或當年度收入總額」,請查照案。
議事處意見:擬請院會將本案交教育及文化委員會。
程序委員會意見:
二十二、教育部函送「教育部對外華語教學能力認證考試規費收費標準」,請查照案。
議事處意見:擬請院會將本案交教育及文化委員會。
程序委員會意見:
二十三、教育部函送「全國性教育財團法人設立捐助財產最低總額及現金總額比率」,請查照案。
議事處意見:擬請院會將本案交教育及文化委員會。
程序委員會意見:
二十四、國立故宮博物院函送107年補(捐)助明細表,請查照案。
議事處意見:擬請院會將本案交教育及文化委員會。
程序委員會意見:
二十五、文化部函送該部107年度第4季政策宣導相關廣告執行情形月報表,請查照案。
議事處意見:擬請院會將本案交教育及文化委員會。
程序委員會意見:
二十六、文化部函送107年1至12月該部接受外界捐贈款明細表,請查照案。
議事處意見:擬請院會將本案交教育及文化委員會。
程序委員會意見:
二十七、文化部函送「前瞻基礎建設計畫(城鄉建設類)─文化生活圈建設計畫」107年度執行情形及績效報告,請查照案。
議事處意見:擬請院會將本案交教育及文化委員會。
程序委員會意見:
二十八、文化部函送該部辦理臺灣電影文化事業股份有限公司清算案截至107年12月底執行情形報告,請查照案。
議事處意見:擬請院會將本案交教育及文化委員會。
程序委員會意見:
二十九、科技部函送「科技事務財團法人會計處理及財務報告編製準則」,請查照案。
議事處意見:擬請院會將本案交教育及文化委員會。
程序委員會意見:
三十、行政院環境保護署函送「水中油脂檢測方法─索氏萃取重量法(NIEA W505.53B)」,請查照案。
議事處意見:擬請院會將本案交社會福利及衛生環境委員會。
程序委員會意見:
三十一、行政院環境保護署函,為廢止「水中油脂檢測方法─索氏萃取重量法(NIEA W505.52C)」,請查照案。
議事處意見:擬請院會將本案交社會福利及衛生環境委員會。
程序委員會意見:
三十二、行政院環境保護署函送「排放管道中鹵化氫及鹵素檢測方法─等速吸引法(NIEA A450.74C)」,請查照案。
議事處意見:擬請院會將本案交社會福利及衛生環境委員會。
程序委員會意見:
三十三、行政院環境保護署函,為廢止「排放管道中鹵化氫及鹵素檢測方法─等速吸引法(NIEA A450.73C)」,請查照案。
議事處意見:擬請院會將本案交社會福利及衛生環境委員會。
程序委員會意見:
三十四、行政院環境保護署函送「水中油脂檢測方法─液相萃取重量法(NIEA W506.22B)」,請查照案。
議事處意見:擬請院會將本案交社會福利及衛生環境委員會。
程序委員會意見:
三十五、行政院環境保護署函,為廢止「水中油脂檢測方法─萃取重量法(NIEA W506.21B)」,請查照案。
議事處意見:擬請院會將本案交社會福利及衛生環境委員會。
程序委員會意見:
三十六、行政院環境保護署函送「水之氫離子濃度指數(pH值)測定方法─電極法(NIEA W424.53A)」,請查照案。
議事處意見:擬請院會將本案交社會福利及衛生環境委員會。
程序委員會意見:
三十七、行政院環境保護署函,為廢止「水之氫離子濃度指數(pH值)測定方法─電極法(NIEA W424.52A)」,請查照案。
議事處意見:擬請院會將本案交社會福利及衛生環境委員會。
程序委員會意見:
三十八、行政院環境保護署函,為修正「違反水污染防治法罰鍰額度裁罰準則」第六條及第二條附表一至附表八,請查照案。
議事處意見:擬請院會將本案交社會福利及衛生環境委員會。
程序委員會意見:
三十九、行政院環境保護署函,為修正「檢查鑑定公私場所空氣污染物排放狀況之採樣設施規範」,請查照案。
議事處意見:擬請院會將本案交社會福利及衛生環境委員會。
程序委員會意見:
四十、行政院環境保護署函送「氯乙烯及聚氯乙烯製造業空氣污染物管制及排放標準」,請查照案。
議事處意見:擬請院會將本案交社會福利及衛生環境委員會。
程序委員會意見:
四十一、衛生福利部函送「健康食品應加標示事項」,請查照案。
議事處意見:擬請院會將本案交社會福利及衛生環境委員會。
程序委員會意見:
四十二、衛生福利部函,為修正「健康食品管理法施行細則」第十一條及第十二條條文,請查照案。
議事處意見:擬請院會將本案交社會福利及衛生環境委員會。
程序委員會意見:
四十三、衛生福利部函,為廢止106年12月29日公告之「健康食品應加標示事項」,請查照案。
議事處意見:擬請院會將本案交社會福利及衛生環境委員會。
程序委員會意見:
四十四、衛生福利部函送「健康食品應於產品容器或外包裝明顯標示保健功效之相關成分含量」,請查照案。
議事處意見:擬請院會將本案交社會福利及衛生環境委員會。
程序委員會意見:
四十五、衛生福利部函,為廢止104年6月9日公告之「健康食品應於產品容器或外包裝明顯標示保健功效之相關成分含量」,請查照案。
議事處意見:擬請院會將本案交社會福利及衛生環境委員會。
程序委員會意見:
四十六、衛生福利部函,為修正「適用罕見疾病防治及藥物法之藥物品項」,請查照案。
議事處意見:擬請院會將本案交社會福利及衛生環境委員會。
程序委員會意見:
四十七、衛生福利部函送「前瞻基礎建設計畫─107年度執行進度及績效報告─建構0至2歲兒童社區公共托育計畫」,請查照案。
議事處意見:擬請院會將本案交社會福利及衛生環境委員會。
程序委員會意見:
四十八、衛生福利部函,為修正「衛生福利部科學技術研究發展成果歸屬及運用辦法」,請查照案。
議事處意見:擬請院會將本案交社會福利及衛生環境委員會。
程序委員會意見:
四十九、勞動部函,為修正「庇護工場身心障礙者職業災害補償費用補助辦法」第五條及第六條條文,請查照案。
議事處意見:擬請院會將本案交社會福利及衛生環境委員會。
程序委員會意見:
五十、勞動部函送公告「醫療保健服務業僱用之住院醫師(不包括公立醫療院所依公務人員法制進用者)適用勞動基準法」,請查照案。
議事處意見:擬請院會將本案交社會福利及衛生環境委員會。
程序委員會意見:
五十一、行政院函,為修正「水污染防治基金收支保管及運用辦法」第三條及第四條條文,請查照案。
議事處意見:擬請院會將本案交社會福利及衛生環境委員會。
程序委員會意見:
五十二、金融監督管理委員會函送金融監督管理基金107年度第4季「對國內團體捐助(含公益支出)情形季報表」,請查照案。
議事處意見:擬請院會將本案交財政委員會。
程序委員會意見:
五十三、金融監督管理委員會函送該會主管營業、非營業基金及財團法人107年度第4季「辦理政策宣導相關廣告執行情形表」,請查照案。
議事處意見:擬請院會將本案交財政委員會。
程序委員會意見:
五十四、金融監督管理委員會函送依據財團法人法第9條及第19條第3項第6款授權發布之令,請查照案。
議事處意見:擬請院會將本案交財政委員會。
程序委員會意見:
五十五、金融監督管理委員會函送「金融監督管理委員會主管之財團法人會計處理及財務報告編製準則」,請查照案。
議事處意見:擬請院會將本案交財政委員會。
程序委員會意見:
五十六、金融監督管理委員會函送證券投資人及期貨交易人保護法第18條第1項第3款及第2項規定之令,請查照案。
議事處意見:擬請院會將本案交財政委員會。
程序委員會意見:
五十七、財政部函,為修正「公益彩券盈餘運用情形公告辦法」第二條及第三條條文,請查照案。
議事處意見:擬請院會將本案交財政委員會。
程序委員會意見:
五十八、財政部函送「107年度營利事業各業所得額暨同業利潤標準」,請查照案。
議事處意見:擬請院會將本案交財政委員會。
程序委員會意見:
五十九、僑務委員會函送該會「107年度第4季辦理各類媒體政策宣導廣告一覽表」,請查照案。
議事處意見:擬請院會將本案交外交及國防委員會。
程序委員會意見:
六十、僑務委員會函送「僑務財團法人會計處理及財務報告編製準則」,請查照案。
議事處意見:擬請院會將本案交外交及國防委員會。
程序委員會意見:
六十一、僑務委員會函送「僑務財團法人之工作計畫經費預算工作報告及財務報表編製辦法」,請查照案。
議事處意見:擬請院會將本案交外交及國防委員會。
程序委員會意見:
六十二、僑務委員會函送「僑務文教財團法人應適用財團法人法第二十四條第二項規定之財產總額及誠信經營規範指導原則」,請查照案。
議事處意見:擬請院會將本案交外交及國防委員會。
程序委員會意見:
六十三、外交部函,為修正「外交部補助民間團體從事國際交流及活動要點」第八點及第十點,請查照案。
議事處意見:擬請院會將本案交外交及國防委員會。
程序委員會意見:
六十四、(密)外交部函送本(108)年我國與亞太經濟合作(APEC)秘書處簽署捐贈「數位創新子基金(Digital Innovation Sub-Fund)」20萬美元之瞭解備忘錄(MOU),請查照案。
議事處意見:擬請院會將本案交外交及國防委員會。
程序委員會意見:
六十五、國軍退除役官兵輔導委員會函送該會107年第4季刊登平面媒體、網路媒體、廣播媒體及電視媒體辦理政策宣導相關之廣告,請查照案。
議事處意見:擬請院會將本案交外交及國防委員會。
程序委員會意見:
六十六、國防部函送「107年度第4季依預算法第62條之1辦理政策宣導相關之廣告調查表」,請查照案。
議事處意見:擬請院會將本案交外交及國防委員會。
程序委員會意見:
六十七、內政部函送107年度研發替代役役男人數及108年核配員額說明,請查照案。
議事處意見:擬請院會將本案交內政委員會。
程序委員會意見:
六十八、內政部函送「全國性內政財團法人設立捐助財產之最低總額及現金總額比率」,請查照案。
議事處意見:擬請院會將本案交內政委員會。
程序委員會意見:
六十九、內政部函送「全國性內政財團法人會計處理及財務報告編製準則」,請查照案。
議事處意見:擬請院會將本案交內政委員會。
程序委員會意見:
七十、內政部函送「全國性內政財團法人報送備查資料編製辦法」,請查照案。
議事處意見:擬請院會將本案交內政委員會。
程序委員會意見:
七十一、內政部函送「財團法人法第七十五條第二項宗教財團法人之範圍」,請查照案。
議事處意見:擬請院會將本案交內政委員會。
程序委員會意見:
七十二、內政部函,為修正「古蹟土地容積移轉辦法」第一條條文,請查照案。
議事處意見:擬請院會將本案交內政委員會。
程序委員會意見:
七十三、內政部函送中央機關首長及特定人士派遣安全警衛107年下半年辦理情形書面資料,請查照案。
議事處意見:擬請院會將本案交內政委員會。
程序委員會意見:
七十四、內政部函送中央都市更新基金辦理都市更新案107年第4季推動情形及進度表,請查照案。
議事處意見:擬請院會將本案交內政委員會。
程序委員會意見:
七十五、大陸委員會函送該會及海基會107年第4季辦理政策溝通說明相關廣告彙整表,請查照案。
議事處意見:擬請院會將本案交內政委員會。
程序委員會意見:
七十六、大陸委員會函,為修正「駐香港或澳門機構在當地聘僱人員及聘僱期間認定辦法」第二條條文,請查照案。
議事處意見:擬請院會將本案交內政委員會。
程序委員會意見:
七十七、中央選舉委員會函送107年度第4季「中央選舉委員會及所屬辦理政策宣導相關廣告執行情形季報表」,請查照案。
議事處意見:擬請院會將本案交內政委員會。
程序委員會意見:
七十八、國家通訊傳播委員會函,為修正「有線廣播電視系統經營者申請頻道規劃及其類型變更許可辦法」第二條、第三條及第四條條文,請查照案。
議事處意見:擬請院會將本案交交通委員會。
程序委員會意見:
七十九、國家通訊傳播委員會函送「非法廣播電臺聯合取締小組」107年第4季執行成果統計表,請查照案。
議事處意見:擬請院會將本案交交通委員會。
程序委員會意見:
八十、國家通訊傳播委員會函,為廢止「行動通信業務管理規則」,請查照案。
議事處意見:擬請院會將本案交交通委員會。
程序委員會意見:
八十一、國家通訊傳播委員會函送前瞻基礎建設計畫「普及偏鄉寬頻接取基礎建設計畫」及「強化防救災行動通訊基礎建置計畫」107年度執行情形書面報告,請查照案。
議事處意見:擬請院會將本案交交通委員會。
程序委員會意見:
八十二、交通部函送該部主管107年度第4季辦理政策宣導相關廣告支出明細表,請查照案。
議事處意見:擬請院會將本案交交通委員會。
程序委員會意見:
八十三、交通部函送該部主管107年度第4季獎補助經費資料,請查照案。
議事處意見:擬請院會將本案交交通委員會。
程序委員會意見:
八十四、交通部函送「交通業務全國性財團法人設立捐助財產最低總額及現金總額比率規定」,請查照案。
議事處意見:擬請院會將本案交交通委員會。
程序委員會意見:
八十五、交通部函送「政府捐助之交通業務全國性財團法人由原捐助或捐贈之依法律設立之公法人推薦擔任董事及監察人之一定比例及推薦方式規定」,請查照案。
議事處意見:擬請院會將本案交交通委員會。
程序委員會意見:
八十六、考試院秘書長函送「考試院107年度出國考察行程詳細內容及成效表」,請查照案。
議事處意見:擬請院會將本案交司法及法制委員會。
程序委員會意見:
八十七、考試院秘書長函送「107年第4季考試院暨所屬部會於媒體辦理政策宣導廣告季報表」,請查照案。
議事處意見:擬請院會將本案交司法及法制委員會。
程序委員會意見:
八十八、考試院函,為修正「職系說明書」及「職組暨職系名稱一覽表」,請查照案。
議事處意見:擬請院會將本案交司法及法制委員會。
程序委員會意見:
八十九、考試院函,為廢止「公務人員退休法施行細則」及「公務人員撫卹法施行細則」,請查照案。
議事處意見:擬請院會將本案交司法及法制委員會。
程序委員會意見:
九十、司法院函,為修正「消費者債務清理條例施行細則」部分條文,請查照案。
議事處意見:擬請院會將本案交司法及法制委員會。
程序委員會意見:
九十一、司法院函送本院第9屆第6會期第11次會議修正消費者債務清理條例部分條文時通過附帶決議說明,請查照案。
議事處意見:擬請院會將本案交司法及法制委員會。
程序委員會意見:
九十二、行政院農業委員會函送前瞻基礎建設計畫「阿里山森林鐵路42號隧道計畫」107年度執行進度及績效報告,請查照案。
議事處意見:擬請院會將本案交經濟委員會。
程序委員會意見:
九十三、行政院農業委員會函送「限制2.5%陶斯松粉劑等十五種農藥之使用方法及其範圍」,請查照案。
議事處意見:擬請院會將本案交經濟委員會。
程序委員會意見:
九十四、行政院農業委員會函,為修正「動物傳染病防治條例補償評價委員會之組成人員及評價標準」第四條附件三,請查照案。
議事處意見:擬請院會將本案交經濟委員會。
程序委員會意見:
九十五、行政院農業委員會函,為修正「植物防疫檢疫法施行細則」第十五條、第十七條及第二十五條條文,請查照案。
議事處意見:擬請院會將本案交經濟委員會。
程序委員會意見:
九十六、行政院農業委員會函送公告「東港鹽埔漁港區域」,請查照案。
議事處意見:擬請院會將本案交經濟委員會。
程序委員會意見:
九十七、經濟部函送智慧財產局107年度第4季「獎補助社會團體、人民團體、財團法人、縣市政府及個人案件彙總表」,請查照案。
議事處意見:擬請院會將本案交經濟委員會。
程序委員會意見:
九十八、經濟部函送標準檢驗局及所屬107年度截至第4季補助社會團體、人民團體、財團法人、縣市政府及個人補捐助經費彙總表,請查照案。
議事處意見:擬請院會將本案交經濟委員會。
程序委員會意見:
九十九、經濟部函,為修正「糾紛度量衡器鑑定辦法」部分條文,請查照案。
議事處意見:擬請院會將本案交經濟委員會。
程序委員會意見:
一○○、經濟部函,為修正「限制輸出貨品表」,CCC7209.18.10.11-0「冷軋(冷延)之鐵或非合金鋼扁軋製品,經退火調質,捲盤狀,厚度0.32公厘及以上但小於0.5公厘,以重量計含碳量0.6%及以上者」等302項貨品輸往歐盟採行限制措施,請查照案。
議事處意見:擬請院會將本案交經濟委員會。
程序委員會意見:
一○一、經濟部函,為修正公告「自由貿易港區事業輸往歐盟應先經本部核准之貨品,新增鋼鐵產品」,請查照案。
議事處意見:擬請院會將本案交經濟委員會。
程序委員會意見:
一○二、經濟部函,為修正「在大陸地區從事投資或技術合作審查原則」,請查照案。
議事處意見:擬請院會將本案交經濟委員會。
程序委員會意見:
一○三、行政院環境保護署函送本院第9屆第5會期第1次臨時會第2次會議通過空氣污染防制法修正案附帶決議第2項辦理事項報告,請查照案。
議事處意見:擬請院會將本案交社會福利及衛生環境委員會處理。
程序委員會意見:
一○四、衛生福利部函,為107年度中央政府總預算附屬單位預算決議,檢送衛生福利特別收入基金決議第28項社福機構人力進用說明,請查照案。
議事處意見:擬請院會將本案交社會福利及衛生環境委員會。
程序委員會意見:
一○五、衛生福利部函,為107年度中央政府總預算附屬單位預算決議,檢送老人福利機構服務方式及經營型態說明,請查照案。
議事處意見:擬請院會將本案交社會福利及衛生環境委員會。
程序委員會意見:
一○六、衛生福利部函,為107年度中央政府總預算附屬單位預算決議,檢送衛生福利特別收入基金決議第27項社福機構人力進用說明,請查照案。
議事處意見:擬請院會將本案交社會福利及衛生環境委員會。
程序委員會意見:
一○七、衛生福利部函,為107年度中央政府總預算附屬單位預算決議,檢送所屬老人福利機構調整服務方式及經營型態書面報告,請查照案。
議事處意見:擬請院會將本案交社會福利及衛生環境委員會。
程序委員會意見:
一○八、衛生福利部函,為107年度中央政府總預算附屬單位預算決議,檢送藥害救濟基金報告,請查照案。
議事處意見:擬請院會將本案交社會福利及衛生環境委員會。
程序委員會意見:
一○九、衛生福利部函,為107年度中央政府總預算附屬單位預算決議,檢送長照資源及服務量能提升計畫項下相關專業服務費用說明,請查照案。
議事處意見:擬請院會將本案交社會福利及衛生環境委員會。
程序委員會意見:
一一○、衛生福利部函,為107年度中央政府總預算附屬單位預算決議,檢送國民年金平均繳費率偏低書面報告,請查照案。
議事處意見:擬請院會將本案交社會福利及衛生環境委員會。
程序委員會意見:
一一一、衛生福利部函,為107年度中央政府總預算附屬單位預算決議,檢送「辦理經濟弱勢生殖健康服務方案」檢討報告,請查照案。
議事處意見:擬請院會將本案交社會福利及衛生環境委員會。
程序委員會意見:
一一二、衛生福利部函,為107年度中央政府總預算附屬單位預算決議,檢送衛生福利特別收入基金決議第7項HPV疫苗施打書面報告,請查照案。
議事處意見:擬請院會將本案交社會福利及衛生環境委員會。
程序委員會意見:
一一三、衛生福利部函,為107年度中央政府總預算附屬單位預算決議,檢送衛生福利特別收入基金決議第46項HPV疫苗施打書面報告,請查照案。
議事處意見:擬請院會將本案交社會福利及衛生環境委員會。
程序委員會意見:
一一四、衛生福利部函,為107年度中央政府總預算附屬單位預算決議,檢送北區老人之家整建工程辦理情形書面報告,請查照案。
議事處意見:擬請院會將本案交社會福利及衛生環境委員會。
程序委員會意見:
一一五、行政院環境保護署函,為107年度中央政府總預算附屬單位預算決議,檢送水污染防治基金項下醫療廢水相關處理技術研究及檢討改進報告,請查照案。
議事處意見:擬請院會將本案交社會福利及衛生環境委員會。
程序委員會意見:
一一六、行政院環境保護署函,為107年度中央政府總預算附屬單位預算決議,檢送空氣污染防制基金項下購置無形資產預算說明,請查照案。
議事處意見:擬請院會將本案交社會福利及衛生環境委員會。
程序委員會意見:
一一七、行政院環境保護署函,為107年度中央政府總預算附屬單位預算決議,檢送空氣污染防制基金合理環境稽查執法及策略說明,請查照案。
議事處意見:擬請院會將本案交社會福利及衛生環境委員會。
程序委員會意見:
一一八、行政院環境保護署函,為107年度中央政府總預算附屬單位預算決議,檢送空氣污染防制基金項下固定污染源管制中專業服務費說明,請查照案。
議事處意見:擬請院會將本案交社會福利及衛生環境委員會。
程序委員會意見:
一一九、勞動部函,為107年度中央政府總預算附屬單位預算決議,檢送規劃企業托育模式書面報告,請查照案。
議事處意見:擬請院會將本案交社會福利及衛生環境委員會。
程序委員會意見:
一二○、勞動部函,為107年度中央政府總預算附屬單位預算決議,檢送提升輔導企業設置幼兒園或托兒措施比率書面報告,請查照案。
議事處意見:擬請院會將本案交社會福利及衛生環境委員會。
程序委員會意見:
一二一、勞動部函,為107年度中央政府總預算附屬單位預算決議,檢送1955申訴人數及事由相關統計說明,請查照案。
議事處意見:擬請院會將本案交社會福利及衛生環境委員會。
程序委員會意見:
一二二、勞動部函,為107年度中央政府總預算附屬單位預算決議,檢送少子化相關政策改進辦理書面報告,請查照案。
議事處意見:擬請院會將本案交社會福利及衛生環境委員會。
程序委員會意見:
一二三、交通部函,為107年度中央政府總預算附屬單位預算決議,檢送交通作業基金決議第27項「勞務承攬」人力運用狀況書面報告,請查照案。
議事處意見:擬請院會將本案交交通委員會。
程序委員會意見:
一二四、交通部函,為107年度中央政府總預算附屬單位預算決議,檢送交通作業基金決議第36項志願服務人力使用情形書面報告,請查照案。
議事處意見:擬請院會將本案交交通委員會。
程序委員會意見:
一二五、交通部函,為107年度中央政府總預算附屬單位預算決議,檢送交通作業基金決議第34項臺灣永續觀光發展方案書面報告,請查照案。
議事處意見:擬請院會將本案交交通委員會。
程序委員會意見:
一二六、交通部函,為107年度中央政府總預算附屬單位預算決議,檢送交通作業基金決議第31項臺灣永續觀光發展策略書面報告,請查照案。
議事處意見:擬請院會將本案交交通委員會。
程序委員會意見:
一二七、交通部函,為107年度中央政府總預算附屬單位預算決議,檢送交通作業基金決議第30項臺灣永續觀光發展策略書面報告,請查照案。
議事處意見:擬請院會將本案交交通委員會。
程序委員會意見:
一二八、交通部函,為107年度中央政府總預算附屬單位預算決議,檢送交通作業基金決議第100項台灣永續觀光發展策略及觀光大國行動方案部分子計畫績效不佳書面報告,請查照案。
議事處意見:擬請院會將本案交交通委員會。
程序委員會意見:
一二九、交通部函,為107年度中央政府總預算附屬單位預算決議,檢送交通作業基金決議第52項觀光產業數位服務提升書面報告,請查照案。
議事處意見:擬請院會將本案交交通委員會。
程序委員會意見:
一三○、交通部函,為107年度中央政府總預算附屬單位預算決議,檢送交通作業基金決議第6項民航事業作業基金服務費用書面報告,請查照案。
議事處意見:擬請院會將本案交交通委員會。
程序委員會意見:
一三一、交通部函,為107年度中央政府總預算附屬單位預算決議,檢送交通作業基金決議第32項臺灣永續觀光發展策略書面報告,請查照案。
議事處意見:擬請院會將本案交交通委員會。
程序委員會意見:
一三二、交通部函,為107年度中央政府總預算附屬單位預算決議,檢送交通作業基金決議第29項檢討觀光大國行動方案多項子計畫執行率不佳書面報告,請查照案。
議事處意見:擬請院會將本案交交通委員會。
程序委員會意見:
一三三、交通部函,為107年度中央政府總預算附屬單位預算決議,檢送交通作業基金決議第28項臺灣永續觀光發展策略書面報告,請查照案。
議事處意見:擬請院會將本案交交通委員會。
程序委員會意見:
一三四、交通部函,為107年度中央政府總預算附屬單位預算決議,檢送交通作業基金決議第41項台灣永續觀光年計畫辦理活動目的與內容應更加清楚書面報告,請查照案。
議事處意見:擬請院會將本案交交通委員會。
程序委員會意見:
一三五、交通部函,為107年度中央政府總預算附屬單位預算決議,檢送交通作業基金決議第43項觀光發展基金書面報告,請查照案。
議事處意見:擬請院會將本案交交通委員會。
程序委員會意見:
一三六、交通部函,為107年度中央政府總預算附屬單位預算決議,檢送中華郵政公司決議第27項檢討廣設郵政員工招待所效益書面報告,請查照案。
議事處意見:擬請院會將本案交交通委員會。
程序委員會意見:
一三七、交通部函,為107年度中央政府總預算附屬單位預算決議,檢送交通作業基金決議第54項輔導遠航改善缺失書面報告,請查照案。
議事處意見:擬請院會將本案交交通委員會。
程序委員會意見:
一三八、交通部函,為107年度中央政府總預算附屬單位預算決議,檢送交通作業基金決議第33項臺灣永續觀光發展策略效益書面報告,請查照案。
議事處意見:擬請院會將本案交交通委員會。
程序委員會意見:
一三九、交通部函,為107年度中央政府總預算附屬單位預算決議,檢送交通作業基金決議第102項國內外廣告及業務宣傳效益書面報告,請查照案。
議事處意見:擬請院會將本案交交通委員會。
程序委員會意見:
一四○、交通部函,為107年度中央政府總預算附屬單位預算決議,檢送交通作業基金決議第51項旅遊市場結構分析書面報告,請查照案。
議事處意見:擬請院會將本案交交通委員會。
程序委員會意見:
一四一、交通部函,為107年度中央政府總預算附屬單位預算決議,檢送交通作業基金決議第74項審核收費員補貼費用書面報告,請查照案。
議事處意見:擬請院會將本案交交通委員會。
程序委員會意見:
一四二、交通部函,為107年度中央政府總預算附屬單位預算決議,檢送交通作業基金決議第75項檢討國道電子收費ETC契約及改善與防制措施書面報告,請查照案。
議事處意見:擬請院會將本案交交通委員會。
程序委員會意見:
一四三、交通部函,為107年度中央政府總預算附屬單位預算決議,檢送交通作業基金決議第101項未合法旅宿業轉型或輔導合法對策書面報告,請查照案。
議事處意見:擬請院會將本案交交通委員會。
程序委員會意見:
一四四、交通部函,為107年度中央政府總預算附屬單位預算決議,檢送交通作業基金決議第39項台灣好玩卡規劃輔導書面報告,請查照案。
議事處意見:擬請院會將本案交交通委員會。
程序委員會意見:
一四五、交通部函,為107年度中央政府總預算附屬單位預算決議,檢送交通作業基金決議第45項主要客源市場媒體廣告效益書面報告,請查照案。
議事處意見:擬請院會將本案交交通委員會。
程序委員會意見:
一四六、交通部函,為107年度中央政府總預算附屬單位預算決議,檢送交通作業基金決議第49項辦理好客民宿遴選活動書面報告,請查照案。
議事處意見:擬請院會將本案交交通委員會。
程序委員會意見:
一四七、交通部函,為107年度中央政府總預算附屬單位預算決議,檢送交通作業基金決議第38項旅宿業非法家數及房間數不斷增加書面報告,請查照案。
議事處意見:擬請院會將本案交交通委員會。
程序委員會意見:
一四八、交通部函,為107年度中央政府總預算附屬單位預算決議,檢送交通作業基金決議第50項辦理觀光從業人員相關訓練費用書面報告,請查照案。
議事處意見:擬請院會將本案交交通委員會。
程序委員會意見:
一四九、交通部函,為107年度中央政府總預算附屬單位預算決議,檢送中華郵政公司決議第32項營運整體支出下降3%為目標書面報告,請查照案。
議事處意見:擬請院會將本案交交通委員會。
程序委員會意見:
一五○、交通部函,為107年度中央政府總預算附屬單位預算決議,檢送交通作業基金決議第44項宣傳媒體採購策略、執行情形與效益書面報告,請查照案。
議事處意見:擬請院會將本案交交通委員會。
程序委員會意見:
一五一、交通部函,為107年度中央政府總預算附屬單位預算決議,檢送中華郵政公司決議第13項淨利及每股盈餘逐年遞減書面報告,請查照案。
議事處意見:擬請院會將本案交交通委員會。
程序委員會意見:
一五二、交通部函,為107年度中央政府總預算附屬單位預算決議,檢送中華郵政公司決議第25項郵保付境內服務使用狀況欠佳書面報告,請查照案。
議事處意見:擬請院會將本案交交通委員會。
程序委員會意見:
一五三、交通部函,為107年度中央政府總預算附屬單位預算決議,檢送交通作業基金決議第78項「國道服務區駕駛人休息室使用」書面報告,請查照案。
議事處意見:擬請院會將本案交交通委員會。
程序委員會意見:
一五四、交通部函,為107年度中央政府總預算附屬單位預算決議,檢送交通作業基金決議第47項旅宿業經理人及基層從業人員教育訓練書面報告,請查照案。
議事處意見:擬請院會將本案交交通委員會。
程序委員會意見:
一五五、交通部函,為107年度中央政府總預算附屬單位預算決議,檢送交通作業基金決議第37項輔導非法旅宿轉型書面報告,請查照案。
議事處意見:擬請院會將本案交交通委員會。
程序委員會意見:
一五六、交通部函,為107年度中央政府總預算附屬單位預算決議,檢送中華郵政公司決議第23項提升營運績效及獲利能力書面報告,請查照案。
議事處意見:擬請院會將本案交交通委員會。
程序委員會意見:
一五七、交通部函,為107年度中央政府總預算附屬單位預算決議,檢送中華郵政公司決議第21項營運成本書面報告,請查照案。
議事處意見:擬請院會將本案交交通委員會。
程序委員會意見:
一五八、交通部函,為107年度中央政府總預算附屬單位預算決議,檢送中華郵政公司決議第24項設置郵館必要性書面報告,請查照案。
議事處意見:擬請院會將本案交交通委員會。
程序委員會意見:
一五九、交通部函,為107年度中央政府總預算附屬單位預算決議,檢送交通作業基金決議第16項加強出國目的與實務運用結合書面報告,請查照案。
議事處意見:擬請院會將本案交交通委員會。
程序委員會意見:
一六○、交通部函,為107年度中央政府總預算附屬單位預算決議,檢送交通作業基金決議第40項臺灣好行預算執行率低落書面報告,請查照案。
議事處意見:擬請院會將本案交交通委員會。
程序委員會意見:
一六一、交通部函,為107年度中央政府總預算附屬單位預算決議,檢送中華郵政公司決議第14項升息趨勢因應規劃書面報告,請查照案。
議事處意見:擬請院會將本案交交通委員會。
程序委員會意見:
一六二、交通部函,為107年度中央政府總預算附屬單位預算決議,檢送中華郵政公司決議第12項「管理費用」項下「租金與利息」增加書面報告,請查照案。
議事處意見:擬請院會將本案交交通委員會。
程序委員會意見:
一六三、交通部函,為107年度中央政府總預算附屬單位預算決議,檢送交通作業基金決議第72項加速清理通行費逾期措施書面報告,請查照案。
議事處意見:擬請院會將本案交交通委員會。
程序委員會意見:
一六四、交通部函,為107年度中央政府總預算附屬單位預算決議,檢送交通作業基金決議第42項旅行業品牌化預算書面報告,請查照案。
議事處意見:擬請院會將本案交交通委員會。
程序委員會意見:
一六五、交通部函,為107年度中央政府總預算附屬單位預算決議,檢送交通作業基金決議第13項電子收費相關郵寄費用書面報告,請查照案。
議事處意見:擬請院會將本案交交通委員會。
程序委員會意見:
一六六、交通部函,為107年度中央政府總預算附屬單位預算決議,檢送交通作業基金新增決議第1項加強出國目的與實務運用結合書面報告,請查照案。
議事處意見:擬請院會將本案交交通委員會。
程序委員會意見:
一六七、國家通訊傳播委員會函,為107年度中央政府總預算附屬單位預算決議,檢送「通訊傳播監督管理基金」決議第8項新增辦理委託研究計畫必要性書面報告,請查照案。
議事處意見:擬請院會將本案交交通委員會。
程序委員會意見:
一六八、國家通訊傳播委員會函,為107年度中央政府總預算附屬單位預算決議,檢送通訊傳播監督管理基金決議第7項「通訊傳播事業投資整併對產業相關影響及監理機制之研究」書面報告,請查照案。
議事處意見:擬請院會將本案交交通委員會。
程序委員會意見:
一六九、行政院農業委員會函,為107年度中央政府總預算附屬單位預算決議,檢送源頭強化災損及生產整合機制書面報告,請查照案。
議事處意見:擬請院會將本案交經濟委員會。
程序委員會意見:
一七○、行政院農業委員會函,為107年度中央政府總預算附屬單位預算決議,檢送撙節農業作業基金預算書面報告,請查照案。
議事處意見:擬請院會將本案交經濟委員會。
程序委員會意見:
一七一、行政院農業委員會函,為107年度中央政府總預算附屬單位預算決議,檢送農業生物科技園區檢討招商書面報告,請查照案。
議事處意見:擬請院會將本案交經濟委員會。
程序委員會意見:
一七二、行政院農業委員會函,為107年度中央政府總預算附屬單位預算決議,檢送改善公糧倉庫環境及管理缺失書面報告,請查照案。
議事處意見:擬請院會將本案交經濟委員會。
程序委員會意見:
一七三、行政院農業委員會函,為107年度中央政府總預算附屬單位預算決議,檢送改善公糧倉庫管理缺失書面報告,請查照案。
議事處意見:擬請院會將本案交經濟委員會。
程序委員會意見:
一七四、經濟部函,為107年度中央政府總預算附屬單位預算決議,檢送「營業基金─檢討偏遠與原住民族地區家用桶裝瓦斯差價補助」書面報告,請查照案。
議事處意見:擬請院會將本案交經濟委員會。
程序委員會意見:
一七五、經濟部函,為107年度中央政府總預算附屬單位預算決議,檢送「強化投資計畫審查與追蹤機制─提升土地廠房合理利用」書面報告,請查照案。
議事處意見:擬請院會將本案交經濟委員會。
程序委員會意見:
一七六、經濟部函,為107年度中央政府總預算附屬單位預算決議,檢送「強化園區投資計畫管控機制─提升土地利用效能」書面報告,請查照案。
議事處意見:擬請院會將本案交經濟委員會。
程序委員會意見:
一七七、經濟部函,為107年度中央政府總預算附屬單位預算決議,檢送中小企業發展基金「優化中小企業發展與經營環境促進計畫」輔導資源過度集中檢討書面報告,請查照案。
議事處意見:擬請院會將本案交經濟委員會。
程序委員會意見:
一七八、經濟部函,為107年度中央政府總預算附屬單位預算決議,檢送「中小企業綠色小巨人輔導計畫」協助中小企業商品規模化報告,請查照案。
議事處意見:擬請院會將本案交經濟委員會。
程序委員會意見:
一七九、經濟部函,為107年度中央政府總預算附屬單位預算決議,檢送台電公司提升營運績效與長短期負債利息費用負擔改善書面報告,請查照案。
議事處意見:擬請院會將本案交經濟委員會。
程序委員會意見:
一八○、經濟部函,為107年度中央政府總預算附屬單位預算決議,檢送中油公司「提升營運績效與長、短期負債利息費用負擔」改善報告,請查照案。
議事處意見:擬請院會將本案交經濟委員會。
程序委員會意見:
一八一、經濟部函,為107年度中央政府總預算附屬單位預算決議,檢送協助原住民族產品拓銷海外市場書面報告,請查照案。
議事處意見:擬請院會將本案交經濟委員會。
程序委員會意見:
一八二、經濟部函,為107年度中央政府總預算附屬單位預算決議,檢送台電公司餘裕資金之配置重新檢討書面報告,請查照案。
議事處意見:擬請院會將本案交經濟委員會。
程序委員會意見:
一八三、經濟部函,為107年度中央政府總預算附屬單位預算決議,檢送「台糖公司管理費用」書面報告,請查照案。
議事處意見:擬請院會將本案交經濟委員會。
程序委員會意見:
一八四、經濟部函,為107年度中央政府總預算附屬單位預算決議,檢送工業區管理機構服務品質書面報告,請查照案。
議事處意見:擬請院會將本案交經濟委員會。
程序委員會意見:
一八五、經濟部函,為107年度中央政府總預算附屬單位預算決議,檢送台電公司研擬成立再生能源事業處評估報告,請查照案。
議事處意見:擬請院會將本案交經濟委員會。
程序委員會意見:
一八六、經濟部函,為107年度中央政府總預算附屬單位預算決議,檢送低壓智慧型電表布建與目標相距甚遠書面報告,請查照案。
議事處意見:擬請院會將本案交經濟委員會。
程序委員會意見:
一八七、經濟部函,為107年度中央政府總預算附屬單位預算決議,檢送台電公司核四廠負債解決方案,請查照案。
議事處意見:擬請院會將本案交經濟委員會。
程序委員會意見:
一八八、經濟部函,為107年度中央政府總預算附屬單位預算決議,檢送台電公司新興計畫補辦預算書面報告,請查照案。
議事處意見:擬請院會將本案交經濟委員會。
程序委員會意見:
一八九、經濟部函,為107年度中央政府總預算附屬單位預算決議,檢送「台糖公司畜殖事業部廢(污)水再利用檢討方案」書面報告,請查照案。
議事處意見:擬請院會將本案交經濟委員會。
程序委員會意見:
一九○、經濟部函,為107年度中央政府總預算附屬單位預算決議,檢送台電公司針對新興計畫補辦預算事項檢討書面報告,請查照案。
議事處意見:擬請院會將本案交經濟委員會。
程序委員會意見:
一九一、經濟部函,為107年度中央政府總預算附屬單位預算決議,檢送中油公司「工安管理機制落實檢討改進」書面報告,請查照案。
議事處意見:擬請院會將本案交經濟委員會。
程序委員會意見:
一九二、經濟部函,為107年度中央政府總預算附屬單位預算決議,檢送中油公司「轉投資事業公股比率接近國營事業門檻監督管理」報告,請查照案。
議事處意見:擬請院會將本案交經濟委員會。
程序委員會意見:
一九三、經濟部函,為107年度中央政府總預算附屬單位預算決議,檢送中油公司「降低資金籌措成本」書面報告,請查照案。
議事處意見:擬請院會將本案交經濟委員會。
程序委員會意見:
一九四、經濟部函,為107年度中央政府總預算附屬單位預算決議,檢送工業區管理機構服務效能提升報告,請查照案。
議事處意見:擬請院會將本案交經濟委員會。
程序委員會意見:
一九五、經濟部函,為107年度中央政府總預算附屬單位預算決議,檢送中油公司「增設付費式手機充電站之評估」報告,請查照案。
議事處意見:擬請院會將本案交經濟委員會。
程序委員會意見:
一九六、經濟部函,為107年度中央政府總預算附屬單位預算決議,檢送「台糖公司閒置停閉廠區及被占用土地檢討改善」書面報告,請查照案。
議事處意見:擬請院會將本案交經濟委員會。
程序委員會意見:
一九七、經濟部函,為107年度中央政府總預算附屬單位預算決議,檢送「台糖公司文化性資產與古蹟保存及多元應用方案」書面報告,請查照案。
議事處意見:擬請院會將本案交經濟委員會。
程序委員會意見:
一九八、經濟部函,為107年度中央政府總預算附屬單位預算決議,檢送台水公司「業務費用」書面報告,請查照案。
議事處意見:擬請院會將本案交經濟委員會。
程序委員會意見:
一九九、經濟部函,為107年度中央政府總預算附屬單位預算決議,檢送「強化各主要水庫清淤工作與設施建置」書面報告,請查照案。
議事處意見:擬請院會將本案交經濟委員會。
程序委員會意見:
二○○、國家發展委員會函,為107年度中央政府總預算附屬單位預算決議,檢送花東基金補助計畫輔導與管理機制書面報告,請查照案。
議事處意見:擬請院會將本案交經濟委員會。
程序委員會意見:
二○一、國家發展委員會函,為107年度中央政府總預算附屬單位預算決議,檢送行政院國家發展基金提升投資預算執行率書面報告,請查照案。
議事處意見:擬請院會將本案交經濟委員會。
程序委員會意見:
二○二、國家發展委員會函,為107年度中央政府總預算附屬單位預算決議,檢送行政院國家發展基金提升投資預算執行率及相關改善策略書面報告,請查照案。
議事處意見:擬請院會將本案交經濟委員會。
程序委員會意見:
二○三、國家發展委員會函,為107年度中央政府總預算附屬單位預算決議,檢送花東地區永續發展基金提高執行率書面報告,請查照案。
議事處意見:擬請院會將本案交經濟委員會。
程序委員會意見:
二○四、國家發展委員會函,為107年度中央政府總預算附屬單位預算決議,檢送補助計畫執行情形低落改善報告,請查照案。
議事處意見:擬請院會將本案交經濟委員會。
程序委員會意見:
二○五、國家發展委員會函,為107年度中央政府總預算附屬單位預算決議,檢送具體落實「基金永續」書面報告,請查照案。
議事處意見:擬請院會將本案交經濟委員會。
程序委員會意見:
二○六、國家發展委員會函,為107年度中央政府總預算附屬單位預算決議,檢送離島建設指導委員會運作方式檢討報告,請查照案。
議事處意見:擬請院會將本案交經濟委員會。
程序委員會意見:
二○七、財政部函,為107年度中央政府總預算附屬單位預算決議,檢送「行政院公營事業民營化基金運作檢討報告」,請查照案。
議事處意見:擬請院會將本案交財政委員會。
程序委員會意見:
二○八、金融監督管理委員會函,為107年度中央政府總預算附屬單位預算決議,檢送證交所等研擬自動調降手續費用機制報告,請查照案。
議事處意見:擬請院會將本案交財政委員會。
程序委員會意見:
二○九、科技部函,為107年度中央政府總預算附屬單位預算決議,檢送「檢討公共藝術品維修經費之相關額度」書面報告,請查照案。
議事處意見:擬請院會將本案交教育及文化委員會。
程序委員會意見:
二一○、科技部函,為107年度中央政府總預算附屬單位預算決議,檢送「科技政策研究智庫之建置及運作」書面報告,請查照案。
議事處意見:擬請院會將本案交教育及文化委員會。
程序委員會意見:
二一一、科技部函,為107年度中央政府總預算附屬單位預算決議,檢送「綠能科技聯合研究中心執行現況」書面報告,請查照案。
議事處意見:擬請院會將本案交教育及文化委員會。
程序委員會意見:
二一二、科技部函,為107年度中央政府總預算附屬單位預算決議,檢送「科學發展」月刊書面報告,請查照案。
議事處意見:擬請院會將本案交教育及文化委員會。
程序委員會意見:
二一三、中央研究院函,為107年度中央政府總預算附屬單位預算決議,檢送科學研究基金決議第1項書面報告,請查照案。
議事處意見:擬請院會將本案交教育及文化委員會。
程序委員會意見:
二一四、中央研究院函,為107年度中央政府總預算附屬單位預算決議,檢送科學研究基金決議第2項書面報告,請查照案。
議事處意見:擬請院會將本案交教育及文化委員會。
程序委員會意見:
二一五、中央研究院函,為107年度中央政府總預算附屬單位預算決議,檢送科學研究基金決議第3項書面報告,請查照案。
議事處意見:擬請院會將本案交教育及文化委員會。
程序委員會意見:
二一六、中央研究院函,為107年度中央政府總預算附屬單位預算決議,檢送科學研究基金決議第4項書面報告,請查照案。
議事處意見:擬請院會將本案交教育及文化委員會。
程序委員會意見:
二一七、中央研究院函,為107年度中央政府總預算附屬單位預算決議,檢送科學研究基金決議第5項書面報告,請查照案。
議事處意見:擬請院會將本案交教育及文化委員會。
程序委員會意見:
二一八、中央研究院函,為107年度中央政府總預算附屬單位預算決議,檢送科學研究基金決議第6項書面報告,請查照案。
議事處意見:擬請院會將本案交教育及文化委員會。
程序委員會意見:
二一九、中央研究院函,為107年度中央政府總預算附屬單位預算決議,檢送科學研究基金決議第7項書面報告,請查照案。
議事處意見:擬請院會將本案交教育及文化委員會。
程序委員會意見:
二二○、中央研究院函,為107年度中央政府總預算附屬單位預算決議,檢送科學研究基金決議第8項書面報告,請查照案。
議事處意見:擬請院會將本案交教育及文化委員會。
程序委員會意見:
二二一、中央研究院函,為107年度中央政府總預算附屬單位預算決議,檢送科學研究基金決議第9項書面報告,請查照案。
議事處意見:擬請院會將本案交教育及文化委員會。
程序委員會意見:
二二二、教育部函,為107年度中央政府總預算附屬單位預算決議,檢送「運動發展基金─數位博物館體育文物典藏計畫」書面報告,請查照案。
議事處意見:擬請院會將本案交教育及文化委員會。
程序委員會意見:
二二三、教育部函,為107年度中央政府總預算附屬單位預算決議,檢送國立海洋科技博物館作業基金旅運費預算內容書面報告,請查照案。
議事處意見:擬請院會將本案交教育及文化委員會。
程序委員會意見:
二二四、國家發展委員會函,為108年度中央政府總預算決議,檢送「新經濟移民法(草案)」避免影響國人就業與薪資對策書面報告,請查照案。
議事處意見:擬請院會將本案交經濟委員會。
程序委員會意見:
二二五、國家發展委員會函,為108年度中央政府總預算決議,檢送老年經濟安全保障書面報告,請查照案。
議事處意見:擬請院會將本案交經濟委員會。
程序委員會意見:
二二六、國家發展委員會函,為108年度中央政府總預算決議,檢送因應我國人才外流情形書面報告,請查照案。
議事處意見:擬請院會將本案交經濟委員會。
程序委員會意見:
二二七、國家發展委員會函,為108年度中央政府總預算決議,檢送結合勞政部門和經建部門建立新景氣預測指標書面報告,請查照案。
議事處意見:擬請院會將本案交經濟委員會。
程序委員會意見:
二二八、國家發展委員會函,為108年度中央政府總預算決議,檢送「積極改善國內投資環境以發展產業並吸引投資」報告,請查照案。
議事處意見:擬請院會將本案交經濟委員會。
程序委員會意見:
二二九、國家發展委員會函,為108年度中央政府總預算決議,檢送「政府資料開放」書面報告,請查照案。
議事處意見:擬請院會將本案交經濟委員會。
程序委員會意見:
二三○、國家發展委員會函,為108年度中央政府總預算決議,檢送檢視財經政策妥適性確實改善國內投資環境報告,請查照案。
議事處意見:擬請院會將本案交經濟委員會。
程序委員會意見:
二三一、國家發展委員會函,為108年度中央政府總預算決議,檢送「如何強化國家發展計畫規劃效能及強化對外經貿在數位經濟發展領域之合作」書面報告,請查照案。
議事處意見:擬請院會將本案交經濟委員會。
程序委員會意見:
二三二、國家發展委員會函,為108年度中央政府總預算決議,檢送「高雄輕軌運量預估及預算可行性資料」,請查照案。
議事處意見:擬請院會將本案交經濟委員會。
程序委員會意見:
二三三、國家發展委員會函,為108年度中央政府總預算決議,檢送檔案管理局兼顧資訊安全之無固定辦公場所者公文電子交換可行方式書面報告,請查照案。
議事處意見:擬請院會將本案交經濟委員會。
程序委員會意見:
二三四、國家發展委員會函,為108年度中央政府總預算決議,檢送擬定跨域整合發展計畫重點區域說明,請查照案。
議事處意見:擬請院會將本案交經濟委員會。
程序委員會意見:
二三五、經濟部函,為108年度中央政府總預算決議,檢送台杉投資管理顧問公司第一次股東董事選舉提名詳細情形書面資料,請查照案。
議事處意見:擬請院會將本案交經濟委員會。
程序委員會意見:
二三六、經濟部函,為108年度中央政府總預算決議,檢送專利生物材料寄存業務收支比例偏低報告,請查照案。
議事處意見:擬請院會將本案交經濟委員會。
程序委員會意見:
二三七、經濟部函,為108年度中央政府總預算決議,檢送「加強水庫清淤改善方案」書面報告,請查照案。
議事處意見:擬請院會將本案交經濟委員會。
程序委員會意見:
二三八、經濟部函,為108年度中央政府總預算決議,檢送地方創生執行書面報告,請查照案。
議事處意見:擬請院會將本案交經濟委員會。
程序委員會意見:
二三九、經濟部函,為108年度中央政府總預算決議,檢送「小型企業創新研發(SBIR)創業概念海選計畫精進廣宣措施」書面報告,請查照案。
議事處意見:擬請院會將本案交經濟委員會。
程序委員會意見:
二四○、經濟部函,為108年度中央政府總預算決議,檢送工業局「台塑六輕園區總體檢項目加入因應沉陷之檢測」書面報告,請查照案。
議事處意見:擬請院會將本案交經濟委員會。
程序委員會意見:
二四一、經濟部函,為108年度中央政府總預算決議,檢送「推動重新簽署或更新投資保護協定」書面報告,請查照案。
議事處意見:擬請院會將本案交經濟委員會。
程序委員會意見:
二四二、經濟部函,為108年度中央政府總預算決議,檢送「臺紐經濟合作協定(ANZTEC)之原住民合作專章對於原住民族經濟助益:量化分析及未來展望」書面報告,請查照案。
議事處意見:擬請院會將本案交經濟委員會。
程序委員會意見:
二四三、公平交易委員會函,為108年度中央政府總預算決議,檢送「免除訴願程序條款」檢討分析書面報告,請查照案。
議事處意見:擬請院會將本案交經濟委員會。
程序委員會意見:
二四四、公平交易委員會函,為108年度中央政府總預算決議,檢送高通案處理期間會議紀錄資料,請查照案。
議事處意見:擬請院會將本案交經濟委員會。
程序委員會意見:
二四五、公平交易委員會函,為108年度中央政府總預算決議,檢送高通和解案之委員會議紀錄,請查照案。
議事處意見:擬請院會將本案交經濟委員會。
程序委員會意見:
二四六、行政院農業委員會函,為108年度中央政府總預算決議,檢送宣導農民正確使用農藥觀念書面報告,請查照案。
議事處意見:擬請院會將本案交經濟委員會。
程序委員會意見:
二四七、行政院農業委員會函,為108年度中央政府總預算決議,檢送動植物防疫檢疫局加強辦理研析動物用藥國際管理趨勢書面報告,請查照案。
議事處意見:擬請院會將本案交經濟委員會。
程序委員會意見:
二四八、行政院農業委員會函,為108年度中央政府總預算決議,檢送派遣人力檢討運用方式規劃情形,請查照案。
議事處意見:擬請院會將本案交經濟委員會。
程序委員會意見:
二四九、行政院農業委員會函,為108年度中央政府總預算決議,檢送農業綠能設施申設審查機制建立及漁電共生推動規劃報告,請查照案。
議事處意見:擬請院會將本案交經濟委員會。
程序委員會意見:
二五○、行政院農業委員會函,為108年度中央政府總預算決議,檢送動植物防疫檢疫局違法攜帶肉製品入境之多元宣導措施書面報告,請查照案。
議事處意見:擬請院會將本案交經濟委員會。
程序委員會意見:
二五一、行政院農業委員會函,為108年度中央政府總預算決議,檢送簡化產銷履歷檢討執行報告,請查照案。
議事處意見:擬請院會將本案交經濟委員會。
程序委員會意見:
二五二、僑務委員會函,為108年度中央政府總預算決議,檢送決議(三十三)書面報告,請查照案。
議事處意見:擬請院會將本案交外交及國防委員會。
程序委員會意見:
二五三、僑務委員會函,為108年度中央政府總預算決議,檢送決議(三十七)近年內部預算結構重新檢視書面報告,請查照案。
議事處意見:擬請院會將本案交外交及國防委員會。
程序委員會意見:
二五四、僑務委員會函,為108年度中央政府總預算決議,檢送海外信用保證基金應研謀增加海外銀行服務據點書面報告,請查照案。
議事處意見:擬請院會將本案交外交及國防委員會。
程序委員會意見:
二五五、國軍退除役官兵輔導委員會函,為108年度中央政府總預算決議,檢送決議(三十四)書面報告,請查照案。
議事處意見:擬請院會將本案交外交及國防委員會。
程序委員會意見:
二五六、國軍退除役官兵輔導委員會函,為108年度中央政府總預算決議,檢送決議(三十七)榮家勞務外包人力書面報告,請查照案。
議事處意見:擬請院會將本案交外交及國防委員會。
程序委員會意見:
二五七、國軍退除役官兵輔導委員會函,為108年度中央政府總預算決議,檢送決議(三十二)榮家現有照護人力不足書面報告,請查照案。
議事處意見:擬請院會將本案交外交及國防委員會。
程序委員會意見:
二五八、國軍退除役官兵輔導委員會函,為108年度中央政府總預算決議,檢送新增決議(六)契約雇用護理人員薪資支給差異書面報告,請查照案。
議事處意見:擬請院會將本案交外交及國防委員會。
程序委員會意見:
二五九、國軍退除役官兵輔導委員會函,為108年度中央政府總預算決議,檢送決議(四十六)書面報告,請查照案。
議事處意見:擬請院會將本案交外交及國防委員會。
程序委員會意見:
二六○、國軍退除役官兵輔導委員會函,為108年度中央政府總預算決議,檢送決議(二十八)長照需求快速成長書面報告,請查照案。
議事處意見:擬請院會將本案交外交及國防委員會。
程序委員會意見:
二六一、國軍退除役官兵輔導委員會函,為108年度中央政府總預算決議,檢送決議(三十八)管線鋪設及天然氣費率費用優惠書面報告,請查照案。
議事處意見:擬請院會將本案交外交及國防委員會。
程序委員會意見:
二六二、國軍退除役官兵輔導委員會函,為108年度中央政府總預算決議,檢送決議(四十一)書面報告,請查照案。
議事處意見:擬請院會將本案交外交及國防委員會。
程序委員會意見:
二六三、國防部函,為108年度中央政府總預算決議,檢送「國防部管制預算運用檢討」書面報告,請查照案。
議事處意見:擬請院會將本案交外交及國防委員會。
程序委員會意見:
二六四、國防部函,為108年度中央政府總預算決議,檢送「妥適規劃國防預算比重」書面報告,請查照案。
議事處意見:擬請院會將本案交外交及國防委員會。
程序委員會意見:
二六五、國防部函,為108年度中央政府總預算決議,檢送「科技人才培育及進(留)用改善方案」書面報告,請查照案。
議事處意見:擬請院會將本案交外交及國防委員會。
程序委員會意見:
二六六、國防部函,為108年度中央政府總預算決議,檢送「財團法人國防安全研究院業務運作」書面報告,請查照案。
議事處意見:擬請院會將本案交外交及國防委員會。
程序委員會意見:
二六七、科技部函,為108年度中央政府總預算決議,檢送「跨部會補助機制及107年度計畫重新審視即時性必要性」檢討改善報告,請查照案。
議事處意見:擬請院會將本案交教育及文化委員會。
程序委員會意見:
二六八、科技部函,為108年度中央政府總預算決議,檢送「房屋建築養護費編列情形」書面報告,請查照案。
議事處意見:擬請院會將本案交教育及文化委員會。
程序委員會意見:
二六九、國立故宮博物院函,為108年度中央政府總預算決議,檢送決議事項(十八)通盤檢討派員出國計畫書面報告,請查照案。
議事處意見:擬請院會將本案交教育及文化委員會。
程序委員會意見:
二七○、國立故宮博物院函,為108年度中央政府總預算決議,檢送近3年文創商品開發及授權情形書面報告,請查照案。
議事處意見:擬請院會將本案交教育及文化委員會。
程序委員會意見:
二七一、國立故宮博物院函,為108年度中央政府總預算決議,檢送決議(三十四)藏品圖像管理機制改善書面報告,請查照案。
議事處意見:擬請院會將本案交教育及文化委員會。
程序委員會意見:
二七二、國立故宮博物院函,為108年度中央政府總預算決議,檢送孳息減少因應之書面報告,請查照案。
議事處意見:擬請院會將本案交教育及文化委員會。
程序委員會意見:
二七三、國立故宮博物院函,為108年度中央政府總預算決議,檢送決議(二十九)書面報告,請查照案。
議事處意見:擬請院會將本案交教育及文化委員會。
程序委員會意見:
二七四、國立故宮博物院函,為108年度中央政府總預算決議,檢送品牌授權條件書面報告,請查照案。
議事處意見:擬請院會將本案交教育及文化委員會。
程序委員會意見:
二七五、教育部函,為108年度中央政府總預算決議,檢送國家圖書館南部分館相關營運措施之改善書面報告,請查照案。
議事處意見:擬請院會將本案交教育及文化委員會。
程序委員會意見:
二七六、教育部函,為108年度中央政府總預算決議,檢送「國立教育廣播電臺配合新南向政策推動計畫」改善報告,請查照案。
議事處意見:擬請院會將本案交教育及文化委員會。
程序委員會意見:
二七七、教育部函,為108年度中央政府總預算決議,檢送「國家教育研究院人力資源運用及管控」改善報告,請查照案。
議事處意見:擬請院會將本案交教育及文化委員會。
程序委員會意見:
二七八、教育部函,為108年度中央政府總預算決議,檢送「『私立學校法』相關配套子法通盤檢討書面報告」,請查照案。
議事處意見:擬請院會將本案交教育及文化委員會。
程序委員會意見:
二七九、教育部函,為108年度中央政府總預算決議,檢送「教育部防制學生藥物濫用執行情形」報告,請查照案。
議事處意見:擬請院會將本案交教育及文化委員會。
程序委員會意見:
二八○、教育部函,為108年度中央政府總預算決議,檢送「新南向人才培育計畫推動情形」書面報告,請查照案。
議事處意見:擬請院會將本案交教育及文化委員會。
程序委員會意見:
二八一、文化部函,為108年度中央政府總預算決議,檢送推廣新住民多元文化政策建議書面報告,請查照案。
議事處意見:擬請院會將本案交教育及文化委員會。
程序委員會意見:
二八二、文化部函,為108年度中央政府總預算決議,檢送該部決議(十七)書面報告,請查照案。
議事處意見:擬請院會將本案交教育及文化委員會。
程序委員會意見:
二八三、中央研究院函,為108年度中央政府總預算決議,檢送決議(七)技轉過程應訂定嚴謹內部管理規範與監督機制書面報告,請查照案。
議事處意見:擬請院會將本案交教育及文化委員會。
程序委員會意見:
二八四、中央研究院函,為108年度中央政府總預算決議,檢送決議(八)加強國家生技園區技術移轉及育成中心營運書面報告,請查照案。
議事處意見:擬請院會將本案交教育及文化委員會。
程序委員會意見:
二八五、中央研究院函,為108年度中央政府總預算決議,檢送決議(九)加強南部院區計畫進度控管書面報告,請查照案。
議事處意見:擬請院會將本案交教育及文化委員會。
程序委員會意見:
二八六、中央研究院函,為108年度中央政府總預算決議,檢送決議(十)加強臺灣人體生物資料庫計畫監督及考核書面報告,請查照案。
議事處意見:擬請院會將本案交教育及文化委員會。
程序委員會意見:
二八七、中央研究院函,為108年度中央政府總預算決議,檢送決議(十一)檢討基金設置目的達成情形及營運績效書面報告,請查照案。
議事處意見:擬請院會將本案交教育及文化委員會。
程序委員會意見:
二八八、中央研究院函,為108年度中央政府總預算決議,檢送決議(十四)宜依據預算編製相關規定辦理科技發展計畫書面報告,請查照案。
議事處意見:擬請院會將本案交教育及文化委員會。
程序委員會意見:
二八九、中央研究院函,為108年度中央政府總預算決議,檢送決議(十五)人文及社會科學組各該領域學門院士人數不均書面報告,請查照案。
議事處意見:擬請院會將本案交教育及文化委員會。
程序委員會意見:
二九○、中央研究院函,為108年度中央政府總預算決議,檢送決議(十八)組織改造進度與相關會議階段性結論書面報告,請查照案。
議事處意見:擬請院會將本案交教育及文化委員會。
程序委員會意見:
二九一、中央研究院函,為108年度中央政府總預算決議,檢送決議(二十)國家生技研究園區是否移交科技部竹科管理局經營管理書面報告,請查照案。
議事處意見:擬請院會將本案交教育及文化委員會。
程序委員會意見:
二九二、中央研究院函,為108年度中央政府總預算決議,檢送決議(二十四)便捷智慧化服務散播數位文化書面報告,請查照案。
議事處意見:擬請院會將本案交教育及文化委員會。
程序委員會意見:
二九三、中央研究院函,為108年度中央政府總預算決議,檢送決議(二十五)將「台灣農村社會文化調查」各項地方大數據進行可視化彙整書面報告,請查照案。
議事處意見:擬請院會將本案交教育及文化委員會。
程序委員會意見:
二九四、中央研究院函,為108年度中央政府總預算決議,檢送決議(二十六)加強跨部會鏈結達到全球學術外交戰略目標書面報告,請查照案。
議事處意見:擬請院會將本案交教育及文化委員會。
程序委員會意見:
二九五、中央研究院函,為108年度中央政府總預算決議,檢送決議(二十八)針對各系所資料庫建構統一收費標準書面報告,請查照案。
議事處意見:擬請院會將本案交教育及文化委員會。
程序委員會意見:
二九六、中央研究院函,為108年度中央政府總預算決議,檢送決議(三十四)檢討基金設置目的達成情形及營運績效書面報告,請查照案。
議事處意見:擬請院會將本案交教育及文化委員會。
程序委員會意見:
二九七、中央研究院函,為108年度中央政府總預算決議,檢送新增決議(二)避免學術倫理案件發生書面報告,請查照案。
議事處意見:擬請院會將本案交教育及文化委員會。
程序委員會意見:
二九八、內政部函,為108年度中央政府總預算決議,檢送役政署辦理替代役工作列管經費加強催收書面報告,請查照案。
議事處意見:擬請院會將本案交內政委員會。
程序委員會意見:
二九九、內政部函,為108年度中央政府總預算決議,檢送研議增列國道公路警察局員警危險加成辦理情形書面報告,請查照案。
議事處意見:擬請院會將本案交內政委員會。
程序委員會意見:
三○○、內政部函,為108年度中央政府總預算決議,檢送警察節與消防節放假研議報告,請查照案。
議事處意見:擬請院會將本案交內政委員會。
程序委員會意見:
三○一、內政部函,為108年度中央政府總預算決議,檢送「自駕車用高精度地圖之整備計畫」書面報告,請查照案。
議事處意見:擬請院會將本案交內政委員會。
程序委員會意見:
三○二、內政部函,為108年度中央政府總預算決議,檢送警政署「檢討外勤員警超勤加班費核發情形」書面報告,請查照案。
議事處意見:擬請院會將本案交內政委員會。
程序委員會意見:
三○三、內政部函,為108年度中央政府總預算決議,檢送役男等待入營時間書面報告,請查照案。
議事處意見:擬請院會將本案交內政委員會。
程序委員會意見:
三○四、內政部函,為108年度中央政府總預算決議,檢送替代役業務檢討報告,請查照案。
議事處意見:擬請院會將本案交內政委員會。
程序委員會意見:
三○五、內政部函,為108年度中央政府總預算決議,檢送建築研究所推動綠建築標章普及率書面報告,請查照案。
議事處意見:擬請院會將本案交內政委員會。
程序委員會意見:
三○六、內政部函,為108年度中央政府總預算決議,檢送警政署警察人員過勞議題書面報告,請查照案。
議事處意見:擬請院會將本案交內政委員會。
程序委員會意見:
三○七、內政部函,為108年度中央政府總預算決議,檢送建築研究所推動綠建築及智慧建築標章認證意願容有提升空間書面報告,請查照案。
議事處意見:擬請院會將本案交內政委員會。
程序委員會意見:
三○八、內政部函,為108年度中央政府總預算決議,檢送檢測技術服務收入停滯書面報告,請查照案。
議事處意見:擬請院會將本案交內政委員會。
程序委員會意見:
三○九、內政部函,為108年度中央政府總預算決議,檢送含石綿建築物基礎調查書面報告,請查照案。
議事處意見:擬請院會將本案交內政委員會。
程序委員會意見:
三一○、內政部函,為108年度中央政府總預算決議,檢送老人福利機構火災頻傳書面報告,請查照案。
議事處意見:擬請院會將本案交內政委員會。
程序委員會意見:
三一一、內政部函,為108年度中央政府總預算決議,檢送建築研究所應積極改善老人福利相關機構防火及避難安全措施書面報告,請查照案。
議事處意見:擬請院會將本案交內政委員會。
程序委員會意見:
三一二、內政部函,為108年度中央政府總預算決議,檢送「土地利用」分支計畫預算書面報告,請查照案。
議事處意見:擬請院會將本案交內政委員會。
程序委員會意見:
三一三、內政部函,為108年度中央政府總預算決議,檢送警政署政治檔案辦理情形書面報告,請查照案。
議事處意見:擬請院會將本案交內政委員會。
程序委員會意見:
三一四、內政部函,為108年度中央政府總預算決議,檢送「殯葬管理」之「獎補助」預算書面報告,請查照案。
議事處意見:擬請院會將本案交內政委員會。
程序委員會意見:
三一五、內政部函,為108年度中央政府總預算決議,檢送新住民發展基金管理會聘任新住民擔任委員比例過低書面報告,請查照案。
議事處意見:擬請院會將本案交內政委員會。
程序委員會意見:
三一六、內政部函,為108年度中央政府總預算決議,檢送警政署及移民署通譯制度不甚完善書面報告,請查照案。
議事處意見:擬請院會將本案交內政委員會。
程序委員會意見:
三一七、內政部函,為108年度中央政府總預算決議,檢送聽證制度精進與檢討書面報告,請查照案。
議事處意見:擬請院會將本案交內政委員會。
程序委員會意見:
三一八、內政部函,為108年度中央政府總預算決議,檢送營建署決議(二十二)書面報告,請查照案。
議事處意見:擬請院會將本案交內政委員會。
程序委員會意見:
三一九、內政部函,為108年度中央政府總預算決議,檢送移民署加強宣導新住民數位資訊e網書面報告,請查照案。
議事處意見:擬請院會將本案交內政委員會。
程序委員會意見:
三二○、內政部函,為108年度中央政府總預算決議,檢送警政署通盤檢討警察人力補齊對策書面報告,請查照案。
議事處意見:擬請院會將本案交內政委員會。
程序委員會意見:
三二一、客家委員會函,為108年度中央政府總預算決議,檢送客語流失嚴重書面報告,請查照案。
議事處意見:擬請院會將本案交內政委員會。
程序委員會意見:
三二二、客家委員會函,為108年度中央政府總預算決議,檢送「文化教育推展」預算書面報告,請查照案。
議事處意見:擬請院會將本案交內政委員會。
程序委員會意見:
三二三、客家委員會函,為108年度中央政府總預算決議,檢送強化客家語言少數腔調保存傳承書面報告,請查照案。
議事處意見:擬請院會將本案交內政委員會。
程序委員會意見:
三二四、客家委員會函,為108年度中央政府總預算決議,檢送決議(三)「出國計畫變更」書面報告,請查照案。
議事處意見:擬請院會將本案交內政委員會。
程序委員會意見:
三二五、客家委員會函,為108年度中央政府總預算決議,檢送決議(五)「出國計畫變更」書面報告,請查照案。
議事處意見:擬請院會將本案交內政委員會。
程序委員會意見:
三二六、客家委員會函,為108年度中央政府總預算決議,檢送「海外客家事務推展之具體成效」書面報告,請查照案。
議事處意見:擬請院會將本案交內政委員會。
程序委員會意見:
三二七、客家委員會函,為108年度中央政府總預算決議,檢送客家電視收視族群年輕化書面報告,請查照案。
議事處意見:擬請院會將本案交內政委員會。
程序委員會意見:
三二八、客家委員會函,為108年度中央政府總預算決議,檢送講客電臺工作內容及改善方案書面報告,請查照案。
議事處意見:擬請院會將本案交內政委員會。
程序委員會意見:
三二九、客家委員會函,為108年度中央政府總預算決議,檢送客家文化館舍使用率偏低書面報告,請查照案。
議事處意見:擬請院會將本案交內政委員會。
程序委員會意見:
三三○、客家委員會函,為108年度中央政府總預算決議,檢送國家級臺三線客庄浪漫大道延伸至新北市之可行性書面報告,請查照案。
議事處意見:擬請院會將本案交內政委員會。
程序委員會意見:
三三一、客家委員會函,為108年度中央政府總預算決議,檢送部分客家文化館舍參訪人次偏低書面報告,請查照案。
議事處意見:擬請院會將本案交內政委員會。
程序委員會意見:
三三二、客家委員會函,為108年度中央政府總預算決議,檢送客庄暫定古蹟近來頻遭拆除書面報告,請查照案。
議事處意見:擬請院會將本案交內政委員會。
程序委員會意見:
三三三、大陸委員會函,為108年度中央政府總預算決議,檢送保障我國人在陸相關司法權益書面報告,請查照案。
議事處意見:擬請院會將本案交內政委員會。
程序委員會意見:
三三四、勞動部函,為108年度中央政府總預算決議,檢送「就業服務」之「獎補助費」經費流向未盡詳實呈現書面報告,請查照案。
議事處意見:擬請院會將本案交社會福利及衛生環境委員會。
程序委員會意見:
三三五、衛生福利部函,為108年度中央政府總預算決議,檢送國家中醫藥研究所「原民藥用植物研究計畫」,請查照案。
議事處意見:擬請院會將本案交社會福利及衛生環境委員會。
程序委員會意見:
三三六、衛生福利部函,為108年度中央政府總預算決議,檢送「極低出生體重早產兒之預防保健與追蹤政策規劃」書面報告,請查照案。
議事處意見:擬請院會將本案交社會福利及衛生環境委員會。
程序委員會意見:
三三七、衛生福利部函,為108年度中央政府總預算決議,檢送「兒童發展聯合評估中心之家數設置及資源規劃」書面報告,請查照案。
議事處意見:擬請院會將本案交社會福利及衛生環境委員會。
程序委員會意見:
三三八、衛生福利部函,為108年度中央政府總預算決議,檢送研議護理之家火災安全管理策略書面報告,請查照案。
議事處意見:擬請院會將本案交社會福利及衛生環境委員會。
程序委員會意見:
三三九、衛生福利部函,為108年度中央政府總預算決議,檢送居留未滿6個月新住民孕婦之限制配套措施書面報告,請查照案。
議事處意見:擬請院會將本案交社會福利及衛生環境委員會。
程序委員會意見:
三四○、司法院函,為108年度中央政府總預算決議,檢送歲出第4款第1項新增決議(四)書面報告,請查照案。
議事處意見:擬請院會將本案交司法及法制委員會。
程序委員會意見:
三四一、司法院函,為108年度中央政府總預算決議,檢送歲出第4款第1項決議(二十三)書面報告,請查照案。
議事處意見:擬請院會將本案交司法及法制委員會。
程序委員會意見:
三四二、司法院函,為108年度中央政府總預算決議,檢送歲出第4款第1項決議(十九)書面報告,請查照案。
議事處意見:擬請院會將本案交司法及法制委員會。
程序委員會意見:
三四三、司法院函,為108年度中央政府總預算決議,檢送歲出第4款第1項決議(十二)書面報告,請查照案。
議事處意見:擬請院會將本案交司法及法制委員會。
程序委員會意見:
三四四、司法院函,為108年度中央政府總預算決議,檢送歲出第4款第1項決議(八)書面報告,請查照案。
議事處意見:擬請院會將本案交司法及法制委員會。
程序委員會意見:
三四五、國史館函,為108年度中央政府總預算決議,檢送新增決議(一)出版品銷售情況不盡理想改善書面報告,請查照案。
議事處意見:擬請院會將本案交司法及法制委員會。
程序委員會意見:
三四六、銓敘部函,為108年度中央政府總預算決議,檢送「加強落實公務人員行政中立之書面報告」,請查照案。
議事處意見:擬請院會將本案交司法及法制委員會。
程序委員會意見:
三四七、立法院秘書長函,為108年度中央政府總預算決議,檢送本院預算決議事項書面報告,請查照案。
議事處意見:擬請院會將本案交司法及法制委員會。
程序委員會意見:
三四八、立法院秘書長函,為108年度中央政府總預算決議,檢送本院單位預算所提決議事項書面報告,請查照案。
議事處意見:擬請院會將本案交司法及法制委員會。
程序委員會意見:
三四九、國家發展委員會函,為108年度中央政府總預算決議,檢送個人資料保護現行政策法律是否符合最新國際標準書面報告,請查照案。
議事處意見:擬請院會將本案交司法及法制委員會。
程序委員會意見:
三五○、財政部函,為108年度中央政府總預算決議,檢送修正小客車進口關稅評估報告,請查照案。
議事處意見:擬請院會將本案交財政委員會。
程序委員會意見:
三五一、財政部函,為108年度中央政府總預算決議,檢送協助各部會篩選合適國有不動產作為辦公廳舍辦理情形,請查照案。
議事處意見:擬請院會將本案交財政委員會。
程序委員會意見:
三五二、財政部函,為108年度中央政府總預算決議,檢送推動租稅協定情形書面報告,請查照案。
議事處意見:擬請院會將本案交財政委員會。
程序委員會意見:
三五三、財政部函,為108年度中央政府總預算決議,檢送協助勞動部尋覓自有辦公廳舍辦理情形,請查照案。
議事處意見:擬請院會將本案交財政委員會。
程序委員會意見:
三五四、財政部函,為108年度中央政府總預算決議,檢送國有財產署禁止處分威權統治時期沒收取得之國有財產相關說明,請查照案。
議事處意見:擬請院會將本案交財政委員會。
程序委員會意見:
三五五、交通部函,為108年度中央政府總預算決議,檢送運輸研究所決議(十二)東部區域研究中心主動協助地方政府辦理研究書面報告,請查照案。
議事處意見:擬請院會將本案交交通委員會。
程序委員會意見:
三五六、交通部函,為108年度中央政府總預算決議,檢送運輸研究所決議(十四)自籌款經費書面報告,請查照案。
議事處意見:擬請院會將本案交交通委員會。
程序委員會意見:
三五七、交通部函,為108年度中央政府總預算決議,檢送運輸研究所決議(十五)重新檢討運輸科技應用研究業務中各項計畫必要性書面報告,請查照案。
議事處意見:擬請院會將本案交交通委員會。
程序委員會意見:
三五八、交通部函,為108年度中央政府總預算決議,檢送民用航空局決議(八)配合護理改革計畫書面報告,請查照案。
議事處意見:擬請院會將本案交交通委員會。
程序委員會意見:
三五九、交通部函,為108年度中央政府總預算決議,檢送運輸研究所決議(十一)建立完整車重資料書面報告,請查照案。
議事處意見:擬請院會將本案交交通委員會。
程序委員會意見:
三六○、交通部函,為108年度中央政府總預算決議,檢送新增決議(三十九)「臺灣新車安全評等計畫」多元運作方式納入財務評估書面報告,請查照案。
議事處意見:擬請院會將本案交交通委員會。
程序委員會意見:
三六一、交通部函,為108年度中央政府總預算決議,檢送觀光局決議(二十四)派遣政策歸零書面報告,請查照案。
議事處意見:擬請院會將本案交交通委員會。
程序委員會意見:
三六二、交通部函,為108年度中央政府總預算決議,檢送該部新增決議(四十九)活化花蓮機場書面報告,請查照案。
議事處意見:擬請院會將本案交交通委員會。
程序委員會意見:
三六三、交通部函,為108年度中央政府總預算決議,檢送觀光局決議(二十五)補助狀況資料公開書面報告,請查照案。
議事處意見:擬請院會將本案交交通委員會。
程序委員會意見:
三六四、交通部函,為108年度中央政府總預算決議,檢送該部決議(四十)「鐵路行車安全改善六年計畫(104至111年)」書面報告,請查照案。
議事處意見:擬請院會將本案交交通委員會。
程序委員會意見:
三六五、行政院公共工程委員會函,為108年度中央政府總預算決議,檢送決議(三十四)中央採購稽核小組職能書面報告,請查照案。
議事處意見:擬請院會將本案交交通委員會。
程序委員會意見:
三六六、經濟部函,為107年度中央政府總預算附屬單位預算決議,檢送後端基金「用過核子燃料貯存計畫」凍結1億元專案報告,請查照案。
議事處意見:擬請院會將本案交經濟委員會處理。
程序委員會意見:
三六七、經濟部函,為108年度中央政府總預算決議,檢送工業局大社工業區降編期程規劃專案報告,請查照案。
議事處意見:擬請院會將本案交經濟委員會處理。
程序委員會意見:
三六八、中央選舉委員會函,為108年度中央政府總預算決議,檢送決議(九)電子投票、不在籍投票可行性分析專案報告,請安排報告,請查照案。
議事處意見:擬請院會將本案交內政委員會處理。
程序委員會意見:
三六九、外交部函,為108年度中央政府總預算決議,檢送該部第5目項下「獎補助費」預算凍結500萬元書面報告,請查照案。
議事處意見:擬請院會將本案交外交及國防委員會處理。
程序委員會意見:
三七○、外交部函,為108年度中央政府總預算決議,檢送該部第5目項下「對國內團體之捐助」預算凍結94萬元書面報告,請查照案。
議事處意見:擬請院會將本案交外交及國防委員會處理。
程序委員會意見:
三七一、外交部函,為108年度中央政府總預算決議,檢送該部第5目項下「對國際之關懷救助及重建」預算凍結500萬元書面報告,請查照案。
議事處意見:擬請院會將本案交外交及國防委員會處理。
程序委員會意見:
三七二、外交部函,為108年度中央政府總預算決議,檢送該部第6目第1節項下「購建駐外機構館官舍」預算凍結2,000萬元書面報告,請查照案。
議事處意見:擬請院會將本案交外交及國防委員會處理。
程序委員會意見:
三七三、國防部函,為108年度中央政府總預算決議,有關「軍醫官受次專科醫師訓練致服役年限延長」專案報告辦理情形,請安排報告,請查照案。
議事處意見:擬請院會將本案交外交及國防委員會處理。
程序委員會意見:
三七四、行政院主計總處函,為108年度中央政府總預算決議,檢送歲出第2款第2項決議(九)公布薪資中位數專案報告,請查照案。
議事處意見:擬請院會將本案交財政委員會處理。
程序委員會意見:
三七五、行政院主計總處函,為108年度中央政府總預算決議,檢送歲出第2款第2項決議(八)同一事由動支第二預備金專案報告,請查照案。
議事處意見:擬請院會將本案交財政委員會處理。
程序委員會意見:
三七六、本院司法及法制委員會函,為院會交付處理「司法院函,為108年度中央政府總預算決議,有關歲出第4款第1項第1目新增決議(二)預算凍結案,請安排報告,請查照案」等12案,其中第1案及第2案,決定:「均准予備查」;第3案至第12案,決議:「均准予動支」,請查照案。
三七七、本院內政委員會函,為院會交付「海洋委員會函,為108年度中央政府總預算決議,檢送擬定海洋政策上位綱領專案報告」等6案,業經處理完竣,如處理情形一覽表,請查照案。
三七八、本院內政委員會函,為有關廖記章君為關於「公寓大廈管理條例」第三章第三十一條、第三十二條之決議事項,建請修法加註限制請願文書案,經審查結果,不成為議案案。
三七九、本院內政委員會函,為有關周澤民君為公寓大廈管理條例第十六條第二項中所指雜物之定義及妨礙逃生避難之認定未明確,建請研議修法請願文書案,經審查結果,不成為議案案。
三八○、行政院函送本院委員沈智慧等14人於第9屆第7會期第2次會議所提臨時提案之研處情形,請查照案。
三八一、行政院函送本院委員沈智慧等11人於第9屆第7會期第3次會議所提臨時提案之研處情形,請查照案。
三八二、行政院函送本院委員葉宜津等21人於第9屆第7會期第4次會議所提臨時提案之研處情形,請查照案。
三八三、本院議事處彙報各黨團參加本(第9屆第7)會期經費稽核委員會委員名單。
立法院第9屆第7會期第9次會議議事日程草案(程序委員會會議)
報 告 事 項
(國民黨黨團提議增列)
一、本院委員沈智慧等19人擬具「消防設備師暨消防設備士法草案」,請審議案。
議事處意見:擬請院會將本案交內政委員會審查。
程序委員會意見:
二、本院委員賴士葆等19人擬具「戶籍法第五十一條條文修正草案」,請審議案。
議事處意見:擬請院會將本案交內政委員會審查。
程序委員會意見:
(時代力量黨團提議增列)
三、本院時代力量黨團擬具「稅捐稽徵法第四十一條條文修正草案」,請審議案。
議事處意見:擬請院會將本案交財政委員會審查。
程序委員會意見:
質 詢 事 項
甲、行政院答復部分
乙、本院委員質詢部分
主席:報告事項無人登記發言,決定:議程草案報告事項及質詢事項通過。
宣讀議程草案討論事項。


主席:討論事項已宣讀完畢,現在請登記發言委員發言。
首先請邱委員泰源發言。
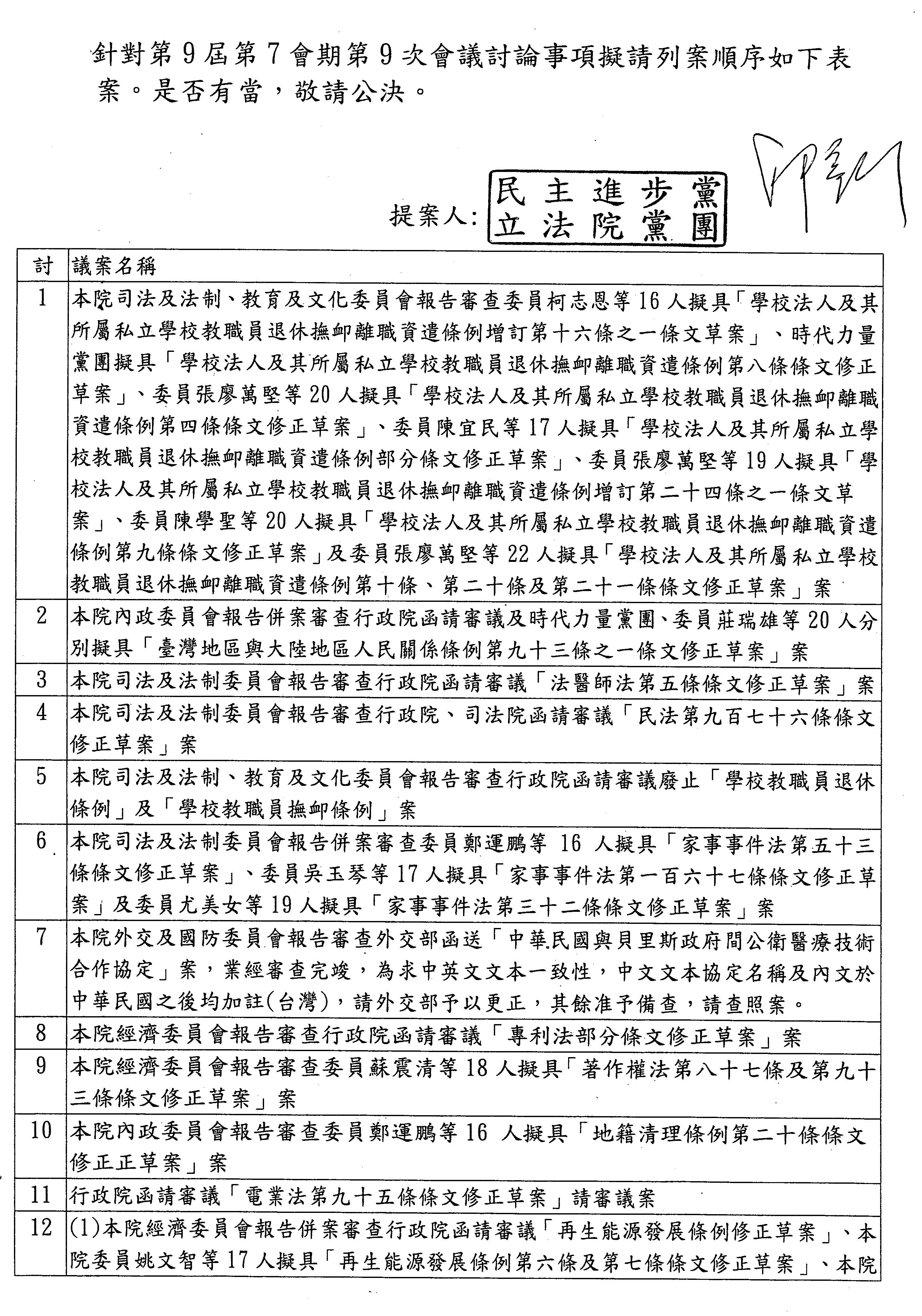
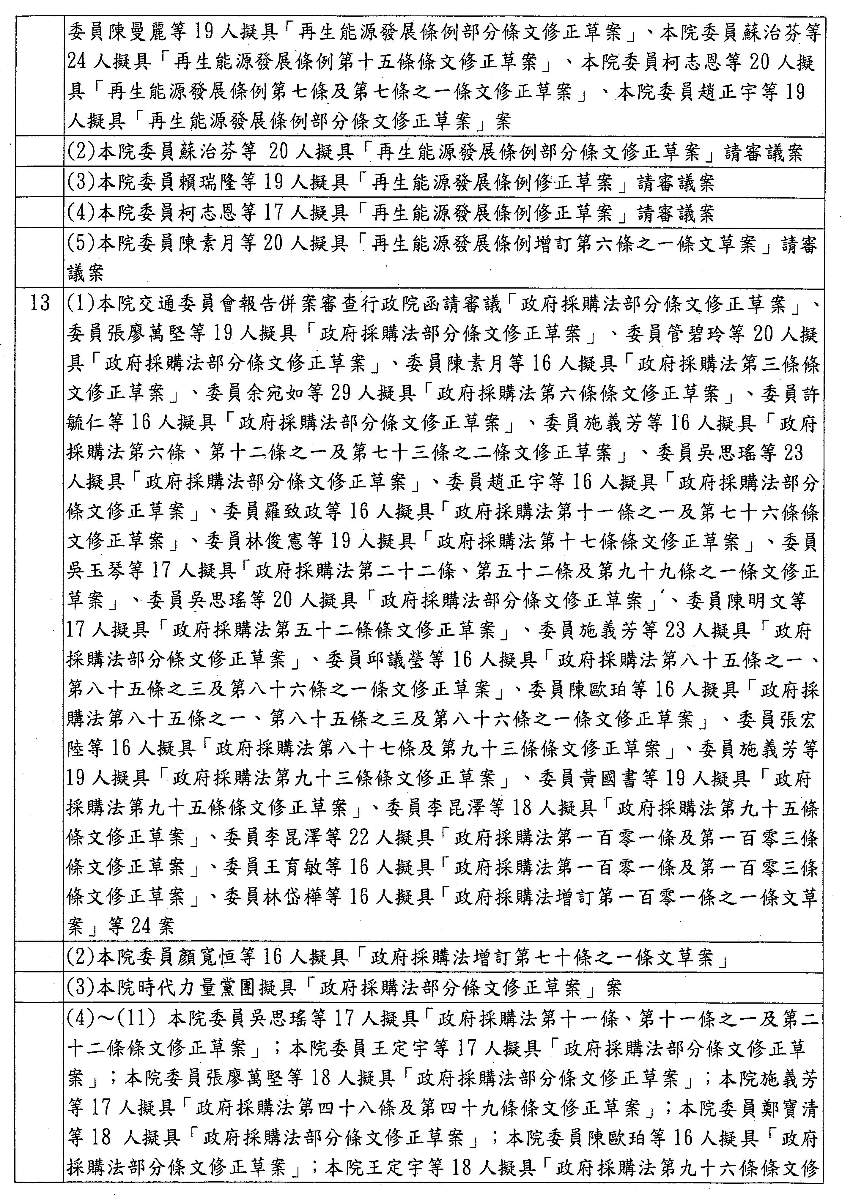
邱委員泰源:主席、各位同仁。民進黨團針對第9屆第7會期第9次會議討論事項,擬請議事人員代為宣讀列案順序如下表,是否有當,敬請公決。
民進黨黨團提案:



主席:請許委員毓仁發言。
許委員毓仁:主席、各位同仁。本院國民黨黨團針對本(第9)次會議建議增列討論事項共1案,擬請議事人員代為宣讀內容如下。是否有當,敬請公決。
國民黨黨團提案:

主席:請高潞.以用.巴魕剌委員發言。
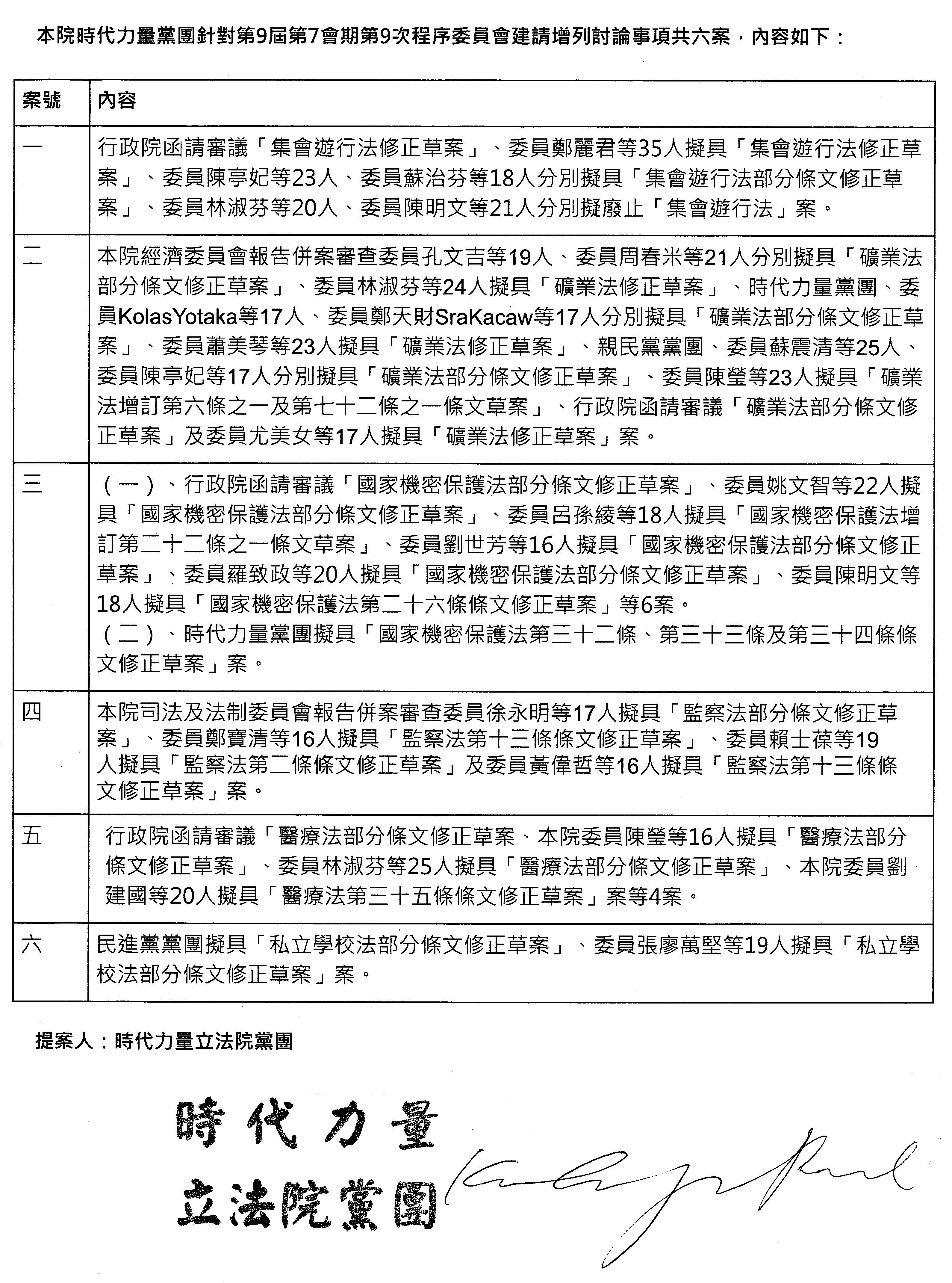
高潞.以用.巴魕剌 Kawlo.Iyun.Pacidal 委員:主席、各位同仁。本院時代力量黨團針對第9屆第7會期第9次程序委員會建請增列討論事項共6案,請議事人員代為宣讀。是否有當,敬請公決。
時代力量黨團提案:

主席:討論事項發言完畢,現在進行處理。先提案先處理。請問各位,對邱委員泰源的提議有無異議?(有)有異議。既有異議,交付表決。
現在清點在場人數。
(清點人數)
主席:在場委員12人。
現在進行表決,贊成者請舉手。
(進行表決)
主席:贊成者7人。
反對者請舉手。
(進行表決)
主席:反對者4人。棄權者1人。贊成者多數,本案通過。
本次會議討論事項總數、內容及順序已確定,其他提案就不再處理。
討論事項修正通過。所列議案如今日院會通過,授權議事處予以刪除。
現在宣讀人民請願案。
人民請願案
程序委員會第9屆第7會期第9次會議提出
一、依請願法第四條之規定,第1案係屬應提起訴訟之事項,未便受理,擬函復請願人。
1、中華民國臺灣300年憲政革命行動黨為陳情司法不平數案暨請求國家賠償案。
二、依「立法院職權行使法」第六十五條第二項規定,第1案至第11案擬函轉權責機關處理逕復,並副知請願人。
1、謝清彥為法務部僭越國會立法權,制定收容人違規情節及懲罰參考標準表、法務部矯正署所屬矯正機關收容人分類處遇要點……等法令,皆攸關人民權利義務,顯屬法令位階,未依法送立法院核備,陳請廢除案。(擬函轉法務部)
2、賴正直為年滿65歲老人津貼月領3620元,若年所得新台幣伍拾萬元就不得領,而兩位前副總統為何可月領47萬元,陳請釋疑案。(擬函轉衛生福利部)
3、高雄市總工會為本會嚴正反對職業災害保險單獨立法中針對現況問題所提措施,請查照惠覆案。(擬函轉勞動部)
4、林義勝為106年國字第40號愛股案件,台北市政府警察局東園派出所違法,國賠無機關可賠事陳情案。(擬函轉臺北市政府)
5、大道慈悲濟世黨為就新北市瑞芳區深澳段83-1地號等29筆土地民間租用作為電廠,申辦太陽能休閒觀光度假種電基地事陳情案。(擬函轉新北市政府)
6、大道慈悲濟世黨為就新北市萬里區下萬里加投段員潭子小段274地號等9筆土地,申辦太陽能休閒觀光度假種電基地事陳情案。(擬函轉新北市政府)
7、大道慈悲濟世黨為就新北市三芝區後厝段土地公坑小段69地號土地,申辦太陽能休閒觀光度假種電基地事陳情案。(擬函轉新北市政府)
8、大道慈悲濟世黨為就彰化縣埔心鄉仁華段681、824-2地號土地,申辦太陽能休閒觀光度假種電基地事陳情案。(擬函轉彰化縣政府)
9、大道慈悲濟世黨為就雲林縣四湖鄉離島基礎工業區(四湖區),請雲林縣政府協助民間經營航空站園區購買土地事陳情案。(擬函轉雲林縣政府)
10、大道慈悲濟世黨為就高雄市政府提供土地作為民營航空站園區,請協助高雄需要一座國際機場事陳情案。(擬函轉高雄市政府)
11、大道慈悲濟世黨為就澎湖縣政府提供土地作為民營航空站園區事陳情案。(擬函轉澎湖縣政府)
主席:請問各位,有無異議?(無)無異議,通過。
請問各位,有無臨時動議?(無)無臨時動議。
謝謝各位,現在散會。
散會(12時10分)