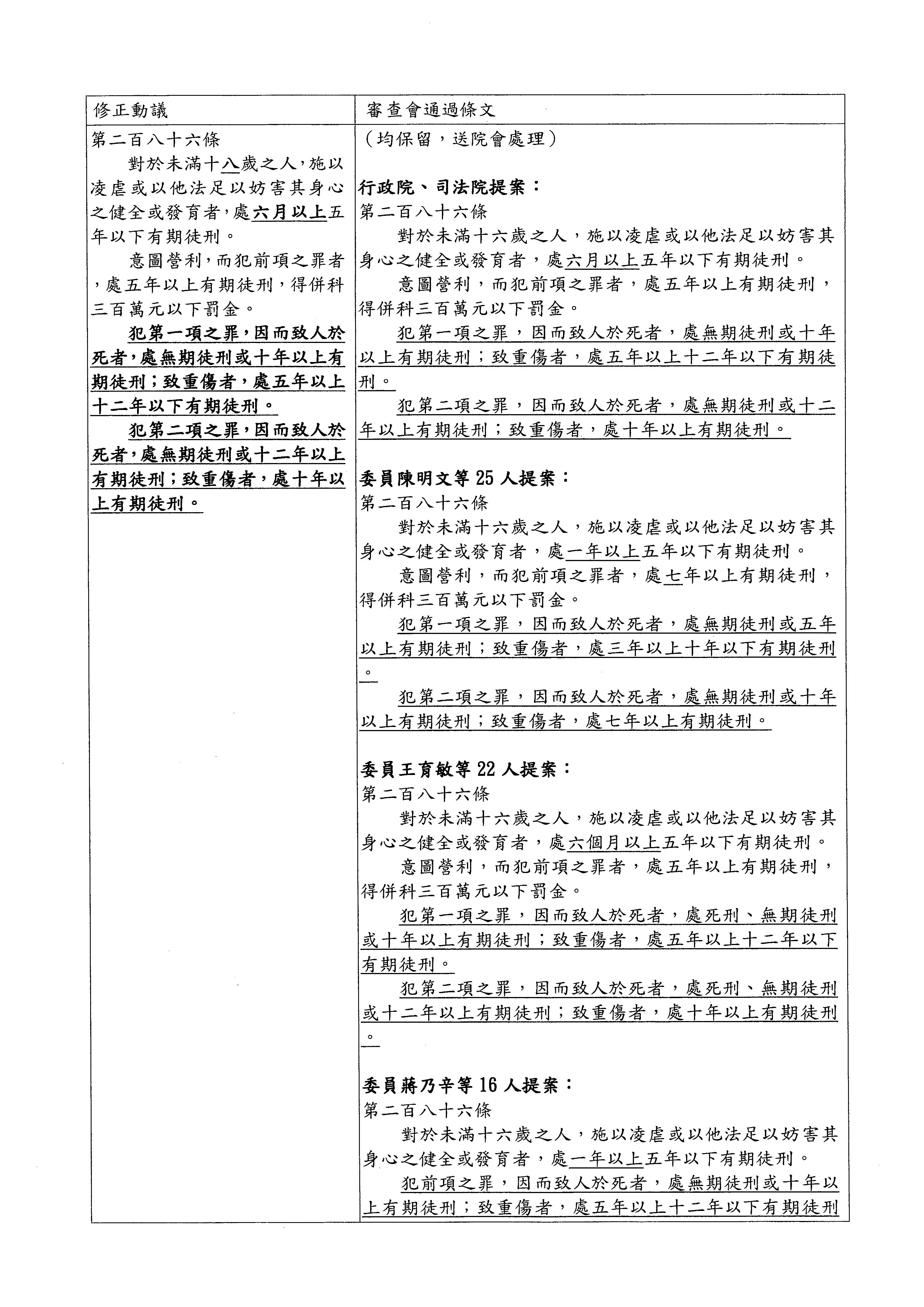
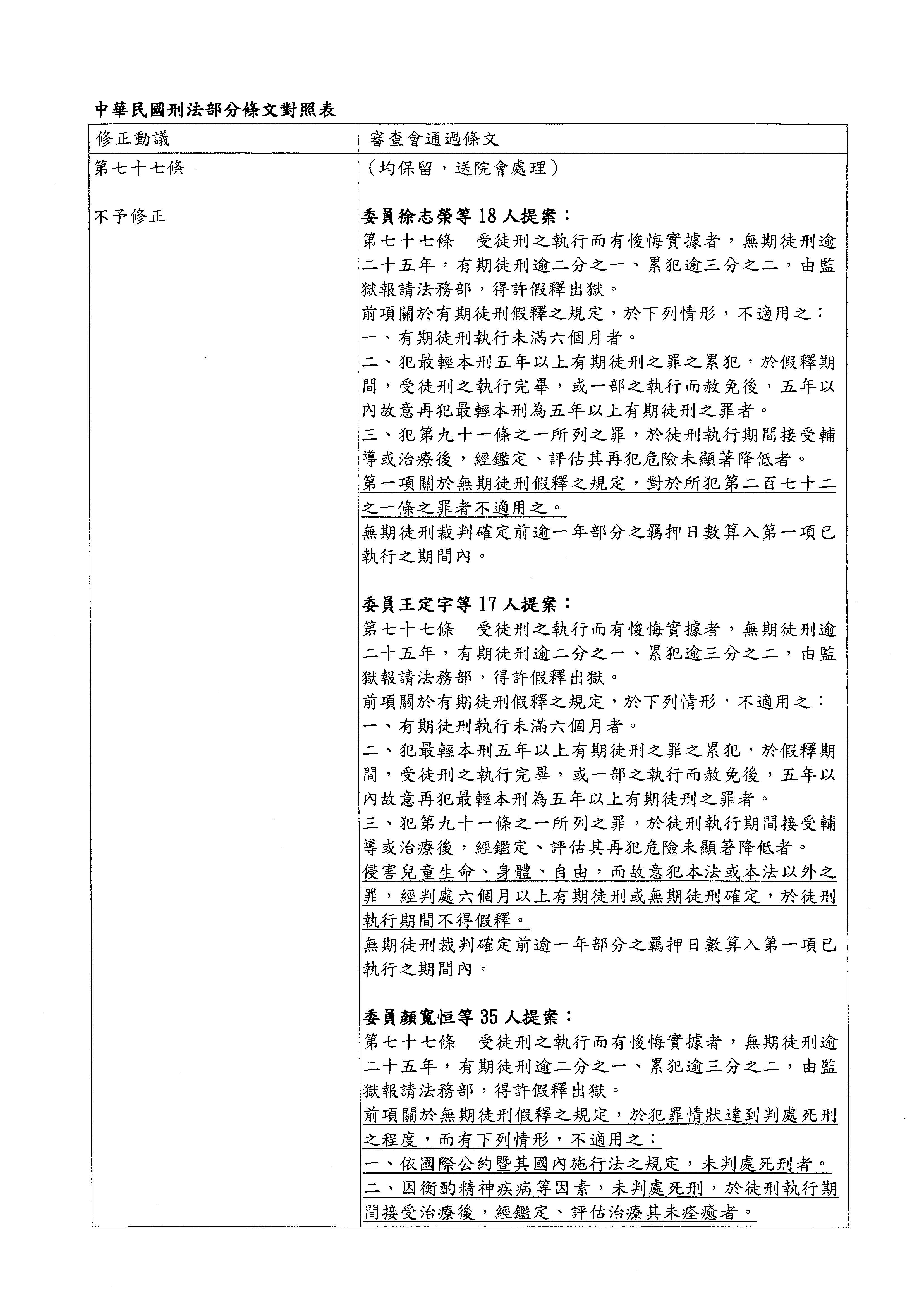
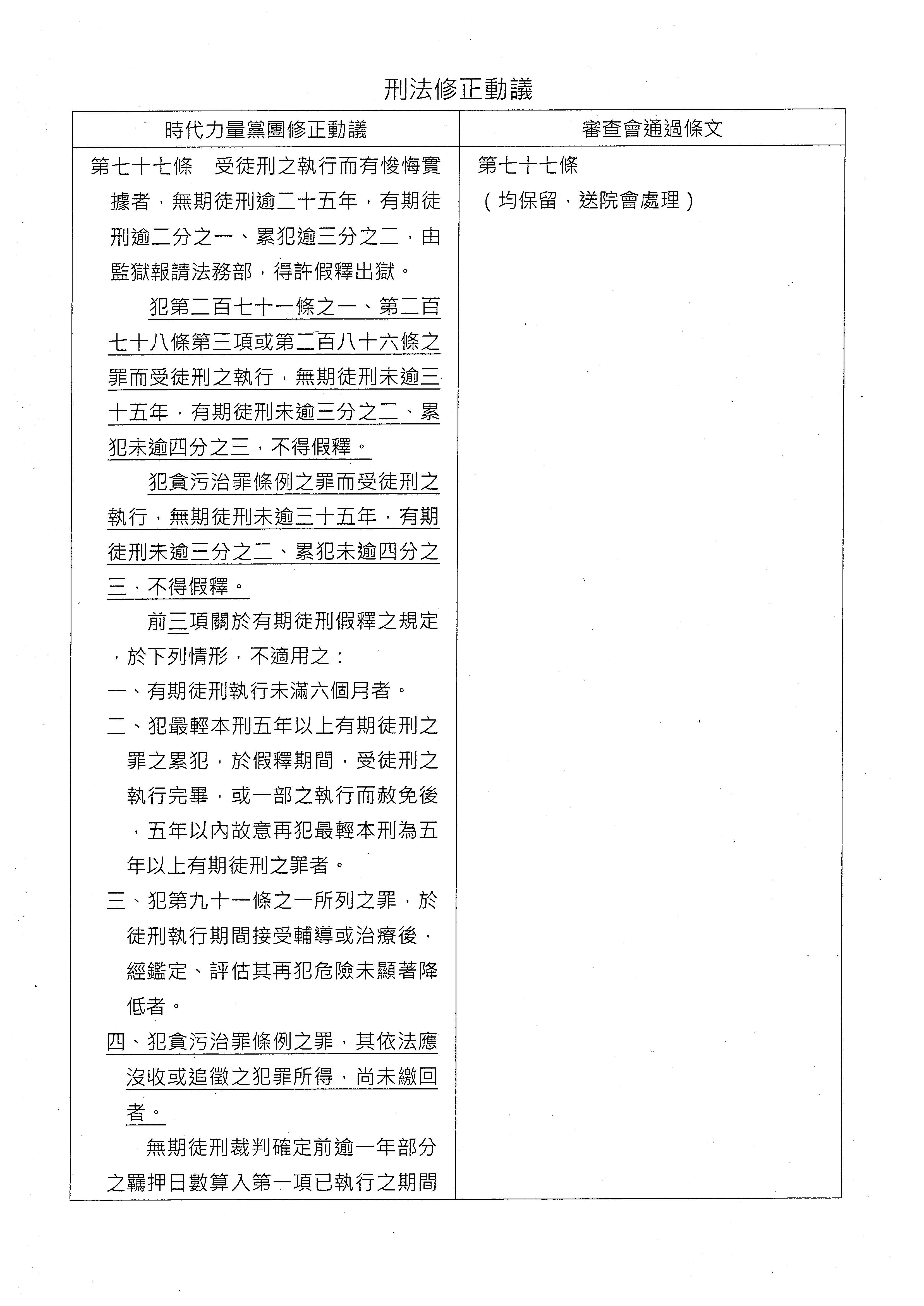
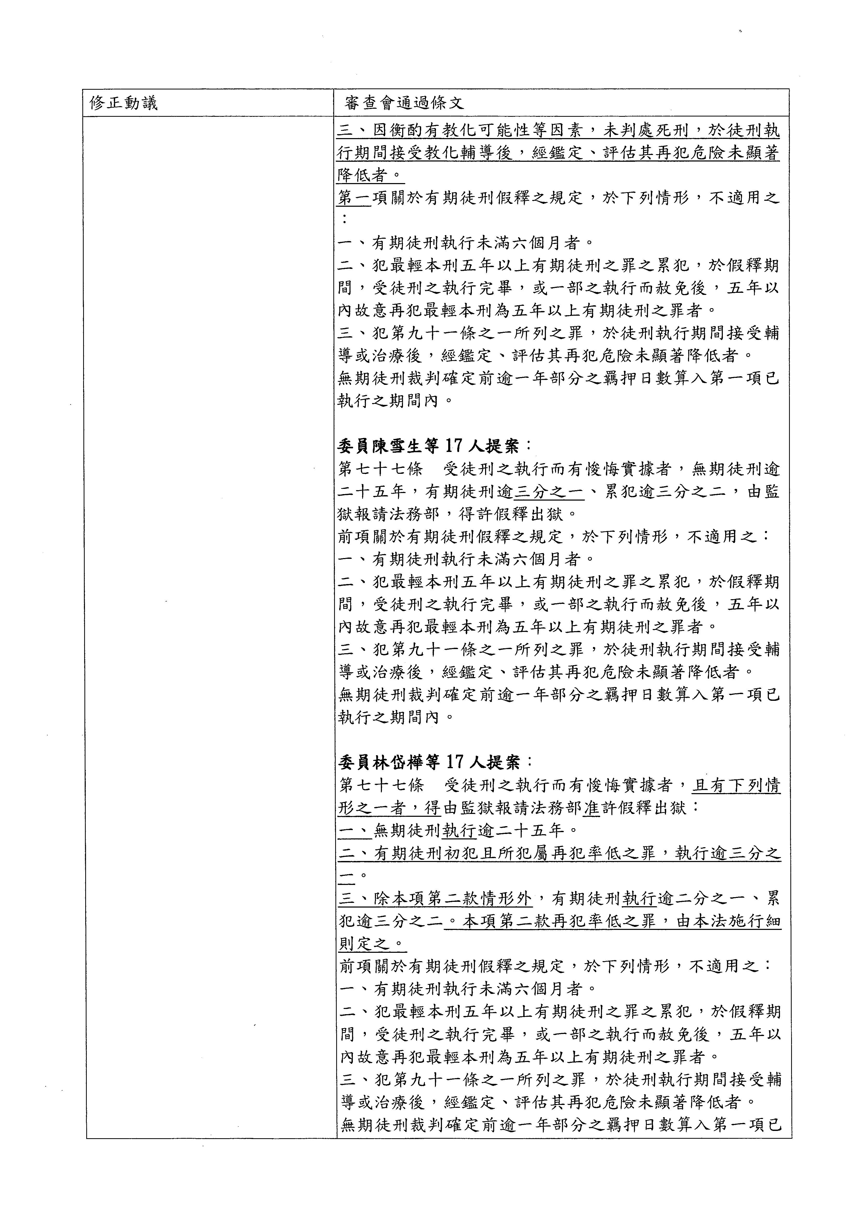
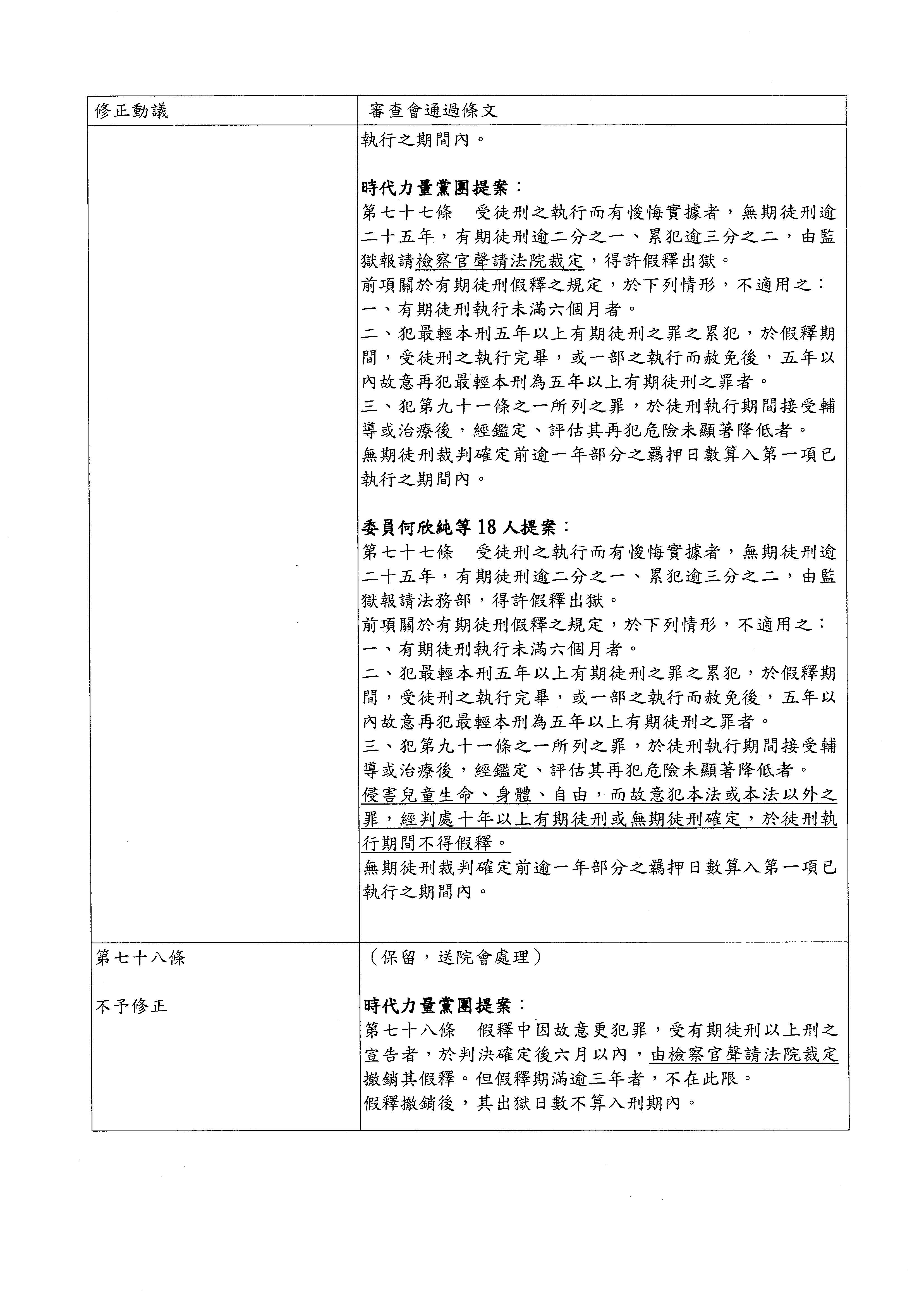
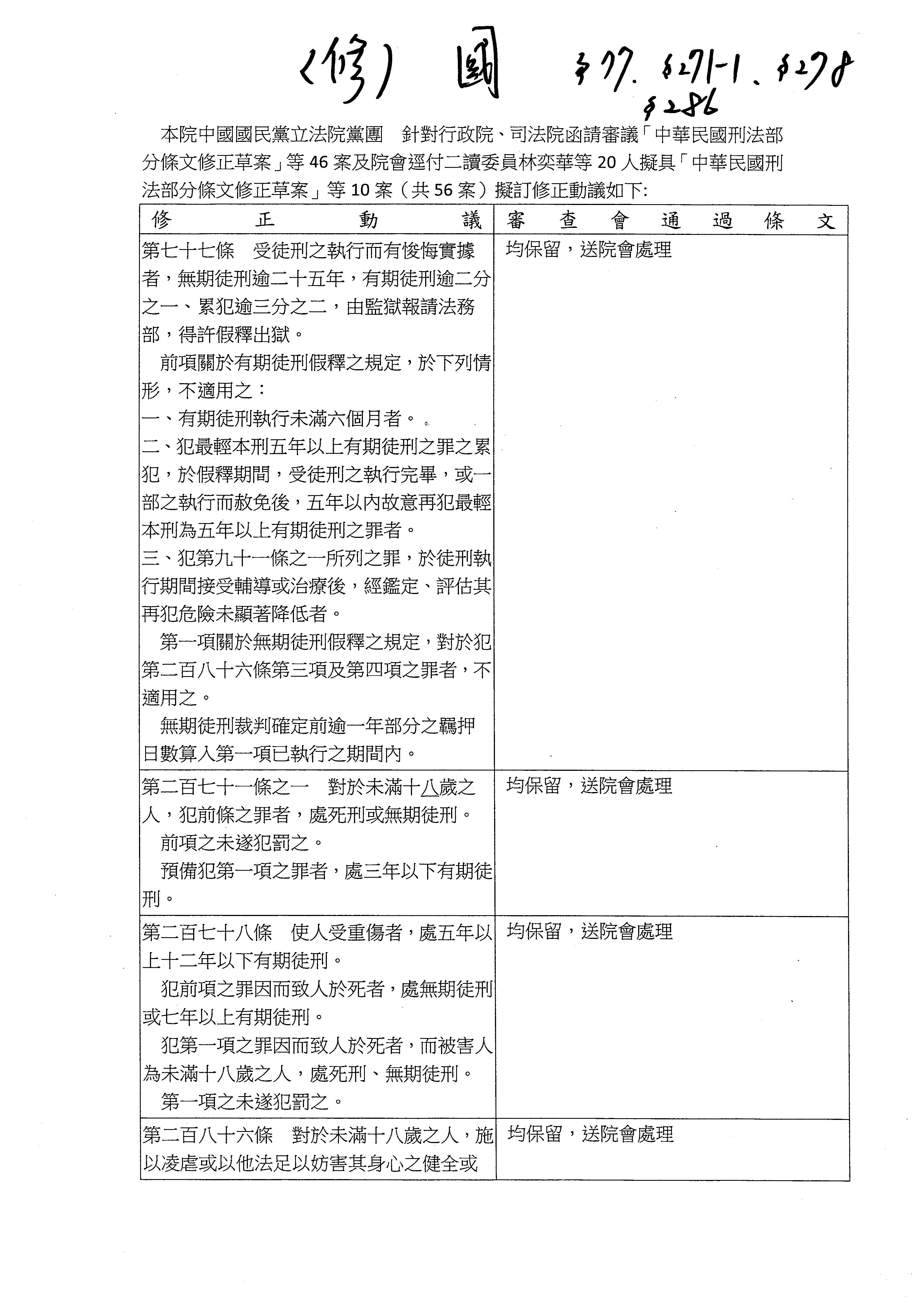
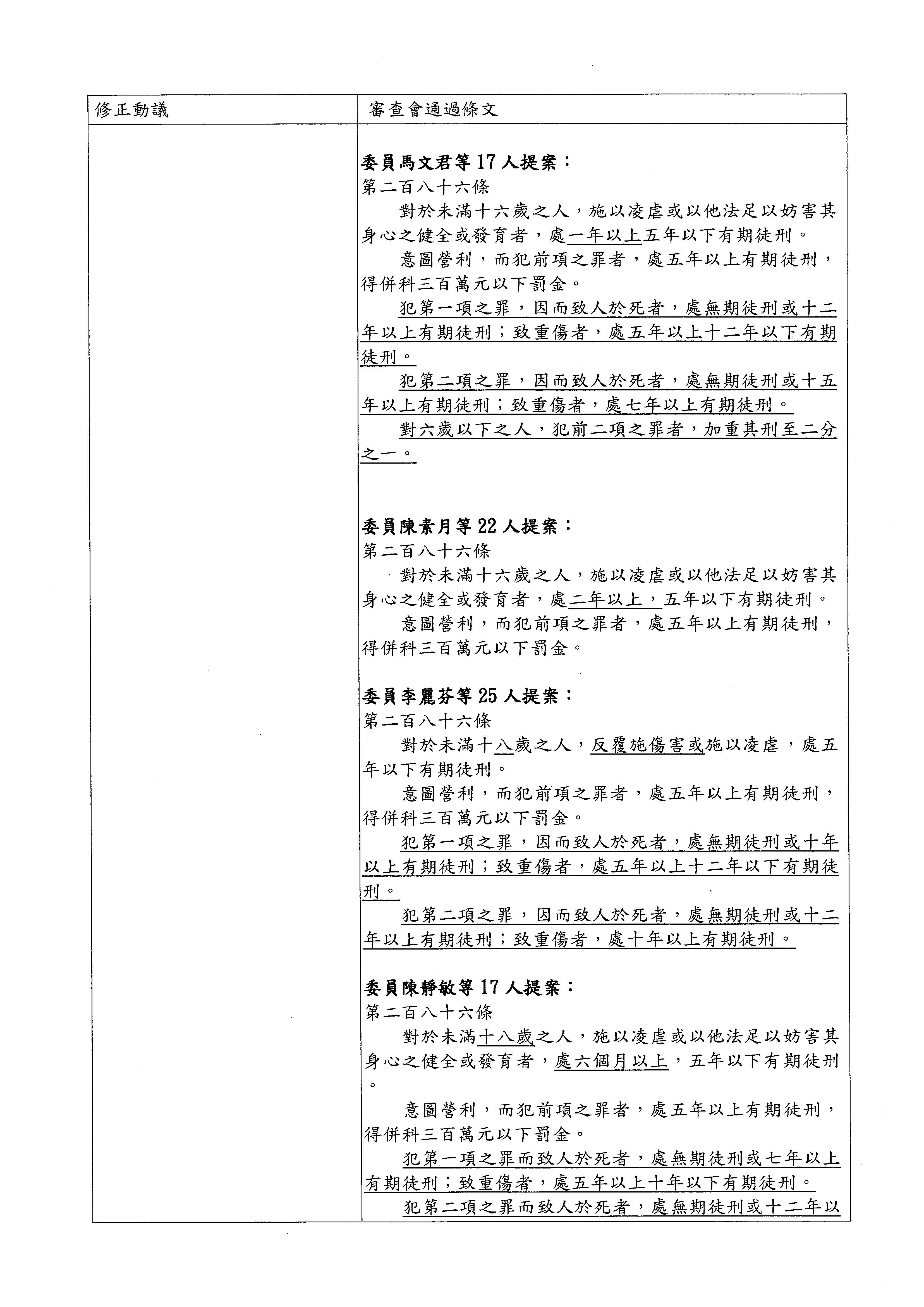
附錄

修正動議: