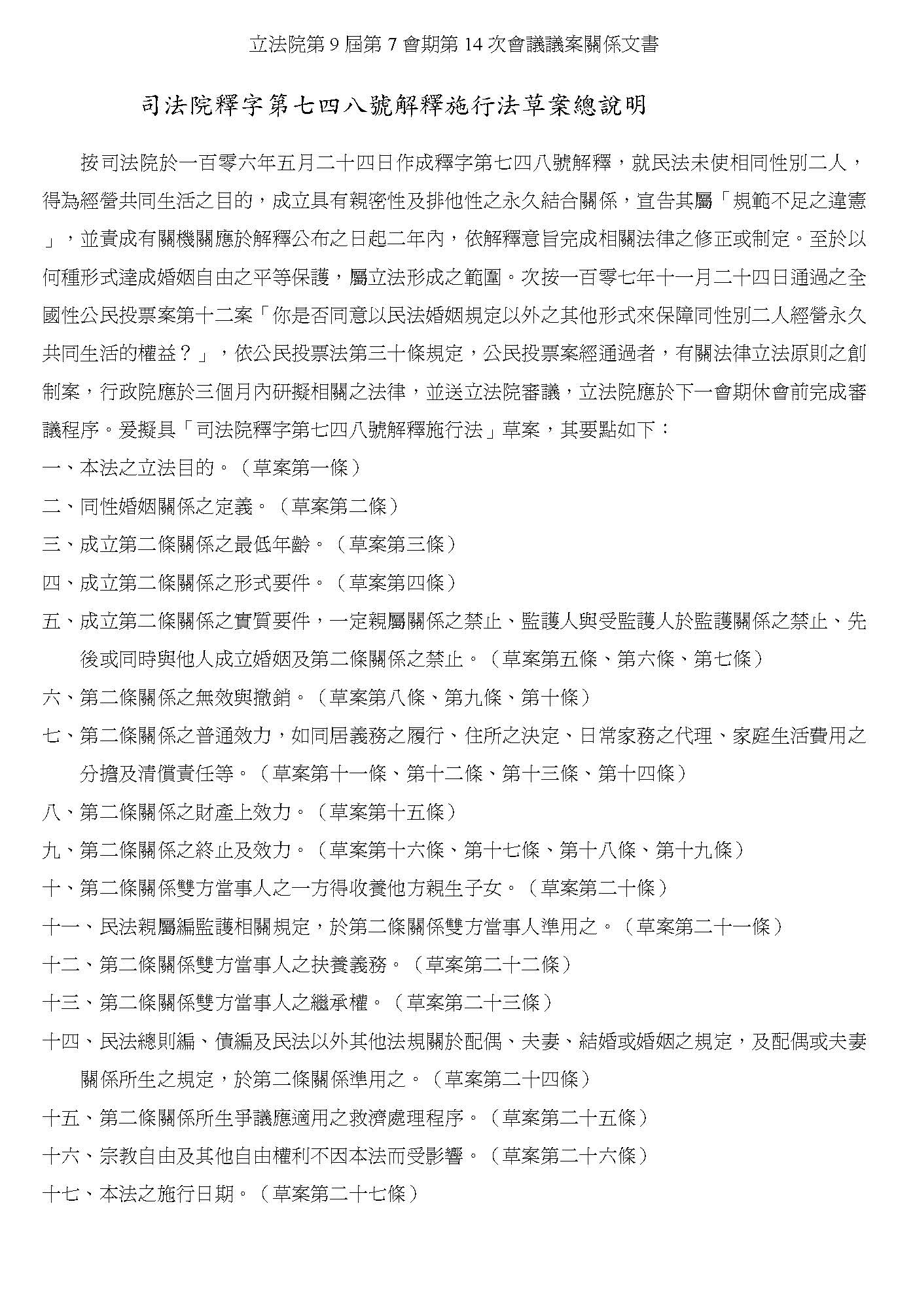
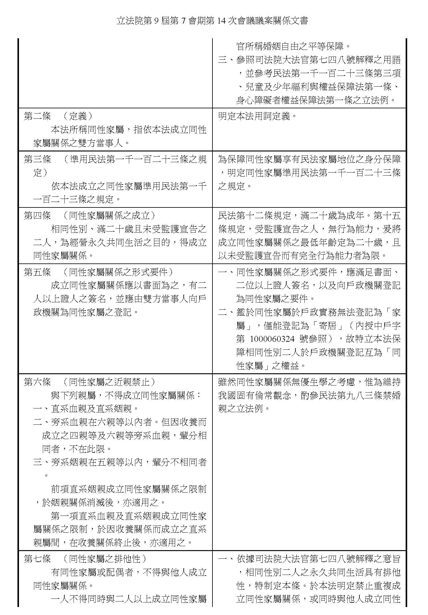
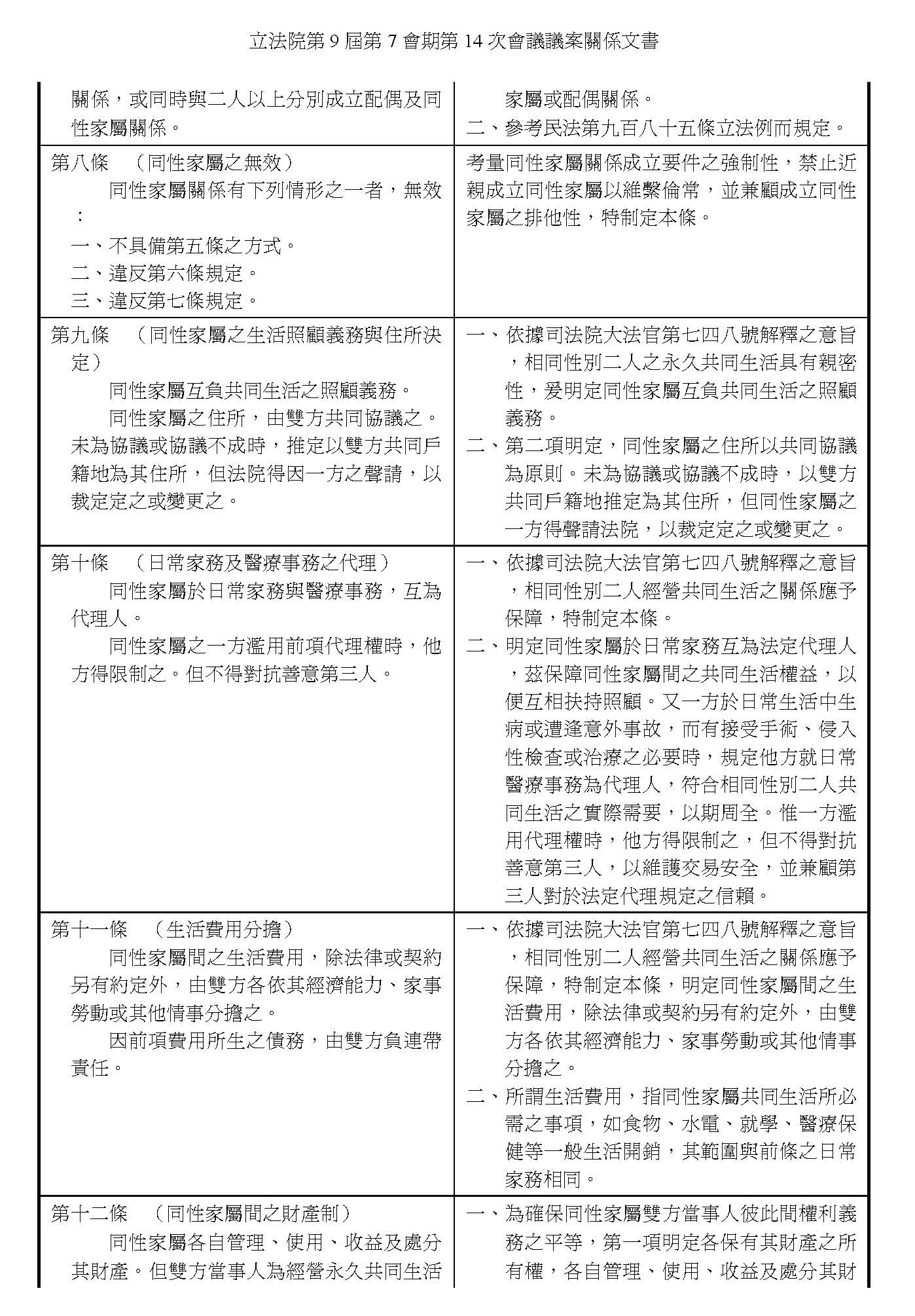
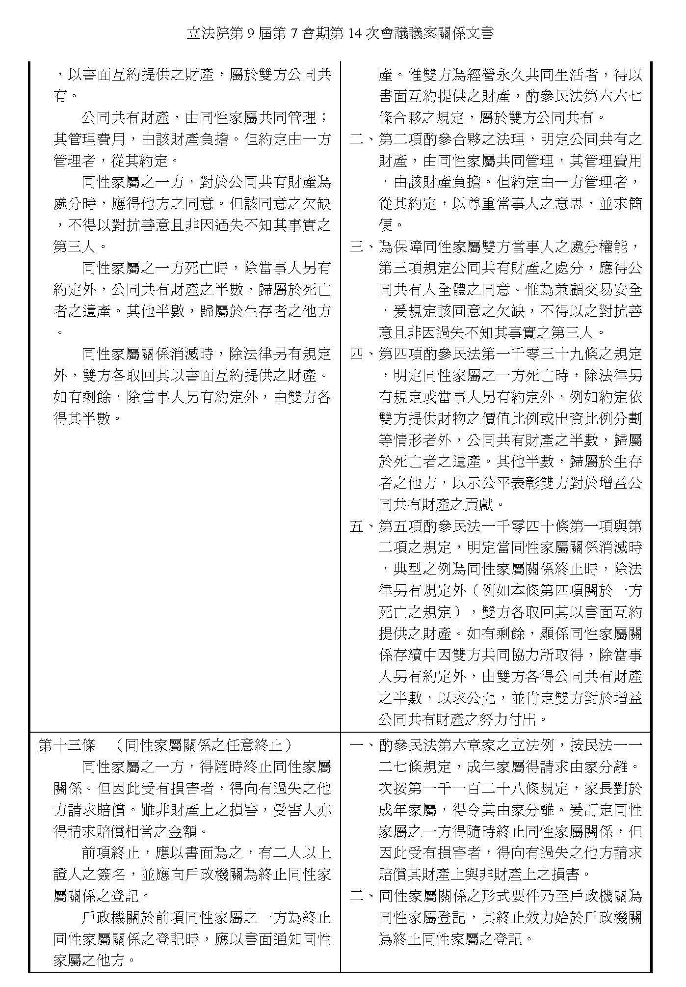
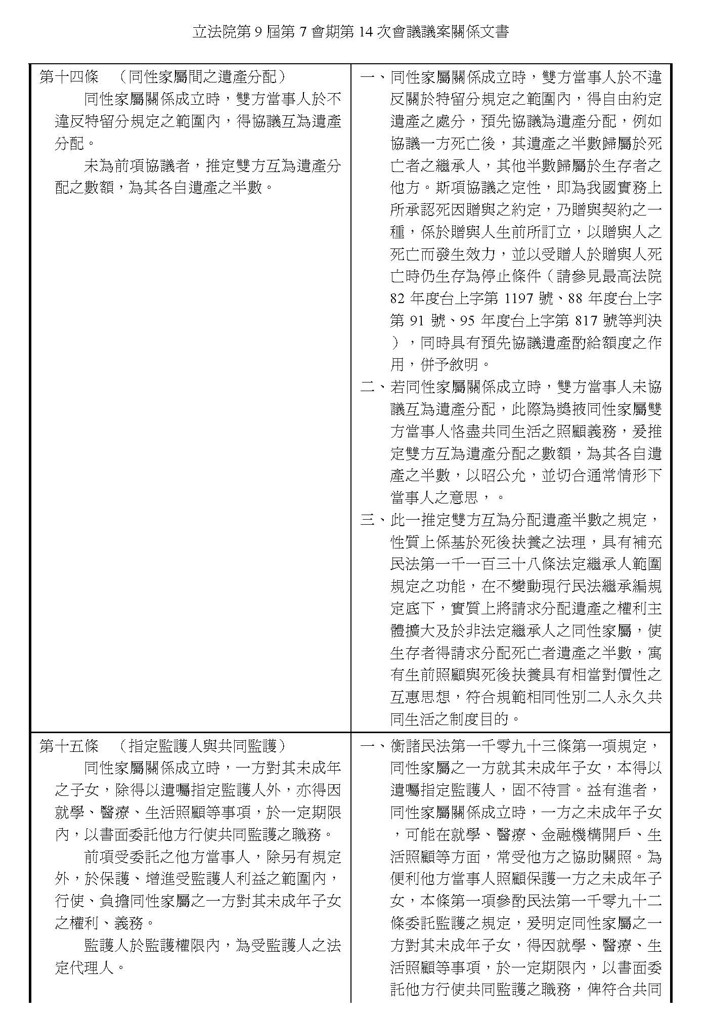
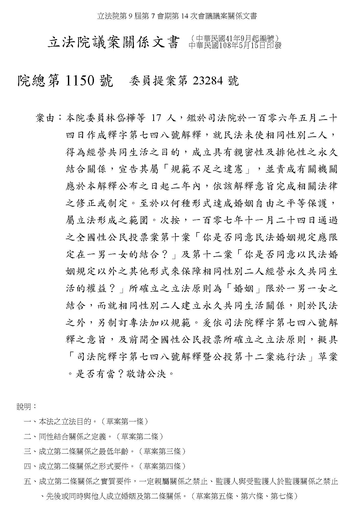
繼續開會(15時5分)
主席:現在繼續開會。
進行黨團協商時,時代力量黨團所提修正動議第二十七條。請宣讀條文。
時代力量黨團修正動議條文:
第二十七條 第二條關係之成立,依下列各款之法律,不適用涉外民事法律適用法第四十六條之規定:
一、第二條關係於當事人雙方之本國法皆合法者,依各該當事人之本國法。
二、第二條關係於當事人一方之本國法未合法,但於他方當事人之本國法合法者,依他方當事人之本國法。
三、第二條關係於當事人雙方之本國法皆未合法者,依行為地法。
時代力量黨團再修正動議條文:
第二十七條 第二條關係之成立,性別要件於當事人一方之本國法未合法,但於他方當事人之本國法合法者,依他方當事人之本國法,不適用涉外民事法律適用法第四十六條之規定。
主席:請林委員昶佐發言。
林委員昶佐:(15時6分)主席、各位同仁。我們在協商時很清楚地表達,之所以會提出這一條的修正動議,主要是因為按照目前微調後的版本通過以後,其實它所保障的伴侶將會有所遺漏,恐怕會遺漏臺灣人與外國人結婚的這些同性伴侶,讓他們無法順利進行結婚登記。也就是說,他們有許多權利都無法受到保障、關係不被承認,我們希望可以比照異性伴侶應有的權利,讓同性伴侶也能夠同樣受到保障。
對同性婚姻來講,因為現行我國涉外民事法律適用法第四十六條本文規定,關於婚姻成立的實質要件須各該當事人之本國法逕行認定。也就是說,如果臺灣人與加拿大人結婚或者是臺灣人與美國人結婚,他們就比較不會有這樣的問題。但是,如果臺灣人與其他國家人民例如與香港人結婚,在臺灣是否就無法享有婚姻的保障、配偶的保障?所以我們希望提出這一條修正條文,在結婚要件上可以依照當事人一方的本國法逕行認定。最後,我們希望時代力量修正條文的通過,能夠保障這些臺灣人與外國人伴侶,謝謝。
主席:所有登記發言的委員均已發言完畢。
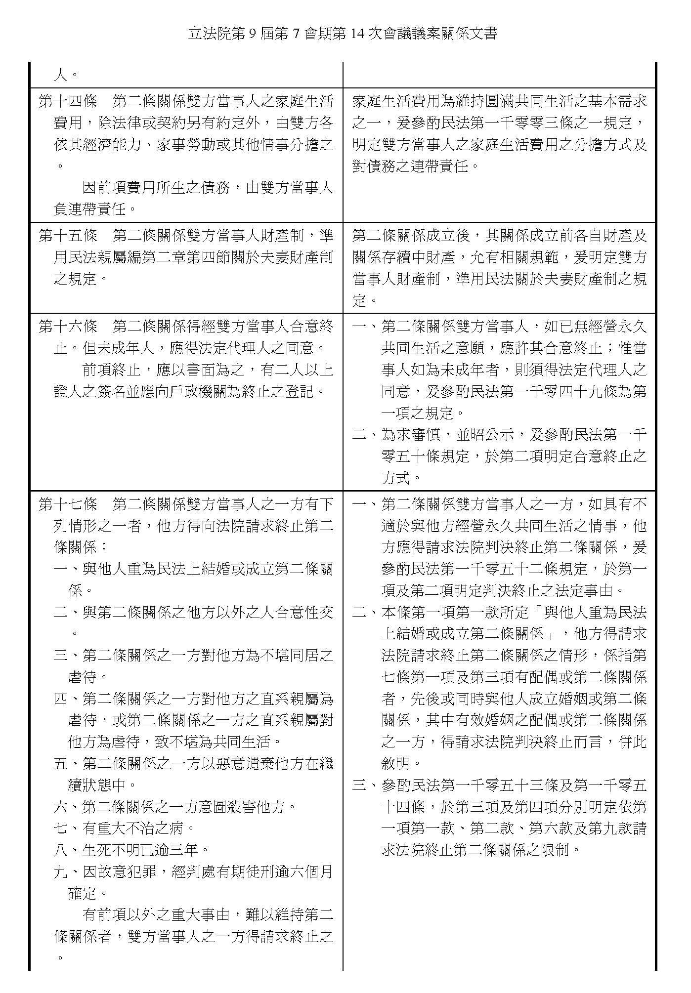
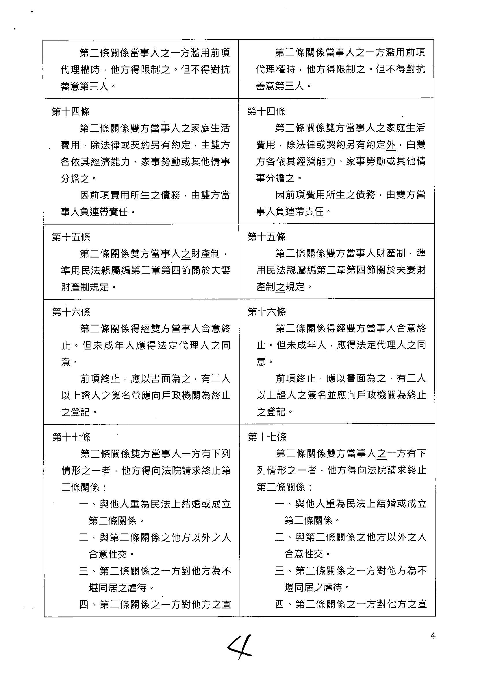
報告院會,現在依再修正動議、修正動議條文之順序,依序進行表決,如果其中有任何一案通過,即不再處理其他案。
現在表決時代力量黨團再修正動議條文。現有民進黨黨團、時代力量黨團要求記名表決,現在開始,時間1分鐘。
(進行表決)
主席:報告表決結果:出席委員90人,贊成者6人,反對者84人,棄權者0人,贊成者少數,時代力量黨團再修正動議條文不通過。
表決結果名單:
會議名稱:立法院第9屆第7會期第14次會議 表決型態:記名表決
表決時間:中華民國108年5月17日下午3時09分51秒
表決議題:時代力量黨團再修正動議第27條
表決結果:出席人數:90 贊成人數:6 反對人數:84 棄權人數:0
贊成:
林昶佐 高潞‧以用‧巴魕剌Kawlo.Iyun.Pacidal 洪慈庸 黃國昌 徐永明 許毓仁
反對:
鄭寶清 張廖萬堅 鄭運鵬 柯建銘 管碧玲 江啟臣 吳志揚 孔文吉 呂玉玲 劉建國 尤美女 王定宇 鍾孔炤 陳素月 劉櫂豪 周春米 李麗芬 沈智慧 童惠珍 施義芳 呂孫綾 吳琪銘 吳思瑤 張宏陸 林俊憲 鍾佳濱 蕭美琴 羅致政 蔡培慧 蘇巧慧 趙天麟 羅明才 費鴻泰 賴士葆 簡東明 徐志榮 陳靜敏 陳亭妃 黃秀芳 陳明文 蔡易餘 葉宜津 吳玉琴 林淑芬 蘇震清 余宛如 劉世芳 吳焜裕 鄭天財Sra Kacaw 曾銘宗 柯呈枋 蔣乃辛 余 天 邱泰源 邱志偉 何欣純 陳 瑩 李俊俋 陳賴素美 蔡適應 陳歐珀 蔣絜安 林靜儀 陳雪生 王育敏 林德福 陳超明 黃昭順 顏寬恒 陳學聖 段宜康 何志偉 林岱樺 吳秉叡 邱議瑩 李昆澤 陳曼麗 王榮璋 郭正亮 賴瑞隆 蘇治芬 郭國文 莊瑞雄 廖國棟
棄權:
主席:繼續表決時代力量黨團修正動議條文。民進黨黨團及時代力量黨團要求記名表決,現在開始,時間1分鐘。
(進行表決)
主席:報告表決結果:出席委員90人,贊成者6人,反對者84人,棄權者0人,贊成者少數,時代力量黨團修正動議條文不通過。本條不予採納。
表決結果名單:
會議名稱:立法院第9屆第7會期第14次會議 表決型態:記名表決
表決時間:中華民國108年5月17日下午3時11分31秒
表決議題:時代力量黨團修正動議第27條
表決結果:出席人數:90 贊成人數:6 反對人數:84 棄權人數:0
贊成:
林昶佐 高潞‧以用‧巴魕剌Kawlo.Iyun.Pacidal 洪慈庸 黃國昌 徐永明 許毓仁
反對:
鄭寶清 張廖萬堅 鄭運鵬 柯建銘 管碧玲 江啟臣 吳志揚 孔文吉 呂玉玲 劉建國 尤美女 王定宇 鍾孔炤 陳素月 劉櫂豪 周春米 李麗芬 沈智慧 童惠珍 施義芳 呂孫綾 吳琪銘 吳思瑤 張宏陸 林俊憲 鍾佳濱 蕭美琴 羅致政 蔡培慧 蘇巧慧 趙天麟 羅明才 費鴻泰 賴士葆 簡東明 徐志榮 陳靜敏 陳亭妃 黃秀芳 陳明文 蔡易餘 葉宜津 吳玉琴 林淑芬 蘇震清 余宛如 劉世芳 吳焜裕 鄭天財Sra Kacaw 曾銘宗 柯呈枋 蔣乃辛 余 天 邱泰源 邱志偉 何欣純 陳 瑩 李俊俋 陳賴素美 蔡適應 陳歐珀 蔣絜安 林靜儀 陳雪生 王育敏 林德福 陳超明 黃昭順 顏寬恒 陳學聖 段宜康 何志偉 林岱樺 吳秉叡 邱議瑩 李昆澤 陳曼麗 王榮璋 郭正亮 賴瑞隆 蘇治芬 郭國文 莊瑞雄 廖國棟
棄權:
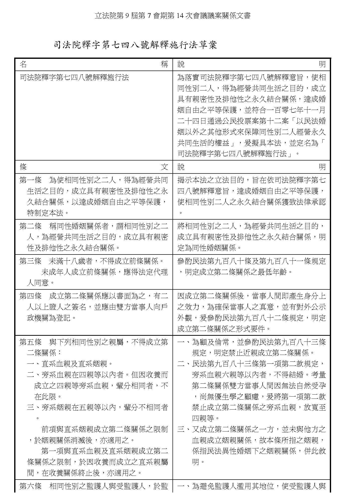
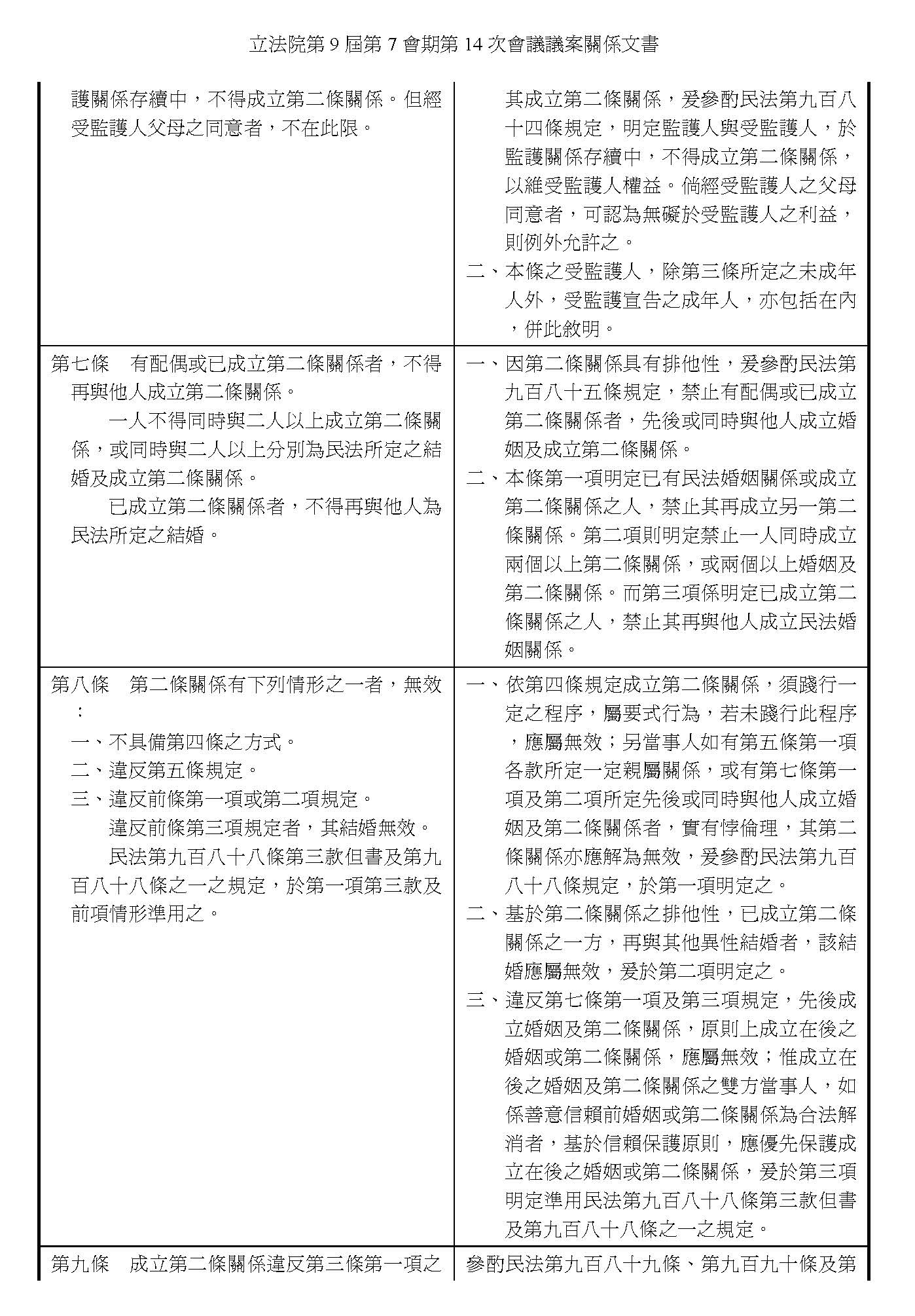
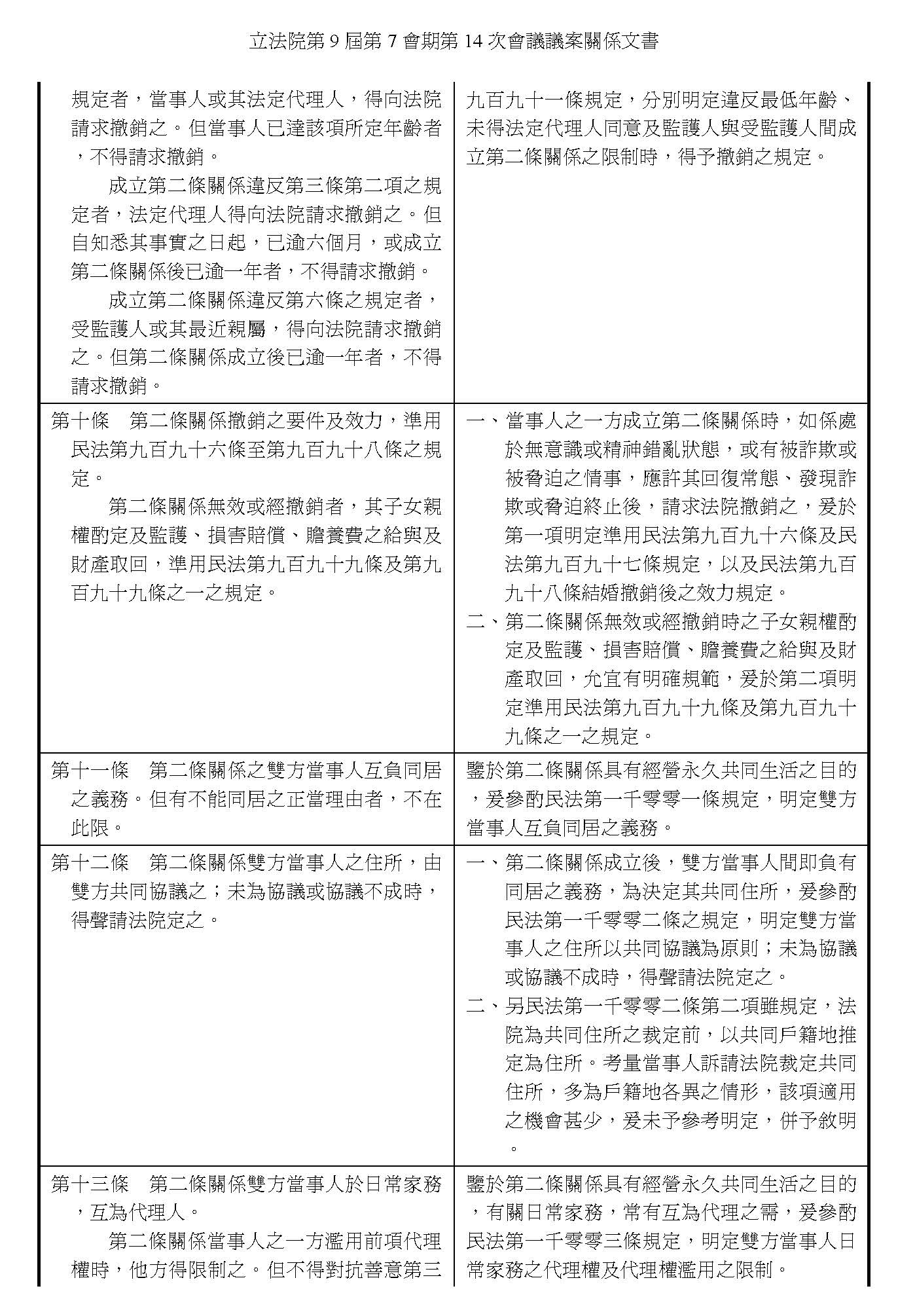
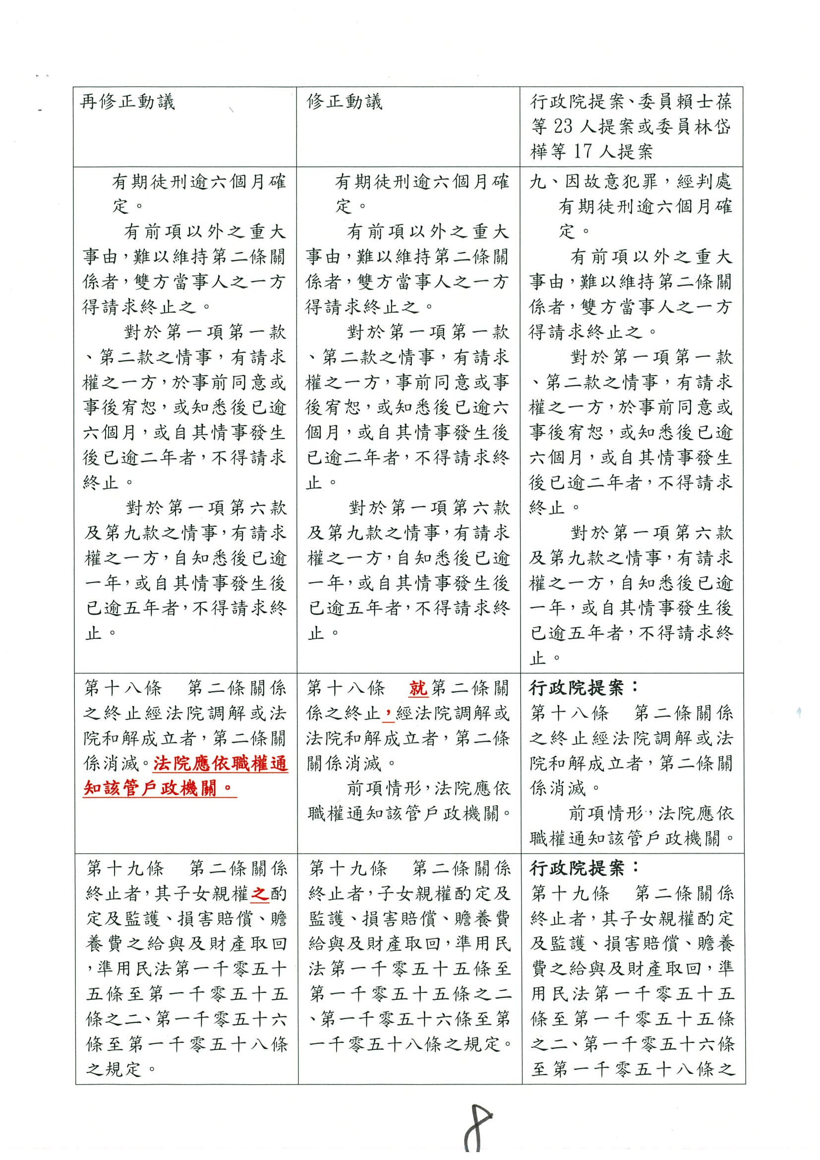
主席:進行第二十七條。請宣讀條文。
行政院提案條文:
第二十七條 本法自中華民國一百零八年五月二十四日施行。
委員林岱樺等提案條文:
第二十八條 本法自中華民國一百零八年五月二十四日施行。
委員賴士葆等提案條文:
第十七條 本法自公布後半年施行。
民進黨黨團修正動議條文:
第二十七條 本法自中華民國一百零八年五月二十四日起施行。
民進黨黨團再修正動議條文:
第二十七條 本法自中華民國一百零八年五月二十四日施行。
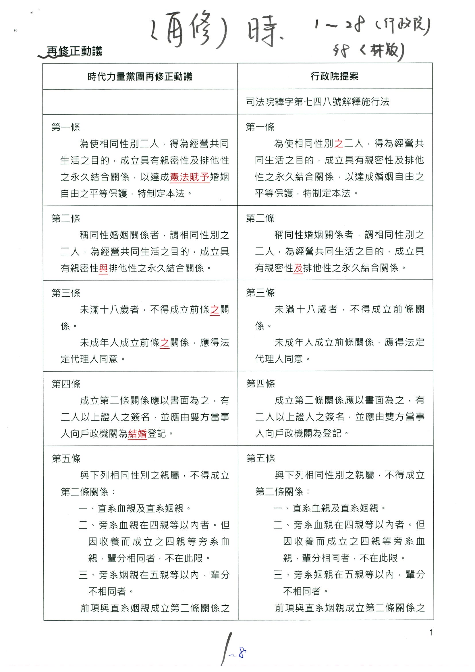
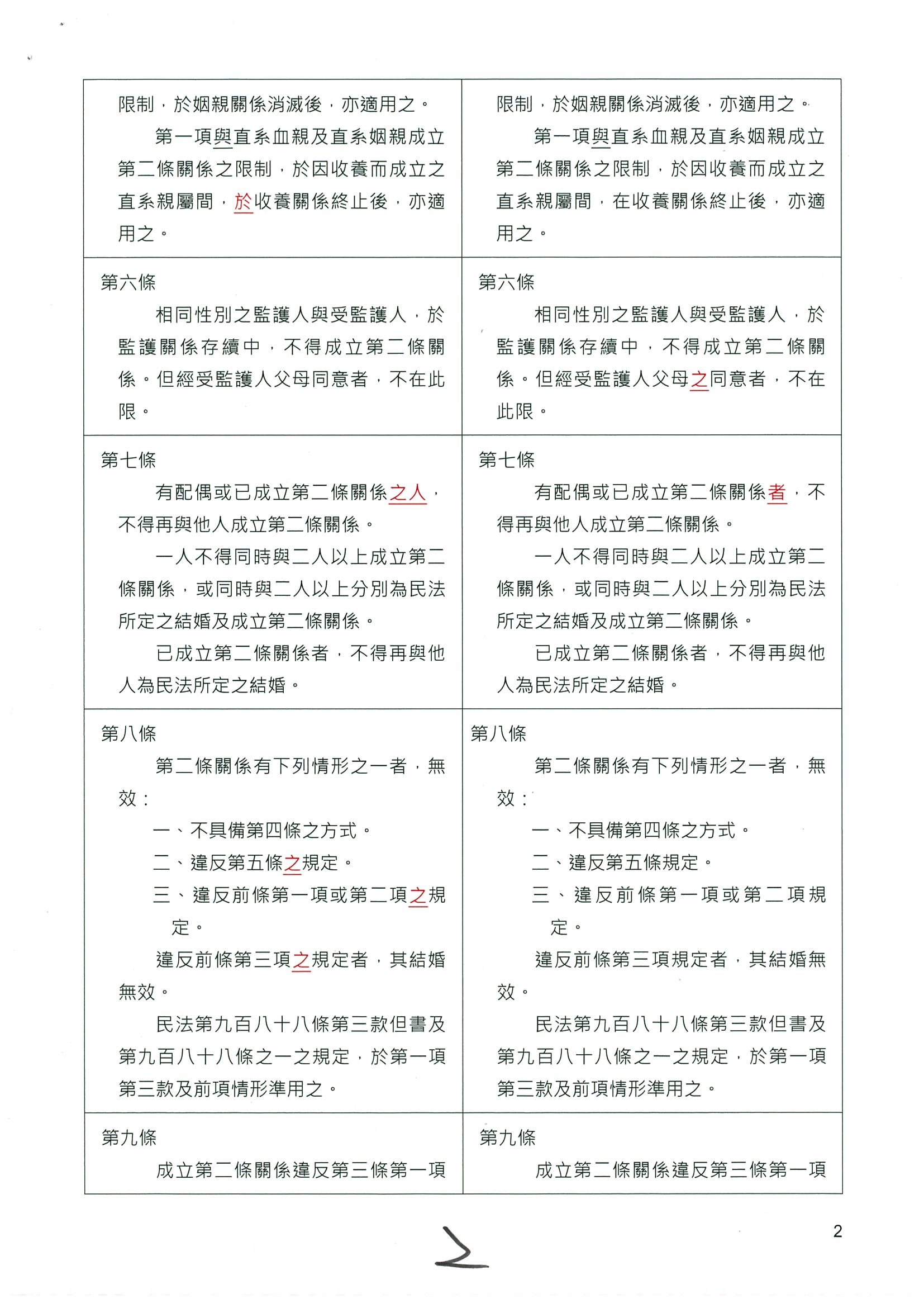
時代力量黨團再修正動議條文:
第二十八條 本法自中華民國一百零八年五月二十四日施行。
主席:現在依登記順序發言並截止登記。
首先請沈委員智慧發言。(不發言)沈委員不發言。
請段委員宜康發言。
段委員宜康:(15時12分)主席、各位同仁。這是最後一條條文,如果這條條文通過了,那麼一個星期之後的5月24日就會開始施行,如果那一天有同性伴侶根據本法去登記結婚,到了第二天就是一個美麗的週末。我知道此刻還有很多朋友仍然沒有辦法接受這項法律,仍然沒有辦法接受同性婚姻,但是一個星期之後的那個美麗週末,當你醒來、睜開眼睛,發現太陽依然升起,發現江河沒有變成紅色,發現天空沒有下起冰雹,發現火山沒有爆發,發現你的兒女仍然叫你爸爸、媽媽,那麼就請大家放過你所支持的政黨,放過你所支持的委員,更重要的是放過我們共同生活的這個社會,同時也放過你自己。
一個星期之後,在5月24日的隔天,5月25日那天是我太太的生日,這是我能夠獻給她最好的生日禮物,因為我們讓臺灣這個社會每一個彼此相愛的人,無論是同性或異性,都能一樣攜手結婚,建立自己的家庭。
剛才雨停了,太陽出來了,天邊出現彩虹。彩虹不應該只在天邊,彩虹應該在臺灣這個社會每一個人的心裡,請大家手牽手,我們共同迎接心中的彩虹,謝謝大家。
主席:現在依再修正動議、修正動議、提案條文之提出先後順序,依序進行表決,如果其中有任何一案通過,即不再處理其他案。
現在表決民進黨黨團再修正動議條文。民進黨黨團及時代力量黨團要求記名表決,現在開始,時間1分鐘。
(進行表決)
主席:報告表決結果:出席委員90人,贊成者67人,反對者23人,贊成者多數,作以下宣告:第二十七條照民進黨黨團再修正動議條文通過。
表決結果名單:
會議名稱:立法院第9屆第7會期第14次會議 表決型態:記名表決
表決時間:中華民國108年5月17日下午3時17分01秒
表決議題:司法院釋字第七四八號解釋施行法
第27條民進黨黨團再修正動議
表決結果:出席人數:90 贊成人數:67 反對人數:23 棄權人數:0
贊成:
鄭寶清 張廖萬堅 鄭運鵬 柯建銘 管碧玲 劉建國 尤美女 王定宇 林昶佐 高潞‧以用‧巴魕剌Kawlo.Iyun.Pacidal 洪慈庸 黃國昌 徐永明 鍾孔炤 陳素月 劉櫂豪 周春米 李麗芬 施義芳 呂孫綾 吳琪銘 吳思瑤 張宏陸 林俊憲 鍾佳濱 蕭美琴 羅致政 蔡培慧 蘇巧慧 趙天麟 許毓仁 陳靜敏 陳亭妃 黃秀芳 陳明文 蔡易餘 葉宜津 吳玉琴 林淑芬 蘇震清 余宛如 劉世芳 吳焜裕 余 天 邱泰源 邱志偉 何欣純 陳 瑩 李俊俋 陳賴素美 蔡適應 陳歐珀 蔣絜安 林靜儀 段宜康 何志偉 林岱樺 吳秉叡 邱議瑩 李昆澤 陳曼麗 王榮璋 郭正亮 賴瑞隆 蘇治芬 郭國文 莊瑞雄
反對:
江啟臣 吳志揚 孔文吉 呂玉玲 沈智慧 童惠珍 羅明才 費鴻泰 賴士葆 簡東明 徐志榮 鄭天財Sra Kacaw 曾銘宗 柯呈枋 蔣乃辛 陳雪生 王育敏 林德福 陳超明 黃昭順 顏寬恒 陳學聖 廖國棟
棄權:
主席:全案經過二讀,現有民進黨黨團及時代力量黨團提議繼續進行三讀,請問院會,有無異議?(有)有異議。既然國民黨黨團有異議,就交付表決。
針對民進黨黨團及時代力量黨團提議繼續進行三讀,民進黨黨團及時代力量黨團要求記名表決,現在開始,時間1分鐘。
(進行表決)
主席:報告表決結果:出席委員90人,贊成者67人,反對者23人,棄權者0人,贊成者多數,作以下宣告:本案繼續進行三讀。
表決結果名單:
會議名稱:立法院第9屆第7會期第14次會議 表決型態:記名表決
表決時間:中華民國108年5月17日下午3時19分06秒
表決議題:司法院釋字第七四八號解釋施行法草案
民進黨黨團及時力黨團繼續進行三讀
表決結果:出席人數:90 贊成人數:67 反對人數:23 棄權人數:0
贊成:
鄭寶清 張廖萬堅 鄭運鵬 柯建銘 管碧玲 劉建國 尤美女 王定宇 林昶佐 高潞‧以用‧巴魕剌Kawlo.Iyun.Pacidal 洪慈庸 黃國昌 徐永明 鍾孔炤 陳素月 劉櫂豪 周春米 李麗芬 施義芳 呂孫綾 吳琪銘 吳思瑤 張宏陸 林俊憲 鍾佳濱 蕭美琴 羅致政 蔡培慧 蘇巧慧 趙天麟 許毓仁 陳靜敏 陳亭妃 黃秀芳 陳明文 蔡易餘 葉宜津 吳玉琴 林淑芬 蘇震清 余宛如 劉世芳 吳焜裕 余 天 邱泰源 邱志偉 何欣純 陳 瑩 李俊俋 陳賴素美 蔡適應 陳歐珀 蔣絜安 林靜儀 段宜康 何志偉 林岱樺 吳秉叡 邱議瑩 李昆澤 陳曼麗 王榮璋 郭正亮 賴瑞隆 蘇治芬 郭國文 莊瑞雄
反對:
江啟臣 吳志揚 孔文吉 呂玉玲 沈智慧 童惠珍 羅明才 費鴻泰 賴士葆 簡東明 徐志榮 鄭天財Sra Kacaw 曾銘宗 柯呈枋 蔣乃辛 陳雪生 王育敏 林德福 陳超明 黃昭順 顏寬恒 陳學聖 廖國棟
棄權:
主席:現在繼續進行三讀。宣讀。
司法院釋字第七四八號解釋施行法(三讀)
─與經過二讀內容同,略─
主席:三讀條文已宣讀完畢,請問院會,對本案有無文字修正?(無)無文字修正意見。
本案決議:司法院釋字第七四八號解釋施行法草案修正通過。
報告院會,本院委員柯建銘等人針對本案三讀之決議提出復議,並請院會隨即表決處理。
委員柯建銘等復議案:
本院民進黨黨團柯建銘委員等24人針對本案三讀條文提出復議,並請院會立即以記名表決處理復議動議。
提案人:柯建銘
連署人:管碧玲 鄭運鵬 段宜康 李俊俋 李麗芬 吳秉叡 周春米 鍾孔炤 尤美女 邱泰源 蘇巧慧 余宛如 吳玉琴 吳焜裕 林靜儀 蔣絜安 王榮璋 陳曼麗 吳思瑤 施義芳 蔡培慧 郭正亮 蕭美琴
主席:現在處理本件復議案。針對委員柯建銘等人所提復議案,民進黨黨團及時代力量黨團要求記名表決,現在開始,時間1分鐘。
(進行表決)
主席:報告表決結果:出席委員66人,贊成者0人,反對者66人,棄權者0人,贊成者少數,決議:委員柯建銘等人所提復議案不通過。
表決結果名單:
會議名稱:立法院第9屆第7會期第14次會議 表決型態:記名表決
表決時間:中華民國108年5月17日下午3時29分30秒
表決議題:司法院釋字第七四八號解釋施行法草案
柯建銘委員等提請復議
表決結果:出席人數:66 贊成人數:0 反對人數:66 棄權人數:0
贊成:
反對:
鄭寶清 張廖萬堅 鄭運鵬 柯建銘 管碧玲 劉建國 尤美女 王定宇 林昶佐 高潞‧以用‧巴魕剌Kawlo.Iyun.Pacidal 洪慈庸 黃國昌 徐永明 鍾孔炤 陳素月 劉櫂豪 周春米 李麗芬 施義芳 呂孫綾 吳琪銘 吳思瑤 張宏陸 林俊憲 鍾佳濱 蕭美琴 羅致政 蔡培慧 蘇巧慧 趙天麟 陳靜敏 陳亭妃 黃秀芳 陳明文 蔡易餘 葉宜津 吳玉琴 林淑芬 蘇震清 余宛如 劉世芳 吳焜裕 余 天 邱泰源 邱志偉 何欣純 陳 瑩 李俊俋 陳賴素美 蔡適應 陳歐珀 蔣絜安 林靜儀 段宜康 何志偉 林岱樺 吳秉叡 邱議瑩 李昆澤 陳曼麗 王榮璋 郭正亮 賴瑞隆 蘇治芬 郭國文 莊瑞雄
棄權:
主席:報告院會,本案完成立法程序後有委員登記發言,每人發言時間2分鐘。
首先請蕭委員美琴發言。
蕭委員美琴:(15時30分)主席,各位同仁。今天能夠跟大家一起努力,看到這一部法的通過,我真是百感交集。我相信在臺灣的人權歷史上會記錄這一天,會記錄各位的勇氣和堅持。當然這是很多人的參與跟努力,也包含在外面淋雨日曬的同志夥伴們,包含祁家威先生。
我們在立法院這些年的時間,在推動的過程當中,我也對許多同志在過去臺灣社會上,因為資訊的扭曲和誤解所遭受的打壓真的是感同身受。我們臺灣有很多同志因為這些打壓,而持續活在憂鬱和壓抑的痛苦之中,今天我們的法律通過了,讓他們可以出來看見彩虹、看見陽光,讓他們可以像每一個國人一樣,享有組成自己家庭的權利。但是今天我們共同維護憲法的精神,處理了法律架構之外,我們還有許多社會的對話和溝通要持續的努力。
所以我在這邊要對許多跟我一樣是基督徒的夥伴們來說,我們的信仰價值是包容和博愛,神要我們關心社會上最弱小的子民,我們不該是打壓其他人的幫兇,我們應該恩慈相待,要存憐憫的心。而對於許多多元性別族群的孩子們,我要對你們說,不要怕、不要躲藏,因為你們不孤單。因為我們會跟你們在一起,請勇敢的做自己,因為每個人都值得被愛。謝謝。
主席:現在截止發言登記。
請廖委員國棟發言。(不在場)廖委員不在場。
請童委員惠珍發言。(不在場)童委員不在場。
請孔委員文吉發言。(不在場)孔委員不在場。
請林委員昶佐發言。
林委員昶佐:(15時33分)主席、各位同仁。以及所有場外的朋友們,還有很多沒有辦法到場、在線上關注的大家,首先要恭喜大家,我們一起做到,而且我要恭喜大家,先預祝大家新婚愉快。
臺灣成為亞洲第一個同性婚姻合法化的國家,我相信這個驕傲是屬於所有臺灣人。另外,身為立法委員,我想很多人及很多委員應該和我的心情很像,也對於這些同志朋友們說一聲抱歉,讓大家久等、讓大家受委屈。這幾天有許多朋友都給我鼓勵跟感謝,其實我要感謝這些朋友,因為這些朋友一路以來不放棄他們對於婚姻跟家庭的嚮往。我想在座的大家不要笑,我已婚18年,有很多人結婚比我還要久,對於婚姻還有這樣子的憧憬嗎?我是一個兩歲小孩的爸爸,有的時候對婚姻跟家庭只有勞累,但是看著這些人還願意相信婚姻、願意相信家庭,也讓我們這些在努力的人一起抱持著憧憬,所以可以為這件事情努力,我非常珍惜也非常榮幸,感謝可以參與這一刻。
但是今天整個審查的過程,我想我們都同意其實所有面對的困境,乃至於今天都還有很多發言充滿了歧視,很多委員充滿了扭曲的資訊。所以,還有很艱辛的路等著我們,可是我還是要跟所有的同志朋友講,請大家開開心心、放心地去結婚。至於對社會溝通的工作、讓臺灣不再有歧視,則是我們立法委員的責任,我自己也是區域立委,我跟大家有一樣的壓力,我想這個工作未來是我們的責任,讓臺灣有更多的幸福,讓沒有人在臺灣會受到這樣的傷害,再一次預祝大家新婚愉快,謝謝。
主席:劉委員建國聲明對剛才之表決與民進黨黨團意見一致,列入公報紀錄。
請許委員毓仁發言。
許委員毓仁:(15時35分)主席、各位同仁。這是一條不容易走的路,因為很難走,所以走得步步艱辛、傷痕累累。但就是因為不容易走,所以每一步都走得很深刻。
首先,我要感謝在外面一路以來努力、過去三十年來努力為同運付出的每一個人,你們每一位都是英雄。其次,我想要特別感謝今天在第二條跟第四條關鍵條文挺身而出的本黨委員,包括蔣萬安、李彥秀、柯志恩、林奕華、林為洲、陳宜民、許淑華,謝謝你們願意挺身而出,讓我不至於孤單,我相信回頭來看,我們一起做了一件了不起的事情,我們一起做了一個正確的決定。即使將來沒有辦法繼續在立法院,我相信在這一個重要的決定上,我們一起為國民黨留下一絲多元的聲音。
我知道很多國民黨支持者並不贊同同婚,但是我要跟各位朋友說,我們往前進的過程裡面,要不斷把心胸打開。今天在第二十條和第二十六條,我投下棄權票,主要是我認為第二十條裡的「親生」兩個字應該要拿掉,不該有這樣隱性的歧視,我們應該讓同志可以去收養子女。另外,在第二十六條裡,宗教自由不應該再另外規範,因為臺灣本來就是一個尊重民主、自由、宗教自由的地方。第二十七條我投下贊成票,原因是我自己也有提同志可以透過跨國通婚的提案,很可惜沒有過。
法律是一道有形的牆,但是真正無形的牆是存在每個人心中,希望藉由今天這個法案的三讀,我們可以真正把心裡面那一道無形的牆從此拆下來,也藉由這次機會,展現臺灣不分黨派的進步價值,謝謝。
主席:請尤委員美女發言。
尤委員美女:(15時38分)主席、各位同仁。首先要謝謝各位一路走來一直相挺我的跨黨派委員,以及我們民進黨一同面對困難的所有委員們,能夠在這樣歷史性的關鍵時刻,大家相挺,共同投下歷史性關鍵的一票,讓臺灣能夠三讀通過婚姻平權法案,成為亞洲第一個同婚合法化的國家,讓臺灣除了經濟奇蹟、政治奇蹟以外,再創一個人權的奇蹟。一路走來,經過第一位女性同志已經花了半世紀,祁家威已經努力了三十多年中,從民進黨提出人權基本法到今天已經18年了,蕭美琴委員所提出的同婚法也已經13年,而我的法案也歷經了7年,所以並不是在非常匆促的情況通過的。
這麼長久以來,憑藉著立法院內的立委、在立法院外支持同婚的朋友們,還有不在立法院外的所有支持者,大家憑著正向能量一起度過難關,終於看見彩虹。外面的彩虹出現了,它不只在天邊,也在每個人的心中。
在這裡我要告訴所有因為同婚法案通過而失望的朋友,請你們不用擔心,你們所害怕的事情並不會發生,一個禮拜後你們會發現旭日依舊東昇,所有恐懼的事情根本不存在。謝謝。
主席:請林委員靜儀發言。
林委員靜儀:(15時41分)主席、各位同仁。今天是非常重要的一天,陳雪老師,你可以去登記了,傳簡訊給我的學弟,你的情感不再漂泊,你可以結婚了。
今天的這一刻,就像前面很多位前輩委員們所說的,其實是非常、非常的不容易。我必須要說,在這一刻,我以民進黨的黨員、民進黨立法委員的身分,在這邊跟大家一起把這個這麼困難、這麼衝擊的法案給推過去,我以這個身分為榮,我以今天跟大家在這裡努力為榮。
今天這個法案的通過,我們知道在整個過程中,有太多的家庭跟太多的同志夥伴在辛苦,我遇到太多我以前的學生、學妹,他們會很隱忍的跟我說「我知道這個很難,但是拜託你們」。我必須要說,今天的這個開始,大家開心一下下就好,因為我們都知道,我們的挑戰還有非常、非常的多。
我真的要再次感謝,從府、院到我們的黨團、所有的立委同仁們,以及在外面很多以前我們黨部的同事及夥伴,如果沒有大家的承擔,是很難做得到的。我要拜託所有支持婚姻平權法案的人,還有所有關心這個這麼重要、不再歧視同志的法案通過的朋友們,這個壓力我們撐過了,但是接下來的挑戰才剛開始。我們接下來要做的是跟社會溝通,讓更多人知道這個法案是重要的人權法案,不會造成國家毀滅,我們需要再一次的、一齊在這裡持續堅持這些人權的價值。謝謝大家。謝謝。
主席:所有登記發言的委員均已發言完畢。
報告院會,現有本院民進黨黨團針對本次會議議程報告事項第十五案院會所作之決定提出復議,並請院會立即處理。
民進黨黨團復議案:
本院民進黨黨團針對第9屆第7會期第14次會議報告事項第15案院會所作之決定提出復議,並請院會立即處理復議動議。是否有當,敬請公決。
提案人:民主進步黨立法院黨團 柯建銘
主席:報告院會,現在處理本件復議案。請問院會,針對民進黨黨團所提復議案,有無異議?(無)無異議,復議案通過。本案報告事項另作決定。
請重新宣讀報告事項第十五案。
十五、本院委員蔣絜安等26人擬具「公民投票法部分條文修正草案」,請審議案。
程序委員會意見:擬請院會將本案交內政委員會審查。
主席:民進黨黨團提議本案逕付二讀,並由民進黨黨團召集協商,請問院會,有無異議?(無)無異議,作以下決定:本案逕付二讀,並由民進黨黨團負責召集協商。
報告院會,本日會議到此為止,5月21日星期二下午5時繼續開會,處理臨時提案。現在休息。
休息(15時44分)
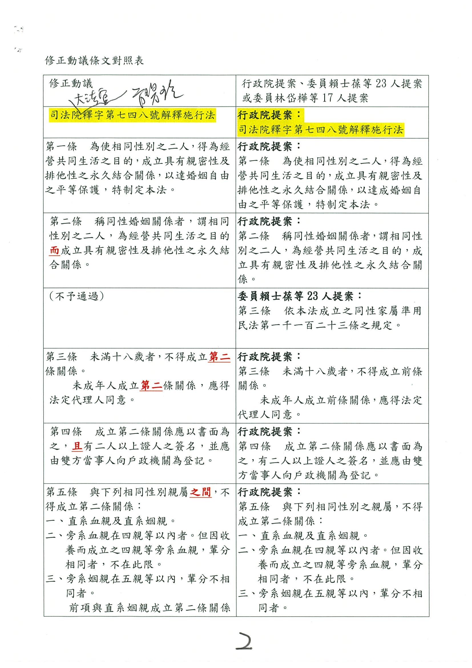
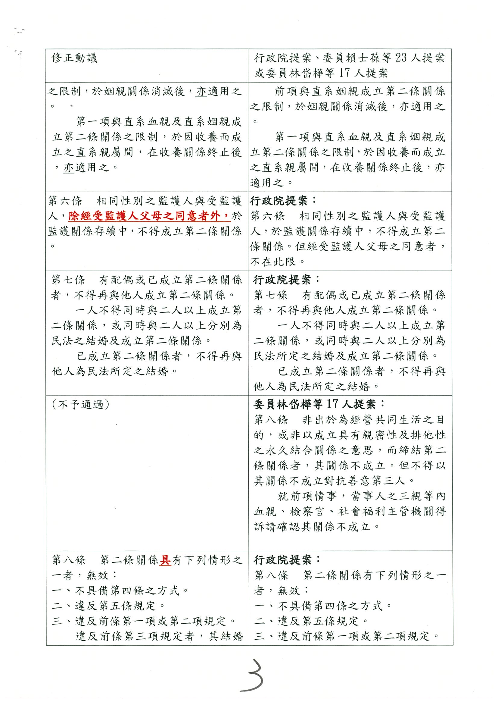
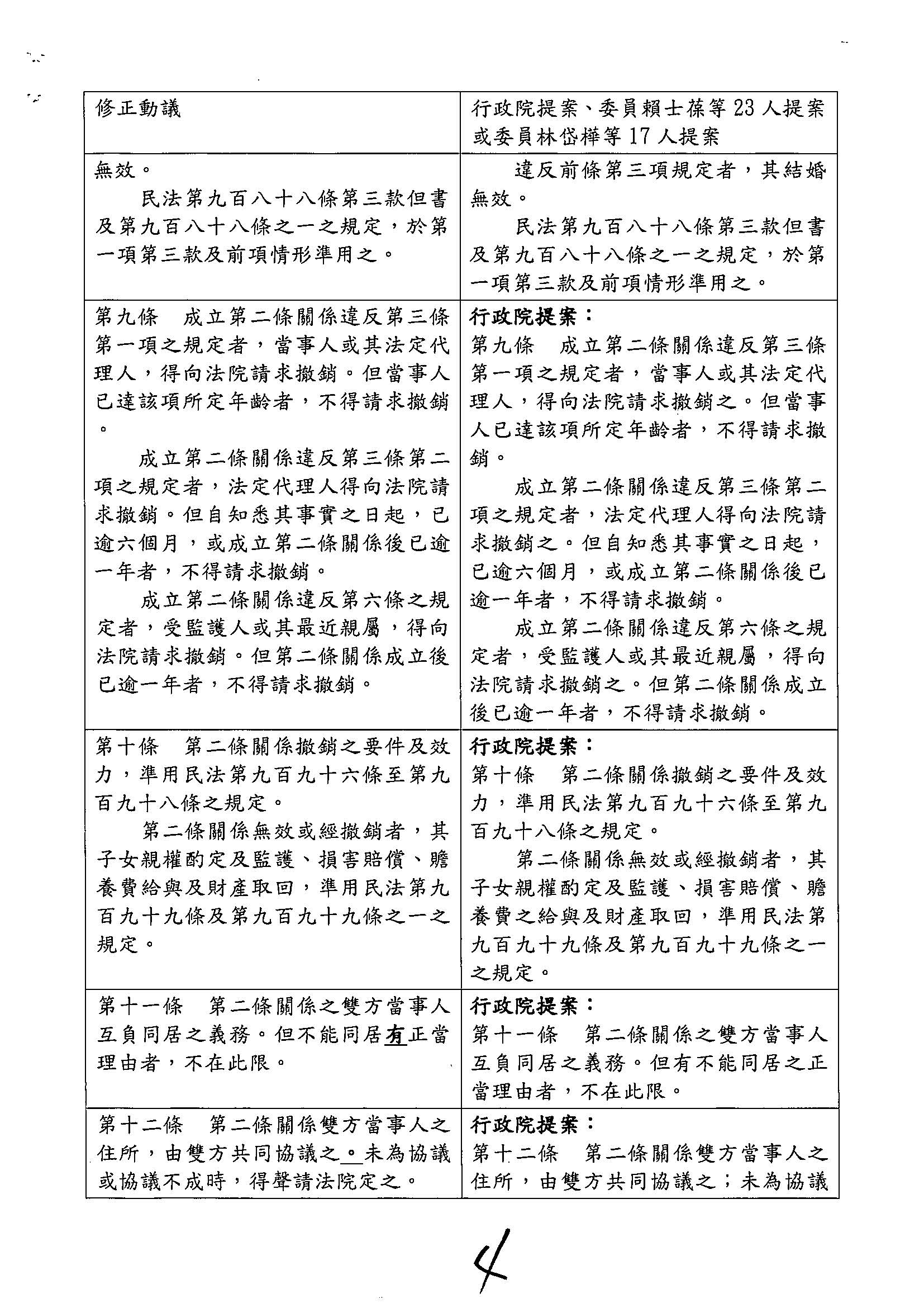
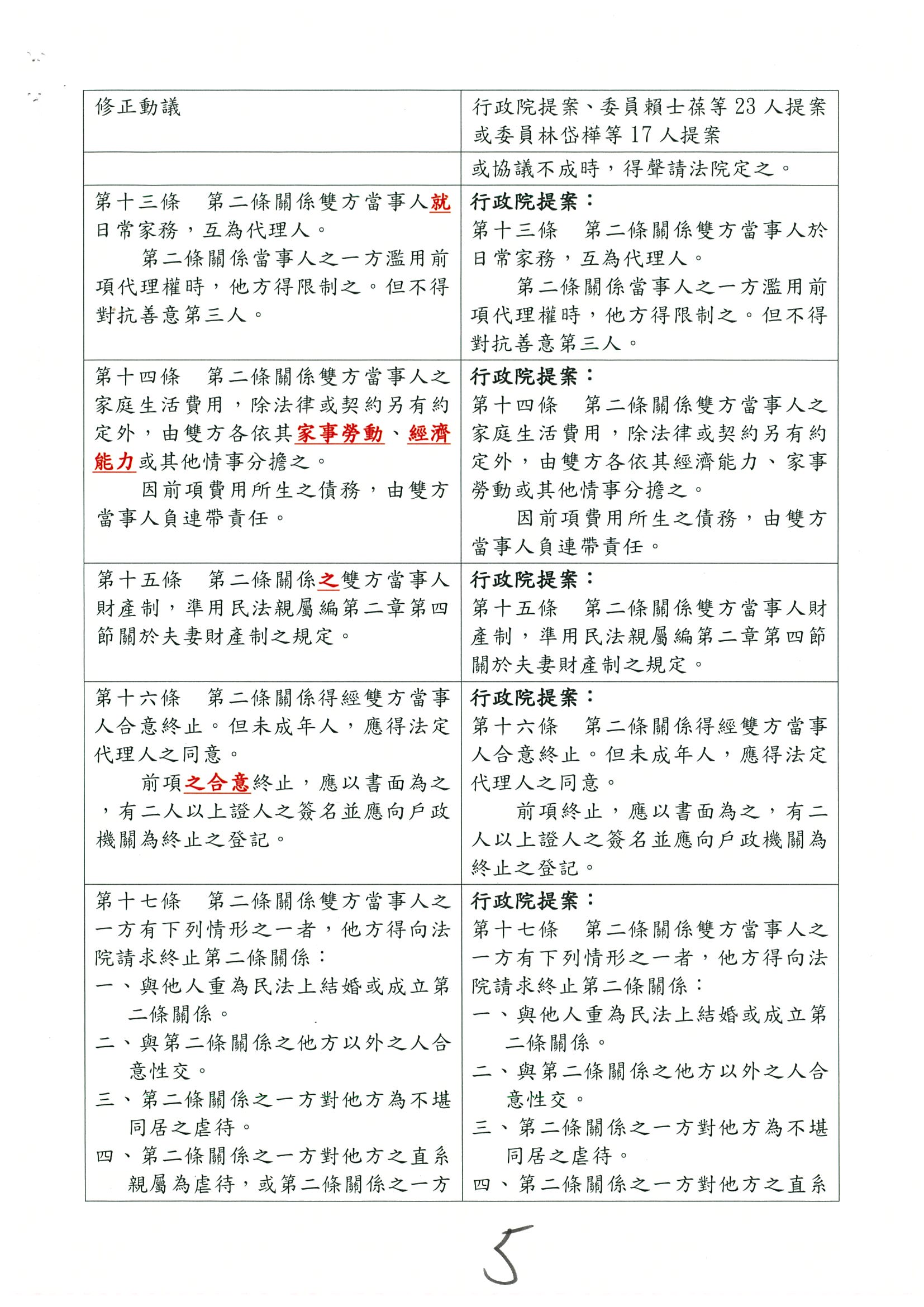
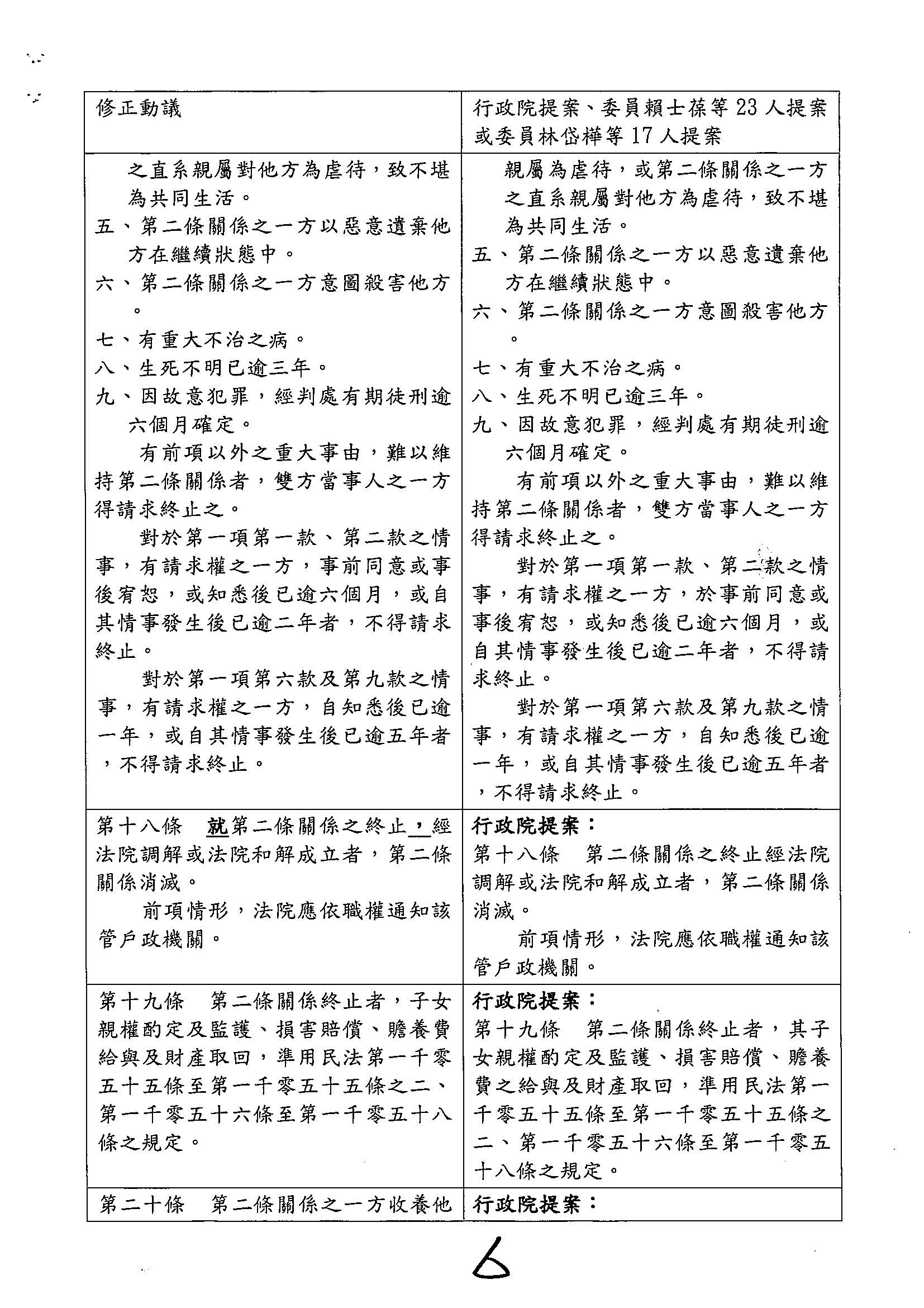
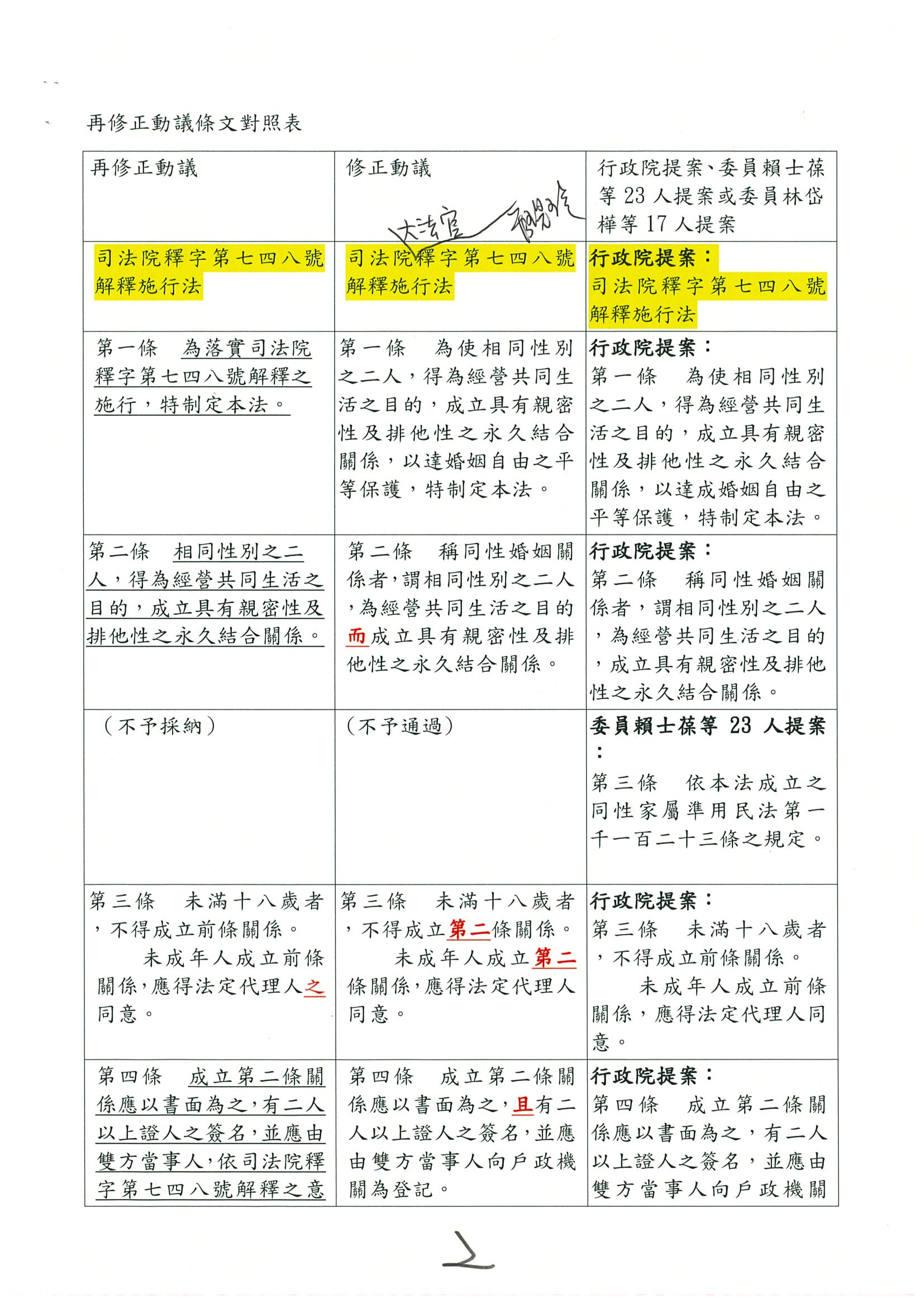
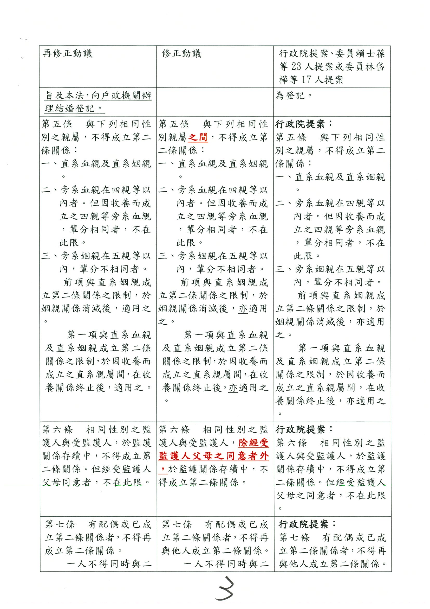
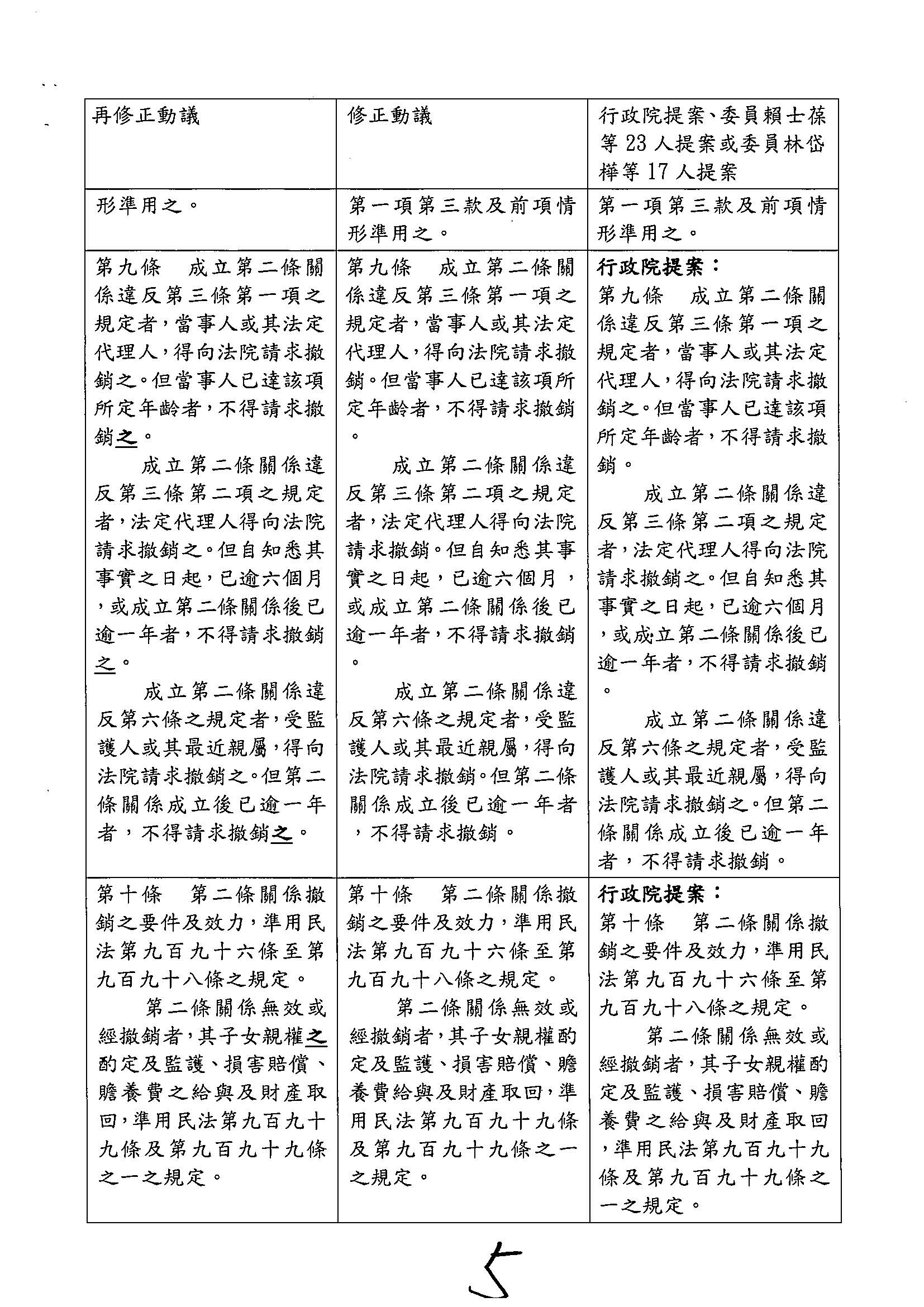
附錄:
行政院提案、委員提案、修正動議及再修正動議:









































































