立法院第9屆第7會期黨團協商會議紀錄
時 間 中華民國108年5月8日(星期三)12時33分至12時46分
地 點 本院群賢樓802會議室
主 席 劉委員建國
協商主題 一、審查行政院函請審議「傳染病防治法部分條文修正草案」案及委員劉建國等17人擬具「傳染病防治法部分條文修正草案」案、委員吳焜裕等17人擬具「傳染病防治法第六十三條條文修正草案」案(9-7-12併案協商)。
二、審查行政院函請審議「食品安全衛生管理法增訂第四十六條之一條文草案」案及委員劉建國等17人擬具「食品安全衛生管理法增訂第四十六條之一條文草案」案(9-7-12併案協商)。
主席:今天協商的重點包括傳染病防治法部分條文修正草案第六十三條、第六十五條、第六十六條是要提高罰款金額,第六十四條及增訂第六十四條之一與審查會通過條文是相同的;另外食安法修正的第四十六條之一也是要提高罰款金額。針對以上條文,先請行政機關說明。
周署長志浩:針對傳染病防治法提高罰款或罰金的部分,行政院版的金額比較低,委員提案則稍微提高了一些,我們理解這是為了產生恫嚇作用,如果委員覺得說提高金額是OK的話,我們會尊重。
主席:因為連傳染病疫情都在提供不實的訊息與謠言,坦白講,這會造成很大的混亂,會讓國家安全出現不安定性,其所影響到的層面跟其他部會管轄的假訊息狀況不一樣,行政版本是罰100萬元,我們希望罰300萬元,就看你們的意見如何?
周署長志浩:我們尊重。
主席:法務部的看法呢?
劉參事英秀:與假訊息相關的7個配套法案,是羅政委統籌審議的法案,其刑度、罰金額度跟其他法案是一起搭配的,有刑法衡平性的問題,我們尊重委員的意見,但是行政機關的立場比較希望能夠維持行政院的版本。像災害防救法也一樣出委員會了,也是三年以下有期徒刑、拘役或新臺幣100萬元以下罰金,整個配套法案都有類似的規定;但主席剛剛也提到,也許每個法危害的嚴重性有差異,基本上,行政機關的立場是希望維持行政院版本,但還是要尊重委員的決定。謝謝。
主席:請吳委員玉琴發言。
吳委員玉琴:針對假消息的部分,行政院有7個配套法案的修正,基於衡平性的需要,可能需要統一的刑責或是罰金的一致性,我們這邊是不是有必要再提高?當然這是給行政部門裁量的空間,消防法也剛通過,接下來陸續各個法規也要通過,衡平性的問題是不是要一併考慮?因為是主席的提案,我不敢多說,基本上,大家在對假消息的防制上,是不是要有一個衡平性的考量?
主席:不敢多說,你還是說得這麼多!另外吳委員焜裕對第六十三條也有提案。
周署長志浩:吳委員對第六十三條第一項特別列出「明知」的部分,就我們所知,在行政院版的修正條文裡面,不論是否明知,都還是可以處罰,也都有涵蓋到,如果照行政院的版本,法院的裁量空間會更大,可否就照行政院的版本來予以支持?
主席:所以就是不用再增訂第二項?
劉參事英秀:吳委員版本的第一項限縮在明知,其實明知就是直接故意的意思;行政院的版本則包含了直接故意跟未必故意在內,直接適用行政的版本就可以了,無須做兩項的規定。謝謝。
主席:吳委員的提案不予處理。現在就是罰金要100萬元還是300萬元的問題,行政院整個提出來的版本有其衡平性的考量,本席沒有意見,因為後面的第六十五條、第六十六條也是在提高金額。但是CDC在整個傳染病防治過程中,是不是容許一點點的假訊息,然後跟其他行政機關所定的罰則一樣?其所產生的後續效應,也就是損害會相同嗎?如果我們的損害比較高,我想把罰金提高一點點,這樣才是真正的衡平,而不是去看其他部會對其他假訊息所採取的那種衡平。
周署長志浩:一般來說,大家對傳染病會比較驚慌,而委員這裡講的也是有道理,所以如何在衡平性及對傳染病的驚恐中做一個考量,就疾管署的立場,是覺得傳染病所造成的社會恐慌會比較大,而且傳染病還在持續進行,如果對傳染病的情況特別考量,我們覺得是有道理的。
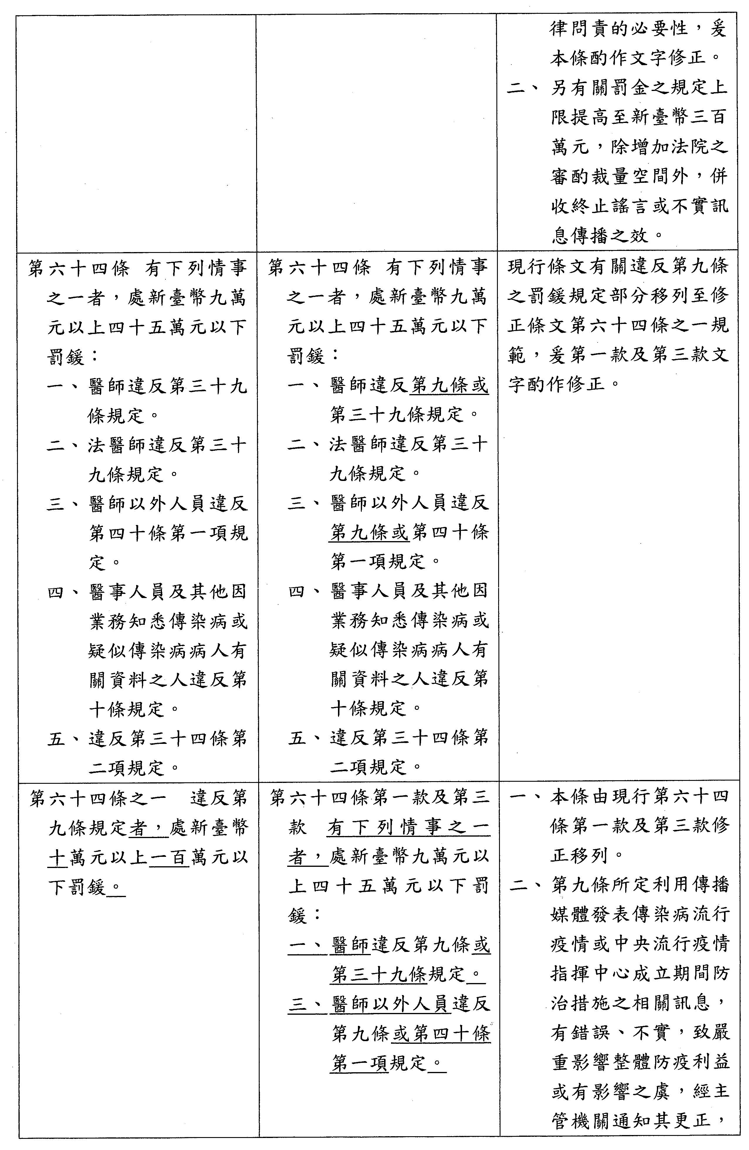
主席:謝謝。第六十三條照劉建國委員等所提修正動議通過。第六十四條及第六十四條之一均照審查會的意見通過。請衛福部陳部長說明。
陳部長時中:可否請法務部就其他法案的衡平性來跟大家說明一下會比較安全?
主席:請法務部說明第六十五條及第六十六條。
劉參事英秀:第六十五條及第六十六條主要是罰鍰規定,也是傳染病防治法特有的;這部分因為是行政罰之裁罰──罰鍰,所以法務部沒有特別的意見,我們尊重主管機關跟委員的決議。至於第六十三條那300萬元罰金的部分,行政院的確有考量衡平性的問題,但是這個部分,我們也尊重委員的決議。
主席:那個部分剛剛已經通過了,不用再討論;現在處理的是第六十五條及第六十六條。
劉參事英秀:第六十五條及第六十六條有關行政罰的部分,我們尊重主管機關的意見。
主席:我這邊是提高,原本是三十萬元到一百五十萬元,現在多增加五十萬元而已;第六十六條也是要增加五十萬元。
劉參事英秀:我有一個小意見,兩百萬元的「兩」是「二」。
主席:好,照劉建國委員的提案條文通過,但是文字要再做修正,「兩百萬元」改為「二百萬元」。
傳染病防治法部分條文修正草案,一、第六十三條、第六十五條、第六十六條照協商條文通過;二、其餘照審查會審查結果通過。
處理「食品安全衛生管理法增訂第四十六條之一條文草案」案。請食藥署表達意見。
吳署長秀梅:目前食安法對標示和宣傳不實罰鍰是四萬元到四百萬元,就是依照食安法第四十五條來作相關的處分。現在委員所提的版本跟行政院版本不同,是從一百萬元以下改成三百萬元以下,我們是兩邊都尊重!
主席:就看你們的意見,你們表達意見我也可以尊重,你們如果要照一百萬元,就一百萬元。
吳署長秀梅:應該一百萬元也夠了。
主席:三百萬元也不會太多,你是要表達這樣是不是?
請法務部表達意見。
劉參事英秀:那個意見跟剛剛是一樣的,院版是衡平的一百萬元,因為剛剛傳染病防治條例的罰鍰已經提高到三百萬元,這一部分我們也是尊重。謝謝!
主席:請吳委員玉琴發言。
吳委員玉琴:因為這個部分可能也涉及到刑法,拘役是法官在判,大家要一致,不然以後法官會覺得怎麼這部法的處罰特別重,是有它的必要性還是正當性?因為食品安全,剛剛討論的傳染病防治條例,好像比較有恐慌的意味,雖然食品安全也有它的恐慌性,但是感覺沒有那麼嚴重。所以是不是比照行政院的版本,處一百萬元以下,因為還有其他刑責,處罰還是滿重的。
主席:如果你們認定照一百萬元以下通過,我也沒有意見,照審查會審查結果通過。
食品安全衛生管理法增訂第四十六條之一條文草案,照審查會審查結果通過。
以上二案立法說明,檢附於協商結論後併送,協商結束,謝謝大家!現在散會。
散會(12時46分)


主持人:劉建國
協商代表:吳玉琴 王育敏 蔣萬安 徐志榮 吳焜裕 陳靜敏 柯建銘 鄭運鵬 管碧玲 吳志揚 陳宜民 江啟臣 李鴻鈞 黃國昌





主持人:劉建國
協商代表:吳玉琴 王育敏 蔣萬安 吳焜裕 陳靜敏 徐志榮 鄭運鵬 柯建銘 管碧玲 黃國昌 李鴻鈞 陳宜民 吳志揚 江啟臣