立法院第9屆第7會期黨團協商會議紀錄
時 間 中華民國108年5月21日(星期二)14時19分至17時35分
地 點 本院議場三樓會議室
主 席 蘇院長嘉全
協商主題 一、繼續研商「刑事訴訟法第三十三條條文修正草案」、「刑事訴訟法部分條文修正草案」、「刑事訴訟法施行法增訂第七條之十一條文草案」等案相關事宜。
二、研商「中華民國刑法部分條文修正草案」(酒駕)、「電信管理法草案」、「國防產業發展條例」等案相關事宜。(民進黨黨團提議)
三、繼續研商「跟蹤騷擾防制法草案」等案相關事宜。
主席:各黨團都已經到現場,先介紹各單位。司法院有呂秘書長、刑事廳蘇廳長;法務部有蔡政務次長、檢察司王司長、調查局廉政處許副處長;內政部有刑事警察局黃局長。我們就開始今天的黨團協商。
今天的黨團協商首先是繼續研商「刑事訴訟法第三十三條條文修正草案」、「刑事訴訟法部分條文修正草案」、「刑事訴訟法施行法增訂第七條之十一條文草案」等案相關事宜。還有第二、第三個主題,我們就依照協商議題的順序來處理。
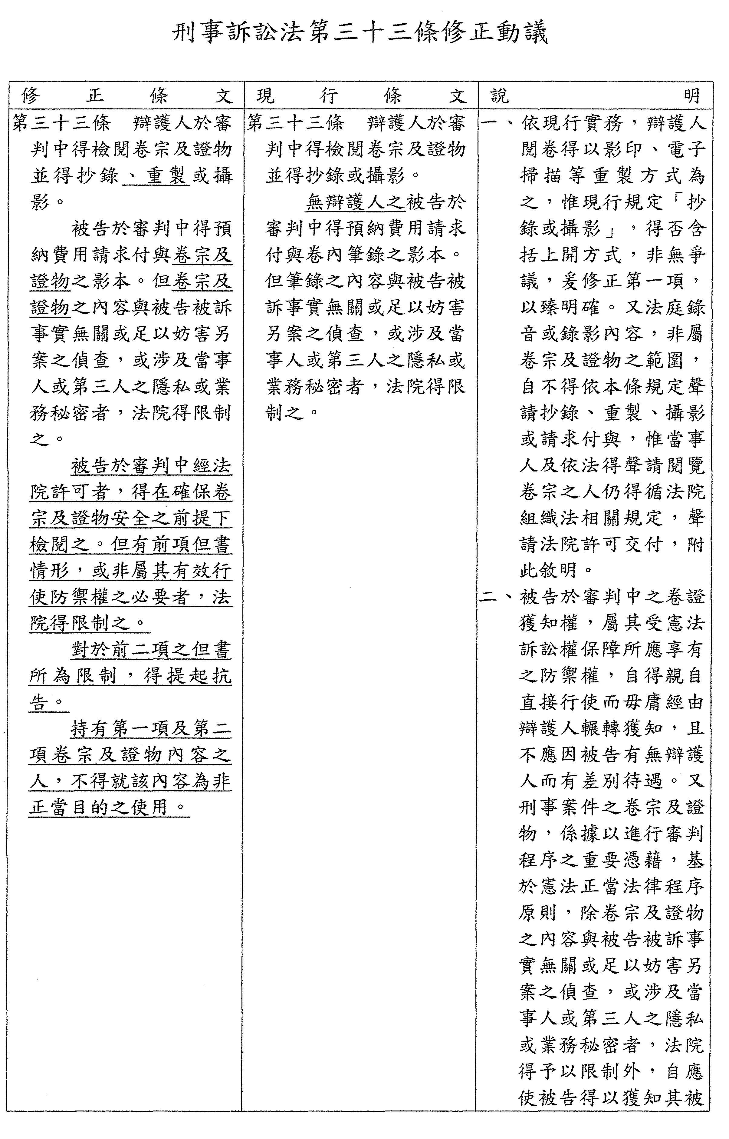
現在先進行刑事訴訟法第三十三條條文修正草案,大家的手上都有一些資料,是委員會協商的相關資料。本案經司法及法制委員會審查完竣,並決議院會討論前須交由黨團協商,民進黨黨團於107年12月27日、108年3月11日召集協商,未能獲致共識。
本案修正係為保障被告於審判中之卷證獲知權,就是被告對於卷證獲知的權利,大家可以參考協商條文的對照表。先前黨團協商時,時代力量黨團曾經提出一些修正條文,相關資料都在各位的桌上。
現在開始進行刑事訴訟法第三十三條條文修正草案。
請宣讀條文。
時代力量黨團修正動議:

審查會通過條文:




主席:本條有時代力量黨團的修正動議,也有審查會通過的版本。我們現在就請各黨團表示意見。
柯委員建銘:因為修正動議是時代力量黨團提出來的,所以請時代力量黨團先說明。
主席:好,請時代力量黨團說明一下。
黃委員國昌:刑事訴訟法第三十三條的修正關係到的,是審判當中被告以及辯護人的資訊獲取權。事實上,這條條文、這個制度在本屆國會不是第一次修正。我為什麼會這樣講?2017年司法及法制委員會曾經針對這個制度進行修正,那時候說為了因應大法官釋字第737號解釋。在2017年那一次審查當中,我就曾經提出呼籲,有關被告以及辯護人在審判當中資訊獲取權的部分,我們必須正視2007年那一次修正所面臨的重大殘缺,而進行一併檢討,不要只是用補破網的心態,在補釋字第737號所產生的問題。牽涉到哪些程度的問題呢?第一,為什麼是沒有辯護人的被告有資訊獲取權?有辯護人的被告作為形式審判程序之主體,列於被告的地位,他為什麼沒有資訊獲取權?第二,審判中以及偵查中的資訊獲取權問題要一併處理。第三,除了交付筆錄之外,更重要的是刑事審判程序當中所牽涉到認定被告有罪、無罪的基礎事實及證據資料,為什麼沒有證據獲取權?2017年我提出這樣的呼籲,但是當時審查,司法院及法務部就急著說,我們只要處理釋字第737號,補破網就好了,其他的以後再說。結果發生了什麼事?過了一年以後,那個條文再度被大法官宣告違憲。也正是因為這樣,所以今天我們要再度進行補破網式的修法。
針對資訊獲取權的部分,一直跟在大法官的背後,早就知道問題在哪裡,2017年就應該要解決,當時不解決到2018年再度被宣告違憲。我必須老實講,2018年我看到大法官釋字第762號解釋的時候,我心裡很難過,就因為當初在2017年沒有堅持,先讓它過了,結果過了以後又被宣告違憲,真的是情何以堪!導致我們今天要再度回來處理,2017年早就應該要處理的條文。
回到我們現在所看第三十三條的規定,上一次在委員會協商的時候,我記得我曾經與司法院及法務部的代表講一件事,就是有關處理資訊獲取權,第一個要素是主體,第二個要素是可以得到資訊的客體範圍,第三個是排除條款。這三個部分要想清楚,進行規範時才不會出現在規範上邏輯不一致的狀況。就主體的部分,現在包括辯護人,至於被告,我也不管他是有辯護人的被告或沒有辯護人的被告,基本上這個主體的方向是一樣的。但是現在客體的資訊獲取權部分,在客體可以得到的對象上面,現在審查會通過的版本,請大家看一下第二項的規定,「……卷宗、證物……之內容與被告被訴事實無關或足以妨礙另案之偵查,或涉及當事人或第三人之隱私或業務秘密者」,以這個當做排除可以知道資訊的範圍,這件事情是合理的,但是我上次提出來的問題是:為什麼這個合理可以排除的範圍,只在被告要的時候把它排除掉,辯護人要的時候為什麼不把它排除掉?也就是在第一項辯護人可以知道的內容當中,並沒有存在類似如第二項但書的排除範圍,這樣會導致什麼情況?如果出現第二項但書的狀況,涉及到另案的偵查或涉及第三人的隱私或業務秘密,被告不能知道,但是他的辯護人可以知道,這個時候就出現了一個有趣的狀況,那個有趣的狀況是:你如何去防止這個辯護人洩漏另案偵查的資訊,或洩漏涉及第三人的隱私或業務秘密?也就是確保辯護人不會去做這件事情的法律擔保在哪裡?萬一他做了這件事情,他所涉及的法律效果是什麼?這個問題會直接牽涉到的是,在這個地方針對被告與辯護人資訊獲取權的客體範圍進行差別對待的正當性基礎在哪裡?更有趣的是,做為這個刑事程序主體之被告,他資訊獲取權的範圍竟然比一個辯護人還要更窄,這是目前在這個規範上面所存在的問題。我上次在協商的時候,就有告訴司法院的代表,請他們回去想清楚差別對待的理由在哪裡?
第二個重點是,上次在爭執的一個重點是:可不可以檢閱檢察官所持有保管的卷宗及證物?之前在委員會審查也好,或在協商的時候也好,司法院或法務部的代表一直都說跟這個案子有關係的卷證會全部移給法院,既然如此,就不需要再去講說由檢察官持有或保管的卷宗以及證物。但我要說的是,當檢察官針對同一個或是相牽連的犯罪事實在起訴的時候,他會移到法院的卷證資料,大部分的情況是全部移,但並不完全是這個樣子,也就是說有一部分的卷證資料他會選擇不移到法院,留在檢察官的持有保管狀態當中。之前我提出這樣子的狀況,好像有位法務部的官員曾經否認說:不會啦!不會有這種狀況,要移他就是全部都移。但是我要再次說,不是每個案件全部都會移,有一些會留在檢察官的保管持有範圍當中,如果要我說具體的例子,我就舉慶富獵雷艦的案子,陳慶男、陳偉志、李維峰這幾個人被起訴,現在移到法院,已經開始進行第一審的審判程序,但移給法院的不是全部,有一些卷還留在檢察官的手上。現在重點是,針對同一個犯罪事實,可能牽涉到其他證人的供述,而不在檢察官移給法院的卷證,還留在檢察官手上的卷證資訊,那些卷證資訊,被告以及他的辯護人是不是有資訊獲取權?我在這件事情上面所抱持的答案是有的,他有那個資訊獲取權,理由是什麼?理由是,沒有移送過去的卷證裡面可能有一些證人的筆錄,而那些證人的筆錄對於其他同案被告或同案證人之證詞可信度,以及檢察官起訴的事實是不是能夠被證明這件事情,都會去影響到審判者(目前就是法官)心證作業的判斷。
如果今天法務部和司法院拒絕的理由是說,檢察官沒有移送過去的是因為它牽涉到另案的偵辦,如果移送過去,讓被告或辯護人看到的話,可能會影響到另案的偵辦,這個我可以理解,也可以同意。但是處理這件事情的方法並不是沒有移送過去的就沒有資訊獲取權,處理的方法應該是用我剛剛所講的那個但書,也就是如果讓他們知道沒有移送過去的卷證資訊內容會影響到另案的偵辦,譬如現在雄檢還扣在手上的那些卷證可能牽涉到陳慶男的密帳、那些錢到底送給誰等等,會牽涉到另案的偵辦,這個時候法官在那個審判程序當中就可以發動我剛剛所講的但書條款,排除不讓它做為閱卷的範圍,而且這個排除我認為不是只有排除被告,連辯護人也要排除。
我必須要講一句很實際的話,就是針對辯護人有可能得到涉及另案偵查及他人隱私或業務秘密之資訊這件事情,如果你們在法律上面所想的擔保機制是:啊!他不會講啦!他不會洩漏出去啦!也就是說,如果你們想要用的是以律師倫理規範來做擔保的話,我必須很老實地講,以目前實際運作的狀況,它擔保的效果非常、非常、非常、非常地差啦!而且也沒有道理讓辯護人資訊獲取權的範圍竟然可以比那個刑事訴訟程序主體也就是那個被告要來得廣!
我們現在所提出來的修正動議,與之前在委員會審查也好、委員會協商也好通過的審查會版本,主要的歧異其實在這兩大點上面。
主席:好,請各黨團表示意見。有沒有意見?
請周陳委員秀霞發言。
周陳委員秀霞:謝謝主席。其實這次這個條文的修正草案立意當然是非常好,各位委員大致的方向也都是希望能夠保障被告獲取卷證資料的權利,無論被告是不是有辯護人,只要涉及與被告或審判有關的資料,他都應該要享有閱卷的權利,辯護人和被告都應該可以檢視相關的資料。
這個部分親民黨黨團是認為,只要是在不涉及非法用途,或者是有損他人權益與司法公正的基礎上,就應該要保障被告的資訊獲取權,有獲知被起訴案件卷宗、證物等等這些相關內容的權利,讓被告可以在資訊獲取完整的狀態下,有效行使他的防禦權。像剛剛黃國昌委員所講的部分,其實我也滿認同的。謝謝。
主席:請周委員春米發言。
周委員春米:謝謝院長,大家午安。我想我們這次審查會通過的條文跟現行條文的比較其實在前兩項並沒有太多的更動,第一,本來現行法就承認辯護人在審判中可以檢閱卷宗、證物,並得抄錄或攝影,我們這次只是再把「重製」這個方法明確化。另外就是現行條文裡面本來也就有這樣一個權利,就是沒有辯護人的被告本來就可以預納費用,請求付與予卷內筆錄的影本。在大法官會議解釋之後,其實我們讓它的範圍更寬,不過也做了一個但書的限制,就是卷宗及證物的內容與被告被訴之事實無關或足以妨礙另案偵查者,法院得限制之。剛才時代力量黨團黃委員的意見事實上好像也沒有反對這項但書的限制,只是大家會有一個疑惑,就是辯護人的權限、權利是來自於其所辯護的被告,兩者之間為什麼要做區別?我想在委員會審查的時候,其實大家有做過一些討論。當然,辯護人可以查閱全部相關的卷宗、證物,有專業上的約束及倫理;至於被告,我們希望其所閱的卷宗、證物的內容確實是用在案件上面,所以做了一點限制。
其次,黃委員提到他比較擔心的是,從一些具體的個案看到,好像檢方的情形可能比較多,就是在所謂的偵查不公開之下,可能沒有把全部應該有的卷宗或證物在起訴後統統移到法院來。第一個,原則上檢察官起訴就有責任,而且不能隱匿任何應該提出來的相關證物,只是如果今天透過整個審判的過程當中,認為檢察官好像沒有把哪些證物送出來的時候,事實上,我們也可以依照刑事訴訟法第二百七十三條第六項的機制。我們以前在執業的時候發現哪個筆錄或證物好像有出現蛛絲馬跡,但是並沒有在卷證裡面看到的時候,其實我們就可以聲請法院命檢察官補正,或者做一些稍微的提醒,檢方就被告有利、不利的相關偵查證物統統都要送到法院來,如果沒有送,將來再送,也有證據能力被檢驗的問題。現行原則上、法理上、制度上、義務上,檢察官就是要提,沒有理由不提;他如果不提的話,當然我們有機制去做一些補正,也有機制追究他在證據上沒有提出的責任,這樣就不能做對他有利的主張。
另外,從事實面來看,今天時代力量黨團主張,被告、辯護人可以去檢閱法院或偵查中檢察官所掌握的卷證,但事實上從實際上去看,很難想像要如何做確認,比如我今天去檢察官的辦公廳舍,要求把這個案件所有的卷證全都拿出來看,再檢查有哪些卷證沒有提送,我想在實務上有其困難性。
今天這一條主要在講沒有辯護人的被告在閱卷部分的權利,是不是要把一些例外或者我們覺得可能有的狀況放在第一項的原則,做一個全面性的規定?我想是有疑慮的。我先做這樣的說明,謝謝。
主席:其他的黨團……
柯委員建銘:我們應該針對釋字第762號解釋文在解釋什麼東西去處理,但是加在第一項裡面,黃國昌委員把檢察官的部分也納進來,也就是說將例外變成原則,事實上檢察官沒有拿出來的卷證,將來在法庭上也不可能構成證據,要拿來偷襲也不可能。所以就像剛才周春米委員講的,我們上次針對釋字第737號解釋進行修法時,是把羈押被告的閱卷權全部處理了,這次是要處理在法院裡面沒有辯護律師的被告部分。當然,辯護律師與被告的利益是一致的,所以我看今天比較重大的爭點,應該是黃國昌委員版本第一項有關檢察官的部分要全部移出來,但是實務上當然有些不可能的事情,等一下請法務部及司法院說明一下這個爭點,好不好?
主席:檢察官持有、保管的卷宗、證物讓辯護人及被告查閱或知道,會有什麼負面?因為後面已經對前面做了限制,能不能說明一下?
呂秘書長太郎:這可以分兩個層面:第一,檢察官已經把卷證移到法院後,由被告來檢閱有沒有問題?第二,檢察官尚未將卷證移到法院。由黃委員的提案看來,似乎更偏向檢察官尚未移到法院這部分,因為移到法院後即有閱卷相關規定。就檢察官已經移到法院的卷證,被告該如何獲取卷證資料?這有兩個可能方式:其一,付費後由人員將相關的影本、副本交給被告,被告不接觸卷宗;其二,被告直接接觸卷宗。由我們條文來看,辯護人可以直接接觸卷宗,但被告不行,但大法官釋字第762號解釋提到,如果不讓被告接觸並直接檢閱卷宗,將會使被告無法有效行使防禦權,因此必須在安全無虞前提下讓其檢閱。何以會有這樣的區別出現?黃委員剛剛有提到這點,即辯護人權利都來自被告,為何辯護人可以直接接觸卷證,被告反而不行?不可諱言,這背後確實有些考慮,且在96年修訂時有特別提到,而大法官釋字第762號解釋也提到,為何不讓被告直接接觸?因為被告與案件有直接利害關係,如讓其直接接觸,則為保全卷證安全,將會增加很多勞費。再者,被告如果在押的話還得提解,也會造成很多費用,故當初立法做此設計。不過大法官認為現代社會很多時候可用影本代替,因此這部分可做些許調整,以上是立法緣由。從現行規定與相關法律來看,律師執行職務為被告辯護,須受律師倫理控制,不能損壞或變更卷證。刑法亦規定,湮滅他人犯罪證據是構成犯罪的,湮滅自己犯罪證據卻不構成犯罪。因此,若是被告湮滅自己犯罪證據不構成犯罪,兩者在法規範的強度上與情理上並不相同,而將過去立法做此區別對待,大法官初步認為就那個時代來說還算合理。以鍾委員及時代力量提案版本來說,鍾委員係針對釋字第762號解釋所為之修正,並提及如不當使用時該如何處理;至於時代力量黃委員的版本則沒有這點。若是此次修法目的著重於貫徹第762號解釋意旨,則以鍾委員提案版本較接近這點,謝謝。
主席:請法務部先做說明,之後再請黃委員。
蔡次長碧仲:向黃委員說明,檢察官對不利於被告的證據,基本上不會隱匿,除非檢察官與被告勾結!因此比較有問題的是為了讓被告定罪,檢察官故意漏送對被告有利的證據。這點其實不僅檢察官有,像慶富獵雷艦案,由於該案目前仍然有另案在偵辦中,就暫且不表。事實上,在實務上也有一些死刑案件,被告可能做過多次自白,但司法警察關對於被告後來所陳述較為有利的自白沒有移送,只有這種比較特殊的狀況,這涉及檢察官或司法警察機關人員的行政、刑事責任,這個有隱匿的罪責。姑且不論刑事訴訟法規定起訴時要把卷宗與證物一併送法院,在審理當中,只要有這些缺陷,法院隨時可以依據聲請命檢察官補正,所以這部分是有法律的規範,而且也很難想像被告會去隱匿對被告不利的證據。對於這個部分,我先做以上說明。謝謝。
主席:請黃委員國昌發言。
黃委員國昌:剛剛呂秘書長所講的根本就不是這次修正的這兩個版本之間真正歧異所在,被告個人直接接觸卷宗資料的方法,要限制他親自接觸這件事情,兩個版本的內容是一樣的,大家都知道這件事情有風險,所以限制他接觸的方法這件事情,兩個版本都一樣,現在的爭執根本就不在那裡,現在的爭執是資訊範圍要不要一樣。方法上不讓被告去碰,沒有關係,因為你們擔心他們會如何、如何,所以在條文裡都有排除條款,要在確保卷宗及證物安全的前提下才能去檢閱,這樣的限制沒有問題,在方法上有做限制了,但範圍上也要去處理嘛!
所謂範圍上要去處理,我再講得更直接,就是被告接觸的資訊範圍會被排除掉你們現在所講的第二項但書,但是辯護人可以接觸到的資訊範圍不會被排除掉第二項但書,我的理解應該沒有錯。那麼現在你們要回答一個問題,為什麼被告自己沒有權利去接觸這些資訊,但其辯護人卻有權利去接觸這些資訊?理由在哪裡?剛剛勉勉強強聽到的理由是,因為辯護人有職業倫理規範,辯護人即使知道與被訴事實無關或足以妨害另案偵查,或涉及當事人或第三人的隱私或業務秘密,被告沒有權利知道,但我們決定讓辯護人知道,因為辯護人有律師倫理規範可以擔保,他知道就知道,沒有關係。老實說,我現在就是對你們對於這件事情的判斷感到非常擔心,辯護人知道這些被告不能夠知道的資訊,到底是為什麼?他可以拿來在刑事訴訟程序當中使用嗎?在刑事訴訟程序當中可以把它提出來嗎?如果不可以提出來,讓他知道的目的是什麼?如果可以提出來,認為是被告辯護所需要,在邏輯上面,怎麼被告自己沒有權利知道呢?我上次在問的就是這件事,但你們就是沒有回答,到今天還是沒有回答。
司法院跟法務部確信律師倫理規範足以擔保,即使讓辯護人知道現在第三十三條第二項但書將其排除在外、連被告都沒有權利知道的資訊,律師倫理規範就足以擔保,老實講,我不會堅持,就照你們的條文通過,看出事誰要負責!看出事誰要負責!我打開天窗說亮話,就是這個樣子啊!看出事誰要負責!第二個事情,有關偵查當中的卷證,我再講一次,檢察官會移過去的都是他要去論證被告有罪,他所需要的東西就會儘量去移,有些東西他沒有移過去,就是他認為不需要嘛!可是檢察官不需要,並不代表被告辯護人不需要啊!裡面可能有一些資料爬梳過了以後是足以去論證,這個檢察官所傳喚的證人或使用的證據,這個證據能力或者是證據力可能都有問題的。從被告、從辯護人的角度,我們當然希望知道那些資訊,從正當法律程序的角度來講,沒有理由讓檢察官可以把卷放在他那邊不移給法院。如果檢察官是以另案偵辦當中或是其他理由,他不移給法院而留在他那邊,那個檢察官有違反什麼倫理規範或訴訟法的規定嗎?我認為沒有啊!因為這種案子太多了。你要說被告怎麼知道檢察官有移或者沒有移,難道去搜檢察官辦公室?就不是這樣運作的嘛!這就很單純的在法庭活動上請示審判長,請檢察官說明,是不是跟本案偵辦有關其他的卷證沒有移到本院來,還在檢察官的持有當中,檢察官敢說沒有,那檢察官就要對自己所講的話負責啊,沒有就沒有嘛!但是我相信絕大多數的檢察官不會故意騙法官,當審判長這樣問的時候,檢察官說有,如果有的話,不移來的理由是什麼?檢察官可能會說跟這個案子沒什麼關係,牽涉到其他另案的偵辦,在這個時候,法官就可以介入去處理,是不是真的會去影響到其他另案的偵辦?是不是被告防禦權所需要?可以讓他去做限制的規定。
我再說一次,牽涉到另案偵辦,會去妨礙到、影響到當事人或第三人隱私或業務祕密,要把它排除在外。我再說明一次,我贊成要將之排除在外,而且不管對誰都排除在外,對被告也排除在外,對辯護人也排除在外,你把這個範圍弄清楚了以後,這樣子訂定出來就好了。至於審查會通過版本的最後一項,我老實講,要用這種概括的規定,從我的觀點來看只是治絲益棼,什麼叫治絲益棼?就是「持有第一項及第二項卷宗證物的人……」,我所講的卷宗證物指的是已經不牽涉到其他另案的偵辦,也不牽涉到第三人業務或隱私的秘密,因為我站的立場就是那種資訊本來就可以排除在外,辯護人不能知道,被告也不能知道。
好,那些資訊被排除在外以後,你說其他的卷證資訊不得就該內容為非正當目的之使用,我最擔心的就是這個概括的詞,什麼叫作「非正當目的之使用」?老實講,我真的不知道。比如說我是這個案件被告的辯護人,結果我看到偵辦這個案件的檢察官對媒體講一些「五四三」的話,說我的被告如何、如何,這是影響我的被告名譽的重大事項,我用我合法閱來的卷,而且沒有被排除、沒有妨礙到另案偵辦、沒有牽涉到第三人的業務秘密,我用那個卷宗,譬如說筆錄,我把它拿出來,我說「檢察官胡說八道,我的被告沒有如檢察官對外所述的那些事實」,用以捍衛我的當事人的名譽。我請教一下,我拿這個東西來開記者會,是不是非正當目的之使用?我把它貼在我的臉書上打臉檢察官胡說八道、公然說謊,這是不是非正當目的之使用?你把該排除的排除,不該排除的本來就可以在他行使防禦權的範圍當中去用啊!你最後加上「非正當目的之使用」,這到底在講什麼?你要不要跟大家解釋一下什麼叫做「非正當目的之使用」?是除了法庭以外,只有在法庭用,法庭外就統統都不能用?但是我老實講,任何一個審判活動對於被告權益的保障從來都不是只有在法庭內,在法庭外也是一樣啊!要不然我講實在一點,馬英九一天到晚在開記者會是在開什麼記者會呢?他也是拿那些東西出來用啊!這個到底是正當目的還是非正當目的?所以你指的非正當目的究所何指?你把範圍限縮得更清楚一點,未來在訴訟法的適用上可能會更清晰。
主席:請管委員碧玲發言。
管委員碧玲:其實我覺得把歧異點說清楚就好了,應該相互是可以說服的,對此我是這樣想的,第一,就主體的部分,因為我們這次修法就是要更確認主體、被告的權益,所以辯護人我們當然也是認為他是為了被告的權益而存在,如果透過這次的修法,把現行制度下對於辯護人可以檢閱卷證的權利更限縮,然後讓法官增加對辯護人檢閱範圍的裁定權利,這跟我的立法目的剛好就相逆,因為我們要讓辯護人去掌握更多的資訊,卷證的檢閱權利受到比現制之下更大範圍的限制,所以是不是要改變現制?而現行的制度在運作之下經常會有格格不入之處嗎?經常會有問題出現嗎?如果沒有,我們突然去變更現制,那麼現有司法人員、整個community、整個社群有共識嗎?這部分我是比較擔心的,所以這是對現制有更大的限縮。剛剛周委員或是秘書長也提到,專業以及專業的倫理以及他專業行使上相關法律的約束之於辯護人,跟之於被告那個條件也不一樣,所以在這種情況下,雙方有區隔,在我不是學法律的人看起來,我認為現制容或還是值得維持,這是就辯護人檢閱卷證的部分。
另外,關於客體的部分,我倒是要說出我的疑慮,要限制、兩者都限制,或是要放寬、兩者都放寬,這個我沒有意見,但是如果檢察官手中所掌握的卷宗、證物,他所掌握的卷證,依法理當全部交出來,不交出來反而是不當,反而是例外,如果這是法律制度、我們的司法體系所要求、所必然,如果是這樣的話,我們今天這個文字下去,把不當的例外變成在文字上、語意上會形成一種文字的結構,就是把它變成是一種常態,反而正當化檢察官可以持有和保管卷宗,會有這種語意上跟整個法律的文字結構上的問題,我是有這樣的疑慮。就這兩個部分,我們是不是要更審慎的考慮?
至於審查版本的最後一項,它沒有罰則,就是在本法也沒有相關的呼應,基本上它也是一種道德勸說的文字,容或說它是一個冗文,我們不予增列,我也覺得無傷啦!以上簡單作說明。
主席:請沈委員智慧發言。
沈委員智慧:我想我剛剛聽了半天,這是大法官釋字第762號解釋要賦予人權、確保刑事被告所享有的防禦權,這是司法上很大的進步,但是我看到時代力量的提案跟司法院、法務部之間有一點小小落差,我從另外一個角度看,檢察官把他的證物送出來跟不送出來之間有兩種,一種是他送對他起訴有利的,如果他查到對起訴不利的東西,他當然不會送出來,不然會讓他起訴有不正當性,可是對被告的權利來講,他如果去調發現剛開始也是有對他有利的,其實對被告人權來說也是有利的,在這裡如何取得在司法上、用字遣詞上,不要因為這些例外而造成未來在執行上有困難,可是人權上如何獲得確保,在這個部分你們再辯下去也不是辦法,所以也建議院長是不是一方面既能符合人權,二方面在時代力量的修正動議和司法院、法務部之間如何取得一個折衷平衡又重視人權,這是我們國民黨所樂於看到的,因為人權是要重視的,可是司法體例上會不會有窒礙難行的地方,這個部分文字上的用字遣詞司法院跟法務部還要斟酌。
也跟院長報告,因為時間因素,我順便提一下我的立場,在等會要討論有關刑法第一百八十五條之三,因為我們有提案,我們主張酒駕零容忍,所以酒駕再犯肇事致死者,我們主張提高刑度到無期徒刑或死刑,或是七年以上有期徒刑,我想將刑度提高到無期徒刑或死刑,酒駕零容忍是全民的共識,我再次強調,待會大家審酌這個法案的時候,能夠讓社會大眾酒駕零容忍的期待不要落空,這是我所提出的呼籲跟建議,待會在協商的時候,希望大家注意到刑度的問題,謝謝。
主席:如果沈委員要提早離開協商……
沈委員智慧:我還是會等人來。
主席:那沒有關係。請柯委員建銘發言。
柯委員建銘:針對剛才幾位的發言,有關不得就該內容做非正當目的的使用,這個不是剛才黃委員講的,其實這是沒有罰則的條款,但是我們在過去也修法過,包括釋字第737號也有這個文字,它修了第三十三條之一,但是也沒有罰則;另一方面,法院組織法第九十條之一到第九十條之四也有這個文字,但是它有罰則3萬元到30萬元,這一點請大家想清楚,所以基本上對於這個文字留下來我是贊成的,剛才黃國昌委員說這個文字到底用什麼正當性、非正當性,這都是兩面自己操刀的,可以看一看覺得對他有利,他就開記者會,記者會講的是真的還是假的,大家各執一詞,什麼情形都會發生,所謂正當性利用,看看記者會大家各執其詞,而且各個觀點都不一樣,對誰好、對誰不好,那真的會大亂,這點我先敘明。
其次,有關辯護人資訊請求權和被告資訊請求權是不是一致,剛才黃國昌委員說都一樣,但是司法院秘書長講的有點不一樣,最重要的是,被告有可能去損毀,他看過以後如果覺得對自己不利,可能會撕毀吞下去,那個東西在罰則上和破壞證物不一樣,最怕這個而已,他touch到的時候,如果覺得對自己不利就撕毀,這個問題你講的和黃國昌委員講的是不是一致我不知道,文字看起來好像一致的樣子,假如不一致,當然要處理,被告一定會試著去破壞,被告一看就知道,如果對我不利就會把它撕掉、破壞證據,如果有的話,我們當然要處理這個部分。
第三點爭點就是,檢察官有沒有全部送出來,有但書我是贊成的,檢察官全部送出來的話,那會衍發很多問題,這都可以討論,但是討論的結果兩邊各有不一樣的看法。基本上我是支持周春米委員的版本。
主席:如果你支持鍾孔炤的版本,檢察官就可以持有不必送出來,可是你剛才又支持檢察官要送出來。
柯委員建銘:沒有啦!我不是這樣的看法。
主席:請法務部先說明。
蔡次長碧仲:我跟主席、各位委員報告,就像剛剛管委員講的一樣,這個語意上,沒有所謂案件全卷都送出去起訴了,依照第二百六十四條,卷宗及證物一併送交法院。還有檢察官持有的東西,這是變態的,這是犯罪後或者未送出去的,將來法院還可以補正,所以沒有這樣的一個問題,在座有當過檢察官的都知道,一個案件偵結以後是全案移送,全案移送法院以後,檢察官這邊還會保留一份影本。但是很多案件併案的時候,比如剛剛黃委員講的,獵雷艦案裡面有很多案號,這一件起訴的部分,我一定是全卷,被告有利、不利的一定是卷證併送,沒有所謂送出去後我還持有,這樣故意就是違法的,所以在這裡用這樣反面的規定,就形同檢察官還可以持有已經起訴的案件中不管對被告有利、不利的卷證,這個不是有問題嗎?所以原則上,目前檢察官所有起訴的案件,依照法律的規定,一定是全案都要送。但是如果還有另案偵查,我們會把送給法院的卷證,再影送另案偵查的部分,不是我們故意去把這個部分留下,另一部分送出去,實務上沒有這種情況。像黃委員講的那種情形是違法、故意的,那是隱匿,不是只有檢察官會做這個事情,司法警察機關更多!
其實黃委員講的那個事情,我們很認同,如果有這種現象,基本上都是對被告不利的、惡意的,所以他才把它刻意隱匿下來,有沒有送出去,所以……
柯委員建銘:法官在審酌的時候,罪證有疑是利歸被告的,知不知道?
蔡次長碧仲:對。
柯委員建銘:這種情形檢察官大部分都是要把人「弄死」,也就是起訴。
蔡次長碧仲:不是,檢察官不是要把人「弄死」啦!他的卷證有利、不利基本上都要全送,只有另案偵查的案件,我們會影送部分,因為這個案件還要另外再偵查,只有這個情形。基本上,偵查案都是全案移送,只有需要再偵查才影留部分的影本。
主席:黃委員剛才提問兩個重點,一個是被告跟辯護人之間擁有「知」的權利不一樣,這個你要回應啊!
蔡次長碧仲:這個跟檢察官沒有關係,這是秘書長這邊的。
主席:你們要回應!是讓他先回應,還是你要先問?
黃委員國昌:我簡單講一下,我們現在在討論什麼問題,不要混淆了!我再講一次,被告本人自己去看、去摸卷宗的權利要受到限制這件事情,大家都同意不要再討論了,兩個版本都一樣,不要浪費時間在討論這件事情上,一點意義都沒有。現在有差別的是什麼?是資訊獲取的範圍,並不是方法。不管是你自己去印,還是你付錢給法院,由法院給你繕本,情況都一樣,關於範圍方面,被告及辯護人是不是要一樣?現在的狀況是對辯護人都沒有限制,被告本人則在第二項但書有排除條款,涉及另案偵查、涉及第三人秘密隱私的部分,被告是不行獲取的,辯護人的範圍比被告大。我現在就要問一件事,辯護人知道了被告不知道的事情,那些資訊在法庭活動能不能用?可以用嗎?如果不能用,為什麼要讓辯護人知道?如果可以用,被告為什麼沒有權利知道?如果那些資訊辯護人在法庭活動可以用,我的問題就來了,辯護人可以用,而且也用了,就代表有用,而被告是本人,為什麼沒有權利知道?他在法庭活動上面用,會影響到什麼事嗎?這就跟你說我們有律師倫理規範做擔保這兩者之間是相衝突的。辯護人知道被告所不知道的第二項但書的內容,請問辯護人要不要告訴被告?究竟是不可以告訴被告,還是可以告訴被告?這兩者之間差別對待的正當性到底在哪裡?不要再扯什麼去摸、去接觸證物的方法,那個沒有歧異,被告本人去摸卷宗證物這件事情要受到限制,這個大家都同意,我們在討論的只有資訊獲取權範圍的問題。
第二點我要說明的是,第三十三條只有在處理資訊獲取權,不及於其他的問題。我不認為在資訊獲取權的範圍上明確規範,資訊獲取權範圍包括檢察官沒有移到法院來的卷宗,就會被解釋成檢察官因此可以不把卷宗移到法院來,這是兩碼子事。在一個完美的世界裡,如同剛剛蔡次長所說的,檢察官把所有東西都移到法院,不會有剩的,檢察官手上什麼都沒有了,那也很好,沒有東西不在法院這裡,我們什麼問題都沒有,你要閱也沒有得閱,因為檢察官手上有的是空集合,他什麼都沒有。但是法條之所以要規範,就是在一些狀況上、在一些個案上,我們沒有辦法否認有時候檢察官的確會有沒有移到法院的卷證,這時候檢察官沒有移來的行為要如何評價?有沒有違反檢察官相關倫理守則或是訴訟法的規定?在倫理上、訴訟法上要產生什麼效果?這個我都尊重,但是我們現在在討論的第三十三條,並沒有討論到那些問題,我們只討論了一件事,就是被告及辯護人有沒有獲取這個資訊的權利。我會提這個修正草案就是我認為有這個權利,你在例外的情況不移過來,我認為被告就是有權利知道你手上沒有移過來的卷證裡面的資訊是什麼。你說這樣可能會影響到辦案或是其他方面,所以我就加了一個但書條款,如果真的會妨礙到的話,就不給被告也不給辯護人看。這兩者的差別在於這邊要不要限制被告看、要不要限制辯護人看,亦即是不是在除外範圍這件事情是由法官來判斷,他可以判斷是不是真的有必要不給被告或辯護人看。但是如果沒有這個條文的話,移不移來這件事情有沒有另案偵查的需要,這個不是法官判斷,而是檢察官自己判斷,我認為我手上的是這個案件沒有需要的,我認為我手上的是另案偵查需要的,當檢察官自己做了這個判斷時,從被告資訊獲取權的角度來講,是不是要完全臣服於法官、檢察官的判斷?還是事實上,你們應該的設計是,到底有沒有需要設法官來加以判斷?我們現在在討論這個修正動議,我一開始就先從釋字第737號開始講,我必須再說一次,2017年的修正,對我的衝擊非常大,為什麼?當時修正時,我就一直提醒你們不能只改釋字第737號要的,只改第737號要的,那只是在補破網,還會有其他問題,結果大家都說時間很急,就改第737號要的就好,那時候我也沒有堅持,就放它通過,結果我放它通過的後果是過了一年以後,被大法官宣告違憲!狠狠被賞一巴掌,所以這次才會再來修改這個條文。我要拜託司法院、法務部,你們再慎重考慮,是不是真的有必要讓辯護人知道第二項但書的內容?讓他知道的目的是什麼?法庭活動可以用嗎?可以跟被告講嗎?如果法庭活動可以用,也可以跟被告講,那為什麼不讓被告知道?反過來講,如果法庭活動不能用,也不能跟被告講,那為什麼要讓辯護人知道?
另外,就例外的狀況來看,有一些卷證在檢察官手上,沒有移過來,到底要不要給被告跟辯護人資訊獲取權?我的立場還是一樣,原則上要,但如果有例外的話,被告、辯護人一體適用的例外,就不用讓他知道,但有沒有例外這件事情,不是檢察官說了算,是法官自己要下去進行判斷。
主席:因為這個題目已經討論將近兩個小時,問題非常簡單,就是二點,請司法院就針對黃國昌委員所提出的辯護人及被告資訊獲取權為什麼要有差異,提出說明。為什麼?你們要講嘛!你們就講這個重點就好!好不好?然後第二點再請法務部說明。
呂秘書長太郎:剛才黃委員對於鍾委員提案第三十三條第五項「不得就該內容為非正當目的之使用。」還是堅持不要,因為雖然沒有罰則,但是這個在民法上……
主席:不是啦!我問的問題你就回答嘛!為什麼被告和辯護人會有資訊取得的差異?你先回答這個問題啦!
呂秘書長太郎:好,我先回答。第一,原來的條文是辯護人沒有限制,就是讓他統統可以看,因為他要極力為被告辯護,而且也不必考慮他會做非法、違法的使用,因為有律師倫理的控制,但是被告原來是沒有,沒有辯護人的話,被告是沒有,這次是例外要給他,在必要的情形下,才給被告可以使用相關卷證,所以這裡面有但書的情況,也比較嚴格,讓他知道和讓他要不要在法庭上使用是不一樣的兩件事。
黃委員國昌:那你可不可以繼續說明──被告看不到但書的部分,而辯護人可以看到的第二項但書內容,到底能不能用?
呂秘書長太郎:不能用。
黃委員國昌:辯護人看到也不能用?
呂秘書長太郎:不能用。
黃委員國昌:不能用,那給辯護人看的目的在哪裡?
呂秘書長太郎:不是!就是你不必在讓他看之前,就要篩選哪些讓你看、哪些不能讓你看……
主席:秘書長,這個有漏洞啦!
呂秘書長太郎:他是整個卷都讓辯護人看。
主席:整個卷都讓辯護人看,那他怎麼知道哪些可以用、哪些不能用?
呂秘書長太郎:對!就是辯護人如果拿這些東西上法庭是沒有用的。
黃委員國昌:等一下,你為什麼會說他拿那些東西是沒有用的?
呂秘書長太郎:他跟被告的犯罪事實等都無關嘛!
黃委員國昌:等一下,你排除的有三種,第一個無關;第二個牽涉到另案的偵辦;第三個牽涉到個人的隱私或是其他的事情。你怎麼會說對他沒有用,所以他不必用?你現在要面對的第一個問題是:當辯護人知道你在第二項但書所列的那些資訊時,在法庭活動可不可以合法使用?
呂秘書長太郎:只要跟辯護範圍有關就可以用。
黃委員國昌:好,如果辯護人可以合法使用這些資訊,為什麼做為那個被告、做為那個程序的主體,他不能知道?現在我在講的不是被告自己去印卷、自己去摸證物,我在講的是被告能不能知道這件事情?辯護人可以知道,法庭活動也可以用,但是卻不讓被告知道,這是什麼道理?我聽不懂!假設今天我沒有請辯護人,而是自我辯護,但是那些東西我卻不能看,我為了要知道那些事情,你們要逼我去請一個辯護人,我請了辯護人之後,他可以看,而我不能看,他先去看了以後再告訴我,這到底是什麼樣的刑事訴訟的資訊獲取權原則?
主席:秘書長,黃委員的意思非常清楚,也非常簡單,如果被告的資訊獲取權跟他有關,他當然有權利可以看,但是如果辯護人所了解的資訊多於被告,你們覺得這是沒有用的,那又何必給他知道呢?
周委員春米:院長,我來補充一下,現在黃委員一直在討論的這一點,其實現行條文就有做限制,所以我們這一次的修正並沒有去動這一條,這一次的修正是大法官釋字762號,我們讓被告有接近卷證的權利,而現在黃委員在討論的這個部分是現行條文就有限制的,所以是到底要不要給被告做限制?但是這次的審查會並沒有就這個部分去做任何更動。
主席:所以黃委員才說這一條要修正就要把它修完美一點。
黃委員國昌:院長,我再補充發言。
周委員說得沒錯,的確現行條文是長這樣,但是我為什麼要拉到2017年去講?就是因為我們立法院修法不能永遠跟在大法官後面,大法官講一點,我們才補一個洞,我們要回到這件事情的本質,在刑事訴訟程序當中,被告以及他的辯護人應該要有什麼樣的資訊獲取權,也沒有牽涉到幾十個條文,就是在這個條文裡面,我們把範圍一次處理清楚就好了,要不然下一個的問題又一樣了,下一個問題是有請辯護人的被告,他的辯護人可以毫無限制的看,沒有請辯護人的被告,他就要受第二項但書的限制。所以我的問題就來了,你們做這個差別待遇的理由在哪裡?
管委員碧玲:所以現在要請問的是黃委員,因為聽到最後好像有點轉彎,聽到最後黃委員好像是主張雙方都不要限制,但是您的修正案是雙方都要限制哦!
黃委員國昌:不是,我從來都不是主張雙方都不要限制。
管委員碧玲:如果雙方都要限制,那是改得比限制還嚴格,對辯護人來講會改得更嚴格。
主席:不是,你誤會他的意思,他是指如果覺得有限制的必要,他是附加這個但書,基本上辯護人跟被告所取得的資訊獲取權應該是一致,如果因為涉及別人的隱私、業務秘密則可以限制,但是兩者都不能取得,他的意思是這樣,資訊獲取權是一致的,不是辯護人能夠索取資訊的資訊獲取權比被告還多啦!他的意思是這樣。
管委員碧玲:那比現狀更限縮辯護人的權利。
主席:沒有啦!
管委員碧玲:有,現狀是辯護人也不受限制啊!
主席:請秘書長回應一下,現在要取得這些資訊完全都沒有限制嗎?要不要說明一下?
蘇廳長素娥:如果根據現制的話,辯護人閱卷是整個卷都拿去閱覽,法院沒有介入判斷哪個部分需要遮掩,所以現在就辯護人來講,他可以閱全卷,除非法律有另外的特別規定。
主席:被告就沒有這個權利嗎?
蘇廳長素娥:被告沒有。
主席:為什麼?
蘇廳長素娥:早期……
主席:不要說早期,說現在啦!為什麼沒有,你們的理由是什麼?
蘇廳長素娥:有關辯護人的閱卷權,修法之後跟現制是一樣的,沒有限縮也沒有增加他的範圍,現在是一樣的。
主席:所以你的意思是,如果依審查會的意見通過,被告跟辯護人求取資訊的獲取權是一樣的。
蘇廳長素娥:不是,我的意思是,辯護人在修法前跟修法後是……
主席:那是辯護人,我現在是講被告啦!
蘇廳長素娥:被告跟辯護人有一點不一樣……
主席:為什麼要不一樣?
蘇廳長素娥:就是剛剛提過的,在刑事訴訟上,其實辯護人扮演的角色跟被告不一樣,辯護人要竭盡所能,他必須非常熟悉訴訟制度,提供給被告的防禦能量要非常強。就現制而言……
主席:他剛才又問了一個問題,如果被告沒有請辯護人,是自己辯護呢?
蘇廳長素娥:假設被告沒有辯護人,他為自己辯護的話,那就是根據第二項。
黃委員國昌:對啊!他為什麼範圍比較窄?
蘇廳長素娥:如果是辯護人的話,因為他有他的專業。
主席:不是,當事人……
黃委員國昌:沒有啊!辯護人的專業跟被告獲取資訊的權利到底有什麼關係?
主席:我沒有辦法接受這樣的想法,我們不一定要為司法單位護航,不要啦!
周陳委員秀霞:黃委員的意思是,一樣是被告,他們的權益為什麼不一樣?癥結點在這裡而已,不是嗎?
周委員春米:其實這個限制的事項講得很清楚,就是「足以妨害另案之偵查,或涉及當事人或第三人之隱私或業務秘密」,被告得到這些相關的卷證資料,對他自己的案子有什麼樣的助益?或者辯護人這邊我們就全部開放,讓他能夠盡情的使用這些卷證,他知道哪些可以用、哪些不能用,這就是被告跟辯護人之間的差別。
主席:我還是聽不懂,如果我是被告,而且我的法律素養非常高,我不請辯護人,我自己辯護,這個怎麼樣?比如說,一名法律學者或律師犯罪,他為自己辯護,他的權利反而被限制了,這樣很奇怪……
黃委員國昌:刑事訴訟法第三十三條會長成這個樣子,就是因為過去針對刑事訴訟法,一開始我們在訂定資訊獲取權的時候,從來就不是以被告當做程序主體的角度去思考,資訊獲取權是構築在辯護人固有的辯護權之上去發展,你去看任何一本刑事訴訟法的教科書都是這樣寫。為什麼歷經兩次大法官的解釋,澈底揚棄過去的思維?理由就是你做為程序的主體,當然要從被告的角度開始去思考這件事情嘛!當你切入的角度不一樣,你每次修正的時候就是補破網、補丁式的修一點、修一點,當然會造成這樣的狀況。你讓辯護人知道的可以比被告還多,到底能不能用,你們又說可以用;如果可以用,我是被告當然會覺得很奇怪,主體是我耶!他可以知道、可以用,反而我不能知道,到時候如果我沒有請律師,我的資訊獲取權的範圍竟然比有請律師還要少,這到底是什麼道理啊?你對於被告、辯護人可以區別對待,正當化的事由是在接觸證物的方法,這一點大家都沒有問題,擔心被告去破壞,限制他自己去摸,律師比較可以自己去看,這一點大家沒有歧異,看法都一樣,但是現在就不是在討論這個層次的問題,現在討論的是資訊範圍的問題。
主席:蔡次長,第二個問題……
蔡次長碧仲:我再說清楚。
主席:你剛才一再說檢察官不可能會保留證物。
蔡次長碧仲:這是理由,我再跟院長報告,現在最主要是向法院聲請閱覽卷證,但事實上所謂檢察官持有的部分,將來會演變成向檢察署來聲請閱覽卷證,這是兩回事。問題是我們沒有持有案件以外的卷證。
主席:對啦!你的意思是檢察官不可能這麼做,除非有特別要另案偵查的部分。
蔡次長碧仲:任何事情都有變態違反,但是在這裡沒有這種情形。
主席:黃委員是說如果有檢察官這麼做,你們有什麼處分的條款?
蔡次長碧仲:有,這個處分太多了,第一,做任何壞事都一定有規範,這叫做檢察官做壞事、司法警察機關做壞事,目的就是要不利被告嘛!所以做了幾份自白,只要這一份不太滿意,就把它遮起來,不送給法院,只有這種情況啦!
主席:對,這樣你們怎麼處置?
蔡次長碧仲:隱匿證據有刑事責任和行政責任。
主席:黃委員,這樣你能接受嗎?
蔡次長碧仲:正常的情形如果漏送,在第二百七十三條很清楚,透過審理的過程就可以教檢察官補正,檢察官沒有把該送過來的資料送過來,就要補送,這法律規定得很清楚。所以,你不能講這種情形是檢察官沒有依照第二百六十四條移送卷證在先,再繼續規定因為他違反這個法律規定而持有這些資料,我可以再向你要求閱卷,這些本來都有法律規定,現在是在規定正常的閱覽卷證資料,就要依照正常的程序去閱覽。那些被隱匿的東西本來就有法律規定了,不能說因為有違反法律規定的情形,就再開一扇門,說他可以向檢察官聲請閱卷,現在在偵查中聲請閱卷還有一套很嚴謹的規範,不是在這裡規範,在這裡規範會變成將來可以向檢察官聲請閱卷,檢察官沒有的東西,剛剛周委員已經講了這是實務上沒有的東西,你要求閱卷,哪一個檢察官會承認他還有一些沒有送來的東西?那聲請不是空的嗎?因為沒有那些東西,所以聲請閱覽不管客觀的範圍多廣,就是沒有那個標的嘛!
主席:請黃委員國昌發言。
黃委員國昌:我先確定一下,第一,聲請閱卷的對象不會是檢察署,都是法院,我向法院聲請,法院接下來一定是問檢察官還有沒有沒有移來的卷,那只有兩個答案:大多數的情況是沒有,沒有就沒有,記名筆錄,檢察官說沒有,我們大家都相信;另外一個,檢察官可能會說有,但是那是互相牽連、另案偵查的卷,案子太多了,不是只有慶富獵雷艦案,現在在北檢有很多案子,一部分已經起訴,另外一部分還沒有起訴的,這種案子真的非常的多。下一個問題就變成檢察官有還沒有移來的卷,如果我是法官,就會問檢察官:那些卷為什麼沒有一併移過來?檢察官就說:報告法官,因為這個牽涉到其他另案偵辦的需要。這個時候問題就來了,是不是檢察官決定不移,被告就一律沒有權利看這卷裡面的資訊?還是經過法官判斷,真的給被告看就會影響到另案的偵辦,所以不讓被告看?這兩件事情是不一樣的。現在我需要確定的是,法務部的立場到底是什麼?是說有另案偵辦的,要不要移過來或者要不要讓被告可以看卷的這件事情,若是維持現制,就是檢察官自己獨斷決定,我這裡的用詞可能不是很好,也就是說檢察官自己就定了。但是,如果是在這裡的制度下的話,就會變成這個是法官判斷,不是檢察官自己決定喔!我還是想不懂,到底反對的理由是什麼?
蔡次長碧仲:委員剛才講到了關鍵,所以聲請的對象是法院,法院依據刑事訴訟法第二百七十三條,在這個審理的過程裡面,對於這些起訴或是一些訴訟的行為在法律上必備的程式有欠缺時,那個情形是可以補正,他本來就可以定期間叫檢察官來補正,這些也可以叫檢察官提出證物或可為證據之文書,這個在審理過程中,法官本來就可以依照職權來處理這個聲請。我剛剛一直跟委員、主席報告的是,沒有那種所謂的沒有移送的卷證,這個是違法的。至於在檢方偵查實務裡面,其實所謂的另案偵查,並不是說我把一個案件拆成兩件,一件起訴、一件還在另案偵查,本來就是兩個案件,是因為在偵查裡面所有的證據資料都是全案卷宗,所以包括起訴的檢察官起訴了以後,我持有的也是一份影本。所以,再來另案偵查的那一份也是影本,僅此而已,所以並沒有所謂我們的檢察官持有起訴以後沒有移送的卷證……
主席:所以不會有這樣的顧慮?
蔡次長碧仲:不會有這種前提。既然沒有這樣的前提,我們還在這裡做這個規定就很奇怪。
黃委員國昌:沒有啦!次長,如果真的沒有這種狀況的話,剛剛你也不用去講到要用第二百七十三條第六項的情形請他補正……
蔡次長碧仲:這個不一樣……
黃委員國昌:你聽我講完,我現在只要確定一件事,你們給我的書面是說,如果有發生那個狀況的話,被告可以依照刑事訴訟法第二百七十三條第六項的規定,要求法院命檢察官補正。好,現在我最大的問題就是,依照第二百七十三條第六項還是第七項,起訴或其他訴訟行為法律上必備之程式有欠缺情形可以補正,法院應定期間……
蔡次長碧仲:第六項……
黃委員國昌:你現在講的到底是第六項還是第一項的第七款?
蔡次長碧仲:這裡面有六項,我講的補正……
黃委員國昌:那個是我要提出來我的證據,你可以叫我補嘛!我們現在核心的關鍵就是,有一些卷在檢察官那邊,你剛才講的很例外的狀況,是有一些卷在檢察官那邊,並沒有移過來,那我可不可以依照刑事訴訟法第二百七十三條的規定,由法官透過補正的方式要檢察官把卷移過來?現在我的問題在這裡。
蔡次長碧仲:報告委員,沒有卷可以移了……
黃委員國昌:對嘛!所以我們的爭執就在這裡。好,正常是沒有卷嘛!萬一有卷的話,我可不可以用刑事訴訟法第二百七十三條的規定,請他把卷移過來?
蔡次長碧仲:基本上,委員講的這個萬一也沒有萬一,因為這個另外就是另案的……
黃委員國昌:對嘛!
蔡次長碧仲:沒有起訴的卷證偵查中還持有。
黃委員國昌:對嘛!但是同一個犯罪事實,你可以把它拆兩案,有一些東西,就是沒有移過去吧!
蔡次長碧仲:跟委員報告,全卷……
周委員春米:那你請求把那個部分……
黃委員國昌:所以我剛才才問他第二百七十三條是否這樣用?你如果確定這件事情,就偵查部分的卷,第二百七十三條如果確定可以這樣子用,就偵查的部分,我可以跟部長講,我不堅持,但是二百七十三條要這樣用,就把它寫到立法理由裡面去,這樣就清楚了,但是不是在這邊隨便講一講而已,而是二百七十三條真的可以這樣用,就把它寫清楚。
主席:就寫在立法說明書裡面。
蔡次長碧仲:跟院長報告,可能我還是沒有講清楚,並沒有那種問題,我們也沒有那種剩下的卷沒有移,第二百七十三條是講你萬一還有一個卷,那你就要移過來,因為沒有那種卷,第二百七十三條是說檢察官起訴的這些證據、程式都還有欠缺,你要趕快補正,不然要對你作不利的判斷。
黃委員國昌:第二百七十三條就不是用在這個脈絡嘛!
蔡次長碧仲:另外委員所講的那個是我們在把原來他所謂的起訴的卷宗裡面,我們把我們要用的影送一部分,以檢察官來講,我將來公訴,我是全卷都影送,但是有一個部分我還要另案再偵查。這個偵查包括整個將來是一個浮動的情形,所以這個卷不可能說將來我在偵查中,法院再用第二百七十三條叫我再另案偵查,讓案卷再移給你,並不是這樣。
黃委員國昌:次長,我們先講有共識的部分,剛剛有共識的部分就是第二百七十三條不是這樣用的啦!次長,我這樣說,對吧?
蔡次長碧仲:委員講的是沒有錯,但是我們也沒那個問題,所以第二百七十三條是說……
黃委員國昌:我們針對有問題跟沒有問題的部分分開來講,是不是真的會有檢察官手上有卷卻沒有移到法院的,我們有不一樣的看法,但是我們現在有共識的就是第二百七十三條,即使出現那樣的狀況,第二百七十三條也不是拿來這樣用的嘛!因為你們給我的書面說是要第二百七十三條,我看來看去就看不懂啊!
蔡次長碧仲:這個部分是這樣,我講的部分就是一個正常檢察官的偵查,如果有一個檢察官確實如我們委員所講的……
管委員碧玲:在立法理由寫一下……
蔡次長碧仲:他講的那個情形是……
黃委員國昌:次長,你現在又講第二百七十三條可以用嘛!
蔡次長碧仲:可以。
黃委員國昌:第二百七十三條用哪一項哪一款?
蔡次長碧仲:就是第二百七十三條第六項。
黃委員國昌:「起訴或其他訴訟行為,於法律上必備之程式有欠缺而其情形可補正者,法院應定期間,以裁定命其補正。」,所以你的意思是說,我要請檢察官補移過來,沒有移送過來的卷適用第二百七十三條第六項?
蔡次長碧仲:你沒有依照……
黃委員國昌:沒有關係,雖然我個人對於刑事訴訟法第二百七十三條第六項是不是這樣使用,我老實講,我具有高度的疑問,但沒有關係,解決問題比較重要,只要法務部同意在我們這次修的第三十三條針對這個情況,在立法理由裡面寫明針對這個狀況,被告可以要求檢察官依照第二百七十三條第六項處理,就這個部分我跟法務部的爭執就沒有了。
主席:好,那你在立法理由把這個精神納進去啦!那這部分就依照法務部的條文。但是剛才司法院這邊……
柯委員建銘:但書的部分。
主席:就是被告跟辯護人的資訊取得權相關的部分,為什麼會有差異?剛才柯委員說是大法官的解釋,是怎麼解釋?
呂秘書長太郎:這個在學說上面,辯護人的辯護權是一個全面的──他就是要全面的權力,包含接見被告等等,所以就沒有特別加以限制,但是被告只是為了讓他防禦的必要。這在民國96年時修訂了,我們查了立法理由。
主席:是大法官解釋的?
呂秘書長太郎:不是。
主席:不然你們說是大法官解釋?
呂秘書長太郎:那是後來。
柯委員建銘:大法官解釋第762號,院長要搞清楚一點。
主席:我是問被告跟辯護人為什麼求取資訊權會不一致?大法官有沒有解釋?
管委員碧玲:大法官解釋說這樣的區別是合理的,你們要回答院長啊!你又說不是,莫名其妙!寫在哪裡,你拿出來給大家看啊!
呂秘書長太郎:大法官釋字第762號解釋特別提到,96年的立法理由是基於卷宗安全的維護,避免……
黃委員國昌:對不起,我插一下話,卷宗安全指的是接觸的方法,現在是資訊獲取的範圍。
呂秘書長太郎:這個條文在96年的立法理由是說基於避免維護卷宗安全所生的勞費,又為了第三人的營業秘密及隱私的維護,意思應該是怕被告閱覽到卷內涉及到第三人的隱私或營業秘密,然後作不當的使用,所以才作這樣的限制。至於為什麼律師部分沒有,第一條條文已經很久了,立法的理念應該是建立在律師有職業倫理,不至於看到不該看的東西還拿去用,所以不必特別作這樣的限制。我現在指的是96年的立法理由,也就是我們原來在第二項被告有加但書的理由,是為避免維護卷宗安全所生的勞費,同時為了維護第三人的營業秘密及隱私。
主席:請黃委員國昌發言。
黃委員國昌:2007年那一次針對卷宗閱覽權的修正,就是因為問題太多了才飽受批評,相關學者的論述非常多,批評的層次就是我今天一開始發言時提到的那三個層次。也正因為2007年的那次修法是從律師固有辯護權的保障出發,思維根本錯誤,所以才會連續被大法官宣告兩次違憲。
第二點,被告跟辯護人獲取資訊的方式不一樣,要差別對待,這說了好幾次,大家都同意,沒有人有歧見,我的版本是這樣,你的版本也是這樣。我們都擔心被告會去搞卷宗,所以方式有差別,這不是我們現在在爭執的。我們現在在爭執的是資訊獲取權的範圍,為什麼被告知道得會比辯護人還要少?你又說辯護人知道的在法庭活動裡都可以用,這會造成很奇怪的現象,就是辯護人知道的在法庭活動可以用,但是被告不能知道。如果被告自己沒有辯護人,就無法知道那些資訊的內容,也無從使用。我一直在問差別對待的理由在這個層次上到底在哪裡?可是你們一直在扯,扯資訊獲取的方式,說被告直接閱覽會破壞卷宗,可是現在就不是討論這件事嘛!
柯委員建銘:現在沒有談破壞卷宗的問題,而是第三人隱私的問題和營業秘密的問題,都要但書,這應該是大家的聚焦點。
周委員春米:院長,我發言一下。大法官第762號解釋雖然是講刑訴法第三十三條第二項,說跟正當法律程序原則意旨不符,但其實它要求的是直接去閱取、接近卷宗的權利,並不是講第三十三條第二項但書限制是違憲的。所以當初我們修法時,沒有考量這一條要不要作變更。現在黃委員有他的立法意旨,但是就第762號解釋來看,這個憲法的解釋裡面,它並沒有說第三十三條第二項但書這個限制是違憲的。
主席:現在不是違憲不違憲的問題,而是被告與辯護人的資訊請求權要不要一致的問題。
許委員智傑:聽了這麼久,我現在用非法律人的角度來說,我現在是陪審團,現在案子全案移送之後,辯護人可以看全案很正常,因為他們是專業,現在國昌兄提到被告為什麼不能看全案,資訊有差距,因為裡面可能有一些是跟第三者的隱私、另案的偵查有關,或是跟被告的事實無關,全案中有一些是屬於這三項的限制,有一些是其他的,辯護人本來就可以讓他看全案,因為他是專業,如果辯護人看到對被告有益的部分,他可以提出來為被告論辯,這些對被告有利的資訊,也可以讓被告看,但是因為他的身分是被告,只要跟他有關係的都可以讓他看,跟他沒關係的部分,或者有牽涉到另案,就不能讓他看,所以辯護人看到全案的資訊的確是比被告還多,但是被告如果有需要用到的,就可以統統讓他看。因為國昌兄是律師,被告如果是一般的普通人,去看全案有可能看到其他不應該看的資料。
主席:對,但是這也有一個盲點,如果被告沒有請辯護律師,而是自己為自己辯護,這樣就少了這個資訊的請求權。
許委員智傑:如果被告有律師的專業當然很好,即使他是律師,但他現在的身分是被告,他不需要知道的資訊是不是就不需要去看?
黃委員國昌:我把問題討論的焦點再集中,現在大家有共識的是,被告的辯護人知道了在第二項但書排除的資訊是有用的話,在訴訟程序上還是可以拿出來用,現在問題來了,這是對於被告有用的資訊可以拿出來用,如果被告自己沒有請辯護人,為什麼拒絕他去接近這個有用的資訊?專業或不專業不是在這裡進行差別對待正當的基礎,專業或不專業跟這裡的資訊獲取權一點關係都沒有,你也有可能請到很傻的律師,裡面有用的東西他也不會用啊!我自己幫我自己辯護,拿來給我看我覺得我看得懂啊!差別對待的理由絕對不是在於那個人是辯護人還是被告本人。今天即使有牽涉到其他人,辯護人看了以後,你們如果在政策判斷上認為那個在訴訟程序當然可以用,就代表對被告是有幫助的,如果那些資訊即使牽涉到其他人,但對被告有幫助的話,那你為什麼不讓被告自己看?這個就是我的問題啊!
許委員智傑:我補充一下,全案裡面有的對被告有用,可能被告不知道,全案裡面可能有一部分是牽涉到另案或第三人的相關秘密,被告也不知道,今天如果辯護人是律師,他在看全案時,會去分辨哪些是對被告有用的,哪些有可能影響到第三人或另案,今天如果全案讓被告看的話,除了對他有用的部分可以讓他看之外,他可能也看到另案跟牽涉到第三人秘密的部分,如果讓被告看全案的話,這個但書本來的設計是不是就會影響到另案或者是第三人秘密的權益?所以這個部分辯護人和被告是應該有差距的。
黃委員國昌:你還是最核心的問題嘛!牽涉到第三人秘密的事情時,如果對被告有幫助,你要不要讓他看?要還是不要?你現在的問題是看身分嘛!如果是辯護人就可以,如果是被告就不行嘛!你差別對待的理由在哪裡?
許委員智傑:因為辯護人是律師,如果和第三人有關且對被告有幫助的話,我覺得這個部分應該可以拿出來讓他看。
黃委員國昌:但如果是被告的話,就不能看?
許委員智傑:不是,就是辯護人用專業角度去看全案之後,發現這個部分雖然有涉及第三人的秘密,但它對被告是有幫助的……
黃委員國昌:所以辯護人可以看嘛!
許委員智傑:應該也可以把這個部分拿給被告看。
黃委員國昌:對嘛!辯護人就可以拿給被告看,為什麼被告自己不能看?
許委員智傑:因為全案可能有一部分是不相干的,但是有影響到另案和第三人,是不是有這種狀況?
柯委員建銘:要把所有你想像得到的狀況拿出來講是辯不完的啦!釋字第762號解釋出來之後,這個但書還是原來就有的版本嘛!現在也沒有改變,我們只是處理釋字第762號解釋有關被告本身閱卷權的問題嘛!
當然,黃國昌委員講的也不是完全沒有道理,大家不要再爭辯了啦!什麼都在爭辯,包括剛剛講的正當利用與否,都是在爭辯啦!引申到極致就是這樣的嘛!
周委員春米:黃委員,不好意思,你們的第三項好像是說在這些狀況下法院也得以裁定限制之耶!
黃委員國昌:是啊!
周委員春米:對啊!那現在就是說,到底這種狀況下法院要自己來作裁定限制,還是一開始我就──所以你們黨團的修正建議也是說,在這些狀況下是允許法院用裁定限制的嘛!
黃委員國昌:是的。
周委員春米:對啊!
黃委員國昌:沒有錯!我的邏輯非常地一貫!
周委員春米:所以法院對這個部分就是限制嘛!不可以做這樣的解釋嗎?
黃委員國昌:不是啊!就辯護人的部分呢?你要……
周委員春米:所以你的爭點是說辯護人這部分就不能看?
黃委員國昌:對我來講,不管是被告還是辯護人,當他的資訊獲取權有必要作限制的時候,是要一起作限制的。這邊只有「法院得以裁定限制」,而不是法院「應」限制喔!「得以裁定限制」在處理什麼問題?「得以裁定限制」處理的問題就是,法官在具體個案的時候要去做balance,所謂balance是,如果這件事情對於被告的防禦權行使很重要,即使會牽涉到其他人的隱私或業務秘密,在那個天平上,他還是有可能為了保護被告的防禦權,而不限制讓他用。但是如果對被告防禦權的行使不是那麼重要,而牽涉到其他人的隱私或業務秘密的話,法院得以裁定禁止,這是在證據法上本來就是要這樣子進行操作的啊!
管委員碧玲:不要貿然限縮……
柯委員建銘:但書也是「法院得限制之」,一樣的嘛!
管委員碧玲:現在整個聽起來就是,因為剛剛檢方的部分已經要用立法理由來處理了嘛!所以現在剩下的部分我這樣來說明,大家看看對不對。現在剩下的部分就是要把辯護人閱覽卷證的範圍一體限縮啦!現在剩下的是這個啦!對不對?
我是比較希望我們是不是審慎,而不要把現有行之多年的辯護人對卷證的閱覽或調閱的接近權,突然就在這次修法把它限縮了。這點全國的律師界恐怕也沒有心理準備,也從來沒有聽到我們正準備要修法這樣做。我認為這是茲事體大的一個制度的改變,因為現制就是這樣嘛!現制就是辯護人對於卷證的接近、閱覽等等是沒有限制的嘛!突然之間我們今天修法要把它加以限制,我們現在只剩下這個爭議了,難道這次真的要這樣做嗎?我認為要很審慎,因為我們跟整個律師的專業體系也從來沒有對話過這件事。
主席:請黃委員國昌發言。
黃委員國昌:有關於被告及辯護人卷宗閱覽權的事情,絕對不是今天才討論,2017年就開始討論了。我們的版本在2017年就提出來了,那個時候也有跟關心這件事情的律師團體進行溝通,但是我的版本在2017年要處理的時候就被勸阻說不要處理,先把釋字第737號解釋的洞補起來,補的後果就是後來又被宣告違憲,所以才有第二號大法官解釋出來。
對於整個立法上面的歷程,我相信司法院及法務部都非常清楚,在立法院公報裡面也記載得非常清楚。即使以這次的修法來講,也不是今天開始討論的,2018年的時候就在委員會裡面討論過,委員會裡面也有進行黨團協商。
我再講最後一次,剛剛就法務部的部分,對我來講,重要的只有制度能夠運作的擔保,這樣就夠了,我不會堅持一定要寫在哪裡。把法務部的部分放在立法理由當中,我OK,但是做為要處理一個資訊獲取及接近權限的條文來講,目前審查會通過的版本如同司法院所講的,的確是在補釋字第762號解釋,但是我的立場是,我們不能永遠在補大法官宣告的破洞,他們講一個地方,我們就改一個地方。這個資訊獲取權的條文不應該這樣處理。
司法院要堅持你們現在的版本,我沒意見。我為什麼不同意司法院的意見?我想我把理由講得很清楚了。當然,對於司法院的立場,我了解,我也尊重,但是我就沒有辦法這樣同意嘛!我已經說了,我在2017年那樣放過一次了以後,2018年就已經難過一次了,當初就是為了要同意司法院說要趕快依照釋字第737號解釋補過來,其他的以後再談。這個理由用過一次了,我也同意了,接下來的後果就是對於我做為一個法律人來講,我必須要說,這是難以承受之重,我放掉的條文結果後來被宣告違憲。
2017年訂定資訊獲取權的條文到底有什麼大問題,我再說一次。累積的文獻已經非常多了,該怎麼樣修正,也有先進行相當的討論了。
柯委員建銘:院長,我講一下。現在一直在直播上面說:「我當初放掉了」,這個也不是什麼光榮的事情,這很奇怪,你該堅持就要堅持,一直在強調「我當初就是一時心軟,整個放掉了」,我覺得不構成什麼理由,沒有任何正當性。現在的差異點就在法院裁定限制之或法院限制的文字上面。司法院應該回答一下,以前林永謀大法官曾經做過這方面的解釋,把它弄清楚,今天大家不要在這邊討人情、說這個是什麼樣子,我覺得很奇怪。
主席:請管委員碧玲發言。
管委員碧玲:我再重申一次,整理到最後只剩下一個爭議。我覺得你們都用那種專業的語言,永遠沒辦法對焦,以白話文來講,就是要不要以現在的制度更進一步去限縮辯護人的閱卷權?要,還是不要?只剩下這個了,秘書長,你說對不對?
呂秘書長太郎:對。
管委員碧玲:那就很簡單了,讓院長知道、讓所有人知道嘛!我們真的要在這一次的修法把現有制度裡面辯護人可以全面閱覽卷證的權利予以限縮嗎?我相信絕大多數的政黨是不會的嘛!所以現在剩下的只是時代力量黃主席願意這一次還是補破網就好,暫時不要限制?還是他堅持要用表決?我覺得只剩下這樣,對不對?你們要化繁為簡,這樣問題就很簡單了!談到最後只剩下這個了!
主席:我再瞭解一下。秘書長,審查會通過版本第三十三條第二項,「被告於審判中得預納費用……法院得限制之」,這是限制被告嗎?至於辯護人,就如管委員所說,沒有任何法條可以限制之,是這樣子嗎?
蘇廳長素娥:在其他特別法有一些限制,譬如國家機密……
管委員碧玲:現在是在講這條條文啦!
呂秘書長太郎:就刑事訴訟法來說並沒有,也因此我們贊同管委員的意見,就言簡意賅這樣寫,因為這是對目前辯護人可以無條件檢閱卷宗的權利作大幅限縮,是一件非常重大的事,與被告……
主席:以時代力量黨團的版本來看,若是辯護人與被告擁有同樣權利,也一樣會被限制?
管委員碧玲:就是把辯護人限制住了,與限制不一樣。
主席:以你們現在的版本來說,辯護人不受限制,只有被告被限制?
呂秘書長太郎:對。
主席:是這樣子,對不對?國昌委員,是不是這樣子?所以現在問題在於:要不要讓辯護人於審判過程中在取得資訊的相關權利上不受限制?問題只有這個!
呂秘書長太郎:我們建議,若是真要限制,必須經過更大規模的討論與對話,畢竟影響非常大。
主席:這對被告的影響很大。
呂秘書長太郎:對被告人權的影響很大。
主席:國昌兄堅不堅持?
黃委員國昌:不論在委員會或黨團協商,我都說過很多次,若是司法院、法務部想依照現在所提出的條文通過,那就負起責任,我也會尊重!但我一定要在立法歷程中清楚留下一筆!我再說一次,你們要負責任,我會尊重!這些條文的更動事後都會影響到具體個案的操作,如果司法院仍然堅持這樣做的話。我知道進院會表決也是輸,況且院會只能講三分鐘,我今天在這裡已經講得夠久,也把理由與立場論述得非常清楚。所以我只能說,若是條文一定要這樣通過,那就請你們負責,但我不會堅持要表決,我只把我的意思講清楚。我要就剛剛法務部同意的部分老實講,第二百七十三條第六項真的不是那樣解釋的,但你們卻做那樣的解釋!若是這樣能夠解決問題,那麼縱使偵查中卷證沒有移過來,我也OK,只要在立法理由寫清楚就好。
主席:第三十三條照審查會版本通過,至於檢察官在移送證物過程中是否隱匿相關證據,這點就用說明欄來作規範,看依據哪一條處理,好不好?有關辯護人與被告這部分,尊重司法院意見,但司法院也確實需要思考條文是否符合程序與司法正義。第三十三條我們就做以上協商結論。
柯委員建銘:說明欄是不是現在寫一寫?
主席:除司法院提出「說明三」修正文字外,另請法務部會同司法院提出有關刑事訴訟法第二百七十三條第六項與本條適用情形之相關文字,這個把它寫出來。第三十三條就照審查會結果通過。
柯委員建銘:說明欄什麼時候寫?
蔡次長碧仲:寫好了,已經先傳給司法院……
柯委員建銘:寫好了就給大家看一看。
主席:沒關係,我們先簽,他們在看,那只是修正文字而已。
今天的協商基本上開會到五點半。
現在進行下一案──刑事訴訟法部分條文修正草案。
司法及法制委員會併案審查「委員段宜康等18人、委員蔡易餘等16人、委員周春米等26人分別擬具『刑事訴訟法部分條文修正草案』案及委員段宜康等16人擬具『刑事訴訟法第一百二十一條條文修正草案』」案、院會逕付二讀委員許智傑等19人擬具「刑事訴訟法部分條文修正草案」案。上開二案,民進黨黨團於107年10月16日及12月18日召集協商,未能獲致共識。
本案係有關增訂限制出境、出海專章之規定,經司法及法制委員會審查完竣,除不予修正、增訂之提案條文外,審查會計通過增訂第八章之一章名及5條條文,另保留2條增訂條文及委員所提修正動議。後續院會逕付二讀委員許智傑等提案,計增訂第八章之一章名及7條條文,包含審查會保留之2條條文併案交付協商。其中增訂章名及增訂第九十三條之六、第四百零四條、第四百十六條等3條條文均與審查會通過條文相同,併案後現在計有章名及7條條文,包含內容相同之章名、3條條文及意見不同之4條條文,仍須協商會議討論確認,逕付二讀提案與審查案相同部分,如無修正意見,就照審查會審查結果通過。
請大家參閱協商條文對照表,審查會通過總計有……
柯委員建銘:速審法有修嗎?
段委員宜康:有速審法但是要一起處理,有跟秘書長提醒,速審法……
許委員智傑:速審法那個是一起……
柯委員建銘:速審法有放進來嗎?
主席:大家有沒有拿到協商條文對照表?有人沒有拿到嗎?拿一本給柯總召。
柯委員建銘:有了。
主席:好,大家都拿到了。
首先,處理序號1:第八章之一章名。
第八章之一章名同審查會通過之章名「限制出境、出海」,審查會審查結果也是一樣。許委員智傑等逕付二讀提案也是一樣,就照審查會審查結果通過,有沒有意見?
柯委員建銘:沒有。
主席:序號1就照審查會審查結果通過。
處理序號2:第九十三條之二。這就有一些差距,第九十三條之二是保留條款,審查會保留委員許智傑等4人所提修正動議,所以這一條是保留。但是許委員智傑等提案這個條文又逕付二讀,那許委員在委員會保留的部分是要撤案嗎?還是要用哪一個版本討論?
段委員宜康:逕付二讀的比較新。
許委員智傑:用逕付二讀的版本來討論。
主席:好,那就用逕付二讀的來討論,對不對?
許委員智傑:對。
主席:請宣讀逕付二讀委員許智傑等提案條文及委員會版本條文。
委員許智傑等提案:
第九十三條之二 被告犯罪嫌疑重大,而有下列各款情形之一者,必要時檢察官或法官得逕行限制出境、出海。但所犯係最重本刑為拘役或專科罰金之案件,不得逕行限制之:
一、無一定之住、居所者。
二、有相當理由足認有逃亡之虞者。
三、有相當理由足認有湮滅、偽造、變造證據或勾串共犯或證人之虡者。
限制出境、出海,應以書面記載下列事項:
一、被告之姓名、別、出生年月日、住所或居所、身分證明文件編號或其他足資辨別之特徵。
二、案由及觸犯之法條。
三、限制出境、出海之理由及期間。
四、執行機關。
五、不服限制出境、出海處分之救濟方法。
除被告住、居所不明而不能通知者外,前項書面至遲應於為限制出境、出海後六個月內通知。但於通知前已訊問被告者,應當庭告知,並付與前項之書面。
前項前段情形,被告於收受書面通知前獲知經限制出境、出海者,亦得請求交付第二項之書面。
委員會通過條文:
第九十三條之二 被告或犯罪嫌疑人犯罪嫌疑重大,而有下列各款情形之一者,必要時檢察官或法官得逕行限制出境、出海。但所犯係最重本刑為拘役或專科罰金之案件,不得逕行限制之:
一、無一定之住、居所者。
二、有相當理由足認有逃亡之虞者。
三、有相當理由足認有湮滅、偽造、變造證據或勾串共犯或證人之虞者。
限制出境、出海,應以書面記載下列事項:
一、被告或犯罪嫌疑人之姓名、性別、出生年月日、住所或居所、身分證明文件編號或其他足資辨別之特徵。
二、案由及觸犯之法條。
三、限制出境、出海之理由及期間。
四、執行機關。
五、不服限制出境、出海處分之救濟方法。
前項書面至遲應於為限制出境、出海後一個月內,通知被告或犯罪嫌疑人。但住、居所不明,而不能通知者,不在此限。
前項情形,被告於收受書面通知前獲知受限制出境、出海,亦得請求交付第二項之書面。
主席:請各黨團表示意見。請黃委員國昌發言。
黃委員國昌:上次在委員會審查時,我有請法務部針對限制出境、出海這樣的事由回去再review一下,在犯罪偵查上是不是夠用?我現在擔心的狀況是,在你們前階段已經有法定的拘提事由或是逕行拘提的事由,你拘提得到當然沒有問題,人抓來了以後,接下來移送是不是要聲請羈押,或是要做什麼樣的強制處分,檢察官都可以做得到。但是你有拘提或是逕行拘提事由的時候,人未必都找得到,在這樣的情況之下,現在只有這三款事由,能不能夠有效地防止人跑了?這是我所關心的事。因為之前在臺灣出現了一個狀況,就是有一群人來臺灣到處騙,即商標賊,他們去騙那些小的眼鏡行,受害的人非常多,等到後來要去抓他們也抓不到,後來才發現人已經跑回香港了,而我們現在跟香港彼此之間的狀況,我想次長應該很清楚,所以針對第九十三條之二,事實上我只有兩個問題,第一個問題,法務部認為你們這些事由已經夠用了,我會尊重法務部的意見,我不會「雞婆」再幫你們加一些什麼樣的事由。第二個事情,上次在討論的時候,限制出境、出海事前先做這件事情沒有問題,因為有其緊急性跟防止逃亡的必要性,但是一旦限制了以後,你到底什麼時候要通知人家?上次討論條文時就糾結在若是6個月才通知人家,這個時間就太長了,所謂時間太長了指的是到了機場才知道自己被限制出境,這是一件滿荒謬的事情。
我記得上次委員會在審理的時候,應該有請移民署表示意見,好像是按照現行法令的規定,如果有限制事由的話,在網路上他們就有去記載,但這樣會造成一個很奇怪的現象,因為一般正常的人並不會常常上網去查,而我們所擔心的是,譬如說你們說6個月有必要是由於偵查的密行性,因為有一些詐騙案件,但是真正在搞詐騙集團的人,他們反而自己會常常上去查,等於是這個制度有一點扭曲,等於是我自己沒有意識到被限制出境的人,要過了6個月才會被通知,所以我很有可能到機場的時候才赫然發現原來自己被限制出境了,而我們真正要防範的那些壞人反而自己常常會上去查,甚至會提早採取行動,所以在這個制度上,上次對於第九十三條之二,我有兩個比較concern的意見,我不知道法務部在考慮以後現在的立場是什麼?
主席:請說明一下。
蔡次長碧仲:有關6個月的部分是針對那些被告住、居所不明而不能通知,這些書面至遲要在出海後6個月內通知,因為我們需要有6個月密行偵查的時間,其實這個部分,剛剛委員也提到,現狀實務上的運作是,我們一通知入出境管理局,他們就會通知受限制人,所以如果這一個法案通過以後,我們已經跟入出境管理局溝通過,他們會修改作業辦法,也就是我們通知他們以後,他們去實施執行,但是他們不會即時通知受限制人。
主席:你們會通知入出境管理局,所以他們就不會讓他……
蔡次長碧仲:以前是即時就通知,現在沒有,他們會尊重我們,也是六個月的時間,我再請司長補充說明。
王司長俊力:就相關的細節我再補充說明,有關剛才黃委員所關心的事情,第一個,目前我們第一項有三款,針對這三款是不是夠用的問題,因為這三款是目前刑事訴訟法裡面有關拘提、羈押相關的要件,當然就刑度而言,羈押要5年以上犯罪,但是有關限制出境,因為還在偵查當中,也沒有必要把刑度拉得那麼高,因此在第一項本文裡面但書有提到,所犯是最重本刑拘役或專科罰金以外的案件不得限制之,除此以外是可以的,因此就這個要件而言,我們認為目前是夠用的。
第二個,對於剛才黃委員所關心有關6個月的時間,最主要是考量到檢察官在偵查中需要有一段密行偵查的時間,所以當時才決定是6個月,這部分當時在委員會審查的時候有不同的意見,包括有些委員也有不同的看法,當時在協商的過程中,奉召委指示,我們也請許委員協助整合院部以及其他不同意見委員,像鍾委員後來也同意給檢察官有6個月的密行偵查期間,但我要特別說明的是,檢察官做6個月之後,因為偵查中總共可以不需要延長的時間是8個月,在第九十三條之三的部分等一下會再說明,也就是檢察官做了6個月以後還沒有期滿,最後剩2個月就要立刻通知被告,就是距離快要屆滿之前2個月就要立刻通知被告,而且要書面通知被告,讓被告得到權利救濟的機會。
除了密行偵查需要以外,剛才黃委員也特別提到,有一些很可能是他自己主動上網去查,或是有一些被告可能是要出國,他已經主動獲知被限制出境,這時候因為已經沒有辦法達到密行偵查的目的,譬如說檢察官在偵查中有把被告傳來訊問,你既然已經把被告傳來訊問,被告就知道已經被偵查,在這樣的情況之下,檢察官要主動告知他已經被限制出境;除此之外,如果是被告要出國,在海關或出境那邊被擋下來,這時候他也當然就知道已經被限制出境,像這樣的情形,檢察官也必須要告知他,所以有關告知的部分,我們是做這樣的處理。
就入出國及移民署的通知,依照目前入出國移民法第六條,只要依照第一項第三款,也就是司法機關通知入出國及移民署限制出境的案件,移民署也必須要主動以書面通知被限制人也就是被告,就這個部分,目前入出國移民法修正草案正在行政院審查當中,我們也有跟移民署聯繫,移民署私底下提供我們的意見是:將來入出國移民法通知的部分不見得要修法,只要處理他們的通知作業規定,一樣可以達到這個目的。以上說明。
主席:請黃委員國昌發言。
黃委員國昌:第一,法務部在實體事由上面覺得夠用,我會尊重。第二,期間真的需要6個月這麼長嗎?因為現在你是處於限制出境、出海的權利,某個程度是人身自由受到限制,他如果自己不主動去試的話,等於最晚6個月才知道受到這樣的限制,對很多人在工作行程安排上一定會造成非常大困擾。
我可以了解檢察官在偵查作業時,有一定的密行性要求,但你只是通知他限制出境、出海的受告知,他一定要知道以後,才有可能開啟接下來的救濟程序,如果他不知道就根本沒有救濟可言。在這樣的情況下,是不是一定要拉到6個月那麼長?法務部對這件事情是不是非常堅持?還是認為6個月期間可以再思考一下呢?這是我的……
主席:黃委員有沒有好的建議,大概是幾個月?
黃委員國昌:搭配後面8個月期間的話,我建議是不是可以考慮縮短一半的期間,在4個月的時候就讓他有受通知的權限?第二個部分,就移民署上次所講實務面操作的部分是否牽涉到修法問題?還是只要刑訴過了以後,你們馬上就可以配合?法規上面是不是有相衝突之處?
林副組長貽俊:現行移民法是按照第六條第一項規定「經判處有期徒刑以上之刑確定,尚未執行或執行未畢。但經宣告六月以下有期徒刑或緩刑者,不在此限。」,這部分都要依照移民法的規定做相關通知。
黃委員國昌:現在改成這樣,是不是相衝突?
林副組長貽俊:法務部這邊已經通知以後,我們希望可以修成移民署這邊不再通知。
柯委員建銘:移民署是否通知是另外一回事,有兩個嘛!要修改移民法,因為這是6個月以後才生效,所以這邊訂定以後,你就要修單一條文。
林副組長貽俊:是,要再配套。
柯委員建銘:修配套很快啦!
黃委員國昌:我簡單這樣講,這裡的修正還不夠,入出國及移民法第六條的部分要同時配合做修正才不會出現法規衝突的情形,我這樣說明應該沒有錯吧?
林副組長貽俊:是。
主席:現在是限制出境、出海「六個月」內通知,修改為「四個月」,法務部意見為何?
蔡次長碧仲:檢察官辦案期限是6個月,誠如剛剛委員指教的,限制出境並不是每一個人、每一案件都有限制出境的必要,要符合他們沒有一定的住(居)所、有相當理由認為他有串證、勾串的一些情事,還有相當理由認為有逃亡之虞,我們才會限制。
至於為什麼我們要密行偵查?因為我們儘量在他不知道的情況下進行綿密偵查,但只要他知道,我們馬上就會有一些配套,我們會書面通知他,讓他有一些救濟途徑,所以這6個月是配合檢察官辦案的期限,我們希望檢察官儘量在6個月的偵查期限內將該蒐集的一些證據都蒐集。
主席:所以法務部還是希望維持6個月,應該這麼講啦!
蔡次長碧仲:是。
主席:黃委員堅不堅持這6個月?
黃委員國昌:如果法務部認為他們辦案上有這個需求,我還是會尊重。第二件事是現在這樣修,可是根據入出國移民法第六條,入出國及移民署你們做為行政機關,事實上你們自己就可以禁止出國,根本不需要經過司法機關。現在條文上面是「國民有下列情況之一,入出國及移民署應禁止其出國」,主體就是行政機關作認定,跟檢察署沒有關係。
林副組長貽俊:因為第六條第六項也有規定,按照這些相關規定,事先應該通知當事人,也就是我們接到相關司法機關的通知,入出國及移民署給各權責機關通知後,要以書面敘明理由通知當事人。
黃委員國昌:對,但我的意思是這是兩碼子事,第一個是第六條認定的主體是入出國及移民署,你們自己針對第六條,因為第六條中的法律還規定得滿寬鬆的,只要是涉及重大經濟犯罪或重大刑事案件嫌疑。
林副組長貽俊:這一款如果修正後,我們希望對於相關條文也做相對應的調整,包含重大經濟犯罪或重大刑事案件部分,我們可能會根據第十款,至於那一款希望能修正掉,也就是根據第十款「依其他法律限制或禁止出國」來處理。
黃委員國昌:就是把前面的事由全部刪減,跟刑事訴訟法配合就對了?
林副組長貽俊:是的。
柯委員建銘:這個法律有施行法,施行法是6個月以後開始,所以這6個月的時間足夠我們來修一個條文,我們把附帶決議寫清楚,還是要修入出國移民法啦!這樣才能完整。
主席:第九十三條之二就照許智傑委員等所提逕付二讀條文通過,好不好?該配合修訂的相關法令就配合辦理。
現在處理第九十三條之三。針對許智傑委員等所提第九十三條之三的條文,法務部有一個建議,希望將第一項最後的「或犯罪嫌疑人」這幾個字刪掉,其他就遵照許智傑委員等逕付二讀的案子通過,請問各黨團的意見如何?
柯委員建銘:沒有意見。
主席:可以接受啦?我們就將「或犯罪嫌疑人」這幾個字劃掉,其餘均照許智傑委員等逕付二讀的案子通過。
現在處理第九十三條之四。
柯委員建銘:就是逗點的問題。
主席:就是逗點的問題,這應該沒有什麼問題,是不是也依照許智傑委員等逕付二讀的提案通過?
黃委員國昌:第九十三條之四的但書在實際上是怎麼操作,可不可以說明一下?在那個期間有必要可以繼續,你的意思是在那樣的狀況下,要另外作一個處分或裁定嗎?還是視為上訴期間或上訴中?應該不可能是自動,所以你在那個時候會另外作一個處分或裁定嗎?
第二,在期間上面配合的規定,是跟哪一條相配合?
主席:請次長說明一下,還是看誰來說明?
蘇廳長素娥:這一條的立法體例與現行第三百十六條是相同的規定,實務運作上,如果已經視為撤銷限制出境,法官還要再通知移民署,表示這個案子現在已經不要限制,所以在這一段期間、在通知之前,實務上其實是可以考量是不是要限制?如果還有這個必要,可以繼續限制,那等於是法官一個新的裁定,就這個轉變的話,法官在這個期間可以用一個函給入出境管理局,讓他們去處理。
柯委員建銘:是裁定嗎?
黃委員國昌:沒有!你還是沒有回答我的問題。因為你的本文法律效果寫得很直接,是「視為」喔!不是可以聲請撤銷喔!視為撤銷就是當你作出這個處分或判決的法律上一秒鐘,馬上就發生了,你不可以再限制他,在作完判決的法律上一秒鐘,就馬上沒有任何法律上的障礙可以再限制他,你通不通知入出境管理局是另外一回事喔!因為他在法律上已經是沒有受有限制的人了。上次審查時我也有跟你們講過,就是我擔心那個判決一對外宣示或者公告,發生法律效力以後,他就是自由人,你不能再限制他。好!你說在上訴期間如果有必要可以繼續,等於是要重作一個裁定或重作一個處分,中間的那個法律空窗呢?
主席:所以才用如有必要得繼續限制出境、出海。
蘇廳長素娥:就跟剛剛說明的一樣,確實這個視為撤銷羈押是擬制的,由法律擬制它,當然從那個時間點之後就不能再限制出境了,就是從那個點。法官在審判時,這個案子在宣判時是要判無罪,其實他是有一些可以銜接的空間去思考,這個案子一旦撤銷之後,法律上呈現的效果,就是他必須在差不多時間通知境管局,讓他們知道有這樣的事情,所以在宣判時,境管局當然不會就知道這個人被撤銷限制出境或出海,因此在行政作業上,法官是有一個時間去考量這個必要性,然後再作一個限制出境的裁定。
黃委員國昌:不是說法院是什麼時候通知他,那是另外一回事,因為如果是法院的通知到達他那邊才生效,問題還沒有那麼嚴重,現在是法律上一判決,就視為撤銷,代表的是國家任何行政機關要尊重這個法律效力,沒有人有那個權限不讓他出境,在這樣的狀況下,你又說上訴時如果有必要可以繼續,我現在擔心的是兩個問題,第一個問題,就是空窗期出現的問題;第二個問題,這個時候繼續限制出境、出海的必要性,是同一個審判庭的法官嗎?我就很難了解那個法官的心證作業到底是怎麼回事?譬如我現在判許智傑是被冤枉的、是無罪的,但是我想一想,又認為許智傑犯罪嫌疑重大,然後有繼續被限制出境、出海的必要,這到底是怎麼回事啊?我完全沒有辦法想像這個制度要怎麼操作。
蘇廳長素娥:跟委員報告,現在我們第二審是複審制,所以在實務上,第一審即便是判無罪,在第二審重行審判時,也有可能改變那個結果,所以法官在宣判時,可以綜合卷裡面的一些資料來做評估,如果他認為有必要的話,是可以作這樣的裁定,當然這一條除了無罪,還有免刑、緩刑跟罰金,就是有其他宣判有罪的部分。
柯委員建銘:這是一審還是二審?一審就可以諭知嗎?
蘇廳長素娥:一、二審都有。
柯委員建銘:一審無罪的時候就可以解除?
主席:現在黃委員有兩個問題,第一個問題是空窗期,就是只要判決確定就視為撤銷,以及可能要執行相關他權利的問題的空窗要用什麼方式來處理?第二個,當然上訴期間有必要得繼續限制出境,這個是法官的權限,這一點還講得過去。空窗怎麼處理?
黃委員國昌:我還是要再講,我國現行的二審在理論上採取複審制根本不是這個問題的答案,我先不去跟你講為什麼我強調理論上複審,真的有在搞刑事二審的人都知道二審的複審是假的,根本是採取續審制,但是都不要去扯這個事情。我的意思是法官的心證作業到底是怎麼樣?因為把它綁在同一個法官,那就會變成是我宣判你無罪,但是我覺得你還是犯罪嫌疑重大,所以我還是要繼續限制出境、出海,這個在同一個人的心理狀態到底是怎麼樣,我完全沒有辦法去想像,二審到三審時一樣會出現相同的問題。所以等於是我們從那次的審查會之後,我記得上次委員會討論時,這兩個問題我都提出來了,可是到今天我還是沒有看到答案。
呂秘書長太郎:因為我們還有審級制度,所以雖然一審的法官自己的心證認為應該是無罪,但是有審級制度,這個案子也有可能到二審等等會改判,所以在短期內讓被告也能夠受到保全,這樣的情況就是剛才提到判無罪也要視為撤銷羈押,但是還是可以命交保。過去在民事也是一樣,這個案子雖然判了,但是判了之後,如果自己認為上級審不至於改變,那就可以為保全處分,那個原來有,現在把它改成確定判決,但是原來就是有審級制度,法官會預想到雖然他認為這個被告應該是無罪,不過因為有審級制度,他也無法擔保上級審一定會跟他一樣,這是一個短暫的繼續保全,所以他在宣判時就可以講,或者假設這個案子在宣判時沒有講,那麼在上訴以後,上訴期間也可以講,要看案情的需要,這樣有一個短期的保全,避免這個空窗期產生。
主席:如果依照這樣的條文……
柯委員建銘:還是講不清楚。院長,我講一下。
主席:請柯委員建銘發言。
柯委員建銘:我這樣聽起來,不管是黃國昌委員講的,還是你講的,就是一審判無罪,黃國昌委員講一審判無罪,但是法官裡還是覺得他犯罪嫌疑還是很重,既然一審判無罪就是無罪了,怎麼還會覺得犯罪嫌疑很重?一審判無罪就應該視為解除了,是不是這樣?
呂秘書長太郎:對,原則……
柯委員建銘:視為撤銷嘛!但是檢察官你講的是,宣告的時候是法官,法官已經判無罪了,當然已經是撤銷了,但是如果檢察官再上訴,那是檢察官的事情嘛!至於檢察官上訴時,要不要在二審去限制出境?因為檢察官上訴之後就到法院去了,由二審法官來決定要不要限制出境,是不是這樣?所以第一個部分,你剛才講的是擬制,擬制是自動的還是怎麼樣?然後上訴時,還要裁定嘛!
呂秘書長太郎:對,那是正式的一般限制出境,這只是過渡的保全而已。
段委員宜康:這只是怕在上訴中間這一段期間就跑了。
柯委員建銘:怕他跑掉嘛!
段委員宜康:對啦!在還沒有上訴的這一段期間,他就跑掉了。
柯委員建銘:對啊!就是這樣啊!現在如果判決無罪,怕他就跑掉了。
周委員春米:檢察官上訴……
柯委員建銘:檢察官上訴就是檢察官可以提嘛!
主席:許委員,你的提案你要講清楚。
柯委員建銘:但是檢察官什麼時候提,這有空窗期嘛!
許委員智傑:法官應該是這樣啦!談到法官的心證,假如有百分之百的證據,有罪或無罪法官很清楚。
柯委員建銘:清楚或不清楚……
許委員智傑:但是有時候法官的心理狀態會有一點糾葛。
柯委員建銘:世上沒有這種法律,判無罪還覺得糾葛。
許委員智傑:其實有一些法官真的是這樣,法官判決時覺得證據不充分,所以他要進行無罪推定。法官判無罪,是因為心裡覺得證據不充分,即使不確定後面的二審被告一定會無罪,但是無罪推定的話,在現在證據不充分的時候,法官還是要先判被告無罪。我們都當做法官百分之百很清楚案件之後判決,但是證據不是百分之百充分的時候,就有可能發生這種現象。
蔡次長碧仲:委員關切的是這樣下去會有空窗。剛剛秘書長講,如果判無罪的時候,沒有同時宣示繼續限制被告出境,就像我們給他交保一樣,判無罪還是有給他交保,因此檢察官會促請法院判無罪時繼續限制出境。委員講的是,這個東西要從什麼時候算?假如視為撤銷那就斷了,將來在上訴的這段期間他就跑了。以檢察官來講,我們認為這個被告、尤其是重大犯罪的被告要繼續限制出境,因此我們要促請法官注意,將來在宣示判決的時候,要讓被告交保的話,要繼續限制出境。
黃委員國昌:老實講,這個條文設計的職權主義色彩還是太重,怎麼會是法官依照職權斟酌?剛才次長講的那種操作模式,假設今天在法庭宣示判決的時候,不是出來唸一下就game over,而是當庭有實質的法庭活動的話,基本上,條文設計起來,到底有必要還是沒有必要,應該是由檢察官當庭提出聲請,而不是法官依職權發動。這到底是怎麼回事?這不是以前職權主義在搞的事嗎?我現在判被告無罪,就是法官在證據法則上認為他沒有罪,如果檢察官不服,要依法提起上訴,就當庭向法官聲請,讓法官當庭斟酌去宣告。這樣剛剛那兩個問題或許可以取得某個程度的balance,但是絕對不是像現在的條文寫成這個樣子。
主席:黃委員能不能建議條文應該怎麼修正會比較完備?
周委員春米:廳長要不要再講一下第三百十六條?這個是預防例外的情形,總不能沒有一個特殊的機制,如果還是有限制出境的必要,總是要給法官裁量的法律規定,除非我們認為不需要在這邊規定。即使法官判這個案子無罪,判決寫完了,他還是有這個權限讓被告限制出境,除非你要承認法官的權限到這邊,那我們就不用規定,不然的話,這個但書還是有可能是在特殊或例外的狀況下,有它存在的必要性。
呂秘書長太郎:有這樣的內容可以這樣講,就是法官可能更勇於判無罪,不然法官會認為一判無罪被告就溜掉了,所以要這個保全方式。判無罪以後因為我們現在是有審級救濟的制度,所以可以短暫的保全,剛剛黃委員提到要不要檢察官來聲請,理念上是很好,問題是法官在作這些宣判時,檢察官不一定到場;第二個問題是,檢察官聲請,除非聲請後馬上就宣判,否則這個還是會有點空窗。
主席:請段委員宜康發言。
段委員宜康:我不曉得我有沒有誤解,其實這個條文講的是三種情形,第一個是上訴中,上訴中表示是向上級法院提出,對不對?
蘇廳長素娥:向原審法院提出。
段委員宜康:如果向原審法院提出,表示他不是當庭,就是在上訴期間跟原審都不是在當庭。
蘇廳長素娥:是。
段委員宜康:那你為什麼要由原審法官來做……
呂秘書長太郎:卷還沒有到上面。
蘇廳長素娥:卷在原審,還沒有走卷。
段委員宜康:所以包括當庭,就是他在判決時就諭知,或是上訴期間譬如第二天,不知道檢察官有沒有上訴,但是在上訴期間。第三種就是已經上訴了,所以是三種狀況都包括在這個條文裡面。
主席:請蔡次長說明。
蔡次長碧仲:我想這個不是獨創的,這一條是抄第三百十六條,事實上第三百十六條就是羈押的被告法官也是一直判無罪,在一些必要的情況之下,也是視為撤銷羈押,但在上訴期間或上訴中,法官可以必要情形並得繼續羈押之,在此要向黃委員報告,這裡不能再插一個檢察官去說要去聲請,這就斷掉了。因為本來法官判他無罪,基本上如果都沒有人說什麼,法官說他的心證就是無罪,他再狗尾續貂當然是違背一般的場景,這時候我為什麼會強調檢察官的積極功能?因為檢察官在看法官的審理過程中,這個案件他認為要有罪,但是法官看起來要判無罪的模樣,在這個過程中檢察官就要積極、要去促請。否則,判無罪人就跑了啊!如果視為撤銷,那個斷點委員剛剛有講,如果這裡不是讓法官直接有一個機會,就像第三百十六條要繼續羈押他,那法官當然自己也判得毛毛的,有可能啊!很重要的人犯一判下去就視為限制出境解除,他就跑掉了,只要一視為撤銷,馬上機票買了就跑。所以我是認為這很明顯完全是從第三百十六條抄過來的,這部分沒有問題。
主席:比較具體提建議啦……
黃委員國昌:我老實講啦!以第三百十六條寫成這個樣子當做現在這個條文的理由,我是比較難接受啦!就是第三百十六條,你如果真的要問我的意見的話,我認為那樣子的設計是有問題的。第二,法官在案件進行審判的時候,不僅僅是制度上面的要求,我們也應該要期待法官他心中的那把秤,就是以檢察官的舉證有沒有到證明度的標準來做為有罪、無罪認定的依據,而不應該再去考慮其他的事情。所以剛剛秘書長說什麼這樣子能夠促成法官比較敢判無罪,老實說我是不太能夠接受這一種論理。第二個事情是,具體上可能是因為現在的法庭活動在宣判的那一天,檢察官不一定會到庭,還是通常不會有檢察官到庭?
蔡次長碧仲:不一定。
黃委員國昌:所以沒有辦法馬上及時作出反應來。
蔡次長碧仲:但是這種案件,檢察官就是一定要到庭,因為他看見情況有異或是有必要性、重大的案件,一定要到庭。
黃委員國昌:那我這樣講好了,在但書上條文設計的規範,就是原則上還是視同當然撤銷,但是如果到庭的檢察官提出聲請的話,此時在他聲請審理的期間,限制出境、出海的效力是延續的,也就是說他會比較類似定暫時處分前面的緊急命令效力,就是原則上是視同撤銷,但是檢察官一聲請以後,在法官作出裁定以前,限制出境、出海的效力是延續的。至於什麼時候會作決定?也不會拖太久,就是針對檢察官的這個聲請,法官一作裁定,裁定是繼續要讓他限制出境、出海還是認為沒有必要,從那個時候就可以作出決定,這樣子你就不用去擔心會有前面那個空窗的問題。
主席:所以文字應該怎麼修正?
黃委員國昌:現在大家先把那個運作的模型討論出一個共識以後再來寫這個文字,如果連運作的模型他們都不太贊成的話,那根本就沒有必要去寫那個了。
主席:請司法院說明。
蘇廳長素娥:主席,針對黃委員擔心所謂的空窗問題,我們建議用注意事項跟函釋的方式補起來,提醒法官注意。因為包含第三百十六條,實務上現在這樣操作,並沒有發現問題,即第三百十六條的實務操作上,文字是一樣的,法官在宣判時亦可作這樣的考量,所以我們把相關的注意事項訂清楚。
黃委員國昌:不好意思,針對你說的第三百十六條的操作在實務上沒有問題這件事情,我現在沒有辦法當場馬上接受你所說的,理由是:在跑掉的那一「拖拉庫」人當中,法院當初如果真的有做這件事情的話,人會跑嗎?
蔡次長碧仲:跟各位委員報告,剛才委員那個講法是非常好,問題是我們檢察官在這裡並沒有聲請權……
黃委員國昌:我給你聲請權啊!
蔡次長碧仲:在現在這個機制下,檢察官是沒有聲請權的。針對這個部分,在法的整個體系來講,我很贊成黃委員的理念,但是現在既然司法院在第三百十六條實務操作上沒有什麼罣礙的話,先暫時維持現狀。因為這個文字上有一點職權運作和自由心證違背的情況,但我常說這種時候因為是檢察官促請他注意,在這種情況下,當法官認為沒有必要,就不讓他繼續受限制;但是當法官認為檢察官講的也滿有道理而繼續讓他被限制出境,這樣就能夠無縫接軌,不會有一些空窗。
黃委員國昌:我現在要跟次長交換的意見是,關於我們現在的刑事訴訟法,就我自己過去對一些案件的觀察,程序該有的保障都保障、無罪推定要貫徹,這些我都贊成。但是,我很受不了的是,在審判期間被告的保全這件事,老實講,責任常常分不清楚。所謂責任常常分不清楚,從檢察官的立場而言,我可以了解,因為在審判程序當中,我也沒有聲請權,法官職權發動關我什麼事?我最多也只是促請他注意,那還是一個輔助的角色。從法官的立場來看,他是一個中立的裁判者,不是一個犯罪的追訴者,我們對法官的期待是一個中立的裁判者,中立的裁判者在審判的活動當中,竟然還要依照職權去考量。就我自己的法律確知,被告人身之保全這件事在刑事訴訟程序裡面真的太混亂了。
回到這個案件裡面,如果權責搞不清楚,一旦出了事就不知道找誰負責。所以我的意思是,回到這個地方就變成是讓你們有聲請權,然後在你們聲請作裁定以前,那個限制出境的效力能夠繼續延續下去,時間也不會太長,這樣的制度設計不是比較好嗎?你們現在維持這個奇怪的設計,然後說要用注意事項去處理,我都不知道你們要怎麼處理?
主席:怎麼樣?這個……
周委員春米:黃委員,你這樣的建議,其實還是又回到原來,如果現在法官的心證是無罪的話,那法官保留給檢察官聲請限制出境的權利,而法官如果是要作無罪的決定,那他不是還是要駁回……
黃委員國昌:誰說要同一個法官?
柯委員建銘:法官如果沒有當場處理就有空窗期。
黃委員國昌:你一聲請了以後限制出境的效率就延續,在幾天之內你必須對他的聲請裁定嘛!所以你延續,他不會跑嘛!但是你說要限制他的效力,也不會延太久,因為最後還是要由法官下裁定。
柯委員建銘:這就有空窗期了。
黃委員國昌:哪有空窗期?什麼時候有空窗期?
蔡次長碧仲:聲請的時候就有空窗期了。
黃委員國昌:不是,我不是說宣判時就當場聲請了。
柯委員建銘:當場出聲啦!
黃委員國昌:當場提出聲請了以後,就給你一個凍結的期間,看你接下來作聲請裁定的審理要下十天還是二十天,這樣問題不就解決了,完全無縫接軌啊!
周委員春米:這在體例上可以說法官作了這個判決,現在要不要再給他聲請限制出境、出海。讓另外一個法官來作決定嗎?
黃委員國昌:為何不行?
周委員春米:我請教你,就是說你現在立法目的是什麼?黃委員,你要貫徹的立法目的、你要保護的立法意旨是什麼?他已經是無罪了,那你撤銷他的出境、出海……
黃委員國昌:我說清楚。第一個,當他作無罪判決的時候,我們在制度的設計上面,就要去考慮一個問題,就是當檢察官他要提上訴的時候,限制出境、出海的效力,要不要讓它延續?我們現在討論的,大家針對這個答案,都是Yes。
第二個,大家會不會擔心他在空窗的時候跑掉?就因為大家會擔心,所以才在處理這個問題,現在這個條文的規定最大的問題是,你一判決的時候就視為撤銷這件事情,跟他後來在聲請的時候,或是後來法官依照職權去處理的時候,它會出現兩個問題。第一個就是空窗期的問題;第二個大家所擔心的問題,就是法官心證要怎麼作業的問題,所以剛剛提出來的解決途徑是分成這兩個問題,個別來加以處理。第一個不要有空窗期的問題,我剛剛就講了,在宣判的時候同時給予檢察官聲請權。檢察官聲請,限制出境、出海的時間就繼續往後延,就看你要十天還是二十天之內作裁定。第二個,你要處理的問題是說,這時候法官的心證作業上面,能不能對於檢察官這樣的聲請作出公正的裁定?如果你擔心由同一個法官作裁定,它的心證作業會受影響的話,那就換另外一個法官來處理。針對這兩個問題,你所處理的方式跟策略是不同的,你如果認為說沒有必要再耗費那些勞力、時間、費用,也不擔心法官的心證會受到污染,繼續讓那個法官審理就好了,那也不構成你讓那個檢察官透過聲請方式讓他限制出境、出海效力延長的原因,你只是在處理第二個問題上面,你認為不需要換法官,讓同一個法官來作裁定就可以了。
周委員春米:現在法官判決無罪,他是基於他在整個卷證調查之後決定判無罪,而現在我們要決定要不要限制出境、出海是第九十三條之二的那三款事由,不是他有罪、無罪,我們考量是他有一定的住居所;考量他有沒有相當理由逃亡;或者有沒有其他足以認為他有串供、滅證之虞,跟他有罪、無罪是無關係的,所以為什麼不能由原來的法官作裁判?
黃委員國昌:我很簡單回答周法官的問題,你要同一個法官作裁判這件事,我不會完全反對。但是剛才周委員針對那三款的事由,可能漏掉了第九十三條之二第一句,第一句不是只有無一定的住居所、無相當的理由,在任何一款事由的前提都是被告犯罪嫌疑重大,這是所有事由的共通前提。
周委員春米:那我們不是繞回來了嘛!這個法官是無罪的心證,那你怎麼去期待另外一個法官會認為被告犯罪嫌疑重大,認為有限制出境、出海的事由,然後容許他在空窗期作限制出境的決定?
黃委員國昌:不會啊!你交給另外一個法官來審理時,那就要看檢察官提出來的聲請事證啊!
主席:請柯委員建銘發言。他已經舉手舉5次了。
柯委員建銘:我希望院長主持會議要公道,不是讓他講,其他人就當做沒聽到。
主席:你坐在我的旁邊,我都沒有看到你。
柯委員建銘:沒有,那不是理由。我跟你講,你都知道。大家都是明眼人,我嘗試解釋大家的問題,看看如何解決。第九十三條之二限制出境的理由很清楚,包括逃亡、串供或是重罪。現在問題在如何無縫接軌,所以一定要有但書,這個但書應該是給宣判的那個法官用的,這樣解釋才對吧!如果說這個但書給另外一個人,還要聲請,哪有時間?一定會有空窗期嘛!
現在有一個問題是,檢察官有沒有當場提出?檢察官通常是收到判決書才考慮要不要上訴,也有一審以後不上訴的,沒有什麼好限制出境的。檢察官都是收到判決書才考慮下一步行為,當然會有空窗期。現在第一個是「視為」,後面是馬上給他,「如有必要」嘛!是「得」嘛!這個寫法是有那個情形時,法官可以直接限制出境。檢察官要當場聲請,檢察官可以在當場宣判時提醒法官要限制出境,這也可以啊!要怎麼弄,先講清楚,不要一直扯來扯去。這個問題要如何解決?文字對不對?就是這個問題而已。大家不是在比法學常識,天馬行空。這不是在比學問,要解決問題嘛!
主席:請柯委員提文字修正讓大家參考一下。
柯委員建銘:文字修正就是照這樣啊!
主席:你的建議是照現在的文字。
柯委員建銘:這樣可以嗎?不行就改嘛!
主席:請許委員智傑發言。他舉手舉很久了,等下你又說我不尊重委員。
柯委員建銘:你只有不尊重我,在立法院不可以這樣。
主席:你坐在我的旁邊,我都沒有看到你。
柯委員建銘:哪有沒看到的?
許委員智傑:國昌兄剛才提到檢察官可以再提,我剛才提的是心證問題,法官心裡為什麼會糾葛呢?是因為心證本來就有一點疑問,為什麼後來我們要訂大法庭,就是因為法官的心證有時不一樣,罪證沒有百分之百的時候,法官真的心證會有問題,他從罪證要判有罪判不下去,認為就是要判無罪,因為罪證不足。但是他又怕很多人會跑掉了,他如果判無罪,馬上釋放,人就跑掉了。罪證不足,他判你無罪,但是又怕你跑掉,判你繼續羈押,我覺得是合理的。所以我們要看案件,嚴重的當然就必須這樣處理。
主席:好,我們來處理,業務單位還有沒有最後的補充?
呂秘書長太郎:剛才柯委員提的完全正確,這個條文就是讓法官決定,如果這個案子是重大案件,檢察官有來聽判,可以當場跟法官提醒,促請法官決定。如果說這個案子看情節可能先撤銷羈押,但是後來如果有積極的事證顯示被告可能會逃亡,或有其他情況,法官可以在上訴期間內,再另外下裁定,作必要處分,所以應該是這樣子比較對。至於檢察官聲請部分,剛才黃委員有提到,在目前的強制處分裡面,在審判中沒有由檢察官來聲請,我們到底是要給法官依職權來做一種當機立斷的保全,還是要給檢察官來支配被告的自由,這是兩個問題,相較之下,應該是由法官來做比較符合實際情形。所以我剛才特別提到,柯總召的這個見解,我們完全同意,依照現有的條文,在行政上應該不至於有什麼特別的問題,當然,我們剛才也特別提到,行政上我們會提醒法官注意。
主席:序號4第九十三條之四就照許智傑委員等逕付二讀的提案……
黃委員國昌:對不起,我無法同意,我會提修正動議。
主席:沒關係,你再提修正動議,我們再討論,這個先保留。請宣讀序號5。
薛編審復寧:序號5:委員許智傑等提案條文:
第九十三條之五 被告及其辯護人得向檢察官或法院聲請撤銷或變更限制出境、出海。檢察官於偵查中亦得為撤銷之聲請,並得於聲請時先行通知入出境、出海之主管機關,解除限制出境、出海。
偵查中之撤銷限制出境、出海,除依檢察官聲請者外,應徵詢檢察官之意見。
偵查中檢察官所為之限制出境、出海,得由檢察官依職權撤銷或變更之。但起訴後案件繫屬法院時,偵查中所餘限制出境、出海之期間,得由法院依職權或聲請為之。
偵查及審判中法院所為之限制出境、出海,得由法院依職權撤銷或變更之。
主席:因為後面兩個案子都是許智傑委員等所提的修正動議,要不要撤案?就是審查會審查結果跟審查會保留修正動議都是許智傑委員等提的,變成三個案都是他提的,我們就以逕付二讀的提案來討論。
許委員智傑:以逕付二讀為主。
主席:請大家表示意見。請黃委員國昌發言。
黃委員國昌:第九十三條之五在處理偵查中撤銷限制出境要徵詢檢察官之意見,那審判中呢?
主席:請說明一下。
蔡次長碧仲:偵查中我們因為偵查的需要,所以……
主席:那個沒有問題,審判中呢?司法院呢?
在場人員:這一條其實是仿第一百零七條羈押的體例,目前的羈押制度必須由檢察官聲請,法院來准許羈押,如果要撤銷羈押,除非是檢察官聲請撤銷,否則法官要撤銷羈押的時候,原則上要徵詢檢察官的意見。所以在這樣的設計之下,我們在設計限制出境的時候,目前是依前面第九十三條之二與第九十三條之三規定,除了第一次是由檢察官來決定之外,其他要延長時,必須聲請法院許可才行,所以法院如果要撤銷的話,基本上也要徵詢檢察官的意見,這個設計是這樣來的,理念上是一樣的。
主席:如果大家對這一條還有疑慮,我們就先保留;沒有疑慮,我們就讓它通過。因為現在我們總共有8條,剩下3條先run過一遍,然後回去再想一下,黨團有修正條文可以再提出來,下次我們再討論;現在已經保留1個條文了嘛!
黃委員國昌:我最後問一個問題,就是在審判當中,被告的保全依照現行刑事訴訟法是法院的責任,不是檢察署的責任,我這樣理解對嘛?所以如果重大犯罪在審判過程當中,人跑掉了,該負責任的是承審的法官跟司法院,我這樣的理解沒有錯吧?是嗎?請秘書長說一聲「是」。
主席:請說一下。
呂秘書長太郎:跟司法院沒有關係啊!但是現行刑事訴訟在審判中,強制處分確實是由法院來決定。
柯委員建銘:當然啊!
呂秘書長太郎:所以跟檢察官……
主席:所以你就說「是」啊!
柯委員建銘:跟檢察官一點關係都沒有,到法院就是法院的事情了。
主席:你就跟他說「是」就對了啊!
呂秘書長太郎:但是不能說是司法院的責任,這樣會覺得司法院可以干涉……
主席:不是,是法官啦!
呂秘書長太郎:個案法官的……
主席:第九十三條之五就依照……
黃委員國昌:不、不、不。
主席:保留?
黃委員國昌:對啊!剛剛你們不是承認說審判中也要徵詢檢察官意見嗎?不是這樣嗎?
呂秘書長太郎:不用、不用。
黃委員國昌:所以在審判當中要不要撤銷限制出境,不用徵詢檢察官意見?完全不用徵詢檢察官意見?
柯委員建銘:一定是合議庭……
主席:這樣有沒有問題?
黃委員國昌:對不起,我不同意!
柯委員建銘:我講一下。一定是合議庭的法官評議以後說解除限制出境,這是法官的權責嘛!對不對?檢察官聽了以後表示反對並不影響法官的作為嘛!判下去的時候,檢察官也許會說不行,但是不影響他的作為嘛!是不是這樣?
主席:好,這一條保留。
柯委員建銘:這是法官的職權了嘛!因為法官判的就是這樣嘛!這當然是法官的責任嘛!
主席:好,針對第九十三條之六,大家對審查會通過的條文有沒有意見?
柯委員建銘:沒有。
主席:沒有。那我們就照審查會通過的條文通過。
序號7的第四百零四條和審查會通過的條文是一樣的,我們就照審查會通過的條文通過,大家有沒有意見?
柯委員建銘:沒有。
主席:好,那我們就通過。
主席:序號8的第四百十六條也照審查會通過的條文通過,大家有沒有意見?
柯委員建銘:沒有。
主席:好,那這個就……
柯委員建銘:還有施行法。
主席:對,但是我們保留2個條文喔!
柯委員建銘:沒關係啊!就處理嘛!也不可能再有任何改變了啊!
主席:接下來請大家看一下施行法的「協商條文對照表」。我們就直接依照那個審查會保留的條文,還是許智傑委員等逕付二讀的條文來討論?
針對刑事訴訟法施行法增訂第七條之十一,大家有沒有什麼意見?
柯委員建銘:沒有。
主席:要將第一項、第二項中的「一百零七年」改為「○年」,也就是「中華民國○年○月○日」。
施行法有共識,大家就簽名,但是國民黨黨團代表已經離開了,就給大家看看。
柯委員建銘:沒關係,他們不簽的話,反正院會就處理啦!
主席:繼續處理速審法。基本上速審法總共有2條條文要討論,我們也是討論逕付二讀的修正條文。
先處理第五條。針對第五條,大家有沒有什麼意見?
柯委員建銘:沒有。
主席:請黃委員國昌發言。
黃委員國昌:這是什麼時候提出來的條文?
柯委員建銘:逕付二讀的,這一定要配套修法。
主席:刑事妥速審判法。
黃委員國昌:然後審判中的羈押期間從8年縮短成5年,這個是跟什麼配套?
主席:剛才討論的……
柯委員建銘:施行法。
周委員春米:羈押。因為現在出境、出海改成5年了,羈押也是一樣。
柯委員建銘:司法院說明一下。
主席:請司法院說明一下。
蘇廳長素娥:第五條的修正最主要是限制出境的部分在刑事訴訟法裡面已經有規定期間了,所以……
柯委員建銘:第九十三條。
蘇廳長素娥:對,所以把最後一項給刪除,這樣才不會跟刑訴的規定相衝突。
至於羈押的期限改成5年的部分,當然在限制出境的部分已經做了修正,羈押是更嚴重地限制人身自由的強制處分,應該要更慎重,所以在幾次人權公約的審查裡面,有非常多國際專家認為現階段的8年規定太長了,經過兩次的要求,都希望我們可以把8年的期限做調整。我們這一次也斟酌限制出境的時間已經做了調整,所以在羈押的部分也做了相對應的調整。我們評估的結果是,如果是5年的話,現在實務上羈押超過5年的案子非常少,如果以上個月的月底來看,全國大概只有2位是超過5年的,所以在施行法的部分做了相對應的規定之後,我們覺得可以解決這樣的問題,也比較保障人權。
主席:怎麼樣?
柯委員建銘:我講一下。
主席:請柯委員建銘發言。
柯委員建銘:我們現在談限制出境的問題,過去有限制住居,被限制住居的人可以出國,這是不一樣的。現在我們在修改限制出境的部分,有一個很大的問題就是要法律保留及法官保留,因為這個部分沒有法律保留及法官保留,所以我們現在都立法了,對不對?過去為什麼可以限制出境?是因為速審法第五條的關係、有做連結,以及高院刑事庭庭長會議的結論,所以現在要打破,一定要法律保留及法官保留。現在前面已經修了,所以第五條一定要同步修正,就是如此而已。
主席:要配合。
柯委員建銘:應該就是這樣。
主席:好不好?有沒有什麼意見?
請黃委員國昌發言。
黃委員國昌:不好意思,我今天才看到這個條文,因為這是直接併付二讀的條文,在委員會沒處理,不過也沒關係。是不是可以請司法院明天再補一下你們過去這幾年羈押有超過5年的案子?每年案件數及案號是不是麻煩你們可以提供?
主席:好,請司法院提供給各黨團,好不好?明天也可以,不一定是現在,因為這個案子到禮拜五才會審。黃委員,這一條是要讓它通過還是要怎麼樣?
黃委員國昌:我先不急著簽名,反正其他兩個黨團也不在,對不對?
柯委員建銘:反正簽了沒有什麼意義。
主席:好,這一條就先保留。
繼續處理第十四條。這是施行日期,我想大家沒有什麼意見,公布日是哪一天,施行日期就是哪一天,好不好?有6個月緩衝時間。
柯委員建銘:兩邊一起就好。
主席:第十四條照逕付二讀案子通過。
今日協商到此告一段落,有協商共識者依協商共識處理;無協商共識者送院會處理。
散會(17時35分)
立法院朝野黨團協商結論
壹、時 間:108年5月21日(星期二)下午2時
貳、地 點:議場三樓會議室
參、協商主題:
協商
司法及法制委員會併案審查委員顏寬恒等19人、委員尤美女等23人、委員劉世芳等17人、委員江永昌等18人、委員周春米等22人及委員許毓仁等17人分別擬具「刑事訴訟法第三十三條條文修正草案」案
肆、協商結論:
一、第三十三條,照審查會審查結果通過。
二、立法說明修正部分,詳附件。(除司法院提出說明三修正文字外,另請法務部會同司法院提出有關刑事訴訟法第273條第6項於本條適用情形之相關文字)
協商主持人:蘇嘉全 蔡其昌
協商代表:柯建銘 鄭運鵬(代) 管碧玲 江啟臣 陳宜民(代) 吳志揚(代) 周陳秀霞 李鴻鈞(代) 黃國昌




