主席:審查報告已宣讀完畢,現在請李召集委員昆澤補充說明。
召集委員無補充說明。
本案經審查會決議:需交黨團協商。現已協商完畢,宣讀協商結論。
立法院朝野黨團協商結論
時 間:108年4月26日(星期五)下午1時15分至1時53分
地 點:立法院紅樓201會議室
協商主題:
併案審查行政院函請審議「電信管理法草案」、委員鄭寶清等16人擬具「電信管理法草案」、委員許毓仁等16人擬具「電信管理法草案」、委員徐榛蔚等16人擬具「電信管理法草案」、委員周陳秀霞等22人擬具「電信管理法草案」、委員陳明文等25人擬具「電信管理法草案」、委員趙正宇等16人擬具「電信管理法草案」、委員林俊憲等16人擬具「電信管理法草案」、委員顏寬恒等17人擬具「電信管理法草案」、委員蕭美琴等16人擬具「電信管理法草案」及委員陳素月等19人擬具「電信管理法草案」等11案(協商內容含委員林俊憲等4人及委員陳歐珀等3人所提修正動議)。
協商結論:
一、第9條、第41條、第64條、第82條等條文,均照協商內容通過,如附件一。其餘均照審查會審查結果通過。
二、通過附帶決議2項(含審查會通過附帶決議1項),如附件二。
協商主持人:李昆澤
協商代表:柯建銘 管碧玲 鄭運鵬 黃國昌 江啟臣 吳志揚 陳宜民 李鴻鈞


主席:請問院會,對上述協商結論有無異議?(無)無異議,通過。本案進行逐條討論時,逕依協商結論處理。
電信管理法草案(二讀)
主席:請宣讀名稱。
名稱 電信管理法
主席:名稱照審查會名稱通過。
宣讀第一章章名。
第一章 總 則
主席:第一章章名照審查會章名通過。
宣讀第一條。
第 一 條 為健全電信產業發展,鼓勵創新服務,促進市場公平競爭與電信基礎建設,建構安全、可信賴公眾電信網路,確保資源合理使用與效率,增進技術發展與互通應用,保障消費者權益,特制定本法。
依廣播電視法經營之廣播電視事業,其電臺之設置及管理,適用本法之規定。
電信事業之經營,不適用民營公用事業監督條例;本法施行前經主管機關特許或許可之電信事業,亦同。
主席:第一條照審查會條文通過。
宣讀第二條。
第 二 條 本法所稱主管機關為國家通訊傳播委員會。
主席:第二條照審查會條文通過。
宣讀第三條。
第 三 條 本法用詞,定義如下:
一、電信事業:指依本法登記提供電信服務之事業。
二、電信服務:指利用公眾電信網路提供公眾通信之服務。
三、電信設備:指用以操作或控制光、電傳送、接收通訊傳播訊息,並具備傳輸、交換、接取功能之設備。
四、電信基礎設施:指電信設備與其所需之架空、地下或水底管線、電信引進管線、建築物內之管線,與其各項電信線路所需之管道、人孔、手孔、塔臺、電桿、交接箱、配線架、機房及其他附屬或相關設施。
五、電信網路:指由電信基礎設施組成,用以傳送、接收通訊傳播訊息之網路,包括衛星、固定、行動及其組合之網路。
六、公眾電信網路:指為提供公眾通信所設置之電信網路。
七、電臺:指電信網路內用以傳送、接收無線電波訊號之電信設備。包括微波電臺、基地臺、衛星地球電臺、無線廣播電臺、無線電視電臺、專用無線電臺等。
八、互連:指電信事業為使其用戶與他電信事業之用戶通信或接取其他電信事業所提供之服務,所為之網路連結。
九、用戶:指因電信服務之使用,與電信事業發生服務契約關係之相對人。
前項第六款所稱設置,指以自己名義建置、組合自建及他人自建之電信網路。
主席:第三條照審查會條文通過。
宣讀第四條。
第 四 條 電信之內容及其發生之效果或影響,均由使用電信人負其責任。
無行為能力人或限制行為能力人使用電信服務之行為,對於電信事業,視為有行為能力人。但因使用電信服務發生之其他行為,不在此限。
主席:第四條照審查會條文通過。
宣讀第二章章名。
第二章 電信事業之經營
主席:第二章章名照審查會章名通過。
宣讀第一節節名。
第一節 登 記
主席:第一節節名照審查會節名通過。
宣讀第五條。
第 五 條 提供電信服務,且有下列行為之一者,應向主管機關辦理電信事業之登記:
一、與他電信事業進行互連協商或申請裁決。
二、申請核配第五十六條規定以外之無線電頻率。
三、申請核配設置公眾電信網路之識別碼或信號點碼。
四、申請核配用戶號碼。
主席:第五條照審查會條文通過。
宣讀第六條。
第 六 條 申請電信事業登記者,應檢具申請書,向主管機關辦理;其登記事項變更時,亦同。
前項申請書應載明下列事項:
一、申請人與連絡人之名稱及住居所。
二、公司或商業登記文件字號。
三、服務內容及營業概況說明。
四、電信網路架構或公眾電信網路使用證明文件影本。
前項申請書應載明事項不完備者,主管機關應通知申請人限期補正;屆期不補正或補正不完備者,不予受理。
第一項申請書表格式、申請程序及其他相關事項,由主管機關公告之。
股份有限公司組織之電信事業,其最低實收資本額與股東人數達一定之金額及人數者,應辦理股票公開發行。
前項之一定金額及人數,由主管機關公告之。
主席:第六條照審查會條文通過。
宣讀第七條。
第 七 條 電信事業有下列情事之一者,主管機關應廢止其登記:
一、終止營業或暫停營業達六個月。但因災害或其他不可抗力因素致無法提供電信服務者,不在此限。
二、未履行第三十七條之營運計畫,且情節重大。
主席:第七條照審查會條文通過。
宣讀第二節節名。
第二節 一般義務
主席:第二節節名照審查會節名通過。
宣讀第八條。
第 八 條 電信事業提供電信服務時,應符合下列規定:
一、以明顯公開且易於取得之方式,揭露服務條件、電信網路品質與數據流量管理方式及條件等消費資訊。
二、電信服務及非電信服務費用之帳目應明顯分立,且不得以非電信服務費用未繳交為由,停止提供電信服務。
三、對於逾期未繳交電信服務費用之用戶,應定相當期間催告,逾期仍不繳交者,始得停止提供電信服務。
四、採取適當及必要之措施,保障通信秘密。
五、確保其從業人員嚴守通信秘密。
六、提供用戶消費爭議申訴處理管道。
電信事業無正當理由,不得拒絕電信服務之請求及通信傳遞。
電信事業因電信網路障礙、阻斷,致電信服務發生錯誤、遲滯、中斷或不能傳遞而造成用戶損害時,其所生損害,除契約另有約定外,電信事業不負賠償責任;其所收之服務費用應予扣減。
電信事業對下列通信應予優先處理:
一、於發生天災、事變或其他緊急情況或有發生之虞時,為預防災害、進行救助或維持秩序之通信。
二、對於陸、海、空各種交通工具之遇險求救及飛航氣象等交通安全之緊急通信。
三、為維護國家安全或公共利益,有緊急進行必要之其他通信。
主席:第八條照審查會條文通過。
宣讀第九條。
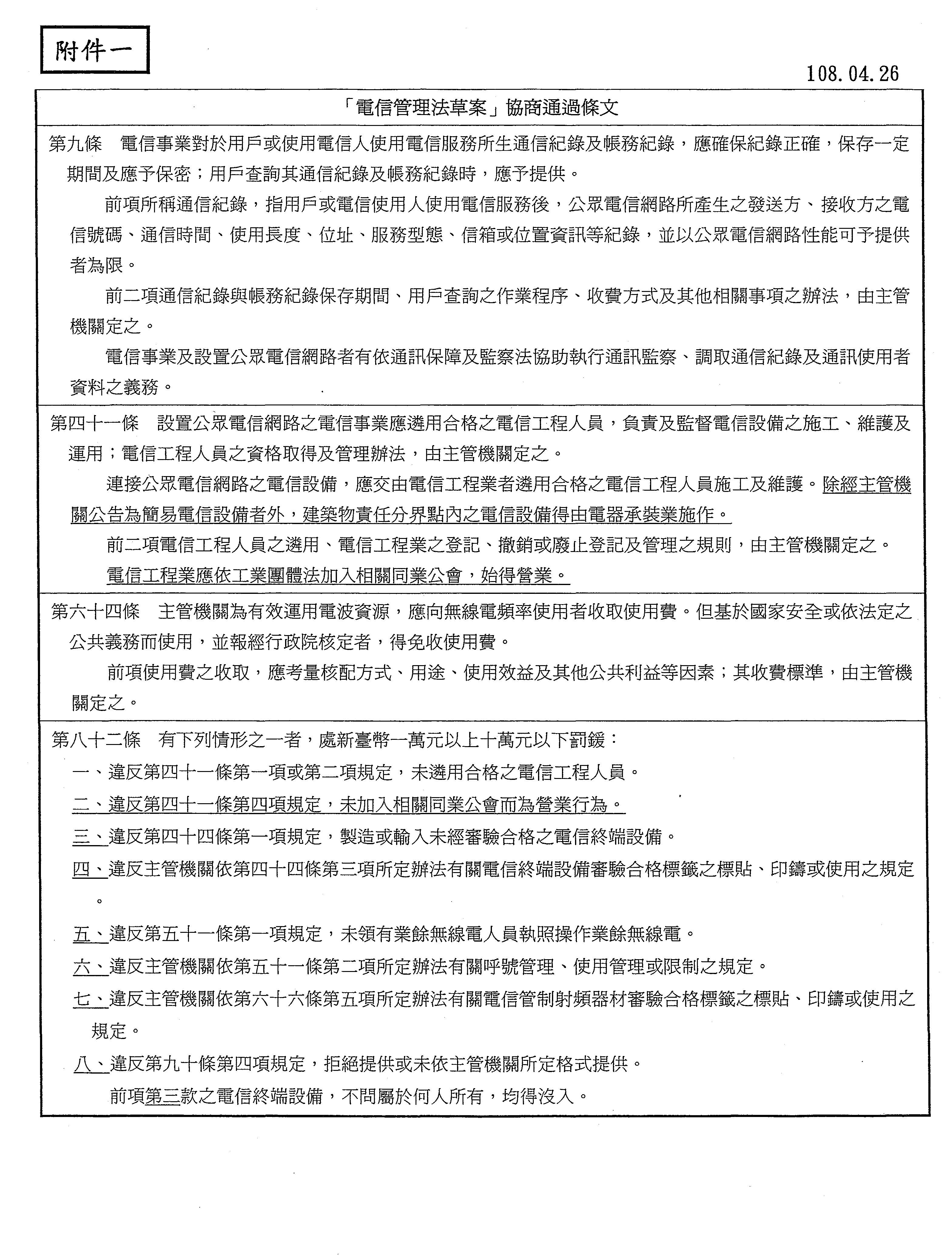
第 九 條 電信事業對於用戶或使用電信人使用電信服務所生通信紀錄及帳務紀錄,應確保紀錄正確,保存一定期間及應予保密;用戶查詢其通信紀錄及帳務紀錄時,應予提供。
前項所稱通信紀錄,指用戶或電信使用人使用電信服務後,公眾電信網路所產生之發送方、接收方之電信號碼、通信時間、使用長度、位址、服務型態、信箱或位置資訊等紀錄,並以公眾電信網路性能可予提供者為限。
前二項通信紀錄與帳務紀錄保存期間、用戶查詢之作業程序、收費方式及其他相關事項之辦法,由主管機關定之。
電信事業及設置公眾電信網路者有依通訊保障及監察法協助執行通訊監察、調取通信紀錄及通訊使用者資料之義務。
主席:第九條照協商條文通過。
宣讀第十條。
第 十 條 電信事業暫停或終止其全部或一部之營業時,應於預定暫停或終止日三個月前送主管機關備查,並於預定暫停或終止日一個月前對外公告及通知用戶。
主席:第十條照審查會條文通過。
宣讀第十一條。
第十一條 電信事業因災害、違反法律受各該主管機關處分或其他重大事故致無法提供電信服務時,應即公告暫停其全部或一部之服務,並依主管機關指定方式據實通報。
前項通報之範圍、方式及其他應遵行事項之辦法,由主管機關定之。
主席:第十一條照審查會條文通過。
宣讀第十二條。
第十二條 為保障國民基本通信權益,電信事業應分攤電信普及服務所生虧損及必要之管理費用。但其電信服務年營業額在主管機關公告一定金額以下者,不在此限。
前項所稱電信普及服務,指全體國民得按合理可負擔之價格,使用不可或缺之基本品質之電信服務。
第一項應分攤之電信事業,應按主管機關之通知,將分攤金額繳交至電信事業普及服務基金。
前項基金,非屬預算法所稱之基金。
電信普及服務類型、品質、普及服務地區與提供者之指定、虧損之計算與分攤方式及其他相關事項之辦法,由主管機關定之。
主席:第十二條照審查會條文通過。
宣讀第十三條。
第十三條 電信事業於技術可行及公平合理原則下,經他電信事業請求互連時,無正當理由,不得拒絕互連協商。於雙方同意互連時,應簽訂互連協議書;其協議書應包括爭端解決機制。
為促進互連協議,前項電信事業於他電信事業合理請求下,應適當提供他電信事業有助於互連協商之資訊。
第一項電信事業因互連協商或履行互連協議所得之資料,僅得用於互連相關服務,並應採適當之保密措施,防止其關係企業或第三人知悉或使用該資料之內容。但電信事業間另有約定者,從其約定。
第一項電信事業間之互連網路於變更網路介面,應於變更前通知與其互連之電信事業,並提供必要之技術協助或設備調整,以確保原有互連條件之維持。
電信事業接續或轉接他人提供之語音服務時,該他人以辦理電信事業登記者為限。但與他國電信事業簽訂互連協議提供之語音服務,不在此限。
主席:第十三條照審查會條文通過。
宣讀第三節節名。
第三節 特別義務
主席:第三節節名照審查會節名通過。
宣讀第十四條。
第十四條 使用用戶號碼提供語音服務之電信事業,應提供免費緊急通信服務。
主席:第十四條照審查會條文通過。
宣讀第十五條。
第十五條 設置使用電信資源之公眾電信網路之電信事業或其他經主管機關公告之電信事業,應訂定資通安全維護計畫,並依該計畫實施。
前項計畫應包含下列事項:
一、資通安全管理範圍及分級處理方式。
二、符合資通安全管理驗證措施。
三、資通安全維護計畫執行方式。
四、資通安全事件聯防應變措施。
五、其他經主管機關指定有助於資通安全之管理措施。
第一項主管機關公告電信事業之考量因素、前項資通安全管理範圍、分級、驗證基準、程序、聯防應變通報作業及其他應遵行事項之辦法,由主管機關定之。
主席:第十五條照審查會條文通過。
宣讀第十六條。
第十六條 為保障用戶之權益及促進市場競爭,使用用戶號碼提供電信服務之電信事業,應提供號碼可攜服務或平等接取服務。
前項電信事業未能提供號碼可攜服務或平等接取服務者,應檢具相關資料,申請主管機關核准。
第一項所稱號碼可攜服務,指用戶由原電信事業轉換至其他電信事業之相同服務時,得保留其用戶號碼之服務;所稱平等接取服務,指電信事業提供其用戶選接其他電信事業之長途網路及國際網路之服務。
提供號碼可攜服務之電信事業應共同成立或加入集中式資料庫管理機構,共同監督集中式資料庫之建置、維運及管理。
第一項及前項號碼可攜服務、平等接取服務範圍、提供方式、實施時程、集中式資料庫管理機構設置、管理與限制及其他應遵行事項之辦法,由主管機關定之。
主席:第十六條照審查會條文通過。
宣讀第十七條。
第十七條 經主管機關認定之電信事業應訂定定型化服務契約條款,載明與用戶之權利義務關係,並於實施前送主管機關核准;變更時,亦同。
前項定型化服務契約條款,應包含下列事項:
一、營業區域及服務內容。
二、服務資費及條件。
三、提供預付型服務之履約保證責任。
四、因電信網路障礙、阻斷,致發生錯誤、遲滯、中斷,或不能傳遞而造成損害時之處理及資費扣減方式。
五、電信事業經受撤銷或廢止登記,或暫停或終止其營業對用戶權益產生損害時,對用戶之資費扣減方式。
六、消費爭議處理申訴相關資訊及管轄法院。
七、用戶個人資料蒐集、處理與利用之限制及條件。
八、試用或贈送電信服務之確認或取消機制。
九、其他經主管機關公告有關消費者保護權益之事項。
主席:第十七條照審查會條文通過。
宣讀第十八條。
第十八條 經主管機關認定之電信事業,應就其電信服務品質,按主管機關公告所定項目及格式定期自我評鑑,並公布評鑑結果。主管機關得定期檢查並公布檢查結果。
主席:第十八條照審查會條文通過。
宣讀第十九條。
第十九條 經主管機關認定之電信事業擬暫停或終止其營業之全部或一部時,應於預定暫停或終止日前三個月將消費者保護處置方式,送主管機關核准,並於預定暫停或終止日前一個月通知使用者。
主席:第十九條照審查會條文通過。
宣讀第二十條。
第二十條 經主管機關認定之電信事業,應共同設立電信消費爭議處理機構,向主管機關提報其組織章程,經核准後實施。
前項組織章程應載明下列事項:
一、機構之名稱及業務所在地。
二、業務項目及其管理方法。
三、各項服務收費條件、費用運用及管理事項。
四、入會與退會之程序。
五、會員違反章程之處置。
六、章程之變更程序。
七、其他經主管機關指定與電信消費爭議處理相關事項。
電信消費爭議處理機構組織章程變更時,電信消費爭議處理機構應提報主管機關核准後,始得實施。
經主管機關認定之電信事業應與電信消費爭議處理機構簽訂委託管理契約,委託電信消費爭議處理機構辦理電信消費爭議事項。主管機關於重大消費爭議或有緊急必要時,得逕行介入處理該消費爭議案件。
主管機關得於電信消費爭議處理機構設立後,認定特定電信事業加入。
電信消費爭議處理機構應依主管機關公告之格式,每月製作爭議案件處理報告書,並公告之。
電信消費爭議處理機構之組織與設立、業務執行之監督管理及其他應遵行事項之辦法,由主管機關定之。
主席:第二十條照審查會條文通過。
宣讀第二十一條。
第二十一條 主管機關於認定前四條電信事業時,應綜合考量下列因素,並敘明理由:
一、電信事業之電信服務營業總額。
二、電信服務之類型。
三、電信消費爭議案件項目及數量。
前項認定標準,由主管機關定之。
經認定之電信事業,不服前項主管機關之認定時,得檢具相關佐證資料,向主管機關申請解除認定。
主管機關受理前項申請後,應於二個月內為決定;期間屆滿後仍未作成決定者,經認定之電信事業得逕行提起訴願。
主席:第二十一條照審查會條文通過。
宣讀第四節節名。
第四節 指定義務
主席:第四節節名照審查會節名通過。
宣讀第二十二條。
第二十二條 為預防或因應災害防救或動員準備,各相關主管機關依其主管法律規定,得指定電信事業採取確保通信之必要措施或設置應變相關設施。
設置公眾電信網路者經通訊監察之建置機關指定者,其電信網路應依通訊保障及監察法具有配合執行監察之功能,並負有協助建置與維持通訊監察系統之義務。
除依第五十四條第二項取得頻率所負之義務或其他法律另有規定外,受指定之電信事業或設置公眾電信網路者配合第一項各相關主管機關致生之費用,由各相關主管機關負擔。
主席:第二十二條照審查會條文通過。
宣讀第二十三條。
第二十三條 主管機關得依身心障礙者權益保障相關法律輔導或指定電信事業提供身心障礙者接取所需必要之電信服務。
受指定之電信事業配合前項提供之電信服務或接取所需之必要電信終端設備,其致生之必要費用,由政府補助。
主席:第二十三條照審查會條文通過。
宣讀第二十四條。
第二十四條 為保障國民基本通訊權益,主管機關得依地區或服務類型指定電信事業提供第十二條第二項之電信普及服務。
主席:第二十四條照審查會條文通過。
宣讀第五節節名。
第五節 投資、讓與及合併
主席:第五節節名照審查會節名通過。
宣讀第二十五條。
第二十五條 設置使用電信資源之公眾電信網路之電信事業,或依第二十八條第二項規定視為電信事業者,應依主管機關公告所定之格式及方式,申報已發行有表決權之股份總數或資本總額達一定比率之變動情形。
前項之一定比率,由主管機關公告之。
主席:第二十五條照審查會條文通過。
宣讀第二十六條。
第二十六條 電信事業有下列情形之一者,其讓與或受讓全部或主要部分營業或財產,或相互間合併,或相互間直接或間接投資他方有表決權之股份總數或資本總額達主管機關公告一定比率以上者,應向主管機關申請核准:
一、除依第五十六條第一項第一款、第三款及第四款規定外,經主管機關核配無線電頻率。
二、於特定電信服務市場之占有率達四分之一以上。
電信事業間營業之讓與、受讓或合併,於特定電信服務市場之占有率達四分之一以上者,應向主管機關申請核准。
同一人或同一關係人取得符合第一項第一款或第二款之電信事業有表決權之股份總數達百分之十以上者,應向主管機關申請核准。
前項同一關係人之認定,準用公平交易法第十一條第五項之規定。
第一項及第二項特定電信服務市場之界定,依第二十七條規定辦理。
主管機關為第一項至第三項申請之准駁時,應考量下列因素,並得依職權附加附款:
一、資源合理分配。
二、有助於產業發展。
三、維護用戶權益。
四、維繫市場競爭。
五、國家安全。
主席:第二十六條照審查會條文通過。
宣讀第三章章名。
第三章 促進市場競爭
主席:第三章章名照審查會章名通過。
宣讀第一節節名。
第一節 市場顯著地位者之認定
主席:第一節節名照審查會節名通過。
宣讀第二十七條。
第二十七條 為確保電信服務市場有效競爭,主管機關於必要範圍內,得對特定電信服務市場之市場顯著地位者採取特別管制措施。
主管機關界定前項特定電信服務市場,應綜合考量下列因素:
一、技術及服務之發展程度。
二、於整體電信服務市場之重要性。
三、從事競爭之區域或範圍,及該服務之需求或供給替代性。
四、電信服務市場之結構及競爭情形。
主管機關每三年應就特定電信服務市場認定範圍進行檢討,並舉行公聽會,聽取電信事業及利害關係人之意見。
主席:第二十七條照審查會條文通過。
宣讀第二十八條。
第二十八條 電信事業於特定電信服務市場,具有下列情形之一,主管機關得認定其為市場顯著地位者:
一、具有影響市場價格或服務條件之顯著能力。
二、所經營該特定電信服務項目之用戶數或營業額達主管機關公告比率以上。
三、擁有或控制樞紐設施。
提供電信服務者具有前項情形,而未辦理電信事業登記者,就本章之規定,視為電信事業,依本章之規定辦理。
電信事業間不為競爭,而其全體之對外關係具有第一項情形者,其全體視為市場顯著地位者。
主管機關認定市場顯著地位者時,除依第一項及前項規定外,並應合併各該電信事業及其關係企業考量計算之。
經主管機關認定為市場顯著地位者,得檢具其於特定電信服務市場之佐證資料,向主管機關申請解除第一項之認定。
市場顯著地位者之認定基準、認定程序、解除認定、實施日期及其他相關事項之辦法,由主管機關定之。
第一項第三款所稱之樞紐設施,指同時符合下列條件,且經主管機關公告者:
一、該設施無法另行建置或取代,或因建置、取代該設施之時間過長,且成本過高,而不具經濟效益。
二、若拒絕提供其他電信事業利用,將直接或間接阻礙其他電信事業參與競爭。
主席:第二十八條照審查會條文通過。
宣讀第二節節名。
第二節 特別管制措施
主席:第二節節名照審查會節名通過。
宣讀第二十九條。
第二十九條 主管機關得命特定電信服務市場之市場顯著地位者,公開互連、接取網路元件或利用相關電信基礎設施所需之必要資訊、條件、程序及費用。
前項必要資訊之種類、範圍及公開方式之辦法,由主管機關定之。
主席:第二十九條照審查會條文通過。
宣讀第三十條。
第三十條 主管機關得命特定電信服務市場之市場顯著地位者,其互連、接取網路元件或利用相關電信基礎設施之協議應符合公平及合理之原則,不得為差別待遇。
前項所稱不得為差別待遇,指市場顯著地位者提供予他電信事業有關品質、價格、條件及資訊之協議,不低於其自己之子公司、關係企業或具營業夥伴關係之企業。
主席:第三十條照審查會條文通過。
宣讀第三十一條。
第三十一條 主管機關得命特定電信服務市場之市場顯著地位者提供互連、接取網路元件或相關電信基礎設施之利用。
主管機關為前項決定時,應考量以下事項:
一、提供該等網路元件或電信基礎設施之技術可行及經濟合理性。
二、維持市場長期競爭之必要性。
三、鼓勵建置電信基礎設施。
市場顯著地位者應於其他電信事業提出或修改互連、接取網路元件或相關電信基礎設施利用要求之日起三個月內達成協議;其不能於三個月達成協議時,任一方得向主管機關申請裁決。市場顯著地位者應依裁決結果辦理。
市場顯著地位者提供互連、接取網路元件或相關電信基礎設施之利用範圍、費用歸屬原則、細分化網路元件、網路介接點設置、共置、進用、費率計算、互連協議應約定事項、裁決程序及其他應遵行事項之辦法,由主管機關定之。
主席:第三十一條照審查會條文通過。
宣讀第三十二條。
第三十二條 主管機關得命特定電信服務市場之市場顯著地位者於指定期間內,訂定與前條有關之參考協議範本,並經主管機關核准後公開;有變更者,亦同。
前項參考協議範本內容,應包含有關價格及條件、技術、程序及時程安排。
主席:第三十二條照審查會條文通過。
宣讀第三十三條。
第三十三條 主管機關得命特定電信服務市場之市場顯著地位者資費之訂定,不得有妨礙公平競爭之交叉補貼、價格擠壓或其他濫用市場地位之情事。
主管機關經調查有前項情事,得對特定電信服務市場之市場顯著地位者採行資費管制措施。
主管機關對於特定電信服務市場之市場顯著地位者採取提供互連、接取網路元件或相關電信基礎設施之利用,得採取資費管制措施。
主管機關採取前項資費管制措施時,應考量市場顯著地位者之新技術資本投入之合理報酬及投資風險。
市場顯著地位者對於成本之計算及投資報酬之合理回收,負有舉證義務,並應提供相關之數據、資訊、成本及其他必要資料。
對於市場顯著地位者採取之資費管制措施、項目、實施方式、資費審核程序、管理及其他應遵行事項之辦法,由主管機關定之。
主席:第三十三條照審查會條文通過。
宣讀第三十四條。
第三十四條 主管機關為執行特別管制措施,得命特定電信服務市場之市場顯著地位者建立會計分離制度。
前項會計分離制度,應制定其會計作業程序手冊送主管機關核准後實施;其修正時,亦同。
前二項之會計分離之方法與原則、成本分離原則、會計作業程序之制定及審核、行政管理及其他應遵行事項之準則,由主管機關定之。
主席:第三十四條照審查會條文通過。
宣讀第三十五條。
第三十五條 主管機關依國際條約及協定,基於平等互惠原則,得將電信事業提供之個別國際漫遊服務界定為特定電信服務市場,並命提供國際漫遊服務之電信事業採取第二十九條及第三十三條規定之措施。
主席:第三十五條照審查會條文通過。
宣讀第四章章名。
第四章 電信網路之管理
主席:第四章章名照審查會章名通過。
宣讀第一節節名。
第一節 公眾電信網路之設置申請
主席:第一節節名照審查會節名通過。
宣讀第三十六條。
第三十六條 公眾電信網路按使用或未使用電信資源分類。
前項所稱電信資源,指有下列情形之一者:
一、除依第五十六條第一項第一款、第三款至第四款規定外,經主管機關核配之無線電頻率。
二、主管機關核配之識別碼、信號點碼或其他供電信網路間連接之電信號碼。
設置公眾電信網路應依第三十七條及第三十八條規定,向主管機關申請核准。
除法律另有規定外,設置使用電信資源之公眾電信網路者,以股份有限公司為限,其董事長應具有中華民國國籍。
除法律另有規定外,設置使用電信資源之公眾電信網路者,其外國人直接持有股份總數不得超過百分之四十九,直接及間接持有股份總數不得超過百分之六十。
前項外國人間接持有股份之計算,依本國法人占設置使用電信資源之公眾電信網路者之持股比率乘以外國人占該本國法人之持股或出資額比率計算之。
本法施行前,使用第二項第二款資源設置之公眾電信網路,經主管機關公告者,不適用前三項規定。
設置公眾電信網路之程序、應檢附之文件、審查基準及其他相關事項之辦法,由主管機關定之。
主席:第三十六條照審查會條文通過。
宣讀第三十七條。
第三十七條 申請設置使用電信資源之公眾電信網路者應檢具申請書、營運計畫及網路設置計畫,向主管機關申請核准。經主管機關核准,始得營運及設置;其電信網路增設或變更者,亦同。
前項營運計畫,除法規另有規定外,應載明下列事項:
一、總體規劃。
二、財務結構。
三、人事組織及持股狀況。
四、維持服務品質所需之網路規劃。
五、經核配無線電頻率或電信號碼而負有應履行義務者,其履行之方法。
六、其他經主管機關指定之營運相關事項。
前項第四款及第五款之內容有變更者,應送主管機關核准;其餘應送備查。
第一項網路設置計畫應載明下列事項:
一、設置區域及設置時程規劃。
二、符合營運計畫之通訊型態、網路架構及性能。
三、主要電信設備之廠牌、型號、功能及數量。
四、與其他公眾電信網路互連或與用戶終端設備銜接之技術介面及網路介接點。
五、使用符合有關機關國家安全考量之電信設備。
六、網路之資通安全偵測及防護規劃。
七、使用符合主管機關公告之資通安全標準設備。
八、其他經主管機關指定與網路設置相關項目。
設置使用電信資源之公眾電信網路者得提供國內網路漫遊。但不得違反其依第五十三條第二項規定提出之無線電頻率規劃書之應履行事項。
前項網路漫遊之協議,應於實施前二個月內送請主管機關核准。
第一項公眾電信網路須設置電臺者,其網路設置計畫應附電臺設置規劃書。
前項電臺設置規劃書應載明下列事項:
一、電臺設置時程規劃。
二、電信管制射頻器材之廠牌、型號、技術規格及數量。
三、頻率使用規劃。
四、預估電波涵蓋區域。
五、頻率干擾評估及處理。
六、其他經主管機關指定之事項。
電臺之設置、審驗、使用管理、限制及其他應遵行事項之辦法,由主管機關定之。
主席:第三十七條照審查會條文通過。
宣讀第三十八條。