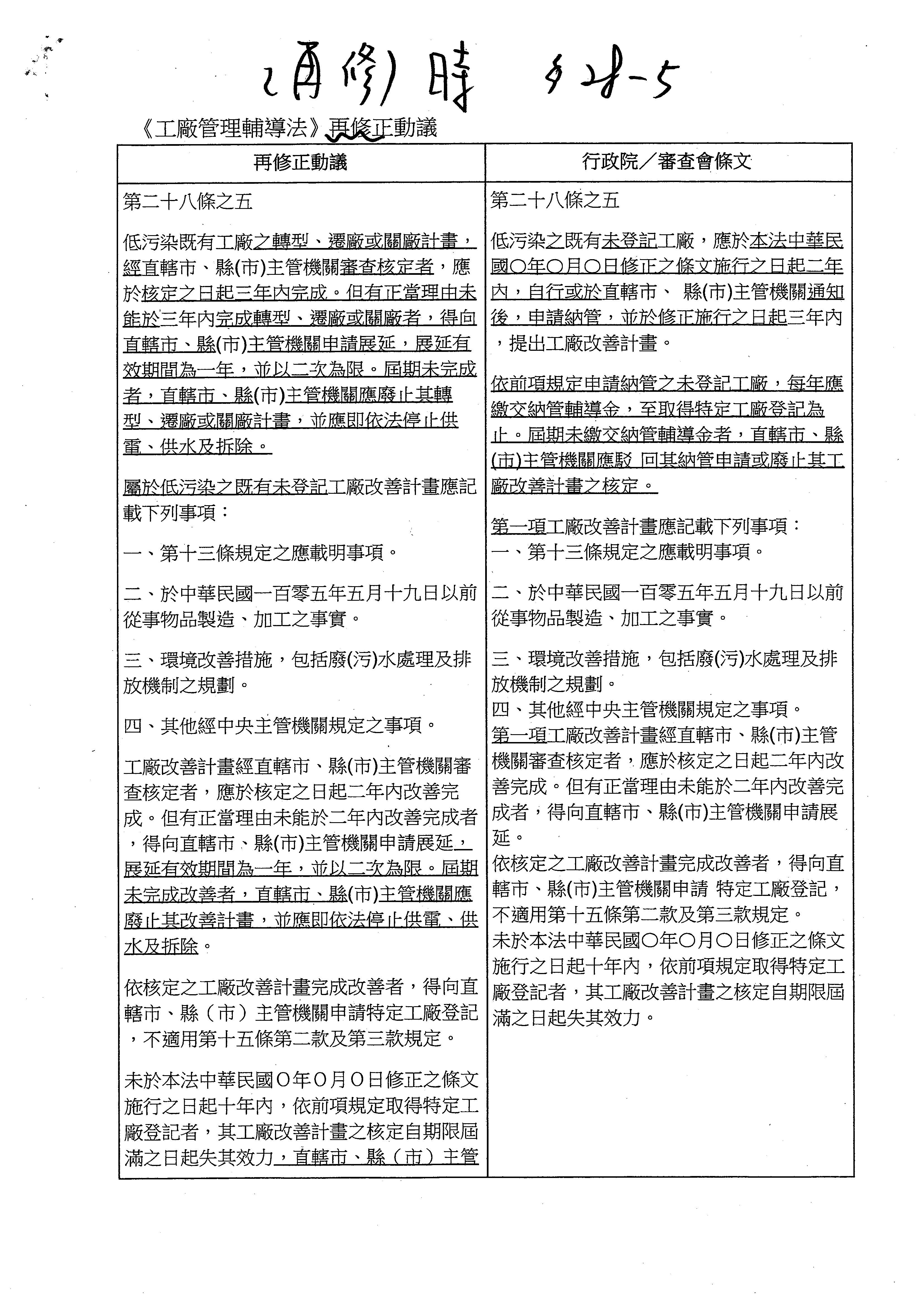
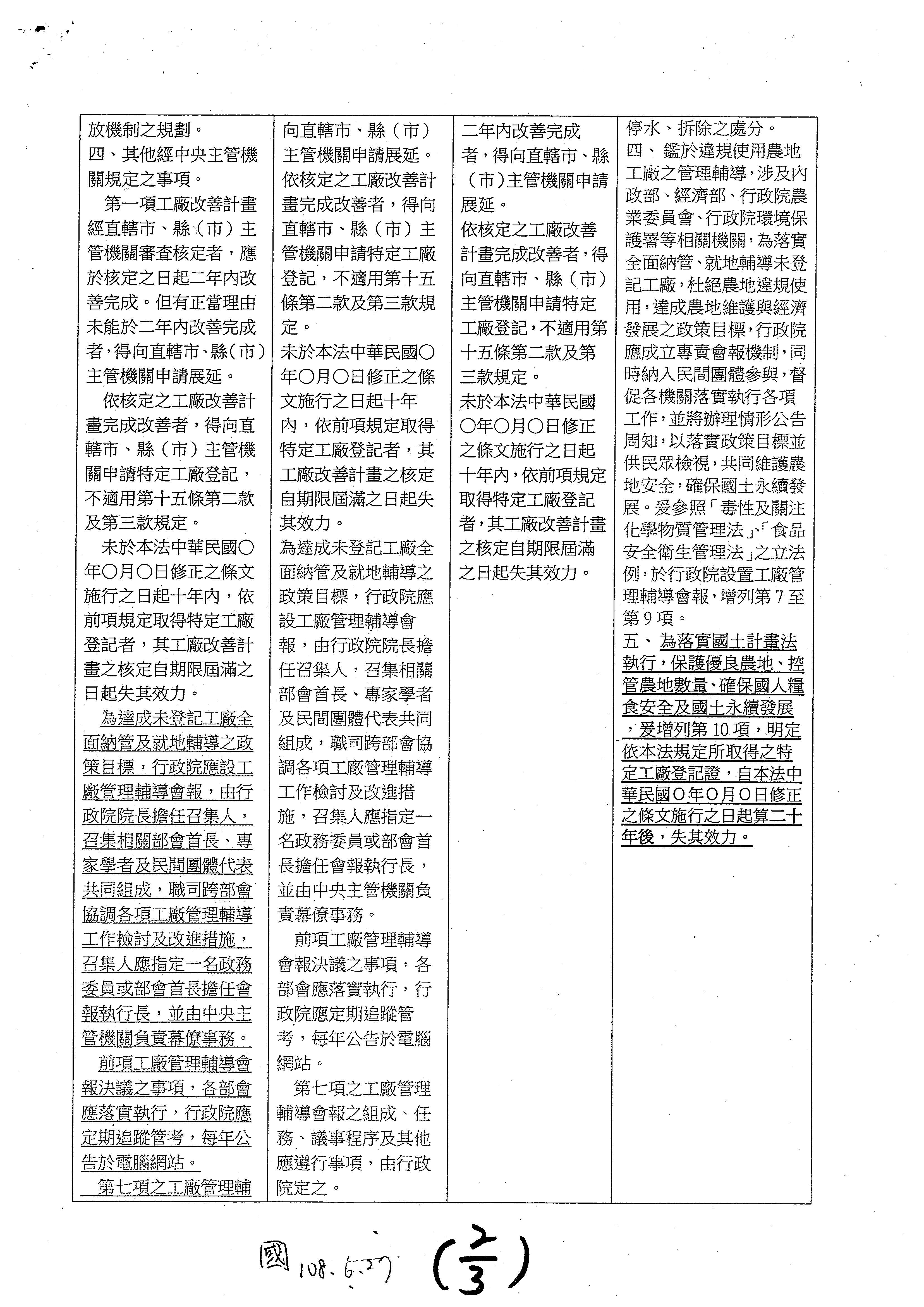
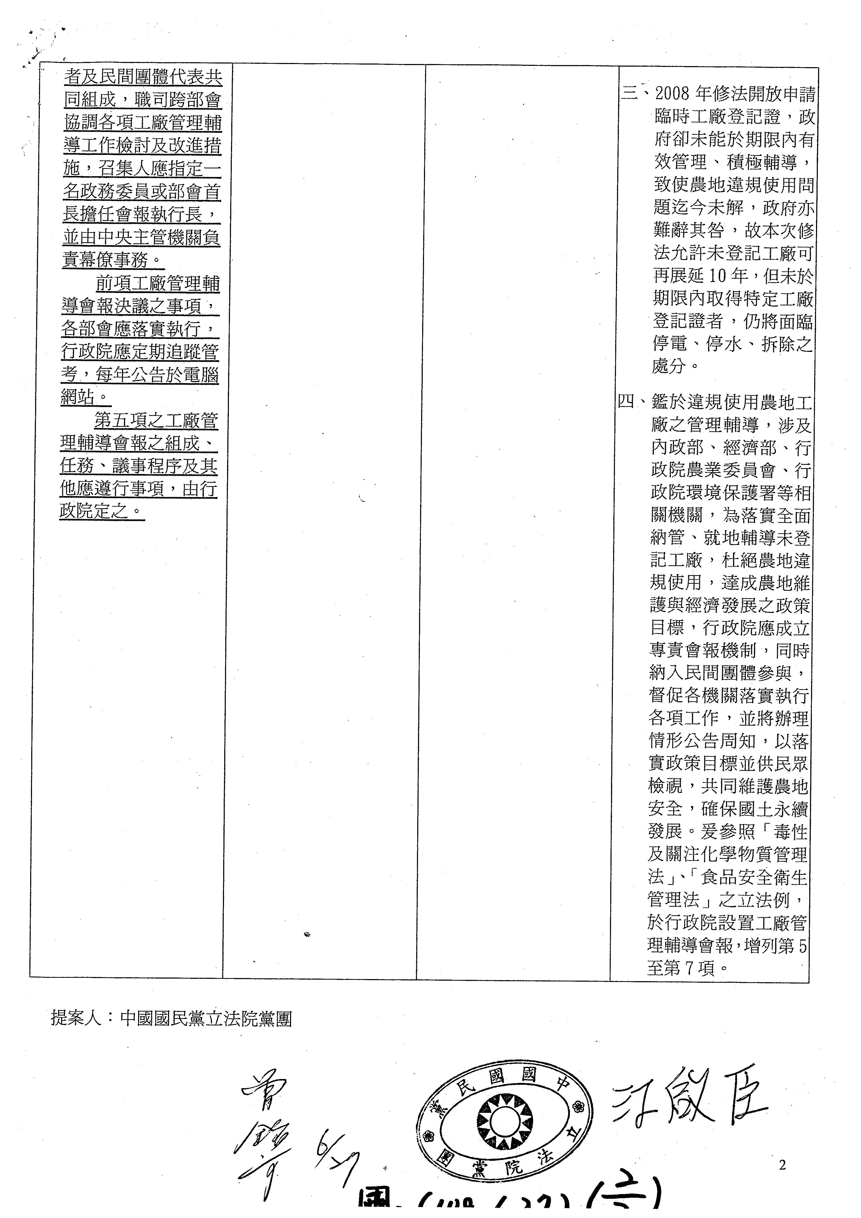
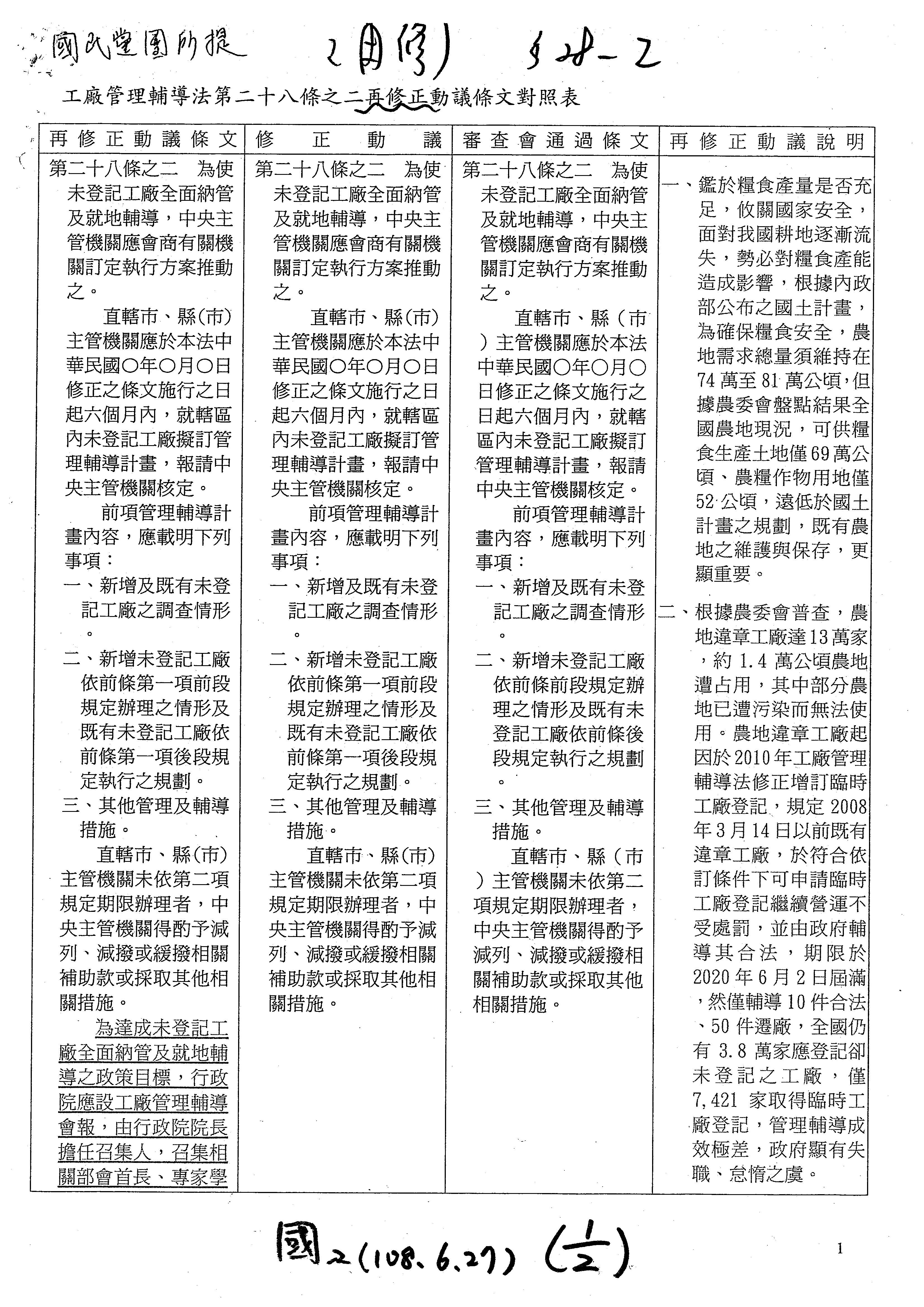
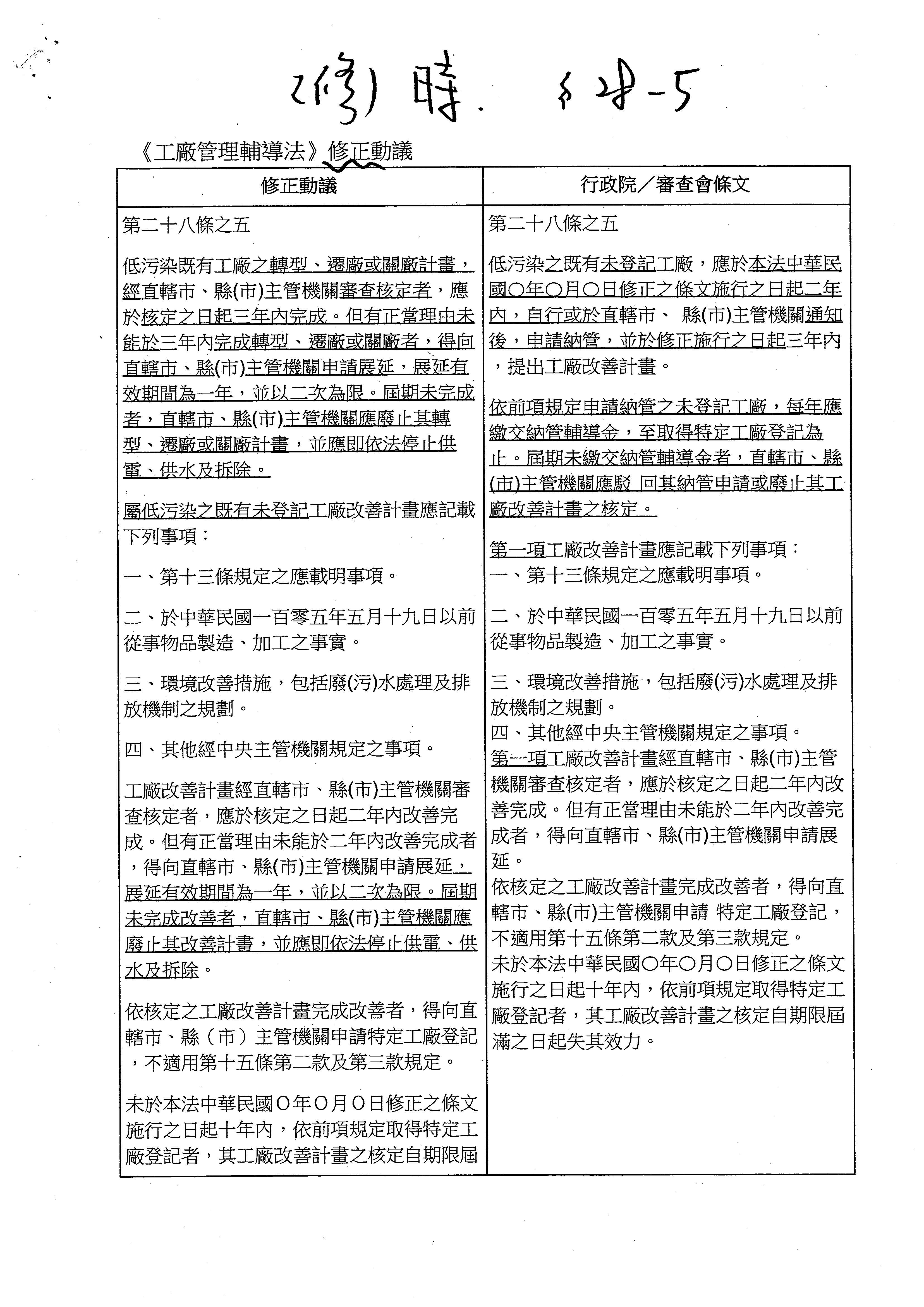
附錄:

工廠管理輔導法黨團修正、再修正動議: