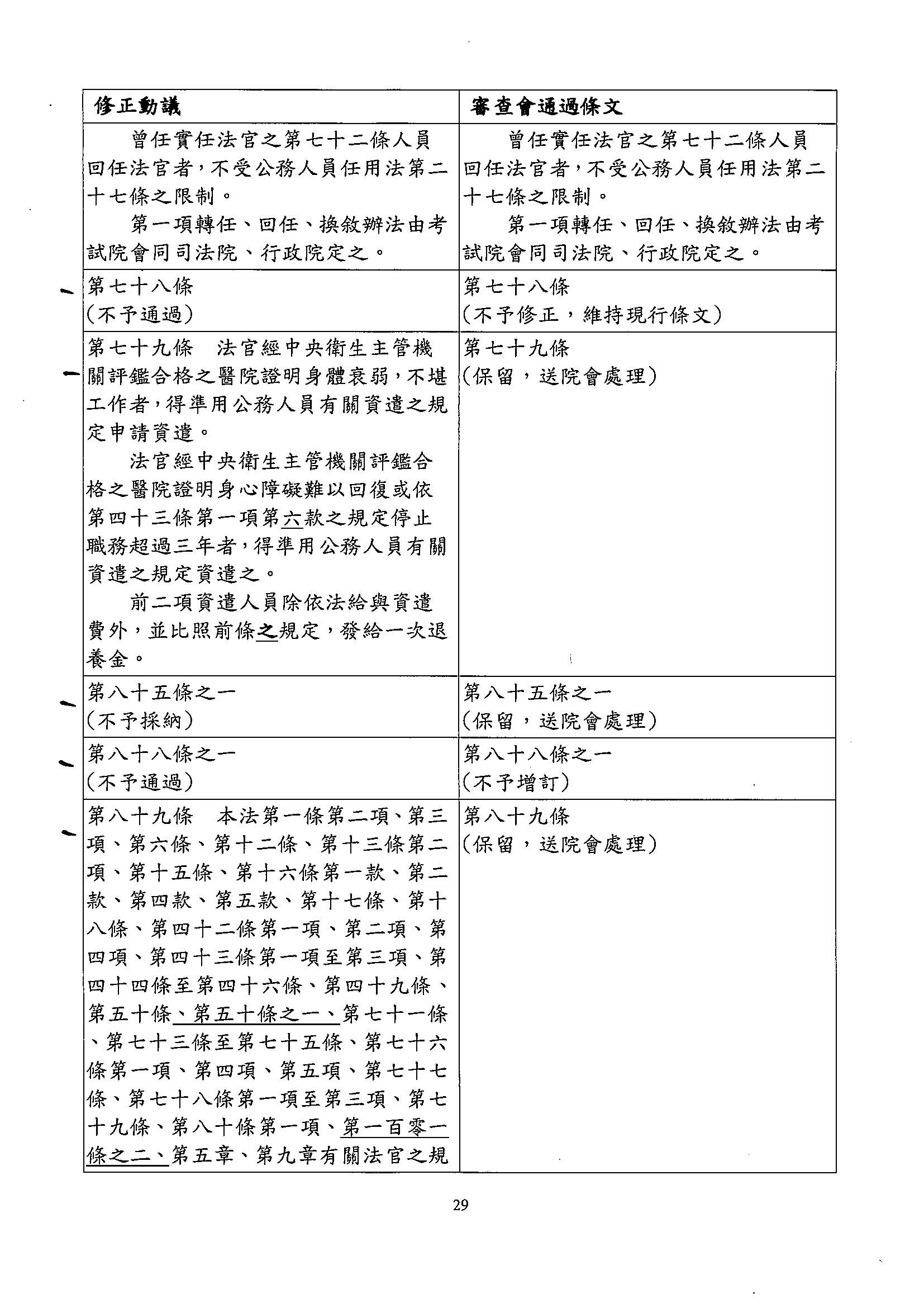
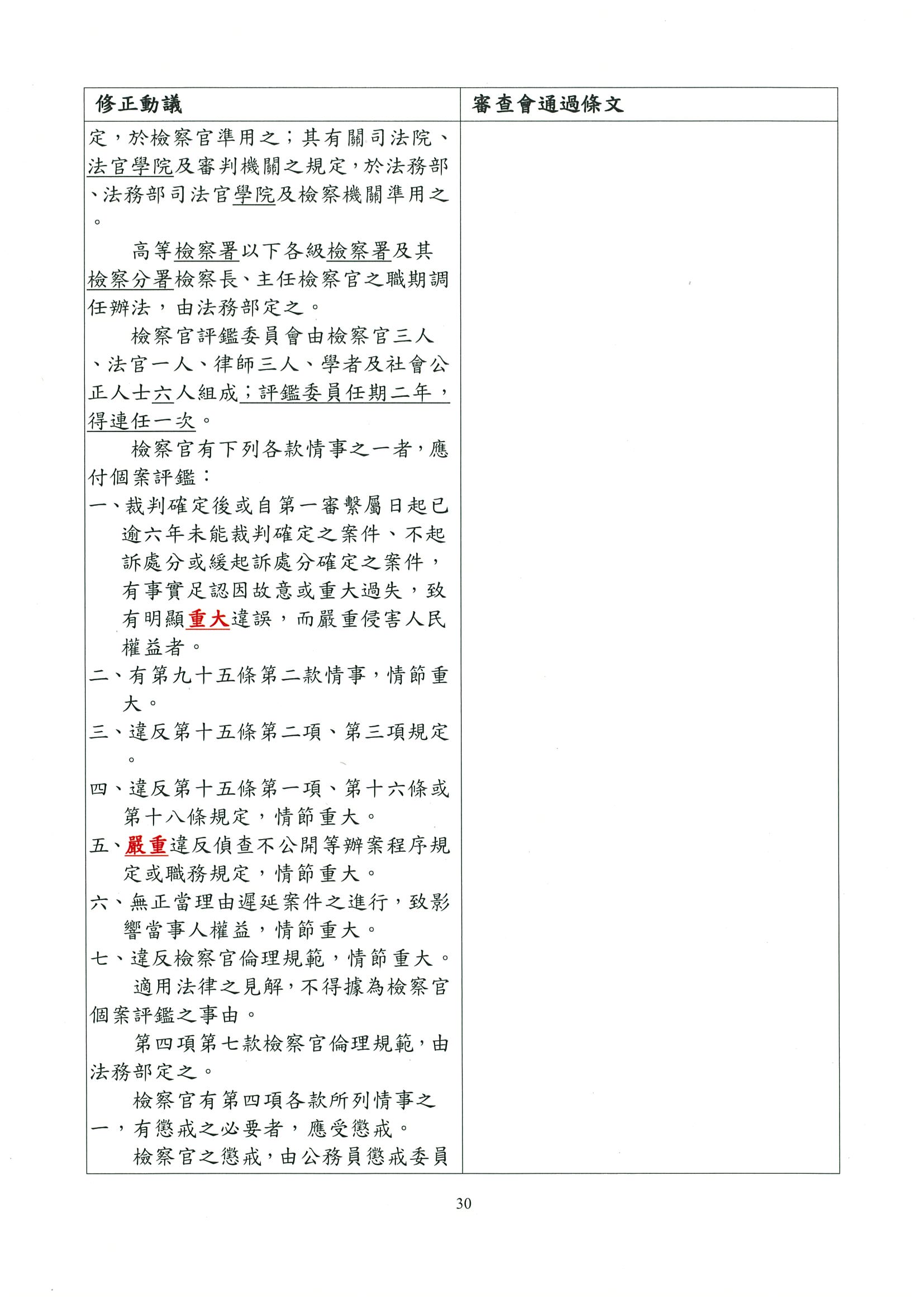
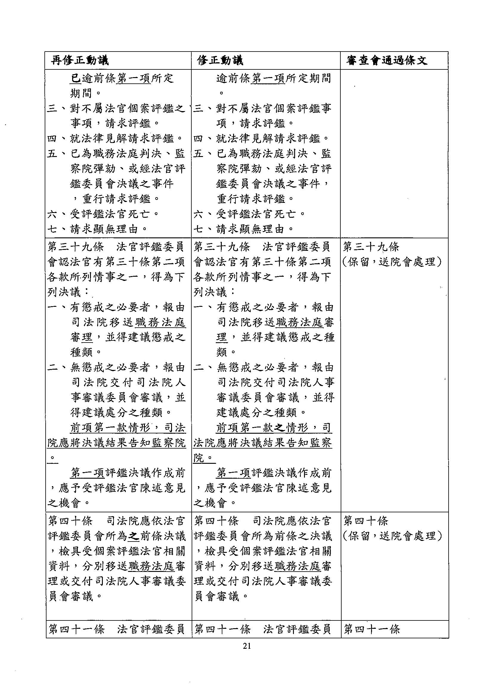
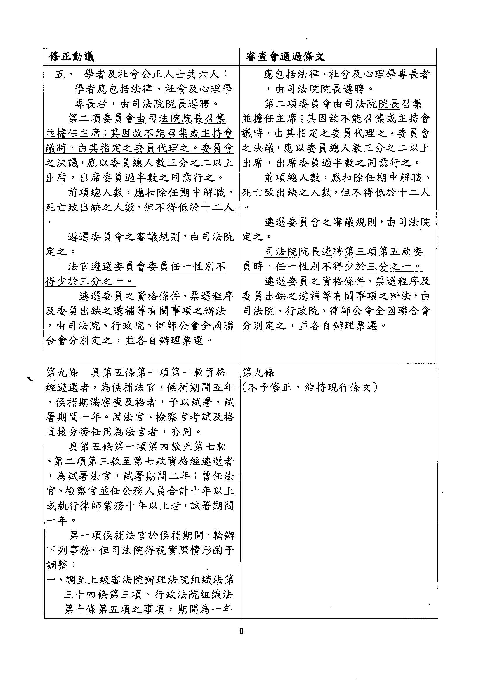
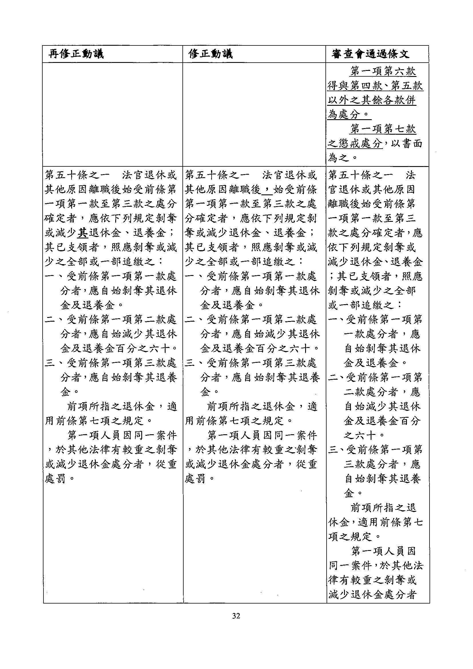
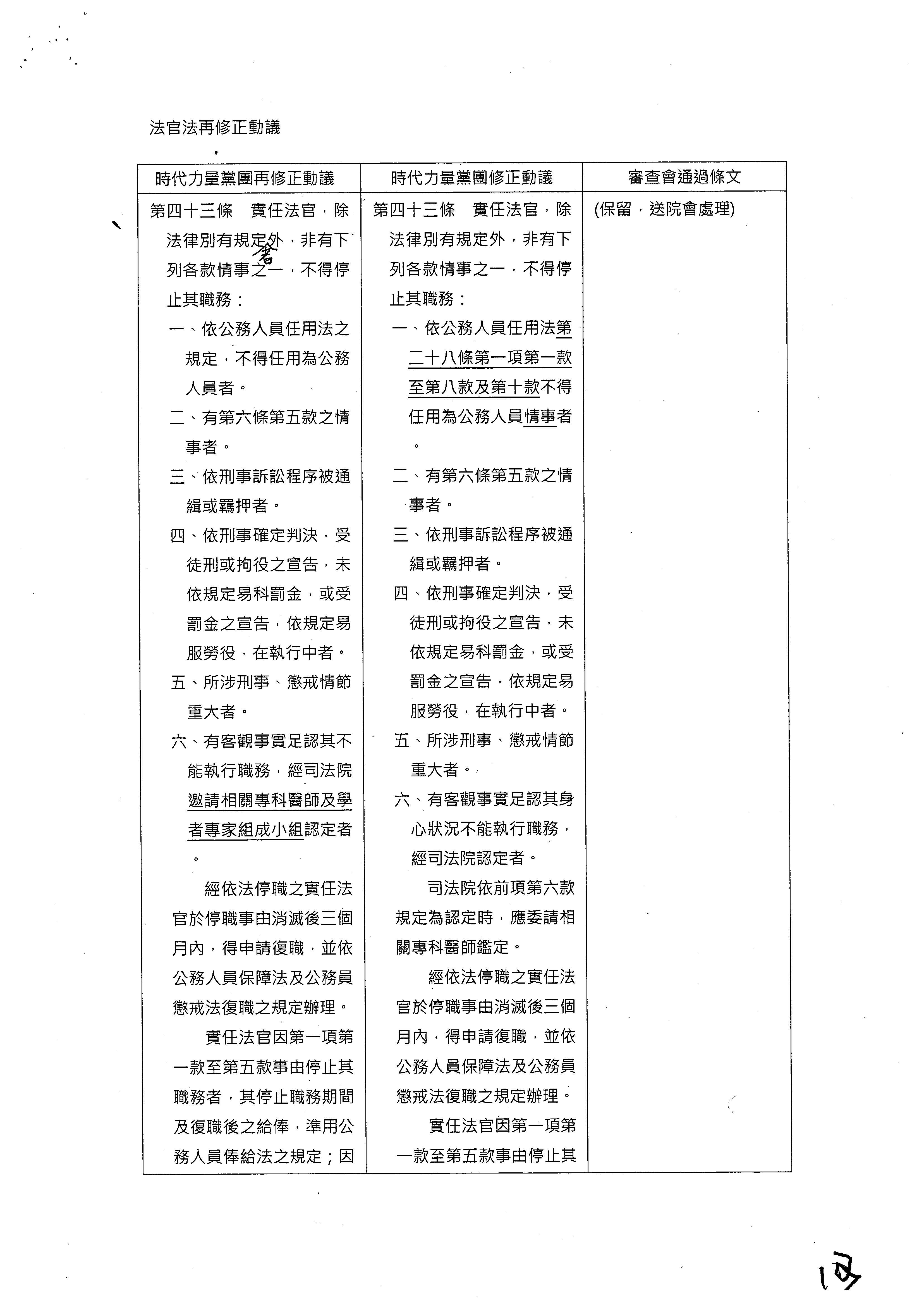
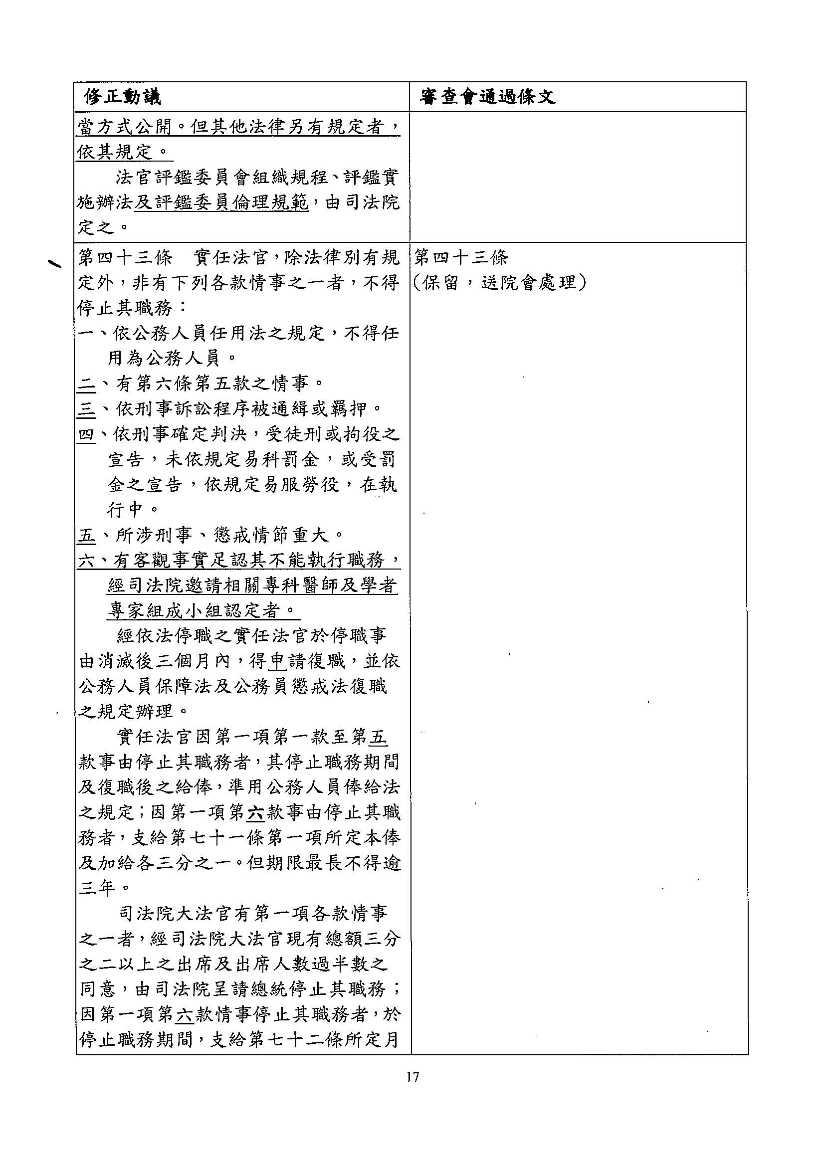
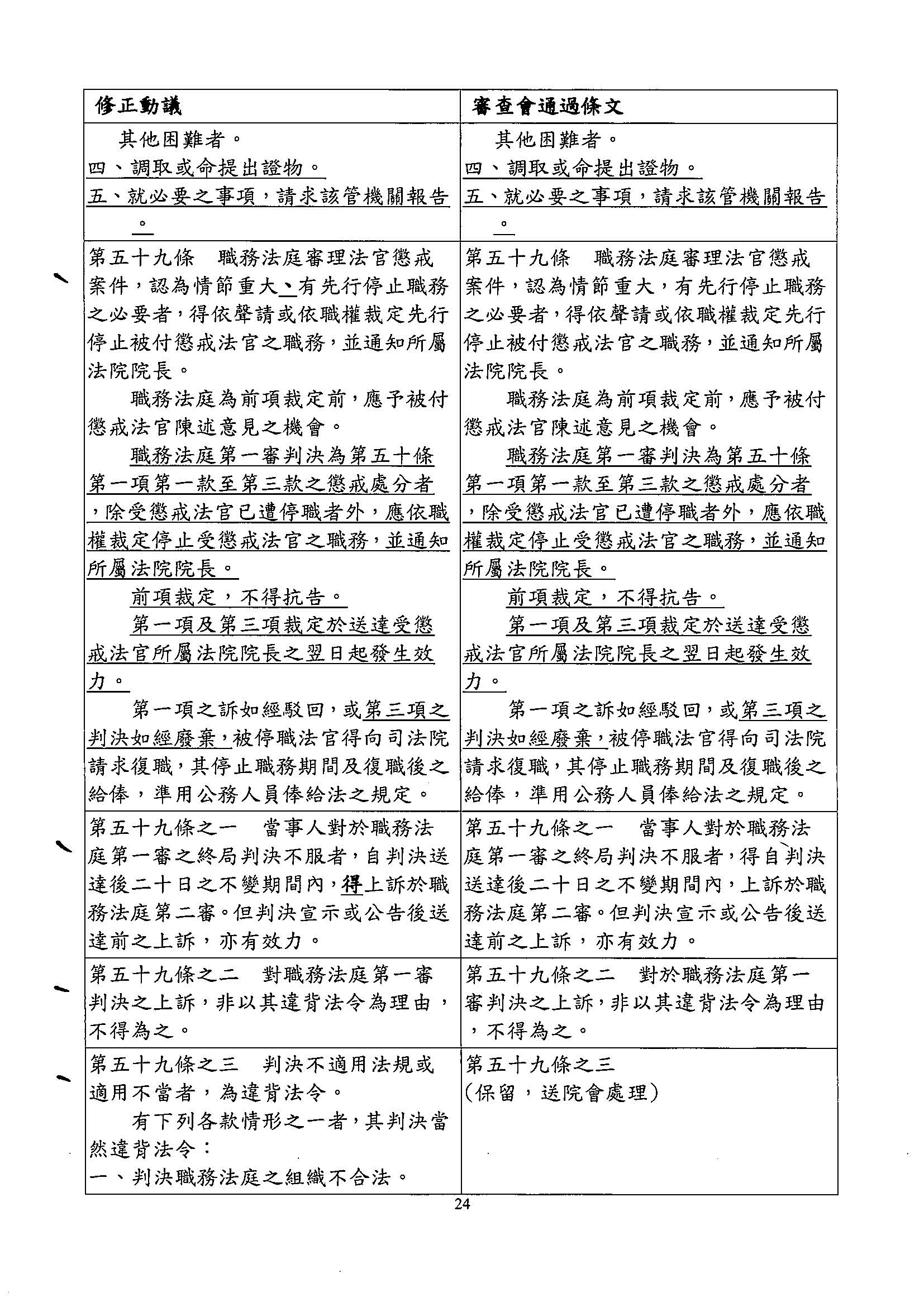
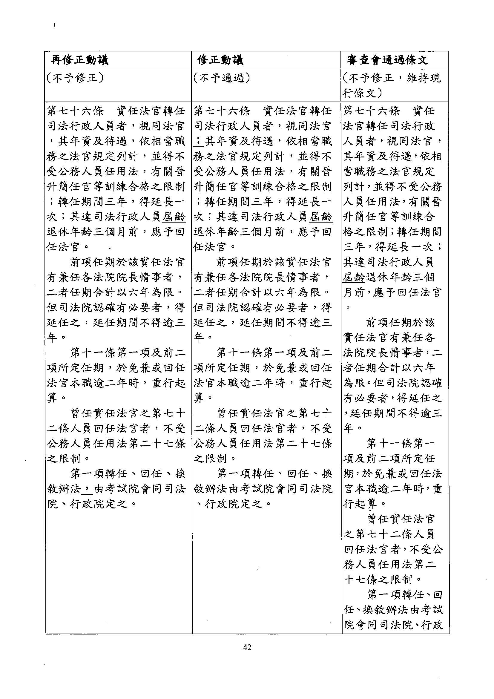
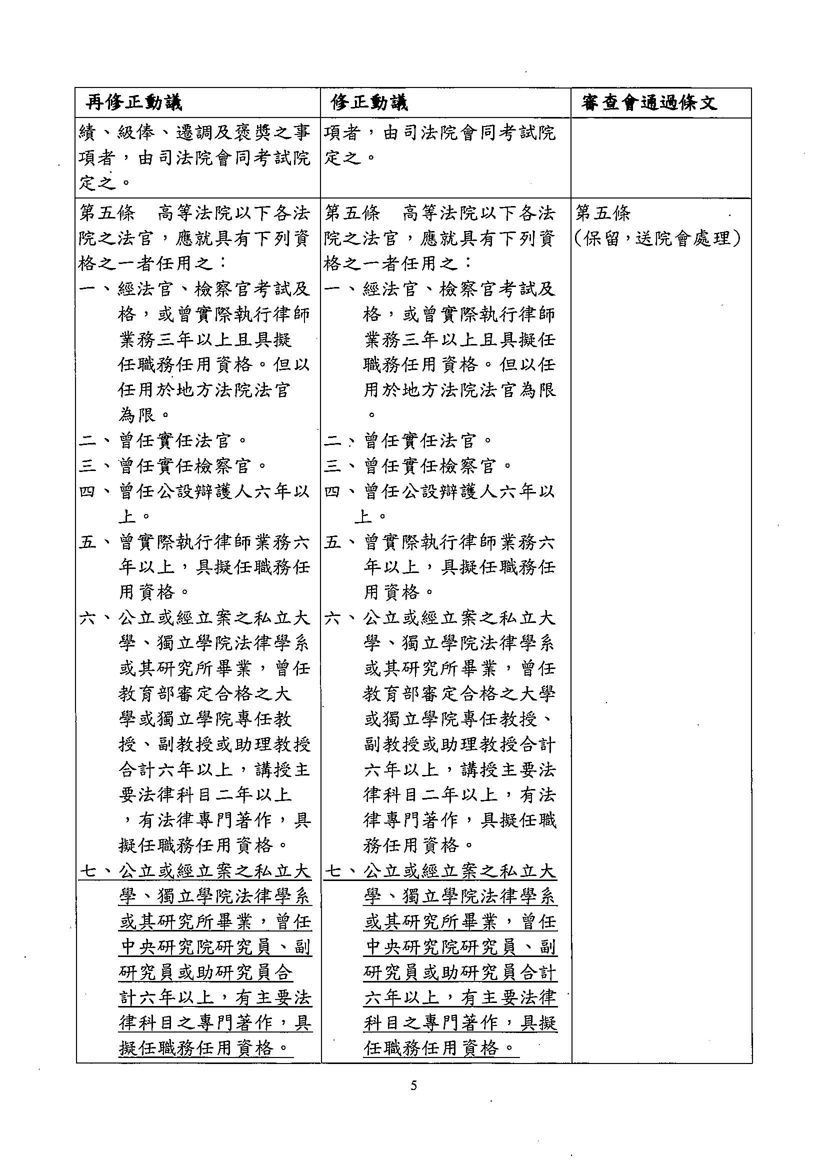
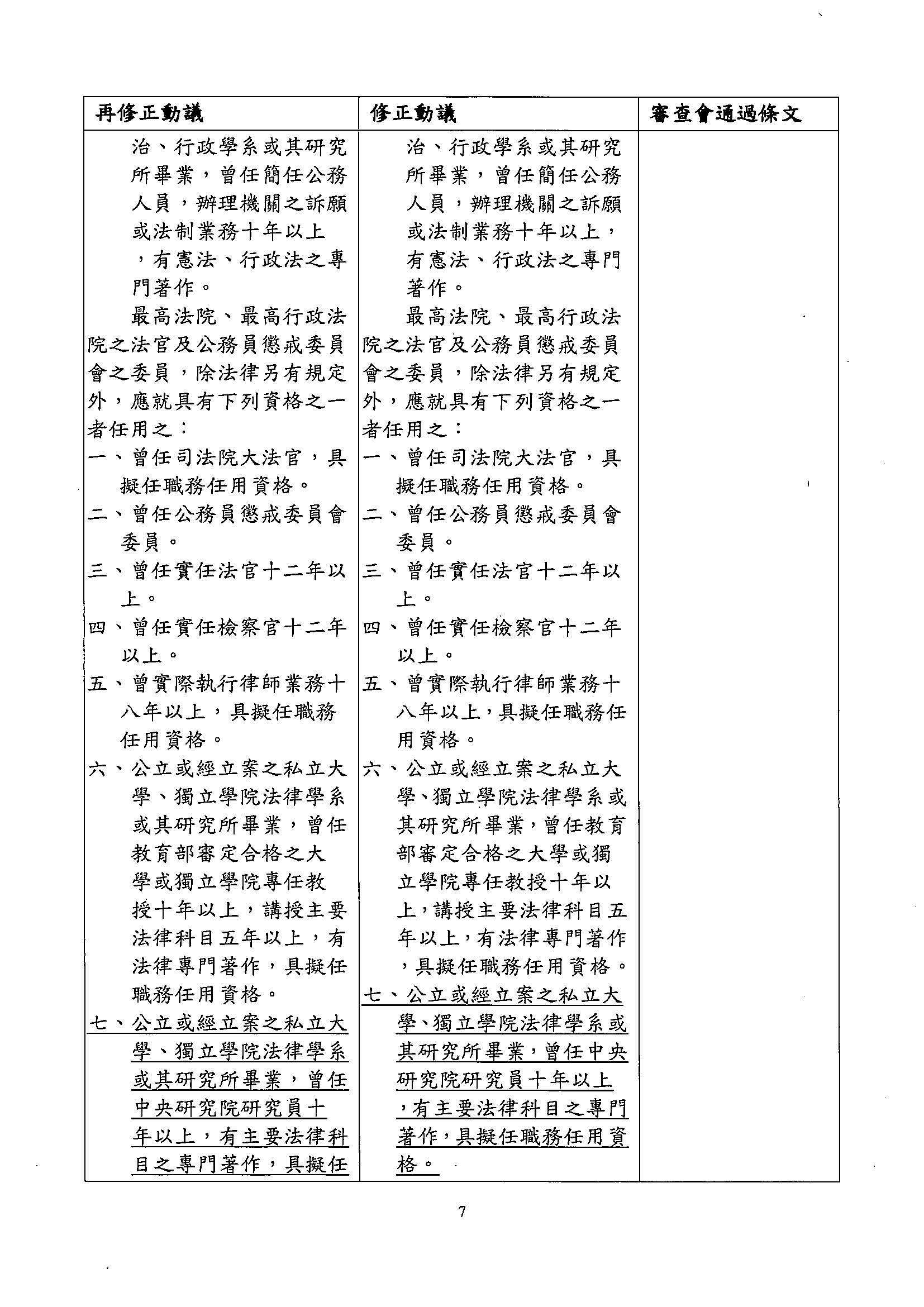
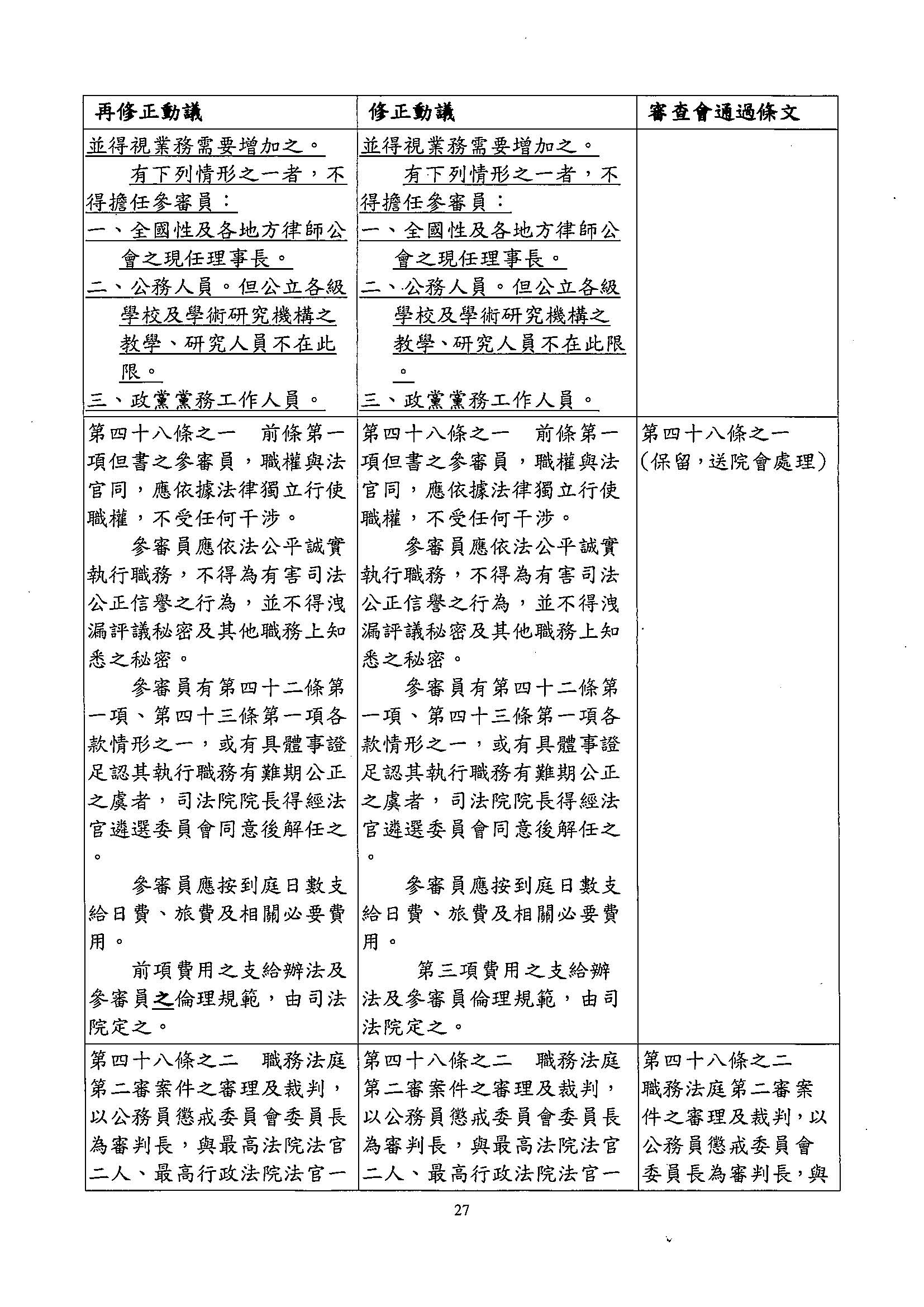
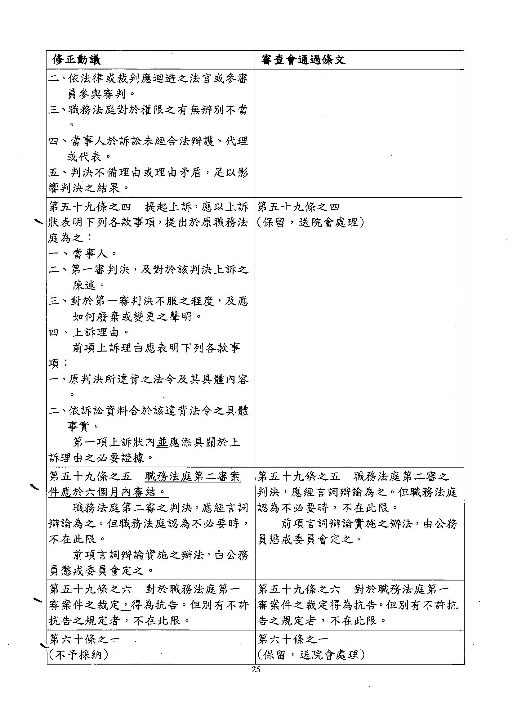
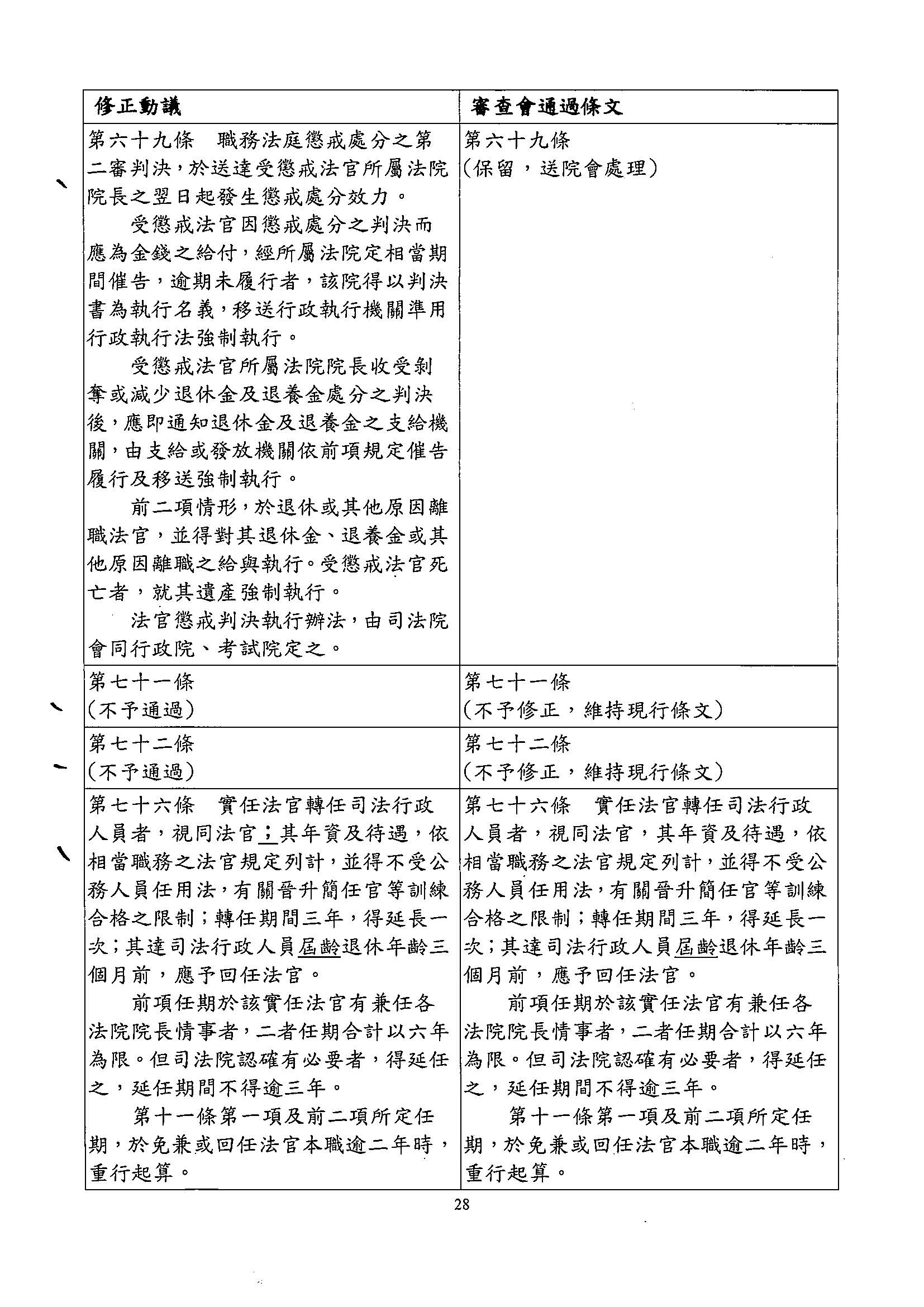
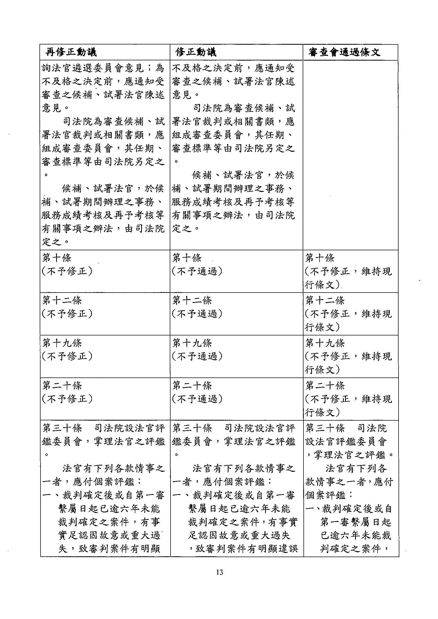
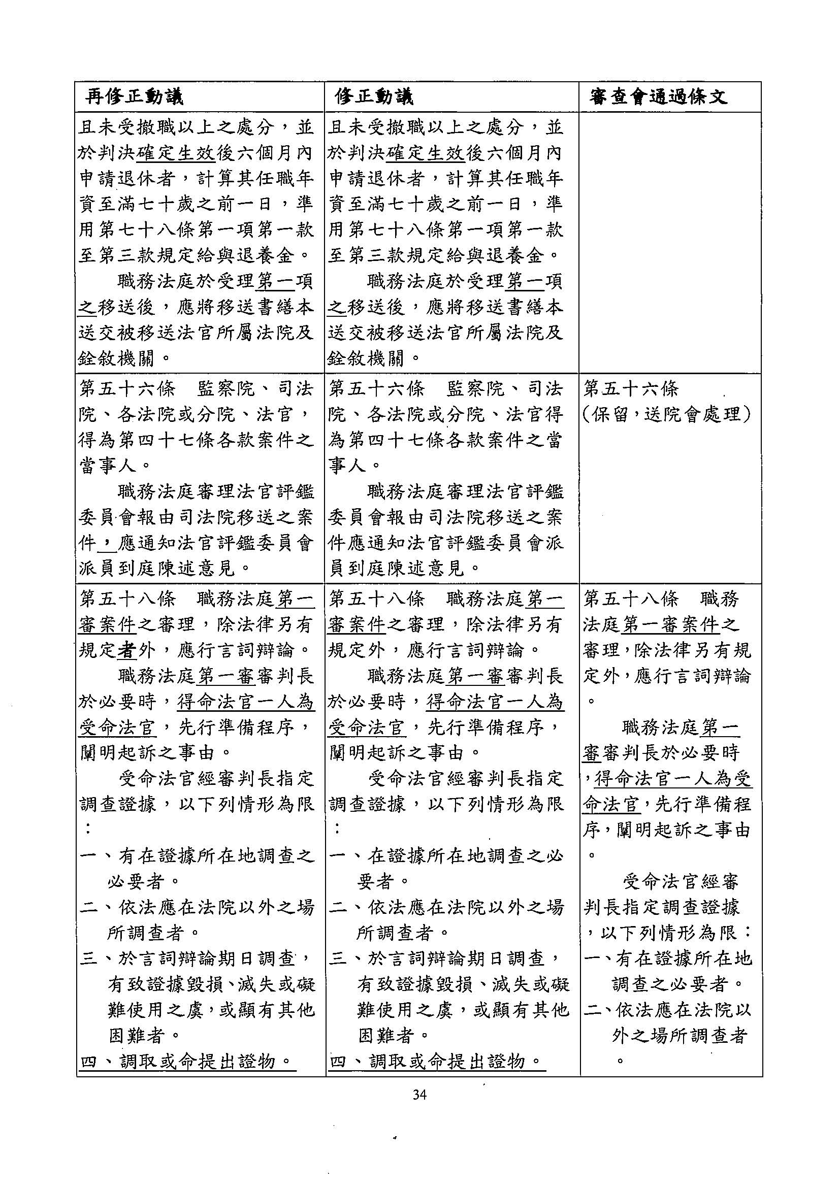
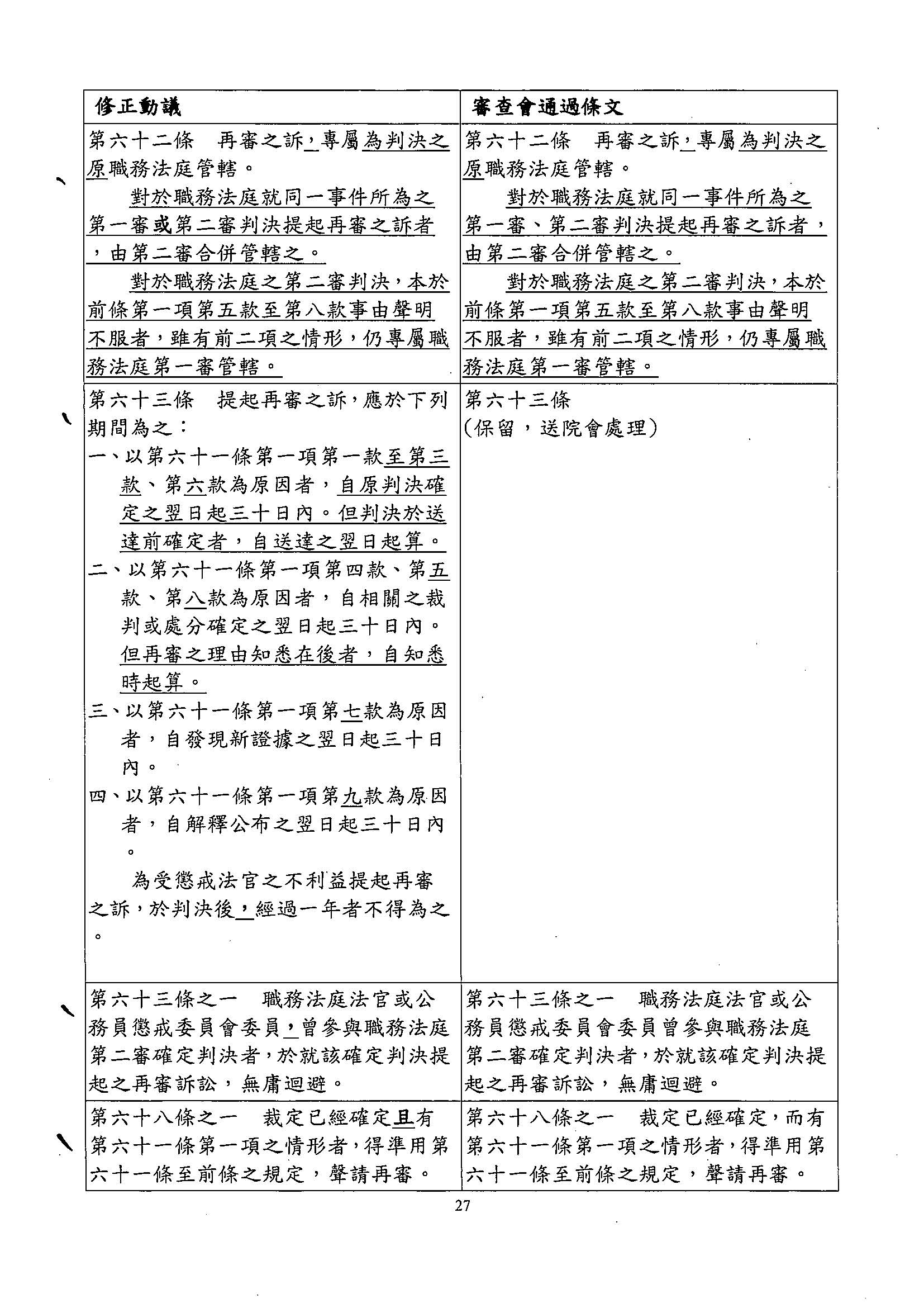
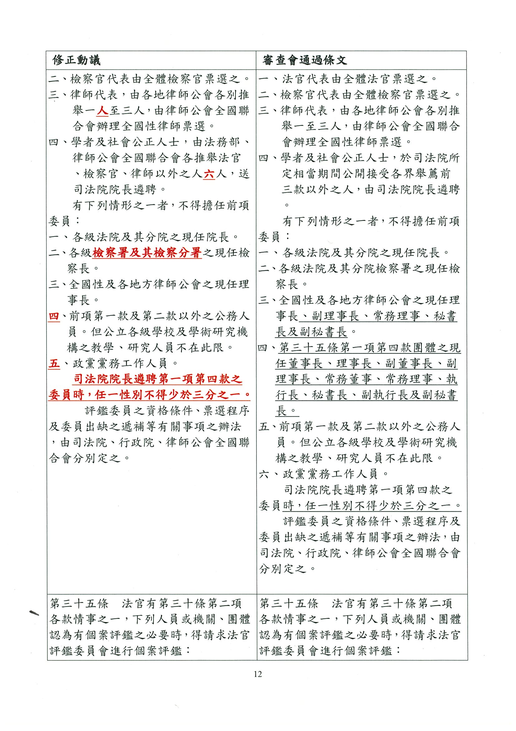
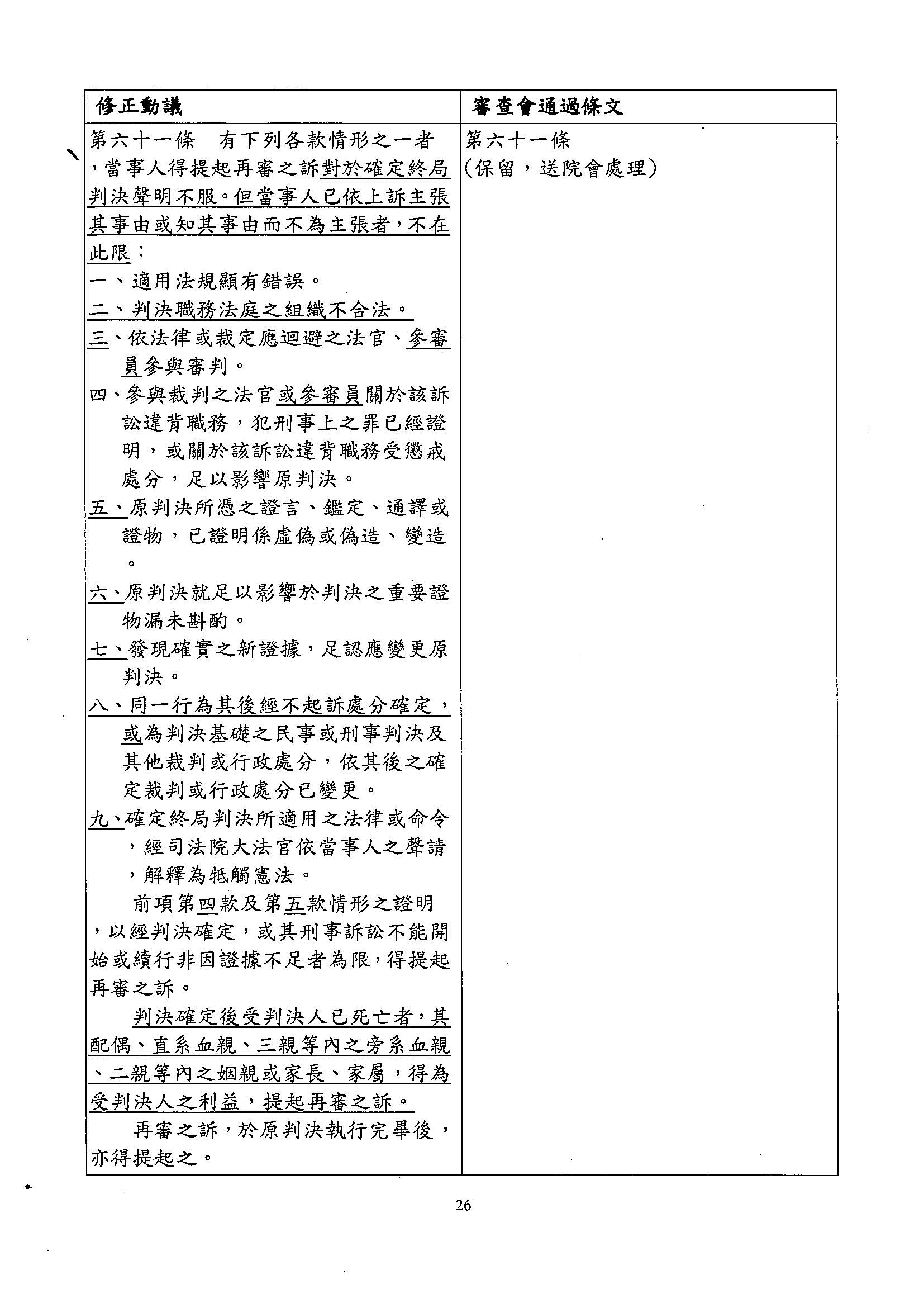
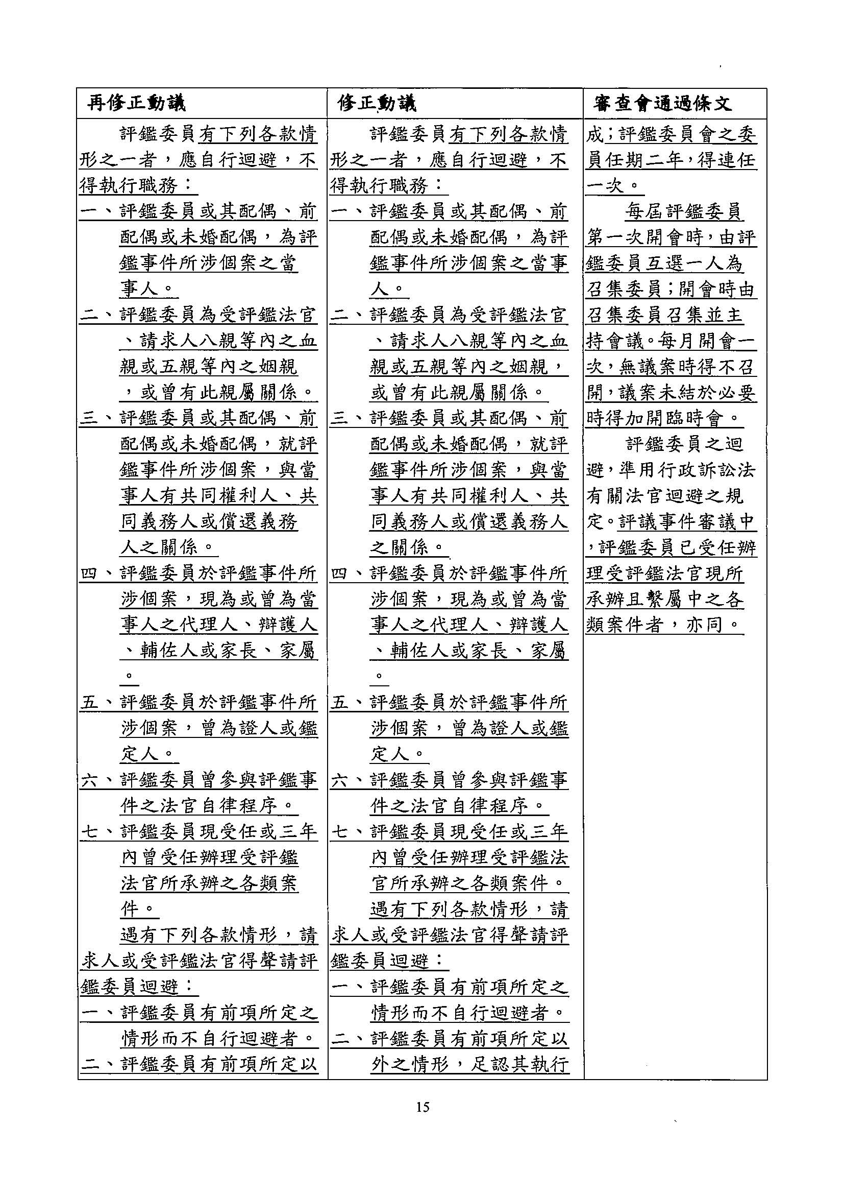
附錄:

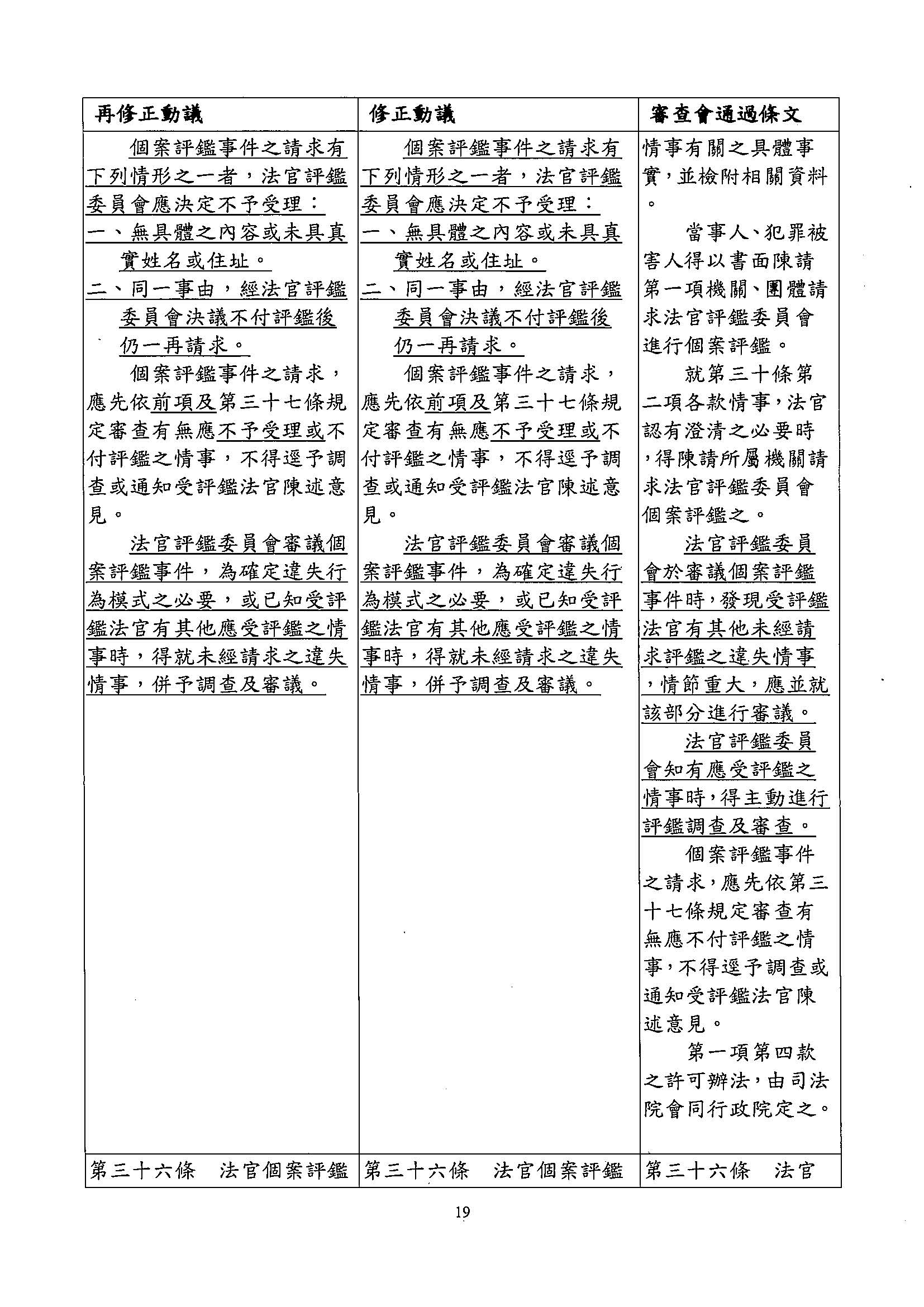
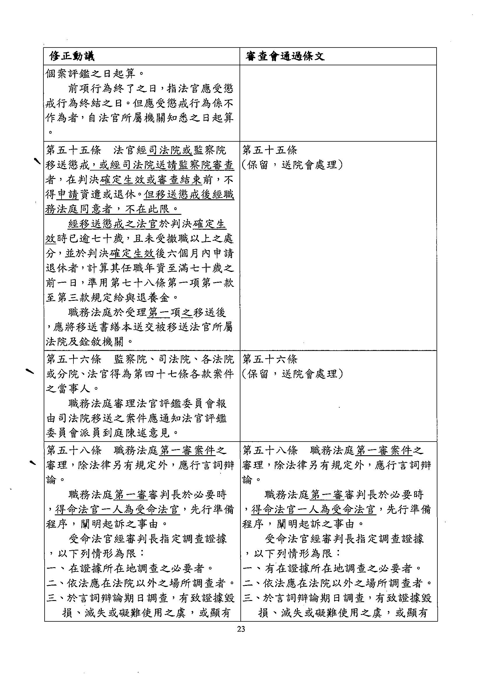
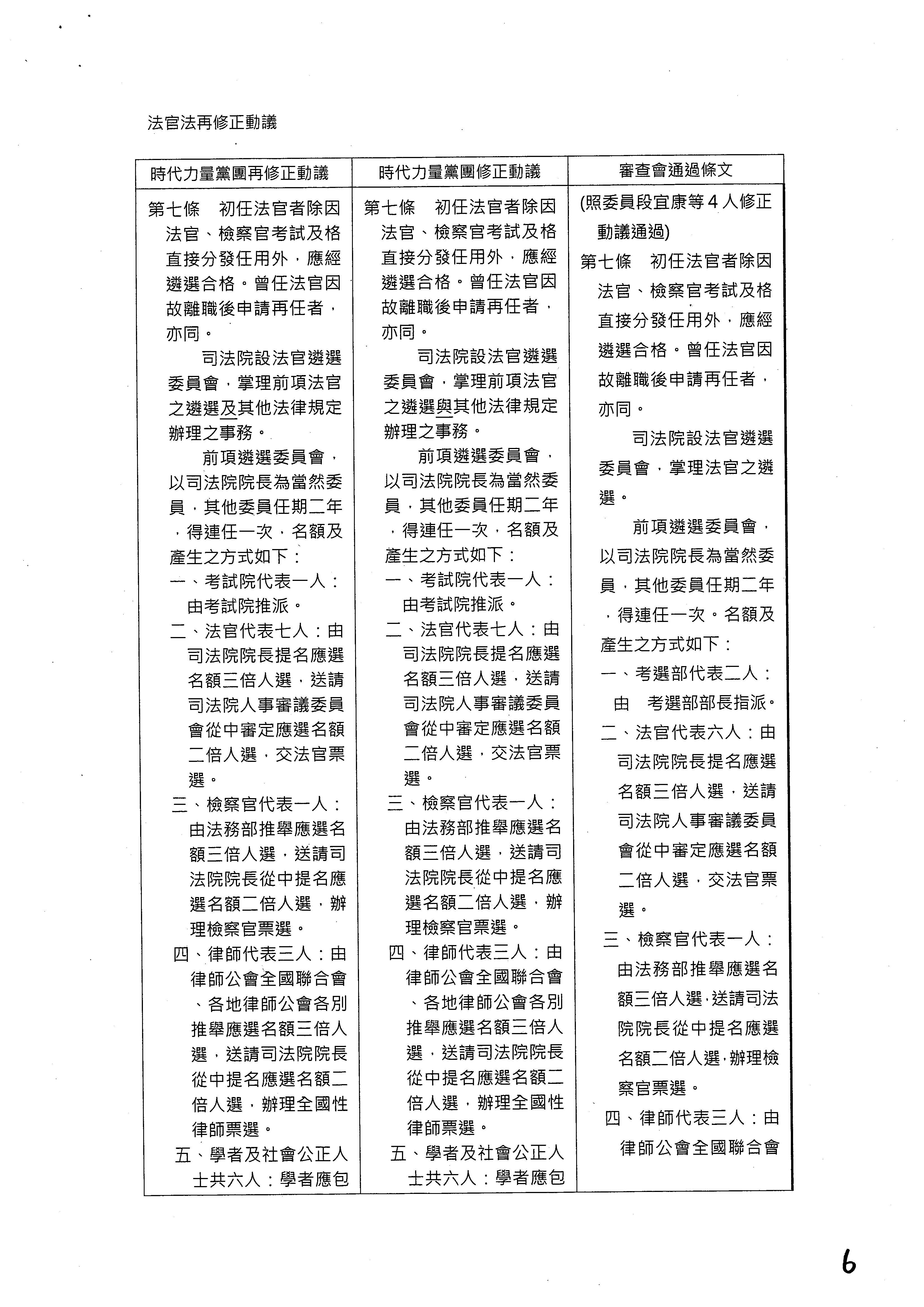
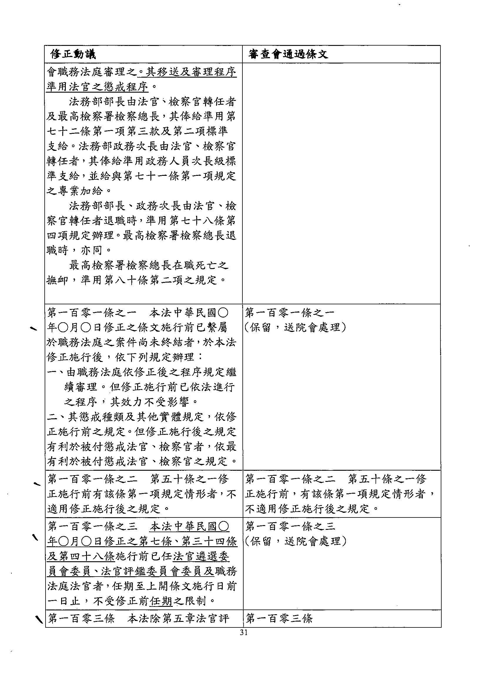
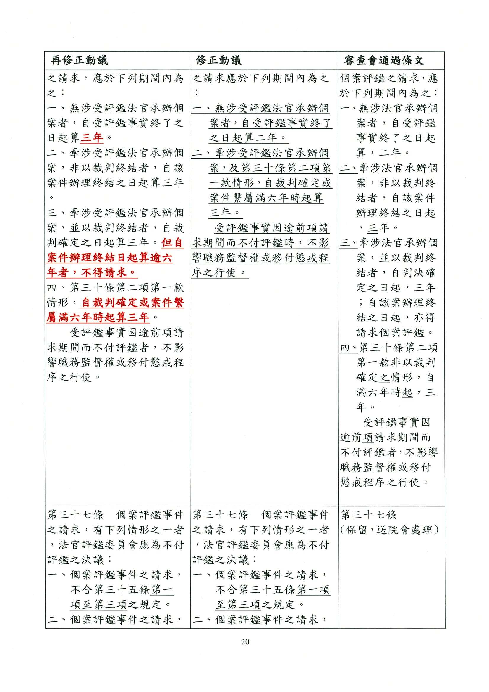
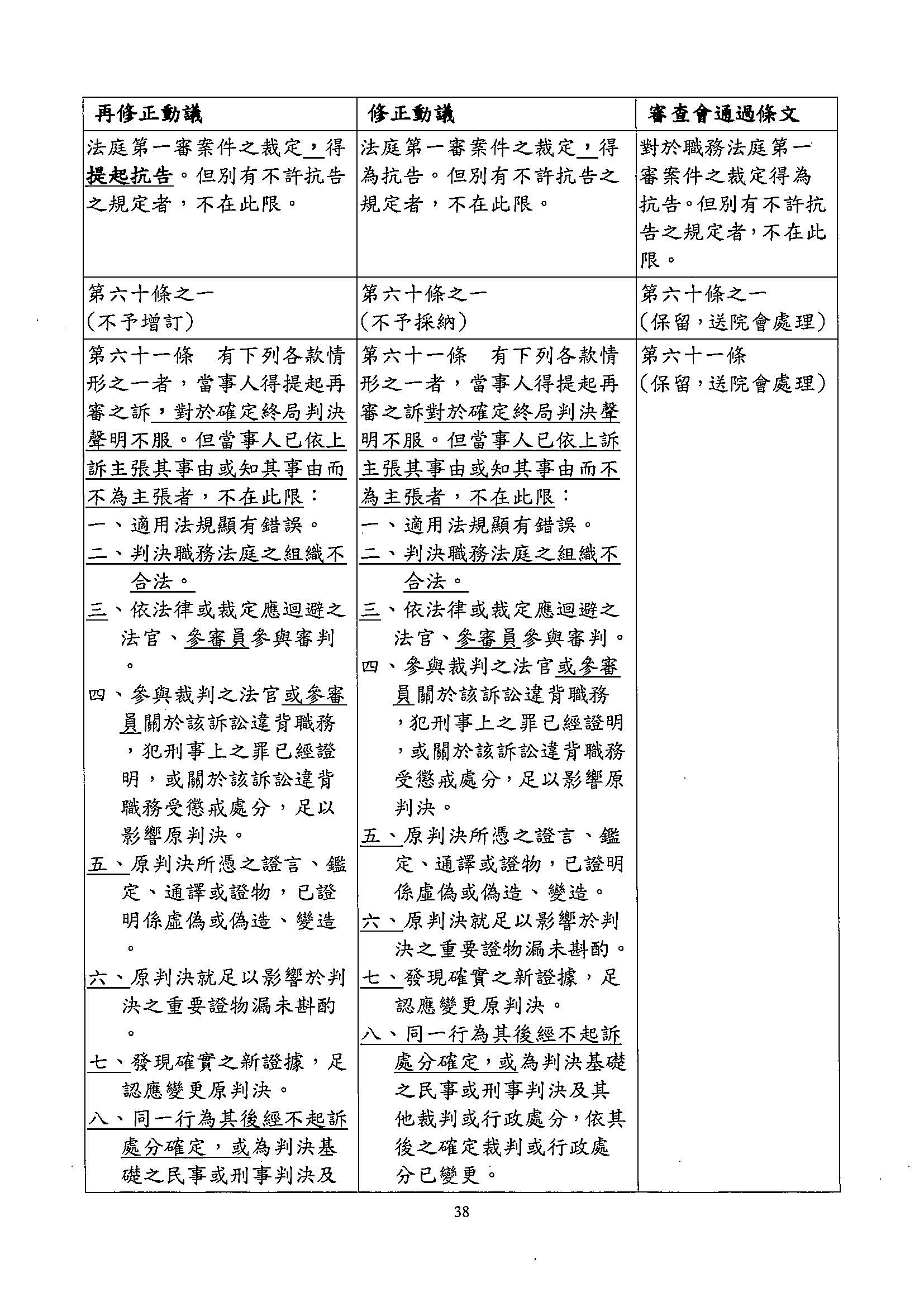
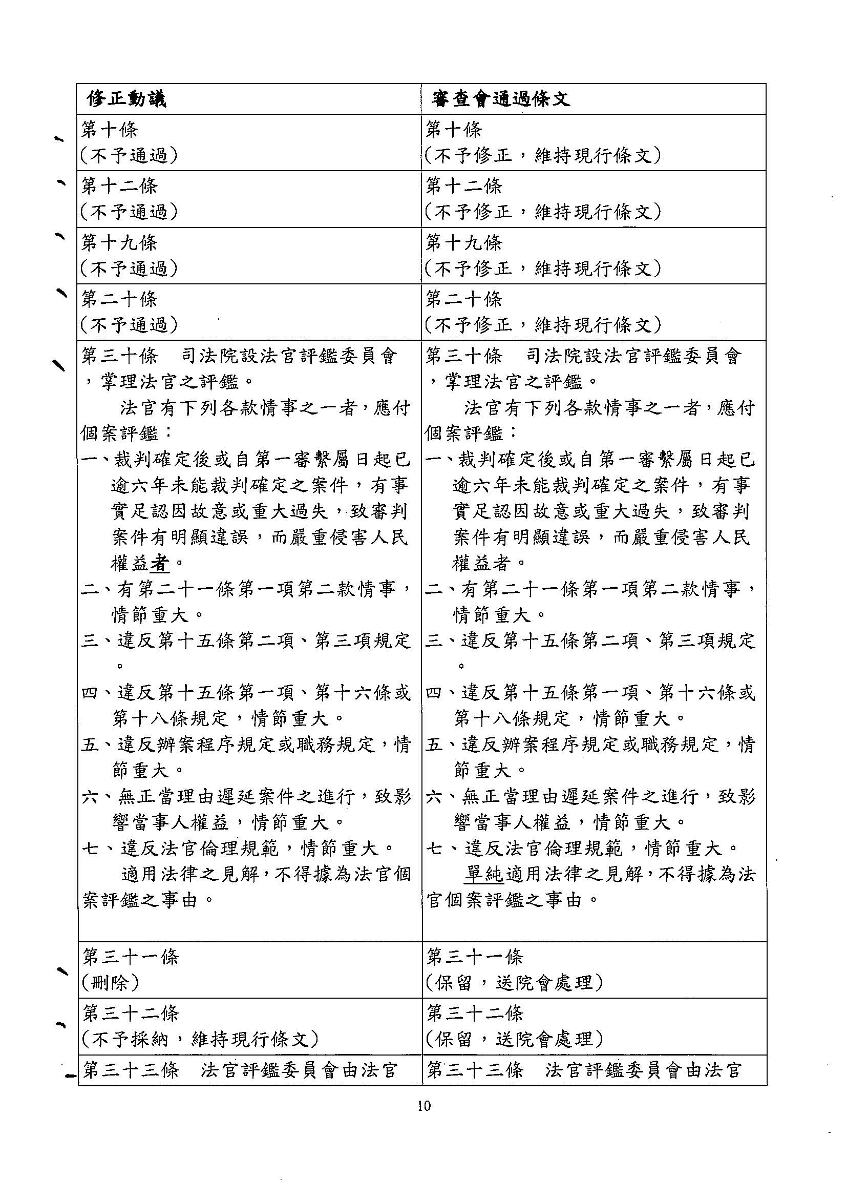
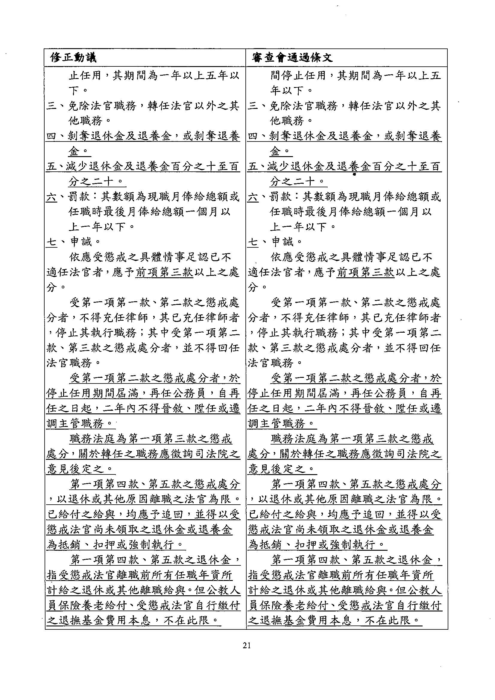
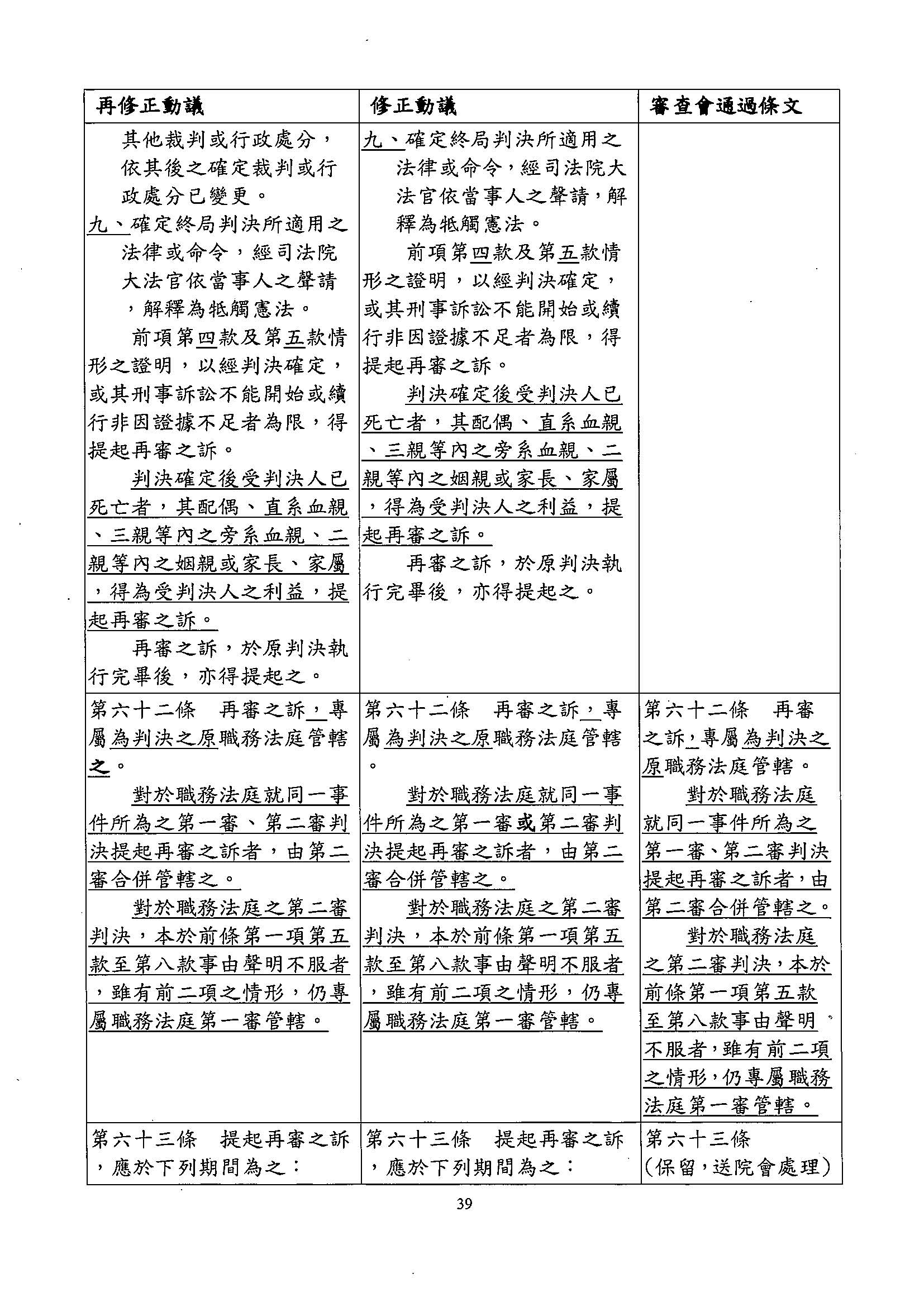
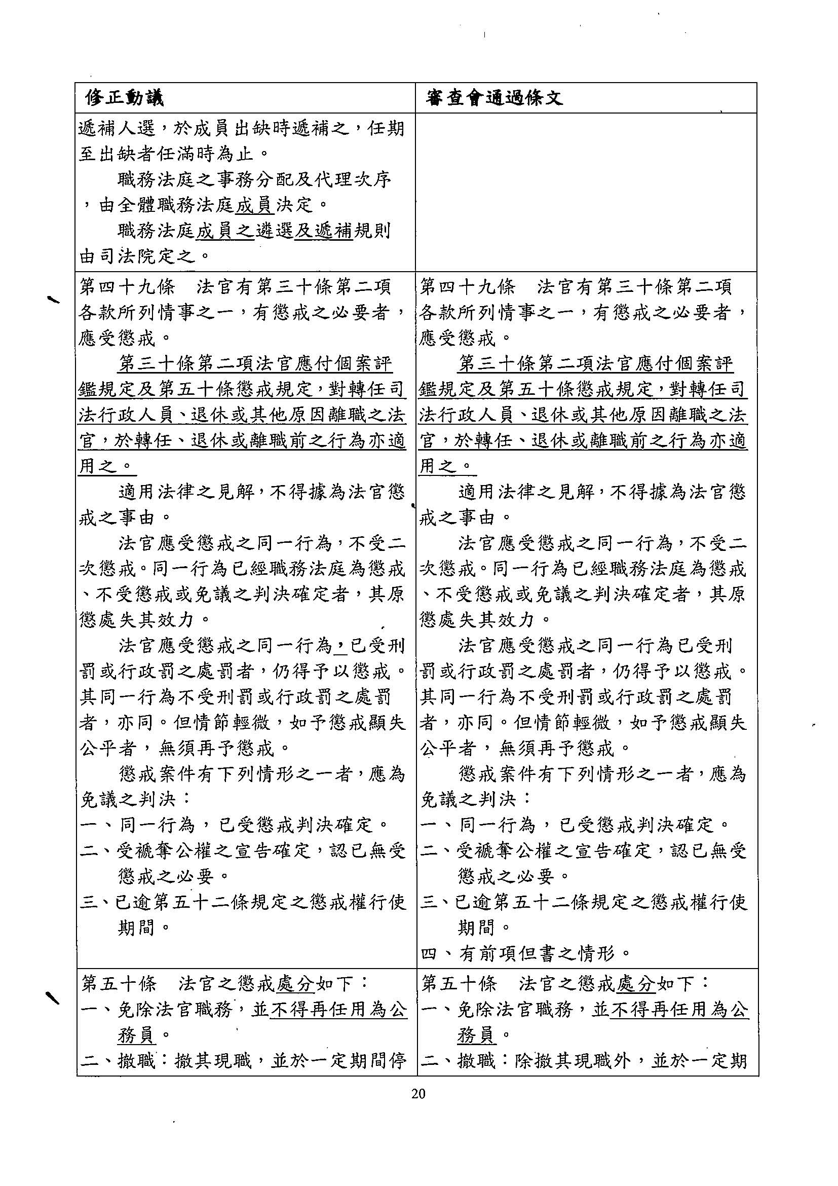
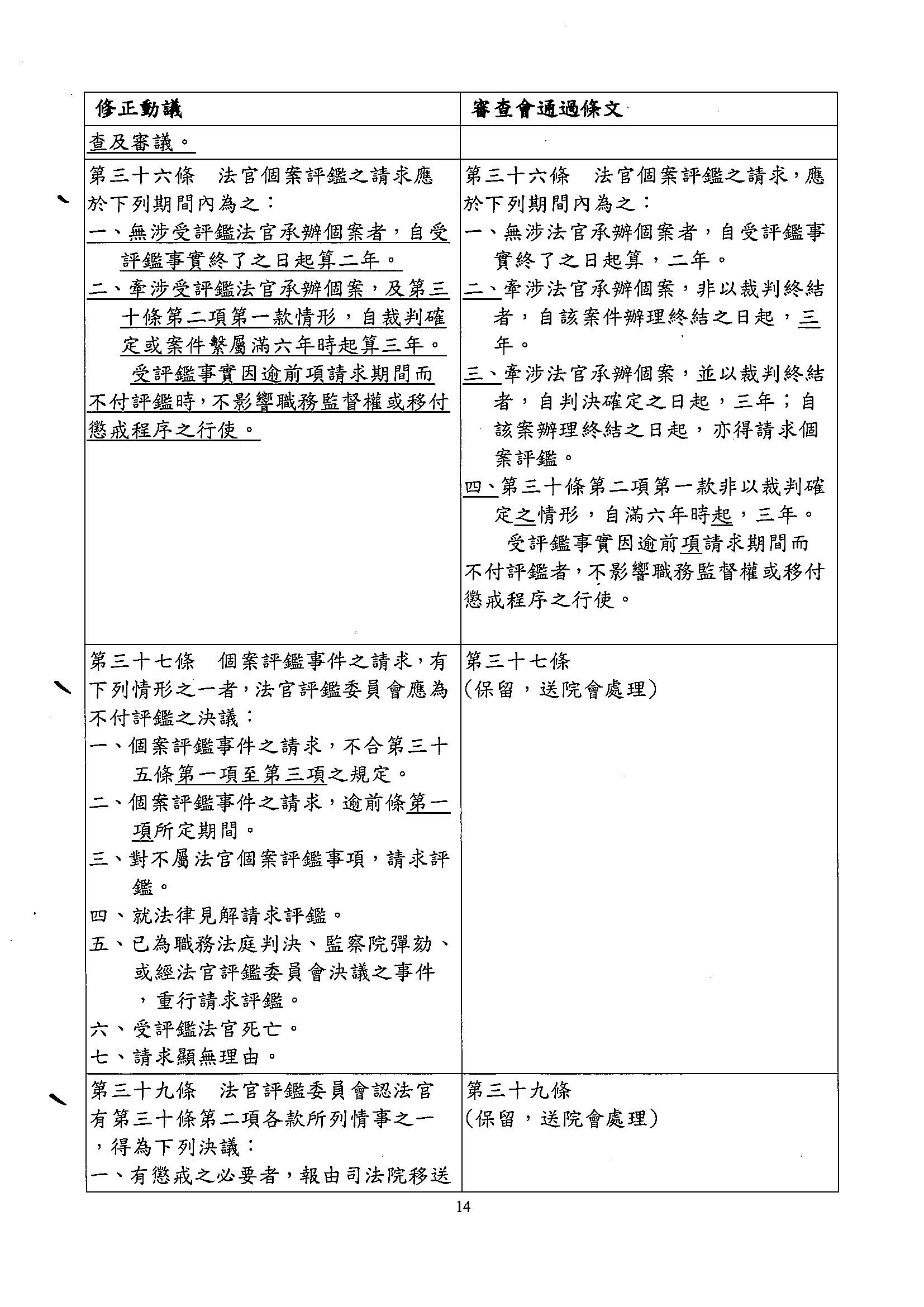
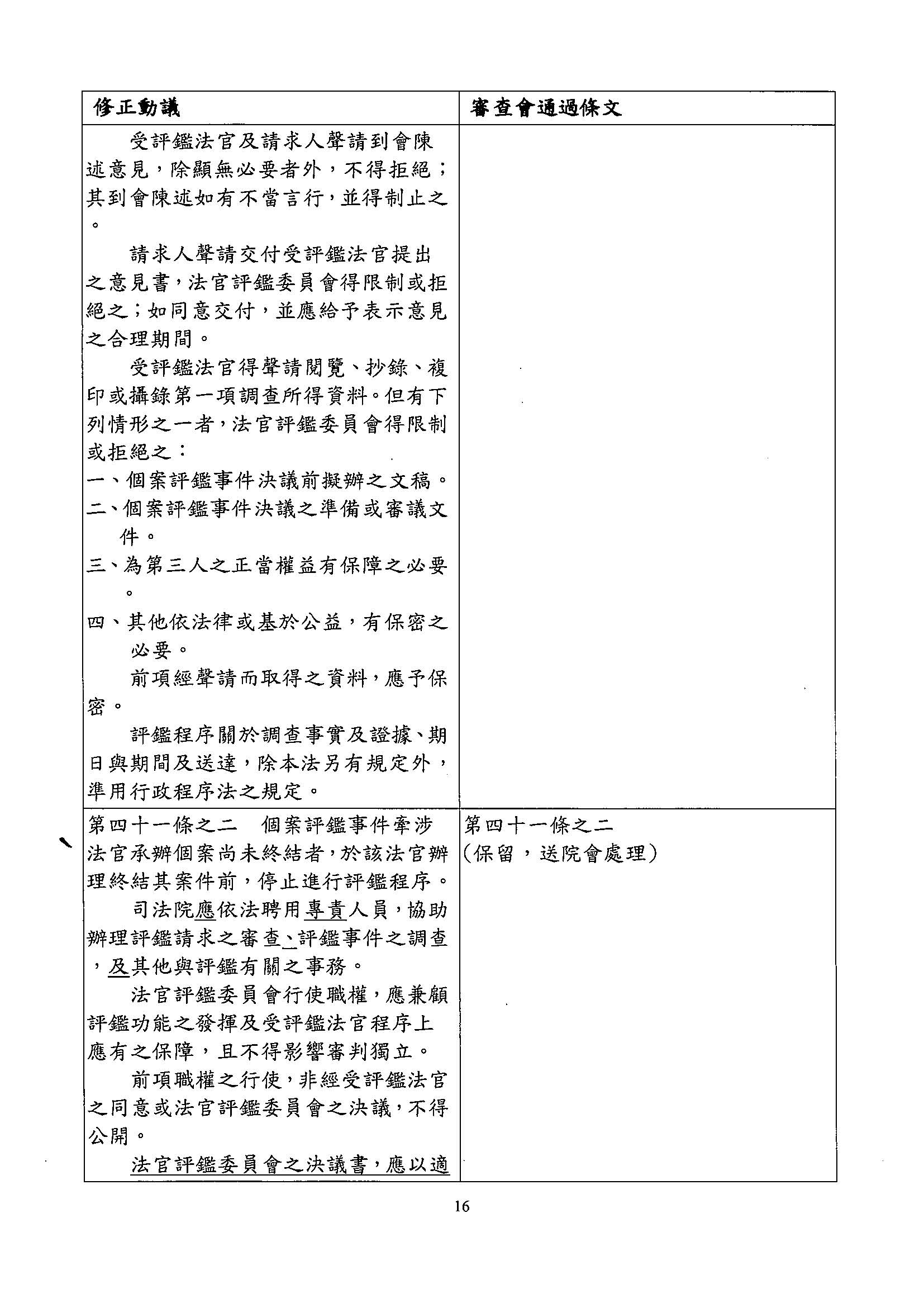
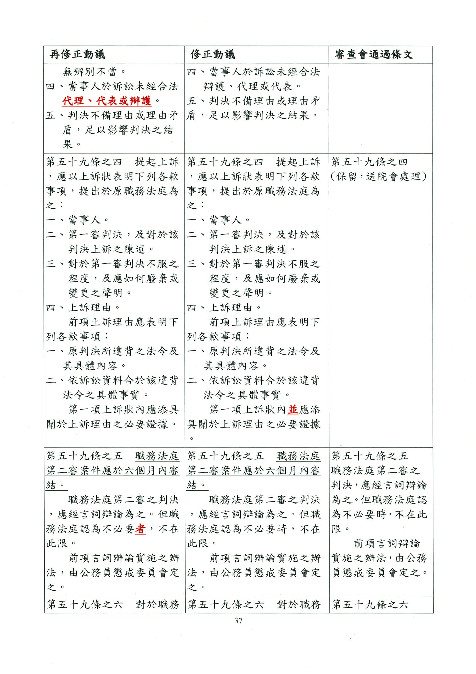
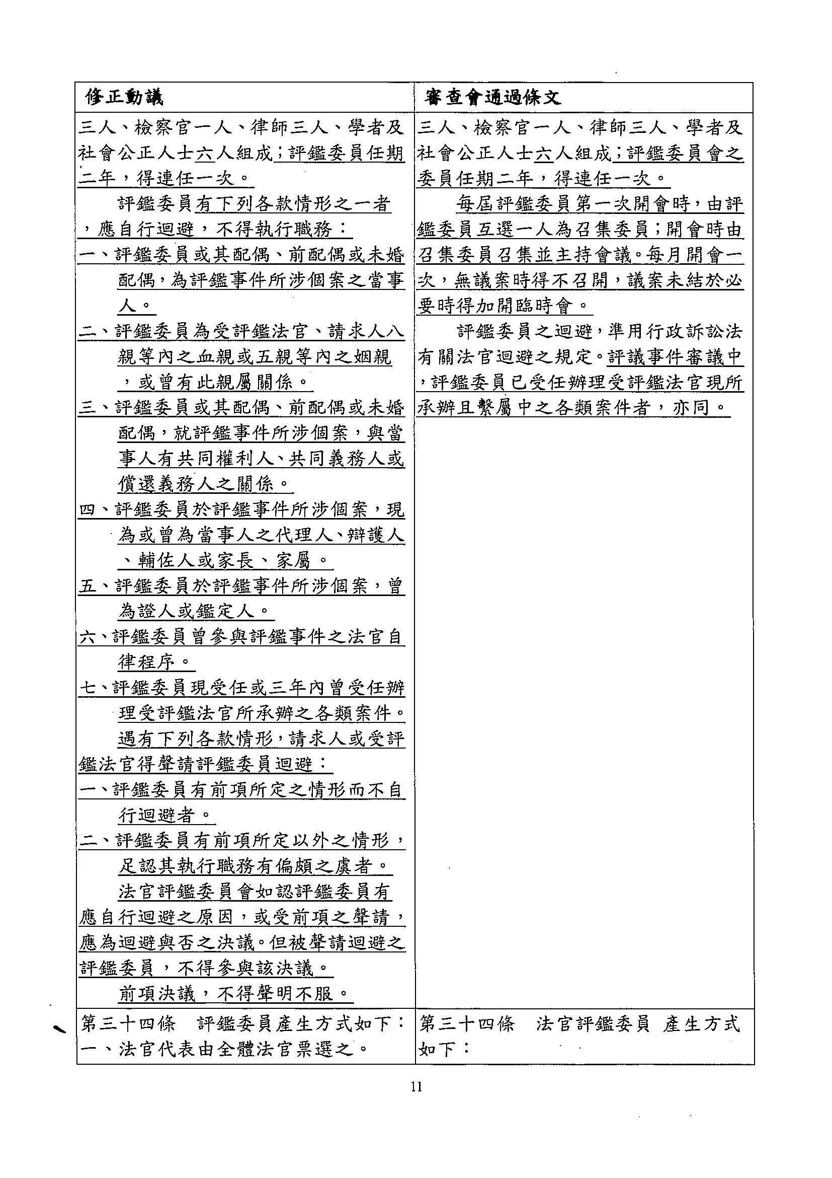
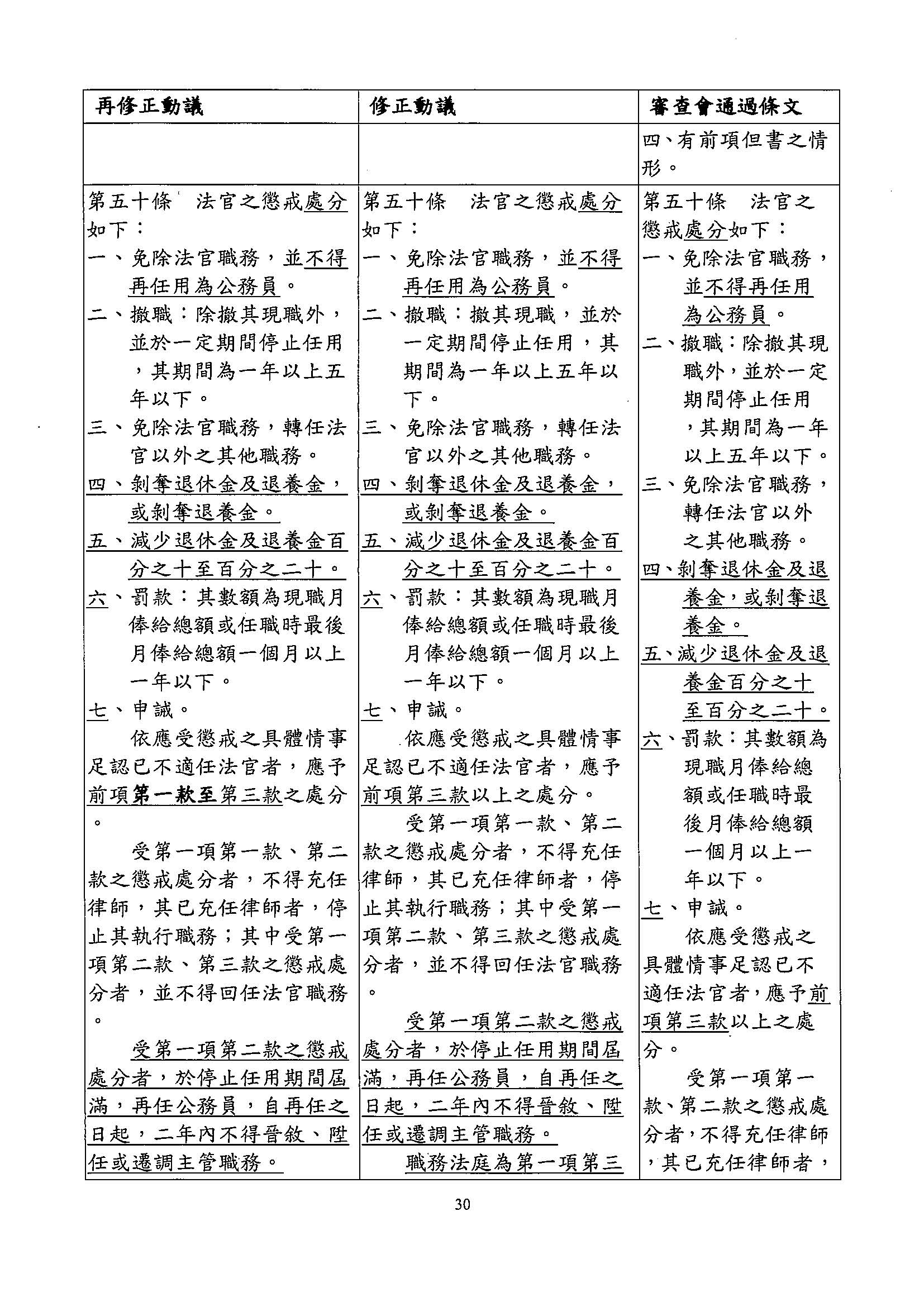
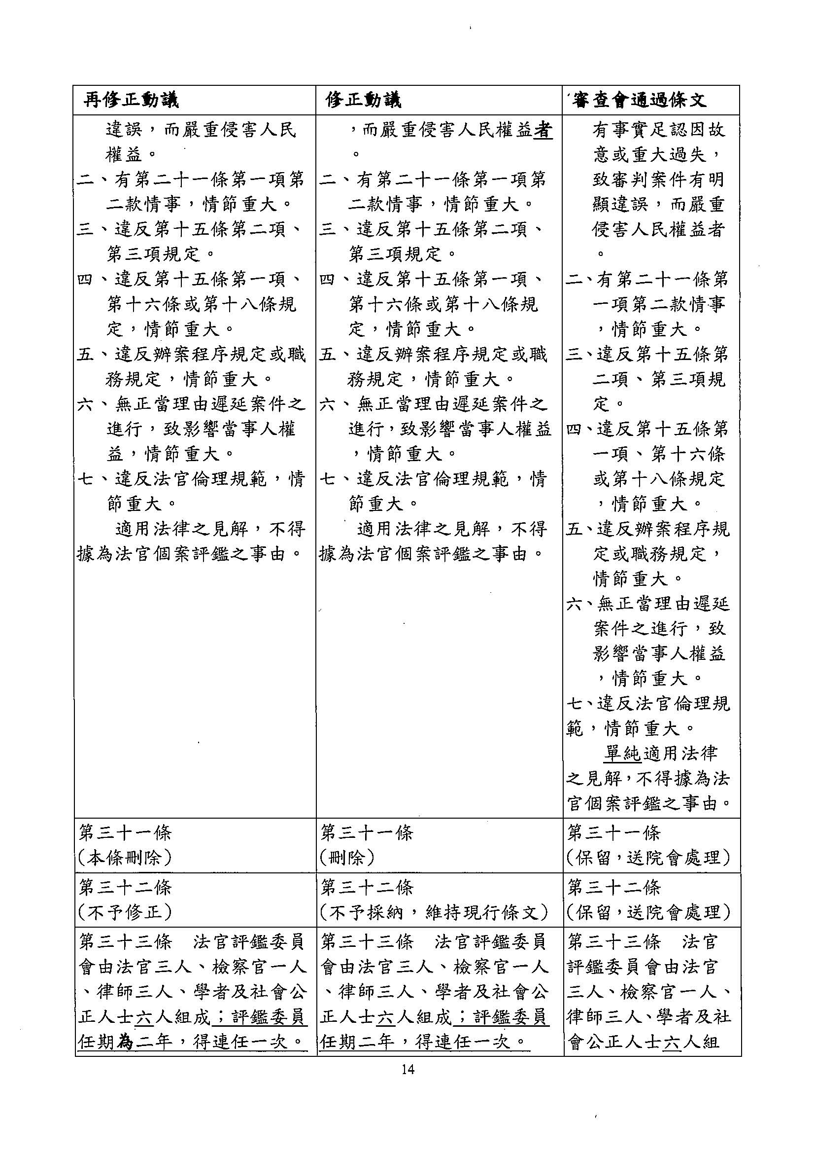
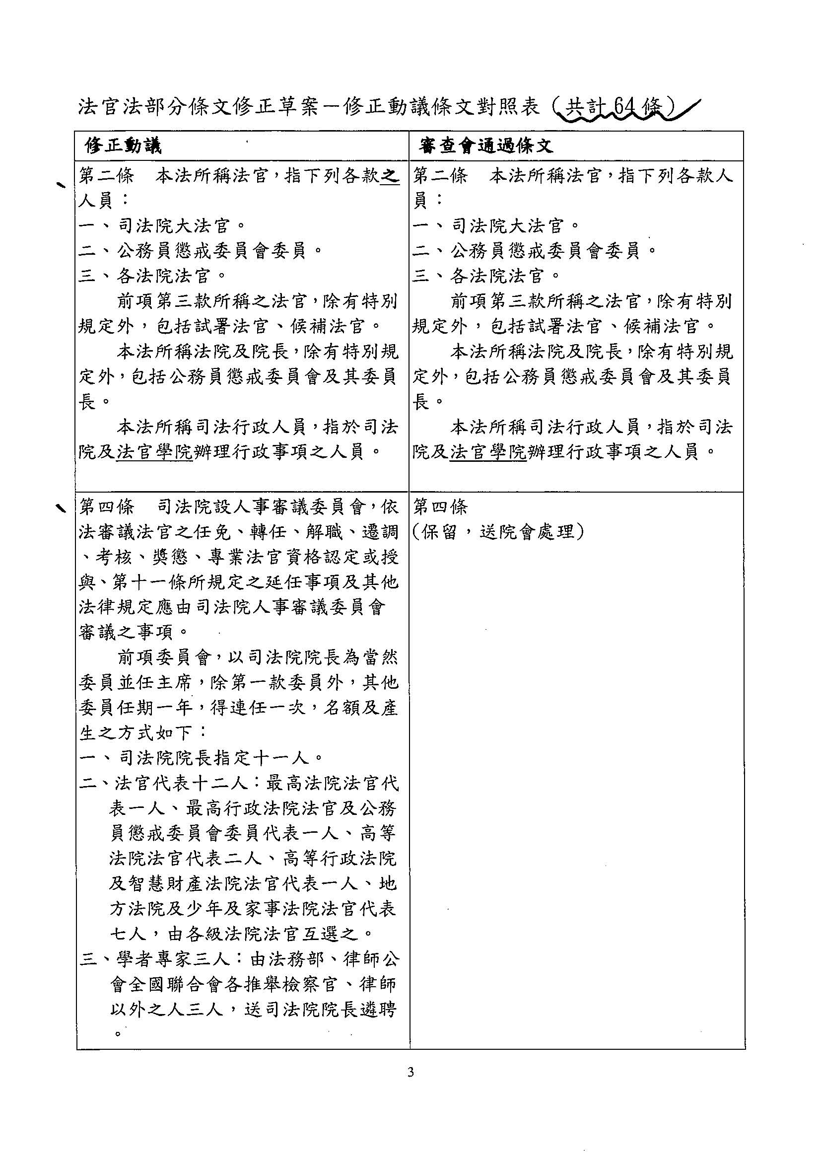
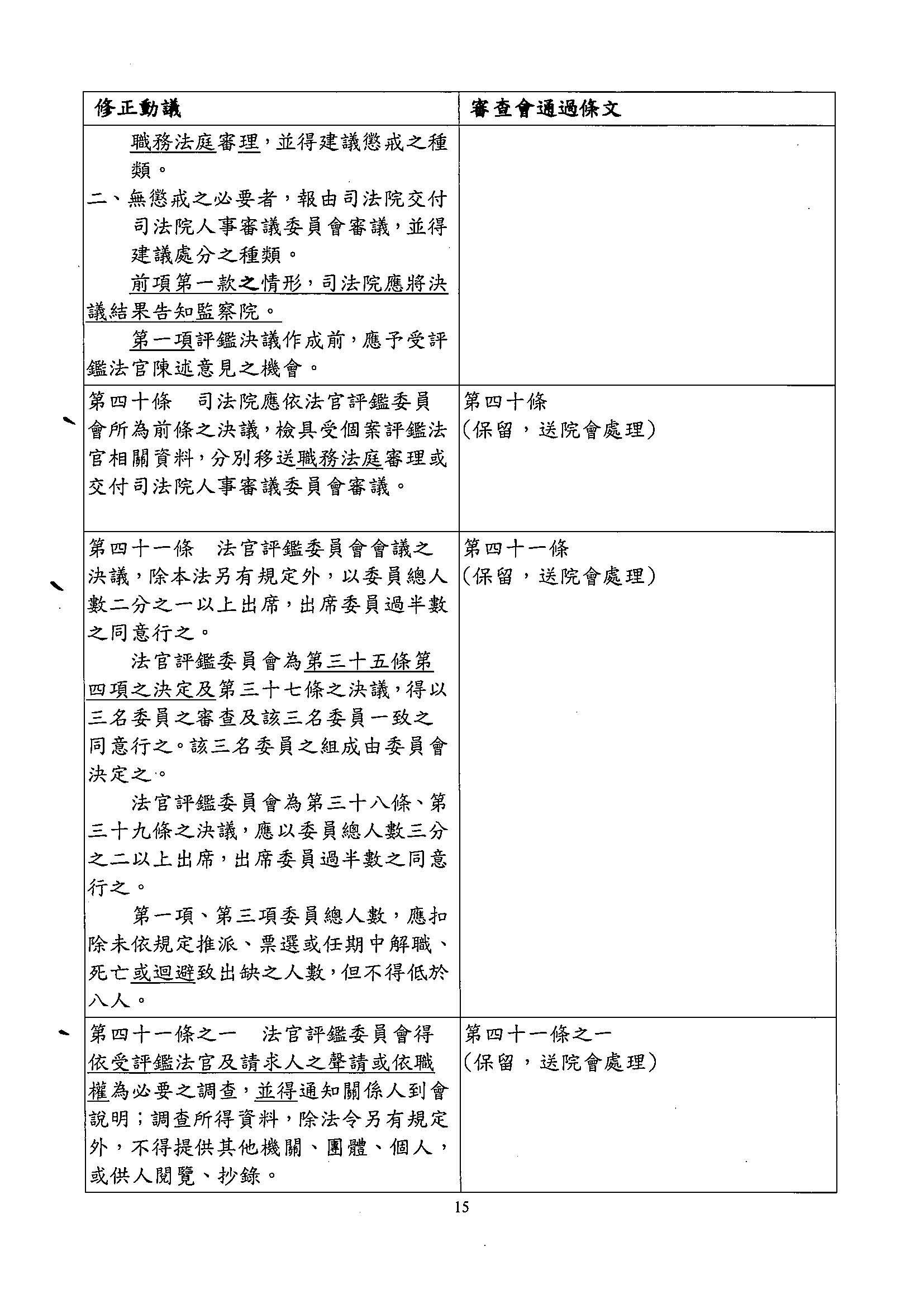
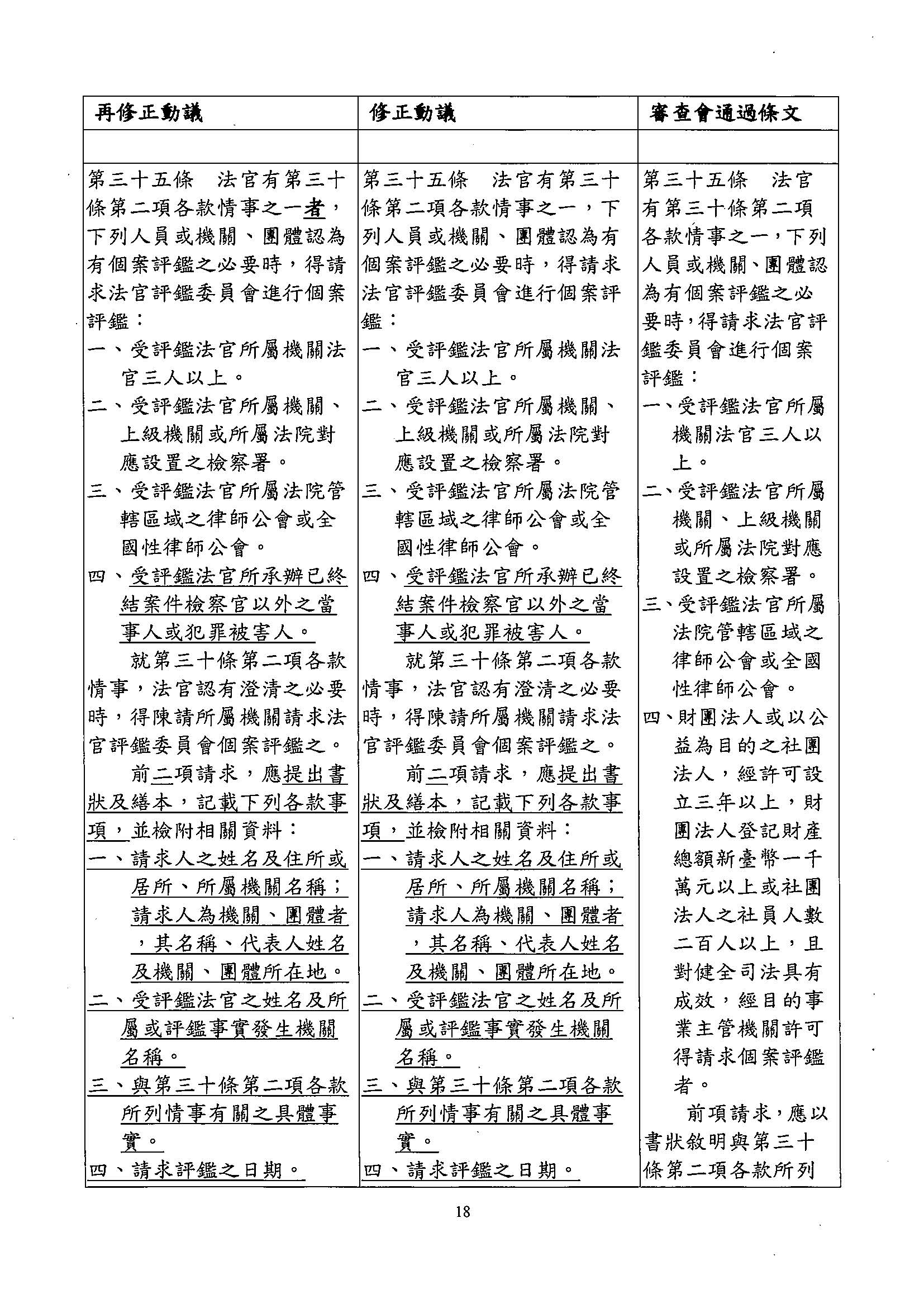
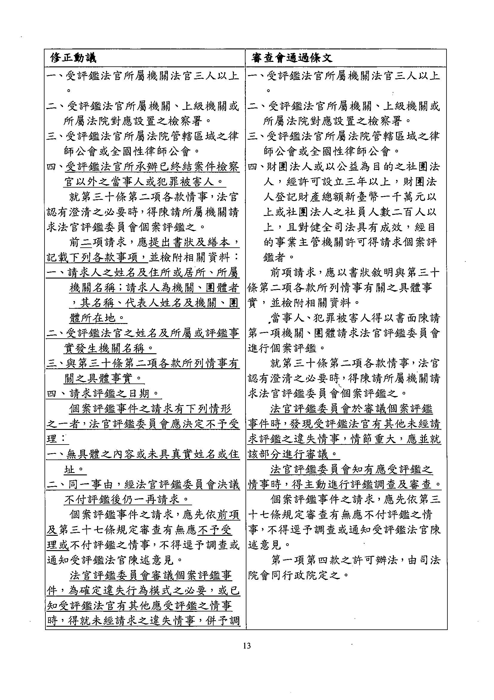
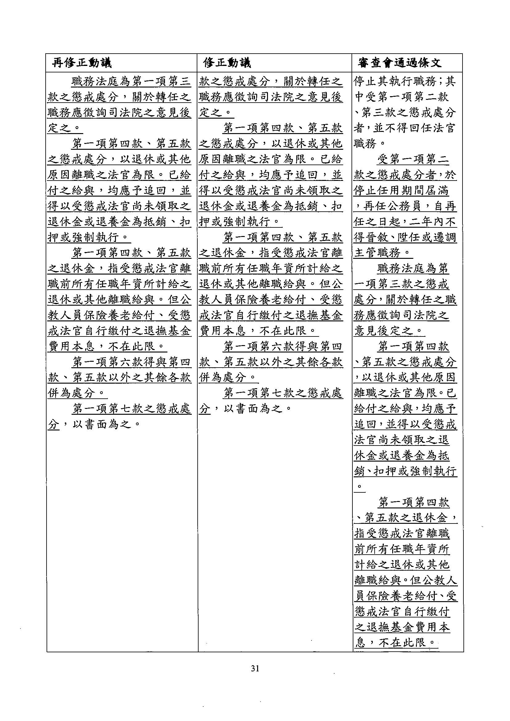
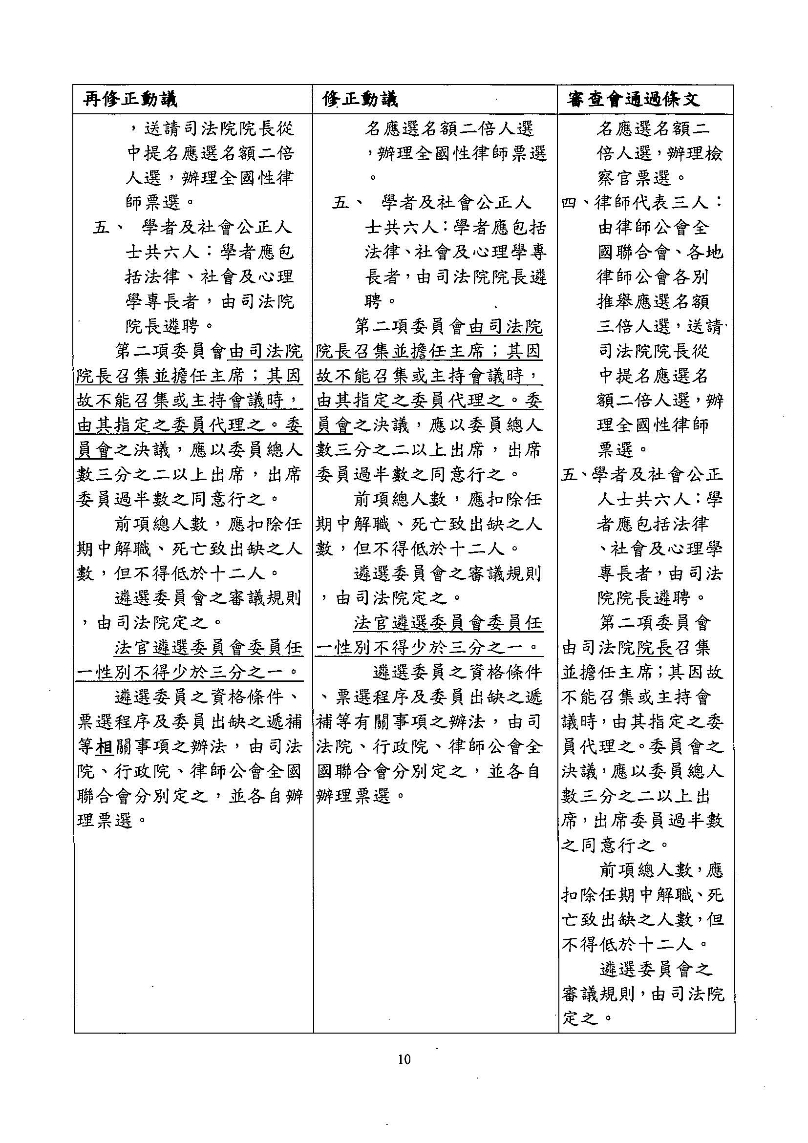
法官法條文黨團修正、再修正動議:

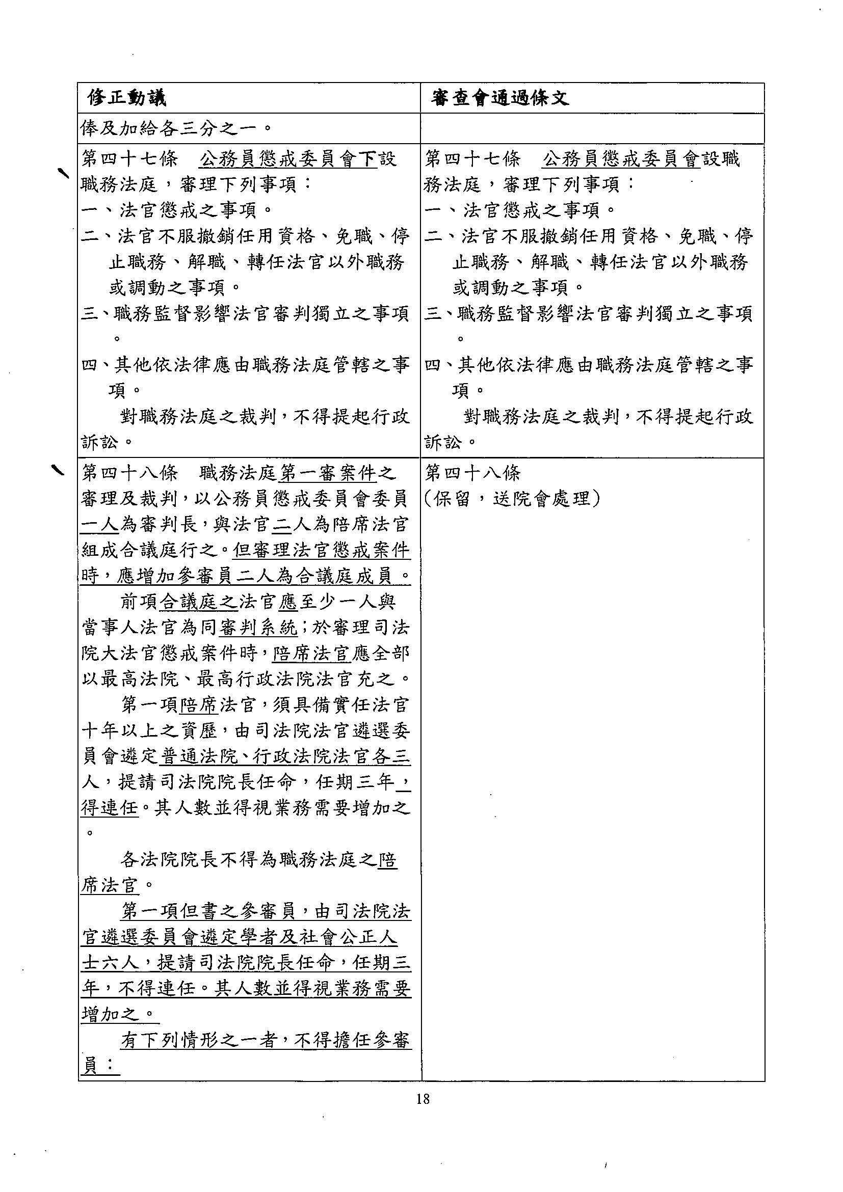
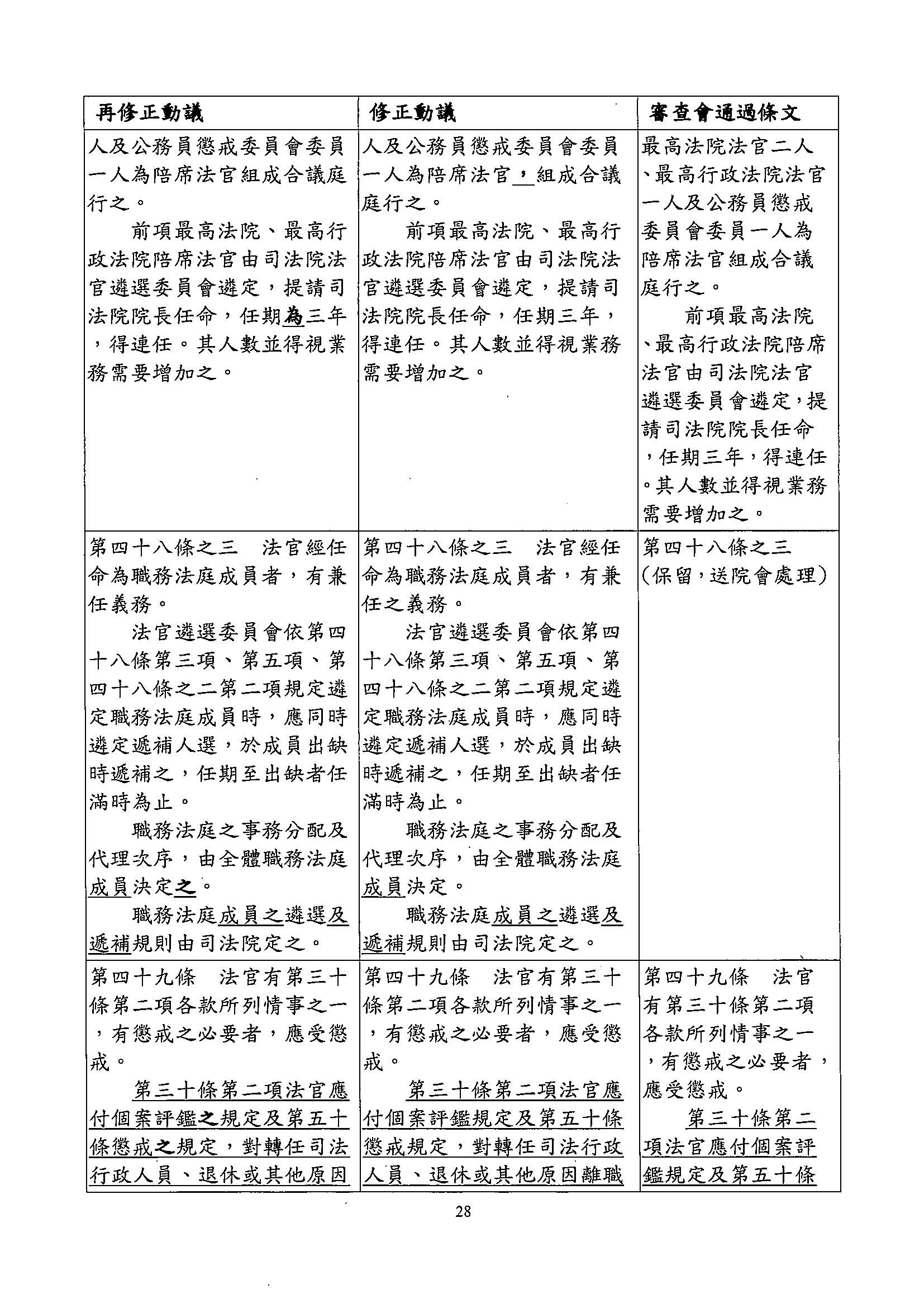
公務員懲戒委員會黨團修正、再修正動議: