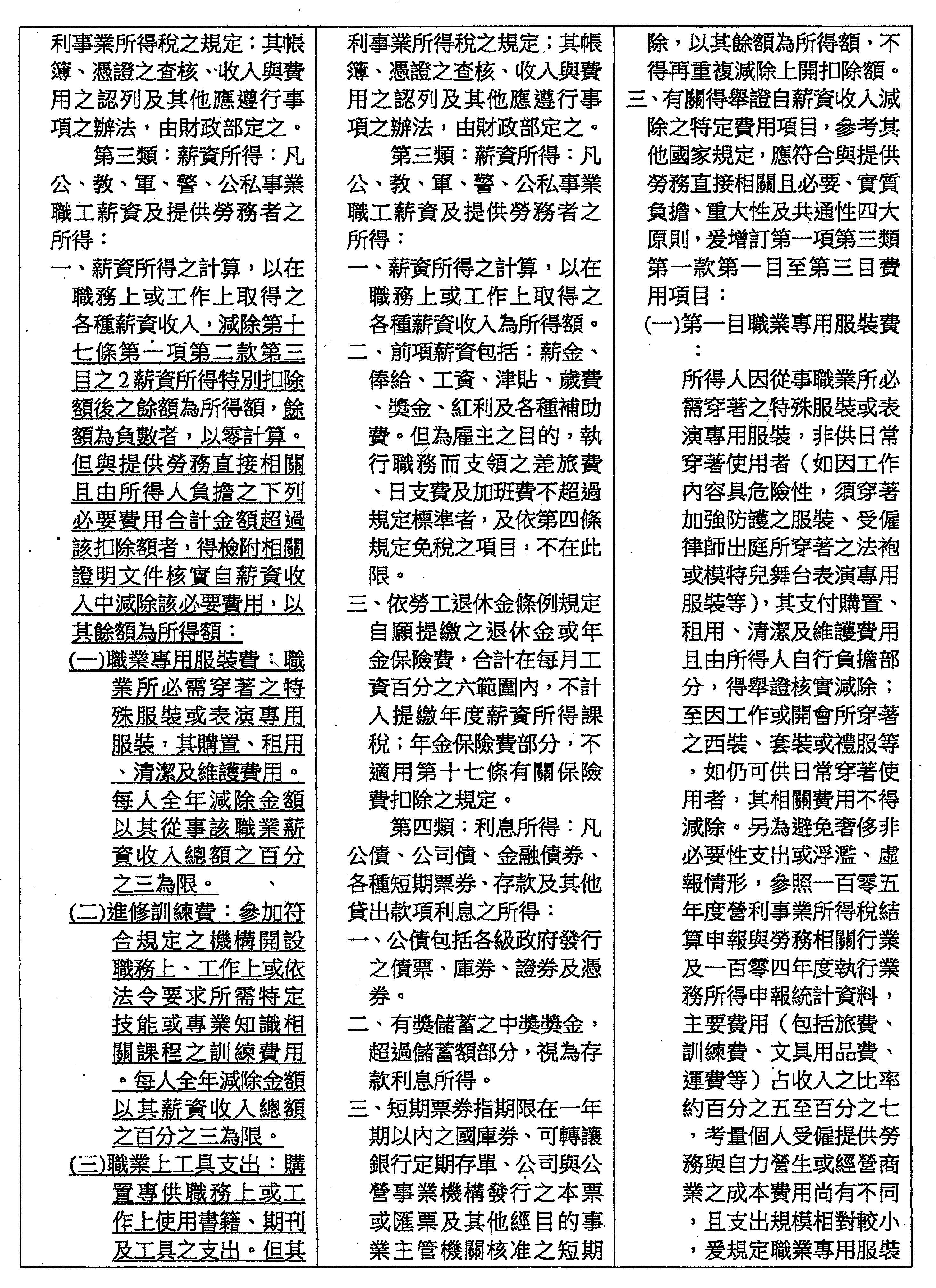
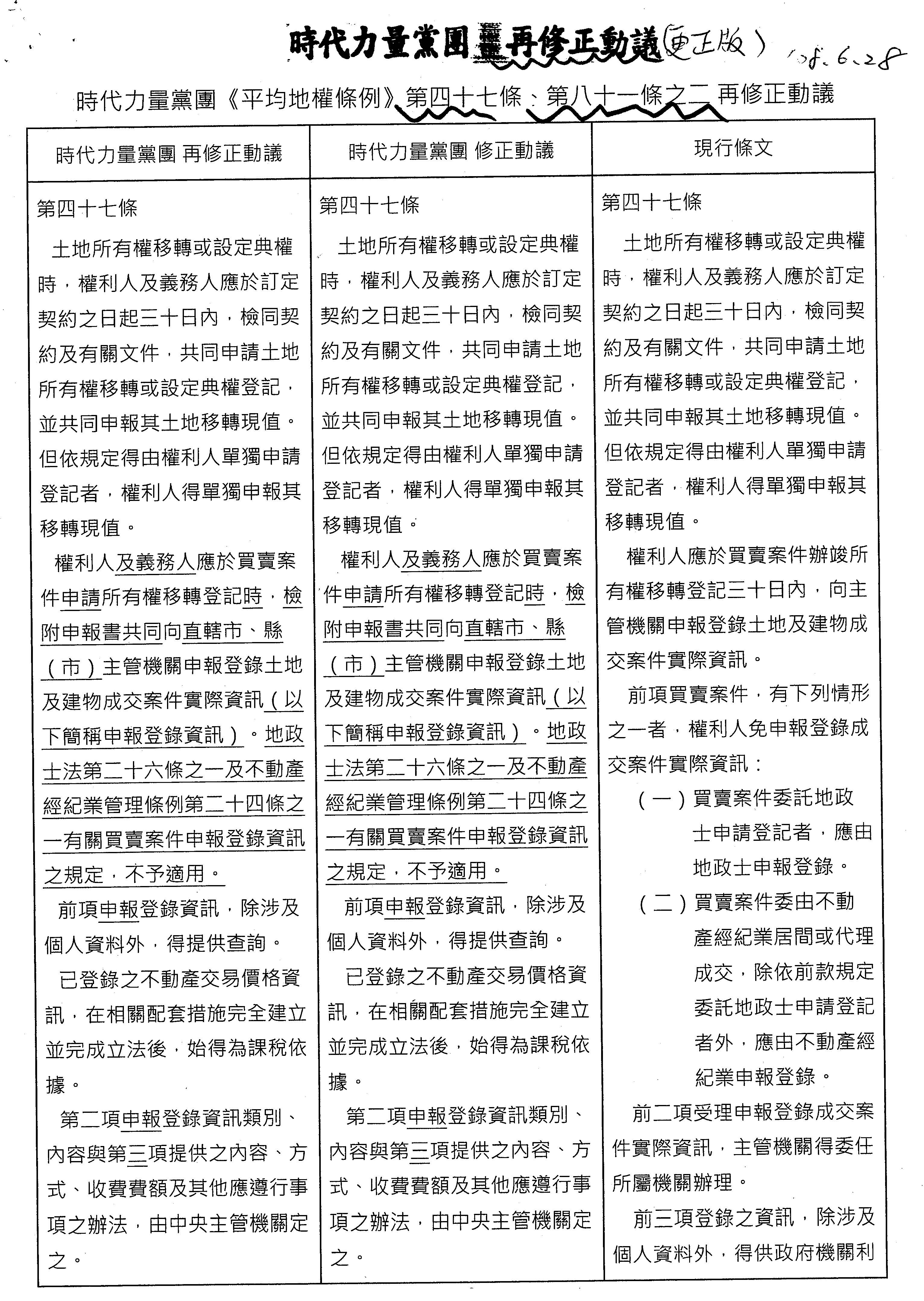
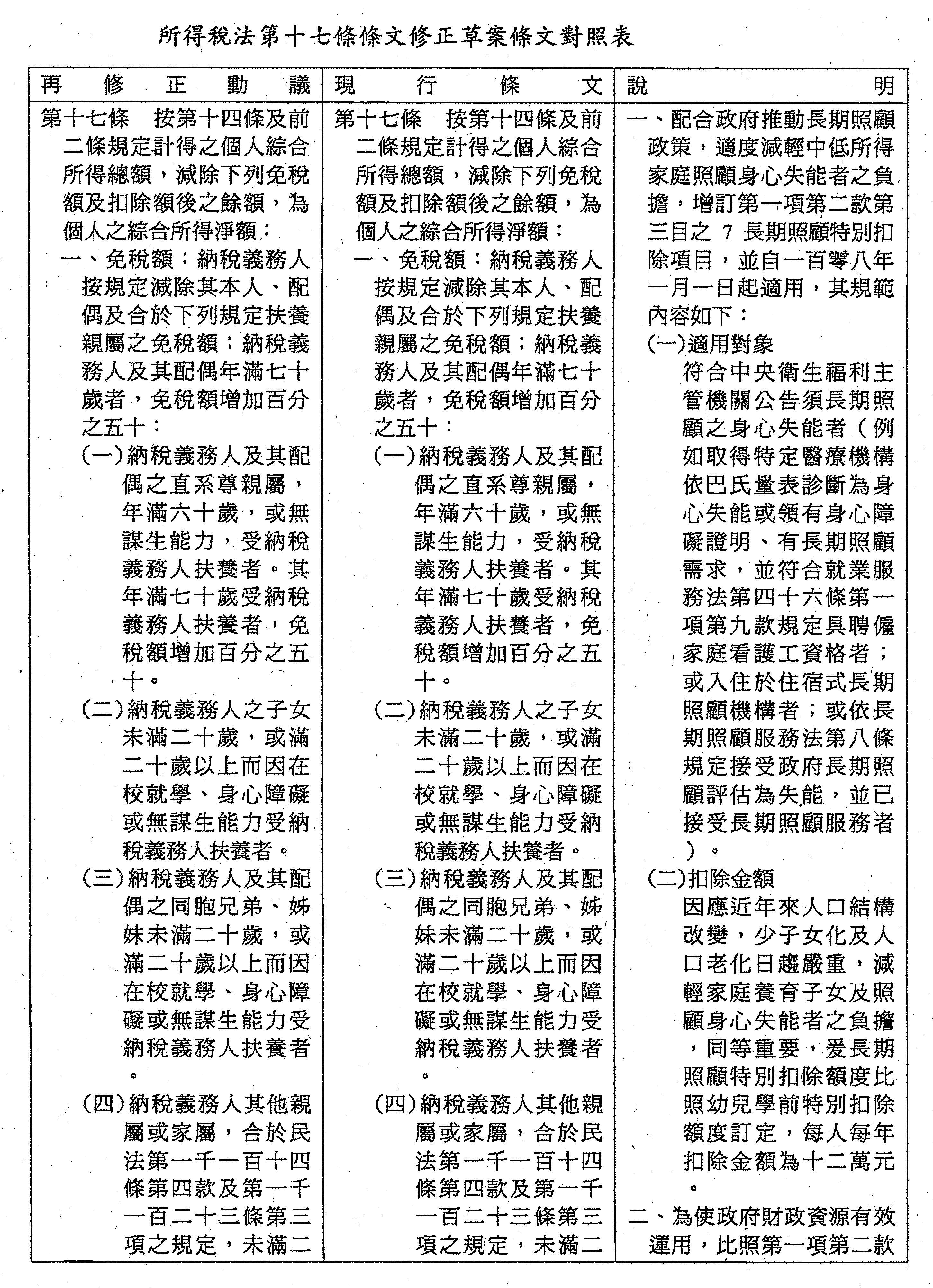
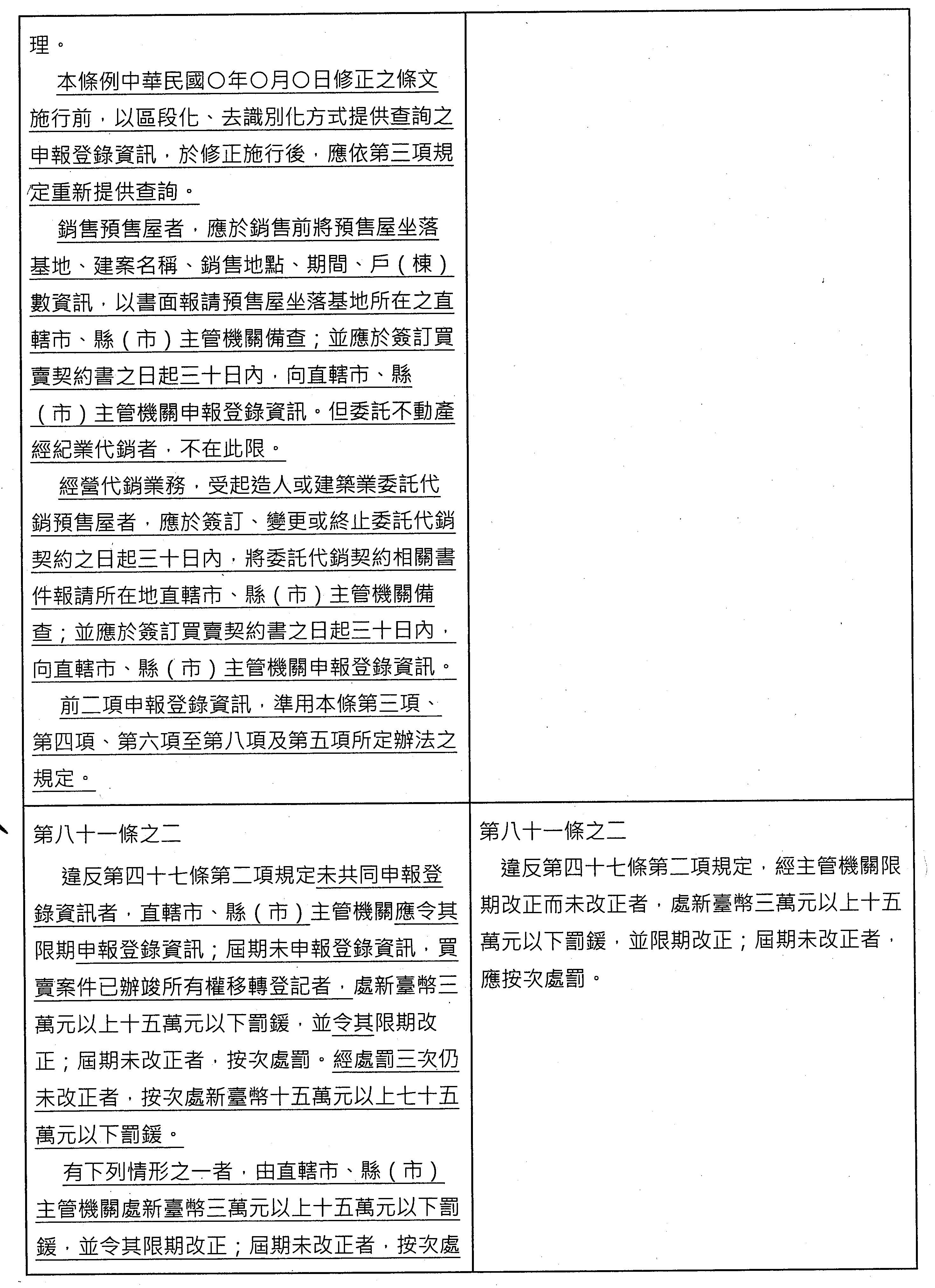
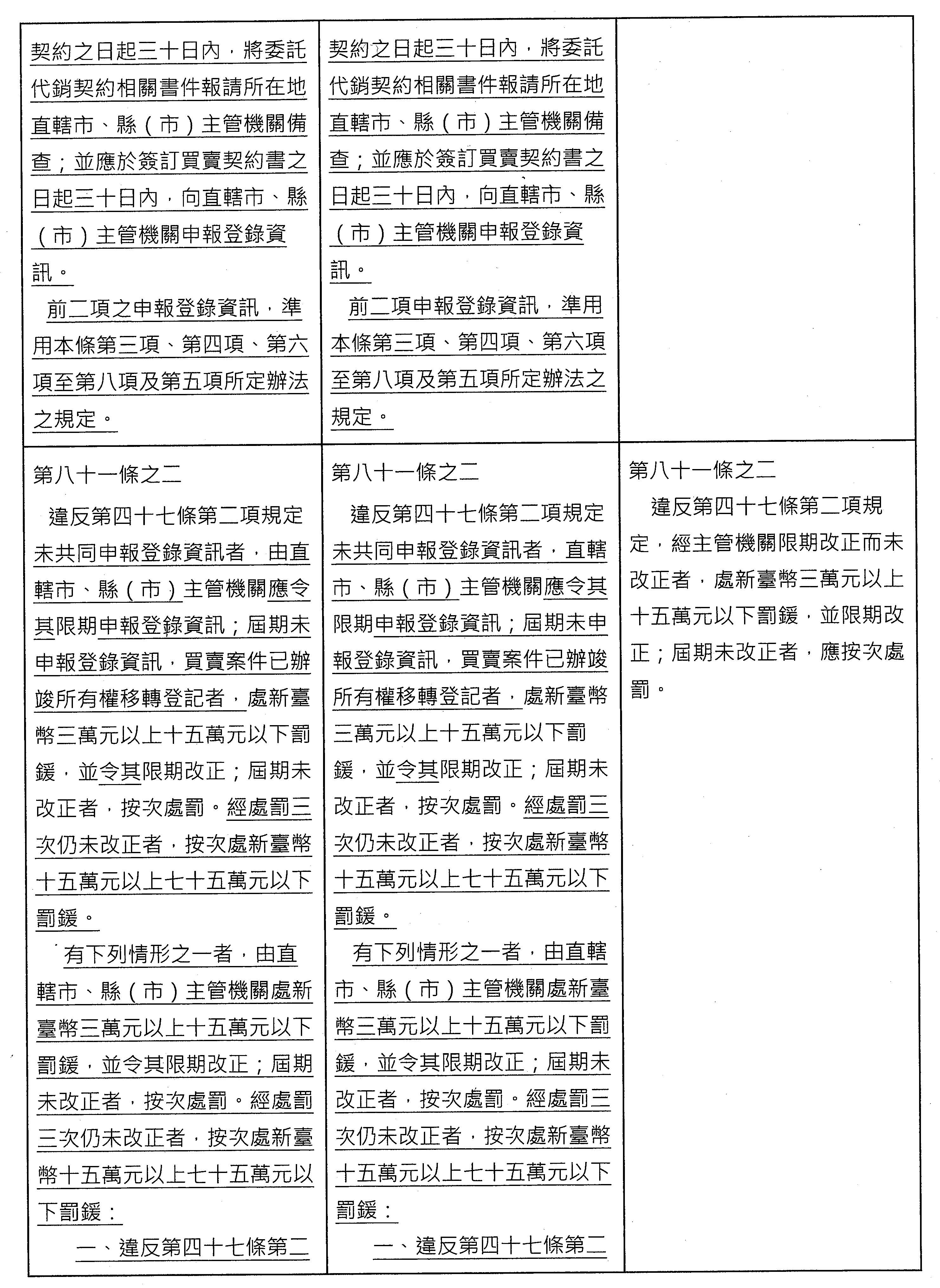
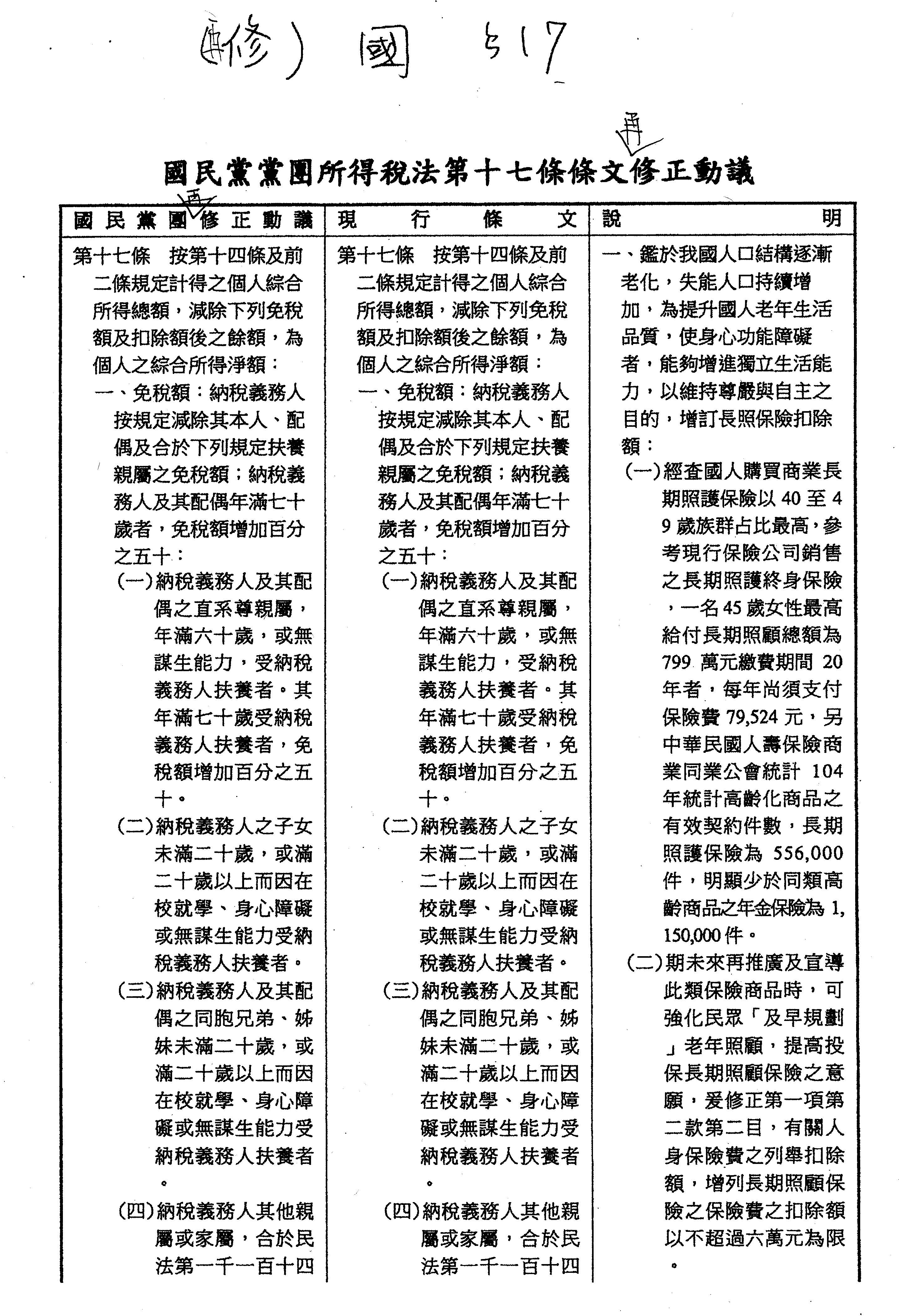
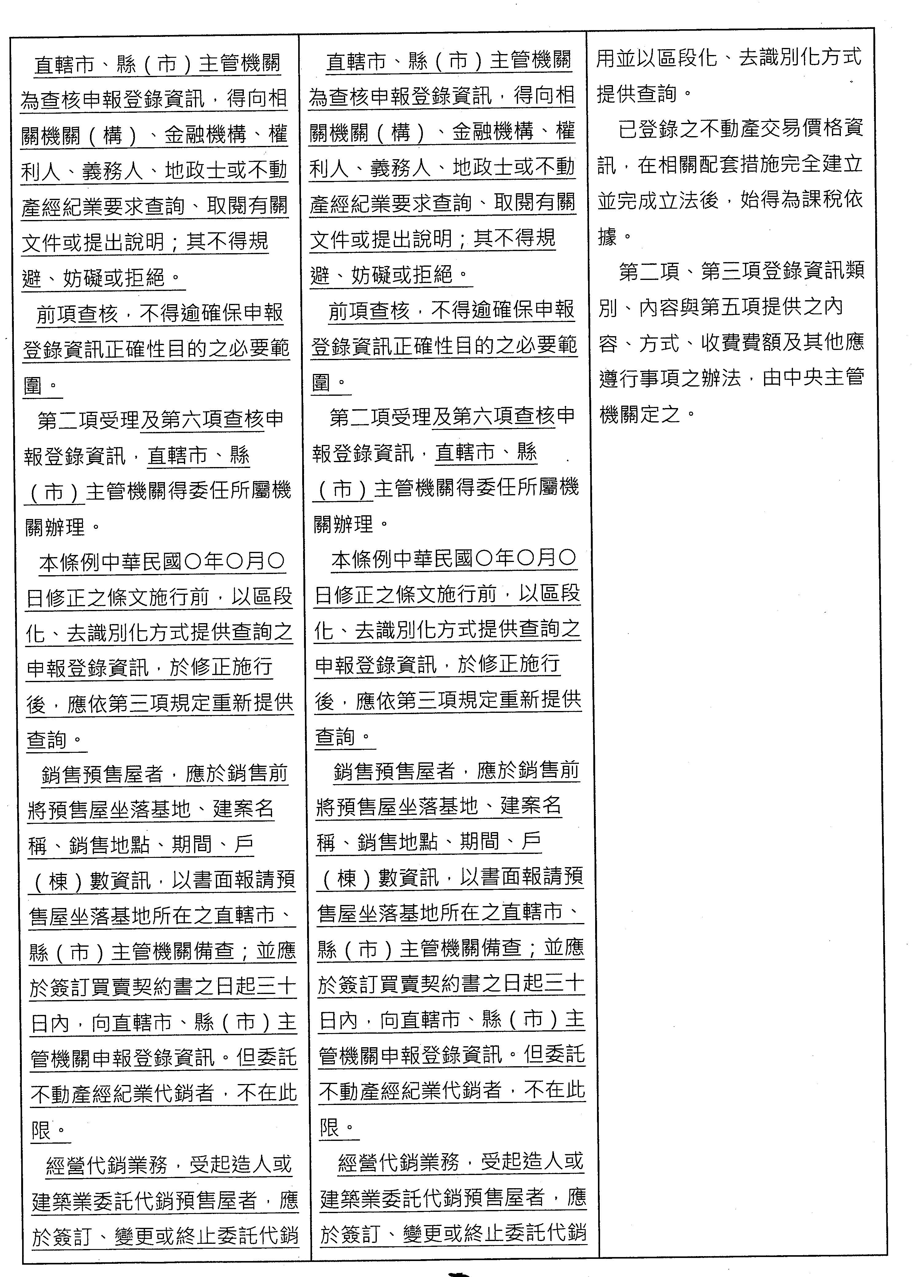
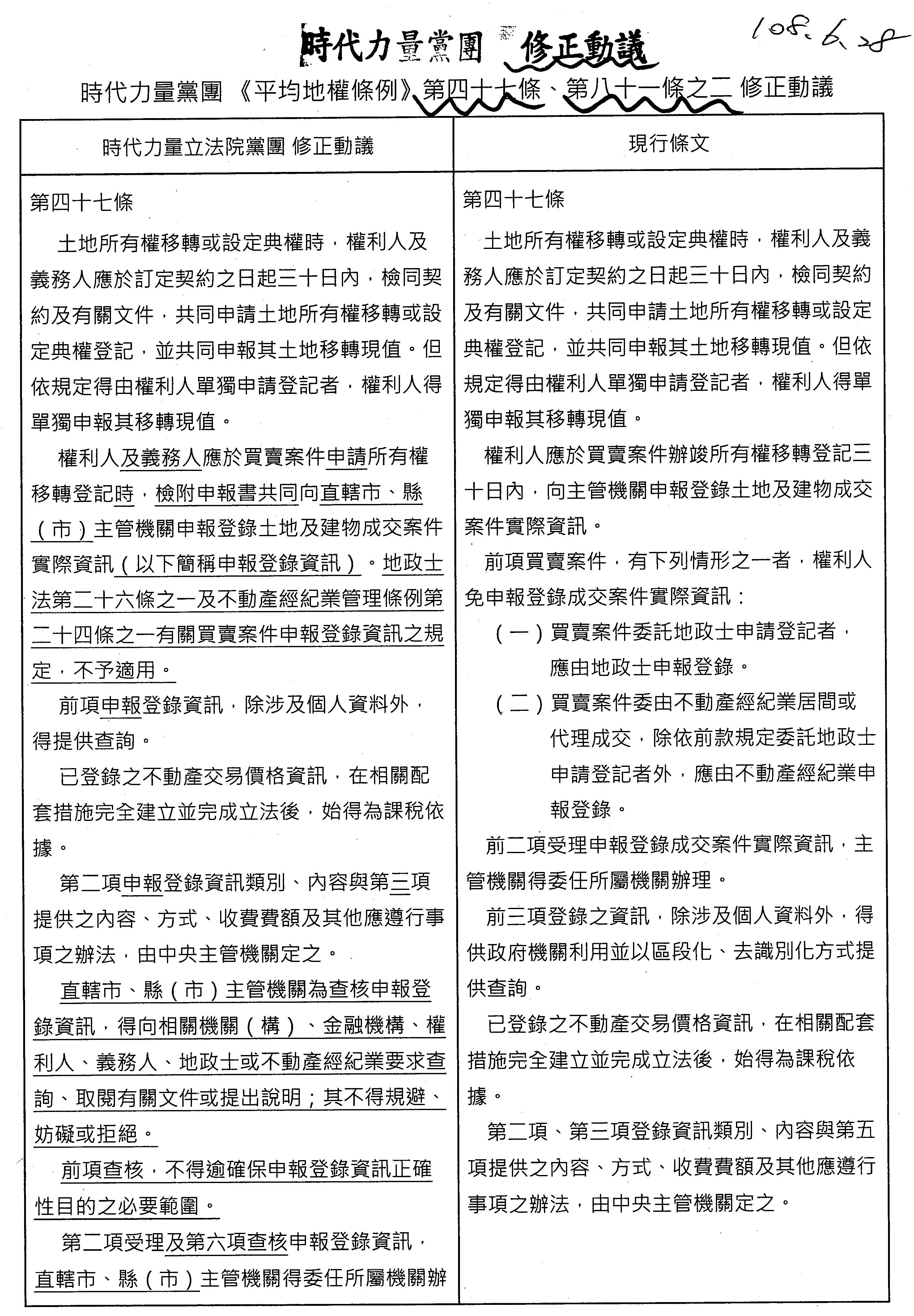
附錄: