附錄:
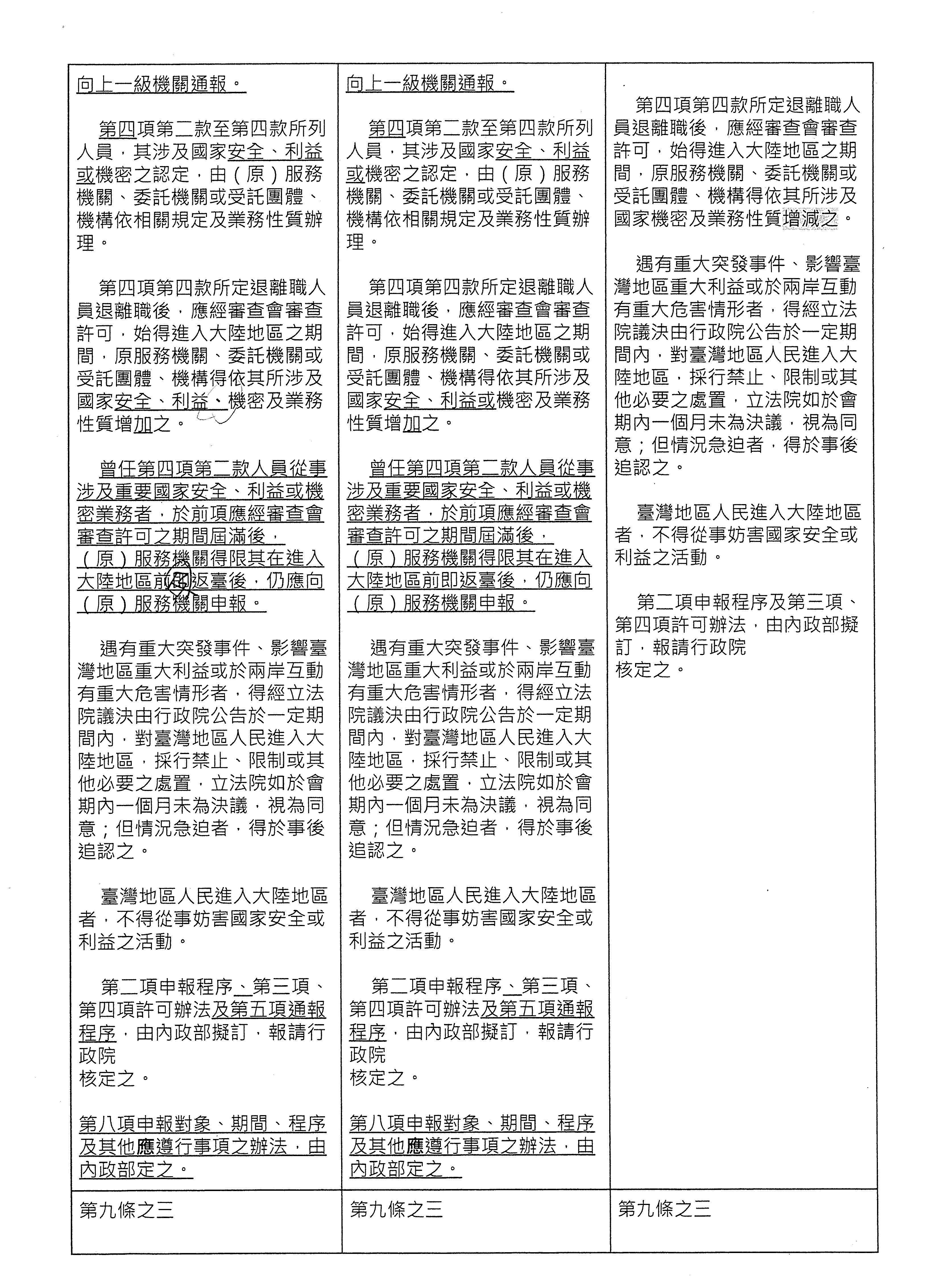
臺灣地區與大陸地區人民關係條例再修正動議:
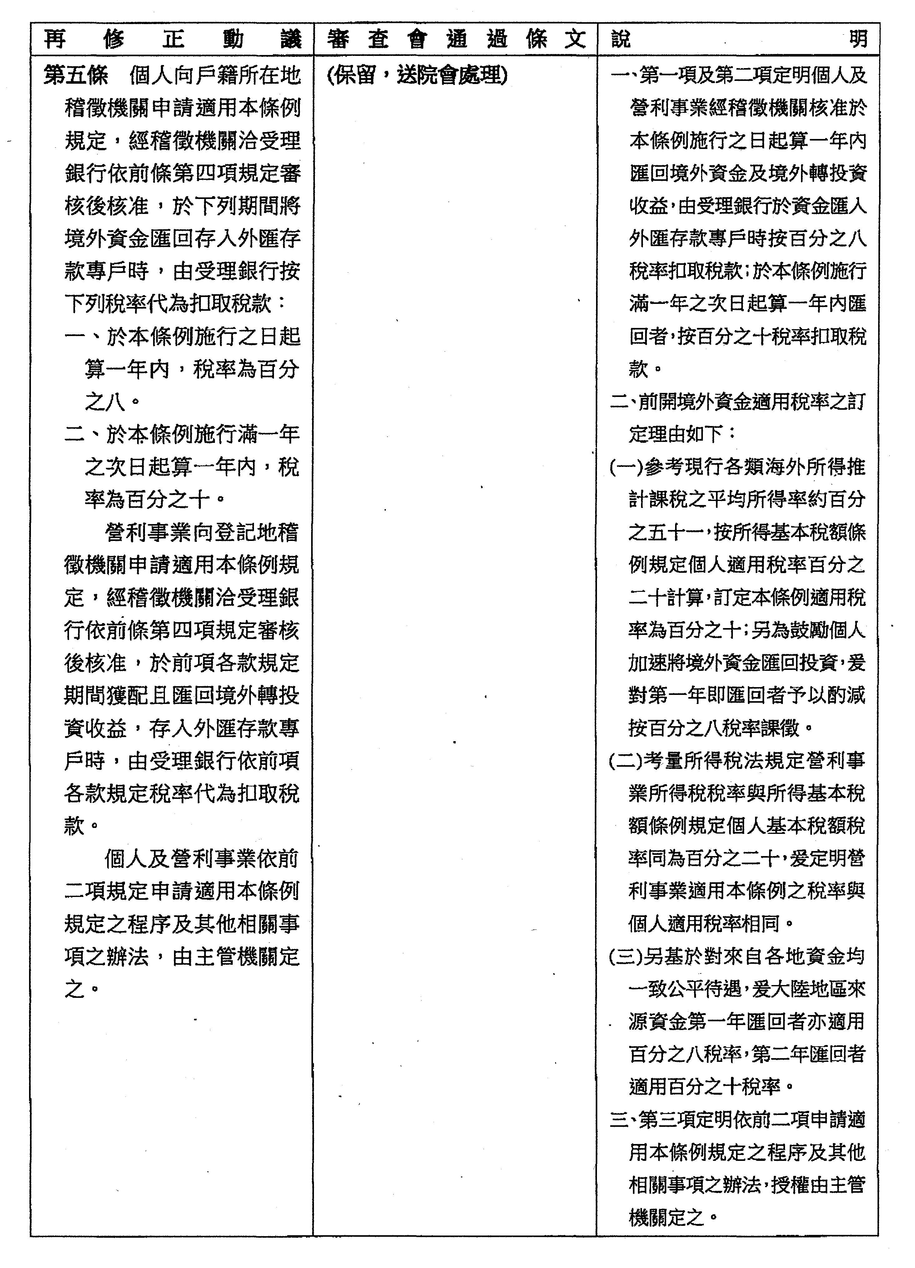
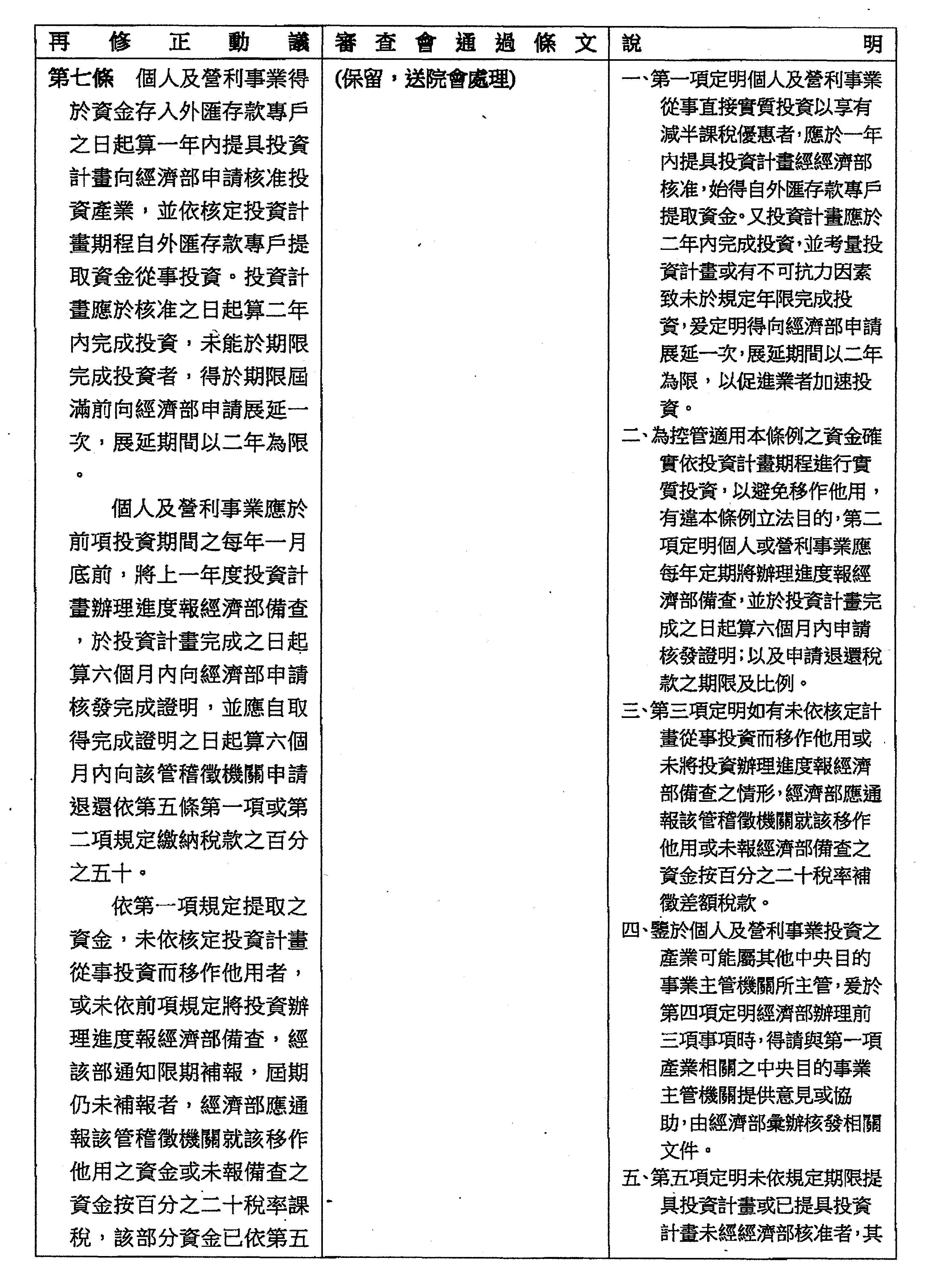
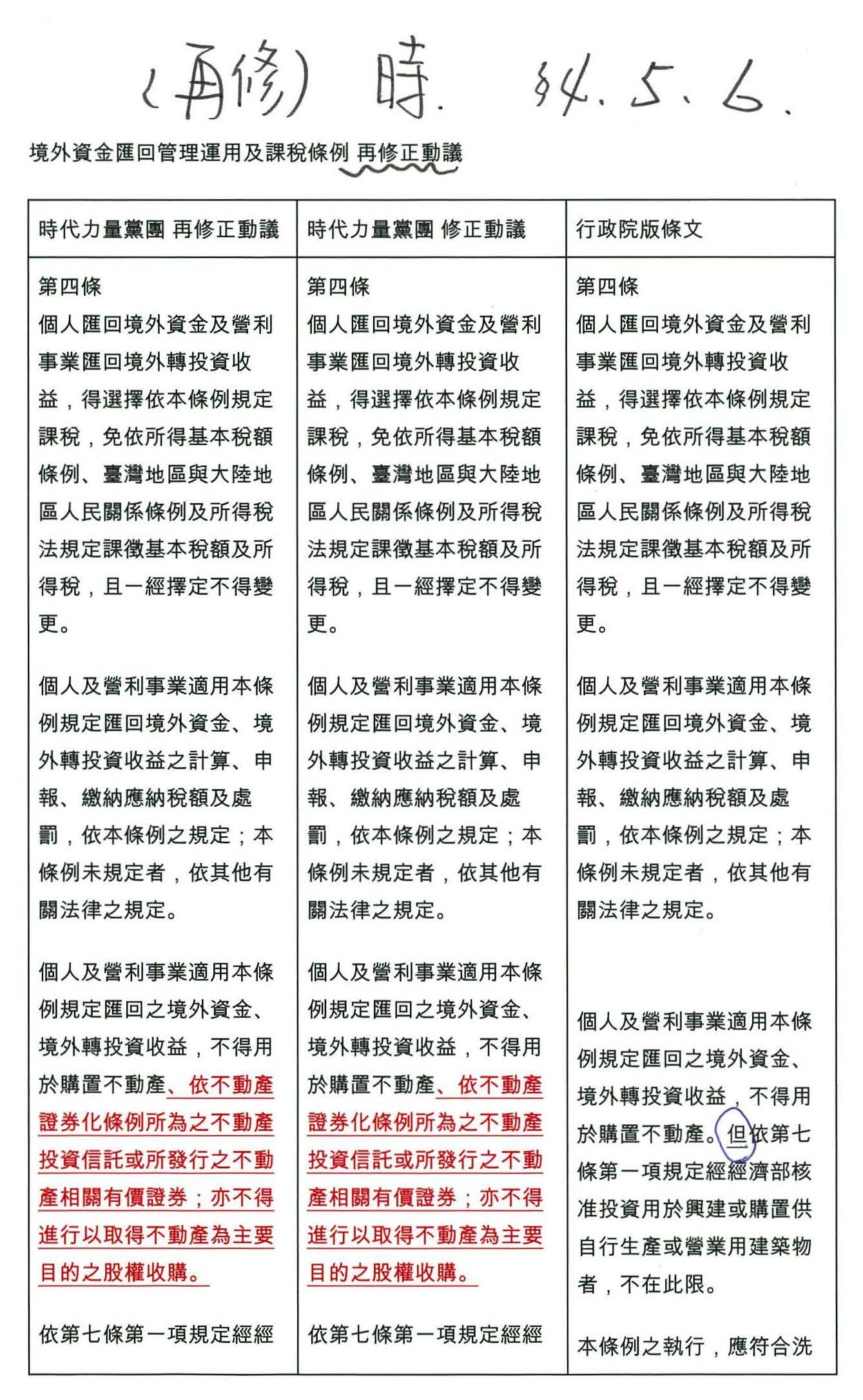
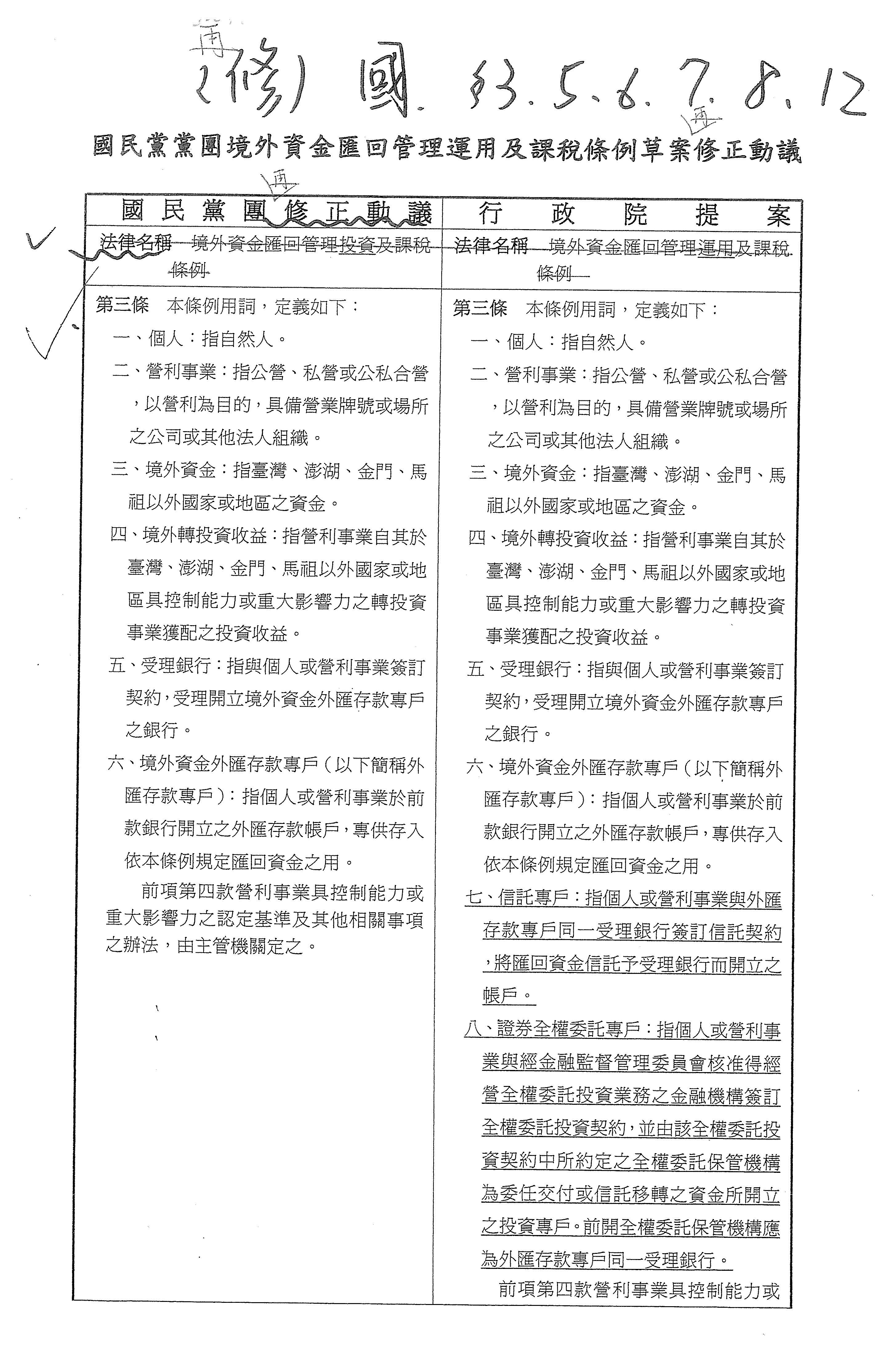
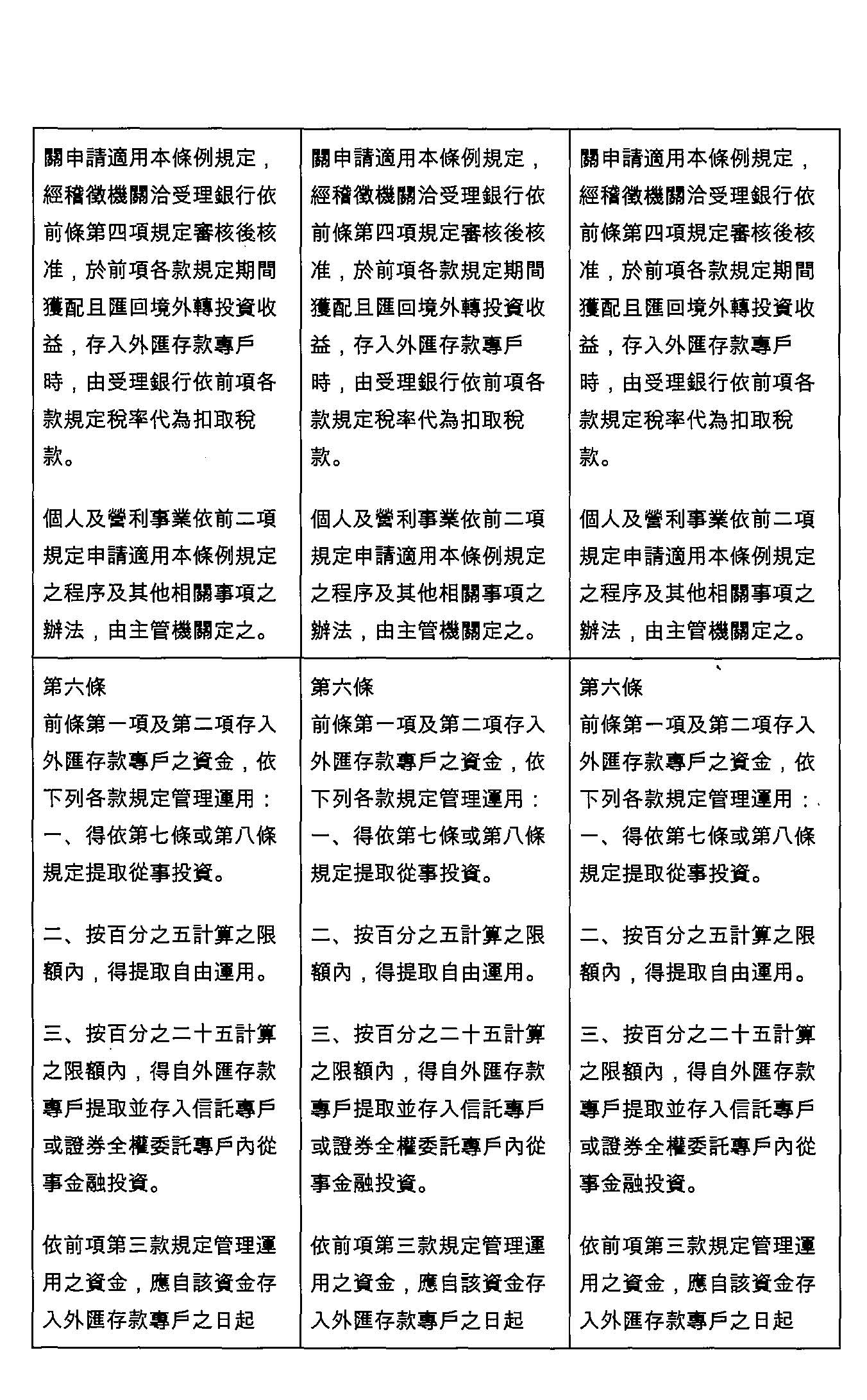
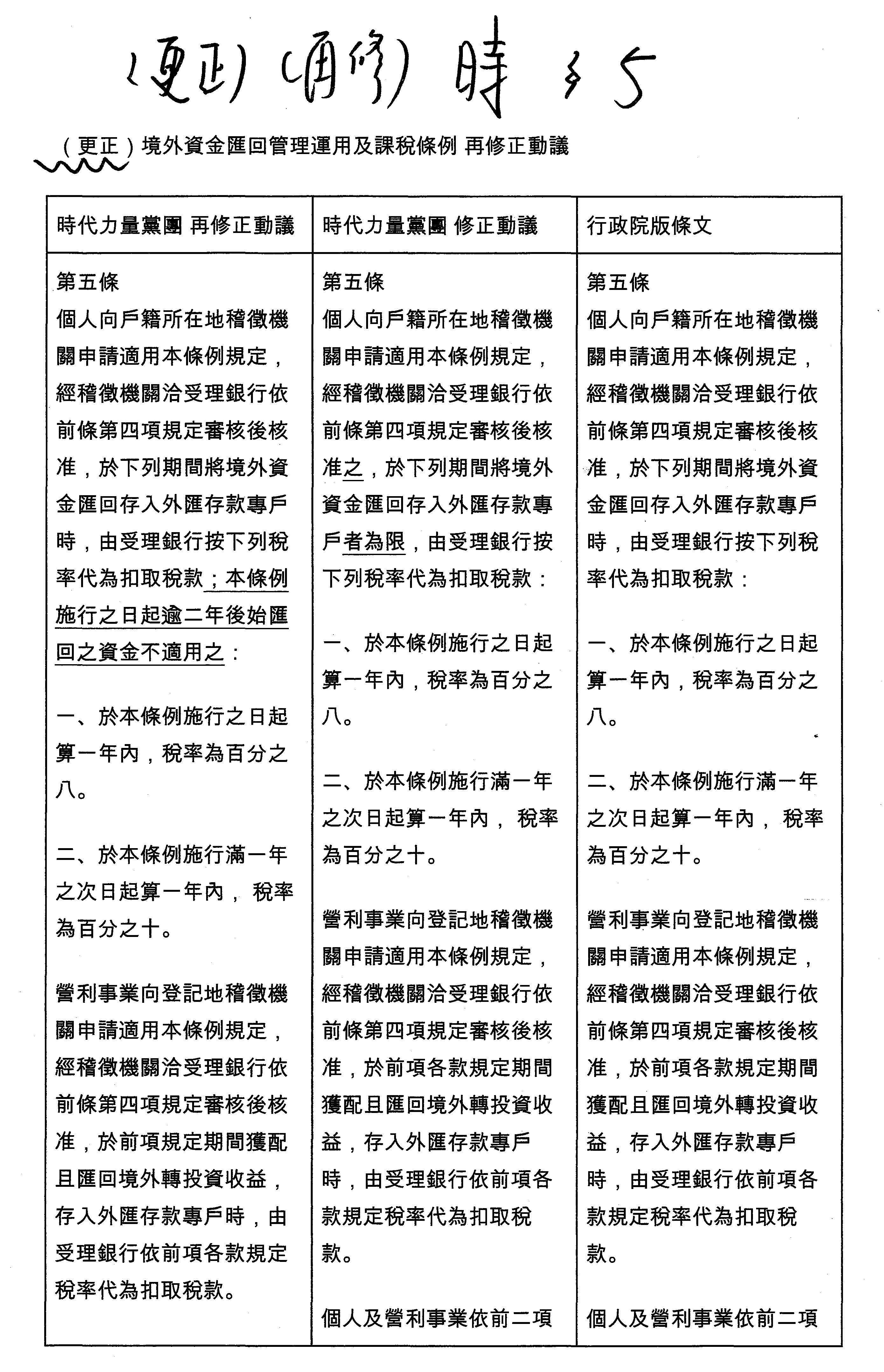
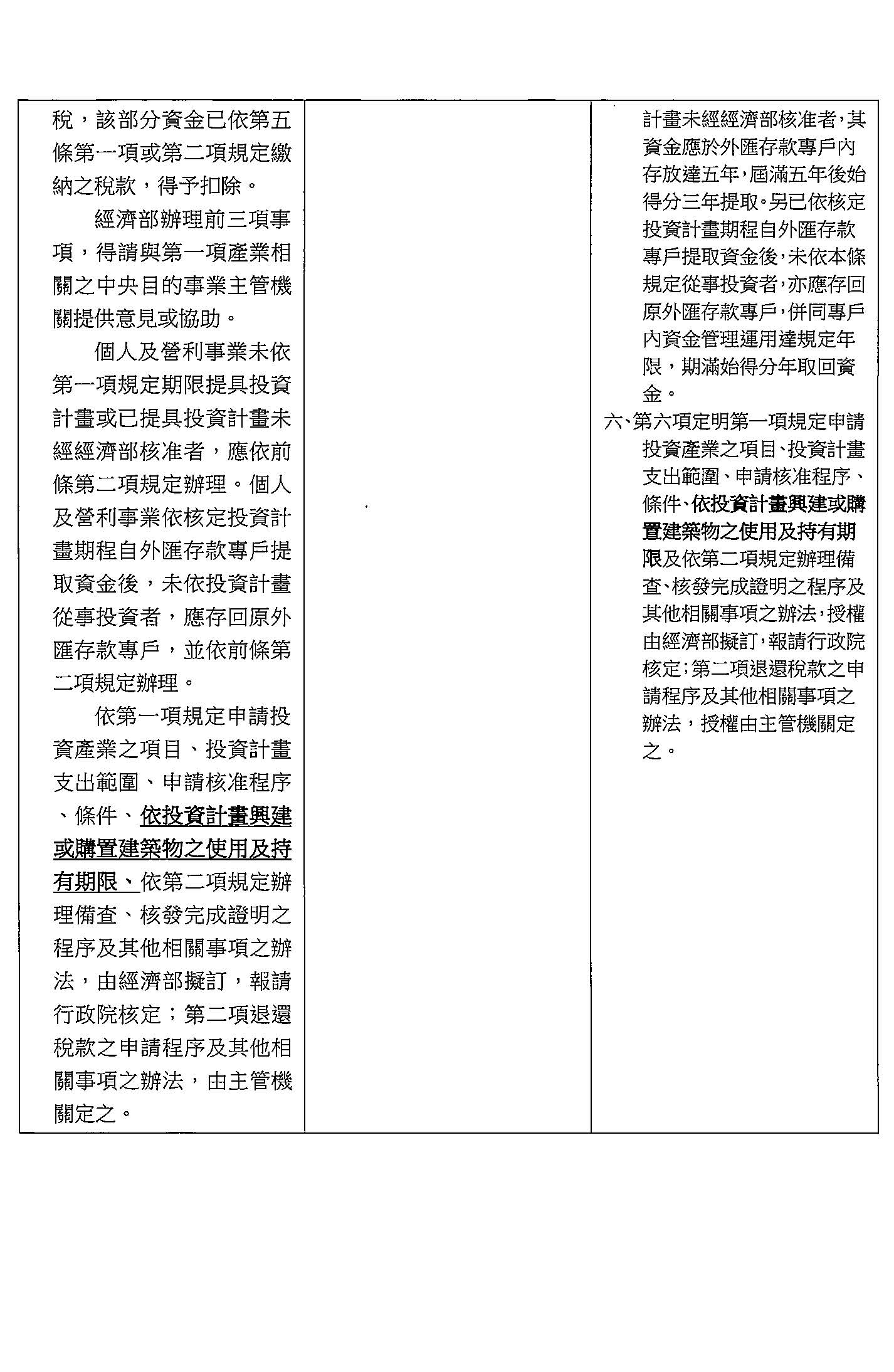
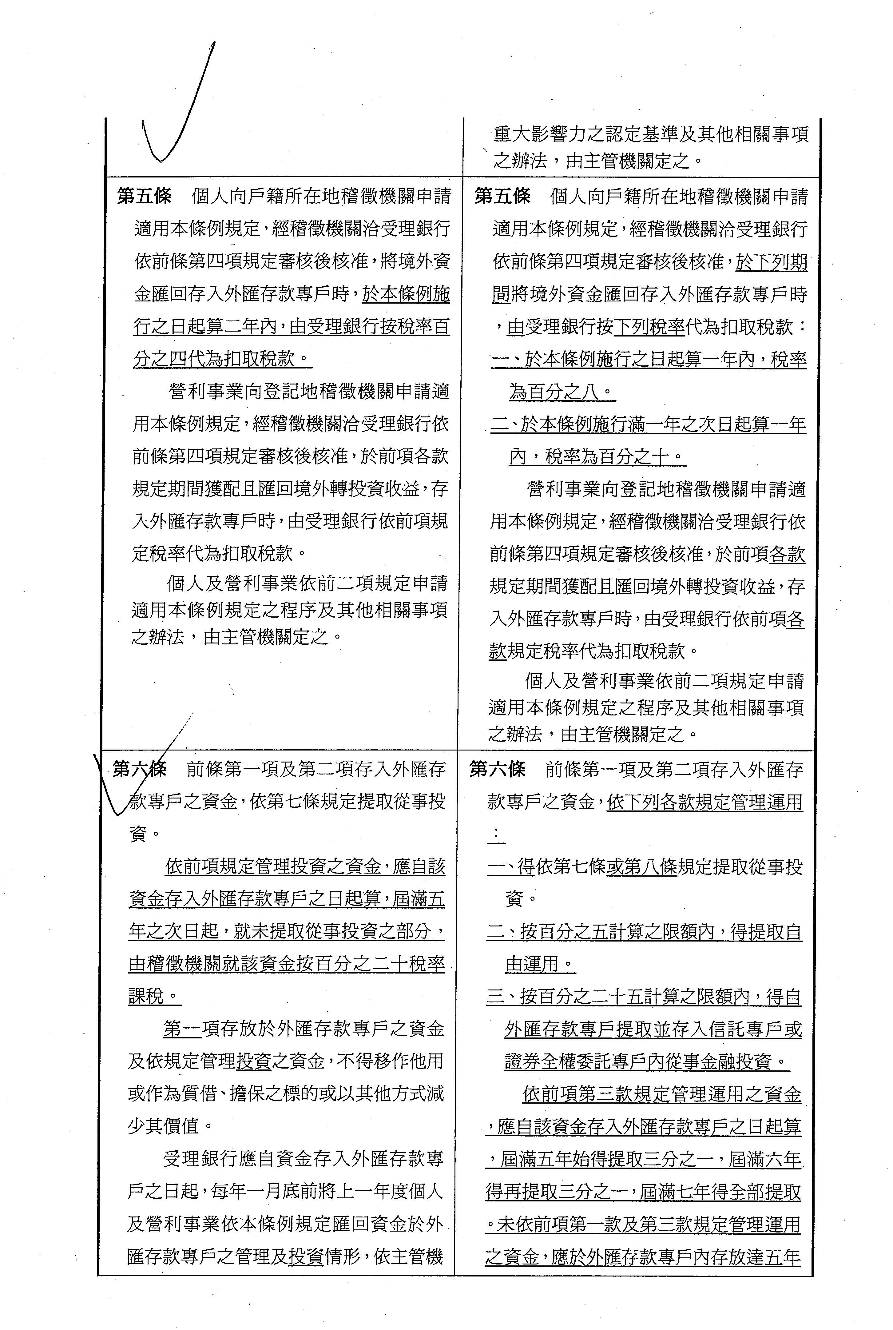
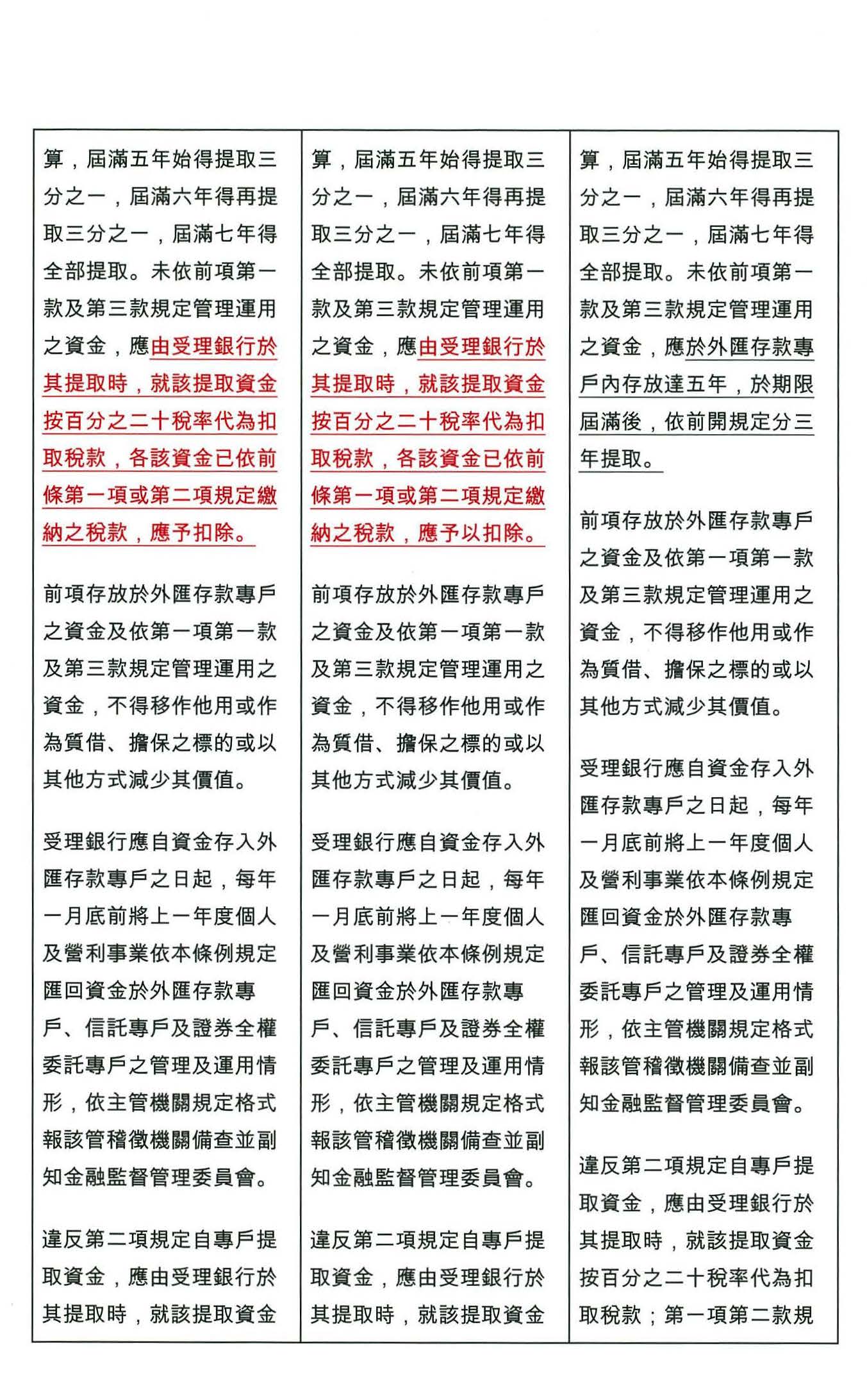
境外資金
匯回管理運用及課稅條例再修正動議
:
海關進口稅則修正部分稅則
修正動議
: