主席:審查報告已宣讀完畢,請段召集委員補充說明。
召集委員無補充說明。
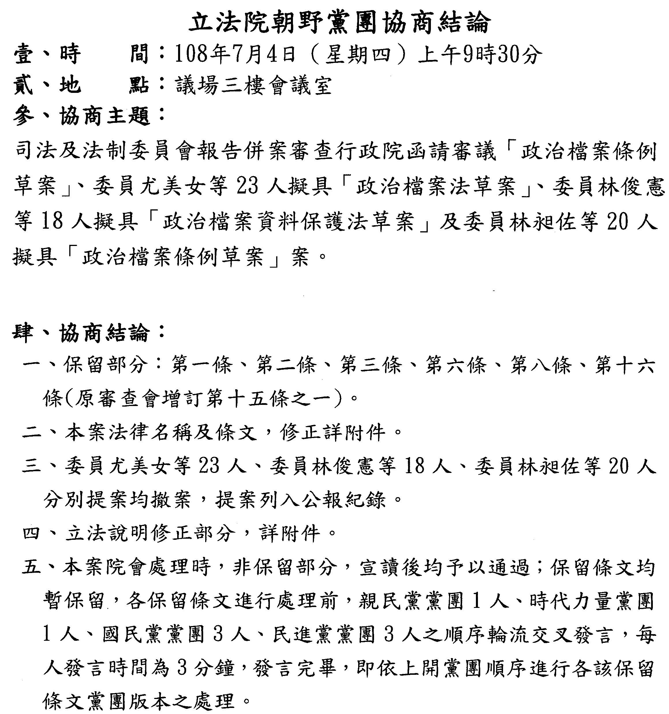
報告院會,本案現已完成協商,請宣讀協商結論。

協商主持人:蘇嘉全 蔡其昌
協商代表:柯建銘 管碧玲 鄭運鵬 吳志揚
曾銘宗 陳宜民(代) 林昶佐 周陳秀霞 李鴻鈞(代)








主席:請問院會,對以上協商結論有無異議?(無)無異議,通過。
報告院會,現在進行逐條討論,依協商結論,非保留部分,宣讀後均予以通過;保留條文均暫保留。
現在先處理非保留部分。現在進行非保留條文之宣讀。
政治檔案條例草案(二讀)
主席:宣讀名稱。
名稱 政治檔案條例
主席:名稱照協商名稱通過。
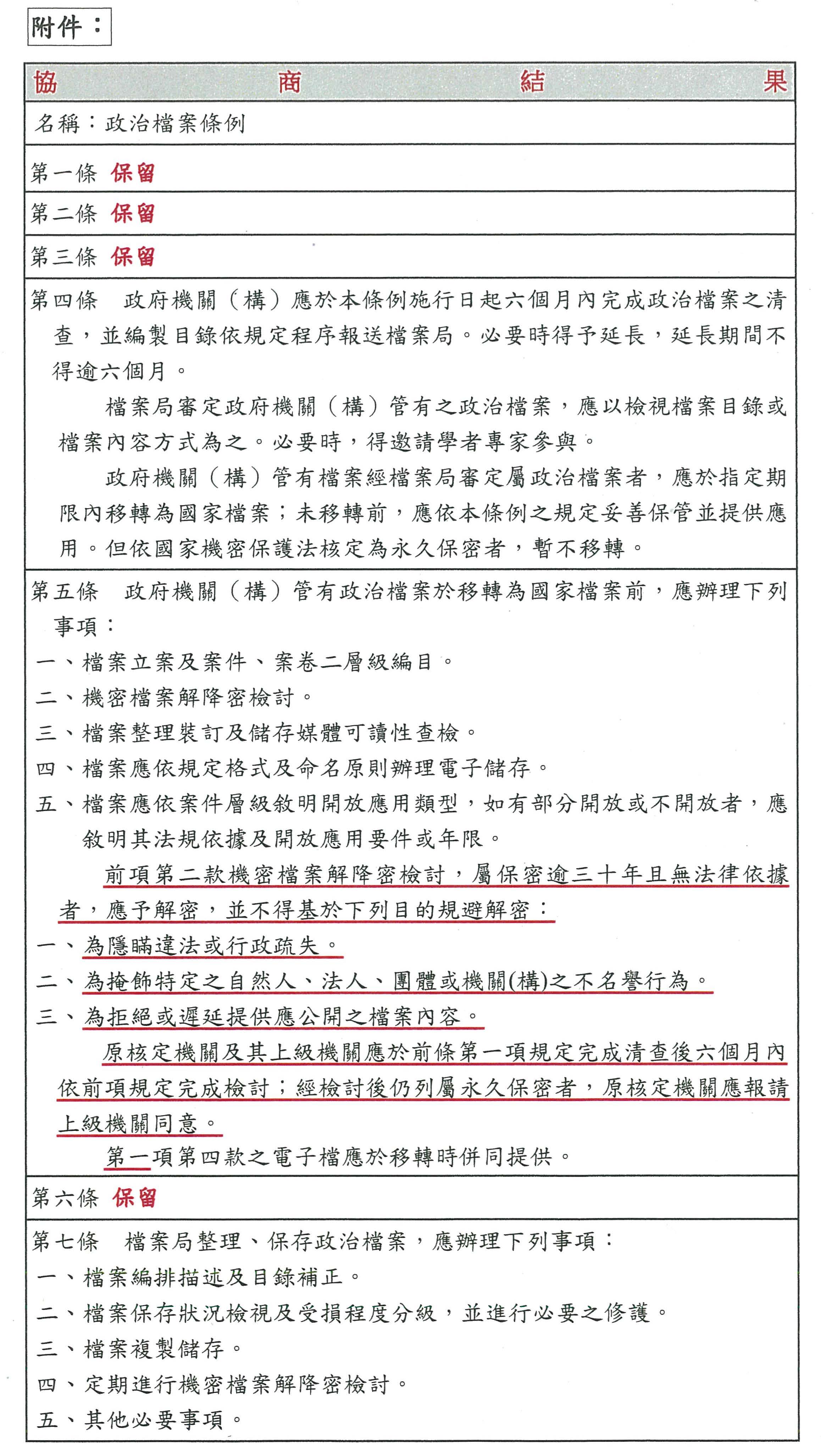
第一條保留。
第二條保留。
第三條保留。
宣讀第四條。
第 四 條 政府機關(構)應於本條例施行日起六個月內完成政治檔案之清查,並編製目錄依規定程序報送檔案局。必要時得予延長,延長期間不得逾六個月。
檔案局審定政府機關(構)管有之政治檔案,應以檢視檔案目錄或檔案內容方式為之。必要時,得邀請學者專家參與。
政府機關(構)管有檔案經檔案局審定屬政治檔案者,應於指定期限內移轉為國家檔案;未移轉前,應依本條例之規定妥善保管並提供應用。但依國家機密保護法核定為永久保密者,暫不移轉。
主席:第四條照協商條文通過。
宣讀第五條。
第 五 條 政府機關(構)管有政治檔案於移轉為國家檔案前,應辦理下列事項:
一、檔案立案及案件、案卷二層級編目。
二、機密檔案解降密檢討。
三、檔案整理裝訂及儲存媒體可讀性查檢。
四、檔案應依規定格式及命名原則辦理電子儲存。
五、檔案應依案件層級敘明開放應用類型,如有部分開放或不開放者,應敘明其法規依據及開放應用要件或年限。
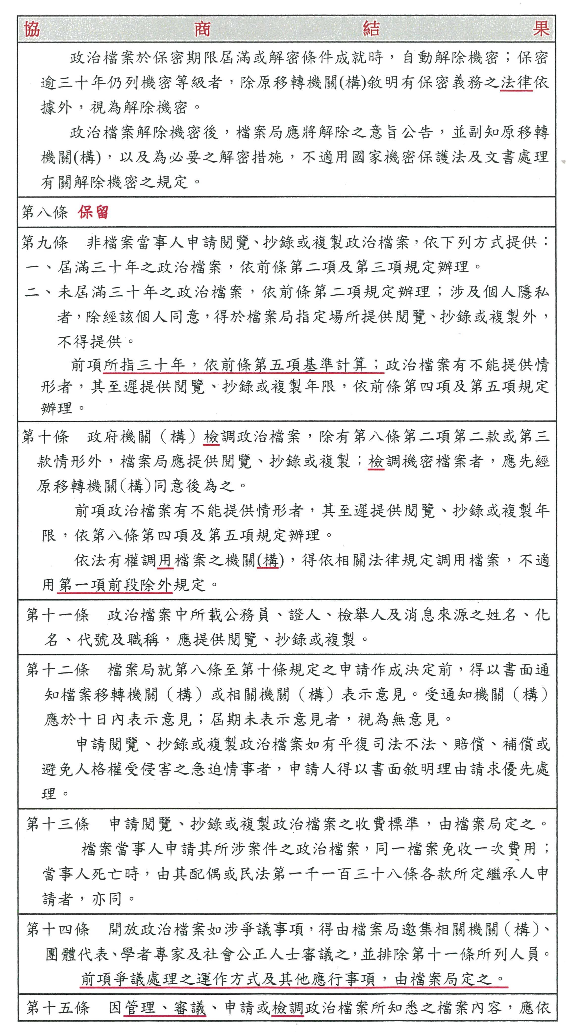
前項第二款機密檔案解降密檢討,屬保密逾三十年且無法律依據者,應予解密,並不得基於下列目的規避解密:
一、為隱瞞違法或行政疏失。
二、為掩飾特定之自然人、法人、團體或機關(構)之不名譽行為。
三、為拒絕或遲延提供應公開之檔案內容。
原核定機關及其上級機關應於前條第一項規定完成清查後六個月內依前項規定完成檢討;經檢討後仍列屬永久保密者,原核定機關應報請上級機關同意。
第一項第四款之電子檔應於移轉時併同提供。
主席:第五條照協商條文通過。
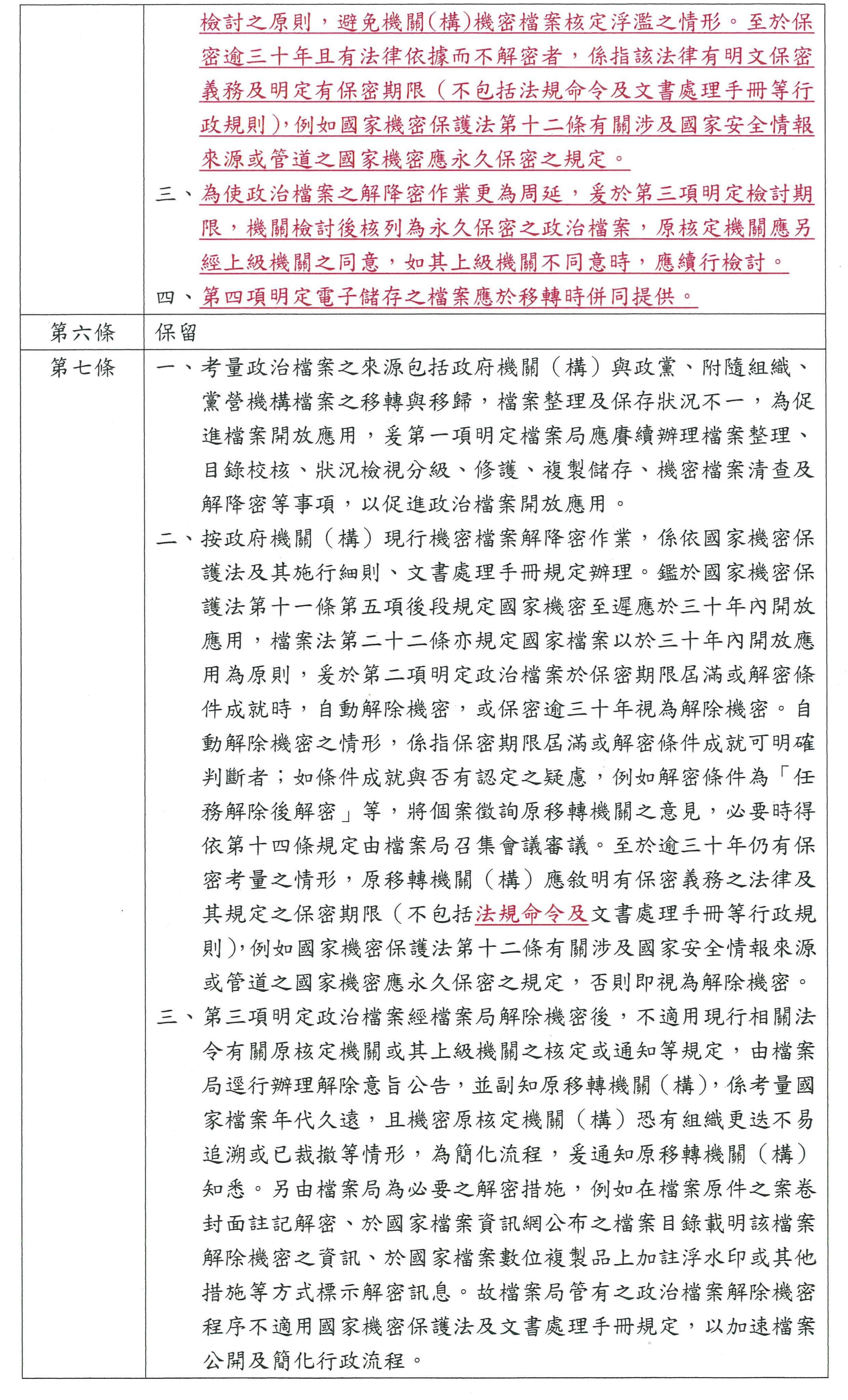
第六條保留。
宣讀第七條。
第 七 條 檔案局整理、保存政治檔案,應辦理下列事項:
一、檔案編排描述及目錄補正。
二、檔案保存狀況檢視及受損程度分級,並進行必要之修護。
三、檔案複製儲存。
四、定期進行機密檔案解降密檢討。
五、其他必要事項。
政治檔案於保密期限屆滿或解密條件成就時,自動解除機密;保密逾三十年仍列機密等級者,除原移轉機關(構)敘明有保密義務之法律依據外,視為解除機密。
政治檔案解除機密後,檔案局應將解除之意旨公告,並副知原移轉機關(構),以及為必要之解密措施,不適用國家機密保護法及文書處理有關解除機密之規定。
主席:第七條照協商條文通過。
第八條保留。
宣讀第九條。
第 九 條 非檔案當事人申請閱覽、抄錄或複製政治檔案,依下列方式提供:
一、屆滿三十年之政治檔案,依前條第二項及第三項規定辦理。
二、未屆滿三十年之政治檔案,依前條第二項規定辦理;涉及個人隱私者,除經該個人同意,得於檔案局指定場所提供閱覽、抄錄或複製外,不得提供。
前項所指三十年,依前條第五項基準計算;政治檔案有不能提供情形者,其至遲提供閱覽、抄錄或複製年限,依前條第四項及第五項規定辦理。
主席:第九條照協商條文通過。
宣讀第十條。
第 十 條 政府機關(構)檢調政治檔案,除有第八條第二項第二款或第三款情形外,檔案局應提供閱覽、抄錄或複製;檢調機密檔案者,應先經原移轉機關(構)同意後為之。
前項政治檔案有不能提供情形者,其至遲提供閱覽、抄錄或複製年限,依第八條第四項及第五項規定辦理。
依法有權調用檔案之機關(構),得依相關法律規定調用檔案,不適用第一項前段除外規定。
主席:第十條照協商條文通過。
宣讀第十一條。
第十一條 政治檔案中所載公務員、證人、檢舉人及消息來源之姓名、化名、代號及職稱,應提供閱覽、抄錄或複製。
主席:第十一條照協商條文通過。
宣讀第十二條。
第十二條 檔案局就第八條至第十條規定之申請作成決定前,得以書面通知檔案移轉機關(構)或相關機關(構)表示意見。受通知機關(構)應於十日內表示意見;屆期未表示意見者,視為無意見。
申請閱覽、抄錄或複製政治檔案如有平復司法不法、賠償、補償或避免人格權受侵害之急迫情事者,申請人得以書面敘明理由請求優先處理。
主席:第十二條照協商條文通過。
宣讀第十三條。
第十三條 申請閱覽、抄錄或複製政治檔案之收費標準,由檔案局定之。
檔案當事人申請其所涉案件之政治檔案,同一檔案免收一次費用;當事人死亡時,由其配偶或民法第一千一百三十八條各款所定繼承人申請者,亦同。
主席:第十三條照協商條文通過。
宣讀第十四條。
第十四條 開放政治檔案如涉爭議事項,得由檔案局邀集相關機關(構)、團體代表、學者專家及社會公正人士審議之,並排除第十一條所列人員。
前項爭議處理之運作方式及其他應行事項,由檔案局定之。
主席:第十四條照協商條文通過。
宣讀第十五條。
第十五條 因管理、審議、申請或檢調政治檔案所知悉之檔案內容,應依相關法律保護規定使用之。
違反前項規定者,依有關法律處罰。
主席:第十五條照協商條文通過。
第十六條保留。
宣讀第十七條。
第十七條 本條例自公布日施行。
主席:第十七條照協商條文通過。
報告院會,非保留條文均已處理完畢,現在繼續處理保留條文。保留條文進行處理前,依親民黨黨團1人、時代力量黨團1人、國民黨黨團3人、民進黨黨團3人之順序輪流交叉發言,每人發言時間3分鐘,發言完畢,即依上開黨團順序進行各該保留條文黨團版本之處理。現在依序進行,如果其中有任何一案通過,即不再處理其他案。
現在進行第一條。請宣讀條文。
民進黨黨團再修正動議條文:
第 一 條 為建立符合轉型正義精神、兼顧檔案當事人隱私之政治檔案開放應用制度,並推動關於威權體制、國家總動員、戒嚴、動員戡亂時期以及二二八事件之歷史研究與公民之轉型正義教育,公開真相並促成社會和解,辦理政治檔案之徵集、整理、保存、開放應用、研究及教育,特制定本條例。
主席:現在由推派代表發言。首先請周陳委員秀霞發言。
周陳委員秀霞:(14時11分)主席、各位同仁。今天我們制定政治檔案條例,最重要的目的是希望能夠讓這些政治檔案透過完整的制度進行蒐集、保存、管理及應用,最主要的目的是想要達到還原歷史真相及促進社會和解等兩大方向,藉以加速促進轉型正義,因此採取特別法的方式來處理政治檔案。既然政治檔案的管理及應用相對敏感,在立法上就必須特別慎重處理,不應該讓外界覺得這部條例是要拿來清算鬥爭特定政黨或特定人士,否則不僅沒有辦法促進社會和解,更有模糊歷史真相的可能。
經過一整個上午的朝野協商,我們很清楚的看到對於用專法來管理政治檔案、還原歷史真相,大家都認為十分有必要;但是對於如何達到政治檔案完全公開,卻有一些不同的看法,舉例來說,到底要蒐集管理的政治檔案是僅限於民國34年至民國81年間,還是從民國34年開始至今都要管理?又比如行政機關能否繼續將檔案列為永久保密,解、降密又應該是由誰核定?這些問題的確都應該要好好討論與處理。親民黨黨團再次強調,促進和解共生才是促進轉型正義的終極目的,政治檔案的管理及應用,雖然從還原歷史真相開始,但最終仍然希望能夠進一步促進社會和解,避免造成另一波衝突分裂,期盼朝野政黨能夠用正面的態度來處理政治檔案條例的立法,也期待行政部門能夠儘速完成政治檔案的清查,讓真相能夠早日出現,使政治受難者及其家屬能夠得到心靈上真正的平靜,謝謝。
主席:請林委員昶佐發言。
林委員昶佐:(14時14分)主席、各位同仁。政治檔案條例是轉型正義相關立法的最後一塊拼圖,而且也是轉型正義最重要的真相還原及建構,在此我要藉這個機會釐清媒體與輿論刻意操作及模糊焦點的地方。
首先,為何要有政治檔案條例?其實是因為受害者及社會大眾往往在關注威權時期的時候,希望了解相關的真相,或是調到這些檔案來加以閱讀、抄閱或是應用時,都碰到很多系統性的問題,因為那是在威權時期、戒嚴時期制度之下產生的案件及相關資料,而且過去並不是只有這些知名的案件在找資料上有問題,比方說陳文成案、林家血案等等,這些案件有資料遺漏、被掩蓋或是被列為機密等問題,其實還有更多的案件是我們還沒有辦法真的進一步去知道,甚至是連外界也不知道的案件,像這些案件也都有沒有辦法建構真相的問題存在。即便知道了這些案件,也有調不到資料的問題,甚至調到資料以後,也有部分被遮掩而沒辦法應用的問題,所以怎麼樣能夠把這個系統性的問題作一次通盤的解決,讓要看到這些資料的受害者、受害者家屬,以及在作研究、作教育功能的社會大眾及相關專家學者,能夠把這些遇到的問題都一次解決,這是政治檔案條例最重要的目的,所以當我們提到為什麼不延長時間、甚至處理到民主化之後的案件,不管過去幾次協商的時候,國民黨提到的陳水扁槍擊案、連勝文槍擊案,甚至太陽花案等等,因為這些都是發生在民主化以後,是完全不一樣的政府體制,所以在民主化之後,本來就有檔案法、本來就有國家機密保護法等等,以處理檔案相關的問題,如果受害者,不管是陳水扁、連勝文,或是其他案件的受害者,在調查這些資料或是要閱讀這些資料時遇到困難,其實也有民主化時代相關制度來加以處理,不管是檔案法或是國家機密保護法等等,這與政治檔案條例要處理的是不一樣的,換言之,如果真的遇到困難其實仍然是有相關規定可以來作業,但就不是政治迫害下、在戒嚴時期所要處理的區段,所以本席還是希望我們能夠順利完成轉型正義相關立法的最後一塊拼圖,然後把真相還給受害者及社會大眾。謝謝。
主席:謝謝林委員。下一位請曾委員銘宗發言。
曾委員銘宗:(14時17分)主席、各位同仁。現在正在審議政治檔案條例草案,假設該條例的立法目的是為了建立轉型正義、開放政治檔案、公開真相並促進社會和解,國民黨舉雙手贊成。假設是要達到這個目的,國民黨是贊成的,但是這些檔案現在在哪裡?事實上,這些檔案分散在政府機關、相關的政黨以及私人等處,但其實大部分的政治檔案是在政府機關,現在民進黨已經執政3年了,不管是在國防部或是國家安全局等等,依照國家機密保護法之規定,每一年都可以檢視這些到底能否解密,既然現在民進黨已經全面執政,你們可以透過檢視的方式來加以解密。
另外我要跟大家報告,依照目前檔案法第二十二條的明文規定,國家檔案至遲應於30年內開放應用,其有特殊情形者,得經立法院同意,延長期限。其實只要依照這條規定,過去很多所謂的政治檔案早就超過30年,早就可以開放了,而且違反這一條還有涉及刑責,還要移送主管機關、相關的檢調去查辦。所以有關政府機關相關政治檔案要開放一事,其實早就可以開放了,沒有真正要立法的必要。
此外,假設是涉及到其他政黨或是私人的部分,我要很誠懇的跟大家報告,這涉及到憲法財產保障的問題,制定政治檔案條例強行徵收或沒收這些政治檔案,跟各位報告,這有違憲的疑慮。假設開放政治檔案真的有助於社會和解,國民黨全力支持,但是在政府機關的部分,民進黨已經執政,要解密就全部解密,為什麼還要立這個法?有關民間的部分,涉及到憲法的財產權保障,所以真的有這個疑慮。我的結論是民進黨執政這麼久,根本不需要立政治檔案條例,純粹是為了選舉的操作,謝謝大家。
主席:請許委員毓仁發言。
許委員毓仁:(14時20分)主席、各位同仁。政治檔案的開放是執政黨在做促進轉型正義的最後一塊拼圖,開放檔案的核心有一個非常重要的因素,即我們要對得起歷史,要對得起過去曾經在這段時期受到不平等對待的這些受害者,這是對於他們的尊重,對於歷史史實的揭露,還有對於傷痛的撫平,這是政治檔案開放的核心價值。但是更重要的事情是,在這個開放檔案的過程裡,我們更要去理解,到底轉型正義走到今天,面對社會上可能產生的疑慮,還有包括之前所謂的東廠事件,到底有沒有給人民一個交代及一個答案?
首先,促轉會是一個二級機關,它不受中央行政機關組織基準法及行政院組織法的限制,本身就是法制的矛盾。它又是任務型的編組,兩年內向行政院提出報告,任務完成後解散,也就是說,它只是一個兩年為主的任務型組織,任務完成後就解散,它所留下來的種種作為,還有對社會的影響,包括當時我們在任命這些促轉委員的時候,本席也在司法及法制委員會特別強調,促轉是增進社會對話,還有對過去歷史教育還原真相,而不是做為政治操作的手段及工具。
很可惜在過去這一段時間,我們看到促進轉型正義變成了一個政治追殺的工具。對於這些政治檔案,不論是過去的歷史裡面對於威權的恐懼及象徵,乃至於處理不當黨產,我認為都要符合法律上的程序及符合人權。最重要的是當這個法立下去的時候,我們是不是可以達到當時執政黨所提出來的轉型正義真正的核心價值?對於這個答案我是打了一個非常大的問號。如果在過去我們所反對的是政府可以不經過法律的方式直接把人民的財產扣留,現在我們要還原真相,在一個法治的社會,是不是應該用一種新的方式,然後透過程序,讓過去這些史料得以還原?很遺憾地,今天在這部法上,我沒有看到對於個人財產或是對於過去史實、史料的尊重,本席在這邊非常遺憾,希望今天的審查,大家可以真正面對政治檔案開放性,能夠對於促進轉型正義核心價值的歷史作為負責。
主席:請尤委員美女發言。
尤委員美女:(14時25分)主席、各位同仁。政治檔案條例走了10年,終於走到今天可以進入逐條的階段。我們都知道,促進轉型正義在解嚴之後整整30年的時間才開始上路,促進轉型正義中有一個非常重要的項目,就是要發現歷史真相,這樣才能夠去促進和解。但要發現歷史真相,非常、非常重要的就是政治檔案條例的立法,因為只有透過這些政治檔案的揭密,才能讓事實的真相能夠呈現出來。
台灣民間真相與和解促進會在10年前開始展開研究,針對開放應用經常發生爭議的政治檔案草擬草案,然後送進立法院。事實上,在上一屆經過國民黨60次的阻擋,一直到2016年我們才能夠再次提案,讓政治檔案條例能夠排入議程裡面,非常感謝今天能夠在院長的協商之下,讓本案進入逐條。
政治檔案條例中所要處理的,就是在威權時代不公不義的政治檔案的徵集及應用,不過在應用的過程裡面,可能會牽涉到個人的隱私,如何在個人隱私及政治檔案的公開之間能夠取得一個平衡?同時也因為所謂的促進轉型正義最重要的就是從威權到民主時代,所以在過去威權時代的不公不義裡面,所牽涉到在這段期間所謂的戒嚴體制、白色恐怖、二二八事件及所謂動員戡亂等等,這段期間所有的政治檔案都應該要公開,也只有在這些政治檔案能夠公開,能夠讓大家看到歷史真相之後,我們社會的和解也才能夠促成。
國民黨提到,這些檔案都在政府機關,直接由總統下令不就可以?我們是一個法治的國家,我們也看到很多的檔案,在威權時代被他們以濫用國家機密保護法或是文書處理手冊的方式而列為極機密,以致於一直沒有辦法揭密。透過今天政治檔案條例的審查通過,最主要的就是讓所有過去的政治檔案能夠重新檢討降、解密,讓應該公開的──超過30年而應該公開的就應該公開,讓人民能夠看到這些政治檔案的真相,也才能夠促進所謂的和解。只有在大家能互相原諒、和解的情況下,社會才能夠和解。
主席:請管委員碧玲發言。
管委員碧玲:(14時28分)主席、各位同仁。本席首先要跟大家分享一個故事,讓大家知道真相對於當事人及其家屬為什麼這麼重要。這是本席在2003年擔任高雄市政府文化局局長時所舉辦的一個追思、尋找亡父的活動,隨著諾貝爾文學獎得主索因卡一起來臺灣的加拿大非洲文學專家史蒂芬‧亞諾博士,他長達56年的時間不知道他父親的下落在哪裡,在56年之後,他才因為美國檔案解禁所顯露出來的資料知悉父親的下落。原來他的父親在第二次世界大戰時被加拿大徵集為兵而加入第二次世界大戰,可是加拿大的空軍在高雄港外海看到一艘日本的船艦,認為那是日本的軍艦,因此轟炸該船艦,導致船艦上400名遭日本俘虜的加拿大人被轟炸而亡。他們的國民被日本俘虜了,結果他們的國民被他們國家的空軍炸死了,也因為這樣,所以加拿大政府就封鎖這個事實,使得這樣一份資料在56年後他們才得以看到。歷經56年,對這個家庭來講,他們是世世代代在尋找亡父、意圖發掘真相的過程之中,痛苦的度過每一天,用一個外國的例子來看,大家可能不會覺得那麼敏感,但是這個例子充分證明資料的解禁、檔案的開放是多麼的重要,有多少家庭的當事人或是他們的家屬在暗夜中哭泣,他們不知道他們的祖先何所終、甚至在哪裡?釐清真相是和解的開始,當真相釐清的時候,心頭才會放下,才不會再哭泣,而這樣的和解不是一個家人的和解而已,它正是社會和解的開始。當我們可以在電影、小說以及書籍當中,看到過往歷史當中所有苦難的真相時,我們會知道我們的祖先犯了什麼錯,他們為什麼會犯這樣的錯,當我們犯了獨裁統治的錯時,人民會受什麼樣的苦難,這樣的真相讓我們在欣賞電影當中、在小說的閱讀中進行了解時,我們才有和解的社會,所有這一切建立的基礎都在政治檔案能夠被徵集、能夠被整理、能夠被閱讀,並能夠公開。今天我們制定這個法律,請用人權的觀點來看它,而不要用政爭的觀點來看它,它不是清算的工具,它是國家和解的起跑線。謝謝。
主席:請柯委員建銘發言。
柯委員建銘:(14時32分)主席、各位同仁。歷史的時刻到了,臺灣的天空明天以後就不一樣了,轉型正義最後一個版圖就要在今天處理了,亦即政治檔案條例草案,剛才國民黨委員所談的還是流於原始的想法,認為這是政治操作,但絕對不是,我們看到臺灣是歷史上所有國家裡面戒嚴時間最久的,從民國38年到76年,我們現在處理的是從民國34年戒嚴時期開始到金馬最後解嚴的80年,在這段威權時期所受到的政治破壞乃至於人身傷害,要把它完全解密,只有真相才能獲得和解。剛才曾銘宗委員說你們就直接開放就好了,有這麼簡單嗎?所以就法制面來看一定要澈底處理,因為我們有最長的戒嚴時期,所以大家想一想,現在面臨美麗島事件40週年,美麗島事件隔年發生林宅血案,然後又發生陳文成事件,前天才紀念陳文成事件屆滿38週年,二二八事件已經歷經72年,這些歷史的謎團,我相信不止在座的立法委員,所有臺灣的人民都想了解,我們有需要再去替它掩蓋嗎?這和國家安全一點關係都沒有,但是過去卻用國家安全把它掩蓋住,因此在法制面層層疊疊把它綁住了,今天我們要如何把它打開?過去有個人資料保護法、檔案法、國家情報工作法,以及對外的國家機密保護法,因為這些法而拒絕提供,用這些法來掩蓋不堪的過去,所以在民進黨執政以後,我們通過不當黨產處理條例、促進轉型正義條例、國家人權博物館組織法,今天這個法是最後一個法了,大家看這個法的第五條是非常關鍵的,以後就可以全部打開了,全部都可以看,我們在殷切等待這一刻,所有人都引頸期盼這一刻,不要再用政治操作來窄化這個事情,也不要用這個來搪塞,意圖假開放、真阻擾。各位同仁,我們今天所看到所有被法制綁住的層面,事實上是因戒嚴時期,然而實際上這些和國家機密完全沒有關係,是令人不堪回首的過去,我們要和解,希望大家支持。
主席:各黨團推派發言的委員均已發言完畢,我們現在處理第一條。
請問院會,對本條照民進黨黨團再修正動議條文通過,有無異議?(有)有異議。既有異議,交付表決。
現在按鈴7分鐘,並分發表決卡。
(按鈴)
主席:現在處理民進黨黨團再修正動議條文。現有民進黨黨團要求記名表決,現在開始,時間1分鐘。
(進行表決)
主席:報告表決結果:出席委員78人,贊成者59人,反對者19人,棄權者0人,贊成者多數,作以下宣告:第一條照民進黨黨團再修正動議條文通過。
表決結果名單:
會議名稱:第7會期第1次臨時會第3次會議 表決型態:記名表決
表決時間:中華民國108年7月4日下午2時44分00秒
表決議題:政治檔案條例第一條
民進黨黨團再修正動議
表決結果:出席人數:78 贊成人數:59 反對人數:19 棄權人數:0
贊成:
鄭寶清 張廖萬堅 江永昌 鄭運鵬 柯建銘 管碧玲 尤美女 林昶佐 洪慈庸 黃國昌 徐永明 鍾孔炤 陳素月 李麗芬 施義芳 呂孫綾 吳琪銘 吳思瑤 張宏陸 林俊憲 鍾佳濱 蕭美琴 羅致政 蔡培慧 蘇巧慧 趙天麟 陳靜敏 陳亭妃 黃秀芳 陳明文 蔡易餘 葉宜津 吳玉琴 林淑芬 蘇震清 楊 曜 余宛如 劉世芳 吳焜裕 余 天 邱泰源 邱志偉 陳 瑩 陳賴素美 陳歐珀 蔣絜安 洪宗熠 段宜康 何志偉 林岱樺 吳秉叡 邱議瑩 李昆澤 陳曼麗 王榮璋 郭正亮 蘇治芬 郭國文 莊瑞雄
反對:
吳志揚 陳宜民 林為洲 孔文吉 林麗蟬 呂玉玲 林奕華 童惠珍 賴士葆 許毓仁 簡東明 徐志榮 鄭天財Sra Kacaw 曾銘宗 柯呈枋 陳玉珍 陳超明 黃昭順 顏寬恒
棄權:
主席:現在進行第二條。請宣讀條文。
民進黨黨團再修正動議條文:
第 二 條 本條例之主管機關為國家發展委員會。
政治檔案之徵集、整理、保存及開放應用事項,由國家發展委員會檔案管理局(以下簡稱檔案局)辦理之;政治檔案之研究、出版、展示及教育推廣等事項,由文化部會同相關機關(構)辦理之。