黨團協商紀錄
立法院第9屆第8會期黨團協商會議紀錄
時 間 中華民國108年10月24日(星期四)13時5分至16時51分
地 點 本院議場三樓會議室
主 席 蘇院長嘉全
協商主題 一、研商「108年度中央政府總預算案附屬單位預算及綜計表─營業及非營業部分」案相關事宜。二、研商「新式戰機採購特別條例草案」、「消防法」、「財團法人軌道技術研究及驗證中心設置條例草案」相關事宜。(民進黨黨團提議)
主席:今天的議程雖然是排定附屬單位的預算,但是有可能調整議程的順序,你們知道我的意思吧?所以主計長,是不是等我們邀請你們,你們再上來會場,大家先到休息室一下?搞不好我們會從第二案開始先處理,附屬單位的相關單位就先到休息室,好不好?等我們議程確定,我們會有時間邀請你們上來,好不好?
柯委員建銘:議程確定的時候,國營事業的預算也可能下禮拜二協商。
主席:是,請大家等一下,我們先就議程溝通一下,所以各附屬單位的主管能不能先到休息室,等我們排定議程之後,你們看電視就知道要審哪一個案子,到時候你們再上來,好不好?好,拜託一下,對不起。
請聯絡一下各黨團。國防部要先留下來,第二案的相關人員先留下來。沒關係,待會我們會請第二案的相關單位再上來好了。
我們把議程二調到一,因為消防法比較簡單,所以我們先作一個處理,好不好?
李委員鴻鈞:你說好就好。
王委員定宇:先處理戰機?
柯委員建銘:因為戰機……
主席:對,把二調到一,我說三遍了。
王委員定宇:你剛說要先處理消防法。
主席:沒有,二調到一啦!
謝謝曾總召,每個黨團都非常重要,如果有黨團沒到場,我們就開不了會。現在正式進行今天的黨團協商,在進行協商之前,這裡有個建議,因為附屬單位預算比較複雜,所以民進黨黨團建議:能否將第二案提到第一案先處理?也就是先處理新式戰機採購特別條例草案,此外,消防法還有一點尚待溝通,以及財團法人軌道技術研究及驗證中心設置條例草案,這些比較容易的我們就先處理。我們就先變更議程,把第二案提為第一案先討論?不知各黨團有無意見?
王委員定宇:沒有。
主席:請曾委員。
曾委員銘宗:據我的理解,108年度營業、非營業預算案經過這幾天溝通結果,其實已經沒剩下多少案。等一下我們要處理消防法,但現在內政委員會仍在開會,所以有些人現在不一定能夠過來。在此我要確認一下,108年度營業、非營業預算其實沒剩下多少案,可以進行得很快,所以能不能先讓大家看一下?假設剩下的案子很少,說不定很快就過了,這點是否可以說明一下?
朱主計長澤民:剩下38案。
曾委員銘宗:那就快了!
主席:沒關係,那我們……
柯委員建銘:戰機先啊!
主席:曾總召說附屬單位預算只剩下38案,很快就可以結束,看各黨團意見……
柯委員建銘:戰機條例只有六條,這個會更快。
主席:我都沒有意見,都OK。
曾委員銘宗:王定宇很急,因為他急著回去,所以就尊重他了。
主席:那就這樣子了。經過調整,我們先討論新式戰機採購特別條例草案,各位手上都有拿到委員會就新式戰機採購特別條例草案的審查結果,各位是否都拿到這份關係文書?好,我們就以關係文書來做討論。翻開第7頁,總共有六條條文,我們現在來逐條討論。
第一條是草案名稱,審查會是照行政院提案通過,各位有無意見?
王委員定宇:沒有。
主席:有沒有什麼意見?
柯委員建銘:沒有。
主席:如果沒有的話,我們就照審查會通過的條文通過。
繼續討論第一條。
第一條審查會通過的條文與行政院提案條文是一樣的,我們就照審查會通過的條文通過,請問各位有沒有什麼意見?
請曾委員發言。
曾委員銘宗:條例名稱部分我沒有意見,但第二條的部分……
主席:現在是討論第一條。
曾委員銘宗:第一條在大方向上我也沒有意見,不過就整個條例我有幾個問題想要請教國防部,第一,F-16的upgrade方案現在正在執行,執行的結果,不管是它的進度或改善情形,都是非常延後,已經影響到我們的國防戰力,也就是說,upgrade方案並沒有按照時程,如質、如時間在做upgrade,這件事情已經影響到國防戰力,所以我要請教國防部,整個F-16的upgrade方案目前執行情況怎麼樣?這是第一點。
第二個問題,我們現在要跟美方購買F-16V,同樣的公司耶,到時候條例通過,我們買了飛機之後,它有沒有能力真的如時間、如質來交貨?另外一個問題,整個方案總價80億美元,都沒有談到工業合作的部分,很多國家如果購買這麼大的量,這裡面會有很多機會或某些部門要回饋,來帶動臺灣的相關產業。
第三個問題,能不能透過這個採購案,爭取臺灣成為F-16在亞太地區的維修中心?
今天我提出這三個問題,都關係到到時候購買F-16V,我再講一次,第一個,舊的upgrade方案為什麼沒有辦法如期、如質的達到。第二,現在是同一家公司喔,到時候能不能如質、如期來完成這個採購案?整個採購案沒有任何的工業發展合作方案,你讓國內的漢翔或其他國防工業,都沒有拿到相關的工業合作案件,這是不合理的。第三,能不能爭取臺灣成為亞太地區F-16的區域維修中心?我提出這三個問題,謝謝。
主席:針對第一條,其他黨團有沒有意見?我們一併提問,再請國防部一併回答。
請李總召發言。
李委員鴻鈞:關於剛剛曾總召所提的問題,特別是第二個及第三個問題,其實親民黨也有提出附帶決議,就是說,因為長期以來,我們可以看到,包括我們購買幻象戰機也好,或之前的F-16也好,包括它後面的維修系統,或是零組件的生產系統也好,其實都沒有很落實的在臺灣這邊做,長久以來,我們一直看到這個問題。這也是本黨團提出附帶決議的原因,包括經濟部及國防部必須跨部會的整合,針對這一次F-16V的採購案,它的零組件應該要在臺灣生產及維修,因為我們看到前面幾次採購案的教訓,所以這個區塊應該將它彌補起來,我們的附帶決議已經有提出來了。
另外,關於工業合作的部分,這一次的新戰機當然也要跟民間產業的資源做結合,我們認為比例應該要達到70%,來滿足我們的後勤需要,這些都是附帶決議的內容,也是剛剛曾總召提到的第二點及第三點,我想大家在這方面的意見應該會有一致性啦,本席特別在此做以上補充說明。謝謝。
主席:好,還有沒有其他黨團有意見?針對第一條的部分,如果沒有其他意見,請國防部針對剛才兩個黨團所提出的三點問題進行說明。
嚴部長德發:國防部報告,第一個問題,有關F-16V的性能提升部分,因為F-16V的提升,我們是第一個跟洛馬合作的國家,就是把它提升成F-16V,剛開始的合作的確在系統還有非預期工項都有發生一些問題,所以初期是有一些進度落後,但是現在經過空軍的整合,包括洛馬公司及專案團隊與漢翔已經增加投入約200個人力,而且洛馬公司也承諾相關物料及物件都會投入,所以目前的進度是逐次在趕上。原本這個案子計畫於112年整個完成,向總召報告,112年是沒有問題的,如數可以把146架的F-16V性能提升完成,原來的目標就是112年,現在已經逐次趕上了,前面的這些窒礙都已經克服了,包含漢翔人力的投入,這是第一點向總召報告的。
第二點,這個案子購買是否會如期如質的從112年開始交到115年,現在美方的發價書草案已經來了,已經正式獲得,所以我們空軍透過專案團隊跟洛馬及美方的軍購談,一定按照我們的價格,不超過80億美金,整個期程也按照我們的期程從112年到115年,如期如質的66架獲得,這是第二點向總召報告的。
第三點,剛才委員所關心的工合,尤其親民黨提出來的70%,我們非常樂意配合。這個有助於我們國內國防廠商整個產業鏈的鏈結。這個案子總共有17項工合跟美方在談,包含科研、研製及後面的維修,將來我們的努力,因為現在臺灣等於是洛馬最大的在亞太的一個使用國,所以我們也跟洛馬在談,我們將來一定要成為亞太的維修中心,就是洛馬的維修中心。現在透過工合,尤其親民黨提出來的增加70%,我們逐次逐次叫他把關鍵技術轉移,然後這些廠級維修人力也要轉移,這樣整個才能帶動國內航太業的發展,我們會朝這個方向去努力,我們一定朝向亞太地區的維修中心來做。謝謝總召的指導。
曾委員銘宗:謝謝院長,也謝謝嚴部長。所以整個F-16的提升方案,部長確定可以在112年執行完畢?
嚴部長德發:現在的性能提升案在112年可以完成。
曾委員銘宗:Ok,既然部長也這樣保證,我們也認同。
另外,剛才提到工業合作的部分,以及希望爭取臺灣成為亞太F-16的維修中心,這兩點我們也會提出附帶決議。部長,因為這個東西就是這樣,審查這個條例或預算時所做的決議,你們就要去落實執行,也是讓我們國防部在跟美方談的時候有個bargain的力量。假設你們約簽了,到時候再提出要求,他不願意的。所以現在初步在談的時候就要加條件,不然到時候約簽了,再要求工業合作,他不會理我們的,所以我們希望做成附帶決議,也要求國防部去落實執行。謝謝。
主席:請柯委員發言。
柯委員建銘:大概幾個問題部長都回答得很清楚,待會曾銘宗委員提出的附帶決議我沒有意見,但是親民黨黨團的附帶決議,額度要達70%的這個部分,到底做得到還是做不到?
李委員鴻鈞:有啊,剛才他有說ok啊!
柯委員建銘:70%?
主席:這樣子好不好,……
柯委員建銘:要不要併一併還是另外再寫一張?
主席:國民黨黨團、親民黨黨團、時代力量黨團及民進黨黨團,如果有附帶決議,現在趕快寫出來。我們這邊已經有三項附帶決議,請國防部現在趕快就去研究。部長,現在你們就請幕僚趕快去研究,文字要怎麼修正,你們能夠做到什麼,等一下跟各黨團做說明,好不好?現在已經出來了,資料都送給你們,不要等到要討論再來針對裡面有什麼,你們現在就可以請幕僚開始討論。國民黨黨團的附帶決議趕快……
曾委員銘宗:馬上好。
主席:印給各黨團,這個附帶決議可以再討論,沒有關係,就是他們先提出來讓國防部先看,看完之後我們就再討論,這樣好不好?這樣比較好啦!
第一條沒有意見,第一條就照審查會的意見通過。
處理第二條,第二條是主管機關為國防部。這個應該沒有問題吧?
沒有問題就照審查會的意見通過。
處理第三條,第三條審查會的意見是跟行政院的提案一樣,請問各位委員,針對第三條有沒有什麼意見?
柯委員建銘:沒有。
曾委員銘宗:請教一下,這個有沒有包括相關的武器系統?有沒有?
嚴部長德發:含在裡面。
主席:其他的黨團有沒有什麼意見?沒有。第三條照審查會的意見通過。
處理第四條,第四條修正的部分,請委員會這邊說明一下,先唸修正的部分跟行政院版本的修正部分。
第四條委員會審查結果修正第一項如下:第四條 本條例所需經費上限為新臺幣二千五百億元,以特別預算方式編列;如原發價書簽署額度因匯率變動影響超過上限部分,以總預算方式編列;其預算編製不受預算法第二十三條不得充經常支出規定之限制。後續第二項、第三項如行政院提案。以上宣讀。
主席:審查會修正的部分是在第一項,第一項增加「如原發價書簽署額度因匯率變動影響超過上限部分,以總預算方式編列」等文字,但法制局建議在內容不變的原則下,文字能不能做一些比較符合法制用語的修正,就是「但經費額度因匯率變動影響超過上限部分,以總預算方式編列。」這是法制局的意見。意思一樣,但用語會更清楚。
柯委員建銘:行政院版本在委員會有調整過,「如原發價書簽署額度……」這個部分有調整過,後來委員會又有新的一個版本,等一下一起討論看看。
主席:就是對匯率變動影響超過上限部分,以總預算方式編列,它是用這個,反正最後就是用總預算編列。
曾委員銘宗:文字等一下大家再進一步討論,但是我相信過去就買戰機或者是買任何的設備,其實都是付美元嘛,都是用美元,所以這個問題應該每一次都碰到啊,每一次都碰到相同的問題啊,為什麼這一次要加上這樣的文字?每一次買戰機或者買其他武器都會碰到相同的問題啊!為什麼需要做這樣的規範,超過本來就一定回到總預算去編列啊!對不對?這個實務上一定常常碰到的啊!我們問一下實務上的狀況。
陳局長國勝:報告總召,因為以往一般的購案都是編年度預算,年度預算不夠的部分,它在次年或是今年編匯差不足的部分,這是沒問題的,但是這個案子是特別預算,它一次就編列2,473億元這個額度,我們擔心中間的匯差要是超過新臺幣2,473億元這個額度的時候,可能我們的錢就不夠,因為特別預算金額龐大,我們才會加註這個條款。
曾委員銘宗:那麼我再問細一點,你認為匯率要到多少就會不夠?就是你預估啦,你總要有個預估數,如果匯率貶到33或是貶到32,那就會不夠吧,所以你應該有個預估數吧?
柯委員建銘:大概全世界沒有能夠預估匯率的人。
主席:不是啦!曾委員的意思不是預測匯率,曾委員是要問概算的匯率是多少才買得起,才不會有變動,只是預估多少,我知道曾委員的意思是這樣。
曾委員銘宗:對。
主席:有沒有做這樣的預估?
陳局長國勝:我們現在只是純粹來做預估,美金現在是80億,如果匯率到32的時候,那就會超過2,500億……
曾委員銘宗:OK,因為匯率會浮動,你說會不會超過32?其實很難講啦!
主席:對啦!
曾委員銘宗:那就保留一定彈性,謝謝。
主席:大家手上有一張法制局修正的文字內容,內容是一致,但用語比較簡單,什麼叫「原發價書簽署額度」?這裡說是「但經費額度因匯率變動」,這樣就很簡單啦,就是匯率變動,是不是?請法制局局長說明一下。
陳局長清雲:跟各位報告,我們法制局的意見比較單純,是加但書,原來委員會通過修正寫的是如書,這個名稱是「原發價書簽署額度」,這是我們跟美國採購用語的文字,我們的意見是加上但書,意思大致都沒有變更,我們是說如果匯率變動影響超過上限部分,就回歸到用總預算方式編列。
主席:就是比較看得清楚啦!
柯委員建銘:現在就是如和但書的問題嘛。另外就是要不要把名詞放上去,原發價書簽署額度,國防部表示一下意見,為什麼要改來改去?
主席:不是啦,這是法制局的意見。
柯委員建銘:我知道,法制局是一回事,法制局不是在主導,我是問國防部。
吳司長寶琨:國防部做文字修正,我們看法制局建議修正條文,「但經費額度因匯率變動影響超過上限部份」,希望把「份」修正為「分」字,不要有人字旁,做這樣的修正。謝謝。
主席:有沒有人字旁?
陳局長清雲:都可以,其實兩個字通用。
主席:兩個字通用。
柯委員建銘:「原發價書額度」那個名詞不要。
主席:第四條的修正就依法制局建議條文通過。謝謝大家。
處理第五條。針對第五條,審查會意見是照行政院提案通過,各黨團有沒有意見?
曾委員銘宗:第五條是贅詞,對不對?為什麼要加這一條?,當然每個預算都要審計部依法辦理審計啊,有哪一塊錢不用辦理審計呢?我不知道,那麼為什麼要增訂第五條?
柯委員建銘:條文太少了。
曾委員銘宗:那是柯總召加的啦!
主席:請國防部說明一下。
吳司長寶琨:這一條當初的立案目的是希望讓法條更周延。
曾委員銘宗:有哪一項不用依法辦理?
主席:請主計長。
朱主計長澤民:原來是抄前瞻基礎建設條例,前瞻基礎建設條例原來也沒有這一條,是在大院增訂的,所以怕大院會有……
主席:這樣是要加還是不加?
曾委員銘宗:沒問題啦!只是說因為……
主席:第五條就照審查會意見通過。
曾委員銘宗:好。
主席:第六條應該沒有什麼問題,第六條是規定:「本條例自公布日施行至中華民國一百十五年十二月三十一日止。」這個不會有問題吧!大家都沒有意見。
「新式戰機採購特別條例草案」已經過黨團協商,有修正的部分就依照修正動議通過。
現在進行附帶決議的部分。親民黨黨團有2個案子、時代力量黨團有1個案子。
親民黨黨團所提第1案的內容是「我國過去在F-16型機……」,到最後是「帶動國防產業發展與商機」,國防部對這方面的意見是怎麼樣?
吳司長寶琨:國防部同意。
主席:各黨團有沒有意見?
柯委員建銘:沒有。
主席:大家覺得是要黨團共同提案還是親民黨黨團提案?
柯委員建銘:我們不要掠人之美,這是他們提的。
主席:好,親民黨黨團所提第1案通過。
現在處理第2案,大家認為70%有沒有問題?
吳司長寶琨:國防部尊重。
主席:是尊重還是同意?
柯委員建銘:請你們告訴我為什麼70%可以?工業合作在民間和國防工業是不是各占一半?你們這樣一搞,有沒有跟經濟部那邊協調好?
主席:請國防部說明。
劉參謀長任遠:特別跟總召報告,按照現在工合分配的額度,是國防工合50%、產業工合50%,那親民黨黨團有這樣的好意……
柯委員建銘:可是你們現在就那個比例做調整了嘛!
劉參謀長任遠:其實我們整個工合額度是在40%裡面來調整,在這40%當中,國防工合占50%、產業工合占50%,如果國防工合提高到70%,就是因為親民黨認為軍中如果能夠把這些主要核心能量拉到國防自主、把核心能量拉到軍方來建立的話,是非常好的,就好像剛才委員所提的亞太維保中心一樣。但是這個也是有彈性的,這個彈性在哪裡呢?事實上,在國防工合占70%額度之下,如果產業工合30%不夠,經過外商評估之後認為產業工合具有相關的產業價值、能夠產生產業效益的話,我們國防工合的70%也可以釋放10%到20%給產業工合,這都是在經濟部的工合小組當中可以做決定的,所以具有彈性。
柯委員建銘:既然工合小組可以做決定,這是他們的,我相信親民黨這個案子是因為你們想吃過來才請他們提的吧!
劉參謀長任遠:沒有,是親民黨自己提的。
主席:沒有。
柯委員建銘:工合是產業要發展的,產業發展一定要起來啊!
李委員鴻鈞:拜託柯總召講話尊重一點,你亂來喔!
曾委員銘宗:不要這樣啦!你不能黑白講。
李委員鴻鈞:你是在討皮痛嗎?
柯委員建銘:我覺得會寫這個是不尋常的。
曾委員銘宗:怎麼會不尋常?提附帶決議是立法委員的天職!
李委員鴻鈞:這完完全全就是親民黨……
柯委員建銘:我知道,我們要好好討論嘛!
李委員鴻鈞:所以話不能亂講,你真的是亂來!
柯委員建銘:我是說民間要合作嘛!
主席:拜託尊重一下主席好不好?
柯委員建銘:好啦!
曾委員銘宗:那就不要協商了!好不好?
主席:不要這樣啦!
曾委員銘宗:叫人家寫附帶決議是……
主席:第二項的附帶決議……
曾委員銘宗:你不要這樣說,如果你這樣說,那我就要下去啦!
主席:曾委員,聽我說一下啦,柯總召,我可以說一下話嗎?
柯委員建銘:疑問要解釋一下,好不好?
主席:其實這個案子的第4行,請大家看一下,是建請國防部與經濟部,是用「建請」……
李委員鴻鈞:我來說明一下。
主席:好,請李委員鴻鈞發言。所以應該還算客觀。
李委員鴻鈞:柯總召說這些話實在很傷人,我很少罵你,你這樣不行,你要道歉哦。為什麼會寫這樣?為什麼會有這樣的空間?其實這牽扯到國防機密,也牽扯到國防自主的問題,今天我們的民間究竟能夠做到什麼樣的國防機密?而國防自主的部分,在國防部裡面,究竟我們可以把持多少?這個拿捏是很重要的,所以在這個方面,當然你說50%、50%的話,民間給它50%,國防部自己50%,當然現在新的戰機進來以後,其實這個我們也沒跟國防部討論過啊!這個是我們自己內部在這邊討論的時候,當然就是國防自主最基本的精神嘛!可是如果民間過度給予的話,現在過度給予,這也牽扯到國防機密的問題,可是我們只要說,不管是民間也好,國防部也好,如果你有辦法達到70%,這是好事情啊!出發點就是如此而已。
柯委員建銘:好。很多國防工業,事實上,將來它的application可以應用到很多民間產業。小英總統上台以後一直要發展國防產業,當然要跟民間合作,我們民間有很多隱形冠軍,所以對於這個比例、應用的比例,是不是和我們的施政目標是一樣的?你們沒有把民間帶上來,像美國都是民間公司,你靠這些軍人要怎麼去做?如果有國防機密,外國人不會給我們的,將來要把產業一起帶上來,這部分有一個法,國防產業發展法,就是要把整個國家帶上來,把整個國家的能量帶上來,這當然要有民間介入啊!但是國防部不要有先入為主的觀念,就是我先占了再說,我是覺得這個百分比怪怪的,這樣而已啦!我希望他們能夠解釋清楚。
李委員鴻鈞:怪怪的?你不能說……
管委員碧玲:院長,當然國防機密很重要,但是這個畢竟是比較下游,另外,國防機密最重要的還是要建立一定的機制,因為不管百分比是多少,那個機制一定還是需要嘛!問題是剛剛聽起來它是浮動的,對不對?現在是50%、50%,未來當然也有可能是70%、30%,但是最後也有可能你們再釋放為50%、50%,一方面是看民間的產業能力,一方面也是政府的扶植政策,所以它是變動的,而且它還必須經過經濟部工合推動小組去制定,所以我們這裡能不能怎麼修,雖然它是建請,但是你把70%寫得這麼明確,又是應達70%,當然委員可能就會擔心它會不會變成太固定了,那就不符合它現實上是浮動的這個事實,所以看看這部分能怎麼修,還是明訂那個70%?那就不符合事實嘛!看看李委員能不能容許不要明訂多少趴,但是是朝向國防自主的方向去發展。事實上,你要說機密的話,我們的中科院其實也是從國防部所屬而改成……
李委員鴻鈞:今天不管屬不屬於……一台戰機裡面都是屬於高度國防機密,民間產業……如果國防部自主70%,甚至自主100%……,現在民間的尖端科技,你說有尖端也是有尖端的部分,像塗料就是尖端……
柯委員建銘:沒有錯啊!現在我們民間產業就有……在發展,這個百分比會用掉點數。
李委員鴻鈞:這個東西放著,他們也比較有條件去跟美國談判。
柯委員建銘:美國是看買飛機給多少錢,我們是要求要工業合作,工業合作是我們有國防產業發展法。
管委員碧玲:剛剛聽李委員那句話我反而擔心這個東西綁那麼多,美國在跟我們談判的時候會不會產生變數,有沒有那個問題?
李委員鴻鈞:以前我要從日本買一台電腦都不行,那個原因出在哪裡?
柯委員建銘:以前電腦太大台當然拿不回來。
李委員鴻鈞:你不懂啦!不跟你說那麼多。
主席:請曾委員發言。
曾委員銘宗:先確定啦!因為親民黨的附帶決議中段是「建請」,到後面是「比例應達70%以上」,是「應」,但前面是「建請」,所以到底這是建請案還是必須這樣做,恐怕……
李委員鴻鈞:我們現在說工合,國防和民間的產業,站在一個良性上來講是儘量能夠促進民間產業帶動民間經濟活絡,這是一個大框架是沒錯,可是這畢竟是一個戰機,是一個先端產業,在國防機密、在國防自主裡面,本來就是國防部……
柯委員建銘:百分比不要寫就好,一個論述就好了。
李委員鴻鈞:我可以同意不寫百分比,不過大原則就是什麼叫做機密、什麼叫做不是機密,國防部自己很清楚,什麼樣的事民間可以做,什麼樣的事國防部要自己做,這個拿捏也很重要。
柯委員建銘:所有維修中心要來臺灣的話,是不是要臺灣民間產業加入?用所謂的國防機密法,那就美國……,國防部講一下。
嚴部長德發:我建議文字作以下調修,供各位委員參考。把第五行最後「所獲得的工業合作額度須優先支應國防工合需求項目」擺到第四行「針對新式戰機採購案之工業合作」的後面,然後就接「國防部與經濟部共同推動並整合國防科技工業與民間產業資源,以滿足後勤維保需求及落實國防自主目標。」建議作以上調整。
柯委員建銘:這樣可以。
主席:好不好?
李委員鴻鈞:你們說好就好了。
主席:部長,請將文字交給工作同仁影印一下。
李委員鴻鈞:OK啦!
柯委員建銘:我們有國防產業發展法。
主席:曾委員,有沒有問題?
曾委員銘宗:好。
主席:黃委員,可以嗎?
黃委員國昌:好。
主席:附帶決議就照國防部修正的文字通過。再來是第三項附帶決議。
柯委員建銘:院長,等一下!這個案子等一下大家簽完,我們知道明天是院會最後一天,所以是下禮拜二早上要處理,包括消防法都要處理,處理完三讀通過之後,時程要押一下;也就是說,預算要送進來,行政院最快是10月29日通過,10月31日行政院院會把……
主席:這個不先通過我們再來講時程?
柯委員建銘:那都沒問題。
主席:這些附帶決議都……
柯委員建銘:都通過了嗎?
主席:還有啊!
柯委員建銘:還有喔?
主席:還有二案啊!我就覺得奇怪。
再來是時代力量黨團的提案,國防部有沒有什麼問題?
劉參謀長任遠:時代力量所提出來的我們是可以配合,但是有一段文字我們建議修改。
主席:你說。
劉參謀長任遠:第四行的「國防部每年應就新式戰機採購之特別預算編列財源籌措、各項採購項目獲得進度、各項工業合作推動進度、國內承接單位之相應準備……」。「國內承接單位之相應準備」這一段話是不是能夠修掉?為什麼要修掉?因為「國內承接單位的相應準備」,這承接單位也包含國防部的承接單位跟產業界的承接單位,這兩個承接單位都必須要經過外商評估之後,才能決定的範疇。所以我們必須要經過外商評估,才能做相關的準備,因為外商評估包含設備、人力跟專業管理能力,這個操之不在我,這操之在外商。我們把這段話給修掉之後,接下去就「向立法院及國防委員會提出專案報告。報告有涉及機密部分,得以機密方式處理。」是否有當?我們統統配合,就是把這段話修掉就好。
主席:請黃委員國昌發言。
黃委員國昌:我大概可以瞭解國防部的顧慮,你說國內承接單位的相應準備必須經外商評估,他們沒有評估完你們也無從去做準備嘛!
劉參謀長任遠:對。
黃委員國昌:但是我還是希望到時候立法院外交及國防委員會針對這件事情再請你們進行報告,或者委員去關心,因為其他的彼此之間接軌配合是一個重要的事情啦!在範圍外把它排除在外是怪怪的,我建議去解決你剛剛所說,可能會面臨實務上面的困難的話。那個國內承接單位之相應準備,前面再加一個條件,什麼條件呢?我唸給你聽,經外商評估完成後之國內承接單位相應準備。就加一個條件,如果沒有評估完,當然你就無從報告;已經評估完,似乎沒有不能報告的理由了。
主席:請管委員碧玲發言。
管委員碧玲:我倒覺得,我們指定要報告的項目在那裡,但是如果像你講的國外沒有評估好,所以沒有進度,你就來告訴我們沒有進度啊!為什麼要把這個項目拿掉?不是說,在這裡每一個項目希望你們來報告的時候你們每一個項目都要有所交代啊!
主席:對啦!
管委員碧玲:所以應該是沒有問題吧!
主席:你再看一下。
管委員碧玲:我們對國內承接單位的相應準備當然要關心,因為它涉及整個國防跟民間產業之間總體,在這個案子未來發展當中它的發展狀態,所以沒有進度你就告訴我們目前可能沒有新的進度,這個不是問題啊!
主席:如果黃委員增加「經外商評估完成後」,還是……
劉參謀長任遠:經外商評估之後,確認國內承接單位之相應準備。
柯委員建銘:那個都是程序性問題,院長,我講一下好不好?
主席:好,請。
柯委員建銘:不必寫得這麼細啦!什麼經外商評估……
主席:對啦!應該照原來的就可以。
柯委員建銘:該什麼進度,什麼進度都很清楚,其實前面那一句話─各項工業合作推動進度,就包括所有進度了,當然這進度裡面,我相信不只國內承接單位的相應準備,還有很多事情,不是只有這一項而已,到底這一項要不要寫?大家可以討論……
主席:管委員的意思是……
柯委員建銘:工業合作的進度裡面包括很多了。
主席:管委員的意思是說,沒有進度你就來報告沒有進度嘛!
嚴部長德發:用原來條文就可以。
主席:對啊!好不好?大家有沒有意見?沒有意見的話,我們就通過?現在看一下第2項附帶決議的修正,第2項附帶決議的修正是,所獲得之工業合作額度須優先支應國防工合需求項目,建請國防部與經濟部,以滿足後勤維保需求及落實國防自主目標。
管委員碧玲:句號……
曾委員銘宗:變成建請案?
主席:對啊!「建請國防部與經濟部共同推動並整合國防科技工業與民間產業資源,以滿足後勤維保需求及落實國防自主目標。」70%等文字就沒有了,也就是要重視民間產業資源的配合。
曾委員銘宗:就把「建請」拿掉,即:國防部與經濟部應……
主席:好,「建請」拿掉。各位沒有問題的話,我們就修正通過。
柯委員建銘:當然是「建請」案啊!拿掉的話,寫在法條裡面就好了!
主席:國防部覺得呢?要不要「建請」?
管委員碧玲:前面有「應」,有必須了,所以「建請」就留著。
主席:好啦!曾委員,本來就是「建請」……
曾委員銘宗:我覺得寫這個本來是……
主席:這個要尊重親民黨的提案。
曾委員銘宗:對啊!什麼都不能提,那就不要協商啦!他寫這個,國防部也做得到,本席實在看不下去……
柯委員建銘:不會看不下去,大家可以好好說。
曾委員銘宗:這個本來就是要做的,比例也拿掉了,這樣寫實在不通啦!
李委員鴻鈞:國防部也沒有意見。
曾委員銘宗:對啊!
柯委員建銘:沒有意見,好啦!
主席:就把「建請」拿掉。
管委員碧玲:拿掉「建請」之後,如果沒有加上一個「應」或什麼,恐怕文字就不通了。
曾委員銘宗:剛剛不是講了嗎,「建請」拿掉,國防部與經濟部應共同推動……
主席:「國防部與經濟部應共同推動」有沒有問題?
吳司長寶琨:沒有問題。
主席:「建請」拿掉,加「應」字,修正通過。
繼續處理國民黨黨團提案。
國民黨黨團提案:
附帶決議
國防部本次採購66架F16-V,數量及金額為近年來軍購最多,且國防產業發展條例目前已經通過,本次軍購應要求國防部將本次採購之F16V相關零組件在中華民國生產並移轉關鍵技術,並在交機後一年內逐步成立F16機隊亞洲維修中心。
提案人:中國國民黨立法院黨團 曾銘宗
主席:國防部有沒有什麼問題?
劉參謀長任遠:我們建議在第三行「國防部應趁」將「趁」改為「藉」,將「藉著本次軍購」後面的「精進……」及下一行都拿掉,改為「藉本次軍購爭取相關零組件在中華民國生產,移轉關鍵技術,並逐步成立F16機隊亞洲維修中心。」
柯委員建銘:就是把「一年」拿掉的意思。
劉參謀長任遠:因為這是特別條例,這個戰機的採購真的很緊急,如果來了之後,一年內就要成立亞洲維修中心,實在沒有把握。
主席:請把修正文字寫出來。
曾委員銘宗:把文字拿出來看一下。
主席:你們趕快寫出來。現在4個附帶決議有的修正通過,有的如案通過。剛才柯總召講到時間的問題……
柯委員建銘:大家討論好嗎?你們現在不生氣,慈眉善目了!朝野協商本來就是這樣,大家一起討論,考慮大概就在下禮拜二,29日。
主席:29日,我們的總質詢到……
柯委員建銘:總質詢到明天。
主席:對。
柯委員建銘:29日我們有安排戰機第一案,第二案是消防法,還有軌道中心以及其它法案。29日通過以後,接下來行政院要把預算送進來,預算送進來還要備詢,這個有時間的問題。大家對於戰機已經沒有意見,也通過了,我們希望這個時程大家扣好一點。
主席:這樣子好不好?我贊成……
柯委員建銘:院長,我再講一下。因為總統馬上會公告,所以三天後,行政院應該是31日院會會通過,送進立法院以後,大概是11月5日送到程序委員會,11月8號是一個關鍵,11月8號程序委員會來付委。同時我們總預算也是一樣,11月8日當天安排蘇院長來備詢好不好?
主席:有沒有意見?可以啦!反正這個……
柯委員建銘:程序性問題,總預算也是如此。
主席:請黃委員發言。
黃委員國昌:我覺得就按照今天排定協商的事項去進行,至於未來時程上面要怎麼樣去安排……
主席:我們儘量快啦!
黃委員國昌:要另外去處理,我想主要的議程,而且agenda setting的權利也還是都在執政黨的手上,未來的你現在就先預告,好像這邊提一下,大家都要點頭答應,我會覺得這可能跟我們一開始的協商議程,沒有配合議程在走。當然,柯總召講的那個時間上面的預告,我想在座各黨團的代表大家都聽到了,對那樣時程上面的預告,大家是不是能夠配合?覺得這樣子是不是會比較好,你總要給大家一點時間回去消化一下,要不然本來不在議程上,突然這樣丟出來……
柯委員建銘:再讓我講一下……
李委員鴻鈞:我贊成黃總召的說法,其實你們本來就是多數黨,多數黨你們要怎麼處理你們的議程,都不需要納到朝野協商來談這個事情,我覺得根本不需要用這種方式來處理。
柯委員建銘:要不要在這裡談,是條例大家沒問題以後,接下來以後有預算要送進來,程序的問題要向各黨打招呼,這個是很簡單的邏輯,大家都知道這個很急嘛!這個是本會期一定要處理的,這樣拖久了以後,我們還有休會的問題,大家一定是要談,上次總預算也是這樣談出來的嘛!假如今天條例大家沒有簽名的話,我們談預算的話就不對,這是便宜行事,如果先談時程的話,代表對大家不尊重,法案都還沒有過,還講什麼時程!
李委員鴻鈞:我們也是要消化!
柯委員建銘:這不用消化,現在是形式上跟大家告知、大家商量一下!
李委員鴻鈞:沒有商量。
主席:這樣好不好?戰機條例跟預算的編列非常急,如果各黨團同意讓我來把時程做一個安排之後,再請秘書長一一跟各黨團面報。然後大家儘量配合,以讓這個能夠順利完成的日期為原則,不要現在討論,這樣好不好?就是授權我來協調好不好?
柯委員建銘:好。
曾委員銘宗:好。
主席:這樣比較好啦!我們一定會非常尊重各黨團的意見,秘書長擬定,我請議事處排一個時程,然後徵求大家的意見,我們就照那個時程來做,好不好?
李委員鴻鈞:好。
主席:我們就這樣子。
現在進行第二案消防法。
曾委員銘宗:文字還沒有確定啊!
主席:這已經確定了,你的剛才就確定了。
曾委員銘宗:沒有……
主席:就照國防部的意見。你不是同意國防部的意見嗎?
曾委員銘宗:文字還要再看一下……
主席:看了啦!大家都很守信用,國防部的意見,只要你沒有意見,就沒有意見。
曾委員銘宗:我還沒有看到喔!
主席:沒關係,第四案先給國民黨……
曾委員銘宗:你要先給我……
主席:好,先給你看一下。
曾委員銘宗:我真的沒有看。
主席:沒有,剛才他在唸,你一直點頭。
柯委員建銘:朝野協商真的要眼觀四處、耳聽八方,不然等一下就被騙了。
主席:好,你們看。
曾委員銘宗:好,我們把「一年」拿掉就可以了……
主席:國防部有沒有問題?
曾委員銘宗:沒有問題,我把「一年」拿掉就好了。
主席:要國防部沒有問題,還要給柯總召、黃總召兩位看看。
柯委員建銘:你拿掉什麼?
主席:你再說明一下。
柯委員建銘:你拿掉什麼?
曾委員銘宗:他要改中文啦!把那「一年」拿掉就好了,改什麼中文,這要幹什麼?
柯委員建銘:沒有,這樣文字會不一樣。
主席:你們看一下。前三項沒有問題,現在剩下最後一項。等一下,你們兩位要隨即進來……
好,給我簽一下。我們就用這一張,「一年」劃掉。這不是我提案的,我是幫你背書。你們可以簽了吧?
曾委員銘宗:簽了!
主席:兩位總召……
柯委員建銘:曾委員,國營事業改天再……,今天就這三項就好了。
主席:好,第一案都簽完了嗎?趕快!趕快!簽完就請進來討論消防法。
好,我們來處理第二案的消防法。剛才柯委員不是有什麼動議?
柯委員建銘:剛才我們進來的時候所有的國營事業都來了,主計長也來了。我覺得今天我們將三個法協商完畢就好,下禮拜再協商國營事業的案子,反正29日也沒有這個案子嘛。
主席:我們29日也沒有辦法處理到這個。
李委員鴻鈞:都不要協商也沒有關係。
柯委員建銘:不要啦。
主席:可以啦。
黃委員國昌:可以什麼?
主席:國營事業的案子下禮拜再找時間協商。
黃委員國昌:今天不協商國營事業的案子嗎?
主席:我們三個法修正過就好。
黃委員國昌:國營事業的案子不協商嗎?
主席:下個禮拜協商,因為現在沒有急迫性。你覺得呢?我們只有到6點,如果沒有協商完,下一次還是要再來,但是如果一天的話,我們應該可以結束。
黃委員國昌:沒有,大家很忙,今天下午我們就講好嘛,到下午6點,處理到哪裡就處理到哪裡,不然改天的話,我非常忙,時間「喬來喬去」。你發通知,我尊重,整個下午1點到6點就空下來給你了。
主席:看怎麼樣,我沒有意見。
黃委員國昌:不是,如果真的協商不完,那沒有辦法,如果還有時間,大家坐在這邊……
主席:因為我們協商到哪裡,他們一定要等,我們如果下禮拜找一天,從……
黃委員國昌:你要找哪一天?
主席:所以我們現在來「喬」,讓大家可以排開,好不好?11月1日(星期五)來協商好不好?當天要開院會,我們整天協商,讓我們的委員不用來。
黃委員國昌:這樣院會不就沒有法案可以處理?
主席:29日我們處理法案,11月1日是禮拜五,我們就來協商。
黃委員國昌:11月1日禮拜五我有我希望處理的法案。
主席:沒有案子。
黃委員國昌:怎麼會沒有案子?我提案就有了。
主席:還沒有一半……
黃委員國昌:對啊,我提案你就看到案子了。
主席:我們來看哪一天。我覺得要一整天一次完成它,這樣比較不用讓人跑……
黃委員國昌:不是啦,院會時間寶貴,假如要找時間,不然週六、週日來,我也奉陪。
主席:29日下午是中選會的案子,我們29日來協商,怎麼樣?
黃委員國昌:29日下午是不是?
主席:早上開始也可以。
黃委員國昌:下午就好啦,早上也可以開會。
主席:早上本來就有會,副院長主持。
柯委員建銘:29日上午……
主席:29日上午就會有剛才唸的協商結論。
黃委員國昌:這樣要讓我一大早在樓下跟樓上之間跑來跑去,可以啊,你要從早上開始也可以,但是……
主席:大概早上也不會太早。
黃委員國昌:我需要離開的時候讓我離開就好了。
主席:不然我們這樣子啦,29日12點開始協商到結束。
黃委員國昌:可以啊。
主席:這樣好不好?
柯委員建銘:好。
黃委員國昌:本來下午排定行使同意權的投票,是不是?
主席:對。
黃委員國昌:好。
曾委員銘宗:29日有程序委員會。
主席:那就1點嘛,1點程序委員會已經開完了,還是要29日的1點半?
曾委員銘宗:29日。
主席:因為29日下午是中選會同意權行使的案子,早上大家一定會簽到。我相信大家來協商很好。
曾委員銘宗:但是我那一天不行耶!我那一天真的不行。
主席:你那一天不行喔!
李委員鴻鈞:好像我很閒一樣。
主席:這樣子的話,因為30日盧森堡歐洲議會有3個議員要要來拜會,剩下就是……
李委員鴻鈞:每次都是我,好像我很閒。
柯委員建銘:我都可以配合。
主席:31日也是有3個澳大利亞跟美國的國會議員要來。
黃委員國昌:你就帶他們來看協商啊!
柯委員建銘:看電視就好了。
主席:不是29日就是1日啦!
柯委員建銘:大家講好就好了。
主席:因為只有30幾案,應該半天就可以結束了。
柯委員建銘:1日可以啦!
主席:1日下午好不好?
黃委員國昌:1日是禮拜幾?
主席:1日是禮拜五,早上我們就審法案嘛!
柯委員建銘:好啦!
李委員鴻鈞:我好像要出國玩耶!
主席:不要啦!拜託啦!
柯委員建銘:協商都要來啦!
主席:好啦!1日下午、12點開始。好不好?我安排午餐,可以喔?
柯委員建銘:好。
主席:那就12點。那各附屬單位在等待室的就先回去,11月1日中午12點我們開始進行協商,到結束為止,這樣好不好?好。
下禮拜二進行新式戰機的立法以及同意權的行使,所以當日下午我們就依照慣例不處理臨時提案,這個比較沒有問題。
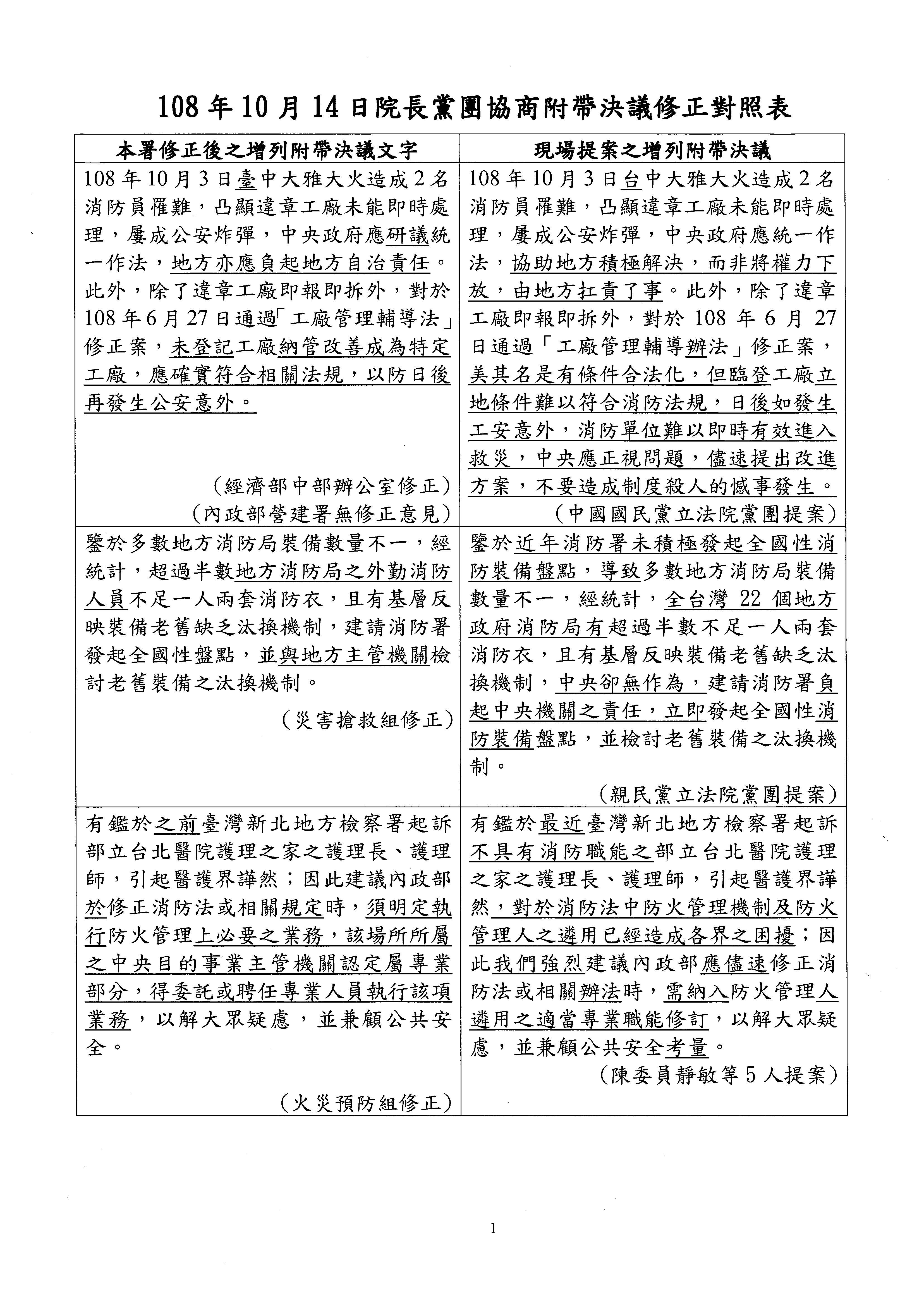
在場有內政部陳政務次長、消防署陳署長、法務部張參事。現在針對法條都沒有問題,在立法說明有一些問題。在桌上有沒有拿到立法理由的資料?第二十條之一及第二十七條之一,這兩條稍微有些不一樣的地方,消防署要不要說明一下?
陳署長文龍:報告院長,現在有兩張,粗黑體字的那個,108年10月14日院長協商的立法理由,第二十條之一的部分是:「因災害態樣種類繁多,實務上可資採取之救災行動亦相當多元,其中可能包含無人待救而入室搶救等之危險性救災行動。為明確危險性救災行動之定義,爰授權中央主管機關明定危險性救災行動之認定標準,俾利未來適用於救災實務。」這個當天院長有唸過,不過現在時代力量的這個版本是:「因災害態樣種類繁多,實務上可資採取之救災行動亦相當多元,為明確危險性救災行動之定義,爰授權中央主管機關明定包括無人待救而入室搶救等之危險性救災行動認定標準,俾利未來適用於救災實務。」這是他們跟上一個版本不太一樣的地方。我是不是先說明這一條,等到下一個再……是不是逐條……
主席:好,請黃委員發言。
黃委員國昌:我要說明一下,那天協商的時候,針對第二十條之一還有第二十七條之一,就理由的部分,我們相信消防署,授權給他們回去寫,而他剛剛講成是,後面這一張是時代力量的版本!消防署這樣的說法我沒有辦法接受。左手邊的這一張,文字全部都是消防署擬的,擬完了以後送給立法院的議事處,立法院的議事處送到我這邊來,看了OK以後我點頭,然後我簽字。那怎麼會說這是時代力量的版本?你這樣說話就不負責任啊!條文是你們擬的啊!送到立法院的議事處,然後議事處的同仁跟我說都沒有問題了,然後我看了以後也確認符合那天協商的原意,所以我在上面簽名啊!你剛剛在做說明的時候,怎麼可以說這是時代力量的版本?
其次,那天在協商的時候我記得很清楚,我看的就是我手上拿的那一張。我們還原那天協商的整個過程,我說得很清楚啊!就是你們要一些彈性,那我說最起碼就入室搶救退避權的這個部分要放到立法理由當中,所以那天拿的這一張第二十條之一的立法理由,後面還插了一句話「以避免發生無人待救而採取諸如入室搶救等危險性技術行動之情形」,這就是那天我看到的文字啊!我那天看到那個文字以後,那天的協商根本沒有具體的文字出來,因為我覺得過去有一些我們自己要記取教訓的地方,所以我接下來在協商的時候,包括法條、包括文字,我都要看過以後我才會簽名嘛!那天拿來給我簽的時候,就跟我那天在這邊講的文字不一樣,我當然不肯簽啊!我要求他們回去做,就是我們那天討論的是什麼,你們自己回去放帶子來看。我那天同意的就是這一張啊!現在立法院議事處的公文來了,我看了,上面的文字我確認了沒有問題,就在上面簽了字。今天消防署對於文字到底還有什麼問題啊?因為後來立法院議事處送來給我簽字的那個版本,就還原了我們那天坐在這邊所討論的內容啊!
管委員碧玲:我們沒有看過,你們為什麼拿著到處去簽字?那個是什麼東西?說明一下,現在是有什麼東西拿著到處去簽字?
柯委員建銘:把真相還原就好了,那天都講得很清楚嘛!
管委員碧玲:說明一下,誰拿去簽字的?哪來的?
柯委員建銘:院長也有宣讀過嘛!
主席:請次長說明過程到底怎麼一回事。
陳次長宗彥:因為議事的處理不是我們……
主席:請議事處說明一下過程。
賈專門委員北松:14日那天協商關於第二十條之一,黃委員剛剛拿的那張改動的立法理由是舊的,後來院長有指示消防署重新寫了一個文字,那個文字在處理立法理由的時候,院長有特別叫我再重新照消防署草擬的文字很明確的重新唸過,後來柯總召還特別問這個文字是誰寫的,然後主席說是消防署寫的,就是剛剛那張文字,所以那張文字就是後來協商的文字,報告完畢。
主席:上一次我有特別說立法說明要讓各黨團同意才一起簽署,這個我們有這樣講。
管委員碧玲:都在這裡簽啊!
主席:沒有,時代力量跟親民黨是先離開啦!是後面補簽,所以我們唸的時候應該是時代力量跟親民黨黨團不在,我們應該這麼講啦!所以我們……
柯委員建銘:在啦!徐永明在,他先走。
主席:但是離開之後,特別有請消防署要去跟他們溝通適當的文字,然後我記得簽了之後還拿給柯總召看,然後看了好像說這個文字到底消防署有沒有確認。所以現在就是說還是可以修正啦!但是大家的意見要趨於一致,因為立法理由跟法律條文這兩個是分開的,立法理由我們儘量協調到互相能夠接受,因為立法理由要來表決也很奇怪。我們是不是再溝通一下,看內容怎麼做?
黃委員國昌:剛剛議事處講話也講一半。我先離開了,最後就如同院長剛剛所講的,文字說要弄出來給大家確認。所以那天徐永明為什麼沒有簽,他講得很清楚,就是這個附件到底長怎樣,我們要看到白紙黑字,要不然在這邊講好的東西所呈現出來的文字跟我們當初認知的又不一樣,我怎麼會去簽一個空白的東西?我當然是看了白紙黑字的東西以後,確認跟我們那天討論時我所理解的內容是一樣,我才會簽啊!最後我簽的東西也是立法院議事處準備好,拿來給我簽的啊!
主席:消防署……
柯委員建銘:院長,立法院議事……
主席:所以我現在在問這個問題。
消防署交給我們議事處、內政委員會拿去給親民黨黨團及時代力量黨團兩個黨團簽的文字是哪個版本?
管委員碧玲:哪一個?
黃委員國昌:這個……
管委員碧玲:這樣我們看不到……
黃委員國昌:那就發嘛!你印,發給大家……
主席:不是,你要講嘛!
陳署長文龍:就是108年10月14日院長朝野協商的立法理由,那是當時……
主席:不是啦!
陳署長文龍:因為那個有第一版跟第二版。
主席:但是我們接到你們送過來的版本,他們拿去給親民黨以及時代力量黨團簽的是哪一個版本?
賈專門委員北松:報告院長及各位委員,14日那天因為當場協商完之後,幕僚就去整理協商的附件,其實當場就有很多黨團跟委員簽名,中間有個時間的延續,後來這個協商結論,時代力量黨團沒有簽名,好像聽說是請消防署去溝通,說當時這個立法理由,可能我們原來整理的文字,有一些不妥適之處,消防署後來給我新的文字,針對這個新的文字,我有特別跟消防署說,因為前面已經有黨團跟委員簽名了,他們簽名的文字附件是不一樣的,一定要跟各黨團及委員報告這件事情,要請黨團跟委員同意這個附件是不是可以允許抽換。報告完畢。
柯委員建銘:現在改成這樣子,這樣了解了吧?
管委員碧玲:所以這個不是時代力量的版本。但是如果是時代力量的版本,好像這樣也符合你們的價值,不過不是時代力量的版本,你們要更正啦!
黃委員國昌:院長,這件事情我一定要講清楚,從昨天晚上開始,有一些朋友傳訊息給我,說有記者在放風聲、說現在的文字是我黃國昌後來偷加上去的。我看了之後非常憤怒,但是我這個人向來不對捕風捉影的事情做說明,因為我當初簽字的那個文字是立法院的議事處按照你們的程序,而且我還等了好幾天,最後我還問怎麼沒有要簽?他們說什麼這個要大家確認過啦!要確認過以後才能拿來簽。我說好、沒關係,我就等啊!我的黨團助理對整件事情的聯絡、溝通以及相關的紀錄整理得都很完整,對我來講是最後立法院議事處送來的東西,我看到白紙黑字沒有錯,我最後在上面簽名。
管委員碧玲:拿去簽的東西有抽換,跟我們當時現場簽的不一樣喔!所以這個確實是有問題,我們是不是還是應該回到當天在這裡協商的……
主席:不是,這有問題的原因出在哪裡?有問題的原因,你們要講嘛!為什麼時代力量黨團簽的……
因為我們簽的是當時的協商,那時候時代力量跟親民黨是保留,他們不在,所以隨後才要拿給他們簽。隨後給他們簽的這個文字修正是誰修正的?署長,這是誰修正的?
陳署長文龍:這個就是有一個第一版……
主席:不要講第一版、第二版啦!
管委員碧玲:你講誰修正的啦!
陳署長文龍:當時是消防署修正的。
主席:既然你修正了,就要重新拿給其他黨團。時代力量黨團依照你修正的內容簽了,結果你現在又回頭說是協商的條文,這就有點奇怪了。
柯委員建銘:問題是有有簽和沒簽的黨團,像時代力量就沒有簽,有簽的黨團簽了一份,而黃國昌委員簽的是說明有改過的那一份,所以是不一樣的。
主席:對,但他現在……
柯委員建銘:說明欄改了,但朝野協商不可能讓前面簽的人和後面簽的人簽到的內容不一樣,那是不可能的。如果要這樣,重新談也沒關係嘛!
陳次長宗彥:院長和各黨團的召委,部內在處理此事的程序上可能有一些問題,我們要向大家道歉,因為我們在處理議事的程序上確實有錯誤的地方,但還是應該要回到原來院長協商的版本去討論。
主席:你現在是建議回到當時協商的立法理由,但時代力量覺得,你當時已經修正了,他們簽的是新的版本,因為他也看到了其他黨團的名稱,於是就簽了。現在的癥結是,你建議要利用當時協商的立法理由,但你不能講所謂的「立法理由」是時代力量的,因為那也是你們的產物嘛!這點你們要承認嘛!簡單來說,你是不是認為,還是要回到原來的才比較合適,因此你們應該要和時代力量黨團溝通對不對?你們不能接受建議後修改了,於是有人簽了,對方簽完後,你又沒把他所簽的拿給其他黨團看,這就……
柯委員建銘:應該是這樣,我來發言一下。怎麼有人走了?國民黨呢?這樣要怎麼辦?當天協商完畢有立法說明,院長有唸過第二十條之一,我們是簽院長唸的,但是時代力量和親民黨沒有簽,他們是後來才簽的,第二十條之一是不是這樣?
另外,第二十七條之一協商結論的說明欄只有一沒有二,說明欄中第二點的內容,包括「參酌中華民國……」那個部分,這是消防署和黃國昌委員兩人討論出來的,所以加進來後大家就覺得很奇怪,因為當時沒有這個東西,應該就是這樣。所以要簽朝野協商結論的時候,並不是只要有個別委員有意見就改一改,然後大家就會認帳,而是要回到這裡重新談,應該是這樣嘛!
管委員碧玲:對啦!
黃委員國昌:柯總召剛剛的說法我沒辦法接受,之所以無法接受,要分兩段來談。第一,針對第二十條之一的理由,那天我同意的就是這個手寫後給我看過的版本,等事後再拿來給我簽的,就和這個版本長得不一樣了,我當然不會同意。我離開以後,有再去看那天協商的逐字稿,發現我離開後似乎又唸了一個新的版本,但那天還留在現場的徐永明委員講得很清楚,最後具體怎麼樣,請把文字給大家看過後並確認以後才會簽字。這就是我那天沒有簽的理由,因為我根本就沒看到文字嘛!
其次,對於第二十七條之一,如果院長覺得有必要,請看那天在討論第二十七條之一的過程,帶子重放都沒有關係。那天在討論第二十七條之一的時候,他們談到有關「重大死亡」和「重傷」的部分,當時我坐在這邊就清楚地發言了,有關「重傷」怎麼定義一事,我希望能在立法理由中寫清楚。因為如果是按照刑法對「重傷」的定義,那根本就不符合消防員的期待,範圍會很限縮。所以我那天還坐在那邊講說,我們是不是就按照、參酌職安法的規定,把重傷的範圍也寫在立法理由裡面?後來是他們自己講,按照職安法的規定可能還太窄,還可以再加上別的東西。我說好,因為我唯一擔心的是,重傷如果真的按照刑法的規定,那不得了!刑法規定重傷的態樣是非常限縮的,那是因為重傷罪有比較高的處罰,所以才會限縮成那個樣子。那天我坐在這邊,希望的是最起碼可以按照職安法的標準。我講完以後,他又馬上接著講說:委員,職安法的標準還太窄了,應該按照職安法的標準再放寬一點。我說好,這樣的方式我可以接受,所以請他們回去擬文字。其實我本來就有自己建議的條文和文字,他們嫌我用職安法的標準還太窄,所以我請他們回去再擬。
結果送到我這裡要給我簽名的時候,我看到第二十七條之一完全沒有針對重傷有任何的定義。這樣問題就來了,法條裡面寫到重傷,那天大家坐在這裡討論重傷要如何定義、要放在哪裡,討論了相當長的時間。那天本席和消防署、各黨團代表都坐在這邊,形成的共識就是要在立法理由裡面把針對重傷要怎麼定義寫進去,授權消防署去寫。結果你們後來送給我的版本根本沒有就重傷有任何的著墨,那我怎麼敢簽?簽了以後,萬一真的把有關死亡跟重傷的事故限縮範圍,第一個,重傷不曉得要怎麼解釋?第二個,如果真的按照刑法解釋,範圍會太窄,完全不符合那天坐在這邊所討論的結論。
最後,關於送到我這邊來給我簽的內容,我告訴消防署,你們拿來給我簽的這個版本跟我們那一天坐在這邊討論的內容是不一致的,對於這樣不一致的內容,我沒辦法簽。我請他們回去看帶子,他們自己回去擬,擬完以後送來給立法院議事處,議事處還要我們等,說要給大家再確認。相關往來文字的紀錄,我們都有留下來,但是我也不要讓立法院議事處的同仁難做人。現在重點就是,對於還原那天文字所出來的立法理由。比如說,第二十條之一退避權的部分,關於入室搶救,那天大家討論時,院長也有參與,我們已經很有共識,其他的我們都拿掉了。我們堅持的是,入室搶救要放在立法理由當中。所以那天我看到這樣的文字加上來,我還說這樣沒有問題。但是你們後來拿來給我簽的文字,連入室搶救這件事都要再放,把它放得很模糊,這點我沒有辦法接受。不是我個人沒有辦法接受,我又不是消防員,但是這樣的文字如果我簽下去的話,我沒辦法交代。
柯委員建銘:我講一下,講得簡單點,這很清楚,第二十條之一,過程中的那段文字應該是管委員擬的,並由大家討論出來。後來真的要處理時,又再討論過,最後處理的文字是院長宣讀的,所以拿去簽名的是照院長宣讀的。這中間有改來改去,最後的文字是大家再討論過,「其中可能包含無人待救而入室搶救等」文字都有,院長也宣讀過,當然我們就簽嘛!你們兩人都沒簽,沒有錯。
接下來是第二十七條之一,剛才說什麼議事人員難做人,我聽不懂,這跟議事人員做人有什麼關係?這是是非的問題。第二十七條之一的說明欄,那天有大概講一下,但是,消防署直接去跟黃國昌委員討論,我不知道你們討論的結果是怎麼樣,就是你們有共識了,就是現在的說明欄。當然,對其他黨團而言,當時的說明欄裡面沒有文字,現在突然生出這些文字,是你們兩個去討論的。前面朝野協商已經簽名的部分是沒有這一段嘛!怎麼可能說你改一改,然後要大家認帳?所以要重新談嘛!
李委員鴻鈞:他講的就是這樣。
柯委員建銘:所以今天都要重新談,第二十七條之一第二款那一段的文字並不是在這裡討論出來的文字,而是你們談一談之後的文字,所以,要跟大家的協商這樣接上去,這是不對的。就是這麼簡單嘛!
主席:內政部在這個過程中的確有點疏忽,因為這一次的協商不像剛才的,包括附帶決議,大家看過之後就簽名,當天親民黨黨團陳委員也特別講過,等簽完之後,他們就尊重。時代力量也的確說:等立法理由修好之後送給我們看了之後再簽,大家要離開時的確有講這一句話,我們還原當時是這樣。對國民黨跟民進黨黨團來講,是協商的結論就簽了啦,但是文字修正後沒有再回頭重新徵求兩個黨團的意見,就變成現在的爭執。就是這個樣子嘛!
管委員碧玲:對啦!行政部門道個歉,真的是……
主席:我們再來看看內容要怎麼調整。
請黃國昌委員發言。
黃委員國昌:第二十條之一的部分,剛剛說清楚了。至後面的重傷的定義部分,我再說一次,那天坐在這邊協商時,針對重傷這件事情,我們交換了非常多的意見,最後大家同意把它寫到立法理由當中。你們最後生出來的文字,沒有經過我們確認,裡面少了最重要的重傷定義的這件事,我再說一次,我怎麼可能簽字?你的文字呈現出來的跟那天坐在這邊討論的就完全不一樣嘛!我當然要求消防署必須要還原那天協商大家針對重傷所討論的文字。怎麼今天好像要把東西塞給我,說這個東西是我個人、片面、根據消防署加的?這樣的說法,我完全沒有辦法接受。如果院長覺得有必要的話,把那天坐在這邊討論重傷那一段的勘驗帶全部拿出來放啊!這怎麼會是我個人的意見?我要求的是,那天坐在這邊針對重傷這件事情的討論,你必須要還原到你的立法理由裡。我對消防署的要求只有這個樣子,消防署寫完了以後送給立法院議事處,拖了好幾天之後才拿來給我簽,對我來講,我看到的是什麼?我看到的是立法院送來給我的公文書,有條文、有立法理由,我看到完整的東西後才上去簽的。為什麼不要去扯立法院議事處的同仁,我說不要讓他們難做人的理由是什麼?好像有什麼難言之隱?沒有什麼難言之隱啦!他們跟我們同仁講的是,的確,我們後來簽的是要確認附件的內容之後才簽,其他的都是由內政委員會及部會洽各黨團附件內容予以確認。我得到的訊息是這個樣子。去洽其他黨團確認的責任從來就不在我們身上,我只負責看到白紙黑字的東西,我同意,我就簽名嘛!至於之前其他簽的,我這邊收到公文書時所得到的訊息是,其餘的是由內政委員會及部會洽各黨團附件內容予以確認。我剛才為什麼不講這個,就是我剛剛跟院長講的,我不要讓立法院的議事同仁難做人,理由在此。從我的角度來講,我看到文字、看到立法理由,我覺得是符合那天協商的內容,所以我簽了字。
主席:我瞭解。
柯委員建銘:等一下,我要講一下。我簽的時候沒有那個文字,我簽的時候只是大家宣讀一下、講一下,根本沒有文字。那個文字是長出來的,第二十七條之一第二款長出來的文字是黃國昌委員和消防署談好的文字,要把它塞進來前面空白之處,這個程序當然不對,應該要重新談嘛,就是這樣而已啊!
黃委員國昌:我再說一次,你說那是我和他談好的文字塞進來,我絕對不接受,要不然現在來勘驗那天的帶子!那天坐在那邊,沒有針對重傷來討論嗎?沒有說要寫在立法理由嗎?你送來給我的東西根本沒有重傷的定義,說什麼我事後去找消防署塞進去的,你這樣的講法我絕對不接受!你含血噴人啦!
柯委員建銘:現在是要大小聲嗎?
黃委員國昌:來啊!怕你喔!
柯委員建銘:不要這樣,我現在是在談清楚事實真相……
黃委員國昌:什麼叫談清楚事實真相?你根本是含血噴人!現在調那天的帶子出來看!現在調那天的帶子出來看!含血噴人的是你啊!
柯委員建銘:我現在講的是,你們那天根本沒有文字嘛!文字是你後來……
主席:這樣啦……
黃委員國昌:對啊,你們生出來的文字把最重要的重傷拿走了,所以我才不簽!調那天的帶子出來看嘛!調那天的帶子出來看嘛!
柯委員建銘:你在大小聲什麼!我現在是在講道理,那天我們簽的時候沒有這些文字,這些文字是消防署寫出來的也好,你們兩個商量出來的也罷,但是大家要重新確認,只是這樣而已啊,這有什麼好大小聲的!
黃委員國昌:你憑什麼說這些文字是我和消防署塞進去的?我沒有辦法接受這件事情!
柯委員建銘:他就去你辦公室跟你協商啊!
黃委員國昌:什麼?他拿到我辦公室要我簽,我看了以後,少了那天我們討論最重要重傷的定義,我請他們回去看帶子,我跟他們說,你拿給我的立法理由不完整,我拒簽。
柯委員建銘:這有什麼好大小聲的。
黃委員國昌:對嘛,所以他們回去處理,交給立法院議事處送來給我完整的東西後,我才簽字。什麼叫做我跟他把東西塞進去?
柯委員建銘:既然你拒簽,為什麼現在有你的簽名了?你已經簽了啊!
黃委員國昌:對啊!我看到完整的東西,我當然簽啊!
柯委員建銘:但我們都沒有看過啊!
黃委員國昌:因為你們沒有看過,你就可以誣指東西是我後來偷偷塞進去的,你講這個話我沒辦法接受!
柯委員建銘:是你們兩個談好的,你簽了,但我們沒有看過,當然……
黃委員國昌:今天在立法理由當中的文字是我跟他私下談好的,還是協商那天大家講的,可以調帶子出來看啊!
柯委員建銘:調帶子出來可以。
黃委員國昌:好,他同意調帶子出來看,現在就調帶子出來看!
柯委員建銘:那天講的話並沒有文字,後來文字長出來你簽名,我們當然要重新看待文字,就這件事情而已啊,這有什麼好大小聲的?你現在是在抓狂什麼?
主席:這樣子啦,我來處理。
黃委員國昌:我跟你講,你現在在我對面用不實的語言污衊我,我就沒有辦法接受啦!
柯委員建銘:我現在很客氣,現在大家都在看你的態度是怎麼樣,我比你更客氣耶!
主席:我來處理好不好?拜託一下……
黃委員國昌:那你是什麼態度?你含血噴人嘛!
柯委員建銘:因為我們沒有看到文字,所以要重新談,只有這樣而已,這有什麼含血噴人的?文字是他長出來或是你們談好的都是一回事,但我們那天就是沒有文字,所以今天要重新整理嘛。
黃委員國昌:我再講一次,我簽名的東西,那個文字消防署送給立法院議事處,我看到的那個文字是我打的嗎?
主席:我瞭解、我知道啦,拜託一下兩位……
黃委員國昌:你怎麼這樣講?我看的那個文字是我打的嗎?講句不客氣的,如果是我寫的,文字不會寫得那麼難看啦!
柯委員建銘:那就是這個文字不是你打的,沒有關係,但是你同意的嘛?你同意我們也要同意,就這樣而已啊,因為這是大家都沒看過的文字嘛!只有這樣而已,什麼好大小聲的?
李委員鴻鈞:你讓他說明一下當時的過程。
柯委員建銘:這有需要大小聲、抓狂成這樣嗎?大家是對你客氣,你還在那邊大小聲。
主席:好了啦,不要再講了,拜託一下。
黃委員國昌:對啦,按照你的標準,坐在那血口噴人就可以啦!剛剛你不是說,這個文字是我跟他們插進去的。我沒辦法接受這樣的說法!
柯委員建銘:我從來沒有血口噴人,這個文字你可以接受……
黃委員國昌:對嘛,你有你的說法,我有我的說法,調帶子出來看嘛!
主席:現在都在實況轉播,大家冷靜。
柯委員建銘:但我們沒有看過,當然要重新看待啊!到底誰寫的是一回事,你同意,但我們還沒看啊!
主席:我們都是為消防人員在修這個法,把它修到更完善絕對是我們立委的責任。至於過程,最知道真相的是消防署,結果我們黨團在這邊罵來罵去,好像跟消防署都沒有關係,這個過程消防署應該最清楚,你們應該講話,不應該丟一個石頭讓黨團彼此丟來丟去,到底你們希望怎麼做?到底這個結論是怎麼出來的?你該道歉就道歉,不對就講是你們的疏忽,這有什麼困難?你們為什麼要讓兩個召集人在這邊這樣?我覺得這個中間是有誤會的,既然有誤會,你們卻好像不關你們的事,怎麼可以這樣子呢?的確是大家尊重你們,黨團沒有簽,但修正之後簽了,你們也要知會其他已經簽的黨團,有沒有嘛?
陳署長文龍:報告院長及各位委員,對第二十條之一我們可能有一些錯誤的認知造成困擾,當時第二十條之一的說明院長協商結論是有唸過,唸過之後有簽名,我們認為程序應該就已經是OK了,至於簽名的部分,我們消防署不會拿去給委員簽,立法院怎麼運作我們並不知道,但是因為當時院長是把第二十條之一的說明文字照這個版本整個唸過,因為沒有人有意見,我們當然會認為這就表示確認了。
主席:但是人家要簽的時候有覺得文字不完整,有沒有請你們拿回去再修?
李委員鴻鈞:那是第二十七條……
主席:第二十條之一也一樣啦!有沒有嘛?第二十條之一內容也不一樣嘛!有沒有拿回去……
柯委員建銘:等一下!第二十條之一是照院長唸過的文字寫出來的,就是這樣!
主席:沒有簽……
柯委員建銘:假如要重新談也沒有關係,反正都還沒簽完嘛!
主席:對啦!但是現在大家就是在爭,沒有必要嘛!就是還原一下,第二十條之一為什麼不是照當時的協商結論?消防署有沒有改過,然後讓時代力量黨團來簽?請你說明清楚。
管委員碧玲:有啦!有改過啦!消防署……
主席:有改,你就講改過嘛!
管委員碧玲:包括第二十條之一也改過,有改,怎麼會沒有改?
柯委員建銘:那是黃國昌建議的版本。
主席:沒有改的話,我們的議事人員敢拿去給人家簽?你有改就說有改,不能只說我唸過,就算我唸過,黨團沒有簽都不算啦!
柯委員建銘:唸過的文字是一種,現在黃國昌委員所提的是一種,我們重新談沒有關係啊!
賈專門委員北松:報告院長、各位委員,現在我們手上有一張增列第二十條之一立法說明及增列第二十七條之一立法說明,這一張紙就是後來消防署給我們這兩條修正過的立法理由,這一張的立法理由是和原來的不一樣,文字有變動過。
主席:所以是消防署變動過的嘛!你們把我當時宣讀的結論修正過。
柯委員建銘:那些不一樣的文字是消防署寫的還是黃國昌建議的?講清楚就好了,就如此而已啊!反正都要重新簽了。
主席:次長,這是未來要照顧消防署打火兄弟和義消的,如果你們覺得最後簽的版本也可以執行,你們就不要太過堅持了,我也當過內政部長啦!
陳次長宗彥:是。
主席:文字是死的,人是活的,要運用啦!但是如果有窒礙難行之處,你要講出理由來,我覺得黨團也不是沒有理性不能夠接受啦!
先處理第二十條之一,第二十條之一重新來啦!
柯委員建銘:院長,等一下,我要再講清楚,第二十條之一的文字是唸過的文字,時代力量沒有簽也沒有關係,但那是唸過的文字,所以消防署就照唸過的文字寫出來了,現在有一個不一樣的文字,那應該是黃國昌委員建議的,這個要重新談,只是這樣而已啊!因為我們已經簽下去了,所以後面加上去的當然要談啊!這是很清楚的一件事,沒有什麼好……
陳次長宗彥:院長,我說明一下。
主席:好,來。
陳次長宗彥:院長、各位黨團召集人,大家好!我再一次說明,因為剛剛在前階段的時候我已經說過,也跟各黨團說聲抱歉!本部在處理消防法後續的協商理由,在處理的程序上確實有一些瑕疵,我再次代表本部跟各黨團來道歉。但是我還是在此建議,因為都還沒有最後的簽訂,我們建議還是維持原來朝野協商的立法理由作為基礎,來進行文字上的一個討論。
主席:你要講理由嘛!
柯委員建銘:沒有……
主席:你讓我裁決。你重新修正了當時我宣讀的協商結論,為什麼要這麼修正?然後回來你又回到原有的協商結論,你的理由是什麼?你總是要讓大家知道。
柯委員建銘:院長,你沒有把事情弄清楚,我講了以後再解釋一下。我們唸過了大家就簽名,他不同意可以改,對不對?要改當然就不一樣了,就重新談,結果就是這樣而已。我現在能瞭解,黃國昌委員改的那個版本是你擬的,還是他建議的?
主席:講這個有什麼用?
柯委員建銘:當然要回歸到原點。
主席:縱然是黃國昌委員建議,消防署也可以拒絕啊!你接受了……
柯委員建銘:他沒有接受,請他上來重講。
黃委員國昌:消防署那一天來找我的時候,我為什麼拒簽?我拒簽的理由很簡單,就跟我在這邊討論的內容是不一樣的嘛!我要他們回去看錄影帶、去看那一天討論的內容,然後跟他們講,我那天看到的是這張紙啊!我點頭同意的是這個東西,你們送來給我的東西根本就不太一樣啊!然後你們把東西弄來,去給議事處,那我問題就來了,消防署如果沒同意,議事處的東西從哪裡來的?今天我簽的不是消防署私下拿來給我簽的東西,我今天簽的東西,我看到白紙黑字,我確認同意是立法院議事處按照程序拿來給我簽的耶!
主席:這樣子,我們現在回歸主題,如果原有大家簽的,就是包括我看這一本是4個黨團都簽了,當然其中第二十條之一跟第二十七條之一有不同的認知,如果能夠……
管委員碧玲:這個……
主席:我說過了,我都知道,我處理事情你們就相信我嘛!就是說,你們覺得依照這個版本跟我當時宣讀的立法理由,二者的差異、窒礙難行是在哪裡?你要說明,不能說,我們就是接受那一天所唸的協商結論,因為那份協商結論沒有簽名,又有一個新的版本,讓2個黨團簽署了,變成2個黨團簽一個立法理由,2個黨團簽另外一個立法理由,結果2個沒有兜在一起。現在你就是要告訴我們,這兩個版本的差異在哪裡?影響在哪裡?我相信黨團是理性的,是可以接受的,大家是為消防人員好,不會在這邊計較,這個不是政治意識形態的問題,你們只要講差異在哪裡,你要說服黨團,好不好?來,你先從第二十條之一講。
陳署長文龍:第二十條之一,剛剛說內委會這個版本是黃委員找我們談的,但是我們內部層級並沒有同意。2個版本差異在哪裡?從第二十條之一來看,當時協商唸這過的版本是「可能包括無人待救而入室搶救之危險性救災行動」,這樣的寫法把授權訂定拆開來。原來的條文是「現場各級搶救人員應於救災安全的前提之下,衡酌搶救目的與救災風險,採取適當的搶救作為,現場如無人命危險之虞,得不執行危險性救災行動。」然後第二項是這個標準另定,所以我們這一個當時協商唸過的規定,要把這個「無人待救而入室搶救」這個關鍵字放進去,我們就搭配條文的方式,把它先寫,後面才寫授權中央主管機關明定。
另外內委會這個版本是把「無人待救而入室搶救」放到中央主管機關明定,我們認為這樣會比較限縮。
主席:為何會比較限縮?
陳署長文龍:因為救災安全包含各種情境,我們都會訂定它的危險性,不只是定無人待救而入室搶救,我們認為寫在前面會比寫在後面更為妥適,所以我們當時……
主席:你說怕限縮,如果包括無人待救而入室搶救等,已經有一個「等」字,那就不一定會限縮。
黃委員國昌:那天在這邊討論的一個重點─什麼是危險性救災行動?時代力量黨團那時候也有針對什麼是危險性救災行動,提出我們的條文,後來你們說不要像我們那樣列舉的方式,然後把它寫進立法理由裡面,我們同意,但是對我們的消防弟兄有一點絕對無法退讓的,就是「無人待救而入室搶救」一定是在所謂的危險性救災行動的範圍內,這件事情是我們堅持的。我再說一次,「無人待救而入室搶救」一定是落在所謂的危險性救災行動裡面。所以那天拿這個文字出來的時候,用這樣的表示方法,我們也在這邊表示同意,因為這樣的寫法很清楚,危險性救災行動有各式各樣,讓你們去定標準,但是有件事情,我們很堅持,一定要包括「無人待救而入室搶救」,這部分是落在危險性救災行動的範圍中。後來10月14日的紙本拿給我簽的條文,上面寫的是,實務上面可知救災行動非常多元……其中還可能包括……未明確,所以授權,這樣的表示方式,讓我沒有辦法很明確的知道,所謂的危險性救災行動,就是「無人待救而入室搶救」這件事情,絕對是在危險性救災行動的範圍內。這也是當初我看到這個文字,不願意簽字的理由,因為你們在裡面用了太多抽象的詞─可能、包含等等,原本的文字很清楚,我們坐在這邊討論的就是,所謂的危險性救災行動,認定準則由你們去訂定,這個沒有關係;但是在立法理由中,我們堅持一定要包括「無人待救而入室搶救」這樣的文字。
主席:你們很清楚黃委員的意思,各黨團的意見如何?
陳次長宗彥:我們尊重各黨團的意見,因為這兩個版本在執行上都差不多。
主席:請曾委員發言。
曾委員銘宗:因為這個是消防員退避權的問題,10月14日當天,蘇院長宣讀的是其中可能包含無人待救而入室搶救等之危險性救災行動,10月15日改為授權中央主管機關明定,包括無人待救而入室搶救。本席要問兩個問題,這兩個退避權,哪一個範圍比較大?此其一。第二、哪一個比較明確?比較明確的還比較好定義。哪一個比較容易執行?
主席:請消防署說明。
陳署長文龍:其實我們在定位都是一樣的,因為我們會訂定危險性的救災標準,這個只是說明而已,我們定下來的內容,細部的規定是一樣的。
主席:這樣的話,你就接受……
柯委員建銘:其實大家不知道在爭什麼,母法就寫得很清楚了,大家看一下母法,有寫一個「如」,這就已經點出來了嘛!已經點得很清楚,你送到哪一個點,點到什麼地方,大家還爭執。
母法就已經寫得很清楚,第二項是管委員說要把那個標準另定之,所以增列第二項。母法就已經寫得清楚,母法很少寫到「如」,它特別點出這一點:「如現場無人命危害之虞,得不執行危險性救災行動。」這部分寫得很清楚,然後你在說明欄要再寫一次,大家爭執要寫在哪裡,統統都不用了,都寫得很清楚啊!而且母法最清楚了,第二項也寫得很清楚啊!「前項所稱危險性救災行動之認定標準,由中央主管機關定之。」沒有人命危險的話,你就不必搶救,不要講退避權的問題,所以我是覺得大家不要爭執,我們就照母法,說明欄不必再寫。
主席:我知道,當初時代力量是列了六、七款,那時候管委員是說不要列那麼多款,我們授權給中央主管機關,時代力量是堅持,入室搶救等至少要有一定的方向,所以才會有這個立法說明,對不對?所以時代力量是尊重管委員的提案,不要列,好像是六個款。
現在如果消防署覺得增訂第二十條之一兩個版本,其實我看,如果是要範圍比較嚴謹來講,是第二個比較嚴謹,不是我宣讀的,我宣讀的反而是比較寬啦,應該是這麼講啦!
曾委員銘宗:對,比較寬。
主席:第二個是比較明確,所以都有優點,所以這個……
柯委員建銘:也不是只有一種而已啊!
主席:來,管委員。
管委員碧玲:我知道大家在爭議什麼,我想請教很重要的一點,你們告訴我,無論是寫在前面,或者是修改後寫在後面的,無論哪一種版本,當我們這樣訂下去以後,「無人待救而入室搶救」就是危險性救災行動了,是不是?這個是第一個。
我看起來文字是!好,問題來了!按照我們的本文,「無人待救」有兩種狀況,無人待救但是沒有火勢蔓延之虞;另外一種是無人待救,但有火勢蔓延之虞。既然無人待救就是危險性行動,那麼無人待救但有火勢蔓延之虞的這種情形,就變成「得」不去入室救援囉?那這樣的規定是否符合我們的衡平?我們兼顧消防同仁的生命安全,我們也要兼顧人民其他的生命、財產權的保障,能不能衡平?因為文字一下去,只要「無人待救而入室搶救」就是危險性行為的話,那麼他就「得」不入室搶救,對不對?是不是這樣?如果是這樣,那無人待救而有火勢蔓延之虞就變成「得」不入室搶救喔!我們的修法會變成這樣喔!那這是不是我們要的?先確定這一點再來決定要不要這樣訂。
主席:黃委員。
黃委員國昌:那一天在這邊商議的時候,我們的態度非常地清楚,危險性救災行動到底指的是什麼事情,我為什麼一開始提的修正條文希望把它列出來,因為這個是我們消防弟兄退避權之核心,要授權給消防署來訂定這件事情,我必須要很懇切的跟消防署講,我們第一線的消防弟兄,他們是讓步再讓步,為了要這一件事情能夠圓滿,不要繼續跟消防署僵持下去,所以我跟他們溝通了很久,他們願意讓步再讓步,然後讓你們去訂,但是,有一件事情他們沒有辦法讓步,就是危險性救災行動一定包括「無人待救而入室搶救」。我可以再說一次我們的價值立場是,危險性救災行動,他們已經讓步再讓步,就讓你們去訂,但是,一定包括「無人待救而入室搶救」,因為這個是退避權之核心。為什麼我們要寫得這麼明確?就是以後不要有任何模糊的空間。
我們回到母法上來看,第二十條之一前面已經下了一個前提,現場無人命危險之虞,才可以不執行危險性救災行動。現場無人命危險之虞,可以不要執行無人待救而入室搶救的這件事情,從我們消防弟兄來講,這已經是退避權之核心,退到不能再退,不寫在條文當中,他們也讓步,讓到寫在立法理由當中。如果連立法理由這邊還要再鬆,連這個有沒有包括進去,而且都處於一個不確定狀態的話,他們沒有辦法接受。
主席:請李委員發言。
柯委員建銘:這個法理很清楚,不必這樣。第二十條之一條文已經寫得很清楚了,就是無人待救不要入室,這點清楚啊!不是只有你在照顧這個核心,大家都在照顧這個核心,每個都一樣,母法都寫得很清楚了……
管委員碧玲:對,我要說的是,我也接待這些弟兄……
李委員鴻鈞:發言要先舉手!
管委員碧玲:我的本文他們就可以接受了,不一定需要再增加立法理由。因為本文就已經把「如現場無人命危害之虞,得不執行危險性救災行動」寫進去了,所以立法理由如果還要要求明定現場無人命危害之虞就不進去火場,這部分有沒有規定的必要?其實我們來到這裡之前,至少我和弟兄團體們討論的這一條是沒有立法理由的,其實只要把第二項放進去,大家就可以接受。第二項就是無論如何你們一定要授權一個認定標準,無人命危害之虞得不執行危險性救災行動,這已經是我們非常大的突破了,在本文裡面,這已經是非常非常大的突破了。
主席:我是希望消防法不要動用到院會的表決,這沒有意義啦!如果能夠強化說明,讓大家都接受,我們把它列得更清楚,也沒有什麼不好,立法理由講清楚,也沒有什麼不好。
請李委員鴻鈞發言。
李委員鴻鈞:包括消防弟兄也好,包括我們一般的百姓也好,其實火災事故的發生,當然有所謂的退避權,剛剛管委員有一個部分講到了它的核心,什麼樣子的狀況是屬於危險的狀況?這個火勢會怎麼樣延燒,其實是一個專業問題。處理這一個專業問題有些是在於現場指揮官的判斷,在此情況之下,你要如何在法上把它很明確的訂定出來,我講真的,這會有它一定的難度,而且你把它訂得愈死的話,其實在現場第一線,包括指揮官也好,抑或是現場搶救人員也好,反而會有更高的難度。
事實上,今天會變成這個樣子,就是有兩個問題:第一、在朝野協商的時候,有些地方有的黨團提出他的看法,消防署在現場上,但最後出來的結論文字敘述跟論述不符合當初在大家討論的過程,這是之前的爭議。現在要再回歸到如何把這個法修完整?其實我是覺得消防署這邊更應該是站在你們的專業的立場上,去寫出真正符合現場指揮官能夠做到的事情,這才是重點。今天法修得再漂亮,結果現場指揮官做不到的話,這個法修得好有什麼意思?我們要真正讓現場的指揮官、消防弟兄能夠指揮得動、調動得動,百姓的身家安全也能夠守護得了,最大的核心價值在這個地方。有關退避權,剛剛管委員講到一個核心問題─什麼叫做危險場所?危險場所是無人的,可是如果火勢蔓延,隔壁怎麼辦?即使沒人,所以沒有在第一時間進去搶救,火蔓延出去是不是會造成什麼影響?這是現場判斷的問題,你把它訂的死死的,要怎麼去判斷這個問題?這才是我擔心的。在修法的過程中,有些專業的、必須堅持的,你們就要堅持。
黃委員國昌:我再說一次,上次講到退避權的時候有列出來,後來我們一路退,退到同意給你們授權、給你們做一定的規範,但是在沒有人命之虞的時候,不執行危險性救災行動。這個危險性救災行動包括「無人待救而入室搶救」這件事情,是退避權之核心。剛剛其他委員其他種類的說法我都尊重,但是我可以很清楚的講,這件事情是長期推動消防員權益的基層弟兄退無可退的底線。我剛剛還再度跟他們確認過,這是退無可退的底線。如果消防署認為,本來這樣子你們也可以運作,沒有什麼問題的話,是不是請消防署認真考慮基層弟兄的心聲跟他們的希望,用比較明確的方式表述?
主席:消防署要不要修正一些文字還是怎麼樣?
柯委員建銘:剛才黃國昌委員一直講退無可退,這個核心價值每一個人都一樣。上次你們的版本是有問題的版本,確認一些資訊的必要性才可以搶救,這包含了身分、案發地點、起火位置,那些在一開始的時候怎麼能夠確認呢?這些沒有確認就不能搶救,這個差很遠,大家完全都不救火了。所以你們原始的版本是這樣的,有問題嘛。那個不談,後來朝野協商,出委員會的版本是這樣,並不是退無可退,核心價值大家都是一樣的。
曾委員銘宗:謝謝剛剛幾位委員提到的。本文跟第二項完全不一樣,本文是「如現場無人命危害之虞」,這是前提、條件,「得不執行危險性救災行動」,這是救災的方式,只是不執行危險性的救災行動,這兩個是不同的東西,一個是條件跟前提,「如現場無人命危害之虞」,這是條件,後面是「得不執行危險性救災行動」,你可能不進去,但是還有其他的救災方式,這兩個是不同的東西。這是第一點。
第二點,我也不贊成剛剛消防署提的,當然所謂危險性救災行動認定標準要由內政部訂定,假設立法院在立法說明已經限縮,說你們訂定標準要參考立法說明,搞了半天回去訂,結果訂得一樣,這一點都不尊重立法院,因為剛剛很多委員已經指明,立法理由要寫什麼、標準要寫什麼。你們剛剛搞了半天,說這兩個不管怎麼寫,你們訂定的標準完全一樣,你的標準不尊重立法委員,立法說明已經給你下一定的範圍,你竟然說兩個一樣,不可能一樣!
黃委員國昌:我跟曾委員大概說明一下。對危險性救災行動,我們的立法原則就是請他們去訂,這個大家有共識,是針對這個範圍有多大這件事讓他們去訂。但是現在他們在堅持的事情是,這個範圍多大多小讓你們去訂,不過裡面一定要有一個東西,叫做「無人待救而入室搶救」,一定要落在這裡面,其他的部分讓你們去訂。
管委員碧玲:院長,我建議表決,把「可能」兩個字拿掉的版本,我們真的沒辦法衡平的去保障人民的財產,跟火勢蔓延時隔鄰的部分。因為火勢蔓延如果考量在內的時候,真的有需要加上「可能」兩個字,現在的版本是連「可能」兩個字都沒有。我們那天討論所簽的是有「可能」兩個字,所以今天消防署拿來的版本,其實是比較接近當時民進黨在這裡簽的版本。如果把「可能」兩個字都拿掉,甚至於是新的版本,我認為我們應該從本文到立法說明都整體動用表決來解決。
主席:立法理由沒有在表決的,本文才有表決。
管委員碧玲:所以就整體啊!
柯委員建銘:立法理由也可以表決。
主席:立法理由沒有表決,是本文、法律條文才有。法制局說明一下。條文才可以……
管委員碧玲:我們沒辦法接受……
柯委員建銘:等一下,我先講清楚,其實大家都不必吵。本文已經寫得很清楚了,還有第二項要訂標準。我們不要在立法理由上爭執,大家的目的、核心價值都一樣。你不要把它寫到只有一種現象而已。立法理由當然可以表決,立法院任何議案都可以表決,怎麼立法理由……
主席:立法理由是配合法條,怎麼會拿立法理由來表決?法制局來說明。
柯委員建銘:立法理由不一樣的時候,有兩種不同的立法理由,當然就是表決,哪有……
管委員碧玲:那就是兩套!
主席:那是本文表決,不是立法理由。
柯委員建銘:本文一樣,立法理由會牽涉到本文嘛!
管委員碧玲:就用兩套,本文加立法理由,A案、B案。
主席:應該講本文的表決。
管委員碧玲:對,本文加立法理由兩套去表決。
柯委員建銘:就這樣而已,有爭議當然就是這樣處理。
黃委員國昌:如果所謂危險性救災行動的範圍沒有明確包括「無人待救而入室搶救」,我們沒有辦法接受。如果還要再加上「可能」兩個字,等於是有寫跟沒寫一樣。如果危險性救災行動連無人待救而入室搶救都還要再加上「可能」兩個字,我們沒有辦法接受,要表決也沒有關係,我們尊重。
主席:黃委員的意思是……
柯委員建銘:沒關係,別吵!
管委員碧玲:表決啦!
主席:這是原條文的表決。
管委員碧玲:不是。沒關係,原條文可以兩個版本一樣,但是原條文加立法理由兩套會不一樣。為什麼要「可能」兩個字?其實完全跟本文無關,本文已經澈底把退避權完整放進來了。但再加上「可能」兩個字是因為,有時候無人待救卻有火勢蔓延之餘,需要本文綜合考量。因為本文裡面有綜合考量,所以立法說明如果沒有「可能」兩個字,反而不符合本文。
主席:我還是反對本文加上立法理由表決,沒有這個慣例。如果你創造一個慣例,以後每個立法理由若有十個版本而原條文不動,就要表決十次。
柯委員建銘:何來10個理由?只有4個黨團而已!
主席:假設只要委員會送上來,我們不要創例子。
柯委員建銘:沒有創例,我講立法原則給你聽,好不好?
主席:好。
柯委員建銘:立法院在處理任何議案,有不同意見當然是表決,不然在哪裡吵,怎麼辦?你要有解決之道嘛!第二十條之一的本文已經把退避權寫得很清楚,假如兩邊爭執的立法理由可能會影響到本文解釋的時候,法院判決時都是看立法理由,所以有了立法理由就會限縮到本文的解釋,不同的意見當然用處理就好了。我們主張本文就好了,他是主張本文加立法理由,也許國民黨可能有另一個本文加立法理由,沒有關係,這東西本來就是這樣,法制局解釋這個是什麼我都看不懂,難道這樣就無解嗎?今天一直吵到底嗎?不可能嘛!
主席:我們還是要尊重整個議事程序,法制局或議事處有他們事務官長久的……
柯委員建銘:哪一個條文給我看看,法制局……
主席:好,我們這樣子,如果消防法沒有共識,第二十條之一、第二十七條之一因為說明欄的立法理由之說明大家有意見,這兩條我們就保留。
黃委員國昌:第二十條之一剛剛說得非常清楚了,但是我要請教消防署,你們如果在第二十七條之一立法理由的說明當中沒有按照後來我所簽署的那個版本內容,就「重傷」來加以界定的話,而是按照之前其他黨團所簽的版本內容,沒有就「重傷」來加以界定的話,請問從消防署的認知來講,第二十七條之一「重傷」的解釋是什麼?什麼是「重傷」?因為現在有兩個版本,一個版本是前面黨團簽名的版本,針對「重傷」沒有定義;後面是我們簽的版本,針對「重傷」有定義,如果在針對「重傷」沒有定義的情況下,第二十七條之一針對有關調查權的部分,死亡當然要調查,沒有問題,但你們所認知的「重傷」到底是什麼?
主席:要不要說明一下?
陳署長文龍:事實上我們會後有問過很多專家,沒有定義就回到刑法第十條第四項「重傷」的定義,目前就職安法施行細節第四十九條有一個重傷之災害,還有替代役的部分有相關的重大傷病,純粹「重傷」兩字的定義只有在刑法第十條第四項。
黃委員國昌:所以如果「重傷」在說明理由裡沒有定義的話,第二十七條之一會啟動事故調查的範圍已經限縮到「死亡」以及刑法所界定的「重傷」,是嗎?
陳署長文龍:對,就會依照刑法的定義。
黃委員國昌:奇怪了,跟你們上次坐在這邊協商時所講的完全都不一樣,上次坐在這邊協商的時候,我已經跟你們說了,絕對不可以用刑法上面的「重傷」,那個範圍會非常限縮,刑法的重傷之所以會採取那麼限縮的定義是因為它連結了非常高的刑罰,要跟輕傷做區別,但是你這個部分涉及到我們消防弟兄的人身安全,這麼重要的條文,你竟然限縮用刑法上的重傷!上次我們坐在這邊的時候,你們所採取的立場也不是這樣,你們消防署所採取的立場是認為這個重傷不會用刑法的重傷,我說那就用職安法的規定,你們說職安法的規定還嫌略窄,除了職安法的規定還可以再加上其他的東西,稍微再擴大一點,上次我們坐在這邊談的內容不就是這樣嗎?消防署的立場有改變嗎?怎麼會現在主張回去用刑法上的重傷?我沒有辦法理解,中間到底發生了什麼事?
曾委員銘宗:謝謝主席。我們看到10月14日的立法說明,上面寫到「調查會製作之事故原因調查報告,係為提出災害搶救改善建議事項及追蹤改善建議事項之執行,不以處分或追究搶救人員責任為目的」,這個大方向我贊成,不過,我要請教一個問題,這個調查會製作的事故報告,萬一這些消防人員真的有疏失要處分是依照什麼?是不是不可以依照這個報告,對不對?我問一個很實際的問題,這個調查會已經做出一個原因很詳細的調查報告,但是你在立法理由寫「不以處分或追究搶救人員責任為目的」,我再講一次,大方向我都贊成,因為消防人員忠於職責,都極力搶救災害,萬一有狀況或怎麼樣,這個報告不可以拿來作為處分依據,如果真的要處分的時候是依據什麼?你們能不能答復我的問題?
主席:請說明。
陳署長文龍:基本上,調查報告只是把這個事故怎麼改善,比如說建築物或救災策略怎麼改善,我們只是提這些建議,並不會說裡面誰有過失,我們不會去處理。至於原來的機關要怎麼做,可能它就去做,但是我們不會說誰應該要處分,我們不會講這件事情,而是講怎麼改善、怎麼建議,以及怎麼更精進。
曾委員銘宗:處分就回到……
陳署長文龍:就由各個地方機關自己去決定,我們不會建議。
曾委員銘宗:他們怎麼決定?
陳署長文龍:因為人事權在地方。
黃委員國昌:對不起,還是要請你們說明一下,你們為什麼對重傷定義界定的範圍出現了這麼大的轉變?
陳署長文龍:因為目前的法規裡面,只要消防人員救災有受傷住院,我們就要求地方的消防機關要召開檢討會,針對救災的過程、指揮,在兩個禮拜之內要報到消防署,消防署也會找外面的專家及其他縣市的救災人員做檢討,所以我們本身也有一些檢討的機制,現在這個法關於重傷的部分,因為我們問過法務部都沒有什麼其他的定義,只有刑法,也不好寫,縱使職安法施行細則寫了也是籠統的規定,跟重傷定義也是很類似,所以我們認為是不是就回到刑法上面的重傷,不要另外再去訂定。
黃委員國昌:不是啊!但是你們明明就知道,一旦回到刑法上面的重傷的話,第二十七條之一可以適用的範圍就會非常的限縮,所以上次坐在這邊討論的時候,當你們說要用死亡或重傷,我才會接著請問你重傷要怎麼界定,也才會進一步地提建議出來,那時候我還說,沒有關係,尊重你們,但是重傷的範圍要把它講清楚,最起碼要採取像林淑芬委員之前有建議的,用職安法裡面的規定去處理重傷的範圍,你們覺得那個範圍還不夠,甚至上次還加碼說要再寫更寬一點,現在怎麼會退到最保守、最限縮、範圍最小的定義,竟然用刑法上面的重傷?我沒有辦法了解,這就是第二十七條之一在適用範圍時的核心當中的核心啊!
主席:好,因為消防法上一次好不容易針對條文大家都有共識,有共識的部分,我們就先確認。
有關第二十條之一及第二十七條之一的立法理由,我們再請消防署擬適當的文字跟各黨團來溝通,我們在處理的時候,再進行最後的協商,倘協商不成,它不是併條文來表決,而是另外做提案來處理,所以我們就保留第二十條之一及第二十七條之一的立法理由,再做後續的協商,我希望協商能夠有共識最好,各黨團各退讓一步,有結論最好,可不可以這樣處理?我們都同意本文的協商,但是立法理由不是併本文表決,因為本文已經通過了,卻不知道要通過哪一個版本的立法理由,不是這樣子,而是另外用提案方式處理。3個附帶決議你們現在要討論還是全部都要保留?還是請各黨團把這3個附帶決議拿回去看一下,我們在處理消防法的時候,大家再提出修正。
柯委員建銘:3個附帶決議要順便討論也無所謂啦,應該還好吧?
主席:你們現在看一下。
陳署長文龍:我們有提相對意見。
主席:你們有提相關的對案?
柯委員建銘:還有對案?
主席:有國民黨黨團、親民黨黨團以及陳靜敏委員的提案,你們接不接受消防署的修正案?
曾委員銘宗:謝謝院長,但是他們第3個的文字你們要把它讀清楚喔,因為真的不清楚,消防署回去再看一下,好不好?
主席:第1、2個你們可以接受消防署的修正嗎?
曾委員銘宗:OK啦!
主席:民進黨這邊有沒有問題?
柯委員建銘:那天大致上已經談過了,應該還好。
主席:好,時代力量針對3個附帶決議有沒有問題?
柯委員建銘:現在的問題在第3個,對嗎?
主席:如果沒有問題,對於附帶決議,我們就尊重消防署的修正……
曾委員銘宗:但是第3個在文字上有問題。
主席:第3個的文字……
曾委員銘宗:你們要再弄清楚喔,因為唸起來很奇怪。
主席:有鑑於之前臺灣新北地方檢察署起訴……,不然你們覺得文字要怎麼修正?
曾委員銘宗:我唸一下「有鑑於之前臺灣新北地方地檢署起訴部立臺北醫院護理之家之護理長、護理師,引起護理界譁然,因此建議內政部於修正消防法或相關規定時,需明定執行防火管理上必要之業務……。」
主席:他的意思是這個不屬於……,就像火災的開關不是護理長在管理,那是由防火人在管理,他的意思是不能歸咎於護理長,因為起火原因是電器走火,不是護理長能夠管得到的範圍,他的用意是在這裡,不能追究護理長的責任。
曾委員銘宗:再來「該場所所屬之中央目的事業主管機關認定屬專業部分,得委託或聘任專業人士、專業人員……。」
主席:也就是有些醫院派護理長來管理機房,但是中央主管機關認為機房應該就要由機房的安全人員管理,而不是由護理長兼任。
曾委員銘宗:另外還有一個問題,修正消防法不只是內政部的權責,法案還要送到立法院來。
柯委員建銘:這個問題我講一下,這個事件的始末應該是醫院發生火災,結果因為護理人員兼管理整個消防業務被起訴,所以陳靜敏委員提案要求以後要有專任的管理人員。
陳次長宗彥:其實陳委員提的附帶決議已經在內委會做討論了,我們已經有一個條文在做協調了。
柯委員建銘:那這個附帶決議……
陳次長宗彥:這個附帶決議已經在內委會有一個協商的條文了。
柯委員建銘:這樣啦!我去跟陳委員談一下,因為已經有條文在修……
主席:那就撤案了,好不好?
柯委員建銘:撤案好了。
主席:那就撤案,好不好?
柯委員建銘:定案了以後再講。
曾委員銘宗:第一,地方政府其實亦應負起地方自治責任,因為地方自治法已經有了,把它刪掉就好了,就不需要再拿出來,因為地方自治法已經有了,你們就不要再畫蛇添足了,因為地方自治法已經有了,就不需要拿出來……
陳次長宗彥:為什麼在這邊會提這……
柯委員建銘:有的責任歸屬是地方、有的是中央,如果沒有這樣寫都會跑到中央。
曾委員銘宗:對啊!地方自治法就有了啊!
陳次長宗彥:主要是原來附帶決議的內容這樣寫,所以我們才會這樣修正。
主席:曾委員,消防單位的主管是地方自治授權地方政府聘任,與警察局局長是不一樣的。
曾委員銘宗:對啊!
主席:所以地方自治,不管是哪個政黨,我們先撇開,針對火災還是要由地方政府來指揮,這是對的。
曾委員銘宗:我改幾個字,好不好?
主席:好,你看看怎麼改。
曾委員銘宗:「地方亦應積極處理」,責任到底在哪裡就回到地方自治法去追究。
主席:所以怎麼改,你唸一下。
曾委員銘宗:「地方政府亦應積極處理」,負起地方自治責任,那個東西就回到地方自治法去了,不需要在這裡寫。
主席:如果這樣修正,可不可以?
陳署長文龍:可以。
柯委員建銘:他們當然可以,他們更開心,和他沒有關係……
主席:不會,這樣更好。
柯委員建銘:他是要去督導他,這樣他們更開心。
主席:對,「地方亦應積極處理」,你的意思是這樣,好不好?好,那就再修正。這個沒有問題吧?好,沒有問題,第3案撤案,第2案附帶決議修正通過。
進行第三案,到場的有交通部王政務次長、鐵道局胡局長、法務部張參事、財政部國產署吳組長、經濟部陳主秘、國家發展委員會產業發展處丁專門委員、行政院主計總處基金預算處陳專門委員、行政院人事行政總處李副處長。
現在進行財團法人軌道技術研究及驗證中心設置條例草案,這個草案在交通、司法及法制兩委員會聯席會議於108年度3月13日、4月8日及4月24日完成審查,只將「軌道」修正為「鐵道」,其他部分都沒有什麼意見,就是全部都沒有意見,之後經過1次的黨團協商亦無保留條文。針對這個案子,是否依照委員會的意見通過,大家的看法為何?
柯委員建銘:沒有意見。
主席:請曾委員發言。
曾委員銘宗:謝謝。請教交通部,因為軌道產業並不屬於很熱門的產業,現在你們訂定軌道技術研究及驗證中心設置條例草案,你們要向大家說明,花了大量的經費,屆時又有很多酬庸,這個條例通過之後,短、中、長期到底可以創造哪些產業效果以及是否真的有設置之必要?請就總體部分說明,因為你們一定是經過充分評估。我們不希望設置驗證中心的結果,到時又安排幾個酬庸人員,我們國民黨還是覺得沒有必要,但你們要講出中心的設置是為了發展中華民國的軌道產業,以及短、中、長期能夠發展到某個階段,不設置這個中心是不行的,請說明。
主席:請黃委員發言,之後再請陳委員發言。
黃委員國昌:大概再補充一下,今天拿這個案子出來,我感到有點驚訝,本來在交通委員會審查時,大家針對這件事情提出很多寶貴的建議,因為交通部轄下有非常多的單位,那些單位所支出的成本與其所獲致的效益到底符合還是不符合,其實大家長久以來都有非常、非常多的質疑。包括之前我一直在看的車安中心,當我們開車的人被這些汽車製造商欺負成這個樣子,要求車安中心做鑑定報告,就一直拖、一直拖,拖到現在根本也沒有能力做出一個解決的結果。
正因為如此,就軌道中心而言,我想確認一下我所蒐集的資訊是否正確,這裡有二個層次:第一,我蒐集的資訊是否正確?第二,你們對於那樣子數字必要性的解釋,首先,設置這樣的軌道中心是不是要花費四十幾億元?其次,有關財務評估缺口,我最近一次看到的資料是每年會有1.7億元的財務缺口,目前你們打算如何處理這個財務缺口?再者,從預算來看,人事費用竟然占了成本的79%,籌備期間編制25人,1年光人事費就2,800多萬元,每人平均年薪上百萬元。看到這樣的數子,我必須要很認真地向次長及鐵道局局長說,沒有一個清楚的財務規劃,沒有一個必要性、非常具有說服力的理由,我們投入了這麼大的資源再去成立一個財團法人鐵道中心,當然你們每次設置新的財團法人時,都把願景講得很好聽,但是我們實際上針對這件事情進行把關時真的要慎重。
主席:來,說明一下。
請陳委員怡潔。
陳委員怡潔:親民黨黨團有幾個比較有疑問的部分,想請交通部再釐清一下。依我們的了解,現在民間就有第三方驗證機構在進行驗證,如果這個軌道技術研究中心成立會不會產生與民爭利的情況?我們希望聽聽看你們的說法。另外一個部分,依照第六條第四款規定,軌道研究中心的經費來源是國內外公私機構、團體或個人之捐贈,我們也去調你們第三次聯席會議紀錄,那時候鐵道局好像認為我們是協助他做產業,所以他們賺了錢也受益了,所以如果照這條的規定,我們可以要求他們合理的捐贈比例,這到底是怎麼樣的比例,我希望你們也能夠做說明,因為這個是你們提出來的。我們問這些最主要還是認為,如果今天軌道研究中心成立以後,你們會不會幫產業界來做驗證?如果是要幫產業界做驗證,接下來你還希望這些產業界能夠找一些,因為他們受益了,你就要求他們必須要從他們的利潤裡面再來做捐贈,做為軌道研究中心的經費,這樣合不合理?第二個,如果真的要照這樣的方式實施,到最後會不會被質疑經費來源是來自產業界?有可能在安全性方面也就相對地被產業界所掌控了,到最後軌道研究中心這個驗證到底怎麼說服大家,它是有公信力存在?這個部分希望你們能夠說明清楚。
主席:交通部還是鐵道局?你們誰來說明?
胡局長湘麟:我先說明曾委員所提到的,整個國內軌道產業發展的情況。從過去歷年來我們對於營運機構所採購的這些機電系統部分,大部分都是從國外採購,在國內的部分其實產業參與的不多,包括現在我們所關心的營運單位的軌道,包括捷運部分的維修零組件,基本上很多都是從國外採購。在這樣的過程裡頭,我們希望國內的產業能夠參與,包括維修零組件的供應及興建的部分。現在臺灣高鐵公司在過去兩年花了很多力量來處理這件事情,各位都知道,高鐵部分主要是日本,不過他們在過去兩年處理所謂維修零組件能夠透過國內廠商的研發、生產之後,能夠達到一些原來日本廠商所要求的這些零組件的供應,他們過去檢討認為每年初步看來大概可以節省3億元的維修費用,這是高鐵公司檢討的結果。但是在其他的部分,我們也希望在國內的臺鐵機構跟地方的捷運能夠採取同樣的方式,這是我們從維修的角度來看,也就是說,我們希望有一些國內能夠參與,可是對於國內所訂出來的這些標準是不是能符合國際上的要求?有了這樣的標準出來的時候,國內所生產的東西又如何透過這個檢測驗證達到國際上的一些標準?我們與產業界溝通的時候發現缺少兩件事情:第一件事情是標準有沒有訂出來?第二件事情是標準訂出來了,但國內生產的部分到底能不能提供這個檢測驗證,那如果這些檢測驗證國內沒有,就是剛剛陳委員所提到的部分,有一些是國內現有法人機構可以做的,這部分在我們過去溝通的過程之中,我們大概也把這些清單整理出來,國內法人可以做的部分,我們儘量讓它委託國內法人辦理。我們現在要清出來的是,國內法人沒有做的部分,而軌道產業發展所需要的部分,這是我們在這個軌道檢測驗證中心所需要做的部分。那如果把這些剛剛講的標準訂出來,這個檢測驗證做出來,然後我們現在可能需要先了解相關的一些重要零組件,國內的技術能力是不是能達到這個標準,我們最近也在盤點,希望能夠把這些關鍵的零組件把它清出來,然後透過我們現在在行政院推動的一些產業發展,能夠提供的一些相關研發費用裡頭去處理,透過一些研發的能力,過去在工研院有很多實際上的案例,透過研發之後,把這些技術轉移到產業,我們希望能夠達到這裡。
現在可能就會涉及到我們過去在處理的過程中,研發費用到底有沒有等等這些事情,經過交通部最近的檢討,除了可以向相關的研發機構申請費用之外,交通部大概也基於整個國內的產業發展,我們希望再研究,把一部分財源,剛剛大家所關心到的有一些財源,比如黃委員剛才所提到的,有1.76億是要來自政府補助,這一部分我們也在找,目前初步來說,我們找到一個財源,這個財源是過去高鐵在做財改的時候,有一個平穩基金的機制,我們希望這個平穩機制在某一個狀況之下,可以在政府部門能夠動用,我們希望能夠把它轉到這部分,來提供整個國內產業的發展。
整個picture是這樣的,當我們把這些東西做好之後,產業有技術能力,我們又可以訂定相關的標準,也能夠提供這些檢測驗證的機構出來,我們在處理上,能夠讓國內的產業在這樣的一個配套之下,讓他的產品符合國際上的標準,而且也通過國際上認可的檢測驗證機構檢證驗證,他就有機會去參與國際產業,除了國內的需要之外,能夠參與國際上軌道建設的一個供應鏈,能夠參與進去,這一部分在國內產業來講,目前我們有部分的廠商已經藉由他們自己的能力,參與到產業裡面,比如說有一部分屬於IT廠商,如果我們能夠把這部分健全起來,透過國內的這些前瞻建設裡頭有關軌道建設,特別我們首先放在輕軌,輕軌這部分能夠把這些廠商具備整個系統發展的能力,透過這樣一段時間處理,然後他們就可以成為一個團隊,出去競爭,甚至個別廠商的產品也能夠符合國際標準,能夠參與國際上的供應鏈,能夠促成整個國內軌道產業的發展,整個picture是這樣子。當然財務上面我們必須要處理,這部分是不是請政次來說明。
王次長國材:我簡單說明幾點,因為我們從開始發展前瞻軌道建設,臺灣現在的公共運輸是往軌道來跑,包括高鐵未來的延伸,包括臺鐵的整個改造,還有都市捷運,所以在過去會發生一個狀況,當我們沒有一個中心,沒有設定自己的標準,很多國內鐵道廠商都是做OEM,以岡山的螺絲大王為例,我不要談廠商名字,高雄捷運買一個螺絲可能是5,000元,比如他當時訂德國的哪一家廠商,但是他的零件供應,事實上是從臺灣送去給他,他再過來,結果價錢就大概十倍,所以我們發覺在整個軌道的盤點,軌道在臺灣有兩個可以參與,一個是興建,一個是維修,興建的部分,目前臺鐵跟輕軌的部分,包括臺灣車輛公司都有在參與這個部分;另外就是維修市場,就剛才的例子來講,維修如果自己有這樣的一個中心,自己來檢驗我們的產品,做出我們的標準,那個成本對維修是便宜的,所以大概是用這兩塊。過去我們的盤點包括車輛、號誌、供電、通訊、中央監控、月台門等等,事實上我們有許多盤點項目以前都是在幫人家做OEM,我們覺得這樣的中心對國內而言很重要。誠如黃委員和張委員所言,車測和車安中心是針對汽車的部分,但是在軌道的部分就是欠缺這一塊。就像局長剛才所說的,過去這一塊幾乎都仰賴國外,所有東西都是用國外的產品,所以不管是採購或站服維修的成本都非常高,尤其國內又有這麼多產業可以做為軌道相關零組件供應商,所以我們希望設置這樣的中心能夠在國內變成一個扎根的工作。
其次,剛才談到經費的部分,以日本的例子來說,有關缺口的問題,像日本JR就是營運裡面的部分直接回來。的確後來我們在討論這一點的時候,聯席會當中有人談到這會不會像陳委員所說的那麼明顯,比如把它訂為某一個比率之類的,所以當時就把它寫成其中一個來源,當然我們也在斟酌,我們必須考量往後檢視和捐贈之間會不會有什麼相關的關係等等。
剛才黃委員提到人事成本的問題,其實這在委員會當中已經談了很多,這部分我請局長再來說明一下。
胡局長湘麟:針對費用的部分,關於剛剛黃委員問到的40多億元,事實上這42億元是在前瞻建設裡面所編列的,total的預算有41.7億元,大概是這樣的額度,這主要是拿來做一些硬體的建設,除了現在在鐵研中心裡面的一棟行政大樓以及三棟實驗場域之外,就是去採購將來要進行檢測、驗證所需要的設備,目前來講的話,第一期及第二期的預算編列19億元,大概是這樣的規模。除了有這些硬體設備之外,剩下來的就是當檢測驗證中心成立之後,就需要進用技術人員,所以在將來的日常營運成本當中,人事費用所占的比例在初期來講會比較高,隨著營運擴張出去,它能夠接辦一些業務或提供設置條例當中所提到的研究發展,甚至提供協助黃委員特別關心的營運安全所需專業人員的培養,這個部分應該會有所幫助,這樣它就會有新的營收進來。在這種情況之下,它的人事費用會慢慢降低,大概就是這樣的狀況。
主席:請黃委員國昌發言。
黃委員國昌:剛剛次長說車安中心是負責車輛,而不是軌道,這我當然知道,但我為什麼要提這個例子?你們回去看一看,當初說要設置車安中心所規劃的願景是什麼?現在實際上執行的是什麼?落差太大了吧!為什麼讓我們的消費者被國外的汽車大廠欺負?車子出了嚴重瑕疵的時候,一直要求車安中心去鑑定,車安中心卻拖著不肯去鑑定,我去瞭解到底車安中心為什麼不去鑑定,後來才有人講實話,原來是沒有能力去做嘛!這與剛開始設置時所規劃的願景落差非常大,所以這幾年下來因為瑕疵車所造成的問題才會被那麼多車主詬病,大家都很憤怒,說當初花了那麼多錢去搞個車安中心到底是在搞什麼?
第二件事情,剛才聽局長這樣講,我要分成兩個部分來請教:按照你們的規劃,未來這個財團法人是希望能夠取得國際驗證機構的資格是嗎?你們評估過取得國際驗證機構資格這件事情的成功機率高不高?是一定做得到,還是儘量努力?
胡局長湘麟:我們努力一定要往這個方向去做,根據我們的瞭解,我們也去拜訪了像是位於彰化的車測中心,他們也有相關的程序是取得國際認證的,這是我們要努力的。這個鐵研中心出來以後,檢測驗證的報告必須取得國際上相關程序的認可。
黃委員國昌:聽起來是一定要往這個方向走,但是不是能夠真正做到並沒有十足把握就對了?
主席:就是一定要做到啦!
胡局長湘麟:一定要做到。
主席:我知道你們的意思啦!
王次長國材:一定要做到。
黃委員國昌:第二件事情是剛剛你說的資金缺口,我現在很擔心的是,這個東西設下去了,到時候並沒有達到預期的效益,然後每年國家還要用預算去撥補、去養,而且裡面又養了一堆人事費用高的人,成為交通部或其他相關附屬機關接下來人員流動的地方,這樣人民會很難接受啦!所以你們說什麼從高鐵那些平穩基金去拿,這個事情是要努力往那個方向去填補,還是真的都已經確定可以從那個方向去拿,在財務上面未來不會有所謂每年有1.7億元的缺口?這個事情是確定的,還是沒有確定?
第三是初始的時候如果按照剛剛局長所講的,前面投入的那些金額大概是在做硬體方面的建設,但是既然成立一個財團法人,基本上就要有個基金在嘛!請問你們初始投入的基金規模大概是多少?
主席:好,說明一下。
曾委員銘宗:等我問了再一起回答。
主席:好,請曾委員發言。
曾委員銘宗:好,謝謝。
因為這是財團法人軌道技術研究及驗證中心,我有幾個問題,第一,你們是要驗證,那麼一年到底有多少件是需要驗證的?也就是你們的業務一年有多少件?第二,國內現在沒有研究單位在做這方面的研究嗎?現在不管是大學或研究所,沒有人在研究這方面嗎?第三,因為以我們現在拿到的資料,初估營運期有90人到150人,董事長月薪15.5萬元,執行長12.5萬元,研究、技術人員7.5萬元,以這樣的待遇真的能找到好的人來研究你們所謂的軌道技術嗎?第四,剛剛也講了,台灣車輛公司雖然名稱是「車輛」,但是長期而言,他們的業務還是偏重軌道。台灣車輛公司是經濟部所屬的泛公股公司,幾乎都在做軌道,他們的業務和你們現在要設立的軌道技術研究及驗證中心重疊性太高了!台灣車輛公司有一段時間虧得很嚴重,而且他們幾乎都是包臺鐵的工程,也產生很多後遺症,你們為什麼不乾脆把台灣車輛公司整頓之後,讓他們有技術研究和驗證中心?這樣才能和產業結合在一起啊!現在搞了半天,台灣車輛公司你們也不理它,而且它還是一個經濟部所屬的泛公股公司喔!你們現在要另外成立一個軌道技術研究及驗證中心,我不曉得幾年後會不會變成一個功能不彰的財團法人。
主席:請交通部王次長說明。
王次長國材:第一,剛才黃委員提到過去車安中心有關馬自達車輛的問題,的確,他們很多標準都是日本的,所以在處理過程中有很多困難的地方,但是基本上車測和車安這幾年在我們的車輛產業上扮演很重要的角色,包括安全標準的檢驗、車輛驗證等等,都是扮演非常重要的角色。
第二個就是我們必須要走到國際驗證,即這樣一個中心能夠走到國際,然後各國就可以委託我們來做驗證。至於1.7億元缺口的部分,現在高鐵平穩基金的盈餘差不多是100億元,所以我們有在考慮把它提列、放到高鐵的平穩基金裡面,當然這個缺口就是我們剛才所提各個所謂的來源及支出,來源的部分,剛剛也有一個問題,就是所謂驗證有多少件一事,件數越多的話我們就是收入越多。剛才我也有向曾委員報告,為了這個部分我們修改了鐵路法及大眾捷運法,因為最主要零組件都要經過驗證,就是他們的主要零組件都要經過我們這邊來驗證,意思是說假如有天採購的縱然是日本的車輛進來,但是我們會指定哪些東西要經過我們的驗證,此時這個部分又跟我們的產業鏈是連在一起的。
另外,待遇高低的部分,曾委員覺得太低了,但是我們在審查時,又有人覺得太高了,所以最後就是拉到跟一般財團法人差不多的水準。
最後,台灣車輛公司是一個車輛的製造商,跟那個不大一樣,車安裡面有一個是叫做檢驗跟所謂的技術研究,這是一個中心,然後它有所謂車輛的設計商、車輛的製造商,意思是說製造商要變成檢驗的身分,這是不同的水準,即它是按照檢驗的結果,以之為標準來做車輛,這就沒辦法轉型,但是如果我們這個能夠做好的話,台灣車輛中心的業務量就會更多,因為我們有這樣的標準,比方說,我們現在向各國買的車輛,他們為了要符合國內的標準,就會委託台灣車輛中心來製造,類似這樣的意思,所以這中間是有這樣的因果關係,以上簡單說明。謝謝。
主席:我的理解是這樣子,在聽了交通部的說明之後,我認為台灣車輛公司現階段最欠缺就是技術研發的人才,所以有些標案包括國內一些捷運、鐵路相關的標案它都不夠資格,除非要跟國外合作。如果今天有技術研究這個中心來研究技術,然後移轉給台灣車輛,它不但可以承包國內標案,也可以跟國際競爭,但是這有一個前提,就是要經過驗證,所以這個也是在扶植國內的車輛產業,因為我們臺灣現在的軌道化已經非常普遍,包括高鐵、捷運、鐵路等都陸續在建構當中,所以台灣車輛要扮演一個重要的角色,但是我們沒有一個協助單位來推動國內產業鏈的升級,就好像我們中科院、工研院類似一些研究的結果,就交給企業界來生產,就是技術移轉,而他們就是在扮演這個角色。
請曾委員銘宗發言。
曾委員銘宗:剛剛的第三個問題他還沒有回答我,現在國內的學術單位或大學都沒有人在做軌道技術的研究嗎?都沒有嗎?剛才院長答覆了我的問題,你說臺灣軌道公司沒有……
主席:就是規模沒有那麼大啦!
曾委員銘宗:國內其他學術單位是不是都沒有人在研究這方面呢?假如有的話,你們就可以借重他啊!或者民間也都沒有人在做這樣的研究嗎?
主席:沒有辦法,因為他們不願意投資那麼多。
請管委員碧玲發言。
管委員碧玲:我有一個想法,各位看看對不對,其實這個東西當然研究很重要,但是最重要的是驗證,如果我們沒有這個驗證中心,我們就會跟過去一樣,臺灣在這個產業鏈裡面,從零組件開始到系統設計等等,這方面現有的產業能量,當它要去參與我們國家軌道建設的時候,它都必須先取得外國人給它的認證,才能夠被我們政府的軌道建設的標案授權去做,所以就會有剛剛次長講的,我們的東西要拿去德國再回來,然後賣得很貴,因為我們沒有國家標準、沒有驗證的機制。所以今天這個中心最重要的是要建立驗證機制,我們要去做驗證。第一個,我們有前瞻基礎建設,所以立即地在前瞻基礎建設的軌道工程當中,國內現有產業鏈裡面有能力的,趕快就可以到這裡得到認證的時候,就可以參與前瞻基礎建設的軌道產業,所以這個應該要很快。你們預期什麼時候可以建置好這個驗證的機制,開始讓國內的產業鏈取得你們的驗證,就可以來參與?這樣我們就不必讓錢都被外國人賺走了。這是目前所有的產學、各界完全沒辦法負擔的功能,一定要有這個驗證中心才可以負擔的功能,因為也沒有任何民間團體可以讓我們去做驗證,這是第一點。我要問的就是多快,你們什麼時候可以開始去做這個認證的工作?你們先回答這個問題好了,好不好?
第二點,我要問的是,這個驗證最重要的是將來要永續,我們前瞻基礎建設是國內、內銷,但是它要永續,一定是全球都承認我們的驗證,所以外國的產品拿來我們這裡驗證的時候,它有credit,好不好?你們有沒有把握,這個驗證中心將來所創造的credit是國際全球同步的?我提出這兩個問題。
主席:請柯委員發言。
柯委員建銘:我想大家現在所談的就是這個中心要不要成立的問題,剛才也提到前瞻基礎建設要花4,000多億元在軌道建設上面。我們了解,事實上,臺灣灣的軌道建設、包括驗證的研發一定要產官學研一起下來,我們要如何把這個整個帶上來?這個倡議很久了,坦白講,也不是今天才有,這個案子在國民黨時期就有了,預算早就編了。就在這個月我到工研院參觀,他們研究出來的轉向架走行測試設備,可以用在高鐵上面,可是沒有經過國際驗證,怎麼外銷呢?所以工研院做好以後要技轉,還有國內很多廠商也有投入車廂、汽車、軌道上面,可是我們沒有一個技術中心、驗證中心,這個產業不可能長出來,永遠是零。包括剛才院長所談的台灣車輛中心,900多億元的案子,我們都沒有資格標,全部是韓國來搶標,因為我們沒有驗證中心嘛!
主席:對啦,他們不能標。
柯委員建銘:而且長期以來,如何透過研究發展把產業帶上來,都沒有整套、系列的扶植,所以今天我們面對的是這個產業在臺灣要不要發展,如果要發展,已經講了這麼久,今天這個研究中心、RD中心一定要成立,包括中華電信配合TL(中華電信研究院測試中心),每個產業都有研究中心,當然,這個是車試中心。
至於剛才黃國昌委員講的那個,馬自達是另外一個案例,是個案,和這個毫無關係,那是馬自達測試的問題。
管委員碧玲:還有VOLVO。
柯委員建銘:當然,和這個是不一樣的東西。我們有車輛中心、車試中心、車安中心,軌道這方面也應該開始發展了,已經慢了。有關條文內容的問題,第一個,要不要這個法案?這個法案已經出委員會到表決期了,至於條文內容,我相信大家對於這樣的RD中心、驗證中心的成立應該是樂觀其成,但是有些疑慮,大家就針對條文內容直接談比較快,好不好?
主席:這個法案在委員會都有經過充分的討論,名稱從「軌道」修正為「鐵道」,也修正了11條條文。總共才16條條文,就修正了11條,所以可是說是充分討論。在黨團協商的時候,也沒有黨團有意見,但是大家就是沒有簽名,說要保留到院會來,讓大家再詳細的了解。現在就徵求大家的意見,因為這個條文的內涵已經在委員會充分討論,大家要不要讓「財團法人軌道技術研究及驗證中心設置條例草案」有一個共識,因為對內容我們大概不會有意見,大家問了都是比較……
黃委員國昌:剛剛還有兩個關鍵的問題,我想鐵道局也好、交通部也好,能夠給一個大家清楚的picture,第一個是什麼時候可以開始做驗證?第二個、那你們這個驗證機構要取得其他國際驗證機構的認可,你們大概估計需要多久時間可以達到這件事情?
主席:這2個問題記下來。
陳委員怡潔:還有有關那個你們要產業界做驗證,可是相對的要他們去捐贈同樣的比例,這個比例還是讓我們了解一下,就是未來產業捐贈這個軌道研究中心的經費的比例,你要怎麼拿捏?以及比例會怎麼設置?是依照企業規模大小,還是受益,這部分還是要請你們提供,因為我們還是希望到最後這個軌道研究中心做了驗證,是要具有公信力的,而不是相對你是被這些產業界綁架,我覺得這個相對重要啦,所以這個比例還是麻煩你提供給我們。
曾委員銘宗:要發展產業,當然是好事,國民黨當然贊成。但是關於認證中心,我們有所顧慮,因為你發展產業是我們自己的產業,具有競爭性與競爭能力,院長很清楚,像臺灣的汽車整車沒什麼競爭力,但是我們的零件非常具有競爭力,包括BMW、賓士很多都使用臺灣的零組件,只因為臺灣取得國外的認證,那我就要問,如果我們自己弄一個認證中心,你這個認證中心國外到底會不會認同都不一定。
主席:這就是剛才黃國昌委員的第二個問題。
曾委員銘宗:對,我知道,沒錯,所以意思就是你倒過來了。你是把國內的這些產業扶植起來,然後去符合國外的認證,你才有辦法將臺灣的汽車零組件軌道行銷全世界。那你現在倒過來說,你現在產業發展有問題,但是我設置一個認證中心,然而認證中心初步只有適用國內的產業,你要取得國外的認同或認證,還不一定,搞了半天……
主席:現在就是要讓他回答這個問題。
曾委員銘宗:所以我的意思是說,你要倒過來,我覺得這樣做並適當,你就只扶植國內產業,去符合國際的認定標準,這才是發展產業的必要條件
柯委員建銘:兩個面向都要談啊!把產業帶上來以符合國際的標準,這是一個。全世界適應標準有其規格,你這個認證中心也要符合世界適應標準,你就取得認證的規格,這兩個要處理。
主席:要不要讓交通部回應一下?
柯委員建銘:包括電信也都是這樣子,IC產業也是這樣,現在大家都在拚規格。
曾委員銘宗:你不要到時候設定認定中心之後,自己玩了半天,卻不符合國際標準,你為什麼一下就讓它符合國際標準?
主席:不會啦!現在就要讓交通部……
柯委員建銘:我剛才講的,這個月才去工研院看,是轉向器的問題。他們研發很強,他們spin off出去,量產的時候,這還要國際認證
主席:剛才第一個問題就是國內的驗證什麼時候可以開始?第二,什麼時候可以和國際接軌?也就是認證係國際所同意的,曾委員的問題大概是這樣。第三,剛才陳委員提到資金、捐獻是依照何種方式?
王次長國材:軌道驗證的作法大概是這樣,以內需來說,就是針對我們自己的產品來定標準;如果產品要銷到國內,也要經過我們驗證,所以剛才談到鐵路安檢捷運網裡面會驗證,如車廂哪些設備要符合驗證標準?第二,國際間的驗證中心會互相交流,像德國如果看我們的設備,看好以後,德國標準也願意在此驗證,這樣也可以。但如果沒有驗證中心,就得用美國的、德國的,這就是因為沒有驗證中心可做驗證,也就沒有自己的主導權。我剛才談到,只要我們內部做好了,國際驗證中心就會承認我們,這也就是走向國際。日本也覺得臺灣如果有驗證中心,他們就可以委託我們做,可見驗證中心的目標是相當多的。
另外,有關捐贈問題,原本是想訂定捐贈比率,像日本以營業額之多少為限,但後來沒有,也就是我們並沒有訂定捐贈比率,未來也只會是一種來源……
陳委員怡潔:雖然是來源,但要怎麼收?
柯委員建銘:所有財團法人、行政法人的財源都會寫上這點,但實際上會來捐贈的很少。就算真的有人捐贈,問題是敢收嗎?不敢收啊!怕有利益衝突啊!
主席:還有一點,何時可以啟動驗證?認證何時可以開始接軌?對此你們有沒有目標?剛才黃委員特別提到這點。
王次長國材:土建在今年5月31日已經開始,設備則準備10月招標,因此土建與儀器設備明年就會ready,預計110年,約後年年初可以啟用。現在硬體設備已經在做了,中心設置條例如能於本會期通過,明年即可開始籌設,預算也會編列在110年度。因此,本條例通過後,我們明年可以開始作業,後年(110年)年初開始運作。
主席:就可以開始執行驗證工作?
王次長國材:是。
主席:有關認證與驗證,我想認證絕對要與國際接軌,這就像生產履歷,如果我們能與德國接軌,那麼外銷到德國的農產品,只要其認證授權臺灣驗證,這樣就會被接受,這是你們的意思嗎?既然當時已經取得國際認證,而臺灣又授權給臺大農學院驗證,之後再輔導農民,至於驗證就是輔導這些業者,待驗證通過後,由認證公司負責,畢竟這是全世界都可以接受的,因為這有SOP,沒有經過SOP就不會授權進行驗證。我想這應該不會有問題,而是我們的時間、規模、技術要達到國際認證標準,這樣人家才願意來聯盟,簡單講就是這樣。
柯委員建銘:產業產能一定包括驗證,所以屆時像IC產業設備都會來驗證……產業發展一定要把能量建立起來比較重要。
主席:這樣子啦……
曾委員銘宗:經濟部標準檢驗局底下設有財團法人全國認證基金會,與該中心權責是否重複?
主席:他們應該沒有能力來做這種驗證與認證!
曾委員銘宗:所謂認證有限定一定非軌道嗎?可否說明一下?
主席:說明一下。
在場人員:院長,TAF主要是認證那個機構符不符合,並沒有真正進行驗證執行的內容,就是這個單位是去認證實驗室認可,並沒有執行實際的驗證工作。
曾委員銘宗:認證機構就對了?
在場人員:對,它對機構做認定。
管委員碧玲:它認定實驗室啦,它是去認證做認證的實驗室,它是認證者的認證單位。
主席:應該不會有問題啦。
在場人員:它是認證它的資格而已。
曾委員銘宗:是不是請經濟部主秘講一下?
陳主任秘書佩利:跟委員報告,全國認證基金會它是在認證機構,並不是做驗證本身這件事情。
主席:驗證是實際要針對生產者的產品。
曾委員銘宗:所以以後它是去認定產品,不認定公司哦,對不對?
黃委員國昌:經濟部下面有一個財團法人去認證一個機構,然後那個機構去做驗證的事情,在臺灣實際上面發生的狀況,我直接跟院長講,我處理過一件我認為超級荒謬的事,什麼叫超級荒謬的事?它發生在高雄大林電廠裡面,因為電廠很危險,要有防爆裝置,結果那個防爆裝置是拿來臺灣驗證,就是你們核可的單位去做驗證,但驗證出來的結果統統是假的。
主席:驗證公司必須要負責。
黃委員國昌:當然嘛!所以我就跟你講,我對這個事情很了解,因為我一路下去追,他們只有看paper work啊,然後人家的證書、單號全部都是偽造、變造的,最後台電還是傻傻的花了大筆的錢去買那個東西,我才一路去追啊,追了之後我才發現,他們那些所謂認證的單位跟機構,差不多都是那一群人嘛!
我還是言歸正傳,你們的理想很遠大,基本上,這個目標我是贊成的,但是為什麼現在我一直在問你們,說你們大概什麼時候可以弄,就是因為這個有責任的問題嘛!我不希望搞了半天以後,你們花了納稅人的錢起來了以後,結果搞了半天,我們真的要去國外上面跟人家競爭的時候,人家信任的還是國外的驗證機構,如果是這樣子的話,就真的「見笑」了,你懂我的意思嗎?這真的很「見笑」,因為花那麼多錢下去,搞了半天,而你這邊所做的驗證,人家還是不信任,真的要去國外marketing的時候,還是國際上面要做。當然我也不希望長他人志氣滅自己威風,只是從過去的一些經驗上面來看,我就真的必須要比較直接的講,這件事情要很努力、要很加油,你才有可能去做到這一點,所以才問你們,你們自己評估大概需要多久的時間。剛剛院長問了半天,我在想,你是開始做驗證嘛!我的意思是說,基本上,如果你們希望臺灣以後可以去國際上面marketing的東西,不要還要搞到國外去做驗證,自己裡面做驗證,人家也可以接受,要達到這個目標,你們的預期大概是什麼時候?其實我問的只有這麼簡單的問題,只是問了非常久,到現在就是聽不到答案。
主席:就是說幾年內,反正各黨團並不是反對,但是大家都有期待嘛!那你總是要有一個目標的、期待的一些規劃嘛!你們的驗證大概要到什麼時候國內就可以開始?你要取得國際的認證,你要什麼時候取得呢?你應該有個時間表嘛!要不要說明一下。
胡局長湘麟:這部分我回答一下,剛剛其實王政次已經說明了,這個中心的運作,原則上應該是110年底開始運作。
主席:110年?假設這個會期通過這個條例,你們後年就可以開始運作,運作之後什麼時候可以開始進行驗證?
胡局長湘麟:運作就開始驗證了,不過我想剛剛委員所關心的部分就是說,我們不要驗證只是我們自己關起門來做……
主席:對,你們怎麼跟國際接軌?
胡局長湘麟:一定要跟國際接軌。
主席:那要多久?
胡局長湘麟:這個部分,我們在原來的計畫裡大概是需要9年的時間……
主席:要喔!
胡局長湘麟:因為這裡頭涉及到一些,剛剛我講的是我們希望達到這個目的,可是這裡頭的每個產品都還要個別去處理。
主席:而且全世界的驗證要跟你結合,也是要看你的……
胡局長湘麟:我們成立之後,還需要跟國外的相關單位去做交流,大家能夠相互去承認,這方面我們需要去做努力。
主席:對,這也是需要時間的。
黃委員國昌:10年?
主席:9年。像農業那一塊,我們就搞了四、五年才有辦法跟人家在認證方面做接軌,更何況是這麼精密的機器,不過臺灣的驗證只要一開始,至少國內的相關規範訂定出來,國內的競爭力就有了,不一定全部從外面進來,這個我們都可以了解,所以……
柯委員建銘:我們當然希望越早能夠能量建立越大,國際地位建立,包括公信力嘛!工研院有一個量測中心,他在測驗什麼?半導體、精密機械,那也是一步一步走來的,所以這個能量是慢慢建立的。我想每個人要通過這部分的預算時當然都會提出一些疑問,你們要當作是要求與勉勵。我們現在回歸主題,這個話已經講得差不多了,是不是看看哪個條文有問題,大家來談一談。
主席:條文在委員會全部都沒有保留,當初審查時都通過了,所以我們也沒有條文可以討論,除非黨團有提案。我們是不是就照審查會的審查結果通過?剛才各委員、各黨團提出了一些方向跟重點,這個都有紀錄,希望你們能夠執行。9年的時間如果能夠縮短就要儘量縮短,因為你有經費、有人力,像剛才曾委員講的,大專院校的學術機構都可以納入合作培訓的範圍,好不好?我們就沒有意見了,好不好?
管委員碧玲:好。
主席:請黃委員發言。
黃委員國昌:就條文本身,如果決定要設置的話,就條文本身的設計,我沒有太大的意見,但是我必須要老實講,支持要設置這個中心的這件事情,我事實上還是有掙扎的,既然條文的內容大家沒有什麼其他的意見,可能就容許我及時代力量黨團,就這整部法案是不是能夠支持再給我們一點點時間?
主席:好,可以,這個沒有問題。
管委員碧玲:院長,我看看參考一下。我當然很希望時代力量黨團可以支持,黃國昌委員剛剛講的那個個案我了解,就是有認證機構所做的認證其實是不良的品質,我也處理過這種案件,那是有關於消防的防火門的檢驗、驗證,但是這些多半都是委託民間團體做的驗證,他們會有人謀不臧的部分,而我們今天的這個驗證中心,基本上是國家在負責任的。我想黃國昌委員是提醒我們大家,將來這個驗證絕對不能造假,因為我們要的是一個全球的信用,也正因為要的是全球信用,而且那事關人命,是大量人命的相關產業的驗證,所以就變成是國家在做,我想國家在做這個,那麼像剛剛黃國昌委員所提到的個案上的舞弊,基本上應該是我們絕不容許其發生,我也認為不會發生。
主席:對,剛才陳怡潔委員特別提到,我們不能捐贈者球員兼裁判,就有這樣的危險。因為這個驗證的確是一個責任,你驗證過發生任何事情,驗證單位是要負起責任的喔!不是說我驗證過了,我什麼責任都不負,它是要負責的,就像農產品它驗證過後發現有藥物殘留,它是要被追償的喔,這件事很嚴重,所以要很小心謹慎,好不好?
柯委員建銘:當然這個RD以及驗證中心以後它RD的能量有多大,驗證中心的公信力怎麼樣,有待後面的人才引進還有整個政府的支持以及經費等等所有的問題,我們現在不是假設說這個以後一定有問題,至於剛才所講的MAZDA,那是另外一個個案的問題。既然這個法案已經走到這裡來,包括黃國昌講說他沒有時間消化,這個議題在立法院已經講了這一屆一直講到現在,程序上是下禮拜二嘛,下禮拜二以前看怎麼樣,不行的話,他們有提案的話,我們就照程序處理嘛!
主席:會啦!我們會來處理,請大家簽啦,那就簽一下啦!
今天的協商到現在告一段落,我們已經整整4個小時都沒有上化妝室了。現在散會。謝謝。
散會(16時51分)
附錄:






協商主持人:蘇嘉全 蔡其昌
協商代表:柯建銘 管碧玲 李俊俋(代)
曾銘宗 陳宜民(代) 陳怡潔
李鴻鈞(代) 徐永明 鄭秀玲