立法院第9屆第8會期司法及法制委員會「民法成年年齡門檻應否調降」公聽會會議紀錄
時 間 中華民國108年10月31日(星期四)9時3分至12時6分
地 點 本院紅樓302會議室
主 席 周委員春米
主席:大家早,我們現在開會,今天舉行「民法成年年齡門檻應否調降」公聽會,有鑑於民國18年定下的民法滿20歲為成年年齡的規定,到現今已出現諸多不合時宜,造成目前許多介於18歲到20歲之間的青年,在生活上無法自行辦手機、開立銀行帳戶等,因此是否應修法與時俱進,以回應青年現實生活的需求,故召開本次公聽會。
另外,現行民法成年年齡延伸的各項法規、行為能力規範也出現許多標準不一的現象,包括民法規定20歲才具備完全行為能力和刑法18歲即應負刑事責任能力的成年門檻不同。
參考世界各國對成年年齡的界定標準已逐漸下降,本院委員也已提出相關修法提案,因為所涉議題面向廣泛,有必要聆聽學者專家的意見,以作為未來審議法案的參考。
今日公聽會所列討論提綱如下,請宣讀:
一、民法成年年齡之規範目的主要在於保護未成年人,現今對於18歲以上未滿20歲者,是否仍有特別加以保護及限制之必要?
二、我國各法規對於成年(行使完全的權利或負擔責任、義務)規範不一,可能會產生哪些問題?有無統一標準之必要?
三、調降民法成年年齡可能涉及哪些層面及法律修正(例如:稅務、婚姻、安置、被害人損害賠償之實現等)?另應有哪些配套措施?
四、世界各國對於成年年齡之界定標準不一,但已有逐步下調之趨勢,如鄰國日本已於107年將成年年齡調降為18歲,並於111年正式實施,有否供我國借鑒之處?
主席:首先,在邀請各位學者專家發言之前有幾點說明:第一、我們會先請學者專家及相關團體代表發言,發言順序則依簽到先後次序而定,如需提前發言,請至主席台告知,我們會予以調整;第二、本院委員按照登記先後發言,如陸續到場,本席會穿插請委員發言;第三、最後會再請政府機關代表發言,針對學者專家或委員的意見加以回應。
由於公聽會主要在聽取學者專家的意見,因此給每位學者專家的發言時間為10分鐘,必要時得延長2分鐘,本院委員發言時間則為5分鐘,並不再延長,請各位儘量控制時間,若還有時間會再進行第二輪發言。我們會在發言時間截止前1分鐘響鈴提醒大家,但大家不用太緊張,就照各位向我們說明的方式如常報告。
現在請學者專家發言,首先請臺灣青年民主協會林彥廷理事長發言。
林彥廷理事長:主席、各位委員。今天很高興出席本公聽會,今年剛好是民法開始施行的90週年,也很高興今天有這樣的機會,終於可以針對民法第十二條滿20歲為成年的規定究竟是否應下修至18歲進行更加詳盡的討論。
這段期間以來,很多人會詢問,民法已施行了90年,過程中也發生過一些問題,或是進行一些學理上的探討,但其實好像也不急著現在修法。不過,稍後我會舉出兩個比較主要的論點,告訴大家民法並不是不急著修,而是民法施行愈來愈久之後,隨著國際潮流對成年年齡的認定都在18歲的情況下,民法的問題就會愈來愈多,所以更應該要把握這個下修的機會。
我們從90年前民法第十二條的立法理由中就可看出,為何要訂定滿20歲才視為成年?因為當時的時空背景認為,20歲之前民智蒙昧未開。這個意思代表,在當時的環境下,因為我們繼受了日本和歐洲相關的法律,最後把中華民國民法的成年年齡定在20歲。但到了90年後的今日,我們其實可以看到臺灣有多部法律對成年所應負起的權利、義務都已認定在18歲。其中當然包含我們熟知的,中華民國刑法對年滿18歲之人就負有完全責任能力的規定;勞基法第四十六條也規定未滿十八歲之人受僱從事工作者,雇主應置備其法定代理人同意書及其年齡證明文件」,法規的反面解釋就是,如果對方今天已滿18歲,雇主就不必置備法定代理人的同意書,該條文便成了民法在成立契約時的特別規定,使得18歲以上未滿20歲的年輕人在法律的適用上可以負起更多義務的僱傭關係,但是卻無法到銀行開戶,諸如從我們所知的,年輕人要辦手機、開門號,乃至申請政府補助方案等都沒有締結契約的能力,稍後會一一向各位細說。
除了在訂定僱傭契約的面向之外,我們同時也可以看到,在公務人員考試法第十二條也規定,中華民國國民,年滿十八歲,具有本法所定應考資格者,得應本法之考試。代表在基本公民權中,應考試和服公職的年齡門檻也定在18歲。另外,從2018年修正的公投法中也可以看到年滿18歲的中華民國國民就能為國內發生的重大議題行使創制和複決的權利。
現今法規的各面向本就已經肯認中華民國年滿18歲的國民具備成年所應負起完全權利、義務和責任的門檻和要件。但是也正因民法第十二條一直都把成年門檻訂在20歲,我們才發現有非常多法規出現法體系不統一的狀況,其實我們蒐集有非常多年輕朋友所累積下來一些日常生活的問題,以下我一一跟大家報告。
第一點,這也是大家一定會感到非常好奇的,尤其是年輕人,他們在成熟、成長的過程階段一定會進行性方面的探索,我們都知道,從國中到高中的健康教育就告訴我們,年輕人應該要自我保護、對於性方面要有所認識,所以我們都熟悉兩小無猜條款及16歲以上者應該有性自主權。但是在這個資訊爆炸時代一路走來的期間,非常多年輕人會瀏覽到一些成人內容的網站,而依據兒童及少年福利與權益保障法的規範,他要年滿18歲之後才能夠按下「我已滿18歲,我同意」,然後進入這個網站接觸這個資訊。因此我們從第一點就可以看到,雖然法律上認為16歲以上者具有性自主權,但是你在18歲之前是不能夠有性資訊接觸的能力,這是一個非常弔詭的現象,你可以實作,卻不能夠接觸,所為何來?
第二點,我們還可以看到,高中畢業之後,有些同學可能有接觸菸酒商品的機會,既然接觸菸酒商品是他成年之後就能夠享有的一項權利,在便利商店,他18歲就可以購買,但是如果今天他出國,到免稅商品店要購買同樣的菸酒,他卻要20歲才能夠購買,因為他必須符合成年的認定標準。
第三點,我們還可以看到一個非常弔詭的現象,今天臺灣的投注站林立,各位先進都知道,投注站販賣有兩種類型的商品,第一種是公益彩券,包含大樂透、威力彩、今彩539等等,第二種是運動彩券,投注者可以依據運動賽事選定支持的隊伍進行下注,其中運動彩券的購買年齡是成年標準,就是要20歲,而大樂透、威力彩等公益彩券的購買標準是18歲,所為何來?
第四點,我們從去年通過的司法院釋字第七四八號解釋施行法就可以看到,他年滿18歲之後就可以與同性結婚,為什麼這會設定在18歲?和民法規定的男性要年滿18歲,女性要年滿16歲的年齡門檻不重疊,當然包含參考聯合國的各種公約,其中最主要當然包含兒童權利公約提到的應該要禁止童婚的趨勢,事實上,國內也已經訂定相關的施行法規;而我們由此就會看到,如果是與同性結婚的女性,他18歲才可以結婚,但是17歲的女性經過法定代理人的同意之後就可以用民法結婚,這也產生一個法規上結婚年齡的落差。
第五點,事實上,這和民法並無直接關係,但是正因臺灣的成年年齡門檻不統一,才導致這樣的現況發生。據我們的調查,18歲者可以在太魯閣國家公園擔任領隊,但是20歲者才能夠在玉山及雪霸公園擔任領隊,有些朋友問我們,這是因為玉山及雪霸公園的高度比較高,所以年齡應該多2歲嗎?事實真的是這樣嗎?請問一位登山的領導究竟應該用年齡來認證,還是應該用登山資歷及專業來認證呢?
剛剛我們已經講到這麼多,民法成年年齡在20歲,而大部分現實生活習慣的法規都在18歲,因而產生法體系不統一的混亂,事實上,這也造成第二件事,讓民眾的現實生活有非常多不方便,尤其對於這些18、19歲的青少年。譬如我們知道今年純網路銀行即將上路,上個月金管會就提到近期將開放7歲以上18歲以下的未成年人可以線上開數位存款帳戶,當然他們還是要經過法定代理人的同意才可以開戶,這樣的話,請問18歲、19歲的年輕人到底可不可以網路開戶呢?如果要在純網銀開戶,他到底要不要經過法定代理人的同意呢?此外,教育部從2016年就開始推動青年教育與就業儲蓄帳戶方案,主要鎖定的對象無非是從普通型和技術型高中畢業的18歲同學,如果他們先進入職場工作,政府會每個月再多提撥1萬元的補助,他們會有一個帳戶。如同我剛剛提到的一樣,但是我們非常熟知,在現實生活中,如果他要開戶,必須要法定代理人雙方同意,才能夠進行,這也造成進行這個儲蓄帳戶方案的障礙。
另外,今年行政院也推出單身青年及鼓勵婚育租金補貼,該方案從今年9年開始試辦一年,補助對象是20歲到40歲的青年,但是我們也知道,很多同學從高中畢業以後就開始創業,他可能隻身來到大都會打拚,請問他需不需要試用這樣的租金補貼方案?想必是需要的。而正因民法這樣20歲的成年年齡門檻,使得有些政策美中不足,無法補助到18歲、19歲也非常需要用到的人。
看到臺灣有這麼多因20歲和18歲不同成年年齡門檻而導致法體系不統一及青年不便的情況,我們還要談到,我們繼受成年門檻於日本,如今他們不僅僅在更早之前就已經下修投票年齡的規定,去年他們也把民法的成年門檻下修到18歲。我們知道,在所有公民權利中,不管是選舉、罷免、創制、複決或應考試、服公職,作為民間團體和年輕人,走過這樣一個階段,我們都希望能夠有機會把所有成年年齡門檻都下降到18歲,但是衡諸憲法增修條文的修憲規定,我們知道從根本大法的憲法先調降投票權年齡有困難,所以2018年立法院開始用修法程序從公民投票法修正,下一步同樣也可以用修法程序,相對簡便、便捷的就是從民法著手,但是我知道很多專家學者會認為,因為修正體系龐雜,所以應該從長計議。
今年恰恰好是民法施行90週年,這個倡議也不是從今年才開始,前幾年民間團體就已經提出相關法規範,如今我們都殷切期盼民法能夠把成年年齡下修到18歲,非常感謝!
主席:謝謝林彥廷理事長,時間掌握得剛好。你應該滿18歲了啦!
林彥廷理事長:今年剛好22歲了。
主席:英雄出少年!
第二位請國立臺灣科技大學學生會學生議會郭家銘副議長發言。
郭家銘副議長:主席、各位委員。本人代表我們學校的學生會及學生議會發言,主要論點有兩個部分,一個是高中生畢業之後要進入大學,尤其是高職生畢業之後要進入科大的部分,另外一個是已經進入大學的部分。
針對高中生畢業之後要進入大學,尤其是高職生畢業之後要進入科大這個部分,因為在技職體系裡,有很多針對一般實務經驗的培養跟訓練,在這個部分其實很多的高職生畢業之後未必會選擇升學,在未選擇升學的情況下,最直接面臨的就是就業的問題;如果從就業再繼續延伸,很有可能就會牽涉到住房的問題。針對這兩個部分,高職生畢業時就非常需要行使民法相關的權利,但是在現行民法下,18歲是不完全的行為能力人,所以對於這樣的族群,而且又是在這樣的體制下培育出來的青年,面對到高中剛畢業18歲的年齡,其實有很多的徬徨,我們在學校體系受教育出來是希望有面對社會的能力,但是卻沒有相應的法源可以行使,這是第一個部分。
另外一個部分是如果選擇繼續升學,來到大多數高職生選擇的科大時,又會面臨什麼問題呢?其中一個部分就是面臨創業的問題,因為高職升大學時,可能他在大學學到的相關知識讓他對自己的技術有更多的想像,他覺得可能有更多的發揮空間,其中一個選項很有可能就是創業。在選擇創業的途徑上,不管他和別人用什麼樣的方式參與,可能是自己新創或者和別人合夥等等,但是在公司法參考民法的情況下,因為也是未滿20歲,所以當他想要去追逐夢想,或用他自己的能力為社會做出相應的奉獻時,卻也因為目前的法律條文而限制他的發揮空間。
還有,尤其是在北部地區的學校,甚至很多學校的宿舍是不夠用的,在這樣的狀況下,學校通常會要求學生提供戶籍謄本,其實在沒有監護人相關證明的情況下,這部分的申請也是會有障礙的。還有一個部分是關於就學貸款,可能有的學生剛到大學,大一時就需要就學貸款,但是也是因為目前的法源針對完全行為能力人是20歲,在程序上會因為這樣的限制造成很多手續上的不便。而且,我們可以說,在90年前這樣的法律出現時沒有那個問題,但是如今在現行社會的情況下,很多學生不管是面對升學或者是面對就業,這是一個很大的趨勢,很多很多的青年會想要使用這個權利,並非只是少數人需要,所以身為臺科大學生會學生議會幹部,我在這邊懇請呼籲,建議民法成年年齡門檻應予調降。
主席:謝謝郭家銘副議長。請教副議長,所以你們的學生議會有決議嗎?
郭家銘副議長:目前這個部分的執行是交由學生會執行,他們有進到議會做報告,基本上議會是予以認可的。
主席:就是等於團體上是有認可這樣的方向。
郭家銘副議長:是的。
主席:繼續請國立中興大學法律學系劉昭辰教授發言。
劉昭辰教授:主席、各位委員。今天委員會找我來談民法成年年齡門檻應否要調降的問題,我個人會說這個問題是一個價值判斷的問題,或是整個社會將來現象取向以及最後影響結果的問題,我個人沒有辦法做出任何的判斷,這個問題是不是應該要找醫學院的醫生或者社會學家來判斷?他們可能給我們更好的意見,我只能就我的專業提出我的看法,即我只能提出法律上如果變更年齡之後會有什麼結果,或是剛剛一些代表所提到的部分,我覺得法律上應該不是這樣解讀,我只是單純從法律上的觀點提出意見,我沒辦法對這個價值判斷問題提出我個人的價值判斷結果。
在提出我的法律意見之前,其實很抱歉,我今天沒有準備書面資料,我想我也不用準備書面資料,因為黃陽壽老師就是我的老師,他已經提出非常棒的法律資料,我頂多再加以補充而已。
首先,很多人在法律上可能會誤會一點,黃老師也已經講清楚了,就是為什麼刑法是18歲要負起刑事責任?為什麼民法卻是20歲?他們並認為這是不平等的法律體系欠缺,我想這是一個很大的誤會,包括黃陽壽老師已經解釋因為法律的目的性不同,我們可以原諒一個18歲的年輕人去亂買東西,並原諒他、挽救他、想辦法處理掉,但我們就是沒辦法容忍一個18歲的年輕人去殺人這件事,這是一個非常簡單的道理,因為法律目的性不一樣,加上很多很多地方都誤解了,包括法令的部分。
因為我是從臺中上來的,所以我今天在高鐵上就在想一些問題,比如目前考機車駕照是幾歲,其實我也搞不太清楚,因為我本身不會騎機車,我去查了一下好像是18歲。可是我又想到一件事,18歲考機車駕照要不要得到法定代理人同意?因為我不知道,我去查了一下法令,好像不需要,我個人的法律意見是要得到法定代理人同意,這是在法定監護權之內。我個人認為,18歲考駕照的能力跟能不能去考,以及爸爸媽媽同不同意你去考和考上後你能不能騎機車,從頭到尾是兩回事,也就是如果你考上重機,爸爸媽媽就是不讓你騎,依照現行民法,對還是不對?沒錯!因為這純粹是兩回事,那個道理就好比結婚能力跟行為能力是兩回事。
比如剛剛有代表提到為什麼同性結婚或成立同性生活體是18歲?為什麼未成年人不是行為能力人?各位,如果你去同性結婚或成立同性生活體的話,18歲是他的結婚能力,他可以去登記,如果你不到18歲,人家不讓你登記,可是他去登記時,請問要不要得到法定代理人同意?還是要得到法定代理人的同意,因為這兩者規範的東西不一樣。結婚能力18歲是一個社會公益性的想法,我們沒有辦法接受一個16歲和14歲的兩個年輕人組成一個家庭生活體在社會上存在的這件事。所以第一個年齡限制是在18歲,可是不代表18歲可以不用得到爸爸媽媽的同意就跑去結婚,很多地方可能都誤解了。比如應該是18歲才能購買菸酒,但不代表你就可以去買菸酒,買菸酒的契約要不要得到爸爸媽媽的同意?當然要得到爸爸媽媽的同意,因為你是未成年人,至少我們的法律到目前為止想的是你仍然思慮不周,不知道抽菸對你有什麼影響。我要說明的是法律上對這兩種能力是完全不一樣的想法,不能混為一談,黃教授或其他很多老師都提得非常非常清楚,這是兩種不一樣的能力,不能混為一談。剛才也有很多代表提到他沒有辦法去助學貸款、去數位網路開戶等等,他都要得到法定代理人同意,而我懷疑的一點是,那他去找到爸爸媽媽同意就好了,為什麼他堅持不需要爸爸媽媽同意,一定要自己去做這件事情?我也不知道為什麼,各位代表可能也會說他爸爸媽媽不同意之類的,但我想如果爸爸媽媽對於一些事項不同意有害於他的利益的時候,法律也會介入這件事情,所以,這兩種能力應該還是要區別清楚。
最後,調降成年人的年齡到18歲,當然有好處,他可以獲得自主的權利,但是當他取得權利的同時,必須要想看看一定也會有不利益發生,那是一定的道理。第一個,這個18歲的年輕人或許很想要現在就獲得完全行為能力,可是另一方面,我們要想的是父母親會想的事情,因為我自己也身為父母,我將喪失對他的監護權,他18歲就可以自己去買菸、買酒、賭樂透、去騎重機,我也沒辦法管得了他,因為他18歲了。第二個,同時也讓我們親屬法上的扶養權利義務改變了,我不知道有沒有這樣的爸爸媽媽,但我相信有,孩子滿18歲就要求他們獨立出去,不再撫養,要他們自己想辦法。如果他是一個非婚生子女,結果就接到爸爸的存證信函寫著:從18歲開始,明天不給你錢了,你是我的非婚生子女。再者,按照目前的民法,18歲未成年人去作保,他當然不可能自己去作保,一定是父母親幫他作保,可是為了保護未成年人,法院目前的態度傾向於銀行敢接受一個18歲的未成年人所為的保證契約,我們認定違反公序良俗,可是如果現在調降到18歲會不會有不利益?我們要考慮這一點。民法也在好幾年前修訂了法定限定繼承,其中有一個條款是為了特別保護未成年人,這些不利益對未成年人不發生效力,如果又調降為18歲,是不是對這些未成年人有利益可言?
所以,對於是否要將成年年齡調降為18歲,這不是我本身的能力所及,但是我有我個人的價值判斷,而我現在不是在說我的價值判斷,我只是在回答一些法律問題,以及最後如果你更正了之後,是會有利益,但也會帶來不利益,我們對於這些不利益有考慮到嗎?
主席:請中國文化大學法律學系吳盈德教授發言。
吳盈德教授:主席、各位委員。我想接續劉老師的發言,我現在在大學任教,我也曾經擔任系所主管,所以我可能先不從法制面來討論這個問題,因為待會其他先進一定會討論到在法制規範上面非常多衝突的問題,我想先就幾個部分,包括剛才林彥廷理事長及郭家銘副議長所提到的,大學生的確處在一個相對比較尷尬的狀態,也就是說,高中畢業之後進入大學,大一、大二階段,大學生在學校都會衍生民法上相關的行為,譬如租宿舍或是可能要參加一些學生活動、迎新宿營,這些我們站在主管的角度,一定都會希望他要先得到父母親的同意,所以就請小朋友回去跟父母親要個同意書,或者是問爸爸媽媽是否同意他去參加迎新宿營,基於安全性考量等等。所以如果從這個角度來思考,18歲至未滿20歲其實大約都是在大一及大二階段,的確會比較容易衍生生活上的一些不便利,但是如果從這個不便利的角度來思考,是不是就足以構成要下修民法?我其實滿贊同剛剛劉老師的意見,這真的是整個社會通識及大家要共同去思考的問題,不論現在的年輕人在心智成熟度上究竟夠不夠,以及他是不是能夠完全負擔他該負擔的責任,我想這個部分真的是應該要慎重思考,但是我個人的確對於要不要下修並沒有特別的立場。
我先從我在學校遭遇到這樣的情況跟各位先進報告,如果從這個角度去思考,再回到今天這個提綱來看的話,第一個部分,對於已滿18歲而未滿20歲是不是有特別加以保護及限制的必要,我想這的確也呼應剛剛劉老師說的,整個社會通識及大家共同的觀念是不是有達到這樣的狀況,如果有,也認為他們足以成熟對自己負擔的話,要下修我個人也沒有意見。但是進一步來說,在我任教的過程,我發現現在的年輕人也都受到父母親非常好的保護,所以即便到了大四,甚至到了研究所,我個人認為其心智也未必完全成熟,所以要說從年紀20歲來做劃分,我覺得好像似乎也不是那麼絕對,如果真要說個案,會有非常多的個案,所以年齡這個部分,我認為也許要有社會學家,甚至有一些醫學的專業人士及其他的學者專家來加入共同討論,可能會比較好。
第二個部分,對於我國各法規規範上面會不會產生哪些問題,以及有沒有統一的必要,我想待會有很多先進也都會提到,從法條的規範層面來看,不同的法規範的確有它不同的目的,民法規範的目的及刑法所規範的目的是根本上面的不同。就以公司法為例,的確無行為能力人或未成年人是不可以成為公司的發起人,可是公司設立之後卻可以成為公司的股東,從營業的角度來看,好像有點奇怪,是不是由爸爸媽媽幫你開了公司之後,然後你變成股東,可是實際營運的人是你。當然這是屬於比較奇特的一種方式,不過,如果以年輕人要創業來看,或許會有一定程度上面的不便利,其實這也不單純只是公司法的問題,可能還牽涉到事後在交易秩序上面保障的問題,因為從公司法的角度來看,保障交易的相對人也是必要的考量,所以我想年齡的設置只是當時在這個法制設定時一個必要的思考點而已,這些相關的法制衝突或許在大院之後相關的修正,我相信在學者專家及大院的意見整理當中,一定會呈現非常非常多的衝突,包括剛才林同學講到各種很奇特的現象,至於是不是要完全統一,我覺得這是可以思考的,法條有非常多。
有關提綱的第三個部分,關於一些相關的配套措施,的確呼應第二個提綱有非常多的衝突點,但是我們認為如果從未成年人的角度來看,你認為他就是不成熟、判斷力不足,而加以保護,可是在有一些法條的規範上面,如果以兒童及少年福利與權益保障法來看,是只限定在18歲以下,超過18歲的又沒有特別作說明,包括剛才大家提到抽菸這件事情也是。坦白說,我也為人父母,站在我的角度,即便我的兒子超過25歲,我也認為他不應該抽菸,所以其實跟他是不是滿18歲沒有關係,我想這個考量的點可能是不太一樣的。
最後,關於各國的部分,其實滿多國家在年齡的部分都已經下修了,包括奧地利、英國,甚至美國有些州都已經下修到17歲,甚至更低,這個是不是也足以成為臺灣將成年年齡20歲下修的主要考量?我覺得這個也值得大院去思考。為什麼我會這麼說呢?原因是各國其實有不同的立法背景及時空背景,如果每個國家都跟其他國家一致,也未必不可,但是如果都一樣,可能也會有可以思考的空間。
就以涉外民事法律適用法為例,有一些在海外的行為,包括現在年輕人遊學的情況非常多,或者有留學的情況,在海外有一些民法上面的行為發生,譬如如果他到海外去遊學,跟當地的女子結婚,產生相關的關係,這個會不會有年齡上面的差距及規範上面的不同?所以我覺得這些都是我們可以思考的。
最後,我再強調,我覺得這是一個非常值得慎重思考、茲事體大的修改工程。首先,法條規範的複雜度、涉及不同的法規非常多;第二,我覺得它跟我們整個社會價值的通念有很大的關係,而18與20不應該是單一的劃分標準,而是18歲的年輕人究竟準備好為自己所有的行為負責了嗎?我覺得這才是我們真的應該要去思考的問題,謝謝。
主席:請時代法律事務所張鈞綸律師發言。
張鈞綸律師:主席、各位委員。我沒有結婚、沒有小孩,雖然我已經年過半百了,但是在我爸媽眼中,我還是小孩。我也在學校裡面教書,我眼中的學生可能跟剛剛幾位老師所看到的學生也不太一樣,加上我本身也還有在執行業務,有在處理扶養費給付的官司,也處理過一些年輕人為他爸媽作保,所以我接觸過一些這樣的案件。我只能這樣說,可能在大人來看的話,今天可能氣氛有點僵,我站在這邊就很明白,我覺得氣氛有點僵,可能年輕人會覺得老人家都滿保守的,而老人就會覺得年輕人都很衝,實在很不放心。
我想提一個moderate、比較中間的想法。其實承擔民事行為,就是有民事行為能力,嚴格來講,這並不是一種權利,因為我們都知道,權利能力始於出生、終於死亡,基本上權利能力從成為胚胎的時候就已經有了。今天要講行為能力,行為跟權利其實沒有太多關係,反而可能跟你會不會承擔一個義務有關係,也就是說,其實你擁有的是一個決定權。這樣講好了,所謂擁有債權或物權,其實並不是擁不擁有,而是你可不可以開始運作它、處分它的問題。所以如果我們從這個角度來看,假使你認為18歲成年了,可以獨立締約,而這是一種權利的話,我會認為這個想法可能不太正確。
當然,這並不表示我反對18歲成年,其實相反地,我贊成,因為既然世界上大部分國家都可以,我不覺得我們臺灣的教育特別差,或是我們社會特別爛。日本都可以做到,或是比我們更爛的中國大陸,也規定18歲就成年,甚至年滿16歲、以自己勞動收入為生活來源者視為完全行為人,他們「視為」的意思其實有點準用或類推適用的意思。所以我覺得不管比上、比下,或是比起很多國家來講,如果認為18歲會出問題,其實20歲也會出問題,21歲也會出問題。在美國,21歲是飲酒的合法年齡門檻。甚至25歲也可能會出問題。所以我覺得硬是在爭辯20歲合理、18歲不合理,是一個太粗糙的分法。
我想提出一個想法,就是層級性保護的觀念,有點像我們憲法裡面的權利層級性保護。例如日本這次修正通過成年的年齡從20歲降到18歲的時候,同時也提出另外一個問題,因為日本有一個社會現象,就是利用愛情、甜言蜜語進行詐欺,使得一些年輕人去申請信用卡或高額貸款,類似的詐欺情況非常嚴重,他們為了處理這個問題,就例外地準備修法,規定20到22歲的時候可以提撤銷,也就是對年輕人的保護還延續到22歲。
其實並不是只有日本這樣做,從臺灣很多立法例都可以發現我們對年輕人的保護不是只有到20歲就停止了,還會到更多、更遠的地方,稍後我會提出來。這幾天我忙著在蒐尋,法務部說蒐了200個,我大概蒐了三、五百個,我是從7歲一直往上查到25歲,好幾天都沒有睡得很好,所以變成24頁的報告,我不可能全部講完。查完以後,我發現我們法律對於某些成年人是有給予保護的,我在書面資料中也有提到,還特別把幾歲標出來。相反地,對於18歲以下的部分,我們應該考慮因應的修法對18歲以下會不會有些變化,就像有些委員認為其實應該改成年滿6歲就應該有部分行為能力了,基本上我也是贊成的。
至於要把法定的結婚年齡全部都變成18歲,站在聯合國公約的立場來看的話,我覺得18歲也是應該如此。而且其實我們社會現在早婚的情況,大概除了「阿標」的小孩可能會有點意見以外,大概其他人不會有意見。對不起,顏委員,我沒有要得罪你的意思。
我要講的是,你可以看到聯合國兒童公約在1985年的北京規則之後,其實到CRC第10號意見的時候,對於最低刑事責任的年齡有做了一些說明,認為最低刑事責任年齡不應該再往下降了,建議是14歲到16歲,其實在英國甚至於10歲就可能會進法院負刑事責任,因而在國內遭到很嚴重的批評。例如我們臺灣是14歲以下者不罰,年滿18歲者負完全刑事責任。其實CRC也認為適用少年司法程序的年齡可以調高,而不宜降低。而且也不要以為臺灣是18歲以後就沒有少年事件處理法適用的餘地,我想法務部的長官應該都很清楚,其實有很多保護措施是延續到21歲、甚至23歲,我們可以看到,這樣的設計比較符合年齡適性的設計。所以我認為今天如果民法修了,後續我們可能要修更多的法,或是用更多的設計做到逐步的保護,因為我們的現行法裡面已經存在很多逐步保護,只是大家平常沒有去注意而已。
聯合國公約CRC第10號意見會對我們產生一些拘束力,例如18歲的責任能力問題,基本上都是希望我們對於18歲以下者採取少年司法程序來處理。所以對於刑法責任年齡要不要做調整,兒童公約裡面對於行政責任也有類似的看法,因為有些人認為行政責任跟刑罰之間只是一種量上面的區別而已。如果從這個角度來看的話,對於18歲以下的部分,我們必須依據兒童公約的標準予以保護、處理,但是對於18歲以上的部分,我認為這個空隙還是可以用其他個別法律來保護,不見得一定要用民法規定20歲成年、18到20歲就特別用民法保護,我覺得這樣有一點粗糙。
我不想再講太多的理念,講一些比較細節的東西好了,因為大家可能沒有注意到。剛才有提到民法第八十三條:「限制行為能力人用詐術使人信其為有行為能力人或已得法定代理人之允許者,其法律行為為有效」,這也是為了保護交易安全而成立的。事實上,民法第七十七條的但書也規定:「但純獲法律上利益,或依其年齡及身份、日常生活所必需者,不在此限」,所以如果是基於日常生活所必需而抽菸的話,我相信滿18歲還是會去買菸,而且父母親大概也不太可能會去撤銷,當父母的可能會覺得比較頭痛一點,但是我覺得這是符合第七十七條但書的情形。
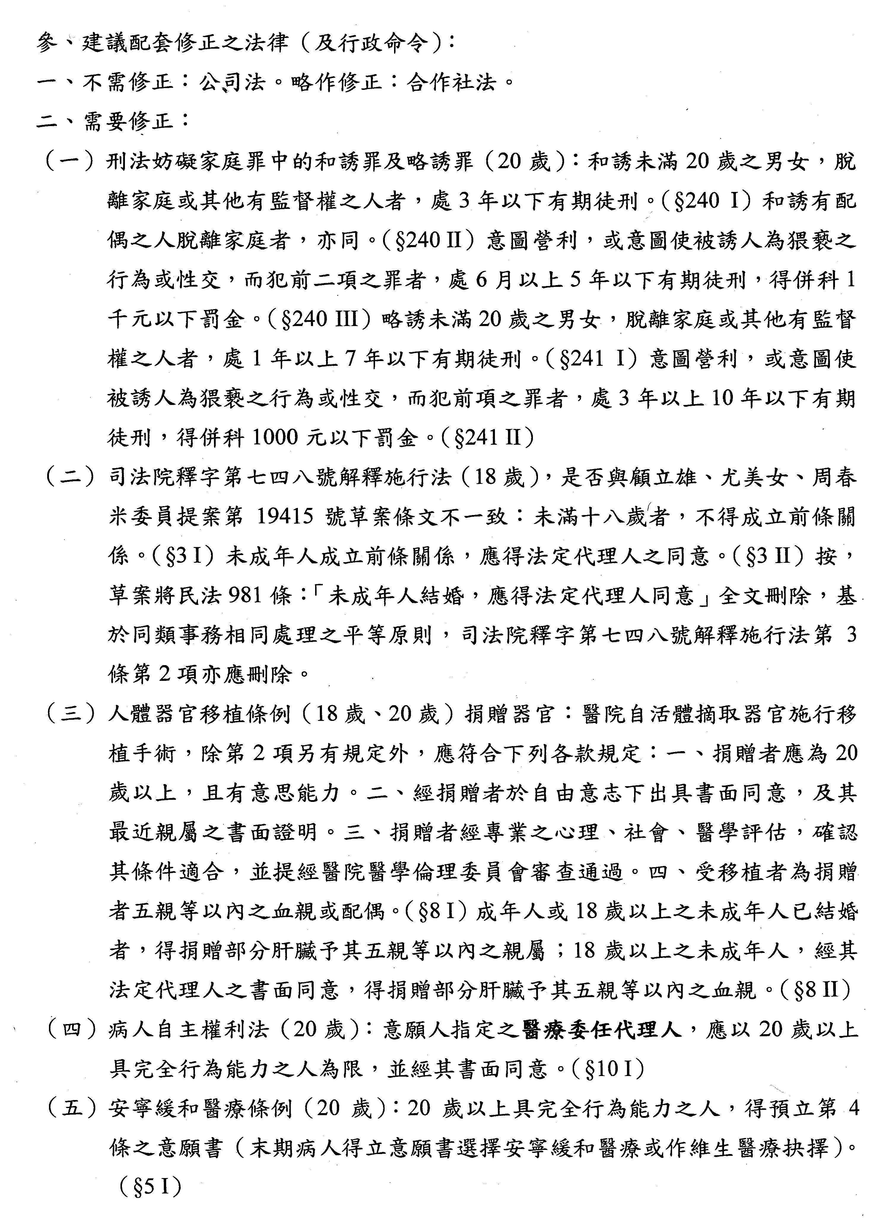
我必須提醒大家,依照我們民法裡面的損害賠償規定,家人之間的損害賠償有一個時效不完成的制度,就是第一百四十一條及第一百四十二條。針對第一百四十二條,夫妻之間在婚姻關係消滅以後,一年之內時效不完成,也就是說,有什麼舊帳在婚姻關係成立期間都不完成,等到兩個人散了以後,要告20年前的事情都沒問題。但當無行為能力人,甚至是限制行為能力人變成完全行為能力人,如果和他原本的法定代理人有什麼糾紛的話,也是一年之內時效不完成,也就是說,如果18歲之前遭到爸爸的欺負,比如在13、14歲的時候被爸爸欺負,當事人如果要討這筆債,那麼在19歲就得要去打官司,我們必須考慮這方面的時效規定是不是要調整?如果成年人都還需要一年時間的話,那麼18歲剛開始被認為有行為能力或經濟能力的情況下,是不是應該要把時效規定稍微放寬一點?也就是說,如果我們真的認為18歲就已經成年,而一滿18歲對爸爸提告,這恐怕有點難度,是不是要過了19歲或20歲比較好?這當中牽涉到滿嚴肅的問題,例如被性侵之類的事件,所以我必須特別提出這一點。剛才法務部的長官已經提到刑法妨礙家庭的和誘罪、略誘罪是20歲為標準。
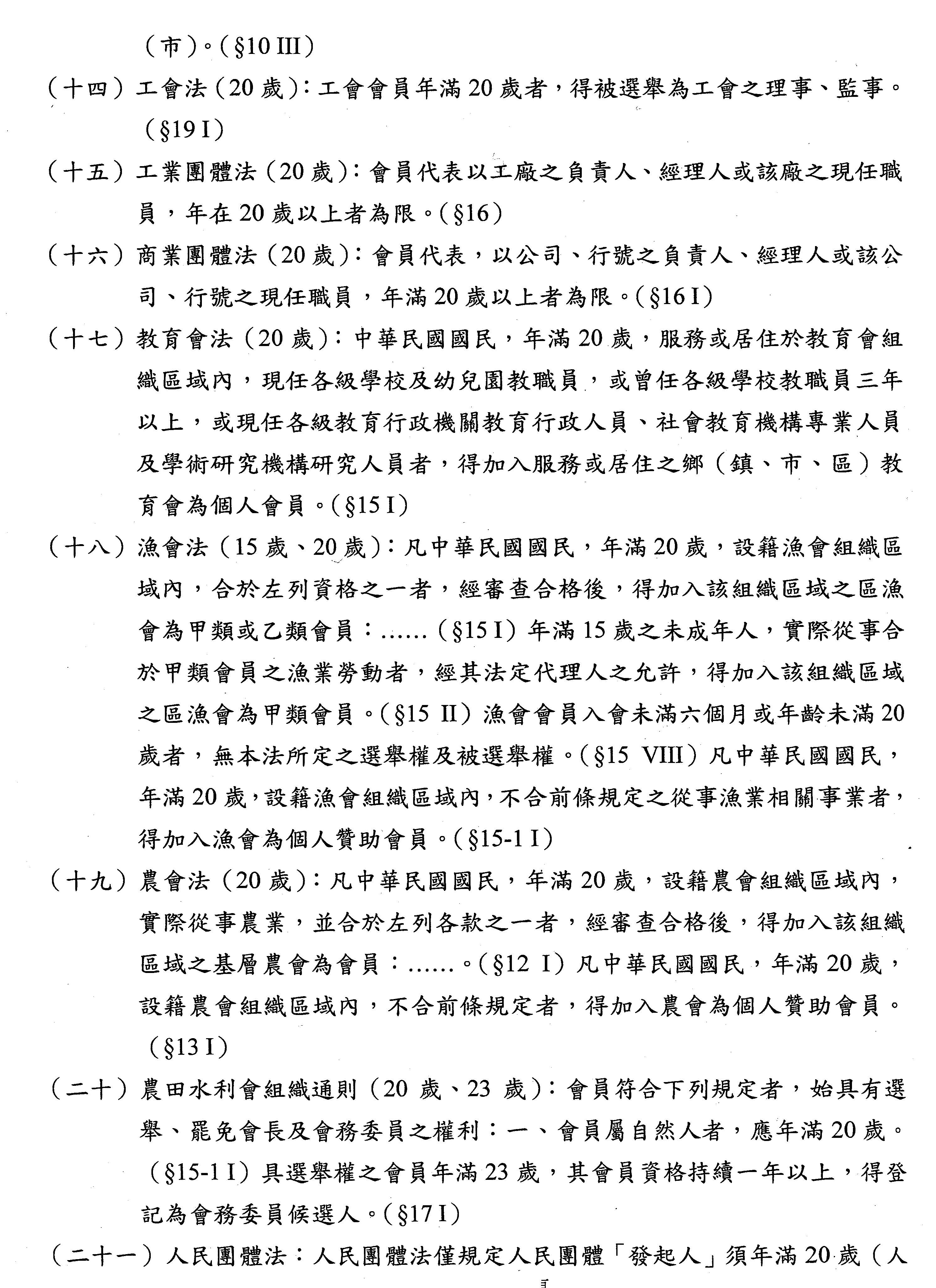
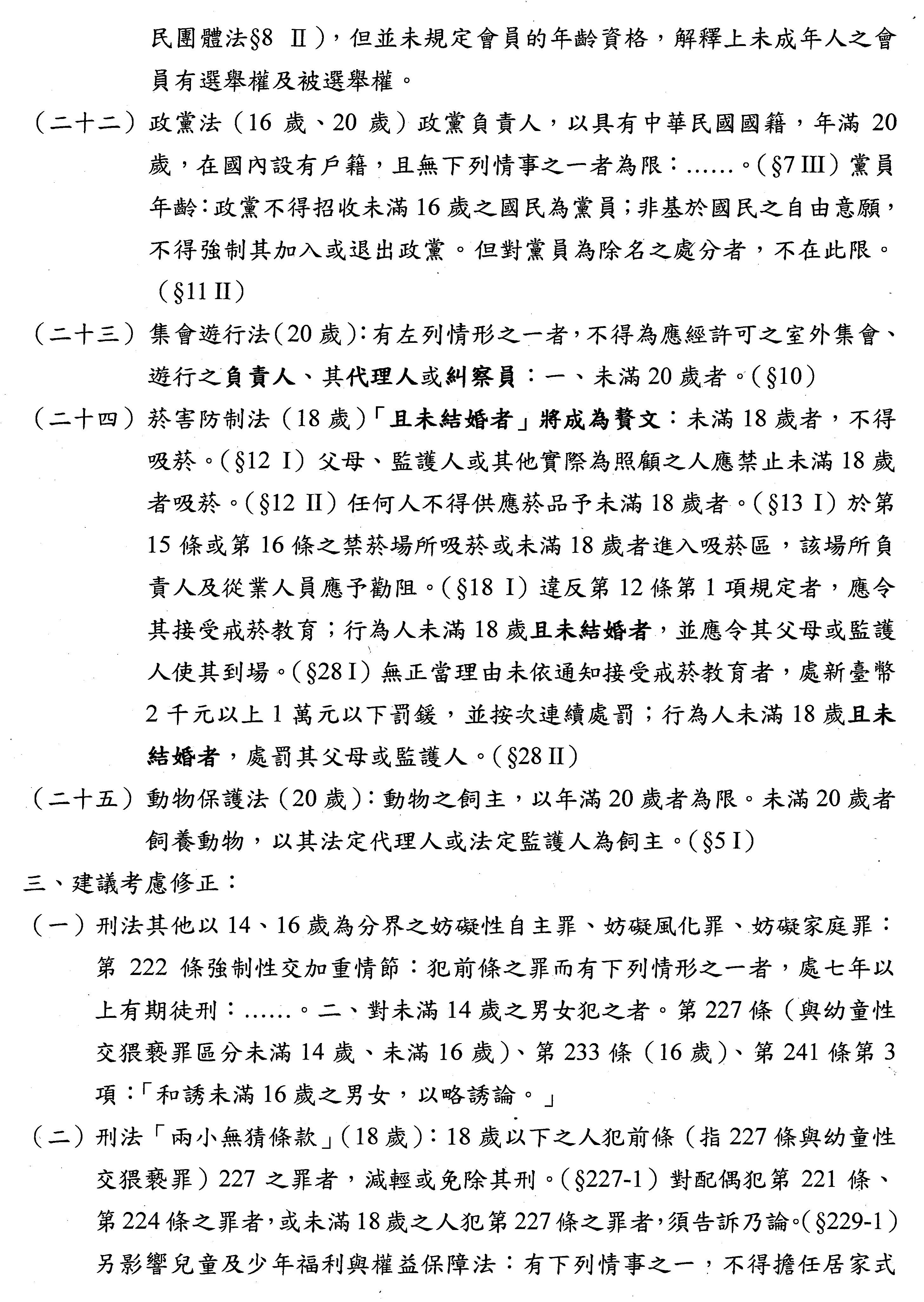
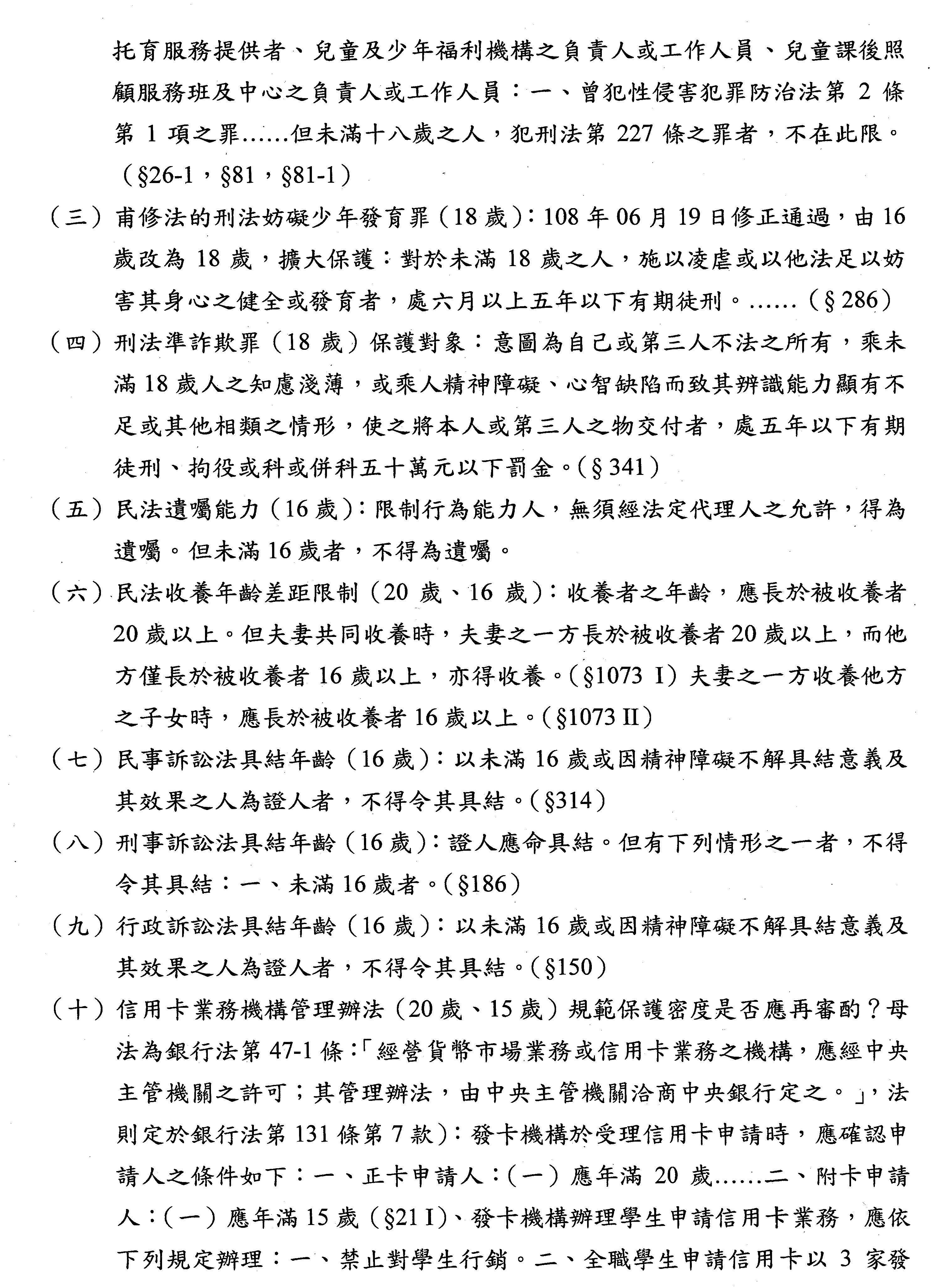
關於不需要修正的部分,我必須要說公司法非常優秀,因為它直接規定有行為能力或無行為能力,所以公司法基本不需要修正。問題在於許多法律都有訂定絕對年齡標準,這真的有點頭痛,我認為合作社法必須稍微修正一下。至於一定要修正的法律則有以下幾項:一、釋字第七百四十八號解釋施行法:如果我們要把結婚年齡及成年年齡變成18歲的話,那麼釋字第七百四十八號解釋施行法第三條第二項「未成年人成立前條關係,應得法定代理人之同意」的部分就可以拿掉了。如果我們要修正法定結婚年齡的話,第七百四十八號解釋施行法一定要馬上修正。二、人體器官移植條例:因為18歲和20歲是非常重要的門檻,如果成年年齡要修正的話,那麼這部分一定要跟著修正,因為條文當中寫的是「絕對年齡」,所以這部分可能要請衛生主管機關研議一下。三、病人自主權利法及安寧緩和醫療條例的相關規範都是20歲,因為當初立法時認為20歲就是成年年齡,所以就直接寫上20歲。四、愛滋病感染者權益保障條例的相關規範是20歲。五、人體生物資料庫管理條例的相關規範也是20歲。六、原住民身分法:原住民身分必須年滿20歲才能自願拋棄。七、原住民族教育法:如果學區當中的原住民重點學校要停辦的話,必須經過年滿20歲原住民二分之一以上書面同意,這部分是不是也應該予以調整?八、蒙藏族身分證明條例:自願拋棄蒙藏族身分也必須年滿20歲。九、幼兒教育及照顧法:娃娃車隨車人員年齡不能小於20歲,如果今天我們修正成年年齡,結果有一位18歲的人去當娃娃車隨車人員的話,那麼就會牽涉到罰則,根據第四十九條第一項的規定,可能會處罰六千元至三萬元,甚至會嚴重到命其停止招生,所以這部分也要跟著修正。十、證券交易法:第五十四條第一項也必須修正。
主席:謝謝張律師幫我們整理這麼完整的資料。
接下來請東吳大學法律學系黃陽壽教授發言。
黃陽壽教授:主席、各位委員。我和張律師一樣,獲邀要來參加這場公聽會,我有幾天都沒睡好,大概花了兩、三天的時間都在寫發言意見,因為事關重大,所以我們必須以盡責的態度來面對。究竟哪一樣比較好?其實各有利弊,我的結論是有研修的必要性,但是急迫性還沒有那麼成熟,我們還是慎重、從容的修法,這樣會比較好,這是我初步的想法。
在此謹提供以下幾點粗淺意見:關於提綱一要不要降低成年年齡的部分,我參考民國18年公布施行之民法第十二條的規定,其立法理由講得很清楚,這是為了要判斷有沒有一般的行為能力,也就是成年以後有沒有完全行為能力,如果沒有訂定一個標準,案案都要審查,那官司會沒完沒了,不只會延滯訴訟,而且事實認定也很困難。當時有兩個考量點,一個是參考世界各國多數的立法例,另外一個是考量我國舊有習慣究竟是如何。各國的立法例當時都是規定21歲或22歲比較多,所以我們就採取20歲的標準。至於我們現在研修時要不要考慮情況改變了沒有?結果是各國立法例多數都已經改變,包括最保守的日本也把成年年齡調降為18歲,但是他們並沒有馬上實施,而是非常慎重的規定立法通過四年以後再實施,因為周邊還有許多問題需要考量,不然恐怕不見其利、先見其弊,這樣對年輕人也不好。另外是我們的舊有習慣改變了沒有?經過這幾十年的確是有一些改變,但是不是完全改變了呢?這方面我沒有辦法統計,這是一個問題。
針對第十二條進行修正,主要是為了保護欠缺行為能力者的利益,並且減少其可能引起社會交易之不便與困擾,我認為成年年齡的降低,最直接影響的是民事行為能力的有無,而這可能會影響到周邊其他法律或制度,所以我們必須多方考慮。
再者,我們如何判斷滿18歲的年輕人有沒有事實上的行為能力?剛剛劉教授提到這是社會學者或醫學界應該要認定的問題,雖然我也很贊同,不過現在有一個法律上的參考標準,那就是一般學者都以有沒有意思能力作為前提,所謂意思能力就是民法第一百八十條所稱之「識別能力」,亦即明是非善惡、權衡利害關係。為什麼刑法所規範的年齡比較低?因為刑法大部分都和壞事、違法的行為有關,從小受家庭教育就會知道殺人是不對的,這比較容易懂,所以相關規定是18歲。成年以後就是針對民事行為能力,民事行為能力要有比較高的道德標準,刑法則是最低道德標準的規範,所以兩者未必要同步,因為它們有不同的立法目的、不同的功能。關於有沒有意思能力的問題,民法第十四條第一項有規定宣告監護的原因,也就是「因精神障礙或其他心智缺陷,致不能為意思表示或受意思表示,或不能辨識其意思表示之效果者」,這就是監護宣告之原因。18歲以上未滿20歲的部分當然不會有這麼嚴重的問題,但是有沒有輔助宣告原因的問題呢?所謂輔助宣告就是當事人能力還有所不足,雖然已經擁有完全行為能力,但有些重要的事情不能讓他單獨來做,如果沒有輔助人的同意是不能做的。至於從事訴訟行為、借貸、保證等重要交易的時候就予以過濾,為的是保護。行為能力是不是完足,是認定18歲有沒有完全行為能力的一個參考。
第三,同學有講到從民國18年到現在已經施行90年,要衡酌這中間的政治情況,尤其是中華民國臺灣地區;我們是以法制來講,沒有意識形態的問題。事實上,政治、經濟、社會、資訊科技、教育、文化整個變很多,而且最少我們還被日本統治,是不是?這中間變化很多,因此開始有研修的問題。
另外,多數國家現在都把年齡降低了,包括剛剛幾位學者講到,美國的州大部分都降比較多,德國從21歲降為18歲,日本大概也立法通過,但是保留四年的適應期,這個是聰明的,我講到提綱四再來說明。現在連中國大陸的民法通則第十一條,還有民法總則第十七條都採18歲為成年的立法例。如果以多數國家當時的立法理由來看,考量多數國家已經降低,斟酌成年的年齡是可以支持的。但是剛剛有幾位學者專家也講到,修法可以使年輕人早一點獨立的為有效的法律行為,因為他具有行為能力,只是跟著來的是會讓我睡不著的原因,因為我疼惜這些年輕人,我們也要注意到他們以後會有哪些不好的情況。這一件事情有必要性,但是事關18歲以上未滿20歲者提早取得民事行為能力、責任能力還有訴訟能力,18歲的人以後要自己去打官司。如果變成加害人,現在是法定代理人代為訴訟,以後18歲的年輕人要自己去打官司。而且我國比較重視家庭制度,不像英美很早就訓練年輕人獨立。不過也有同學說就是要學美國,讓他們早一點獨立。
以下我扼要的講,請各位參閱書面資料。7歲以下的還要降到6歲以下,我反對,理由都在裡面。是不是各法都要統一降低為12歲?因為每個法有不同的任務和目的,所以這個我不贊成。
接下來是因為修法會發生的一些問題,就是以後沒有法定代理人,受害人要受償的機會減少,因為年輕人自己去打官司,這些年齡層的人比較沒有責任財產,我們可以這樣講,以後憑什麼負責?以前父母依照民法一百八十七條,如果僅有限制行為能力的未成年人去害人,還有法定代理人幫他連帶賠償或單獨賠償,以後就會變成沒有,這對社會上其他的多數被害人也會有不利的影響,而且年輕人從小就要自己負債也是滿淒涼的一件事,所以我們要去思考。
另外是第四個部分,就是會影響社會扶助法、法律扶助法,因為這些人會充分利用,所以會增加很多預算。這兩個法律是保護中低收入戶,如果都獨立分戶,考量這些人沒有責任財產,但是要負民事責任,而且要生活,所以經常都符合扶助要件,這樣的人會很多,還要自己打官司,因為已經沒有法定代理的必要,這周邊的問題都要處理。
最後,日本這麼保守也要修改了,要修改的話,我們認為考量時代潮流,可以討論並從容的研修,但不要操之過急,做面面觀以後再施行,把施行時間往後拉也許是正確的。謝謝。
主席:謝謝黃陽壽教授的發言、建議。
請銘傳大學財金法律學系林士欽教授發言。
林士欽教授:主席、各位委員。很榮幸來參加公聽會。基本上,我先講結論,我認為到底要不要調這個東西,正方、反方都有他的理由,你很難去說服對方,我認為根本不可能,所以我不打算從理由著手,我只想凸顯我國法的矛盾在哪裡。講這個矛盾之前,我先簡單講一下國內法跟國際法的情況。第一個,對我國法,我用「小朋友」這個詞,我們對於小朋友有兩種界定,一個是成年的界定,一個是兒少的區分。首先我先講成年的界定,民法有兩個成年,一個是財產法上的成年,一個是身分法上的成年,財產法的成年是20歲,身分法的成年就是結婚,女是16歲,男是18歲;刑事法上的成年是規定在刑法第十八條,是18歲。這是第一個成年的界定。我國法還有第二個區分,我國法跟人家比較不一樣,我們區分兒童跟少年,這個區分規定在哪裡?規定在兒童及少年福利及權益保障法第二條,兒童是12歲未滿,少年是12歲以上,未滿18歲;少事法裡面也有少年的定義,少事法裡面本來也有兒童的定義,但是拿掉了。這是我國法的部分。
第二個我們看法國法,法國法在1974年的時候,包括民事上的成年及刑事上的成年,全部都是18歲,可是法國法會混用「兒童」跟「未成年」這兩個詞,但是因為定義都在18歲的結果,比較沒有問題。
第三個是兒童權利國際公約,本公約要協調世界各國,所以乾脆把界線直接定在18歲,而且說18歲以下全部都叫兒童,不使用成年或未成年的區分,縱使17歲也是兒童。這是關於法制的部分。
再來我們來看一下我國法的缺失。第一個是民法的內部矛盾,就是財產法跟身分法不一致,因為結婚這麼重大的事情,16歲跟18歲就可以做決定,可是法律行為卻要等到20歲,這裡有一點輕重失衡。其次,身分法本身也有不一致,為什麼女生16歲就可以決定要結婚,男生卻要等到18歲?到底是對男生的歧視?還是對男生的保護?這是民法的內部矛盾。
第二個我要講民法的外部矛盾,就是民法跟其他法律的矛盾。民法跟兒少福法就有顯著的矛盾,因為兒少福法定義了兒童跟少年,並界定在18歲,民法界定在20歲,就會產生18到20歲的人怎麼辦的問題。比方說,今天有一個19歲的小孩,依照民法,父母對19歲的小孩有扶養、保護、教養義務,可是依照兒少福法,父母只對18歲的小孩有保護跟教養義務,這個時候父母可不可以主張你19歲了,我根據兒少福法不要管你?這是第一個。
第二個,兒少福法有規定,父母因故無法盡扶養義務時,應該要去找媒合的業者來協助他出養小孩,這是18歲以下的部分。而如果今天是19歲未成年人的父母沒有辦法盡到扶養義務,他可以不用找媒合業者。我要說的是,兒少福法裡面有很多的規定,但碰到18歲以上未滿20歲的就統統不適用,可是民法規定20歲是成年。
再來是民法與刑法的矛盾,我們知道刑法是訂在18歲,認為18歲的小孩有明是非善惡的能力,他知道他自己行為的後果,所以懲罰他才有意義。為什麼有意義?因為他明是非、他懂得反省。一個懂得反省的小孩卻沒有為完全法律行為的能力,要等到20歲才有,這不是很奇怪嗎?
我另外要提到,其他法律之間也有矛盾,矛盾何在?第一個,像兒少性剝削防制條例沒有定義什麼是「兒少」,沒有定義「兒少」的結果,那到底是要跟兒少福法同一標準,還是要跟民法同一標準?換句話說,就民法的角度,19歲的限制行為能力人如果遭受到性剝削,我們不保護他嗎?因為兒少福法沒有定義,又產生另外一個問題,當他被性剝削的時候是兒少,還是被查獲的時候是兒少?我們要以行為時為準還是查獲時為準?因為有很多情況是,他16歲就進去賣淫,被查獲的時候已經19歲,如果根據兒少福法的標準是18歲,所以我們就不管他嗎?也就是性剝削的這部法律其實有很多的漏洞。
第二個,少年事件處理法與刑法也有矛盾,為什麼?少年事件處理法管的是12歲以上至18歲的部分,可是刑法規定14歲以下是無責任能力人,那12歲至14歲的區間,既然無責任能力,12歲至14歲的話如果觸犯刑法要適用少事法,可是12歲以下的話觸犯刑法就不適用少事法。那你們為什麼不建立一個制度,只要是14歲以上的全部適用少事法;14歲以下的統統不適用少事法,為什麼要劃分在12歲這邊?就變成把無責任能力人分成兩個族群,一個適用少事法,一個不適用少事法。
最後一個是兒少福法為什麼要區分兒童與少年,其實我不太理解,因為看不出來區分兒童與少年的實益是什麼?這樣一區分之後的結果,整個體系就紊亂了。
至於結論與建議,基本上我個人是覺得應該要調降,當然反對的人不見得會同意,就我自己看到的法國文獻,內容提到一些心理學,我大概簡單說一下。18歲這個年紀,就法國人的角度來講,它是高中畢業要進入大學的年紀、是開始學習自治的年紀。此外對於兒少的保護,像兒童權利國際公約的精神就在於,這個保護不是一個純然的保護,有時候我們要讓他學習自治,這也是一種保護,所以兒童權利國際公約是如此,兒少如果有識別能力,他有表意自由,就讓他學習自治。還有一個是兒少有參與和平集會、結社的自由,兒童權利公約當中也認為兒少要學習自治。所以我不覺得保護就一定是說什麼事都不能幹,這是我個人的想法。
我有幾個建議,這個民法的修法,到底只是純粹地要修民法,還是要為將來修選罷法鋪路?因為法國在1974年修法,從20歲調降至18歲的實質理由是在於擴大選舉人口,法國要這麼做就是要擴大選舉人口。如果今天民法的修正是要為將來修選罷法鋪路的話,那有沒有去做過統計,到底有多少人會被影響?有多少人會因為本來沒有投票權而變成有投票權?關係非常重大,如果這些人裡面全部都要投綠的,可能藍的就全部都會擋,我認為這才是真正的實質理由。因為這個實質的理由,日出條款到底要訂多少年,才能夠去進行這些法制作業上的準備?
最後,我個人覺得行為能力的年齡應該要調降,可是我反而覺得,在兒少福法第四十三條所謂吸菸、飲酒及嚼檳榔之年紀,應該從18歲調至20歲,我不是研究美國法律的專家,我看到法國文獻,好像在美國買酒的年紀是規定滿21歲,那我國法所定的18歲會不會太低?有沒有可能提高?這是我個人的想法。
以上是我的報告,請各位指正,謝謝大家。
主席:謝謝林老師。成年的年齡要不要調降,跟選舉權的年齡要不要調降,這都是一直在討論的。選舉權是規定在憲法,所以沒有那麼簡單、修公職人員選罷法就可以達成,這兩者之間也沒有連結,只是說這兩個議題都同時在社會上被討論。
接下來請群勝國際法律事務所歐陽弘律師發言。
歐陽弘律師:主席、各位委員。在場的各位先進、各位長官,大家好。針對這次的議題,基本上看上去只是關於年齡的調整,但我相信大家也都意識到這是茲事體大的一件事情,因為除了單純民法上行為能力的問題以外,它會連動影響到相當多的其他條文,剛剛張律師也非常盡責、努力地把相關的一些條文都整理出來了。我在這邊簡單補充幾件事情,第一個,純粹討論這個概念,今天雖然有非常多的學者專家,同時也有年輕朋友,但是要把民法成年年齡下降至18歲的情況底下,似乎在這個地方好像欠缺了18歲至20歲,可能正好會受到影響的族群朋友們。就程序上面來講,我們討論的是這群人有沒有機會未來在民法、財產法或者是身分法上有行為能力,但這個族群的人似乎今天在會場上沒有機會表達聲音,這是比較可惜的一件事情,畢竟我們在討論的是涉及到他們這個世代的權利,而不是我們這個世代的權利。
在憲法上純粹就年齡的這個問題,基本上來講它並不是一個需要嚴格審查的事項,也並不是一個需要中度審查的事項,在各個年齡的層次裡面,只要符合具合理性的一個基準其實就夠了。只是剛剛如同林教授的報告指出,到目前為止很多法律上有非常多的例子,可以看出在年齡方面有相當多不一致的現象,這不僅僅是造成法規適用上面的困擾,而且這樣聽起來,即使我們今天要事後去幫它找出一個年齡不一致的理由,也是相當困擾的事情。所以這個部分其實真的是需要大家進行充分的討論,然後看看究竟有哪些是需要進行修改的條文,而有哪些條文雖然不需要修改,但是未來值得我們進行相關的討論。譬如公司法的部分,有相當多的條文,雖然看上去都有所謂行為能力的概念,包括是不是可以擔任經理人等等的一些依據,但這些條文涉及到的是未來我國公司法、商業上的發展,即使今天有很多條文在文字上面是不需要調整的,但恐怕還需要在各個不同的法制層面都去進一步討論,以判斷有關民法上行為能力年齡的調降,是不是也連動地影響到其他各部法律裡面要做相關的修改?
最後,呼應林教授剛剛提到的美國法部分,就是當年美國法有關買酒的法規上年齡的部分,其實還有一件滿好玩的事情,正好跟您剛剛所提到的男女結婚的價值有關,當時其實是規定,關於買酒的年齡,正確的年齡我忘記了,但您剛剛有提到,好像女生只要滿18歲就可以買,男生大概要到21歲就可以買。看上去這是一個年齡的問題,但最後檢討起來,其實很多條文必須再分門別類來看,看上去單純只是一個構成年齡來做出區別對待,但裡面有很多條文其實涉及到可能是男女的問題,以及您剛才提到的,民法上居然還有男生和女生結婚年齡不一致的現象,當年買酒的這個概念也有年齡不一樣的問題。所以實際上來講,那可能是性別歧視,而不是年齡歧視的問題,這些都值得去注意、思考,未來關於每一個法律裡面我們在進行細部調整的時候,可能必須要考慮到,它究竟是由於年齡的原因而做出區別對待處理?還是基於其他原因?比如性別甚至是性傾向,來做出區別對待的處理,如果真的發現其他相關因子,可能必須透過貴院進一步去思考這裡是否應再去連動調整,並且在符合平等權的意旨下做出相應的修正。以上,謝謝。
主席:請國立臺灣大學學生會峻清會長發言。
峻清會長:主席、各位委員。剛才許多法界的專家都提出法律上的見解,並且希望能有醫學、社會學的評估和討論,在此我想要提出一些比較社會學觀點的想法。
剛才大家提到社會通念認不認為18歲足夠成熟或是能為自己負責?從社會學的角度來看,社會通念有很大部分是透過制度建構的結果,也就是說,我們需要透過制度性的鼓勵來告訴年輕人、告訴18歲的人,並且培養18歲的人成熟以及能為自己負責的能力。舉例來說,18歲是從高中通往大學的年紀,升大學是一個很重要的通過儀式,在這個過程中,你需要透過各種行為、實踐來培養在這個空間裡面的主體性。大部分的人念大學是離開原本的家庭和環境的一個過程,甚至離開原本的居住地到外地念書。這些人首先要脫離日常原本對家庭的依賴,建立自己的判斷、生活能力等等。這時如果用18歲到20歲這個制度性的阻礙,其實就是在延緩、影響、弱化並且幼體化這些人。在這個時間點,他們很明顯已進入新的環境,建立他們的能力、自主性和成熟性。
最基本的來說,在大學裡面,只要是校外活動依照規定就需要申請,而這個活動申請需要簽家長同意書,這會造成什麼樣的效果呢?第一個,大一、大二需要家長同意書,而大三、大四就不需要。這等於在說,大家都是社員,但是有能力的差異,有些人比較能為自己負責,有些人比較不能。但是大一、大二跟大三、大四的年紀差別真的有實質影響嗎?這是我們無法證明的。許多住在外地的人可能一個月或兩個禮拜要參加活動,需要家長同意書,真的有人寄回家給家長簽嗎?又或者是找同學當你的爸爸簽一簽?這在鼓勵什麼?鼓勵這些青年面對制度性的阻礙造成不便時,我們用什麼方式解決?我們用什麼方式面對?我們用什麼方式不負責任或不照正軌地解決?這是這個制度會造成的許多後果。
還有一些生活上的實質需要,這些實質需要所造成的是對青年的許多阻礙,例如18歲升大一抽到宿舍,入住時需要戶籍謄本,但18歲可以抽宿舍,卻不能自己申請戶籍謄本,戶政事務所會告訴你說要父母或監護人同意等等。這造成的效果就在告訴你說,其實你仍然不足以為自己負責。
如果沒有制度性的鼓勵為自己負責,那麼為自己負責這件事情就不會成真。也就是說,並不是因為社會通念不認為我們能在18歲為自己負責,而是社會制度直接地不鼓勵或阻礙你在18歲時為自己負責。而培養你在18歲到20歲時依然需要依賴、受制於父母,依然需要透過這樣的方式才能決定日常生活這個層級的行為,那就更不用說開戶來儲蓄每月打工的錢等等。這有什麼法律上實質需要保護的理由?我想法界專家可能有一些見解,不過這些學生不回家找家人有時是因為物質條件,例如沒有錢常常回去,學期中只好不把錢存進銀行,就放在自己手邊,這就不鼓勵他儲蓄。這是非常明顯的制度所製造的社會後果。
再來,我們需要看見這個社會裡面的權力關係,例如剛才有老師提到某件事要家長同意有什麼不好?我們要反問,這些事情要家長同意會造成什麼樣的社會後果?例如持續弱化自我判斷力,未來什麼事情都推給家長;如果今天他必須自己決定,就沒有這個藉口可以使用,必須自己負責。
接著是家內的權力關係,許多父母出於保護或家父長式的監管心態,很多家長不同意的事情是不符合家長的利益,不是不符合當事人、青少年的利益,所以這其實是在加強家長對於青少年的控制。家內關係並不是那麼平等或和睦,或是可以受到這麼多權利保障、平等對待的青少年,他需要在進入大學後有許多事情為自己決定、為自己作主,並且在這個過程中重新拾得在成長的十幾年來消逝的主體性,以及這十幾年來被壓抑的自我決定。並不是每個這段時間的青年都能很幸運地在18歲獲得這樣的認可,或是做什麼事都能得到家長支持。這是一種幸運,而不是本來就會獲得的關係。在這種關係之下,當你在大學或在外生活,沒有這樣的制度性鼓勵,其實是讓這些沒有這麼幸運、能夠獲得家內權力關係的人繼續受制在控制的關係之下,這會持續延緩並讓這些學生沒辦法有好的自我決定的培養。
另外還有一些因素,可能不是直接的家內權力關係,例如父母離異,可是共同監護,這又受制於法律制度,因為某件事可能需要父母雙方都要同意,他會變得非常困擾和困難,這會直接導致物質的不利益。例如他要申請學貸,如果他平常與母同住,他先要得到母親的同意;然後還要找到共同監護但不同意的父親,需要花上非常大的力氣。這些成本都得由這些已經弱勢、已經需要學貸的人自行承擔。又如18歲到20歲抽不到宿舍的人,需要在校外租屋,這涉及兩部分,第一個可能是他就是抽不到宿舍,第二個可能是他要搬出家裡,後者涉及權力控制的問題以及大學需要自己的時間管理和人際關係等等。這時候,家長不同意,他就不能租屋,這樣也就持續惡化家長控制。很多人為了想要逃離家庭在他上大學之後持續的行為監控,需要搬出去,但是卻不被許可,這就是家長社會控制的延續。如果我們想不出任何理由去判斷說,升大三的人在外租屋沒有問題,那麼請問升大一的人的問題會在哪裡?反而是這邊是需要舉證的。不是一直說,在社會通念上,我們未必認為18歲的人夠成熟可以負擔法律行為,我們需要去想的是,我們所指稱的這些不成熟,更大程度是來自制度性長期的阻礙、長期的不鼓勵。所以更需要做的,反而是透過這一些日常生活許多需要的捷徑去鼓勵、培養這些自我負責,告訴你說你是足夠為自己負責的,而且在這樣子許多的權力關係之下,例如家內權力關係、世代之間的關係都能夠獲得保障,這樣才能夠培養並且讓這些18歲到20歲的人成為所謂社會通念裡可以為自己負責的人,這才是制度所能夠造成的效果。謝謝。
主席:請臺灣家長教育聯盟謝國清理事長發言。
謝國清理事長:主席、各位委員。我對法律應該講不熟,但基本上我是贊成民法上的成年人的年齡要下修到18歲。我從我的經驗及所見來做如下論述。
我的孩子都已經大學畢業,我的老大滿18歲時就很興奮地跑去考駕照,因為他覺得自己應該可以獨立,可以開著車去玩,我也很高興就支持他去考駕照。我們想說既然如此,就應該要有獨立的帳戶,遂鼓勵他也去開一個帳戶,結果他去了銀行之後,銀行告訴他不行,因為必須要監護人(父跟母二人)到場才可。我們是雙薪家庭,我跟我太太只好去喬出共同的時間,陪他去開戶,當時我心裡一個非常、非常大的感受是,我為此跟銀行爭執了好久,我說為什麼他考駕照可以,開戶就不行?開車會比開一個帳戶來的安全還是危險?但是,銀行告訴我,我們國家法律就是這樣規定。我當時一個非常深刻的感受是,我們國家的法令讓我們的孩子18歲之後繼續當媽寶,我們國家的法令讓我們當父母的繼續當所謂的直升機父母!所以,當我老二18歲的時候,他也是18歲就去考駕照、開車了,算了,我們當時只好乖乖的事先喬好時間陪他去開戶。我認為這是一個非常不近情理、沒有道理的事情。
剛才凃峻清會長在講到底我們的制度在引導我們國家的人民做什麼樣的事情,就像我剛才講的,就是叫它繼續引導我們的孩子繼續當媽寶、我們繼續當直升機父母嘛!所以當我們在怪我們的孩子沒辦法獨立自主、怪我們的家長干預孩子太多事情的時候,到底原因出在哪裡?我覺得這是法令的問題,因為我們的法令有很多需要修正的地方。包括剛剛所講的,怎麼孩子都已經這麼大了,還要我去簽家長同意書?為什麼?你難道不能自己作主嗎?我兩個孩子要考大學的時候,我都不斷地跟他們說,你們應該考遠一點的學校,不要距離家裡太近。其實這幾年的研究顯示,很多的孩子都在家附近念大學,但我覺得我的孩子如果已經18歲以上,其實是應該可以更自主、更獨立,到遠方去過他自己的生活。所以,我覺得這整個制度有沒有辦法去引導一個學生的獨立人格是非常重要的。
我自己很關心教育,過去我們有一個高級中學法,第一條就明定:「高級中學以陶冶青年身心、培養健全公民……」後來因實施十二年國教,所以就用高級中等教育法取代了它,同樣地,在第一條也是明定我們的高級中等教育是要以培養五育均衡發展之優質公民為宗旨,換言之,在教育上,其實我們希望高中這個階段出來的就是一個優質公民。可是,顯然沒有。我們現在的狀況是,其實百分之九十幾的高中畢業生統統去讀大學,包括高職的同學也都去念大學了。因此我們的孩子繼續在被保護當中,我一直覺得我們的教育跟現實的法令似乎有點不符合。
兩年前教育部推出了一個青年儲蓄帳戶,為的也是鼓勵高中學生畢業之後不見得要馬上去念大學,你可以先到社會上去歷練一番、去找自己的興趣,然後你再來決定要不要繼續念大學。原因都在哪?我們都在過度保護的狀況之下讓我們的孩子不斷地在念書,到念完大學之後可能都還不知道自己要幹什麼。所以我完全同意我們其實在這個階段應該往下修到18歲,作為成年人的標準。
再者,我們的國家現在面臨高齡、少子的狀況,我這個年代過去每一年有40萬的出生人口,相信在座很多人跟我差不多,這幾年大概都只剩下17萬人左右而已。根據國發會的推估,45年後新生兒將只剩下7萬人,從40萬人到剩下7萬人,高齡人口會高達45%。兩個人之中可能將近有一個人就是65歲以上,這代表另外一件事情,就是我們的勞動力會大量的減少。剛剛有先進提到,降低到18歲之後是不是會引起所謂的選舉這一件事情,是有可能,但如果我們往後看一點,當我們沒有辦法讓我們的孩子提早獨立,當然你說:好,打工可以啊!16歲以上就可以去打工,但是這個都需要在家長的監護之下才能去打工。在我的那個年代,國中畢業就去打工了,我們就開始想要自己獨立去做一些事情了,現在很多人其實是背負學貸的,因為家裡沒有辦法去付他的學費了,所以他必須要從高中開始就辦學貸、就開始去欠錢,然後到了大學畢業,繼續欠。我自己的工作同仁中就有人是出來工作之後繼續要再還學貸。
所以,當我們面臨未來大量的少子化跟高齡化的狀態時,我認為我們也應該及早讓我們的孩子能夠學習獨立,然後他其實某種程度應該要去承接未來勞動力不足的狀況。我不太理解一點,就是說高齡化其實已經發生很久了,從去年就開始了,然後到2033年的時候又更嚴重,在45年後則非常的嚴重,在這種情況下,臺灣整個社會的勞動力極度下降,高齡化極度增高,如果我們的孩子還在繼續在被保護當中,我們這個社會要怎麼去承受這樣的狀態?所以當大家在談18歲是不是一個成年人這一件事情時,我覺得應該要先拋棄掉因為選舉這一件事情的狀況,而應該看整體的大方向,我們是不是應該透過制度的設計讓我們的孩子能夠及早獨立。當然我覺得這個制度的設計也一定會影響到家長自己的觀點,我剛剛就提到我自己的經驗,我自己真的會覺得非常的訝異,為什麼我的孩子可以考駕照了,卻不能夠去開一個戶頭,相信剛剛幾位先進也提到非常多類似這種很矛盾的案例。謝謝各位。
主席:請臺灣少年權益與福利促進聯盟葉大華秘書長發言。
葉大華秘書長:主席、各位委員。剛剛黃老師特別提到他因為這個民法修正議題而睡不著、睡不好,其實我為這個議題睡不好已經很久了。5年前我們就主動地呼籲這件事情,當然我必須講到一點,必要性與急迫性永遠是立法部門要考量的,也要綜整整個社會的意見,我們臺灣走了90年,現在才在論述這件事情,似乎真的是落後很久。法律本來就是要與時俱進地回應人民跟公民現實生活的需要,我們現在談這件事,其實簡單來講,我們就要問一個問題,我們現在民法的成年年齡會不會更助長媽寶跟爸寶的養成?這是我們要想的一件事情,也就是回應國際社會的潮流為什麼一直往下修,一個是人口的變化,另外一個問題是,現在的資訊、高等教育的普及,年輕世代在現實生活上面面臨到越來越多元的3C數位環境,很多情況都不是幾十年前的實體法令能預想的到,所以法令應該與時俱進,剛剛凃同學提到一個很重要的重點,包括家內的權力關係,這是華人社會最大的痛。
2014年通過的兒童權利公約其實已經很明確的昭示,我們要內國法化就要有全面性的保障,把兒童當作權利的主人,而我們都是利害關係人,所謂的兒童最佳利益一定是要優先考量兒童的意見,人權公約很重要的核心價值,不是只有大家擔心的不利益面向是不是需要保護的問題,還包括要保障他的公民、政治、經濟、社會、文化等各種基本人權,所以我們應該要全面性的思考。身為一個18到20歲的年輕人,既然我們可以全面性的保障18歲以下的相關權利,為什麼18到20歲的相關權利還在漫步前進當中?為什麼還在思考這件事情?我們會不會轉大人轉得太慢了?這是一個問題。包括最近大法官釋字第七八四號也都確認、再往前推進了一點,對於高級中等以下學生也可以由法定代理人為所謂的特殊權利關係提起行政救濟。18歲以上的部分早在100年釋字第六八四號就通過了,可是我們的民法仍然還是聞聲不動,這是我覺得最感憂慮及憂心的事情,我們的人口已經這麼少了,我們還要繼續過度保護嗎?
我現在要透過PowerPoint上的資料簡單向各位說明清楚我們的立場。我們支持民法成年年齡下修的主要原因有以下幾個。第一個,我們挺臺灣青年的自主,勿讓90年前的思維繼續綁住21世紀現代青年完整的生活自主權。第二個,我們認為問題已經不再是能力,前面各位與會先進不管各種意見都很清楚指出,就是法令互相扞格不一致造成的結果,造成18歲可以組成家庭卻不能組織社團,這也是很大的問題。後面會談到社團法人也受到民法成年年齡的限制,導致他沒辦法自由的參與公共治理事務,也不能自主組成社團,這也是相當奇特和荒謬的現象。
當全世界都已經把所謂的18歲當作最主要的成年年齡了,我想臺灣政府應該要把自主權利義務交還給年輕人。另外就是修憲與修民法誰先誰後的問題,修憲門檻這麼高,我們再等下去可能要跟日本一樣,143年了,日本去年才正式通過下修民法成年年齡,難道我們要跟日本一樣嗎?等了143年我們才要下修嗎?雖然現在18歲已經可以公投了,事實上我們應該與時俱進地思考。
接下來是權責相符的問題。前面的與會先進都說得非常清楚,是現在的法令導致18歲青少年在民事行為權利上面的分裂,並非全然是年齡成熟度與能力的問題,只有透過下修帶動所有法令一次性的盤點,並學習日本務實的精神,不管附帶但書將來是三年、四年上路,都一定要讓我們的行政部門去面對這件事情,不要再讓成年年齡變成毫無章法、沒有邏輯的年齡差異及差別對待。剛剛有與會先進問到18到20歲的年輕人到底有多少人,是57.8萬人,這麼多的年輕人,他的權益還在被法令所限制和歧視,這樣合理嗎?
再來是接軌國際的問題,全世界在187個已經登記成年年齡統計數據的國家當中,成年年齡涵蓋18歲到16、17歲的國家大概有將近141個,亦即高達三分之二的國家幾乎都是18歲,而歐盟所有會員國也都是18歲,所以大部分國家的成年年齡都下修了。日本也在去年因應投票年齡下修後,預備未來2022年上路,就是所謂新成人的法令,所以我們可以去考慮他們重新的認定,所謂現在21世紀時代的年輕人,在現實生活上什麼是新的成年定義。
接著是還權青年,早期我們在關注下修投票年齡的問題時,我們盤點所有現行法令上不一致的問題及亂象,我們認為18歲這個族群的公民權的完備,包括政治上的選舉與參政權之外,民法成年年齡的限制,也造成他們在享有國家的補助,或是自主的去接受政府、設立公司補助上的不利益,所以我們認為青年的權益不應該再消極等待,應該要與時俱進的下修,還給他們一個公平發展的社會環境。
我們在2015年曾經做過一個問卷調查報告,調查了三千五百多份,當時所有的意見裡面,不是所有人都認為一定要綁在20歲,大概有將近63%的受試者認為可以支持下修跟鬆綁,這是我們跟法務部調查上最大的歧異部分。
接下來回應今天公聽會問的問題。第一個,是否仍有特別加以保障及限制之必要?2017年CRC結論性意見中,國際專家所提供的建議請大家認真思考,委員會也注意到臺灣的成年年齡是20歲,雖然CRC審查對象是未滿18歲的兒少,它也是在提醒我們政府,CRC在臺灣施行時,會不會因為民法成年年齡的問題,而導致18、19歲青年有一些不一致和權益上面的問題跟混淆。
第二個,我國於1989年聯合國CRC頒布時,也正式通過少年福利法,當時統整少年福利及保護工作,一直到2003年整併兒少法,2011年通過兒少權益保障法,2014年通過CRC,當中大概只有臺少盟等相關團體有在回應下修民法的議題。但是行政部門和立法部門基本上並沒有積極回應,包括今天看到公聽會的資料,四個提案也都是停留在105年時提的,我覺得非常可惜。我們應該借鏡日本的經驗,主動積極的去研議、研析,且應該與社會積極溝通、互動,保障兒童權利公約所講的政治、經濟、文化及權利,也不應該因為民法成年年齡而限制了18到20歲的年輕人,因為這形同法令上對他們的年齡歧視。
接下來,第二個部分,援引聯合國2030年永續發展指標,它特別呼籲各個國家要把年輕人當作社會進步發展的重要夥伴,這已經不是聽他的意見的問題,而是他就是我們的partner,所以應該儘早致力於包括相關的法令、政策跟資源的投資。國家的責任就是要幫助年輕人順利的轉大人,不是只是思考切在哪一個年齡點而已,然後國家就可以把責任推給年輕人,或認為他們身心是不是成熟的問題,重要的是這些相關配套措施都要與時俱進的回應。
再來,2017年CRC結論性意見第35點特別提到,委員會關切的是,包括未滿20歲的兒童少年沒有辦法自行組成社團,我剛剛前面也有提到這個問題,因為民法的成年年齡的限制,導致限制及不利青年公民的參與,而社團法人法還繼續躺平在立法院,實在很可惜,所以我們希望透過這次民法的修正,也一併思考社團法人立法上,對於民法負責人的成年年齡限制的問題。另外是銀行開戶的問題,大家大概都知道。我再提一個數據,目前來說,20歲以下揹學貸的學生其實有將近十多萬人,不是我們想像的那麼少,所以這是不是一個不少的族群?各位在思考民法成年年齡時要想一件事情,就是這到底是要回應誰的最佳利益?實務上有非常多18至20歲之間的弱勢青年,因為他的父母離異,他可能很早就出來工作,可是他沒有辦法去要求或請求他的家人幫他去完成揹學貸這件事情,而被迫放棄就學,因此衍生剝奪其受教權的問題,這樣是否合理?
再來是公聽會提到的第三個問題,有沒有配套措施的法令,因為時間的關係,我就不講那麼多,在有些援引的法令上面,如果民法下修之後真的要積極研議相關的問題,特別像第三點提到的,現在我們遇到的一些弱勢青年,他如果在育幼機構、兒少機構成長到18歲,他也要去念大學,事實上,他還是需要透過機構成立的自立宿舍,他才能自立的住進這些地方,他無法對外行使他的契約,這也是一個不利益的問題。
最後,我想就日本的經驗,簡單的花一點時間再說明。懇請大家看一下,日本其實從1876年開始,成人年齡就訂在20歲了,142年來從未改過,直到去年。輔大劉晏齊教授的研究,我們參照了以後也發現,原來在日本統治之前,臺灣的成年年齡其實是16歲,一直到日本統治臺灣之後才變成20歲。國民政府來臺頒布的中華民國憲法也是訂在20歲,原因是因為他們當時認為民智未開,也就是沒有那麼多人受教育,所以他們會擔心,因此變成20歲。下面的年代資訊讓大家參考,最重要的是日本也是花了20年不斷與社會溝通、研議,才造成今天的結果,並不是現在才突然討論的,所以這是我們最希望大家去思考的。關於本人提供的資料,大家可以再參考。
最後跟大家說明的是,行政部門、機關應該負起責任,與立法院積極研議與溝通,我們當然希望這個會期可以儘速通過,最重要的,行政部門應該以國家人力永續發展的角度,責成國發會、中選會、教育部及衛福部組成「十八歲公民權推動小組/委員會」,提出說帖與社會進行溝通,並預備進行18歲公民權法令、政策之配套策略評估與教育宣導,這個才是最重要的部分。以上,謝謝。
主席:接下來請世新大學性別研究所陳宜倩教授發言。
陳宜倩教授:主席、各位委員。前面大家都已經非常仔細的幫行政機關做了很多功課,因為時間的關係,我會把發言的重點放在我們到底在思考什麼樣的問題,就是如何定義兒童、未成年人或成年人,它其實是一個文化問題,不一定純粹是一個法律問題。
剛剛家長聯盟很客氣地說你不懂法律,其實不懂法律才好,因為像我們懂法律的人,你們大概可以看到我們的發言都是以現行法律體系為根基,沒有思考為什麼要這樣訂,反而是說如果現在要改變將會有什麼後果。可是,我們其實今天坐在這裡,就是想要討論到底要不要下修為18歲,所以其實應該花比較多時間去思索為什麼要討論這個議題。
這邊當然有提到是為了保護「兒童」,我自己個人比較喜歡的語言是「比較資淺的人類」,為什麼呢?因為當你說他是兒童、小孩的時候,某種程度已經表達了你的價值觀。追根究柢,今天我們在這裡討論民法成年年齡要不要下修為18歲,將反映2019年臺灣社會是如何看待比較資淺的人類。
這幾年國際上對於童年的研究非常新興,根據人類學家的研究,如果跳脫2019年或最近150年,人類有留下文字的都可以研究,對於兒童的看法大概分為三類。有一種看法是占據比較多時間,人類社會把兒童視為一個具有實用價值的商品或財務,臺灣有一種說法叫做「養兒防老」,農業社會更不用說了,把他當成一個勞動力。
另外還有一說是把他當成沒人要、礙手礙腳的調換兒,這是比較屬於歐洲文化裡的一種指稱,基本上與我們臺灣有點類似,就是小孩若不照父母的心意做事時,大家就會說:「這是誰生的?」歐洲文化裡有一種民間傳說,就是精靈要把小孩偷走,然後留下一個調換兒。
所以,人類很多時間其實是在這兩種看法裡生活的,直到最近的150年,我們開始有一種以兒童為中心的思考,說兒童是天真無邪的小天使,有養過小孩或是有跟資淺人類相處過的人,就會覺得他們怎麼會是天使呢?他們可能是天使、魔鬼,或是非常複雜的一種人類,我也同意他是一種複雜的人類。
因此,這不只是純粹的法律問題,事實上,今天的提綱有一題提及是為了保護未成年人,我不認為,我認為這根本就是一個權力的爭奪,權力的「力」是力量的「力」。剛剛有律師指出,在場並沒有將會被法律規範的人們坐在這裡說話,其實就是我們這些老人家在這邊說話。沒關係,我還是企圖回憶以前是未成年人時到底是怎麼思考的。
簡單而言,跨文化、跨地區、跨時空的比較研究,人們目前可以理解,我也同意剛剛教授的說法,其實世界上沒有一種科學研究可以告訴我們是18歲、20歲還是15歲比較好,所以我們要承認這不是科學問題,科學其實也有人文社會的一種想像。我認為他其實是一個權力掌控的議題,依人類學家所稱,我們臺灣社會比較被歸類成老人統治的社會,有一些社會可能是比較兒童至上的,或是有一些社會可能是比較均衡的,不一定是老人。
我國社會非常清楚,老人統治的社會有其特色,第一個是祖先一定是在金字塔上面,這點可以從有關祭祀公業的大法官釋字第728號解釋看出來,祖先也出現在大法官解釋裡,大法官解釋目前法律的合憲性,就是祖先是這樣想的。祖先、老人、成年人,然後是未成年人,剛剛大家也談了20歲、18歲、16歲、14歲、7歲等,整個社會就是非常紛亂。
剛剛也提到家內權力的關係,其實我個人認為未成年人目前的處境與女人的處境有點類似,一直以來都說要保護你,說你這麼純潔、可愛、天真,不太知道世事複雜等等,以保護之名行掌控之實。對於這個部分,我反而積極主張,這個議題具有急迫性,最好下週或下個月就要立即修正。我可以同意各部會因為法規的不一致性,所以可以有些緩衝時間,這大概是臺灣社會經常會這樣做的,我們如果決定要改,就給行政機關2年的時間做緩衝。
第三,我要談的是剛剛大家也有提到的社會發展,我們現在可以看到一個現象,大家之前認為是為了保護兒童,因為他民智未開,可是大家心裡應該都知道,針對非常多的議題,並不是在這個世界上活得久的問題,而是在於你有沒有接受不同的思辨訓練、你有沒有接受教育、你有沒有更新興的知識與資訊。
我們可以看到臺灣當代社會目前要面臨的種種挑戰,包括氣候變遷、勞工議題、土地正義,還有很多資源再分配等議題,其實都是涉及權力的掌控與分配。當然我知道今天要談的是民法,可是大家剛剛也提到民法涉及人在社會上的各個層面,凃會長剛剛已經有提到了,他其實希望公共參與,但是身為一個未滿20歲的未成年人,在臺灣就有眾多的困難。
今天的臺灣其實沒有時間等了,我不覺得我們有充裕的時間,第一個是臺灣目前的狀況,有一些政治僵局或議題,如果是老人家在八、九十年以來解決不了的,其實應該讓新的世代來思考創新的方法。最近最有名的氣候變遷小戰士,那位瑞典16歲的Greta Thunberg,他就直接輟學,因為在學校根本無法學習,譬如來參加公聽會,我想可能學習的機會還更快。
最後,我想要提出兩點,一個是剛剛大家有提到的性別差異,很高興剛剛有教授及律師都提到了,性別的差異也是一件非常神奇的事情,譬如優生保健法,如果未婚的未成年人要做人工流產時,必須得到父母或法定代理人的同意。所以16歲可以有性的同意權,可是你對於自己身體的自主權其實要到20歲,更何況這有性別差異;還有剛剛有提到結婚的問題,因為結婚茲事體大,對吧?可是我們無法想像過去會認為結婚就自動成年了,這跟什麼民智未開都沒有關係,在我看來就是願不願意讓更多的夥伴加入我們公共治理的意願,所以我會認為這個議題其實有急迫性。
最後,關於階級議題,從剛剛大家的發言裡面,我聽到兩個部分,一個是要保護未成年人,意思是說,如果他在外面有非常多的糾紛,那要怎麼辦?可是我們明明就有很多的學貸人口,臺灣過去是農業社會,現在是貧富不均,很多人可能很早就沒辦法上大學,然後就直接進入社會打工,所以依據我國在地的習慣,老實說,過去如果你是農家社會出生,你有什麼16歲、18歲、20歲才轉大人?其實6、7歲時就在旁邊幫忙了,所以真實的人類生活會隨著周遭的成人一起成長。現在是所謂的現代法治國家的年齡才把它切割成16歲、18歲、17歲,事實上無法完全反映我們人類是不是成熟或能不能做決定。因此,最後答案就是,我個人認為不是18歲、16歲的問題,而是教育的問題,如果你今天認為16歲、18歲就應該慢慢協助他去做更完整的公共參與,而且在國中、高中時法治教育就應該要積極倡議,而不是等到後面。
另外,我想要特別針對法務部的意見做回應,其書面資料提到,如果改成18歲,學生就可以自動退學。但是如果學生認為要自動退學,那就是他自己做了一個決定,怎麼會用老人家的想法說,這樣糟糕了,我們大學生都會自動退學!那可能就是學校教得不好或者是課程設計有一些問題,這是法務部的意見嗎?我覺得很奇怪!還有就是18歲以上的在學生無法自行處理糾紛,所以我們要早一點給他法治教育,你一直這樣往後延,特別是在臺灣,我希望各位委員要支持,這個議題在臺灣特別有急迫性,謝謝。
主席:謝謝陳宜倩教授。
在場有2位委員登記發言,首先,請黃委員國昌發言,時間5分鐘。
黃委員國昌:主席、各位學者專家、各位同仁。首先,感謝這麼多學者專家今天早上特別撥冗參加這場公聽會,這場公聽會的議題從各位發言的內容也可以清楚的看得出來,大家針對這些議題都有經過不管是相當仔細的思考,甚至在委員會當中所提出來的書面資料都準備得比行政部門還要更充實、整理得更完整,真的非常感謝各位對這個議題的關心、重視,還有長久以來的推動。
在這件事情上面,我個人以及時代力量黨團的立場,其實非常地清楚,我們採取的是支持的看法,之所以會支持這個看法,大的方向可以從兩個層面來看,可是實際上面是同一層次的問題。我為什麼這樣講?大的方向上就從兩個層次來看:第一個層次是法律的價值在設計規範時判斷基準之一致性;第二個可能也是行政部門或者是其他人在提出一些相對看法的時候是不是符合現代社會現實之需求。
從第一個角度的層次上來看,在目前三個比較大的法律規範體系當中,公法、刑事法、民事法三個領域當中,立法者所做的價值判斷是,在公法領域裡面,我們允許18歲的人可以去進行公民投票,它代表的是我們相信他有足夠的智識可以針對國家非常、非常重大的政策表示他的看法,而這件事情甚至可能包括國家未來的前途跟發展。在公投法的時候,我們一直所採取的立場是這個樣子,因為這些重大的公共政策攸關年輕人所造成的衝擊,可能比較年長的公民還要來得更劇烈、更深遠。當然在其他選舉權的部分,我們向來抱持的看法也是這個樣子,也正是因為這樣子,所以我們才會在本院提案要成立修憲委員會,針對有關於18歲公民權下降等等需要進行憲法修正議題能夠積極地來研議。只不過很遺憾的,提案以後說要成立這個委員會到現在,從來沒有開過會、從來沒有被運作過。
第二個層次是在刑事法領域當中,18歲是一個有完全責任能力的人,針對他自己對外所造成侵害他人刑事法益的行為,我們要求他負完全的刑事責任。當我們在討論權利的時候,大概都會跟責任、義務兩個概念是相互輝映的、是一體之兩面,所以我大概比較難想像在一個法律的規範體系當中,我們賦予他在公法上面能夠做這麼大的決定、在刑事法上面能夠要承擔這麼重的責任,那個責任就是當你侵害他人法益的時候,這個時候他要承擔百分之百,在刑事上國家刑法權之發動會給他所產生懲罰的效果,但是在民事法律上牽涉到的是有關於財產上面權利義務彼此之間關係的時候,讓他可以做完全的決定。相對來講,就如同法務部的說帖所似乎不斷強調的是還有責任層面、要去保護他,但問題是即使是從責任層面來看的話,從民事上他沒有辦法形成完全自主的意思表示,然後締結一個他自己單獨的意思表示可以完全發生法律效力的契約,從法律內在的邏輯上面來講,我認為是沒有辦法能夠自圓其說的。
第二個,反映社會現實上面的觀點來看的話,隨著到21世紀,不管是教育的普及、資訊的普及,現在年輕人在智識上面成熟的程度可能比我們當初在設立這個民法典的時候,對於那個時候的年輕人對於自己的事務做決定的權利以及負擔責任,已然處於一個完全不能放在同一個水平上面來去相互比較的狀態,也正是在這樣子的觀點下面,我們會認為如果還是用保護的觀點來去反對,把所謂有完全的行為能力這件事情還要界定在20歲的話,恐怕也跟社會上實際的發展不太一樣。
基於上面這兩個比較大的理由,我可以先跟與會的所有的學者專家表示,也在立法院的公聽會上面留下正式紀錄,對於這件事情,我們的立場是採取絕對贊成的看法,至於其他有關於配套、比較細緻的設計跟其他法律彼此之間調整,我們了解這個需要一個好的準備工程來進行準備,但是其他法律相對應彼此之間的調整,我相信以我們行政部門的能力只要認真做、好好做、趕快做,我不認為這個會是一個太大的問題。就像今天我看到張鈞綸律師所提出來的整理,我就覺得很感謝他也很佩服他,來我們這邊公聽會領2,000元,一個大律師把資料整理成這個樣子,比法務部整理都還要完整,先特別謝謝張律師獻出自己的智慧財產,然後幫行政部門及立法部門做出這麼完整的整理。
再次感謝今天所有與會的學者專家所提供的寶貴建議,我最後要呼應一下,最後發言的陳宜倩教授所講的,如果在這個會期當中能夠完成這麼重要,有關於賦予我們國家下一代未來真正的主人翁完全行為能力的立法,時代力量黨團一定是全力支持,謝謝。
主席:謝謝黃國昌委員。
請陳委員曼麗發言。
陳委員曼麗:主席、各位學者專家、各位同仁。首先非常感謝周春米委員安排了這場公聽會,本席先講我的立場,我也是贊成18歲就可以算成年,因為我們看到很多國家將民法成年年齡下修為18歲,這已經是國際上很多國家的潮流,而且像英國、法國、德國這些歐洲國家,早在70年代就把成年年齡下修到18歲了,日本在去年,也就是2018年,亦將成年年齡降到18歲。我認為透過民法的修法,讓大家都可以一視同仁的來參與,不會讓18歲到20歲之間變成很多的尷尬,讓很多年輕人在這個過程當中有一些困擾,甚至大人可能也會有些困擾,所以我認為一致化是非常重要的。
目前臺灣18歲到20歲的年輕人有57.8萬人,但在日常生活中卻存在年滿18歲與年滿20歲權利與義務上的差異。像是考駕照、行使公民投票權、服兵役、服公職、須負完全刑事責任、買菸酒等,都是年滿18歲就開始生效。我們賦予18歲的年輕人參與公眾事務決策,讓他們有權用公投票決定國家重大政策,一旦犯罪也必須負起完全刑事責任,我們可以透過教育讓年輕人更知道成年代表的意義。
但現在有些法令把未滿20歲者規範為未成年人,所以在日常生活中,可能無法自行租屋,像現在很多18歲的孩子到外縣市去求學,他可能沒辦法自己租屋,也不能去銀行開戶、創業、參與民間團體成為理事長。在現在這個資訊開放的網路世代,很多18歲孩子的思考已經非常成熟,這樣子成熟的人,其實可以為他自己的思考及行為負責。所以已滿18歲但未滿20歲者受到這樣的限制,我認為對年輕人在自主權表達方面不太公平。
另外臺灣因為18歲、20歲年齡的差異,也產生一些同件事務上,採取的年齡限制不同的情況。像18歲可以買大樂透,但到20歲才能買運彩,有些人可能不知道,對年輕人來說會覺得為什麼這樣子混亂;18歲可以申請太魯閣國家公園擔任登山領隊,但在雪霸國家公園要20歲才能擔任登山領隊。同一件事情,可是在社會上就是有一些不一致性,然後大家也會覺得這個規範在法律上是否有一個更明確的標準,讓年輕人可以在這些事情上面,知道只要到了18歲就可以來做這件事情,不要有些人說18歲可以,有些人說20歲才可以,讓年輕人有很多的困擾,我想執行的單位也有點不是很負責任的做這樣子的一個決定。
我認為應該把「轉大人」的年齡降到18歲,和全世界的潮流同步,然後臺灣的執行也是一致性,把自主的權利及義務交給年輕人。現在許多年輕人其實很想要來主張他們的意見,有些時候他們會覺得大人把這個社會環境弄成這個樣子,但他們都不能夠來做這個決定,所以我認為應該把決定權給他們,讓年輕人可以表達意見,甚至參與,因為公共參與很重要。
在此也要提醒很多的父母與師長,我們要讓年輕人的權利、義務及責任彰顯出來,然後也更要尊重年輕人,不要覺得他們什麼都不懂,其實他們懂的事情還滿多的,謝謝。
主席:謝謝陳曼麗委員。我們先休息5分鐘,稍後再回來聽各機關代表的回應。
休息
繼續開會
主席:現在繼續會。首先請法案主管機關法務部張次長回應。
張次長斗輝:主席、各位委員。今天奉邀列席 貴委員會召開「民法成年年齡門檻應否調降」公聽會,本部對此議題係採開放性態度,希望聆聽各界意見,謹就討論提綱所列,說明本部就法制面之觀察及考量如下:
【討論提綱一】民法成年年齡之規範目的主要在於保護未成年人,現今對於18歲以上未滿20歲者,是否仍有特別加以保護及限制之必要?
本部意見:
一、民法上之成年年齡,乃係以民事法律關係活動為規制範圍,無論於契約法或侵權行為法層面,唯有達成年年齡者,始應完全享有並負擔民事法律上之相關權利義務,自此思考,民法上之成年年齡實寓有保障未滿20歲者之權益之規範目的。此觀民法第77條規定:「限制行為能力人為意思表示及受意思表示,應得法定代理人之允許。但純獲法律上利益,或依其年齡及身份、日常生活所必需者,不在此限。」即知民法一方面為保護未滿20歲之限制行為能力人,原則上使其所為或所受之民事上意思表示,賦予法定代理人審視其是否對限制行為人不利之機制,以防限制行為能力人因缺乏經驗、思慮不周,致影響其法律上權益;另方面,對於限制行為能力人純然獲利(如單純受贈財物)或生活所必需之法律行為(如購買日常用品等),則可由限制行為人獨立自主為之;此外,民法第79條規定:「限制行為能力人未得法定代理人之允許,所訂立之契約,須經法定代理人之承認,始生效力。」第81條第1項規定:「限制行為能力人於限制原因消滅後,承認其所訂立之契約者,其承認與法定代理人之承認,有同一效力。」第84條規定:「法定代理人允許限制行為能力人處分之財產,限制行為能力人,就該財產有處分之能力。」第85條第1項規定:「法定代理人允許限制行為能力人獨立營業者,限制行為能力人,關於其營業,有行為能力。」故限制行為能力人仍可從事締約行為,僅於未獲法定代理人允許時,效力未定(非無效,可於法定代理人或本人取得完全能力後承認時生效);且如法定代理人同意限制行為能力人處分特定財產或允許限制行為能力人獨立營業時,於該範圍內,限制行為能力人仍可獨立為合法有效之法律行為。是以,民法上之行為能力之規範,係以保障未成年人之利益為主軸,而非在限制或禁止其行使權利。
二、父母對於未滿20歲之未成年子女,依法負有保護、教養及扶養之權利義務,且我國民法設有法定代理人或法定監護人之保護機制,俾確保未成年人最佳利益(民法第1055、1086、1088、1089、1091、1094、1097條等),若調降成年年齡為18歲,則對於滿18歲之年輕族群之權益保護,是否絕對有利?因民事法律關係錯綜複雜,如調降成年年齡,固使其等享有民事上完全行為能力,但同時亦將使其承擔完全之民事法律責任。又調降民法成年年齡將涉及18歲以上未滿20歲者(依現行民法仍屬未成年人)受父母保護及教養之權義(民法第1084條),以及依法請領失能年金、撫卹金或遺屬年金等權利(例如勞工保險條例第54條之2、軍人撫卹條例第13條、政務人員退職撫卹條例第26條、公教人員保險法第28條等),爰於調降前宜先審慎評估其影響之程度及範圍。
【討論提綱二】我國各法規對於成年(行使完全的權利或負擔責任、義務)規範不一,可能會產生哪些問題?有無統一標準之必要?
本部意見:
現行民事成年年齡固為滿20歲,然法制上,各類法定年齡門檻多有不同,諸如年滿14歲應負刑罰及行政罰之責任(刑法第18條第1項、行政罰法第9條第1項);年滿16歲即為合法勞工,並有獨立為遺囑之能力(勞動基準法第44條、民法第1186條第2項);滿18歲即取得公民投票權(公民投票法第7條);滿20歲即取得選舉權(憲法第130條、總統副總統選舉罷免法第11條、公職人員選舉罷免法第14條);滿23歲得登記為公職人員候選人及全國不分區立法委員候選人、滿26歲得為鄉(鎮、市)長、原住民區長候選人、滿30歲得為直轄市、縣(市)長候選人(公職人員選舉罷免法第24條第1項、第2項);滿40歲得為總統或副總統候選人(憲法第45條、總統副總統選舉罷免法第20條第1項)等,不一而足,應視其事務性質與規範目的而定,彼此間並無應相互連動、一致規定之必然。故不同法律所定之年齡門檻雖不盡相同,乃因事務性質有別使然。
【討論提綱三】調降民法成年年齡可能涉及哪些層面及法律修正(例如:稅務、婚姻、安置、被害人損害賠償之實現等),另應有哪些配套措施?
本部意見:
一、現行民法成年年齡為20歲,自然人於民事成年後始具備完全之行為能力,故許多法令於制(訂)定當時,考量民法成年年齡為20歲,多半將「年滿20歲」或「成年與否」設定為相關權利義務之年齡資格門檻,經初步檢索所涉法律約200餘筆,因此,未來若將民法成年年齡調降為18歲,尚須考量是類法律亦可能須一併配合檢討修正,是以,現行法令中,如原係以民事成年年齡為門檻或標準之規定,例如納稅義務人列報扶養親屬免稅額之審查要件(所得稅法第17條第1項)、軍人遺族受領撫卹金之資格及計算基準(軍人撫卹條例第4條第1項、第15條第1項)、外國人或無國籍人申請歸化我國國籍之年齡限制(國籍法第3條第1項第2款)、人民團體發起人之年齡限制(人民團體法第8條第2項)、應經許可之室外集會、遊行之負責人等之年齡限制(集會遊行法第10條第1款)等,有無配合調整之必要?如無必要,其配套措施如何?本部尊重各該法規及業務主管機關之權責判斷。
二、另關於18歲以上未滿20歲者,如對他人造成侵權行為(例如車禍、傷害、詐騙等),依現行民法第187條規定,其法定代理人原則上應連帶對被害人負損害賠償責任,如調降民法成年年齡後,未來此類被害人損害賠償債權之實現,亦可能受到影響。
三、此外,本部為瞭解行政機關對於是否贊同修正現行民法第12條,將成年年齡自20歲調降至18歲?以及如予調降,對各機關主管法規及業務之影響及因應方式,特於108年10月28日上午召開「調降民法成年年齡研商會議」,邀集中央機關與會討論,茲就相關機關意見摘要如下:
(一)是否會因調降民法成年年齡產生訴訟程序上之爭議(如法定代理人之權限問題等)以及侵權行為之被害人保護方面(於調降後,18歲以上之人對他人造成侵權行為時,將不適用民法第187條有關法定代理人連帶賠償責任之規定),亦宜考量其衝擊。又有關少年事件處理法及家事事件法,其相關規範脈絡,寓有保障未成年人權益旨趣,如調降民法成年年齡,上開規定之適用範圍勢必將減縮。
(二)調降民法成年年齡對於國家實施給付行政之對象範圍造成影響,宜審慎評估。
(三)政黨法中涉及憲法之選舉權年齡,為配合選舉罷免實務運作,相關規定仍應維持與憲法上選舉權年齡一致,俾利運作,此部分容或俟修法調降民法成年年齡後,再以特別規範處理。另外,其他法規中涉及權益、福利等事項,涉及人民之既得權益,如欲調降民法成年年齡,宜訂有相當之緩衝期間。
(四)調降民法成年年齡,將影響人民租稅利益,如所得稅及遺產稅之扣除額,然如未來修法下調成年年齡為18歲,應就相關法規為調整,但建議設有緩衝期間,以減少對人民租稅權益之影響。
(五)社會救助法規中,涉及弱勢族群之經濟補助事項,傾向維持現有年齡門檻。此外,調降民法成年年齡亦將影響被保險人及眷屬之人數,進而影響保費收入。如欲調降民法成年年齡,宜設有緩衝期間。
(六)調降民法成年年齡,將影響外國專業人才延攬及僱用法中有關來台發展之外國專業人才,其家屬來台依親之資格,如予調降民法成年年齡,對於注重家庭權之外國人而言,可能影響我國攬才之成效,故此部分將俟民法調降成年年齡後,再以特別法規規範。
(七)與會機關多認為,如政策決定調降成年年齡,應設有緩衝期間。
【討論提綱四】世界各國對於成年年齡之界定標準不一,但已有逐步下調之趨勢,如鄰國日本已於去(2018)年將成年年齡調降為18歲,並於2022年正式實施,有否供我國借鑒之處?
一、世界各國對於成年年齡規定不一,屬立法政策。而我國民法20歲成年制度,宜否調降,應盱衡我國國情、風俗習慣及對社會造成之衝擊影響等事項予以評估。
二、日本於1876年(明治9年)將民法成年年齡定為20歲後,相隔142年後之2018年3月13日,由內閣會議通過民法修正草案,嗣於同年6月13日,經國會表決通過,首次將民法成年年齡從20歲下修到18歲,並預計於2022年4月1日施行。惟對於抽菸、喝酒及賭博等行為,仍維持須年滿20歲始得為之,不予放寬。但選擇國籍、申請變更性別或申辦信用卡,僅須年滿18歲即可。觀察日本媒體相關報導,對於此一修正仍面臨下列質疑:(一)為顧及健康因素,部分行為(如:飲酒、抽菸及賽馬、賽車等公營賭博)其允許從事之年齡仍維持在20歲以上(按:我國飲酒、抽煙及購買公益彩券年齡為18歲(兒童及少年福利與權益保障法第2條、第43條第1項第1款、公益彩券發行條例第9條),購買運動彩券年齡則為20歲(運動彩券發行條例第13條)),造成制度間之矛盾及民眾之困擾;(二)依社會現況,18歲以上者以在學學生居多,其若捲入交易糾紛,恐無法獨自處理,使其陷於不利之處境;(三)修法後滿18歲之高中生已屬成年,即可自行申請退學,恐對高中教育及大學升學情況造成衝擊;(四)另有關多重國籍者選定國籍、少年犯罪年齡等法制層面,亦將受此牽動影響。足見,日本民法下修成年年齡,其後續影響之良窳尚有待觀察、評估;此外,關於日本上開民法修正,為減緩對社會之影響與衝擊,日本政府乃訂自2022年4月1日始施行,即設有將近4年之緩衝期。鑑此,倘修正我國民法調降民事成年年齡,有無需要緩衝期間?如有需要,其期間為何?凡此,均宜予以考量。
本次公聽會學者專家之意見、近期民眾於公共政策網路參與平台提案調降民法成年年齡之情形,以及前揭中央機關之建議,本部均將納入後續調降民法成年年齡法制研議之重要參考。以上報告,敬請 主席及各位委員指教,謝謝。
主席:請法務部法律事務司鍾司長發言。
鍾司長瑞蘭:主席、各位委員。我在這裡再做一些補充,剛剛聽到非常多學者專家的意見,如同剛剛次長所說的,我們持開放的態度,在此向各位報告針對成年年齡調降的部分,法務部近期做了哪些努力:首先是從今年開始我們進行校園座談,剛剛有學者專家提到今天是不是也應該聽聽18歲到20歲之間這些同學的意見,針對這部分,我們在今年上半年開始進行校園訪談,包括校園座談及一些調查,在進行調查之前,我們先跟所有同學介紹現行法制上的相關規定,包括公法、行政法、民法及刑事上有關年齡規定的大致狀況,我們說明完相關規定、規範範疇、實質內容之後,希望同學們都了解以後才開始進行民調,看看這些同學的意見如何。上半年度做完北中南六家學校(包含大學及高中)之後,因為沒有辦法每一家都去,所以後來到了下半年,也就是這個學期開學以後,我們就開始進行書面調查,主要是針對北中南東六所大學及六所高中。說來很巧,之前我們親自到校園去座談所得結果,贊成修正的比例是百分之四十八點多,不贊成修正的比例是百分之五十點多;而這學期一開學我們請學校幫忙進行的書面調查結果則是贊成修正的比例為百分之五十點多,反對修正的比例是百分之四十八點多,兩者的數字很相近,可是剛好反過來,接近五五波的狀況。其實我們也想聽聽年輕人的意見,希望他們的意見可以當作我們未來修法政策的參考。
其次,關於民法的規定,剛剛也有學者專家提到,當時設計的立法目的是為了要保護未成年人,但是現在有沒有一些改變?這就是我們今天所要討論的重點。各項法規的立法狀態並不一樣,其實我們也有檢索,各位在我們的報告上面可能只看到我們寫了兩百多筆。另外,我們在這禮拜一也有召開一個會議,邀請所有主管法規的中央機關與會,我們先從法律下手,從法律的部分我們先進行初步檢索,各位應該可以理解我們的關鍵字可能是20歲,也可能是成年或未成年人,或者是行為能力,可是有一些並不是這樣的用語,比如像民事訴訟法就是「能獨立以法律行為負義務者」,所以如果用成年或年齡可能就沒有辦法檢索到。這是我們初步的檢視,當然我們也希望各主管機關能夠針對其所轄部分去做更詳細的盤點,看看哪一些法規可能跟這個部分有關,當然並不是所有有關的法規一律都需要修正,我們只是在想是不是應該進行法規的評估,也就是說,如果今天我們下修為18歲的話,到底哪些東西是我們需要做調整或需要顧慮的?有沒有一些需要做特別規定的?像日本這次修正,其實某些部分他們還是維持某些年齡不同的規範,就如同剛剛各位學者專家所提到的,因為不同法規所規範的目的不一樣,它可能不單純只是法律的問題,而是社會現狀的問題或刑事政策的問題,亦即它是很多因素加起來去做考量。假設要下修,那麼其他法規如何去配套?
星期一(10月28日)開完會之後,我們也請各機關回去之後再仔細作一些盤點。我們大概可以從三個層面說明我們所考量的重點:第一、我們先來看看18歲至20歲之未成年人的權利義務,剛剛有提到權利和義務是對等的,當有權利的時候,義務就會跟著來,如果調整為18歲以後,如何幫助這些未成年人知道他們的義務是什麼,這是非常重要的。如果我們參考日本整個的配套,就可以發現他們有緩衝期間,同時也有一些相關措施,比如剛剛有些學者專家所提到的消費者保護,以開戶來講,雖然看起來只是一個單純的開戶行為,可是契約的內容非常重要,或者是投資契約的內容,有時會有消費爭議或金融的消費爭議,這些東西有可能成年人也不是很清楚,所以我們必須告訴民眾這要怎麼辦、要怎麼去銜接,因此日本的消費者保護會就會在法規或行政措施上去做相關努力,讓民眾都可以了解當有某種權利的時候,可能要負擔什麼樣的義務,以及契約內容是什麼,讓大家的消費爭議可以減少,所以我們首先會從權利義務的對等去考量。其次是社會給付的部分,針對某些社會福利法規或社會給付,如果將未成年人的年齡從18歲調為20歲,也許文字不用改,可是實質內容有關社會福利給付的部分可能會受到影響,如果受到影響的話,針對一些經濟上較為弱勢的部分,我們要怎麼樣去銜接,讓他們原來受到國家照顧的部分不要受到影響,或者有什麼方法可以解決,我覺得這也是我們要顧慮到的。再者是我們從第三人的角度來設想,其實我們禮拜一開會時也有一些機關有提到,比如說像侵權行為的情況,被害人如果是未成年人的話,法代必須要連帶負責,如果現在年齡調降的話,可能法代就不負連帶責任,這時候受到侵害的被害人所能行使的權利可能也要稍作考量。
以上只是就諸如此類的部分先做一些說明,基本上,法務部是持開放的態度,針對這些部分我們目前正在進行盤點的工作,謝謝。
主席:如果法律規定將相關年齡予以調整的話,那麼相關的權利義務狀態當然也要跟著調整,這是勢必要做的。
接下來請內政部合團司籌備處陳科長發言。
陳科長永福:主席、各位委員。因為臺少盟葉大華秘書長叫我一定要表示意見,所以我就搶先舉手發言。內政部合團司主管人民團體,坦白講,我們和青少年的集會結社自由權息息相關,受限於現行人民團體法第八條的規定,必須年滿20歲才可以入會成為會員或擔任理監事職務。我們從104年就開始積極研議要怎麼樣讓這個法與時俱進,跟上時代的需求,去年(107年)我們認為要把人團法中有關社會團體的部分直接抽離出來,單獨制定一個社會團體法,以免牽涉到民法成年年齡20歲的規定。這段期間我們也不斷努力和NGO團體及臺少盟等青少年團體溝通,後來在上個會期將社會團體法草案送到大院,也經過內政委員會審查完畢,只是在107年5月21日朝野協商的時候被拉下來。
跟主席和委員報告,當初之所以被拉下來是因為剛好跟財團法人法及宗教團體法和在一起,我們的社會團體法裡面也有宗教團體,所以其中有一些落差。我們很希望主席能夠推動讓大院儘速完成社會團體法的立法,因為我們這個法的重點第一就是取消年齡限制,也就是不需要以20歲為要件;第二是尊重團體自治,將來他們成立協會之後,會員年齡要幾歲、要具備什麼樣的資格,由他們自己來決定;第三,他們的理事長、負責人或理監事如果是未成年人,在民法尚未修改前,即使是限制行為能力人,只要經過法定代理人同意,還是有綜理會務的權限,也就是能夠符合青少年權利保障公約的精神。這是我們目前最新的和青年集會結社有關的立法進度,在此做以上說明,謝謝。
主席:謝謝內政部陳科長。
我想這應該不太能夠直接推定為立法怠惰,就是我們在協商時把它拉下來,可能是因為立法院對相關規範的意見還沒有達成共識。財團法人和宗教團體的部分可能更複雜,社會團體法則相對單純許多。我們再來努力。
接下來請國發會社會發展處張代理處長發言。
張代理處長富林:主席、各位委員。有關這個案子,站在國發會的立場,我們的看法是,現行民法有關成年年齡的規定是民國18年訂定的,屬於早期農業社會的考量;今天面對數位經濟時代來臨以及教育程度普及和提升的狀況,這個制度的調整和檢討是有必要的。這點我們要先予敘明。
第二是要回應剛剛葉大華秘書長所提到的,因為今天討論的部分涉及民法的修正,依照行政院法案修正提報的狀況,會由該法案的主政機關進行所謂的法案衝擊影響評估,所以剛剛葉秘書長提到的這些問題如果要通盤考量的話,在法務部進行法案衝擊影響評估的時候,我們會配合參與他們的會議,做適度的表達和協助。
另外,關於這個部分的處理,我們的建議是,因為年齡在法律上的要件規範可能應該還要包括從公民權(比方說憲法上的投票權)、公法上的權利(比如說人民跟政府之間的請求權),還有民事法律關係中對於年齡部分的考量,我們認為這個部分應該要有所區隔並建議不要把它混為一談。
剛剛大家都談到社會生活習慣或者是日常生活演變可能會衍生的一些問題,包括剛剛同學們提到的銀行開戶或者是之前有人提出的有關行動支付的問題等等,但是就各個法律的主管機關來講,如果他們認為這些問題還沒有達到必須修法的程度,事實上可以馬上透過行政解釋的方式先做適度的因應,這樣應該會比修法來得快。針對這個部分,我們是建議各個法律的主管機關應該衡酌相關問題的狀況,在行政可以裁量的條件下,儘量優先做適度的、調適的考量,以這個方式來處理。
第二,如果真的要修法的話,因為現在個別法規大多屬於行政法規的層次,理論上應該是要依循行政程序法做一般性的規定,個別法律如果有特別的考量,事實上也不排除因其立法目的及想要達成之效益來做差別性的規定。以上是我們對這個部分的說明。
另外是本會主管法規和人民直接有關的部分,在法務部開會討論的過程裡面,當時也有提到像是個資法或外國專業人才延攬及僱用法,還有檔案法和政治檔案條例,其中個資法的部分本會已經在進行全面檢討,有關申請權的對象和條件,我們會併同考量。另外是攬才專法,因為其中涉及年齡規定的部分本來是依循民法來處理,如果要調降民法的成年年齡到18歲,我們是有一點考量到可能必須同時思考這樣會不會損及隨同父母來臺的19到20歲之間子女的相關權利,因為這部分也涉及人權事宜,所以我們會針對整個立法目的的需求,適度予以修正。至於檔案法或政治檔案條例的立法目的,當時是基於公法上對於民眾知的權利的一個保障的考量,它與民法上成年年齡規範的意旨兩者之間應該不是那麼一致的,如果真的有必要,一定要調降民法成年年齡的規定,而且需要本會配合的話,我們也會啟動相關的檢討作業。以上報告,謝謝。
主席:謝謝國發會的代表。
接下來請中選會選務處謝處長發言。
謝處長美玲:主席、各位委員。針對剛才學者專家所提到的選舉權的部分,謹代表中選會做一些回應。事實上民法成年年齡和選舉業務相關的部分包括選舉權、罷免權的行使年齡,還有投開票所監察員的年齡,這些都是目前兩項選罷法所規定的。有關選舉權年齡是不是考量配合我們公投選舉權的行使年齡,由20歲調降到18歲,這個部分基於擴大參政權保障,還有符合民主國家的潮流,中選會是樂觀其成,不過這個部分因為涉及到憲法修改,須等到憲法修改後,兩項選罷法才能修法,並據以配合辦理。
另外,剛才與會先進有提到,就是20歲跟18歲在選舉人數差距的部分,我們以去年地方公職人員選舉跟公投的選舉人數、投票人數來看,去年的選舉人數是1,910萬,公投的投票人數是1,975萬,這中間大概有65萬的差距,剛才有專家提到,事實上我們19歲跟18歲這個年齡的人口,大概是58萬,至於剛才提的65萬為什麼差距會稍微大了一點,是因為我們在地方選舉的選舉區,是以直轄市、縣市為選舉區,而公投則是以全國為選舉區,所以這是造成略有差距的一個原因。
其實除了選舉權之外,包括總統、副總統選舉,還有其他公職人員的選舉,也是有罷免權的規定,但因為罷免權的行使跟選舉權是會有關聯的,我們也認為,有關罷免的相關規定,也應該跟選舉人的年齡做一致的考量。
第三個部分是談到我們的投開票所工作人員,事實上,在去年公投法修正把投票權人年齡下降為18歲之後,中選會針對投開票所工作人員的年齡,也做了相關的檢討,對此,我們委員會會議已經決議把投開票所的管理員、監察員,如果他是屬於政府機關、學校、人民團體、政黨或候選人推薦的這類人員,則我們委員會會議已經通過,把這個年齡調降為18歲,但是有一個部分,就是選罷法有規定,如果監察員經由政黨或候選人推薦不足的情況下,需要由我們選委會遴派監察員,這裡面包括遴派大專院校成年學生的部分,因為成年學生的規定是法律所明定,如果民法這邊的成年年齡未來有做修正的話,那這個部分也可以使選委會遴派的監察員以及候選人跟政黨推薦的監察員年齡的規定都可以一致,那這部分也是可行的,以上是中選會的報告。謝謝。
主席:請教法務部,之前有就民法的部分做相關的研修嗎?
鍾司長瑞蘭:成年年齡的部分嗎?
主席:第一個是成年年齡;第二個是整個民法相關要修改的部分。
鍾司長瑞蘭:成年年齡的部分沒有,因為在105年有做過民調,因為時間過了很久,最近又開始進行校園座談。另外民法的部分,我們是打算修改結婚年齡,對此,之前有提案過,可是那時候委員會沒有通過,因為同婚法案已經過了,所以我們目前正準備要修結婚年齡的部分。
主席:請教國發會,處長剛剛提到一定要法案的主管機關提法案,你們才可以啟動法案的衝擊影響評估嗎?
張處長富林:報告主席,關於這個案子,行政院法規會有規定,就是各部會的主管機關要提出修正法案來修正法律的時候,就要併同配合,即要提出所謂的法案衝擊影響評估及性別影響評估,這是既成的規定,就是主政機關本來就要做這個動作。
主席:就是在行政院提案時,要提出這兩個部分的評估才可以跑接下來的程序。
張處長富林:是。
主席:其實大家關注這個案件很久了,國發會或是行政院是否可以就這個部分啟動法案衝擊影響評估的調查?法務部有沒有做過?
鍾司長瑞蘭:目前還沒有做,我們只有這禮拜一去開了會,就是針對法規部分的影響評估,就是各部會需要調整的……
主席:就是各部會間的討論。
鍾司長瑞蘭:對。
主席:好。
剛剛有發言的就是內政部、國發會還有中選會,大概就是一些相關的法規意見,請這三個部會把你們今天的發言做成書面,我們會將其列在公報裡面。
請問學者專家還有要再補充發言的嗎?
請國立臺灣科技大學學生會學生議會郭家銘副議長發言。
郭家銘副議長:主席、各位委員。因為主席一開始有問到臺科大的意見是否為整體的意見,就我自己大概的解讀,關於這個意見是否經過什麼樣討論的正當性一事,現在我就針對這一點再做補充說明。其實學生會會長一開始就表示贊同,然後在參加一些公聽會,或是跟媒體見面的一些活動後,回來在向議會報告的時候,其實我就是當時提出疑慮的那個人,所以針對這一點,我再多加說明。剛剛有些委員提到的一些疑義,基本上跟我那個時候向會長提出的疑義是雷同的,我所講的重點主要是說,關於18歲的青年對自己是否有承擔責任的意識,經過討論之後,我自己後來會轉為認同這部分年齡的下修,是因為有沒有這樣的意識,我覺得那是教育的問題,就像陳宜倩教授提到,就從教育中讓青年認識他應該要有這樣的責任意識、他應該負擔什麼樣的責任等等。如果說教育這部分難做,我個人會覺得,透過這個修法會倒逼回去教育對這個部分的積極性。而這一部分的積極性,我覺得有兩個方面,一個是老師會更願意去教,雖然不一定每個老師都願意教這個部分,另外一方面則是有的老師很願意教,其實就我自己的經驗,我以前在高職上課時,有的老師都很願意跟我們分享,我們在面臨社會的時候應該有什麼樣的態度、應對進退應該如何等等,但不見得每個學生都願意聽,我覺得這個修法會使得學生更願意去接受老師告訴我們的,也許是不認同的,但至少可以更願意聽老師為什麼會有這樣的經驗。
另外,有先進提到銀行是否敢擔保18歲的人,這是有關於擔保的問題,我自己個人的意見以及經過會內的討論後,我們認為如果銀行對18歲不敢擔保,其實20歲的時候,我們的青年也不會有太多的責任資產,所以我並不覺得有差這兩年,如果銀行本來就不敢,那不可能因為年齡下降就會有什麼改變。
剛剛黃陽壽教授有提到,像日本的實施方法就是先修法然後延後實施,讓社會有緩衝的時間。我自己個人是認同,因為就目前的教育體制,還有剛剛提到的一些報告,就是認同和不認同大概是五五波,所以如果延後實施我覺得可以讓更多不太了解這方面的人能有更多的理解。
還有一個我覺得更重要,這個修法可以讓很多的情況,比如說簽勞動契約或是房租契約的時候,就像剛才臺大的會長提到,有些家長同意書根本不可能是學生在臺北而真的把契約書寄回家,俟家長簽完名後再寄上來,那是不切實際的事情,最直接的做法就是偽造文書。所以如果這樣修法後,就可以讓更多人不會再用自己的方式去躲避違法,而是讓他的行為成為合法的行為。
以上就是我代表學校在聽到一些意見後,還有我們自己也討論過一些相關內容後所做的簡述。謝謝。
主席:因為快要中午12時,我們今天上午的會議就進行到整個相關的補充發言完畢。
請臺灣家長教育職盟謝國清理事長發言。
謝國清理事長:主席、各位委員。剛剛法務部用銀行開戶作為例子,認為可以起保護作用,但前天某家報紙頭版的一則新聞提到,網路交友,熟女博士遭詐560萬,而熟女博士的年紀早就超過20歲,且類似消息三不五十都會出現。我以前常常和教育部打交道,一直認為教育部是全中華民國最保守的部會,現在才發現教育部其實還滿進步的。十幾年前我們施行九年一貫教育與國中基測,當時基測考題即已偏向生活化,並以走在路上碰到推銷信用卡為例,因為很多人莫名其妙簽了名,申請了信用卡,只為了贈品很好,卻沒有注意到信用卡的合約到底是怎麼訂的?又該怎麼保護自己?基測係針對國中生所舉行的,而在十幾年前推動九年一貫教育時,即教導國中生注意這件事。今年的108課綱則更進一步在公民科裡談到情境,教導高中生、國中甚至是小學生從生活裡去瞭解所可能會面對的問題,並解決生活上的問題,譬如合約問題,所以現在反而是大人不瞭解,甚至有很多大人受騙。
這幾年教育部經常在許多會議裡邀請學生代表參與,我自己到教育部開會時就發現,當學生代表進入開會場合,面對一群教授或官員大家一起開會時,自然而然就知道如何善用所擁有的權利,以及所需要擔負的義務。我在前一輪發言時就說過,也常常覺得,這些法令所保護的到底是哪些事情?我想我們其實應該重新檢討一下。以我剛剛所舉的報紙報導來說,或許有更多成年人需要被保護,所以是不是應該定很多法律來保護這些成年人?謝謝。
主席:請東吳大學法律學系黃陽壽教授發言。
黃陽壽教授:主席、各位委員。我想強調的一點是,若做此修正,將牽一髮而動全身,對民事甚至行政相關實體法或程序法產生影響。再者,新制上路應酌定相關宣導適應期,並於國、高中公民與道德課程中加強民法、民事訴訟與行政訴訟等相關基礎法學概要之教育,以補充其得單獨為有效法律行為及訴訟行為能力之不足,這是我所要特別強調的,謝謝。
主席:也就是後續配套要跟得上。
請臺灣少年權益與福利促進聯盟葉大華秘書長發言。
葉大華秘書長:主席、各位委員。不管是牽一髮動全身也好,或是已然全身發癢不舒服到需要趕快推動,好得到一個比較的健康法令體質也罷,我想剛剛大家發言所指的應該是:這不只是法務部單一部會的責任,這絕對是行政院的責任!此外,包括司法院在相關法令上的見解也很令人關切,可惜今天未能聽到司法院的意見。誠如陳教授所說,我們希望這項修正能於本會期通過,但如果、萬一、真的無法幸運地在本會期通過,那麼在不知未來修法進度為何的前提下,我希望主席能就此回應一下。如果事情進展的不順利,那麼至少能在相關會議上做出決議,提供給下一屆委員參考?也就是我們希望行政部門至少要扛起責任,與社會溝通,加強研議18歲公民權之相關配套與法令措施。謝謝。
主席:請時代法律事務所張鈞綸律師發言。
張鈞綸律師:主席、各位委員。由於可能受到屆期不連續之影響,所以我很擔心這案子過了這個會期就沒了!在此,我必須強調一點,過去用誰誰誰思慮不周、容易被操縱,因此不能給什麼什麼之類的說法,曾拿來阻擋黑人投票,也曾經拿來阻擋女人投票,因此我不希望這成為阻擋下一個新機制開啟的藉口!這理由真的很蠢!
主席:謝謝大家所提建議,今天發言到此告一段落。
有關民法成年人年齡是否調降一事,不是單純地修正民法第十二條,由二十歲改為十八歲這麼簡單而已,亦非單純的單一法律問題,與會專家也說這涉及到很多層面。不過目前大家應該已經有共識,今天我們也樂見青年人、年輕人站來表達意見並提及自己所受限的權利。日本的立法模式是一個可以參考的方向,與會專家也贊成這樣的方向,即有準備期並訂定日出條款,然而相關部會的配套,與此項政策決定所必須同步啟動的法案與影響評估也是必要的。
謝謝大家今天的發言,書面意見均列入紀錄,刊登立法院公報,並製作公聽會報告,送交本院全體委員及本日出列席人員參考。
本次公聽會到此結束,謝謝各位,現在散會。
散會(12時6分)
附錄:
林士欽助理教授書面意見:
壹、未成年人VS兒童與少年
一、我國法
(一)成年的界定
1民事成年
(1)財產法上的成年:民法第12條(20歲)
(2)身份法上的成年:民法第980條(結婚女16男18)
2刑事法上的成年:刑法第18條(刑事成年18歲)
(二)兒童與少年之界定
1兒童及少年福利與權益保障法第2條:兒童(12歲未滿)、少年(12歲以上未滿18)
2少年事件處理法第2條:少年(12歲以上未滿14歲之人)
二、法國法
民事、刑事成年均為18歲(法國民法第144條、第388條、第414條;loi du 12 avril 1906)
兒童(enfant)與未成年人(mineur)混用
三、兒童權利國際公約
未滿18歲之人皆為兒童(公約第1條)
貳、我國法的缺失
(一)民法內部矛盾
1財產法與身份法的不一致
2身份法上的不一致
(二)民法與其他法律的矛盾
1與兒少福法的矛盾
(1)18歲以上20歲未滿之人,收出養不受兒少福法保障(該法第15條以下),例如在父母因故無法盡扶養義務而出養兒少時,可不用委託收出養媒合服務者。
(2)父母對18歲以上20歲未滿之人的保護教養義務(兒少福法第3條、民法第1084條)。
2與刑法的矛盾
18歲以上20歲未滿之人刑法認為他們有反省能力、可以承擔刑罰,民法卻認為他們不能獨立為法律行為。
(三)其他法律之疏失
1兒童及少年性剝削防制條例
(1)兒童及少年性剝削防制條例沒有定義兒少,因而當18歲以上20歲未滿之人遭受性剝削時,可否適用該條例保護之?
(2)性剝削兒少要以破獲時為準,抑或行為時為準?
2少年事件處理法與刑法的矛盾
(1)12歲以下亦屬無責任能力人,為何沒有少事法的適用?無責任能力人觸犯刑罰法律時,為什麼割裂處理方式?
(2)為何是少年事件處理法,而不是「未成年」事件處理法?
3兒少福法區分少年與兒童的實益?
參、結論與建議
一、結論
兒少需要保護也需要學習自治,過長的保護,反而有礙兒少自治
18歲是高中與大學的分水嶺,是學習自治的開始
二、建議
(一)年齡調降與選舉人口增加
到底會增加多少選舉人口?
(二)日出條款的增訂
需要多少時間作為過渡期
(三)提高禁止吸菸、飲酒及嚼檳榔之年紀?
兒少福法第43條以18歲為界線,可研議是否提高至20歲,以加強保護未滿20歲人之健康。
張鈞綸律師書面意見:
























黃陽壽教授書面意見:







葉大華秘書長書面意見:







