Shape1

立法院公報 第108卷 第87期 委員會紀錄


委員會紀錄

立法院第9屆第8會期外交及國防委員會第10次全體委員會議紀錄

時  間 中華民國1081028日(星期一)91分至168

地  點 本院紅樓301會議室

主  席 王委員定宇

主席(趙委員天麟代):出席委員6人,已足法定人數,現在開會。

進行報告事項。

報 告 事 項

宣讀上次會議議事錄。

立法院第9屆第8會期外交及國防委員會第9次全體委員會議議事錄

時  間:中華民國1081021日(星期一)上午9時至122分;

1023日(星期三)上午94分至1240分;

1024日(星期四)上午91分至1030

地  點:紅樓301會議室

出席委員:羅致政  馬文君  呂玉玲  林昶佐  陳曼麗  江啟臣  吳焜裕  蔡適應  王定宇  何欣純  林靜儀  趙天麟(出席委員12人)

列席委員:林德福  廖國棟  鍾孔炤  羅明才  孔文吉  童惠珍  周陳秀霞 何志偉  呂孫綾  陳玉珍(列席委員10人)

列席人員:

1021日)


國家安全局局長邱國正及所屬人員


行政院主計總處專門委員劉嘉偉


1023日)


外交部部長吳釗燮及所屬人員


行政院主計總處專門委員廖玉琳


僑務委員會僑民處副處長賴麗瑩


經濟部人事處處長陳榮順


文化部文化交流司專門委員梁毓芳


勞動部綜合規劃司專門委員林永裕


衛生福利部國際合作組副主任賴麗瑩


金融監督管理委員會國際業務處專門委員蘇慧芬


教育部國際及兩岸教育司科長郭玲如


行政院農業委員會漁業署遠洋漁業組簡任技正蔡天享


        國際處科長溫祖康


行政院原子能委員會綜合計畫處副處長陳志平


交通部觀光局國際組專員吳淮育


科技部科教發展及國際合作司科長李佳儒


財政部國庫署專員吳品萱


1024日)


僑務委員會委員長吳新興及所屬人員


行政院主計總處專門委員陳莉惠

主  席:趙召集委員天麟

專門委員:張景舜

主任秘書:紀珠

紀  錄:簡任秘書 廖曼利

   簡任編審 鄧 明

   科  長 黃美菁

   專  員 王世義

1021日(星期一)

報 告 事 項

宣讀上次會議議事錄。

決定:確定。

討 論 事 項

審查109年度中央政府總預算案關於國家安全局收支公開及機密部分。

(本次會議採報告「先公開、後秘密」,詢答公開方式進行。國家安全局局長邱國正報告,委員江啟臣、馬文君、林昶佐、羅致政、陳曼麗、何欣純、趙天麟及王定宇等8人質詢,均由國家安全局局長邱國正、特勤中心副指揮官周廣齊及第五處張處長等即席答復。)

決議:

一、登記質詢在場委員均已發言完畢,報告及詢答結束。

二、委員所提口頭及書面質詢未及答復或要求提供之資訊,請國家安全局於2週內以書面答復本會各委員並副知本會,委員另指定期限者,從其所定。

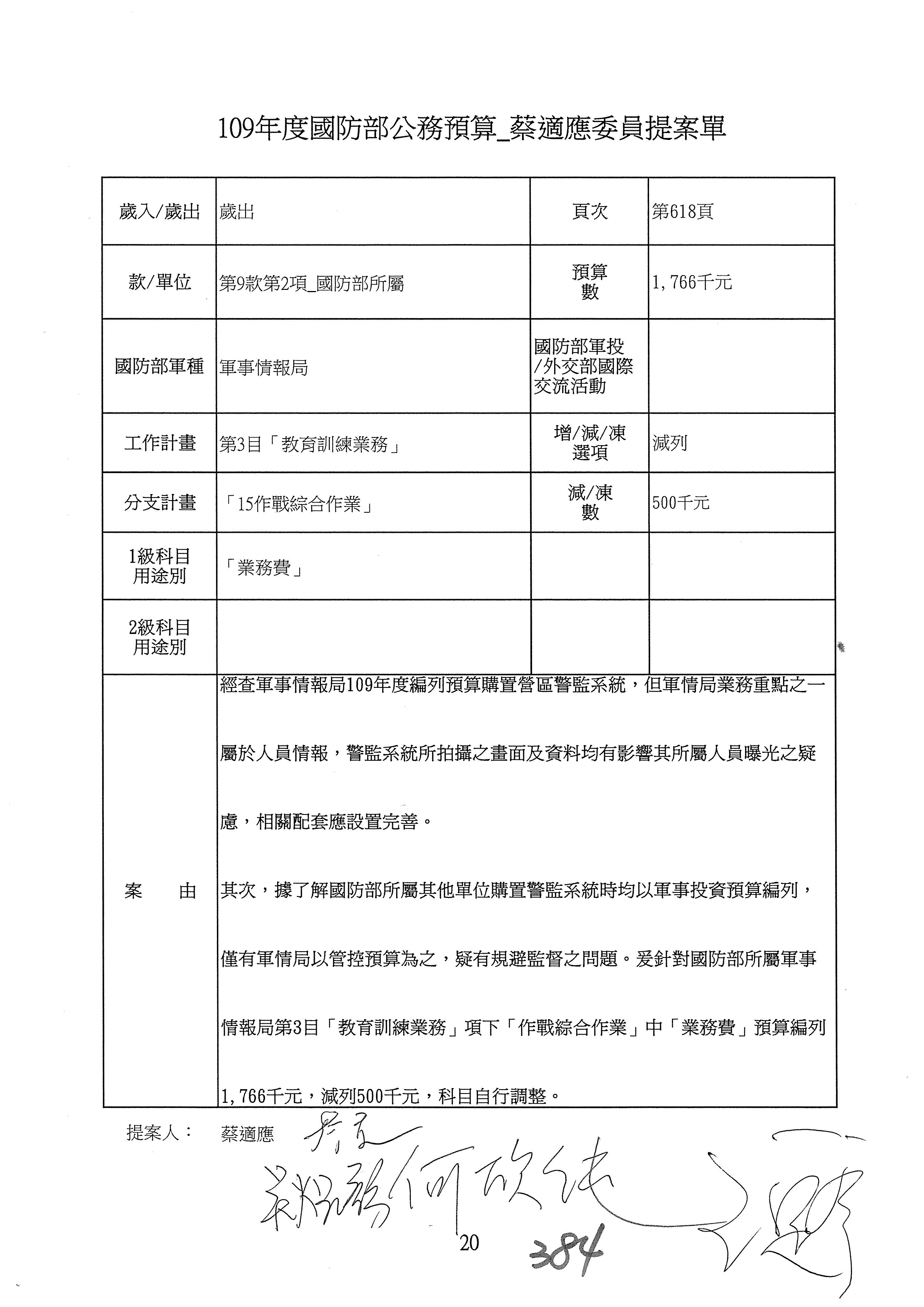
三、委員蔡適應、吳焜裕及呂玉玲等3人所提書面質詢,列入紀錄刊登公報。

四、公開部分,審查結果:

歲入部分

2款 罰款及賠償收入

75項 國防部所屬(國家安全局部分)

1目 沒入及沒收財物,無列數。

2目 賠償收入677千元,照列。

4款 財產收入

87項 國防部所屬(國家安全局部分)

1目 財產孳息42千元,照列。

3目 廢舊物資售價118千元,照列。

7款 其他收入

86項 國防部所屬(國家安全局部分)

2目 雜項收入7923千元,照列。

歲出部分

9

2項 國防部所屬(國家安全局部分)

2目「情報行政」(不含機密部分)原列85,4006千元,減列「行政管理」中「設備及投資」之「雜項設備費」100萬元,科目自行調整,其餘均照列,改列為85,3006千元。

本項通過決議5項:

()國家安全局第2目「情報行政」項下「行政管理」中「業務費」之「其他業務租金」預算編列2829千元,較108年度預算1704千元增加,然詢國家安全局無法提供清楚之說明資料,無法瞭解預算用於何處,顯有浮編之嫌。爰凍結50萬元,俟國家安全局向立法院外交及國防委員會提出書面報告後,始得動支。

提案人:江啟臣  呂玉玲  馬文君  陳曼麗  羅致政  吳焜裕

()國家安全局依其組織法第9條第1項規定,將年度預算案區分為公開預算及機密預算。109年度該局公開預算編列85,4006千元,占其年度預算數之比率仍不及2成,與國防部及外交部公開預算占比均達9成以上相較,該局機密預算比率明顯偏高。經查國家安全局職掌國家安全情報業務及特種勤務,其將核心事項列為機密固有其必要性,惟該局公開預算比率始終偏低,近10年來僅98年度、99年度、104年度及108年度,因立法院均有作成決議在案,國家安全局始將部分人事經費及特勤人員服裝費移至公開預算,該局並無主動檢討改列公開預算,其對於檢討並降低機密預算之作為容欠積極。檢視該局機密預算中,仍有部分工作性質不直接涉及特種勤務、國家安全情報之核心事項者,如一級單位主管待遇、特勤人員獎金等,該局允宜檢討將其移列公開預算之可行性。爰針對國家安全局第2目「情報行政」項下「行政管理」中「業務費」之「一般事務費」預算編列5,6948千元中,凍結100萬元,俟國家安全局向立法院外交及國防委員會提出書面報告後,始得動支。

提案人:王定宇  何欣純  羅致政  趙天麟  林昶佐

()國家安全局為我國情報統合機關,亦為駭客主要攻擊對象之一。雖截至107年底該局資通安全業務人員取具證照人數比率已逾八成,但面對敵對勢力與國際駭客所進行網路攻堅、侵擾事件更勝以往,資安防護能力也須更為提升。該局對於資通安全人員教育訓練之工作應有強化之對策與精進作為。爰針對國家安全局第2目「情報行政」項下「情報教育訓練」中「業務費」之「教育訓練費」預算編列2,0932千元中,凍結100萬元,俟國家安全局向立法院外交及國防委員會提出書面報告後,始得動支。

提案人:陳曼麗  羅致政  吳焜裕

()國家安全局第2目「情報行政」項下「情報教育訓練」中「業務費」之「教育訓練費」預算編列2,0932千元,較108年度預算增加,惟關於訓練之人數、費用未能清楚揭露,難以窺知預算之編列是否妥當,不無檢討之必要。爰凍結100萬元,俟國家安全局向立法院外交及國防委員會提出書面報告後,始得動支。

提案人:江啟臣  呂玉玲  馬文君

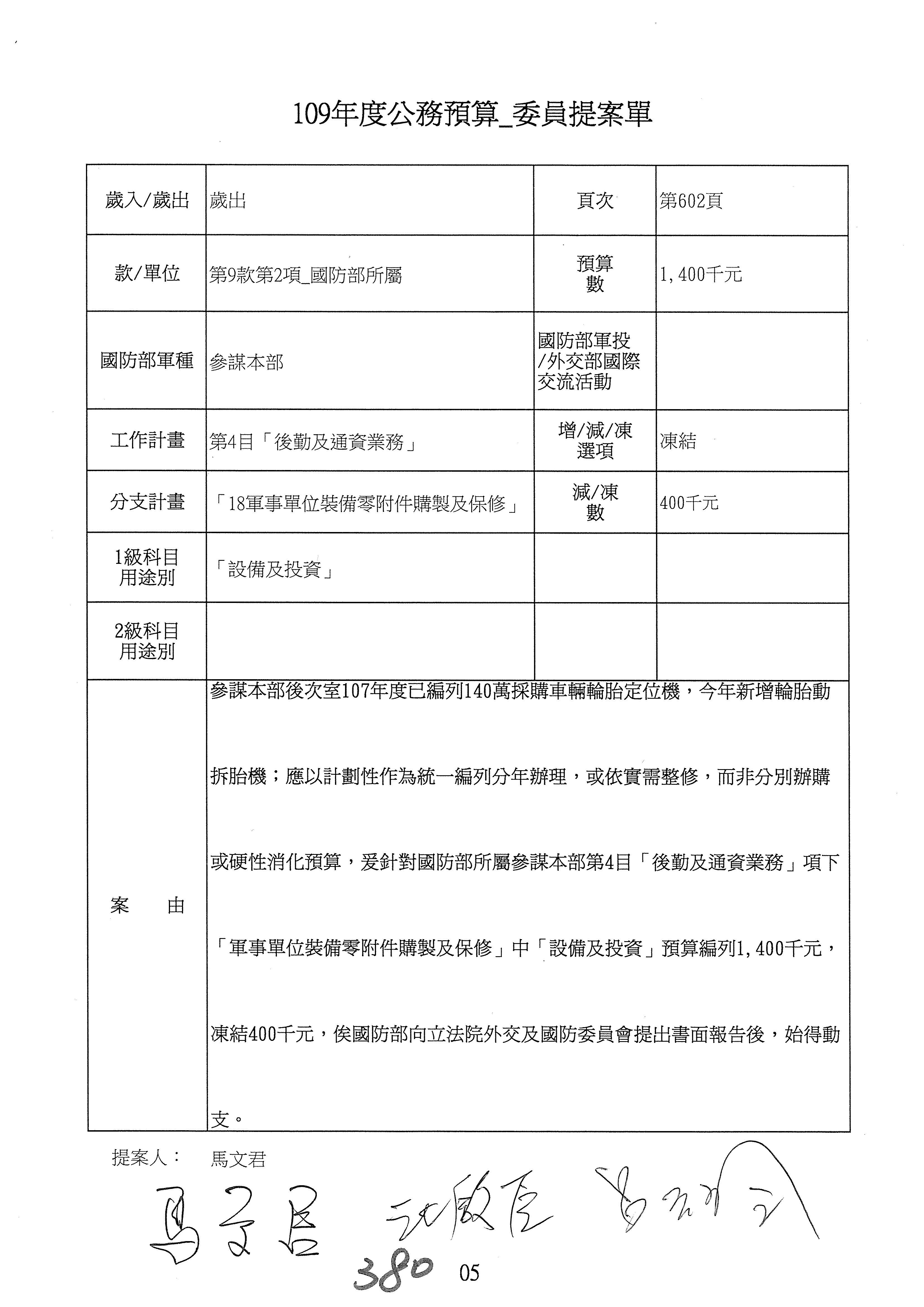
()查國家安全局目前十人座(人數不含司機)以上車輛共有27輛,其中為二十人座以上者更有9輛,如此充分之車輛配置,連外交部含各駐外館處加總都望塵莫及(十人座以上僅12輛),國家安全局卻仍編列受訓學員參訪、轉訓之大巴士租賃費用。國家安全局應以局內現有資源為優先運用,如有人數裝備過多、考量安全狀況及不敷使用,再循局外資源加以辦理。

提案人:趙天麟  陳曼麗  林靜儀

五、機密部分,審查結果:(密略)

六、109年度中央政府總預算案關於國家安全局收支公開及機密部分審查完竣,審查結果送財政委員會彙整後提報院會,不須交由黨團協商,院會討論時,由趙召集委員天麟出席說明。

七、有關委員提案內容文字及金額,在不影響提案原意下,授權議事人員修正、處理。

1023日(星期三)

討 論 事 項

繼續審查109年度中央政府總預算案關於外交部主管收支公開及機密部分。

決議:

一、公開部分,審查結果:

歲入部分

2款 罰款及賠償收入

72項 外交部

1目 賠償收入185萬元,照列。

73項 領事事務局,無列數。

3款 規費收入

65項 領事事務局

1目 行政規費收入328,014萬元,照列。

4款 財產收入

83項 外交部

1目 財產孳息2,5993千元,照列。

2目 廢舊物資售價440萬元,照列。

84項 領事事務局

1目 財產孳息,無列數。

2目 廢舊物資售價,無列數。

85項 外交及國際事務學院

1目 財產孳息11萬元,照列。

7款 其他收入

82項 外交部

1目 雜項收入22,0178千元,照列。

83項 領事事務局

1目 雜項收入6708千元,照列。

84項 外交及國際事務學院

1目 雜項收入41萬元,照列。

歲出部分

8款 外交部主管(不含機密部分)

1項 外交部原列2528,7302千元,減列:

()1目「一般行政」項下「基本行政工作維持」中「業務費」之「水電費」151千元,科目自行調整。

()2目「外交管理業務」項下「各地區工作會報」之「業務費」20萬元,科目自行調整。

()3目「駐外機構業務」1,000萬元,科目自行調整。

()4目「國際會議及交流」項下「參與國際組織活動」中「業務費」200萬元,科目自行調整。

共計減列1,2351千元,其餘均照列,改列為2527,4951千元。

本項提案1案,保留,送院會處理:

()外交部第4目「國際會議及交流」項下「協助各種國際交流活動」中「其他協助各項國際交流活動」預算編列46,4822千元,其中亞東太平洋司編列4,3542千元,較108年度預算(5942千元)大幅增加3,760萬元,其中對國內團體之捐助3,8494千元,捐助對象為何,是否為財團法人臺灣亞洲交流基金會,又是否有捐助之必要,未予說明,不利國會審查。又蔡政府稱與日本友好,但慰安婦受害人補償費等諸多事務亦未見具體進展,有檢討之必要。爰減列1,000萬元,凍結2,000萬元,俟外交部向立法院外交及國防委員會提出專案報告後,始得動支。

提案人:江啟臣  呂玉玲  馬文君

本項通過決議25項:

()外交部第1目「一般行政」項下「資訊處理」中「設備及投資」之「資訊軟硬體設備費」─「汰購本部及駐外單位資訊軟硬體設備等經費」,預算編列4,537萬元,較108年度增列近一倍。惟未敘明增列用途,且今(108)年索羅門群島、吉里巴斯相繼與我斷交,相關預算似有撙節之空間,爰針對第1目「一般行政」項下「資訊處理」預算編列27,3189千元中,凍結700萬元,俟外交部檢整相關說明向立法院外交及國防委員會提出書面報告並經同意後,始得動支。

提案人:呂玉玲  江啟臣  馬文君  林昶佐  羅致政  吳焜裕  蔡適應  何欣純  趙天麟  陳曼麗  林靜儀

()今(108)年外交部未即時妥善處理駐外官員性騷擾下屬一案,引發舉國譁然,實有損我國國際形象。駐外人員離鄉背井且身兼重任,外交部應檢討性騷擾之申訴、處理流程,並強化性騷擾防治宣導工作,以防再生類似事件。爰針對外交部第2目「外交管理業務」項下「基本行政工作維持」中「業務費」預算編列10,2343千元中,凍結20萬元,俟外交部向立法院外交及國防委員會提出書面報告後,始得動支。

提案人:呂玉玲  江啟臣  馬文君  林麗蟬

()外交部第2目「外交管理業務」項下「基本行政工作維持」預算編列10,4481千元。查外交部無法清楚說明預算編製及各項外交業務辦理情形,不利國會監督預算及審查。爰凍結1,000萬元,俟外交部向立法院外交及國防委員會提出書面報告後,始得動支。

提案人:江啟臣  呂玉玲  馬文君  趙天麟  何欣純  羅致政  陳曼麗  吳焜裕  林靜儀  蔡適應

()索羅門群島自今(108)年4月當地政府改組時起,已傳邦交不穩之消息,然外交部除斥相關訊息為「個別人士意見」之外,皆稱「邦誼穩固」,然不出半年卻傳斷交,雖係中國當局打壓所致,但是否因當地第一手情資蒐集暨研判工作不足,導致應變有需加強之處,誠需檢討,俾能避免後續類似之情形再次發生。雖係中國打壓所致,但當地第一手情資暨研判工作仍有檢討必要,否則外交部下回再談「邦誼穩固」4字來回應其他外交危機,將難續獲民眾信任。爰針對外交部第2目「外交管理業務」項下「各地區工作會報」預算編列1,6869千元中,凍結300萬元,俟外交部就外交預警與研判機制提出改善計畫向立法院外交及國防委員會提出書面報告後,始得動支。

提案人:趙天麟  陳曼麗  林靜儀  馬文君  江啟臣  呂玉玲  吳焜裕  羅致政  何欣純  蔡適應

()外交部第2目「外交管理業務」項下「製作國情資料」中「業務費」預算編列9,7302千元。查臨時人員酬金大幅增加,原因為何,有何效益,應予說明。爰凍結200萬元,俟外交部向立法院外交及國防委員會提出書面報告後,始得動支。

提案人:江啟臣  呂玉玲  馬文君  趙天麟  陳曼麗  林靜儀  吳焜裕  蔡適應  何欣純  羅致政

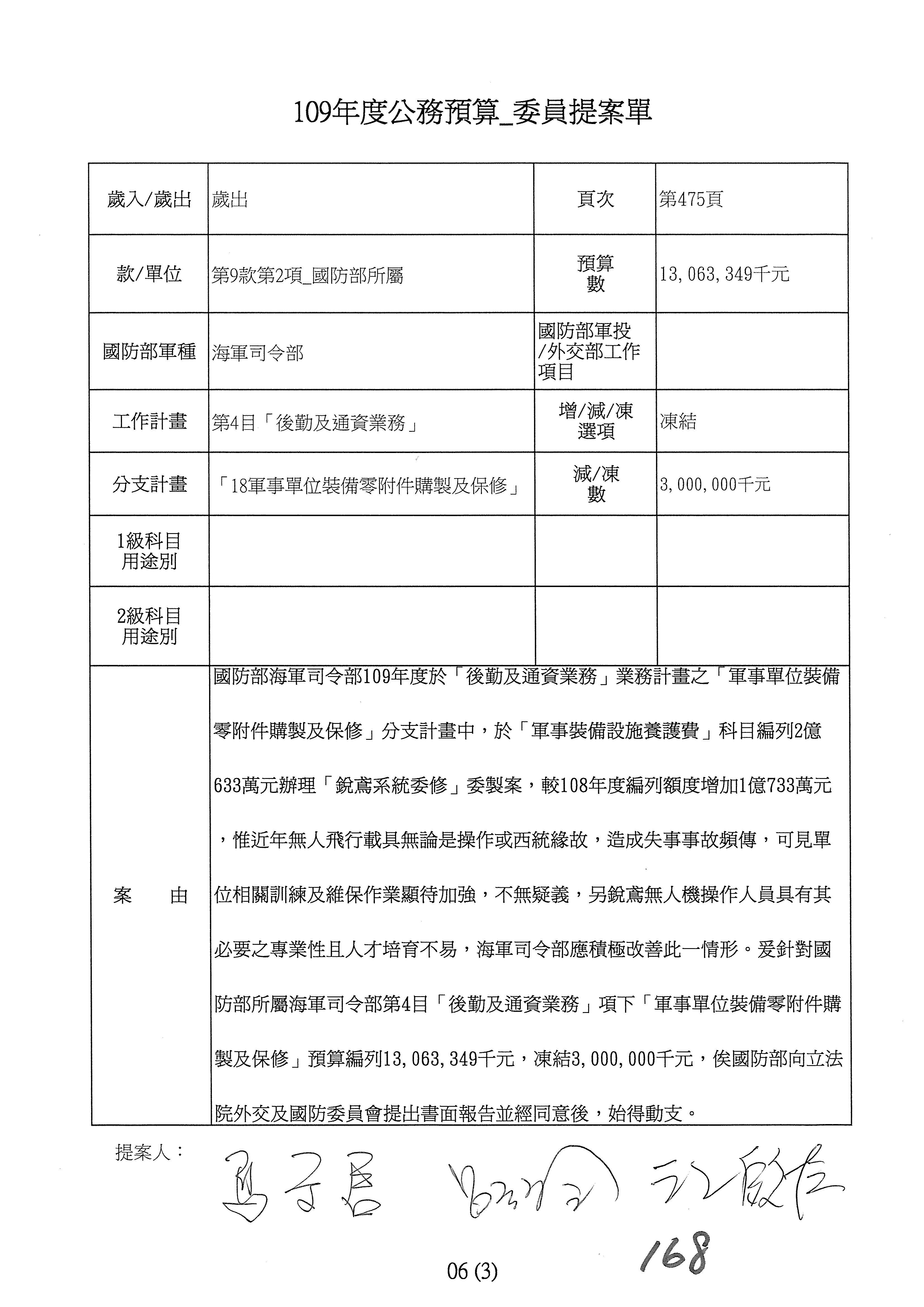
()經查外交部107109年度館舍之租用數逐年減少,然109年度駐外使領館舍租金編列86,5349千元,較107年度租金決算83,7011千元及108年度租金預算83,6713千元,分別增加2,8338千元及2,8636千元,增幅分別為3.39%3.42%,駐外館處辦公房舍預算之編列未隨館舍租賃數之減少相對減列。另考量索羅門群島及吉里巴斯業於1089月間與我國斷交,該2處大使館亦將隨之閉館撤租,其109年度原編列之租金預算分別3118千元及23千元,宜隨同考量妥為配置。爰針對外交部第3目「駐外機構業務」項下「駐外使領單位基本行政工作維持」中「業務費」之「其他業務租金」預算編列109,4111千元中,凍結1億元,俟外交部向立法院外交及國防委員會提出書面報告後,始得動支。

提案人:羅致致  吳焜裕  蔡適應  何欣純  趙天麟  林靜儀  馬文君  呂玉玲  江啟臣  陳曼麗  林昶佐

()查外交部為協助民間團體及機構參加或舉辦國際交流及與國際事務有關之會議或活動,訂定「外交部補助民間團體從事國際交流及活動要點」。外交部所補助民間團體從事國際活動立意良善,然而歷年補助團體眾多,致各團體可受外交部經費補助之數額較低。次查,外交部為輔導國內NGO與國際接軌,推動輔導協助我國NGO參與INGO年會或重要活動或聯合國非政府組織周邊會議,以及爭取於INGO擔任要職,外交部應整合前開所列相關之資源,並針對國家5年內重點政策,進行專案之補助,俾使國內NGO得實質協助並於國際重大會議凸顯我國之重要性,以利爭取國際間之認同。爰針對外交部第4目「國際會議及交流」項下「參與國際組織活動」中「業務費」預算編列25,469萬元中,凍結100萬元,俟外交部召開相關會議檢討前開補助原則向立法院外交及國防委員會提出書面報告後,始得動支。

提案人:林靜儀  趙天麟  林昶佐

()聯合國婦女地位委員會為推動婦女政治、經濟、公民、社會與教育相關方面權利,每年於美國紐約舉辦世界婦女地位論壇,同時亦有非政府組織婦女地位委員會邀請世界各國之非政府組織工作者辦理周邊會議,於會期間促成NGO連結網絡、分享運動策略與最佳範例,並凝聚NGO代表共識、遊說政府落實已簽署之協議,以及提供CSW大會會議結論書寫建議,而我國亦每年補助專家學者及NGO工作者出席相關會議。我國婦女及性別主流化等政策推行成果豐碩,足以向國際展現我國之成績,應持續爭取以觀察員身分出席聯合國婦女地位論壇,組成國家官方之訪視團前往參與相關活動,並鼓勵我國政府及非政府組織參與婦女進行相關文件之撰寫,例如:NGO CSW Zero Draft。爰針對外交部第4目「國際會議及交流」項下「參與國際組織活動」預算編列29,5235千元中,凍結100萬元,俟外交部針對前開要求召開會議並向立法院外交及國防委員會提出書面報告後,始得動支。

提案人:林靜儀  趙天麟  林昶佐

()外交部亞西及非洲司108年度「國際會議及交流」預算項目下,為辦理「2019年臺灣亞西論壇─區域安全與跨境犯罪國際研討會」,預算與107年度相比,增加1668千元,但因其為21次研討會,故109年並未舉辦,然109年度外交部亞西及非洲司辦理亞西及非洲地區問題國際學術研討會及加強與智庫聯繫交流經費預算未降反增,多增加30萬元,且非洲僅存一個邦交國,亞西地區更無邦交國,預算編列異常增加,未見預算書中說明原因,不利國會監督,爰針對外交部第4目「國際會議及交流」項下「協助各種國際交流活動」中「學術交流活動」有關「亞西及非洲司:協助團體辦理及參加亞西地區各種學術交流活動;辦理亞西及非洲地區問題國際學術研討會及加強與智庫聯繫交流經費等」預算編列600萬元中,凍結50萬元,俟外交部向立法院外交及國防委員會提出書面報告後,始得動支。

提案人:馬文君  江啟臣  呂玉玲

()外交部第4目「國際會議及交流」項下「協助各種國際交流活動」中「經貿交流活動」編列補助業者赴有邦交國家投資及參加投資考察團機票款補助所需經費1,6786千元,該預算用以辦理協助國內業者實地瞭解邦交國之投資環境,經查歷年預算數皆逐年酌升,且檢視近年來業者參團情況踴躍,顯見此補助確實能及時給予企業幫助。惟各該年度實際赴邦交國投資之業者僅介於36家,與實際前往投資的補助成效相互比對下,實際前往投資與前往考察兩者間並不成比例,顯示國內業者赴邦交國投資意願不高,對邦交國投資環境改善效果有限,顯見該預算未針對業者所需提出改進,爰針對外交部第4目「國際會議及交流」項下「協助各種國際交流活動」預算編列92,9839千元中,凍結100萬元,俟外交部向立法院外交及國防委員會提出書面報告後,始得動支。

提案人:何欣純  陳曼麗  趙天麟  江啟臣  馬文君  呂玉玲  林靜儀

(十一)外交部第4目「國際會議及交流」項下「協助各種國際交流活動」中「其他協助各項國際交流活動」之「辦理強化資安國際交流」預算編列207萬元,經查該預算為108年新增計畫內容,惟去年審查預算時即要求須揭露預計參加何項國際資安交流會議,結果於編列109年度該項預算時,仍與108年相同,僅列出國外旅費金額,卻未完整揭露預計參加或辦理哪一種類之國際資安交流會議,顯見該項預算之配置恐流於形式,其預算合理性有待評估,爰針對外交部第4目「國際會議及交流」項下「協助各種國際交流活動」預算編列92,9839千元中,凍結100萬元,俟外交部向立法院外交及國防委員會提出書面報告後,始得動支。

提案人:何欣純  陳曼麗  趙天麟

(十二)查外交部第5目「國際合作及關懷」計畫,其預期成果乃為透過參與雙邊及多邊合作計畫、人道救助等,敦睦邦交,提升與無邦交國家之友好關係,促進與國際組織合作,並提高我國際聲望與形象。又查,受外交部委託之國際合作發展基金會近5年與政府間國際組織合作情況,其對象國家過半數為歐洲之非邦交國家,實乃檢視本計畫提升與非邦交國家關係成效之絕好機會。但查,近年受國際合作發展基金會合作計畫融資之國家鮮少於國際場合為我發聲,國際合作發展基金會與外交部網站也幾無相關紀錄。據查,國際合作發展基金會每年與外交部協商優先國家名單,並提供合作組織。另立法院曾要求外交部偕國際合作發展基金會研議與UnicefIMFWorld Bank等聯合國相關組織合作之可能性。然迄今外交部提供之國際合作發展基金會與政府間國際組織合作情況表中,仍無相關規畫。爰針對外交部第5目「國際合作及關懷」預算編列1169,4459千元中,凍結200萬元,俟外交部向立法院外交及國防委員會提出書面報告後,始得動支。

提案人:林靜儀  趙天麟  林昶佐

(十三)新南向政策乃我國之重點政策,其中「醫衛合作與產業鏈發展旗艦計畫」更是本我國先進之醫療產業發展以及受優良培訓之醫事人員,以「一國一中心」策略,針對印度、印尼、越南、泰國、菲律賓、馬來西亞等國,由國內之醫學中心進行人才培訓及產業搭橋,並促進與東協、南亞及紐澳國家醫藥雙邊認證、新藥及醫材開發合作;協助東協及南亞國家培育醫療衛生人才。惟查,於前開政策之架構下,國內多家醫院與國外醫院所簽訂之合作備忘錄卻集中於國外之特定醫院,致國外某一醫療院所與十七家我國醫院簽訂合作備忘錄之情形,為持續拓展醫衛合作與產業鏈發展旗艦計畫之合作空間,外交部應扮演積極角色,協助國內醫院及相關產業開發,及媒介尚未觸及之潛在合作對象,並協助整合及連結專業資源。耑此,要求外交部3個月內配合主政單位衛生福利部針對前開事項召開檢討會議,向立法院外交及國防委員會提出書面報告後,始得動支。

提案人:林靜儀  趙天麟  林昶佐

(十四)109年度總預算案新南向政策經費編列31.6億元,連同營業與非營業特種基金編列37.4億元,共計69億元。其中辦理新南向目標市場廣告及行銷計畫等經費計6.1億元。次查,新南向政策18個對象國家中,以伊斯蘭教為國教或穆斯林人口比例高之國家,即有汶萊、馬來西亞、巴基斯坦、孟加拉、印尼、印度等國,實乃我國極具發展觀光產業潛力之地區。為吸引穆斯林旅客來台,近年來交通部觀光局積極向國際推廣台灣旅遊,惟台灣整體之觀光基礎建設仍在國際穆斯林友善環境評比中位居中後段,諸如伊斯蘭祈禱空間、具哈拉認證之清真飲食等項目。另查,經濟部國際貿易局為因應在台穆斯林人口增加與全球伊斯蘭市場快速發展,於2017年委託外貿協會建置臺灣清真推廣中心,協助推廣台灣清真產業。但因包裝文字語言等問題,台灣清真產品在海外華人圈外能見度依然偏低。據上,爰要求外交部配合主政單位交通部、經濟部於3個月內召開跨部會會議,並研議下列事項:一、友善穆斯林之觀光基礎建設,訂定我國友善穆斯林觀光指標,包括公共設施與住宿設施整備、整理哈拉認證相關資訊供我國觀光產業參考等事項;二、盤點我國清真友善產業,並討論於2020年杜拜世界博覽會之行銷重點及其計畫;三、依前開要求向立法院外交及國防委員會提出書面報告。

提案人:林靜儀  趙天麟  林昶佐

(十五)外交部為協助國內業者實地瞭解邦交國之投資環境,對赴邦交國投資考察業者之機票款予以補助,惟近年來辦理成效未如預期,且未針對申請各項補助業者建立完整資料庫,進而交叉分析產生有效資訊,有檢討之必要。爰要求外交部於3個月內向立法院外交及國防委員會提出書面報告。

提案人:江啟臣  呂玉玲  馬文君

(十六)外交部辦理「駐外機構資通訊安全及服務精進計畫」逐年建置之駐外館處跨國骨幹網路業於107年底完成,隨網路逐步完成建置,形成建置骨幹網路外館與外交部間之一大內網,除強化資訊安全外,亦可達致透過網路電話節省國際電話費之附加效益,惟經檢視該部近年來之通訊費並未呈逐年減少趨勢,跨國骨幹網路之使用成效容待檢討。爰要求外交部於3個月內向立法院外交及國防委員會提出書面報告。

提案人:江啟臣  呂玉玲  馬文君

(十七)外交部辦理109年「協助向日本索償各項債權及臺籍慰安婦受害人補償費」工作計畫,編列共計601千元。經查107年、108年外交部該項預算多用於補助國內團體參加國際慰安婦活動。1073月赴韓出席「第15屆日軍慰安婦問題亞洲團結會議」、8月赴香港與上海出席「第20屆要求日本清償過去戰爭責任之國際連帶會議」籌備會議、11月赴日本東京參加「『慰安婦之聲:記憶與重建』慰安婦史料申遺國際研討會」、12月赴韓國參加「『慰安婦之聲』申請聯合國教科文組織世界記憶遺產名錄後續記者會」。本(108)年則陸續補助該會2月赴菲律賓參加「第20屆要求日本清償過去戰爭責任之國際連帶會議籌備會議」、7月赴韓國參加「第三屆國際青少年大會─二戰日軍慰安婦問題之女性人權與和平種籽」及8月赴韓國參加「緬甸羅興亞議題與反戰爭性暴力國際研討會」。除參加國際活動外,外交部應配合主政機關鼓勵國內團體舉辦相關活動,激起我國對相關議題之重視,以利該項業務之推展。

提案人:呂玉玲  馬文君  江啟臣

(十八)鑑於外交部駐德國漢堡辦事處前處長發生職權性騷擾事件,外交部應強化性別平等教育,全體職員應接受性別平等教育課程,確保外交部全體主管認知職權性騷擾對我國職場環境之傷害,也建立保障機制,使受騷擾之外交部職員能於受脅迫時勇敢發聲,揭發部內職務主管不法行為。同時外交部應盡一切可能避免職務性別歧視、騷擾等情事發生,以利我外交官員能安心執行外交相關業務。

提案人:呂玉玲  馬文君  江啟臣

(十九)鑑於總統專機走私香菸案,外界認為外交部人員有涉案之疑慮,外交部應加強宣導爾後總統出訪友邦專案,隨行之外交人員應嚴予遵守相關法令規定,禁止參與任何違法購買免稅品之行為,若有人員涉法,即應予以相應之懲處。

提案人:呂玉玲  馬文君  江啟臣

(二十)鑑於原定10810月在台舉行「亞洲花式滑冰經典賽」,因我國滑冰協會自己放棄主辦權,改移至中國大陸東莞舉行,且未對外說明實情,致外交部誤稱「係因中國大陸蠻橫打壓」,並發表聲明稱:「對國際滑冰總會因政治因素取消台灣主辦權表達高度遺憾,並對中國再次介入國際NGO組織、不當施壓取消台灣主辦國際賽事的蠻橫行徑予以強烈譴責。」總統府、行政院及執政黨三位一體皆疾呼假新聞、假訊息對台灣社會傷害之嚴重性,外交部亦當打擊假消息、假新聞傳遞,並儘可能竭力善盡查證義務,強化外交情報掌握能力,切勿再發生烏龍事件。

提案人:呂玉玲  馬文君  江啟臣

(二十一)鑑於我國友邦海地目前政局紛擾,外交部仍有許多對海地技術服務合作案及民生基礎建設案,外交部應妥善規劃推動,以利我海兩國外交業務之推展。

提案人:呂玉玲  馬文君  江啟臣

(二十二)鑑於外交部經管之國有房地無償供其捐助之財團法人臺灣民主基金會作營運使用迄今已逾10年,與「國有公用財產無償提供使用之原則」所訂僅得提供法人從事綠美化或舉辦短期公益活動之規定未合。外交部數度無異議使該契約自動延展,使該基金會得以無償使用至112430日,外交部應洽財政部檢討其妥適性,並就相關後續檢討作為向立法院外交及國防委員會提出書面報告。

提案人:呂玉玲  馬文君  江啟臣

(二十三)外交部為配合政府推動新南向政策,自1058月陸續針對新南向目標國家給予各項簽證便利措施,期促進雙邊實質交流與互動。惟開放至今,部分東南亞國家旅客藉我國簽證便利措施來臺後,從事與簽證目的不符活動之情事仍未顯著改善,對於社會治安及勞動市場秩序等潛存不利影響,有檢討之必要。爰要求外交部於3個月內向立法院外交及國防委員會提出書面報告。

提案人:江啟臣  呂玉玲  馬文君

(二十四)我國目前於歐洲僅有梵蒂岡一個邦交國,然觀之歐洲各國,對我國相對友善,是我外交極好的突破口。外交部應善用當前歐盟及歐洲各國友我氛圍,加強對歐國會工作,促進我與歐洲議會及歐盟會員國國會交流,進一步拓展我與歐洲各國關係,並將相關辦理情形及未來策進之作法向立法院外交及國防委員會提出書面報告。

提案人:呂玉玲  馬文君  江啟臣

(二十五)查本(108)年美國政府對台善意愈增,行政及立法部門均屢屢以公開及具體方式聲援台灣,亦提供軍售等實質援助,顯見台美關係加溫。值此友善契機,我國應有一套具體策略以因應日漸友好的台美關係,進而提升我國家利益。為免我方對美之策略過於低調保守,請外交部盤整現有對美政策,研議具體精進之作為,並向立法院外交及國防委員會提出書面報告。

提案人:呂玉玲  馬文君  江啟臣

2項 領事事務局129,7694千元,照列。

通過決議2項:

()查我國針對外籍看護工職前訓練應按勞動部(前行政院勞工委員會)100726日勞職管字第1000074094號函,外籍看護工於來臺前,須在當地完成90小時之照顧服務員職前訓練,經其來源國勞工部門指定之訓練單位訓練合格,據以作為申請入國簽證來臺工作所需之專長證明。前開90小時之職前訓練係參照衛生福利部公告之「照顧服務員訓練實施計畫」,由有關權責單位進行審查。然而前開權責單位進行審查機制不明,難以確認來源國所訓練之情形,致難以把關所提供之照顧服務專業程度。耑此,為確保本國所提供之照顧服務品質,要求外交部領事事務局偕衛生福利部及勞動部勞動力發展署召開會議,研商引進外籍看護工相關文件審查機制,並向立法院外交及國防委員會提出書面報告。

提案人:林靜儀  趙天麟  林昶佐

()鑑於外交部領事事務局為精進旅外安全服務措施,領事事務局自104522日正式啟用LINE官方帳號,使國人加入成為好友後,除可即時接收最新旅遊警示訊息及其他旅外安全提醒外,另可透過圖像按鈕式介面直接連結該局「旅外國人動態登錄網頁」,填寫出國登錄資料。然截至1088月底止,該登錄網頁累積登錄人數僅占該局LINE官方帳號累計好友人數之2成,期以該官方帳號帶動登錄人數增加之功能,顯未有效發揮,外交部領事事務局應檢討策進,以符合該局啟用官方帳號之決策目標。

提案人:呂玉玲  馬文君  江啟臣

3項 外交及國際事務學院8,3653千元,照列。

通過決議1項:

()外交部外交及國際事務學院係針對外交部之新進人員、在職人員及跨部會涉外事務人員提供培訓課程。查109年度外交及國際事務學院之年度施政計畫,對於我國人員的培訓,包括:新進人員之專業講習、密集語文班,以及在職人員之語言、外交運作模擬推演、突發事件應對……等相關課程。108107年度以前針對外交領事人員或各機關儲備及外派駐外人員之相關課程,已見「聯合國永續發展目標」(SDGs)相關課程安排,辦理國際交流合作計畫與政策研析相關座談會時也納入SDGs議題。鑑於聯合國永續發展目標乃國際重大議題交流之共同語言,且我國行政院國家永續發展委員會已成立二十餘年,致力推動我國之永續發展工作,足見永續發展亦為本國之政策研擬與執行之重要基礎,乃外交人員所需具備之基礎知能。耑此,為增進我國外交人員之相關知能,要求外交及國際事務學院持續精進聯合國及我國永續發展目標相關課程,並將以前辦理之課程內容及未來精進規劃方向,向立法院外交及國防委員會提出書面報告。

提案人:林靜儀  趙天麟  林昶佐

二、機密部分,審查結果:(密略)

三、109年度中央政府總預算案關於外交部主管收支公開及機密部分審查完竣,審查結果送財政委員會彙整後提報院會,須交由黨團協商,院會討論時,由趙召集委員天麟出席說明。

四、有關委員提案內容文字及金額,在不影響提案原意下,授權議事人員修正、處理。

1024日(星期四)

討 論 事 項

一、審查109年度中央政府總預算案關於僑務委員會主管收支公開及機密部分。

(本次會議採報告「先公開、後秘密」,詢答公開方式進行。僑務委員會委員長吳新興報告,委員陳曼麗、趙天麟、羅致政、馬文君、林靜儀及林昶佐等6人質詢,均由僑務委員會委員長吳新興、僑教處處長榮幼娥及僑生處處長吳郁華等即席答復。)

決議:

()登記質詢在場委員均已發言完畢,報告及詢答結束。

()委員所提口頭及書面質詢未及答復或要求提供之資訊,請僑務委員會於2週內以書面答復本會各委員並副知本會,委員另指定期限者,從其所定。

()委員呂玉玲、何欣純、王定宇、蔡適應、江啟臣及吳焜裕等6人所提書面質詢,列入紀錄刊登公報。

()公開部分,審查結果:

歲入部分

2款 罰款及賠償收入

152項 僑務委員會

1目 賠償收入,無列數。

3款 規費收入

124項 僑務委員會

1目 行政規費收入24千元,照列。

4款 財產收入

167項 僑務委員會

1目 財產孳息8513千元,照列。

2目 廢舊物資售價1萬元,照列。

7款 其他收入

166項 僑務委員會

1目 雜項收入325千元,照列。

歲出部分

16款 僑務委員會主管(不含機密部分)

1項 僑務委員會121,899萬元,照列。

本項通過決議15項:

1.僑務委員會為拓展臺灣青年國際視野及增進對政府駐外僑務工作之認識,特訂定「臺灣青年海外搭僑計畫」,並自106年起選送國內優秀在學青年於暑假期間前往海外各地參與計畫,內容包括海外文教中心見習、拜訪僑團組織及當地政府單位,參與僑社活動並住宿寄宿家庭,透過親身體驗了解僑胞在海外奮鬥之成功經驗,增進互動交流。經查,該會於109年度編列此項計畫共6857千元,相較108年度所編列6627千元增列23萬元,卻無詳細說明預算增列原因,為撙節支出,爰針對僑務委員會第2目「綜合規劃業務」項下「僑務專案企劃」預算編列6857千元中,凍結23萬元,俟僑務委員會向立法院外交及國防委員會提出書面報告後,始得動支。

提案人:陳曼麗  羅致政  林靜儀

2.109年度僑務委員會單位預算,僑校發展暨文化社教輔助業務中,以「全球華文網」設計雲端課程及教材以提供華語文及文化等教學。惟查,該網站終身學習數位平台所提供之題材雖多元,然而課程未依主題分類致難以閱覽。此外,所提供之課程難度亦未分類,對於海外僑民之學習效益仍待商榷。僑務委員會應調查海外僑民終身學習實際需求,釐清各類課程所適合之學習對象並加以分類,及提供課程回饋機制,以瞭解課程設計之妥適性。爰針對僑務委員會第4目「僑校發展暨文化社教輔助」項下「建構數位僑教及推展雲端學習」預算編列5338千元中,凍結30萬元,俟僑務委員會針對前開要求召開會議並向立法院外交及國防委員會提出書面報告後,始得動支。

提案人:林靜儀  羅致政  陳曼麗  趙天麟  林昶佐

3.僑務委員會辦理「財團法人海外信用保證基金增資計畫」,期藉由該計畫協助僑臺商海外發展,進而成為政府推動政策之強大助力,透過僑商力量推展平民外交。惟近年來承保業務有資源集中於少數特定國家現象,且該基金近年保證業績雖有成長,惟代償餘額呈現逐年增加,應積極辦理追償,以維護基金權益。爰針對僑務委員會第5目「僑商經濟業務」項下「海外華人經濟資訊彙蒐並促進海內外商機交流」中「獎補助費」預算編列1,2844千元中,凍結100萬元,俟僑務委員會向立法院外交及國防委員會提出書面報告後,始得動支。

提案人:陳曼麗  羅致政  林靜儀  趙天麟  林昶佐

4.109年度僑務委員會第6目「僑生回國升學暨僑青培訓研習」預算編列40,6193千元,其中針對技職相關教育包括3+4僑生技職專班及海外青年技術訓練班,以鼓勵僑生回國接受技職教育並結合產業實習以習得一技之長,並於畢業後協助留台或返國就業。惟查,部分技職專班所合作提供實習之事業單位,經勞動檢查後有勞動條件以及職業安全之違法事由,為保障僑生之勞動權益,僑務委員會應持續追蹤相關合作廠商之違法情形及定期訪查,並於僑生在學時提供勞動權益講習,使僑生瞭解自身權益及救濟管道。此外,僑務委員會針對畢業僑生所舉辦之就業活動之就業媒合率、留台或返國求職情形、留任率及平均薪資之相關資訊付之闕如,恐難以掌握其所提供之技職教育、就業服務等實施成效。爰針對僑務委員會第6目「僑生回國升學暨僑青培訓研習」項下「鼓勵海外僑生回國升學」中「業務費」預算編列1,0642千元中,凍結100萬元,俟僑務委員會針對前開要求召開會議,向立法院外交及國防委員會提出書面報告後,始得動支。

提案人:林靜儀  羅致政  陳曼麗  趙天麟  林昶佐

5.僑務委員會為積極鼓勵僑民子女來台就讀海外青年技術訓練班(以下簡稱海青班),接受相關訓練以培養僑界技職師資及未來僑社中堅人才,於109年度編列6,018萬元執行該項計畫。然,海青班參與人數自民國106年起節節下滑,經查106年度尚有開設39班共1,380人,108年度已減少至26844人參與,可見該會於此項業務之推廣及成效不佳。爰針對僑務委員會第6目「僑生回國升學暨僑青培訓研習」項下「培訓海外專業技術青年人才」預算編列6,018萬元中,凍結100萬元,俟僑務委員會向立法院外交及國防委員會提出書面報告後,始得動支。

提案人:陳曼麗  羅致政  林靜儀  趙天麟  林昶佐

6.僑務通訊社應優先善用社群網站經營,增加影片或貼文能見度或曝光度,俾能確立其宣傳效益。爰針對僑務委員會第7目「僑務新聞資訊及傳媒服務」項下「辦理僑務新聞資訊及傳媒服務」預算編列1,5073千元中,凍結50萬元,俟僑務委員會釐清其社群媒體經營策略,並訂定可實現之具體目標(如貼文觸及率、觀影人數、取材內容),向立法院外交及國防委員會提出書面報告後,始得動支。

提案人:趙天麟  陳曼麗  林靜儀  羅致政

7.僑務委員會負責維運及充實「僑務電子報」,以社群平台提供主動推播及訂閱功能,增進僑胞對政府施政之了解與獲得僑務服務資訊。然其媒介管道如Youtube頻道與Line官方帳號,其訂閱人數、加為Line好友者皆未滿2萬人,且其影片點閱次數多數僅止於1,000-5,000次左右,顯示相關媒介運用仍有精進空間。綜上,僑務委員會應提升其宣傳內容,因應各地僑務情勢尋找社群熱門話題與重要節點,建立有效的推播與觸及方式,俾利僑務工作能於資訊快速流通的當代社會中順利推展。

提案人:吳焜裕  何欣純  陳曼麗  趙天麟

8.查僑務委員會109年度預算編製方式與108年度大相逕庭,其中將「國家發展新局下僑務鞏固與革新計畫」新增另列為中長程分支計畫,不與公務預算混合編列之作法,應予肯定。惟僑務委員會表示為精進109年度預算編製作業,將公務預算中類同工作計畫整併,以一處一工作計畫為原則之編製方式,致生以組織作為預算編列之依據是否妥適之疑義,蓋此種預算編列是否侷限業務之發展,究係先有業務執掌後有組織架構,或業務執行是否可全然以組織為區分,若有跨組織之業務又應如何區分等等問題不易釐清,冀僑務委員會可提出更詳細之說明,並確立往後預算編製之原則,爰請於3個月內向立法院外交及國防委員會提出書面報告。

提案人:江啟臣  馬文君  呂玉玲

9.僑務委員會109年度於第6目「僑生回國升學暨僑青培訓研習」項下「鼓勵海外僑生回國升學」分支計畫新增辦理「109年度至112年度社會發展中程個案計畫─辦理產學攜手合作僑生專班」經費共21,4869千元。為期以連貫、完整之技職教育提供東南亞清寒僑生來臺就學,僑務委員會自105年度起即推行4年期產學攜手合作專班計畫,宜建立畢業僑生追蹤機制,掌握渠等之就業及發展狀況,以成為友我之力量。

提案人:江啟臣  馬文君  呂玉玲

10.近年來產學攜手合作僑生專班部分與技專校院合作之廠商有違反勞動法令,經主管機關裁罰情事,僑(華)生於職場實習之相關權益恐有受損之虞,現行訪視措施於維護僑生權益方面,是否有所不足,有檢討之必要,爰請僑務委員會於3個月內向立法院外交及國防委員會提出書面報告。

提案人:江啟臣  馬文君  呂玉玲

11.查僑務委員會針對僑商經濟業務中,其一為提供僑台商金融及經貿資訊服務,增進海內外商機交流合作。其策略為辦理僑台商返台邀訪觀摩活動,引進海外僑台商人脈網絡,增進海內外產業交流,包括海內外觀光產業商機交流。另查,新南向政策18個對象國家中,以伊斯蘭教為國教或穆斯林人口比例高之國家,即有汶萊、馬來西亞、巴基斯坦、孟加拉、印尼、印度等國,實乃我國極具發展觀光產業潛力之地區。為吸引穆斯林旅客來台,近年來交通部觀光局積極向國際推廣台灣旅遊,惟台灣整體之觀光基礎建設仍在國際穆斯林友善環境評比中位居中後段,諸如伊斯蘭祈禱空間、具哈拉認證之清真飲食等項目。再查,經濟部國際貿易局為因應在台穆斯林人口增加與全球伊斯蘭市場快速發展,於2017年委託外貿協會建置臺灣清真推廣中心,協助推廣台灣清真產業。但因包裝文字語言等問題,台灣清真產品在海外華人圈外能見度依然偏低。據此,為解決前述問題,僑台商藉其於僑居地之經驗應可提供相關建議,爰要求僑務委員會偕外交部、經濟部、交通部等部會,召開會議研商相關議題連結僑台商以建置諮詢平台之可行性,並向立法院外交及國防委員會提出書面報告。

提案人:林靜儀  羅致政  陳曼麗

12.查臺灣宏觀電視於201811日停止營運,僑務委員會為深化政府與海外僑社連結,宣揚政府對外施政作為,行銷臺灣文化觀光及自由民主之多元價值,特設僑務電子報以「僑社新聞」製播單元式節目供海外僑民獲得最新資訊,2018年全年自製僑務影音新聞34則,僑社影音新聞319則及文宣短片31則。為增進僑務電子報內容之豐富度,其應可於網站設置相關資源,例如我國公共廣播電視集團現有之頻道網站(公視主頻道、公視台語台、客家電視台、原住民電視台等)等連結,以利海外僑胞能藉由該電子報獲取即時資訊。耑此,要求僑務委員會研商前開要求之可行性,並向立法院外交及國防委員會提出書面報告。

提案人:林靜儀  羅致政  陳曼麗

13.查僑務委員會為推動攬才、育才、留才、用才,培育優秀海外人才,執行相關計畫以招募全球之僑生來台求學與就職,諸多計畫皆以新南向重點對象國家為招募來源。另查107學年度新住民語文課程將列語文領域課程之一,提供新住民子女具備另一語文能力,幫助新住民子女在國際社會具競爭力,而教育部稱為因應新課綱之推行,在正式師資不足下,新住民語文教學支援人員為主要之師資來源。而查「教育部國民及學前教育署補助直轄市及縣(市)政府辦理新住民語文教學支援人員培訓實施計畫」教學支援人員班之培訓對象為:年滿20歲且符合下列條件之一者,一、有志於從事東南亞語文教學之新住民及其子女;二、符合就業服務法規定之外籍學生;三、有志於從事東南亞語文教學之東南亞語系(所)學生;四、擁有教師證及國內外官方語言(新住民語文)認證之證書。惟培訓對象中卻無僑生,僑生於僑居國所習得語言技能且能精熟運用者,應可加入國中小新住民語言教學之人力。耑此,為充實我國新住民語言資源,要求僑務委員會於3個月內偕教育部召開會議以研商鼓勵及輔導來台就學僑生協助新住民教學培訓,並向立法院外交及國防委員會提出書面報告。

提案人:林靜儀  羅致政  陳曼麗

14.僑務委員會為因應學習華語文潮流及海外僑校需求,持續開發華語文教材並且建立「全球華文網」,打造我國優質華語文教學品牌網站,立意良善。鑑於臺灣是全世界非華語為母語者學習正體華語文之主要窗口,因此僑務委員會未來在製作網站教學資源時,可適時依照資源之適用性,提供必要之雙語服務,以擴大相關教學資源的使用效益,並提高臺灣正體字華語文教學資源在網路之普及與能見率。

提案人:吳焜裕  何欣純  陳曼麗  趙天麟

15.僑務委員會為積極鼓勵僑民子女來台就讀海外青年技術訓練班(以下簡稱海青班),接受相關訓練以培養僑界技職師資及未來僑社中堅人才,於109年度編列6,018萬元執行該項計畫。經查,根據僑務委員會統計,106年(36期)海青班人數總計共有1,380人,最多的來自馬來西亞,有1,230人,再者為印尼、緬甸,分別為6752人;107年(37期)海青班人數總計共有1,084人,前三名依然是馬來西亞、印尼與緬甸,人數分別為8987559人,顯見海青班來源多著重在特定國家。惟蔡英文總統主要政策之一,就是推動「新南向政策」,希望透過建立經貿、教育文化等交流政策,吸引東南亞朋友來臺就學,深化雙邊人才流動,達成「以人為本」的永續新夥伴關係。雖馬來西亞、印尼與緬甸皆在18個新南向目標國中,但仍有許多國家有待提升推廣招生之成效。且應限制單一國家之比率,逐年降低,未來請加強其他新南向國家宣導,以增加其他地區報名人數,擴大新南向僑民人才培育的多元化。綜上,請僑務委員會於2個月內研議並向立法院外交及國防委員會提出書面報告。

提案人:陳曼麗  羅致政  林靜儀

()機密部分,審查結果:(密略)

()109年度中央政府總預算案關於僑務委員會主管收支公開及機密部分審查完竣,審查結果送財政委員會彙整後提報院會,不須交由黨團協商,院會討論時,由趙召集委員天麟出席說明。

()有關委員提案內容文字及金額,在不影響提案原意下,授權議事人員修正、處理。

二、審查109年度中央政府總預算案附屬單位預算關於僑務委員會主管信託基金:

()莊守耕公益基金。

()受理捐贈僑生獎助學金及僑民學校輔助基金。

決議:

僑務委員會主管信託基金審查結果:

()莊守耕公益基金

1.基金運用計畫部分:應依據業務收支之審查結果,隨同調整。

2.總收入:23千元,照列。

3.總支出:14千元,照列。

4.本期賸餘:9千元,照列。

()受理捐贈僑生獎助學金及僑民學校輔助基金

1.基金運用計畫部分:應依據業務收支之審查結果,隨同調整。

2.總收入:5069千元,照列。

3.總支出:5067千元,照列。

4.本期賸餘:2千元,照列。

()109年度中央政府總預算案僑務委員會主管信託基金「莊守耕公益基金」及「受理捐贈僑生獎助學金及僑民學校輔助基金」附屬單位預算均審查完竣,審查結果送財政委員會彙整後提報院會,不須交由黨團協商,院會討論時,由趙召集委員天麟出席說明。

()有關委員提案內容文字及金額,在不影響提案原意下,授權議事人員修正、處理。

散會

主席:請問各位,上次會議議事錄有無錯誤?(無)無錯誤,確定。

進行討論事項。

討 論 事 項

繼續審查109年度中央政府總預算案關於國防部主管收支公開及機密部分(不含國家安全局部分)。

主席:本日繼續審查109年度中央政府總預算案關於國防部主管收支公開及機密部分(不含國家安全局部分)。首先審查公開部分,請議事人員宣讀預算金額及提案。

  1. 預算數部分

109年度國防部主管預算(公開部分)

一、歲入(不含國安局部分):

2款 罰款及賠償收入

74項 國防部

1目 賠償收入5萬元

75項 國防部所屬

1目 沒入及沒收財物,無列數。

2目 賠償收入57,5575千元。

3款 規費收入

66項 國防部

1目 使用規費收入7千元。

67項 國防部所屬

1目 使用規費收入1958千元。

4款 財產收入

86項 國防部

1目 財產孳息,無列數。

87項 國防部所屬

1目 財產孳息154,4806千元。

2目 財產售價1105千元。

3目 廢舊物資售價16,6665千元。

5款 營業盈餘及事業收入

4項 國防部所屬

1目 非營業特種基金賸餘繳庫,無列數。

7款 其他收入

85項 國防部

1目 雜項收入795千元。

86項 國防部所屬

1目 學雜費收入5,0813千元。

2目 雜項收入287,8535千元。

二、歲出(不含國安局部分):

9款 國防部主管(不含機密部分)

1項 國防部102,7673千元

1目 一般行政71,1388千元。

2目 國防政策規劃與督導31,619萬元。

3目 第一預備金95千元。

2項 國防部所屬3,3251,0805千元

1目 軍事行政415,5362千元。

3目 教育訓練業務754,4326千元。

4目 後勤及通資業務7410,8078千元。

5目 一般裝備6627,581萬元。

6目 軍事人員1,6344,6706千元

7目 非營業特種基金521,3723千元。

8目 一般建築及設備684,1553千元。

9目 第一預備金8億元。

11目 一般科學研究37,351萬元。

13目 環保業務128,0387千元。

14目 退休撫卹127,000萬元。

15目 軍眷維持120,135萬元。

貳、委員提案部分:

主席(何委員欣純代):所有提案均已宣讀完畢,現在先審查公開部分,處理提案,進行協商。

(進行協商)

主席:我們今天先處理國防部所屬單位預算公開部分,處理完畢之後再處理國防部本部預算。

處理第60案,第一目軍事行政中的人事行政,馬文君委員提案凍結100萬元,先請國防部說明。

楊參謀長海明:首先感謝馬委員的指導,委員在提案中講的是人事行政業務費每年編列預算相同,不符零基預算的精神,現在針對這部分向委員說明,今年度我們編列了1551萬元,較去年度增加了1,130萬元,主要是因為勞力資料數位化增加了採購案1,000萬元,還有退伍旅費、士官長督導執行業務的預算及招募文宣品等,總計是這樣的數額。這部分特別感謝我們向委員辦公室說明以後,並經過指導,希望委員免予凍結。

馬委員文君:這說明過了?

楊參謀長海明:是。

主席:謝謝,預算不予凍結,提案撤案。

處理第61案,也是馬文君委員的提案,提案凍結100萬元。先請國防部說明。

楊參謀長海明:這部分也特別感謝馬委員給我們指導,是有關特種部隊的建軍規劃及訓練相關作業費沒有編列的部分,在此特別向委員說明,整個陸軍的特戰部隊所有的建軍規劃和訓練是由航特部來掌管負責,司令部的軍情處負責兩棲連的偵蒐部隊武器、裝備籌獲或規劃事宜,目前就這方面的建案和規劃,我們陸軍司令部會做一個相關的調整,在明年度把我們情報處這些人員轉移到計劃處作任務編組,讓整個建案作業及相關訓練統籌、專業。這部分也特別感謝經過與委員辦公室說明及指導,陸軍同意遵照委員的指導凍結100萬元,相關組織調整、精進之後,再提書面報告後解凍。

馬委員文君:這部分我們提案的目的,是因為特種部隊或其他單位在採購的時候往往都會說尊重專業單位,不要的時候又說自己是作戰單位,不清不楚,今年的特戰裝備也都還沒有標出去啊!有些有綁規的、需求規劃不明、設定奇怪的規格等等,對於這些情形,我們都希望能夠提出完整的書面報告,經委員會同意後,始得動支。

楊參謀長海明:是,謝謝委員。

主席(趙委員天麟代):61案凍結100萬元,提出書面報告後,始得動支。

馬委員文君:經同意,好不好?

主席:好,書面報告後,經同意始得動支。

處理第62案,請說明。

楊參謀長海明:62案是江委員指導的部分,在法務及法制作業部分今年增加60萬元,主要是新增推動修復式程序及年金改革代理書狀業務費用,成效有待釐清。這部分特向江委員說明,鑑於法務部修復式司法有成效,所以我們透過外聘委員作違紀官兵部隊訪談,促進雙方對話,達成調解紛爭的目標,這個程序有別於一般的心輔工作,我們在今年616日有做相關試行,至今也辦理了講習及案件三件,成效都不錯。因此我們在109年度增編了60萬元,實際上其中45萬元是辦理軍人年改訴訟,實際推動修復式程序的部分只有15萬元,這部分的效果,對官兵來講是非常顯著的。經向委員辦公室說明並經指導之後,看委員還有沒有額外的指導。

江委員啟臣:本案撤案。

楊參謀長海明:是,謝謝委員。

主席:62案撤案。

援例提案委員不在場,提案就不予處理,因此第63案不處理。

處理第64案,是羅致政委員的提案,請說明。

羅委員致政:64案,本席不減列,那就凍結100萬元,第65案凍結300萬元。

主席:64案凍結100萬元,書面報告後始得動支。第65案凍結300萬元,書面報告後始得動支。

處理第66案。

楊參謀長海明:66案也是馬委員指導的部分,就是在教育行政權利使用費方面,在今年增加了1586,000元,在此特別向委員說明,增加的這158萬元,主要是官校新增了四個授權軟體的運用,這部分主要是提供教師學術研究及維護學生受教權益所需。在此感謝經向委員辦公室說明,並經指導後,懇請委員免予刪減。

馬委員文君:好,同意撤案。

主席:66案撤案。

接下來第676869案併案處理,包括林昶佐委員、江啟臣委員的提案,請說明。

楊參謀長海明:67案到第69案主要是林昶佐委員及江啟臣委員指導,在作戰綜合作業費項下有關物品費、一般事務費及增列部分,物品費的增加主要是教勤召人員及編實動員任務所需的服裝費,一般事務費主要是辦理維護列管文化性資產預算,這部分是大院今年5月通過的,我們編列了161萬元,以及編實動員的行政費,相關預算都是核實編列。特別感謝經過向委員辦公室說明或經指導,懇請委員免予刪凍。

江委員啟臣:這原本是編在國防部,現在編在各軍種?

楊參謀長海明:是。

江委員啟臣:教召人員的薪水那部分,是不是?

楊參謀長海明:是。

江委員啟臣:所以現在是各軍種自己編列?

楊參謀長海明:沒有,只有在編實動員的部分,今年開始試行,今年是國防部編列,明年900人的部分就由各軍種編列。

江委員啟臣:這部分都是按照每人多少錢核實編列,是不是?

楊參謀長海明:是。

江委員啟臣:這我撤案。

楊參謀長海明:謝謝委員。

林委員昶佐:這個案子我撤案,但是我必須要麻煩國防部未來編列預算時,其實不只這個,陸海空三軍有很多都是本來有這個項目,但是預算增加了,你們說明時就要講清楚為什麼發生這樣的事情,否則,我們看到項目跟以前一樣,金額卻很明顯的增加幾百萬,甚至更多,你們又沒有說明,我們就提出了刪減、凍結的提案,然後你們再一個一個辦公室去講,這樣不是浪費時間嗎?你只要作了這樣的調整,就在提出預算書時一次說明清楚。

楊參謀長海明:是,謝謝委員。

主席:那就請加強檢討,預算增加委員應該都可以理解,請你們詳細說明。

67案至第69案均撤案。

處理第70案、第71案,第70案提案人蔡適應委員不在場,請針對第71案說明。

楊參謀長海明:71案是江啟臣委員指導的,就是有關預算增列的理由,特別向委員說明,增加了1,472萬元,增加項目為常備兵役軍事訓練的接訓,航特部有關組織編裝調整要增聘教官的費用,還有訓場睦鄰經費的增加等等,這部分全部都是核實編列的。經過向委員辦公室說明,並經指導後,也懇請委員免予刪凍。

江委員啟臣:你剛剛提到航特部增聘飛行教官,是不是?

楊參謀長海明:是。

江委員啟臣:這是什麼樣的狀況?是原本的編制增加嗎?為什麼會增加?飛行教官照理講應該都在你們的編制額度內,要增加應該有什麼特別的理由吧!

楊參謀長海明:因為我們增編了一個作戰隊,所以這個部分教官的人數……

江委員啟臣:這個作戰隊是哪一方面的?你現在增加的是哪一個作戰隊?是因為有新買……

楊參謀長海明:因為空訓中心的UH-1H有做調整,那個部分改編成作戰隊,所以聘僱人員會增加。

江委員啟臣:作戰隊?是什麼樣的作戰隊?你說UH-1H沒有了,原本的老直升機除役了。

楊參謀長海明:是。

江委員啟臣:現在這些人改飛什麼?

楊參謀長海明:報告委員,我們有規劃……

嚴部長德發:我補充說明。這個部分主要是增加聘僱的退休飛行教官,我們把他們找回來增加人力,因為現在ApacheUH-60M都陸續成軍,所以希望能夠借重退休的飛行教官……

江委員啟臣:這些退休的飛行教官有辦法學新的東西嗎?像你說新的Apache這種。

嚴部長德發:陸軍都是核實來編……

楊參謀長海明:我們會給一個單位……

嚴部長德發:他們主要還是以之前的那些飛行經驗為基礎。而且對退休的人員來講,像ApacheUH-60M,之前都有過……

江委員啟臣:你所謂現在退休的人員要變成聘僱的,他們的歲數大概是幾歲到幾歲?他們大概都是服役幾年就退了?

楊參謀長海明:大概是10年以上的,我們會做一些篩選、整個鑑濾……

呂委員玉玲:他們現在的年齡是幾歲?

江委員啟臣:我再問一個問題,比如我們有一些武器都不斷在更新,像新的Apache攻擊直升機等等,他們到底服役多久了會退?還有,你允許讓他們退?因為這也涉及到你們人力的銜接及培養,以及他們出去以後,你們再聘回來,還是應該把他們留下來?而不是他們出去以後,你們再聘回來,因為他們出去以後,不見得會讓你們聘回來,對不對?一個好的飛行教官、飛行員如果還年輕,飛到35歲退休以後可以轉民航,為什麼要讓你們聘回去?像這種優秀人才,國軍是不是應該想辦法把他們留下來,而不是他們出去了以後,你們再想辦法聘回來,因為到了那時候,第一、你們可能聘不到;第二、你們可能要花更多的錢去聘;第三、這些原本決定飛比較先進的飛機、有能力飛的飛行員,沒有辦法長遠地規劃他們的軍旅生涯。所以像這種優秀、特殊人才,我覺得國防部在考量他們的軍旅生涯時,是不是應該跟其他人有所不一樣?比如給他們更好或更長遠的生涯規劃,而不是都一樣,同樣服役10年到了就退了,他們當然很高興,因為不用受到軍中的約束、約綁,可是軍中還是需要他們,所以你們現在又要想辦法把他們找回來,還要用聘僱的方式,問題是你們可能找不到、找不回來了,或是要花更多的錢找回來,你懂我的意思嗎?

楊參謀長海明:是,謝謝委員指導,我們到時候在這方面做努力。

江委員啟臣:我覺得對於這個部分你們必須要有一個規劃。我們審預算常常都會遇到一種情況,就是有些事情你們應該做整體性及長遠的規劃,但是我覺得我們現在講一講,反正預算先過了再算,過了以後你們就忘了我們現在跟你們講的這些事情,所以我們就一再地重複這樣的事情。這樣的經費編列如果只是一時的需求、非得要這樣做,那就編;可以如果每一年都必須這樣編的時候,我就覺得這是一個結構問題,不是臨時性的問題。

楊參謀長海明:是。

主席:針對江委員所提醒的部分,你們如果一些說明,是不是再向江委員詳細說明一下,好不好?

楊參謀長海明:是。

主席:這樣的話,江委員……

江委員啟臣:我撤案。

楊參謀長海明:謝謝委員。

主席:OK,第71案撤案。

處理第72案到第75案,其中蔡適應委員不在場,請針對馬文君委員的提案進行報告。

楊參謀長海明:是。馬文君委員給我們指導的第72案主要是教育訓練用彈運用效能的問題。特別向委員報告,為了確保射擊精準及執行操演實用,我們使用相關的音效彈擬真戰場實況,射擊的震撼效果並非模擬訓練可以取代,因此,我們每年都有一定的預算做相關的購置。經向委員會辦公室說明並經指導以後,非常感謝委員的指導,懇請委員在整個刪減金額的部分,看委員還有沒有什麼指導……

馬委員文君:針對這個案子,你們近期做了很多模擬器,要做模擬器的時候,都跟委員會報告這個模擬器其實是可以擬真的、效果非常好,所以就做了大量的模擬器,而且價格都非常地高;可是現在我們要用訓練彈的時候,又說這個實彈效果是無可替代的。所以到底哪一個才是真的?是模擬器非常好,可以減少訓耗,還是實彈是沒有辦法替代的?總是有選擇性嘛!你們兩種都要,而且花的費用非常高,現在我們也幫忙算了,其實一個大概1,500元,只要換掉裡面的火藥就好了,因為訓練彈是不會壞的,所以那個只要1,000元,你們現在用了1萬顆,至少減了500萬元,今年要用2萬顆,可以把1,000萬元省下來,所以刪掉1,000萬元是合理的,因為你們已經談好了,因此這個本來就應該要減列。

另外,我們剛剛提到,你們這樣也是有衝突的。你要用模擬器,又說實彈是不可替代性的,對於這樣的做法,我們希望可以做完整的說明,提出一個精進的做法,好不好?我們就減列1,000萬元、凍結100萬元。

楊參謀長海明:是,謝謝委員。

73案也是委員給我們的指導,主要項目是有關我們彈藥檢驗委製需求、裝備及設施的部分。特別向委員說明,依照國防部的規定,我們陸軍負責三軍批號彈藥的籌補,優先推耗老小批號的彈藥,但是為了確保部隊的訓練安全,我們會委中科院、軍備局等執行火工件的更換或物化性的檢測,以確保射訓安全的要求,而且它的成本會比較低,以109年我們編列的預算來講,較108年減列了三千多萬元。這部分也經過向委員辦公室說明,並經指導以後,懇請委員凍結的金額能夠下修到2,000萬元。

馬委員文君:這個部分我們還是要提出來,其實舊彈當然比新彈還要便宜,這個沒有錯,可是你們為什麼要讓它變成那麼多的舊彈?或者是不是可以延壽?都要檢討。就像泡麵,即使過期了,可是沒有發黴、沒有壞掉,你還要不要吃?這是一樣的意思。你們以後連把這些舊彈或逾期的彈藥拿來當戰備彈都已經不敢打了,做戰備彈或實際打仗的時候,你敢打嗎?所以我們希望做一個檢討,就是這些舊彈應該銷毀的就銷毀,如果可以延壽,也應該要先使用,儘量把新彈分年獲得,不要一次大量採購以後,讓它一次變成過期彈,這個部分還有精進的做法,所以我們同意凍結2,000萬元,不過希望做一個比較好的檢討,好不好?

楊參謀長海明:是。

主席:針對第75案,請說明。

楊參謀長海明:75案也是委員給我們指導的,主要是廢彈處理的問題。向委員報告,我們年度裡面的未爆彈總共是77案,目前分析來源有早年部隊射訓遺留、早期的戰爭留置或坊間生存遊戲用彈等等,這部分都由我們陸軍的地區未爆彈小組做相關的處理。這邊所謂的彈藥汰廢者,對於輕兵器彈藥,我們是自行處理,中大口徑的彈藥則是委廢彈處理中心等相關單位或國外廠商做處理,這些都已經完成簽約的程序。經過向委員辦公室說明並經指導,我們都非常感激,懇請委員下修凍結的額度到2,000萬元,也請委員再給我們指導,看看有什麼問題。

馬委員文君:其實這3個案子的性質是差不多的,我們也同意這個案子下修到凍結2,000萬元的預算,不過我們要求國防部應該做政策指導,因為國防部如果不給政策,陸海空軍也不知道應該怎麼做。比如逾期彈藥要怎麼處理?比較高價的可以待修,可是如果比較低價的,你們不會修或者變成戰備彈,有些你們也不敢打,我們希望國防部可以做明確的政策指導,因為近期在宜蘭發生了2次,金門也發生了1次,甚至造成受傷或死亡,其實人命是更重要的,其他的錢亂花的都已經在花了,尤其這種是打仗用的、可能跟生命相關的,我覺得我們更應該要去落實、檢討。所以讓它分年取得,或者老舊批號的一次先打,讓它推陳快一點,希望國防部在這個部分做一個政策指導,讓陸海空軍如果有類似的問題,趕快做一次性的解決。

楊參謀長海明:是,謝謝委員。

嚴部長德發:關於未爆彈的處理,請聯四說明一下。

黃次長佑民:報告馬委員,跟您報告說明,我們在跟辦公室的執行長、也跟陸軍陸勤部在溝通說明以後,已經將這個部分列入未來的考量。我們會召集陸勤部針對各型彈藥做一個研改,可以在政策面做限制性壽限的部分,我們會提出說明,也會向委員辦公室再說明。謝謝委員。

主席:好,我們來處理。第72案減列1,000萬元,科目自行調整;凍結100萬元,提出書面報告經同意後始得動支。第73案凍結2,000萬元,提出書面報告經同意後始得動支。第75案凍結2,000萬元,提出書面報告經同意後始得動支。沒有錯嘛?

馬委員文君:對。

主席:我們就照這樣宣告處理。

處理第76案、第77案。

楊參謀長海明:76案、第77案主要是針對我們運輸作業的經費,感謝馬文君委員及江啟臣委員給我們的指導。在馬委員提案的部分,主要的疑慮是行車視野輔助系統採購未統一規劃。向委員報告,我們的智慧型運輸系統期程是108年到110年,總計預訂要安裝292輛,最主要目的是可以管制運行中的車輛動態、肇事預防示警及車禍肇事蒐證等、強化車輛管理。另外,為了符合交通部新的規定,就是大型車要加裝行車視野輔助系統的法規將在10911日開始實施,所以我們在108年試行安裝了136部,109年到111年則做預算的編列。本案經向委員辦公室說明並經指導以後,確實有實際上的需求,懇請委員同意下修凍結的額度到1,000萬元,另外再看委員還有沒有給我們指導的地方。

馬委員文君:針對第76案,它的前案是誰標到的?中華電信,對不對?基本上,就我們的看法,這樣就變成用小案綁大案,因為它有通信門號,可是中華電信會做車嗎?這個主要是車耶!結果你們因為要用中華電信的門號,所以整個案子都給它了。其次,這個也有分割預算的疑慮,所以就這個部分,我們希望不要再有這樣的現象,因為已經發生了。另外,像防衛駕駛的部分,我們也把規格降下來,本來是前面100、後面100,其實前面可以做,後面也可以做,可是我們居然為了量身訂作,把這個標準下降,所以我們要求這個部分凍結1,000萬元,要詳細地說明清楚以後再解凍進行。

楊參謀長海明:是,謝謝委員。

江委員啟臣:這裡是同一個項下?

楊參謀長海明:是。報告委員,我跟您說明一下,您說的是那個價差1倍的部分,主要是我們在108年採開口式合約的開標以後,每組是21,800元,因此,我們就按照……

江委員啟臣:你們的預算卻編39,000元。

楊參謀長海明:但是109年持續的部分,我們的功能提升了,包含有錄音、視角增加、硬碟容量及螢幕加大、解析度提升、保固時間延長,所以我們的估價是39,000元,但是實際上到時候開口合約還是會……

江委員啟臣:我跟你講,我看到這個預算第一個感覺是什麼?你們是為廠商在量身訂價,應該要以你們的需求為主。你們去年訂一套39,000元,最後開標的價格是21,800元。

楊參謀長海明:對。

江委員啟臣:今年你們一樣編39,000元,然後跟我講為了達到39,000元,你們增加了好多功能,從6鏡頭變7鏡頭,很多功能都加進去了,所以會有39,000元的價值。我覺得這樣的預算編列是很怪的,你應該告訴我們基於交通安全的需求、運輸作業的規定,要採購行車視野輔助系統,也就是從國防部的交通需求、符合交通規定的需求,你們應該裝什麼樣的視野輔助設施,這樣才對。今天不是因為廠商出了什麼最新的東西,就一定要加進去,不是這樣。當政府規定車子要裝第三煞車燈的時候,我們有好幾種選擇,最基本的第三煞車燈跟很炫的第三煞車燈之間的價差當然可能到1倍以上。今天預算的編列怎麼會是先編一個價格出來,然後再湊裡面的功能?不是這樣子的,對不對?如果這樣的話,你們去年換裝的21,800元的怎麼辦?重新換裝嗎?因為它不符合規定嗎?不是吧?所以你應該告訴我們,交通法規上要求軍車要裝的配備是什麼,也就是根據相關法令規定、交通法規規定,軍車應該裝的安全配備是什麼、輔助系統是什麼、最基本的是什麼,而這個產品了符合這些東西,價值多少,就這樣!而不是先訂一個價39,000元,這樣的話,我也可以訂5萬元。如果要加裝所有可能的配備、最新的配備,我跟你講,即使你加到10萬元,廠商都配得出來,那我怎麼審這個預算?我不給你買,你說我不注重國軍安全;我給你買,坦白講,是廠商賺去了,這樣你懂我的意思嗎?所以我想問的是,21,800元的規格能不能用?

艾參謀長進成:跟委員再說明一下,當初我們在108年編的時候是編300萬元,訪價是每部39,000元,想要採購77部,我們是採開放式合約,得標是每部21,000元,實際獲得的77組變成139組的車子。我們今年在訪商的時候,價格還是39,000元,我們也是採開放式合約,需求是1,166部,因為我們整體3年要編3,500輛的行車,所以到時候年度早一點結束,只要裝到350輛的時候,我就不會再……

何委員欣純:問題是你們要裝的規格是什麼?配備是什麼?

江委員啟臣:我的問題其實很簡單,就是去年決標21,800元的規格是不是最基本你們應該裝的?如果是這樣的話,你應該說你們今年要裝1,000輛,所以用21,800元來算,甚至還可以再打折,為什麼?因為經過1年之後、大量採購之後,搞不好剩下九折、八折,用這樣來編預算才對,你懂我的意思嗎?而不是你跟我講先編一筆,然後開了之後,因為降低了,所以可以裝更多的車子。不是這樣。你需要裝多少車子,你就坦白跟我們講。每一組的市場價多少?你們去年開標多少?今年市場價多少?你跟我們講嘛!你就乘上去就好了,1,000台就乘1,000台,應該這樣才對吧?所以我跟馬委員一樣,都是凍結1,000萬元,甚至應該減列才對,因為我覺得真的不能這樣編預算,這樣是浮編啦!

主席:76案和第77案合併凍結1,000萬元,提出書面報告並經同意後始得動支,請於書面報告中詳細說明剛才江啟臣委員所提出的問題。

楊參謀長海明:是,謝謝委員。

主席:請問要以馬委員還是江委員的提案列為主案?

馬委員文君:江委員。

主席:好,以江委員的提案為主案,在座委員可以一起簽名。

處理第78案和第79案。

楊參謀長海明:馬文君委員和吳焜裕委員分別提出第78案和第79案,這是有關設施修繕維護與管理的費用,馬委員指出我們對防火訓練的經費編列不足,非常的感謝。我也向委員說明,陸軍消防人員的主要任務是對初期火災的處置,並依照消防法建立防火管理人的制度。我們在近3年已經完訓了824人,就全軍278處營區也有進行檢討,因為離退的關係,目前還有50處的單位副主官或業務主管還未具備證照,我們對這個部分已經有相關計畫,會在明年6月底之前完訓。當然,我們陸軍除了人員的訓練之外,對營區的消防系統或消防車等也會做相關的規劃、提升與檢整。我們有到委員辦公室說明過,非常感謝給我們指導,懇請委員將凍結金額減為200萬元,我們會在明年6月之前全部完成相關的訓練,提出書面報告,並經委員同意後再來動支。

馬委員文君:本席覺得你們對消防訓練這個部分編列的預算偏低,因為近期國內發生了這麼多的重大火災事件,造成很多人員的傷亡,你們是作戰單位而且又是高維安的單位,居然超過50個營區都沒有防火管理員,其實連一般的集合式住宅如果沒有都要受罰了,更何況是營區?而且你們在過去幾年以高價買了很多消防車,雖然已經有消防車,可是看起來你們對火災的預防並不是那麼重視,花錢買了消防車,可是卻有50個營區都沒有基本的防火管理員。即使之前的人退了,你們還是要補人,這不是很基本的嗎?

楊參謀長海明:是。

馬委員文君:本席同意凍結金額為200萬元,不過本席希望你們要有更精進的作為,因為這對整個營區的安全是很重要的,尤其是人員。

楊參謀長海明:跟委員報告,我們會儘快完成相關的訓練,目前是由合格的人員代理,感謝委員對這個部分的指導。

主席:78案凍結200萬元,提出書面報告,並經同意後始得動支。

79案由於提案委員不在,所以我們不處理。

80案的提案委員不在。

處理第81案和第82案。

楊參謀長海明:這是馬委員和江委員針對通信電子與資訊管理的提案,首先,馬委員是指出標餘款過高,我特別向委員說明,107年的標餘款是111萬元,108年的標餘款是78萬元,分別是0.23%0.17%,我們已經有竭盡全力。我們編列的業務費用主要是用來執行各項通知勤務、戰備還有救災等工作的推動,我們在後續會加強訪商跟商情分析來做相關的編列。我們有向委員的辦公室說明,也感謝對我們的指導,懇請委員對這個部分免予凍結,我們確實都有詳實的編列。

江委員啟臣:本席要改為凍結500萬元,我覺得應該要提供更清楚的說明,尤其是在你們明年開始執行之後。

楊參謀長海明:江委員就是針對我們增列的部分,主要是戰演訓的筆記型電腦還有相關的訓安系統。

江委員啟臣:對,因為這都涉及到採購,所以我覺得還是凍結500萬元,之後再看你們明年整個執行的狀況,好不好?

楊參謀長海明:好,沒有問題。

主席:馬委員要併案處理嗎?

馬委員文君:併案處理。

主席:81案和第82案併案處理,以江委員的提案為主案,凍結500萬元,提出書面報告,並經同意後始得動支。

楊參謀長海明:是。

主席:處理第83案至第90案。請向在場的委員說明。

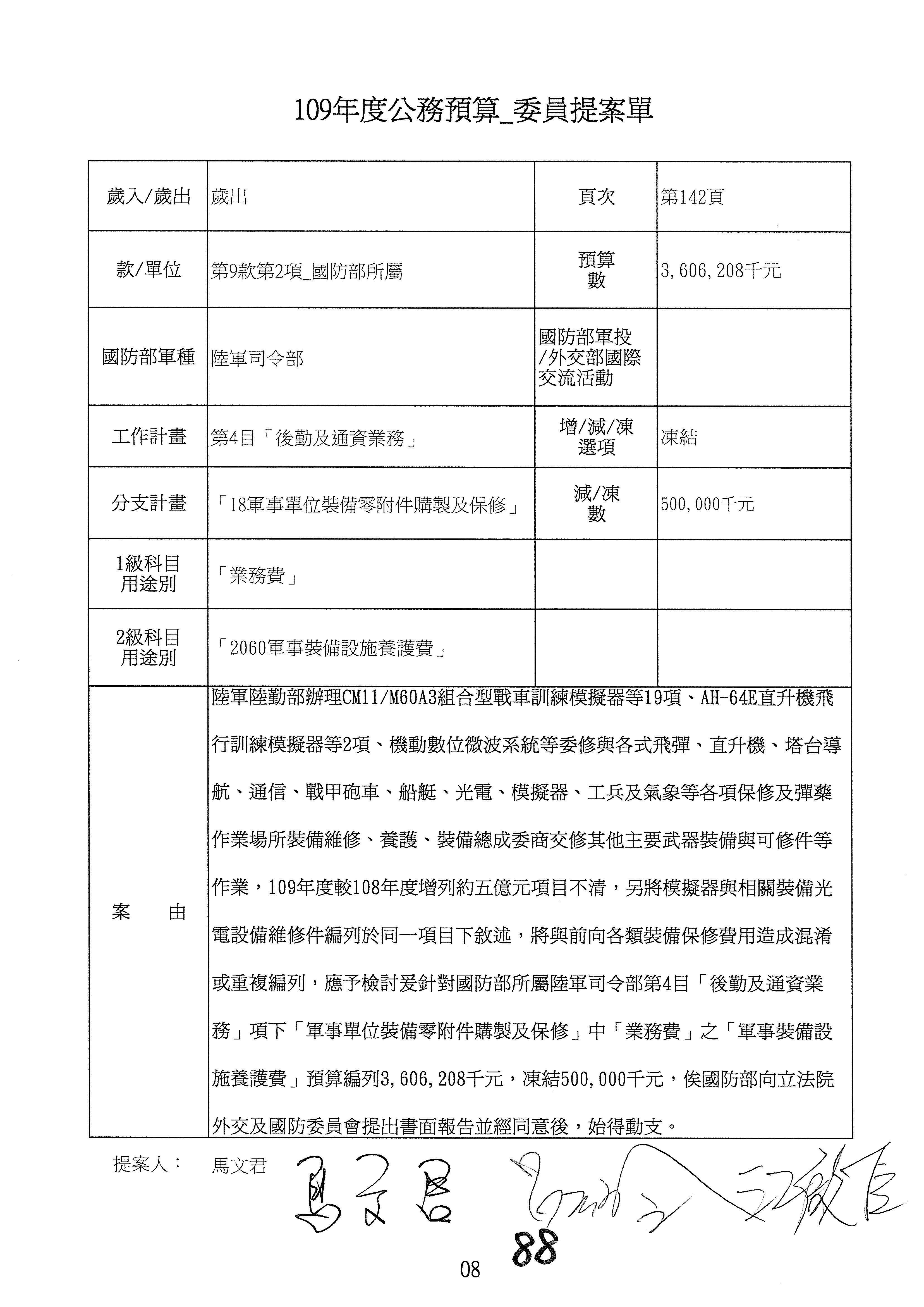
楊參謀長海明:林昶佐委員等4位委員的提案是有關我們的零附件購製及保修經費,先針對何欣純委員所提的第84案提出說明,委員指出預算比率過高,特別向委員說明,我們陸軍對旋翼機零附件購製的預算比率在107年是22.55%,在109年是46.9%,主要就是因為美軍直升機的構型改變、商源消失,就是AH-1W這個部分,我們一次性的採購到125年能夠維持妥善,所以我們在109年編列的預算增加了八億多元。另外,請委員不用擔心,因為我們的各式輪車、戰甲砲車還有飛彈、主要武器裝備、維持預算3年來都相同,目前的妥善率能夠達到國防部的標準,戰備也沒有問題。所以這個旋翼機零附件購製的預算並沒有排擠到其他裝備之零附件購製的預算。感謝委員讓我們去說明並指導我們,希望委員能將凍結的金額下修到100萬元。

何委員欣純:事實上,國防部有來跟我說明過,我大概可以理解,但是這筆預算的金額那麼龐大,我的提案只有凍結1,000萬元而已,其實我主要是要求陸軍在執行這些業務的時候要達到管理的目標和績效,還有要一次性的購足這些軍需和備品,後續對這些東西的管理才是我們要監督的重點。你們一下子花八億多元一次性的購足所有的備品,除了後續的管理之外,還有未來維修品質的問題。此外,維修人才的培養也要有延續性,經驗要能夠傳承,這些都是我們要監督的重點,本席只是稍微凍結了1,000萬元,就是希望陸軍對我所關心的這幾點要做好。你們要買,我沒有意見,我也願意支持,但是對後續這些我們要監督的重點,你要說明清楚,謝謝。

楊參謀長海明:委員是不是能下修凍結金額?

何委員欣純:那就下修到800萬元,好不好?

楊參謀長海明:特別向委員補充說明,關於維修的部分,目前我們AH-1W的直升機已經使用二十幾年了,有維修專長的人才這個部分沒有問題,這一次因為消失性商源,我們才購買料件,在確保機隊的妥善方面一定沒有問題。

何委員欣純:因為有消失性商源,所以你們要一次購足,可是你們是怎麼去決定需要什麼備品?

楊參謀長海明:我們有經過詳實的計算,因為我們已經用了二十幾年了。

何委員欣純:所以是用大數據,已經二十幾年了,你們要運用現在的科技大數據,我不知道你們陸軍過去有沒有建立大數據的資料。

楊參謀長海明:我們是在華美零附件軍購管理會議的時候討論出來的,就是我們到時候這個一次性的採購是分5年來採購,在這一年是編列了這樣的預算,我們這個數據的精準度是夠的。

何委員欣純:所以夠精簡嗎?不會浪費就對了?

楊參謀長海明:是。

何委員欣純:應該不會買了以後沒辦法用?

楊參謀長海明:是。

何委員欣純:那我就下修到500萬元,好不好?

楊參謀長海明:好,謝謝委員。

關於第85案,馬委員主要是指出蜂眼雷達委製的修理費比較高,特別向委員說明,我們陸軍總共有17套蜂眼雷達,在106年到108年都會分批過保固期,所以在106年到108年已經有編列相關的修製費4億餘元。因為106年、107年尚有部分的裝備還在保固階段,在106年這個預算的編列是逾保固期裝備的維修預算額度,但是從108年起我們全數的裝備都屆期,我們有算了一下,每年維保的預算大概是二億八千多萬元,因此我們在109年到111年就分年額度來編列,與108年的額度概同,並沒有增加到太高的問題。關於這個部分也要向委員說明,現在這些蜂眼雷達因為這樣子的維修都全數妥善,也沒有不當的保養,後續我們將運用這些預算,我們有向委員辦公室說明並接受指導,懇請委員將凍結金額下修到2,000萬元。

馬委員文君:我們同意下修到2,000萬元,不過問題還是存在,因為這跟你們其他很多的裝備是一樣的,蜂眼雷達在3年的保固期之內就花了四億多元,都還在保固期之內,你們總共是14套還是17套?

楊參謀長海明:17套,那四億多元是已經過了保固期的部分,在106年是4套,在107年是10套。

馬委員文君:是在什麼時候過保固期?

楊參謀長海明:106年有4套,在107年是10套。

馬委員文君:才剛過保固期,所以其實還是新的,這個概念就是這樣,今天我們要特別提出來,你們對新的東西要花這麼多錢,在保固期的維護保養費用這麼高,你們覺得很合理嗎?在後來的3年變成九億多元,雖然你剛剛有說明,可是我們現在要提的是,中科院委製蜂眼雷達,連維修費用都是他說了算,到底是多少才合理?本席要講的就是,在保固期內的金額就已經非常高了,每一套的委保經費就要一千三百多萬元,而且這還在保固期限內,一般我們其實根本沒有花這些費用。其實保固期才剛過,依我們一般的概念,像車子也是一樣,它就是新的,你們花了四億多元,之後3年還有九億多元,這些裝備在10年以後要花多少錢?這是我們在乎的重點,你們的維保費用為什麼會這麼高?是不是在剛開始的裝備設計就有不對的地方、不當的地方,所以才需要有這麼高的維保費用?我們希望你們針對這個部分做一個完整的檢討報告。如果這麼貴,老實說,你們就乾脆每次都買兩套新的,不能用了就直接換新的,否則10年以後的維修費用會嚇死人,真的是這樣,你們可以自己去算一算。

楊參謀長海明:是,我們會以書面報告向委員說明,謝謝委員。

主席:我先就剛才已經討論過的案子進行宣告,何欣純委員所提的第84案凍結500萬元,提出書面報告後始得動支。馬文君委員所提的第85案凍結500萬元,提出書面報告後始得動支。

請楊參謀長繼續說明。

楊參謀長海明:馬委員所提的第86案是有關我們的偵搜車,也就是我們一般俗稱輕戰的維修費用這個部分,我在這邊特別說明,我們全軍三千多輛的偵搜車也就是輕戰在108年有2,600輛逾保固期,在109年就會全部都逾保固期,因此我們對這部分有編列相關預算來做維保。我們有到委員辦公室說明並接受指導,有關計算的基準,我們已經了解委員指導的部分,也非常的感謝。關於這部分,因為有2,600輛車,我們同意減列5,200萬元,另外就是凍結3,000萬元的部分,希望能夠跟第88案、第89案合併。

馬委員文君:這些車子一輛是多少錢?

楊參謀長海明:一百三十幾萬元。

馬委員文君:現在才剛過保固期,你們就花55,000元去做維保,這樣合理嗎?我們這次要提出這個問題,因為其實行政院或其他單位對車輛的維保都有規定固定的標準,對不對?像行政院也是一樣,如果是沒有超過2年的公務汽車,才只有8,500元,如果滿2年未滿4年,也才25,500元。你們這些車子才剛過保固期,就花了55,000元。最離譜的是什麼?這些是全壽期的車輛,廠商建議全壽期是15年,一輛車的維持成本平均要55,000元,總共15年,平均的維保金額是55,000元,可是你們在第一年就是用平均價,這是什麼樣的概念?如果是15年的平均金額,也是到第七年、第八年才會用到這個平均價,可是現在你們在第1年就花55,000元,那到第15年還是55,000元嗎?會不會是20萬元?這就是這個部分最離譜的地方,所以本席才提出這個案子,因為連行政院和其他單位都有一定的標準。像你們自己的車子如果是花100萬元買的,才剛過保固期,你會在第1年就花55,000元去做維修保養嗎?到底要保養什麼?是這些車子在買來的時候就有問題,還是廠商說的?那就更離譜了!這是什麼樣的廠商?竟然讓我們在第1年就花55,000元去維修保養一輛原來價值才一百多萬元的車子?如果各位有一輛花一百多萬元買的車子,你會在保固期過後的第1年就花這麼多錢來維修保養嗎?所以本席認為這個有非常大的問題,這跟剛剛的蜂眼雷達有點類似,不管廠商是誰,不能就是廠商說了算,那這個民間廠商這樣就更離譜了!在保固期限內也給他這麼高額,你們要不要檢討一下?要不要調查一下?

楊參謀長海明:感謝委員的指導,我們每一輛就減2萬元,2,600輛過保固期的這個部分是不是就刪減5,200萬元、凍結3,000萬元?

馬委員文君:本席同意這樣,因為你們全軍的車輛都有類似的問題,我們對陸軍提出來,空軍和海軍也有一樣的問題,我們希望一併檢討,該減少的就自己自動減,好不好?

楊參謀長海明:是,謝謝委員。對於減列的部分,懇請委員讓我們自行調整科目。

主席:86案、第88案及第89案併案處理,減列5,200萬元,凍結3,000萬元,提出書面報告,並經同意後始得動支,科目自行調整。

羅委員致政:我的第87案也併進去嗎?

主席:好,羅委員的第87案一併併進來。

楊參謀長海明:何委員給我們指導的第90案,也經過辦公室說明,是不是併進來呢?

何委員欣純:併上面那一案。

主席:好,一起併進來,等一下拿來給我簽一下,大家一起關注這件事情。第83案到第90案就這樣子處理。

處理第91案到第93案。

楊參謀長海明:91案到第93案是有關我們陸軍後勤補給資源的費用部分,感謝趙天麟等3位委員給我們指導。首先,召委指導的是委外用餐人數,相對應沒有減價機制的部分。今年我們召開伙食委外檢討會,有一些問題包括相關的調整、人員落差、平假日起伙均值、預估人數及起伙人數誤差等問題,均納入精進履約的執行作為,亦分別在923日及101日完成契約修訂,以避免導致溢付情事。

其次,國防部為了強化履約管理,採購室在927日特頒相關契約範本以為遵循。感謝委員給我們說明及指導,第91案懇請委員刪減金額能夠減少到200萬元,科目由我們自行調整。請召委再予以指導。

主席:有關第91案,當時我對伙食人力的部分並不贊成精簡,因為我們還是有戰爭的可能性,很可惜此一意見並沒有被採納,伙食人力就被精簡且委外了。在委外之後,國防部有注意到這個問題,也從價格標變成最有利標,這是一個進步的走向,即越來越重視我們提出的各種狀況。在最有利標之後,我們也發現各單位都自行招標,以致於沒有一個宏觀的看法,到最後很可能就會變成壟斷,之後就會有溢付等相關問題。我們都有提醒,而你們也都有重視,希望能由你們來代替我們成為最重視者,這部分請持續再精進。

剛才你說減300萬元改為減200萬元,我看我們直接凍結200萬元好了,基本上,我們並不認為不該花這個錢,而是執行過程中還有很多需要繼續檢討的地方,所以我們凍結200萬元,提出書面報告,並經同意後始得動支。

楊參謀長海明:謝謝召委。

主席:我的第91案就這樣子,其他委員的案子呢?

楊參謀長海明:江委員第92案給我們的指導,就是有關預算編列在說明欄沒有敘明的部分,在此特別向委員說明,109年度受限於書表格式,因此在說明欄沒有詳盡說明,而在其他欄去說明。謝謝委員的指導,後面案項未來會做相關調整,並確實在說明欄或其他欄作敘明,而預算編列也能周延。這部分感謝委員辦公室給我們說明及指導,懇請委員凍結金額下修到1,000萬元,並作書面報告,請問委員還有什麼指導?

江委員啟臣:就凍結1,000萬元。

主席:92案凍結1,000萬元,提出書面報告,並經同意後始得動支。

楊參謀長海明:謝謝召委。第93案是馬委員給我們的指導,有關補給品及服裝購置的問題,這部分已經向委員說明,服裝工作站在我們陸軍公費品項裡,能符合軍方規格的檢驗標準。另外,也結合市場科研發展、優化品項、著重局部功能的提升,以滿足個人不同穿著的喜好與需求。

其次,我們因應部隊任務之不同,訓練強度及戰鬥動作要求有差異,因此服裝費的調升,在陸軍配佈及供應品質上也做顯著的提升,未來也會配合服裝工作站的品項自主選擇精神適量換補。還有服裝工作站所編列的預算,係全數配發官兵採購之用,不會因為建置賣場或電商平台而排擠個人額度,而且其設置目的是提供合宜服飾規範的檢驗標準及販售管道。如果採取代金津貼的方式來購置,反而會引發採購品質的規格問題,因此這部分也謝謝委員讓我們到辦公室去說明及接受指導,所以懇請委員凍結額度可以下修到5,000萬元,到時候我們會以書面報告來解凍。

馬委員文君:有關這部分,我們從去年的試行階段就一直提出來,如果你們要考量國軍官兵有更好的品質等,國防部也要檢討啊!之前你們做的,人家都不愛穿或不愛用,難道是你們做得太差嗎?再加上你們沒有與時俱進,這是一個比較大的問題。

另外,如果你們要用這樣的方式,首先,這會排擠到原來的供應站,何況全軍都是在這裡用的,你們可以以量制價。由於量有那麼大,如果要進到你們的供應站,你們就可以將價格壓低一點,就是能夠以量制價。現在不是這樣,你們將很大一部分抽去給電商平台,所以也要去那裡採購。未來在供應站上所提供的量,當然就沒有這麼大的優勢可以去談價格了。

其次,電商平台在試行時,其實不是只有國防部的這些單位,國防大學也有做,他們的學生就自己設計出來了,還是很順暢啊!可見這個平台是沒有問題的。現在發生的問題,第一,我們提出來的就是,當初我們提供的9,860元是要提供適質適量的作戰需求品項,也不是要你們買奢侈品,今天有些人可能不買其他的,而在這個平台買了Nike的鞋,他可能買了幾雙然後再轉賣,這並不符合我們當初提供這筆經費或預算的精神及原則。

第二,這個電商平台在試行時是由他們來做,現在有哪家電商平台可以與他們競爭呢?他們是唯一的一個,所以就變成獨門的窗口。就像7-11等很多便利商店一樣,如果商品要進到7-11等便利商店,必須先被抽、先被賺一筆。由於這些錢可以全數給國軍官兵去使用,然而透過這個平台以後,就可能被抽掉一部分而無法完全用在這上面。

第三,全臺灣有哪一家公司,包括上市櫃公司能有20億元的保障金額呢?現在統統給這一家,而且還要透過這個平台,然而上市櫃公司都可能沒有這麼穩定的收入啊!

第四,如果你們要用這樣的方式,我們也可以接受,可是必須要有一個回饋機制。誠如剛才所說,比如租一個場地給廠商,他們必須付場地費,今天付給電商充分的20億元,難道他們不用回饋給我們的國軍嗎?如果今天他們回饋12成,我認為至少2成也合理啊!將廠商可以獲取的利潤,有2成可以回饋到全體國軍弟兄身上,我認為這樣才是合理的。今天你們直接給他們20億元,而他們都不用做什麼,還可以有廣告及保障收入,再加上又是獨門窗口,沒有人可以跟他們競爭,其他廠商要去還要巴結他們啊!

我們提出以上這麼大的問題,如果你們做不到回饋給國軍弟兄或國防部的話,那這個方式其實就不適合,因為變成保障特定對象。如果你有其他的機制可以做,你再繼續去推。如果你做不到就直接發代金,大家如果不喜歡國防部提供的東西,那你就直接發代金,這樣大家還更高興,想買什麼就買什麼。本席提出這樣的看法,希望國防部能有更精進的作為,防止有特定對象的疑慮。另外,回饋是基本的,這和我們借場地給他是一樣的道理,哪裡有我們給20億元,他統統都不用付!

楊參謀長海明:委員指導的部分,我們會以書面報告向委員說明。這部分預算是不是就下修,凍結5,000萬元?

馬委員文君:好,同意凍結5,000萬元。

楊參謀長海明:我們再提書面報告。

主席:92案是1,000萬元嘛?

楊參謀長海明:江委員是1,000萬元。

主席:江委員沒有問題嘛,那第92案凍結1,000萬元,書面報告後始得動支。第93案凍結5,000萬元,書面報告後始得動支。

馬委員文君:經同意,好不好?

主席:書面報告後經同意始得動支。

處理第94案。

楊參謀長海明:94案是有關新型通用直升機的預算,這部分感謝江委員給我們指導,主要問題是全案執行接近尾聲,要跟美方結算,因此相關預算要詳實。本案是從99年到109年執行,當初預算是編列847億餘元,我們從105年開始就要求美方依照專案執行進度,詳實計算所需的案款,每季透過記帳單來掌握預算執行情形,並藉由雙方的專案管理會議,每年研討2次。迄107年掌握全案結案後大概的餘款會有20%左右,所以108年就不再編列結匯國外所需的裝備款,109年編的7,000萬元主要是執行中科院委製裝備有關敵我識別器的產製、備份料件以及預定在1098月空勤總隊要接裝的6架飛機的交運費用所需。感謝委員辦公室讓我們去說明並給予指導,不知委員是否還有什麼問題及指導?

江委員啟臣:這我先撤案。

楊參謀長海明:謝謝委員。

主席:94案撤案。

處理第95案。

楊參謀長海明:95案是呂委員玉玲給我們指導的,主要是有關今年應該籌獲裝步戰鬥車32輛的進度問題。這個案子依照立法院核定的預算,是從108年到112年分年籌獲30公厘機砲車型,總共284輛,預定今年交裝32輛。目前全案委由生製中心承製,陸軍是透過每一季的履約督導,國防部在軍備會報也會監督,還有監審會議不定期來督導,管制產製進度。我們依照計畫期程會在12月開始執行接裝測試和作業,12月底會完成交裝。

房局長茂宏:在委員指導之前,我先補充報告。今年是30機砲車的首年量產,目前產製進度正常,今年要產製32輛,預計期程會在12月底前撥交各部隊使用。現在各接裝部隊在1021日已經到209廠實施接裝訓練,預定在12月初完成6周的接裝訓練,所以整個產製期程沒有問題。

呂委員玉玲:你說在12月底以前,32輛都會籌獲完成?

房局長茂宏:沒有問題。

呂委員玉玲:進度沒有延宕?

房局長茂宏:沒有。

呂委員玉玲:好,那就照列。

主席:95案預算照列,不凍結,不刪減。

處理第96案。

楊參謀長海明:96案是馬委員給我們的指導,有關地面部隊C4ISR的預算有重複編列的疑慮,感謝委員讓我們說明並給予指導。106年度我們執行了行動寬頻保密裝備的研製,還執行指管系統軟體開發、相關系統整合接收,以及通信台勘測等重要功能,預算是三億七千餘萬元。今年度陸軍並沒有執行行動寬頻保密裝備的科研案,所以這部分可能並非陸軍委託中科院研發,也沒有預算重複編列的問題。感謝委員辦公室讓我們去說明並給予指導,懇請委員不要刪減,凍結5,000萬元,我們將執行狀況向委員作書面報告後再動支。

馬委員文君:這部分你們的核心其實已經在做,106C4ISR先導型就要研製行動寬頻的網域裝備,執行軟體開發、系統整合以及通信台等相關作業,可是到現在都沒有執行。現在已是108年年底,陸軍也未解繳,也未驗收。另外,騰雲在空軍的項目裡面也是未解繳,它有行動寬頻保密的相關裝備,做好了卻未解繳,這樣是否有重複編列的情形?海軍也是,它的原子案,HF通訊機,用了開辦費。它用科研項目去拿的經費,這些做的都一樣,都是行動寬頻的網域建置相關作業。所以它們核心基本是一樣的,可是每個案子都拆開來,用新的案子在做。你們是不是應該把這些核心做出來的東西抽出來,再把經費扣下來,才不會每件都這麼高額。而且你們也要管制,才有辦法計價。現在每次都是當新的在賣,10億元以下不用管,所以完全無法審核,到底誰要管?像生物特徵也是,這些都有一些關連性,可是大家都是用新的案子一直編列,不斷在做,一直重複。這部分我同意不要減列,凍結5,000萬元,提書面報告作完整說明,誰要去統籌管理應該要有明確的指導,經同意後再動支。

楊參謀長海明:是,謝謝委員。我特別補充一下,陸軍頭盔目鏡會在11月上旬交貨,到時在書面報告一併向委員報告。

主席:96案凍結5,000萬元,書面報告經同意後始得動支。

處理第97案。

楊參謀長海明:97案是有關陸軍建置國軍夜視裝備第二階段續購案,感謝江委員給我們指導,主要問題在原先狀況執行不佳,履約爭議導致進度延宕。這部分建案目的在提升國軍各級部隊的夜間觀測、搜索、戰況掌握以及射擊能力,在作戰時能發揮戰力。本案原先是委軍備局401廠承製,103年時因為籌料供貨狀況不佳,相關廠商履約爭議,確實造成一部分延宕。104年到108年預算沒有編列,109年陸軍編列31,600餘萬元,主要是在2,000多具的部分。委員有疑慮的是,103年我們有7億餘萬元流用到空軍去,這部分的解繳部分,到108105日止解繳4,950具,1095月份我們預定可以完成解繳。因為到時空軍的七億二千多萬元預算也會規定是要給陸軍,所以這一部分,感謝委員給我們去辦公室來做說明,同時經過指導後,也懇請委員將凍結金額能夠下修一些,總之,我們在解繳後會向委員提出書面報告說明,然後再予以解凍,也希望金額可以下修到3,000萬元。

房局長茂宏:報告委員,我是軍備局局長,在委員還沒有指導之前,要向委員特別的報告,關於夜視鏡的問題,確實在101104年因為光放管的問題,導致品質不佳,所以解繳率太低,後來我們採取最有利標及複數決標的方式,在106年之後我們的產製進度都很正常,其合格率達到95%以上,所以106年開始,我們整個解繳的數量是1,272具、1071,840具、108年預計完成3,000具,這完全都沒有問題。109年這部分編列了三億一千六百多萬元,規劃要解繳2,034具,而401廠按照現在的期程、排程,所有的購料、備料的期程都可以完成相關的目標值,這些都沒有問題,在此特別向委員報告。

江委員啟臣:你們現在是編列3億元還是2億元?

楊參謀長海明:我們是陸、海軍一起編三億多元。

江委員啟臣:但現在這裡談的是二億六千多萬元的經費吧?

楊參謀長海明:是。

江委員啟臣:因為現在談的是陸軍的預算。

楊參謀長海明:是。

江委員啟臣:所以應該是26,3656,000元。再來,剛才你們是說下修到3,000萬元?

楊參謀長海明:是。

江委員啟臣:因為這個案子之前的紀錄很差,除了履約爭議外,也一直延宕,當然交貨進度上能否如期的確讓人質疑。

楊參謀長海明:所以104年到108年我們就沒有編了。

江委員啟臣:那就凍結3,000萬元。

主席:97案凍結3,000萬元,改書面報告,經同意後始得動支。

處理第98案。

楊參謀長海明:98案是關於多功能雷觀機,感謝江委員給我們指導,這也是因為執行進度的問題,這部分也已特別向江委員說明,本案亦為軍備局401廠承製,107年確實有籌料供貨的問題,以致交貨延宕,107年的14具是在今年的328日解繳,這部分解繳後我們陸軍也充分的進行相關的測試跟運用,今年度也強化督管401廠相關的供貨期程,原先預定109年要交裝的部分,目前1081230日可以先期解繳15套,後面的30套在109330日會做解繳。

這部分感謝委員讓我們到辦公室進行說明並經過指導,確實在相關產製的部分有所延宕,今年也做了一些精進,目前逐步趕上進度當中,所以懇請委員讓我們凍結金額能夠下修到3,000萬元,解繳完畢後相關運用的還有規劃的一些期程,書面報告說明後再予以解凍。特別要向委員說明,14具交裝以後,陸軍有做相關性能的驗證,有一些我們希望提升的項目,軍備局也允諾在後面繳交批量的時候能夠做一些提升,這部分也特別向委員來做補充,其他不知委員還有什麼要指導的?

房局長茂宏:雷觀機的問題一直是委員很關心的問題,我特別感謝委員的指導,在106年、107年時確實是首批量產,因長交期的問題確實有所延宕,延宕之後14具已經在1083月份確實已經解繳陸軍了,陸軍相關的功能測試都非常的正常。依據長交期前面的問題,對於前置性備料401廠已經做了完整的規劃,針對109年陸軍126套跟海軍18套總共144套,本局會督促401廠如期解繳,這是沒有問題的,特別向委員做以上報告。

江委員啟臣:連你們自己都說這個使用很久、功能弱化,不符合你們的需求,但你們在購置上又屢屢出現問題,然後進度又不好,其實我們是沒什麼信心啦!所以才會凍結你們的預算,讓你們能夠更積極一點,所以這邊我原本要凍結3億元,那就改凍5,000萬元。

楊參謀長海明:沒有問題。

主席:98案凍結5,000萬元,書面報告經同意後始得動支。

處理第99案及第100案。

楊參謀長海明:99案及第100案是江委員跟馬委員給我們指導有關高空滲透傘具的採購部分,這個也是進度跟執行上的問題,這一個部分向兩位委員報告,就是這個建案的期程是108年到109年,分兩年來做,當時考量作戰需求希望獲得最佳的規格,在108年採購計畫裡面有關最大滑行斜率、滑翔比還有傘翼材質部分,我們在規格上有做一些修正,同時採最有利標的方式來實施招標,目前這個案子進度的部分,我們在1021日已經公告,預定可以在1030日之前完成開標跟簽約,在109年管制製繳跟貨裝,這部分感謝兩位委員辦公室讓我們前去說明,並經過相關的指導,所以有關凍結的部分,江委員是建議1,000萬元,但後面的專案報告,我們希望改為書面報告;至於馬委員建議刪減200萬元的部分,希望可以跟江委員的案子一起合併,屆時俟我們提出相關書面報告後再來解凍,不知兩位委員還有什麼樣的指導?

馬委員文君:那就依江委員的案子,但是你們108年都還沒有執行,1030日才要開標,那你們109年要執行什麼呢?所以這樣的凍結應該非常合理。

楊參謀長海明:到了我們決標、貨裝以後,再請委員予以解凍,因為確實已經優化規格了,然後又採最有利標的方式,確實在時間上有點耽擱。

江委員啟臣:凍結1,000萬元。

主席:99案及第100案併案,以江啟臣委員的提案為主提案,凍結1,000萬元,書面報告經同意後始得動支。

處理第101案至第103案。

楊參謀長海明:101案至第103案是關於新型測距經緯儀的採購部分,分別有呂玉玲委員、江啟臣委員、馬文君委員等給我們指導,這個部分特別向3位委員報告,這也是關於進度的問題,測距經緯儀主要是我們在砲兵射擊相關測地測量要使用的,現在使用的裝備也是老舊了,極需汰換,所以我們建案是108年到109年來實施。這部分向委員報告,918日已經決標,目前跟廠商進行聯繫後,第一批可以在1030日交裝沒有問題,這是今年度的期程,是稍微慢了一點,但是在年度內執行上是沒有問題的,所以呂委員的凍結200萬元是否可以下修為凍結100萬元?江委員和馬委員的部分看看是否可以合併一起來處理?總之,進度是正常的,10月底就會交貨。

呂委員玉玲:每次的案子你們前面都不努力,等到年底審預算時,才有比方說12月底前完成、10月底前決標等等的說法,對此,我希望你們能夠謹慎一點,不要把整個期程都延宕而影響了相關的採購,總之,我們同意凍結100萬元,俟提出書面報告後始得動支。

主席:101案至第103案併案,以呂玉玲委員委員的提案為主提案,凍結100萬元,俟提出書面報告經同意後始得動支。

處理第104案、第105案。

楊參謀長海明:104案、第105案是有關雷射標定儀的採購相關進度部分,指導的委員為呂委員及江委員,特別說明如下。雷射標定儀主要是在作戰的時候運用作為導引相關的武器做精準的攻擊,對我們作戰來講是非常重要的,因此,我們在108年到110年分4年籌建。在107年的時候,整個作戰測評8項達到合格標準,按照契約的規定,預訂在11月會交裝4套,這部分的進度也正常。特別向委員說明,經過這些測試,我們也提出相關優化規格的需求,增加夜間標定射擊、移動目標射擊等兩項,這部分也會在109年度做相關的作戰測評及委製書的修訂,這個案子目前的執行狀況如上述。同時,也感謝委員辦公室讓我們說明並經指導,懇請呂委員在凍結金額200萬元部分能夠下修100萬元至100萬元,至於江委員的部分,是不是可以跟呂委員的案子合併,我們到時候會提出書面報告請委員指導?

呂委員玉玲:我們關心的是這個案子特別委託中科院做一些研製,你們現在說年底會交裝4輛,是嗎?

楊參謀長海明:4套。

呂委員玉玲:4套都有做過初評的測試了?

楊參謀長海明:是。

呂委員玉玲:都已經做了?

楊參謀長海明:已經做兩次。

呂委員玉玲:OK

楊參謀長海明:對。

呂委員玉玲:好。你說這個案子是到109年?

楊參謀長海明:沒有,是到111年。

呂委員玉玲:那明年呢?明年陸續都會完成?

楊參謀長海明:對。

呂委員玉玲:好。

楊參謀長海明:總共是15套。

呂委員玉玲:現在你建議凍結100萬元,其他的整個期程、進度再做說明,是嗎?

楊參謀長海明:是。

呂委員玉玲:好,我同意凍結100萬元,再看江委員。

江委員啟臣:我的提案原本是凍結500萬元。

楊參謀長海明:是。

江委員啟臣:凍結100萬元OK啦。

主席:好,第104案、第105案合併凍結100萬元,是以呂委員的提案為主提案嗎?

呂委員玉玲:好。

江委員啟臣:好。

主席:好,然後書面報告並經同意後始得動支。

楊參謀長海明:是,謝謝委員。

主席:繼續處理第106案。

楊參謀長海明:106案是有關人攜式短程防空飛彈的採購案,這部分也感謝江委員的指導,委員主要的疑慮是發價書目前尚未簽署。特別向江委員說明,該項人攜式短程防空飛彈是由海軍統建,最主要是強化我們部隊野戰防空的戰力,提升對敵航空器的擊毀率。8月上旬美軍已經完成知會美國的程序,本部也已透過美國在臺協會及華美會議實際跟美軍洽談,目前發價書刻正製作中,我們會在獲得發價書之後依程序實施審查,完成簽署的作業。本項預算明年只有編列作業費的部分38萬元,感謝委員辦公室讓我們說明並經指導,看看委員還有沒有另外的指導。報告江委員,這個作業費就……

江委員啟臣:好啦!海軍也有這一項採購,對不對?

楊參謀長海明:他們為主,由他們主建。

江委員啟臣:那他們怎麼編列?海軍怎麼編列?因為他們也有。

楊參謀長海明:他們可能有編裝備款吧,我不太清楚,但是我們只有編列作業費,因為我們的交裝期程還沒到,所以還沒……

江委員啟臣:所以你們是各自一份這樣子?

楊參謀長海明:是。

江委員啟臣:所以發價書是各自一份?海軍有1座,你們併在它那裡?

楊參謀長海明:對。

陳局長國勝:報告委員,發價書是同一份,但是它是統購的,然後軍種分別編預算。

江委員啟臣:好,我撤案。

主席:好,第106案撤案。

處理第107案。

楊參謀長海明:107案也是江委員給我們指導有關特種作戰模組化系統暨成套裝備的部分,委員主要的疑慮就是採購的品項繁多,商源委中科院,對期程有疑慮。特別跟江委員說明,這個特種作戰模組化系統是由我們陸軍統建,包含海軍、憲兵等等相關的特勤部隊,總共有步槍戰鬥套件及輔助套件、手槍戰鬥套件及輔助套件等,分別由中科院、軍備局等單位委製及商購,目前各項裝備購案都依照進度實施測評、商情蒐整及開標等工項來做。感謝委員辦公室讓我們說明並經指導,相關凍結的部分,懇請委員能夠下修到3,000萬元,這些品項大概會在明年5月份完成所有的招標及訪商,到時候以書面報告向委員說明後來解凍。報告江委員,這樣子可不可以?

江委員啟臣:5,000萬元啦!可以嗎?

楊參謀長海明:可以。

江委員啟臣:反正你就是要來說明,好不好?

楊參謀長海明:好。謝謝委員。

主席:107案就凍結5,000萬元,書面報告經同意後始得動支。

處理第108案、第109案。

楊參謀長海明:108案及第109案是清銃型狙擊槍的採購案,感謝呂委員及江委員等兩位委員的指導,委員主要的疑慮是相關委製協議書及測評的部分。特別向兩位委員說明,本建案的期程是108年到111年分3年執行,今年度是第一年,但是因為我們在執行的時候,對於作戰需求規格的部分有做一些優化的修訂,所以時程稍微耽擱了一點點。目前他們自行測評的部分已經完成,向兩位委員報告,他們已經開始在南測中心做相關的測評,預定會在1220日之前完成,到時候委製協議書的簽署就會完成。經過向委員辦公室說明及溝通、經過指導以後,呂委員希望能夠下修凍結到500萬元,到時候再提出書面報告。江委員,是不是可以跟……

江委員啟臣:你建議多少?

楊參謀長海明:我們建議500萬元。

江委員啟臣:可是我的提案是寫5,000萬元耶。

楊參謀長海明:但是跟委員講,現在進度是正常的。

江委員啟臣:你們每次都在這時候講:正常、正常,但是到時候預算過了就不正常了。

楊參謀長海明:報告委員,因為今年已經開始測評了。

呂委員玉玲:什麼時候簽署?簽署是什麼時候?

楊參謀長海明:今天開始測評,我們測評完就簽署。

房局長茂宏:1月底會完成……

江委員啟臣:205廠的生產有沒有問題?

楊參謀長海明:沒有問題。

江委員啟臣:205廠的生產到底有沒有問題?

房局長茂宏:沒有問題!

江委員啟臣:沒有問題哦?

羅委員致政:江委員,反正我們要求他們要照進度來,我對凍結多少沒意見,但是我建議一旦簽署就自動解凍,這樣就好了,不用再報告了,因為目的是要他們簽署。

江委員啟臣:好啊,那就凍結2,000萬元,你們簽署了,預算就自動解凍,但是你們要把簽署的書面送到立法院來。

楊參謀長海明:是。

江委員啟臣:要不然我怎麼知道?我們立法院不知道,可以嗎?

楊參謀長海明:是。

呂委員玉玲:你們簽署了就可以解凍。

主席:可以哦?

楊參謀長海明:可以。

主席:108案及第109案併案處理,以江啟臣委員的提案為主提案,凍結2,000萬元,待完成與205廠簽署委製協議書後即可動支……

呂委員玉玲:協議書要送過來。

主席:協議書要……

何委員欣純:書面報告啦!

呂委員玉玲:書面報告送過來。協議書簽署的……

主席:好,簽署完協議書,請製作書面報告送到立法院就可以動支。

處理第110案。

楊參謀長海明:110案是有關砲兵彈道氣象系統採購部分,江委員給我們指導,非常感謝,委員主要的疑慮是有關執行方式、成本及執行成效部分。特別向江委員說明,這個彈道氣象探空系統是砲兵部隊在射擊時候非常需要、一定需要的,因為我們要獲得氣溫、氣壓、濕度、風向、風速等資料做相關精準的射擊,而我們的RS92-D系統是在民國84年採購的,目前已經28年,所以這部分……

江委員啟臣:你們是要用最有利標來對外購得嗎?

楊參謀長海明:是,就是12套。

江委員啟臣:好,我可以撤案。

楊參謀長海明:謝謝委員。

主席:110案撤案。

接下來處理第111案至第116案有委員在場的部分。

楊參謀長海明:這部分是我們陸軍統建國軍重要防護營區智慧型警監系統的建置,分別有呂玉玲委員等6位給我們指導,係針對相關品項跟數量等問題,這邊統一向各位委員說明,這個部分非常重要,攸關我們營區安全的防護,我們這一次檢討陸海空軍、憲兵、後備指揮部總計284處營區,同步建置智慧型警監系統、中央監控、影像監控、整合警監系統,透過雲端的伺服器即時監控各營區的維安資訊。這個系統的好處就是透過整個系統的自動偵測可能入侵事件,有效地精簡人力,發揮營區安全管理及應變能力,強化營區整體安全防護跟效能。另外,也可以運用中央監控系統來做相關的鏈結。

109年主要執行的要項是要做這284處營區的現勘、系統規劃、設計、發包、專案管理等,110年以後才逐年規劃期程執行,這個部分感謝所有委員給我們機會到辦公室做說明,經過相關的指導,懇請各位委員能夠下修凍結的額度。請問呂委員,還沒有要我們說明的?

呂委員玉玲:這麼多委員會對提出提案,最重要是你們沒有載明營區的數目,要採購的品項跟數量也沒有講清楚,不利我們的監督,所以還是應該要送出報告,說明有哪些營區、添置了哪些裝備、數量、項目及金額等,你們要做到什麼樣的程度,都要詳細報告清楚,這樣才有利於我們監督,好不好?

楊參謀長海明:是。

呂委員玉玲:所以我們建議還是要先凍結,書面報告後始得動支。

何委員欣純:我再補充建議,在你們的書面報告裡面可不可以增加一項,對我們最關心的資安部分的防備措施做說明。

楊參謀長海明:是。

何委員欣純:智慧化是該做的方向沒錯,但是資安層級必須提高,尤其那麼多的營區全部整合在這個系統裡面,所以這個很重要,再拜託!凍結多少金額,我沒有意見。

主席:請江委員發言。

江委員啟臣:115案的金額非常大,是128億元的經費,是從109年到1155年的預算,主要是國軍重要營區的智慧型警監系統。我覺得這裡面有些不清楚、而且相互矛盾的地方,因為你們主要是用人臉辨識系統,還有一些監視系統嘛!

楊參謀長海明:對。

江委員啟臣:在裡面加入了人臉辨識,然後你們的人臉辨識是用台大的系統,也不是中科院自己的系統,對不對?

楊參謀長海明:中科院可以說明嗎?

江委員啟臣:你們是買台大的吧!你們主要是買台大的系統嗎?

楊主任淑宏:報告委員,整個平台是中科院開發,只有人臉辨是跟台大合作的。

江委員啟臣:對啊,人臉辨識是用台大的。

楊主任淑宏:但是營區的整合平台是由中科院開發,經濟日報跟蘋果日報都有大幅報導,也把資安都考慮進去,人臉辨識是其中之一而已。

江委員啟臣:如果你們真的要使用人臉辨識,我覺得茲事體大,因為涉及法律授權的問題,這是有關生物特徵資料庫的建置,如果沒有法律依據就貿然來做,而且是大規模做的話,我覺得它會有一些法律上的問題。第二個,我知道軍情局這一、二年也做了警監系統,但是他沒有納入人臉辨識,因為他不想讓他的情報人員的人臉蒐集到資庫裡面。可是問題來了,以後包括部長或什麼重要的人、要進到國防部單位或是在裡面工作的人,全部都要把database放進去,不然你怎麼辨識?其實這是一個問題,所以我才說這有法律上的問題,我覺得技術不是什麼大問題,雖然你們是跟台大合作,也不是國防部自己的。第二個,還有一個database,將來你們能不能百分之百的掌握?所以為什麼軍情局不敢納入,就代表有疑慮嘛!所以這個系統我認為不該貿然推動,如果是自己的手機用人臉辨識開機,這OK,沒有問題,我可以保護我自己的個資,可是你是把所有的國防人員、營區人員全部納入耶!萬一這個資料庫漏出去了怎麼辦?這是很可怕的事情啊!我覺得這個嚴重性不輸給指紋,我們光是按指紋這件事情就要法律的授權,而且是涉及到憲法層次的保障,雖然是軍隊在用,我們認為軍方的人權好像受到限制,他必須要配合,可是就算不考慮人權,光考慮到國安跟資安,我都覺得這是一個非常危險的事情。

嚴部長德發:江委員,中科院想說明一下。

楊主任淑宏:委員所說甚是,就是要考慮個資法,我們會跟國軍的門禁雲整合,整個國軍人員的識別證,其實都在我們的門禁雲,我們只是把國軍相關人員的人臉跟他的database做一個比對,是雙重因子的比對,並不是單一,這是第一個。第二、我們會考慮個資法。第三、有關資安的部分,第一個,我們所採用的監視系統,一定要符合經濟部工業局要求的資安檢測,這個我們在之前的案子就有要求。第二個,我們所有的程式原始碼,不管是中科院自己開發的或者是下包商的硬體或料件,都要求不可以用中資或中製的。第二個,有關軟體部分,也會有原碼檢測跟source code檢測,落點掃瞄了,這些我們都會按照資安要求的標準來作業,包括整個基礎建設部分,我們會考慮相關的防火牆、資安設計,國防部會監督我們,各軍種都會監督我們,這個部分我們都會按照規定來執行,而且我們政策相關都會參考法律的作業程序,個資法這些我們都會考慮進去。

陳委員曼麗:請問這個是用在營區裡面嗎?我知道你們有滿多的外包商,他們進出貨可能會經過大門,立委也可能到這邊做參訪,是只要從那個空間進出的人都會被列管嗎?還是你們有可能把這個範圍再擴大一點?這個只是在做營區內安全的考量嗎?

楊主任淑宏:報告委員,我們第一個目的是為了國軍全部的門禁的管控,我們有考量您剛剛提到的外包這些,會客系統拍照之後,會把它輸入資料庫,至於要不要運用到人臉辨識,我們會再依照法規來做調適。現在的人臉辨識是以國軍門禁為基礎,但是會客系統這一塊,我們是比照國防部五角大廈,他們也是拍攝之後,製造識別證才讓他們進去,但是要不要比照、要不要放在人臉系統,就如同剛剛江委員指導的,要不要按照法規呢?因為也要會客系統廠商願意讓你納進去,我們會把這些法規都考慮進去,報告完畢。

羅委員致政:我覺得你還是沒有回答江委員的問題,你們沒有任何的法律依據,讓每個人的人臉放到你的資料裡面,這是第一個。第二個,據我們瞭解,你們是要開發全新一套系統,你們要去外面商購,我不懂你們為什麼要創造一個全新的?

楊主任淑宏:是。

羅委員致政:聽我講完。第一個,我們現在的護照e-Gate也是人臉辨識,但它是自發的,不是強迫每個人,它也是護照加上人臉辨識就可以進出國門,那為什麼你們還要自己開發一套,我不太懂?我覺得入出境管理局的那一套還滿好用的,有需要再設計一套全新的,再加上你的出入證、你的人臉嗎?

楊主任淑宏:剛剛講的是人臉辨識,我沒有特別講那是中科院開發的,人臉辨識算是很成功,我們只是特別強調,我們是用國內自製的人臉辨識,而不是外國這些廠商。第一個,要經過資安檢測、原始碼檢測。我剛剛特別強調,我們的專案開發是整個中央監控,因為我們結合聯勤401廠的圖資,我們跟一般的監視不一樣,以往的監視只是直接看螢幕,現在我們則是結合地理圖資,直接在軍團的指揮部我就可以看到最基層的丙類營區,這可以直接點選,及時了解營區的動態及所有警監視的狀況,所以那個程式是我們中科院的自己開發的……

羅委員致政:國防部不知道哪個單位會不會有一個控制室,可以看到全臺灣哪個營區、哪個時間點,誰在什麼地方?這就是問題了。

楊主任淑宏:誠如委員所指導的,我們這個案子是統建,方才報告陸海空軍及後備、憲指等等,他們都會設有中央監控室,譬如甲類營區是由八軍團掌握他們自己的下屬所有營區;六軍團也會,然後,後備與憲兵也各有一個中央監控室,他們可以看到自己所屬營區,那自己的營區裡面……

羅委員致政:我們講的是,國防部裡面設有一個點,可以看到全臺灣任何營區現在的情況,這會有吧?

楊主任淑宏:如果這個做好,未來就可以這樣做……

羅委員致政:這就是我關心的問題。

何委員欣純:這會有很大的問題。

主席:我有個建議,看起來大家都覺得很有問題,我們先保留好不好?本案先保留,不是送協商,等到下一輪的時候再討論。在這段時間內,針對方才委員提出的各項部分,你們再向我們詳加說明。

江委員啟臣:我先補充說明,第一、我還是認為這些先進的科技當然很好,也知道國軍因為人力不夠,所以許多營區的防護需要納入科技,乃至於AI智慧科技,我們不是反對,但是,這裡面需要一個法律的授權。

何委員欣純:對啦!

江委員啟臣:這點剛剛你們完全沒有提到。我們剛剛有提到邊境管理的部分,這部分是有法律授權,然後它也有一套系統可以用,我不曉得這中間我們國家到底要有幾套系統?因為同樣都涉及指紋辨識、人臉辨識或生物特徵的辨識,這些都是國家在使用的系統,我們到底要有幾套系統?感覺上好像國防部要一套系統,將來我的臉也要到你們那邊去刷一下,另外在國境系統方面,我的臉也要去那邊刷一下,我們所有的資料就這樣散在不同的系統中,我覺得這對個資的保障算是滿危險的。第二、這些資料只要有任何一天假設被共軍拿到了,這也是很大的問題,屆時整套系統都被移了過去,就會讓他們知道你們到底有哪些人。第三、你們給我的資料是FaceMe,而不是Facebook,這FaceMe是你們要用的平台嗎?

楊主任淑宏:目前這是其中的一個系統而已,我們真正的平台是自己開發的imPlatform……

江委員啟臣:對,就是……

楊主任淑宏:報告委員,我們真正開發的系統是我們在經濟日報刊登的imPlatform,這才是中科院開發的系統,人臉辨識只是其中的裝備之一。

江委員啟臣:對,我的意思是,你說的沒有錯,那個平台是你開發的,但是,你是使用FaceMe的技術。

楊主任淑宏:人臉辨識才是要用這項技術,其他的平台是我們中科院自己開發的,它只是其中一項的人臉辨識……

江委員啟臣:但是,廠商的這項技術有沒有在其他政府機構中也使用?

楊主任淑宏:有,在警政署。

江委員啟臣:警政署也是使用這套系統嗎?

楊主任淑宏:是的。

江委員啟臣:它用在哪裡?

楊主任淑宏:它是用於警政署發生刑事案件的時候,他們都會做這方面的東西,我們在這一次相關的測試……

江委員啟臣:因為你接下來系統要用於各營區,這就不是有沒有犯罪嫌疑的問題了,也就是說,所有的人都必須要刷臉,不是刷指紋,這是刷臉,我覺得這個問題真的要好好的……

主席:因為這個問題討論的比較久,除非大家有共識,預算就直接刪減或凍結,要不然的話,我們是不是先將本案保留?

羅委員致政:我建議這要保留到後面再討論,但這段時間要趕快去找相關法務單位部門,提出一個適法性問題的檢討,好不好?

主席:剛才有提供給江委員的資料,是不是也給委員會大家都一份,好不好?

何委員欣純:對,都給大家一份。

主席:讓大家在提案保留期間,我們都可以研討一下。

這部分是不是將第111案與第113案合併,凍結100萬元,以何委員欣純的提案為主提案,提書面報告,經同意後始得動支。

楊參謀長海明:是。

主席:115案保留,在第二輪討論的時候,再回頭詳細地研討。

楊參謀長海明:是。謝謝委員。

主席:我先處理一下時間,我們待會在中午12時休息,下午230分繼續開會。那我們就看12時能夠審到哪裡,就審到哪裡。

處理第117案。

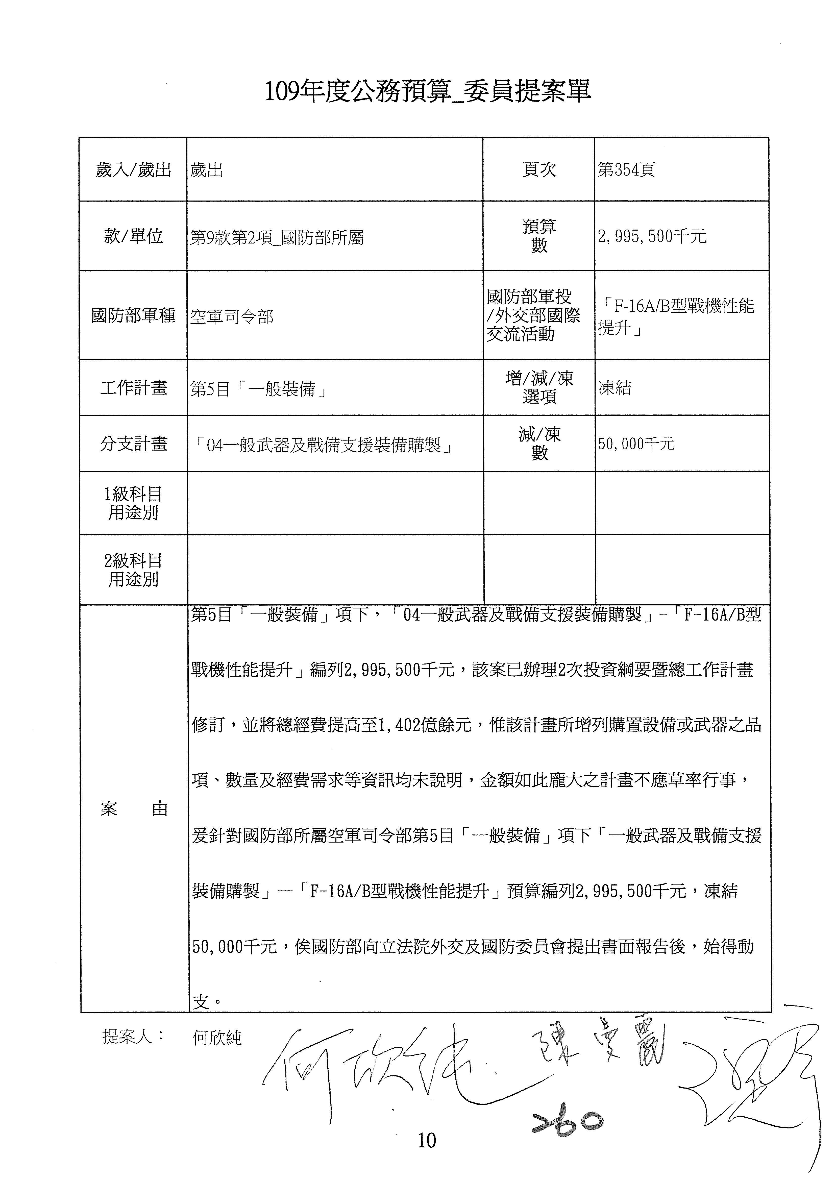
楊參謀長海明:117案與第118案是我們新型戰車的購置部分,感謝馬委員與江委員給我們的指導……

江委員啟臣:今天會議要到幾點?

主席:今天會議要到幾點,這個問題要問王召集委員定宇,因為我只幫他代理到中午12時。謝謝。

楊參謀長海明:這部分馬委員給我們指導的,就是有關新建工程委由中科院辦理的部分。特別向委員報告,依照我們的規劃,主要是因為中科院要做模擬器,因此,相關配合模擬器附屬的設施工程,還有相關的介面、電力、網路、搭配建置的部分是請中科院辦理,可以減少相關介接和整合的問題,所以這部分感謝委員辦公室讓我們可以去說明,這也不是轉包商的問題,而確實是有關在虛擬模擬器建置的部分需求是這樣做的,這部分也是懇請委員原先凍結的金額能夠下修到3,000萬元,到時候我們會提出相關的書面報告向委員報告,請示委員這樣是不是還有另外指導?這是第117案。

報告委員,請你先看第117案,我繼續說明江委員的提案。

江委員提案的部分,主要跟我們指導是有關發價書的部分,這部分也特別先向江委員報告,其實我們都積極透過美國在台協會(AIT)及華美會議的管道,發價書都綿密地在進行研討,目前已經到達最終審查的階段,在近期之內,我們一定可以獲得發價書。我們獲得發價書以後,我們相關的簽署、品項會在大院所核定的預算為基準的情形之下來執行。目前109年度編列45億餘元,這部分主要是相關的籌料生產與籌補等等,這部分也感謝委員給我們機會做說明,並經指導,也懇請委員這部分凍結的金額是不是下修到1億元,到時候我們發價書簽署以後,就來做解凍。

江委員啟臣:這裡有兩個重要的項目,一個當然是發價書,你們還沒有取得;第二個就是工合項目,你們也沒有說明。工合項目一定要在拿發價書之前,你們應該要先談妥。我覺得這個發價書只要買了、確定了,工合項目也沒得談了。對不對?現在你們針對工合項目有談到什麼樣的內容嗎?

楊參謀長海明:上一次……

江委員啟臣:上禮拜有關F-16V的部分,部長有說他們談了17項的工合項目,那是針對F-16V,但是在M1A2的部分,你們的工合項目到底是什麼?因為之前我一再要求,尤其這兩個大採購案,即F-16VM1A2,你們都應該赴立法院報告才對。因為我們不應該只是採購武器,根據我們相關的法律規定,所有的採購武器必須要有工合的內容,這部分我們並沒有看到。

楊參謀長海明:報告委員,如同我方才向委員報告的,對於金額下修的部分,等到我們有關簽署發價書以後,還有工合項目……

江委員啟臣:你們的工合項目談了沒?

楊參謀長海明:之前已經有初步在談了,大概有12項。

江委員啟臣:這還沒有結論嘛!

楊參謀長海明:對,上一次……

江委員啟臣:到時候這是在發價書簽署之前,還是在發價書簽署之後?

楊參謀長海明:應該是軍備局會統籌。

江委員啟臣:既然你們預計11月簽署發價書,那就是在下個月會簽署發價書(LOA),那工合項目呢?我們現在還沒有看到。

楊參謀長海明:報告委員,目前我們已經拿到12項承諾書,這部分都有資料。

江委員啟臣:這有12項。

嚴部長德發:是的。報告委員,陸軍針對工合項目已經談了12項,請參謀長看一下這12項工合項目……

江委員啟臣:12項包含哪些?

羅委員致政:等一下,這部分沒有機密吧?

房局長茂宏:沒有機密。特別向委員報告,委員特別關心技轉研發,我們現在技轉研發的部分有兩個項目,第一個,120公釐的戰車彈,還有120公釐的戰車砲,我們希望能夠研商洛馬公司釋出技術,用技轉合作生產的方式,這是研發技轉的部分。另外,有10項是廠級維修的部分,廠級維修從射控、底盤到砲塔,含括了所有的承載系統,統統在裡面,所以這當中10項的工合,可以做到我們所有的五級翻修的能量。針對這些工合的需求項目,外商已經簽署了工合承諾書,目前工合需求項目及承諾書均已送交經濟部工業局,也找外商來談,簽署相關的工合協議書。

江委員啟臣:這個部分原本凍結10億元,我同意改為凍結5億元,要做專案報告,本會同意後再動支,因為這個都是大型的軍購案,大家也很關心,本席認為這個應該要受到國會的監督。

主席:這樣會不會影響到你們的那個採購部分……

江委員啟臣:不會,他們只要有結果,然後也來做報告,就我們了解,應該不會有什麼問題,不會影響到他們的期程。

楊參謀長海明:報告委員,能否再下修一點?因為這個的簽署一定是沒有問題,解凍條件的部分,在發價書簽署以後解凍,可不可以?

江委員啟臣:什麼時候簽署?確定下個月嗎?

楊參謀長海明:會,因為今年的預算也要支用,即先期款的部分,所以,我們一定會在下個月來完成。

馬委員文君:這個確定會有?

楊參謀長海明:是、是。

馬委員文君:所以120戰車砲都可以技轉回來,用工合點數嘛?

房局長茂宏:對。

馬委員文君:去年我們的105輕型戰砲車還要做嗎?還是直接做120就好了?

楊參謀長海明:兩者不一樣。

馬委員文君:既然已經可以技轉回來了,那還需要做105嗎?

房局長茂宏:105戰砲車是我們國防自主的部分。

嚴部長德發:委員,那是輪型的戰砲車,用途不一樣。

房局長茂宏:它的機動性高,彈性運用比較強……

江委員啟臣:凍結2.5億元。

楊參謀長海明:是、是。到時候我們簽署發價書之後,會針對發價書及工合等相關資料,向委員作書面報告後來做解凍。報告馬委員,你的提案是不是就合併江委員的案子一起……

馬委員文君:我還沒講啊!

江委員啟臣:我這邊是希望你們提出專案報告啦,因為這個M1A2的內容算是一筆大的採購案,所以應該要專案報告,經我們同意後再動支,凍結2.5億元。

楊參謀長海明:是、是。

馬委員文君:我想要請教一下部長,你知道這個所謂的戰車軍事設施新建工程是什麼嗎?參謀長不要偷講,讓部長回答。你覺得這個新型戰車軍事設施新建工程是什麼東西?

嚴部長德發:這個是買M1A2的配合款項……

馬委員文君:這個要做什麼?這個軍事設施新建工程要做什麼?

楊參謀長海明:模擬器的大樓……

嚴部長德發:這個是模擬器或……

馬委員文君:所以要蓋一個館?

楊參謀長海明:沒有、沒有,報告委員,不是這個樣子,因為這個原則上沒有蓋新館……

馬委員文君:模擬器,對不對?

楊參謀長海明:模擬器配合它……還有二期廠……

馬委員文君:所以是模擬器,對不對?

楊參謀長海明:還有二期廠。

馬委員文君:所以主要是模擬器,對不對?

楊參謀長海明:一部分是啦!

馬委員文君:所以既然是模擬器,你為什麼要把它的名稱叫做軍事設施新建工程?因為你看到「軍事設施新建工程」會想到什麼東西?簡單來說就是這個軍事設施新建工程等於模擬器,差不多就是這樣啦!

我們一直在講我們的模擬器已經非常多了!今天你用另外一個名稱把它包裝起來,是不是有一個新裝備就必須蓋一個新的館?從過去到現在都這樣,光是軍醫局,這兩年就蓋了3個館,而且今年還有,去年8億元,今年又要30億元;其他陸海空軍各軍種也都一直在蓋館。臺灣才多大?比如去年預留105砲車的部分,有些就可以放進去啊!

這也是一樣,竟然要為模擬器蓋一個新的館,只要一有新裝備,就要蓋新的館,我們真的需要這麼多館嗎?是否該做個總檢討?你們蓋那麼多館幹嘛?一個裝備進來以後還有很多地方可以放嘛!這是本席提案凍結的主要原因。

金額可以下修,可是這個部分必須檢討。本席從剛開始就一直講,軍備局、陸海空,全部都有,大家已經蓋了一堆,現在有一個新裝備進來,又要再蓋一個!可是你們又不好意思寫「模擬器」或「模擬館」,說是「新建工程」,其實就是要蓋一個館!

主席:這樣好不好?我試著處理看看,這兩個案子都相當值得重視,第117案和第118案總共凍結25,000萬元,但是必須專案報告,經同意後始得動支。這2個提案要求的內容都要在書面及專案報告裡面提出來。這樣處理好不好?

江委員啟臣:專案報告嗎?

主席:對啊!

馬委員文君:新戰車都已經要進來了,新的掩體都還沒有做,就要蓋館,這是不合理的!對啊!你們的掩體等軍事設施其實應該要先做……

楊參謀長海明:委員,這個部分我們有在規劃,也有在做。

馬委員文君:規劃?你們現在的預算是要做那個館,而不是做這個部分耶!你們是不是應該換過來,先做掩體和相關軍事設施才對,而不是蓋館;現在講的預算是模擬器和那個館喔!

楊參謀長海明:對、對、對。

馬委員文君:對啊!應該先蓋這個嗎?車都已經要進來了,不是應該先把掩體和放的設施做好嗎?

楊參謀長海明:掩體我們一併……

馬委員文君:把它分開好不好?

楊參謀長海明:分開?

馬委員文君:對,把它分開,因為內容是不一樣的。我們希望可以針對凍結的部分,說明清楚要蓋這麼多館和模擬器的原因。

楊參謀長海明:是的。

主席:那他剛剛建議3,000萬元,馬委員覺得怎麼樣?

馬委員文君:可以。

主席:好,那我來處理。第117案凍結3,000萬元,提出書面報告並經同意後始得動支;第118案江啟臣委員建議凍結25,000萬元,取得發價書後提出專案報告,經同意後始得動支。

楊參謀長海明:好,謝謝委員。

主席:我們就先處理到第118案,現在休息,下午230分繼續開會。

休息

繼續開會

主席(王委員定宇):現在繼續開會,因為嚴德發部長有一個機密會議要開,他大概開完就會趕回委員會現場,所以這個階段他先請假,由張冠群副部長代理。

我們早上處理到第118案,現在從第119案開始,江委員這邊是指「高效能反裝甲飛彈」要等發價書出來才予以解凍,請陸軍說明。

楊參謀長海明:有關「高效能反裝甲飛彈」這個採購案,江委員的疑慮是關於悍馬車採購金額以及是否有採購的必要,在這裡特別向江委員說明,這一次我們籌購的是美軍現役的TOW-2B飛彈,因此,它配附的是現役M1167型式的悍馬車,它的馬力加大,而且裝甲防護力也增強,還有射手防護套件等等,由於原先我們是1045型的拖式飛彈悍馬車,所以這一次是一併做採購。

因為這個案子是持續案,實際上在107年已經簽署第一次的發價書,包含46套系統和460枚飛彈,這一次是增加1,240枚到1,700枚,再加上54套系統和100輛悍馬車,這部分也在78日的時候公報,同意供售,現在修訂版的發價書正在處理相關作業,預定在近期可以獲得,然後完成簽署。感謝委員讓我們到辦公室做說明並給予指導,是不是懇請委員能夠下修凍結的金額,在簽署發價書以後來解凍?

主席:請江委員啟臣發言。

江委員啟臣:這個發價書什麼時候會簽?有沒有確定的日期?

楊參謀長海明:在年底之前,因為它是持續案。

江委員啟臣:我先凍結2億元,等你發價書通過,好不好?

楊參謀長海明:是。

主席:江委員,我看這樣子啦!本案凍結2億元,取得發價書之後,報委員會就解凍,這樣OK嗎?

江委員啟臣:好。

主席:請各業管注意,如果有和提案委員溝通過的,待會就直接報告你們溝通的結果,若沒有意見,我們就往下一案進行,如果還沒有溝通過的,也把握時間儘量溝通。

接下來處理第120案。

楊參謀長海明:120案是關於「新型野戰防空武器系統」,這也是江委員給我們指導,對於109年要執行作戰測評有疑慮,特別向江委員報告,在110年到115年分年撥交的部分,我們會管制期程,現階段我們專案管理的會議精審作業、整合團隊,整個管制會議持續掌握中科院採購的載具,在決標之後會納入這個管制。109年編列的主要預算是先期規劃、關鍵零組件、飛彈以及執行作戰測評等相關的需求,這部分要謝謝江委員給我們機會做說明,也經過指導,是不是請江委員同意將凍結金額下修為5,000萬元,我們提書面報告以後來解凍?

主席:請江委員啟臣發言。

江委員啟臣:這個部分是13億元,全額是143億元,你們109年的作戰測評到底什麼時候要執行還不知道,對不對?

楊參謀長海明:預定在9月,1099月。

江委員啟臣:那是明年9月。

楊參謀長海明:對,我們期程是這樣訂的。

江委員啟臣:其實還有一段時間,我還是凍結1億元,到時候就是書面報告解凍,好不好?

楊參謀長海明:是。

主席:這個案子就凍結1億元,你們測評結束之後,提一個書面報告來始得動支。

楊參謀長海明:是。

主席:處理第121案。

楊參謀長海明:121案也是江委員給我們指導,有關「中程反裝甲飛彈」,我們的建案期程是108年至113年,主要是取代目前比較老舊的標槍系統,滿足反裝甲部隊的基本戰力需求,這個部分也在7月份有同意供售,目前已經獲得美軍發價書的草案,正在實施審查,預劃在11月初可以獲得正式版發價書,完成相關的簽署作業。這部分要感謝江委員讓我們去做相關的說明以及給予指導,是不是懇請江委員將凍結的金額下修到8,000萬元?

主席:你這個不是11月份就準備要簽了嗎?

楊參謀長海明:對。

主席:還可以凍結嗎?

楊參謀長海明:那是明年的。

江委員啟臣:那就凍結8,000萬元。

主席:凍結8,000萬元。

楊參謀長海明:我們提書面報告以後來解凍。

主席:明年大概幾月要簽?

楊參謀長海明:其實在今年就可以簽完。

主席:因為我們那時候不一定有會期,你們自己要評估這個錢會不會影響簽約,標槍飛彈已經同意了嘛?

楊參謀長海明:對。

主席:發價書草案都已經擬了,這樣好不好?凍結8,000萬元,提出書面報告後始得動支,江委員,我就不押「同意」,因為那時候可能沒有會期,這個是有發價書過來,開始要簽約就可以去處理了。

楊參謀長海明:是,謝謝委員。

主席:處理第122案。

楊參謀長海明:122案是關於「一般武器及戰備支援裝備購置」,馬委員給我們指導的是高空滲透傘採購的相關作業,之前在第99案及第100案也向馬委員報告過了,今年度因為傘衣材質的修正以及採取最有利標的方式,目前已經在1021日公告,預定會在1130日完成開標和簽約,這部分在我們說明也經過指導以後,是不是懇請委員將凍結金額下修到1,000萬元,我們做相關的書面報告請委員指導?

主席:請馬委員文君發言。

馬委員文君:我們針對整個招標程序提了很多意見,108年都沒有動支,現在才剛要開標、決標,已經晚了1年。好,凍結1,000萬元。

主席:凍結1,000萬元,提出書面報告,經同意後始得動支。

處理第123案。

楊參謀長海明:123案是「近程自動化防禦武器系統」,江啟臣委員給我們指導的主要問題是招商及施工不易,施工期程有一些落後,向江啟臣委員報告,陣地的工程在86日已經完成決標,第一階段的土木工程會在1219日完工,第二階段的水電工程也會在12月決標,我們會持續管制相關的進度。因為109年編列的是作業費40萬元,經過我們說明,是不是懇請委員……

江委員啟臣:你們好好掌握這個進度,好不好?

楊參謀長海明:是,掌握住。

江委員啟臣:我撤案。

楊參謀長海明:免予凍結。

主席:123案撤案。

處理第124案及第125案,請一併說明。

楊參謀長海明:這兩案是關於「合成化戰場資訊整合圖台系統」,馬委員和江委員有給我們指導,馬委員是指導這恐怕會涉及到障礙及智財的部分,向馬委員說明,我們是109年至112年來編列,109年編列了1,644萬元,主要是系統需求的分析等工作。另外,合成化戰場資訊整合圖台系統及附屬的模擬器,建置新式模擬的訓練系統是透由網路鏈結現有的電腦兵棋,以圖台的方式來呈現戰場的景況,創造訓練環境,系統的設計並沒有修改原構型或是內部軟體的架構,所以基本上是沒有涉及智慧財產權的爭議及設施變更的預算轉用情形,這部分也感謝委員給我們做說明跟指導,是不是懇請委員將凍結金額下修到500萬元,相關的書面報告提請審閱以後同意動支?

主席:請馬委員文君發言。

馬委員文君:我同意下修凍結數,不過本席特別要提的是,它大概都委給模擬組,其實我們只要是不會做的,它都是去買現貨啦!必須要經過這樣的流程,這也是一個很大的問題,這個部分我同意凍結500萬元,對於我們有疑慮或是希望說明清楚的部分,希望可以更完整說明。

主席:凍結500萬元,提出書面報告後始得動支。

馬委員文君:經同意,好不好?

主席:經同意後始得動支。第125案一併嗎?

江委員啟臣:我的就併馬委員的案子。

主席:124案及第125案,以馬委員的案子為主,江啟臣委員的併案,凍結500萬元,提出書面報告後,經同意始得動支。

楊參謀長海明:是,謝謝召委。

主席:126案因為蔡委員不在,我們不處理。

處理第127案及第128案。

楊參謀長海明:127案及第128案是關於「機動數位微波系統缺裝補充暨性能提升案」,也是馬委員和江委員給我們指導,馬委員指導的是具電磁脈衝基礎防護車廂的採購是不是有浪費,江委員這邊是針對執行方式和成效需要釐清,這部分說明如後,本案規劃籌建的電磁脈衝基礎防護車廂,主要是避免天線感應產生脈衝電流破壞車載的通信裝備,以期能在遭受電磁脈衝攻擊下提升戰場存活率,我們是適應中共目前已經具備的微型核武技術,因此,在這個防護上面是不可或缺的。

至於前面在103年至105年,我們已經建置了野戰數位資傳系統127套,這一次為什麼缺裝補充?主要就是步兵旅,還有各外、離島防衛部等單位沒有建置,所以這一次補充了65套,同時換裝使用30餘年的多波道系統。本案除了65套的籌購補充之外,我們也併案提升前面127套數位微波的頻寬,針對這個部分,兩位委員都給我們機會做相關說明,也經過指導,是不是懇請馬委員將凍結金額下修到1,000萬元,我們提出書面報告以後再同意動支?

主席:那江委員的呢?

江委員啟臣:我們凍1,000萬元,不是嗎?

馬委員文君:對,凍1,000萬元。

主席:併案凍結1,000萬元,提出書面報告,經同意後始得動支。

馬委員文君:我還是要補充一下,針對電磁脈衝防護車廂這個部分,雖然中共已經有微型核武,可是EMP的防護是用程序材料下去做SOP,它的做法只是學理上有效,目前臺灣是沒有辦法驗證的,所以它不好又不能驗收,然後又非常貴,這是本席比較質疑的點,而且你沒有實證的驗證方式,只有學理上的,在這個部分可能要做充分的說明。

楊參謀長海明:是,到時候我們做說明。

主席:以江啟臣委員的案子為主案併案處理,凍結1,000萬元,提出書面報告,經同意後始得動支。

處理第129案。

楊參謀長海明:129案是「國軍UHF地(艦)對空通信機換裝案」,感謝江委員的指導,主要是執行方式和相關效能的部分,向江委員報告,換裝是因為現在UHF對空的部分裝備老化,這個案子是由空軍司令部來做統建,我們陸軍是173套和背負型的57套,是不是請空軍司令部來說明一下?

主席:空軍要不要補充說明?第129案有沒有和委員溝通好?

楊參謀長海明:委員說要討論一下。

主席:好,由空軍來一併說明。

劉參謀長任遠:向各位委員報告,因為UHF使用年限也很久了,超過使用的屆壽,另外就是受到敵情的威脅影響,我們未來換裝的UHF會有跳頻能力,保密的能力會增加。這個案子是由空軍來統建,明年要執行陣地的現勘以及相關會議的準備,在現勘的時候,因為每一個軍種建置的裝備都不一樣,像陸軍是在機動車上,海軍在船上,我們是在基地裡面,每個建置地點的裝備複雜性滿高的,而且是屬於各軍種的專業,所以我們希望明年各軍種編的錢就負責它自己的部分,在現勘它的裝備還有相關設施的時候,屬於各軍種專業的部分就由各軍種來編列預算。

江委員啟臣:這個554萬元全部是現勘的錢,是不是?109年編列554萬元,全部是現勘的錢?

劉參謀長任遠:其它的文件撰擬,還有專案會議的……

江委員啟臣:現勘要花到五百多萬元?

張副院長忠誠:這個554萬元包括現地現勘以及相關的文件撰擬,包含計畫管理、系統工程、測試評估及品保整後的一些資料撰擬和研析的錢。

江委員啟臣:中科院那個商品還不知道就對了,你可以獲得什麼樣子的商品還不知道,對不對?

主席:請說明。

吳主持人玉龍:報告委員,通信機的部分是從美方直接採購具有……

主席:所以這個不是中科院的案子?

江委員啟臣:它是擬由中科院以最有利標對外採購。

主席:透過中科院採購嘛?

吳主持人玉龍:是。

主席:這個原來是固定一頻,現在要採取跳頻的方式。

吳主持人玉龍:對。

主席:像陸軍的話,這個是到哪個層級?營級?旅級?

楊參謀長海明:營級。

主席:到營級,這個量相當大。

楊參謀長海明:對,我們的空管台。

主席:到營級單位,江委員,如果是陸軍的話,這樣量會相當大,這個現勘可能要相當的數量,是不是……

江委員啟臣:凍結100萬元、書面,好不好?

主席:好,改凍結100萬元,書面要不要同意?

江委員啟臣:要。

主席:提出書面報告,經同意後始得動支。

接下來處理第130案及第131案。

楊參謀長海明:這個部分主要是「東山彈庫興建工程」,感謝江委員及呂委員給我們指導,在進度的部分特別說明,確實在106年因為位置的問題招商不易而流標,在107年有相關鑑界的問題導致進度落後,目前我們已經將執行的期程調整為106年至111年。109年我們編製的經費是8,000萬元,就施工監造的執行,刻正辦理土建工程招標,預定在11月份招標,到時候相關的工程,我們會持續管制,也感謝江委員和呂委員給我們去做說明和指導,是不是懇請江委員在這方面的凍結金額能夠和呂委員做一個合併?

主席:你建議的金額是多少?

楊參謀長海明:凍結200萬元。

主席:因為呂委員不在,我們就處理江委員的部分。

江委員啟臣:我原本是凍結2,000萬元,改凍結500萬元,好不好?

楊參謀長海明:好。

江委員啟臣:要同意哦!

楊參謀長海明:是。

主席:你這個明年確定會做嗎?

楊參謀長海明:其實今年就已經在招標了。

主席:東山彈庫已經拖一段時間了,是往那個溫泉區的地方。

江委員啟臣:你們的進度都延緩了。

主席:好,凍結500萬元,提出書面報告,經同意後始得動支。

131案不處理。

132案因為提案人不在,本案不予處理。

處理第133案。

楊參謀長海明:133案是「環保設施維護」,特別感謝陳曼麗委員給我們指導,因為對標餘款的運用有疑慮,所以要減列我們的金額,這部分特別向委員報告,我們107年的標餘款是一千兩百多萬元,但我們後來又去爭取備案820萬元來做相關的需求,因為標餘款是繳回國防部,所以後來我們又去爭取。目前108年的標餘款是199萬元,這部分也按規定繳回,但是我們爭取了2,000萬元來做相關的運用,這部分也感謝委員讓我們做說明,懇請委員將刪減金額減到200萬元,科目自行調整。

主席:陳曼麗委員,OK嘛?好,金額減列200萬元,科目自行調整。

陸軍到一個段落,接下來換海軍。待會兒海軍的部分請摘要說明,如果已經和委員協調好了,就把你們協調完的預算金額要凍結或減列多少說出來,如果委員確認沒有問題,我們就可以繼續移動。

敖參謀長以智:主席、各位委員。海軍司令部報告,從第134案至第232案,委員予本軍的公開預算提案,依序向各位委員報告。

主席:第一下,你現在從第幾案開始?

敖參謀長以智:134案。

主席:134案至第136案的提案委員都不在,我們就不予處理。

處理第137案至第139案,請說明。

敖參謀長以智:137案是馬文君委員的指導,針對我們要新購的複合式水下測深及探潮系統的採購用途需要做說明。第138案是羅致政委員的指導,有關旅費的部分,可以減併出差的頻次,以撙節預算。江啟臣委員的指導是整個預算編列沒有詳盡的說明。先向委員報告,我們採購裝備是為了汰除94年的舊裝備,這些都已經用很久,而且過了使用年限,所以希望採購新的來汰除舊的,然後增加我們正常環境的情蒐及支援相關的演訓任務,我們已經向馬委員辦公室說明過了,至於羅致政委員的部分……

主席:提案委員不在就不用說明了。

敖參謀長以智:我們也向江啟臣委員辦公室說明過了,馬委員和江啟臣委員都同意預算照列,就撤案。

主席:馬委員?

馬委員文君:同意。

主席:好,這個案子撤案處理。

接下來是第140案及第141案,因為提案委員都不在,我們就不予處理。

142案是馬文君委員的提案,請說明。

敖參謀長以智:感謝馬文君委員的指導,針對我們的隊史館本體修繕增加一千多萬元,修繕成效不明,已經向委員辦公室報告過,這個本身是陸戰隊隊史館,在桃子園外要整建,因為它從82年啟用到現在已經25年,相關的設施都已經老舊了,經過我們與馬委員的溝通,委員同意凍結數往下降,凍結100萬元,提書面報告。

主席:請馬委員文君發言。

馬委員文君:這個部分請海軍明確的說明,因為新增的預算有一千多萬元,要明確的說明本體的修繕內容到底辦理了多少處。

主席:那就凍結100萬元,提出書面報告說明,請注意提案委員所要求的報告事項。

敖參謀長以智:是。

主席:提出書面報告,經同意後始得動支。

143案提案委員不在,我們就不予處理。

處理第144案至第148案,請說明。

敖參謀長以智:144案是馬委員指導的,有關國內旅費增加186萬元。第146案是陳曼麗委員指導的,有關近期軍紀肇生,相關督察工作有待改善。第147案是召委指導的,有關海軍相關的違失案件仍有檢討精進之處。另外,江啟臣委員指導的也是軍紀案件頻傳,現行做法要檢討,預算增加的原因應該說明。以上都已經赴委員辦公室說明了,馬委員是同意全數照列,陳曼麗委員是併案檢討,王委員是凍結100萬元。

主席:所以結論是凍結100萬元。

敖參謀長以智:江委員是……

主席:他也是100萬元嘛?

敖參謀長以智:對。

主席:他有減凍哦!

敖參謀長以智:對,他是凍20萬元。

主席:江委員,是不是一併凍結100萬元?

江委員啟臣:凍結100萬元。

主席:用我的案子當主案,我的案子數額比較少,我們就併案處理。以王定宇委員提案為主案,凍結100萬元,其他委員的提案合併處理,提出書面報告,經同意後始得動支。

敖參謀長以智:是。

主席:處理第149案,請說明。

敖參謀長以智:149案是江啟臣委員的指導,針對文宣心戰較108年增加的預算沒有說明清楚,我們已經向委員辦公室說明清楚,增加預算是因為儀隊競賽出賽南部的場次有增加金額,委員也同意這個案子免予刪凍。

江委員啟臣:好,撤案。

敖參謀長以智:謝謝委員。

主席:149案撤案處理。

接下來第150案也是江委員的提案,請說明。

敖參謀長以智:江委員指導的是有關遠航部分,規模差不多,但是國外旅費有增加,已經向委員辦公室報告,我們是規劃增加國家,因為人員的日支費是依艦艇在國外靠泊實際編列,所以才會增加預算。有關我們每次敦睦遠航任務的時間、航線及訪問國家依例都是不予公開,這是為了防止第三國家情蒐,所以建議委員免予刪凍,委員也同意了。

江委員啟臣:我是可以免予刪凍,但是我這邊要附帶,就是你們要對委員會提出敦睦遠航的成效報告。

主席:事後啦!是不是用一個主決議來處理?

江委員啟臣:對,這要寫一個主決議,當然事前會涉及到一些機敏,你不見得方便來報告,我也可以理解,你可能有一些出訪的機敏性,但是我覺得事後的成效應該要到委員會來做報告。

主席:是不是請委員會處理,幫忙擬一個主決議?還是江委員的助理擬一個主決議,大家一起簽?

江委員啟臣:可以,我們來擬。

主席:擬一個主決議,因為事後向委員會報告是必要的,事前保密可以尊重,所以本案不予刪減,改以主決議處理。

處理第151案,請說明。

敖參謀長以智:151案也是江委員的指導,針對我們後備戰士招募的成效不是很好,向委員報告,1081月到10月,我們招募了16員,核定18員,實際退出10員,目前入營的有8員,我們會持續努力來招募後備戰士,向委員報告之後,也請委員同意這個案子……

江委員啟臣:凍結100萬元,提出書面報告。

敖參謀長以智:是。

主席:要不要經同意?

江委員啟臣:要。

主席:151案凍結100萬元,提出書面報告,經同意後始得動支。

處理第152案至第154案,只有江委員在場,你就報告江委員的部分。

敖參謀長以智:154案,江委員指出潛艦救難平臺檢驗的方式不明,預算編列是否覈實,這個部分已經向委員辦公室報告,這個平臺建置最主要是當前我們4艘劍龍級和GUPPY級潛艦如果有狀況的時候,我們會啟動美方那個潛艦救難計畫,相關的裝具結合必須很順遂,所以我們這次請美方過來做檢驗,包含了結構檢驗、粗糙度的測量、平臺的平整缺陷及環狀的量測等等,都是以技術來實際執行,請委員能夠支持。

主席:有沒有溝通過?

敖參謀長以智:有溝通過,委員建議刪減100萬元,科目自調。

主席:請江委員啟臣發言。

江委員啟臣:大家都談好了,不凍結,刪減100萬元。

主席:152案至第154案,減列100萬元,科目自調。

接下來處理第155案至第157案,請說明。

敖參謀長以智:155案是馬文君委員指導,針對空中靶勤租賃這方面,應該朝維安、節省預算的方向調整,那今年的預算有增加。江啟臣委員也是指導這個預算編列沒有說清楚。這部分已經向委員辦公室報告,因為我們以前的靶勤租賃是採勞務方式,今年是併勞務、財務一起委漢翔公司執行。另外,我們有和中科院研討過,針對無人靶機的拖靶部分,他們還在做科研,所以目前沒辦法執行。我們與委員辦公室經過討論之後,馬文君委員是刪減300萬元、凍結300萬元,江委員是凍結300萬元,建議併案處理。

主席:OK嘛?

馬委員文君:同意。

江委員啟臣:300萬元,凍結300萬元。

敖參謀長以智:是,謝謝委員。

主席:減列300萬元,凍結300萬元,減列部分科目自行調整,凍結的部分提出書面報告,經同意後始得動支。

處理第158案。

敖參謀長以智:158案是馬文君委員的指導,針對109年度增加兩億多元,原因、效益不明,我們已經向委員辦公室報告過,增加兩億多元是有關軍售款部分,MK-46魚雷的延壽及標2飛彈都是根據軍購案的發價書期程,委員也同意這個預算全數照列。

主席:請馬委員文君發言。

馬委員文君:要提供書面資料給我們。

敖參謀長以智:是。

主席:你提供書面資料給委員會,但這個案子就撤案處理,不減列了。

敖參謀長以智:是,謝謝委員。

主席:159案及第160案都是江委員的提案,請說明。

敖參謀長以智:159案是江委員指導有關運費增加491萬元。第160案是行車視野輔助器,早上陸軍已經說明過了。早上我們有對運費做說明,我們原本編列的是軍艦靠泊的費用,但是臺灣港務公司開立的發票沒辦法做稅捐規費,所以調整到運費底下,我們向委員報告完之後,委員也同意免予刪凍。另外,針對行車視野,因為早上陸軍說明過了,委員是同意凍結100萬元,提書面報告。

江委員啟臣:159案可以撤案。第160案是凍結100萬元,提出書面報告,經同意後動支。

敖參謀長以智:是,謝謝委員。

主席:159案撤案,不予處理。第160案凍結100萬元,提出書面報告,經同意後始得動支。

處理第161案,請說明。

敖參謀長以智:161案是馬文君委員指導,針對後勤資訊系統汰換的電腦及印表機等預算,在108年度已經有編了,109年度又編,我們有向委員報告過,汰換的電腦和印表機實際上年度只有編列484萬元,因為這個系統最主要是所有後勤資訊系統,委員也同意凍結額度下降為500萬元。

主席:都溝通完了嘛?

敖參謀長以智:是。

主席:請委員確認。

馬委員文君:好,同意。

敖參謀長以智:謝謝委員。

主席:凍結500萬元,提出書面報告,經同意後始得動支。

接下來處理第162案至第168案,呂委員和吳焜裕委員不在,請就在場委員的提案進行說明。

敖參謀長以智:162案是馬文君委員指導,左支部108年編列了一億八千多萬元辦理各式機務及廠具的採購,109年度又編列,有浪費之嫌,應予說明。第163案是針對新式裝備尚在保固或還未籌獲,但軍事設施養護費較去年增加五億多元。第165案是針對每年超編七千多萬元做各項訊模儀的維修,然後沒有廠修、校修等。一個是刪減2,000萬元,一個是凍結2,000萬元。

總案說明,已經向馬文君委員報告,我們左支部相關廠務機具是分年採購的,委員同意凍結500萬元。另外,新式裝備的籌獲並沒有增加設施養護費的部分,所以委員同意刪減2,000萬元。第165案委員同意刪減5,000萬元。第166案是凍結500萬元。第168案原凍結30億元是針對銳鳶案,委員也同意併第162案、第163案、第165案、第166案一起計算。

主席:馬委員,這樣會比較亂,這個部分幾乎都是馬委員的提案,是不是併成一個案子,看減列多少,然後科目自行調整?

敖參謀長以智:我們向委員報告過了,委員同意刪2,500萬元,凍結1,000萬元。

主席:全部?

敖參謀長以智:是。

主席:馬委員,這樣OK嗎?第162案至第168案,因為在場的只剩你的提案,我們把它併案處理可能比較理想。

馬委員文君:162案至第168案是刪2,500萬元,凍結1,500萬元。另外,剛剛有一些科目,比如說事務機器或其他的,你們的分年預算都沒有說明清楚,一直重複發生這樣的狀況,本席希望每一個科目都應該向委員會報告詳盡一點,在預算書上面也可以更清楚的說明。

針對第163案的部分,其實你的潛艦和其他的船都還沒有好,可是設施養護居然暴增了五億多元,這些你都還沒有拿到,設施養護費卻增加了55,900萬元,將近56,000萬元,我們覺得很不可思議,這個部分要做更詳盡的書面資料說明。

敖參謀長以智:是。

馬委員文君:其他同意。

主席:以第168案做為主案,凍結1,500萬元,提出書面報告,經同意後始得動支,報告的時候要注意提案委員剛才的要求。減列的部分就用第163案,第163案減列2,500萬元,科目自行調整。

接下來處理第169案至第171案,就在場委員的提案做說明即可。

敖參謀長以智:169案是馬文君委員的指導,在編制未變動下,年度編列竟然增加九千多萬元。第171案是江啟臣委員的指導,有關109年度的設施及機械養護費、雜項設備費大幅增加,應說明清楚。第169案已經向委員辦公室報告過了,我們增加的錢是團體被服、戰鬥個裝、軍事訓練役人員及官兵生活設施改善,已經獲辦公室同意,委員也同意凍結500萬元。有關江啟臣委員提出的機械設施養護費部分,我們也說明過,這是針對各單位辦理機具的維修,包含沐浴機、電熱水器及保溫配膳台等,至於雜項設備部分是以冷氣機效能不佳逐年汰換編列的,還包括改善官兵生活設施及新購的陣營具,那也獲委員同意,凍結1,000萬元,提書面資料,建議併案處理。

主席:兩個併案凍結多少?

敖參謀長以智:建議凍結1,000萬元。

主席:提案委員OK啦?第169案至第171案,凍結1,000萬元,提出書面報告,經同意後始得動支。

處理第172案,請說明。

敖參謀長以智:172案是江啟臣委員指導,有關我們新購的輕重型狙擊槍尚未完成作戰測評,與205廠還沒有簽署協議書,後續年度能否如期解繳有疑義,這個已經與委員辦公室討論過了,委員同意凍結200萬元,提書面資料。

江委員啟臣:凍結200萬元,提書面報告,同意後解凍。

敖參謀長以智:是,謝謝委員。

主席:172案凍結200萬元,提出書面報告,經同意後始得動支。

173案不予處理。

處理第174案至第176案,請說明。

敖參謀長以智:174案是馬委員指導,第175案是王定宇委員指導,第176案是趙天麟委員指導,都是針對新式港拖的招商有疑慮,這個部分已經向委員辦公室報告過了,各委員都同意凍結500萬元,提出書面報告。

主席:我先補宣告,剛才第169案至第171案是用江啟臣委員的提案為主提案。

請趙委員天麟發言。

趙委員天麟:這個案子確實有溝通過,因為這個拖船的購置很久沒有處理,很重要,所以我們希望詢商的部分一定要確實。之前我們問過好幾次,可能曾經是沒有詢商,可是你們忘記了還是搞錯了,說有詢商,那後來真的有確實詢商了,但是編出來的預算又跟詢商的有落差,既然這個都溝通過了就不要浪費大家時間,我是要向召委爭取,可不可以以我的提案為主,然後持續關心凍結500萬元的部分?

主席:爭取成功,但是我還是要問一下馬委員。

馬委員文君:我的是第174案,103年在建案初期選商才一億多元,可是你經過整規書以後,已經變成兩億多元,這是為什麼?本席希望你們可以做清楚的說明。

主席:凍結500萬元,以趙天麟委員的提案為主提案,其他併案處理,提出書面報告後始得動支。書面報告的時候請注意委員要求說明的部分,要做翔實的說明。

敖參謀長以智:是。

主席:接下來處理第177案至第179案,請就江啟臣委員的提案做說明。

敖參謀長以智:這個案子是江啟臣委員的指導,有關高效能艦艇的後續量產案,全案164億,造船的進度應該定期向國會報告。首艘艦在108524日開工下水,目前狀況一切正常,大概在110年交艦,委員會有決議交艦完成後第23艘才能開始動工,跟委員辦公室溝通過後,這部分全數照列。

主席:江委員,全數照列嗎?

江委員啟臣:這案可以。

主席:這案全數照列,不予處理。

處理第180案到第183案,請就馬委員及江委員的部分進行說明。

敖參謀長以智:180案是馬文君委員的指導,是針對案子還沒執行完畢,待113年完成性能提升,114年裝備便已逾保固期。原則上我們是每套劍龍級的戰鬥系統進來,做完測試沒有問題後,才開始起算保固期2年,早上已經跟委員辦公室溝通過,沒有問題。

江啟臣委員的第183案指導,全案執行期程為107年到113年,然執行進度不明,整體提升進度是否會延宕。這個案子在108613日中科院已經跟整合的外商完成簽約並預計明年第一季會獲得輸出許可的申請,建議關於此次報告後,准予解凍。

主席:金額呢?

江委員啟臣:凍結3,000萬。

敖參謀長以智:馬委員這邊是凍結1億。

馬委員文君:我的凍結1億。劍龍級潛艦戰鬥系統提升案,是運用在首艘IDS上面最安全也最實際的做法,可是全案到目前都沒有執行完畢,到109年又編了三億多,規劃在海軍的戰鬥系統工廠建立岸置的測試站,等到本案113年完成性能提升,114年系統配合休期,執行相關維護保養任務的時候,其實已經超過保固期了。這是我們去年跟今年一直在提的,所以這個部分希望同意凍結1億,把金額降下來,並做一個主決議。

主席:主決議麻煩擬案。

敖參謀長以智:是。

主席:因為這個還要等它的輸出許可,所以凍結1億,書面報告後經同意始得動支,並請提案委員擬主決議。凍結是江啟臣委員提的,我們用江啟臣委員的提案當主提案。

馬委員文君:用我的。

主席:用你的?你對他的沒意見嗎?

馬委員文君:沒意見。

主席:用馬委員的提案當主提案,凍結1億,書面報告後始得動支,請江委員擬主決議。

處理第184185案,請說明。

敖參謀長以智:184案是馬文君委員針對潛艦國造第一階段,在108年度還未完成藍圖建造即編列75億,109年又編了97億;第185案也是針對109年度編了八億多的合約設計,錢還沒執行完,不符合工程發展階段。跟委員辦公室討論後,委員也同意184案、185案、192案併案討論,併案凍結10億在潛艦國造的第二階段,也就是建造階段。江啟臣委員在193案也有提到這個案子,報告委員是不是建議……

主席:193案是同一個科目嗎?

敖參謀長以智:同科目。

主席:江委員同不同意將193案拿到這邊一起處理?

江委員啟臣:要看凍結多少。

主席:一併處理我們再討論凍結數。

江委員啟臣:好啊。

主席:我們把第193案挪到這邊一起處理。你們有沒有溝通過建議金額?

敖參謀長以智:馬委員同意凍結10億,機密專報後解凍。

馬委員文君:我是3個提案合起來凍結10億。

敖參謀長以智:對,3個案。

主席:江委員的第193案跟馬委員的第184185192案凍結10億,機密專報後經同意解凍,這樣沒問題吧?

敖參謀長以智:是,謝謝委員。

主席:用馬委員的提案當主案,你的凍結比較接近的是哪一案?

馬委員文君:184案。

主席:用第184案當主題案,將此4案合併處理,凍結10億,機密專報後經同意始得動支。

處理第186到第188案,請就江委員的部分說明。

敖參謀長以智:江委員指導108年度工程延後,又辦預算保留,未來是否影響全案,現在予以說明。方陣砲的案子,在軍售部分進度是正常,但是在接儲廠的新建工程方面,3次開標皆未決標,我們會針對開標事宜持續管制。接儲廠房的新建工期大概240天,如果我們在今年度順利開標,明年度就能完工,這沒有問題。跟委員溝通過後,凍結1億,書面報告。

主席:請江委員發言。

江委員啟臣:凍結1億,書面報告後始得動支。

主席:凍結1億,書面報告同意後始得動支。

處理第189案,請說明。

敖參謀長以智:委員針對特種作戰突擊艇及硬殼充氣艇方面,執行期間一直延後,無法決標。已重新針對目前4個案子的採購缺失律定期程,做評選委員的選定,目前招商進度都正常,跟委員溝通過後,同意凍結1,000萬並書面報告。

主席:OK,有溝通過那就這樣處理。你這個期程大概是明年要處理嗎?

江委員啟臣:這是105年建案。

敖參謀長以智:是。

江委員啟臣:為什麼拖到現在?

敖參謀長以智:當初建案的時後遇到獵雷艦案,再加上招商不是很順利,所以重新修正相關工作期程還有檢討評選委員編組及相關評分表配重,就是為了避免再產生重大採購缺失,現在都採最有利標。

主席:所以現在凍結1,000萬?

江委員啟臣:凍結1,000萬,書面報告。

主席:凍結1,000萬,書面報告後經同意始得動支。

處理第190案,請說明。

敖參謀長以智:有關「機動飛彈車」基地施工進度未盡理想,目前規劃北、中、南、東的5個軍事設施,中部工地已經執行開工了,南部陣地的細設工程已經上網招標,東部陣地的細部設計規畫目前在外聘委員審認當中,北部工程的技服案已在執行,目前狀況皆正常。跟委員辦公室溝通過後,委員同意凍結1億,以書面資料報告。

主席:OK,確認嗎?

江委員啟臣:凍結1億。

主席:這是海鋒吧?

敖參謀長以智:是。

主席:凍結1億,書面報告後經同意始得動支。

處理第191案。

敖參謀長以智:此案為馬委員的指導,針對快速布雷艇現已執行3年,但進度、效益不明。首艘艇在今年524日已開工,預劃在明年第4季會辦第1條、第2條艇的交艇,110年完成第3條、第4條艇的交艇,委員辦公室同意全數照列。

主席:馬委員確認?

馬委員文君:好,同意。

主席:不對稱作戰中布雷艇很重要,海軍要盯著這個進度。

191案撤案處理,第192193案剛剛已經處理完了,再來處理第194案,請說明。

敖參謀長以智:194案是江啟臣委員的指導,針對特種作戰模組採購的裝備。這是由陸軍統建,委由中科院執行。目前軍種在狙擊槍熱顯示儀中科院已經尋得4家商源,另外測距儀是中科院自製的,皆已跟委員辦公室說明,也獲得委員指導凍結500萬及書面報告。

主席:所以你們溝通的金額是?

江委員啟臣:凍結500萬。

主席:凍結500萬,書面報告經同意後始得動支。

處理第195案到200案,請就馬文君委員、陳曼麗委員、趙天麟委員、江啟臣委員的部分進行說明。

敖參謀長以智:有關新一代巡防艦,馬文君委員的指示為108年度尚未執行,預算未繳回,109年度雖然同步縮減預算,但計畫執行的可行性值得商榷;陳曼麗委員指導的是原型艦建造速度,受中科院研發進度的影響不如預期;趙天麟委員的指導是造艦與重要國造系統的研發出現問題,原因是中科院的「迅聯科研案」進度延緩1年;江啟臣委員的指導是中科院戰系裝備研發進度落後,是否影響本案執行。已經跟各委員辦公室報告過,原則上馬文君委員同意凍結3,000萬,陳曼麗委員是刪減300萬,趙天委員是凍結100萬,江啟臣委員是凍結500萬,並實施專案報告。

主席:這樣是不是我們整個凍結3,000萬?經溝通後3,000萬是最高數額嗎?

敖參謀長以智:江委員是5,000萬。

主席:5,000萬喔?那你們溝通完了嗎?

敖參謀長以智:是。

主席:那減列的部分呢?

敖參謀長以智:減列的部分……

主席:陳曼麗委員是減列100萬嗎?

敖參謀長以智:陳曼麗委員是減列300萬。

主席:陳曼麗委員,要不要併過去一起凍結5,000萬?

陳委員曼麗:好,同意。

馬委員文君:這個案子已經招標了嗎?

敖參謀長以智:還沒有。委製協議書還沒有跟中科院簽署,預計明年年底,要看中科院的研發進度是否符合我們的專測……

馬委員文君:所以你落後很多對不對?108115年度就編了二百四十五億多,108年度是編了一億六千多萬,可是109年度又編了9,000萬,要籌建原型艦,目前連招標都還沒有,所以也還沒有得標的廠商,108年度預算也沒繳回。

敖參謀長以智:有,有繳回。

馬委員文君:這個部分進度還是要控管……

主席:江啟臣委員,因為他的預算9,000萬,我們是不是凍結4,000萬?因為5,000萬就凍結超過一半,還是海軍執行上沒有問題?

江委員啟臣:他們同意。

敖參謀長以智:執行上OK

主席:凍結5,000萬,書面報告後經同意始得動支,以江委員的案子為主案,陳曼麗委員提案併案。

馬委員文君:她還有減列300萬?

主席:陳曼麗委員同意移過去,一併用凍結處理,就不減列了。

處理第201202案,請就馬委員的部分進行說明。

敖參謀長以智:201案是馬文君委員指導的新型救難艦,在108年度裝備項目還未完成,109年度又編列五億多,會有增加執行預算的風險。我們今年是在做合約設計的部分,戰系委製協議書已經簽訂了,另外在明年時會執行台招標的相關先期作業,也預計明年執行台作業。委員原本凍結五億多,後來同意凍結5,000萬並書面報告。

主席:請確認。

馬委員文君:去年在編的時候每個人都信誓旦旦的說都可以做且可以如期完成,今年審預算的時候可以看得出來幾乎每一項都落後,這個部份我們也希望可以做更精進的檢討,同意凍結5,000萬。

主席:凍結5,000萬,書面報告經同意後始得動支。不過請注意,如果都是落後狀態,參謀長要督導一下,我們明年還會再見面,所以所有的進度要追上來。

敖參謀長以智:是。

主席:處理第203204案,請就江委員的部分說明。

敖參謀長以智:這個案子跟早上跟委員報告的重要防護營區……

主席:因為在陸軍的時候有處理營區的監視系統,都保留到第2輪討論。江委員,我覺得我們就比照同樣的原則,放到第2輪處理。

敖參謀長以智:中科院他們有……

主席:沒關係,我們移到第2輪處理,否則陸軍的保留,海軍的討論也沒意義。

敖參謀長以智:是。

主席:我們有關重要防護營區智慧型警監系統建置案,陸軍已經保留到第2輪,所以待會空軍也一樣,我們統統都移到第2輪處理。

處理第205案,請說明。

敖參謀長以智:205案是江啟臣委員指導,關於夜視裝備的獲得,104年度到108年度預算暫緩編列,然而107年度又獲得裝備,另外103年度流用至空軍的預算是否歸墊,皆應予以說明。我們在106年度有獲得62具,108年度應該可以獲得515具,前三百多具已經獲得且在運用了。我們108年度的相關案款是由軍備局401廠作業金先墊支,空軍在109年度3月會歸墊,我們就便會再歸墊給401廠,跟委員報告後委員建議……

江委員啟臣:凍結500萬,書面報告。

敖參謀長以智:是。

主席:原數額嘛。

敖參謀長以智:是。

主席:凍結500萬,書面報告經同意後始得動支。

處理第206案,請說明。

敖參謀長以智:206案是江啟臣委員指導,有關多功能雷觀機,也是陸軍統建案。我們預劃在1093月及11月可以獲得總共18套,跟委員報告後委員同意凍結300萬及書面報告。

江委員啟臣:凍結300萬。

主席:凍結300萬,書面報告後經同意始得動支。

處理第207案,請說明。

敖參謀長以智:此案是江委員指導有關「人攜式短程防空飛彈」108年度預算恐部分保留,與中科院委製協議書尚未簽署。108年度預算會大概保留2000萬是因為匯差的關係,另外我們針對敵我識別的部分與中科院在談委製協議書的簽訂,今年底應該是可以完成。委員辦公室同意凍結1,000萬,實施專案報告。

江委員啟臣:這個案子是不是陸軍也有採購?

敖參謀長以智:是。

江委員啟臣:現在是在修訂發價書嗎?

敖參謀長以智:是。

主席:還有委製的條件嗎?

江委員啟臣:所以這個就凍結1,000萬。

主席:凍結1,000萬,經專案報告後,同意始得動支。空軍那邊有沒有?沒有嘛,只有陸軍、海軍有?

敖參謀長以智:是。

主席:你這是單枚還雙枚的?

敖參謀長以智:單枚的。

主席:處理第208案到第212案,請就馬委員的部分說明。

敖參謀長以智:208案是馬委員的指導,針對新式裝備尚未籌獲下,養護費較108年度增加,但效益不明;第211案是108年度起始計畫未能詳列需求,經檢討在原預算下詳細規劃所需設備,惟未能完成投綱修訂;第212案是有關微型突擊艇委由中科院承製,中科院是否有台統籌辦理及監督能力,有待商榷。這些部分都跟委員辦公室報告過了,委員同意第208案凍結1,000萬,第211案刪減1,000萬,第212案凍結1億,建議併案處理。

主席:併案處理你們的數字是什麼?凍結1億,減列1,000萬?

敖參謀長以智:是。

主席:馬委員確認嗎?

馬委員文君:沒有啦,凍結2,000萬。

主席:不是凍結1億?

馬委員文君:凍結1億。

主席:凍結2,000萬我也沒有意見啦。

馬委員文君:不是,因為都是不同的理由,就是把它說明清楚。每案都有凍結跟刪除,一案一案處理就好,不用併案了。第208案主要就是新裝備都還沒來,可是你新增的……

主席:208案是減……

馬委員文君:等一下,我說明一下,第208案是凍結1,000萬。

主席:208案是減列嗎?還是改凍結?

敖參謀長以智:改凍結。

馬委員文君:改凍結。

主席:改凍結1,000萬。

敖參謀長以智:是。

主席:然後第211案……

馬委員文君:刪減1,000萬。

敖參謀長以智:刪減1,000萬。

主席:刪減1,000萬。

馬委員文君:對。

主席:再來第212案呢?

敖參謀長以智:原本是刪減,委員同意凍結1億。

馬委員文君:1億。

主席:OK,刪減部分,請自行調整科目;凍結案,則提交書面報告經同意後,始得動支。

敖參謀長以智:是,謝謝委員。

主席:213案不予處理。

處理第214案到第215案,請就馬委員文君提案部分說明。

敖參謀長以智:215案是馬委員文君的指導,微型飛彈突擊艇的合約設計案還未簽約,進度延遲。基本上這個案子是去年審預算時大院指導,我們要先進行模擬台測試,之後進行專報才能作原型艇的建造,所以我們今年度只編了1041,000元的作業費而已,建議委員能夠免予刪凍。

主席:當時有附帶決議,第一艘測評沒有完成之前,後續預算都不會給你們。今年編列的這筆是作業費?

敖參謀長以智:是,這104萬元1000元是作業費。

主席:馬委員覺得怎麼樣?

馬委員文君:同意撤案。不過我們去年也提到人力配置、噸數還有保養等問題,都要重新考量。

主席:包括克服海象的問題等等。這個案子撤案處理,還是等你們第一艘測評完成後,我們再來好好討論。

敖參謀長以智:是。

主席:再來第216案不予處理。

處理第217案,請說明。

敖參謀長以智:217案是江委員啟臣的指導,針對空軍UHF與中科院簽署委議書,由三軍編列預算。空軍剛才已經配合陸軍說明,委員是指導凍結100萬元,要提出書面報告。

主席:請問江委員這樣OK

江委員啟臣:凍結100萬元。

敖參謀長以智:謝謝委員。

主席:217案凍結100萬元,提書面報告後,始得動支。

218案,請說明。

敖參謀長以智:218案是馬委員文君針對HF通信機換裝案的指導,類案由中科院自行開發部分,惟採用對外採購拼裝方式及來源國家具爭議,造成軍機洩密。跟委員報告,這個案子是統建更換國軍老舊的高頻錄音機,我們會嚴格要求中科院提供裝備性能符合三軍作戰需求的品質,也會在文字協議書中載明,要求中科院相關零組件採購不能有大陸及中資介入,以確保國家安全。委員辦公室同意凍結500萬元,提交書面報告。

馬委員文君:這個部分,因為我們提出來的時候發現很多幾乎都有大陸製的,還沒有發現的也許都還有,這個部分要怎麼樣審核,我們希望軍方可以落實加強。

敖參謀長以智:報告委員,我們在委製協議書會強調。謝謝委員。

主席:在委製協議書以外,你們要有一套機制去找出違規用中國製品的部分,因為這是不允許的。你們除了合約書及招標書以外,要有一套稽核制度。

敖參謀長以智:我們會做履約督導。

主席:督導部分請加強。

敖參謀長以智:是。

主席:所以這個案子怎麼樣?

敖參謀長以智:委員同意凍結500萬元。

主席:那就凍結500萬元,提交書面報告經同意後,始得動支。書面報告中,請注意我們要求的部分。

敖參謀長以智:是。

主席:接下來處理第219案到第221案,請說明。

敖參謀長以智:這是左營二港口擴建工程,有關召委指導的工程進度落後,是否影響漁民生計;及江委員啟臣指導的進度延宕,108年度預算保留,工程費持續調漲,全案是否能夠順利。這跟兩位委員辦公室已經報告過,有關工程,我們會依照工程進度做節點管制及履約督導;漁民生計的部分,我們已經請高雄市政府提供相關評估的經費需求;我們也委託律師事務所針對相關的法規同步進行研析。目前王委員提案凍結2億,江委員也提凍結2億,提書面報告。

主席:江委員,這件用我的提案。這三個案子以王委員定宇提案為主要提案,其他委員提案併案處理,凍結2億,提出書面報告經同意後,始得動支。

222案不予處理。

223案不予處理。

224案到第227案併案處理,請一併說明。

敖參謀長以智:有關第225案是江委員啟臣的指導,指出海軍已經有軍史館,國軍籌設軍事博物館,應予以說明;針對現有設施提出汰換計畫即可,如果專門籌設軍史館,是否有其必要性。馬委員文君是說軍史館的籌建缺乏整體規劃及效益評估。

基本上跟委員報告,軍史館的現址在海軍官校,在軍區裡面,腹地小,建築物陳舊,大概已有六、七十年,陳展空間有限,文物典藏不易。我們希望能夠在左營軍區桃子園建立軍史館,方便民眾參訪,同時配合比鄰的陸戰隊隊史館及左營故事館,形成一個環帶,不管是在全民國防或營區開放及艦艇參觀時,都能彰顯相關的軍史跟陸戰隊的隊史,然後形成一個環帶。除了有利於軍史的宣揚之外,另外就是針對全民國防教育及周遭觀光效益的增長,我們最主要還是希望能有一個專門的海軍軍史館。目前江委員啟臣提案凍結200萬元、提書面報告,馬委員文君提案凍結100萬、提書面報告。

主席:請問兩位委員,是不是兩案合併凍結200萬元?

馬委員文君:我是刪吧?

主席:227案馬委員是提案減列。

馬委員文君:海軍已經有故事館,又有隊史館,現在又要弄個軍史館。這個部分是否真的可以增加觀光收益?或者可以做什麼?故事館老實說很大,那你要把他叫什麼,其實無所謂,你要怎麼樣做一個整體的考量,不然蓋那麼多館,未來使用率應該都有問題。我們從早上一直講到現在,這兩、三年陸續蓋了很多館,包括模擬器的一堆館,現在這個軍史館也是一樣。所以這個部分我覺得除了有其他委員有意見,我們也不是特地要刪。

主席:我們原則上通過凍結200萬元,凍結的部分,以江委員啟臣的提案為主提案;另外減列100萬元,以馬委員文君所提第227案為主提案。減列部分,科目自行調整;凍結案則提出書面報告經同意後,始得動支。

敖參謀長以智:謝謝兩位委員指導。

主席:接下來第228案,請說明。

敖參謀長以智:228案是馬委員文君指導,關於左營港浚深工程計畫的必要性,是否與浚深之後基隆級艦停泊有關?跟委員報告過之後,委員已經了解,左營港浚深是針對左營港的範疇,基隆級艦原本設計規劃是停在二港口,兩個不相衝突。跟委員報告後,委員同意全案照列。

主席:馬委員確認同意照列,這個案子就不予處理。

馬委員文君:這個部分,整個二港口擴建跟左高港域浚深工程,其實我們還是希望你們跟高雄市政府作整體的評估跟規劃,這樣子對地區的發展才有相關的助益。

敖參謀長以智:謝謝委員指導。

主席:接下來處理第229案到第231案,請就趙委員天麟跟江委員啟臣的部分說明。

敖參謀長以智:多功能特種作戰訓場案是趙委員天麟的指導,針對工程進度落後,恐生保留預算;江委員的指導是第231案,針對國內訓場,憲兵也有興建特種作戰綜合訓練場,同樣建置現代化的城鎮戰的模擬,如何讓我們的資源發揮最大效益,有說明的必要。關於此案,跟委員都報告過,我們的訓場除了供兩棲偵搜隊使用之外,亦提供陸戰隊步兵做單一進訓管道的進訓,也同時可以提供南部陸軍做一些訓練,所以是資源共享的。跟趙委員天麟報告過之後,趙委員提案刪減100萬元,江委員啟臣是凍結200萬元、提書面報告。

主席:所以數額一樣。這個案子就減列100萬,是趙委員天麟的提案,科目自行調整。第231案是江委員啟臣的提案,凍結200萬,提出書面報告經同意後,始得動支。

敖參謀長以智:是。

主席:232案不予處理,海軍部分結束。

再來處理第233案。

馬委員文君:主席,我有一個意見,早上朝野委員都有共同連署,就是新型輪型車輛的維保費用偏高很多,早上是處理陸軍的,我相信海軍跟空軍也都有。這個部分是不是也要提出來?有多少車輛?因為那時候我們把55,000元降到35,000元嘛!是用行政院比較高的標準。

劉參謀長任遠:委員講的是輕型輪甲車的維保費用,空軍沒有這個提案。

主席:我沒有看到這個案子,陸軍的有。馬委員現在是要多提這個案子?

馬委員文君:對,我們希望可以一併檢討。因為陸軍買的剛過保固期,一百多萬的車子剛過保固期,每輛要付55,000元,這是不合理的。海軍跟空軍也都有,希望一併處理。

主席:馬委員,這個提案沒有在其中,用主決議來處理。

你們那個維保費這樣OK嗎?早上應該溝通過了?

馬委員文君:對。

主席:馬委員的提案用主決議處理。海軍的部分到此結束。

從第233案開始是空軍。現在處理空軍部分第233234案,請就馬委員文君的提案說明。

劉參謀長任遠:馬委員文君提到通航聯隊聯隊長因為性騷擾案件,認為我們的性平工作應該加強處理。那向委員報告,有關該將級人員違反性騷擾事件,已大過處分,而且調離現職,調任委員,目前也送到監察院審查。後續針對性平觀念,我們會定期或不定期召開性平會議,相關的教育都持續在執行中,以落實性別的主流化。

主席:請報告結論。

劉參謀長任遠:我們遵從委員的指導,凍結300萬元。

主席:你們應該沒意見。第234案凍結300萬元,提出書面報告經同意後,始得動支。

馬委員文君:我說明一下,近期因為在軍中發生很多類似的性騷擾案,持續不斷的發生,所以我們希望除了空軍,要落實考核或檢討以外、其他軍種或者其他單位其實也要一併做出比較精進的作為。

劉參謀長任遠:是。

主席:國防部相當重視這個事情。

接下來處理第235案,請摘要說明,有溝通的話,請講結論。

劉參謀長任遠:235案是馬委員文君的指導,指出空軍的氣象人員經管發展並不健全。向委員報告,有關氣象人員經管,我們持續都跟民間的學術單位做交流,經過統計,少校級以上的氣象人員退休後,有百分之四十以上都從事相關工作,例如到公部門、民間的大學,或是到一般學校當助教或是相關工作,所以空軍氣象人員的經管是沒有問題的。這部分預算,懇請委員是否免予凍結。

馬委員文君:因為退輔會主委有這樣的表示,為什麼大家會有這樣的感覺,還是要去注意。這個部分我們同意撤案。

主席:其實空軍氣象人員出路還可以啦!第235案同意撤案處理。

接下來處理第236案,請就江委員啟臣的提案說明。

劉參謀長任遠:236案是江委員啟臣提案,有關本局推動修復式程序,實施對象跟成效並不佳。這個部分,我們有親自到各委員辦公室作說明,請委員能夠免予凍結。

江委員啟臣:那就照案。

主席:照案就不予處理了,第237案不予處理。

238案不予處理。

239案不予處理。

240案不予處理。

241案到第242案不予處理。

243案不予處理。

處理第244案到245案,請就馬委員文君提案說明。

劉參謀長任遠:244案及第245案是馬委員文君提案,質疑明年飛彈射擊訓練靶機的作業,有關金額部分編列有疑慮;第二個是針對訓練場地編的預算增列的原因,也說明得不清楚。向委員報告,有關靶場訓練靶機的部分,因為明年要增加地面飛彈射擊的部分,以增加人員的能力,這兩案都已向委員辦公室做說明了,懇請委員能夠降低凍結數,兩案合併凍結200萬元。

主席:請馬委員文君發言。

馬委員文君:技術服務的部分,我們同意將凍結金額調降到200萬元。不過,委由中科院操作的靶機項目,是不是有一些屬於科研案、必須要驗證的項目?如果有,也應該由中科院自行吸收。我想這個部分我們要做具體的要求。

劉參謀長任遠:是。

主席:我們也通過國防產業促進條例了,以後經商和委製部分的權利義務應該要分清楚。本案凍結200萬元,提出書面報告經同意後,始得動支。

接下來處理第246案,請說明。

劉參謀長任遠:246案是江委員啟臣提案,關於採購行車視野輔助系統,跟早上陸軍的情況一樣。我們也向委員辦公室溝通過,建議委員改為凍結500萬元。

江委員啟臣:好,凍結500萬元。

主席:好,第246案凍結500萬元,提出書面報告經同意後,始得動支。

247案不予處理。

接下來處理第248案,請說明。

劉參謀長任遠:248案是江委員啟臣提案,有關機械設施的養護費用大幅增加,但是預算書沒有做說明。向委員簡單報告,有關增加的部分,主要是增加官兵生活設施,就增加一桌一床一櫃的部分。也向委員辦公室說明細節,懇請委員這個案子能夠免予凍結。

江委員啟臣:照列。

主席:248案照列,不予處理。

249案不予處理。

250案到第251案不予處理。

處理第252案到第255案,請就陳委員曼麗及江啟臣委員提案部分說明。

劉參謀長任遠:這個案子是陳委員曼麗跟江委員啟臣的提案,有關高教機明年6月份首架飛機要執行試飛,但是進度還必須加強監督。向委員報告,今年首架機已順利出廠了,我們會專案管理,嚴加管制,讓首架飛機能夠如期在明年6月試飛,也向委員辦公室報告過。懇請委員降低凍結數,這個案子合併凍結5億元。

江委員啟臣:這個要專案報告。改凍結5億元,但是要專案報告經同意後,才能動支。

主席:這個案子以陳委員曼麗的案子為主提案,其他提案委員合併處理,凍結5億,提出專案報告經同意後,始得動支。

劉參謀長任遠:是,謝謝委員。

主席:接下來處理第256案,請說明。

劉參謀長任遠:256案是江委員啟臣提案,是有關愛國者的性能提升部分,全案已經接近尾聲,有關帳務部分希望我們能夠精實編列。向委員報告,這個案子到明年就結束,我們已要求美軍專案精實檢討後續預算的部分。這也向委員辦公室報告過,懇請委員在這個案子能夠免予凍結。

江委員啟臣:交貨都正常嗎?

劉參謀長任遠:交貨情況都正常,進度也正常。

江委員啟臣:總共採購多少?是現在這個金額嗎?

劉參謀長任遠:向委員報告,彈數的部分……

主席:這個是機密……

劉參謀長任遠:向委員報告,彈數的部分,我們有增加部隊的部分。

主席:機密的部分私下親自向委員報告,好不好?

劉參謀長任遠:是。

主席:本案不予處理,照列。處理第257案至第262案,請就江委員的提案予以說明。

劉參謀長任遠:有關江委員提案質疑鳳展專案,預算從1,100億元增加到1,402億元,其實增加的金額都是當初美軍沒有同意供應的精準武器,這次我們主要增加精準武器和飛行安全自動防撞系統,這也向委員辦公室報告過了,我們遵照委員的指導,凍結3億元。

江委員啟臣:因為鳳展專案不但延宕,而且經費一直提升,到現在為止已經增加到1,400億元,你們要把進度抓緊。本席提案凍結3億元,專案報告後,經同意才能動支。

主席:這裡面有關防撞系統的提升,是因為去年發生不幸的事情,所以委員會一致要求,那時本席也有提案。每個國軍的生命價值都比硬體重要,所以我們那時候要求增加防撞設施,增加這個部分是必要的,因為這是和性命攸關的事情。其他部分凍結3億元,專案報告後始得動支,就是防撞系統以外的新增部分,這一點要說明清楚。

劉參謀長任遠:是,謝謝委員指導。

主席:263案不予處理。處理第264案,請說明。

劉參謀長任遠:264案是江啟臣委員的指導,有關我們採購的反裝甲武器未能說明清楚產製進度。這個部分主要是建置在松山基地,109年度,中科院的產能可以如期完成量產交付本軍,這個部分也向委員辦公室報告過,懇請委員免予凍結。

主席:請江委員啟臣發言。

江委員啟臣:好,撤案。

主席:本案不予處理。

劉參謀長任遠:謝謝委員。

主席:處理第265案至第271案,請就馬文君委員和江啟臣委員的提案予以說明。

劉參謀長任遠:268案及第269案分別為江委員和馬委員所提,有關第271案,我另外再做說明。第268案及第269案主要是針對我們採購的新式偵照莢艙,江委員是說發價書尚未簽署,能否如期或有疑慮。馬委員是說我們對數量的獲得、採購的標的不明確。發價書的部分等到預算通過之後,我們會請美軍提供,預劃明年5月以前就可以獲得發價書並完成簽署。至於採購的部分,我們主要是採購6G的偵照莢艙,詳細內容也向委員辦公室說明了。

另外,第271案也是馬委員的提案,有關鳳展專案的電戰莢艙,目前監察院糾正當中,也質疑我們目前的提升進度落後。偵照莢艙的部分,現在監察院還在調查中,我們也向監委們做過說明,這兩件事都有向委員辦公室說明。第268案、第269案懇請兩位委員合併凍結500萬元,第271案遵照馬委員的指導,凍結1億元。

主席:這一案沒有問題吧?

馬委員文君:好啦!

劉參謀長任遠:謝謝委員指導。

主席:這個案子分成兩個部分,第268案、第269案併案,凍結500萬元,書面報告後,經同意始得動支。第271案,這是馬文君委員的案子,凍結1億元,書面報告後,經同意始得動支。前面的第268案、第269案以江啟臣委員的提案為主提案,馬文君委員的提案併案,後面的第271案是馬委員單獨提案。

處理第272案、第273案,請說明。

劉參謀長任遠:272案、第273案分別為馬委員及江委員的提案,有關我們辦理UH-60M型機的夜間海上搜救能力提升案,主要是提升舊部隊新接裝的5架直升機夜搜能力。目前我們的夜搜飛機數量不足,所以要提升夜間搜救能力,包含夜間定位、夜間自動操作系統,還有相關的天氣雷達,這個案子也向兩位委員辦公室說明了,懇請委員將這兩案合併凍結5,000萬元。

主席:兩位委員的意見?第272案、第273案,這是有關夜間搜救能力的提案。

江委員啟臣:你說合併凍結多少?

劉參謀長任遠:5,000萬元。

江委員啟臣:好的。

主席:這個部分應該沒有問題啦!是救命用的。請馬委員文君發言。

馬委員文君:你們當然都有很好的理由,不過這個案子的構改是在原廠,而且之前就做過構改。重點是這個飛機作戰的時候要回陸軍,改成未來的狀態是否還能作戰?這是第一個問題。第二個,之前考量不夠周詳,所以現在又要再運回去構改第二次,這樣很浪費錢。之前送去原廠再送回來,現在又要送去,一來一往浪費很多資源和金錢。另外,備戰狀況也會有問題,因為飛機全部都在外面,這兩點希望你們可以提出精實的改善說明和做法。

劉參謀長任遠:是,謝謝委員指導。

主席:所以兩案合併凍結5,000萬元,書面報告後,經同意始得動支。這樣金額會超過一半,你們沒有問題吧?

劉參謀長任遠:是,沒有問題。

主席:接下來處理第274案、第275案,請就江委員提案的部分說明。

劉參謀長任遠:275案是江委員指導的案子,有關我們智慧型警監系統的建置,未詳列採購的數量和建置的相關……

主席:這部分不用說明了,因為同樣是營區監控系統,我們採用一樣的原則,移到第二輪處理。江委員,沒有問題吧?就依照陸軍的處理方式。

接下來處理第276案、第277案,請說明。

劉參謀長任遠:我先單獨說明第276案,這是馬委員指導的案子,有關空作部25公尺室內靶場是否完成環評,以及有關噪音環境污染的問題。其實它是建置在地下室,設計時就有做隔音,並無噪音的疑慮,它是屬於設備,並沒有牽扯到工程,詳細內容也向委員辦公室說明了,這一案懇請委員降低刪減數,將刪減200萬元改為凍結2,000萬元。

主席:這是第276案。第277案呢?

劉參謀長任遠:277案也是馬委員指導的案子,就是我們防空部飛彈車燒毀的事情,至今還沒有進行到索賠的程序,這個部分我們也向委員辦公室詳細說明,目前這個案子是由中科院和原來的維修商洽談相關價賠事宜。這個案子也懇請委員降低刪減數,改為刪減100萬元,凍結9,000萬元。

馬委員文君:這是兩個不同的案子,第一個,第276案,其實這部分有浮報訓量,哪裡來的13萬人打靶?另外,靶場雖然是在地下室,但不管是噪音或是火藥的處理,要不要做環評?你們說這部分只有設備,而且是在地下室,難道這樣就不會影響嗎?這個部分如果沒有妥處,因為旁邊有住戶、學校,後續可能會發生賠償的問題,所以應該一併考量。你們同意刪減200萬元,凍結2,000萬元,對不對?

主席:是,第276案刪減200萬元,凍結2,000萬元。第277案呢?

馬委員文君:277案,從去年11月火燒車到現在,相關求償程序尚未進行完畢,國防部也沒有對相關車輛召修的權益和安全問題提出具體做法。第二點,對於提供維管的廠商車輛、原廠的權利義務,從去年到現在還沒有做妥適處置,未來是不是會有綁商的疑慮?本席覺得這些都要考量。這個部分我們同意減列100萬元,凍結9,000萬元。

劉參謀長任遠:謝謝委員指導。

主席:276案減列200萬元,科目自行調整,凍結2,000萬元,書面報告後,經同意始得動支。第277案減列100萬元,科目自行調整,凍結9,000萬元,書面報告後,經同意始得動支。

處理第278案,請說明。

劉參謀長任遠:278案是江委員指導的案子,有關我們明年建置降雨雷達系統的採購案,資金、方式、成本不明確。我們採購降雨雷達系統主要是彌補低空天氣劇烈變化的情況,以便隨時獲得天氣的情資,增加飛行安全,這部分也向委員辦公室詳細說明了,本案懇請委員免予凍結。

江委員啟臣:好,撤案。

劉參謀長任遠:謝謝委員指導。

主席:所以這個案子就……

江委員啟臣:照列。

主席:照列,本案撤回,不予處理。

接下來處理第279案、第280案,都是UHF一般通電裝備,我們併案處理,請就江委員和馬委員的提案說明。

劉參謀長任遠:我先說明第279案,這是江委員指導的案子,有關我們採購UHF通信機,剛才也有說明過。

主席:剛才都是凍結100萬元。

劉參謀長任遠:這個部分懇請委員能夠降低凍結數為300萬元。

主席:兩案併案凍結300萬元,還是單獨一案?

劉參謀長任遠:第二案另外處理。

主席:第二案也一併說明。

劉參謀長任遠:280案是馬委員指導的案子,也是針對UHF通信機購案,這部分也向委員辦公室詳細說明過,懇請委員降低凍結金額為200萬元。

主席:所以第279案是凍結300萬元,第280案凍結200萬元,加起來就是500萬元。

劉參謀長任遠:是的。

主席:請馬委員文君發言。

馬委員文君:280案其實是空軍地對空的重大建案需求,這和美軍未來裝備F-16F-16V,還有太平洋的軍演,其實是可行的主要手段,所以我們主要要求的是,你們要能夠介接,而且能夠擴充。美軍這部分已經進入建案程序,可是中科院在整規書階段卻謊稱,或者我們說好聽一點,就是認知不同,他們說已經取得美國的許可書,後來經過查證,其實並不是真的,所以這個案子委託中科院已經有高風險。這個部分我們覺得非常離譜,有就有,沒有就沒有,不要欺騙委員會、立法院,這是非常嚴重的事。

主席:所以第279案凍結300萬元,書面報告,經同意後始得動支。第280案凍結200萬元,書面報告後,經同意始得動支。

劉參謀長任遠:是,謝謝委員。

主席:所以以後報告的時候,語意要儘量清楚。

281案不予處理。

處理第282案、第283案,請江啟臣委員就提案的第283案說明。

劉參謀長任遠:283案是江委員提案,針對我們的機場設施整建預算執行率不佳,對是否能夠順利執行有疑慮。現在我們的機場整建設施進度已經超前,也向委員辦公室詳細說明,懇請委員降低凍結數為2,000萬元。

主席:江委員?

江委員啟臣:凍結2,000萬元。

主席:283案凍結2,000萬元,書面報告後,經同意始得動支。第284案、第285案的提案人不在場。處理第286案,請就江委員提案說明。

劉參謀長任遠:286案是江委員的指導,也是質疑空軍興建塔台的案子執行率不佳,對後續工程能不能順利進行有所質疑。目前塔台案進度也是超前的,包含之前保留的款項,還有今年的款項,都可以順利執行完畢,也向委員辦公室詳細說明過,這個部分懇請委員免予凍結。

主席:請江委員啟臣發言。

江委員啟臣:這一筆總共二億多元,對不對?28,000萬元,應該凍結500萬元吧!

劉參謀長任遠:是,謝謝委員。

主席:這是各基地塔台的部分嗎?

劉參謀長任遠:對。

主席:凍結500萬元,書面報告後,經同意始得動支。處理第287案,請說明。

劉參謀長任遠:287案也是江委員的指導,同樣質疑我們石子山洞庫的系統整建工程,之前因為進度不佳,對後續可否如期完成有所質疑。目前石子山洞庫的工程進度也是超前的,有趕上正常進度,也向委員辦公室詳細說明了,這個案子懇請委員免予凍結。

主席:請江委員啟臣發言。

江委員啟臣:撤案。

劉參謀長任遠:謝謝委員。

主席:287案關於石子山洞庫的部分,撤案,不予處理。

288案不予處理。

處理第289案,請說明。

劉參謀長任遠:289案同樣是江委員的指導,針對嘉義第四聯隊2號棚廠新建工程,目前進度、執行不如預期。針對這個部分,目前監造部分已經發包,現在就是等整個工程案發包,也向委員辦公室詳細說明了,這個部分就遵照委員的指導,凍結500萬元。

江委員啟臣:凍結500萬元。

主席:好,凍結500萬元,書面報告後,經同意始得動支。處理第290案,請說明。

劉參謀長任遠:290案同樣也是江委員的指導,就是針對清泉崗建造36座防護機庫的部分,執行方式、成效有待釐清。這也向委員辦公室詳細說明過,這個部分遵照委員的指導,凍結50萬元。

主席:江委員沒問題吧?

江委員啟臣:好啦!照這個金額凍結。

主席:空軍機庫都沒有裝防彈門嗎?新式的有沒有?

劉參謀長任遠:新建的就有。

主席:你們要參考一下美軍戰斧飛彈炸敘利亞空軍基地的結果,這部分我們改天再討論,這麼做是為了保護飛機,你們要看對岸有什麼武器,我們就要準備什麼防護措施。這個案子凍結50萬元,提書面報告。江委員,這一案還要同意後才能動支嗎?提書面報告後就可以動支吧?

江委員啟臣:好啦!

主席:本案書面報告後始得動支,不用經過同意。

處理第291案、第292案,請就江委員的提案說明。

劉參謀長任遠:291案是江委員的指導,也是關於嘉義第四聯隊,175公尺室內輕兵器靶場的問題,對是否可以如期完成有所疑慮。這部分也詳細向委員辦公室報告過,我們會加強相關的專案管理,讓計畫進度能夠順利執行,這個案子懇請委員降低凍結數為300萬元。

主席:請江委員啟臣發言。第291案是空軍的最後一案。

江委員啟臣:凍結500萬元啦!

主席:300萬元還是500萬元?如果是凍結500萬元,那就是沒改變。

江委員啟臣:已經說好凍結500萬元了。

劉參謀長任遠:遵照委員指導,凍結500萬元。

主席:291案凍結500萬元,書面報告後,經同意始得動支。

今天審查到空軍司令部的部分,後面的提案下次會議繼續處理,今天先休息。

休息168分)


Shape2

69